Abstract
Using a multi-omics approach, this study investigated Clostridioides difficile infection (CDI) as a direct contributor to hepatic dysmetabolism. Fifty-four C57BL/6 mice were divided into Control, Antibiotic control (Abx), and C. difficile-infected (C. diff) groups. The Abx and C. diff groups received antibiotics to induce gut dysbiosis, followed by C. difficile challenge in C. diff group. Mice were euthanized after 48 h to collect samples for multi-omics analyses. Liver metabolomics and transcriptomics pathway analyses revealed significant alterations in lipid metabolism, including dysregulation in glycerolipid, steroid, and energy metabolisms in C. difficile-infected mice. Metabolites and pathways associated with oxidative stress and inflammation were enriched. Gut metagenome-liver metabolome correlation analysis identified specific bacterial species correlating with differentially enriched liver metabolites involved in oxidative stress, amino acid, and uric acid metabolism. CDI triggers metabolic shifts that could facilitate steatosis and inflammation, suggesting that CDI could be a risk factor for metabolic liver diseases.
Similar content being viewed by others
Introduction
Clostridioides difficile infection (CDI) is a significant cause of antibiotic-associated diarrhea and colitis, particularly in healthcare settings1,2. Gut dysbiosis, induced by antibiotic treatment and other perturbations in intestinal microbiota, is the primary predisposing cause of CDI in patients1,3. Recent reports suggest a significant association between CDI and metabolic liver diseases. Metabolic dysfunction-associated steatotic liver disease (MASLD), formerly known as Non-Alcoholic Fatty Liver Disease (NAFLD), is characterized by excessive fat accumulation in the liver, which can progress to inflammation, fibrosis, and even cirrhosis4,5,6. It is well-established that chronic liver diseases, including MASLD and Metabolic dysfunction-associated steatohepatitis (MASH), are risk factors for CDI, and these conditions are associated with increased severity and adverse prognosis in CDI patients7,8,9,10,11,12,13,14,15,16,17. MASLD and associated chronic hepatic structural and functional derangements dysregulate liver bile acid production, disrupting bile acid homeostasis in the gut and precipitating gut dysbiosis18,19,20. This disturbance in gut microbiota is believed to be linked to the risk of CDI in patients with chronic metabolic liver diseases21.
In this study, we explore this potential association from a reverse angle, hypothesizing that CDI directly induces a pro-steatotic and pro-inflammatory metabolic state in the liver, the hallmark of metabolic steatotic liver diseases19,22. Research indicates several mechanisms by which C. difficile may adversely affect liver health. CDI can induce liver injury by promoting inflammation and direct damage to hepatocytes, suggesting a gut-liver axis involvement in this process14. Moreover, membrane vesicles released by C. difficile can alter the metabolism of liver HepG2 cells, potentially contributing to liver dysfunction by affecting cellular metabolic pathways9. Additionally, p-cresol, a metabolite produced during CDI, exacerbates oxidative stress, depletes glutathione levels, and induces necrosis in liver cells, further illustrating the toxic impact of C. difficile-associated compounds on liver health23. However, in-depth information on the global metabolic alterations in the liver during CDI, particularly its potential contribution to metabolic liver diseases, remains lacking. Therefore, we investigated the direct effects of CDI on liver metabolism using a comprehensive multi-omics approach, which could establish the starting point for understanding the far-reaching effects of recurrent CDI on liver health. This study emphasizes the gut-liver axis and the metabolic changes associated with MASLD hallmarks, such as lipid dysmetabolism, oxidative damage, and inflammation. To this end, we employed a multi-omics strategy, integrating transcriptomic, metabolomic, and metagenomic analyses to assess the global response of the liver tissue to CDI in a murine model24.
Materials and methods
Mouse model of antibiotic-induced CDI
All animal experiments were performed according to protocols approved by the Institutional Animal Care and Use Committee (IACUC-20-091). Fifty-four C57BL/6 mice (3 to 4 weeks old) with an equal male-female ratio were purchased and housed in groups of two per cage with sterile food, water, and bedding. Mice were randomly assigned to each of the three groups: Control (Con), antibiotic control (Abx), and antibiotic-induced CDI (C. diff) groups. After 4 days of acclimatization, the Abx and C. diff groups received an antibiotic mixture in drinking water (kanamycin 0.4 mg/mL, gentamicin 0.03 mg/mL, colistin 850 U/mL, metronidazole 0.215 mg/mL, and vancomycin 0.045 mg/mL) for 4 days. After the antibiotic treatment, the mice were given regular autoclaved water for 1 day, and all animals in the Abx and C. diff groups received a single dose of clindamycin (10 mg/kg, maximum volume of injection 0.5 mL/mouse using a 27-gauge gavage needle and syringe) intraperitoneally 1 day before C. difficile challenge24. This antibiotic pretreatment was intended to disrupt the normal gut flora of mice and facilitate C. difficile colonization24. Subsequently, the C. diff group mice were orally gavaged with 100 μL of 1.4 × 104 C. difficile spores (human epidemic (ribotype 027) C. difficile strain, UK1). Respective control animals in the experiment were administered sterile PBS as a sham in each step accordingly. The animals were euthanized using carbon dioxide gas at approximately 48 h post-inoculation, and the liver, colon tissue and cecal contents were collected for further processing.
Histopathology
The intestinal tissues (colon) were fixed in 10% formalin and then embedded in paraffin. A 5 μm thickness of tissue sections was made and stained with hematoxylin and eosin (H&E). A standardized scoring system was followed to assess CDI-associated histology injuries in intestinal tissues, and scores were evaluated across the groups based on epithelial damage, mucosal edema, and neutrophil infiltration24. A board-certified pathologist (sample ID-blinded) performed microscopic analysis using an Olympus BX53 microscope (Olympus Optical Company, Tokyo, Japan).
Metagenomic analysis
Shotgun metagenomic sequencing was performed on DNA extracted from cecal contents to confirm gut dysbiosis and C. difficile colonization. DNA was extracted using the QIAamp Fast DNA Stool Mini Kit (Qiagen) according to the manufacturer’s instructions. Libraries were prepared using the Nextera XT DNA Library Preparation Kit (Illumina) and sequenced on an Illumina NovaSeq 6000 platform. Data analysis included quality filtering, host read removal, and taxonomic classification using the Kraken2 tool. For the microbiome data analysis, we used MetaboAnalyst (https://www.microbiomeanalyst.ca/)25. Alpha diversity metrics, including the Shannon index, Simpson index, and observed species, were calculated to assess microbial diversity within each sample group. Beta diversity analysis was performed using Bray-Curtis dissimilarity metrics and Principal Coordinate Analysis (PCoA) plots to compare microbial community composition between the different groups. LEfSe (Linear Discriminant Analysis Effect Size) plots were generated to identify bacterial taxa with significantly different abundances across the groups, highlighting potential biomarkers. Additionally, a KO pathway heatmap was created to visualize the differential expression of metabolic pathways, displaying relative abundance and clustering based on similarity.
Untargeted metabolomic analysis
Untargeted metabolomic analysis of liver tissue was performed at the Mayo Metabolomic Core facility (Rochester, MN). Liver samples were deproteinized with a six-fold volume of cold acetonitrile (1:1 ratio), subjected to intermittent vortexing on ice for 30 min at 4 °C, then centrifuged at 18,000g. ^13C_6-phenylalanine (3 μl at 250 ng/μl) was added as an internal standard to each sample prior to deproteinization. The supernatants were split into two aliquots and dried down for analysis using an Agilent Technologies 6550 Q-TOF Mass Spectrometer coupled with a 1290 Infinity UHPLC. Data were acquired under both positive and negative electrospray ionization conditions across a mass range of 100–1200 m/z at a resolution of 10,000–35,000 (separate runs). Metabolite separation was achieved with a hydrophilic interaction column (HILIC, ethylene-bridged hybrid 2.1 × 150 mm, 1.7 μm; Waters) and a reversed-phase C18 column (high-strength silica 2.1 × 150 mm, 1.8 μm; Waters), each with a 20-min run time at a flow rate of 400 μl/min. Each sample underwent four runs to maximize metabolite coverage. Samples were injected in duplicate or triplicate, with a quality control sample comprising a subset from the study, injected multiple times during each run. Raw data files were converted to .cef format using Masshunter DA Reprocessor software (Agilent). Data alignment and peak matrix conversion were performed with Mass Profiler Professional (Agilent). Unsupervised principal component analysis, ANOVA, 3D plots, heat maps, and Partial Least Squares Discrimination Analysis (PLS-DA) were used for analysis. This process yielded a list of accurate mass molecular weights for differentially expressed components, which were then matched against the Metlin database for putative identification. Identified components were verified against reference standards. The Q-TOF method’s mass accuracy was <5 ppm, with retention time precision <0.2%. A 1.2x fold change was detectable with 4% precision.
Metabolome data and pathway analysis
A threshold of at least 5000 peak intensities in 75% of samples was set for eligibility in downstream analyses. The R package MetaboAnalystR facilitated data normalization, differential expression analysis, and visualization. Metabolites were normalized (SumNorm), log-transformed, and mean-centered (MeanCenter). Principal Component Analysis (PCoA) highlighted data heterogeneity, trends, and outliers. Hierarchical Clustering Analysis (HCA) elucidated clustering patterns among sample injections, group replicates, and metabolite clusters associated with clinical variables. Univariate analysis, including Student’s unpaired t test between Control vs. C. diff and Control vs. Abx, was conducted with multiple testing corrections to identify differentially expressed metabolites, requiring an FDR-adjusted p-value <= 0.05 and |fold change| >= 1.5.
RNA-seq analysis
Tissue processing and RNA-seq analysis were performed by Innomics Inc. (Sunnyvale, CA) as previously described26. Liver tissue samples from four mice in each group were used for further processing. Total RNA from each sample was extracted and purified using the TRIzol method. RNA sequencing was then performed on a BGISEQ500 platform (Innomics Inc, Sunnyvale, CA). Ten samples underwent multiplexing, sequencing, differential gene expression analysis, and transcriptomic expression analysis. Quality control of raw data was conducted using SOAPnuke software, and clean reads were obtained after removing rRNA and other contaminants. The clean reads were mapped to the Mus musculus genome sequence using HISAT for mRNA and long non-coding RNA quantification and Bowtie2 for gene sequence alignment. For circRNAs quantification, clean reads were aligned to known M. musculus circRNAs. Small RNAs were identified by mapping clean tags to a miRNA database and the M. musculus genome sequence. Expression levels for each gene were calculated based on the mapped reads. Differential expression analysis was carried out using the DEGseq method via MA-plot software, with expression values transformed into log2 values. Student’s t-test was used to compare gene expression levels between groups. Differentially expressed genes (DEGs) were identified with P-values less than 0.05 and log2 fold changes (FC) in miRNA expression above or below 1. DEG mRNA functional classifications and pathways were assessed using Gene Ontology (GO) Elite and DAVID Bioinformatics Resources for Kyoto Encyclopedia of Genes and Genomes (KEGG) pathways analysis. All data could be manually extracted using the Dr. Tom online analysis system provided by BGI Genomics Inc (https://www.bgi.com/global/service/dr-tom).
Joint pathway analyses
To elucidate the integrated metabolic and transcriptomic changes induced by CDI, a joint pathway analysis was performed using MetaboAnalyst 4.0 (https://www.metaboanalyst.ca) as described by Chong et al. (2019)27. For the metabolomic data, the metabolite intensities were normalized using the SumNorm method, log-transformed, and mean-centered using the R package MetaboAnalystR. For the transcriptomic data, the gene expression levels were normalized and log2-transformed for downstream analysis. For the transcriptomic data, the gene expression levels were normalized and log2-transformed for downstream analysis. Metabolomic and transcriptomic data sets were uploaded to MetaboAnalyst’s Joint Pathway Analysis module, which facilitated the merging of these data sets by mapping metabolites and genes to their corresponding pathways using the KEGG database. Joint pathway analysis was performed to identify significantly impacted pathways by combining p-values from metabolomic and transcriptomic data. The joint p-value was calculated using Fisher’s method, combining individual p-values from metabolomic and transcriptomic analyses to assess pathway significance. Pathways with a joint p-value <0.05 were considered significantly enriched.
Similarly, microbiome-metabolome correlation analysis was performed using MicrobiomeAnalyst 2.0, as described previously28. Paired metabolome abundance lists and species abundance tables for each comparison were uploaded to the integrative microbiome metabolomics pipeline within MicrobiomeAnalyst 2.0 (https://www.microbiomeanalyst.ca). For statistical correlation analysis, the distance-based correlation method was utilized to detect both linear and non-linear correlations. The results were summarized as an interactive heatmap. To address the issue of high false positives in pairwise correlation analyses, a model-based correlation approach using over 5000 high-quality genome-scale metabolic models (GEMs) was employed. This provided a probability heatmap between microbial taxa and their metabolites. Data-driven and knowledge-driven streams of evidence were then integrated by overlaying the statistical and model-based correlation heatmaps.
Statistical analysis
Each individually housed mouse was considered as the experimental unit. The differences between groups were analyzed using an unpaired Student’s t test. Data from comparisons among the three groups were analyzed by one-way analysis of variance (ANOVA) followed by Tukey’s multiple-comparison test. P values of ≤0.05 were considered statistically significant.
Results
Gut dysbiosis, CDI, and associated colonic and microbiomic changes in mice
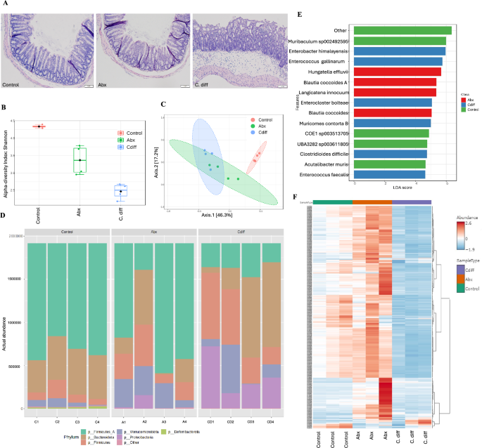
To determine CDI-induced alterations in liver metabolism, we performed a C. difficile challenge study in mice following a published protocol. For this experiment, 3-week-old C57BL/6 mice were administered an oral antibiotic cocktail followed by an intraperitoneal clindamycin injection to induce gut dysbiosis. Mice were then challenged with approximately 1.4 × 104 C. difficile UK1 spores. From previous experiments conducted by the authors and other investigators, it is known that 104 C. difficile UK1 spores reliably induce clinical CDI with less mortality in mice compared to high dose (106 to 107 spores) challenge, simulating sublethal or transient CDI in humans. Diarrhea, or wet tail, was noticed in all C. difficile-challenged mice (C. diff group) on day 2 post-inoculation. As expected, the colon of the mice challenged with C. difficile UK1 (C. diff) exhibited notable pathological changes in the mucosal epithelium, as evidenced by necrosis, moderate neutrophilic inflammatory infiltrates in the lamina propria and submucosa and marked submucosal edema. No significant lesions were observed in the colon of the control and Abx groups (Fig. 1A).
A Histopathology of the colon from different treatment groups: 3–4 weeks old C57BL/6 mice (n = 18/group) are treated with an oral antibiotic cocktail or PBS and an intraperitoneal clindamycin injection or PBS to induce gut dysbiosis and then challenged with 104 C. difficile spores or PBS. The cecal contents and colon tissues were collected 2 days postinfection (n = 18). Colonic mucosa of the C. difficile infected group exhibited severe epithelial damage, mucosal edema, and neutrophil infiltration compared to controls; B Principal component analysis (PCoA) scatter plot demonstrating beta diversity among the gut microbiota of control, antibiotic control (Abx), and antibiotic-induced CDI (C. diff) groups; C Boxplot illustrating the Shannon index of alpha diversity within the gut microbiota of the treatment groups. The whiskers in the box plots represent the range of data within 1.5 times the interquartile range (IQR) from the lower quartile (Q1) and upper quartile (Q3); D Stacked bar graph illustrating the relative abundance of the gut microbiota at the phylum level in different treatment groups. E Linear Discriminant Analysis Effect Size (LEfSe) identifying differentially abundant microbial species among different treatment groups (top 15 species shown in the plot). Blue bars represent species that are significantly enriched in the Control group, red bars indicate enrichment in the C. diff group, and green bars highlight species predominantly found in the Abx group; F Differential abundance of KEGG Orthology (KO) pathways within the gut metagenome across three experimental groups: Control, Antibiotic-treated, and C. difficile-infected. Each row represents a unique KO pathway, and each column corresponds to an individual mouse within the respective groups. Color intensity reflects the z-score transformed abundance of each pathway, ranging from high (red) to low (blue), indicating the relative expression levels of pathways within each group’s gut microbial samples.
Metagenome analysis revealed significant and distinct changes in the microbial composition in Abx and C. diff groups compared to controls. Antibiotic treatment significantly reduced the alpha diversity of the gut microbiota, and C. difficile challenge further reduced alpha diversity in infected mice compared to both Con and Abx groups (p < 0.05) (Fig. 1B). Regarding the beta diversity, Con, Abx, and C. diff groups clustered distinctly on the PCoA plot, reflecting compositional differences between the treatment groups (p < 0.05) (Fig. 1C). Compositional changes predominantly include an expansion of Proteobacteria abundance and a decreased abundance of Firmicutes, as observed in previous studies3,29 (Fig. 1D).
In our analysis of the gut microbiome across different experimental groups using Linear Discriminant Analysis Effect Size (LEfSe), significant differences in microbial species abundance were evident among the Control, Antibiotic-treated (Abx), and C. difficile-infected (C. diff) groups. The LEfSe analysis, as depicted in the figure (top 15 species shown), highlights the distinct microbial profiles associated with each treatment condition, underscoring the profound impact of antibiotic treatment and CDI on gut microbial composition (Fig. 1E). Species such as Muribaculum sp. and Actualibacter sp. were markedly enriched in the Control group, while bacteria such as Blautia sp. and Longicatena sp. were enriched in the Abx group. Conversely, bacteria such as Enterobacter himalayensis, Enterococcus gallinarum, and Enterococcus faecalis showed a significant increase in abundance in the C. diff group, as reported in previous literature30,31,32,33,34. Overall, CDI appears to establish a microbial enrichment pattern distinct from both control groups (Fig. 1E).
In the heatmap analysis of the gut microbial metagenome across different treatment groups, we observed distinct alterations in the abundance of KEGG Orthology (KO) pathways, reflecting significant and distinct shifts in metabolic functions associated with each treatment (Fig. 1F). The hierarchical clustering on the heatmap further illustrates the distinct clustering of microbial communities based on treatment, indicating that the changes in KO pathways are not random but are structured according to the specific impacts of CDI and antibiotic exposure. These results underscore the profound effects of C. difficile on gut microbial function.
CDI alters the key metabolic pathways associated with lipid metabolism, oxidative stress and inflammation
Alterations in the global liver metabolic profile
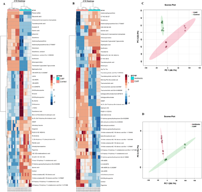
In the comprehensive metabolome analysis of liver tissue from mice undergoing CDI, a wide spectrum of metabolic pathways was significantly altered, illustrating the interactions between C. difficile colitis and liver metabolism. In the heatmap visualizations, distinct patterns were observed between the C. diff and control groups across all analytic modes (nc, pc, nhilic, and philic modes), suggesting that CDI substantially impacts metabolite levels within the liver tissue (Fig. 2A (nc mode), Supplementary Figs. S1, S2 and S3 (all other modes)). The principal component analysis (PCoA) plots further illustrate the separation between the C. diff and control groups. The PCoA plots show tight clustering within the CDI group compared to the control, indicating a distinct and unique metabolomic metabolic response among the CDI-infected mice (Fig. 2C) and control mice. Similar results are obtained by comparing the C. diff group and the Abx group (Fig. 2B, D (nc mode), Supplementary Figs. 1, 2 and 3 (all other modes)), suggesting that the global metabolomic alterations in the C. diff group are primarily attributed to CDI rather than antibiotic treatment.
A Representative metabolomic heatmap illustrating differential metabolite enrichment in control and C. diff groups (nc mode analysis). Results for other modes (pc, nhilic, and philic modes) are provided in Supplementary Figs. 1, 2, 3. B This principal coordinates analysis (PCoA) plot depicts the variance in metabolomic profiles between control and C. diff groups. PCoA results for other modes (pc, nhilic, and philic modes) are provided in Supplementary Figs. 1, 2, 3. C Representative metabolomic heatmap illustrating differential metabolite enrichment in Abx and C. diff groups (nc mode analysis). Results for other modes (pc, nhilic, and philic modes) are provided in Supplementary Figs. 1, 2, 3. D This principal coordinates analysis (PCoA) plot depicts the variance in metabolomic profiles between control and C. diff groups. PCoA results for other modes (pc, nhilic, and philic modes) are provided in Supplementary Figs. 1, 2, 3.
Metabolic pathway analysis
The metabolomic pathway analysis comparing the liver metabolomes of the C. difficile (C. diff) and Control groups, as well as the C. diff and Antibiotic (Abx) groups, reveals significant insights into the metabolic disruptions caused by CDI.
In the comparison between the C. diff and Control groups (Fig. 3A, B), the nhilic mode analysis highlights significant enrichment in pathways such as glycerolipid metabolism, steroidogenesis, phospholipid biosynthesis, glycerol phosphate shuttle, mitochondrial electron transport chain, and de novo triacylglycerol biosynthesis. These pathways are crucial for lipid metabolism and energy homeostasis, indicating a profound impact of CDI on hepatic lipid processing and mitochondrial function. The enrichment of bile acid biosynthesis and arachidonic acid metabolism further points to an enhanced inflammatory state in the liver, which is a hallmark of MASLD and related metabolic disorders. The nc mode analysis corroborates these findings, showing significant disruptions in glutathione metabolism, inositol phosphate metabolism, fatty acid biosynthesis, and the citrate cycle (TCA cycle), underscoring the impact on oxidative stress management and energy metabolism (Fig. 3C, D). Similar results are observed in other modes (pc and philic modes) (Supplementary Fig. 4A–D).
A Metabolic pathway analysis of liver tissues comparing the C. diff and Control groups from nc mode metabolomic data. This bar chart represents the enrichment analysis of metabolic pathways in the C. diff group compared to the control group. The figure represents an overview of the top 25 enriched metabolic pathways following CDI from nc mode metabolomic data. Enrichment results for other modes (pc, and philic modes) are provided in Supplementary Figs. 4, 5. B Metabolome network analysis of liver tissues comparing the C. diff and Control groups from nc mode metabolomic data. This metabolic network visualization displays the metabolic pathways that significantly impacted the C. diff group compared to the control. C Metabolome pathway analysis of liver tissues comparing the C. diff and Control groups from nhilic mode metabolomic data. This bar chart represents the enrichment analysis of metabolic pathways in the C. diff group compared to the Control group. The figure represents an overview of the top 25 enriched metabolic pathways following CDI from nhilic mode metabolomic data. Enrichment results for other modes (pc, and philic modes) are provided in Supplementary Figs. 4, 5. D Metabolome network analysis of liver tissues comparing the C. diff and Control groups from nhilic mode metabolomic data. This metabolic network visualization displays the metabolic pathways that significantly impacted in the C. diff group compared to the Control.
When comparing the C. diff and Abx groups, similar pathways are significantly enriched, reinforcing the notion that the metabolic disruptions are specifically due to CDI. The nhilic mode analysis between the C. diff and Abx groups shows enrichment in pathways such as steroidogenesis, phospholipid biosynthesis, glycerolipid metabolism, mitochondrial electron transport chain, and de novo triacylglycerol biosynthesis (Fig. 4A, B). The significant alteration in glutathione metabolism and bile acid biosynthesis indicates increased oxidative stress and inflammation, mirroring the findings from the C. diff vs. Control comparison. The nc mode analysis further supports these results, with prominent enrichment in bile acid biosynthesis, steroidogenesis, and glutathione metabolism, as well as additional significant pathways, including arachidonic acid metabolism and the citric acid cycle (Fig. 4C, D). Similar results are observed in other modes (pc and philic modes) (Supplementary Fig. 5A–D).
A Metabolic pathway analysis of liver tissues comparing the C. diff and Abx groups from nc mode metabolomic data. This bar chart represents the enrichment analysis of metabolic pathways in the C. diff group compared to the Abx group. The figure represents an overview of the top 25 enriched metabolic pathways following CDI from nc mode metabolomic data. Enrichment results for other modes (pc, and philic modes) are provided in Supplementary Figs. 4, 5. B Metabolome network analysis of liver tissues comparing the C. diff and Abx groups from nc mode metabolomic data. This metabolic network visualization displays the metabolic pathways that significantly impacted the C. diff group compared to the Abx. C Metabolome pathway analysis of liver tissues comparing the C. diff and Abx groups from nhilic mode metabolomic data. This bar chart represents the enrichment analysis of metabolic pathways in the C. diff group compared to the Abx group. The figure represents an overview of the top 25 enriched metabolic pathways following CDI from nhilic mode metabolomic data. Enrichment results for other modes (pc, and philic modes) are provided in Supplementary Figs. 4, 5. D Metabolome network analysis of liver tissues comparing the C. diff and Abx groups from nhilic mode metabolomic data. This metabolic network visualization displays the metabolic pathways that significantly impacted the C. diff group compared to the Abx.
The comparison of the metabolic profiles between the C. diff and Control groups, along with the C. diff and Abx groups, clearly demonstrates that the observed metabolic alterations are primarily attributable to CDI rather than antibiotic treatment alone. The significant disruptions in lipid and energy metabolism, inflammation, and oxidative stress pathways provide a comprehensive understanding of the metabolic changes associated with CDI in the liver.
Relative abundance of liver metabolites
The relative abundance of individual metabolites between the C. diff and Control groups was examined to further elucidate the specific metabolic changes induced by CDI (Fig. 5). A notable increase in palmitic acid highlights the potential for CDI to promote a pro-steatotic environment within the liver (p < 0.05). Palmitic acid, a key contributor to the development of metabolic dysfunction-associated steatotic liver disease in experimental models, suggests a direct impact of CDI on lipid synthesis pathways, contributing to liver lipid accumulation. This is complemented by elevated levels of citric acid (p < 0.05), indicating increased flux through the citric acid cycle, possibly as a compensatory mechanism to meet heightened metabolic demands during infection. Simultaneously, the metabolic landscape in the liver displayed significant dysregulation. A sharp increase in glycerol 3-phosphate was observed, a crucial intermediate in glycolysis and lipid metabolism (p < 0.05). The increase suggests enhanced glycerolipid synthesis and turnover, which is critical for maintaining cellular energy and lipid homeostasis.
A The relative abundance of selected liver metabolites associated with fat metabolism. B The relative abundance of selected liver metabolites associated with oxidative stress and inflammation. C The relative abundance of selected liver metabolites associated with selected primary liver metabolic functions. D The relative abundance of selected liver metabolites associated with amino acid metabolism. The whiskers in the box plots represent the range of data within 1.5 times the interquartile range (IQR) from the lower quartile (Q1) and upper quartile (Q3).
Both reduced and oxidized forms of glutathione were decreased (p < 0.05), highlighting a compromised antioxidant defense system in the liver, crucial for counteracting oxidative stress. This reduction in glutathione levels underscores an impaired capacity to neutralize reactive oxygen species, potentially leading to increased cellular damage. Inflammatory mediators such as leukotriene B4 and PGG2 were also significantly elevated (p < 0.05), confirming an enhanced inflammatory state induced by CDI, which may exacerbate liver inflammation and damage. Moreover, an increase in uric acid (p < 0.05) is indicative of altered purine metabolism and is associated with oxidative stress. Furthermore, the analysis uncovered significant impairments in key liver functions, such as detoxification and bile acid metabolism. Significantly reduced levels of glucuronic acid and phenol sulfate, crucial for the liver’s detoxification processes, along with a sharp decline in taurodeoxycholic acid, a key bile acid, suggest a compromised capacity of the liver to process and eliminate harmful substances, potentially exacerbating liver injury and contributing to further metabolic imbalance (p < 0.05).
Similar metabolic alterations observed in C. diff vs. Abx groups affirming that the changes are not a result of antibiotic treatment but are directly attributable to CDI (Fig. 6). Inflammation markers such as leukotriene B4 and PGG2, alongside oxidative stress indicators like glutathione in both reduced and oxidized forms, showed comparable changes across the groups (p < 0.05), emphasizing the role of CDI in driving these metabolic disturbances. Key metabolites such as palmitic acid and glycerol 3-phosphate, which are crucial in lipid metabolism, also displayed consistent elevations in the CDI groups compared to both control and Abx (p < 0.05), underscoring the infection’s role in promoting steatotic and inflammatory pathways. Furthermore, the metabolic impairments in amino acid, bile acid, and detoxification pathways highlighted by changes in glucuronic acid and taurodeoxycholic acid levels (p < 0.05), reinforce the significant hepatic impact resulting directly from CDI. These detailed observations provide critical insights into the specific metabolic changes induced by CDI, highlighting significant disruptions in lipid and energy metabolism, inflammation, oxidative stress, and liver function.
A The relative abundance of selected liver metabolites associated with fat metabolism. B The relative abundance of selected liver metabolites associated with oxidative stress and inflammation. C The relative abundance of selected liver metabolites associated with selected primary liver metabolic functions. D The relative abundance of selected liver metabolites associated with amino acid. The whiskers in the box plots represent the range of data within 1.5 times the interquartile range (IQR) from the lower quartile (Q1) and upper quartile (Q3).
Gut microbiome-liver metabolome correlation
In gut microbiome-liver metabolome analysis, specific liver metabolites that are differentially expressed in each treatment comparison were examined for their correlation with C. difficile and other gut microbial species that co-occurred during CDI. The heatmap analysis reveals the correlations between various bacterial species enriched in the gut of C. difficile-infected mice and significant liver metabolites (Figs. 7, 8). This analysis highlighted the associations of C. difficile itself and other numerous co-occurring bacterial species, such as Paeniclostridium sordellii, and Enterococcus faecalis, among others, with key liver metabolites including glutathione, xanthosine, and uric acid. Glutathione, a key antioxidant metabolite, shows strong associations with several bacterial species, including Enterococcus faecalis, Enterocloster clostridioformis, Latilactobacillus curvatus, and Clostridioides difficile. The modulation of glutathione levels indicates its central role in maintaining the redox balance within the liver in response to bacterial dysbiosis. Involved in purine metabolism, xanthosine shows significant correlations with bacterial species such as Faecalibacterium prausnitzii, Agathobaculum desmolans, and Paeniclostridium sordellii. This suggests shifts in energy metabolism and cellular repair mechanisms in the liver during CDI. Elevated uric acid levels, often linked with xanthine oxidase activity, are associated with bacterial species like Enterococcus faecalis, Enterocloster clostridioformis, and Clostridioides difficile. This correlation points to potential overlaps in metabolic dysfunctions contributing to both hyperuricemia and fatty liver disease. Metabolites such as L-lysine, L-tyrosine, citric acid, and linoleic acid show significant associations with bacterial species including Latilactobacillus curvatus, Enterocloster clostridioformis, Enterococcus faecalis, and Agathobaculum desmolans. These associations suggest that bacterial alterations in the gut microbiome significantly influence hepatic amino acid and fatty acid metabolism. Notably, C difficile was strongly associated with increased levels of glutathione, known for its antioxidative properties, and xanthosine, which is involved in purine metabolism, suggesting significant metabolic shifts that potentially impact liver function and health. As expected, the comparison between C. diff and Abx also followed a very similar correlation pattern.
This heatmap illustrates the Correlations between various bacterial species enriched in the gut of C. difficile-infected mice and key differentially enriched liver metabolites in the infected group compared to controls. The heatmap’s color gradients illustrate the correlation coefficient between each bacterial species and metabolites.
This heatmap illustrates the Correlations between various bacterial species enriched in the gut of C. difficile-infected mice and key differentially enriched liver metabolites in the infected group compared to controls. The heatmap’s color gradients illustrate the correlation coefficient between each bacterial species and metabolites.
Liver transcriptome reflects global hepatic metabolomic shifts and predicts MASLD-like pathway changes in C. difficile-infected mice
Differentially expressed genes
The liver gene expression profiles in C. diff, Control, and Abx groups provide a comprehensive visualization of differentially expressed genes (DEGs) in each treatment comparison and their expression patterns (Fig. 9A, B) (adjusted p < 0.000001). This analysis highlights the significant changes in gene expression associated with CDI compared to both the Control and Abx groups. The heatmap for the C. diff vs. Control comparison reveals a distinct pattern of upregulated and downregulated genes in the liver of C. difficile-infected mice. Key genes involved in inflammation, acute phase response, and chemotaxis, such as Saa1, Saa2, Saa3, Lcn2, Cxcl1, Orm1, Orm2, and Hp, are markedly upregulated in the C. diff group. This indicates an enhanced inflammatory response in the liver, consistent with the observed increase in inflammatory metabolites. Additionally, genes associated with lipid synthesis and metabolism, including Acaca, Fasn, Scd1, Cyp2a5, and Fabp1, are significantly upregulated, reflecting alterations in lipid synthesis and potential lipid accumulation in the liver of C. difficile-infected mice. Furthermore, genes associated with hepatic lipogenesis, insulin resistance, and early fibrogenesis, such as Steap4 was significantly upregulated. Additionally, the downregulation of the selenium binding protein 2 gene (Selenbp2) suggests diminished protection against oxidative damage by reducing selenium’s bioavailability in antioxidant pathways. These changes imply an impairment in the antioxidant defense mechanisms, potentially contributing to increased oxidative stress in the liver. Nonetheless, key genes associated with normal liver functions are also downregulated. Additionally, genes associated with xenobiotic detoxification and drug metabolism, such as Cyp2a5, were downregulated, aligning with metabolomic pathway analysis results demonstrating similar changes in these key pathways.
A Representative RNAseq results demonstrating the relative expression of selected (Q < 0.000001) differentially expressed genes (DEGs) and associated metabolic pathways in control, Abx, and C. diff groups. B The number of DEGs in each treatment comparisons. C DEGs associated with hepatic lipid droplet accumulation in control, Abx, and C. diff groups.
The expression profiles of genes associated with hepatic lipid droplet accumulation (steatosis) was significantly altered in C. difficile infected mice compared to control and antibiotic-treated groups (Fig. 9C) (adjusted p < 0.01). In the C. diff group, several genes involved in lipid droplet formation and metabolism exhibit altered expression. Spg20 and Gimap are upregulated in the C. diff group, suggesting an increased role in lipid metabolism and immune response regulation, which are critical in steatosis development. Genes such as Pnpla5, which play essential roles in lipid droplet remodeling and triglyceride hydrolysis, are also upregulated. The upregulation of Pnpla3 is particularly significant as it is a known genetic risk factor for non-alcoholic fatty liver disease (MASLD). Hsd17b11, involved in lipid metabolism and steroid hormone biosynthesis, is upregulated, indicating an enhanced state of lipid processing and storage. Conversely, several genes encoding carboxylesterases, such as Ces1c, Ces1d, Ces1f, Ces1g, and Ces1e, are downregulated in the C. diff group. These enzymes are critical for the hydrolysis of ester and amide bonds in various lipids and xenobiotics, and their downregulation suggests impaired lipid metabolism and detoxification processes. Vps13a, a gene involved in intracellular lipid transport and lipid droplet formation, is also downregulated, indicating disrupted lipid trafficking within hepatocytes. Additionally, Tmem135 and Cyb5r3, involved in mitochondrial function and fatty acid desaturation, respectively, show altered expression, further highlighting the impact of C. diff infection on lipid metabolism and energy homeostasis. Prpf19, associated with pre-mRNA processing and gene expression regulation, is downregulated, suggesting potential broader regulatory disruptions in lipid metabolism genes. Overall, the C. diff group exhibits a distinct pattern of gene expression changes associated with hepatic steatosis compared to control and Abx groups. The upregulation of genes promoting lipid accumulation and the downregulation of genes involved in lipid metabolism and detoxification underscore the significant impact of CDI on liver lipid homeostasis, contributing to the development of steatosis and, potentially, MASLD.
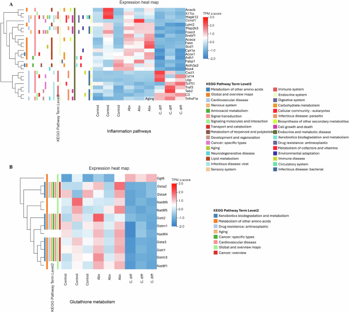
The expression profiles of genes associated with MASLD and liver inflammation were altered in C. difficile infected mice compared to control and antibiotic-treated groups (Fig. 10A) (adjusted p < 0.01). In the C. diff group, several genes related to inflammation and metabolic dysregulation show significant changes in expression. Acacb and Acaca, key enzymes in fatty acid synthesis, are upregulated, indicating enhanced lipogenesis which can contribute to liver inflammation and MASLD. Il17rc and Tnfrsf1a are upregulated, signaling increased inflammatory responses. Mapk12 and Mapk2k3, involved in the MAP kinase pathway, are also upregulated, suggesting heightened cellular stress responses and inflammation. Genes such as FoxO3 and Nox4 are upregulated, indicating oxidative stress, which is a known contributor to MASLD progression. Srebf1 and Fasn, both crucial for lipid metabolism, show increased expression, further supporting the notion of dysregulated hepatic lipid metabolism in C. difficile-infected mice. Srebf1 is a transcription factor that controls the expression of lipogenic genes, and its upregulation can lead to increased fatty acid synthesis and storage. Gene Scd1, which codes for the enzyme that catalyzes the synthesis of monounsaturated fats, is upregulated, potentially leading to altered lipid composition in the liver.
Conversely, genes like Cpt1a and Acox1, involved in fatty acid oxidation, are downregulated, suggesting impaired fatty acid breakdown (Fig. 10A) (adjusted p < 0.01). This imbalance between lipid synthesis and degradation can contribute to hepatic steatosis and inflammation. Adh1 and Aldh3a2, involved in alcohol metabolism, are upregulated, indicating increased detoxification demands which can exacerbate oxidative stress. C3 and Cd14, components of the immune response, are also upregulated, highlighting an enhanced inflammatory state. Cxcl1, a chemokine involved in neutrophil recruitment, shows increased expression, which can lead to immune cell infiltration and inflammation in the liver. Tcf7l1, involved in Wnt signaling, is downregulated, suggesting potential disruptions in cell proliferation and repair mechanisms. Overall, the gene expression profile in the C. diff group compared to control and Abx groups indicates significant upregulation of genes involved in lipid synthesis, inflammation, and oxidative stress, along with downregulation of genes critical for fatty acid oxidation. These changes highlight the profound impact of CDI on liver inflammation and metabolic dysfunction, potentially contributing to the development and progression of MASLD.
In the C. diff group, several genes critical for maintaining oxidative stress balance and glutathione metabolism exhibit significant alterations in expression (Fig. 10B) (adjusted p < 0.01). Ggt6 and Gsta2 are downregulated in the C. diff group. Ggt6 encodes gamma-glutamyltransferase, involved in the breakdown and utilization of extracellular glutathione, while Gsta2 is a key enzyme in detoxifying reactive oxygen species (ROS). Their downregulation suggests impaired glutathione recycling and detoxification capacity, contributing to oxidative stress. Gsta4 and Gsta3 members of the glutathione S-transferase family, are downregulated. These enzymes play vital roles in conjugating glutathione to various substrates for detoxification, and their reduced expression indicates a diminished ability to neutralize oxidative damage and detoxify harmful metabolites. Nat8f6, Nat8f5, Nat8f4, and Nat8f1, involved in N-acetyltransferase activity, show varied expression. Nat8f5 and Nat8f4 are slightly downregulated, while Nat8f6 and Nat8f1 show less pronounced changes. These genes contribute to the acetylation of aromatic amine compounds, which is essential for drug metabolism and detoxification processes. Gstm1, Gstm3, and Gstt2 are also downregulated. These glutathione S-transferase family members are involved in detoxifying endogenous and xenobiotic compounds by conjugating them with glutathione. Their downregulation further supports the notion of impaired detoxification and increased susceptibility to oxidative stress in the liver of C. difficile-infected mice. Gstt1 is upregulated, contrasting with the other glutathione S-transferase genes. This might indicate a compensatory response to increased oxidative stress or the presence of specific substrates that require the activity of this enzyme. Overall, the gene expression profile in the C. diff group compared to control and Abx groups indicates significant downregulation of genes involved in glutathione metabolism and detoxification. This suggests a compromised antioxidant defense mechanism, leading to elevated oxidative stress and contributing to the progression of MASLD in C. difficile-infected mice. The reduced capacity to neutralize ROS and detoxify harmful compounds can exacerbate liver damage, inflammation, and lipid accumulation, hallmark features of MASLD.
Overall, the differential gene expression heatmaps underscore the metabolic shifts induced by CDI. The upregulation of genes promoting inflammation and lipid metabolism, along with the downregulation of genes involved in antioxidant defense, lipid hydrolysis, and carbohydrate metabolism, provide a molecular basis for potential MASLD risk in C. difficile-infected mice. These gene expression changes align with the metabolomic findings, highlighting the interplay between gene expression and metabolic alterations in the pathogenesis of liver disease associated with CDI.
Gene ontology enrichment analysis
The Gene Ontology (GO) enrichment analysis comparing the liver gene expression profiles of C. diff and Control groups provides insights into the cellular compartments, biological processes, and molecular functions significantly impacted by CDI. The enrichment bubble charts highlight the major GO terms associated with these categories, emphasizing lipid metabolism, inflammation, and pathways related to Metabolic Associated Steatotic Liver Disease (MASLD).
The GO biological process (go_p) enrichment analysis (Figs. 11A, 12A) provides a comprehensive view of the physiological processes affected by CDI. The most significantly enriched processes include the acute-phase response, lipid metabolic process, and cholesterol metabolic process, highlighting the inflammatory response and alterations in lipid homeostasis. The enrichment of fatty acid metabolic processes and cholesterol biosynthetic processes further underscores the pro-steatotic state induced by the infection. Additionally, processes related to bile acid biosynthesis and secretion are enriched, reflecting changes in bile acid metabolism, which is linked to lipid digestion and liver function.
A Gene Ontology biological processes (GO-p) enrichment bubble chart comparing C. diff and Control group liver gene expressions. This chart illustrates the significantly enriched biological processes in the liver of C. difficile-infected mice compared to the control. B Gene Ontology (GO) cellular component (GO-c) enrichment bubble chart comparing C. diff and Control group liver gene expressions. This chart illustrates the significantly enriched cellular components in the liver of C. difficile-infected mice compared to the control. C Gene Ontology (GO) molecular function (GO-f) enrichment bubble chart comparing C. diff and Control group liver gene expressions. This chart highlights the significantly enriched molecular functions in the liver of C. difficile-infected mice compared to the Abx group; D KEGG pathway enrichment bubble chart comparing C. diff and Control group liver gene expressions. This chart highlights the significantly enriched KEGG pathways in the liver of C. difficile-infected mice compared to the control. Each bubble represents a KEGG pathway, with the size indicating the number of genes involved and the color representing the significance level (Q value).
The GO cellular component (go_c) enrichment analysis (Figs. 11B, 12B) reveals that genes upregulated in C. difficile-infected mice are primarily localized to the extracellular space, extracellular region, and endoplasmic reticulum (ER). The enrichment of genes in the endoplasmic reticulum and its associated membrane suggests significant alterations in protein folding, lipid synthesis, and detoxification processes, which are critical functions of the ER. Additionally, the involvement of high-density lipoprotein particles and lipid droplets indicates disruptions in lipid transport and storage, which are hallmarks of MASLD.
In the GO molecular function (go_f) enrichment analysis, several key enzymatic activities are highlighted (Figs. 11C, 12C). Notably, the activities of triglyceride lipase, sterol esterase, and acyl-CoA hydrolase are significantly enriched, pointing to extensive changes in lipid metabolism. The alterations of glutathione transferase activity underscore the compromised oxidative stress response, consistent with the observed downregulation of genes involved in glutathione metabolism and corroborating metabolomic results. Other significant functions include oxidoreductase activity and insulin-activated receptor activity, indicating broader metabolic disruptions and potential insulin resistance.
The GO enrichment analysis for the comparison between the C. diff and Abx groups validates that the observed gene expression changes are specifically due to CDI. The results from this comparison show similar enrichment patterns in cellular components, molecular functions, and biological processes, reinforcing that the metabolic and inflammatory alterations are driven by the infection rather than by antibiotic treatment.
The GO cellular component analysis in the C. diff vs Abx comparison highlights the endoplasmic reticulum, extracellular space, and lipid droplets, consistent with the findings from the C. diff vs Control analysis. Similarly, the GO molecular function analysis shows significant enrichment in triglyceride lipase activity, sterol esterase activity, and oxidoreductase activity, pointing to similar disruptions in lipid metabolism and oxidative stress. The GO biological process analysis also underscores the acute-phase response, lipid metabolic processes, and fatty acid metabolic processes as major pathways affected by CDI.
Overall, the GO enrichment analysis highlights the substantial impact of CDI on liver gene expression, with a strong emphasis on lipid metabolism, inflammation, and cellular structures associated with these functions. The disruption of lipid metabolic pathways and the inflammatory response are central features of MASLD, and the alterations in the endoplasmic reticulum and lipid droplets suggest significant cellular stress and metabolic dysfunction. These findings provide a molecular basis for the metabolic and inflammatory changes observed in the liver of C. difficile-infected mice, offering valuable insights into the pathogenesis of liver disease in the context of CDI.
KEGG pathway enrichment analysis
The KEGG pathway enrichment analysis comparing the liver gene expression profiles of C. difficile (C. diff) and Control groups provides further insights into the specific metabolic and signaling pathways significantly affected by CDI (Fig. 11D). The enrichment bubble charts highlight the key KEGG pathways associated with lipid metabolism, oxidative stress, and liver disease. In the C. diff vs Control comparison, significant enrichment is observed in pathways related to drug metabolism (other enzymes and cytochrome P450), metabolism of xenobiotics by cytochrome P450, biosynthesis of unsaturated fatty acids, and glutathione metabolism. The enrichment of the biosynthesis of unsaturated fatty acids pathway aligns with the upregulation of genes involved in lipid synthesis, indicating enhanced lipid biosynthesis in the liver. The significant enrichment of glutathione metabolism reflects compromised oxidative stress management, consistent with the downregulation of genes involved in glutathione transferase activity.
Additionally, pathways related to steroid hormone biosynthesis, retinol metabolism, and porphyrin metabolism are enriched, indicating broader metabolic disruptions. The enrichment in chemical carcinogenesis pathways (DNA adducts and receptor activity) and complement and coagulation cascades suggests potential liver damage and inflammation.
The KEGG pathway analysis for the C. diff vs Abx comparison corroborates these findings, showing similar enrichment patterns (Fig. 12D). Key pathways such as biosynthesis of unsaturated fatty acids, glutathione metabolism, steroid hormone biosynthesis, and fatty acid metabolism are significantly enriched in the C. diff group compared to the Abx group. This consistency underscores that the observed metabolic disruptions are driven by CDI rather than antibiotic treatment. Strikingly, the KEGG pathway analysis predicted enriched pathways associated with alcoholic liver disease and PPAR signaling, further emphasizing the implications of CDI in relation to the pathogenesis and progression of MASLD. The pathways related to bile secretion, fatty acid elongation, PPAR signaling, and the citrate cycle (TCA cycle) are also significantly enriched, highlighting the extensive metabolic reprogramming induced by CDI.
A Gene Ontology biological processes (GO-p) enrichment bubble chart comparing C. diff and Abx group liver gene expressions. This chart illustrates the significantly enriched biological processes in the liver of C. difficile-infected mice compared to the Abx group; B Gene Ontology (GO) cellular component (GO-c) enrichment bubble chart comparing C. diff and Abx group liver gene expressions. This chart illustrates the significantly enriched cellular components in the liver of C. difficile-infected mice compared to the Abx group. C Gene Ontology (GO) molecular function (GO-f) enrichment bubble chart comparing C. diff and Abx group liver gene expressions. This chart highlights the significantly enriched molecular functions in the liver of C. difficile-infected mice compared to the control; D KEGG pathway enrichment bubble chart comparing C. diff and Abx group liver gene expressions. This chart highlights the significantly enriched KEGG pathways in the liver of C. difficile-infected mice compared to the control. Each bubble represents a KEGG pathway, with the size indicating the number of genes involved and the color representing the significance level (Q value).
Overall, the KEGG pathway enrichment analysis reinforces the findings from the GO enrichment analysis, providing a detailed view of the specific metabolic and signaling pathways disrupted by CDI. The consistent enrichment patterns between the C. diff vs Control and C. diff vs Abx comparisons confirm that these effects are primarily due to CDI, highlighting the significant impact on lipid metabolism, oxidative stress, and liver function. These insights offer a comprehensive understanding of the molecular mechanisms driving the metabolic and inflammatory changes observed in the liver of C. difficile-infected mice, contributing to the pathogenesis of liver disease associated with CDI.
Transcriptome-metabolome co-analysis depicts comprehensive hepatocellular metabolomic derangement associated with CDI
The joint transcriptome-metabolome analysis provides a holistic view of the metabolic alterations and gene expression changes induced by CDI (Fig. 13A, B). By integrating data from both transcriptomic and metabolomic analyses, we gained an integrative understanding of how CDI affects liver function, lipid metabolism, and inflammatory responses. This analysis revealed significant changes in several key metabolic pathways in the liver of C. difficile-infected mice compared to controls. Overall, this integrated analysis provided detailed pathway maps depicting both metabolites and associated genes differentially upregulated or downregulated for each treatment group comparison (Supplementary Figs. S6A-O, S7A-O). As seen in individual metabolomic and transcriptomic pathway analysis, the enrichment of glutathione metabolism reflects impaired antioxidant defense mechanisms, consistent with the observed downregulation of genes involved in glutathione transferase activity. Additionally, pathways such as linoleic acid metabolism, arachidonic acid metabolism, and glycerolipid metabolism are altered, highlighting changes in lipid synthesis, breakdown, and signaling. In addition, the cytochrome P450 and retinol metabolism pathways are significantly enriched, indicating changes in detoxification processes and vitamin A metabolism, respectively. The pyruvate metabolism and glycolysis pathways are also significantly affected, indicating alterations in energy metabolism and glucose utilization. The disruption of these pathways is consistent with the observed changes in carbohydrate metabolism genes, suggesting potential impairments in glucose homeostasis and insulin signaling. The enrichment of the ascorbate and aldarate metabolism pathway further suggests the oxidative stress and inflammatory response in the liver of C. difficile-infected mice.
A Liver transcriptome-metabolome joint pathway analysis of C. diff group and control group. B Liver transcriptome-metabolome joint pathway analysis of C. diff group and Abx group. The bubble plots depict the impact and significance of various pathways, with the size of the bubble indicating pathway impact and the color representing the −log10(p) value, reflecting the significance level of the pathways.
The comparison between the C. diff and Abx groups reinforces the notion that the observed metabolic disruptions are primarily due to CDI rather than antibiotic treatment. Similar to the C. diff vs. Control comparison, significant enrichment is observed in pathways such as glutathione metabolism, glycerolipid metabolism, and pyruvate metabolism. The consistent enrichment of these pathways across both comparisons indicates that the metabolic alterations are specifically driven by the infection. Additionally, the C. diff vs. Abx comparison reveals significant changes in the citrate cycle (TCA cycle), fatty acid biosynthesis, and glycerophospholipid metabolism pathways. These pathways are crucial for energy production, lipid synthesis, and membrane formation, and their disruption can lead to metabolic dysregulation and liver dysfunction. The enrichment of the pentose phosphate pathway highlights the increased demand for NADPH, which is required for reductive biosynthesis and antioxidant defense.
Discussion
The findings from our study provide compelling evidence that CDI induces significant metabolic and gene expression changes in the liver, contributing to a pro-inflammatory and pro-steatotic state that mimics features of MASLD. The use of a multi-omics approach, integrating transcriptomic and metabolomic analyses, enabled a comprehensive assessment of the liver’s response to CDI, highlighting the intricate interplay between gut dysbiosis, systemic inflammation, and liver metabolism.
Our study demonstrates that CDI leads to profound alterations in lipid metabolism, as evidenced by the significant enrichment of pathways involved in lipid synthesis, breakdown, and signaling. The upregulation of genes associated with lipid metabolism, such as Acaca, Fasn, Scd1, and Fabp1, indicates increased lipid synthesis and potential lipid accumulation in the liver of C. difficile-infected mice. This is consistent with previous studies linking gut microbiota alterations to liver fat accumulation and MASLD development35,36,37. The disruption of glycerolipid metabolism and fatty acid biosynthesis further underscores the impact of CDI on hepatic lipid homeostasis, contributing to the development of steatosis and inflammation38,39,40.
Oxidative stress and impaired antioxidant defense mechanisms were also prominent features in the liver of C. difficile-infected mice. The downregulation of genes involved in glutathione metabolism, such as Gsta2 and Gstm1, coupled with the observed depletion of oxidized and free glutathione highlights the compromised antioxidant defense in CDI. The dysregulation of the glutathione metabolism pathway in both transcriptomic and metabolomic analyses reinforces the significance of oxidative stress in the pathogenesis of liver injury induced by CDI38,41,42. Previous reports indicate that oxidative stress plays a crucial role in the progression of liver diseases, including MASLD20,38,43. Similarly, the inflammatory response in the liver of C. difficile-infected mice was marked by the upregulation of acute-phase response genes, such as Saa1, Saa2, and Hp, indicating a heightened inflammatory state. The enrichment of pathways related to bile acid biosynthesis and arachidonic acid metabolism further underscores the inflammatory milieu induced by CDI. Previous studies have highlighted the role of inflammation in the progression of liver diseases, including MASLD and MASH14,22,44. Our findings suggest that CDI exacerbates liver inflammation, potentially accelerating the progression of liver injury and fibrosis14,45.
Our joint transcriptome-metabolome pathway analysis further confirmed significant disruptions in key metabolic pathways, such as the lipid synthesis and metabolism, citrate cycle (TCA cycle), pyruvate metabolism, and glycolysis, indicating altered lipid and energy metabolism in the liver of C. difficile-infected mice46,47,48. In addition, gut microbiome-liver metabolome correlation analysis suggests a complex network between C. difficile and other co-occurring bacterial species during CDI might be associated with the dysregulation of liver metabolism. The associations of glutathione and xanthosine with bacterial profiles such as C. difficile highlight their roles in managing oxidative stress and purine metabolism disruptions, key factors in MASLD progression. Glutathione’s role as a major antioxidant in the liver is crucial for mitigating oxidative stress induced by bacterial toxins and metabolic byproducts49,50. The modulation of glutathione levels in association with bacterial profiles suggests that microbial changes in the gut during CDI can directly influence hepatic oxidative stress responses, potentially impacting liver function and disease progression. Similarly, altered levels of xanthosine and its therapeutic significance in metabolic diseases have been consistently observed in previous studies51. Thus, our current observation of its association with C. difficile-associated gut bacterial species requires further attention in this direction. The elevation of uric acid, often linked with xanthine oxidase activity, points to potential overlaps in metabolic dysfunctions contributing to both hyperuricemia and fatty liver disease52,53,54,55. These findings suggest that specific metabolic pathways that are dysregulated during CDI, like those involving xanthine oxidase, could contribute to the dual burdens of MASLD and hyperuricemia. The significant correlations observed between bacterial species and metabolites such as amino acids and fatty acids further emphasize the complex interactions between the gut microbiome and liver metabolism. These interactions highlight the importance of the gut-liver axis in the development and progression of metabolic liver diseases and provide insights into potential therapeutic targets for managing these conditions.
Interestingly, the comparison between the C. diff and Antibiotic (Abx) groups revealed other related hepatic pathways that are impacted by CDI. the observed metabolic and gene expression changes are primarily attributable to CDI rather than antibiotic treatment alone. Similar enrichment patterns in lipid metabolism, oxidative stress, and inflammatory pathways were observed in both the C. diff vs Control and C. diff vs Abx comparisons, reinforcing the specific impact of CDI on liver function. This distinction is crucial for understanding the direct effects of CDI on liver health, separate from the effects of antibiotic-induced gut dysbiosis3,13,14,56,57,58.
This multi-omics study also revealed other related hepatic pathways impacted by CDI in mice. The significant enrichment of the retinol metabolism pathway in both comparisons, highlighting the potential impact of CDI on vitamin A metabolism and its downstream effects on immune function and cellular differentiation. Retinol metabolism is essential for the conversion of retinol to retinoic acid, a key regulator of gene expression involved in immune responses and cell growth59,60,61. The disruption of this pathway suggests that CDI may impair vitamin A homeostasis, contributing to immune dysregulation and increased susceptibility to liver inflammation and injury. Similarly, the ascorbate and aldarate metabolism pathway, involved in vitamin C metabolism, was affected in both comparisons. Vitamin C plays a crucial role in oxidative stress response and immune function, and its altered metabolism may further exacerbate the oxidative damage and inflammatory response in the liver of C. difficile-infected mice62,63. These findings underscore the broader impact of CDI on micronutrient metabolism and its implications for liver health64,65,66.
Multiple mechanistic pathways can be attributed to how C. difficile infection (CDI) may lead to liver damage. Research suggests that CDI can induce liver injury by promoting inflammation and causing direct damage to hepatocytes, implicating the gut-liver axis in this process14. Moreover, membrane vesicles released by C. difficile have been shown to alter the metabolism of liver HepG2 cells, potentially contributing to liver dysfunction by disrupting cellular metabolic pathways9. C. difficile produces various toxic metabolites within the gut, including alcohols and cresols. C. difficile produces up to a thousand times more p-cresol than any known gut bacterium, which can readily access the liver through the portal circulation and potentially cause hepatic dysfunction or damage67. p-Cresol, has been found to exacerbate oxidative stress, deplete glutathione levels, and induce necrosis in liver cells, highlighting this mechanism. Despite these findings, there remains a lack of in-depth information on the global metabolic alterations in the liver during CDI, particularly regarding its potential contribution to metabolic liver diseases. This study provides comprehensive insights into the molecular mechanisms driving the metabolic and inflammatory changes observed in the liver of C. difficile-infected mice. The integration of transcriptomic and metabolomic data highlights the systemic effects of CDI, extending beyond the gut to influence liver metabolism and function. The specific disruptions in lipid metabolism, oxidative stress, and inflammatory pathways offer a detailed understanding of how CDI could contribute to the pathogenesis of liver diseases. These findings emphasize the importance of considering CDI as a significant factor in liver health and highlight potential therapeutic targets for mitigating the adverse effects of the infection on liver function. However, the mechanisms by which C. difficile induces observed liver dysmetabolism need further investigation. CDI is often associated with severe gut dysbiosis, and the resultant accumulation of bacterial metabolites could reach the liver through the portal circulation, contributing to metabolic derangements3. Additionally, colitis induced by C. difficile toxins and resultant permeability changes (leaky gut) could further exacerbate portal translocation of dysbiosis and colitis-associated metabolites and mediators to the liver, contributing to hepatic changes68,69,70. The causes leading to these changes could be multifactorial; however, further research is warranted to identify specific metabolites and pathways contributing to specific hepatic metabolic changes, potentially leading to illnesses such as MASLD and MASH.
This study represents a foundation for understanding how CDI can induce metabolic dysregulation in the liver after a single acute infection. However, this also highlights a limitation of the study, as a single episode of CDI might not be sufficient to induce long-lasting or permanent changes in liver function. However, CDI, especially with recurrence, may still play a significant role in accelerating disease progression in patients with existing or progressing MASLD, as CDI and MASLD are well-documented co-morbidities, as described in the introduction21. Our findings highlight the potential for even acute CDI episodes to disrupt hepatic metabolism, which could exacerbate underlying liver conditions. This baseline study underscores the need for future investigations into the effects of recurrent CDI, particularly in the context of chronic metabolic liver diseases. Specifically, experiments combining mouse models of recurrent CDI and MASLD could provide insights into whether repeated CDI episodes exacerbate liver injury, inflammation, and metabolic impairment over time. Such studies are essential to clarify the cumulative impact of CDI on liver health and to inform therapeutic strategies that address both infection control and liver protection in at-risk populations.
In conclusion, this study elucidates the profound impact of CDI on liver metabolism, demonstrating that CDI induces significant pro-inflammatory and pro-steatotic changes that mimic the pathophysiology of Metabolic Dysfunction Associated Steatotic Liver Disease (MASLD) development and progression at the -omics level. The integration of transcriptomic and metabolomic data reveals that CDI disrupts key metabolic pathways related to lipid metabolism, oxidative stress, and inflammation, contributing to liver dysfunction and metabolic dysregulation. These findings highlight the potential of CDI in exacerbating or even initiating metabolic liver diseases such as MASLD, underscoring the importance of addressing CDI as a significant risk factor for such illnesses. It is already known that metabolic liver diseases are a risk factor for CDI, and our study suggests that the reverse could also be true, indicating that the CDI-chronic liver disease relationship may be a bidirectional vicious cycle.
Data availability
Nucleic acid sequences generated for this study are available at NCBI GenBank BioProject PRJNA1144784.
References
Mullish, B. H. & Williams, H. R. T. Clostridium difficile infection and antibiotic-associated diarrhoea. Clin. Med. 18, 237–241 (2018).
Magill Shelley, S. et al. Changes in prevalence of health care-associated infections in U.S. hospitals. N. Engl. J. Med. 379, 1732–1744 (2018).
Theriot, C. M. et al. Antibiotic-induced shifts in the mouse gut microbiome and metabolome increase susceptibility to Clostridium difficile infection. Nat. Commun. 5, 3114 (2014).
Vidal-Cevallos, P. et al. The Relationship between Pathogenesis and Possible Treatments for the MASLD-Cirrhosis Spectrum. Int. J. Mol. Sci. 25, 4397 (2024).
Chan, W. K. et al. Metabolic dysfunction-associated steatotic liver disease (MASLD): a state-of-the-art review. J. Obes. Metab. Syndr. 32, 197–213 (2023).
Eslam, M. et al. MAFLD: a consensus-driven proposed nomenclature for metabolic associated fatty liver disease. Gastroenterology 158, 1999–2014.e1991 (2020).
Kiseleva, Y. V. et al. Clostridioides difficile infection in patients with nonalcoholic fatty liver disease-current status. World J. Hepatol. 15, 208–215 (2023).
Patel, A. H. et al. Outcomes and risk factors for mortality in clostridioides difficile infection in patients with NAFLD and NASH. Ann. Hepatol. 29, 101510 (2024).
Caballano-Infantes, E. et al. Membrane vesicles of toxigenic clostridioides difficile affect the metabolism of liver HepG2 cells. Antioxidants (Basel) 12 (2023).
Šamadan, L., Jeličić, M., Vince, A. & Papić, N. Nonalcoholic fatty liver disease-a novel risk factor for recurrent clostridioides difficile infection. Antibiotics (Basel) 10 (2021).
Papić, N., Jelovčić, F., Karlović, M., Marić, L. S. & Vince, A. Nonalcoholic fatty liver disease as a risk factor for Clostridioides difficile infection. Eur. J. Clin. Microbiol. Infect. Dis. 39, 569–574 (2020).
Nseir, W. B. et al. Nonalcoholic fatty liver disease as a risk factor for Clostridium difficile-associated diarrhea. Qjm 113, 320–323 (2020).
Mantri, N. et al. Clostridioides difficile infection and liver cirrhosis—a retrospective, cohort study. Clin. Exp. Gastroenterol. 14, 229–235 (2021).
Lee, S. et al. Intestinal clostridioides difficile can cause liver injury through the occurrence of inflammation and damage to hepatocytes. Biomed. Res. Int. 2020, 7929610 (2020).
Abdalla, A. O. et al. Outcomes of clostridioides difficile infection in patients with liver cirrhosis: a nationwide study. Gastroenterol. Res 13, 53–57 (2020).
Dotson, K. M. et al. Outcomes associated with Clostridium difficile infection in patients with chronic liver disease. Epidemiol. Infect. 146, 1101–1105 (2018).
Sahra, S. et al. Clostridioides difficile infection in liver cirrhosis patients: a population-based study in United States. World J. Hepatol. 13, 926–938 (2021).
Zazueta, A. et al. Alteration of gut microbiota composition in the progression of liver damage in patients with metabolic dysfunction-associated steatotic liver disease (MASLD). Int. J. Mol. Sci. 25, 4387 (2024).
Vallianou, N. G. et al. NAFLD/MASLD and the gut–liver axis: from pathogenesis to treatment options. Metabolites 14 (2024).
Benedé-Ubieto, R., Cubero, F. J. & Nevzorova, Y. A. Breaking the barriers: the role of gut homeostasis in metabolic-associated steatotic liver disease (MASLD). Gut Microbes 16, 2331460 (2024).
Šamadan, L., Jeličić, M., Vince, A. & Papić, N. Nonalcoholic fatty liver disease—a novel risk factor for recurrent clostridioides difficile infection. Antibiotics 10 (2021).
Grander, C., Grabherr, F. & Tilg, H. Non-alcoholic fatty liver disease: pathophysiological concepts and treatment options. Cardiovasc Res. 119, 1787–1798 (2023).
Zhu, S., Rong, Y. & Kiang, T. K. L. Effects of p-cresol on oxidative stress, glutathione depletion, and necrosis in heparg cells: comparisons to other uremic toxins and the role of p-cresol glucuronide formation. Pharmaceutics 13 (2021).
Chen, X. et al. A mouse model of Clostridium difficile-associated disease. Gastroenterology 135, 1984 (2008).
Dhariwal, A. et al. MicrobiomeAnalyst: a web-based tool for comprehensive statistical, visual and meta-analysis of microbiome data. Nucleic Acids Res. 45, W180–w188 (2017).
Mao, Q. X. et al. Transcriptome analysis of microRNAs, circRNAs, and mRNAs in the dorsal root ganglia of paclitaxel-induced mice with neuropathic pain. Front. Mol. Neurosci. 15 (2022).
Chong, J., Wishart, D. S. & Xia, J. Using MetaboAnalyst 4.0 for comprehensive and integrative metabolomics data analysis. Curr. Protoc. Bioinform. 68, e86 (2019).
Lu, Y. et al. MicrobiomeAnalyst 2.0: comprehensive statistical, functional and integrative analysis of microbiome data. Nucleic Acids Res. 51, W310–W318 (2023).
Mooyottu, S. et al. Protective effect of carvacrol against gut dysbiosis and clostridium difficile associated disease in a mouse model. Front. Microbiol. 8 (2017).
Hopkins, M. J. & Macfarlane, G. T. Changes in predominant bacterial populations in human faeces with age and with Clostridium difficile infection. J. Med. Microbiol 51, 448 (2002).
Gonzales-Luna, A. J., Carlson, T. J. & Garey, K. W. Gut microbiota changes associated with Clostridioides difficile infection and its various treatment strategies. Gut Microbes 15, 2223345 (2023).
Bosnjak, M. et al. Multi-omics analysis of hospital-acquired diarrhoeal patients reveals biomarkers of enterococcal proliferation and Clostridioides difficile infection. Nat. Commun. 14, 7737 (2023).
Granata, G., Schiavone, F., Taglietti, F. & Petrosillo, N. Clostridioides difficile and enterococci’s interplay in the human gut: bacterial alliance or competition? A systematic literature review. J. Clin. Med. 12, 4997 (2023).
Martinez, E. et al. Gut microbiota associated with clostridioides difficile carriage in three clinical groups (inflammatory bowel disease, C. difficile Infection and Healthcare Workers) in hospital field. Microorganisms 11 (2023).
Ma, J., Zhou, Q. & Li, H. Gut microbiota and nonalcoholic fatty liver disease: insights on mechanisms and therapy. Nutrients 9 (2017).
Ha, S., Wong, V. W., Zhang, X. & Yu, J. Interplay between gut microbiome, host genetic and epigenetic modifications in MASLD and MASLD-related hepatocellular carcinoma. Gut 74, 141–152 (2024).
Usami, M., Miyoshi, M. & Yamashita, H. Gut microbiota and host metabolism in liver cirrhosis. World J. Gastroenterol. 21, 11597–11608 (2015).
Arroyave-Ospina, J. C., Wu, Z., Geng, Y. & Moshage, H. Role of oxidative stress in the pathogenesis of non-alcoholic fatty liver disease: implications for prevention and therapy. Antioxidants 10, 174 (2021).
Xie, F. et al. Dysregulated hepatic lipid metabolism and gut microbiota associated with early-stage NAFLD in ASPP2-deficiency mice. Front. Immunol. 13, 974872 (2022).
Bhat, N. & Mani, A. Dysregulation of lipid and glucose metabolism in nonalcoholic fatty liver disease. Nutrients 15, 2323 (2023).
Fei, N. et al. Imbalanced gut microbiota predicts and drives the progression of nonalcoholic fatty liver disease and nonalcoholic steatohepatitis in a fast-food diet mouse model. bioRxiv https://doi.org/10.1101/2023.01.09.523249 (2023).
Quesada-Vázquez, S. et al. Microbiota dysbiosis and gut barrier dysfunction associated with non-alcoholic fatty liver disease are modulated by a specific metabolic cofactors’ combination. Int. J. Mol. Sci. 23, 13675 (2022).
Saenz, E. et al. Manipulating the gut microbiome to alleviate steatotic liver disease: current progress and challenges. Engineering 40, 51–60 (2024).
Boursier, J. et al. The severity of nonalcoholic fatty liver disease is associated with gut dysbiosis and shift in the metabolic function of the gut microbiota. Hepatology 63, 764–775 (2016).
Tilg, H. & Moschen, A. R. Evolution of inflammation in nonalcoholic fatty liver disease: the multiple parallel hits hypothesis. Hepatology 52, 1836–1846 (2010).
Tubau-Juni, N. et al. Modulation of colonic immunometabolic responses during Clostridioides difficile infection ameliorates disease severity and inflammation. Sci. Rep. 13, 14708 (2023).
Kwon, J.-E. et al. Investigation of metabolic crosstalk between host and pathogenic Clostridioides difficile via multiomics approaches. Front. Bioeng. Biotechnol. 10, 971739 (2022).
Wang, S. et al. Butyrate protects against clostridium difficile infection by regulating bile acid metabolism. Microbiol. Spectr. 11, e04479–04422 (2023).
Li, L. et al. A Western diet induced NAFLD in LDLR < SUP > -/- < /SUP> mice is associated with reduced hepatic glutathione synthesis. Free Radic. Bio Med. 96, 13–21 (2016).
Santacroce, G. et al. Glutathione: Pharmacological aspects and implications for clinical use in non-alcoholic fatty liver disease. Front. Med. 10 (2023).
Safaei, A. et al. Metabolomic analysis of human cirrhosis, hepatocellular carcinoma, non-alcoholic fatty liver disease and non-alcoholic steatohepatitis diseases. Gastroenterol. Hepatol. Bed Bench 9, 158–173 (2016).
Singh, T., Parthasarathy, G., Vozzo, C. F. & McCullough, A. Higher uric acid levels are associated with fibrosis in nonalcoholic fatty liver disease (Nafld). Gastroenterology 156, S1236–S1237 (2019).
Wang, R. S. et al. Serum uric acid to creatinine ratio is associated with higher prevalence of NAFLD detected by FibroScan in the United States. J. Clin. Lab Anal. 36, e24590 (2022).
Xu, C. F. et al. Xanthine oxidase in non-alcoholic fatty liver disease and hyperuricemia: One stone hits two birds. J. Hepatol. 62, 1412–1419 (2015).
Yang, X. Y. et al. Serum uric acid levels and prognosis of patients with non-alcoholic fatty liver disease. Sci. Rep. 14, 5923 (2024).
Ito, H. Nonalcoholic fatty liver disease as a risk factor for Clostridium difficile-associated diarrhea. Qjm 113, 699 (2020).
Jiang, Y. et al. Nonalcoholic fatty liver disease is associated with worse intestinal complications in patients hospitalized for Clostridioides difficile infection. World J. Hepatol. 13, 1777–1790 (2021).
Buffie Charlie, G. et al. Profound Alterations of Intestinal Microbiota following a Single Dose of Clindamycin Results in Sustained Susceptibility to Clostridium difficile-Induced Colitis. Infect. Immun. 80, 62–73 (2012).
Maciel, A. A. F. L. et al. Role of retinol in protecting epithelial cell damage induced by Clostridium difficile toxin A. Toxicon 50, 1027–1040 (2007).
Seekatz, A. M. & Young, V. B. Clostridium difficile infection and the tangled web of interactions among host, pathogen, and microbiota. Gastroenterology 154, 1573–1576 (2018).
Stacchiotti, V., Rezzi, S., Eggersdorfer, M. & Galli, F. Metabolic and functional interplay between gut microbiota and fat-soluble vitamins. Crit. Rev. Food Sci. Nutr. 61, 3211–3232 (2021).
Dabur, R., Shirolkar, A., Mishra, V. & Yadav, B. S. Non-Invasive Qualitative Urinary Metabolomic Profiling Discriminates Gut Microbiota Derived Metabolites in the Moderate and Chronic Alcoholic Cohorts. Curr. Pharm. Biotechnol. 18, 1175–1189 (2017).
He, M., Shi, J., Liu, A., Xu, Y. J. & Liu, Y. Antibiotic-induced gut microbiota dysbiosis altered host metabolism. Mol. Omics 19, 330–339 (2023).
DiGuilio, K. M. et al. Micronutrient improvement of epithelial barrier function in various disease states: a case for adjuvant therapy. Int. J. Mol. Sci. 23, 2995 (2022).
Calder, P. C. et al. Nutrition, immunosenescence, and infectious disease: an overview of the scientific evidence on micronutrients and on modulation of the gut microbiota. Adv. Nutr. 13, S1–S26 (2022).
Loureiro, A. V. et al. Host and clostridioides difficile-response modulated by micronutrients and glutamine: an overview. Front. Nutrition 9 (2022).
Dawson, L. F. et al. The analysis of para-cresol production and tolerance in Clostridium difficile 027 and 012 strains. BMC Microbiol. 11, 86 (2011).
Abt, M. C., McKenney, P. T. & Pamer, E. G. Clostridium difficile colitis: pathogenesis and host defence. Nat. Rev. Microbiol. 14, 609–620 (2016).
Darkoh, C., Plants-Paris, K., Bishoff, D. & DuPont, H. L. Clostridium difficile Modulates the Gut Microbiota by Inducing the Production of Indole, an Interkingdom Signaling and Antimicrobial Molecule. mSystems 4, e00346-18 (2019).
Seekatz, A. M. & Young, V. B. Clostridium difficile and the microbiota. J. Clin. Invest. 124, 4182 (2014).
Acknowledgements
The authors express their deepest gratitude to Mei Liu and Sanya Pal (Innomics Inc), Xuan-Mai Petterson and her team (Mayo Clinic Metabolomic Core), Eric Saulnier and his team (Diversigen Inc) for their dedicated support in sample processing and project management, and Renyu Li (Innomics Inc) for his invaluable expert assistance in omics analyses.
Author information
Authors and Affiliations
Contributions
S.M. is the primary contact for this paper. S.M. conceptualized the idea, S.M. and B.S. designed the experiments, and S.M., B.S., F.Y., M.M., M.G., and N.P. performed the experiments and analyzed the data. S.M., F.Y., B.S., and M.G. prepared and revised the manuscript.
Corresponding authors
Ethics declarations
Competing interests
The authors declare no competing interests.
Additional information
Publisher’s note Springer Nature remains neutral with regard to jurisdictional claims in published maps and institutional affiliations.
Supplementary information
Rights and permissions
Open Access This article is licensed under a Creative Commons Attribution-NonCommercial-NoDerivatives 4.0 International License, which permits any non-commercial use, sharing, distribution and reproduction in any medium or format, as long as you give appropriate credit to the original author(s) and the source, provide a link to the Creative Commons licence, and indicate if you modified the licensed material. You do not have permission under this licence to share adapted material derived from this article or parts of it. The images or other third party material in this article are included in the article’s Creative Commons licence, unless indicated otherwise in a credit line to the material. If material is not included in the article’s Creative Commons licence and your intended use is not permitted by statutory regulation or exceeds the permitted use, you will need to obtain permission directly from the copyright holder. To view a copy of this licence, visit http://creativecommons.org/licenses/by-nc-nd/4.0/.
About this article
Cite this article
Yousefi, F., Sponseller, B., Muyyarikkandy, M.S. et al. Clostridioides difficile infection induces a pro-inflammatory and pro-steatotic metabolic state in liver. npj Gut Liver 2, 5 (2025). https://doi.org/10.1038/s44355-024-00016-6
Received:
Accepted:
Published:
Version of record:
DOI: https://doi.org/10.1038/s44355-024-00016-6















