Abstract
Transcranial focused ultrasound (tFUS) is a non-invasive neuromodulatory tool that holds promise for various neuropsychiatric disorders. While it offers several distinct advantages, it also faces notable technical challenges. The irregular shape and inhomogeneous acoustic properties of the human skull impede efficient acoustic energy transmission through the skull. So far, clinical semi-spherical (hemispherical) arrays still suffer from strong wave reflection and refraction at the skull interface, especially with steering. We propose a flexible ultrasound array that conforms to individual skull shapes and can be optimized to target vertex-accessible subcortical regions. The impact of flexible array configuration was investigated by comparing the flexible array with a semi-spherical array commonly used in the clinical setting. Numerical results show that the random-patterned flexible array reduces the z-axis −6 dB full width at half maximum (FWHM) by 29.4% and enhances the focal peak pressure by 44.4% when compared to the semi-spherical array without steering. In addition, it achieves a wide steering range over a 30 × 20 mm2 region while maintaining the focusing performance. We expect that our proposed tFUS stimulation with a flexible array may provide a theoretical framework for improving the therapeutic efficiency for various neuropsychiatric conditions.
Similar content being viewed by others
Introduction
Transcranial focused ultrasound (tFUS) is a non-invasive technique for brain tissue ablation1,2,3, blood-brain-barrier opening4,5,6,7, and neuromodulation8,9,10, depending on the ultrasound intensity level. Unlike transcranial magnetic stimulation (TMS)11,12,13,14,15 or transcranial direct current stimulation (tDCS)16,17,18,19, which have low spatial resolution and low brain penetration, tFUS offers an alternative way with better spatial resolution and deeper penetration. It holds great promise for treating various neuropsychiatric disorders20. However, the effectiveness of tFUS is limited by the large acoustic impedance mismatch at the skull-soft tissue boundary, resulting in reduced acoustic energy transmission efficiency21. Additionally, skull’s irregular shape, varying density, and heterogeneous speed of sound can cause strong wave distortions, mode conversions, and phase aberrations that can lead to unwanted consequences22,23. Another challenge is the high acoustic attenuation within the skull, especially at frequencies >1 MHz24. While using transducer with lower frequencies (≤0.5 MHz) can reduce the wave distortion, it reduces the focusing capability and incur risk of generating standing waves25.
To overcome these challenges, modeling has been widely used to predict the transcranial acoustic pressure field26,27,28,29,30,31 and compensate for skull-induced aberrations32,33,34. This is particularly important for tFUS neuromodulation where low ultrasound intensities are used, making it difficult to estimate the delivered acoustic energy using MRI thermometry33. In clinical tFUS settings, a semi-spherical (hemispherical) ultrasound transducer array35,36, guided by MRI, is often used. The semi-spherical array can consist of densely-packed elements uniformly distributed on a spherical surface. The semi-spherical array is suitable for tFUS neuromodulation, because it can maximize the transmission angle, minimize the skull heating, and enhance the focusing37. However, existing semi-spherical arrays are often bulky and costly for broad clinical adoption. Furthermore, conventional semi-spherical arrays are geometrically limited to a small beam steering volume. For off-center focusing, the ultrasound beam has increased incidence angles, resulting in reduced transmission efficiency and degraded beam quality38,39. In contrast, wearable ultrasound device with a flexible transducer array offers distinct advantages with a compact design, enabling smooth integration into a non-disrupted workflow in clinical practice. Furthermore, using a flexible transducer array that conforms to the skull’s shape can reduce the incidence angle of the wave transmission, enhancing the transmission efficiency. So far, a variety of wearable and conformable ultrasound transducer arrays have been developed for transcranial and neuromodulation-related applications. Kim et al. developed a wearable tFUS system to stimulate the post-stroke motor cortex in rats over five consecutive days, demonstrating improved cerebral hemodynamics and functional recovery40. Adams et al. demonstrated a skull-conformable wearable phased-array helmet for tFUS therapy with a large electronic steering range, reporting superior performance in peripheral regions41. Bawiec et al. developed a wearable and steerable low-intensity transcranial focused ultrasound headset targeting the anterior medial prefrontal cortex via the forehead, demonstrating the feasibility of electronic steering in a clinical neuromodulation context42. Furthermore, Lee et al. proposed a shape-morphing flexible ultrasound array applied to the cortical surface in rodents, enabling closed-loop seizure control under tFUS43. However, these previous studies have not provided a comprehensive investigation of wearable and flexible transducer arrays for human tFUS. Key limitations include: (1) the reliance on animal models rather than human models; (2) the use of wearable yet mechanically rigid devices lacking true conformability to the skull; and (3) uniform element configurations that may adversely affect acoustic beam characteristics. In contrast, our present study employs a physics-based simulation framework that incorporates subject-specific human skull models, random-patterned flexible array design, and clinically relevant focusing and steering conditions, thereby providing a theoretical foundation to guide future experimental design and validation.
This work introduces an alternative tFUS strategy for human neuromodulation with a skull-conformable flexible transducer array. Optimal configurations of flexible transducer arrays were quantitatively investigated through numerical modeling to target vertex-accessible subcortical brain regions, focusing at 4 cm penetration depth beneath the skull. This depth approximately corresponds to subcortical structures such as the perithalamic region and the basal ganglia44,45,46,47. The non-uniform patterns of flexible arrays were also investigated to optimize the focusing using the simulated annealing (SA) method48. Our results demonstrate that flexible arrays have clear improvements in acoustic focusing compared to semi-spherical arrays under a wide steering range49.
Results
Numerical simulation setup
The workflow for the proposed modeling process is outlined in Fig. 1a. The digital models employed in this study were constructed using MRI-derived human brain dataset50. This dataset comprises 256 xy-slices (256 × 256 pixels) along the z-axis. The model has a spatial resolution of 1 × 1 × 1 mm3, and is segmented into five tissue compartments, representing the scalp, skull, cerebrospinal fluid (CSF), gray matter and white matter (Fig. 1b). Each tissue compartment in our model was assumed to be acoustically homogeneous51. The acoustic parameters of the tissue compartment are listed in Table 152. A total of four digital human brain models were utilized, with an average parietal bone thickness of 6.6 mm. The flexible arrays, with square-shaped transducer elements, were modeled in water and through the skull. These arrays had a center frequency of 0.5 MHz and a -6 dB bandwidth of 50%. The elements were arranged in a periodic pattern with a consistent pitch, forming a 10 × 10 matrix. This configuration ensures uniform coverage and consistent signal transmission, thereby reducing fabrication complexity and shortening production cycles. The flexible array was conformed seamlessly to the scalp surface without any stretching or compression (Fig. 1c). To thoroughly explore the benefits of the flexible array, we extracted the −6 dB full width at half maximum (FWHM) along the z-axis (depth of focus) and in the x-y plane (focal area) from simulations of the acoustic field. Additionally, to compare the transmission performance, we evaluated the transmission ratio (the ratio of the peak pressure at the focus through the skull to that in water). The peak sidelobe ratio (PSLR) was defined as the ratio of the peak pressure in the sidelobes to the peak pressure in the mainlobe within a 16 × 16 × 16 mm3 volume around the focus41. The mainlobe is defined as the region where pressure is greater than −12 dB of the peak pressure at the focus. Values are reported as the mean across four numerical model analyses. The detailed simulation parameters and definitions can be found in Methods.
a Workflow for tFUS with a flexible array on MRI-derived digital human brain phantom. b Cross-sectional MRI images of a representative digital human head, showing five tissue compartments of the brain: scalp, skull, cerebrospinal fluid (CSF), gray matter, and white matter. c Schematic showing the positions of a semi-spherical array and a 10 × 10 flexible array, with the focus depth 40 mm below the skull. The semi-spherical array is placed above the scalp with a geometric focal length of 75 mm, while the flexible array is conformed to the scalp surface. Created with BioRender.com.
Impact of pitch size of uniform arrays
To evaluate the potential benefit of increasing the aperture size while maintaining a constant element count, pitch values of 4, 5, 6, 7, and 8 mm were tested, corresponding to 4/3λ, 5/3λ, 2λ, 7/3λ, and 8/3λ, where λ is the central acoustic wavelength. Smaller pitch size was not adopted due to the increased fabrication difficulty of densely packed elements. Figure 2 shows the array pattern and focused beam profiles in x-y and y-z planes with different pitch sizes. Figure 3 summarizes the impact of pitch size in water and through skull. As the pitch size increases from 4/3λ to 8/3λ, the z-axis FWHM, the focal area, and the peak pressure decrease. For example, with a pitch size of 8/3 λ, the flexible array achieves a z-axis FWHM of 12.43 mm in water and 12.68 mm through skull, an improvement of 70.9% (from 42.66 mm) and 66.2% (from 37.46 mm), respectively, compared to the results obtained with a pitch size of 4/3 λ. The corresponding focal area decreases from 25.95 to 7.98 mm² in water and from 24.75 to 9.25 mm² through skull as the pitch size increases from 4/3 λ to 8/3 λ. A similar trend is observed in the peak pressure, with 0.42 MPa in water and 0.13 MPa through skull at a pitch size of 4/3. When the pitch size is increased to 8/3λ, the peak pressure decreases slightly to 0.35 MPa in water and to 0.11 MPa through skull. We define the transmission ratio as the ratio of the maximum focal pressure through the skull and in water. Interestingly, the transmission ratio remains relatively stable across different pitch sizes, with 0.313 at a pitch size of 4/3 λ and 0.311 at 8/3 λ.
Different rows represent results with different pitch sizes. a The flexible array patterns with the pitch size ranging from 4 mm (4/3λ) to 8 mm (8/3λ). b The x-y cross-sectional images at the focus of the uniform flexible arrays in water and through skull. c The y-z cross-sectional images at the focus of the uniform flexible arrays in water and through skull.
a The z-axis FWHM, b the focal area in the x-y plane, c the peak pressure at focus, and d the transmission ratio. Error bars: Standard deviations of four numerical brain models.
Impact of element size of uniform arrays
The element size plays a crucial role in the focused beam characteristics of tFUS35. Generally, larger elements result in higher transmission power but reduced steering capability. As the element aperture increases, its directivity becomes more constrained, leading to a loss in angular sensitivity that narrows the overall steering range53,54. However, considering the human skull as an acoustically attenuated material that induces significant wave distortion, these anticipated outcomes may not be so straightforward. Consequently, a thorough investigation is necessary to understand how element size affects wave propagation through skull. To assess this impact, element sizes of 2, 3, 4, and 5 mm were tested, corresponding to 2/3 λ, λ, 4/3 λ, and 5/3 λ, respectively. A pitch size of 8 mm (8/3 λ\()\) was selected based on our above results.
Figure 4 presents the array patterns along with the focused beam profiles in the x-y and y-z planes. As summarized in Fig. 5, the element size affects the focusing performance of the flexible array on various parameters. As the element size increases from 2/3 to 5/3 λ, x-y focal area, the peak pressure and transmission ratio all improve. We find when the element size is 2/3 λ, the z-axis FWHM is approximately 12.40–12.70 mm for both the water and skull cases. Increasing the element size to 5/3 λ results in a z-axis FWHM of approximately 13.00–13.20 mm under both conditions. Differences between the water and skull cases are within the numerical resolution of the simulation grid (0.375 mm) and should therefore be interpreted as numerically comparable rather than as meaningful improvements. As the element size increases from 2/3 to 5/3 λ, the x-y focal area increases from 7.98 to 8.93 mm² in water, and from 9.25 to 9.49 mm² through skull. The transmission ratio increases with the element size. For example, the transmission ratio rises from 0.311 with an element size of 2/3 λ to 0.363 at 5/3 λ. A similar trend can be observed for the peak pressure.
Different rows represent results with different element sizes. a The flexible array patterns with the element size ranging from 2 mm (2/3λ) to 5 mm (5/3λ). b The x-y cross-sectional images at the focus of the uniform flexible arrays in water and through skull. c The y-z cross-sectional images at the focus of the uniform flexible arrays in water and through skull.
a The z-axis FWHM; b the focal area in the x-y plane; c the peak pressure at focus; and d the transmission ratio. Error bars: Standard deviations of four numerical brain models.
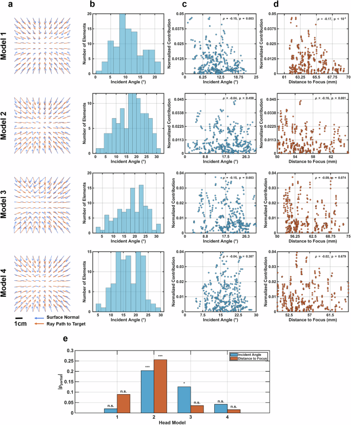
Element-wise contribution analysis
In tFUS with flexible arrays that conform to the scalp surface, the contributions of individual transducer elements remain less understood. Both incident angle (defined as the angle between element’s surface normal and ray path to the focus) and distance to focus for each element can play a pivotal role. We analyze element-wise contributions to understand how these geometric factors influence focus formation in different arrays with a fixed pitch size of 8 mm (8/3λ ) and different element sizes ranging from 2 to 5 mm (2/3–5/3 λ). A virtual point source is placed at the targeted focus, and the acoustic wave is back-propagated onto each element, allowing for evaluating their individual contributions55. Figure 6a illustrates the array surface normal (blue arrows) and the ray paths to the focus (orange arrows) for each head model at an element size of 2 mm. To evaluate the impact of these geometric factors, the distribution of the incident angle for each element is shown as a histogram in Fig. 6b. The relationships between element-wise contribution and incident angle (Fig. 6c), as well as distance to focus (Fig. 6d), are further summarized. The resulting correlation coefficients (ρ) and corresponding p-values quantify the statistical significance of these geometric dependencies on element-wise contribution. In addition, a partial Spearman correlation analysis is performed by aggregating results across different element sizes and by analyzing each brain model independently to evaluate the independent effects of incident angle and distance to focus for each head model, as shown in Fig. 6e. Across the evaluated head models, no statistically significant correlations were observed between element-wise contribution and either incident angle or distance to focus, with the exception of Model #2. For Model #2, element-wise contribution showed a significant dependence on the geometric parameters, indicating a model-specific sensitivity to incident angle and distance to focus. In addition, a partial Spearman correlation analysis pooled across all head models and element sizes was performed. The results showed only weak correlations between element-wise contribution and incident angle (ρpartial = −0.0614, p = 0.014), as well as between contribution and distance to focus (ρpartial = −0.0669, p = 0.0075).
a Array surface normal (blue arrows) and ray path to the target region (orange arrows) of all elements for each head model. b Histograms of incident angles and element-wise contributions for all elements. Scatter plots of element-wise contributions vs. incident angle c and element-wise contributions vs. distance to focus d with correlation coefficient (ρ) and p-value. e Partial Spearman correlation analysis evaluating the independent effects of incident angle and distance to focus for each head model.
Impact of non-uniform array pattern
Now we understand that element-wise tFUS performance exhibits strong subject-specific variability. To further enhance the flexible array, we explored the spiral pattern and the random pattern. For the spiral array, a Fermat’s spiral configuration with a divergence angle of 222.49° (the golden angle) was adapted56, with the elements distributed at a constant spatial density of ~2 elements/cm2. This approach can effectively reduce the sidelobes by disrupting the periodic interferences of the sparse elements, thereby improving the focusing beam quality and overall array performance. The random-patterned flexible array was constructed by the SA approach, which was constrained with a total array size of 8 × 8 cm2 and a minimum element-to-element distance of 4 mm. A detailed optimization process using the SA strategy can be found in “Methods”. The initial element distribution was randomly generated for each brain model. A total of 100 iterations were performed for each numerical model. To evaluate the performance of the flexible array, a semi-spherical rigid array was modeled as a comparison, with a radius of curvature F = 75 mm, an aperture D = 75 mm, and a total of 100 elements arranged in a spiral pattern. Each element had the same acoustic parameters as those of the flexible array.
In this study, four types of arrays were compared: the semi-spherical array, uniform flexible array, spiral flexible array, and random-patterned flexible array. Based on our previous results, the element size for all arrays was set to 2 mm (2/3 λ) to optimize the mainlobe shape. The pitch size for the uniform array was set to 8 mm (8/3 λ), while the minimum pitch size in the spiral array and random-patterned array was set to 4 mm (4/3 λ). Figure 7 presents the element distributions and the focused beam profiles, and the corresponding sidelobes. The spiral flexible array and random-patterned flexible array effectively suppress the sidelobes, while the semi-spherical array and the uniform flexible array generate severe sidelobes. The random-patterned flexible array demonstrates the best performance in reducing sidelobes. As shown in Fig. 8, the random-patterned flexible array achieves a z-axis FWHM that is 29.4% smaller than the semi-spherical array. A similar improvement is observed in the x-y focal area, where the random-patterned flexible array maintains a tighter focusing of 10.23 mm², whereas the semi-spherical array has the largest focal area of 12.9 mm². Here, we define the peak sidelobe ratio (PSLR) as the ratio of the peak pressure in the sidelobes to the peak pressure in the main lobe. In terms of PSLR, the random-patterned flexible array is the lowest (0.39\()\), demonstrating its superior sidelobe suppression. The spiral flexible array has a PSLR of 0.43, which is 10.3% worse than the random-patterned flexible array, but 20.1% better than the uniform flexible array. For the focal peak pressure, the random-patterned flexible array reaches the highest of 0.13 MPa, which is 18.2% better than the uniform flexible array (0.11 MPa) and 44.4% better than the semi-spherical array (0.09 MPa).
a Transducer element distribution, including the semi-spherical array, uniform flexible array, spiral flexible array, and random-patterned flexible array, each consisting of 100 elements. b The x-y and y-z cross-sectional images of focal pressure pattern by different arrays. c The x-y and y-z cross-sectional images of the sidelobe patterns by different arrays. The main lobes are removed to highlight the sidelobes.
a The z-axis FWHM, b the x-y focal area, c PSLR, d the peak pressure at focus. Error bars: Standard deviations of four numerical brain models.
To assess the steering performance, a quantitative comparison was conducted between the random-patterned flexible array and the semi-spherical array in the y–z plane. Figure 9a shows the geometries of the flexible and semi-spherical arrays and the local Cartesian coordinate system x′–y′–z′ defined at the focus, where z’ denotes the beam axis pointing away from the array center. Beam steering was evaluated over a 60 × 20 mm2 region, sampled at 5 mm intervals and centered at the focal position (0, 0) in the y-z plane. The steering range in flexible array was more limited along the z axis (±10 mm) than the y axis (±15 mm), while maintaining its focusing performance, with a z′-axial FWHM below 16.76 mm (Fig. 9b) and an x′–y′ focal area within 13.30 mm² (Fig. 9d). Moreover, the peak focal pressure remained above 80% of its maximum value when steering up to 15 mm along the y axis and 10 mm along the z axis from the focal position (0, 0) as shown in Fig. 9f. In contrast, the semi-spherical array exhibited a shorter steering range, approximately 2-fold focal FWHM (Fig. 9c, e), and about 50% lower peak focal pressure (Fig. 9g). Notably, the flexible array achieves a comparable focal size and a wider steering range using only half the elements of the semi-spherical array reported in ref. 57. However, its axial FWHM is approximately three times as large as that of the 256-element semi-spherical array reported in ref. 36.
a Schematic of the random-patterned flexible (left) and semi-spherical (right) array. The local cartesian coordinate system "x-y-z” is defined at the focus, with z′ pointing away from the array center (beam axis). Steering is performed within a 60 mm by 20 mm area centered at (0, 0) in the y-z plane representing the unsteered focal point. b–g Quantitative steering focusing performance between flexible and semi-spherical arrays, including (b, c) z’-axial FWHM, (d, e) focal area FWHM, and (f, g) peak pressure at focus. Values are respectively normalized relative to (0, 0) position of the flexible array (marked by the stars). Created with BioRender.com.
Discussion
In this numerical simulation work, we explored the feasibility of using the flexible arrays for tFUS that is capable of targeting vertex-accessible subcortical brain structure in humans. Using numerical brain models derived from MRI images, we examined the impact of key design parameters, including the pitch size and element size, and compared the flexible array performance in water and through skull. Furthermore, we conducted a quantitative analysis of element contributions to the focusing, investigating the impact of the transmitting incident angle and element distance to focus. Finally, we investigated non-uniform array patterns and compared their performance to a semi-spherical array with and without steering.
Our simulation results show that the pitch size has substantial influence on the focused beam profile. A larger pitch size results in a greater array aperture size and a narrower mainlobe. As the pitch size increases from 4/3 to 8/3 λ, the flexible array exhibits a 66.2% reduction in the z-axis FWHM and a 62.7% decrease in the x–y focal area through skull, while the focal pressure decreases by 15.4%, and the transmission ratio remains at approximately 0.31. This is because the increased aperture size tightens the wavefront curvature and reduces the spreading of the focal zone. Interestingly, with smaller pitch sizes, the beam focusing pattern through skull outperforms that in water. For example, at a pitch size of 4/3 λ, the through-skull focus exhibits a 12.2% reduction in the z-axis FWHM and a 4.6% decrease in the x–y focal area compared to that in water. This effect may be attributed to the natural curvature of the skull near the vertex, which may help “focus” the acoustic energy, leading to improved beam patterns despite the much reduced transmission ratio. However, as pitch size increases, focal splitting is observed due to insufficient spatial sampling, which leads to strong sidelobes. This effect is further exacerbated by skull-induced refraction and phase distortion. Importantly, the focal splitting does not imply a failure of aberration correction, but rather reflects a fundamental limitation imposed by sparse sampling and amplified by the skull. This limitation justifies the use of random-patterned flexible array, which can suppress coherent grating lobes58.
To better understand the influence of element size in the presence of the skull, we investigated the focusing performance of the flexible array as the element size increased from 2 to 5 mm (2/3 λ to 5/3 λ). The results show that only marginal increases in z-axis FWHM (2.2%) and x–y focal area (2.6%) are observed after skull transmission. This suggests that within the numerical resolution of the simulations, variations in element size exert a less pronounced influence on the beam pattern than the array pitch. The stronger directional emission and reduced angular sensitivity associated with larger elements become less effective after propagation through the skull. In contrast, increasing the element size from 2 to 5 mm leads to a notable enhancement in transmission ratio by 16.7% because elements emit less diverging beams through the skull. This effect is uniquely beneficial for the flexible array conforming to the skull’s curvature, improving the overall energy delivery to the focus.
Conventionally, the contribution of each array element is expected to depend on its incident angle and distance to the focal point, with larger incident angles and longer propagation distances generally resulting in reduced contributions. However, no statistically significant correlation was observed across the four head models. Additionally, the pooled partial Spearman analysis across all head models and array configurations provides small effect sizes (|ρpartial| < 0.07). The geometric factors do not play a dominant role in determining element-wise contribution under transcranial conditions, even with skull-induced time-of-flight compensation. Therefore, although a generic array configuration applicable to all patients would be desirable, such a universal design is not practically useful, as the focusing characteristics are inherently subject-specific and require individualized array optimization.
Compared with the semi-spherical array, the proposed random-patterned flexible array achieves improved beam focusing performance and higher peak focal pressure within a wider steering range. The wider steering range along the y-axis, together with the preserved focal confinement and peak pressure, suggests that flexible and randomly distributed elements provide increased beamforming freedom, enabling robust steering without degradation of focusing quality. However, the limited axial steering range and the increased focal area indicate that axial focusing remains more sensitive to array geometry. These observations highlight an inherent trade-off between steering flexibility and axial focal confinement. While randomization suppresses coherent grating lobes by breaking periodicity, it does not eliminate sidelobes which can remain significant in sparse configurations. By introducing a subject-specific random-patterned array, the sidelobes can be mitigated in the intended focal region under the sampling constraints. Notably, despite employing a significantly reduced number of elements compared with57, the flexible array maintains comparable focusing performance. This suggests that its ability to conform to subject-specific geometry may help mitigate skull-induced distortions, thereby contributing to improved steering robustness relative to rigid semi-spherical configurations. Such advantages are particularly beneficial for enhancing the effectiveness of tFUS. Although experimental validation is not included in the present study, the simulation framework used here allows systematic control of array geometry, steering parameters, and skull-induced aberrations, which is difficult to achieve experimentally. By evaluating steering performance across a wide range of spatial locations, the simulations provide a solid basis for guiding subsequent experimental studies and assessing the feasibility of future clinical translation.
In summary, the flexible ultrasound array explored in this study provides improvements in neuromodulation for vertex-accessible brain targets, with substantial potential for clinical translation. Enhanced spatial precision, transmission efficiency, and reduction of sidelobes could enable safer and more effective neuromodulation therapies for neuropsychiatric conditions such as Parkinson’s disease, epilepsy, and neuropathic pain. Compared to current clinical treatment, such as invasive brain stimulation, the flexible array offers non-invasive, more patient-friendly alternative, potentially facilitating broader clinical adoption and patient compliance. Moreover, the inherent adaptability of the flexible array presents exciting opportunities for personalized medicine—particularly when integrated with subject-specific computational optimization methods described herein. This study establishes quantitative design principles that can inform the development of future experimental setups. Future studies should aim to validate the flexible array’s performance in realistic clinical scenarios and explore advanced optimization strategies, such as integrating real-time imaging guidance, to further enhance therapeutic outcomes. Finally, compliance with regulatory guidelines, rigorous safety evaluations, and exploration of applications beyond neuromodulation, such as targeted drug delivery, will be critical for next steps toward clinical translation.
Methods
Ultrasound transducer array configurations
To accommodate the need of the flexible array for skull conformation, we adapted a sparse array design with the pitch size larger than the acoustic wavelength. In the numerical simulation, a flexible array with Nelement = 100 was fully bendable in all directions while maintaining the consistent geometric deformation. To simplify the array fabrication, we simulated square-shaped transducer elements with a center frequency of 0.5 MHz and a -6 dB bandwidth of 50%. The flexible arrays have the elements arranged in a periodic pattern with a consistent pitch, forming a 10 × 10 matrix of rows and columns and conformed closely to the scalp surface. The vibration velocity at the array surface vn was set to 0.15 m/s. After accounting for the skull’s attenuation, the maximum transcranial pressure was always kept below 0.5 MPa, well within the FDA safety limit for diagnostic ultrasound (mechanical index <1.9, derated ISPPA < 190 W/cm2)59. This pressure level is appropriate for ultrasound neuromodulation60. To demonstrate effective penetration, the focal point was centered on the midline of the brain model and ~4 cm beneath the skull. To fully explore the benefits of the flexible array, simulations were performed with 5 array pitch sizes (4, 5, 6, 7, and 8 mm), and 4 element sizes (2, 3, 4 and 5 mm) in water and through skull, while all other parameters remained consistent. Furthermore, to mitigate the sidelobes of a sparse array, we explored personalized flexible transducer array design strategy with non-uniform element patterns. To avoid electrical breakdown or spatial overlapping between the elements, each element was placed within a predefined square space, with a minimum pitch size of 4 mm. A semi-spherical ultrasound array was chosen for comparison: radius of curvature F = 75 mm, aperture D = 75 mm, and 100 elements arranged in a spiral pattern. Each element had the same acoustic parameters as the flexible array described above.
Modeling tFUS wave propagation
tFUS wave propagation simulation was performed using the k-Wave MATLAB Toolbox, V1.461. By utilizing the k-space corrected pseudo-spectral time-domain scheme, k-Wave achieves high accuracy with fewer spatial and temporal grid points than the finite-difference time-domain methods62. Given the relatively low acoustic pressure (<0.5 MPa) needed for the neuromodulation, the acoustic nonlinearity was not considered in this work. To reflect real-life conditons, shear waves were considered for mode conversion caused by the non-zero incident angles using pstdElastic3D. Additionally, acoustic reflection, refraction, and attenuation were taken into consideration. For simplicity, the acoustic properties were uniform within each tissue compartment. The simulation frequency was 0.5 MHz to match the transducer’s center frequency, which was commonly used to balance the skull attenuation and spatial resolution for subcortical brain stimulation. The grid size was 0.375 mm (8 points per wavelength), based on a convergence test performed for the array configuration. This resolution was previously reported to be sufficient for accurate simulation in the context of this study63,64. To accelerate computation, we cropped each numerical model and interpolated the region of interest (ROI) by approximately 3 times with bilinear interpolation into 408 × 544 × 544 voxels, corresponding to a total volume of 153 × 204 × 204 mm3. The numerical model was then smoothed to reduce discretization roughness. Transducer elements were discretized into multiple point-like sub-elements based on their physical size, with all sub-elements assigned the same time delay and transmission amplitude as their parent element. A ten-cycle toneburst waveform (30 mm pulsewidth) was the input to reduce the acoustic energy deposit far away from the target focus65. Each voxel was assigned with a specific medium or tissue type. The Courant-Friedrichs-Lewy stability criterion (CFL number) was 0.05 for a stable solution64. A perfectly matched layer (PML) was applied to eliminate ultrasound reflections at the out boundaries of the simulation domain, occupied 40 grid points along each edge. To address wavefront distortion primarily caused by the skull, the straight-ray (SR) method was employed to all simulations. This approach calculates the time of flight for each element to the focal point along a direct path, utilizing structural information derived from the digital model. Unlike the time-reversal method, which back propagates the acoustic waves from the focal point to each element position which may take hours, the SR method reduces the computational time while achieving comparable accuracy. The reduced computational time offers personalized treatment planning in clinical applications66.
All simulations were performed on a Windows 11 Pro for Workstations system equipped with an AMD64 processor (3.7 GHz), 200 GB RAM, and an NVIDIA RTX A6000 GPU (48 GB). Each simulation takes approximately 22 h.
Optimization strategy
In the acoustic focal area, in addition to the main lobe, the sidelobes are usually generated from the spatial sparsity and periodicity of the elements and their sizes relative to the wavelength, particularly for sparse arrays. To reduce the sidelobes and enhance the focusing performance, we adopted an SA algorithm to optimize the element pattern. Compared to genetic algorithms67, the SA algorithm shows superior speed and robustness when applied to large optimization tasks68.
Generally, in SA, “uphill” moves (worse solutions) are permitted at each iteration to help explore the solution space and avoid being trapped at local minima. The probability of these moves is based on current cooling temperature and the loss is determined by the absolute difference of the cost function from the previous iteration, allowing the escape from local minima, which is analogous to the thermal annealing process in solids. Let f be our real-valued cost function be minimized over a general but finite state space E. \(({{T}_{n})}_{n\ge 1}\) is the cooling temperature at iteration n. Each possible array element position is indexed by an integer \(m\in \{\mathrm{1,2},\ldots ,M\}\), where M is the total number of positions. The SA algorithm with the cost function f is a discrete, nonhomogeneous Markov chain \({({\varGamma }^{(n)})}_{n\ge 0}\), with its transition directed by a cooling sequence. The communication mechanism q determines the probabilities of possible moves as the cooling sequence Tn decreases to zero, mapping E2 to the interval [0, 1] satisfies the following properties:
First, q follows the Markov property, with the cumulative probability over all possible states \(\alpha \in E\) for any given state \(\beta \in E\) is equal to 1, i.e.,\({\sum }_{\alpha \in E}q(\beta ,\alpha )=1\) for all \(\beta \in E\). Second, q is symmetric, meaning that the probability of transitioning from state β to state α is the same as the probability of transitioning from α to β, i.e., \(q\left(\beta ,\alpha \right)=q(\alpha ,\beta )\) for all \((\beta ,\alpha )\in {E}^{2}\). Finally, q is irreducible. For any pair of states \((\beta ,\alpha )\in {E}^{2}\), there exists a path of intermediate states \({\beta }^{(1)},{\beta }^{(2)},\ldots ,{\beta }^{(K)}\), such that \({\beta }^{(1)}=\beta ,{\beta }^{(K)}=\alpha\), and for each \(k\in \left\{1,\ldots ,K-1\right\},q\left({\beta }^{\left(k\right)},{\beta }^{\left(k+1\right)}\right) > 0\), ensuring that every state is reachable from any other states over a finite number of transitions.
The transitions of Γ(n) are given by:
where PT is the Markov matrix on E, which is defined by
where Tmax and Tmin represent the initial and final “temperatures”, respectively, while Niter denotes the total number of iterations. In our study, Tmax and Tmin were set empirically to 0.95 and 10−4, respectively, based on the homogeneous Markov chain69, and Niter was fixed at 500 to achieve reliable results. In summary, while downhill moves are always permitted, an uphill move from β to α is permitted with the probability defined as \(e{xp}(-\frac{{\rm{f}}\left({\rm{\alpha }}\right)-{\rm{f}}\left({\rm{\beta }}\right)}{{{\rm{T}}}_{{\rm{n}}}})\).
In our study, we optimized the general cost function proposed in67 under the constraint of the total number of array elements Nelement. For each beam pattern, let A be a subset \(\subset\) \(\{\mathrm{1,2,3},\ldots ,M\}\) representing the active element distribution. Let \(\gamma \subset E\) denote the subset of the state space E formed by the combination of multiple individual states corresponding to element pattern A. We define pA as the normalized far-field beam pattern under elements distribution A. The cost function in the optimization process is defined as:
where U is the sets of coordinates outside the main lobe area in the x-y plane, pthreshold is the maximum sidelobe pressure allowed in U, which is set to −12 dB in our study. \({()}^{+}\) stands for the positive value.
The pseudocode of the SA algorithm is outlined in Fig. 10. To start, a random state γ(0) is sampled from E. For each iteration in the optimization algorithm, an index \(k\in A\) is randomly selected, corresponding to one of the Nelement positions. Additionally, a candidate value \(c\in E\) is sampled randomly. c introduces a perturbation to the kth element in the current state γ(n-1) to explore new state η, given by:
The flowchart outlines the iterative optimization process for array configuration η under the defined cost function f. At each iteration n, a candidate perturbation c is generated and accepted based on the temperature-controlled probabilistic criterion, where Δ denotes the difference in the loss function value between two successive iterations.
In the new state η, if the minimum distance between any active elements falls below the required threshold δ as \(g\left(\eta \right) < \delta\), where g is a function to calculate minimum element distance over state space E or if any elements are positioned outside the predefined boundary \(B\subset E\), given by \(\eta \not\subset B\), the perturbation is rejected. A new perturbation is then generated, and the process continues until the specified conditions are satisfied. Considering the practical need for tFUS in humans, the boundary B is defined as an 8 × 8 cm2 area with its center aligned with the simulation volume. The distance threshold δ is 4 mm. The optimization process was repeated 10 times on each brain model.
Quantitative definitions of acoustic metrics
The full width at half maximum (FWHM) was measured along the z-axis to determine the depth of focus, and in the x–y plane to characterize the focal area. This metric quantifies the spatial extent of the acoustic beam at −6 dB, corresponding to 50% of the maximum pressure at the focal region.
-
(1D) FWHM: Along the z-axis, the FWHM is defined as the distance between the two points where the pressure falls to half of the peak pressure at the focus:
$$FWHM=|{z}_{2}-{z}_{1}|$$(6)where \(P\left({z}_{1}\right)=P\left({z}_{2}\right)=0.5{P}_{{focus}}\).
For each model, the FWHM is computed by identifying the locations where the pressure profile crosses the half-maximum level on both sides of the focal peak. These crossing positions are then estimated using linear interpolation between adjacent grid points. As a result, the half-maximum locations are treated as continuous-valued positions rather than discrete grid indices.
-
(2D) FWHM: In the x-y plane, the FWHM is defined as the area enclosed by the −6 dB contour (i.e., where pressure is greater than the peak pressure at the focus Pfocus): Mathematically, the FWHM area (focal area) is given by:
$$Focal\,area={\iint }_{P\left(x,y\right)\ge 0.5{P}_{{f}{o}{c}{u}{s}}}dxdy$$(7)In split-focus cases, the focal area was computed using a peak-seeded connected-component definition70. Specifically, we first identified the global maximum of the pressure field, then defined the focal region as the connected set of points exceeding −6 dB of this maximum that are connected to the global maximum. This procedure does not explicitly remove secondary peaks; rather, spatially separated maxima are excluded implicitly because they form disconnected components at the chosen threshold. If multiple peaks become connected above the −6 dB level, they are included in the same connected region by definition. In addition, if multiple peaks with comparable amplitudes are present but are not spatially connected, the FWHM is reported separately for each peak. However, such cases were not observed in our study.
Peak sidelobe ratio (PSLR), PSLR evaluates the prominence of sidelobes in sparse arrays. It is the ratio of the peak pressure in sidelobes to that in the main lobe on the x-y focal plane:
where the main lobe is defined as the region where pressure is greater than -12 dB of the peak pressure at the focus, the sidelobes refer to all off-focus regions outside the main lobe that exhibit secondary pressure peaks.
Transmission ratio
The transmission ratio quantifies acoustic energy loss through the skull and is defined as the ratio of the peak pressure at the focus through skull to that measured in water:
Data availability
All data needed to evaluate the conclusions in the study are present in the paper.
Code availability
The simulation codes used in this study were developed by the authors and are publicly available at https://gitlab.oit.duke.edu/pilab/flexible-array-simulation. Simulations were performed using MATLAB (R2024a) and the k-Wave toolbox (version 1.4). The key parameters and variables used to generate and analyze the datasets are described in the “Methods” section.
References
Elias, W. J. et al. A randomized trial of focused ultrasound thalamotomy for essential tremor. N. Engl. J. Med. 375, 730–739 (2016).
Krishna, V. et al. Trial of globus pallidus focused ultrasound ablation in Parkinson’s disease. N. Engl. J. Med. 388, 683–693 (2023).
Elias, W. J. et al. A pilot study of focused ultrasound thalamotomy for essential tremor. N. Engl. J. Med. 369, 640–648 (2013).
Konofagou, E. E. et al. Ultrasound-induced blood-brain barrier opening. Curr. Pharm. Biotechnol. 13, 1332–1345 (2012).
Lipsman, N. et al. Blood–brain barrier opening in Alzheimer’s disease using MR-guided focused ultrasound. Nat. Commun. 9, 2336 (2018).
Mehta, R. I. et al. Blood-brain barrier opening with MRI-guided focused ultrasound elicits meningeal venous permeability in humans with early Alzheimer disease. Radiology 298, 654–662 (2021).
Gasca-Salas, C. et al. Blood-brain barrier opening with focused ultrasound in Parkinson’s disease dementia. Nat. Commun. 12, 779 (2021).
Tyler, W. J. et al. Remote excitation of neuronal circuits using low-intensity, low-frequency ultrasound. PloS ONE 3, e3511 (2008).
Estrada, H. et al. Holographic transcranial ultrasound neuromodulation enhances stimulation efficacy by cooperatively recruiting distributed brain circuits. Nat. Biomed. Eng. 10, 6–15 (2025).
Yu, K., Niu, X., Krook-Magnuson, E. & He, B. Intrinsic functional neuron-type selectivity of transcranial focused ultrasound neuromodulation. Nat. Commun. 12, 2519 (2021).
Hallett, M. Transcranial magnetic stimulation: a primer. Neuron 55, 187–199 (2007).
Kobayashi, M. & Pascual-Leone, A. Transcranial magnetic stimulation in neurology. Lancet Neurol. 2, 145–156 (2003).
Hallett, M. Transcranial magnetic stimulation and the human brain. Nature 406, 147–150 (2000).
Cash, R. F. & Zalesky, A. Personalized and circuit-based transcranial magnetic stimulation: evidence, controversies, and opportunities. Biol. Psychiatry 95, 510–522 (2024).
Qi, Z. et al. A wearable repetitive transcranial magnetic stimulation device. Nat. Commun. 16, 2731 (2025).
Zheng, E. Z., Wong, N. M., Yang, A. S. & Lee, T. M. Evaluating the effects of tDCS on depressive and anxiety symptoms from a transdiagnostic perspective: a systematic review and meta-analysis of randomized controlled trials. Transl. Psychiatry 14, 295 (2024).
Paulus, W. Transcranial direct current stimulation (tDCS). In Supplements to Clinical Neurophysiology Vol. 56 249–254 (Elsevier, 2003).
Lefaucheur, J.-P. et al. Evidence-based guidelines on the therapeutic use of transcranial direct current stimulation (tDCS). Clin. Neurophysiol. 128, 56–92 (2017).
Jo, J. M. et al. Enhancing the working memory of stroke patients using tDCS. Am. J. Phys. Med. Rehabil. 88, 404–409 (2009).
Tufail, Y. et al. Transcranial pulsed ultrasound stimulates intact brain circuits. Neuron 66, 681–694 (2010).
Fry, F. J. & Barger, J. E. Acoustical properties of the human skull. J. Acoust. Soc. Am. 63, 1576–1590 (1978).
White, P. J., Clement, G. T. & Hynynen, K. Longitudinal and shear mode ultrasound propagation in human skull bone. Ultrasound Med. Biol. 32, 1085–1096 (2006).
Kyriakou, A. et al. A review of numerical and experimental compensation techniques for skull-induced phase aberrations in transcranial focused ultrasound. Int. J. Hyperth. 30, 36–46 (2014).
Pichardo, S., Sin, V. W. & Hynynen, K. Multi-frequency characterization of the speed of sound and attenuation coefficient for longitudinal transmission of freshly excised human skulls. Phys. Med. Biol. 56, 219 (2010).
Deffieux, T. & Konofagou, E. E. Numerical study of a simple transcranial focused ultrasound system applied to blood-brain barrier opening. IEEE Trans. Ultrason. Ferroelectr. Freq. Control 57, 2637–2653 (2010).
Robba, C. et al. Ultrasound non-invasive measurement of intracranial pressure in neurointensive care: a prospective observational study. PLoS Med. 14, e1002356 (2017).
Younan, Y. et al. Influence of the pressure field distribution in transcranial ultrasonic neurostimulation. Med. Phys. 40, 082902 (2013).
Pichardo, S. et al. A viscoelastic model for the prediction of transcranial ultrasound propagation: application for the estimation of shear acoustic properties in the human skull,. Phys. Med. Biol. 62, 6938 (2017).
Kyriakou, A., Neufeld, E., Werner, B., Székely, G. & Kuster, N. Full-wave acoustic and thermal modeling of transcranial ultrasound propagation and investigation of skull-induced aberration correction techniques: a feasibility study. J. Ther. Ultrasound 3, 1–18 (2015).
Park, T. Y. et al. Real-time acoustic simulation framework for tFUS: a feasibility study using navigation system. NeuroImage 282, 120411 (2023). p.
Liang, B. et al. Acoustic impact of the human skull on transcranial photoacoustic imaging. Biomed. Opt. Express 12, 1512–1528 (2021).
Fomenko, A., Neudorfer, C., Dallapiazza, R. F., Kalia, S. K. & Lozano, A. M. Low-intensity ultrasound neuromodulation: an overview of mechanisms and emerging human applications. Brain Stimul. 11, 1209–1217 (2018).
Leung, S. A. et al. Comparison between MR and CT imaging used to correct for skull-induced phase aberrations during transcranial focused ultrasound. Sci. Rep. 12, 13407 (2022).
Chupova, D., Rosnitskiy, P., Gavrilov, L. & Khokhlova, V. Compensation for aberrations of focused ultrasound beams in transcranial sonications of brain at different depths. Acoust. Phys. 68, 1–10 (2022).
Clement, G. T., Sun, J., Giesecke, T. & Hynynen, K. A hemisphere array for non-invasive ultrasound brain therapy and surgery. Phys. Med. Biol. 45, 3707 (2000).
Martin, E. et al. Ultrasound system for precise neuromodulation of human deep brain circuits. Nat. Commun. 16, 8024 (2025).
McDannold, N. Quantitative MRI-based temperature mapping based on the proton resonant frequency shift: review of validation studies. Int. J. Hyperth. 21, 533–546 (2005).
Deng, L., Yang, S. D., O’Reilly, M. A., Jones, R. M. & Hynynen, K. An ultrasound-guided hemispherical phased array for microbubble-mediated ultrasound therapy. IEEE Trans. Biomed. Eng. 69, 1776–1787 (2021).
Pajek, D. & Hynynen, K. The application of sparse arrays in high frequency transcranial focused ultrasound therapy: a simulation study. Med. Phys. 40, 122901 (2013).
Kim, E. et al. Wearable transcranial ultrasound system for remote stimulation of freely moving animal. IEEE Trans. Biomed. Eng. 68, 2195–2202 (2020).
Adams, C. et al. Implementation of a skull-conformal phased array for transcranial focused ultrasound therapy. IEEE Trans. Biomed. Eng. 68, 3457–3468 (2021).
Bawiec, C. R. et al. A wearable, steerable, transcranial low-intensity focused ultrasound system. J. Ultrasound Med. 44, 239–261 (2025).
Lee, S. et al. A shape-morphing cortex-adhesive sensor for closed-loop transcranial ultrasound neurostimulation. Nat. Electron. 7, 800–814 (2024).
Darmani, G. et al. Individualized non-invasive deep brain stimulation of the basal ganglia using transcranial ultrasound stimulation. Nat. Commun. 16, 2693 (2025).
Sarica, C. et al. Human studies of transcranial ultrasound neuromodulation: a systematic review of effectiveness and safety. Brain Stimul. 15, 737–746 (2022).
Kuhn, T. et al. Transcranial focused ultrasound selectively increases perfusion and modulates functional connectivity of deep brain regions in humans. Front. Neural Circuits 17, 1120410 (2023).
Legon, W., Ai, L., Bansal, P. & Mueller, J. K. Neuromodulation with single-element transcranial focused ultrasound in human thalamus,. Hum. Brain Mapp. 39, 1995–2006 (2018).
Bertsimas, D. & Tsitsiklis, J. Simulated annealing. Stat. Sci. 8, 10–15 (1993).
Seok, C., Adelegan, O. J., Biliroğlu, A. Ö, Yamaner, F. Y. & Oralkan, Ö A wearable ultrasonic neurostimulator—Part II: A 2D CMUT phased array system with a flip-chip bonded ASIC. IEEE Trans. Biomed. Circuits Syst. 15, 705–718 (2021).
Wu, M. M., Horstmeyer, R. & Carp, S. A. scatterBrains: an open database of human head models and companion optode locations for realistic Monte Carlo photon simulations. J. Biomed. Opt. 28, 100501–100501 (2023).
Treeby, B. E. & Cox, B. T. Modeling power law absorption and dispersion in viscoelastic solids using a split-field and the fractional Laplacian,. J. Acoust. Soc. Am. 136, 1499–1510 (2014).
Baumgartner, H. P. et al. IT’IS Database for thermal and electromagnetic parameters of biological tissues. IT’IS Foundation. https://itis.swiss/database.
Szabo, T. L. Diagnostic Ultrasound Imaging: Inside Out (Academic Press, 2013).
Hill, C. R. Physical Principles of Medical Ultrasonics (E. Horwood, 1986).
Fink, M. Time reversal of ultrasonic fields. I. Basic principles. IEEE Trans. Ultrason. Ferroelectr. Freq. Control 39, 555–566 (2002).
Ramalli, A., Boni, E., Savoia, A. S. & Tortoli, P. Density-tapered spiral arrays for ultrasound 3-D imaging. IEEE Trans. Ultrason. Ferroelectr. Freq. Control 62, 1580–1588 (2015).
Pernot, M., Aubry, J.-F., Tanter, M., Thomas, J.-L. & Fink, M. High power transcranial beam steering for ultrasonic brain therapy. Phys. Med. Biol. 48, 2577 (2003).
Pompei, F. J. & Wooh, S.-C. Phased array element shapes for suppressing grating lobes. J. Acoust. Soc. Am. 111, 2040–2048 (2002).
Food and D. Administration, Marketing clearance of diagnostic ultrasound systems and transducers, Guidance for Industry and Food and Drug Administration Staff. Available online: https://www.fda.gov/media/71100/download (accessed on 19 April 2021) (2019).
Kim, T. et al. Effect of low intensity transcranial ultrasound stimulation on neuromodulation in animals and humans: an updated systematic review. Front. Neurosci. 15, 620863 (2021).
Treeby, B. E. & Cox, B. T. k-Wave: MATLAB toolbox for the simulation and reconstruction of photoacoustic wave fields. J. Biomed. Opt. 15, 021314–021314-12 (2010).
Treeby, B. E., Jaros, J., Rendell, A. P. & Cox, B. T. Modeling nonlinear ultrasound propagation in heterogeneous media with power law absorption using a k-space pseudospectral method. J. Acoust. Soc. Am. 131, 4324–4336 (2012).
Rosnitskiy, P. B., Yuldashev, P. V., Sapozhnikov, O. A., Gavrilov, L. R. & Khokhlova, V. A. Simulation of nonlinear trans-skull focusing and formation of shocks in brain using a fully populated ultrasound array with aberration correction. J. Acoust. Soc. Am. 146, 1786–1798 (2019).
Mueller, J. K., Ai, L., Bansal, P. & Legon, W. Numerical evaluation of the skull for human neuromodulation with transcranial focused ultrasound. J. Neural Eng. 14, 066012 (2017).
Hughes, A. & Hynynen, K. Design of patient-specific focused ultrasound arrays for non-invasive brain therapy with increased trans-skull transmission and steering range. Phys. Med. Biol. 62, L9 (2017).
Kobayashi, Y. et al. Development of focus controlling method with transcranial focused ultrasound aided by numerical simulation for noninvasive brain therapy. Jpn. J. Appl. Phys. 57, 07LF22 (2018).
Trucco, A. Thinning and weighting of large planar arrays by simulated annealing. IEEE Trans. Ultrason. Ferroelectr. Freq. Control 46, 347–355 (1999).
Chen, P., Shen, B. -j, Zhou, L. -s & Chen, Y. -w Optimized simulated annealing algorithm for thinning and weighting large planar arrays. J. Zhejiang Univ. 11, 261–269 (2010).
Diarra, B., Robini, M., Tortoli, P., Cachard, C. & Liebgott, H. Design of optimal 2-D nongrid sparse arrays for medical ultrasound. IEEE Trans. Biomed. Eng. 60, 3093–3102 (2013).
Adams, R. & Bischof, L. Seeded region growing. IEEE Trans. Pattern Anal. Mach. Intell. 16, 641–647 (1994).
Acknowledgements
This work was partially sponsored by the United States National Institutes of Health (NIH) grants RF1 NS115581, R01 NS111039, R01 EB028143, R01 DK139109, R01 DK052985, R01 MH135932, R01 ES036951; The United States National Science Foundation (NSF) CAREER award 2144788; Duke University Pratt Beyond the Horizon Grant; Eli Lilly Research Award Program; Chan Zuckerberg Initiative Grant (2020-226178 and 2024-349531); Duke University DST Spark Seed Grant; Duke Coulter Translational Grant; North Carolina Biotechnology Center Triangle Research Grant (2024-TRG-0041); American Heart Association Collaborative Science Award (25CSA1417550).
Author information
Authors and Affiliations
Contributions
H.H. and J.Y. conceived the idea. H.H., A.D., and R.H. designed the numerical simulation pipeline and conducted all simulation studies. H.H. designed the SA optimization algorithm. H.H., N.W. C.L., S.M., C.Q., K.Y., H.W., B.S., W.F., X.J., X.N., and J.Y. provided the study framework. H.H. generated visualizations. H.H. and J.Y. wrote the manuscript with input from all authors. J.Y. supervised the study.
Corresponding author
Ethics declarations
Competing interests
J.Y. has a financial interest in Lumius Imaging, Inc., which did not support this work. The other authors declare no competing interests.
Additional information
Publisher’s note Springer Nature remains neutral with regard to jurisdictional claims in published maps and institutional affiliations.
Rights and permissions
Open Access This article is licensed under a Creative Commons Attribution-NonCommercial-NoDerivatives 4.0 International License, which permits any non-commercial use, sharing, distribution and reproduction in any medium or format, as long as you give appropriate credit to the original author(s) and the source, provide a link to the Creative Commons licence, and indicate if you modified the licensed material. You do not have permission under this licence to share adapted material derived from this article or parts of it. The images or other third party material in this article are included in the article’s Creative Commons licence, unless indicated otherwise in a credit line to the material. If material is not included in the article’s Creative Commons licence and your intended use is not permitted by statutory regulation or exceeds the permitted use, you will need to obtain permission directly from the copyright holder. To view a copy of this licence, visit http://creativecommons.org/licenses/by-nc-nd/4.0/.
About this article
Cite this article
Huo, H., DiSpirito, A., Wang, N. et al. Flexible ultrasound array for subcortical brain stimulation in humans: a simulation study. npj Acoust. 2, 11 (2026). https://doi.org/10.1038/s44384-026-00046-9
Received:
Accepted:
Published:
Version of record:
DOI: https://doi.org/10.1038/s44384-026-00046-9












