Thank you for visiting nature.com. You are using a browser version with limited support for CSS. To obtain
the best experience, we recommend you use a more up to date browser (or turn off compatibility mode in
Internet Explorer). In the meantime, to ensure continued support, we are displaying the site without styles
and JavaScript.
The field of cancer metabolism research is entering its 2nd century since the first description of the changes in metabolism of cancer cells by Otto Warburg and his colleague Seigo Minami in 1923. 100 years on, only a few discoveries have been translated into clinical practice. The field has seen progress in understanding the metabolic interplay between cancer cells and their microenvironment, in different organs and in the systemic context, revealing tissue dependencies and metabolic flexibility, appreciating the role of metabolic alterations as drivers of tumour initiation and metastatic progression. Integrating dietary interventions, along with targeting and monitoring approaches based on tumour metabolism into existing cancer therapy shows great promise for enhancing treatment efficacy and patient outcomes. This collection of clinical, translational and preclinical studies as well as review and opinion articles from across Springer Nature journals highlights the breadth of metabolism research in the cancer setting and its potential for improving cancer care.
Robitaille et al. report findings from a phase IIb randomized placebo-controlled trial evaluating the effect of a long-chain omega-3 fatty acid MAG-EPA dietary supplement on prostate cancer proliferation. The dietary supplement had no effect on the primary outcome of prostate cancer proliferation according to Ki-67 expression.
Arslan et al. present the results of a comprehensive pan-cancer study evaluating deep learning-based multi-omic biomarker profiling using H&E-stained whole slide images. They show that deep learning can predict a wide range of biomarkers across the omics spectrum and in different cancers directly from histomorphology.
The dual IDH1/IDH2 inhibitor vorasidenib exhibited better brain permeability and target engagement than ivosidenib in a pilot perioperative randomized clinical trial in patients with IDH1-mutant glioma.
Nené et al. construct machine learning models based on serum protein biomarker data to detect pancreatic ductal adenocarcinoma in a nested case-control study from the UKCTOCS cohort. Their ensemble modelling approach outperforms existing combinations of biomarkers.
A mitochondrial complex I inhibitor exhibited dose-limiting toxicities, including neurotoxicity, in patients with acute myeloid leukemia and solid tumors, warranting further studies to evaluate the mechanism linking oxidative phosphorylation inhibition and neurotoxicity.
Studying changes in the metabolic properties of kidney cancer in patients reveals an increased need for mitochondrial metabolism as tumors metastasize from the kidney to distant organs.
Using primary mouse model of soft-tissue sarcoma (STS), authors show that sarcoma switches to glutamine metabolism post radiation therapy, and inhibition of glutaminolysis, either via genetic or pharmacological alterations, radiosensitizes STS in vivo.
Begg et al. show that S100A8/9 expression is associated with risk of progression in early-stage triple-negative breast cancer cohorts. Using a small inhibitor screen, the authors identify PIM kinase inhibitors to target S100A8/A9 expression, improving antitumor response when combined with immune checkpoint blockade in mice.
Izar and colleagues demonstrate that loss of Pip4k2c in melanoma cells promotes liver metastatic tropism driven by PI3K-AKT pathway activation in the insulin-rich liver milieu, which can be abrogated by inhibition of SGLT2 or a ketogenic diet.
Gammage and colleagues find that mitochondrial DNA mutations induce alterations in redox metabolism, a remodeled tumor microenvironment characterized by a loss of neutrophils and consequently enhanced responses to immunotherapy in melanoma.
In this study, Kreuzaler et al. perform zonal analysis to study metabolic heterogeneity in breast cancer and identify the metabolic dependency on pantothenic acid (vitamin B5) in areas of the tumor that show high expression levels of the oncogene MYC. Dietary restriction of vitamin B5 reverses several MYC-driven metabolic changes and hampers tumor progression.
Recouvreux et al. show that inhibiting glutamine metabolism in pancreatic cancer blocks tumor growth and that therapy effectiveness is linked to asparagine metabolism, which can be synergistically targeted.
Kimmelman and colleagues show that inhibition of glutamine (Gln) metabolism using a Gln antagonist decreases pancreatic cancer tumor growth, but is compensated by upregulation of extracellular signal-regulated kinase signaling, which can be co-targeted.
Pancreatic ductal adenocarcinoma cells show a specific dependency on ornithine aminotransferase-mediated ornithine synthesis from glutamine, providing an opportunity to develop targeted therapies with minimal toxicity for this cancer.
Consumption of high doses of the sweetener sucralose has immunomodulatory effects in mice, as a result of reduced T cell proliferation and differentiation.
Diet intervention is emerging as an option to improve cancer therapy. Here, the authors show that a diet with restrictive cysteine and methionine synergizes with a ferroptosis inducer to increase cell death and survival in glioma preclinical models.
Yang, Yan, Ma et al. provide a comprehensive lactylome analysis of hepatocellular carcinoma patients, and show that analysis of protein lactylation can help uncover mechanisms that couple metabolic flux with metabolic alterations in hepatocellular carcinoma.
Metabolic reprogramming is associated with cancer initiation, progression and resistance to therapy. Here, the authors show that metabolic reprogramming from glycolysis to fatty acid uptake and beta-oxidation is associated with cancer-cell platinum-based chemotherapy resistance.
Mutant KRAS (KM) is associated with poor prognosis in lung cancer and reported to promote lipid metabolism. Here, the authors show that fatty acid synthesis, which provides lipids to repair oxidized phospholipids through the FASN-Lands cycle axis, is a specific vulnerability for KM lung cancer.
Acquired radioresistance is a challenge for the cure of glioblastoma. Here, the authors show that radioresistant glioblastoma boosts mitochondrial fatty acid oxidation that fuels cell proliferation and induces immunosuppression via CD47 mediated anti-phagocytosis. Inhibition of FAO by etomoxir combined with anti-CD47 antibodies sensitizes glioblastoma to radiotherapy.
Proteomics experiments, metabolomics analyses and network pharmacology combined with molecular biology results suggest that alkaloids of Aconiti Lateralis Radix Praeparata might treat NSCLC by regulating PI3K/Akt-mTOR signaling and glycolysis.
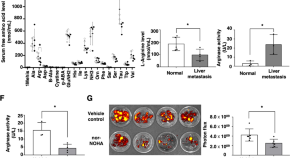
Sivanand et al. survey different types of cancers and study how the metabolic profile of the primary cancer site influences the metabolism of the metastatic cells, thus influencing sites of metastasis.
Scolaro et al. identify the enzyme cytidine deaminase (CDA) as upregulated in immunotherapy-resistant tumors and find it contributes to the UDP pool, which in turn modulates tumor-associated macrophages to instruct an immune-evasive TME.
Rich and colleagues show that glioblastoma stem cells have increased global protein translation, which is achieved via the tRNA modifier YRDC. They show that targeting it or reducing its substrate threonine suppresses tumor growth.
The study of the biomolecular mechanism of action of the isomers trans and cis-[PtI2(ipa)2] (I5 and I6) shows metabolic disruption, ROS generation and senescence. Functionally, I5 reduces tumor growth in vivo without systemic toxicity.
7-Dehydrocholesterol (7-DHC) is a natural anti-ferroptotic metabolite and pharmacological manipulation of 7-DHC levels shows promise as a therapeutic strategy for cancer and ischaemia–reperfusion injury.
The underlying mechanisms driving colorectal cancer (CRC) through the serrated route are largely unknown. Here, the authors show that reduced aPKC levels increase cholesterol biosynthesis to promote aggressiveness in serrated tumours and targeting this pathway reduces tumourigenesis in preclinical models of serrated CRC.
An enzyme called UXS1 that converts one sugar nucleotide to another is needed more in some cancer cells than in normal cells, providing a potential weakness that can be exploited therapeutically.
Fumarate metabolism regulates the innate immune response through a mechanism in which high levels of fumarate result in the generation of mitochondrial-derived vesicles and the release of mitochondrial DNA into the cytosol, which activates inflammatory pathways.
NFYAv1 splice variant promotes malignant behaviour of triple negative breast cancer cells by regulating de novo lipid synthesis through controlling the transcriptional activation of ACACA and FASN
In this study, Skinner, Blanco-Fernández et al. show that uridine can be salvaged through the non-oxidative branch of the pentose phosphate pathway to feed glycolysis in conditions of glucose scarcity.
A metabolite screen of pancreatic cells shows that pancreatic cancer cells metabolize uridine-derived ribose via UPP1, supporting redox balance, survival and proliferation.
Discovery of a biochemical mechanism through which lactate binds and inhibits the SUMO protease SENP1, stimulating timed degradation of cell cycle proteins, and resulting in mitotic exit.
Fendt and colleagues find that pre-metastatic niche formation and a high-fat diet increase palmitate availability in future organs of metastases and show that breast cancer cells use palmitate to generate acetyl-CoA, acetylate the NF-κB subunit p65 and induce pro-metastatic signaling.
As solid tumours develop, cancer cells shed energetically expensive tissue-specific functions, enabling uncontrolled growth despite a limited ability to produce ATP.
Lactic acid from glycolytic metabolism of cancer cells has been associated with immune suppressive functions. Here authors show that lactate, when depart from the acidic protons, inhibits histone deacetylases in CD8 + T cells, which turns them into potent anti-tumour immune cells.
Metabolic disorders, such as obesity, metabolic dysfunction-associated steatotic liver disease (MASLD), metabolic dysfunction-associated steatohepatitis (MASH) and type 2 diabetes, are increasingly recognized as significant contributors to cancer development. Here, Taranto, Kloosterman and Akkari explore the influence of metabolic disorders on tumour progression through the metabolic interactions of macrophages and T cells to alter immune function and cancer outcomes.
Vousden and colleagues discuss the multifactorial role of mitochondrial folate metabolism in cancer and metastasis and reflect on potential therapeutic opportunities.
This Review discusses the mechanisms by which common alterations of cancer cell metabolism interfere with immune functions to promote immunoevasion and tumour progression, and avenues to target such alterations for therapeutic purposes.
Papagiannakopoulos and colleagues discuss the roles of reactive oxygen species in cancer and the ways in which redox mechanisms may be exploited for cancer therapy.
This Review provides an overview of the complexity and significance of protein lipidation in cancer, outlines how targeting protein lipidation pathways offer promising avenues for developing cancer treatments, and discusses the current state of drugs targeting these pathways.
Schulze and colleagues discuss the latest advances in understanding the role of lipids in cancer progression and metastasis and reflect on opportunities to target lipid metabolism in tumors.
Renal cell carcinoma is a metabolic disease linked to a variety of alterations in genes that regulate cellular metabolism. Here, the authors examine cell-intrinsic metabolic alterations in hereditary and sporadic renal cell carcinoma, and how they can be exploited to develop novel therapeutic interventions.
This Review discusses the mechanisms that regulate stabilization of hypoxia-inducible factors (HIFs), and the pharmacological strategies to activate or inhibit HIFs in diseases such as ischaemia, inflammation, cancer, retinal neovascularization and pulmonary hypertension.
In 1923, Otto Warburg published his landmark study, in which he described his seminal observations related to metabolic shifts in cancer, often referred to as the Warburg effect. His work laid the foundation for an understanding of how metabolic reconfiguration contributes to cancer onset and progression. Several researchers in the field share their thoughts on what this discovery means to them and how it has inspired their scientific journey.
Although tumour metabolism is well recognized as a key feature in cancer initiation and progression, little is known about metabolic reprogramming in patients. In this Review, Bartman et al. discuss stable-isotope tracing as a means to probe tumour metabolism in vivo and provide an overview of isotope labelling studies performed in patients with cancer.
In this Review, Swietach and colleagues discuss how the pH balance is dysregulated in tumours and how alterations in intracellular and extracellular pH affect tumour biology to accelerate disease progression, providing a rationale for therapeutic targeting of acid–base disturbances in cancer.
Overactive nucleotide synthesis is a hallmark of cancers and inhibitors of nucleotide synthesis pathways have shown promise in some cancer types. In this Review, Mullen and Singh give an overview of the role of aberrant nucleotide synthesis in supporting cancer cell growth, immune evasion, metastasis and resistance to cancer therapies, with a focus on identifying opportunities for the use of combination therapies to target these pathways more effectively.
Demicco, Liu et al. discuss how metabolic adaptations in cancer contribute to tumour progression. These adaptations entail high spatial and temporal metabolic heterogeneity, based on local adaptations in different regions of the tumour microenvironment, as well as metabolic evolution over time as the tumour progresses and metastasizes.
Acetyl coenzyme A (acetyl-CoA) is a key metabolite in carbohydrate and lipid metabolism and plays a role in signalling through protein acetylation, and the dysregulation of these pathways is a hallmark of various cancers. In this Review, Guertin and Wellen give an overview of acetyl-CoA metabolism in health and in cancer and discuss emerging therapeutic strategies for targeting metabolic pathways involving acetyl-CoA.
As another clinical trial of a mitochondria-targeting cancer therapy faces failure, it calls for a thorough re-evaluation of the strategy; the time has come to go from the bedside back to the bench.
Reprogrammed metabolism is a hallmark of cancer. Here, Li, Zhang and colleagues describe how signal transducer and activator of transcription (STAT) proteins alter cancer cell metabolism by sensing and transducing signals from the tumour environment and modulating signalling pathways, transcription factors, mitochondrial proteins and enzymes.
Researchers are designing diets that may improve patient responses to cancer therapy by using machine learning and genotyping to uncover tumors’ nutritional vulnerabilities.
This Review discusses the metabolic alterations and vulnerabilities across multiple types of cancer, and describes how these could potentially be targeted using diet in conjunction with pharmacologic therapies.