Abstract
Heat shock protein family B [small] member 6 (HSPB6), widely found in various muscles, has been recently identified as a tumor suppressor gene. However, its role in prostate cancer remains unexplored. Herein, we investigated the expression of HSPB6 in prostate cancer and its association with prognosis. Our findings revealed that HSPB6 downregulation in prostate cancer correlated with a poor prognosis. Moreover, we discovered that HSPB6 can be phosphorylated and activated by 8-Br-cGMP, leading to apoptosis in prostate cancer cells by activating Cofilin. Additionally, we demonstrated that knocking down E2F1 by quinidine administration enhances the transcriptional level of HSPB6. Furthermore, we evaluated the combination of quinidine and 8-Br-cGMP as a potential therapeutic strategy for prostate cancer. Our results revealed that the combined treatment was more effective than either treatment alone in inhibiting the growth of prostate cancer through the HSPB6 pathway, both in vitro and in vivo. Overall, our study provides compelling evidence that HSPB6 suppresses malignant behavior in prostate cancer by inducing apoptosis. The combination of quinidine and 8-Br-cGMP emerges as a promising approach for the treatment of prostate cancer.
Similar content being viewed by others
Introduction
Prostate cancer (PC) is a significant global health concern that impacts men’s longevity, with a high long-term survival rate for localized cases [1]. Early detection and standardized therapy offer a favorable prognosis for this patient population. Treatment efficacy for localized prostate cancer is based on early diagnosis and surgery. However, advanced and recurrent prostate cancer relies heavily on medical therapies like androgen deprivation therapy (ADT), chemotherapy, or novel androgen signaling-targeted agents [2].
Apoptosis, a programmed cell death process involving the Caspase family, especially Caspase3 [3], plays a crucial role in various cellular biological processes. Its function has garnered significant attention in relation to several diseases. Over the years, apoptosis has been associated with tumor cell proliferation, metabolism [4, 5], cancer treatment and prevention [6, 7], prognostic assessment of cancer patients, and various other aspects [8]. It is now understood that apoptosis is indispensable in prostate cancer, providing valuable avenues for clinical treatment of intermediate and advanced PC cases [9]. Current evidence suggests that the evasion of apoptosis is a significant factor contributing to drug resistance in prostate cancer cells [10]. Thus, future research on apoptosis holds promise for discovering novel treatments for prostate cancer.
Small heat shock proteins (sHSPs), with relative molecular masses ranging from 12 to 43 kDa, serve as crucial molecular chaperones vital in various life activities. Among these sHSPs, Heat shock protein family B [small] member 6 (HSPB6), also known as HSPB20, exhibits widespread expression in diverse muscle types, including airway, vascular, prostate, bladder, uterine smooth muscle, skeletal muscle, and cardiac muscle [11]. Studies have demonstrated that HSPB6 exhibits tumor-suppressive properties and can inhibit the progression of various cancers, such as liver cancer, ovarian cancer, and so on [12,13,14]. However, there is a significant gap in our understanding of the role of HSPB6 in prostate cancer.
Previous investigations have revealed hypermethylation of the HSPB6 promoter affects its function [15], but the transcriptional regulation of HSPB6 in cancer remains unexplored. To gain insights into the regulatory mechanism of HSPB6 expression, we aimed to identify a novel transcription factor that governs HSPB6 expression. Aberrant activation of E2F Transcription Factor 1 (E2F1) in tumors has been associated with a poor prognosis, which has also been established in prostate cancer [16, 17]. Nonetheless, no studies have investigated its potential relationship with HSPB6.
Herein, we verified that E2F1 negatively regulates the expression of HSPB6. Silencing E2F1 upregulated HSPB6 expression, promoting apoptosis in prostate cancer cells. This effect was further potentiated by cGMP. Additionally, we discovered that quinidine could reduce the expression of E2F1 in prostate cancer, providing theoretical support for the combination of quinidine and 8-Br-cGMP in clinical applications.
Results
The expression of HSPB6 is downregulated in prostate cancer
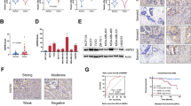
The progression of prostate cancer is a complex biological process involving crucial players such as p53, AR, and PTEN. However, the treatment of prostate cancer, especially in advanced-stage cases, remains challenging. Therefore, it is essential to explore new therapeutic targets. Through the analysis of seven datasets (TCGA, GSE30521, GSE4602, GSE55945, GSE69223 GSE104131, and GSE200879), we identified two upregulated genes (AMACR and GCNT1) and seven downregulated genes (TGFB3, SRD5A2, PGM5, HOXD10, AOX1, HSPB6, and SNAI2) in prostate cancer compared to normal tissue (Fig. 1A–E, Supplementary Fig. 1A, B). Besides HSPB6, the above genes have been extensively studied in prostate cancer, with their mechanisms relatively well understood. Due to the lack of comprehensive knowledge of HSPB6 in prostate cancer, we selected it for a future study. Subsequently, we collected tissue samples from patients and conducted validation in mRNA and protein levels, confirming that HSPB6 expression is lower in prostate cancer than in normal prostate tissue (Fig. 1F–H). The downregulation of HSPB6 expression in prostate cancer suggests it may function as a tumor suppressor gene in this context.
A The process of screening HSPB6 as a research object. B, C Differentially expressed genes between prostate cancer and normal tissue from the TCGA database and the GEO database (GSE30521, GSE46602, GSE55945, GSE69223, GSE104131, and GSE200879), in the form of a Volcano diagram (B) and a Venn plot (C), respectively. D Expression of HSPB6 in different cancers from the TCGA database. P < 0.01 as “**“, P < 0.001 as “***“, unpaired t-test. E Expression of HSPB6 in prostate cancer from the GEO database (GSE30521, GSE46602, GSE55945, GSE69223, GSE104131, and GSE200879). P < 0.05 as “*“, P < 0.0001 as “****“, unpaired t-test. F–H RT-qPCR (F) and Western blot analysis (G, H) showed the HSPB6 expression in prostate cancer and normal tissues. ACTB and GAPDH served as internal references. P < 0.0001 as “****“, paired t test.
Prostate cancer patients with lower HSPB6 expression have a worse prognosis
In this study, we aimed to investigate the correlation between HSPB6 expression in prostate cancer and patient prognosis. Our analysis involved examining prostate cancer patients with different grades and stages of the disease. Initially, we observed that the expression of HSPB6 was significantly lower in metastatic prostate cancer (lymph node metastases or distant metastases) compared to non-metastatic prostate cancer (Fig. 2A, B). Additionally, we divided prostate cancer into groups based on the Gleason score and noticed that the expression of HSPB6 progressively decreased with higher Gleason scores (Fig. 2C–E, Supplementary Fig. 1C, D). To evaluate disease-free survival (DFS), we utilized data from TCGA database and conducted a DFS analysis, which revealed that prostate cancer patients with lower HSPB6 expression had poorer disease-free survival rates (Fig. 2F). Moreover, analysis of immunohistochemical data from the HPA database revealed HSPB6 expression in high-grade prostate cancer was lower than in low-grade prostate cancer (Supplementary Fig. 1E, F). To strengthen our analysis, we randomly selected 15 patients’ tissues with different Gleason scores for immunohistochemical analysis and obtained consistent results (Fig. 2G, H). Furthermore, we conducted qRT-PCR on tissue samples from all 120 patients and overall survival analysis based on the optimal cutoff value, which demonstrated that low HSPB6 expression correlated with a worse prognosis (Fig. 2I, Supplementary Fig. 1G). The clinical information analysis indicated that HSPB6 expression was negatively correlated with Gleason score, T classification, lymph node metastasis, and distant metastasis, highlighting its significance as a clinical indicator (Table 1). Interestingly, we additionally found that HSPB6 expression in castration-resistant prostate cancer (CRPCs) and neuroendocrine prostate cancer (NEPCs) was lower than in primary prostate cancer (Fig. 2J). The WB results indicate a significant increase in the expression levels of Cleaved-Caspase3 and a noticeable decrease in PCNA (a marker protein of proliferation) expression among patients exhibiting high HSPB6 expression. In contrast, there were no discernible differences in the expression levels of N-cadherin, E-cadherin, and Vimentin (Supplementary Fig. 1H, I). This further substantiates that prostate cancer tissues with high HSPB6 expression demonstrate elevated levels of apoptosis and reduced proliferation, yet the relationship with migration remains unclear.
A, B Expression of HSPB6 in metastatic prostate cancer and primary prostate cancer. The data comes from the TCGA database and GEO database (GSE6752). C–E Expression of HSPB6 in prostate cancer with different Gleason scores from TCGA database and GEO database (GSE30521 and GSE200879). F Disease-free survival analysis for patients with high and low expression of HSPB6 from TCGA database. G, H Images (G) and dot plots (H) of HSPB6 staining using tissue sections based on Gleason score (prostate cancer: n = 15, P < 0.05 as “*“, P < 0.01 as “**“, unpaired t test). I Overall survival analysis for patients with high and low expression of HSPB6 (RT-qPCR) using the cutoff value. J Expression of HSPB6 in CRPC, NEPC, and primary prostate cancer.
HSPB6 inhibits the progression of prostate cancer by promoting apoptosis of prostate cells
In this study, we investigated the role of HSPB6 in prostate cancer progression. We hypothesized that elevated HSPB6 expression in prostate cancer could inhibit malignant tumor behavior. To test this hypothesis, we constructed an HSPB6 overexpression plasmid and selected two prostate cancer cell lines, DU145 and C4-2, with the lowest HSPB6 expression for further investigation (Fig. 3A–C). After confirming the successful transfection of the HSPB6 plasmids (Fig. 3D, E), we conducted a series of experiments to understand the function of HSPB6. Firstly, we observed that the proliferation of prostate cancer cells was significantly inhibited after HSPB6 overexpression (Fig. 3F–H), supporting the notion that HSPB6 acts as a tumor suppressor. Subsequent apoptosis-related experiments revealed that HSPB6 overexpression led to a higher number of broken DNA and an increased proportion of apoptotic cells compared to the control group (Fig. 3I–K, Supplementary Fig. 2A). Additionally, we observed a reduction in mitochondrial membrane potential in the HSPB6 overexpression group compared to the control group (Fig. 3L, Supplementary Fig. 2B), indicating that HSPB6 induced apoptosis in prostate cancer cells. Furthermore, we found a significant increase in the expression of Cleaved-Caspase3 after HSPB6 overexpression (Fig. 3M), providing further evidence of apoptosis induction by HSPB6. To strengthen our findings, HSPB6 was knocked down in the 22Rv1 cell line, which yielded similar results, supporting the role of HSPB6 in promoting apoptosis in prostate cancer cells (Supplementary Fig. 2C–N).
A HSPB6 expression in different prostate cancer cell lines in the CCLE database. B, C RT-qPCR (B) and Western blot analysis (C) were used to detect the expression of HSPB6 in different prostate cancer cell lines. D, E RT-qPCR (D) and Western blot analysis (E) showed the efficiency of overexpressing HSPB6 in DU145 and C4-2. (P < 0.001 as “***“, P < 0.0001 as “****“, unpaired t test.) F–H Colony formation assays (F, G) and CCK8 (H) showed the proliferation ability of DU145 and C4-2 after overexpression of HSPB6. (P < 0.01 as “**“, P < 0.001 as “***“, unpaired t test, ANOVA.) I–K TUNEL (I) and flow cytometry (J, K) showed the apoptosis levels of DU145 and C4-2 after overexpression of HSPB6. (P < 0.05 as “*“, P < 0.01 as “**“, unpaired t test.) L Mitochondrial membrane potential levels of DU145 and C4-2 after overexpression of HSPB6 were shown by JC-1 staining. M Western blot analysis showed that the expression of the apoptosis marker Cleaved-Caspase-3 after overexpression of HSPB6.
cGMP activates HSPB6 and promotes apoptosis in prostate cancer cells
To further investigate the specific mechanism underlying the function of HSPB6, we conducted a single-gene analysis of HSPB6. Using optimal cutoff values, we divided the prostate cancer data from TCGA into high-expression and low-expression groups and performed differential gene analysis (Fig. 4A, Supplementary Fig. 3A). Subsequently, we conducted Kyoto Encyclopedia of Genes and Genomes (KEGG) and Gene Set Enrichment Analysis (GSEA), focusing on the cGMP-PKG signaling pathway after excluding non-cancer-related pathways (Fig. 4B, C). Our analysis revealed a significant association between HSPB6 and 15 genes in the cGMP-PKG signaling pathway (Supplementary Fig. 3B–D). Guo-Chang Fan et al. previously suggested that cGMP-PKG could phosphorylate HSPB6 in the circulatory system [11], leading us to speculate that a similar role may be played in prostate cancer, supported by the positive correlation between HSPP6 expression and genes of the cGMP-PKG signaling pathway. To explore the impact of cGMP on apoptosis in prostate cancer cells, we utilized 8-Br-cGMP, a cGMP analog, as our research subject. Our experiments demonstrated that low concentration (200 μM) 8-Br-cGMP had minimal effect on the apoptosis of prostate cancer cells, whereas at high concentration (1 mM), it significantly induced apoptosis (Supplementary Fig. 3E, F). Subsequently, we treated prostate cancer cells with 1 mM 8-Br-cGMP, which resulted in the phosphorylation of HSPB6 and increased expression of Cleaved-Caspase3. These effects were inhibited after knocking down HSPB6 (Fig. 4D). Additional functional experiments supported that 8-Br-cGMP could phosphorylate HSPB6 and induce apoptosis in prostate cancer cells (Fig. 4E–G). As a supplementary experiment, we supplemented 200 μM 8-Br-cGMP after overexpressing HSPB6. The results showed that although 200 μM 8-Br-cGMP did not significantly induce apoptosis in prostate cancer cells alone, it significantly increased the apoptosis of HSPB6-induced prostate cancer cells (Supplementary Fig. 3E, F). This further demonstrates that cGMP activates HSPB6 and promotes apoptosis in prostate cancer cells.
A Differentially expressed genes between HSPB6-High PRAD and HSPB6-Low PRAD from TCGA database. B The results of the KEGG analysis of the differential genes. C The image represented the results of the GSEA analysis of the differential genes. D Western blot analysis showed that the expression of p-HSPB6, p-VASP, and Cleaved-Caspase-3 after knockdown HSPB6 and (or) supplementation with 8-Br-cGMP (1 mM) (p-VASP as positive control). E, F Colony formation assays (E) and CCK8 (F) showed the proliferation ability of DU145 and C4-2 after knockdown HSPB6 and (or) supplementation with 8-Br-cGMP (1 mM). (P < 0.05 as “*“, P < 0.01 as “**“, P < 0.001 as “***“, P < 0.0001 as “****“, unpaired t-test, ANOVA.) G Flow cytometry showed the apoptosis levels of DU145 and C4-2 after knockdown HSPB6 and (or) supplementation with 8-Br-cGMP (1 mM). (P < 0.05 as “*“, P < 0.01 as “**“, P < 0.001 as “***“, P < 0.0001 as “****“, unpaired t test).
p-HSPB6 replaces p-Cofilin from YWHAG to induce apoptosis
It is well-established that HSPB6 can induce apoptosis in prostate cancer cells, but the underlying mechanism remains unclear. Using three databases, we analyzed proteins that interacted with HSPB6 and identified two proteins, 14-3-3γ (YWHAG) and BAG3, with YWHAG showing the most pronounced statistical significance (Supplementary Fig. 3A–D). A PubMed search using “HSPB6” and “14-3-3” as keywords revealed a study by Maria V Sudnitsyna et al., which indicated that p-HSPB6 could replace p-Cofilin from 14-3-3ζ [18]. Therefore, we speculated that YWHAG may have a similar function to 14-3-3ζ. Interestingly, we found that YWHAG could interact with both HSPB6 and Cofilin (Supplementary Fig. 3E).
Moreover, we observed that HSPB6, Cofilin, and YWHAG have similar subcellular localization within cells (Fig. 5A–C). To further investigate this, we performed Co-IP and confirmed that p-HSPB6 can replace p-Cofilin with YWHAG (Fig. 5D). Studies have indicated that the 14-3-3 family can protect the phosphorylation of Cofilin [19], whereas dephosphorylated Cofilin can induce apoptosis of cells [20]. Western blot analysis showed that the total Cofilin expression remained unchanged after HSPB6 overexpression, but the expression of phosphorylated Cofilin decreased (Fig. 5E). We have presented a schematic diagram of the specific mechanism in Fig. 5f. The results of the colony formation assay, CCK8 assay, and flow cytometry also demonstrated that HSPB6-induced apoptosis was significantly inhibited after knocking down Cofilin (Fig. 5G, H, Supplementary Fig. 4F, G). In conclusion, these findings suggest that p-HSPB6 replaces p-Cofilin with YWHAG to induce apoptosis.
A Subcellular localization of HSPB6, Cofilin, and YWHAG from the GeneCards database. B IF staining results of HSPB6, Cofilin, and YWHAG in different cells from the HPA database. C IF staining results of HSPB6, Cofilin, and YWHAG in prostate cancer. D Co-IP results showed the binding of YWHAG to p-HSPB6 and p-Cofilin with or without overexpression of HSPB6. E Western blot analysis showed that the expression of HSPB6, p-HSPB6, Cofilin, and p-Cofilin changed after overexpression of HSPB6. F The mechanism by which p-HSPB6 replaces p-Cofilin from YWHAG. G Colony formation assays showed the proliferation ability of DU145 and C4-2 after the knockdown of Cofilin and (or) overexpression of HSPB6. H Flow cytometry showed the apoptosis levels of DU145 and C4-2 after the knockdown of Cofilin and (or) overexpression of HSPB6. (P < 0.05 as “*“, P < 0.001 as “***“, P < 0.0001 as “****“, unpaired t-test).
E2F1 promotes the transcription of PROSER3 while inhibiting the transcription of HSPB6
To understand the mechanism regulating HSPB6 expression in prostate cancer, we performed a series of bioinformatics analyses and identified E2F1 as the only factor with a clear correlation with HSPB6 (Fig. 6A, Supplementary Fig. 5A–F). ChIP-seq results from the GEO database indicated that E2F1 directly binds to the promoter region of HSPB6 (Fig. 6B). Interestingly, we found that HSPB6 shares the same promoter region as PROSER3. Our analysis predicted three binding sites of E2F1 in the HSPB6 promoter region from the JASPAR database (Fig. 6C, D). Furthermore, based on data from TCGA and CCLE databases, we observed a significant negative correlation between E2F1 and HSPB6 and a positive correlation between E2F1 and PROSER3 (Fig. 6E–H). As a result, we hypothesized that E2F1 promotes the transcription of PROSER3 while inhibiting the transcription of HSPB6.
A The process of screening transcription factor E2F1. B The ChIP-seq results showed the binding of E2F1 to the HSPB6 promoter region. C Schematic diagram of the HSPB6 promoter region. D The binding site of E2F1 in the HSPB6 promoter region. E, F Correlation analysis of E2F1 with HSPB6 (E) and PROSER3 (F) from the TCGA database. G, H Correlation analysis of E2F1 with HSPB6 (G) and PROSER3 (H) from the CCLE database.
Next, our investigation involved knocking in E2F1 in mice, leading to a significant and time-dependent decrease in HSPB6 expression (Supplementary Fig. 5G). Similarly, when E2F1 was knocked down in vitro, HSPB6 expression increased, while PROSER3 expression decreased (Fig. 7A, B). As expected, E2F1 overexpression showed the opposite trend (Fig. 7C, D). Subsequently, we constructed different fluorescent plasmids containing various binding sites of E2F1 and co-transfected them into 293 T cells along with the E2F1 plasmid. Our results revealed that Site 1 was the in vivo binding site of E2F1 (Fig. 7E–G).
A, B RT-qPCR (A) and Western blot analysis (B) showed the changes in HSPB6 and PROSER3 expression after knockdown E2F1. C, D RT-qPCR (C) and Western blot analysis (D) showed the changes in HSPB6 and PROSER3 expression after overexpression of E2F1. E Location of HSPB6 and PROSER3 promoter on the chromosome. F Fluorescent plasmids constructed by different truncations of the HSPB6 and PROSER3 promoter. G The image represented the fluorescence intensity after co-transfection of different fluorescent plasmids and E2F1 plasmids. H CCK8 showed the proliferation ability of DU145 and C4-2 after overexpression of E2F1 and HSPB6. (P < 0.05 as “*”, P < 0.001 as “***”, P < 0.0001 as “****”, ANOVA.) I Western blot analysis showed that the expression of the apoptosis marker Cleaved-Caspase-3 changed after overexpression of E2F1 and HSPB6.
Finally, we overexpressed E2F1 and observed its promotion of prostate cancer cell proliferation. In contrast, PROSER3 did not affect the proliferation of prostate cancer cells (Supplementary Fig. 5H–M). Interestingly, we found that overexpression of HSPB6 based on E2F1 overexpression could inhibit the cancer-promoting ability of E2F1 (Fig. 7H). Previous studies have highlighted that E2F1 accelerates the cell cycle and inhibits apoptosis. However, our study showed that overexpression of HSPB6 could counter the inhibition of apoptosis induced by E2F1 without affecting E2F1-induced changes in the cell cycle (Fig. 7I, Supplementary Fig. 5N, O).
The combination of quinidine and 8-Br-cGMP can synergistically inhibit the growth of prostate cancer through HSPB6
Using the DGIdb database and western blot, we found that quinidine significantly inhibited the expression of E2F1 (Supplementary Fig. 6A–D). We observed an elevation in the protein expression of HSPB6 and Cleaved-Caspase3 upon quinidine addition. Exhilaratingly, upon the addition of quinidine and subsequent HSPB6 knockdown, the expression of Cleaved-Caspase3 was inhibited, resembling the effects observed during E2F1 and HSPB6 knockdown. These findings suggest that quinidine’s facilitation of apoptosis may be attributed to its ability to elevate HSPB6 (Supplementary Fig. 6E, F). Additionally, we identified five downstream genes (IGF1R, BMI1, RHAMM, NuSAP1, and PBK) of E2F1 in prostate cancer [17], and these genes are associated with the survival and proliferation of prostate cancer. Upon the addition of quinidine to prostate cancer cell lines (DU145 and C4-2), we examined the mRNA expression levels of these five genes and HSPB6, revealing that HSPB6, RHAMM, PBK, and NUSAP1 displayed a consistent and statistically significant trend across both cell lines. Surprisingly, in C4-2, we observed a marked decline in genes RHAMM, NuSAP1, and PBK following the addition of quinidine (Supplementary Fig. 6G, H). CCK8 results demonstrated that the combination of quinidine and 8-Br-cGMP in vitro more effectively inhibited the growth of prostate cancer cells, and knocking down HSPB6 could reverse this effect (Fig. 8A, B). To strengthen our findings, we conducted cell-derived xenograft experiments in SCID mice, which yielded consistent results in vivo (Fig. 7C–F, Supplementary Figs. 7, 8).
A, B CCK8 showed the proliferation ability of DU145 and C4-2 after supplementation with 8-Br-cGMP and (or) quinidine and (or) knockdown HSPB6. (P < 0.0001 as “****”, ANOVA). C–E The image representative of in vivo tumor xenograft model (C4-2) (C) performed on SCID mice (n = 5) and the volume (E) and weight (D) statistic of the tumor with 8-Br-cGMP and (or) quinidine and (or) knockdown HSPB6. (P < 0.01 as “**“, P < 0.001 as “***“, P < 0.0001 as “****“, unpaired t test, ANOVA.) F Specific mechanistic diagram of the E2F1/HSPB6/Cofilin axis.
Overall, our study revealed that HSPB6 induces apoptosis by dephosphorylating Cofilin, and its regulation is negatively influenced by E2F1. Furthermore, HSPB6 plays a crucial role in the synergistic cancer suppression of quinidine and 8-Br-cGMP.
Discussion
In 2023, it is estimated that there will be ~288,300 new cases of prostate cancer in the United States, resulting in ~34,700 deaths and a mortality rate of ~12.04%. Prostate cancer has now become the leading and the second most fatal tumor among men in the United States [21]. Conversely, the incidence of prostate cancer in China is considerably lower than in Europe and the United States. However, due to the large population in China, it is still crucial to pay significant attention to the potential harm caused by prostate cancer [22]. In recent years, there have been numerous reports of prostate cancer developing resistance to new endocrine drugs [23,24,25] (such as abiraterone, enzalutamide, apalutamide, and so on). Consequently, the clinical treatment of advanced and metastatic prostate cancer has become increasingly challenging. Therefore, there is an urgent need to explore novel treatment approaches for prostate cancer to offer patients more therapeutic options rather than being limited to just a few of the aforementioned drugs. In light of this, our research suggests a promising potential role for the combination of quinidine and 8-Br-cGMP in the treatment of prostate cancer.
HSPB6, a crucial member of the heat shock protein family B, plays a significant role in smooth muscle contraction [26]. Similar to other heat shock proteins, HSPB6 exhibits chaperone-like activity and has been shown to prevent heart failure [27, 28]. While research [14, 29] has substantiated its protective effects in certain digestive tract tumors, its role in prostate cancer remains unexplored. Our study found that HSPB6 expression is downregulated in prostate cancer, and this downregulation inhibits tumor progression by inducing apoptosis. Interestingly, this tumor-suppressing effect can be enhanced by supplementing with 8-Br-cGMP, which increases HSPB6 phosphorylation.
Cofilin is an intracellular actin regulatory protein that exhibits an active state when dephosphorylated, unlike most proteins [30]. The protein 14-3-3 has been observed to protect p-Cofilin from dephosphorylation, thus inhibiting its ability to induce apoptosis [19]. Our study corroborated that p-HSPB6 could replace p-Cofilin in its complex with 14-3-3γ (YWHAG), leading to its activation. This HSPB6-induced dephosphorylation of p-Cofilin ensured the functional activation of HSPB6 and revealed the specific mechanism by which HSPB6 induces apoptosis.
Furthermore, our findings suggest that E2F1 specifically binds to the promoter region of HSPB6, inhibiting its transcription. Notably, the compound quinidine can target E2F1 and decrease its expression. In our experiments, quinidine displayed an inhibitory effect on the growth of prostate cancer cells. Previous research by G C Wishart et al. demonstrated quinidine’s role as a drug-resistance modulator in breast cancer [31]. Tamara Utermark et al. found quinidine could inhibit malignant mesothelioma [32], and Qin Ru et al. reported its capacity to induce apoptosis in human gliomas [33]. Although these studies highlight important discoveries, there is currently no evidence supporting the use of quinidine in the treatment of prostate cancer. Nonetheless, our research provides a theoretical foundation for considering quinidine’s potential in clinical prostate cancer treatment, especially in combination with 8-Br-cGMP.
Our findings offer a novel therapeutic approach for the clinical treatment of prostate cancer, suggesting that future treatment iterations may demonstrate even greater efficacy. Nonetheless, translating medical research into clinical practice presents significant challenges. In the future, we aim to conduct a more comprehensive and systematic evaluation of quinidine’s safety and efficacy in vivo to facilitate its improved application in clinical settings.
Conclusions
Our research proposes an innovative approach for prostate cancer treatment, focusing on HSPB6 as a target gene. HSPB6 activates Cofilin and can induce apoptosis in prostate cancer cells. Furthermore, phosphorylating HSPB6 with 8-Br-cGMP enhances its pro-apoptotic capabilities. Knocking down E2F1 at the transcriptional level significantly increases HSPB6 transcription. Additionally, quinidine reduces the expression of E2F1. Combining quinidine with 8-Br-cGMP leads to a more potent anti-cancer effect. HSPB6 plays a crucial role in the synergistic cancer suppression of quinidine and 8-Br-cGMP.
Materials and methods
Cell lines, cell culture, and transfection
The LNCaP, VCaP, C4-2, DU145, PC-3, 22Rv1, and 293 T cell lines were purchased from the Cell Bank of the Chinese Academy of Sciences (Shanghai, China) (Supplementary Table S1). LNCaP, C4-2, and 22Rv1 cells were cultured in RPMI-1640 medium supplemented with 10% FBS. 293 T and VCaP cells were cultured in DMEM medium supplemented with 10% FBS. DU145 cells were cultured in MEM medium supplemented with 10% FBS. PC-3 cells were cultured in Ham’s F-12 medium supplemented with 10% FBS. The cells were cultured for use in the logarithmic growth phase. JetPRIME® in vitro DNA and siRNA transfection reagent
(Polyplus-transfection, Strasbourg, France) was used for cell transfection, following the manufacturer’s protocol (shRNA sequence information in Supplementary Table S2).
Data mining
We speculated on the differential expression of HSPB6 and its relationship with E2F1 using six Gene Expression Omnibus (GEO) datasets [34] (GSE6752, GSE30521, GSE46602, GSE55945, GSE69223, GSE104131, and GSE200879; https://www.ncbi.nlm.nih.gov/geo), Cancer Cell Line Encyclopedia (CCLE; https://sites.broadinstitute.org/ccle/) dataset [35] and The Cancer Genome Atlas Program (TCGA; https://portal.gdc.cancer.gov/) dataset [36]. Based on these datasets, we analyzed differentially expressed genes of prostate cancer tissue and normal prostate tissue using the limma R package. As a supplement, The University of Alabama at Birmingham CANcer data analysis Portal [37] (UALCAN; https://ualcan.path.uab.edu/index.html), PCaProfiler [38] (https://www.pcaprofiler.com/) and Tumor IMmune Estimation Resource [39] (TIMER; https://cistrome.shinyapps.io/timer/) databases were also used to analyze prostate cancer data. False positive data were amended by adjusting the P value. Hence, the criteria for selecting significant data were set as adjusted P < 0.05 along with log fold change (log FC) values greater than 1 or less than −1. Venn plots and volcano plots were used to identify the differentially expressed genes across these GEO datasets. To optimize the relationship between the expression of HSPB6 and the prognostic value of prostate cancer, we supplemented the data with a TCGA cohort, which was analyzed using the Gene Expression Profiling Interactive Analysis (GEPIA) database [40] (http://gepia.cancer-pku.cn/). Finally, the PPI protein network was constructed using the STRING [41] (https://string-db.org/), GENEMANIA [42] (https://genemania.org/), and IntAct [43] (https://www.ebi.ac.uk/intact/home) databases.
Tissue specimens
One hundred and twenty tissue samples were collected from prostate cancer patients between 2011 and 2020 at the First Affiliated Hospital of Zhengzhou University (Zhengzhou, China). The patients in this study received a definite diagnosis by histopathological examination and had not undergone medical treatment. Written informed consent was obtained from every patient included in the study. The research was approved by the Research Ethics Committee of the First Affiliated Hospital of Zhengzhou University (2023-KY-0636-001).
Quantitative real-time polymerase chain reaction
Total RNA was extracted using the Total RNA Extraction Kit (Boxbio, Beijing, China). Subsequently, cDNA was synthesized using the NovoScript® Plus All-in-one 1st Strand cDNA Synthesis SuperMix (Novoprotein, Shanghai, China). The gene transcripts of interest were quantitated using the QuantStudio Three Real-Time PCR System (Thermo Fisher) using the NovoStart® SYBR qPCR SuperMix Plus (Novoprotein), with ACTB as an internal control. The primer sequence used during our quantitative real-time polymerase chain reaction (qRT-PCR) test is shown in Supplementary Table 3.
Immunohistochemistry (IHC)
Patient tissues and xenografts were fixed overnight in 4% paraformaldehyde. Subsequently, the fixed tissue blocks were dehydrated and embedded to a suitable size for slicing. The embedded paraffin blocks were then sliced and placed on a slide. Each slice was labeled with a unique identifier and placed on a baking machine for 30 minutes to adhere firmly to the tissue. Sections were sequentially dewaxed, and antigen retrieval was performed. To prepare the tissue for immunohistochemistry analysis, a PAP pen was used to circle the tissue on the slide, and then a blocking solution was applied. Next, the primary antibody was added and left to incubate overnight at 4 °C. Following the primary antibody incubation, the slides were treated with a secondary antibody. For visualization, a DAB chromogenic solution was added to induce color development. After this staining process, photographs of the slides were taken, and statistical analysis was conducted to assess the results.
Western blot
The total protein content in tissues and cells was extracted using RIPA buffer (Beyotime, Shanghai, China) supplemented with 1% PMSF (Solarbio) and 1% Phosphatase inhibitor cocktail A (Beyotime). A pre-assessment of protein concentration was then performed using a BCA kit (Solarbio, Beijing, China). We electrophoresis the protein using PAGE gel (Epizyme, shanghai, China) and transfer it to the PVDF membrane. The PVDF membrane containing the protein was closed with a QuickBlock™ Blocking Buffer (Beyotime) for half an hour, then the primary antibody was added and incubated overnight at 4 °C. After washing off the residual primary antibody, the PVDF membrane was incubated with the secondary antibody for one hour in the dark. The Odyssey CLx Infrared Imaging System (Gene Company Limited, Hong Kong, China) was used to detect the target protein bands. The corresponding antibody information is provided in Supplementary Table S1.
Cell counting kit-8 assay (CCK8)
Approximately 4000 prostate cancer cells were uniformly dispersed in 96-well plates and pre-cultured in an incubator (37 °C, 5% CO2) until the cell state was stable. Subsequently, 10 µl of CCK8 solution (Dojindo, Tokyo, Japan) was added to each well. After a 4-hour incubation, the absorbance of each well was measured using a microplate reader (Perlong, Beijing, China) at 450 nm for statistical analysis.
Colony formation assay
Prostate cancer cells (1000–2000 cells) were evenly distributed in 6-well plates and cultured in a cell culture incubator at 37 °C with 5% CO2 for 1–2 weeks. The culture was stopped when single cells grew into 50–200 cell clumps, and the cells were fixed with 4% paraformaldehyde for 1 hour. Following fixation, the cells were washed to remove residual paraformaldehyde and stained using a crystal violet staining solution (Beyotime). The number of cell clones per well was observed and analyzed.
Annexin V/PI double dyeing flow cytometry
In this study, we used the BD Pharmingen™ FITC Annexin V Apoptosis Detection Kit I (BD Biosciences, Franklin Lakes, NJ, USA) to detect cell apoptosis. Prostate cancer cells were cultured in 6-well plates and subjected to various treatments. Subsequently, the prostate cancer cells were digested and counted using pancreatic enzymes. The cells were then diluted to a concentration of 1 × 106 cells/ml using PBS, and 100 µl of this suspension was transferred to a 5 ml culture tube. Next, 5 µl of FITC Annexin V and 5 µl of PI were added to the culture tube. The cells were gently mixed and incubated for 15 minutes at room temperature (25 °C) while protected from light. Following the incubation, 400 µl of 1× Binding Buffer was added to each culture tube, and the samples were analyzed by flow cytometry within 1 hour.
TUNEL assay
The TUNEL assay was conducted using the One Step TUNEL Apoptosis Assay Kit (Beyotime). The cells were initially washed with PBS to remove residual medium on the cell surface, followed by fixation with 4% paraformaldehyde for 30 minutes. After washing off the residual paraformaldehyde, the cells were incubated with 0.3% Triton X-100 for 5 minutes. Next, we prepared the chromogenic solution according to the kit’s instructions and added 50 µl per well. The cells were then incubated at 37 °C in a light-protected environment for 60 minutes. After removing the stain, we captured images using a fluorescence microscope and analyzed the results statistically.
Mitochondrial membrane potential assay
We use the Mitochondrial membrane potential assay kit with JC-1 (Beyotime) to assess the mitochondrial membrane potential. An appropriate amount of JC-1 (200×) was taken and diluted with ultrapure water at a ratio of 8 ml per 50 μl of JC-1 (200×). After thoroughly mixing JC-1, 2 ml of JC-1 staining buffer (5×) was added and mixed to create the JC-1 staining solution. Subsequently, 1 ml of the working solution was added to each well of a sixwell plate and incubated for 20 minutes in darkness. Observations and photography were performed using a fluorescence microscope after the incubation period.
In vivo tumor xenograft model
Male severe combined immunodeficiency (SCID) mice aged 4–5 weeks were procured from Sibeifu Company (Beijing, China). To meet statistical requirements, 80 mice were randomly divided into eight groups (5 mice per group) to minimize experimental error. C4-2 cells (Transfection of Vector or HSPB6) were diluted to 1 × 107 cells with 50 μL PBS and 50 μL Matrigel (Corning), then subcutaneously injected into the mice. After one week, the mice were intraperitoneally injected with 8-Br-cGMP [44] (50 mg/kg per mouse, every 2 days until day 20) and quinidine [45] (25 mg/kg per mouse, every two days until day 20) individually or in combination. Tumor size was observed and measured every three days, and on day 30, tumors were removed and weighed.
The experimental procedures were carried out following the guidelines established by the National Institutes of Health of China and were approved by the Ethics Committee for Animal Experiments of the First Affiliated Hospital of Zhengzhou University, Zhengzhou, China (2023-KY-0636-001).
Statistical analysis
All data were analyzed using the following software: GraphPad Prism 8.0 (GraphPad, San Diego, CA, USA), R-4.3.1 (R Core Team, https://www.r-project.org/), and SPSS v. 25.0 (IBM, Chicago, IL, USA). We employed a t test or ANOVA to assess statistical significance unless stated otherwise. Each experiment was conducted with three replicates. A P value < 0.05 was statistically significant.
Data availability
All data generated during this study leading to the findings presented here are included in this published article and its Supplementary Data files. All data are available from the corresponding author upon reasonable request.
References
Wang G, Zhao D, Spring DJ, DePinho RA. Genetics and biology of prostate cancer. Genes Dev. 2018;32:1105–40.
Rebello RJ, Oing C, Knudsen KE, Loeb S, Johnson DC, Reiter RE, et al. Prostate cancer. Nat Rev Dis Prim. 2021;7:9.
Vitale I, Pietrocola F, Guilbaud E, Aaronson SA, Abrams JM, Adam D, et al. Apoptotic cell death in disease-current understanding of the NCCD 2023. Cell Death Differ. 2023;30:1097–154.
Kroemer G, Pouyssegur J. Tumor cell metabolism: cancer’s Achilles’ heel. Cancer Cell. 2008;13:472–82.
Zhang Z, Zhang Y, Xia S, Kong Q, Li S, Liu X, et al. Gasdermin E suppresses tumour growth by activating anti-tumour immunity. Nature. 2020;579:415–20.
Pan R, Ryan J, Pan D, Wucherpfennig KW, Letai A. Augmenting NK cell-based immunotherapy by targeting mitochondrial apoptosis. Cell. 2022;185:1521–38 e1518.
Carneiro BA, El-Deiry WS. Targeting apoptosis in cancer therapy. Nat Rev Clin Oncol. 2020;17:395–417.
Sun XS, Tao Y, Le Tourneau C, Pointreau Y, Sire C, Kaminsky MC, et al. Debio 1143 and high-dose cisplatin chemoradiotherapy in high-risk locoregionally advanced squamous cell carcinoma of the head and neck: a double-blind, multicentre, randomised, phase 2 study. Lancet Oncol. 2020;21:1173–87.
Fu YK, Wang BJ, Tseng JC, Huang SH, Lin CY, Kuo YY, et al. Combination treatment of docetaxel with caffeic acid phenethyl ester suppresses the survival and the proliferation of docetaxel-resistant prostate cancer cells via induction of apoptosis and metabolism interference. J Biomed Sci. 2022;29:16.
McKenzie S, Kyprianou N. Apoptosis evasion: the role of survival pathways in prostate cancer progression and therapeutic resistance. J Cell Biochem. 2006;97:18–32.
Fan GC, Kranias EG. Small heat shock protein 20 (HspB6) in cardiac hypertrophy and failure. J Mol Cell Cardiol. 2011;51:574–7.
Qiao N, Zhu Y, Li H, Qu Z, Xiao Z. Expression of heat shock protein 20 inversely correlated with tumor progression in patients with ovarian cancer. Eur J Gynaecol Oncol. 2014;35:576–9.
Edwards HV, Cameron RT, Baillie GS. The emerging role of HSP20 as a multifunctional protective agent. Cell Signal. 2011;23:1447–54.
Matsushima-Nishiwaki R, Toyoda H, Maeda A, Kaneoka Y, Kumada T, Kozawa O. Correlation between the complex of small heat shock proteins (HSPBs) and the progression in patients with hepatocellular carcinoma. Arch Biochem Biophys. 2022;732:109461.
van Doorn R, Slieker RC, Boonk SE, Zoutman WH, Goeman JJ, Bagot M, et al. Epigenomic analysis of sezary syndrome defines patterns of aberrant DNA methylation and identifies diagnostic markers. J Invest Dermatol. 2016;136:1876–84.
Rodriguez-Bravo V, Pippa R, Song WM, Carceles-Cordon M, Dominguez-Andres A, Fujiwara N, et al. Nuclear pores promote lethal prostate cancer by increasing POM121-driven E2F1, MYC, and AR nuclear import. Cell. 2018;174:1200–15.e1220.
Chun JN, Cho M, Park S, So I, Jeon JH. The conflicting role of E2F1 in prostate cancer: A matter of cell context or interpretational flexibility? Biochim Biophys Acta Rev Cancer. 2020;1873:188336.
Sudnitsyna MV, Seit-Nebi AS, Gusev NB. Cofilin weakly interacts with 14-3-3 and therefore can only indirectly participate in regulation of cell motility by small heat shock protein HspB6 (Hsp20). Arch Biochem Biophys. 2012;521:62–70.
Gohla A, Bokoch GM. 14-3-3 regulates actin dynamics by stabilizing phosphorylated cofilin. Curr Biol. 2002;12:1704–10.
Chua BT, Volbracht C, Tan KO, Li R, Yu VC, Li P. Mitochondrial translocation of cofilin is an early step in apoptosis induction. Nat Cell Biol. 2003;5:1083–9.
Siegel RL, Miller KD, Wagle NS, Jemal A. Cancer statistics, 2023. CA Cancer J Clin. 2023;73:17–48.
Liu J, Dong L, Zhu Y, Dong B, Sha J, Zhu HH, et al. Prostate cancer treatment - China’s perspective. Cancer Lett. 2022;550:215927.
Ota A, Kawai M, Kudo Y, Segawa J, Hoshi M, Kawano S, et al. Artepillin C overcomes apalutamide resistance through blocking androgen signaling in prostate cancer cells. Arch Biochem Biophys. 2023;735:109519.
Romanel A, Gasi Tandefelt D, Conteduca V, Jayaram A, Casiraghi N, Wetterskog D, et al. Plasma AR and abiraterone-resistant prostate cancer. Sci Transl Med. 2015;7:312re310.
Thomas L, Baratchian M, Sharifi N. Supraphysiologic testosterone solutions for enzalutamide-resistant prostate cancer. Eur Urol. 2020;77:156–7.
Shatov VM, Muranova LK, Zamotina MA, Sluchanko NN, Gusev NB. alpha-crystallin domains of five human small heat shock proteins (sHsps) differ in dimer stabilities and ability to incorporate themselves into oligomers of full-length sHsps. Int J Mol Sci. 2023;24:1085.
Mymrikov EV, Seit-Nebi AS, Gusev NB. Large potentials of small heat shock proteins. Physiol Rev. 2011;91:1123–59.
Silva KAS, Leary EV, Olver TD, Domeier TL, Padilla J, Rector RS, et al. Tissue-specific small heat shock protein 20 activation is not associated with traditional autophagy markers in Ossabaw swine with cardiometabolic heart failure. Am J Physiol Heart Circ Physiol. 2020;319:H1036–H1043.
Almutairi BO, Almutairi MH, Alrefaei AF, Alkahtani S, Alarifi S. HSPB6 is depleted in colon cancer patients and its expression is induced by 5-aza-2’-deoxycytidine in vitro. Med (Kaunas). 2023;59:996.
Namme JN, Bepari AK, Takebayashi H. Cofilin signaling in the CNS physiology and neurodegeneration. Int J Mol Sci. 2021;22:10727.
Wishart GC, Bissett D, Paul J, Jodrell D, Harnett A, Habeshaw T, et al. Quinidine as a resistance modulator of epirubicin in advanced breast cancer: mature results of a placebo-controlled randomized trial. J Clin Oncol. 1994;12:1771–7.
Utermark T, Alekov A, Lerche H, Abramowski V, Giovannini M, Hanemann CO. Quinidine impairs proliferation of neurofibromatosis type 2-deficient human malignant mesothelioma cells. Cancer. 2003;97:1955–62.
Ru Q, Tian X, Pi MS, Chen L, Yue K, Xiong Q, et al. Voltage‑gated K+ channel blocker quinidine inhibits proliferation and induces apoptosis by regulating expression of microRNAs in human glioma U87‑MG cells. Int J Oncol. 2015;46:833–40.
Edgar R, Domrachev M, Lash AE. Gene expression omnibus: NCBI gene expression and hybridization array data repository. Nucleic Acids Res. 2002;30:207–10.
Nusinow DP, Szpyt J, Ghandi M, Rose CM, McDonald ER 3rd, Kalocsay M, et al. Quantitative proteomics of the cancer cell line encyclopedia. Cell. 2020;180:387–402.e316.
Cancer Genome Atlas Research N. The molecular taxonomy of primary prostate cancer. Cell. 2015;163:1011–25.
Chandrashekar DS, Karthikeyan SK, Korla PK, Patel H, Shovon AR, Athar M, et al. UALCAN: an update to the integrated cancer data analysis platform. Neoplasia. 2022;25:18–27.
Bolis M, Bossi D, Vallerga A, Ceserani V, Cavalli M, Impellizzieri D, et al. Dynamic prostate cancer transcriptome analysis delineates the trajectory to disease progression. Nat Commun. 2021;12:7033.
Li T, Fan J, Wang B, Traugh N, Chen Q, Liu JS, et al. TIMER: a web server for comprehensive analysis of tumor-infiltrating immune cells. Cancer Res. 2017;77:e108–e110.
Tang Z, Li C, Kang B, Gao G, Li C, Zhang Z. GEPIA: a web server for cancer and normal gene expression profiling and interactive analyses. Nucleic Acids Res. 2017;45:W98–W102.
Szklarczyk D, Kirsch R, Koutrouli M, Nastou K, Mehryary F, Hachilif R, et al. The STRING database in 2023: protein-protein association networks and functional enrichment analyses for any sequenced genome of interest. Nucleic Acids Res. 2023;51:D638–D646.
Warde-Farley D, Donaldson SL, Comes O, Zuberi K, Badrawi R, Chao P, et al. The GeneMANIA prediction server: biological network integration for gene prioritization and predicting gene function. Nucleic Acids Res. 2010;38:W214–220.
Orchard S, Ammari M, Aranda B, Breuza L, Briganti L, Broackes-Carter F, et al. The MIntAct project–IntAct as a common curation platform for 11 molecular interaction databases. Nucleic Acids Res. 2014;42:D358–363.
Lan T, Li Y, Wang Y, Wang ZC, Mu CY, Tao AB, et al. Increased endogenous PKG I activity attenuates EGF-induced proliferation and migration of epithelial ovarian cancer via the MAPK/ERK pathway. Cell Death Dis. 2023;14:39.
Plumb JA, Wishart GC, Setanoians A, Morrison JG, Hamilton T, Bicknell SR, et al. Identification of a multidrug resistance modulator with clinical potential by analysis of synergistic activity in vitro, toxicity in vivo and growth delay in a solid human tumour xenograft. Biochem Pharm. 1994;47:257–66.
Acknowledgements
We thank professor Yang Fu and Dr. Jiehan Li from the Department of Gastroenterology, The First Affiliated Hospital of Zhengzhou University, for providing virus packaging plasmids. This work was supported by the National Natural Science Foundation of China (grant number: 82172564) and The Joint Project of medical science and Technology of Henan Province (grant number: LHGJ20220341).
Author information
Authors and Affiliations
Contributions
ZJ conceived the study. YF, ZH, and JY designed the experiments. FL, LS, RL, YZ, NL, XH, XL, KL, BH, GX, and AG conducted experiments and data collection and analysis, and/or generated cell lines. YF, ZH, FL, and ZJ wrote the manuscript.
Corresponding authors
Ethics declarations
Competing interests
The authors declare no competing interests.
Ethics approval and consent to participate
All human tumor tissues were obtained with written informed consent from either the patient or designated guardians before the participation of the study. The experimental procedures were carried out following the guidelines established by the National Institutes of Health of China and were approved by the Ethics Committee for Animal Experiments of the First Affiliated Hospital of Zhengzhou University, Zhengzhou, China (2023-KY-0636-001).
Additional information
Publisher’s note Springer Nature remains neutral with regard to jurisdictional claims in published maps and institutional affiliations.
Supplementary information
Rights and permissions
Open Access This article is licensed under a Creative Commons Attribution 4.0 International License, which permits use, sharing, adaptation, distribution and reproduction in any medium or format, as long as you give appropriate credit to the original author(s) and the source, provide a link to the Creative Commons licence, and indicate if changes were made. The images or other third party material in this article are included in the article’s Creative Commons licence, unless indicated otherwise in a credit line to the material. If material is not included in the article’s Creative Commons licence and your intended use is not permitted by statutory regulation or exceeds the permitted use, you will need to obtain permission directly from the copyright holder. To view a copy of this licence, visit http://creativecommons.org/licenses/by/4.0/.
About this article
Cite this article
Feng, Y., Huang, Z., Lu, F. et al. 8-Br-cGMP activates HSPB6 and increases the antineoplastic activity of quinidine in prostate cancer. Cell Death Discov. 10, 90 (2024). https://doi.org/10.1038/s41420-024-01853-3
Received:
Revised:
Accepted:
Published:
Version of record:
DOI: https://doi.org/10.1038/s41420-024-01853-3










