Abstract
Muscle atrophy around joints is a common issue for people with osteoarthritis (OA), but its causes are poorly understood. Here we demonstrate that chronic inflammation in quadriceps muscle coincides with OA in mice, characterized by an increase in macrophages, activation of inflammatory pathways and tissue vascularization. We show that, during OA progression, macrophages progressively exhibit increasing phenotypes of senescence and promote muscle atrophy through paracrine induction of ferroptosis. Mechanistically, iron overload-induced mitochondrial damage results in reduced asparagine metabolites, impairing coenzyme Q10 (CoQ10) synthesis by inhibiting mTORC1–HMGCR signaling. Ultimately, this cascade enhances lipid peroxidation and promotes ferroptosis in skeletal muscle cells. We show that the cardiac medication CoQ10 can attenuate muscle atrophy by inhibiting ferroptosis, thereby reducing pathological damage to OA joints. Our findings offer insights for the potential management of muscle atrophy in patients with OA.
Similar content being viewed by others
Main
Osteoarthritis (OA) is considered as a whole joint disease involving pathologic changes, including cartilage lesions, subchondral bone remodeling and synovial inflammation1. Muscle atrophy surrounding the joints represents a prevalent physical manifestation in patients with OA, serving as an indicator for OA onset and exhibiting a strong correlation with knee symptoms and joint pathological deterioration2,3,4. However, the pathological characteristics and molecular mechanisms of OA-related muscle atrophy are still largely unknown, which greatly limits the effectiveness of clinical treatment.
Cellular senescence is a permanent state of cell cycle arrest, which plays important roles in different physiological and pathological processes5,6. Recent data from high-throughput sequencing have identified a typical signature of cellular senescence in aging skeletal muscle7,8,9. Clearance of senescent cells has been shown to enhance muscle regeneration and inhibit muscle atrophy in diverse muscle disorders10,11,12,13. Conversely, senescent cells may also positively regulate muscle regeneration in certain situations. For example, they can enhance limb regeneration by facilitating muscle dedifferentiation in a salamander model14. However, it is unclear whether senescent cells are involved in OA-related muscle atrophy.
Ferroptosis is a form of programmed cell death characterized by iron-dependent membrane lipid peroxidation (LPO), which is also implicated in regeneration or atrophy of skeletal muscle15,16. Tissue-infiltrating neutrophils can trigger ferroptosis and muscle wasting in experimental models of cancer cachexia17. Inhibition of ferroptosis has been shown to effectively preserve skeletal muscle integrity and mass in obese mice subjected to lipotoxicity18. As a redox-active metabolite, coenzyme Q10 (CoQ10) can function as an antioxidant in both the plasma membrane and mitochondrial inner membrane by modulating its redox state, thereby effectively suppressing LPO and ferroptosis19,20,21. CoQ10 is reduced in the skeletal muscle of patients who suffer from mitochondrial myopathy22. A positive correlation was also observed between the level of CoQ10 and antioxidant capacity, muscle mass, muscle strength and muscle endurance in patients with OA23. However, the role and underlying mechanisms of ferroptosis in the pathogenesis of OA-related muscle atrophy remain elusive.
In the present study, we investigated the histopathological alterations and molecular characteristics of quadriceps surrounding OA-affected joints. Our data revealed that chronic inflammation constituted the primary pathological characteristic of quadriceps, concomitant with a substantial infiltration of macrophages exhibiting a senescence-like phenotype. We discovered that senescent macrophages exacerbated quadriceps atrophy by inducing ferroptosis in skeletal muscle. Mechanistically, the inhibition of the asparagine–mechanistic target of rapamycin complex 1 (mTORC1)–HMG CoA reductase (HMGCR) pathway resulted in a reduction in endogenous CoQ10, thereby compromising the defense system against ferroptosis in skeletal muscle cells (SkMCs). Moreover, exogenous supplementation of CoQ10 significantly enhanced quadriceps mass and ameliorated pathological damage in OA joints.
Results
Decline of muscle mass in quadriceps around OA joint
As shown in Fig. 1a, a patient with OA localized primarily at the left knee joint exhibited more pronounced OA damage on the left side, as evidenced by increased presence of osteophytes and narrowing of the medial joint space. Additionally, a notable reduction in muscle size was observed specifically in the left thigh. Subsequently, we recruited a cohort of 15 patients with clinical OA (Extended Data Fig. 1a) presenting predominantly with unilateral knee joint symptoms and conducted comprehensive assessments of the quadriceps femoris muscle (hereafter referred to as ‘quadriceps’), encompassing measurements of thigh circumference, strength and quantitative sensory testing (QST). The thigh circumference of the affected side in patients with OA demonstrated a significant reduction of approximately 18.4 mm compared to the contralateral side (Fig. 1b). Similarly, the muscle strength and QST values of the quadriceps around the affected side also exhibited a decline in comparison to the contralateral quadriceps (Fig. 1c). Additionally, we conducted an assessment of the rectus femoris (RF) muscle and the vastus intermedius (VI) in the quadriceps using musculoskeletal ultrasound equipment. Our findings revealed a significant atrophy of RF and VI on the affected side in patients with knee OA (Fig. 1d). The data from wheat germ agglutinin (WGA) staining demonstrated that the mean cross-sectional area (CSA) of muscle fibers in the quadriceps of patients with OA was significantly reduced compared to that in healthy individuals (Extended Data Fig. 1b).
a, The X-ray image depicts a patient suffering from severe unilateral OA. M, muscle. b,c, The muscle quality of the quadriceps, including thigh circumference (b) and muscle strength and QST (c), was assessed in both the contralateral and affected sides of patients with unilateral OA (n = 15). d, Musculoskeletal ultrasound analysis of the cross-sectional diameter of RF combined with VI, or VI alone, in patients with severe unilateral OA (n = 15). e, Aged mice (21 months) with spontaneous unilateral OA were used to investigate muscle quality. The CSA of the quadriceps was quantified using WGA staining (n = 5). f, Contractile properties analysis was conducted on aged mice, and data of the normalized single-twitch force (sPt), the maximum isometric tetanic force (sPo) and the tetanic force, as well as the peak tetanic force, are shown (n = 5). g, Illustration of quadriceps quality analysis. h, Mass quantification of quadriceps in mice with DMM (n = 10) or sham (n = 9) surgery. i, H&E staining and immunostaining for the total myofibers, MyHC-IIa fibers and MyHC-IIb fibers of quadriceps cross-sections in mice at 12 weeks after DMM or sham surgery. Represented images were selected from sections of the quadriceps above (n = 6 sham, n = 5 DMM). j,k, Quantification of i, including CSA distribution (j) and mean CSA (k) (n = 6 sham, n = 5 DMM). l, Experimental scheme of gait analysis and contractile testing. m, Scheme of the measurement methodology for RH-dual stance. n, Data of RH-dual stance in mice with DMM or sham surgery (n = 10 sham (4 weeks) and sham (12 weeks), n = 13 sham (8 weeks), n = 11 DMM (8 weeks) and DMM (12 weeks), n = 16 DMM (4 weeks)). o, The contractile properties analysis for mice after DMM (n = 4) or sham (n = 4) surgery. Data are presented as mean ± s.e.m. unless otherwise noted; all statistical tests were two-sided unless otherwise noted; and n represents biological replicates unless otherwise noted. Paired t-test (b,c (muscle strength), d–f (sPt), f (sPo)). Wilcoxon signed-rank test (c (pression strength)). Student’s t-test (h,k,n,o (sPt), o (sPo)). Two-way ANOVA with Bonferroni test (f (peak tetanic force), j,o (peak tetanic force)). Median (25% IQR, 75% IQR; c (pression strength)). IQR, interquartile range; w, weeks; UN, unidentified; LF, left foot; LH, left hand; RF, right hand.
Next, we investigated the changes of quadriceps in aged mice exhibiting spontaneous knee OA. Similar to the patient with OA in Fig. 1a, aged mice can spontaneously present with unilateral changes in the knee joint, detectable by imaging (Extended Data Fig. 1c). Subsequently, the sum scores of the Osteoarthritis Research Society International (OARSI) from Safranin O/Fast Green staining were used to set criteria for distinguishing between bilateral and unilateral OA in aged mice. For unilateral OA, we determined that the contralateral side should be scored 0–14 (normal to mild), whereas the affected side should be scored 15–30 (moderate to severe) (Extended Data Fig. 1d). Based on this criterion, five out of 19 aged mice were identified as unilateral OA in our study (Extended Data Fig. 1e), which were further used for muscle pathological staining and mechanical performance testing. WGA staining revealed a significant reduction in mean CSA specifically within quadriceps associated with more severe OA in affected joints (Fig. 1e). Additionally, the quadriceps muscles in affected OA joints of aged mice exhibited impaired strength properties, as evidenced by reduced specific isometric twitch force (sPt), decreased specific tetanic force (sPo), altered tetanic force–frequency relationships and increased susceptibility to fatigue, indicated by a decline in peak tetanic force (%) at 180 s (Fig. 1f and Extended Data Fig. 1f,g).
Subsequently, we analyzed quadriceps alterations in an OA mouse model induced by destabilization of the medial meniscus (DMM) surgery (Fig. 1g and Extended Data Fig. 1h). The daily food intake and body weight of mice showed no statistically significant differences between the DMM group and the sham group (Extended Data Fig. 1i). The muscle weight of the quadriceps-to-body-weight ratio decreased at 12 weeks in mice after undergoing DMM surgery, where statistically significant differences between sham and DMM mice were observed at this timepoint (Fig. 1h). In addition, we assessed the alterations in quadriceps in mice at 12 weeks after DMM surgery using hematoxylin and eosin (H&E) staining and immunofluorescence methods. The representative images demonstrated a significant reduction in the CSA of muscle fibers in mice after DMM surgery (Fig. 1i). Examination of muscle fiber size distribution revealed that quadriceps in DMM mice showed a shift toward smaller myofibers as compared to sham mice (Fig. 1j). Similar changes of distribution for oxidative myofiber-specific marker myosin heavy chain (MyHC)-Ila and glycolytic myofiber-specific marker MyHC-IIb were also detected in DMM mice (Fig. 1j). The mean values of total CSA, as well as MyHC-Ila CSA and MyHC-IIb CSA in quadriceps, also showed statistical differences between sham and DMM groups (Fig. 1k). Moreover, the ratio of the number of MyHC-Ila fibers to the number of MyHC-IIb fibers significantly decreased in the quadriceps of DMM mice (Fig. 1k). The results further indicated that mice exhibited quadriceps atrophy at 12 weeks after DMM surgery. After conducting gait analysis on mice after DMM surgery at different timepoints (Fig. 1l,m), the statistical differences of right hind (RH)-dual stance between sham and DMM mice were observed at 8 weeks and 12 weeks after surgery (Fig. 1n). Furthermore, the OA joints in DMM mice displayed decaying strength properties (Fig. 1o and Extended Data Fig. 1h). Collectively, quadriceps surrounding OA joints exhibited decline of muscle mass in both patients with OA and OA mice.
Chronic inflammation in quadriceps during OA
To better understand the pathological mechanisms of muscle atrophy around OA joints, we collected quadriceps samples at 4 weeks and 12 weeks after sham and DMM surgery and performed RNA sequencing (RNA-seq) analysis (Fig. 2a). The detailed information regarding the reads for each sequencing sample, along with the corresponding percentage of positions in base pairs, were separately enumerated (Extended Data Fig. 2a–c). Principal component analysis (PCA) revealed similarity of samples within each group and demonstrated significant discrimination among the four experimental groups (Fig. 2b). Chromatin localization of DNA corresponding to sequenced transcripts was examined in four groups (Fig. 2c), and differential expression of genes analysis revealed significant upregulation or downregulation of 16,308 genes between the sham group and the DMM group, indicating substantial alterations in transcription levels in quadriceps (Fig. 2d). Through Gene Ontology (GO) analysis of differentially expressed genes (DEGs) with P < 0.05, we observed an obvious enrichment of multiple GO terms associated with the inflammatory response in quadriceps at 4 weeks after DMM surgery (Fig. 2e). Additionally, the GO analysis revealed a significant enrichment of numerous angiogenic signaling pathways in the quadriceps muscle of mice 12 weeks after DMM surgery (Fig. 2f). The expression levels of key DEGs, such as CXC motif chemokine receptor (CXCR) 4 and interleukin (IL)-6, involved in pro-inflammatory responses and angiogenesis were found to be upregulated in the quadriceps of mice at 12 weeks after DMM surgery (Fig. 2g). Kyoto Encyclopedia of Genes and Genomes (KEGG) analysis revealed a significant change of inflammation-related signaling pathways, such as PI3K–Akt and NF-κB, at 4 weeks after DMM surgery (Fig. 2h). Additionally, the TNF signaling pathway and cytokine–cytokine receptor interaction exhibited obvious alterations at 12 weeks after DMM surgery (Fig. 2i). The FoxO signaling pathway and the MAPK signaling pathway, which are closely associated with the regulation of energy metabolism, oxidative stress and inflammatory response in skeletal muscle, were also enriched at both 4 weeks and 12 weeks after DMM surgery (Fig. 2h,i). This suggested a persistent inflammatory alteration in the transcriptional profile of quadriceps during OA progression. In addition, we conducted gene set enrichment analysis (GSEA) on the sequencing data. Consistently, inflammatory signaling pathways, such as inflammatory response and myeloid lymphocyte activation, were found to be activated in quadriceps of mice at 4 weeks after DMM surgery (Fig. 2j). At 12 weeks of DMM group, the pathways associated with upregulation of inflammatory response, angiogenesis and calcium ion sequestration exhibited significant enhancement (Fig. 2j and Extended Data Fig. 2d). Next, we performed western blot assay and ELISA to confirm the key pathways and genes suggested by the RNA-seq analysis. The immunoblotting revealed significant increases in the protein levels of FoxO3, p-p65, p-IκB and p-p38 in the 4-week DMM group as compared to the 4-week sham group. Similarly, the protein levels of FoxO1, FoxO3, ADAM8 and p-Stat3 were markedly elevated in the 12-week DMM group when compared to the 12-week sham group. Additionally, a statistical decrease was observed in the abundance of MLCK in the 12-week DMM group (Fig. 2k). As the crucial inflammation factors, IL-6 and IL-16 are involved in muscle atrophy24,25. ELISA assay revealed that the levels of IL-6 and IL-16 were elevated in quadriceps of DMM mice (Fig. 2l). Furthermore, a significant increase was observed in the number of blood vessels labeled with CD31 in the quadriceps section of mice at 12 weeks after DMM surgery (Fig. 2m), indicating an increase in angiogenesis in quadriceps of DMM mice. In summary, our data revealed that quadriceps surrounding the joints after DMM surgery exhibited a persistent inflammatory phenotype, indicating the development of chronic inflammation during the OA process.
a, Scheme of transcriptome sequencing in the quadriceps of mice at 4 weeks and 12 weeks after DMM (D4 and D12) or sham (S4 and S12) surgery. Each tested sample was a pool derived from two individual mice. Bioinformatic analysis of the results from RNA-seq. b–d, The PCA (b), genomic localization of sequencing reads (c) and heatmap of DEGs (d) are presented separately (n = 3). e,f, The top enriched terms of GO analysis for significant DEGs in quadriceps of mice between S4 versus D4 (e) and S12 versus D12 (f). g, The top 15 upregulated and 10 downregulated DEGs from f are presented. h,i, The top enriched pathways of KEGG analysis for significant DEGs in quadriceps between S4 versus D4 (h) and S12 versus D12 (i). j, The representative enriched gene sets of GSEA for DEGs in quadriceps of mice between S4 versus D4 and S12 versus D12. k, Immunoblotting analysis for total protein from quadriceps of mice at S4, D4, S12 and D12 (n = 3). l, ELISA analysis for IL-6 and IL-16 levels in the quadriceps of mice at S4, D4, S12 and D12 (n = 5). m, The representative images and the quantitative results of CD31+ vessels in quadriceps cross-sections of mice at S12 and D12 (n = 5). Data are presented as mean ± s.e.m. unless otherwise noted; all statistical tests were two-sided unless otherwise noted; and n represents biological replicates unless otherwise noted. Student’s t-test (k,l (IL-6 of 4 weeks and 12 weeks), l (IL-16 of 12 weeks)). Mann–Whitney U-test (l (IL-16 of 4 weeks), m). Median (25% IQR, 75% IQR; l (IL-16 of 4 weeks), m). ES, enrichment score; adjust., adjusted.
Increase of macrophages in quadriceps around OA joints
Next, we conducted flow cytometry analysis to identify changes within the stromal compartment in the quadriceps during OA progression (Fig. 3a). The percentage of CD45−CD31−VCAM1+ cells (satellite cells) and CD45−CD31−VCAM1−SCA-1+PDGFRα+ cells (fibro/adipogenic progenitors (FAPs)) exhibited a significant decrease in the quadriceps of mice at 4 weeks and 12 weeks after DMM surgery (Fig. 3b,c). Conversely, a notable increase in the population of CD45−CD31+VCAM1− cells (endothelial cells) and CD45+ cells (immune cells) was observed (Fig. 3e), providing further evidence for the presence of chronic inflammation within quadriceps and implicating inflammatory cells in its pathogenesis. By conducting further flow analysis of immune cells within the quadriceps (Fig. 3f and Extended Data Fig. 2e), we observed no significant changes in the abundance of CD45+CD90.2+ cells (T cells) and CD45+B220+ cells (B cells) (Fig. 3g,h). However, a significant increase of CD45+CD11b+F4/80+ cells (macrophages) was observed in the quadriceps of mice at 4 weeks and 12 weeks after DMM surgery (Fig. 3i and Extended Data Fig. 2f). Similarly, GSEA of the bulk RNA-seq data obtained from quadriceps samples also revealed a significant activation of macrophage-mediated immune response in mice at 12 weeks after DMM surgery (Extended Data Fig. 2g). Immunofluorescence analysis further confirmed an obvious increase in the number of macrophages within the quadriceps of both OA mice and patients with OA (Fig. 3j,k). To visualize macrophages in vivo, the quadriceps of LysM-Cre;Rosa-tdTomato mice were examined using a two-photon microscope at 4 weeks and 12 weeks after sham and DMM surgery (Fig. 3l). As shown in Fig. 3m, the number of Tomato+ cells, predominantly comprising macrophages under these conditions, was dramatically increased in the quadriceps of DMM mice. In brief, these findings reveal that macrophages are significantly increased in the quadriceps of OA mice.
a, Flow cytometry analysis strategy for quantifying the abundance of living stromal cells in the quadriceps of mice at D4, D12, S4 and S12. b–e, The proportions of satellite cells (b), FAPs (c), endothelial cells (d) and immune cells (e) within the stromal cell population of quadriceps were determined. Each tested sample was a pool of 3 individual mice (n = 5). f, Flow cytometry analysis strategy for quantifying the abundance of living CD45+ stromal cells in the quadriceps of mice at S4, D4, S12 and D12. g,h, The proportions of T cells (g) and B cells (h) within the CD45+ stromal cell population of quadriceps were determined. Each tested sample was a pool of 3 individual mice (n = 7 sham, n = 6 DMM). i, Macrophages within the CD45+ stromal cell population of quadriceps were quantified (n = 6). j, Immunofluorescence staining and the abundance determinations of F4/80+ cells in the quadriceps of OA mice (n = 6). k, Immunofluorescence staining and quantitative analysis of CD68+ cells in the quadriceps of patients with OA and control subjects (n = 6 control, n = 10 OA). l, Experimental design. Lyz2;ROSA-tdTomato mice were used as a tracer for in vivo imaging of myeloid cells using two-photon microscopy (2PM). m, Representative images and quantitative results of 2PM-captured cells in the quadriceps of OA mice (n = 4). Data are presented as mean ± s.e.m. unless otherwise noted; all statistical tests were two-sided unless otherwise noted; and n represents biological replicates unless otherwise noted. Student’s t-test (b–d,e (12 weeks), g–m). Mann–Whitney U-test (e (4 weeks)). Median (25% IQR, 75% IQR; e (4 weeks)). FSC-A, forward scatter area; FSC-H, forward scatter height; SSC-A, side scatter area; Mø, macrophage; QF, quadriceps.
Macrophages in atrophic quadriceps show senescent features
Subsequently, we performed an analysis of the macrophage population within the quadriceps using single-cell sequencing. After exclusion of muscle cells, 10× Genomics single-cell sequencing was employed to profile the muscle stromal cells (Extended Data Fig. 3a). The raw data were obtained for quality control and quantitation by Cell Ranger and were further filtrated, normalized and annotated using Seurat (Extended Data Fig. 3b,c). After comprehensive gene annotation and analysis of the cellular population, the cell types in the samples predominantly encompassed endothelial cells, FAP cells, satellite cells, macrophages, monocytes, T cells, B cells, pericytes and Schwann cells. Consistent with the flow cytometry analysis results in Fig. 3, macrophages with high levels of F4/80, Itgam, LysM and H2-Aa were found to be the predominant immune cell population within the quadriceps (Extended Data Fig. 3d). Subsequently, an analysis of RNA expression profiles of macrophages was performed. In comparison of macrophages in quadriceps at 12 weeks between the sham group and the DMM group, GO and KEGG analysis revealed significant alterations not only in multiple inflammatory-related signaling pathways but also in senescence-related signaling pathways such as mitochondrial dysfunction (‘oxidative phosphorylation’) and activated DNA damage response (‘response to cAMP’) (Fig. 4a,b). The GSEA also revealed activation of senescence-related signaling pathways in macrophages within the quadriceps at 12 weeks after DMM surgery compared to that after sham surgery (Fig. 4c). Moreover, the top DEGs showed that several senescence-associated secretory phenotype (SASP) genes were significantly increased in 12-weeks DMM mice compared to that in sham mice (Extended Data Fig. 3e). Recently, the SenMayo gene set was employed to identify senescent cells26. Therefore, we further compared our DEGs to the SenMayo gene list in GSEA, and the data revealed an enrichment of SASP genes in quadriceps macrophages at 12 weeks after DMM surgery (Extended Data Fig. 3f). Compared to macrophages in quadriceps at 4 weeks after sham surgery, GO analysis revealed an enrichment of multiple inflammatory-related GO terms, including immune response, chemokine activity and positive regulation of cell migration in macrophages within quadriceps at 4 weeks after DMM surgery (Extended Data Fig. 3g). Similarly, KEGG analysis of single-cell RNA sequencing (scRNA-seq) data in macrophages also revealed significant alterations in signal pathways associated with macrophage infiltration and activation within the quadriceps at this stage (Extended Data Fig. 3h). In addition, GSEA also revealed activation of inflammatory signaling pathways in macrophages of quadriceps, including the inflammatory response, leukocyte chemotaxis, blood vessel morphogenesis and myeloid lymphocyte activation (Extended Data Fig. 3i). Interestingly, the number of macrophages in the quadriceps of DMM mice increased at both 4 weeks and 12 weeks after surgery, but the mice at the two timepoints exhibited different phenotypes of muscle mass (Fig. 1h). Therefore, we further compared the transcriptional differences between the two groups of macrophages (macrophages in quadriceps separately from 4-weeks and 12-weeks DMM mice) based on scRNA-seq results. The data from GO and KEGG analyses revealed that some senescence-related signaling pathways were significantly changed in macrophages of quadriceps between 12-weeks DMM mice and 4-weeks DMM mice, such as aging, longevity regulating pathway, positive inflammatory response, negative regulation of apoptotic process, mitochondrial metabolic and respiratory chain pathways (Extended Data Fig. 3j,k). In addition, GSEA also showed statistical differences in activation of immune response, chemokine production, cellular response to DNA damage stimulus and negative regulation of apoptotic signaling pathway (Extended Data Fig. 3l).
a, The top enriched terms of GO analysis for the significant DEGs in quadriceps of mice between D12 versus S12. b, The top enriched pathways of KEGG analysis for the significant DEGs in quadriceps of mice between D12 versus S12. c, The representative gene sets of GSEA for the DEGs in quadriceps of mice between D12 versus S12. d,e, Representative images of SA-β-gal+ macrophages and counting result (d), and immunofluorescence staining images of p16INK4a+ macrophages sorted from quadriceps tissue of mice at S12 and D12 and the analysis of MFI (n = 5) (e). f, Representative immunofluorescence images and quantitative results of F4/80+p16INK4a+ cell population in quadriceps cross-sections of mice at S12 and D12 (n = 5). g,h, The flow cytometry profiles and corresponding quantitative results of Ki67+ (g, n = 5) or γH2AX+ (h, n = 6) cells in living CD45+CD11b+F4/80+ macrophages within quadriceps tissue of mice at S12 and D1. i, Representative images and quantification analysis of F4/80+γH2AX+ cell population in quadriceps cross-sections of mice at S12 and D12 (n = 5). j, The flow cytometry profiles and corresponding quantitative results of MitoTracker intensity in γH2AX+ and γH2AX− macrophages isolated from quadriceps tissue of mice at D12 (n = 5). k,l, Representative images and the analysis results of Dil+ area (k) and LAMP2 intensity (l) were compared between γH2AX+ and γH2AX−macrophages isolated from quadriceps of mice at D12 (n = 5). m, Relative mRNA expression levels of SASP in macrophages isolated from quadriceps tissue of mice at S12 and D12 after D&Q treatment. Macrophages from each tested sample were sorted and pooled from a minimum of 10 individual mice (n = 3). Data are presented as mean ± s.e.m. unless otherwise noted; all statistical tests were two-sided unless otherwise noted; and n represents biological replicates unless otherwise noted. Student’s t-test (d–l). One-way ANOVA with Bonferroni test (m (Tnf), m (Il-6), m (Ccl6), m (Ccl2)). One-way ANOVA with Tamhane’s T2 test (m (Il-1β), m (Cxcl4), m (Ccl7), m (Ccl4)).
To validate cellular senescence in macrophages of the quadriceps at 12 weeks after DMM surgery, we assessed senescence-associated beta-galactosidase (SA-β-gal) activity27. The SA-β-gal activity of primary macrophages isolated from the quadriceps after DMM surgery at 12 weeks was significantly increased compared to those from the quadriceps of sham mice (Fig. 4d). In addition, the compound 5-dodecanoylaminofluorescein di-β-d-galactopyranoside (C12FDG) was further used for the assessment of SA-β-gal activity28. The data exhibited a significant increase of C12FDG+ macrophages in the quadriceps at 12 weeks after DMM surgery compared to that observed after sham surgery (Extended Data Fig. 4a). Compared to sham mice, the macrophages sorted from quadriceps of 12-weeks DMM mice using flow cytometry also demonstrated elevated level of p16INK4a (Fig. 4e), which serves as a robust marker for senescence in various mouse and human tissues. Immunofluorescence analysis also revealed a significant increase in p16INK4A+ macrophages in the quadriceps of DMM mice at 12 weeks (Fig. 4f). Similarly, there was a notable elevation in p16INK4A+CD68+ cells from the quadriceps of patients with OA (Extended Data Fig. 4b) as well as an increase of p16INK4A mRNA level in macrophages from quadriceps of DMM mice (Extended Data Fig. 4c). Next, we analyzed macrophage proliferation status using the marker Ki67. As shown in Fig. 4g, the percentage of Ki67+ macrophages in the quadriceps at 12 weeks after DMM surgery was significantly decreased compared to the sham group. Furthermore, the percentage of Ki67+ cells exhibited a decrease in C12FDG+ macrophages compared to C12FDG− macrophages (Extended Data Fig. 4d). To further distinguish the above characteristics that could be linked to a type of macrophage polarization rather than senescence, we evaluated DNA damage in macrophages derived from the quadriceps by detecting phosphorylation of H2AX at Ser139 (γH2AX). As shown in Fig. 4h, the number of γH2AX+ macrophages in the quadriceps at 12 weeks after DMM surgery exhibited a significant increase compared to the sham group, as determined by flow cytometry. Similar findings were also observed in the quadriceps of OA mice and patients using immunofluorescence staining (Fig. 4i and Extended Data Fig. 4e). Compared to γH2AX− macrophages, increased mitochondrial mass and enlarged cell size, as well as elevated lysosomal mass, were observed in γH2AX+ macrophages separately using the mitochondrial indicators MitoTracker PE (Fig. 4j) and TOM20 stain (Extended Data Fig. 4f) and Dil membrane stain (Fig. 4k) as well as LAMP2 stain (Fig. 4l). GSEA of the sequencing data revealed activation of signaling pathways associated with mitochondrial dysfunction in macrophages of quadriceps at 12 weeks after DMM surgery, including the pathways involved in mitochondrial respiratory chain complex assembly and oxidative phosphorylation (Extended Data Fig. 4g). Moreover, senolytic compounds dasatinib and quercetin (D&Q) effectively reversed the upregulation of several SASP factors within macrophages of the quadriceps at 12 weeks after DMM surgery, without significant changes in body weight during this period (Fig. 4m and Extended Data Fig. 4h–j). Taken together, the above results demonstrated that macrophages in the atrophic quadriceps exhibited a senescent phenotype during the OA process.
Senescent macrophages promote atrophy of quadriceps in OA
To investigate the potential role of senescent macrophages in regulating muscle atrophy within the quadriceps of OA mice, we performed in vivo manipulations to modulate macrophage populations and observed the corresponding changes of quadriceps. First, we depleted the population of Itgam+ macrophages through intramuscular administration of diphtheria toxin (DT) in the quadriceps of C57BL/6JSmoc-Itgamem1(IRES–DTR–EGFP) mice with DMM operation (Fig. 5a). After 4 weeks of DT injections, a significant decrease of Itgam+ macrophages in quadriceps of DMM mice was observed via flow cytometry (Fig. 5b). The expression of SASP genes in quadriceps revealed a decrease at 12 weeks after DMM with macrophage ablation (Fig. 5c). Furthermore, WGA staining revealed a statistical increase of mean CSA in the quadriceps of DMM mice with Itgam+ macrophage ablation (Fig. 5d). However, the mRNA levels of SASP genes, as well as the mean values of CSA, were not statistically different between the PBS and DT groups in the quadriceps of mice with sham operation (Extended Data Fig. 5a,b). These results indicated that depletion of Itgam+ macrophages in quadriceps of mice at 12 weeks after DMM surgery (most of which exhibited characteristics of senescence during this period) could partially ameliorate the degree of muscle atrophy. BCL-2 family proteins play a crucial role in apoptosis resistance of senescent cells, and their inhibitors, such as ABT-263, present potent ability to clear senescent cells29. Therefore, we detected changes in the levels of different BCL-2 family members in quadriceps macrophages between sham and DMM mice, aiming to screen out the target of apoptosis resistance in macrophages from quadriceps of OA mice. The level of Bcl-xl, an anti-apoptotic gene, was significantly increased in macrophages of the quadriceps at 12 weeks after DMM surgery compared to sham control (Fig. 5e). Considering the pro-survival role of Bcl-xl in senescent cells30, we used mice transplanted with bone marrow from macrophage-specific Cas9 knockin mice transduced with lentivirus expressing Bcl-xl sgRNA, with the purpose of specifically inducing apoptosis of senescent macrophages in the quadriceps of DMM mice (Fig. 5f). The Rosa-LSL-Cas9-tdTomatoflox mice were crossed with LysM-Cre to generate the LysM-Cre;Rosa-LSL-Cas9-tdTomato mice (Fig. 5g,h). Bone marrow cells from these mice transfected with Lenti Bcl-xl sgRNA were transplanted into mice to induce apoptosis in Bcl-xlHigh macrophages (Fig. 5i). The macrophages with Bcl-xl sgRNA transfection exhibited a significant reduction in the expression of Bcl-xl protein (Fig. 5j). At 12 weeks after DMM surgery in mice, a reduction in the expression of several SASP factors was observed in quadriceps of the Bcl-xl sgRNA group (Fig. 5k). Additionally, an increase in muscle fiber mean CSA was detected through WGA staining (Fig. 5l), suggesting that the elimination of Bcl-xlHigh senescent macrophages could ameliorate quadriceps mass during OA progression.
a, Experimental design for macrophage elimination in OA mice induced by DMM surgery. b, The flow cytometry profiles of living CD45+Itgam+ cells in quadriceps of Itgam–IRES–DTR mice at D12 after DT treatment. c,d, Relative SASP mRNA expression levels (c), representative images of WGA staining and mean CSA analysis of quadriceps tissue in mice at D12 after treatment with DT or PBS (n = 5) (d). e, The relative mRNA expression levels of anti-apoptotic genes in macrophages isolated from quadriceps of mice at S12 and D12 (n = 3). f–i, Depletion of senescent macrophages in vivo. f, Scheme of senescent macrophage depletion. g, Generation of macrophage-specific Cas9 knockin mice. h, Cas9 expression in macrophages. i, Generation of sgRNAcontrol and sgRNABcl-xl mice via bone marrow transplantation. j, Verification of Bcl-xl expression level in macrophages derived from transduced bone marrow (n = 3). k,l, Relative SASP mRNA expression levels (k) and representative images of WGA staining and mean CSA analysis of quadriceps tissue in recipient mice at D12 (n = 5) (l). Data are presented as mean ± s.e.m. unless otherwise noted; all statistical tests were two-sided unless otherwise noted; and n represents biological replicates unless otherwise noted. Student’s t-test (c–e,j,k (Tnf), k (Il-6), k (Cxcl4), k (Ccl7), k (Ccl6), k (Ccl4), k (Ccl2), l). Mann–Whitney U-test (k (Il-1β)). Median (25% IQR, 75% IQR; k (Il-1β)). M, marker; Con, control.
Furthermore, we performed transplantation experiment of senescent macrophages to observe the effect of these cells on the quadriceps of OA mice (Extended Data Fig. 5c). First, equal numbers of C12FDG+ macrophages and C12FDG− macrophages isolated from DMM mice by fluorescence-activated cell sorting (FACS) were transplanted into quadriceps at 8 weeks after DMM surgery in mice, and then the numbers of transplanted cells were detected by flow cytometry at 2 weeks and 4 weeks after transplantation. The data showed that the abundance of C12FDG+ macrophages was higher than that of C12FDG− macrophages at both 2 weeks and 4 weeks after transplantation (Extended Data Fig. 5d), indicating that the transplanted C12FDG+ macrophages may possess a stronger survival ability or apoptosis resistance characteristics under this condition. Moreover, a significant upregulation of SASP factors was observed in quadriceps after the transplantation of C12FDG+ macrophages (Extended Data Fig. 5e). Furthermore, a notable decrease of mean CSA in the group of C12FDG+ macrophages was detected through dystrophin staining (Extended Data Fig. 5e), supporting the notion that senescent macrophages negatively regulated muscle mass in the OA model. Collectively, senescent macrophages aggravated the degree of muscle atrophy in the quadriceps of OA mice.
Senescent macrophages induce ferroptosis in skeletal muscle
Next, we conducted proteome sequencing of the quadriceps at 12 weeks after sham and DMM surgery (Fig. 6a and Extended Data Fig. 6a). PCA revealed a significant discrimination between the DMM group and the sham group, suggesting that the induction of OA also led to alterations in the protein profile in the quadriceps (Fig. 6b). A total of 449 differentially expressed proteins (DEPs) were identified between the two groups (Fig. 6c). GO analysis revealed that several inflammatory signaling pathways were highly enriched between sham and DMM groups (Extended Data Fig. 6b), which further supported the activation of inflammation in quadriceps during the OA process. Interestingly, a significant elevation in the levels of hemoglobin components, including hemoglobin subunit alpha (Hba) and hemoglobin subunit beta 1 (Hbb-b1), was observed within the quadriceps of DMM mice (Fig. 6c). Considering that hemoglobin is rich in iron, we proposed that the elevated hemoglobin may increase iron load in the quadriceps of DMM mice. Therefore, we further detected the level of iron within the quadriceps in both patients with OA and OA mice. The data showed that the content of ferrous iron (Fe2+) and ferric iron (Fe3+) in quadriceps of patients with OA was higher than that in controls, and similar results were also observed in quadriceps of DMM mice (Fig. 6d and Extended Data Fig. 6c). Iron accumulation is the principal driving factor for ferroptosis, which could impair myogenesis/regeneration in skeletal muscles16,31. Accordingly, we deduced that the iron accumulation in quadriceps of OA mice may participate in muscle atrophy through inducing ferroptosis. Indeed, KEGG analysis of significant DEPs between sham and DMM groups suggested that the ferroptosis pathway was enriched (Fig. 6e). Despite a P value exceeding 0.05 for this pathway, it provided us with some clues to explore the potential role of iron in quadriceps of OA mice. By performing GSEA for RNA-seq data, we found a significant activation of iron ion transport in the quadriceps of mice at 12 weeks after DMM surgery (Fig. 6f). The data from immumoblotting also showed some key iron metabolism regulators in quadriceps significantly changed at DMM-treated condition (Extended Data Fig. 6e). Furthermore, examination by electron microscopy revealed significant ferroptosis-like alterations of the mitochondrial morphology in SkMCs of quadriceps in both patients with OA and OA mice, characterized by mitochondrial shrinkage and a reduction in mitochondrial ridges (Fig. 6g,h). Mechanistically, we observed an obvious reduction in mitochondrial mass in the quadriceps of OA joints at 12 weeks after DMM surgery compared to the sham group, accompanied by an elevation in mitochondrial oxidative stress levels (Fig. 6i and Extended Data Fig. 6d). The succinate dehydrogenase (SDH) stain also revealed an inhibition of mitochondrial respiratory function within the quadriceps of OA mice (Fig. 6j). Additionally, we detected the changes of LPO in quadriceps, which serves as a common indicator for ferroptosis. Our data revealed a substantial elevation of LPO products in the quadriceps of the OA group (Fig. 6k), suggesting the possibility of LPO-mediated muscle atrophy in OA mice. Moreover, the expression of well-established ferroptosis regulators, including glutathione peroxidase 4 (GPX4), ferroptosis suppressor protein 1 (FSP1), solute carrier family 7 member 11 (SLC7A11), acyl-CoA synthetase long chain 4 (ACSL4) and LDL receptor-related protein 8 (LRP8), was detected using immunoblotting. The levels of ferroptosis suppressors GPX4, FSP1 and LRP8 were downregulated, whereas the ferroptosis executor ACSL4 was increased, in the quadriceps of DMM samples (Fig. 6l). In brief, the above results provided evidence for the presence of abnormal iron homeostasis and ferroptosis in quadriceps during the OA process.
a, Scheme of proteomic sequencing. b,c, PCA (b) and the heatmap (c) (n = 4). d, The levels of free Fe2+ and Fe3+ in quadriceps of patients with OA and controls (n = 10) and of mice at S12 and D12 (n = 10). e, The top 15 enriched pathways of DEPs. f, Representative enriched sets of DEGs. g,h, Representative TEM images of quadriceps muscles from patients with OA and control subjects (n = 42 control section, from 5 individuals; n = 55 OA section, from 5 individuals) (g) and from mice at S12 and D12 (n = 10 sham, n = 9 DMM) (h). i, Representative flow cytometry profiles of mitochondria and MFI of indicated dyes staining in mitochondria (n = 4 sham, n = 5 DMM). j, Representative images and statistical charts of SDH staining (n = 6 sham, n = 5 DMM). k,l, LPO products level (n = 5) (k) and blots and quantitative results (n = 3) (l). m, Scheme of stimulating myotubes or C2C12 cells with conditioned medium (CM) from macrophages of mice at S12 and D12. n–p, Representative MyHC immunofluorescence staining images and mean diameter (n = 5) (n), blots and quantitative results (n = 3) (o), and MFI of MitoTracker and MitoSOX (n = 5) (p). q,r, MFI of C11 BODIPY 581/591 staining (q) and Helix NP staining (r, n = 5). s,t, Measurement of MFI for the indicated dyes (s) and quantification of LPO levels in indicated mice (n = 5) (t). u, Graphic abstract. Data are presented as mean ± s.e.m. unless otherwise noted; all statistical tests were two-sided unless otherwise noted; and n represents biological replicates unless otherwise noted. Student’s t-test (d (ferric iron of patients), d (free ferrous iron of mice), i–l,n–p,s,t). Mann–Whitney U-test (d (free ferrous iron of patients), d (ferric iron of mice), g,h (mean area)). One-way ANOVA with Bonferroni test (r). One-way ANOVA with Tamhane’s T2 test (q). Two-way ANOVA with Bonferroni test (h (distribution)). Median (25% IQR, 75% IQR; d (free ferrous iron of patients), d (ferric iron of mice), g,h (mean area)). RBCs, red blood cells.
Considering that macrophages play a pivotal role in phagocytosis of senescent or damaged red blood cells32 and recycling iron by degrading hemoglobin in local tissues under certain pathological conditions33,34, we hypothesized that senescent macrophages may be involved in ferroptosis of SkMCs under OA condition. The proteomics data in KEGG analysis demonstrated that hemorrhage-related and phagocytosis-related signaling pathways were activated in quadriceps of DMM mice. Accordingly, the macrophages in the DMM group contained higher level of iron than that in the sham group (Extended Data Fig. 6f,g), indicating the feasibility of enhanced phagocytosis for red blood cells and acquirement of iron from hemoglobin in this condition. As macrophages in muscle tissues could provide iron to regenerating myofibers34, it is possible that senescent macrophages with high level of iron in quadriceps of DMM mice may contribute to iron overload and ferroptosis in adjacent SkMCs via abnormal iron recycling. To further investigate the potential connection of macrophages and SkMCs, a co-culture system was established in vitro. In detail, the myoblasts (the precursor SkMCs) were induced in vitro to differentiate into multinucleated myotubes, and then the myotubes were cultured separately using conditioned medium CMsham and CMDMM. Here, CMsham was medium conditioned in cultures of macrophages from quadriceps of sham mice, whereas CMDMM was medium conditioned in cultured macrophages from quadriceps of DMM mice (Fig. 6m). Using MyHC stain, we observed that CMDMM treatment led to a decrease in the diameter of myotubes from primary myoblasts compared to CMsham (Fig. 6n). The expression pattern of ferroptosis regulators in primary myoblast-derived myotubes under the culture of CMDMM was consistent with the aforementioned findings observed in quadriceps of OA mice (Fig. 6o). Mechanistically, we observed a significant decrease in mitochondrial mass in myotubes with treatment of CMDMM compared to CMsham, accompanied by an elevation in levels of mitochondrial oxidative stress (Fig. 6p). Similar results were observed by flow cytometry when using the widely employed C2C12 cell line (Extended Data Fig. 6h,i). Moreover, Liproxstatin-1 (Lip-1), a potent inhibitor of ferroptosis, effectively mitigated LPO level and reversed cell death in CMDMM-treated myotubes (Fig. 6q,r). Additionally, the level of LPO was also found to be elevated in C2C12 cells treated with CMDMM (Extended Data Fig. 6j), whereas the cell death in C2C12 cells induced by CMDMM could be attenuated upon supplementation of deferoxamine B, an iron chelator and inhibitor of ferroptosis (Extended Data Fig. 6k). Overexpression of FSP1 (OEFsp1) and GPX4 (OEGpx4) in CMDMM-treated C2C12 cells effectively reduced the elevated level of LPO (Extended Data Fig. 6l,m). Therefore, these findings demonstrated that senescent macrophages derived from the quadriceps of OA joints could promote ferroptosis of SkMCs in vitro. Next, we evaluated the effect of senescent macrophages on ferroptosis of quadriceps in vivo through partial removal of macrophages in DMM mice. The results revealed that deletion of Itgam+ macrophages resulted in a significant inhibition of ferroptosis-like phenotypes, including mitochondrial damage (Fig. 6s) and LPO increase (Fig. 6t), in quadriceps of OA mice.
Subsequently, we generated two recombinant plasmids harboring muscle-specific promoter MHCK7 to achieve inhibition of ferroptosis in SkMCs by overexpression of GPX4 or FSP1 (Supplementary Figs. 1 and 2). These plasmids were engineered with fluorescent reporter genes ZsGreen1 or mCherry and coated by adeno-associated virus (AAV) (Extended Data Fig. 7a). Two weeks after injection of AAVMHCK7-FSP1 and AAVMHCK7-GPX4 into the quadriceps of mice, a substantial abundance of green fluorescence (ZsGreen1) or red fluorescence (mCherry) was observed, indicating highly efficient transfection within the quadriceps (Extended Data Fig. 7b). Additionally, AAVMHCK7-FSP1 and AAVMHCK7-GPX4 effectively increased the protein levels of GPX4 and FSP1 within the quadriceps at the injection sites compared to the corresponding controls (Extended Data Fig. 7c–f). Local administration of AAVMHCK7-FSP1 or AAVMHCK7-GPX4 effectively rescued the aberrant dual stance gait parameter and reduced the levels of total LPO products in DMM mice, whereas neither caused obvious changes in sham mice (Extended Data Fig. 7g,h). Moreover, the distribution and total CSA of quadriceps in OA mice, along with the mean CSA of muscle fibers stained for MyHC-IIa and MyHC-IIb, exhibited partial restoration after administration of AAVMHCK7-FSP1 or AAV-MHCK7-GPX4 (Extended Data Fig. 7i–l). The ratio of MyHC-IIa to MyHC-IIb exhibited a significant increase in the quadriceps of DMM mice after FSP1 or GPX4 overexpression (Extended Data Fig. 7j,l). Subsequently, mice that underwent DMM surgery were systemically administered Lip-1 (an inhibitor of ferroptosis) or vehicle (Extended Data Fig. 8a), and no significant changes in body weight were observed during this period (Extended Data Fig. 8b). The administration of Lip-1 decreased the levels of total LPO products and effectively rescued a reduction of total CSA in quadriceps of OA mice (Extended Data Fig. 8c,d). Collectively, senescent macrophages induced ferroptosis of SkMCs in the quadriceps via disrupting iron homeostasis, which further accelerated OA-related muscle atrophy (Fig. 6u).
Asparagine–mTORC1–HMGCR regulates ferroptosis in SkMCs
In addition to investigating changes in RNA and proteome sequencing, we also explored alterations in the metabolic profile of quadriceps in OA mice (Extended Data Fig. 8e). Through untargeted metabolomics analysis, we found that the metabolic pattern presented a significant change (Extended Data Fig. 8f), with a total of 116 differentially expressed metabolites (DEMs) in quadriceps between DMM and sham groups (Extended Data Fig. 8g). KEGG analysis revealed a significant enrichment of various amino acid metabolites associated with the mitochondrial tricarboxylic acid cycle in quadriceps of OA joints (Extended Data Fig. 8h). Among the altered metabolites, asparagine and its derivative aspartate exhibited an obvious decrease in quadriceps under OA condition (Extended Data Fig. 8i,j). Asparagine is a non-essential amino acid that can be transformed from aspartate under the action of asparagine synthetase through an endogenous pathway and can directly promote the activity of mTORC1 in different cells35,36. Consequently, we hypothesized that the downregulation of asparagine may contribute to reduced mTORC1 activity in quadriceps during the OA process (Fig. 7a).
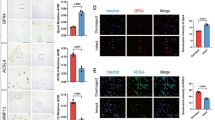
a, Illustration of crosstalk between mTORC1 and asparagine derived from the tricarboxylic acid (TCA) cycle. b–d, The activity of the mTORC1 signaling pathway is assessed in the quadriceps of mice at S12 and D12 (n = 3) (b), in C2C12 cells stimulated with CMDMM or CMsham (n = 3) (c) and in the quadriceps of mice with or without L-asparagine (L-Asp) supplementation at S12 and D12 (n = 3) (d). e,f, The levels of L-asparagine (n = 6) (e) and the activity of the mTORC1 signaling pathway (n = 3) (f) in the quadriceps of mice with or without administration of D&Q treatment at S12 and D12. g, Illustration of the mTORC1–HMGCR–CoQ10 axis. h, Immunofluorescence staining images. Represented images were selected from sections of quadriceps from mice at S12 and D12 (n = 5 sham, n = 5 DMM). i, Blots and quantitative results (n = 3) of HMGCR in the quadriceps of mice at S12 and D12. j, Blots and quantitative results of HMGCR in C2C12 cells stimulated with CMDMM or CMsham (n = 3). k, Molecular structure diagram depicting CoQ10. l,m, Quantification of ubiquinone (l) and ubiquinol (m) levels in the quadriceps muscle of OA mice and patients with OA using LC–MS analysis (mice, n = 6 sham, n = 4 DMM; patients with OA, n = 5). n, Verifying the delivery efficiency of AAVMHCK7-HMGCR in quadriceps at S12 and D12 by western blotting (n = 3). o,p, The levels of ubiquinone (o) and ubiquinol (p) in the quadriceps of mice with or without AAVMHCK7-HMGCR-mediated gene therapy at S12 and D12 (n = 5). Data are presented as mean ± s.e.m. unless otherwise noted; all statistical tests were two-sided unless otherwise noted; and n represents biological replicates unless otherwise noted. Student’s t-test (l,m). One-way ANOVA with Bonferroni test (e,o,p). RT, retention time; MA, mandatory approval; CAS, Chemical Abstracts Service; MF, molecular formula.
Western blot analysis showed a significant decrease in the protein levels of p-mTOR (Ser2448) and p-4E-BP1 (Thr37/46) in the quadriceps of OA mice compared to the control (Fig. 7b and Extended Data Fig. 8k). In addition, the expression of p-mTOR and its downstream effectors, including p-4E-BP1, p-S6K (Thr398/371) and p-S6 (Ser235/236), were inhibited in C2C12 cells co-incubated with CMDMM compared to those co-incubated with CMsham (Fig. 7c and Extended Data Fig. 8l). Administration of asparagine enhanced the expression of p-mTOR in quadriceps of OA mice at 12 weeks after DMM surgery (Fig. 7d and Extended Data Fig. 8m), providing in vivo evidence for the positive effect of asparagine on mTORC1 activity in this model. Furthermore, systemic administration of D&Q in OA mice rescued the decreased levels of asparagine (Fig. 7e) and p-mTOR (Fig. 7f and Extended Data Fig. 8n), indicating that senescent cells were highly related to the asparagine–mTORC1 pathway in quadriceps of OA mice. The decreased activity of mTORC1 signal is closely related to skeletal muscle atrophy37. Recently, it was reported that mTORC1 can enhance the stability of HMGCR protein through phosphorylation of USP20 (ref. 38; Fig. 7g). HMGCR is the therapeutic target of statins for cardiovascular diseases in clinic, and one of its common side effects is skeletal muscle injury, such as induction of muscle pain, muscle atrophy and muscle weakness39. Therefore, we further detected the protein level of HMGCR in quadriceps of OA mice. The level of HMGCR protein in the quadriceps of the DMM group was reduced compared to the sham group (Fig. 7h,i and Extended Data Fig. 8o). Furthermore, the incubation of C2C12 cells with CMDMM resulted in a significant downregulation of HMGCR levels compared to CMsham (Fig. 7j and Extended Data Fig. 8p). Interestingly, HMGCR is the key rate-limiting enzyme of the MVA pathway, which highly affects the synthesis of CoQ10. As an important factor for regulating ferroptosis, the redox state of CoQ10 can also be specified, encompassing the fully reduced form known as ubiquinol and the oxidized form referred to as ubiquinone (Fig. 7k). Mass spectrometry detection revealed a significant decrease in the content of oxidized/reduced CoQ10 in the quadriceps of both human and mouse OA samples compared to the control group (Fig. 7l,m). The content of oxidized/reduced CoQ10 in the quadriceps was significantly increased in both the sham and DMM groups through AAV-mediated overexpression of HMGCR (Fig. 7n,p and Extended Data Fig. 8q). Systemic administration of L-asparagine or MHY1485 (an activator of mTORC1 signaling) partially reversed the decreased levels of HMGCR and oxidized/reduced CoQ10 in the quadriceps of DMM mice (Extended Data Fig. 9a–f), supporting the presence of the asparagine–mTORC1–HMGCR pathway and its potential role in regulating CoQ10 in this model. Similar alterations of HMGCR and CoQ10 were also observed in quadriceps of DMM mice with D&Q supplementation (Extended Data Fig. 9g–i), suggesting the contribution of senescent cells to the decrease of HMGCR/CoQ10 in SkMCs of DMM muscles. Collectively, mitochondrial damage in the quadriceps of OA mice resulted in a reduction of asparagine metabolite, thereby inhibiting mTORC1–HMGCR signaling and subsequently impairing CoQ10 synthesis. Ultimately, this disruption compromised the defense system against ferroptosis in SkMCs during the OA process.
CoQ10 increases mass of quadriceps and cartilage in OA mice
As CoQ10 can repress ferroptosis via antagonizing LPO (Fig. 8a), and inhibition of ferroptosis can prevent OA-related muscle atrophy, we further evaluated the effect of CoQ10 on muscle atrophy of quadriceps and joint pathological damage in OA mice (Fig. 8b). The electron microscopy examination revealed significant improvement in the mitochondrial morphology within quadriceps in DMM mice after CoQ10 supplementation but not in sham mice (Fig. 8c–e). In addition, CoQ10 treatment downregulated the level of total LPO products in quadriceps compared to the control group (Fig. 8f). Next, we evaluated the effect of CoQ10 supplementation on the muscle mass in sham and DMM mice. Adding CoQ10 resulted in an increase in the total CSA of quadriceps in OA mice, and similar results were observed for muscle fibers stained with both MyHC-IIa and MyHC-IIb (Fig. 8g). However, CoQ10 did not obviously influence the muscle mass of quadriceps in sham mice (Fig. 8g). These CSA statistical findings provided evidence that CoQ10 had the potential to reverse quadriceps atrophy in this OA model, at least partially. In addition, we detected the pathological changes of articular cartilage in sham and DMM mice. CoQ10 supplementation effectively ameliorated cartilage damage in DMM mice, whereas it did not affect the phenotype of cartilage in sham mice (Fig. 8h). To investigate whether the protective role of CoQ10 on cartilage is related to the mass of skeletal muscle, we impaired the quadriceps in DMM mice using botulinum toxin type A (BTX-A) and then observed the effect of CoQ10 on cartilage in this model (Extended Data Fig. 9j). After BTX-A-induced muscle injury, CoQ10 exhibited limited efficacy in improving the maximum OARSI score of OA joint (Extended Data Fig. 9k). Furthermore, it did not significantly impact the sum OARSI score in DMM mice in the presence of BTX-A (Extended Data Fig. 9k). Therefore, our findings indicate that the protective effect of CoQ10 on OA articular cartilage highly depends on its ability to enhance skeletal muscle mass, at least under specific conditions employed in our animal model. Taken together, CoQ10 effectively reduced muscle atrophy in OA mice, which may further contribute to the improvement of cartilage lesion in affected joints.
a, Illustration of mitochondrial metabolic transformation pathway of CoQ10 and its role in the suppression of ferroptosis. b, Scheme of CoQ10 intervention in DMM-induced OA mice. c–e, Representative TEM images (c), mitochondrial area distribution (d) and mean mitochondrial area (e) of quadriceps from mice with or without CoQ10 intervention (n = 6 sham, n = 12 DMM+vehicle, n = 11 DMM+CoQ10). f,g, The quantification of LPO (n = 6 sham, n = 5 DMM+vehicle, n = 6 DMM+CoQ10) (f) and the distribution and mean CSA analysis of the total, MyHC-IIa and MyHC-IIb myofibers (n = 5 sham, n = 5 DMM+vehicle, n = 6 DMM+CoQ10) (g) in quadriceps of mice with or without CoQ10 intervention. h, Representative Safranine O/Fast Green staining images along OARSI scores of joint cartilage in mice with or without CoQ10 supplementation (n = 11 sham, n = 14 DMM+vehicle, n = 15 DMM+CoQ10). Student’s t-test (g (ratio of IIa to IIb)). Data are presented as mean ± s.e.m. unless otherwise noted; all statistical tests were two-sided unless otherwise noted; and n represents biological replicates unless otherwise noted. One-way ANOVA with Bonferroni test (f). Two-way ANOVA with Bonferroni test (d,g (distribution of CSA)). Kruskal–Wallis test (e,h). Median (25% IQR, 75% IQR; e,h).
Discussion
Senescent macrophages play a pivotal role in driving tumorigenesis, systemic aging, tissue regeneration and inflammation40,41,42. Recently, it was reported that the elimination of senescent macrophages can effectively restore the functionality of muscle stem cells in severely dystrophic muscle43. Similarly, our findings demonstrate that senescent macrophages exacerbate mitochondrial damage and facilitate ferroptosis in SkMCs, thereby providing further evidence for the detrimental effects of senescent macrophages on skeletal muscle. However, the roles and mechanisms of senescent macrophages in different muscle injury models may be different, which requires further investigation.
In the present study, we identified the presence of senescent macrophages in OA muscles, elucidated their role in OA-associated muscle atrophy and provided preliminary insights into the underlying mechanisms. However, the mechanism by which OA communicates with the muscle to induce dysfunction in muscle macrophages remains elusive. We hypothesize that alterations in mechanical stimuli may potentially underlie the association between OA and muscle dysfunction by exerting an influence on macrophage activity, at least partially. However, it is worth noting that alterations in mechanical properties do not consistently align with muscle atrophy under certain circumstances44. Muscle atrophy in the pathogenesis of OA is a complex phenomenon that encompasses aging, pain, joint instability, aberrant gait patterns and cartilage deterioration. In addition to mechanical properties, other factors may also contribute to macrophage dysfunction in OA muscles. Currently, experimental verification of this issue remains challenging within this field, and further investigation is warranted.
Under physiological conditions, macrophage-mediated erythrophagocytosis in the central compartments is indispensable for meeting daily iron requirements32,45,46. The dysregulation of iron metabolism in local tissues mediated by macrophages is intricately linked to the pathogenesis of various diseases32,33,47. In muscle tissue, macrophages are capable of eliminating hazardous free iron and transferring it to regenerating myofibers for iron recycling34. Our study provides further evidence supporting the pivotal role of macrophages in regulating muscle mass through iron metabolism. Similarly, other studies have demonstrated that iron accumulation leads to impaired myogenesis and muscle regeneration31,48,49. These findings suggest that the dysfunction of macrophages, such as senescence, contributes to the pathological process of muscle atrophy by inducing ferroptosis. Interestingly, macrophages and SkMCs exhibited distinct cellular fates in response to iron overload in our model, namely senescence or ferroptosis. This divergence may arise from inherent differences in their cellular characteristics or alterations in signaling pathways during the pathological process. For instance, the differential expression of LRP8 and its active ligands can modulate signal activation to varying degrees in different cell types29,50,51,52,53,54, potentially contributing to both ferroptosis in SkMCs and senescence in macrophages within OA muscles. Therefore, further investigation is warranted to elucidate the underlying mechanisms.
In clinical practice, HMGCR serves as the primary therapeutic target for statin medications employed in the management of hypercholesterolemia. One of the main side effects of statins is damage to skeletal muscle55,56. CoQ10, a derivative of CoQ found in humans, exhibits potential for ameliorating myopathy in patients undergoing statin treatment57,58. CoQ10 serves as a pivotal electron transporter facilitating the transfer of electrons between complexes I and II in the inner mitochondrial membrane59,60. It is plausible that chronic LPO could continuously deplete CoQH2 and lead to a reduction in the CoQ10 pool, thereby potentially inducing dysfunction of mitochondria. This potential feedback from LPO to mitochondrial dysfunction in SkMCs of OA warrants further experimental validation. Apart from CoQ10, inhibition of HMGCR could also result in a reduction of other intermediates within the MVA pathway, such as 7-dehydrocholesterol, which functions as a natural anti-ferroptotic metabolite and holds great promise for cancer, ischemia–reperfusion injury and acute liver failure61,62,63. Further investigations are warranted to elucidate the effects and underlying mechanisms by distinct intermediates of the MVA pathway on OA muscles.
In conclusion, our data elucidated the primary cellular events and underlying mechanisms involved in quadriceps muscle atrophy, thereby providing a promising drug (CoQ10) for OA management (Extended Data Fig. 10). In addition, our findings may contribute to a better understanding of macrophage heterogeneity and its importance in diverse muscle diseases. Moreover, male mice with C57BL/6 background were exclusively employed in this study. Therefore, further investigation of the mechanisms in additional animal models with diverse species and in female mice is warranted. Moreover, it is imperative to investigate the impact of macrophage-mediated remodeling of iron metabolism on local inflammaging in other diseases.
Methods
Ethics statement
All animal experiments were approved by the Institutional Animal Care and Use Committee of Daping Hospital in Chongqing, China, and conducted in accordance with standard guidelines. Human study was conducted according to the Declaration of Daping Hospital and approved by the Army Medical University Ethics Committee. All participants completed written informed consent prior to study enrollment.
Enrollment of participants and collection of muscle biopsies
The inclusion criteria of participants with OA were as follows: patients 50–70 years of age with unilateral knee pain (self-reported index unilateral knee pain for at least 15 days in the previous month) and a Kellgren and Lawrence (KL) classification of 1–2 or 3–4 on a single knee64,65. Fifteen patients met the inclusion criteria and took part in the study. OA muscle biopsies were obtained from affected joints of the aforementioned patients with OA (KL 3–4) during total knee arthroplasty. Additionally, control muscle biopsies were collected from percutaneous vastus lateralis muscle biopsies of healthy volunteers (age range, 40–60 years) containing between 50 mg and 100 mg of each tissue under local anesthesia, following a standardized protocol66.
Clinical testing of the participants
Thigh circumference was measured 10 cm above the patella using a tape. The muscle strength of each participant was assessed using a Digital Hydraulic Push/Pull Dynamometer (Baseline, 12-0398). The dynamometer was placed 1 cm above the lateral malleolus to measure peak knee extension force over 4 s. Each participant completed three trials with 1-minute intervals, and the average force (in Newtons) was recorded. QST using a dynamometer was conducted to assess the quadriceps muscle pain threshold following a standardized protocol67. The dynamometer probe was placed perpendicularly at the thigh midpoint (line from the anterior inferior iliac spine to the superior patella). Participants indicated when applied pressure became painful. The musculoskeletal ultrasound technique quantified thigh muscle thickness.
Animals
B6.129P2-Lyz2tm1(cre)Ifo/J male mice (Jackson Laboratory, number 004781) were crossbred with B6.Cg-Gt(ROSA)26Sortm14(CAG-tdTomato)Hze/J female mice (Jackson Laboratory, number 007914) to generate LysM-Cre;ROSA-tdTomato macrophage tracer mice. C57BL/6JSmoc-Itgamem1(IRES–DTR–EGFP) Smoc mice (Shanghai Model Organisms Center, number NM-KI-200066) were employed in clearing quadriceps macrophages. B6/JGpt-Rosa26tm1(CAG-LSL-Cas9-tdTomato)/Gpt male mice (GemPharmatech, number T002249) were crossbred with B6.129P2-Lyz2tm1(cre)Ifo/J female mice to generate LysM-Cre;LSL-Cas9-tdTomato macrophage-specific Cas9 knockin mice. C57BL/6 mice at the age of 21 months were subjected to spontaneous OA studies, and the identification of spontaneous unilateral OA was assisted by pathological scoring of knee joint recommended by the OARSI. Knee joints from mice were collected for Safranin O/Fast Green staining and scored 0–6 based on histologic changes. Five sections per mouse were assessed, and the OARSI score sum was calculated. Scoring was performed by three independent investigators (Z.T., S.L. and S.F.). Unilateral OA was classified based on the OARSI score sum: normal/mild (0–14) for the contralateral side and moderate/severe (15–30) for the affected side.
Mouse model of experimental OA
Twelve-week-old male mice underwent DMM surgery in the right knee to induce OA, with sham surgery on the contralateral side as a control. All animal protocols were approved by the Institutional Animal Care and Use Committee of Daping Hospital.
Force measurements and fatigue analysis
In situ force measurements of quadriceps muscles were analyzed in a 1300A 3-in-1 Whole Animal System (Aurora Scientific). We determined the optimal current and the optimal length (Lo). In our setup, 1 Hz was used to determine absolute twitch force (Pt). Two minutes later, muscles were stimulated at frequencies of 25–200 Hz for 500 ms with a 1-minute rest between stimulations. The highest force was recorded as absolute tetanic force (Po). After a 5-min rest, fatigue stimulation was performed at 150 Hz, 1 contraction per second for 180 s. Muscle CSA was measured for normalization, and specific isometric twitch (sPt) and tetanic forces (sPo) were calculated as follows: sPt or sPo = Pt or Po × (muscle mass / (1.06 × Lo)). Peak tetanic force (%) = tetanic force(tn) / tetanic force(t0), where t is the stimulation time. For aged mice, quadriceps muscles of both contralateral and affected sides were measured in five mice. For sham and DMM groups, data were collected from four mice per group at the specified timepoints.
Gait analysis
Mice were trained to run at a constant speed before measurement. For gait analysis, five valid step cycles per mouse were analyzed using CatWalk software version 10.6. RH-dual stance (s) was calculated as follows: Initial dual stance (s) + Terminal dual stance (s).
In vivo treatments
Macrophage depletion in quadriceps was achieved by injecting DT in situ into C57BL/6JSmoc-Itgamem1(IRES–DTR–EGFP) Smoc mice. For senolytic interventions, dasatinib (5 mg kg−1) and quercetin (5 mg kg−1) were orally administered weekly for 4 weeks starting 8 weeks after DMM surgery. Ferroptosis inhibition was performed with liproxstatin (10 mg kg−1) via intraperitoneal injection twice a week for 4 weeks. L-asparagine (1.5 g l−1) was added to drinking water for 4 weeks starting 8 weeks after DMM, with water refreshed every 2 days. For mTOR activation, MHY1485 (10 mg kg−1) was injected in situ into quadriceps once a week for 4 weeks at 8 weeks after DMM.
Senescent cell transplantation
Stromal cells from the quadriceps of DMM and sham mice were isolated, and C12FDG+ and C12FDG− macrophages were sorted via flow cytometry. Living cells were counted and labeled with Dil (Beyotime, C1036), and 5,000 cells were injected into the quadriceps of recipients 8 weeks after DMM surgery.
BTX-A-induced muscle atrophy
The right quadriceps of anesthetized mice were exposed, and BTX-A (1.5 U kg−1) was injected intramuscularly using a 29-gauge U-40 insulin syringe; control groups received an equivalent saline volume.
Two-photon imaging
Two-photon imaging was performed on LysM-Cre;ROSA-tdTomato macrophage tracer mice. Mice were anesthetized, and the right quadriceps was exposed and positioned in 10-cm culture dishes with 3% low-melting agarose gel. Live macrophage images were captured using an LSM 880 NLO confocal microscope with a ×63 water immersion objective.
Histological analysis
For H&E staining, mouse muscle was fixed in 4% paraformaldehyde for 24 h and then paraffin embedded and stained with H&E (Solarbio, G1100). For tissue immunofluorescence, transverse frozen sections were prepared and blocked with PBS containing 5% goat serum and 0.1% Triton X-100. Sections were incubated with primary antibodies overnight at 4 °C. After PBS wash, secondary antibodies (Thermo Fisher Scientific) and WGA-Alexa Fluor 350 (Molecular Probes, W11263) were applied, followed by DAPI (Beyotime, C1002-000233) staining for nuclei.
For the analysis of fiber CSA, quadriceps muscle tissue was sectioned into at least five 50-μm spaced sections for statistical analysis. The entire section was imaged using a Cytation C10 (BioTek) at ×40, capturing WGA, dystrophin, MHC-IIa and MHC-IIb staining to determine the number (Nf) and CSA of specific muscle fibers (total, MyHC-IIa and MyHC-IIb). The MATLAB application SMASH was used as previously reported68, and the mean CSA of muscle fibers in each section (mCSAs) was calculated using the following formula: mCSAs = CSA1f + CSA2f +…+ CSANf/Nf. Finally, the mean CSA of muscle fibers in each mouse muscle tissue (mCSA) was determined using the following formula: mCSA = mCSA1s + CSA2s +…+ CASNs/Ns. The ratio of IIa to IIb in each section (RNs) was determined by the following formula: RNs = Nf of MyHC-IIa / Nf of MyHC-IIa. Subsequently, the ratio of IIa to IIb in each mouse muscle tissue (Ra/b) was calculated using the following formula: Ra/b = R1s + R2s +…+ RNs / Ns. To ascertain the distribution of CSA for each mouse, a comprehensive analysis of all collected CSA data from that mouse was conducted. Initially, the count of fibers falling within each defined CSA range (NCSA) was ascertained. Subsequently, the distribution for each defined CSA range was computed using the following formula: (NCSA / Nf) × 100%, with each resulting ‘percentage (%)’ value being depicted in the statistical charts. At least five mice per group underwent analysis.
For CD31+ vessel analysis, at least five transverse sections from one quadriceps were collected. CD31+ circular structures in each section were quantified using ImageJ and normalized by dividing by the tissue area. The average from five sections represented the vessel quantity for one mouse. Other immunofluorescence staining followed the same methodology, with specific details in the figure legend. At least five mice per group were included.
Transmission electron microscopy analysis
Quadriceps were fixed with 3% glutaraldehyde, post-fixed with 1% osmium tetroxide, dehydrated in graded acetone and embedded in Ep812 to make a transmission electron microscopy (TEM) block. Semi-thin sections were stained with methylene blue for optical localization, and ultra-thin sections were cut and stained with uranyl acetate and lead citrate (Electron Microscopy China, GA10701 and GZ02625). Sections were examined using a transmission electron microscope (JEOL, JEM-1400FLASH). For mitochondrial area analysis, TEM images were randomly assigned numbers, and mitochondria around myofibers were labeled and analyzed with ImageJ. Mitochondria from at least five patients with OA were quantitatively analyzed. For each mouse, at least 50 mitochondria were assessed independently.
RNA-seq studies
The transcriptomics analysis was conducted using RNA-seq. In brief, the quadriceps muscles from two individual mice were combined to create each sample, and three independent samples from a group were subjected to transcriptomics analysis. Total RNA was isolated from quadriceps of DMM and sham using TRIzon (CWBIO, CW0580S). Subsequent operations were conducted by Suzhou PANOMIX Biomedical Tech Co. according to standard protocols. In short, the mRNA fragments were enriched and further processed to generate double-stranded cDNA libraries using an RNA Library Prep Kit (New England Biolabs, E7770). Sequencing was conducted on an Illumina HiSeq X Ten platform to produce raw data. Bioinformatics analysis involved quality control, alignment to the mouse genome and gene expression counting, and differential gene expression analysis was performed. Functional enrichment analysis, sample clustering and heatmap analysis were performed to gain insights from the data.
scRNA-seq studies
The quadriceps muscles from five individual mice were combined to create each sample, and one mixed sample per group was subjected to analysis. For muscle cell depletion, quadriceps were snipped with an incisive scissor into 1-mm3 nibbles and then subjected to digestion buffer with 2 mg ml−1 Dispase (Roche, 4942078001), 2.5 mg ml−1 Collagenase Type I and 5 mg ml−1 Collagenase Type II (Sangon Biotech, A004214 and A004202). After shaking in a 37 °C water bath for 20 minutes, the digestion was stopped by adding equal volume of FBS. Then, the solution went through a 30-μm pre-separation filter (Miltenyi Biotec, 130-041-407) without pressure to move the debris and was centrifuged at 500g for 5 minutes. The precipitate in the button was washed with FACS buffer and further subjected to a Dead Cell Removal Kit (Miltenyi Biotec, 130-090-101) to exclude dead cells and nucleus. The remainders were thought to be muscle stromal cells, and flow cytometry analysis was performed to confirm the purity before sequencing. For scRNA-seq, scRNA-seq libraries were constructed from the isolated muscle stroma cells using a Chromium Single Cell 3′ GEM Library and Gel Bead Kit v2 (10x Genomics). The libraries were then sequenced on an Illumina NovaSeq platform (10x Genomics), generating reads of cells. The reads were mapped to the mouse genome (GRCm38), and the transcription profile of each cell was assembled and quantified using the 10x Genomics Cell Ranger pipeline. Further analysis of the data was performed using the Seurat package in R. Operations of scRNA-seq were performed by Hangzhou Lianchuan Biotechnology Co. according to standard protocols.
Proteomics analysis
Four independent samples per group were collected and subjected to analysis. For sample preparation, operations involved protein extraction and digestion, SDS-PAGE analysis, labeling peptides using iTRAQ reagent (Applied Biosystems) and labeled peptides fractionation using the ÄKTA pure system (GE Healthcare). For liquid chromatography with tandem mass spectrometry (LC–MS/MS) analysis, samples were analyzed on a Q Exactive mass spectrometer (Thermo Fisher Scientific) that was coupled to an EASY-nLC (Thermo Fisher Scientific) for 60/90 minutes. For bioinformatics analysis, the raw files obtained from mass spectrometry were processed using the MASCOT engine (Matrix Science, version 2.2) embedded in Proteome Discoverer 1.4 for protein identification and quantification. Differential protein analysis was performed using Perseus software, considering proteins with P ≤ 0.05 and fold change ≥ 1.5 or fold change ≤ 0.67 as DEPs. KEGG metabolic pathways and GO function enrichment analyses were conducted to identify the biological pathways and functions associated with the DEPs. Operations of sample preparation, LC–MS/MS analysis and bioinformatics analysis were performed by Shanghai Applied Protein Technology Co. according to standard protocols.
Metabolomics analysis
Five independent samples per group were analyzed. Sample preparation and metabolomic profiling were performed by Suzhou PANOMIX Biomedical Tech Co. according to standard protocols. Data analysis involved the use of Progenesis QI software (Nonlinear Dynamics) for data preprocessing and SIMCA-P version 13.0.2 (Umetrics) for multivariate statistical analysis. Significant differences in metabolites were identified, and further confirmation and annotation of metabolites were performed by combining the results with online databases such as HMDB, METLIN, MONA and MassBank. KEGG analysis of differential abundant metabolites was assisted by the METPA online database.
Muscle stroma cell isolation and flow cytometry
Flow cytometry data were obtained using a CytoFLEX LX (Beckman Coulter) and were analyzed in FlowJo software (BD Biosciences). In short, quadriceps from mice were pooled and cut into 1 mm3 and then digested in 1640 culture medium with 2 mg ml−1 Dispase (Roche, 4942078001), 2.5 mg ml−1 Collagenase Type I and 5 mg ml−1 Collagenase Type II (Sangon Biotech, A004214 and A004202) in a shaking bath. Tissue suspension went through a 30-μm filter without pressure and was centrifuged at 500g for 5 minutes at 4 °C. The pellet at the bottom, after being washed with FACS buffer twice, was muscle stroma cells. For flow cytometry analysis, the living cells were distinguished by Zombie Green or Zombie NIR; the cell face staining was performed in FACS buffer containing antibodies; and cell number counting was helped by Precision Count Beads (BioLegend, 424902). Intracellular staining was conducted following the operational instructions of a Fixation/Permeabilization Kit (BD Biosciences, 554714). In brief, cells were fixed and permeated after cell face staining, and then cells were washed with Perm/Wash buffer and further stained with anti-Ki67-APC antibody or anti-γH2AX-APC antibody (BioLegend, 652406 and 613416) in Perm/Wash buffer. For muscle stroma cells C12FDG (Invitrogen, I2904-000109) and Far-red Labile Fe2+ Dye (Merck Millipore, SCT037) staining, muscle stroma cells were subjected to cell surface staining in advance, and then C12FDG or FerroOrange staining was performed according to the operating manual. After being washed and resuspended with FACS buffer, muscle stroma cells were analyzed in the CytoFLEX LX, and data were analyzed with FlowJo software. Each tested sample consisted of a pool of quadriceps from three individual mice, and a minimum of five mice per group underwent analysis.
Primary myotube formation
Quadriceps from 2–3-day-old mice were digested, and the digestion solution was filtered to remove debris and cultured to eliminate fibroblasts. The remaining cells, considered myoblasts, were cultured on 50% extracellular matrix-coated plates with Ham’s F-10 medium (20% FBS, 10 ng ml−1 bFGF, 1% antibiotics). Upon reaching 60–70% confluence, differentiation was induced in DMEM with 2% horse serum and 1% antibiotics for 3 days to generate primary myotubes. For photography, differentiated cells were cultured on 50% extracellular matrix-coated slides.
Cell lines and culture
293T and C2C12 cells (American Type Culture Collection) were cultured in DMEM (Gibco) with 10% FBS (VivaCell) and 100 U ml−1 penicillin and 100 μg ml−1streptomycin (Beyotime) for fewer than six passages at 37 °C with 5% CO2. To differentiate C2C12 myoblasts into myotubes, the medium was replaced with DMEM (Gibco) containing 2% horse serum (VivaCell), penicillin and streptomycin when cells reached 70–80% confluence. Cells were cultured for 5 days for differentiation.
In vitro treatment
Sorted macrophages were cultured in 1640 medium with 10% FBS (1 × 106 cells per milliliter) for 72 h to generate conditioned medium. Primary myotubes or C2C12 cells were then co-cultured with conditioned medium for 72 h. For LPO-induced ferroptosis inhibition, liproxstatin (20 nM) was administered daily. Iron depletion in the medium was achieved with deferoxamine (10 µM; MCE).
Cell staining
The fresh macrophages sorted by a magnetic cell sorting system (Miltenyi Biotec, 130-110-443) or flow cytometry were attached in slides pre-coated with poly-l-lysine. Cells from the same mouse were collected in a piece of slide. For immunofluorescence staining, cells were fixed and blocked similarly to tissue and incubated with primary antibodies overnight in 4 °C. Then, slides were washed with PBS and incubated with secondary antibodies (Thermo Fisher Scientific). SA-β-gal activity of macrophages was determined using a Senescence β-Galactosidase Staining Kit (Beyotime, C0602) or C12FDG (Invitrogen, I2904-000109). The ferrous ion content of the macrophage was stained with FerroOrange (Merck Millipore, SCT210) or Far-red Labile Fe2+ Dye (Merck Millipore, SCT037). For C12FDG or FerroOrange staining, slides attached with macrophages were subjected to buffer with C12FDG or FerroOrange probes together with anti-F4/80-AF488 antibody (BioLegend, 123119; 1:100) and Hoechst 33342 (Beyotime, C1022; 1:1,000) and were subjected to cell staining according to specifications. The mitochondrial mass and mitochondrial superoxide were determined by MitoTracker and MitoSOX (Thermo Fisher Scientific, M7510 and M36008; 1:5,000), respectively, according to standard protocols. Then, slides were washed with PBS buffer and analyzed using the Cytation C10 (BioTek) after mounting. Fluorescence intensity was determined by ImageJ. For determining the mean fluorescence intensity (MFI) of targeted cells in a mouse, cells on a single slide were analyzed independently. The fluorescence intensity of all targeted cells was measured and then averaged to obtain the MFI for the indicated mouse. At least five mice per group were subjected to analysis.
Lentiviral construction and transduction
sgRNA-targeted Bcl-xl was designed and selected using Benchling’s CRISPR Guide tool. Then, sgRNA sequences were cloned into a pU6-sgRNA vector and co-transfected with psPAX2 and pMD2.G into 293T cells to generate lentiviral particles expressing Bcl-xl sgRNA. For bone marrow transduction, adult mice were intravenously injected with 5-fluorouracil (150 mg kg−1) at 4 days before euthanization. Bone marrow was obtained, and hematopoietic stem and progenitor cells (HSPCs) were enriched using CD117 magnetic beads (Miltenyi Biotec, 130-091-224). HSPCs were then cultured in mouse bone marrow mesenchymal stem cell complete culture medium (Pricella, CM-M131) for 24 h in 37 °C incubators supplied with 5% CO2. Subsequently, HSPCs were infected in the centrifuge (1,000g, 1.5 h, 32 °C) twice, and 1 × 106 HSPCs were injected into recipients irradiated with a dose of 8 Gy. Recipient mice were allowed 4 weeks for hematopoietic systems reconstruction before DMM surgery. For macrophage Bcl-xl ablation efficiency determination, HSPCs were differentiated in complete DMEM medium with 20% L929 conditioned medium for 7 days, and Bcl-xl protein abundance was analyzed.
Mitochondria isolation and analysis
In brief, quadriceps were digested in isolation buffer (0.22 M mannitol, 0.007 M sucrose, 2 mM Tris, 1 mM EDTA, 20 mM HEPES, pH 7.2) with 0.3 mg ml−1 trypsin (MCE, HY-129047) for 5 min at room temperature and then diluted with 10 volumes of cold isolation buffer. Next, the suspension was homogenized and subsequently centrifuged at 800g for 10 min. The supernatant was collected and centrifuged at 1,700g for 10 min, and the pellet was crude mitochondria. For mitochondria membrane potential and reactive oxygen species level analysis, isolated mitochondria were stained with MitoTracker and MitoSOX (Thermo Fisher Scientific, M7510 and M36008; 1:5,000), respectively, and analyzed by flow cytometry. Each tested sample comprised a pool of quadriceps from three individual mice. A minimum of five mice per group were included in the analysis.
Cell death detection
For the determination of cell death in C2C12 cells, the cell was stained with propidium iodide solution (BioLegend, 421301) according to the manipulation program and then analyzed using flow cytometry. For the detection of cell death in myotubes, the myotube was loaded with Helix NP (BioLegend, 425303) according to the standard protocol. Then, the dead cells were detected by the Cytation C10 (BioTek), and Helix NP staining intensity was determined by ImageJ. The experiment was conducted with five biological replicates.
Iron assay
The levels of free ferrous iron and ferric iron of tissue were measured using an Iron Assay Kit (Abcam, ab83366). In brief, the quadriceps muscle was homogenized after snap freezing, and then 50 mg of tissue was subjected to 500 µl of iron assay buffer for repeated homogenization. The solution was centrifuged at 12,000g for 15 min, and the supernatant was collected for analysis according to standard procedures. The free ferrous iron content and total iron content were obtained, and the level of ferric iron was calculated as Ferric iron = Total iron − Ferrous iron. Finally, the iron abundance was presented by dividing the content of iron by quadriceps mass (nmol g−1). Analysis included a minimum of five samples per group. For Perl’s staining and Turnbull staining, a Prussian Blue Iron Stain Kit (Solarbio, G1422) and a Turnbull DAB Kit (Haling, HL80082.6) were used, respectively. All operation procedures were conducted according to kit manuals. Images were acquired using the Cytation C10 (BioTek). The intensity of iron staining was measured using ImageJ. The average intensity of positive spots from five sections of one quadriceps represented the integrated intensity for a mouse. Analysis included a minimum of five mice per group.
LPO detection
The level of tissue LPO was determined using an LPO assay kit (Jiancheng, number A106-1), and cell LPO level was measured with C11 BODIPY 581/591 (ABclonal, RM02821; 1:1,000). The value of optical density (OD) at 586 nm for tissue LPO was measured using a microplate reader (BioTek, Synergy H1). The formula for calculating sample LPO content is as follows: LPO content (μmol per grams of protein) in tissues = (Sample OD value − Blank OD value) / (Standard OD value − Blank OD value) × Standard concentration / Sample protein concentration. Images of cells with C11 BODIPY 581/591 staining were obtained using the Cytation C10 (BioTek) after mounting. The MFI was determined by ImageJ.
AAV production and administration
All AAVs were provided by HanBio. For GPX4, FSP1 and HMGCR specific overexpression in right quadriceps, first, the entire coding sequences of mouse Gpx4, Fsp1 and Hmgcr cDNA were respectively subcloned into pHBAAV–mCherry, pHBAAV–ZsGreen and pHBAAV–puro vectors containing an MHCK7 promoter, and then recombined vectors were co-transfected with pAAV-RC and pHelper into AAV-293 cells to produce AAV. Finally, after anesthetization, the right quadriceps of DMM mice were exposed to intramuscularly injected AAV (1.5 × 1011 vg per mouse) using a 29-gauge U-40 insulin syringe 1 week before the DMM surgery. In the corresponding control group, the same amount of control virus was injected.
RNA extraction and real-time PCR
Total RNA from macrophages was isolated using an RNeasy Micro Kit (Qiagen, 74004). Approximately 50,000 cells were lysed according to the instructions, and purified RNA was converted to cDNA using an Advantage RT-for-PCR Kit (Clontech, 639505). cDNA was then subjected to TB Green Premix Ex Taq II (Takara, RR820), and real-time PCR was performed on a Roche LightCycler 96. For tissue RNA extraction, RNA was isolated using an RNAiso Plus (Takara, 9108), and cDNA and real-time PCR were performed as described above.
Immunoblotting analysis
Total proteins from quadriceps or treated cells were extracted and subjected to gel electrophoresis. Band quantification was done using ImageJ, and blot intensities were normalized to β-actin values. Relative protein expression was calculated by assigning a value of 1 to the control group. Analysis was performed with three individual samples.
ELISA
The abundance of IL-6 and IL-16 in the quadriceps of mice was detected using ELISA kits (Cloud-Clone, SEA079Mu and MEA062Mu). Quadriceps from indicated mice were homogenized in lysis buffer (1 mg per 0.05 ml; Cloud-Clone, IS0007). The solution was centrifuged at 12,000g for 15 min, and the supernatant was used for further analysis following kit instructions. Interleukin abundance was expressed as the content of interleukin per quadriceps mass (pg g−1). At least five mice per group were analyzed.
Asparagine analysis
L-asparagine was measured using a Fluorometric Asparagine Assay Kit (Abcam, ab273333). In brief, 2 million cells or 40 mg of muscle were homogenized in 200 μl of Asparagine Assay Buffer. Fluorescence intensity was measured using a multifunctional fluorescence microplate reader (excitation/emission = 538/587 nm). L-asparagine (pmol μl−1) = B / V × D, where B is the asparagine amount from the standard curve (pmol), D is the dilution factor (D = 1 if undiluted) and V is the volume of the sample added to the well (μl).
SDH assay
Five micrograms of frozen sections of quadriceps was stained for SDH activity using a Succinate Dehydrogenase Stain Kit (Solarbio, G2000). Images were captured with the Cytation C10 (BioTek), and SDH staining intensity was measured using ImageJ. The average intensity from five sections of one quadriceps represented the integrated intensity for one mouse. At least five mice per group were analyzed.
Statistics and reproducibility
The number of biological replicates per experiment is denoted by n, unless otherwise stated. No statistical method was used to predetermine the sample size; sample sizes were determined based on previous studies with similar experiments. In this study, no data were excluded from the analyses. For all animal experiments, mice were assigned to experimental or control groups using simple normalization. Investigators performing fiber CSA analysis and OARSI pathological scoring were blinded to group allocation during both the experimental procedures and the outcome assessment. Statistical analyses were conducted using SPSS (27.0). The normality of raw data was evaluated by Shapiro–Wilk test. To compare two paired groups, a paired t-test was used for normally distributed data, and the Wilcoxon signed-rank test was used for non-normally distributed data. To compare two unpaired groups, Student’s t-test was used for normally distributed data with equal variances, and Welch’s t-test was used when variances were unequal. To compare two unpaired groups with non-normally distributed data, the Mann–Whitney U-test was applied. As to the OARSI ordinal grading system, we used the Mann–Whitney U-test for comparisons between two unpaired groups, and the Wilcoxon signed-rank test was used for comparisons between two paired groups. For multiple group comparisons of normally distributed data with equal variances, a one-way ANOVA was conducted for the statistical analysis, followed by Bonferroni post hoc test. In cases where data were normally distributed but had unequal variances, Tamhane’s T2 was used as the post hoc test. For multiple group comparisons of non-normally distributed data, the Kruskal–Wallis test was used. Additionally, peak tetanic force, the distribution of mitochondrial area and the distribution of CSA analysis were assessed using a two-way ANOVA with Bonferroni post hoc test. P < 0.05 was considered to indicate statistical significance. The 95% confidence interval for each comparison was used for our statistical analyses, which was calculated and generated by SPSS 27.0 software based on the data characteristics and the corresponding statistical test. To control the false-positive rate, P values for multiple testing were adjusted using different post hoc correction methods, including Bonferroni correction, Tamhane’s T2 test and the Benjamini–Hochberg procedure. The sample size for each experimental group and the specific statistical methods employed are detailed in the corresponding figure legends.
Reporting summary
Further information on research design is available in the Nature Portfolio Reporting Summary linked to this article.
Data availability
The sequencing datasets generated in this study, including raw RNA-seq and scRNA-seq data, have been deposited in the National Genomics Data Centerʼs (NGDC) Genome Sequence Archive under accession codes CRA024192 and CRA024242, respectively. Mass spectrometry proteomics data are available in the PRIDE repository under accession code PXD062476. Metabolomics datasets have been deposited in the NGDC OMIX database (accession code OMIX009624). All other supporting data are available from the corresponding authors upon reasonable request.
References
Katz, J. N., Arant, K. R. & Loeser, R. F. Diagnosis and treatment of hip and knee osteoarthritis: a review. JAMA 325, 568–578 (2021).
Reid, K. F. et al. Muscle power is an independent determinant of pain and quality of life in knee osteoarthritis. Arthritis Rheumatol. 67, 3166–3173 (2015).
Pigeolet, M., Jayaram, A., Park, K. B. & Meara, J. G. Osteoarthritis in 2020 and beyond. Lancet 397, 1059–1060 (2021).
Oiestad, B. E., Juhl, C. B., Culvenor, A. G., Berg, B. & Thorlund, J. B. Knee extensor muscle weakness is a risk factor for the development of knee osteoarthritis: an updated systematic review and meta-analysis including 46 819 men and women. Br. J. Sports Med. 56, 349–355 (2022).
He, S. & Sharpless, N. E. Senescence in health and disease. Cell 169, 1000–1011 (2017).
Childs, B. G. et al. Senescent cells: an emerging target for diseases of ageing. Nat. Rev. Drug Discov. 16, 718–735 (2017).
Zhang, X. et al. Characterization of cellular senescence in aging skeletal muscle. Nat. Aging 2, 601–615 (2022).
Kedlian, V. R. et al. Human skeletal muscle aging atlas. Nat. Aging 4, 727–744 (2024).
Lai, Y. et al. Multimodal cell atlas of the ageing human skeletal muscle. Nature 629, 154–164 (2024).
Moiseeva, V. et al. Senescence atlas reveals an aged-like inflamed niche that blunts muscle regeneration. Nature 613, 169–178 (2023).
Baker, D. J. et al. Clearance of p16Ink4a-positive senescent cells delays ageing-associated disorders. Nature 479, 232–236 (2011).
Nolt, G. L. et al. Inhibition of p53–MDM2 binding reduces senescent cell abundance and improves the adaptive responses of skeletal muscle from aged mice. Geroscience 46, 2153–2176 (2024).
Liu, L. et al. Reduction of senescent fibro-adipogenic progenitors in progeria-aged muscle by senolytics rescues the function of muscle stem cells. J. Cachexia Sarcopenia Muscle 13, 3137–3148 (2022).
Walters, H. E., Troyanovskiy, K. E., Graf, A. M. & Yun, M. H. Senescent cells enhance newt limb regeneration by promoting muscle dedifferentiation. Aging Cell 22, e13826 (2023).
Alves, F. M., Ayton, S., Bush, A. I., Lynch, G. S. & Koopman, R. Age-related changes in skeletal muscle iron homeostasis. J Gerontol. A 78, 16–24 (2023).
Ding, H. et al. Transferrin receptor 1 ablation in satellite cells impedes skeletal muscle regeneration through activation of ferroptosis. J. Cachexia Sarcopenia Muscle 12, 746–768 (2021).
Wang, D. et al. LCN2 secreted by tissue-infiltrating neutrophils induces the ferroptosis and wasting of adipose and muscle tissues in lung cancer cachexia. J. Hematol. Oncol. 16, 30 (2023).
Martin, S. D. et al. Class IIa HDACs inhibit cell death pathways and protect muscle integrity in response to lipotoxicity. Cell Death Dis. 14, 787 (2023).
Bersuker, K. et al. The CoQ oxidoreductase FSP1 acts parallel to GPX4 to inhibit ferroptosis. Nature 575, 688–692 (2019).
Doll, S. et al. FSP1 is a glutathione-independent ferroptosis suppressor. Nature 575, 693–698 (2019).
Deshwal, S. et al. Mitochondria regulate intracellular coenzyme Q transport and ferroptotic resistance via STARD7. Nat. Cell Biol. 25, 246–257 (2023).
Sacconi, S. et al. Coenzyme Q10 is frequently reduced in muscle of patients with mitochondrial myopathy. Neuromuscul. Disord. 20, 44–48 (2010).
Chang, P. S., Yen, C. H., Huang, Y. Y., Chiu, C. J. & Lin, P. T. Associations between coenzyme Q10 status, oxidative stress, and muscle strength and endurance in patients with osteoarthritis. Antioxidants 9, 1275 (2020).
Zanders, L. et al. Sepsis induces interleukin 6, gp130/JAK2/STAT3, and muscle wasting. J. Cachexia Sarcopenia Muscle 13, 713–727 (2022).
Liu, M. et al. Mapping the causal associations of cytokines with sarcopenia and aging traits: evidence from bidirectional Mendelian randomization. J. Cachexia Sarcopenia Muscle 15, 1121–1133 (2024).
Saul, D. et al. A new gene set identifies senescent cells and predicts senescence-associated pathways across tissues. Nat. Commun. 13, 4827 (2022).
Dimri, G. P. et al. A biomarker that identifies senescent human cells in culture and in aging skin in vivo. Proc. Natl Acad. Sci. USA 92, 9363–9367 (1995).
Debacq-Chainiaux, F., Erusalimsky, J. D., Campisi, J. & Toussaint, O. Protocols to detect senescence-associated beta-galactosidase (SA-βgal) activity, a biomarker of senescent cells in culture and in vivo. Nat. Protoc. 4, 1798–1806 (2009).
Bancaro, N. et al. Apolipoprotein E induces pathogenic senescent-like myeloid cells in prostate cancer. Cancer Cell 41, 602–619 e611 (2023).
Mas-Bargues, C., Borras, C. & Vina, J. Bcl-xL as a modulator of senescence and aging. Int. J. Mol. Sci. 22, 1527 (2021).
Alves, F. M. et al. Iron accumulation in skeletal muscles of old mice is associated with impaired regeneration after ischaemia-reperfusion damage. J. Cachexia Sarcopenia Muscle 12, 476–492 (2021).
Humar, R., Schaer, D. J. & Vallelian, F. Erythrophagocytes in hemolytic anemia, wound healing, and cancer. Trends Mol. Med. 28, 906–915 (2022).
Baker, J. M. et al. Red blood cell-derived iron alters macrophage function in COPD. Biomedicines 9, 1939 (2021).
Corna, G. et al. The repair of skeletal muscle requires iron recycling through macrophage ferroportin. J. Immunol. 197, 1914–1925 (2016).
Krall, A. S. et al. Asparagine couples mitochondrial respiration to ATF4 activity and tumor growth. Cell Metab. 33, 1013–1026 (2021).
Xu, Y. et al. Asparagine reinforces mTORC1 signaling to boost thermogenesis and glycolysis in adipose tissues. EMBO J. 40, e108069 (2021).
Bodine, S. C. The role of mTORC1 in the regulation of skeletal muscle mass. Fac. Rev. 11, 32 (2022).
Lu, X. Y. et al. Feeding induces cholesterol biosynthesis via the mTORC1–USP20–HMGCR axis. Nature 588, 479–484 (2020).
Kurashige, T. Anti-HMGCR myopathy: clinical and histopathological features, and prognosis. Curr. Opin. Rheumatol. 33, 554–562 (2021).
Prieto, L. I. et al. Senescent alveolar macrophages promote early-stage lung tumorigenesis. Cancer Cell 41, 1261–1275 (2023).
Sene, A. et al. Impaired cholesterol efflux in senescent macrophages promotes age-related macular degeneration. Cell Metab. 17, 549–561 (2013).
Minhas, P. S. et al. Restoring metabolism of myeloid cells reverses cognitive decline in ageing. Nature 590, 122–128 (2021).
Liu, L. et al. Senolytic elimination of senescent macrophages restores muscle stem cell function in severely dystrophic muscle. Aging 14, 7650–7661 (2022).
Tonge, D. P., Bardsley, R. G., Parr, T., Maciewicz, R. A. & Jones, S. W. Evidence of changes to skeletal muscle contractile properties during the initiation of disease in the ageing guinea pig model of osteoarthritis. Longev. Healthspan 2, 15 (2013).
Gammella, E., Buratti, P., Cairo, G. & Recalcati, S. Macrophages: central regulators of iron balance. Metallomics 6, 1336–1345 (2014).
Nairz, M. et al. ‘Ride on the ferrous wheel’—the cycle of iron in macrophages in health and disease. Immunobiology 220, 280–294 (2015).
Back, M. Macrophage erythrophagocytosis and iron-handling in the resolution of inflammation. Am. J. Hematol. 98, 998–999 (2023).
Ikeda, Y. et al. Iron accumulation causes impaired myogenesis correlated with MAPK signaling pathway inhibition by oxidative stress. FASEB J. 33, 9551–9564 (2019).
Altun, M. et al. Iron load and redox stress in skeletal muscle of aged rats. Muscle Nerve 36, 223–233 (2007).
Zhao, H. et al. Destabilizing heterochromatin by APOE mediates senescence. Nat. Aging 2, 303–316 (2022).
Raihan, O. et al. SFRS11 loss leads to aging-associated cognitive decline by modulating LRP8 and ApoE. Cell Rep. 31, 107713 (2020).
Belaidi, A. A. et al. Apolipoprotein E potently inhibits ferroptosis by blocking ferritinophagy. Mol. Psychiatry 29, 211–220 (2024).
Alborzinia, H. et al. LRP8-mediated selenocysteine uptake is a targetable vulnerability in MYCN-amplified neuroblastoma. EMBO Mol. Med. 15, e18014 (2023).
Li, Z. et al. Ribosome stalling during selenoprotein translation exposes a ferroptosis vulnerability. Nat. Chem. Biol. 18, 751–761 (2022).
Thompson, P. D., Panza, G., Zaleski, A. & Taylor, B. Statin-associated side effects. J. Am. Coll. Cardiol. 67, 2395–2410 (2016).
Yogev, Y. et al. Limb girdle muscular disease caused by HMGCR mutation and statin myopathy treatable with mevalonolactone. Proc. Natl Acad. Sci. USA 120, e2217831120 (2023).
Marcoff, L. & Thompson, P. D. The role of coenzyme Q10 in statin-associated myopathy: a systematic review. J. Am. Coll. Cardiol. 49, 2231–2237 (2007).
Qu, H. et al. Effects of coenzyme Q10 on statin-induced myopathy: an updated meta-analysis of randomized controlled trials. J. Am. Heart Assoc. 7, e009835 (2018).
Stefely, J. A. & Pagliarini, D. J. Biochemistry of mitochondrial coenzyme Q biosynthesis. Trends Biochem. Sci. 42, 824–843 (2017).
Fernandez-Del-Rio, L. & Clarke, C. F. Coenzyme Q biosynthesis: an update on the origins of the benzenoid ring and discovery of new ring precursors. Metabolites 11, 385 (2021).
Li, Y. et al. 7-Dehydrocholesterol dictates ferroptosis sensitivity. Nature 626, 411–418 (2024).
Yamada, N. et al. Inhibition of 7-dehydrocholesterol reductase prevents hepatic ferroptosis under an active state of sterol synthesis. Nat. Commun. 15, 2195 (2024).
Freitas, F. P. et al. 7-Dehydrocholesterol is an endogenous suppressor of ferroptosis. Nature 626, 401–410 (2024).
Kellgren, J. H. & Lawrence, J. S. Radiological assessment of osteo-arthrosis. Ann. Rheum. Dis. 16, 494–502 (1957).
Riddle, D. L. & Stratford, P. W. Unilateral vs bilateral symptomatic knee osteoarthritis: associations between pain intensity and function. Rheumatology 52, 2229–2237 (2013).
Baczynska, A. M. et al. Human vastus lateralis skeletal muscle biopsy using the Weil–Blakesley conchotome. J. Vis. Exp. e53075 (2016).
Rolke, R. et al. Quantitative sensory testing: a comprehensive protocol for clinical trials. Eur. J. Pain 10, 77–88 (2006).
Smith, L. R. & Barton, E. R. SMASH—semi-automatic muscle analysis using segmentation of histology: a MATLAB application. Skelet. Muscle 4, 21 (2014).
Acknowledgements
We thank L. Zhou (Department of Field Surgery Research, Daping Hospital, Army Medical University) and L. Liu (Department of Statistics, Army Medical University) for their guidance in statistical analysis throughout this research. This work was supported by the National Natural Science Foundation of China (no. 82394444, Lin Chen; no. 82372495, Z.N.; no. 82202770, W.X.); the Natural Science Foundation of Chongqing (no. CSTB2022NSCQ-MSX1267, Z.N.; no. CSTB2022NSCQ-MSX0863, W.X.); the Laboratory Project of State Key Laboratory of Trauma, Burn and Combined Injury (no. SKL2021JY01, Z.N.); the Chongqing Municipal Healthcare Technology Promotion Project (no. 2020jstg028, S.Z.); the Chongqing Acute and Critical Care Clinical Medical Research Center (no. 3354181, S.Z.); and the ‘War Group’ of the Army’s 14th Five-Year Construction Project: War Trauma Treatment Group (S.Z.). Cartoon images were partially created with the FigDraw platform.
Author information
Authors and Affiliations
Contributions
W.X., T.Z., B.L., S.L. and B.Z. performed most animal experiments, including OA model construction, sample acquisition, pathological detection and sequencing data analysis. Y.G., B.H., D.F. and X.F. completed the collection and statistics of clinical data. Lifeng Chen, S.F., J.W., J.Y. and Y.W. conducted cell culture, mitochondrial function testing and western blot assay and contributed to analysis of sequencing data. R.J., X.Z. and X.Y. performed animal model construction, pathological detection and gait behavior detection of mice. W.X. contributed to analysis of sequencing data. Z.N., S.Z., Lin Chen and J.L. are responsible for all aspects of this work, including experimental design and operations, statistical analysis, data collation and paper writing.
Corresponding authors
Ethics declarations
Competing interests
The authors declare no competing interests.
Peer review
Peer review information
Nature Aging thanks Jose Pedro Friedmann Angeli, Zhicheng Ji, Mate Maus and the other, anonymous, reviewer(s) for their contribution to the peer review of this work.
Additional information
Publisher’s note Springer Nature remains neutral with regard to jurisdictional claims in published maps and institutional affiliations.
Extended data
Extended Data Fig. 1 The muscle mass and function of the Quadriceps significantly decline during the progression of OA in the affected joint.
(a) Characteristics of volunteer patients with OA in this study. (b) Representative WGA staining and quantitation results of Quadriceps from OA patients or control (n = 10). Scale Bar = 200 μm. (c) X-ray images of aging mice with severe unilateral OA. The contralateral and affected joints are magnified. (d) The representative Safranine O-Fast Green Staining images and OARSI scores of contralateral and affected joints were obtained from mice with spontaneous severe unilateral OA (n = 5). (e) Histological assessment and grading of cartilage degeneration in aged C57BL/6 mice (21 months old). (f) Illustration of force measurements and fatigue analysis. (g) Peak tetanic force of aged mice with severe unilateral OA (n = 5). (h) The representative Safranine O-Fast Green Staining images and OARSI scores of the joints from the mice with DMM or Sham surgery at different time points. (n = 10). (i) Mean food intake and mean body weight of mice at different time points after DMM or Sham surgery. (n = 5). (j) Peak tetanic force of mice after sham and DMM surgery (n = 4). Data are presented as mean±s.e.m. unless otherwise noted, all statistical tests were two-sided unless otherwise noted, and n represented biological replicates unless otherwise noted. Student’s t-test (b). Mann-Whitney U test (h). Wilcoxon signed-rank test (d). Two-way ANOVA (i). median (25% IQR, 75% IQR) (d, h).
Extended Data Fig. 2 The main pathological characteristic of Quadriceps in OA joints is the presence of chronic inflammation.
(a) Data statistics of raw data from Quadriceps RNA-seq. (b) Data statistics of clean data from Quadriceps RNA-seq. (c) Distribution of base content. (d) Representative sets of GSEA for DEGs in Quadriceps between Sham and DMM mice at D12. (e) Strategy of flow cytometry analysis for living Quadriceps CD45 + CD11b + F4/80+ cells. (f) The relative abundance of living CD45 + CD11b + F4/80+ cells in Quadriceps of mice at S4, D4, S12, and D12 (n = 6). (g) Representative sets of GSEA for DEGs in Quadriceps of mice between D12 vs S12. Data are presented as mean±s.e.m. unless otherwise noted, all statistical tests were two-sided unless otherwise noted, and n represented biological replicates unless otherwise noted. Student’s t-test (f).
Extended Data Fig. 3 The macrophage population is significantly increased in the Quadriceps of OA joints.
(a) Scheme of single-cell RNA sequence (scRNA-seq) of stromal cells driving from Quadriceps. Each tested sample was a pool derived from the Quadriceps of five individual mice. (b) Statistical results of sequencing data analyzed by CellRangerTM. (c) The number of detected genes, the number of UMI, and the percentage of mitochondrial genes in cells after being filtrated by Seurat under a strict quality control threshold. (d) tSNE plot of marker genes for annotated macrophages in sc-RNA seq analysis of Quadriceps stromal cells. (e) TOP 20 significantly up-regulated secreted genes in Quadriceps macrophages of mice between D12 vs S12, and D12 vs D4. (f) GSEA of SenMayo compared to the differential expression genes in Quadriceps macrophages of mice between D12 vs S12, and D12 vs D4. (g-l) Bioinformatic analysis of the results from scRNA-seq. The top enriched terms of GO analysis for the significant DEGs in Quadriceps of mice between (g) D4 vs S4 and (j) D12 vs D4. The top enriched pathways of KEGG analysis for the significant DEGs in Quadriceps of mice between (h) D4 vs S4 and (k) D12 vs D4. The representative gene sets of GSEA for the DEGs in Quadriceps of mice between (i) D4 vs S4 and (l) D12 vs D4.
Extended Data Fig. 4 Macrophages in the Quadriceps of OA joints exhibit a senescent phenotype.
(a) The strategy, representative profiles, and quantitative results of flow cytometry analysis for living CD45 + CD11b + F4/80 + C12FDG+cells in Quadriceps of mice at S12 and D12 (n = 5). (b) The representative immunofluorescence staining and relative abundance of p16INK4a + CD68+ cells in Quadriceps of OA patents or the control. Scale Bar=20 μm (n = 5). (c) The relative p16INK4a mRNA level of Quadriceps macrophages in mice at S12 and D12 (n = 3). (d) The representative immunofluorescence staining and quantitative results of Ki-67 + cells in C12FDG+/− macrophages sorted from Quadriceps of mice at D12. Scale Bar=20 μm (n = 5). (e) The representative immunofluorescence staining and quantitative results of CD68 + γH2AX+ cells in the quadriceps cross-section of OA patients and the control (n = 5). Scale Bar=20 μm. (f) The representative immunofluorescence staining images and quantitative results of TOM20 in γH2AX+/− macrophages sorted from Quadriceps of mice at D12 (n = 5). Bar=10 μm. (g) Representative enriched sets of GSEA for DEGs in Quadriceps macrophages of mice between D12 vs S12. (h) Experimental scheme of senolytic intervention in mice with Dasatinib and Quercetin (D&Q). (i) Mean body weight of mice with or without D&Q treatment at different time points after DMM or Sham surgery (n = 10). (j) The relative SASP mRNA expression levels in macrophages from Quadriceps of mice with or without D&Q treatment at S12 and D12. (n = 3). Data are presented as mean±s.e.m. unless otherwise noted, all statistical tests were two-sided unless otherwise noted, and n represented biological replicates unless otherwise noted. Student’s t-test (a, c-f). Mann-Whitney U test (B). One-way ANOVA with Bonferroni test (j (Cxcl16), j (Cxcl10), j (Ccl9), j (Ccl5), j (Il-1α)). One-way ANOVA with Tamhane’s T2 test (j (Cxcl1), j (Csf2)). Kruskal-Wallis test (j (Mmp3)). Two-way ANOVA (i). median (25% IQR, 75% IQR) (b, j (Mmp3)).
Extended Data Fig. 5 Macrophages with a senescent phenotype disrupt muscle homeostasis in the Quadriceps of OA joints.
(a) The relative SASP mRNA expression levels (n = 5). (b) Representative Dystrophin staining images and mean CSA analysis of Quadriceps in mice with or without DT treatment at S12(n = 5). (c) Scheme of C12FDG+/− macrophages transplantation into the Quadriceps of mice in vivo. (d) The flow cytometry profiles and corresponding quantitative results of living C12FDG+/− macrophages at 2- and 4-weeks post-transplantation. (n = 3). (e) The SASP mRNA expression levels, (n = 5), (f) WGA staining and mean CSA analysis of the Quadriceps from C12FDG+/− macrophage recipient mice at D12. (n = 6). Data are presented as mean±s.e.m. unless otherwise noted, all statistical tests were two-sided unless otherwise noted, and n represented biological replicates unless otherwise noted. Scale bar=50 μm. Student’s t-test (a, b, n-p).
Extended Data Fig. 6 Senescent macrophages induce Ferroptosis of muscle cells through disruption of local iron homeostasis in the Quadriceps during OA progression.
(a) Data statistics of raw data from Quadriceps Proteomics analysis. (b) The integrated intensity of Perl’s staining (n = 13 sham, n = 15 DMM) and Turnbull’s staining (n = 5) in the Quadriceps muscle of mice at S12 and D12 was quantified. Perl’s staining was utilized for the measurement of ferric iron content, while Turnbull’s staining was employed to assess ferrous iron content. (c) The top enriched terms of GO analysis for significant DEPs of Quadriceps in mice between D12 vs S12. (d) The strategies and representative profiles of flow cytometry analysis for indicted dyes staining on mitochondria in Quadriceps of mice at S12 and D12. FMO: Fluorescence Minus One. (e) Blots and quantitative results of iron metabolism regulators in quadriceps of mice at S12 and D12 (n = 3). (f) Representative FerroOrange staining images and MFI analysis of macrophages from the Quadriceps of mice at S12 and D12. (n = 5). Scale bar=5 μm. (g) The flow cytometry strategy, representative images, and quantitative results of Fe2+ Dye intensity in macrophage from Quadriceps of mice at S12 and D12, (n = 7 Sham, n = 6 DMM). (h–j) Representative flow cytometry profiles and MFI of indicated dye staining on C2C12 cells stimulating with the conditional medium of macrophages (n = 5). (k) The percentage of dead C2C12 cells under conditional medium stimulation with or without Deferoxamine-B treatment. PI dye staining was employed to identify dead cells (n = 5). (l-m) The MFI of C11 BODIPY 581/591 staining on C2C12 cells under conditional medium stimulation with or without (l) Gpx4 and (m) Fsp1 over-expression. (n = 5). Data are presented as mean±s.e.m. unless otherwise noted, all statistical tests were two-sided unless otherwise noted, and n represented biological replicates unless otherwise noted. Student’s t-test (b, d, e, f, g, h, i, j). One-way ANOVA with Bonferroni test (k). One-way ANOVA with Tamhane’s T2 test (m). Kruskal- Wallis test (l). median (25% IQR, 75% IQR) (l).
Extended Data Fig. 7 The inhibition of Ferroptosis partially ameliorates the muscle mass and function of Quadriceps in OA joints.
(a) Experimental design for targeted delivery of anti-ferroptosis genes into Quadriceps using adeno-associated virus (AAV). (B-F) The assessment of AAV delivery efficiency was performed at 3 weeks post-AAV-mediated gene therapy using (b) an in vivo imaging system and (c–f) western blotting analysis and quantitative results at D12 (n = 3). (g) Data of RH-Dual Stance in mice with or without AAV treatment at S12 and D12. (n = 12 Sham-AAVControl-G, n = 13 Sham-AAVMHCK7-GPX4, n = 12 Sham-AAVControl-F, n = 11 Sham-AAVMHCK7-FSP1, n = 13 DMM-AAVControl-G, n = 15 DMM-AAVMHCK7-GPX4, n = 13 DMM-AAVControl-F, n = 15 DMM-AAVMHCK7-FSP1). (h) Quantification of lipid peroxidation (LPO) levels in the Quadriceps of mice with or without AAV treatment at S12 and D12. (n = 5 Sham, n = 5 DMM-AAVControl-G, n = 4 DMM-AAVMHCK7-GPX4, n = 5 DMM-AAVControl-F, n = 6 DMM-AAVMHCK7-FSP1). (i-l) The distribution and mean CSA of the total, MyHC-IIa, and MyHC-IIb myofibers in the Quadriceps of mice with or without AAV treatment at S12 and D12 (n = 5 Sham-AAVControl-G, n = 6 Sham-AAVControl-G, n = 5 DMM-AAVControl-G, n = 6 DMM-AAVMHCK7-GPX4; n = 5 Sham, n = 5 DMM-AAVControl-F, n = 6 DMM-AAVMHCK7-FSP1). Data are presented as mean±s.e.m. unless otherwise noted, all statistical tests were two-sided unless otherwise noted, and n represented biological replicates unless otherwise noted. One-way ANOVA with Bonferroni test (g, h (FSP1 over-expression), j (Total), j (IIa), j (Ratio of IIa to IIb), l). One-way ANOVA with Tamhane’s T2 test (j (IIb)). Kruskal-Wallis test (h (GPX over-expression)). Two-way ANOVA with Bonferroni test (i, k). median (25% IQR, 75% IQR) (h (GPX over-expression)).
Extended Data Fig. 8 Repression of the Asparagine-mTORC1-HMGCR pathway in SkMCs leads to Coenzyme Q10 depletion, thereby contributing to Ferroptosis in the Quadriceps of OA joints.
(a) Scheme of Ferroptosis inhibitor Liproxstatin-1 intervention on mice. (b) Mean body weight of mice with or without Liproxstatin-1 treatment at different time points after DMM or Sham surgery (n = 10). (c) The LPO level of Quadriceps in mice with or without Liproxstatin-1 treatment at S12 and D12. (n = 5). (d) WGA staining and mean CSA analysis of Quadriceps in mice with or without Lip-1 treatment at S12 and D12 (n = 5). Scale bar=50 μm. (e) Scheme of untargeted metabolomics sequencing of Quadriceps. (f) The PLS-DA and (g) the heat map of the differential abundant metabolites (DAMs). (n = 5). (h) The top enriched signaling pathways of significantly differentially regulated metabolomics (DRMs) in the Quadriceps of mice between D12 vs S12. (i) The heat map of significantly different DAMs (p < 0.05). (j) Quantification of L-Asparagine in C2C12 cells stimulated with conditioned culture medium in vitro (n = 5), and in the Quadriceps of mice at S12 and D12 in vivo (n = 9 Sham, n = 8 DMM). (k-l) The quantitative results of western blotting analysis for the members involved in the mTOR single pathway in (k) the Quadriceps of mice at S12 and D12, and in (l) C2C12 cells under conditional medium stimulation. (n = 3). (m-n) The quantification of p-mTOR expression in western blotting analysis for quadriceps of mice with or without (m) L-Asp supplementation, or (n) D&Q intervention at S12 and D12. (n = 3). (o, p) The quantification of HMGCR expression in western blotting analysis for (o) Quadriceps of mice at S12 and D12, for (p) C2C12 cells under stimulation of conditional medium form macrophages, and for (q) Quadriceps of mice with or without HMGCR over-expression at S12 and D12 (n = 3). Data are presented as mean±s.e.m. unless otherwise noted, all statistical tests were two-sided unless otherwise noted, and n represented biological replicates unless otherwise noted. Student’s t-test (j, k, l, o, p). One-way ANOVA with Bonferroni test (b, c, d, m, n, q). Two-way ANOVA (b).
Extended Data Fig. 9 Systemic supplementation of CoQ10 can enhance Quadriceps quality in OA joints of mice and mitigate cartilage damage.
(a) The HMGCR expression and quantification results of western blotting analysis (n = 3), and (b) the level of ubiquinone (n = 5), and (c) the quantification of ubiquinol (n = 5) in Quadriceps of mice with or without L-Asp supplementation at S12 and D12. (d) The HMGCR expression and quantification results of western blotting analysis (n = 3), and (e) the level of ubiquinone (n = 5), and (f) the quantification of ubiquinol (n = 5) in Quadriceps of mice with or without MHY-1485 intervention at S12 and D12. (g) The HMGCR expression and quantification results of western blotting analysis (n = 3), and (h) the level of ubiquinone (n = 5), and (i) the quantification of ubiquinol (n = 5) in Quadriceps of mice with or without D&Q intervention at S12 and D12. (j) Scheme of D&Q intervention in DMM mice with or without dysfunction of Quadriceps under BTX-A injection. (k) Representative Safranine O-Fast Green Staining images along with OARSI scores of joint cartilage in DMM mice with or without D&Q intervention and dysfunction of Quadriceps. (n = 6). Data are presented as mean±s.e.m. unless otherwise noted, all statistical tests were two-sided unless otherwise noted, and n represented biological replicates unless otherwise noted. Data are presented as mean±s.e.m. unless otherwise noted, all statistical tests were two-sided unless otherwise noted, and n represented biological replicates unless otherwise noted. Mann-Whitney U test (k). One-way ANOVA (a, c-e, g-i). One-way ANOVA with Tamhane’s T2 test (f). Kruskal-Wallis test (b). median (25% IQR, 75% IQR) (b, k).
Extended Data Fig. 10 Proposed Model.
(a) The muscle atrophy of the Quadriceps around OA joints is commonly accompanied by cartilage degeneration in clinical settings during the progression of OA. The pathological characteristics of Quadriceps muscle atrophy can be summarized as a reduction in CSA, an increase in immune cells, particularly macrophages, and enhanced tissue vascularization. (b) In the chronic inflammatory microenvironment of quadriceps muscle atrophy, macrophages gradually infiltrate skeletal muscle cells (SkMCs) tissues, where they may phagocytose both red blood cells and SkMCs to degrade hemoglobin into heme within the cells. The senescent macrophage exhibits an accumulation of iron ions in the tissue environment and facilitates ferroptosis of SkMCs through iron overload. (c) Mechanistically, iron overload induces mitochondrial damage in SkMCs, leading to a decrease in Asparagine metabolites and subsequent inhibition of the mTORC1-HMGCR signaling pathway, thereby impairing CoQ10 synthesis and ultimately compromising ferroptosis defense systems. (d) CoQ10 has been extensively utilized in the treatment of cardiac diseases due to its myocardial nourishing properties and ability to enhance myocardial function. Based on our findings, systemic supplementation of CoQ10 effectively inhibits ferroptosis in SkMCs within the Quadriceps of OA joints, thereby reducing muscle atrophy and mitigating articular cartilage lesions during OA progression. This perspective offers a potential strategy for addressing OA-related muscle atrophy.
Supplementary information
Supplementary information
Supplementary Figs. 1 and 2 and Tables 1 and 2.
Source data
Rights and permissions
Open Access This article is licensed under a Creative Commons Attribution-NonCommercial-NoDerivatives 4.0 International License, which permits any non-commercial use, sharing, distribution and reproduction in any medium or format, as long as you give appropriate credit to the original author(s) and the source, provide a link to the Creative Commons licence, and indicate if you modified the licensed material. You do not have permission under this licence to share adapted material derived from this article or parts of it. The images or other third party material in this article are included in the article’s Creative Commons licence, unless indicated otherwise in a credit line to the material. If material is not included in the article’s Creative Commons licence and your intended use is not permitted by statutory regulation or exceeds the permitted use, you will need to obtain permission directly from the copyright holder. To view a copy of this licence, visit http://creativecommons.org/licenses/by-nc-nd/4.0/.
About this article
Cite this article
Xiang, W., Zhang, T., Li, B. et al. Senescent macrophages induce ferroptosis in skeletal muscle and accelerate osteoarthritis-related muscle atrophy. Nat Aging 5, 1295–1316 (2025). https://doi.org/10.1038/s43587-025-00907-0
Received:
Accepted:
Published:
Version of record:
Issue date:
DOI: https://doi.org/10.1038/s43587-025-00907-0
This article is cited by
-
Organic di-selenide hydrogel microspheres for multimodal treatment of osteoarthritis
Nature Communications (2026)
-
Immune-mediated interactions between sarcopenia and atherosclerosis in aging
Immunity & Ageing (2025)
-
Ferroptosis in the pathogenesis of diabetic cardiomyopathy: mechanisms and therapeutic potential
Cardiovascular Diabetology (2025)










