Abstract
Background
Host immunity status and hypoxia are the hallmarks of radiosensitivity. Induction of anti-PD-1 immunotherapy demonstrates promise in locally advanced tumor radiotherapy, but whether anti-PD-1 immunotherapy improves radiosensitivity is unclear.
Methods
In vivo experiments were performed in mouse models (4T1 and LLC) treated with anti-PD-1 antibodies or X-ray irradiation. Tumor tissues were subjected to bulk-RNA sequencing. The immune cell profile was characterised by flow cytometry. The hypoxia level was detected by immunofluorescence and Hypoxyprobe and measured using the hypoxia gene score. Vessel normalization was determined by the pericyte–endothelial cell ratio. Anti-CD4 and anti-CD8 monoclonal antibodies were used to deplete CD4+ and CD8+ immune cells, respectively, in mice. The differences among anti-PD-1 immunotherapy, anti-PD-1 immunotherapy without CD4+ cells, and anti-PD-1 immunotherapy without CD8+ cells were compared using transcriptome analysis. The spatial immunophenotype was investigated using multi-marker immunofluorescence and HALO analyses.
Results
Induction immunotherapy increased radiosensitivity and maximized anti-tumor response compared with concurrent administration of immunotherapy by mitigating hypoxia. Immune cell profile analysis showed that the number of CD4+ IFNγ+ T cells, but not CD8+ IFNγ+ T cells, increased significantly after the induction of anti-PD-1 therapy combined with radiotherapy compared with concurrent radioimmunotherapy. Using antibodies to deplete CD4+ or CD8+ T cells, we confirmed that CD4+ T cells contribute to PD-1 inhibitor-induced vessel normalization and reduced hypoxia. Spatially, more CD4+ T cells infiltrate the tumor invasive margin and are located around CD31+ endothelial cells after anti-PD-1 immunotherapy.
Conclusions
PD-1 inhibitors improve radiosensitivity through vasculature and immune reprogramming, and vessel normalization may be a biomarker for distinguishing patients who will benefit from radiotherapy after induction immunotherapy.
Similar content being viewed by others
Background
Approximately 60% of all cancer patients receive radiotherapy during the course of their illness to improve local disease control and quality of life [1]. Although great efforts (e.g. evolution of computerised planning systems and dose-delivery systems, increasing radiosensitivity with chemotherapy, DNA-targeting agents, antimetabolic agents, and antiangiogenics) have been made to increase the radiotherapeutic effect, the pathological complete response is only 4–30% in most locally advanced cancers [2, 3].
The success of immunotherapy has greatly encouraged researchers to combine it with radiotherapy to improve tumor control. However, the optimal sequence of immunotherapy and radiotherapy remains unclear. Multiple preclinical models have demonstrated that concurrent administration of radiotherapy and immune checkpoint inhibitors (e.g. antibodies targeting PD-1/PD-L1, CTLA-4, and GITR) results in better tumour control and survival benefit [4,5,6]. These are based on the conventional theory that radiotherapy enhances immunotherapy response through multiple mechanisms (e.g. creating neoantigens and T-cell receptor repertoire, inducing tumour-associated neoantigen presentation, and activating the cGAS-STING pathway) [7, 8]. However, clinical trials have reported conflicting results. In the PEMBRO-RT (phase 2) and MDACC (phase 1/2) trials, adding radiotherapy to pembrolizumab immunotherapy significantly improved outcomes in patients with metastatic non-small-cell lung cancer [9, 10]. Prospective studies incorporating concurrent immune checkpoint inhibitors and chemoradiotherapy in locally advanced head and neck squamous cell cancer and non-small cell lung cancer (PACIFC-2) did not improve outcomes [11, 12].
Radioresistance is a major cause of failure of radiotherapy. Hypoxia, induced by abnormal tumour vessels and impaired perfusion, is an adverse prognostic feature that plays a crucial role in radiotherapy resistance [13,14,15]. Morphological, genetic, and functional abnormalities in tumour endothelial cells (TECs) contribute to the formation of aberrant tumour vasculature. These vascular irregularities directly induce hypoxic microenvironments, thereby activating the HIF-1α/VEGF signalling pathway. The resultant upregulation of this pathway further exacerbates vascular dysfunction and impairs tissue perfusion, creating a self-reinforcing pathological cycle [16]. Traditional anti-angiogenic therapy can inhibit tumour vessel growth and retard tumour progression depending on the dose and time of drug administration, but paradoxically increases metastasis [17,18,19]. In addition, current anti-angiogenic therapies (such as VEGF-targeted agents) do not improve overall survival when added to chemoradiation [20, 21]. Therefore, vessel normalization is emerging as a novel anti-tumour paradigm that aims to restore perfusion and reverse hypoxia [22]. In the past decade, an increasing number of researchers have confirmed that host immunity status (e.g. regulatory T cell level, myeloid-derived suppressor cell level, expression of coinhibitory ligands such as PD-L1, chemokine signature) regulates tumour radiosensitivity [23,24,25,26]. Recent phase II trials investigating the incorporation of PD-1 inhibitors before radiotherapy have shown promising benefits for locally advanced ESCC and locally advanced stage hypopharyngeal carcinoma [27, 28]. Until now, whether immunotherapy can act as a radiation sensitizer has not been clarified in animal models or clinical trials.
In this study, we showed that anti-PD-1 administration resulted in radiosensitization. The Anti-tumour response was more pronounced after induction of anti-PD-1 therapy combined with concurrent radioimmunotherapy compared with concurrent radioimmunotherapy. Mechanistically, induction of anti-PD-1 therapy rescued intratumor hypoxia through vessel normalization in a CD4+ T cell-dependent manner and ultimately sensitized the cells to radiation.
Materials and methods
Study design
This research aimed to examine the optimal sequence of anti-PD-1 therapy combined with local tumour radiotherapy to enhance radiosensitivity. All animals were randomly assigned to different treatment groups, and the investigators were blinded to all groups.
Cell lines and culture
The murine breast cancer cell line 4T1 and the murine Lewis lung cancer cell line LLC were obtained from the Chinese Academy of Sciences Cell Bank. 4T1 and LLC cells were maintained in RPMI 1640 (Invitrogen, Carlsbad, CA, USA) and DMEM (Invitrogen, Carlsbad, CA, USA), respectively, containing 10% fetal bovine serum (Gibco, Auckland, New Zealand) in a humidified incubator at 37 °C with 5% CO2. Cell lines were authenticated by Short Tendem Repeat Testing and tested for mycoplasma contamination.
Animals
This study was approved by the Animal Care and Use Institutional Committee of the Fudan University Shanghai Cancer Center (FUSCC-IACUC-S20210019). All experiments were adhered to ARRIVE guidelines. Female, 6-week-old C57BL/6 or BALB/c mice were purchased from Shanghai JieSiJie Laboratory Animals Co. LTD and housed under SPF conditions. 4T1 or LLC cells were harvested using 0.25% trypsin (HyClone). 1 × 106 LLC cells in 100 μL of normal saline were injected subcutaneously into the right flank of C57BL/6 mice. 4T1 tumour cells (2 × 105) were directly injected into the Balb/c mammary fat pads. Day 0 represents the day of tumour inoculation. Mice assigned to the radiotherapy groups received 10 Gy/5 fractions of irradiation daily for 5 consecutive days (from Day 8 to Day 12) using the Pxi X-RAD320 system [6]. Tumour volume was calculated using the formula L × W × W × 0.5, where L is the longest dimension and W is the perpendicular dimension. Tumours were harvested at Day 18. Animals with tumours greater than 20 mm in diameter or no tumours were euthanized. The sample size for each experimental group was chosen based on commonly used sample sizes in similar published studies in our field. All animal experiments were approved by the Animal Ethics Committee of Fudan University Shanghai Cancer Center and were performed in accordance with the institution’s guidelines for the care and use of laboratory animals.
In vivo treatment
For immune checkpoint blockade therapy, 125 μg anti-PD-1 (clone RMP1-14, #BE0146, BioXCell) or the same amount of isotype-matched control antibody rat IgG2a (clone 2A3, #BE0089, BioXCell) was intraperitoneally injected into the animals. For PD-1 inhibitor group and concurrent treatment group, anti-PD-1 antibodies or isotype were administered on Day 8, Day 10 and Day 12. For induction treatment group, anti-PD-1 antibodies or isotype were administered on Day 4, Day 6 and Day 8. For CD4 T cell or CD8 T cell depletion experiments, anti-PD-1 antibodies or isotype were administered on Day 1 and Day 7.
For antibody depletion experiments, animals received 250 μg of depleting or isotype control monoclonal antibodies, including CD4 (clone YTS177, #BE0003-3, BioXCell), CD8 (clone 53-6.7, #BE0004-1, BioXCell), and rat IgG2a (clone 2A3, #BE0089, BioXCell) to deplete different T cell subsets. Antibodies were administered on Day 3 and Day 1 before tumour inoculation, and then twice weekly.
Pimonidazole staining
For hypoxia studies, animals received 2 mg pimonidazole (Hypoxyprobe) intravenously, and tumours were harvested after 30 min. For the staining of tumour tissue frozen sections, a Hypoxyprobe Plus Kit was employed [29].
Immunofluorescence (IF) and multi-marker immunofluorescence (mIF) staining and quantification
The paraffin-embedded tissue sections were deparaffinized by microwave treatment in Tris-EDTA (pH 9.0 IF, and pH 6.0 for mIF) solutions. The sections were immersed in 100 mmol/L NH4Cl for 10 min to reduce the background. After being blocked with 10% goat serum, consecutive tissue sections were probed with primary antibodies at 4 °C overnight. Secondary antibodies were then incubated for 1 h at 20 °C. For mIF, CD8 was stained with primary antibody and HRP conjugated Goat anti-rabbit IgG and amplified the signal with FITC-Tyramide. Then, the sections were microwaved in Tris-EDTA (pH 6.0) solution to remove the primary and secondary antibodies. After blocking again, the combined anti-CD4 and anti-CD31 primary antibodies were added and washed, and amplified signal with fluorescent secondary antibodies. Nuclei were stained with DAPI solution (4,6-diamidino-2-phenylindole) for 2 min at 20 °C. The primary antibodies used were anti-HIF-1α (EPR16897, ab179483, Abcam), anti-CD31 (clone MEC13.3, ab256569, Abcam), anti-NG2 (ab5320, Millipore), anti-CD4 (GB13064-2, Servicebio), and anti-CD8 (GB13429, Servicebio). Secondary antibodies included: Alexa-Fluor-488 Goat anti-Rabbit (111-545-003), Alexa-Fluor-594 Goat anti-Rabbit (111-585-003) (both from Jackson Laboratory), HRP conjugated Goat anti-Rabbit (GB23303), Cy3 conjugated Goat Anti-mouse (GB21301), Cy5 conjugated Goat Anti-rabbit (GB27303) (all from Servicebio). FITC-Tyramide (G1222, Servicebio). The stained sections were visualised by a Carl Zeiss Axio Vert.A1 microscope or scanned with Pannoramic MIDI (3DHISTECH). All slides were analysed independently by two pathologists. The positive areas were computed using the ImageJ software. The scanned images were analysed using Indica HALO software (Indica Labs, UK).
Flow cytometry
Mouse spleen mononuclear cells were separated on a Ficoll gradient (Sigma, USA).
For cell-surface markers, cells were incubated with anti-mouse CD45-PE-Cyanine7 (25-0459-42), CD4-FITC (11-0042-82), CD8-PE-eFluor610 (61-0081-82), or appropriate isotype controls (eBioscience, CA, USA) for 30 min at 4 °C. For intracellular cytokine detection, cells were stimulated with 1× cell stimulation cocktail (eBioscience, CA, USA) for 10–12 h, fixed, and permeabilized using a BD Cytofix/Cytoperm™ Fixation/Permeabilization Solution Kit (eBioscience, CA, USA), and finally stained with IFN-γ-APC or isotype-matched control antibody (eBioscience, CA, USA). Foxp3 transcription factor staining buffer kits (Thermo Fisher, USA) and Foxp3-PE antibody were used to stain Foxp3. The stained cells were analysed using flow cytometry, and data analysis was performed using FlowJo V10.
RNA sequencing and data analysis
Total RNA was isolated from each tumour sample using an RNAmini kit (Qiagen, Germany). Strand-specific libraries were constructed using the TruSeq RNA sample preparation kit (Illumina, San Diego, CA, USA). RNA sequencing was performed using the Illumina Novaseq 6000 instrument by Genergy Biotechnology Co. Ltd (Shanghai, China).
Raw data were handled by Skewer and data quality was checked using FastQC v0.11.2 (http://www.bioinformatics.babraham.ac.uk/projects/fastqc/). The read length was 2 × 150 bp. Clean reads were aligned to the mouse genome GRCm38.83 using STAR. The expression of the transcript was calculated by FPKM (Fragments Per Kilobase of exon model per million mapped reads). The thresholds for determining differentially expressed genes (DEGs) were P < 0.05, and an absolute fold change ≥ 2. DEGs were then chosen for function and signalling pathway enrichment analysis using the GO KEGG and Hallmark database. Pathway analyses (ORA and GSEA) were performed using ClusterProfiler73 R package (v. 4.2.2). Significantly enriched pathways were determined at P < 0.05.
The RNA-Seq expression profiles and corresponding information were obtained from TCGA database (https://portal.gdc.cancer.gov/). For paired analysis, human head and neck cancer data were obtained from GSE179730.
Statistical analysis
All data were analysed using GraphPad prism 9.0.0 and R studio (version 3.6.3), and presented as the mean values ± standard deviation(M ± SD). Differences between the two groups were analysed using a two-tailed Student’s t-test. Tumour growth curves were assessed using a two-way ANOVA. Survival-related indicators were assessed using the Kaplan–Meier method. The variance similar between the groups. Statistical significance was set at P < 0.05 (two-sided).
Results
Induction anti-PD-1 therapy enhanced anti-tumour response of radiotherapy
To explore the optimal timing of anti-PD-1 therapy in combination with radiotherapy, we examined the anti-tumor responses to different combination strategies. The treatment schedule is shown in Fig. 1a. There was no significant difference in the tumor volume before radiotherapy between the groups (Fig. 1f, h). Anti-PD-1 therapy showed anti-tumor effects similar to those of the isotype control in both LLC and 4T1 tumor models (Fig. 1b–e). As expected, combined anti-PD-1 therapy and radiotherapy showed stronger anti-tumor effects than anti-PD-1 therapy or radiotherapy alone. Furthermore, compared to concurrent radioimmunotherapy, induction of anti-PD-1 therapy combined with radiotherapy resulted in better tumor control (Fig. 1d, e, g, i) and overall survival (Fig. 1j, k). Therefore, induction of anti-PD-1 therapy enhanced radiosensitivity compared with concurrent immunotherapy.
a Treatment schema. b, c Tumor tissues of Lewis lung cancer (LLC) mouse model and 4T1 breast cancer mouse model were removed at day 18, respectively. d, e Tumor growth curves of different groups from (b, c). Data shown are one representative experiment of two independent experiments (n = 6 mice per group). Statistical significance was calculated by two-way ANOVA. f, h The tumor volume before radiotherapy (day 8) of different group in (b, c), respectively. g, i The tumor weight of tissues in (b, c) respectively. j, k The overall survival curve. Data are presented as means ± SD. P values were calculated using two-tailed unpaired Student’s t-test (f–i).
Anti-PD-1 therapy increased radiosensitivity through improving hypoxia
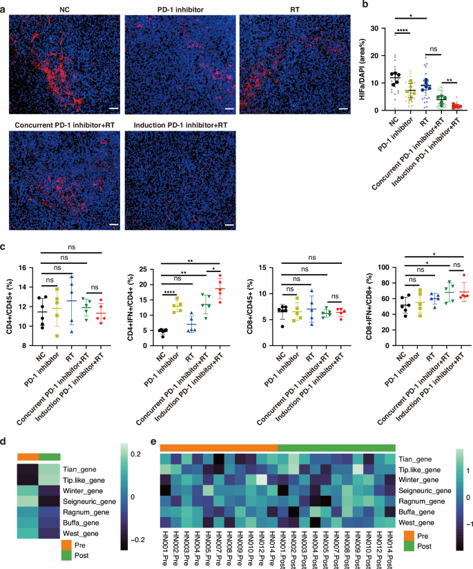
Hypoxia is the hallmark of radioresistance. Our data indicated that anti-PD-1 therapy markedly decreased the hypoxia marker HIF-1α, although the tumor volume was not decreased by anti-PD-1 therapy (Fig. 2a, b). More importantly, hypoxia levels were much lower after induction of anti-PD-1 therapy combined with radiotherapy than after concurrent anti-PD-1 therapy combined with radiotherapy, although the intensities of these two treatments were similar (Fig. 2a, b). Hypoxic tumor microenvironment has been implicated in resistance to immunotherapy. Next, we analysed immune cell profiles after anti-PD-1 treatment. The proportions of CD4+ and CD8+ T cells were similar among the different treatments. Although both radiotherapy and anti-PD-1 therapy were proven to stimulate the immune response, our data showed that anti-PD-1 therapy, but not radiotherapy, upregulated the proportion of CD4+ IFNγ+ T cells in the spleen (Fig. 2c, and Supplementary Fig. 1). Induction of anti-PD-1 therapy combined with radiotherapy and concurrent radioimmunotherapy upregulated CD8+ IFNγ+ T cells and CD4+ IFNγ+ T cells. Notably, the number of CD4+ IFNγ+ T cells increased significantly after induction of anti-PD-1 therapy combined with radiotherapy compared to concurrent radioimmunotherapy. Therefore, anti-PD-1 therapy improved hypoxia and radiosensitivity in a CD4+ T-dependent manner PD-1.
a, b Representative images and quantification of tumor hypoxia with HIF-1α (Scale bars, 50 μm). Data are presented as means ± SD. c Immune cell profile in spleen. d, e Hypoxia score, Tian angiogenesis score and Tip-like cells score before and after immunotherapy (n = 11 in head and neck cancer). Data are representative of two independent experiments and presented as means ± SD. P values were calculated using two-tailed unpaired Student’s t-test.
Next, we sought to identify the hypoxic characteristics after PD-1 blockade. Hypoxia scores were calculated using mRNA-based signatures as previously described [30]. We analysed hypoxia and angiogenesis using Seigneuric, Buffa, Winter, West, and Ragnum hypoxia signatures, Tian angiogenesis signatures, and Tip-like cell signatures [29, 31,32,33,34,35]. In head and neck cancer (GSE179730), anti-PD-1 (nivolumab) therapy decreased the hypoxia score, whereas the Tian angiogenesis score and Tip-like cell score were upregulated by anti-PD-1 (Fig. 2d, e). These data suggested that anti-PD-1therapy alone regulated tumor-associated hypoxia and angiogenesis.
CD4+ T cells contributed to vessel normalization after anti-PD-1 therapy
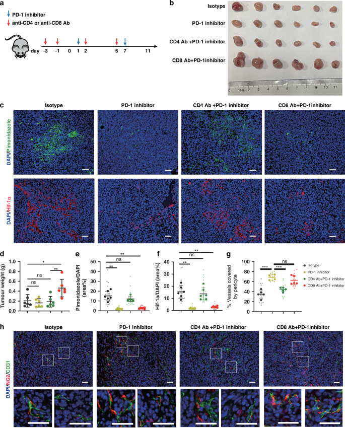
Vessel normalization is a favourable event during angiogenesis, with improved perfusion and oxygenation. To further validate the effect of anti-PD-1 therapy on hypoxia and vessel normalization during radiotherapy sensitization, animals were treated with PD-1 antibody or isotype control (Fig. 3a). CD31+ tumor-associated endothelial cells and NG2+ pericytes were profiled. PD-1 therapy decreased hypoxia (HIF-1α and pimonidazole) (Fig. 3c, e, f) and increased the pericyte-endothelial cell ratio (Fig. 3h, g). To study whether intratumor T cells are involved in the regulation of radiosensitivity through vessel normalization after anti-PD-1 therapy, we utilised CD4+ or CD8+ T cell-depleted animals (Fig. 3a) [29]. After anti-PD-1 treatment, the tumor burden was much higher in CD8+ T cell-depleted animals, while CD4+ T cell depletion showed no difference with PD-1 blockade (Fig. 3b, d). CD4+ T cell depletion blunted the effect of anti-PD-1therapy-induced vessel normalization, with increased hypoxia (HIF-1α and pimonidazole) (Fig. 3c, e, f) and lower pericyte: TEC ratio (Fig. 3h, g). However, vessel normalization in CD8+ T cell depletion animals after anti-PD-1 treatment was similar to that of PD-1 blockade.
a Treatment schema. b Tumor tissues of 4T1 breast cancer mouse model removed at day 11. c Representative images and quantification of tumor hypoxia with HIF-1α and Pimonidazole (Scale bars, 50 μm). d Analyses of tumor weight in (b) (n = 6 mice per group). e, f Analyses of tumor hypoxia in (c) (n = 6 mice per group). g, h Immunofluorescence quantification of percentage endothelial cells (CD31+) attached by pericytes (NG2+) (n = 4 to 5 mice per group). Data were representative of two independent experiments and presented as means ± SD. P values were calculated using two-tailed unpaired Student’s t-test (d–g).
We also performed RNA-seq of mouse tumours after anti-PD-1 treatment. Principal component analysis (PCA) showed that CD4-depletion tumours had very distinct transcriptional profiles compared with non-CD4-depletion tumours (Fig. 4a). However, the transcriptional profiles overlapped between PD-1 inhibitor-treated tumours and isotype-treated tumours, which may be because PD-1 inhibitors mainly reprogram immune cells, and immune cells are not the majority cell population in tumours. The DEGs with significant differences and |Fold Change| > 2 between the isotype control and PD-1 inhibitor groups were selected for functional analysis. PD-1 inhibitor-treated tumours showed significant enrichment in pathways associated with immune cell migration, chemotaxis, response to chemokines, oxygen transport, and IL-17 signalling, suggesting a regulation of oxygen homoeostasis and oxygen immune coupling (Fig. 4b–d). Additionally, PD-1 inhibitors upregulated DNA repair pathways that are related to radiosensitivity. When analysing hypoxia and angiogenesis using Seigneuric, Buffa, Winter, West, and Ragnum hypoxia signatures, Tian angiogenesis signatures, and Tip-like cell signatures [29, 31,32,33,34,35], the PD-1 inhibitor downregulated the hypoxia score, angiogenesis score, and Tip-like cell score, while these functions of PD-1 inhibitor were weakened upon CD4+ T depletion (Fig. 4e). These data demonstrated that anti-PD-1 therapy sensitized radiotherapy through vessel normalization in a CD4+ T cell-dependent manner.
a PCA of transcriptional profiles in tumor samples treated with or without anti-PD-1 inhibitors, calculated based on top 1% most variable genes. b Dotplot representation of selected significant pathways from GOBP databases on DEGs in isotype treated vs. anti-PD-1 inhibitor treated tumors (ORA, cut-off: P. adj<0.05). c Heatmap of selected DEGs in isotype treated vs. anti-PD-1 inhibitor treated tumors. d Dotplot representation of selected significant pathways from GSEA vs. Hallmark and GOBP databases. GSEA computed by comparing isotype treated vs. anti-PD-1 inhibitor treated tumors (cut-off: P. adj<0.05). e Heatmap of hypoxia scores (Seigneuric gene, Buffa gene, Winter gene, West gene, Ragnum gene), Tian anagenesis scores and Tip-like cell scores in tumor samples treated with or without anti-PD-1 inhibitors.
Spatial distribution of CD4+ T cells after anti-PD-1 therapy
Given that spatial immunophenotypes predict tumor outcomes and immunotherapy responses [36, 37], we sought to determine the relative distribution characteristics of CD4+ T cells and vessels after anti-PD-1 therapy. The in situ adaptive immune response in the centre of the tumor (CT) and invasive margin (IM) and the distance between the two cells were analysed by HALO (Fig. 5a, b). Immunostaining for CD4+ T cells, CD8+ T cells, and CD31+ endothelial cells was quantified using a HALO workstation. Consistent with previous studies, PD-1 inhibitors increased tumor infiltration of CD8+ T cells in both the CT and IM areas (Fig. 5c, d). We only observed an increase in CD4+ T cells in the IM area, suggesting a unique infiltration pattern of CD4+ T cells (Fig. 5c, d). The density of CD31+ endothelial cells was not regulated by PD-1 inhibitor, suggesting PD-1 induced vessel normalization was not related to vascular pruning (Fig. 5c, d). The relative spatial positions of CD8+ T cells and CD31+ endothelial cells were similar between the isotype and PD-1 inhibitor groups. After anti-PD-1 therapy, CD4+ T cells were more frequent around CD31+ endothelial cells in both CT and IM, and partly co-localized with CD31+ vessels, suggesting direct crosstalk between CD4+ T cells and CD31+ endothelial cells (Fig. 5c, e).
a Diagram of central tumor (CT) and invasive margin (IM). The color region represented IM, which was the edge of malignant nests ±200 μm. b Diagram of distance analysis by HALO. Grey dots are CD31+ cells and red dots are CD4+ cells. This was related to (e). c Scanning images of whole tumor sections (n = 5 mice per group). Representative areas are magnified. The bar is 500 μm in left whole tumor images and 20 μm in right magnified images. d Analyses of CD8+/DAPI+, CD4+/DAPI+, CD31+/DAPI+ in CT and IM. e Analyses of the distance of CD4+ T cells or CD8+ T cells to the nearest CD31+ endothelial cells. P values were calculated using two-tailed unpaired Student’s t-test (d, e).
Discussion
Recent success of immunotherapy for metastatic solid cancers has resulted in trials exploring the efficacy to prevent or delay relapse following combination therapy of immunotherapy and radiotherapy in locally advanced diseases. Most studies have focused on how radiation acts as an immunotherapy sensitizer, but whether immunotherapy can enhance the therapeutic effects of radiation has not been widely investigated. This study demonstrated that the efficacy of radiotherapy can be improved by induction immunotherapy in preclinical models. We further analysed the gene expression profiles in human and mouse tumor datasets and found that immunotherapy decreased hypoxia and promoted vessel normalization, which was verified by an in vivo study. Through the application of anti-CD4 or anti-CD8 neutralizing antibody, we proved that CD4+ T cells contributed to the vessel normalization and radiosensitization function of induction PD-1blockade. Strikingly, immunotherapy-related spatial immunovascular phenotype confirmed the vital role of CD4+ T cells in improvement of the tumor hypoxia.
Recently, several studies have shown that immunotherapy alone has a limited effect on tumor suppression, but a combination of immunotherapy and radiotherapy delays tumor progression more effectively than either treatment alone, similar to our data [6, 38, 39]. Preclinical and clinical studies have suggested that immunotherapy may be most effective when administered earlier. In animal models, the early application of immunotherapy showed greater therapeutic efficacy during concurrent radioimmunotherapy and tumor resection [6, 40, 41]. The PACIFIC study indicated that early application of immunotherapy improved patient survival in an adjuvant setting [42]. Strikingly, our data expanded on these findings by evaluating the anti-tumor response of induction immunotherapy combined with radiotherapy, and proved that PD-1 blockade before radiation pronounced the radiation effect. Although a number of clinical studies have assessed the efficacy of induction immunotherapy, the aim was to evaluate the efficacy of induction immunotherapy combined with radiotherapy or chemotherapy, and only one trial (NCT05267392) explored the efficacy of an anti-PD-L1 (durvalumab) agent as induction therapy followed by radical radiotherapy or chemoradiotherapy. Therefore, this study has inspired researchers to set up clinical trials to determine whether induction immunotherapy could further improve survival outcomes over concurrent immunotherapy.
In this study, we demonstrated that anti-PD-1 treatment increased pericyte coverage and improved hypoxia alleviation, but did not significantly modulate endothelial density. Consistent with these findings, perfusion functional imaging in human esophageal cancer revealed improved blood perfusion without excessive vascular pruning following immunotherapy [28]. In contrast, anti-VEGF therapy promotes vascular normalization primarily through VEGF signalling-mediated vessel pruning, as indicated by reduced endothelial density. Conversely, anti-PD-1-induced vascular normalization appears to be mediated by T helper cells [29]. Thus, while infiltration of specific immune cells following anti-PD-1 treatment may enhance intratumoral perfusion and pericyte coverage, it does not directly engage the VEGF pathway and therefore may not elicit vascular pruning.
Subsequently, we characterised the correlation between radiosensitivity and PD-1 blockade. Hypoxia is a hallmark of radioresistance and mainly results from abnormal tumor vessels [3, 43]. The conventional concept states that vessel normalization could resolve hypoxia and enhance immune cell infiltration, increasing the efficacy of immunotherapy [44, 45]. On the other hand, immune microenvironment contributed to angiogenesis via suppressive cells including regulatory T cells, myeloid-derived suppressor cells, or M2-tumor-associated macrophages [46]. Given that immunotherapy reactivates the immune system, it is reasonable to suppose that it may promote vessel normalization by remodeling the tumor immune microenvironment. As expected, a single dose of neoadjuvant PD-1 blockade induced high expression of genes from Gene Ontology involved in T cell activation and angiogenesis pathways [47]. PD-1 blockade regulates tumor vessel normalization and eradicates metastasis through CD4+ T cells [29]. In addition, depletion of CD4+ T cells negated the efficacy of neoadjuvant immunotherapy in an animal study [40]. Here, we uncovered the potential mechanisms by which anti-PD-1 therapy promoted vessel normalization, decreased hypoxia in a CD4+ cell-dependent manner, and further enhanced radiosensitivity. A previous study confirmed that anti-PD-1 monotherapy enhanced tumor cell killing by restimulating effector CD8+ T cells [48,49,50]. The results of our current study expand the function of immunotherapy to enhance radiosensitivity.
Finally, we performed spatial analysis and illustrated unique CD4+ T cell and CD31+ endothelial cell ‘pairs’ induced by anti-PD-1 therapy. Clinical studies have also shown that the spatial distribution patterns of immune cells are associated with clinical outcomes and immunotherapy responses [36, 51]. Furthermore, immune cells display different functions in different regions, and those in hypoxic regions regulate vessel normalization [52]. Here, we describe that the CD4+ T cells and CD31+ endothelia cells ‘pairs’ is a signature of anti-PD-1immunotherapy, but the molecular mechanism of interaction between CD4+ T cells and CD31+ endothelia cells still need to explore. To date, most researchers have performed spatial studies according to the anatomical structure of the tumor, and zoning design according to the function signature may improve the tumor microenvironment.
The combination of immunotherapy and radiotherapy is a promising strategy and is well tolerated; however, the optimal treatment schedule has not yet been clearly defined. Our study emphasizes the importance of optimizing the timing of immunotherapy during immunoradiotherapy, and administration of immunotherapy in the induction setting remains to be further elucidated in clinical trials. In future clinical trials comparing induction and concurrent immunotherapy, it will be important to identify and measure intratumor T cells and vessel normalization to determine whether they can act as biomarkers to distinguish patients who will derive long-term benefits. Positive trial results will further revolutionize the field of cancer immunotherapy and improve outcomes in patients with cancer.
Data availability
The data are available from the corresponding author (K.L.Z) on reasonable request.
References
Verellen D, De Ridder M, Linthout N, Tournel K, Soete G, Storme G. Innovations in image-guided radiotherapy. Nat Rev Cancer. 2007;7:949–60.
Schaue D, McBride WH. Opportunities and challenges of radiotherapy for treating cancer. Nat Rev Clin Oncol. 2015;12:527–40.
Buckley AM, Lynam-Lennon N, O’Neill H, O’Sullivan J. Targeting hallmarks of cancer to enhance radiosensitivity in gastrointestinal cancers. Nat Rev Gastroenterol Hepatol. 2020;17:298–313.
Twyman-Saint Victor C, Rech AJ, Maity A, Rengan R, Pauken KE, Stelekati E, et al. Radiation and dual checkpoint blockade activate non-redundant immune mechanisms in cancer. Nature. 2015;520:373–7.
Schoenhals JE, Cushman TR, Barsoumian HB, Li A, Cadena AP, Niknam S, et al. Anti-glucocorticoid-induced tumor necrosis factor-related protein (GITR) therapy overcomes radiation-induced Treg immunosuppression and drives abscopal effects. Front Immunol. 2018;9:2170.
Dovedi SJ, Cheadle EJ, Popple AL, Poon E, Morrow M, Stewart R, et al. Fractionated radiation therapy stimulates antitumor immunity mediated by both resident and infiltrating polyclonal T-cell populations when combined with PD-1 blockade. Clin Cancer Res. 2017;23:5514–26.
Wang Y, Deng W, Li N, Neri S, Sharma A, Jiang W, et al. Combining immunotherapy and radiotherapy for cancer treatment: current challenges and future directions. Front Pharmacol. 2018;9:185.
McLaughlin M, Patin EC, Pedersen M, Wilkins A, Dillon MT, Melcher AA, et al. Inflammatory microenvironment remodelling by tumour cells after radiotherapy. Nat Rev Cancer. 2020;20:203–17.
Theelen W, Peulen HMU, Lalezari F, van der Noort V, de Vries JF, Aerts J, et al. Effect of pembrolizumab after stereotactic body radiotherapy vs pembrolizumab alone on tumor response in patients with advanced non-small cell lung cancer: results of the PEMBRO-RT phase 2 randomized clinical trial. JAMA Oncol. 2019;5:1276–82.
Welsh J, Menon H, Chen D, Verma V, Tang C, Altan M, et al. Pembrolizumab with or without radiation therapy for metastatic non-small cell lung cancer: a randomized phase I/II trial. J Immunother Cancer. 2020;8:e001001.
Lee NY, Ferris RL, Psyrri A, Haddad RI, Tahara M, Bourhis J, et al. Avelumab plus standard-of-care chemoradiotherapy versus chemoradiotherapy alone in patients with locally advanced squamous cell carcinoma of the head and neck: a randomised, double-blind, placebo-controlled, multicentre, phase 3 trial. Lancet Oncol. 2021;22:450–62.
Tao Y, Auperin A, Sun X, Sire C, Martin L, Coutte A, et al. Avelumab-cetuximab-radiotherapy versus standards of care in locally advanced squamous-cell carcinoma of the head and neck: The safety phase of a randomised phase III trial GORTEC 2017-01 (REACH). Eur J Cancer. 2020;141:21–9.
Wilson WR, Hay MP. Targeting hypoxia in cancer therapy. Nat Rev Cancer. 2011;11:393–410.
Barker HE, Paget JT, Khan AA, Harrington KJ. The tumour microenvironment after radiotherapy: mechanisms of resistance and recurrence. Nat Rev Cancer. 2015;15:409–25.
Martin JD, Seano G, Jain RK. Normalizing function of tumor vessels: progress, opportunities, and challenges. Annu Rev Physiol. 2019;81:505–34.
Kabir AU, Subramanian M, Kwon Y, Choi K. Linking tumour angiogenesis and tumour immunity. Nat Rev Immunol. 2025. https://doi.org/10.1038/s41577-025-01211-z. Online ahead of print..
Jain RK. Normalizing tumor microenvironment to treat cancer: bench to bedside to biomarkers. J Clin Oncol. 2013;31:2205–18.
Fan F, Samuel S, Gaur P, Lu J, Dallas NA, Xia L, et al. Chronic exposure of colorectal cancer cells to bevacizumab promotes compensatory pathways that mediate tumour cell migration. Br J Cancer. 2011;104:1270–7.
Paez-Ribes M, Allen E, Hudock J, Takeda T, Okuyama H, Vinals F, et al. Antiangiogenic therapy elicits malignant progression of tumors to increased local invasion and distant metastasis. Cancer Cell. 2009;15:220–31.
Bradley JD, Hu C, Komaki RR, Masters GA, Blumenschein GR, Schild SE, et al. Long-term results of NRG oncology RTOG 0617: standard- versus high-dose chemoradiotherapy with or without cetuximab for unresectable stage III non-small-cell lung cancer. J Clin Oncol. 2020;38:706–14.
Suntharalingam M, Winter K, Ilson D, Dicker AP, Kachnic L, Konski A, et al. Effect of the addition of cetuximab to paclitaxel, cisplatin, and radiation therapy for patients with esophageal cancer: the NRG oncology RTOG 0436 phase 3 randomized clinical trial. JAMA Oncol. 2017;3:1520–8.
Cantelmo AR, Conradi LC, Brajic A, Goveia J, Kalucka J, Pircher A, et al. Inhibition of the glycolytic activator PFKFB3 in endothelium induces tumor vessel normalization, impairs metastasis, and improves chemotherapy. Cancer Cell. 2016;30:968–85.
Liang H, Deng L, Hou Y, Meng X, Huang X, Rao E, et al. Host STING-dependent MDSC mobilization drives extrinsic radiation resistance. Nat Commun. 2017;8:1736.
Strom T, Harrison LB, Giuliano AR, Schell MJ, Eschrich SA, Berglund A, et al. Tumour radiosensitivity is associated with immune activation in solid tumours. Eur J Cancer. 2017;84:304–14.
Jang BS, Han W, Kim IA. Tumor mutation burden, immune checkpoint crosstalk and radiosensitivity in single-cell RNA sequencing data of breast cancer. Radiother Oncol. 2020;142:202–9.
Oweida AJ, Darragh L, Phan A, Binder D, Bhatia S, Mueller A, et al. STAT3 modulation of regulatory T cells in response to radiation therapy in head and neck cancer. J Natl Cancer Inst. 2019;111:1339–49.
Gong H, Tian S, Ding H, Tao L, Wang L, Wang J, et al. Camrelizumab-based induction chemoimmunotherapy in locally advanced stage hypopharyngeal carcinoma: phase II clinical trial. Nat Commun. 2024;15:5251.
Ai D, Hao S, Shen W, Wu Q, Zhang S, Chen Y, et al. Induction sintilimab and chemotherapy followed by concurrent chemoradiotherapy for locally advanced esophageal cancer: a proof-of-concept, single-arm, multicenter, phase 2 trial. eClinicalMedicine. 2024;69:102471.
Tian L, Goldstein A, Wang H, Ching Lo H, Sun Kim I, Welte T, et al. Mutual regulation of tumour vessel normalization and immunostimulatory reprogramming. Nature. 2017;544:250–4.
Bhandari V, Hoey C, Liu LY, Lalonde E, Ray J, Livingstone J, et al. Molecular landmarks of tumor hypoxia across cancer types. Nat Genet. 2019;51:308–18.
Buffa FM, Harris AL, West CM, Miller CJ. Large meta-analysis of multiple cancers reveals a common, compact and highly prognostic hypoxia metagene. Br J Cancer. 2010;102:428–35.
Winter SC, Buffa FM, Silva P, Miller C, Valentine HR, Turley H, et al. Relation of a hypoxia metagene derived from head and neck cancer to prognosis of multiple cancers. Cancer Res. 2007;67:3441–9.
Ragnum HB, Vlatkovic L, Lie AK, Axcrona K, Julin CH, Frikstad KM, et al. The tumour hypoxia marker pimonidazole reflects a transcriptional programme associated with aggressive prostate cancer. Br J Cancer. 2015;112:382–90.
Seigneuric R, Starmans MH, Fung G, Krishnapuram B, Nuyten DS, van Erk A, et al. Impact of supervised gene signatures of early hypoxia on patient survival. Radiother Oncol. 2007;83:374–82.
Pan X, Li X, Dong L, Liu T, Zhang M, Zhang L, et al. Tumour vasculature at single-cell resolution. Nature. 2024;632:429–36.
Galon J, Costes A, Sanchez-Cabo F, Kirilovsky A, Mlecnik B, Lagorce-Pages C, et al. Type, density, and location of immune cells within human colorectal tumors predict clinical outcome. Science. 2006;313:1960–4.
Hammerl D, Martens JWM, Timmermans M, Smid M, Trapman-Jansen AM, Foekens R, et al. Spatial immunophenotypes predict response to anti-PD1 treatment and capture distinct paths of T cell evasion in triple negative breast cancer. Nat Commun. 2021;12:5668.
Deng L, Liang H, Burnette B, Beckett M, Darga T, Weichselbaum RR, et al. Irradiation and anti-PD-L1 treatment synergistically promote antitumor immunity in mice. J Clin Invest. 2014;124:687–95.
Zeng J, See AP, Phallen J, Jackson CM, Belcaid Z, Ruzevick J, et al. Anti-PD-1 blockade and stereotactic radiation produce long-term survival in mice with intracranial gliomas. Int J Radiat Oncol Biol Phys. 2013;86:343–9.
Liu J, Blake SJ, Yong MC, Harjunpaa H, Ngiow SF, Takeda K, et al. Improved efficacy of neoadjuvant compared to adjuvant immunotherapy to eradicate metastatic disease. Cancer Discov. 2016;6:1382–99.
Young KH, Baird JR, Savage T, Cottam B, Friedman D, Bambina S, et al. Optimizing timing of immunotherapy improves control of tumors by hypofractionated radiation therapy. PLoS ONE. 2016;11:e0157164.
Gray JE, Villegas A, Daniel D, Vicente D, Murakami S, Hui R, et al. Three-year overall survival with durvalumab after chemoradiotherapy in stage III NSCLC-update from PACIFIC. J Thorac Oncol. 2020;15:288–93.
Harris AL. Hypoxia-a key regulatory factor in tumour growth. Nat Rev Cancer. 2002;2:38–47.
Johansson-Percival A, He B, Li ZJ, Kjellen A, Russell K, Li J, et al. De novo induction of intratumoral lymphoid structures and vessel normalization enhances immunotherapy in resistant tumors. Nat Immunol. 2017;18:1207–17.
Park JS, Kim IK, Han S, Park I, Kim C, Bae J, et al. Normalization of tumor vessels by Tie2 activation and Ang2 inhibition enhances drug delivery and produces a favorable tumor microenvironment. Cancer Cell. 2016;30:953–67.
Rahma OE, Hodi FS. The intersection between tumor angiogenesis and immune suppression. Clin Cancer Res. 2019;25:5449–57.
Huang AC, Orlowski RJ, Xu X, Mick R, George SM, Yan PK, et al. A single dose of neoadjuvant PD-1 blockade predicts clinical outcomes in resectable melanoma. Nat Med. 2019;25:454–61.
Kwon M, An M, Klempner SJ, Lee H, Kim KM, Sa JK, et al. Determinants of response and intrinsic resistance to PD-1 blockade in microsatellite instability-high gastric cancer. Cancer Discov. 2021;11:2168–85.
Tumeh PC, Harview CL, Yearley JH, Shintaku IP, Taylor EJ, Robert L, et al. PD-1 blockade induces responses by inhibiting adaptive immune resistance. Nature. 2014;515:568–71.
Rizvi NA, Hellmann MD, Snyder A, Kvistborg P, Makarov V, Havel JJ, et al. Cancer immunology. Mutational landscape determines sensitivity to PD-1 blockade in non-small cell lung cancer. Science. 2015;348:124–8.
Magen A, Hamon P, Fiaschi N, Soong BY, Park MD, Mattiuz R, et al. Intratumoral dendritic cell-CD4(+) T helper cell niches enable CD8(+) T cell differentiation following PD-1 blockade in hepatocellular carcinoma. Nat Med. 2023;29:1389–99.
Wang W, Li T, Cheng Y, Li F, Qi S, Mao M, et al. Identification of hypoxic macrophages in glioblastoma with therapeutic potential for vasculature normalization. Cancer Cell. 2024;42:815–32 e12.
Funding
This work was supported by the National Natural Science Foundation of China (U22A20326, 82003033, 82503671, 31870846, 81872454, 21441010), National Key R&D Plan in China (MOST-2016YFC1303200, 2017YFC0107600), Shanghai Rising-Star Program (23YF1406700), Funding from Shanghai Key Laboratory of Radiation Oncology.
Author information
Authors and Affiliations
Contributions
S.N.H., Z.L.K., and K.L.Z. developed the concepts, analyzed the data, and designed the experiments. S.N.H. performed experiments. Q.X.W., X.Y.Z., and X.L.M. established the animal models; D.S.A. performed flow cytometry and animal radiation; and I.T. and J.Y.S. isolated the spleen cells. D.S.A. and Q.X.W. performed the immunofluorescence analysis. Y.C., Q.L., J.Y.D., and H.C.Z. developed the study methodology. S.N.H. and D.S.A. interpreted data. S.N.H., D.S.A., Q.X.W., Z.L.K., and K.L.Z. prepared the manuscript. Z.L.K. and K.L.Z. supervised the study. ALL authors read and approved the final version of this manuscript.
Corresponding authors
Ethics declarations
Competing interests
The authors declare no competing interests.
Ethical approval and consent to participate
This study was approved by the Animal Care and Use Institutional Committee of the Fudan University Shanghai Cancer Center (FUSCC-IACUC-S20210019).
Additional information
Publisher’s note Springer Nature remains neutral with regard to jurisdictional claims in published maps and institutional affiliations.
Supplementary information
Rights and permissions
Open Access This article is licensed under a Creative Commons Attribution 4.0 International License, which permits use, sharing, adaptation, distribution and reproduction in any medium or format, as long as you give appropriate credit to the original author(s) and the source, provide a link to the Creative Commons licence, and indicate if changes were made. The images or other third party material in this article are included in the article’s Creative Commons licence, unless indicated otherwise in a credit line to the material. If material is not included in the article’s Creative Commons licence and your intended use is not permitted by statutory regulation or exceeds the permitted use, you will need to obtain permission directly from the copyright holder. To view a copy of this licence, visit http://creativecommons.org/licenses/by/4.0/.
About this article
Cite this article
Hao, S., Ai, D., Wang, Q. et al. PD-1 inhibitor improves radiosensitivity by tumor vessel normalization. Br J Cancer (2025). https://doi.org/10.1038/s41416-025-03315-8
Received:
Revised:
Accepted:
Published:
Version of record:
DOI: https://doi.org/10.1038/s41416-025-03315-8







