Abstract
Near-infrared (NIR)-II fluorescence imaging-guided photodynamic therapy (PDT) has shown great potential for precise diagnosis and treatment of tumors in deep tissues; however, its performance is severely limited by the undesired aggregation of photosensitizers and the competitive relationship between fluorescence emission and reactive oxygen species (ROS) generation. Herein, we report an example of an anionic pentamethine cyanine (C5T) photosensitizer for high-performance NIR-II fluorescence imaging-guided PDT. Through the counterion engineering approach, a triphenylphosphine cation (Pco) modified with oligoethylene glycol chain is synthesized and adopted as the counterion of C5T, which can effectively suppress the excessive and disordered aggregation of the resulting C5T-Pco by optimizing the dye amphipathicity and enhancing the cyanine-counterion interactions. Dynamic tuning of fluorescence characteristics and ROS generation is achieved at the aggregate level, resulting in an impressive type I ROS generation under 760 nm light irradiation, accompanied by efficient NIR-II fluorescence emission excited at 808 nm. As a result, excitation wavelength selective NIR-II fluorescence imaging-guided PDT has been successfully demonstrated for tumor diagnosis and therapeutics of female mice.
Similar content being viewed by others
Introduction
Photodynamic therapy (PDT) has been widely considered as a promising non-invasive and spatiotemporally selective tumor treatment when compared with traditional surgery and chemotherapy1,2. Leveraging the fluorescence properties of the photosensitizer (PS), imaging-guided PDT could realize highly accurate treatment3,4. Recently, the second near-infrared window (NIR-II, 1000–1700 nm) has garnered increased attention for fluorescence imaging5,6,7, because it has low light scattering in biological tissues to enable deep penetration, and the endogenous fluorescence in this window is very weak. However, it remains a significant challenge to simultaneously achieve bright NIR-II fluorescence and efficient generation of reactive oxygen species (ROS), due to the general competitive relationship between them according to the Jablonski diagram8,9.
To date, various functional organic dyes have been utilized as fluorescence imaging-guided PDT PSs4,10. Among them, cyanine dyes have attracted immense interest due to their simple synthesis, intense NIR absorption and fluorescence, favorable biocompatibility, and low dark cytotoxicity1,11,12,13,14. Notably, indocyanine green (ICG), a prominent NIR-I fluorescent heptamethine cyanine, has received approval from the US Food and Drug Administration for clinical use as an in vivo imaging agent8,15. Due to its off-peak tail emission exceeding 1000 nm, ICG has been further confirmed as a candidate for NIR-II fluorescence imaging-based PDT16,17. Nevertheless, its in vivo performance is severely limited by poor chemical stability, reduced fluorescent brightness, and unsatisfactory ROS generation ability10,18,19.
Lengthening the polymethine chain is the most efficient structural modification strategy to redshift the wavelength of cyanines20,21,22. Unfortunately, it inevitably increases the structural rigidity to induce an undesired symmetry-breaking Peierls transition process23,24. In this context, designing long-wavelength cyanines with a short polymethine chain will be very valuable but challenging25. What’s more, highly polarizable cyanines not only often suffer from poor chemical stability in vivo26,27 and serious solvatochromism-caused fluorescence quenching in polar media28, but also exhibit a strong and uncontrolled aggregation tendency, which significantly suppresses fluorescence emission and ROS generation, commonly known as the aggregation-caused quenching (ACQ) phenomenon29,30,31. To improve the ROS generation ability, functionalization of cyanines with heavy atoms, free radical groups, or orthogonal electron pairs has been employed, but these have been found to cause some negative effects such as quenched fluorescence, increased dark cytotoxicity, etc32,33,34,35,36. To achieve efficient NIR-II fluorescence imaging-guided PDT, there is an urgent need for new and subtle molecular design strategies to optimize the properties of cyanines at both molecular and aggregate levels37.
In recent years, we have focused on the study of anionic cyanines with negative charge delocalized on the polymethine chain based on a strong electron-withdrawing end group, namely (2-(3-cyano-4,5,5-trimethylfuran-2(5H)-ylidene)malononitrile (TCF)38,39,40. Compared to the widely-used cationic indocyanines, anionic TCF cyanines have two inherent advantages: (1) more red-shifted absorption/emission at the same polymethine chain length; (2) improved chemical and photochemical stability41,42. Unfortunately, these anionic dyes are more susceptible to strong ACQ effects. Recently, we have successfully developed a type of anionic TCF trimethine type II PSs (C3T-Pc, Fig. 1a) with dodecyl(triphenyl)phosphonium cation (Pc) as the counterion, which can form well-controlled J-aggregates in both aqueous solution and nanoparticles (NPs), thus enabling impressive J-aggregate-enhanced ROS generation for NIR-I fluorescence imaging-guided PDT40.
a Molecular structure of anionic cyanines C3T-Pc, C5T-Pc and C5T-Pco. Schematic illustration of the influence of chain extending (b) and counterion engineering (c) on the nonaggregate and aggregate fluorescence properties, respectively. d The effects of changing the excitation wavelength on the ROS generation and PL intensity. e Schematic illustration of NIR-II fluorescence imaging-guided photodynamic therapy of anionic pentamethine cyanine in the well-controlled aggregate state.
In this work, we demonstrate a clever counterion engineering approach that enables the anionic TCF pentamethine cyanine (C5T) to bececome a high-performance PS for NIR-II fluorescence imaging-guided PDT (Fig. 1a). As the polymethine chain length is increased, the fluorescence emission of the resulting C5T dye shows a significant redshift of 116 nm compared to that of C3T-Pc (Fig. 1b) but accompanied by a more pronounced ACQ effect (Fig. 1c), even with Pc as the counterion. To overcome this problem, an oligoethylene glycol chain-modified triphenylphosphine cation (Pco) was further designed as a counterion for C5T (Fig. 1a), and the resulting C5T-Pco exhibits a well-controlled aggregation behavior in both aqueous solution and NPs, which is attributed to optimized amphipathicity and enhanced cyanine-counterion interactions. Thus, a bright NIR fluorescence emission is obtained in the aggregate state (Fig. 1c), associated with a stronger off-peak tail emission exceeding 1000 nm than that of ICG. Furthermore, by optimizing the preparation process of C5T-Pco NPs, excitation wavelength selective fluorescence and ROS generation can be achieved at the aggregate level (Fig. 1d), leading to remarkable NIR-II fluorescence imaging-guided type I PDT efficacy for tumor diagnosis and treatment (Fig. 1e).
Results
Photophysical properties of solutions and theoretical simulation results
As shown in Supplementary Fig. 1, C5T-Na was prepared by condensing TCF end-group and benzylidene diphenylamine hydrochloride in acetic anhydride, while PcoBr was obtained by refluxing triphenylphosphine with brominated oligoethylene glycol chains in toluene. Then, C5T-Pc and C5T-Pco were simply obtained through an ion exchange between C5T-Na and the phosphonium salts with yields of 78% and 83%, respectively. Their structures have been well characterized, with the details provided in the Experimental Section in the Supporting Information (SI). The photophysical properties of TCF pentamethines were systematically studied, with the related data listed in Supplementary Table 1. As shown in Fig. 2a, both C5T-Pc and C5T-Pco exhibit nearly the same NIR absorption band in the dilute tetrahydrofuran (THF) solutions, with the maximum absorption wavelength of 763 nm and high molar coefficients over 3.0 × 105 M−1 cm−1. Besides, the photoluminescence (PL) properties are also very similar for both dyes in THF solutions (Fig. 2b), showing similar maximum emission wavelength (λPL, 796 nm), full width at half maximum (FWHM, 38 nm) and absolute photoluminescence quantum yield (ΦPL, 23.7% for C5T-Pc and 25.3% for C5T-Pco, respectively, Supplementary Fig. 2). These results indicate that the structural variation of the counterions has a negligible impact on the electronic structure of the pentamethines in the non-aggregate state.
Absorption spectra (a) and PL emission spectra (b) of 5 µM C5T-Pc and C5T-Pco in the THF solutions and THF/H2O mixtures (1/99, V/V). c Relative PL intensity plots of the maximum peaks of 5 µM C5T-Pc and C5T-Pco in THF/H2O mixtures dependent on the fw; Absorption spectra (d) and PL spectra (e) of 5 µM C5T-Pco in different solvents, TOL: toluene; DCM: dichloromethane; THF: tetrahydrofuran; DMSO: dimethyl sulfoxide. f Normalized infrared transmission spectra of C5T-X and PcoBr. g Calculated electrostatic surface potential profile of C5T-Pco based on the DFT method. h Calculated aggregation behavior of C5T-Pco under nanoconfinement conditions based on MD simulations. i J-value distribution versus distance of C5T-Pco aggregates. j Two packing modes of C5T-Pco J-dimers with high J values. (λex = 700 nm).
As expected, the counterion variation makes their photophysical properties quite distinct in the aggregate state (Supplementary Fig. 3). When water was added to THF as a poor solvent with a volume fraction (fw) of 99%, the absorption band of C5T-Pc is significantly broadened, with a blue shift of 64 nm compared to that in THF solution (Fig. 2a), thereby losing the typical absorption spectral characteristics of cyanines. Meanwhile, it also shows a significantly blue-shifted and quenched emission (Fig. 2b). These phenomena are not surprising, which normally occur for highly polarizable cyanines due to the combined effects of aggregation and solvent polarity in water28. In contrast, C5T-Pco retains the photophysical properties of cyanines in water, and a typical cyanine absorption band can still be observed as shown in Fig. 2a, albeit with a blue shift and reduced absorbance. Besides, the PL emission of C5T-Pco is also not quenched in water (Fig. 2b), and its intensity is still much higher than that of C5T-Pc (Fig. 2c). It is worth noting that as the solvent polarity increases, both dyes show a blue-shifted absorption and emission as shown in Fig. 2d and Supplementary Fig. 4a, mainly due to the negative solvatochromic effect28. Nevertheless, a clear PL emission anti-quenching phenomenon is observed for both dyes (Fig. 2e and Supplementary Fig. 4b) upon increasing the solvent polarity (except water), which is often difficult to achieve for highly polarizable dyes. We, therefore, attribute this phenomenon to the unique anionic cyanine structure with phosphonium counterion. Overall, based on the above results, it is reasonable to conclude that the use of Pco as the counterion can significantly suppress the serious aggregation behavior of C5T dye in water. This is further confirmed by their thin-film absorption results (Supplementary Fig. 5); the film absorption band of C5T-Pco shows a much smaller redshift of 21 nm than that of C5T-Pc.
Figure 2f shows the Fourier-transform infrared (FT-IR) spectra of dyes and PcoBr, in which the C = C stretching vibration intensity of polymethine chain (~ 1637 cm−1) in C5T-Pc and C5T-Pco are significantly reduced, compared to that in C5T-Na, suggesting the existence of strong intramolecular cyanine-counterion interactions. In this manner, molecular geometry and electrostatic potential analysis of C5T-Pco were analyzed based on density function theory (DFT, Fig. 2g), showing a close distance (2.65 Å for N-H-C, 5.03 Å for C-P) between cyanine and counterion, as well as highly delocalized and symmetrical charge distribution among the polymethine chain. Moreover, from FT-IR spectra, it can be observed that the C-H stretching vibration peaks of oligoethylene glycol (2874 and 3057 cm−1) in C5T-Pco nearly disappear, while C5T-Pc still retains these vibration peaks from dodecyl chain, meaning a much enhanced intermolecular cyanine-counterion interaction for C5T-Pco. The molecular dynamics (MD) simulations were further performed to investigate the aggregation behaviors of C5T-Pco under nanoconfinement (Fig. 2h, i). The careful analysis of aggregates reveals that the number of J-aggregates is higher than that of H-aggregates, despite having lower coupling constants, suggesting a greater propensity for C5T-Pco to form J-aggregates. Moreover, Fig. 2j and Supplementary Fig. 6 also show that there are multiple packing modes for both J-aggregates and H-aggregates due to the complicated intermolecular interactions.
Furthermore, the isothermal titration calorimetry (ITC) experiments were conducted by titrating a PcBr or PcoBr acetonitrile solution (1.0 mM, 60 μL) into a C5T-Na acetonitrile solution (0.1 mM, 300 μL)43. The results (Supplementary Fig. 7) show that C5T-Na exhibits a lower equilibrium dissociation constant (Kd) with PcoBr compared to PcBr, indicating a stronger affinity between C5T-Na and PcoBr, attributed to the presence of the oligoethylene glycol chain in Pco. It is worth noting that although the enthalpic (ΔH) contribution to the Gibbs free energy (ΔG) becomes more favorable for PcBr compared to PcoBr, this is counterbalanced by a less favorable entropic (ΔS) contribution, resulting in a relatively small difference in ΔG at 298.15 K (Supplementary Table 2). The above calculation and experimental results, therefore, indicate that the introduction of the amphiphilic oligoethylene glycol chain into counterions not only improves the dye dispersibility in water but also enhances the cyanine-counterion interactions, both of which contribute to suppressed aggregation44.
The absorption (Fig. 3a, b) and PL spectra (Fig. 3c, d) of dyes at different concentrations were further measured to deeply investigate the counterion impact on the aggregation behaviors and photophysical properties. As the mass concentration gradually increases from 2.5 to 25 μg mL−1, neither C5T-Pc nor C5T-Pco exhibits any significant shape change in their normalized absorption spectra. However, their fluorescence properties are more sensitive to the concentration change. As the concentration increases from 1.0 to 25 μg mL−1, the fluorescence intensity of C5T-Pc gradually increases with λPL red-shifting from 790 to 809 nm, due to enhanced intermolecular exciton coupling, and its PL emission is almost quenched when increasing the concentration to100 μg mL−1. A similar trend is obtained for C5T-Pco, but the fluorescence intensities at high concentrations (> 25 μg mL−1) are much higher than those of C5T-Pc. As shown in Fig. 3d, the fluorescence peak remains clear even at 250 μg mL−1. This concentration-dependent photophysical property strongly suggests that the introduction of Pco as the counterion can effectively suppress the excessive aggregation and the undesired ACQ phenomenon.
Normalized concentration-dependent absorption spectra (a, b) and concentration-dependent PL emission spectra (c, d) of C5T-Pc and C5T-Pco in THF solutions; Absorption spectra of 5 µM C5T-Pco in EtOH solutions (e), C5T-Pc (f) and C5T-Pco (g) in EtOH/H2O mixtures (1/9, V/V) under white light irradiation (0.1 W cm−2) for different time. (λex = 700 nm).
Both dyes exhibit similar and high photostability in dilute EtOH solutions as shown in Fig. 3e and Supplementary Fig. 8a, but become completely different in the aggregate state, i.e., in EtOH/H2O mixtures (1/9, V/V). As displayed in Fig. 3f, g, and Supplementary Fig. 8b, C5T-Pc unexpectedly shows better photostability than C5T-Pco. It is well known that the poor photostability of cyanines is mainly due to their susceptibility to self-generated ROS species under light irradiation, leading to the breakdown of the conjugated system by the nucleophilic attack on the polymethine chain45. Therefore, the above result indirectly indicates that more ROS can be generated by C5T-Pco in the aggregate state, resulting in poor photostability46.
Photophysical properties of NPs
Since most cyanines are hydrophobic, it is common to encapsulate them in NPs to improve their biocompatibility as well as tumor accumulation ability47,48. However, cyanines often undergo strong and disordered aggregation within NPs, limiting the expression of their intrinsic photophysical characteristics30. To verify whether the above-mentioned aggregation properties can be retained in the NPs for in vivo applications, the membrane hydration method was employed to prepare C5T-Pco NPs by adopting the amphiphilic polymer F127 as the encapsulation matrix. Transmission electron microscopy (TEM) images reveal that the average particle sizes of C5T-Pc and C5T-Pco NPs are 61 ± 18 and 124 ± 51 nm, respectively (Fig. 4a).
a TEM images of C5T-Pc and C5T-Pco NPs. The results are represented of n = 1 independent experiment. (Scale bar: 250 nm). b Absorption spectra of C5T-Pco NPs ([C5T-Pco] = 50 µg mL−1) with different mass concentrations of F127; c PL spectra of C5T-Pco NPs with different mass concentrations of C5T-Pco (λex = 700 nm) when fixing the concentration of F127 (25 mg mL−1). d PL spectra of C5T-Pc and C5T-Pco NPs (λex = 700 nm). Normalized absorption spectrum, normalized excitation spectrum (λem = 796 nm (e) or λem = 824 nm (f)), and normalized emission spectrum (λex = 700 nm) of 5 µg mL−1 C5T-Pco THF solution (e) or 100 µg mL−1 C5T-Pco NPs (f). g PL spectra for absolute ΦPL tests of 100 µg mL−1 ICG water solution and C5T-Pco NPs, inset is NIR-II fluorescence image of C5T-Pco NPs. h NIR-II fluorescence images of capillary tubes filled with ICG water solution or C5T-Pc and C5T-Pco NPs ([cyanine] = 100 μg mL−1), masked with the fat emulsion injection with different depths. (λex = 808 nm, 1100 nm long-pass filter, 100 ms exposure time, 30% laser intensity).
The particle size distributions of NPs were studied by dynamic light scattering (DLS) measurements (Supplementary Fig. 9a–d), and the results show that both NPs exhibit a relatively poor monodispersity, possibly due to the large excess of F127 used, which will be discussed later. The fresh C5T-Pco NPs exhibited a slightly larger mean diameter and polydispersity index (PDI) in phosphate-buffered saline (PBS) solution compared to the fresh C5T-Pc NPs, but the particle size of C5T-Pc NPs increased rapidly from ~ 100 nm to ~ 3000 nm over a period of 14 days, while that of C5T-Pco NPs showed a relatively small change. In fetal bovine serum (FBS) solution, both NPs showed decreased mean diameters and PDIs due to their complex media similar to physiological environments. Nevertheless, C5T-Pco NPs still showed less change in mean diameters over 7 days (Supplementary Fig. 9e–h). Besides, C5T-Pco NPs also exhibited less change in absorbance than C5T-Pc NPs over 14 days (Supplementary Fig. 10a, b). All these results, therefore, indicate the superior stability of C5T-Pco NPs. Zeta potential measurements also revealed that both C5T-Pc and C5T-Pco NPs have negative surface charges (Supplementary Fig. 9i). Since the negatively charged surface is crucial for preventing nanoparticle aggregation and immune recognition during blood circulation, the more negative zeta potential of C5T-Pco ( − 2.59 mV) than C5T-Pc ( − 1.68 mV) NPs in PBS solution well explains the above stability results. Furthermore, it is interesting to note that both NPs exhibited reduced zeta potentials (around − 4.0 mV) in FBS solution with minimal variation over storage time, which may improve their stability in the in vivo environment. Therefore, C5T-Pco NPs exhibit a more suitable size and stability that can enable enhanced permeability and retention effect, making them suitable for intravenous injection49.
In addition, the photostability of C5T-Pc and C5T-Pco NPs in various solvents (DI, PBS, pH = 5 PBS, FBS) was investigated by measuring the absorption and fluorescence spectra after laser irradiation for 15 min. Both NPs retained over 50% of their initial absorbance (Supplementary Fig. 10c, d), regardless of the solvent, demonstrating their satisfactory photostability, which could be attributed to their anionic polymethine structure. Intriguingly, upon irradiation, both of C5T-Pc and C5T-Pco NPs displayed an enhancement in fluorescence (Supplementary Fig. 10e, f), particularly in PBS. Although the underlying mechanism is still unclear, this fluorescence enhancement holds promise for further improving their fluorescence imaging effect.
It is encouragingly found that the photophysical properties of the resulting NPs can be effectively controlled by fine-tuning the concentrations of F127 and C5T-Pco. As shown in Fig. 4b, by fixing the mass concentration of C5T-Pco at 50 μg mL−1, the resulting C5T-Pco NPs exhibit a relatively weak and broadened absorption band if the mass concentration of F127 is below 20 mg mL−1. However, when the mass concentration of F127 increases to 25 mg mL−1, an obvious transformation in the spectral properties of C5T-Pco NPs occurs, accompanied by the observation of a strong and sharp absorption band, which could be attributed to the suppressed aggregation. Based on the above results, we further measured the concentration-dependent photophysical properties of C5T-Pco NPs by fixing the mass concentration of F127 at 25 mg mL−1. As shown in Supplementary Fig. 11, even with C5T-Pco concentration increases to 150 μg mL−1, the NPs still preserve the absorption spectral characteristics of cyanines, with the peak ideally positioned at 763 nm. C5T-Pco NPs present a similar fluorescence change trend as the solution state, and Fig. 4c shows the fluorescence redshifts progressively with increasing concentration. Particularly, when the concentration of C5T-Pco reaches 100 μg mL−1, C5T-Pco NPs exhibit a significantly redshifted λPL (824 nm) while maintaining satisfactory PL intensity, the same as that in the THF solution (Supplementary Fig. 12). In contrast, C5T-Pc NPs exhibited a noticeable blue shift and band broadening in the absorption spectra under the same condition (Supplementary Fig. 13), accompanied by a severe ACQ phenomenon (Fig. 4d). These results therefore suggest that through the modulation of F127 and C5T-Pco concentrations, the resulting C5T-Pco NPs retain the structural symmetry of cyanines even in the aggregate state, thereby preserving their excellent photophysical properties.
In general, the fluorescence excitation spectrum of a cyanine is highly overlapped with the absorption spectrum, attributed to their rigid structure and relatively small transition dipole moments50. As shown in Fig. 4e, C5T-Pco indeed displays such cyanine photophysical characteristics in the dilute solution. Surprisingly, there is a significant difference between the fluorescence excitation and absorption spectra found for C5T-Pco in the concentrated solution (Supplementary Fig. 14) and NPs (Fig. 4f), showing that the fluorescence intensity is significantly reduced if excited within the absorption spectral range (730–780 nm). Such an interesting phenomenon thus indicates that when C5T-Pco aggregates, the probability of intersystem crossing (ISC) significantly increases when excited within the absorption spectral range, thereby closing the fluorescence relaxation channel51. In addition, the excitation spectrum of C5T-Pco exhibits two new strong peaks over 800 nm, and if excited at 808 nm, the fluorescence intensity is much stronger than that excited at 760 nm (Supplementary Fig. 15 and Fig. 1d), up to 7.9 times. We attribute this interesting phenomenon to the energy splitting induced by different aggregation levels, and more efficient radiative relaxation can be realized with the excitation wavelength over 800 nm. These results are indeed interesting and suggest the possibility of dynamically tuning the fluorescence and ROS generation, which has rarely been demonstrated so far.
The absolute ΦPLs of C5T-Pco NPs with different dye mass concentration of 25–100 μg mL−1 were then tested under 808 nm excitation as shown in Fig. 4g and Supplementary Fig. 16, demonstrating high ΦPLs varying from 2.11% to 3.80% within the PL window above 814 nm, which are 53–95 times higher than that of 100 μg mL−1 ICG water solution (ΦPL = 0.04%) and also surpass those of most NIR dyes23,52,53. Moreover, the PL spectrum of C5T-Pco NPs resembles that of ICG and shows a noticeable tailing effect in the NIR-II region as illustrated in the inset of Fig. 4g. As a result, the ΦPLs of 0.05%–0.06% still can be observed within the window above 1000 nm25. A fat emulsion injection was then used to mimic the biological tissue in vivo for studying the tissue penetration capability of NIR-II fluorescence, with the results shown in Fig. 4h54. A very weak fluorescence signal was detected for C5T-Pc NPs, while ICG only showed a limited penetration depth of merely 1 mm. In sharp contrast, C5T-Pco NPs not only achieve a remarkable fluorescence penetration depth of over 6 mm but also exhibit a higher imaging contrast, making them promising for NIR-II fluorescence imaging.
ROS generation ability of NPs
As mentioned above, the well-controlled aggregation of C5T-Pco in NPs can facilitate ISC when excited within the absorption spectral range, which could be beneficial to ROS generation. Subsequently, the ROS generation ability of C5T-Pco NPs was tested by adopting 2’,7’-dichlorodihydrofluorescein diacetate (DCFH-DA) as a fluorescent probe with an excitation wavelength set at 760 nm, which aligns with its maximum absorption wavelength55. As shown in Supplementary Fig. 17a, b, the ROS generation was found to be highly related to the concentration of F127 and dye, and when the mass concentration of F127 increases to 25 mg mL−1, or that of C5T-Pco increases to 100–150 μg mL−1, the PL response of the DCFH-DA probe gradually increases, indicating a well-controlled aggregation of C5T-Pco at this condition. Further, increasing dye concentration causes a reduction of ROS generation, possibly attributed to the over-disordered aggregation. As a result, NPs composed of 25 mg mL−1 F127 and 100 μg mL−1 C5T-Pco show a good balance between different relaxation processes, providing satisfactory ROS generation and NIR-II fluorescence for further applications. Furthermore, to check whether the dyes have a photothermal effect, we measured the photothermal heating curves of PBS, C5T-Pc, and C5T-Pco NPs under 760 nm laser irradiation (0.3 W cm−2), as shown in Supplementary Fig. 18, and found that both NPs only show a temperature increase of less than 2 °C after 5 min of irradiation, a clear indication of weak photothermal (PTT) effect.
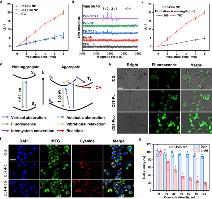
The ROS generation ability of C5T-Pco NPs also improves with increasing the laser intensity as shown in Supplementary Fig. 17c. Within the initial 5 min (linear range), there is a favorable correlation between ROS generation and laser intensity at a laser intensity of 0.3 W cm−2. Figure 5a demonstrates that the ROS generation of C5T-Pco NPs is 2.9 times that of ICG after 5 min of irradiation. In contrast, the ROS generation of C5T-Pc NPs is only 0.8 times that of ICG. These results highlight the crucial role of maintaining a well-controlled aggregation of cyanines in effective ROS generation. It is worth noting that the DCFH-DA response of C5T-Pco NPs can increase up to 54 times for a longer irradiation time (Supplementary Fig. 17c, i.e., 10 min for a laser intensity of 0.97 W cm−2), demonstrating its enormous potential as an efficient PS for PDT.
a Relative PL signal curves of DCFH-DA solution at 525 nm in the presence of ICG, C5T-Pc and C5T-Pco NPs under 808, 760, and 760 nm laser irradiation (0.3 W cm−2), respectively. b EPR spectra of DMPO solutions with C5T-Pc NPs, C5T-Pco NPs, and PBS before and after 760 nm laser (L) irradiation for 1 min. c Relative PL signal intensity of DCFH-DA solution at 525 nm in the presence of C5T-Pco NPs under 808 and 760 nm laser irradiation (0.3 W cm−2), respectively. d Schematic illustration of molecular orbitals and transition pathway of non-aggregate and aggregate. e CLSM images of ROS production in 4T1 cells as determined by DCFH-DA and ICG, C5T-Pc or C5T-Pco NPs co-staining after 808, 760, and 760 nm laser irradiation for 5 min, respectively. The scale bar (50 μm) in the first image applies to the others. f CLSM images of the colocalization of ICG, C5T-Pc, and C5T-Pco NPs with nucleus and mitochondria stained with DAPI and MTG in 4T1 cells, respectively. The scale bar (50 μm) in the first image applies to the others. g Relative viabilities of 4T1 cells incubated with different concentrations of C5T-Pco NPs under normoxic conditions with the irradiation of 760 nm laser (0.3 W cm−2, 5 min) or not. The results are represented of n = 3 (for PL signal curves of DCFH-DA) or 6 (for cell viability) independent experiments. All graphs are represented as means ± s.d.
Besides, we found that the ROS generation rate of C5T-Pco NPs is distinctly different from the well-known PS Chlorin e6 (Ce6) (Supplementary Fig. 19a) and is not dependent on oxygen concentration (Supplementary Fig. 19b). This thus may be related to their different ROS generation mechanisms. To determine the type of ROS, 9,10-anthracenediylbis(methylene)dimalonic acid (ABDA) was first employed as the singlet oxygen (1O2) indicator56,57. As shown in Supplementary Fig. 20a, there is no significant change in the absorption peak of ABDA under irradiation for 3 min. Besides, there is also no distinct luminescence peak at ~ 1270 nm in the phosphorescence spectra of PBS and C5T-Pco NPs (Supplementary Fig. 20b)58,59. Their results, therefore, indicate that C5T-Pco NPs could not produce any 1O2, unlike Ce6. 5,5-dimethyl-1-pyrroline N-oxide (DMPO) can react with different ROS to produce different free radicals, whose electron paramagnetic resonance (EPR) signal is typically employed to distinguish the type of ROS60. As shown in Fig. 5b, both C5T-Pc and C5T-Pco NPs exhibit similar EPR spectra under irradiation for 1 min. Based on the peak ratio of 1:2:2:1, the ROS generated by NPs is distinguished as •OH, one of Type I ROS. Moreover, the stronger signal response for C5T-Pco than C5T-Pc further indicates its stronger ROS generation ability. Nitrotetrazolium blue chloride (NBT) was also employed as an indicator to check whether C5T-Pco NPs can generate O2•-, another common Type I ROS. NBT can be reduced by O2•- to form insoluble NBT-formazan61 or the diformazan product62,63, accompanied by a decrease in absorption intensity at 260 nm or 560 nm. As shown in Supplementary Fig. 20c, d, there is no significant change in the absorption peak of NBT under irradiation over 3 min, even with the presence of nicotinamide adenine dinucleotide (NADH), thereby confirming the absence of O2•- generation. Overall, the results indicate a type-I photosensitization mechanism (mediated by ·OH) for both C5T-Pc and C5T-Pco NPs rather than a type-II mechanism (mediated by 1O2), which have been rarely reported for cyanine-based PSs so far (Supplementary Table 3). For Type I PSs, radicals can be produced through an electron/proton transfer mechanism and, therefore, have a low dependence on oxygen concentration, making these anionic cyanine NPs more promising for clinical application in hypoxic environments, such as tumor cells64,65, compared to Type II PSs like ICG and Ce6.
Figure 5c shows that the ROS generated by C5T-Pco NPs under 760 nm irradiation for 5 min is almost 4.2 times that under 808 nm irradiation, suggesting that C5T-Pco NPs are more prone to undergo ISC rather than the radiative relaxation under 760 nm excitation, which is consistent with the results obtained with the PL spectra (Fig. 4f). Therefore, it can be concluded that C5T-Pco exhibits interesting excitation wavelength-dependent relaxation processes in the aggregate state, leading to an excitation wavelength selective fluorescence imaging and PDT effect. As illustrated in Fig. 5d, C5T-Pco undergoes band splitting in the aggregate state to reduce the singlet-triplet energy gap (ΔEST)66. When C5T-Pco is excited by vertical absorption (e.g., 760 nm excitation), it is more likely to undergo ISC, which increases ROS generation but reduces fluorescence intensity. However, when C5T-Pco is excited by adiabatic absorption (e.g., 808 nm excitation), it prefers to emit fluorescence through radiative relaxation. Our results encouragingly suggest a feasible solution to solve the general trade-off between fluorescence emission and ROS generation.
Tumor diagnostic and therapeutic effects of NPs
Co-staining experiments based on the DCFH-DA probe were also conducted to detect the intracellular ROS generation of NPs in vitro by confocal laser scanning microscope (CLSM)18,67. As shown in Fig. 5e, mouse breast cancer (4T1) cells stained with C5T-Pco NPs display a significantly enhanced green fluorescence signal compared to those stained with ICG and C5T-Pc NPs after laser irradiation, further confirming the superior ROS generation of C5T-Pco NPs in vitro67. We further investigated the intracellular location of NPs in cells using CLSM, and compared to those with ICG, a more visible red signal can be observed in the cells incubated with both C5T NPs, which notably overlaps with the green signal region of MTG, as shown in Fig. 5f. So, both NPs exhibit cellular uptake and mitochondrial targeting abilities, attributable to the presence of the triphenylphosphonium counterion68, but C5T-Pco NPs perform much better.
The cytotoxicity of PSs at different concentrations on 4T1 cells was quantitatively evaluated using the thiazolyltetrazolium (CCK-8) kits, showing that, similar to ICG, both C5T-Pc and C5T-Pco NPs exhibit low dark cytotoxicity even at a high concentration of 100 μg mL−1 (Fig. 5g and Supplementary Fig. 21a, b), with the cell viability consistently surpassing 90%. Subsequently, to assess the in vitro PDT effect, the cell viabilities of 4T1 cells were tested under laser irradiation (0.3 W cm-2) after incubation with different concentrations. As shown in Fig. 5g, the cell viability decreases from 71% to 18% as the mass concentration of C5T-Pco gradually increases from 10 to 100 μg mL−1, while the cell viability decreases to 21% (ICG) and 24% (C5T-Pc NPs) at the same concentration. To identify the origin of the cytotoxicity for NPs, we further investigated the cell viability of the 4T1 cells under different conditions. Firstly, a fixed temperature of 4 °C was used to conduct this experiment, showing similar viabilities (Supplementary Fig. 21c) as those from Fig. 5g, and thus excluding the PTT effect. Moreover, it was found that the cell viabilities (Supplementary Fig. 21d, e) measured under hypoxic conditions remained unchanged compared to those under normoxic conditions. We also assessed the viability of cells incubated with C5T-Pco NPs and different ROS scavengers (Supplementary Fig. 21f), demonstrating that the cells treated with C5T-Pco NPs and N-Acetyl-L-cysteine (NAC, a general ROS scavenger, 5 mM)69,70 or Mannitol (a ·OH scavenger, 2 mM)71,72 exhibit higher viabilities compared to those with C5T-Pco NPs alone or with 1,4-diazabicyclo[2.2.2]octane (DABCO, a 1O2 inhibitor, 2 mM)73,74. These results, therefore, directly indicate a type I photosensitization mechanism for C5T-Pc and C5T-Pco NPs rather than type II photosensitization or photothermal hyperthermia. The phototoxicity of C5T-Pco NPs can be further validated by double-staining experiments (live cells in green and dead cells in red) as shown in Supplementary Fig. 22. As a result, C5T-Pco NPs hold great promise for the NIR-II fluorescence imaging-guided type I PDT applications68,75.
Finally, the in vivo tumor diagnostic and therapeutic effects of C5T-Pco NPs were investigated. First, the female BALB/c mice bearing 70 mm3 4T1 tumors were randomly divided into two groups and intratumorally injected with ICG and C5T-Pco NPs ([cyanine] = 100 μg mL−1, 10 μL), respectively. NIR-II fluorescence images of both groups were collected by CLSM under 808 nm excitation. As shown in Fig. 6a, C5T-Pco NPs clearly enable a higher imaging contrast than ICG ([cyanine] = 100 μg mL−1, 100 μL) due to its stronger fluorescence in the NIR-II region, with the maximum tumor fluorescence signal of the former 7.6 times than that of the latter (Supplementary Fig. 23). In addition, the fluorescence signal from ICG in tumors dissipates entirely within 72 h, while that of C5T-Pco NPs in tumors persists even 144 hours post-injection, strongly indicating better tumor retention of C5T-Pco NPs than ICG, which is attributed to the unique structure of anionic polymethine chain. Furthermore, the tumor accumulation of intravenously-injected ICG and C5T-Pco NPs was also studied. As shown in Fig. 6b and Supplementary Fig. 24, successful accumulation of C5T-Pco NPs in tumors can be encouragingly observed with the fluorescence signal at the tumor maximizing between 8 to 12 h post-injection, possibly due to its better tumor-accumulation ability and enhanced in vivo microenvironment stability. Note that the maximum tumor fluorescence signal and imaging contrast ratios of mice injected with C5T-Pco NPs is 3.2 times and 10.3 times those of mice injected with ICG (Supplementary Fig. 25). Moreover, it is worth noting that the intravenously injected C5T-Pco NPs have a longer retention time than ICG.
Photographs and NIR-II fluorescence images of tumor-bearing mice after intratumoral injection (a, 30% laser intensity) of ICG or C5T-Pco NPs and intravenous injection (b, 80% laser intensity) of C5T-Pco NPs at different time points (λex = 808 nm, 1100 nm long-pass filter, 100 ms exposure time). The results are represented of n = 3 independent experiments.
Anti-tumor therapeutic effect in vivo of C5T-Pco NPs was further investigated, and tumor-bearing mice were randomly divided into eight groups, which were intravenously injected with PBS (G1), ICG (G3 and G6), C5T-Pc NPs (G4 and G7), and C5T-Pco NPs (G5 and G8) with the concentration of cyanine of 100 μg mL−1 or not and the solution volume of 100 μL, at the day 1, day 3 and day 5, respectively. In addition, the tumors of the G2, G7, and G8 groups were irradiated by a 760 nm laser, while the tumors of the G6 group were irradiated by an 808 nm laser. As shown in Fig. 7a, the PDT is conducted at 8 hours post-injection using laser light (0.3 W cm−2), aligning with the peak tumor accumulation time as indicated by the imaging results, and the body weight and tumor size of all groups of mice were measured every 2 days. After 14 days, there are no significant changes in the body weight of all groups (Fig. 7b), indicating good biocompatibility and low dark cell toxicity for all PDT agents. However, by comparing the tumor growth in different groups (Fig. 7c–e), it is clear that the C5T-Pco NPs show the best efficacy among all groups, and the tumor weight in the G8 group is determined to be only 6.5% of those in the control groups at the day 14 after PDT (with significant statistical difference).
a Schematic illustration of PDT process of C5T-Pco NPs; Body weight curves (b) and tumor growth curves (c) of mice in the different groups; Average tumor weight (d) and photograph (e) of tumor tissues of mice in the different groups (G1 group represents for mice intravenously injected with PBS (100 μL), G2 group represents for mice with 760 nm laser irradiation, G3, G4, and G5 groups represent for mice intravenously injected with ICG, C5T-Pc NPs, C5T-Pco NPs ([Cyanine] = 100 μg mL−1, 100 μL) without laser irradiation, respectively, G6 group represents for mice intravenously injected with ICG with 808 nm laser irradiation, G7 and G8 groups represent for mice intravenously injected with C5T-Pc and C5T-Pco NPs with 760 nm laser irradiation, respectively). The results are represented of n = 5 independent experiments. All graphs are represented as means ± s.d. Statistical differences were analyzed by one-way ANOVA with Bonferroni Test.
Hematoxylin and eosin (H&E), terminal deoxynucleotidyl transferase-mediated dUTP-biotin nick end labeling (TUNEL), and Ki-67 staining experiments were also performed on tumor tissue sections to evaluate cell apoptosis and proliferation after different treatments. The H&E results suggest that tumor sections of mice in G2-G5 groups exhibit no significant difference compared to the G1 group, as shown in Fig. 8a. Furthermore, slight cell apoptosis occurred in the G6 and G7 groups, whereas larger necrotic areas and more severe tumor cell apoptosis can be observed in the G8 group. Based on the TUNEL and Ki-67 staining results (Fig. 8b), the tumors resected from the G8 group have a much higher proportion of apoptotic tumor cells (green) and a much lower proportion of proliferative tumor cells (pink) than those in G6 and G7 groups. These results, therefore, strongly confirm the more efficient tumor-suppressive effect of C5T-Pco NPs than ICG and C5T-Pc NPs under laser irradiation. It is worth noting that there is no obvious difference among the G2 to G5 groups (Supplementary Fig. 26), suggesting negligible side effects of all PDT agents. For further biosafety assessment, various blood biochemical parameters related to the liver and kidney function of mice were determined as shown in Supplementary Fig. 27, including the aspartate transaminase (AST), alanine transaminase (ALT), creatinine (CREA), and blood urea (UREA), showing no significant difference among all groups. On the other hand, the contents of the white blood cells (WBC), lymphocyte, monocyte, and neutrophil were also measured as the hematology markers, which were also found to be similar across all groups. In addition, there are no abnormal histological morphology or tissue lesions observed in the major organs of mice in any group, as shown in Supplementary Fig. 28. These results confirm the efficient tumor treatment by C5T-Pco NPs though NIR-II fluorescence imaging-guided PDT with negligible side effects.
Representative images of H&E (a), TUNEL and Ki-67 (b) staining of the tumor tissues of mice in the different groups (G1 group represents for mice intravenously injected with PBS, G2 group represents for mice with 760 nm laser irradiation, G3, G4 and G5 groups represent for mice intravenously injected with ICG, C5T-Pc NPs, C5T-Pco NPs without laser irradiation, respectively, G6 group represents for mice intravenously injected with ICG with 808 nm laser irradiation, G7 and G8 groups represent for mice intravenously injected with C5T-Pc and C5T-Pco NPs with 760 nm laser irradiation, respectively). The scale bar (200 μm) in the last image applies to the others. The results are represented of n = 1 independent experiments.
Discussion
In summary, we demonstrate for the first time that anionic pentamethine dye can be designed as a high-performance NIR-II fluorophore by using counterion engineering to control its aggregation behaviors. With oligoethylene glycol-modified phosphonium as the counterion, which can optimize the dye amphipathicity and enhance the cyanine-counterion interactions, the aggregation behaviors of the resulting C5T-Pco can be effectively suppressed to well preserve their molecular symmetry in different aggregate states. As a result, C5T-Pco NPs not only exhibit better NIR-II fluorescence imaging capability than ICG, with a penetration depth exceeding 6 mm but also exhibit attractive type I photosensitization, with a higher ROS generation ability than both ICG and Ce6. Notably, the fluorescence and ROS generation performance of C5T-Pco NPs can be dynamically adjusted at the aggregation level, thereby unexpectedly enabling excitation wavelength selective NIR-II fluorescence imaging-guided type I PDT, attributed to the good balance of relaxation processes induced by well-controlled aggregation. Combined with the respectable tumor accumulation and mitochondria targeting abilities, C5T-Pco has shown great potential as a PS for in vivo tumor diagnosis and therapeutics. This work also compellingly underscores the immense potential of controlling dye aggregation to develop theranostic materials with advanced bio-applications.
Methods
Materials and instrumentations
2-(2-(2-(2-bromoethoxy)ethoxy)ethoxy)ethan-1-ol, TCF, and dodecyltriphenylphosphonium bromide were synthesized based on previous work76,77,78, and the synthesis protocols with the characterization are shown in Supplementary Information. Malonaldehyde dianilide hydrochloride (98%), ABDA (95%), DMPO (98%), NBT (98%), NADH (98%), Ce6 (90%), and ICG (98%) were obtained from Beijing InnoChem Science & Technology Co., Ltd. DCFH-DA, CCK-8 kit, Calcein-AM/Propidium iodide (PI) kit, 4’,6-diamidino-2-phenylindole (DAPI) were purchased from the Beyotime Biotechnology Ltd. MitoTracker™ Green FM was purchased from the Invitrogen Co., Ltd. The 20% fat emulsion injection was obtained from Sinopharm Chemical Reagent Co., Ltd. and further diluted to 1% before use. NAC, DABCO, and mannitol were purchased from Shanghai Aladdin Biochemical Technology Co., Ltd. Deionized water (H2O) was acquired from the Millipore autopure system. Other materials and solvents were purchased from Sinopharm Chemical Reagent Co., Ltd. without further purification unless noted.
1H NMR, 13C NMR, and 31P NMR spectra were recorded on Bruker Avance 400 MHz or 600 MHz. High-resolution mass spectrometry was conducted by using Bruker Daltonics instrument, SolariX 7.0 T. FT-IR, UV-Vis-NIR, and PL spectra were collected by BRUKER Vertex. 80, Lambda 750 s spectrometer, and Shimadzu RF-6000, respectively. PL Quantum yields were obtained on QuantaMaster 8000, HORIBA Canada, Inc. The phosphorescence spectra were obtained on FLS980, Edinburgh Instruments Ltd. DLS experiments and Zeta potential tests were obtained by Zetasizer Nano ZS90, Malvern Instruments Ltd. Fluorescence images of cells were acquired with a CLSM FLV3000, Olympus Corporation, and NIR images were obtained by the NIR in vivo imaging system, LUSTER LightTech Co., Ltd. ITC measurements were performed using Nano ITC, TA Instruments Co., Ltd. The TEM images were obtained by FEI Tecnai G2 F20 microscope, 120 kV, Eindhoven. The light stability tests were performed under Xenon lamp source Microsolar 3000, Beijing Perfectlight Technology Co., Ltd.
ITC measurements
Prior to the experiment, each sample was degassed in a vacuum chamber for 10 min to remove any dissolved gases. C5T-Na acetonitrile solution (0.1 mM, 300 μL) was pipetted into the sample cell, while the titrations, either PcBr or PcoBr in acetonitrile (1.0 mM), were loaded into the titration syringe in a volume of 60 μL43. The experiment was conducted at 25 °C with 20 repetitive injections, each spaced 200 s apart. The nanoAnalyzer software was employed to extract the Kd, stoichiometry, ΔH, and ΔS.
DFT calculation
DFT calculations were performed to analyze the electronic properties and geometries of the C5T-Pco at the optimally B3LYP/6-31 G(d) level79 using the Gaussian 09 software (G09D01)80.
DFT calculations were also performed to analyze the geometries of C5T and Pco units at optimally PBE0/def2-SVP level with Grimme’s D3 dispersion correction with Becke and Johnson (BJ) dampening81. For all the calculations polarizable continuum model (PCM) solvation model was used with THF as solvent to imitate the dielectric environment in aggregates. Time-dependent density-functional theory (TD-DFT) calculations were then performed on relaxed C5T at the same level to obtain the direction of the transition dipole moment. The DFT calculation was carried out using the Gaussian 16 program (G16C02)82.
MD Force field parameter optimization
The MD simulations of the C5T-Pco aggregates in water were performed in the Gromacs 2023 package (Gromacs 2023.3)83. The GAFF2 force field was used as an initial parameter. The equilibrium bond lengths and angles were updated based on optimized geometries using stop program84. The atomic partial charges were calculated at the PBE0/def2SVP level of theory and fitted using the restrained electrostatic potential (RESP) method by Multiwfn. The dihedral potentials that dictate the planarity of the conjugated molecules were fitted to the PBE0-D3BJ/def2SVP potential energy surfaces using a stop program.
MD system build and simulation
A total of 100 C5T and 100 Pco units were utilized for the assembly of the aggregation systems. The simulation process was as follows: initially, the molecules were randomly distributed within a cubic box measuring 12 nm along each edge by utilizing the Packmol software85. Subsequently, the system was solvated with 52,063 TIP3P water molecules, and the box dimensions were then expanded to 15 nm. To equilibrate the system, a constant-temperature, constant-volume ensemble (NVT) simulation was conducted for 20 ns, incorporating 10 annealing cycles ranging from 500 K to 300 K. The purpose of the expanded space and elevated temperature was to expedite the aggregation process. The system was then compressed back to a 12 nm cube and maintained at 300 K for a 10 ns constant-temperature, constant-pressure ensemble (NPT) run. The final production NPT simulation was carried out at 300 K for an additional 12 ns to generate the trajectories required for analysis.
MD simulations were performed using the Velocity-Verlet integrator with a time step of 2.0 fs. The linear constraint solver (LINCS) algorithm was employed to constrain bonds involving hydrogen atoms. Temperature control was achieved via the V-rescale thermostat, while pressure was regulated using the C-rescale barostat. Analyses were conducted on snapshots taken from the last 10 ns of the production run at 200 ps intervals.
J/H -aggregate analysis
The coupling values between all C5T units were quantified within the dynamical system. The methodology is as follows: The singular value decomposition (SVD) on each C5T unit was first performed to determine the direction of its principal axis, which was then used to represent the direction of the transition dipole moment. Subsequently, the coupling values were calculated using the Eq. (1):
The formula incorporates R, representing the distance between the centroids of a pair of C5T units. The vectors μ1 and μ2 denote the transition dipole moments for these C5Ts, while \({R}^{ \rightharpoonup }\) is the unit vector delineates the line connecting their centroids. A critical step in this process is to align the directions of μ1 and μ2 such that their dot product exceeds zero. Subsequently, the coupling values, or J values, for each pair are averaged over the trajectory.
For the purposes of statistical analysis, we selected those coupling values whose absolute magnitude surpassed 0.02 eV. In addition, the C5T units were employed as nodes and their respective couplings as edges, using the NetworkX package86 to create a topological graph that maps out the coupling interactions within the system. Trajectory analysis was conducted with the aid of the MDAnalysis package87. The corresponding codes can be found at https://gitee.com/coordmagic/bulkgraph.
Synthesis of C5T-Pc and C5T-Pco NPs
C5T-Pc and C5T-Pco NPs were prepared via a membrane hydration method. Briefly, C5T-Pc or C5T-Pco THF solution (0.5 mg mL−1) and F127 DCM solution (50 mg mL−1) were added into a flask, and concentrated under reduced pressure at − 70 kPa and 50 °C until the solvent was removed completely. Then, PBS (1 ×, 2 mL) was added, and the flask was placed under sonication at 50 °C for 10 min to obtain C5T-X NPs stock solution. Unless noted, the mass concentrations of C5T-Pc or C5T-Pco and F127 in the prepared C5T-Pc or C5T-Pco NPs are 100 μg mL−1 and 25 mg mL−1, respectively.
Light stability test
0.25 mM C5T-Pc and C5T-Pco EtOH solutions were prepared as the stock solutions, and then further diluted with EtOH or H2O to obtain 5 μM sample solutions. The sample solutions were exposed to continuous irradiation at a power density of 0.1 W cm−2. The changes in the maximum absorption peaks under irradiation were monitored to evaluate the stability of the samples.
C5T-Pc and C5T-Pco NPs stock solution were diluted 20-fold by adding the corresponding solution and irradiated by 760 nm laser at a power density of 0.3 W cm−2. The changes in the maximum absorption and PL peaks under irradiation were monitored to evaluate the stability of the samples.
Photothermal activity in vitro
C5T-Pc and C5T-Pco NPs stock solution were diluted 20-fold by adding the PBS and irradiated by 760 nm laser at a power density of 0.3 W cm−2. The temperature under irradiation were recorded by thermocouple.
ROS generation test in solution
The samples, C5T-Pc and C5T-Pco NPs ([cyanine] = 100 μg mL−1), ICG and Ce6 solution ([dye] = 100 μg mL−1, control), were irradiated by 760, 808 and 655 nm laser light, respectively, and the laser power density was set at 0.3 W cm−2 unless noted.
DCFH-DA was used as the ROS detection probe. DCFH-DA EtOH solution (1 mM, 0.5 mL) was added to NaOH aqueous solution (10 mM, 2 mL) and stirred at room temperature for 30 min. Subsequently, PBS (1 ×, 10 mL) was added to obtain a DCFH solution with a concentration of 40 μM. This solution was stored in the dark for later use. Then, the DCFH solution (1.5 mL), the sample solution (0.15 mL), and PBS (1 ×, 1.35 mL) were transferred to a 5 mL cuvette. After thoroughly mixing, the PL spectra under light irradiation were recorded with the excitation wavelength of 480 nm, and the increasing rate of the fluorescence at 525 nm was employed to evaluate the ROS generation55. Besides, the ROS production under anoxic conditions was obtained by the sample after 10 min of argon purging.
ABDA was used as the 1O2 detection probe. ABDA aqueous solution (50 μM, 1.5 mL) the sample solution (0.15 mL), and PBS (1 ×, 1.35 mL) were transferred to a 5 mL cuvette. After thoroughly mixing, the absorption spectra were measured under light irradiation, and the decreasing rate of absorbance at 377 nm of ABDA is employed to evaluate 1O2 generation56,57.
DMPO was used as the type-I ROS detection probe. the sample solution (15 μL), H2O (285 μL) and DMPO (30 μL) were transferred to a 5 mL cuvette. After thoroughly mixing, the electron paramagnetic resonance spectra were measured under light irradiation for 1 min. When DMPO reacted with different ROS to produce different free radicals, whose EPR signal is employed to distinguish the type of ROS60.
NBT was used as the O2•- detection probe. NBT aqueous solution (50 μM, 1.5 mL) with NADH (75 μM) or not, the sample solution (0.15 mL) and PBS (1 ×, 1.35 mL) were transferred to a 5 mL cuvette. After thoroughly mixing, the absorption spectra were measured under light irradiation, and the decreasing rate of absorbance at 260 nm or 560 nm of NBT was employed to evaluate O2•- generation61,62,63.
The fluorescence penetration depth experiment
To investigate the tissue penetration depth of the fluorescence of the sample, the 1% fat emulsion injection was used to simulate biological tissues for tests54. Capillary tubes filled with C5T-Pco NPs or ICG solution ([cyanine] = 100 µg mL−1) were placed below a petri dish. Both were then positioned into the NIR-II in vivo imaging system, and imaging experiments were conducted under 808 nm excitation. The 1% fat emulsion injection was gradually added to the petri dish, raising the liquid level up to 7 mm, and NIR-II fluorescence images with different liquid depths were collected. The imaging conditions: 30% laser intensity, 100 ms exposure time, 808 nm excitation wavelength, and 1100 nm long-pass filter.
Cell culture
4T1 cells were cultured in Dulbecco’s Modified Eagle Medium (DMEM), which contained 10 % FBS, 100 µg mL−1 penicillin/streptomycin, and 1 mM L-glutamine at 37 °C in a 5 % CO2 atmosphere. Cell density was collected by the hemocytometer.
ROS generation test in vitro
DCFH-DA was used as the detection probe of intracellular ROS generation via CLSM. The general protocol involves the following steps: 4T1 cell suspension (1 × 106 cells mL−1, 0.1 mL) was seeded into a confocal dish and incubated for 12 h. After the DMEM was removed, the cells were washed with PBS and incubated with fresh DMEM and different concentrations of C5T-Pc or C5T-Pco NPs for 12 h, respectively. Then, the cells were further incubated with DCFH-DA (4 μM) for 30 min, and irradiated with 760 nm laser (0.3 W cm−2, 5 min). The images were acquired with CLSM18,67.
To assess cellular activity under hypothermic conditions, 4T1 cells were irradiated with laser light for 5 min at 4 °C. For experiments under hypoxic conditions, the cells were incubated with different concentrations of C5T-Pc or C5T-Pco NPs for 12 h in an anoxic incubator. For cells treated with ROS scavengers, the cells were incubated with NPs and the scavengers ([NAC]69,70 = 5 mM, [Mannitol]71,72, and [DABCO]73,74 = 2 mM) successively. Other procedures followed the general protocol.
Fluorescence imaging in 4T1 cells and mitochondrial colocalization
4T1 cell suspension (5 × 106 cells mL−1, 0.1 mL) was seeded in a confocal dish and incubated for 12 h. After the upper clear liquid was removed, the cells were washed with PBS and then incubated with C5T-Pc or C5T-Pco NPs ([cyanine] = 10 μg mL−1) in the dark for 6 h. After the upper clear liquid was removed, the 4T1 cells were washed with PBS and then incubated with fresh DMEM with MTG (3 nM) for 30 min. After the staining solution was removed, the 4T1 cells were washed with PBS twice and then incubated with DAPI for 15 min. After the staining solution was removed, the 4T1 cells were washed with PBS twice, and subjected to CLSM for imaging.
Cytotoxicity evaluation in vitro
Cytotoxicity measurements were performed via CCK-8 kits. The 96-well plates were seeded with 4T1 cell suspension (5 × 104 cells mL−1, 0.1 mL) for 12 h. After the DMEM was removed, the cells were washed with PBS and then incubated with fresh DMEM and different concentrations of C5T-Pco NPs in the dark for 12 h. CCK-8 kits were employed to evaluate the dark cytotoxicity. The light cytotoxicity test followed the procedure mentioned above before evaluation. After 760 nm laser (0.3 W cm−2) irradiation for 5 min, the cells were incubated with a CCK-8 kit for 4 h and then proceeded with the detection. For the double-staining experiment, follow the instructions of the staining kit. The 96-well plates were seeded with 4T1 cell suspension (5 × 104 cells mL−1, 0.1 mL) and followed by 760 nm laser irradiation (0.3 W cm−2, 5 min). Calcein-AM and PI staining solutions were added separately, and the cells were incubated in a 37 °C water bath for 30 min. After 4T1 cells were washed twice with PBS, the images were acquired with CLSM.
Animal model
All animal experiments followed the guidelines assessed by the Laboratory Animals Center, Huazhong University of Science and Technology (IACUC Number: 4071).
The healthy BALB/c female mice (6-8 weeks old, specific pathogen-free (SPF) level, weighing 18–22 g) were obtained from Liaoning Changsheng Biotechnology Co., Ltd. All experimental animals were kept in an SPF-level environment. 0.1 mL 4T1 tumor cells (1.2 × 107 cells mL−1, suspended in 0.85% NaCl solution) were subcutaneously injected into the right flanks of each female BALB/c mice. They were bred in an SPF animal house under constant environmental conditions (temperature: 21 ± 1 °C; relative humidity: 40 − 70%; a 12 h light-dark cycle; unlimited access to food and water). 4T1 tumor-bearing mice were employed for experiments when the tumors reached approximately about 70 mm3, which is much less than the maximum tumor volume of 1500 mm3 according to the Institutional Animal Care and Use Committee approved protocol. The volume of tumors was calculated as (tumor volume) = 0.52 × (tumor length) × (tumor width)2.
NIR-II imaging for drug metabolism experiments
The samples, C5T-Pco NPs and ICG solution ([cyanine] = 100 μg mL−1) were irradiated by 808 nm laser, and NIR-II images were acquired by the NIR in vivo imaging system under 100 ms exposure time and 1100 nm long-pass filter.
Intratumor injection: 10 μL of C5T-Pco NPs or ICG solution ([cyanine] = 100 μg mL−1) was slowly injected in situ into mouse tumors by syringe. Mice were anesthetized, and the NIR-II images were obtained at different time points post-injection under 30% laser intensity.
Intravenous injection: 100 μL of C5T-Pco NPs or ICG solution ([cyanine] = 100 μg mL−1) was injected into the tail vein of tumor-bearing mice by syringe. Mice were anesthetized, and the NIR-II images were obtained at different time points post-injection under 80% laser intensity.
Anti-tumor therapeutic effect evaluation
The day of initial treatment was designated as day 1, and tumor-bearing mice were randomly divided into eight groups, which were intravenously injected with 100 μL PBS (G1), ICG (G3 and G6), C5T-Pc NPs (G4 and G7), and C5T-Pco NPs (G5 and G8) at the day 1, day 3 and day 5, respectively. The cyanine concentration was controlled at 100 μg mL−1. Subsequently, the laser irradiation was conducted at 8 h post-injection using laser light (0.3 W cm−2, 5 min), and the tumors of the G2, G7, and G8 groups were irradiated by 760 nm, while the tumors of the G6 group were irradiated by 808 nm. The body weight and tumor volume of mice were measured every 2 days. On day 14, the tumors were resected, photographed, and weighed.
Biosafety assessment
For histological analysis, all mice of different groups were sacrificed on day 14, their tumors and major organs (heart, liver, spleen, lung, and kidney) were excised and processed for preparing paraffin sections. The tumor tissue sections were stained with H&E, tumor sections also underwent TUNEL and Ki-67 staining, following standard protocols and the major organs were fixed for H&E staining. For blood analysis, complete blood investigation and biochemistry assays were also carried out. Hematological markers, including WBC, lymphocytes, monocytes, and neutrophils were quantified. Additionally, Biochemical markers, such as AST, ALT, creatinine, and urea, were also evaluated.
Reporting summary
Further information on research design is available in the Nature Portfolio Reporting Summary linked to this article.
Data availability
The main data supporting the results in this study are available within the Article, its Supplementary Information and Source Data File. The full image dataset is available from the corresponding author upon request. Source data are provided in this paper.
References
Deng, X., Shao, Z. & Zhao, Y. Solutions to the drawbacks of photothermal and photodynamic cancer therapy. Adv. Sci. 8, 2002504 (2021).
Wan, G. et al. Nanoscaled red blood cells facilitate breast cancer treatment by combining photothermal/photodynamic therapy and chemotherapy. Biomaterials 155, 25–40 (2018).
Lim, E.-K. et al. Nanomaterials for theranostics: Recent advances and future challenges. Chem. Rev. 115, 327–394 (2015).
Zhao, X., Liu, J., Fan, J., Chao, H. & Peng, X. Recent progress in photosensitizers for overcoming the challenges of photodynamic therapy: from molecular design to application. Chem. Soc. Rev. 50, 4185–4219 (2021).
Mu, J. et al. The chemistry of organic contrast agents in the NIR-II window. Angew. Chem. Int. Ed. 61, e202114722 (2022).
Li, Z. et al. In situ orderly self-assembly strategy affording NIR-II-J-aggregates for in vivo imaging and surgical navigation. Nat. Commun. 14, 1843 (2023).
Li, B. et al. Acceptor-donor-acceptor structured phototheranostics for near-infrared II fluorescent and photoacoustic imaging-guided photodynamic and photothermal synergistic therapy. Sci. China Mater. 66, 385–394 (2023).
Zhu, S., Tian, R., Antaris, A. L., Chen, X. & Dai, H. Near-infrared-II molecular dyes for cancer imaging and surgery. Adv. Mater. 31, 1900321 (2019).
Zhu, W. et al. Stereoisomeric engineering of aggregation-induced emission photosensitizers towards fungal killing. Nat. Commun. 13, 7046 (2022).
Ji, C. et al. Organic dye assemblies with aggregation-induced photophysical changes and their bio-applications. Aggregate 2, e39 (2021).
Bhattarai, P. & Dai, Z. Cyanine based nanoprobes for cancer theranostics. Adv. Healthc. Mater. 6, 1700262 (2017).
Bilici, K., Cetin, S., Aydindogan, E., Yagci Acar, H. & Kolemen, S. Recent advances in cyanine-based phototherapy agents. Front. Chem. 9, 707876 (2021).
Zhao, X. et al. A tumor-targeting near-infrared heptamethine cyanine photosensitizer with twisted molecular structure for enhanced imaging-guided cancer phototherapy. J. Am. Chem. Soc. 143, 20828–20836 (2021).
Ran, X.-Y. et al. Rational design of polymethine dyes with NIR-II emission and high photothermal conversion efficiency for multimodal-imaging-guided photo-immunotherapy. Adv. Mater. 35, 2210179 (2023).
Zeng, Z., Liew, S. S., Wei, X. & Pu, K. Hemicyanine-based near-infrared activatable probes for imaging and diagnosis of diseases. Angew. Chem. Int. Ed. 60, 26454–26475 (2021).
Hu, Z. et al. First-in-human liver-tumour surgery guided by multispectral fluorescence imaging in the visible and near-infrared-I/II windows. Nat. Biomed. Eng. 4, 259–271 (2019).
Zhou, S. et al. IR780/Gemcitabine-conjugated metal-phenolic network enhanced photodynamic cancer therapy. Chin. Chem. Lett. 35, 108312 (2024).
Zhao, X. et al. Oxygen-dependent regulation of excited-state deactivation process of rational photosensitizer for smart phototherapy. J. Am. Chem. Soc. 142, 1510–1517 (2020).
Ma, H. et al. New Cy5 photosensitizers for cancer phototherapy: A low singlet-triplet gap provides high quantum yield of singlet oxygen. Chem. Sci. 12, 13809–13816 (2021).
Xu, W. et al. A peierls transition in long polymethine molecular wires: Evolution of molecular geometry and single-molecule conductance. J. Am. Chem. Soc. 143, 20472–20481 (2021).
Bandi, V. G. et al. Targeted multicolor in vivo imaging over 1,000 nm enabled by nonamethine cyanines. Nat. Meth. 19, 353–358 (2022).
Zhao, X., Zhang, F. & Lei, Z. The pursuit of polymethine fluorophores with NIR-II emission and high brightness for in vivo applications. Chem. Sci. 13, 11280–11293 (2022).
Lei, Z. & Zhang, F. Molecular engineering of NIR-II fluorophores for improved biomedical detection. Angew. Chem. Int. Ed. 60, 16294–16308 (2021).
Tolbert, L. M. & Zhao, X. D. Beyond the cyanine limit: Peierls distortion and symmetry collapse in a polymethine dye. J. Am. Chem. Soc. 119, 3253–3258 (1997).
Wang, S. et al. Anti-quenching NIR-II molecular fluorophores for in vivo high-contrast imaging and pH sensing. Nat. Commun. 10, 1058 (2019).
Jia, X. et al. FRET-based Mito-specific fluorescent probe for ratiometric detection and imaging of endogenous peroxynitrite: Dyad of Cy3 and Cy5. J. Am. Chem. Soc. 138, 10778–10781 (2016).
Oushiki, D. et al. Development and application of a near-infrared fluorescence probe for oxidative stress based on differential reactivity of linked cyanine dyes. J. Am. Chem. Soc. 132, 2795–2801 (2010).
Peng, X. et al. Heptamethine cyanine dyes with a large stokes shift and strong fluorescence: a paradigm for excited-state intramolecular charge transfer. J. Am. Chem. Soc. 127, 4170–4171 (2005).
Xu, W., Wang, D. & Tang, B. Z. NIR‐II AIEgens: A win–win integration towards bioapplications. Angew. Chem. Int. Ed. 60, 7476–7487 (2020).
Tao, Z. et al. Biological imaging using nanoparticles of small organic molecules with fluorescence emission at wavelengths longer than 1000 nm. Angew. Chem. Int. Ed. 52, 13002–13006 (2013).
Cai, S. et al. Intermolecular hydrogen-bonding as a robust tool toward significantly improving the photothermal conversion efficiency of a NIR-II squaraine dye. Chin. Chem. Lett. 35, 108599 (2024).
Chi, J. et al. Targeted nanocarriers based on iodinated-cyanine dyes as immunomodulators for synergistic phototherapy. Nanoscale 12, 11008–11025 (2020).
Noh, I. et al. Enhanced photodynamic cancer treatment by mitochondria-targeting and brominated near-infrared fluorophores. Adv. Sci. 5, 1700481 (2018).
Nguyen, V. N., Yan, Y., Zhao, J. & Yoon, J. Heavy-atom-free photosensitizers: From molecular design to applications in the photodynamic therapy of cancer. Acc. Chem. Res. 54, 207–220 (2021).
Zhao, X. et al. An approach to developing cyanines with simultaneous intersystem crossing enhancement and excited-state lifetime elongation for photodynamic antitumor metastasis. J. Am. Chem. Soc. 143, 12345–12354 (2021).
Ma, H. et al. ER-targeting cyanine dye as an NIR photoinducer to efficiently trigger photoimmunogenic cancer cell death. J. Am. Chem. Soc. 144, 3477–3486 (2022).
Li, M. et al. Smart J-aggregate of cyanine photosensitizer with the ability to target tumor and enhance photodynamic therapy efficacy. Biomaterials 269, 120532 (2021).
Li, Z., Mukhopadhyay, S., Jang, S. H., Bredas, J. L. & Jen, A. K. Supramolecular assembly of complementary cyanine salt J-aggregates. J. Am. Chem. Soc. 137, 11920–11923 (2015).
Li, Z. A. et al. Cationic polyelectrolyte for anionic cyanines: An efficient way to translate molecular properties into material properties. J. Am. Chem. Soc. 141, 17331–17336 (2019).
Li, Y. et al. Anionic cyanine J-type aggregate nanoparticles with enhanced photosensitization for mitochondria-targeting tumor phototherapy. Angew. Chem. Int. Ed. 61, e202203093 (2022).
Derevyanko, N. A., Ishchenko, A. A. & Kulinich, A. V. Deeply coloured and highly fluorescent dipolar merocyanines based on tricyanofuran. Phys. Chem. Chem. Phys. 22, 2748–2762 (2020).
Bouit, P. A. et al. Stable near-infrared anionic polymethine dyes: Structure, photophysical, and redox properties. Org. Lett. 10, 4159–4162 (2008).
Walter, S. M. et al. Isothermal calorimetric titrations on charge-assisted halogen bonds: Role of entropy, counterions, solvent, and temperature. J. Am. Chem. Soc. 134, 8507–8512 (2012).
Qian, H. et al. An anti-aggregation NIR-II heptamethine-cyanine dye with a stereo-specific cyanine for imaging-guided photothermal therapy. J. Mater. Chem. B 9, 2688–2696 (2021).
Nani, R. R., Kelley, J. A., Ivanic, J. & Schnermann, M. J. Reactive species involved in the regioselective photooxidation of heptamethine cyanines. Chem. Sci. 6, 6556–6563 (2015).
Gorka, A. P., Nani, R. R. & Schnermann, M. J. Harnessing cyanine reactivity for optical imaging and drug delivery. Acc. Chem. Res. 51, 3226–3235 (2018).
Wu, W. & Li, Z. Nanoprobes with aggregation-induced emission for theranostics. Mater. Chem. Front. 5, 603–626 (2021).
Feng, G. & Liu, B. Aggregation-induced emission (AIE) dots: Emerging theranostic nanolights. Acc. Chem. Res. 51, 1404–1414 (2018).
Maeda, H. Toward a full understanding of the EPR effect in primary and metastatic tumors as well as issues related to its heterogeneity. Adv. Drug Delivery Rev. 91, 3–6 (2015).
Gesevičius, D. et al. Physical vapour deposition of cyanine salts and their first application in organic electronic devices. J. Mater. Chem. C 7, 414–423 (2019).
Fan, Y., Li, Q. & Li, Z. Afterglow bio-applications by utilizing triplet excited states of organic materials. Sci. China Chem. 66, 2930–2940 (2023).
Cosco, E. D. et al. Shortwave infrared polymethine fluorophores matched to excitation lasers enable non-invasive, multicolour in vivo imaging in real time. Nat. Chem. 12, 1123–1130 (2020).
Wu, J. X. et al. The design and bioimaging applications of NIR fluorescent organic dyes with high brightness. Adv. Opt. Mater. 10, 2102514 (2022).
Kong, Y. et al. A NIR-II-emitting gold nanocluster-based drug delivery system for smartphone-triggered photodynamic theranostics with rapid body clearance. Mater. Today 51, 96–107 (2021).
Chen, K., He, P., Wang, Z. & Tang, B. Z. A feasible strategy of fabricating type I photosensitizer for photodynamic therapy in cancer cells and pathogens. ACS Nano 15, 7735–7743 (2021).
Wu, W. et al. A highly efficient and photostable photosensitizer with near-infrared aggregation-induced emission for image-guided photodynamic anticancer therapy. Adv. Mater. 29, 1700548 (2017).
Sun, W. et al. Gadolinium-rose bengal coordination polymer nanodots for MR-/fluorescence-image-guided radiation and photodynamic therapy. Adv. Mater. 32, 2000377 (2020).
Fraix, A. et al. Polymer nanoparticles with electrostatically loaded multicargo for combined cancer phototherapy. J. Mater. Chem. B 3, 3001–3010 (2015).
Chiarelli-Neto, O. et al. Generation and suppression of singlet oxygen in hair by photosensitization of melanin. Free Radic. Biol. Med. 51, 1195–1202 (2011).
Chen, J. et al. Achieving high-performance photothermal and photodynamic effects upon combining D-A structure and nonplanar conformation. Small 16, 2000909 (2020).
An, J. et al. An unexpected strategy to alleviate hypoxia limitation of photodynamic therapy by biotinylation of photosensitizers. Nat. Commun. 13, 2225 (2022).
Valentão, P. et al. Antioxidant activity of centaurium erythraea infusion evidenced by its superoxide radical scavenging and xanthine oxidase inhibitory activity. J. Agric. Food Chem. 49, 3476–3479 (2001).
Mandal, S., Hazra, B., Sarkar, R., Biswas, S. & Mandal, N. Assessment of the antioxidant and reactive oxygen species scavenging activity of methanolic extract of caesalpinia crista leaf. Evid. Based Complement Altern. Med. 2011, 173768 (2011).
Liu, Y. et al. Modulating hypoxia via nanomaterials chemistry for efficient treatment of solid tumors. Acc. Chem. Res. 51, 2502–2511 (2018).
Liu, J.-n, Bu, W. & Shi, J. Chemical design and synthesis of functionalized probes for imaging and treating tumor hypoxia. Chem. Rev. 117, 6160–6224 (2017).
Xue, J. et al. Highly efficient thermally activated delayed fluorescence via J-aggregates with strong intermolecular charge transfer. Adv. Mater. 31, e1808242 (2019).
Zhang, J. et al. Multifunctional Au(I) -based AIEgens: Manipulating molecular structures and boosting specific cancer cell imaging and theranostics. Angew. Chem. Int. Ed. 59, 7097–7105 (2020).
Jung, H. S. et al. A mitochondria-targeted cryptocyanine-based photothermogenic photosensitizer. J. Am. Chem. Soc. 139, 9972–9978 (2017).
Wang, P. et al. Anti-metastatic and pro-apoptotic effects elicited by combination photodynamic therapy with sonodynamic therapy on breast cancer both in vitro and in vivo. Ultrason. Sonochem. 23, 116–127 (2015).
Wang, X. et al. Berberine-photodynamic therapy sensitizes melanoma cells to cisplatin-induced apoptosis through ROS-mediated P38 MAPK pathways. Toxicol. Appl. Pharmacol. 418, 115484 (2021).
Guo, X. et al. Perfluorooctane sulfonate exposure causes gonadal developmental toxicity in Caenorhabditis elegans through ROS-induced DNA damage. Chemosphere 155, 115–126 (2016).
Obata, M. et al. In vitro heavy-atom effect of palladium(II) and platinum(II) complexes of pyrrolidine-fused chlorin in photodynamic therapy. J. Med. Chem. 52, 2747–2753 (2009).
Paul, B. T. et al. Photodynamic action of C-phycocyanins obtained from marine and fresh water cyanobacterial cultures: A comparative study using EPR spin trapping technique. Free Radical Res. 40, 821–825 (2006).
Sharma, K. S. et al. Mesoporous silica-coated uPconversion nanoparticles assisted photodynamic therapy using 5-aminolevulinic acid: Mechanistic and in vivo studies. ACS Appl. Bio Mater 5, 583–597 (2022).
Heinemann, F., Karges, J. & Gasser, G. Critical overview of the use of Ru(II) polypyridyl complexes as photosensitizers in one-photon and two-photon photodynamic therapy. Acc. Chem. Res. 50, 2727–2736 (2017).
Fu, S. et al. Laterally functionalized pillar[5]arene: A new building block for covalent self-assembly. Chem. Commun. 53, 9024–9027 (2017).
Liu, S. et al. Focused microwave-assisted synthesis of 2, 5-dihydrofuran derivatives as electron acceptors for highly efficient nonlinear optical chromophores. Adv. Mater. 15, 603–607 (2003).
Xie, Y. et al. Enantiospecific total synthesis of (+)-tanikolide via a key [2,3]-Meisenheimer rearrangement with an allylic amine N-oxide-directed epoxidation and a one-pot trichloroisocyanuric acid N-debenzylation and N-chlorination. J. Org. Chem. 78, 10251–10263 (2013).
Becke, A. D. Density-functional thermochemistry. III. The role of exact exchange. J. Chem. Phys. 98, 5648–5652 (1993).
Frisch, M. J. et al. Gaussian 09, Revision D.01 (Gaussian, Inc. Wallingford, 2009).
Grimme, S., Ehrlich, S. & Goerigk, L. Effect of the damping function in dispersion corrected density functional theory. J. Comput. Chem. 32, 1456–1465 (2011).
Frisch, M. J. et al. Gaussian 16, Revision C.01 (Gaussian, Inc. Wallingford, 2016).
Abraham, M. J. et al. GROMACS: High performance molecular simulations through multi-level parallelism from laptops to supercomputers. SoftwareX 1, 19–25 (2015).
Zhong, C. coordmagic, https://gitee.com/coordmagic/coordmagic (2024).
Martínez, L., Andrade, R., Birgin, E. G. & Martínez, J. M. PACKMOL: A package for building initial configurations for molecular dynamics simulations. J. Comput. Chem. 30, 2157–2164 (2009).
Hagberg, A., Swart, P. J. & Schult, D. A. in Conference: SCIPY 08 Pasadena, Pasadena, CA (United States, 2008).
Michaud-Agrawal, N., Denning, E. J., Woolf, T. B. & Beckstein, O. MDAnalysis: A toolkit for the analysis of molecular dynamics simulations. J. Comput. Chem. 32, 2319–2327 (2011).
Acknowledgements
This work was supported by the Natural Science Foundation of China (No. 22175067, Z.L.; 52373138, Y.L.) and the Excellent Youth Foundation of Hubei Scientific Committee (2021CFA065, Z.L.). The authors would also like to thank the Analytical and Testing Center and Research Core Facilities for Life Science at HUST for the use of their facilities.
Author information
Authors and Affiliations
Contributions
Z.L. conceived and designed the study. Y.L., Q.F., and F.W. performed the experiments. Y.Liu guided the biological experiments. C.Z. performed the theoretical calculations. Y.L., F.Q., J.R., Y.Liu, Zhen L. J.Z., and Z.L. conducted data analysis. Y.L. and Z.L. wrote the initial manuscript. All authors discussed the results and commented on the manuscript and have given approval to the final version of the manuscript.
Corresponding authors
Ethics declarations
Competing interests
The authors declare no competing interest.
Peer review
Peer review information
Nature Communications thanks the anonymous reviewers for their contribution to the peer review of this work. A peer review file is available.
Additional information
Publisher’s note Springer Nature remains neutral with regard to jurisdictional claims in published maps and institutional affiliations.
Supporting information General information about synthesis and characterizations of the compounds.
Supplementary information
Source data
Rights and permissions
Open Access This article is licensed under a Creative Commons Attribution-NonCommercial-NoDerivatives 4.0 International License, which permits any non-commercial use, sharing, distribution and reproduction in any medium or format, as long as you give appropriate credit to the original author(s) and the source, provide a link to the Creative Commons licence, and indicate if you modified the licensed material. You do not have permission under this licence to share adapted material derived from this article or parts of it. The images or other third party material in this article are included in the article’s Creative Commons licence, unless indicated otherwise in a credit line to the material. If material is not included in the article’s Creative Commons licence and your intended use is not permitted by statutory regulation or exceeds the permitted use, you will need to obtain permission directly from the copyright holder. To view a copy of this licence, visit http://creativecommons.org/licenses/by-nc-nd/4.0/.
About this article
Cite this article
Li, Y., Qu, F., Wan, F. et al. Aggregation control of anionic pentamethine cyanine enabling excitation wavelength selective NIR-II fluorescence imaging-guided photodynamic therapy. Nat Commun 16, 762 (2025). https://doi.org/10.1038/s41467-024-55429-x
Received:
Accepted:
Published:
Version of record:
DOI: https://doi.org/10.1038/s41467-024-55429-x










