Abstract
A commercial vaccine to address the high global burden of Group A Streptococcus (GAS) disease is an urgent and unmet medical need. Messenger RNA (mRNA) lipid-nanoparticle (LNP) vaccines represent a largely untapped platform for targeting bacterial pathogens. Here, we evaluate the immunogenicity and preclinical efficacy of a multicomponent mRNA-LNP vaccine formulation based on the GAS vaccine, Combo#5. Combo#5 mRNA-LNP antigens confer protection from infection in mouse intraperitoneal and subcutaneous challenge models. Combo#5 mRNA-LNP vaccination generates significantly increased frequencies and numbers of effector type CD4+ and CD8 + T cells in the spleen, enhances T follicular helper cells, germinal center B cells and memory B cells in the spleen and draining lymph nodes, and boosts the production of antigen-specific antibodies. These findings demonstrate the potential of the mRNA-LNP platform for the development of vaccines against bacterial pathogens.
Similar content being viewed by others
Introduction
The 2020 COVID-19 pandemic transformed messenger RNA (mRNA) lipid-nanoparticle (LNP) vaccine technologies, providing a clinically approved vaccine pathway for this platform. The realization of mRNA-LNP vaccine safety, efficacy, and associated technological and economic advantages for large-scale manufacture has encouraged a rapid expansion in the development of the technology for applications beyond COVID-19 prevention. Although the majority of mRNA-LNP vaccines against infectious diseases in clinical trials to date target viruses1,2, development of mRNA-LNP vaccines against bacterial pathogens is gaining momentum. Recent studies of experimental mRNA-LNP vaccines targeting Borrelia burgdorferi, Listeria monocytogenes, Yersinia pestis, Pseudomonas aeruginosa, Bordetella pertussis and Clostridium difficile antigens have yielded promising preclinical results3,4,5,6,7,8, whilst a self-amplifying RNA strategy has been shown to generate protective efficacy in mice for Streptococcus pyogenes (Group A Streptococcus, GAS) streptolysin O (SLO) antigen9. Recently, an mRNA-LNP vaccine encoding 30-valent GAS M protein epitopes was shown to be immunogenic10. GAS is a bacterial pathogen that causes a wide range of toxin-mediated, invasive and autoimmune diseases that collectively cause > 500,000 deaths worldwide annually11. Superficial throat and skin infections are a significant driver of antibiotic consumption in children11 and such infections may also trigger acute rheumatic fever (ARF)12. Repeated bouts of ARF cause rheumatic heart disease (RHD), an autoimmune condition that results in ~300,000 fatalities each year12. Whilst the past century has seen a substantial decline in GAS diseases and mortality in socioeconomically advantaged regions, an inequitable disease burden remains within low- and middle-income countries and disadvantaged populations in high-income countries12,13.
The paucity of GAS vaccine candidates in the development pipeline has been recognized by the World Health Organization as a priority research need14,15. We have demonstrated preclinical efficacy of a non-M protein-based vaccine, Combo#5, in murine and nonhuman primate (NHP) models of GAS infection16,17,18. Combo#5 consists of five highly conserved19 and protective detoxified GAS antigens: streptococcal C5a peptidase (SCPA)20, SLO21,22, streptococcal interleukin-8 (IL-8) protease (SpyCEP)21, arginine deiminase (ADI)23,24 and trigger factor (TF)23,25. Our previous preclinical data underline the importance of formulating Combo#5 proteins with adjuvants that generate a more balanced Th1/Th2-type response16. In this study, we assess the immune response to vaccination with Combo#5 antigens formulated using the mRNA-LNP platform and evaluate efficacy in two mouse models of invasive GAS infection.
Results
Combo#5 antigen mRNA design and in vitro expression
The NH2-terminal signal sequence from influenza haemagglutinin (GenBank ID: AYM50401.1)26 was incorporated into antigen constructs for soluble antigen expression and secretion (Fig. 1a). For transmembrane (TM) anchoring of the expressed antigen (Fig. 1b), the influenza haemagglutinin transmembrane domain (GenBank ID: ACD47243.1)27,28 was incorporated into the COOH-terminal of SLO, SpyCEP, SCPA and TF constructs. For ADI, TM expression could not be detected using the influenza haemagglutinin transmembrane domain as the TM anchor, and a NH2-terminal transmembrane domain from influenza neuraminidase was incorporated instead (GenBank ID: AHL98203.1)29. Each antigen construct has been genetically detoxified20,21,22,23,24,25, predicted glycosylation sites replaced and a 6×His-tag incorporated where indicated (Fig. 1a, b). Following transfection of Expi293FTM cells with TM-mRNA, TM expression was confirmed by flow cytometry (Suppl. Fig. 1).
Schematic illustrations of a soluble-expressing and b transmembrane-anchored (TM) mRNA constructs encoding SCPA, SLO, SpyCEP, ADI and TF antigens. The first and last amino acid positions and detoxifying mutations within antigen coding sequences are indicated. c–h Sera were collected from BALB/c mice (n = 5 per group) at 7 days after the primary immunization (day 7, blue), first booster (day 27, orange) or second booster (day 35, purple) with either NTFIX mRNA-LNP, PBS/alum, mRNA-LNP constructs expressing single GAS antigens as soluble or transmembrane (TM) proteins protein (2 µg mRNA), or single purified recombinant proteins formulated with alum (5 µg total protein/alum). Dot plots show (c) IgM, d total IgG, e IgG1, f IgG2a, g IgG2b and h IgG3 responses against the indicated antigens, as measured by multiplex Luminex assays, given as median fluorescence intensity (MFI). Each dot represents data from one mouse and the geometric mean for each group is indicated. The dotted lines indicate the median lower limit of quantitation (LLOQ) of all analytes. Source data are provided as a Source Data file.
Immunization with individual mRNA-LNPs encoding Combo#5 antigens induces antigen-specific antibody responses
We next evaluated the in vivo immunogenicity of individual mRNA-LNPs (2 µg mRNA) encoding either soluble or TM forms of SpyCEP, SCPA, SLO, ADI and TF antigens following each of three immunizations administered to BALB/c mice. For comparison, control groups were vaccinated with purified proteins (5 µg) adjuvanted with alum. Following either one, two or three immunizations, both soluble and TM mRNA-LNP constructs stimulated antigen-specific IgM (Fig. 1c). Only a subset of mice vaccinated with individual SCPA, SLO or TF purified proteins adjuvanted with alum induced IgM titers, while SpyCEP/alum and ADI/alum did not stimulate a detectable IgM response (Fig. 1c).
Antigen-specific IgG titers were detected in all mice immunized with either soluble or TM mRNA-LNP constructs after a single vaccination, except for ADI-TM (Fig. 1d). The reduced immunogenicity of ADI-TM compared to the other TM constructs is consistent with its relatively lower in vitro expression (Supp. Figure 1).
In mice, Th1 responses are associated with increased levels of antibody subclasses IgG2a (BALB/c), IgG2c (C57BL/6), and to a lesser extent IgG2b and IgG3, whilst Th2 responses are associated with increased IgG130. All mRNA-LNP and protein/alum formulations induced antigen-specific IgG1 (Fig. 1e) and IgG3 (Fig. 1h), but only mRNA-LNP formulations generated robust IgG2a (Fig. 1f) and IgG2b (Fig. 1g) responses.
Multicomponent Combo#5-TM mRNA-LNP formulation protects against lethal GAS infection in invasive disease mouse models
Given the strong antibody profile of individual soluble and TM Combo#5 mRNA-LNP constructs, we next assessed the protective efficacies of multicomponent Combo#5 mRNA-LNP formulations. Purified recombinant M1 protein formulated with alum (positive control), PBS/alum (negative control) and NTFIX mRNA-LNP (non-coding mRNA negative control) were used to validate efficacy findings following challenge with the GAS M1 strain 5448. Combined soluble constructs (Combo#5-soluble) were compared against combined TM constructs (Combo#5-TM) using the intraperitoneal infection model in BALB/c mice23 (Fig. 2a, b) and the subcutaneous infection model in C57BL/6 humanized plasminogen (hPLG) mice31 (Fig. 2c, d). Combo#5-soluble mRNA-LNP protected mice against intraperitoneal GAS infection (30% survival compared to 34%, 10% and 6.7% survival in M1/alum, NTFIX and PBS/alum control groups, respectively) (Fig. 2a), however, did not protect mice from subcutaneous infection (40% survival compared to 77%, 30% and 23% survival in M1/alum, NTFIX and PBS/alum control groups, respectively) (Fig. 2c), whereas Combo#5-TM mRNA-LNP protected mice in both infection models (70% survival following intraperitoneal infection, 57% survival following subcutaneous infection) (Fig. 2b, d).
Kaplan-Meier survival curves of BALB/c (a, b) and C57BL/6 hPLG (c, d) mice immunized with M1/alum (red), PBS/alum (black), NTFIX mRNA-LNP (gray), Combo#5-soluble mRNA-LNP (orange) or Combo#5-TM mRNA-LNP (green). Mice were infected 2 weeks post-final-vaccination (day 42) either intraperitoneally (IP) with ~4 × 107 CFU of M1T1 GAS strain 5448 (a, b) or subcutaneously (SC) with ~1 × 108 CFU GAS 5448 (c, d). Data from a and c are from 3 (n = 30 mice/group) or 2 independent experiments (NTFIX, n = 20 mice/group). Data from b and d are from 7 (n = 70 mice/group) and 9 (n = 90 mice/group) independent experiments, respectively. Survival curves were compared using the log-rank Mantel-Cox test (a) M1/alum vs. PBS/alum ***P < 0.001, Combo#5-soluble vs. PBS/alum ***P < 0.001; b M1/alum vs. PBS/alum ***P < 0.001, Combo#5-TM vs. PBS/alum ***P < 0.001; c M1/alum vs. PBS/alum ***P < 0.001, Combo#5-soluble vs. M1/alum **P = 0.006; d M1/alum vs. PBS/alum ***P < 0.001, Combo#5-TM vs. PBS/alum ***P < 0.001). Source data are provided as a Source Data file.
Additionally, we assessed the antibody response to Combo#5-soluble, Combo#5-TM and M1/alum vaccines in mice seven days following the final booster (day 35). Antigen-specific antibody responses were induced for both Combo#5-soluble and Combo#5-TM mRNA-LNP vaccines in both animal models (Suppl. Fig. 2). A notably weaker and less uniform antibody response to ADI-TM was observed when delivered as part of the Combo#5-TM formulation. C57BL/6 mice generate lower serum IgM than BALB/c mice32, and consistently, we found BALB/c mice had higher antigen-specific IgM compared with hPLG mice (Suppl. Fig. 2a). Both Combo#5-TM and Combo#5-soluble vaccines stimulated IgG1, IgG2a (BALB/c)/IgG2c (hPLG), IgG2b and IgG3 antibody responses to each of the Combo#5 antigens in both challenge models (Suppl. Fig. 2c–f). We detected anti-M1 IgG1 in both M1/alum-vaccinated BALB/c and hPLG mice, although median fluorescence intensity (MFI) values were notably higher and more consistent in the hPLG background (Suppl. Fig. 2c). Anti-M1 IgG3 was also detected in BALB/c and hPLG mice, with undetectable MFI values for anti-M1 IgG2a and IgG2c antibodies in BALB/c mice (Suppl. Fig. 2d and f).
Examination of the protective efficacy of various SCPA, SLO, SpyCEP, ADI and TF combinations as transmembrane mRNA-LNP vaccines
To investigate the contribution of individual transmembrane antigens to the protection generated by the Combo#5-TM mRNA-LNP vaccine (Suppl. Fig. 3), we separately tested each individual transmembrane antigen mRNA for efficacy in both invasive GAS infection models. M1/alum and Combo#5-TM mRNA-LNP vaccines (positive controls) and PBS/alum (negative control) were incorporated into all experiments. Only SLO and SCPA conferred significant protection when administered as single antigen mRNA-LNP vaccines compared to PBS/alum in the intraperitoneal challenge model (Suppl. Fig. 3a–e) whilst SLO, SCPA and TF conferred significant protection compared with PBS/alum in the subcutaneous challenge model (Supp. Fig. 3l–p). We also combined SLO and SCPA, and likewise combined ADI and TF to investigate efficacy in both models. Surprisingly, neither SCPA + SLO nor ADI + TF alone showed protective efficacy in the intraperitoneal model (Suppl. Fig. 3f, g), whereas each combination conferred robust protection in the subcutaneous model (Suppl. Fig. 3q, r). Next, we tested 3-component vaccines by formulating SCPA + SLO with either ADI, TF or SpyCEP to test whether the protection observed could be further enhanced. The addition of any of the three antigens, including the non-protective SpyCEP and ADI single antigens, generally enhanced protective efficacy to similar survival rates as Combo#5-TM (Suppl. Fig. 3h–j and s–u). The 4-component vaccine SCPA + SLO + ADI + TF likewise provided equivalent protection to Combo#5-TM (Suppl. Fig. 3k and v). The IgG immune response in mice reflected the mRNA antigen formulation used for vaccination (Suppl. Fig. 4). Antigen-specific antibody titers to Combo#5 antigens or M1 protein did not correlate with the day of death post-infection in Combo#5-TM or M1/alum vaccinated mice (Suppl. Fig. 5). Taken together, these data suggest that all Combo#5-TM mRNA-LNP constructs contribute to protective immunity either alone or when co-administered in a multicomponent formulation in one or both invasive mouse models.
Combo#5-TM mRNA-LNP immunization regime elicits robust B cell responses
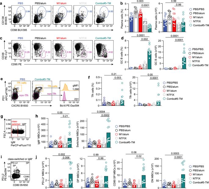
Given that Combo#5-TM mRNA-LNP immunization elicited a robust serum antibody response at day 35 (Suppl. Fig. 2 and Suppl. Fig. 4), we next examined its impact on B cell differentiation. Seven days after the final booster vaccination (day 35) with PBS/PBS, PBS/alum, M1/alum, NTFIX or Combo#5-TM, B cells from spleens and inguinal lymph nodes were analyzed using flow cytometry (Supp. Fig. 6a). In the spleens, frequencies of B cells were similar across all groups. However, total B cell numbers were elevated in Combo#5-TM mice compared with those in PBS/PBS, M1/alum and NTFIX groups, but similar relative to the PBS/alum group (Suppl. Fig. 6b). In the inguinal lymph nodes, B cell frequencies were higher in mice immunized with Combo#5-TM compared with those in the PBS/PBS group, with no notable differences among other groups (Suppl. Fig. 6c). Total B cell numbers were also elevated in the lymph nodes of Combo#5-TM immunized mice relative to those in PBS/PBS and M1/alum groups, but similar between the PBS/alum and NTFIX groups (Suppl. Fig. 6c). Plasmablast frequencies were lower in the spleens of Combo#5-TM mice (Fig. 3a, b), though total plasmablast numbers were consistent across all groups (Fig. 3a, b). Conversely, both the frequency and total number of germinal center (GC) B cells were elevated in spleens of Combo#5-TM immunized mice compared with those in the PBS/PBS, PBS/alum, M1/alum and NTFIX groups (Fig. 3c, d). In the inguinal lymph nodes, GC B cell frequencies were higher in Combo#5-TM immunized mice compared with those in the PBS/PBS group, but similar across other groups (Suppl. Fig. 6d). Total GC B cell numbers were also elevated in the lymph nodes of Combo#5-TM immunized mice compared with those in PBS/PBS and M1/alum groups, with no significant differences between the PBS/alum and NTFIX groups (Suppl. Fig. 6e). Follicular helper T (Tfh) cells which are required for the development of high affinity antibodies and memory B cells33 were increased in frequency in spleens of Combo#5-TM mice compared with mice immunized with M1/alum, but comparable among other groups (Fig. 3e, f). However, splenic Tfh cells were higher in Combo#5-TM mice compared to other groups (Fig. 3e). In inguinal lymph nodes, Tfh cell frequencies were similar across all groups (Suppl. Fig. 6f, g). Numerically, Tfh cell numbers were elevated in lymph nodes of Combo#5-TM mice compared with PBS/PBS, PBS/alum and M1/alum, but similar to the NTFIX group (Suppl. Fig. 6f, g). These data suggest that Combo#5-TM allows the expansion of Tfh which in turn can amplify B cell responses.
a Flow cytometric contour plots showing the proportion of plasma cells (PCs; gated as live B220loCD138+CD98+) in the spleen at day seven post-final vaccination. Frequency of total PCs within the total B cells cell gate are shown. b Frequency (left) and total number (right) of PCs in the spleen at day seven post-final vaccination. c Flow cytometric contour plots showing the proportion of germinal center (GC) B cells (live B220+CD138-CD38loCD95hi) in the spleen at day seven post-final vaccination. d Frequency (left) and total number (right) of GC B cells in the spleen at day seven post-final vaccination. e Representative flow cytometric contour plots show the gating strategy employed to identify follicular helper T (Tfh) cells and non-Tfh cells in the spleen at day seven post-final vaccination. Geometric mean fluorescence intensity (gMFI) of Bcl-6 for each subset are shown. f Frequency (left) and total number (right) of Tfh cells in the spleen at day seven post-final vaccination. Tfh cells were identified as live CD45+CD3+TCRβ+CD4+PD1+CXCR5+ cells. g Representative flow cytometry contour plot showing immunoglobulin class-switched (IgM-) and IgM+ memory B cells (MBC; defined as live B220hi/loCD138-CD38hiCD95loIgDlo). h Total number of IgM+ (left) and class-switched (right) MBC in the spleen at day seven post-final vaccination. i Contour plot showing CD80 and PD-L2 expression switched memory B cells in the spleen at day seven post-final vaccination. j Total number of PD-L2+ single positive (PD-L2 SP), PD-L2+CD80+ double positive (DP), CD80+ single positive (CD80 SP) and PD-L2-CD80- double negative (DN) memory B cell subsets in the spleen at day seven post-final vaccination. Data in a–i represent findings from two independent experiments. Data in b–j are pooled from two independent experiments (n = 6 mice/group/experiment, equal numbers of males and females). Each dot represents one mouse and bars indicate the median. Statistical analyses were performed using a Kruskal-Wallis test followed by Dunn’s test for multiple comparisons. P-values for comparisons between the PBS/PBS and Combo#5-TM or M1/alum versus Combo#5-TM groups are indicated. Source data are provided as a Source Data file.
Next, we determined whether the increased capacity for Combo#5-TM to expand GC B cells also enhanced memory B cell (MBC) formation. Based on surface immunoglobulin expression, IgD-negative (IgDlo) MBCs can be classified as IgM-expressing (IgM+) or switched immunoglobulin (IgM-). The total numbers of IgM+ MBCs in the spleen were similar across all groups while switched MBCs were elevated in mice vaccinated with Combo#5-TM relative to those in the PBS/PBS, PBS/alum, M1/alum, and NTFIX groups (Fig. 3g, h). Functionally distinct MBC subsets are further defined by their expression of CD80 and PD-L234, identifying CD80-PD-L2+ (PD-L2 SP), CD80+PD-L2+ (DP), CD80-PD-L2- (DN) and CD80+PD-L2- (CD80 SP) MBCs (Fig. 3i and Suppl. Fig. 6a). Double positive, PDL2 SP and CD80 SP subsets were similar within the IgM+ MBC compartment in the spleen across all groups (Suppl. Fig. 6h). Double negative IgM+ MBCs were elevated in spleens of Combo#5-TM relative to PBS/PBS group, but comparable across other groups (Suppl. Fig. 6h). Of note, PD-L2 SP, and DN switched MBC subsets were significantly increased in spleens of mice vaccinated with Combo#5-TM compared with those in the PBS/PBS, PBS/alum, M1/alum or NTFIX groups (Fig. 3i, j). Combo#5-TM mice had more CD80 SP MBCs compared with M1/alum immunized mice, and similar across other groups (Fig. 3j). The number of DP switched MBCs in the spleen was similar across all groups (Fig. 3j). Together, these findings suggest Combo#5-TM vaccine promotes a robust humoral immune response in the spleen and lymph node, characterized by enhanced GC B cell responses and the formation of heterogeneous MBC subsets compared with other formulations.
Combo#5-TM mRNA-LNP enhances effector CD4+ T cell formation
We next examined the impact of Combo#5-TM mRNA-LNP vaccination on CD4+ T cell responses 7 days after the final booster immunization (day 35) (Fig. 4). Mice immunized with Combo#5-TM displayed increased frequency and number of activated CD4+ T cells (live CD45+CD3+TCRβ+CD4+CD44hiCD62Llo lymphocytes) in the spleen compared with PBS/PBS, PBS/alum, M1/alum and NTFIX immunized mice (Fig. 4a–c). Proportionally, CD69 expression on activated CD4+ T cells was reduced in Combo#5-TM immunized mice, while the ICOS, KLRG1 and CXCR3 expression was similar across all groups (Fig. 4b). However, numerically, Combo#5-TM-immunized mice displayed more ICOS+ and CXCR3+ activated CD4+ T cells compared with those in PBS/PBS, PBS/alum, M1/alum and NTFIX (Fig. 4c). Total CD69+CD4+ T cells in the spleen were comparable across all groups (Fig. 4c). In contrast, KLRG1+CD4+ T cells were heightened in Combo#5-TM mice compared with those in PBS/PBS, PBS/alum and M1/alum, but similar relative to the NTFIX group (Fig. 4c). Analysis of transcription factors and proliferation markers in activated splenic CD4+ T cells showed decreased T-bet, GATA-3, TCF-1 and MKI67 (Ki67) expression levels in the Combo#5-TM group compared with PBS/PBS, PBS/alum, M1/alum and NTFIX groups, while RORγt expression was similar across all groups (Fig. 4d). In vitro stimulation of splenic CD4+ T cells with phorbol myristate acetate (PMA)/ionomycin for 4 h revealed that Combo#5-TM priming resulted in increased capacity of CD4+ T cells to produce IFN-γ alone or polyfunctional IFN-γ+TNF-α+ compared with mice immunized with PBS/PBS, PBS/alum, M1/alum or NTFIX (Fig. 4e, f). However, the number of TNF-α+ single-producing CD4+ T cells were comparable across all groups (Fig. 4f). These data suggest Combo#5-TM mRNA-LNP vaccine enhances effector CD4+ T cell responses in vaccinated mice.
a Representative flow cytometric pseudo-color plots showing activated CD4+ T cells (gated as live CD45+CD3+TCRβ+CD4+CD62Llo lymphocytes) in the spleen expressing CD69, ICOS, KLRG1 and CXCR3 at day seven post-final vaccination. b Frequencies and c total number of activated CD4+ T cells in the spleen expressing CD69, ICOS, KLRG1 and CXCR3 at day seven post-final vaccination. d Flow cytometric histograms of T-bet, RORγt, GATA-3, TCF-1 and Ki67 expression in activated CD8+ T cells. Values for each histogram show geometric mean fluorescence intensity (gMFI) of T-bet, RORγt, GATA-3, TCF-1 and Ki67 within the T-bet+, RORγT+, GATA-3+, TCF-1+ and Ki67+ activated CD4+ T cells. e Representative flow cytometric pseudo-color plot showing effector CD4+ T cells (gated as live CD45+CD3+TCRβ+CD4+CD44hi lymphocytes) producing IFN-γ alone (IFN-γ+ SP), TNF-α alone (TNF-α+ SP) and both IFN-γ and TNF-α (IFN-γ+TNF-α+) in the spleen at day seven post-final vaccination. f Total numbers of splenic CD4+ T cells producing IFN-γ alone (left panel), TNF-α alone (middle panel) and both IFN-γ and TNF-α (right panel). Data in a, d and e show representative plots from two independent experiments. Data in b, c and f were pooled from two independent experiments (n = 6 BALB/c mice/group/experiment). Each dot represents one mouse and bars indicate the median. Statistical analyses were performed using a Kruskal-Wallis test followed by Dunn’s test for multiple comparisons. P-values for comparisons between the PBS/PBS and Combo#5-TM or M1/alum versus Combo#5-TM groups are indicated. Source data are provided as a Source Data file.
Combo#5-TM mRNA-LNP promotes effector CD8+ T cell formation
In parallel with analysis of CD4+ T cells, we also mapped CD8+ T cell responses (Fig. 5 and Supp. Fig. 7). Similar to the CD4+ T cell response, the frequency and total number of activated CD8+ T cells (live CD45+CD3+TCRβ+CD8+CD44hiCD62Llo lymphocytes) was higher in the spleens of Combo#5-TM mRNA-LNP immunized mice compared with mice immunized with M1/alum, or the PBS/PBS, PBS/alum and NTFIX control groups (Fig. 5a-b). Splenic CD8+ T cells from Combo#5-TM immunized mice also showed elevated expression of CD69, CX3CR1, KLRG1 and CXCR3 compared with PBS/PBS, PBS/alum, M1/alum and NTFIX immunized mice (Fig. 5a-b and Supp. Fig. 7a). These CD8+ T cells showed reduced T-BET, GATA-3, TCF-1 and Ki67 expression in the Combo#5-TM group compared with the PBS/PBS and M1/alum immunized groups (Supp. Fig. 7b). Consistent with CD4+ T cells, the numbers of splenic IFN-γ single-positive and IFN-γ+TNF-α+ double-positive CD8+ T cells were significantly higher in Combo#5-TM immunized mice than in mice immunized with PBS/PBS, PBS/alum, M1/alum or NTFIX (Fig. 5c, d). TNF-α+ single-producing CD8+ T cells were comparable across all groups (Fig. 5d). Together, these data suggest that Combo#5-TM immunization also promotes increased effector CD8+ T cell formation.
a Representative flow cytometric pseudo-color plots showing activated CD8+ T cells (gated as live CD45+CD3+TCRβ+CD8+CD62Llo lymphocytes) in the spleen, expressing CD69, CX3CR1, KLRG1 and CXCR3 at day seven post-final vaccination. b Total activated CD8+ T cells expressing CD69, CX3CR1, KLRG1 and CXCR3. c Representative flow cytometric pseudo-color plot showing effector CD8+ T cells (gated as live CD45+CD3+TCRβ+CD8+CD44hi lymphocytes) producing IFN-γ alone (IFN-γ+ SP), TNF-α alone (TNF-α+ SP) and both IFN-γ and TNF-α (IFN-γ+TNF-α+) in the spleen at day seven post-final vaccination. d Total activated splenic CD8+ T cells producing IFN-γ alone (left panel), TNF-α alone (middle panel) and both IFN-γ and TNF-α (right panel) following in vitro stimulation with PMA/ionomycin. Data in a and c represent findings from two independent experiments. Data in b and d were pooled from two independent experiments (n = 6 BALB/c mice/group/experiment). Each dot represents one mouse and bars indicate the median. Statistical analyses were performed using a Kruskal-Wallis test followed by Dunn’s test for multiple comparisons. P-values for comparisons between the PBS/PBS and Combo#5-TM or M1/alum versus Combo#5-TM groups are indicated. Source data are provided as a Source Data file.
Characterization of functional antibodies induced by Combo#5-TM mRNA-LNP immunization in mice
Antibody binding to the GAS cell surface was assessed using flow cytometry (Fig. 6a). Antisera obtained from mice immunized with M1/alum and Combo#5-TM bound to the surface of GAS M1 strain 5448 whereas antisera from PBS/alum and NTFIX immunized mice did not. Similar results were observed for antisera reactivity to M3 and M28 GAS, except that M1 antisera cross-reactivity was comparatively reduced. Next, we investigated the capacity of antisera to induce opsonophagocytic killing (OPK) of GAS strain 5448 (Fig. 6b). M1/alum antisera were found to enhance OPK activity whereas control and Combo#5-TM antisera did not. The presence of functional antibodies in antisera that block SLO cytolytic activity was investigated (Fig. 6c). Only Combo#5-TM antisera blocked SLO activity, with an IC50 = 89.7 (95% CI, 82.3 to 97.7).
a Pooled serum from PBS/alum (black), M1/alum (red), NTFIX mRNA-LNP (gray), and Combo#5-TM mRNA-LNP-immunized BALB/c mice (green) were incubated with live M1 GAS strain 5448, M3 GAS strain 89437, and M28 GAS strain PS001. Binding was detected by flow cytometry, and T(x) values for each group, located to the right of each histogram, were determined by the probability binning algorithm in FlowJo comparing GAS samples incubated with M1/alum immune sera to PBS/alum immune sera, and Combo#5-TM mRNA-LNP immune sera with NTFIX mRNA-LNP immune sera. A T(x) value of > 200 was considered significant (P < 0.01). b Opsonophagocytic killing of GAS M1 strain 5448 by differentiated HL-60 cells. The opsonic index was determined as the highest sera dilution that resulted in 50% killing. Mouse serum was from PBS/alum, M1/alum, NTFIX mRNA-LNP, and Combo#5-TM mRNA-LNP-immunized C57BL/6 mice. The percentage of killing was determined by normalizing sera responses to control wells containing active complement alone. Data from 3 independent experiments and mean +/- standard deviation are indicated. c Percent inhibition of sheep red blood cell hemolysis following 30 min incubation with recombinant SLO protein and pooled cholesterol oxidase-treated serum from PBS/alum, M1/alum, NTFIX mRNA-LNP, and Combo#5-TM mRNA-LNP-immunized BALB/c mice. Combo#5-TM was statistically significant (P < 0.0001) when compared to all other groups at dilutions 1:40, 1:80 and 1:160 by ordinary two-way ANOVA with Tukey’s multiple comparisons test. Data from three independent experiments and mean values +/−standard deviation are indicated. Source data are provided as a Source Data file.
Discussion
The development of a vaccine to prevent GAS infection and disease has been recognized as an unmet clinical need, with the World Health Organization Product Development for Vaccines Advisory Committee listing GAS vaccine research and development as a global priority14. Nonetheless, GAS vaccine development remains impeded by a number of factors, the most important of which is the potential risk of causing autoimmunity through vaccination. Repeated GAS infections may trigger ARF, and repeated bouts of ARF may cause RHD (300,000 deaths/year)12. It is thus imperative that GAS vaccine antigens do not trigger the same autoimmunity that is caused by GAS infection. Other GAS vaccine antigens such as M protein and group A carbohydrate have been implicated in autoimmune complications11,35,36,37, and vaccine candidates based on these antigens are specifically engineered to exclude regions suspected of cross-reactivity with human tissues38,39,40,41. Each of the five detoxified Combo#5 antigens retain a strong safety profile20,21,22,23,24,35,36,37. Another factor impeding vaccine development is the complexity of GAS epidemiology, with over 250 emm serotypes identified11. Each of the five Combo#5 antigens are highly conserved across the global GAS population19, which suggests this vaccine will exhibit broad coverage against both current and emergent GAS strains.
Difficulties in generating small animal efficacy data that accurately reflects GAS disease in humans is another impedance to GAS vaccine development. Here we have employed two well-established mouse models, the BALB/c intraperitoneal challenge model and the hPLG mouse subcutaneous challenge model for vaccine efficacy assessment16,42,43. Both models use the M1 challenge strain 5448, with the gold standard positive control group immunized with purified recombinant full-length M1 protein formulated with alum. Combo#5-TM mRNA-LNP vaccination provided superior protection compared to M1/alum in the BALB/c intraperitoneal challenge model and significant protection in the hPLG subcutaneous challenge model, with each of the five antigens in Combo#5-TM contributing to protective efficacy. We hypothesize that the superior performance of Combo#5-TM compared to Combo#5-soluble mRNA-LNP may reflect the increased antigen valency on the surface of antigen expressing cells44. Overall, these findings support the future development of Combo#5-TM to assess protective efficacy against GAS in non-human primate17 and human45 pharyngeal challenge models.
Systematically examining the efficacy of GAS vaccine formulations is essential to understand their capacity to stimulate the development, maintenance, and quality of vaccine-induced immune responses. Such knowledge is vital to resolve existing difficulties in identifying reliable correlates of protection necessary to accelerate GAS vaccine development46. The current study shows that Combo#5-TM mRNA-LNP generates robust humoral and cellular responses in mice, which is characterized by increased numbers of GC B cells and MBCs essential for sustained antibody responses, together with heightened CD4+ and CD8+ T cell responses. Moreover, Combo#5-TM vaccination enhanced Tfh cell formation, which is necessary to drive GC B cell development and antibody production. These observations reflect results for other mRNA vaccines against viral infections such as SARS-CoV-247 and influenza48, as well as against bacterial pathogens Pseudomonas aeruginosa4, Listeria monocytogenes5, Bordetella pertussis6, Borellia burgdorfii7 and Clostridium difficile8. Of note, we have previously demonstrated that purified recombinant Combo#5 proteins, when formulated with an adjuvant that promoted both Th1 and Th2 immunity conferred more effective protection against invasive GAS infection compared to alum-generated Th2 immunity16. In this study, Combo#5-TM formulation preferentially shifted CD4+ T cell differentiation towards Th1 dominance, enhancing Th1 immune responses relative to M1/alum. The Combo#5-TM mRNA-LNP vaccine also triggered potent effector CD8+ T cell responses, marked by increased IFN-γ and TNF-α production. Such robust CD8+ T cell responses are typical of viral vaccine formulations49,50,51 and vaccines against intracellular bacterial infections52, but now appear equally effective in GAS mRNA-LNP vaccines. We speculate that these CD8+ T cells may enhance anti-pathogen immunity by directly killing infected cells, promoting cytokine production that boosts pathogen-killing functions of phagocytes53, or augmenting Th1-like antibody responses54. However, the validity of this mechanism in the context of GAS infection remains unclear. Unlike protein/alum-based vaccines, which may fail to trigger certain aspects of the immune response and can induce acute inflammation detrimental to immune memory formation, mRNA-LNP formulations appear equally effective without these drawbacks. Overall, our findings demonstrate that mRNA-LNP-based GAS vaccines elicit strong B and T cell responses.
Antiserum raised against the Combo#5-TM mRNA-LNP vaccine bound the GAS cell surface, but did not induce OPK. This observation mirrors previous efficacy studies16,17 where purified Combo#5 proteins formulated with adjuvant generated antibodies that bound the GAS cell surface but did not induce phagocytic killing. However, the Combo#5-TM mRNA-LNP vaccine did generate antibodies that inactivated the GAS cytolysin SLO. We hypothesize that other pathways for generating GAS protective efficacy that do not rely on OPK exist, such as antibody mediated toxin neutralization and blocking of antigen enzyme activity.
In this work we have demonstrated robust memory B and T cell responses are elicited in response to Combo#5-TM mRNA-LNP vaccination, although the protective efficacy of this vaccine beyond 2 weeks post-final-boost was not assessed. Further preclinical development of this experimental vaccine to determine the durability of the immune response generated and an investigation of efficacy in the non-human primate GAS pharyngitis model17 is warranted in preparation for future human trials.
Methods
Ethics approvals
All animal procedures were conducted according to the Australian Code for the Care and Use of Animals for Scientific Purposes. Murine breeding and experimental procedures were approved by the University of Queensland Animal Ethics Committee (2022/AE000228 and 2021/AE001109). Animals were handled according to the guidelines of the Australian Code for the Care and Use of Animals of the National Health and Medical Research Council of Australia. Experimental procedures were approved by the Animal Ethics Committees of the University of Queensland.
Bacterial strains and growth conditions
Streptococcus pyogenes M1T1 strain 5448 is an invasive clinical isolate55. GAS 5448 was grown on 5% horse blood agar (HBA) plates and in Todd-Hewitt broth supplemented with 1% (wt/vol) yeast extract (THY). Infection stocks of GAS M1T1 strain 5448 were prepared as previously described17 and stored at −80°C until used for infection. For recombinant protein expression, Escherichia coli strain BL21 Star (DE3) was grown in Luria-Bertani (LB) medium supplemented with either ampicillin (100 µg/mL) or kanamycin (50 µg/mL) where required.
Expression and purification of GAS protein antigens
Wildtype and detoxified mutant forms of ADI, SCPA, SpyCEP, SLO, TF and M1AB proteins were expressed in E. coli BL21 StarTM (DE3) cells and purified by immobilized metal ion affinity chromatography (IMAC) as previously described18,56. To prepare detoxified proteins for use in multiplex Luminex immunoassays, the 6 × His-tag was cleaved with either tobacco etch virus (TEV) protease for ADI, SCPA, SpyCEP, TF and M1AB, or thrombin protease for SLO. IMAC was used to purify cleaved from uncleaved proteins and TEV or thrombin protease, and anti-6 × His-tag western blotting was used to confirm successful cleavage. M1 protein was expressed and purified as previously described, with bacterial endotoxins removed by wash buffer supplemented with 0.1% (vol/vol) Triton X-11418.
Screening of 6×His-tagged antigen mRNA constructs for expression
To screen soluble antigen expression, Expi293FTM cells (Thermo Fisher Scientific) were transiently transfected with mRNA (designed with a 6 × His-tag) using Trans IT-mRNA Transfection Kit (Mirus Bio) per the manufacturer’s instruction. Expi293FTM cells were first diluted to 1 × 106 cells/mL in Expi293FTM Expression Medium (Thermo Fisher Scientific). RNA at a concentration of 1 µg mRNA per 1 mL of Expi293FTM cells was added to Opti-MEM Reduced Serum Media (Gibco), then followed by addition of TransIT-mRNA transfection reagent (Mirus Bio) at a 1:2 ratio of mRNA to TransIT. After incubating at room temperature for 2–5 min, the complex was added dropwise to the Expi293FTM cell culture before returning to a shaking incubator. Following 48 h, cell cultures were centrifuged, and supernatant was collected. Supernatant was further concentrated using an Amicon filter before screening for expression through SDS-PAGE gel electrophoresis, detected with an anti-6×His-tag antibody (Abcam).
For surface-anchored antigen screening, 500 ng mRNA, 1 µL Boost reagent (Mirus Bio), and 2.5 µL TransIT-mRNA reagent (Mirus Bio) were sequentially added into 100 µL of Opti-MEMTM (Thermo Fisher Scientific) and incubated at 25°C for 10 min before being added to 1 mL of Expi293FTM cell culture (Thermo Fisher Scientific; 1 × 106 cells/mL). Transfected cultures were incubated in a 24-well plate (Costar) at 37° C shaking at 170 rpm for 48 h. Cells were harvested from the cell culture medium by centrifugation at 500 × g for 5 min. Cells were resuspended in 100 µL FACS buffer (2% v/v FBS in PBS) then re-centrifuged. Washed cells were resuspended and incubated in blocking buffer (5% v/v goat serum in PBS) for 30 min at 4°C. After blocking, the cells were washed and resuspended in 100 µL FACS buffer containing 0.1 µL rabbit antigen-specific polyclonal sera (Pacific Immunology) and incubated at 4° C for 1 h. Cells were washed twice with 100 µL FACS buffer and incubated with anti-rabbit Alexa Fluor 647 antibody (Thermo Fisher Scientific) diluted to 1 µg/mL in FACS buffer at 4° C for 30 min. Unbound antibodies were removed by washing cells twice using FACS buffer. After staining, cells were fixed in 100 µL CytoFixTM buffer (BD Biosciences) for 30 min and washed by FACS for flow cytometry assessment by iQUE3 (Sartorius).
mRNA-LNP preparation and in vitro expression
For each vaccine antigen, T7 RNA polymerase-mediated transcription was used in vitro to synthesize mRNA from a linearized DNA template, which flanked the antigen open-reading frames with the 5′ and 3′ untranslated regions and a poly-A tail as described previously57. mRNA was then purified, diluted in citrate buffer to the desired concentration and encapsulated into LNP by ethanol drop nanoprecipitation. At a molar ratio of 50:10:38.5:1.5 (ionizable lipid:DSPC:cholesterol:PEG-lipid), lipids were dissolved in ethanol and combined with a 6.25 mM sodium acetate buffer (pH 5) containing mRNA at a ratio of 3:1 (aqueous:ethanol). Formulations were dialyzed against phosphate-buffered saline (pH 7.4) for at least 18 h, concentrated using Amicon Ultra Centrifugal Filters (EMD Millipore), passed through a 0.22 μm filter and stored at −80 °C until use. All formulations underwent quality control for particle size, RNA encapsulation, and endotoxin. LNP were between 80 – 100 nm in size, with > 90% encapsulation on mRNA and <10 EU/mL endotoxin.
Mice
BALB/c and C57BL/6 mice were obtained from Australian Bio Resources (ABR) or Ozgene Animal Resources Centre (Australia). C57BL/6 hPLG (AlbPLG1) mice43 were bred and maintained in specific pathogen-free conditions at the University of Queensland. Equal numbers of male and female mice were used, and immunization began at 6–8 weeks of age unless otherwise stated.
Immunization
To assess the antibody responses to GAS antigens, groups of BALB/c mice (n = 5; all females) were immunized intramuscularly on days 0, 21 and 28 in the thigh muscle, alternating between left and right sides with each immunization. Mice received 50 µL of individual GAS antigens as protein (5 µg total) formulated 1:1 with alum or mRNA-LNP (2 µg) formulations designed to express either secreted or transmembrane-anchored protein. Negative control groups received PBS formulated 1:1 with alum (PBS/alum) or 2 µg non-coding mRNA-LNP (NTFIX). Immune sera were collected 7 days after each immunization for serological analysis by multiplex Luminex immunoassays.
For experiments testing vaccine efficacy against invasive M1T1 GAS disease, groups (n = 10; 5 females and 5 males) of 6 week old BALB/c or transgenic humanized plasminogen C57BL/6 mice heterozygous for the human plasminogen gene (AlbPLG1) (hPLG mice)43 were immunized intramuscularly in the thigh muscle on days 0, 21 and 28 with 50 µL vaccine. To assess cellular immune responses, groups (n = 6 mice/group/experiment, equal numbers of males and females) of 6 week-old BALB/c mice were immunized according to the same vaccination schedule. Mice immunized with multicomponent Combo#5-TM or Combo#5-soluble vaccines received 50 µL doses containing each TM or soluble mRNA-LNP antigen mixed in an equal ratio (2 µg per antigen, 10 µg total). Negative control groups received either PBS alone (PBS/PBS), PBS/alum or NTFIX mRNA-LNP (10 µg total). As a positive control group, mice were immunized with M1 protein (30 µg) formulated 1:1 with alum (M1/alum). Immune sera were collected on day 35 (7 days after the final booster) for serological analysis via multiplex Luminex immunoassays.
Mouse GAS intraperitoneal and subcutaneous invasive infection models
Immunized BALB/c (intraperitoneal model) and hPLG (subcutaneous model) mice were infected on day 42 with 100 µL of GAS M1T1 strain 5448 at infection doses of ~4 × 107 CFU (intraperitoneal route) or ~1 × 108 CFU (subcutaneous route). Mice were monitored twice-daily for 10 days post-infection and scored according to standardized animal welfare criteria developed by the University of Queensland Animal Ethics Committee. Vaccine efficacy was measured by comparing survival over the 10 day period.
Measurement of antigen-specific antibody responses by Luminex immunoassays
Antigen-specific MagPlex microspheres were prepared for Luminex immunoassays by covalently coupling recombinant 6×His-tag-free SCPA, SLO, SpyCEP, ADI, TF and M1AB proteins to spectrally distinct beads (25 µg protein per 5.0 × 106 beads) using the xMAP® Antibody Coupling Kit (Luminex Corporation), following the manufacturer’s instructions. SCPA was coupled to bead region 33, SLO to region 72, SpyCEP to region 53, ADI to region 44, TF to region 28, and M1AB to region 66. Immunoassays were conducted based on previously described methodology58. Briefly, equal parts of SCPA-, SLO-, SpyCEP-, ADI-, TF- and M1AB-coupled beads were combined to a final concentration of 45 beads/µL/antigen. In a Nunc™ MicroWell™ black 96-well F-bottom plate (Thermo Fisher Scientific), 30 µL of bead mixture was combined with 30 µL of serum samples (diluted in assay buffer between 1:200 and 1:2000), then incubated for 35 mins at room temperature (RT) on a Eppendorf ThermoMixer C plate shaker (800 rpm) protected from light. Beads were washed three times with assay buffer using a handheld magnetic plate holder (Luminex Corporation). The secondary antibodies used were goat anti-mouse Total IgG (Invitrogen, 12-4010-87), IgG1 (Thermo Fisher Scientific, P21129), IgG3 (Abacus dx, 115-117-189), IgG2b (Thermo Fisher Scientific, P21149), IgG2c (Arigo Biolaboratories, ARG21572), and rat anti-mouse IgG2a (Australian Bioresearch, 407108) and IgM (Thermo Fisher Scientific, 12-5790-82). Beads were incubated with 50 µL secondary antibody for 35 min at RT on a plate shaker (800 rpm) protected from light, washed four times, resuspended in 100 µL assay buffer, and analyzed on a MagPix instrument (Luminex Corporation). The lower limit of quantitation (LLOQ) for each analyte was determined by adding ten standard deviations to the background MFI of pooled naïve BALB/c or C57BL/6 hPLG serum (n = 10 mice).
Tissue harvesting and single cell suspension
At day 7 post-final vaccination (day 35 post-priming), BALB/c mice (11–12 week old) were euthanized. Spleen and inguinal lymph nodes (bilaterally pooled) were collected into FACS buffer [0.5% heat inactivated fetal bovine serum (FBS), 2 mM ethylenediaminetetraacetic acid (EDTA, Sigma-Aldrich), 1× phosphate buffered saline (PBS)]. A single cell suspension was generated by forcing tissues through 70 µm cell strainers (Miltenyi) and 10 mL of FACS buffer. Cell suspensions were washed once with FACS buffer by centrifugation at 500 × g for 5 min at 4 °C. Cells were resuspended in 1 mL of 1× ammonium-chloride-potassium buffer containing 0.1 mM disodium EDTA dihydrate (EDTA-Na2) (Sigma-Aldrich) and incubated at RT for 1 min (lymph nodes) and 5 min (spleens) to lyse red blood cells (RBCs). Cells were then washed with FACS buffer at 500 × g for 5 min at 4 °C and resuspended in 10 mL of FACS buffer prior to flow cytometric staining.
Cell staining
Lymphocytes were resuspended at 2 × 107 cells/mL FACS buffer and 200 mL of cell suspension was transferred to round bottom plates (Corning, 3799) and washed with 1 × PBS by centrifuging at 500 × g for 2 min at 4 °C. Cells were then incubated with a 50 μL antibody cocktail containing FcgII/III(clone 2.4G2) and Live/DeadTM Fixable Blue Dead Cell Stain (Thermo Fisher Scientific) for 15 min at ambient temperature in the dark. Cells were washed three times using FACS buffer and stained with combinations of fluorescently conjugated antibodies (Supp. Table 1) for 30 min at 4 °C (for B cells) and RT (for T cells) in the dark. For intracellular staining of cytokines and transcription factors, cells were washed three times in FACS buffer, fixed and permeabilized using the eBioscience™ Foxp3/Transcription Factor Staining Buffer Set (Thermo Fisher Scientific, 00-5523-00) according to the manufacturer’s instructions. Cells were then incubated with a 50 μL cocktail of fluorescently labeled antibodies against intracellular molecules for 40 min at 4 °C in the dark. Data were acquired on a Cytek Aurora Spectral flow cytometer (Cytek Biosciences) and analyzed using SpectroFlo software v3.03 (Cytek Biosciences) and FlowJo v10 (Tree Star Inc.).
PMA/ionomycin restimulation
Cells were incubated in complete media (RPMI 1640 containing 10% FBS, 100 U/mL penicillin, 100 μg/mL streptomycin (penicillin–streptomycin, Gibco), containing 25 ng/mL Phorbol myristate acetate (PMA) and 1 μg/mL (1.33 nM) ionomycin calcium salt (Sigma-Aldrich) in the presence of 10 μg/mL Brefeldin A (Biolegend, 420601)). Cells were incubated for 4 h at 37 °C in the presence of 5% (vol/vol) CO2 prior to flow cytometric staining.
Antibody binding to the GAS surface, OPK and functional assays
Methodology for the flow analysis of surface antibody binding to GAS strains was adapted from Rivera-Hernandez et al.18. GAS strains were grown to mid-logarithmic phase, as indicated by an OD600 (optical density at 600 nm) of 0.6, after which a volume of 0.3 mL was extracted and pelleted. Bacterial cells were then washed in PBS and blocked (60 μL, 4 °C, 60 min) with 200 μg/mL of non-specific human IgG (Merck Millipore) in 3% BSA/PBS. Bacterial cells were washed with PBS and resuspended in 100 μL of pooled immunized mouse sera for overnight incubation at 4 °C. Cells were then washed in PBS and stained (100 μL, 37 °C, 30 min) with eBioscience™ Fixable Viability Dye eFluor™ 780 (10 μL per mL) and SYTO™ Deep Red Nucleic Acid Stain (4 μM) (Thermo Fisher Scientific). Afterwards, cells were stained (100 μL, 4 °C, 1 h) with goat anti-mouse IgG (H + L) Alexa Fluor 488 antibody (10 μg/mL) (Thermo Fisher Scientific) and fixed in 1.5% paraformaldehyde/PBS for 10 min (wt/vol). Fixed cells were resuspended in PBS and acquired on BD LSRFortessa™ X-20 Cell Analyzer through BD FACSDiva v9 (BD Biosciences), with a total of 1 × 106 events recorded for each sample. Analysis of flow data was completed using FlowJo v10.9 (FlowJo LLC).
The opsonophagocytic killing (OPK) was performed as previously described59 with minor modifications. Single-use aliquots of GAS M1 strain 5448 were diluted to 8 × 104 CFU/mL in opsonization buffer (OB) (5% heat-inactivated fetal bovine serum [Gibco, A5669801], 0.1% gelatin [Sigma-Aldrich, G1393] in Hanks’ balanced salt solution without phenol red and supplemented with Ca2+, Mg2+ [Gibco, 14065056]) containing 1% heat-inactivated naïve mouse sera (Innovative Research, 42811). In a 96-well round bottom plate (Corning, 351177), 5 µL of the diluted bacteria was mixed with 10 µL of heat-inactivated sera, serially diluted in OB, and incubated for 30 min at 900 rpm at 37 °C. After this incubation, 5 µL of 32% baby rabbit complement (Pel-Freez, 31061-1) in OB was added to each well. Immediately after complement addition, 20 µL of HL-60 cells (ATCC, CCL-240), differentiated for 5–6 days in 0.8% dimethylformamide (Thermo Fisher Scientific, D131-1) at 37 °C with 5% CO2, were diluted to 1 × 107 cells/mL in OB and added to each well. Plates were incubated for 1 h at 900 rpm at 37 °C. Control wells followed concentrations and conditions described above and contained bacteria without test sera and either active complement or heat inactivated complement and differentiated HL-60 cells. The reaction was stopped by placing the plates on ice for 30 min. Plating was performed in duplicate by aliquoting 5 µL from each well onto Todd Hewitt agar containing 0.5% yeast extract. Plates were incubated overnight at 37 °C with 5% CO2 and CFU were enumerated the following day. The opsonic index was determined as the highest sera dilution that resulted in 50% killing. The percentage killing was determined by normalizing sera responses to control wells containing active complement alone.
SLO hemolysis was performed as previously described17 using flat bottom 96-well plates. Purified SLO was reduced with 4 mM dithiothreitol (DTT) in PBS for 20 min at room temperature. 50 µL of 800 ng/mL reduced SLO was mixed with 50 µL of appropriately diluted mouse sera and incubated at 37 °C for 30 min. RBCs from defibrinated sheep’s blood (Oxoid) were washed and diluted 1/25 in PBS. 100 µL of RBCs were added to SLO/sera mix and incubated at 37 °C for 30 min. Non-lysed cells were pelleted by centrifugation at 1000 × g for 10 min. Supernatants were diluted 1/5 and absorbance measured at 405 nm. Absorbance from SLO mediated lysis in the absence of sera was used as 100% lysis. Where appropriate, undiluted sera was mixed 1:1 with 0.5 U/µL cholesterol oxidase (CHOD) (Sigma-Aldrich, C1235) at 50 °C for 30 min prior to dilution60.
Statistical analyses
Survival curves of vaccinated mice were analyzed using the Mantel-Cox log-rank test with P values < 0.05 considered statistically significant (GraphPad Prism v.10). For flow cytometry data, Kruskal-Wallis with Dunn’s multiple comparisons was used, with P value comparisons between PBS and Combo#5-TM or M1/alum and Combo#5-TM immunized groups as indicated. For flow cytometry analysis of antibody binding to the GAS surface, T(X) values for each group were determined by the probability binning algorithm in FlowJo v10.9 (FlowJo LLC) comparing GAS samples incubated with M1/alum immune sera to PBS/alum immune sera, and Combo#5-TM mRNA-LNP immune sera with NTFIX mRNA-LNP immune sera. A T(X) value of > 200 was considered significant (P < 0.01). Opsonic indices were compared using the Kruskal-Wallis test corrected for multiple comparisons using Dunn’s test, with P < 0.05 considered statistically significant. Results represent geometric means of opsonic indices with geometric SD. Inhibition curves and IC50 for the functional assays were calculated in Prism using a sigmoidal, 4PL, non-linear fit model with X as log concentration. These data were analyzed by ordinary two-way ANOVA and groups were compared at each dilution with Tukey’s multiple comparisons test.
Reporting summary
Further information on research design is available in the Nature Portfolio Reporting Summary linked to this article.
Data availability
Data supporting the findings of this study are available within the paper and its supplementary information files, and raw data are available as a Source Data file. Source data are provided with this paper.
References
Zhang, G., Tang, T., Chen, Y., Huang, X. & Liang, T. mRNA vaccines in disease prevention and treatment. Signal Transduct. Target Ther. 8, 365 (2023).
Wilson, E. et al. Efficacy and safety of an mRNA-based RSV PreF vaccine in older adults. N. Engl. J. Med. 389, 2233–2244 (2023).
Kon, E. et al. A single-dose F1-based mRNA-LNP vaccine provides protection against the lethal plague bacterium. Sci. Adv. 9, eadg1036 (2023).
Wang, X. et al. Strong immune responses and protection of PcrV and OprF-I mRNA vaccine candidates against Pseudomonas aeruginosa. NPJ Vaccines 8, 76 (2023).
Mayer, R. L. et al. Immunopeptidomics-based design of mRNA vaccine formulations against Listeria monocytogenes. Nat. Commun. 13, 6075 (2022).
Wolf, M. A. et al. Multivalent mRNA-DTP vaccines are immunogenic and provide protection from Bordetella pertussis challenge in mice. NPJ Vaccines 9, 103 (2024).
Pine, M. et al. Development of an mRNA-lipid nanoparticle vaccine against Lyme disease. Mol. Ther. 31, 2702–2714 (2023).
Alameh, M.-G. et al. A multivalent mRNA-LNP vaccine protects against Clostridioides difficile infection. Science 386, 69–75 (2024).
Maruggi, G. et al. Immunogenicity and protective efficacy induced by self-amplifying mRNA vaccines encoding bacterial antigens. Vaccine 35, 361–368 (2017).
Finn, M. B. et al. Immunogenicity of a 30-valent M protein mRNA group A Streptococcus vaccine. Vaccine 42, 126205 (2024).
Brouwer, S. et al. Pathogenesis, epidemiology and control of Group A Streptococcus infection. Nat. Rev. Microbiol. 21, 431–447 (2023).
Oliver, J. et al. Preceding group A Streptococcus skin and throat infections are individually associated with acute rheumatic fever: evidence from New Zealand. BMJ Glob. Health 6, 12 (2021).
Ou, Z. et al. Global burden of rheumatic heart disease: trends from 1990 to 2019. Arthritis Res. Ther. 24, 138 (2022).
Vekemans, J., Gouvea-Reis, F. & Kim, J. H. The path to group a Streptococcus vaccines: WHO research and development technology roadmap and preferred product characteristics. Clin. Infect. Dis. 69, 877–883 (2019).
World Health Organization. Rheumatic Fever and Rheumatic Heart Disease. https://iris.who.int/bitstream/handle/10665/42898/WHO_TRS_923.pdf (2018).
Rivera-Hernandez, T. et al. Vaccine-induced Th1-type response protects against invasive group A Streptococcus infection in the absence of opsonizing antibodies. MBio 11, e00122-20 (2020).
Rivera-Hernandez, T. et al. An experimental Group A Streptococcus vaccine that reduces pharyngitis and tonsillitis in a nonhuman primate model. MBio 10, e00693-19 (2019).
Rivera-Hernandez, T. et al. Differing efficacies of lead group A Streptococcal vaccine candidates and full-length M protein in cutaneous and invasive disease models. MBio 7, e00618–16 (2016).
Davies, M. R. et al. Atlas of group A streptococcal vaccine candidates compiled using large-scale comparative genomics. Nat. Genet. 51, 1035–1043 (2019).
Cleary, P. P., Matsuka, Y. V., Huynh, T., Lam, H. & Olmsted, S. B. Immunization with C5a peptidase from either group A or B streptococci enhances clearance of group A streptococci from intranasally infected mice. Vaccine 22, 4332–4341 (2004).
Bensi, G. et al. Multi high-throughput approach for highly selective identification of vaccine candidates: the group A Streptococcus case. Mol. Cell. Proteom. 11, M111.015693 (2012).
Chiarot, E. et al. Targeted amino acid substitutions impair streptolysin O toxicity and group A Streptococcus virulence. MBio 4, e00387–12 (2013).
Henningham, A. et al. Conserved anchorless surface proteins as group A streptococcal vaccine candidates. J. Mol. Med. 90, 1197–1207 (2012).
Henningham, A. et al. Structure-informed design of an enzymatically inactive vaccine component for group A Streptococcus. MBio 4, e00509–e00513 (2013).
Lyon, W. R. & Caparon, M. G. Trigger factor-mediated prolyl isomerization influences maturation of the Streptococcus pyogenes cysteine protease. J. Bacteriol. 185, 3661–3667 (2003).
McCauley, J. et al. Influenza virus haemagglutinin signal sequence. FEBS Lett. 108, 422–426 (1979).
Doyle, C., Sambrook, J. & Gething, M. J. Analysis of progressive deletions of the transmembrane and cytoplasmic domains of influenza hemagglutinin. J. Cell Biol. 103, 1193–1204 (1986).
Stewart-Jones, G. B. E. et al. Domain-based mRNA vaccines encoding spike protein N-terminal and receptor binding domains confer protection against SARS-CoV-2. Sci. Transl. Med. 15, eadf4100 (2023).
Bos, T. J., Davis, A. R. & Nayak, D. P. NH2-terminal hydrophobic region of influenza virus neuraminidase provides the signal function in translocation. Proc. Natl Acad. Sci. USA 81, 2327–2331 (1984).
Holdsworth, S. R., Kitching, A. R. & Tipping, P. G. Th1 and Th2 T helper cell subsets affect patterns of injury and outcomes in glomerulonephritis. Kidney Int 55, 1198–1216 (1999).
Rivera-Hernandez, T. & Walker, M. J. Humanized plasminogen mouse model to study group A Streptococcus invasive disease. Methods Mol. Biol. 2136, 309–316 (2020).
Côrte-Real, J. et al. Irf4 is a positional and functional candidate gene for the control of serum IgM levels in the mouse. Genes Immun. 10, 93–99 (2009).
Crotty, S. T follicular helper cell differentiation, function, and roles in disease. Immunity 41, 529–542 (2014).
Zuccarino-Catania, G. V. et al. CD80 and PD-L2 define functionally distinct memory B cell subsets that are independent of antibody isotype. Nat. Immunol. 15, 631–637 (2014).
Harbison-Price, N. et al. Current approaches to vaccine development of Streptococcus pyogenes. In Streptococcus pyogenes: Basic Biology to Clinical Manifestations (eds. Ferretti, J. J., Stevens, D. L. & Fischetti, V. A.) (University of Oklahoma Health Sciences Center, Oklahoma City (OK), 2022).
Dale, J. B. & Walker, M. J. Update on group A streptococcal vaccine development. Curr. Opin. Infect. Dis. 33, 244–250 (2020).
Gerber, M. A. et al. Prevention of rheumatic fever and diagnosis and treatment of acute Streptococcal pharyngitis: a scientific statement from the American Heart Association Rheumatic Fever, Endocarditis, and Kawasaki Disease Committee of the Council on Cardiovascular Disease in the Young, the Interdisciplinary Council on Functional Genomics and Translational Biology, and the Interdisciplinary Council on Quality of Care and Outcomes Research: endorsed by the American Academy of Pediatrics. Circulation 119, 1541–1551 (2009).
Gao, N. J. et al. Site-specific conjugation of cell wall polyrhamnose to protein SpyAD envisioning a safe universal group A streptococcal vaccine. Infect. Microbes Dis. 3, 87 (2021).
Pastural, É et al. Safety and immunogenicity of a 30-valent M protein-based group a streptococcal vaccine in healthy adult volunteers: a randomized, controlled phase I study. Vaccine 38, 1384–1392 (2020).
Ajay Castro, S. et al. Recombinant production platform for Group A Streptococcus glycoconjugate vaccines. NPJ Vaccines 10, 16 (2025).
Sekuloski, S. et al. Evaluation of safety and immunogenicity of a group A Streptococcus vaccine candidate (MJ8VAX) in a randomized clinical trial. PLoS One 13, e0198658 (2018).
Watson, M. E., Jr, Neely, M. N. & Caparon, M. G. Animal models of Streptococcus pyogenes infection. In Streptococcus pyogenes: Basic Biology to Clinical Manifestations (eds. Ferretti, J. J., Stevens, D. L. & Fischetti, V. A.) (University of Oklahoma Health Sciences Center, Oklahoma City (OK), 2022).
Sun, H. et al. Plasminogen is a critical host pathogenicity factor for group A streptococcal infection. Science 305, 1283–1286 (2004).
Kato, Y. et al. Multifaceted effects of antigen valency on B cell response composition and differentiation in vivo. Immunity 53, 548–563.e8 (2020).
Osowicki, J. et al. Controlled human infection for vaccination against Streptococcus pyogenes (CHIVAS): establishing a group A Streptococcus pharyngitis human infection study. Vaccine 37, 3485–3494 (2019).
Frost, H., Excler, J.-L., Sriskandan, S. & Fulurija, A. Correlates of immunity to group A Streptococcus: a pathway to vaccine development. NPJ Vaccines 8, 1 (2023).
DiPiazza, A. T. et al. COVID-19 vaccine mRNA-1273 elicits a protective immune profile in mice that is not associated with vaccine-enhanced disease upon SARS-CoV-2 challenge. Immunity 54, 1869–1882.e6 (2021).
Flynn, J. A. et al. Characterization of humoral and cell-mediated immunity induced by mRNA vaccines expressing influenza hemagglutinin stem and nucleoprotein in mice and nonhuman primates. Vaccine 40, 4412–4423 (2022).
Ura, T. et al. Current vaccine platforms in enhancing T-cell response. Vaccines (Basel) 10, 1367 (2022).
Appay, V., Douek, D. C. & Price, D. A. CD8+ T cell efficacy in vaccination and disease. Nat. Med. 14, 623–628 (2008).
Parhiz, H., Atochina-Vasserman, E. N. & Weissman, D. mRNA-based therapeutics: looking beyond COVID-19 vaccines. Lancet 403, 1192–1204 (2024).
Tran, K. A. et al. BCG immunization induces CX3CR1hi effector memory T cells to provide cross-protection via IFN-γ-mediated trained immunity. Nat. Immunol. 25, 418–431 (2024).
Vermare, A., Guérin, M. V., Peranzoni, E. & Bercovici, N. Dynamic CD8+ T cell cooperation with macrophages and monocytes for successful cancer immunotherapy. Cancers 14, 3546 (2022).
Mohr, E. et al. IFN-{gamma} produced by CD8 T cells induces T-bet-dependent and -independent class switching in B cells in responses to alum-precipitated protein vaccine. Proc. Natl. Acad. Sci. USA. 107, 17292–17297 (2010).
Chatellier, S. et al. Genetic relatedness and superantigen expression in group A Streptococcus serotype M1 isolates from patients with severe and nonsevere invasive diseases. Infect. Immun. 68, 3523–3534 (2000).
Macheboeuf, P. et al. Streptococcal M1 protein constructs a pathological host fibrinogen network. Nature 472, 64–68 (2011).
Richner, J. M. et al. Modified mRNA vaccines protect against Zika virus infection. Cell 168, 1114–1125.e10 (2017).
Whitcombe, A. L. et al. Development and evaluation of a new triplex immunoassay that detectsg Group A Streptococcus antibodies for the diagnosis of rheumatic fever. J. Clin. Microbiol. 58, e00300–e00320 (2020).
Jones, S. et al. Development of an opsonophagocytic killing assay for group A Streptococcus. Vaccine 36, 3756–3763 (2018).
Wade, K. R., Hotze, E. M., Briles, D. E. & Tweten, R. K. Mouse, but not human, ApoB-100 lipoprotein cholesterol is a potent innate inhibitor of Streptococcus pneumoniae pneumolysin. PLoS Pathog. 10, e1004353 (2014).
Acknowledgements
The authors thank the Leducq Foundation (22VAC01) and the National Health and Medical Research Council of Australia (GNT1194130 and GNT2030826 M.J.W.; GNT2008542 G.T.B.) for their generous support. We thank Harini Natarajan, Yumei Zheng, Tracy Yeung, Guo-Yu Chuang and Sarah Montgomery for their expert technical assistance.
Author information
Authors and Affiliations
Contributions
N.H.P., I.S., R.A.B., A.J.C., I.G.C., S.H., R.P., J.R., O.E., S.G., C.C., L.D., B.P., J.N., G.E., D.M.P.D.O., B.F.C., N.B., M.A. and S.B. performed experimental protocols. M.F., C.D. and O.P. provided essential reagents. N.H.P., I.S., R.A.B., M.F., C.D., S.B., O.P., G.T.B. and M.J.W. designed experiments. N.H.P., I.S., R.A.B., M.F., C.D., O.P., G.T.B. and M.J.W. drafted the manuscript. All authors reviewed the manuscript.
Corresponding author
Ethics declarations
Competing interests
The authors M.F., O.E., S.G., C.C., C.D. and O.P. were employed at Moderna TX during data acquisition and analysis and may hold stock or stock options. The authors N.H.P., I.S., R.A.B., A.J.C., I.G.C., S.H., R.P., J.R., L.D., B.P., J.N., G.E., D.M.P.D.O., B.F.C., N.B., M.A., S.B., G.T.B. and M.J.W. declare no competing interests.
Peer review
Peer review information
Nature Communications thanks James Thaventhiran, who co-reviewed with Maria Rust; Brendan Wren and the other, anonymous, reviewer(s) for their contribution to the peer review of this work. A peer review file is available.
Additional information
Publisher’s note Springer Nature remains neutral with regard to jurisdictional claims in published maps and institutional affiliations.
Employed at Moderna TX during data acquisition and analysis.
Supplementary information
Source data
Rights and permissions
Open Access This article is licensed under a Creative Commons Attribution-NonCommercial-NoDerivatives 4.0 International License, which permits any non-commercial use, sharing, distribution and reproduction in any medium or format, as long as you give appropriate credit to the original author(s) and the source, provide a link to the Creative Commons licence, and indicate if you modified the licensed material. You do not have permission under this licence to share adapted material derived from this article or parts of it. The images or other third party material in this article are included in the article’s Creative Commons licence, unless indicated otherwise in a credit line to the material. If material is not included in the article’s Creative Commons licence and your intended use is not permitted by statutory regulation or exceeds the permitted use, you will need to obtain permission directly from the copyright holder. To view a copy of this licence, visit http://creativecommons.org/licenses/by-nc-nd/4.0/.
About this article
Cite this article
Harbison-Price, N., Sebina, I., Bolton, R.A. et al. An mRNA vaccine encoding five conserved Group A Streptococcus antigens. Nat Commun 16, 5439 (2025). https://doi.org/10.1038/s41467-025-60580-0
Received:
Accepted:
Published:
Version of record:
DOI: https://doi.org/10.1038/s41467-025-60580-0








