Abstract
Fungal biofilms, as self-produced extracellular polymeric substances that resist antifungal agents and immune defense, represent a major cause of treatment failure and recurrent infections. Therefore, it is of great importance to eradicate fungal biofilms to achieve efficient therapy. This study develops a synergistic reactive oxygen species (ROS)-enhanced strategy to eradicate Candida albicans biofilms by designing ultrasound-light dual-responsive nanohybrids (UCNP@CR). The system integrates thulium-doped upconversion nanoparticles (UCNPs) with carbon nitride-coated surfaces (g-C3N4) and polypyridine ruthenium complex (Ru) photosensitizers. In treatment, the dense fungal biofilm can be effectively loosened under ultrasound stimulation while ultrasound simultaneously triggers ROS production of UCNP@CR, collectively promoting irreversible destruction of biofilm and inward penetration of photosensitizer. Moreover, UCNP@CR exhibits strong fungal adhesion, while its g-C3N4-mediated enhanced metal-to-ligand charge transfer (MLCT) process of Ru under near-infrared light irradiation amplifies ROS generation, which leads to efficient eradication of fungal biofilms. As in vivo experimental evidence, UCNP@CR exhibits excellent antifungal efficacy in treating fungal biofilm-infected wounds in immunosuppressed male mice under ultrasound-light stimulation. These findings establish the ultrasound-assisted, ROS-enhanced synergistic strategy as a promising approach against fungal biofilm infections and provide diverse perspective for managing other biofilm-related infectious diseases.
Similar content being viewed by others
Introduction
Fungal infections are prevalent infectious diseases affecting over 150 million people globally, with a high mortality rate of over 1.5 million deaths annually1. The risk of fungal infection is particularly pronounced among immunocompromised patients or those with chronic conditions2. Traditional antifungal treatments rely mainly on the antifungal agents, including azoles, polyenes, and echinocandins3. However, their efficiency and availability are greatly affected by the robust three-dimensional extracellular matrix biofilm, which protects internal fungi from the host immune system and poses formidable barriers to drug penetration4,5,6. Moreover, long-term, high-dose usage and mismanagement of these drugs not only cause adverse toxic effects to the host, but also lead to the emergence of drug-resistant fungal strains, resulting in a severe public health crisis7,8,9. Thus, developing a nonantibiotic-dependent therapy capable of destroying the biofilm is of great significance for the treatment of drug-resistant fungal infections. Reactive oxygen species (ROS) play a crucial role in regulating various physiological behaviors, and immune cells kill invading pathogens through oxidative bursts during the anti-infection process10,11. The controllable generation of ROS, including singlet oxygen (1O2), hydroxyl radical (·OH), superoxide anion (·O2−), and hydrogen peroxide (H2O2), can cause irreversible oxidative damage to cellular DNA or proteins of microorganisms, providing a promising strategy to address the above challenges12,13.
Photodynamic therapy (PDT) is a minimally invasive therapeutic modality that employs exogenously generated ROS from photosensitizers (PSs) to kill abnormal cells or pathogenic microorganisms under light activation14. Its tremendous potential in treating drug-resistant strains has attracted the attention of many researchers15,16,17. The 5-aminolevulinic acid (ALA)-based PDT has previously demonstrated clinical efficacy in the treatment of fungal infections18,19. High doses of ALA, coupled with concurrent auxiliary physical methods, are imperative for addressing the issue of poor tissue uptake, while the limited light penetration depth remains a pressing concern that urgently needs to be addressed20,21. Nanotechnology is one of the most promising technologies in the 21st century, and various nanomaterials possessing controlled designs, good biocompatibility, and high loading efficiency have been employed to precisely deliver therapeutic drugs, including photosensitizers for targeted disease treatment, such as tumor therapy and antimicrobial applications22,23. Among them, near-infrared (NIR) light-triggered lanthanide-doped upconversion nanoparticles (UCNPs) mediated photodynamic therapy represents a promising strategy24,25,26. However, the low fluorescence resonance energy transfer (FRET) efficiency between UCNPs and photosensitizers limits ROS generation, leading to unsatisfactory therapeutic performance27,28. As reported, semiconductors such as TiO2 and g-C3N4, exhibit good photo-catalytic activities with tunable conduction band (CB) and valence band (VB) structure29,30,31,32. Modifying semiconductor on UCNPs could enhance the light utilization efficiency, and the photogenerated electrons offer the possibility to improve the energy transfer process from UCNPs to photosensitizers, thereby facilitating ROS production33,34. Particularly, these distinct semiconductors possess ROS generation capability under ultrasound stimulation35, and simultaneously, rigid biofilms can be loosened under such conditions36,37. Thus, constructing a versatile UCNP-semiconductor hybrid system for sono-photodynamic synergistic eradication of fungal biofilms is promising. Additionally, polypyridyl ruthenium(II) complexes, well-known for their biological activity as anticancer candidate38, demonstrate the ability to bind to DNA and can generate reactive oxygen species under light39. Meanwhile, their metal-to-ligand charge transfer (MLCT) process leads to the accumulation of holes on the Ru ions, which may further facilitate the separation of photogenerated electron-hole pairs in the semiconductor40.
In this work, we propose an ultrasound-assisted photodynamic therapy strategy for eradicating fungal biofilm-based infections using semiconductor-sensitized upconversion nanoparticles (named UCNP@CR). The UCNP@CR is composed of a carbon nitride (g-C3N4)-coated thulium-doped upconversion nanoparticle (UCNP) and polypyridine ruthenium complex (Ru) photosensitizer. During the treatment process, ultrasound stimulation not only loosens dense Candida albicans biofilms, facilitating the penetration of drugs into fungi, but also simultaneously triggers ROS generation by UCNP@CR, accelerating oxidative stress accumulation in fungi. Meanwhile, UCNP@CR exhibits strong fungal adhesion, and its ROS generation under near-infrared light irradiation via g-C3N4-mediated enhanced metal-to-ligand charge transfer (MLCT) process of Ru further efficiently kills fungi and destroys biofilms (Fig. 1). In vivo experiments, the ultrasound-light dual-excited UCNP@CR effectively treats fungal biofilm-infected wounds and promotes wound healing. These advances demonstrate the ultrasound-assisted ROS-enhanced synergistic strategy, making UCNP@CR a promising tool for clinical therapy of biofilm-related diseases.
Schematic illustration of the ultrasound-assisted photodynamic therapy for achieving eradicating fungal biofilm infections (CB conduction band, VB valence band).
Results
Preparation and characterization of UCNP@g-C3N4-Ru (UCNP@CR)
To realize the ultrasound-assisted near-infrared photodynamic therapy strategy, a functional nanohybrid UCNP@g-C3N4-Ru was fabricated. As illustrated in Fig. 2a, the upconversion nanoparticles were synthesized and coated with a hollow mesoporous silica layer. Carbon nitride was then formed through the condensation of cyanamide at 550 °C. Finally, the silica template was etched by sodium carbonate to enable further loading the ruthenium complex. The ruthenium complex was characterized by 1H NMR, 13C NMR and HRMS (Fig. S1a–c), and the loading efficiency (LE) of the Ru complex was evaluated by UV-Vis absorption spectroscopy using standard Ru solutions of different concentrations (Fig. S1d). The calculated LE of the Ru complex was 16.6%. Transmission electron microscopy (TEM) images show the morphological changes of the synthesized nanoparticles (Fig. 2b), and the high-angle annular dark-field imaging (HAADF) with elemental mapping of the final nanohybrid UCNP@CR is shown in Fig. 2c. It can be observed that the particle size gradually increases with surface modification until the silica etching step (Fig. S2a). The etched carbon nitride surface layer displays an irregular dendritic morphology. Loading the ruthenium complex did not induce significant changes in the morphology of the nanoparticles, but the distribution of Ru signals across the nanoparticles can be observed from elemental mapping. Meanwhile, a noticeable change in surface zeta potential from −16.5 to 10.6 mV was observed (Fig. S2b). Additionally, high-resolution transmission electron microscopy (HR-TEM) images reveal a spacing distance of 0.34 nm in the UCNP core, which is similar to the lattice spacing of the (100) plane of hexagonal-phase NaYF4. Considering the absence of changes in X-ray diffraction (XRD) powder pattern of UCNP and UCNP@CR (Fig. 2d), it was confirmed that brief high-temperature treatment did not affect the structure of UCNP. Interestingly, only minimal features at 2θ = 27.5° corresponding to the (002) planes of g-C3N4 were observed in the XRD pattern of the UCNP@CR. This may be attributed to the lower crystallinity of carbon nitride compared to the NaYF441. It is worth noting that in the infrared spectrum (IR), UCNP@g-C3N4 (UCNP@C) exhibited not only classic triazine unit vibrations at 809 cm−1 and the stretching vibrations of C-N aromatic heterocycle at 1200–1700 cm−1, but also additional absorption peaks at 2185 cm−1, which can be assigned to the stretching vibration of C≡N (Fig. 2e). This indicates the incomplete aggregation of cyanamide induced by the silica template, further confirming the lower crystallinity of carbon nitride.
a The schematic synthetic procedure of UCNP@CR; b Transmission electron microscopy (TEM) characterization of the nanoparticles; c High resolution TEM and corresponding STEM elemental mapping; d X-ray diffraction spectrum; e Fourier transform infrared spectra. X-ray photoelectron spectroscopy (XPS) of the composites: f survey spectra; g C1s, h N1s, i Ru3p, j Si2p, k Y3d high-resolution spectrum. In b, c the experiments were repeated independently three times with similar results.
To further elucidate the composition and chemical state of the material, X-ray photoelectron spectroscopy (XPS) data were collected for analysis. The XPS survey spectrum reveals the presence of elements such as Y, F, C, N, O, and Ru in UCNP@CR (Fig. 2f), which aligns with the expected composition of the nanohybrid. The high-resolution spectra of C1s, N1s, Ru3p, Ru3d, Si2p, Si2s and Y3d are shown in Fig. 2g–k. Notably, UCNP@CR exhibits distinctive signals related to the ruthenium complex in Ru3p (462.1 and 484.3 eV) and Ru3d (280.9 and 284.9 eV). Additionally, in the C1s and N1s spectra, the deconvolved peaks corresponding to pyridine (C1s: 285.53 eV, N1s:398.1 eV), O=C-O (292.31 eV) and N-Ru (399.9 eV) are observed, compared to the traditional deconvolved peaks of C1s: 284.8 eV (C-C), 286.4 eV (C-N), 288.2 eV (N-C = N) and N1s: C-N = C (398.6 eV), N-(C)3 (400.2 eV), NHx (401.1 eV) of g-C3N4. When compared to the unetched UCNP@SiO2@g-C3N4, UCNP@CR exhibits a significant reduction in the Si2s peak (154.5 eV) and an enhanced signal for the UCNP element Y (Y3d5/2:157.8 eV, 159.3 eV; Y3d3/2:159.8 eV, 161.4 eV), indicating reduced surface coverage. Furthermore, no SiO2-related peaks are observed at Si2p (103.4 eV, 103.9 eV); instead, a weak Si-N characteristic peaks are detected at 101.7 and 102.3 eV, which results from the reaction between silica and cyanamide at high temperatures. Similarly, the C-F signal (292.1 eV) in the C1s spectrum may be attributed to the reaction of cyanamide with NaYF4. Collectively, these results indicate the successful synthesis of UCNP@CR.
Anti-fungal effects in vitro
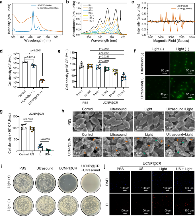
The design principle of UCNP@CR is based on efficient fluorescence resonance energy transfer (FRET) between the energy donor Yb3+/Tm3+-codoped UCNP and the energy acceptor Ru complex. As shown in Fig. 3a, the UCNP exhibits distinct emission peaks at 450 nm and 475 nm under 980 nm excitation (1.0 W cm−2), which are assigned to 1D2 → 3F4 (450 nm) and 1G4 → 3H6 (475 nm) transitions of Tm3+, respectively. These emission bands precisely coincide with the MLCT maximum absorbance peak of the as-prepared Ru complex around 460 nm42. To verify the generation of singlet oxygen, 9,10-anthracenedipropanoic acid (ABDA) was employed as a capture agent. As shown in Figs. 3b and S3, the relative absorbance of ABDA exhibited a gradual decline with increasing irradiation time at 980 nm under 1.0 and 0.5 W cm−2 power density, indicating that UCNP@CR could generate singlet oxygen upon light activation. Meanwhile, compared to the non-ultrasound-stimulated group, the generation of superoxide anions in UCNP@CR + ultrasound (US) group was detected by electron paramagnetic resonance (EPR) using DMPO as a trapping agent (Fig. 3c). These findings suggest that UCNP@CR simultaneously features NIR- and ultrasound-activatable ROS generation capabilities, which motivated us to investigate its antifungal-related biomedical applications both in vitro and in vivo.
a UV-vis absorption of Ru complex and luminescence spectrum of UCNP; b Singlet oxygen generation performance with NIR (980 nm, 1.0 W cm−2, 100 μg mL−1); c Superoxide anion signals collected by EPR using DMPO as capturing agent under ultrasound stimulation (1 MHz, 1.0 W cm−2, 5 min); d The anti-Candida albicans activity of the composite under light irradiation (980 nm, 0.5 W cm−2, 60 min) with/without Ru complex loading (mean ± SD from n = 3 biological independent experiments); e The anti-fungal activity of UCNP@CR in suspensions under ultrasound treatment (1 MHz, 1.0 W cm−2, mean ± SD from n = 5 biological independent experiments); f Fluorescence of reactive oxygen species detected by DCFH-DA receiving different treatments (Ultrasound: 1 MHz, 1.0 W cm−2, 5 min; Light: 980 nm, 0.5 W cm−2, 15 min); g The anti-fungal performance of UCNP@CR triggered by ultrasound (US: 1 MHz, 1.0 W cm−2, 5 min), light (L: 980 nm, 0.5 W cm−2, 15 min) and ultrasound + light (mean ± SD from n = 5 biological independent experiments); h SEM images of Candida albicans morphology (orange arrow: nanoparticles; green arrow: damaged bacterial cells.); i Colony counting by agar plate; j Representative PI staining of Candida albicans. In d, e, g statistical test used for data analysis is one-way ANOVA with a Tukey post-hoc test. In f, h, j, the experiments were repeated independently three times with similar results.
Candida albicans is the most common colonizing fungus in the human body, which can cause skin, mucosal, or even systemic infections when the human immune system is compromised or weakened. Thus, Candida albicans was chosen for further research. The antifungal performance in vitro was evaluated through both killing of Candida albicans in suspension and biofilm elimination effect. In the initial assessment with fungal suspensions, the fungicidal efficacy was evaluated under NIR light irradiation (980 nm, 0.5 W cm−1, 60 min) for UCNP@C (100 μg mL−1) and Ru-loaded UCNP@CR particles (100 μg mL−1). The findings revealed that the carrier UCNP@C could eliminate 75.32% of suspended fungi (0.68 log), whereas UCNP@CR, under near-infrared light, exhibited the capacity to eradicate 99.98% (3.81 log) of Candida albicans, suggesting the significant role of the ruthenium complex (Fig. 3d). Figure S4 presents the antifungal effect of UCNP@CR with different light dosage. Approximately 99.0% of fungi were inactivated within 30 min of NIR irradiation. For ultrasound treatment (1.0 W cm−1, 1.0 MHz), about 50.2% of fungi were eliminated within 15 min (Fig. 3e). The fungal killing performance with limited ultrasound stimulation duration may not be ideal. However, it is observed that the UCNP@CR achieved intracellular ROS accumulation under ultrasound, as shown by fluorescence detected using DCFH-DA (Figs. S5, and 3f). Furthermore, with the combination of ultrasound (5 min) and NIR (15 min), UCNP@CR achieved a killing efficiency of up to 97.6% against Candida albicans (Fig. 3g). Additionally, the morphological changes of fungi after different treatments were recorded by SEM (Fig. 3h). It can be seen that the surface morphology of Candida albicans treated with ultrasound is indistinct and displays increased inter-fungal adhesion compared to the Control and NIR groups. When UCNP@CR is present, the stimulation leads to contraction and membrane damage of fungi. When NIR irradiation time was extended to 60 min, the US + L group reached a killing efficiency of 99.99% (4.0 log) against Candida albicans at concentrations above 50 μg mL−1 (Figs. S6 and S7). When the concentration of UCNP@CR was reduced to 25 and 12.5 μg mL−1, the killing efficiency remained 99.2% (2.1 log) and 88.9% (0.98 log), respectively, demonstrating the high antifungal performance of the material (Fig. S7). The corresponding fungal colonies on agar plates and PI-stained fluorescence images of Candida albicans treated with PBS and UCNP@CR (50 μg mL−1) under different stimulation are shown in Figs. 3g, h and S8. Few fungi survived after US+Light treatment, further confirming the high antifungal efficiency of UCNP@CR.
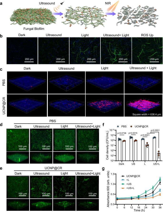
The Candida albicans biofilm elimination process via synergistic therapy is illustrated in Fig. 4a. Although the generation of reactive oxygen species under ultrasound was as limited in biofilm as in suspension (Figs. 4b and S9), ultrasound exhibited excellent synergistic effects when combined with PDT. As shown in Fig. 4c, dead fungal staining in biofilms revealed that biofilms experienced predominantly surface-related fungal death under PDT without ultrasound assistance, while the entire biofilm was effectively eliminated with ultrasound-PDT combination therapy. Furthermore, the morphology of fungi within biofilms, stained with ConA-FITC, showed that the dense biofilm structure became looser after ultrasound treatment (Fig. 4d). This structural change facilitated the penetration of nanoparticles (NPs) originally confined to the biofilm surface into deeper layers, resulting in enhanced therapeutic efficacy (Fig. 4e). According to the fungal colony counts, the ultrasound-light combined therapy eliminated 99.5% (2.48 log) of biofilm-associated fungi, compared to 79.0% (0.75 log) eliminated by light alone (Fig. 4f). This effectively suppressed fungal proliferation and inhibited biofilm reformation (Fig. 4g), with PBS-treated fungi serving as controls (Fig. S10).
a Schematic illustration of the ultrasound assisted PDT to treat biofilm. b The generation of reactive oxygen species in Candida albicans biofilms detected using DCFH-DA under different treatment conditions (Light: 980 nm, 0.5 W cm−2, 15 min; Ultrasound: 1 MHz, 1.0 W cm−2, 5 min; ROS up: reactive oxygen species-positive control reagent); c The staining of dead fungal with PI under diverse treatment; d, e The staining of biofilm polysaccharides with ConA-FITC after different treatment (Light: 980 nm, 0.5 W cm−2, 30 min; Ultrasound: 0.5 W cm−2, 150 s) with PBS or UCNP@CR; f Quantitative analysis of live fungi in the biofilm (mean ± SD from n = 3 biological independent experiments); g Growth curves of fungal biofilm with UCNP@CR after different treatments (mean ± SD from n = 3 biological independent experiments). In f statistical test used for data analysis is two-way ANOVA with a Tukey post-hoc test. In b–e the experiments were repeated independently three times with similar results.
Mechanism of the enhanced anti-fungal photodynamic therapy
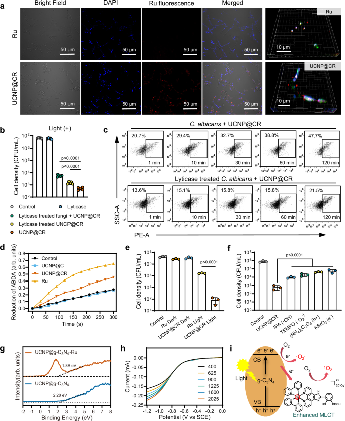
To gain a comprehensive understanding of the antifungal process of the nanohybrid, the localization of UCNP@CR within fungi and its adhesion mechanism were investigated. Figure 5a shows fluorescence imaging of Candida albicans after incubation with the Ru complex and UCNP@CR at the same concentration. The results indicate that the Ru group exhibits weak red fluorescence within Candida albicans, whereas the UCNP@CR group displays bright red fluorescent spots on the fungal surface and distinct red fluorescence inside the fungal cells. Further analysis using fluorescence 3D imaging with high-resolution microscopy revealed differences in uptake between Ru molecules and UCNP@CR (Supplementary Movies 1 and 2). The fluorescence of Ru was primarily localized in the fungal cell nucleus, consistent with its reported DNA-binding ability. The weak fluorescence intensity suggests limited uptake of Ru molecules by Candida albicans. Notably, distinct red fluorescence in UCNP@CR group was observed both on the fungal surface and within the cell nucleus or cytoplasm, indicating enhanced drug adhesion and increased cellular internalization.
a Localization of ruthenium complex and UCNP@CR in fungi using confocal microscopy and super-resolution fluorescence microscopy; b The anti-fungal performance affected by cell wall disruption using lyticase and the impact of lyticase to UCNP@CR (980 nm, 0.5 W cm−2, 30 min; mean ± SD from n = 5 biological independent experiments); c The effect of cell wall disruption by lyticase on drug-fungal adhesion performance; d The singlet oxygen generation of Ru complex, UCNP@C and UCNP@CR detected by ABDA under 460 nm light irradiation (20 mW cm−2); e Fungal killing performance of Ru and UCNP@CR with/without light irradiation (460 nm, 20 mW cm−2, 30 min; mean ± SD from n = 3 biological independent experiments); f Impact of related active species quenchers on UCNP@CR photodynamic anti-fungal performance (mean ± SD from n = 3 biological independent experiments); g The valence band spectrum of the UCNP@C and UCNP@CR; h Linear voltammetry curve of UCNP@C; i Speculated mechanisms for the enhancement of reactive oxygen species generation. In b, e, f statistical test used for data analysis is one-way ANOVA with a Tukey post-hoc test. In a the experiments were repeated independently three times with similar results.
As the fungal cell wall is crucial for maintaining cell integrity and biological functions43, cell wall disruption was attempted using lyticase. Typically, lyticase-mediated cell wall degradation reduces fungal resistance44,45. Interestingly, Candida albicans treated with lyticase exhibited only 3.0 log fungal killing under UCNP@CR-mediated PDT, while lyticase-treated UCNP@CR achieved approximately 3.67 log fungal killing, showing less pronounced reduction in antifungal activity (Figs. 5b and S11). This suggests that cell wall removal by lyticase reduced susceptibility to UCNP@CR-mediated PDT. Flow cytometry analysis further revealed significantly decreased adhesion of UCNP@CR to Candida albicans after lyticase treatment (Fig. 5c), indicating specific interactions between UCNP@CR and the fungal cell wall. This partially explains why the singlet oxygen generation of UCNP@CR was only about 29.6% of the Ru group (Figs. 5d and S12), yet UCNP@CR exhibited stronger antifungal activity than the Ru complex at equivalent concentrations under light irradiation (460 nm, 20 mW cm−2) (Fig. 5e). Notably, UCNP@CR contains only 16.6% Ru by mass at equivalent concentration, while UCNP@C can not generate singlet oxygen under light irradiation. These results indicate that the singlet oxygen quantum yield of Ru within UCNP@CR increased by approximately 74.6 %.
To investigate the possible reason for the enhanced singlet oxygen generation, UV-vis diffuse reflectance spectroscopy (DRS) of the nanohybrid was collected, and its bandgap was determined using the Kubelka-Munk function46 (Fig. S13). Compared with UCNP@C, UCNP@CR exhibits a slightly red-shift absorption edge with a band gap reduced from 2.64 to 2.02 eV, indicating enhanced visible light absorption and improved light excitation efficiency. To determine the contribution of specific reactive species to the antifungal process47, scavengers including ammonium oxalate (h+), potassium bromate (e−), TEMPOL (•O2−), and isopropanol (•OH) were employed. The antifungal effects of the scavengers alone were used as control (Fig. S14). It was observed that electron and hole scavengers significantly inhibited the antifungal activity of the nanohybrid (Fig. 5f), demonstrating the critical role of electron-hole pair separation.
Further, frontier molecular orbital analysis40 revealed that the energy levels of g-C3N4 and the Ru complex differ significantly. Their interaction resulted in a decreased HOMO-LUMO gap from 3.84 to 2.93 eV (Fig. S15a), consistent with the bandgap trend measured by UV-vis-DRS (Fig. S13). And it is worth noting that the lower unoccupied orbitals in g-C3N4-Ru are attributed to Ru’s bipyridine (bpy) ligands (Fig. S15c, d), indicating that photo-excited electrons preferentially accumulate on bpy. A similar trend was observed in the electrostatic potential (ESP) analysis (Fig. S16a), where the negative electrostatic potential (red) localized on g-C3N4, while the positive potential (blue) concentrated on the bpy ligands of Ru complex. Additionally, unlike the compact electron-hole spatial distribution in g-C3N4, the g-C3N4-Ru hybrid exhibited improved photogenerated electron-hole separation, with holes accumulating on Ru ions and electrons on pyridine ligands40 (Fig. S16b). Combined with valence band spectra analysis, partial overlap between the energy levels of UCNP@C and the Ru complex was observed (Fig. 5g). The electron transfer number (n) of UCNP@C calculated via Koutecky-Levich equation using linear sweep voltammetry (LSV) at −1.0 V vs. SCE with varying rotation speeds, was 1.79 (Figs. 5h and S17), consistent with the characteristic oxygen reduction activity of excited carbon nitride47,48. Based on these findings, the proposed ROS generation mechanism is illustrated in Fig. 5i. Under light irradiation, the photo-generated electrons from carbon nitride reduce oxygen to superoxide anion and enhance the metal-to-ligand charge transfer (MLCT) of the Ru complex, thereby resulting in increased singlet oxygen production49,50,51.
Biosafety evaluation
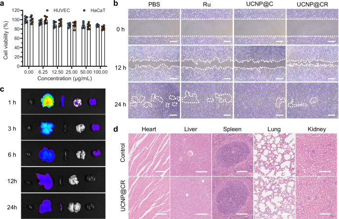
Before conducting animal experiments, the stability and biocompatibility of the nanoparticles were evaluated. UCNP@CR showed no significant aggregation in PBS and serum within 14 days, indicating good stability and dispersibility in biological systems (Fig. S18). The cytotoxicity of UCNP@CR, ranging from 0 to 100 μg mL−1, was evaluated after 24 h and 72 h of incubation (Figs. 6a and S19). At a maximum concentration of 100 μg mL−1, the cell viability of human umbilical vein endothelial cell (HUVEC) and human immortalized keratinocyte cell line (HaCaT) incubated with UCNP@CR was higher than 80%, with no significant hemolytic effects observed (Fig. S20). Cells incubated with UCNP@CR in cell-scratch assays exhibited similar growth and migration patterns as the control group (Fig. 6b), indicating that the nanohybrid did not significantly affect cell proliferation and migration. Next, the biodistribution of UCNP@CR was assessed by administering the nanoparticles via tail vein injection (Fig. 6c). The Ru’s fluorescence intensity was primarily distributed in liver and kidneys, and the intensity gradually decreased over 24 h. These results suggest that most of the drug was excreted through liver and kidney metabolism. Furthermore, key blood parameters, hepatic and renal function indicators of mice treated with UCNP@CR after 7 days show no significant differences compared to the PBS-treated mice (Table S1 and Fig. S21). Additionally, H&E staining of major organs on day 7 revealed no pathological changes (Fig. 6d), confirming the high biocompatibility of UCNP@CR. Given the intended application of the drug in wound therapy, the thermal safety of 980 nm irradiation was evaluated (Figs. S22 and S23). The results demonstrate that the temperature of mouse skin remained below 40 °C within 15 min under 980 nm irradiation at 500 mW cm−2, which is within the safe threshold for biological tissues. The impact of ultrasound on cell viability and peri-wound tissues was also investigated. The parameters used for ultrasound treatment (1 MHz, 1.0 W cm−2, 10 min) had limited cytotoxicity (Fig. S24), and the treated skin tissue showed intact epidermis and follicles, with no observable damage (Fig. S25).
a Dose dependent cell viability of HUVEC and HaCaT cell line after 24 h incubation (mean ± SD from n = 6 biological independent experiments); b Cell scratch images of HUVEC cells grown in culture medium supplemented with PBS, Ru, UCNP@C or UCNP@CR (Scale bar = 100 μm); c The fluorescence images of major organs after after tail vein injection of UCNP@CR; d Tissue slices of major organs in mice after treating with PBS and UCNP@CR (Scale bar = 100 μm). In b–d the experiments were repeated independently three times with similar results.
Treatment of Candida albicans biofilm-infected wounds in immunocompromised mice
As reported, wound healing is often compromised by colonized microorganisms such as bacteria and fungi, along with their biofilms, leading to prolonged inflammation and delayed healing52. Here, the in vivo antifungal performance and wound healing effects of UCNP@CR were evaluated in Candida albicans biofilm-infected wounds in immunocompromised mice. Immunocompromised mice were established via intraperitoneal injection of cyclophosphamide on −4 and −1 day before wound generation, and a bland films was used to promote biofilm formation (Fig. 7a). As shown in the Fig. 7b, cotton-blue stained pus and PAS-stained slice of the infected wound revealed the invasive Candida albicans hyphae and yeast cells (green arrow pointed), while H&E staining indicated immune cell accumulation at the infection site.
a Schematic diagram of ultrasound assisted photodynamic treatment for fungal biofilm infection; b Pathological section of wound biofilm infection with H&E and PAS staining (Arrow pointing towards the biofilm); c, d Representative photographs of wound healing status of mice from day 1 to day 11 and corresponding simulated in vivo wound closure traces; e Relative wound recovery area of different groups (US: ultrasound, 1 MHz, 0.5 W cm−2, 60 s; L: light, 980 nm, 0.5 W cm−2, 15 min; mean ± SD from n = 5 mice); f Statistics of Candida albicans quantity in wound area (mean ± SD from n = 5 mice). In e, f statistical tests used for data analysis are one-way ANOVA and two-way ANOVA with a Tukey post-hoc test, respectively. In b the experiments were repeated independently three times with similar results.
Fungal-infected wound-bearing mice were divided into four groups based on treatment: Control, Light, Ultrasound, and Ultrasound+Light, with or without UCNP@CR administration (20 μL, 100 μg mL−1). On day11, larger scabs were still observed in the PBS control group and groups treated with light or ultrasound alone (Fig. 7c). In the UCNP@CR + US and UCNP@CR + L groups, wounds formed a smaller scabs but remained unhealed, indicating that PDT alone was insufficient to cure the biofilm-infection of Candida albicans on wound (Fig. 7d). Statistical results (Fig. 7e) demonstrated that the UCNP@CR+Ultrasound+Light group achieved the most rapid wound healing, with over 85% recovery by day 9 and near-complete healing by day 11. In comparison, the control, ultrasound-only, and light-only groups exhibited healing rates of 58%, 70%, and 78% by day 11, respectively. This outcome correlates with efficient biofilm eradication via ultrasound-light synergistic treatment (Figs. 7f and S26), consistent with prior antimicrobial findings.
Subsequently, the infected wound tissues were harvested for further analysis on day 11. Histological staining with Hematoxylin-Eosin (H&E) and Masson staining revealed the presence of distinct fungal-like nodules accompanied by significant infiltration of immune cells and low collagen deposition in the non-treated group. However, wounds treated with PDT exhibited reduced infiltration of inflammatory cells, improved re-epithelialization, and enhanced collagen deposition. When combined with ultrasound treatment, only scattered inflammatory cells were observed in the subcutaneous tissue, and the epidermal barrier was nearly fully restored, with collagen fibers in skin tissues being denser and better arranged, indicating wound highly recovery (Figs. 8a and S27).
a The collected wound skin tissue on day 11 staining with H&E and MASSON; b Immunofluorescence images of TNF-α (red), neutrophils (Ly6g-red, MPO-green), macrophage (F4/80-gray, CD86-red, CD206-green); c Semiquantification of cytokine TNF-α by relative fluorescence area on wound (mean ± SD from n = 5 mice); Statistical analysis of d leukocyte, e granulocytes, f monocytes, g dendritic cells, h macrophage and related i M1 and j M2 phenotype cells percentage obtained from flow cytometry (mean ± SD from n = 5 mice). In c–j statistical test used for data analysis is two-way ANOVA with a Tukey post-hoc test. In a the experiments were repeated independently three times with similar results.
Immunofluorescence analysis further revealed the state of inflammatory factors and immune cell composition in wounds. As shown in Figs. 8b, c and S28, a decreasing trend of pro-inflammatory cytokines of TNF-α, IL-6, and an increasing of anti-inflammatory cytokines IL-10 were observed across the control, ultrasound, light, and ultrasound-light treatments. Additionally, the immune cell infiltration area of neutrophils (Ly6g, MPO) and M1-like macrophages (F4/80, CD86) in the UCNP@CR+Light group was significantly reduced. When supported by ultrasound treatment, the inflammatory area further decreased, proving near-complete elimination of residual infection. These results demonstrate that UCNP@CR combined ultrasound and light is an effective therapeutic strategy for fungal infections.
To gain deeper insights into wound immune status, the composition of immune cells was quantitatively determined by flow cytometry analysis. Single-cell suspension of wound tissues were prepared and stained with representative antibodies. The cytometry analysis of each group of cells are shown in Fig. S29a–e, mainly include the leukocytes (CD45+), monocytes (CD45+, CD11b+, Ly6c high), granulocytes (CD45+, CD11b+, Ly6c+), dendritic cells (CD45+, CD11c+, MHC II+, F4/80-), macrophages (CD45+, CD11b+, F4/80+) and related M1 (CD80+), M2 (CD206+) phenotype cells53. Without UCNP@CR, all stimulation groups showed reduced leukocyte percentages (Fig. 8d). Among them, the groups underwent light treatment, the proportion of granulocytes decreased significantly (Fig. 8e), but no obvious change observed in monocytes, dentritic cells and macrophages (Fig. 8f–h), indicating limited therapeutic impact of 980 nm light irradiation. Further, the treatment of UCNP@CR with light will result a significant decreased percentage of monocytes, granulocytes, and macrophages in the wound area. While UCNP@CR + US + L showed no significant difference in granulocytes or monocytes compared to UCNP@CR + L, but it achieved the lowest macrophage proportion and higher M2 phenotype than M1 (Fig. 8h–j). These results supported that the UCNP@CR mediated ultrasound-assisted PDT efficiently eliminates fungal biofilm, reduces the recruitment of inflammatory cells, and promotes wound healing.
Discussion
In summary, a nanohybrid (UCNP@CR) capable of generating reactive oxygen species (ROS) through ultrasound and near-infrared light stimulation, has been successfully developed for ultrasound-assisted upconversion photodynamic therapy. Relying on the adhesion of carbon nitride to fungi and photo-generated electrons, the nanohybrid presents efficient fungal uptake and light-induced ROS generation capabilities. Consequently, with the loosening of biofilm under ultrasound assistance, UCNP@CR can more effectively eliminate fungal biofilm with NIR irradiation, promoting infected wound healing. This study provides an ultrasound-assisted UCNP-PDT strategy for fungal biofilm infections and offers a new perspective for the treatment of deep-seated drug-resistant fungal infections.
Methods
Materials
All raw materials were directly used without further purification. TmCl3·6H2O (≥99.99%), YCl3·6H2O (≥99.99%), YbCl3·6H2O (≥99.99%), 1-octadecene (ODE, ≥90%), oleic acid (OA, ≥85%), sodium fluoride (NaF, ≥99.99%), cetyltrimethylammonium bromide (CTAB, ≥99%), tetraethyl orthosilicate (TEOS, ≥99.99%), 1,2-bis(triethoxysilyl)-ethane (BTEE, ≥96%), sodium salicylate (NaSal, ≥99.5%), triethanolamine (TEA, ≥99.5%), Cyanamide (≥95%), sodium carbonate(Na2CO3, ≥99.99%), sodium perchlorate (NaClO4, ≥99%), Hydrated ruthenium chloride (RuCl3·nH2O, ≥99.98%), N,N-Dimethylformamide (DMF, ≥99.9%), 2,2′-Bipyridine (bpy, ≥99%), 9,10-Anthracenediyl-bis(methylene)dimalonic acid (ABDA, ≥90%), isopropanol (IPA, ≥99.9%), potassium bromate (KBrO3, ≥ 99.99%), ammonium oxalate ((NH4)2C2O4, ≥99.99%) and 4-Hydroxy-TEMPO (TEMPOL, ≥98%) were purchased from Shanghai Aladdin Biochemical Technology Co., Ltd Lyticase (L4025, ≥200 units mg−1 solid) was from Sigma Aldrich. Phosphate-buffered saline (PBS), normal saline (0.9% NaCl, sterile), dimethyl sulfoxide (DMSO, ≥99.9%), propidiumiodide (PI, ≥95%), 4′,6-diamidino-2-phenylindole, dimethyl (DAPI, C1002), reactive oxygen species assay kit (DCFH-DA, S0034S), and MTT cell proliferation and cytotoxicity assay kit (C0009M) were obtained from Beyotime Biotechnology (Beijing, China). ConA-FITC (MP6321) was obtained from MKBio Co., Ltd (Shanghai, China). Sabouraud Dextrose Broth (SDB, 021096) medium and Nutrient agar (NA, 021097) were purchased from HuanKai Microbial. Cyclophosphamide (CTX, 97%) and collagenase IV (C8160) were purchased from Solarbio (Beijing). Cell culture dishes/plates and centrifuge tubes were purchased from NEST Biotechnology Co., Ltd (Wuxi, China).
Bacterial strains and cell lines
Candida albicans (SC5314) was obtained from American Type Culture Collection Center. The proliferation of Candida albicans was in SDB liquid medium. The Human umbilical vein endothelial cell line (HUVEC, SCSP-5285) and human immortalized keratinocyte cell line (HaCaT, SCSP-5091) were purchased from the Shanghai Cell Bank of Chinese Academy of Sciences. The human cells were cultured in DMEM (Gibco BRL) containing 10% fetal bovine serum (FBS, Gibco BRL) at 37 °C in 5% CO2/95% air.
Synthesis of NaYF4:Yb/Tm upconversion nanoparticles
YCl3·6H2O (0.78 mmol, 236.6 mg), YbCl3·6H2O (0.215 mmol, 83.4 mg), TmCl3·6H2O (0.005 mmol, 1.9 mg) were added in a 100 mL three-necked round-bottom flask and mixed with OA (31 mmol) and ODE (47 mmol). The mixture was stirred and heated to 150 °C for 40 min, forming a clear solution. After cooling to room temperature, a methanol solution (12.5 mL) containing NaOH (2.5 mmol, 100 mg) and NH4F (4 mmol, 148.2 mg) was injected. The mixture was stirred for 45 min, followed by vacuum heating at 130 °C for 10 min. Subsequently, the solution was heated to 290 °C under an N2 atmosphere and maintained at this temperature for 90 min. After natural cooling to room temperature, 20 mL ethanol was added to precipitate the nanoparticles and centrifuged in 3500 × g for 10 min. The contents were washed with cyclohexane (5 mL) and ethanol (5 mL) two times, respectively. Then re-dispersed in 10 mL of cyclohexane (≈15 mg mL−1).
Synthesis of silica coated upconversion nanoparticle (UCNP@mSiO2)
CTAB (100 mg) was dissolved in 20 mL of deionized water, then cyclohexane solution containing NaYF4: Yb/Tm UCNPs (2 mL, ≈30 mg) was injected under vigorous stirring. When a transparent solution was obtained, the solution was transferred to a 100 mL round-bottom flask and mixed with water (40 mL), ethanol (6 mL), NaSal (40 mg), and TEA (50 μL). Then, BTEE (60 μL), TEOS (40 μL) were added dropwise, and the mixture was stirred overnight. The product was collected by centrifugation in 12,000 × g for 15 min, washed with 10 mL ethanol, recollected using the same centrifugation process and dispersed in 10 mL (≈1 mg mL-1) ethanol.
Synthesis of hollow silica coated upconversion nanoparticle (UCNP@hmSiO2)
UCNP@mSiO2 (≈20 mg) was dispersed in a solution containing CTAB (120 mg), ethanol (12 mL), water (38 mL), and TEA (30 μL). After ultrasonic dispersion for 1 hour and stirring at room temperature for 1 hour, a mixture of TEOS (100 μL) and BTEE (100 μL) was quickly added to the suspension. After stirring at 25 °C for 16 h, a double-layer silica modified UCNP was obtained. Then, the obtained nanoparticles were dispersed in 450 mL of water and subjected to 12 h of hydrothermal treatment at 100 °C. After removing the surfactant through 60 mL HCl/ethanol (1:10) extraction, UCNP@hmSiO2 (≈10 mg) nanoparticles were collected by centrifugation in 12,000 × g for 30 min.
Synthesis of carbon nitride coated upconversion nanoparticle (UCNP@g-C3N4)
UCNP@hmSiO2 (≈20 mg) was dispersed in a 4 mL aqueous solution containing 2 g of cyanamide, after stirring at room temperature for 24 h. The product was centrifuged in 12,000 × g for 30 min and transferred to a Porcelain boat. Then the mixture was heated to 550 °C at a rate of 5 °C min−1 under N2 atmosphere for 4 h. The UCNP@g-C3N4 was obtained after reacted in 12 mL Na2CO3 solution (280 mg, 0.2 mol L−1) at 60 °C for 16 h.
Synthesis of ruthenium(II) complex
The Ru complex was synthesized according to our previously report54. Cis-[Ru(bpy)2Cl2]·2H2O (262 mg, 0.5 mmol) was dissolved in 20 mL methanol aqueous solution (methanol/water = 4/1, v/v), and 2-(3-carboxy-4-hydroxyphenyl)imidazo[4,5-f]phenanthroline (177.5 mg, 0.5 mmol) was added under N2 atmosphere, refluxing for 12 h at 80 °C in darkness. After the reaction completion, the solvent was evaporated. Then, 5 mL saturated sodium perchlorate solution was added to the mixture to give a participate. After stirring for 0.5 h, red solid was obtained by filtering and washed with 20 mL distilled water and ether, respectively (343 mg, yield 70%). 1H NMR (400 MHz, DMSO-d6) δ: 9.36 (d, 1H), 9.11 (d, 1H), 8.94 (s, 1H), 8.89 (d, 2H), 8.85 (d, 2H), 8.17-8.31 (m, 3H), 8.11 (t, 2H), 8.02 (d, 2H), 7.94–7.84 (m, 4H), 7.67–7.56 (m, 4H),7.37 (t, 2H), 6.88 (d, 1H). 13C NMR (101 MHz, DMSO-d6) δ: 171.45, 163.65, 157.22, 157.02, 151.94, 151.83, 149.94, 145.21, 138.39, 138.25, 132.87, 132.68, 132.47, 131.09, 130.74, 129.14, 128.32, 128.19, 126.42, 124.83, 123.65, 119.63, 118.96, 116.84, 116.36. HRMS (ESI) calculated for C43H36N8O3Ru [M-2ClO4]2+: 385.0664; found: 385.0663.
Synthesis of ruthenium complex loaded carbon nitride coated upconversion nanoparticle (UCNP@g-C3N4-Ru)
UCNP@g-C3N4 (5 mg) was carefully grinded with an agate mortar for 1 h and dispersed in 5 mL water, then 0.5 mL ethanol solution of Ru complex (2 mg) was added. After vigorously stirring overnight, the final product was collected by centrifugation in 6000 × g for 10 min.
Loading amount of Ru complex
The prepared UCNP@g-C3N4-Ru were dispersed in 5 mL DMSO and treated under ultrasound for 1 h and soaked for another 24 h. The nanoparticles were centrifuged in 6000 × g for 10 min, and the supernatant was collected. The amount of Ru complex was determined by characteristic UV absorbance at 460 nm.
Detection of ROS generation
The generation of singlet oxygen (1O2) was detected by ABDA. When compared the singlet oxygen generation capacity of UCNP@CR and Ru complex, a 460 nm blue LED is used. DMPO was used as trapping agent when collecting ESR spectroscopy.
Electrochemical analysis
The linear sweep voltammogram (LSV) curves of the nanohybrid at different rotation speed was collected in O2-saturated phosphate buffer (0.1 M, pH = 7) by a three-electrode system (Working electrode: glassy carbon electrodeg; Counter electrode: gold electrode; Reference electrode: saturated calomel electrode) using IGS-6030 electrochemical station (Guangzhou ingsens sensor technology Co., Ltd). The suspension was prepared by adding 2 mg UCNP@g-C3N4 in 0.5 mL ethanol solution containing 0.1% Nafion. The suspension was dropped on the working electrode and dried. The electron transfer number (n) was calculated by Koutecky-Levich (K-L) equation55.
In the equation, i and ik are the tested current and the kinetics current, respectively. And ω is the angular rotation rate of the electrode, n is the electron transfer number, F is the Faraday constant (96485 C mol−1), A is the surface area of working electrode (0.196 cm2), D is the diffusion coefficient of O2 (2.7 × 10−5 cm2 s−1), C is the bulk concentration of O2 in solution (1.3 × 10-6 mol cm−3), v is the kinetic viscosity of water (0.01 cm2 s−1).
Characterization
The structure of nanoparticles were observed using transmission electron microscope (JEM-1400 Plus and Thermo Scientific Talos F200i). The diameter distribution and zeta-potential of the nanoparticles (NPs) were determined by dynamic light scattering (DLS) using ZS Nano S (Malvern). UV-Vis diffuse reflectance spectra was collected by UV-2700. The powder X-ray diffraction (XRD) patterns were collected by ULTIMA IV (Rigaku) with Cu Kα radiation (λ = 0.15418 nm). 1H NMR and 13C NMR spectra were recorded on a Avance 400 III 400 MHz (Bruker) in d-dmso solution. X-Ray photoelectron spectroscopy (XPS) were collected by K-Alpha (Thermo Scientific) with Al Kα radiation (hv = 1486.7 eV), and all binding energies were referenced to the adventitious carbon C1s at 284.8 eV. The fourier transform infrared (FT-IR) spectral was measured by INVENIO R (Bruker). The UV-Vis absorption spectra and photoluminescence (PL) were obtained by Lambda UV365 (Perkin Elmer) and RF-6000 (SHIMADZU), respectively. The electron paramagnetic resonance (EPR) spectroscopy was tested using ELEXSYS-II E500 CW (Bruker). Upconversion emission spectra were measured on Aurora 4000 spectrometer under with fiber-coupled MDL-H-980 (CNI, China) as excitation sources. The portable sonicator was purchased from Shenzhen WELLD Co., Ltd.
Anti-fungal effect of nanoparticles in suspension
After culturing a single colony of Candida albicans in 50 mL SDB medium for 16 h at 30 °C, a density of 2 × 106 colony forming units (CFU) mL−1 was obtained after dilution. The suspension of fungi was incubated with different concentration NPs (0, 12.5, 25, 50, 100 µg mL−1) for 4 h and treated with different condition (Light: 980 nm, 0.5 W cm−2, 60 min; Ultrasound: 1.0 W cm−2, 5 min). For the ultrasound (US) or light (L) group, the stimulation time is 0–15 min and 0–60 min, respectively. The anti-fungal effect of US + L was treated with 5 min ultrasound and 15 min light. After treatment the suspension was diluted 10-fold serially and spread 100 μL of dilutions on agar plate. The viability of bacteria was calculated by counting the number of colony forming unit after incubation at 30 °C for 16 h. The morphology of treated Candida albicans was observed by scanning electron microscope (Zeiss Sigma 300) after fixed with 2.5% glutaraldehyde and gradient dehydration.
Biofilm elimination performance
An in vitro biofilm model was used for evaluating treatment Candida albicans biofilm. First, 300 μL culture medium (RPMI1640/SDB = 4:1,v/v) suspension containing Candida albicans 5 × 104 CFU mL-1 was added to each hole in a 48 well plate. After culture for 16 h, remove the culture medium and replace with new 1640 culture medium, continue to culture for 12 h. Then carefully remove the culture medium, and rinse the surface with PBS solution. The biofilm was further incubated with 50 μg mL−1 nanoparticles for 4 h and treat with different exogenous stimulation (Light: 980 nm, 0.5 W cm−2, 30 min; Ultrasound: 0.5 W cm−2, 150 s). In vivo experiment, infected wound of different groups were soaked with 15 μL PBS, the collected suspension was mixed with 190 μL PBS and spread on SDB plate. The number of colony-forming unit were calculated after 16 h.
Real time anti-fungal effect monitoring
The culture medium (RPMI1640/SDB = 4:1, v/v) containing Candida albicans at a density of 1 × 104 CFU mL−1 was incubated in 96-well plate for 12 h. After incubation with/without UCNP@g-C3N4-Ru (50 μg mL−1) for 4 h, the fungi was treated by NIR, Ultrasound, NIR+Ultrasound (Light: 980 nm, 0.5 W cm−2, 30 min; Ultrasound: 0.5 W cm−2, 150 s) and further incubated for another 36 h. The fungal growth was evaluated by real-time monitoring of absorbance at 600 nm (OD600) by microplate reader (INFINITE M NANO, TECAN) every 6 h.
Dead staining of fungi
The Candida albicans suspension of 1 × 107 CFU mL−1 or cultured biofilm was incubated with 50 μg mL−1 UCNP@g-C3N4-Ru for 4 h. After NIR (980 nm, 0.5 W cm−2, 15 min), Ultrasound (1 MHz, 1.0 W cm−2, 5 min) or NIR+Ultrasound treatment, the corresponding fungi suspension or biofilm was washed with 200 μL PBS three times, stained with PI and DAPI for 10 min at 30 °C. The fluorescent images were captured using confocal fluorescence microscope (A1 + , Nikon).
Detection of reactive oxygen species levels in fungi
Fungi suspension and biofilm were obtained using the same condition as mentioned above. The intracellular ROS of fungi were detected by fluorescent dye 2′,7′-dichlorodihydrofluorescein diacetate (DCFH-DA, 10 mM). The fungi were incubated with/without NPs (50 μg mL−1) for 4 h, then transfer the medium containing DCFH-DA and incubated for 20 min in dark. After giving the stimulation (Light: 980 nm, 0.5 W cm−2, 15 min; Ultrasound: 1.0 W cm−2, 5 min), the fungi were washed and observed using fluorescence microscope.
Adhesion and uptake of nanoparticles
The yeast and pseudohyphae of Candida albicans was growing on the slides of cells. Typically, 500 μL Candida albicans in RPMI1640/SDB culture medium (2 × 104 CFU mL−1) was seeded per well in 24 well plate for 12 h at 30 °C. Then, the culture medium was replaced with the medium containing Ru complex or NPs. After 4 h incubation, the fungi were washed and observed using confocal fluorescence microscope and high-resolution fluorescence microscope (N-SIM/N-STORM/TIRF, Nikon). The cell wall (1,3)-β-D glucan related impact on the anti-fungal effect and adhesion of the NPs were tested using the lyticase pretreated Candida albicans or lyticase pretreated NPs. The adhesion of NPs over time were obtained through flow cytometry.
Contribution of different reactive species
IPA (0.5 mM), TEMPOL (0.5 mM), KBrO3 (0.5 mM), and (NH4)2C2O4 (0.5 mM) were used as scavengers to investigate the effects of generated •OH, •O2−, e-, h+ in the fungi inactivation process, respectively.
Computational details
To derive reliable initial structures for the candidate complexes, a systematic conformational search was conducted utilizing crest 3.056. Subsequently, geometry optimizations were carried out using GFN2-xTB method with verytight keyword57. The conformation with the lowest energy was then selected as the initial structure for subsequent calculations. All density functional theory (DFT) computations were executed using the Gaussian 16 rev. C.01 suite of programs58. Geometry optimizations and frequency analyses for all compounds were performed at the B3LYP-GD3(BJ)/def2-SVP level59,60,61, ensuring the attainment of stable structures devoid of imaginary frequencies (the atomic coordinates of the optimized computational models are listed in Supplementary Data).
Biosafety evaluation
The stability of UCNP@CR in FBS was evaluated by particle size change measured by Malvern Laser Particle Size Analyzer. The effect of ultrasound on viability of HUVEC and HaCaT was carried under 1.0 W cm−1 (1 MHz) from 0 to 10 min. For NPs’ toxicity evaluation, HUVEC was incubated with different concentrations of UCNP@CR (0, 6.25, 12.5, 25, 50, 100 μg mL−1). After 24 h of co-incubation, the viability of cells were assayed by MTT. The cytotoxicity of UCNP@CR was further evaluated using HaCaT cells after 24 h and 72 h incubation. The cell migration tests and hemolysis tests were carried under the concentration of 100 μg mL−1. Further we administered UCNP@CR (100 μL, 1 mg mL−1) via tail vein injection into male mice and the fluorescence of the Ru complex in the heart, liver, spleen, lungs, and kidneys were tracked at 1, 3, 6, 12, and 24 h. On the 7 day, the main blood parameters and indicators of liver and kidney function were tested (n = 3 mice), the major organs (heart, liver, spleen, lung, and kidney) of mice were harvested at 7 days for histological analysis.
Treatment of biofilm infected wound in immunosuppressed mice
All experiments involving animals were approved by the Animal Ethics Committee of Guangdong Laidi Biomedical Research Institute Co., Ltd (Approval Number: 2024035-2). Male Balb/c mice (6–8 weeks old) were purchased from the Guangzhou Ruige Biotechnology Co., Ltd, and raised in a specific pathogen-free (SPF) animal laboratory. The purchased male Balb/c mice were adjustable fed for one week to adapt the environment. Mice were housed at 20–22 °C (30–70% humidity) with a 12 h light-dark cycle. On day -4 and day -1, CTX (100 mg kg−1) was intraperitoneally injected into the mice. On day 0, the mice were anesthetized with isoflurane inhalation, and their dorsal fur was shaved. Two 6 mm diameter open wound was created on the back of the mice using a skin punch, and 10 μL Candida albicans suspension (2 × 108 CFU mL−1) was inoculated onto the wound. The wound was covered with a 3 M film for 24 h and showed evident yellowish exudate. (A small portion of the exudate was collected and stained with cotton blue for observation. The successful establishment of the model was further confirmed by histopathological examination of the tissue sections).
On day 1, 20 mice were divided into 4 groups randomly (Control, Light, Ultrasound, Light+Ultrasound). The two wounds on one mouse were divided into a PBS group and UCNP@CR group (20 μL, 100 μg mL−1). Four hours after drug administration, the mice were kept in darkness and subjected to the corresponding treatment. Light treatment condition involved irradiation with a 980 nm laser at a power density of 500 mW cm−2 for 15 min. The ultrasound treatment condition involved applying coupling agent to the ultrasound probe at room temperature, covering the probe with a transparent 3 M film, and treating the wound site with ultrasound 0.3 W cm−2 for a total of 60 s (three sessions, each session 20 s). Images of the wound site were captured on days 0, 1, 3, 5, 7, 9, and 11 (days post-infection). On day 3, the exudate from the wound site was collected for colony counting.
Histopathology study and immunofluorescence imaging
The surrounding tissue of uninfected wound treated with and without ultrasound for 24 h were harvested and stained by hematoxylin-eosin (H&E). The tissue slice of infected wounds were harvested on Day 11 for analysis of hematoxylin-eosin staining (H&E) and periodic acid-schiff (PAS) staining. Further, the harvested tissues slices were incubated with the antibodies of anti-TNF-α (1:200, Cat#BS-10802R, Bioss), anti-IL-6 (1:200, Cat#GB11117, Servicebio), anti-IL-10 (1:200, Cat#BA1201-1, BIOSTER), anti-Ly6g (1:200, Cat#GB11229, Servicebio), anti-MPO (1:500, Cat#ab208670, Abcam), anti-F4/80 (1:500, Cat#GB113373, Servicebio), anti-CD206 (1:500, Cat#GB113497, Servicebio), anti-CD86 (1:200, Cat#19589T, CST) and further staining with DAPI. Slices were imaged by using a digital pathological section scanner (Olympus VS200).
Immune cell analysis
Place the wound tissue in 200 μL of DMEM medium containing 5% FBS (fetal bovine serum) and mince the wound tissue. Subsequently, supplement with 400 μL of DMEM and 200 μL of 10 mg ml−1 collagenase IV, and incubated at 37 °C for 1–1.5 h. After terminating the digestion, the suspension were filter through a 70 μm mesh. The prepared suspension were centrifuged at 500 × g for 10 min at 4 °C and perform red blood cell lysis on ice for 4 min. Finally, the cells were collected by centrifugation and stained with DAPI and antibody listed: APC-Cy7 anti-CD45 (Cat#103116, Clone#30-F11, BioLegend), PE/Dazzle 594 anti-Ly6c (Cat#128043, Clone#HK1.4, BioLegend), BV650 anti-CD11b (Cat#101239, Clone#M1/70, BioLegend), BV605 anti-F4/80 (Cat#743281, Clone#T45-2342, BD OptiBuild), APC anti-CD206 (Cat#141707, Clone#C068C2, BioLegend), PE anti-CD80(Cat#104707, Clone#16-10A1, BioLegend), Alexa Fluor 700 anti-CD11c (Cat#117319, Clone#N418, BioLegend), FITC anti-MHC-II (Cat#11-5321-82, Clone#M5/114.15.2, eBioscience). All antibodies were diluted 200 times before used.
Reporting summary
Further information on research design is available in the Nature Portfolio Reporting Summary linked to this article.
Data availability
The data supporting the findings of this study are available within the article and its Supplementary Information file. There are no data from third-party or publicly available datasets. Other datasets generated during the study are available from the corresponding author upon request. Source data are provided with this paper.
References
Coordination, G. & Alastruey-Izquierdo, A. World Health Organization. WHO fungal priority pathogens list to guide research, development, and public health action. WHO https://www.who.int/publications/i/item/9789240060241 (2022).
Kainz, K., Bauer, M. A., Madeo, F. & Carmona-Gutierrez, D. Fungal infections in humans: the silent crisis. Microb. Cell 7, 143 (2020).
Howard, K. C., Dennis, E. K., Watt, D. S. & Garneau-Tsodikova, S. A comprehensive overview of the medicinal chemistry of antifungal drugs: perspectives and promise. Chem. Soc. Rev. 49, 2426–2480 (2020).
Kowalski, C. H. et al. Fungal biofilm morphology impacts hypoxia fitness and disease progression. Nat. Microbiol. 4, 2430–2441 (2019).
Fanning, S. & Mitchell, A. P. Fungal biofilms. PLoS Pathog. 8, e1002585 (2012).
Massey, J., Zarnowski, R. & Andes, D. Role of the extracellular matrix in Candida biofilm antifungal resistance. FEMS Microbiol. Rev. 47, fuad059 (2023).
Berman, J. & Krysan, D. J. Drug resistance and tolerance in fungi. Nat. Rev. Microbiol. 18, 319–331 (2020).
Fisher, M. C. et al. Tackling the emerging threat of antifungal resistance to human health. Nat. Rev. Microbiol. 20, 557–571 (2022).
Fisher, M. C., Hawkins, N. J., Sanglard, D. & Gurr, S. J. Worldwide emergence of resistance to antifungal drugs challenges human health and food security. Science 360, 739–742 (2018).
West, A. P. et al. TLR signalling augments macrophage bactericidal activity through mitochondrial ROS. Nature 472, 476–480 (2011).
Noubade, R. et al. NRROS negatively regulates reactive oxygen species during host defence and autoimmunity. Nature 509, 235–239 (2014).
Dong, P. T. et al. Photoinactivation of catalase sensitizes Candida albicans and Candida auris to ROS-producing agents and immune cells. Adv. Sci. 9, 2104384 (2022).
Yang, B., Chen, Y. & Shi, J. Reactive oxygen species (ROS)-based nanomedicine. Chem. Rev. 119, 4881–4985 (2019).
Wainwright, M. et al. Photoantimicrobials—are we afraid of the light?. Lancet Infect. Dis. 17, e49–e55 (2017).
Zheng, L. et al. Flexible modulation of cellular activities with cationic photosensitizers: insights of alkyl chain length on reactive oxygen species antimicrobial mechanisms. Adv. Mater. 35, 2302943 (2023).
Chen, X. et al. Click-hydrogel delivered aggregation-induced emissive nanovesicles for simultaneous remodeling and antibiosis of deep burn wounds. Aggregate 5, e406 (2024).
Zhang, C., Wang, X., Du, J., Gu, Z. & Zhao, Y. Reactive oxygen species-regulating strategies based on nanomaterials for disease treatment. Adv. Sci. 8, 2002797 (2021).
Navarro-Bielsa, A. et al. Combination of photodynamic therapy and oral antifungals for the treatment of onychomycosis. Pharmaceuticals 15, 722 (2022).
Cai, Q. et al. Successful sequential treatment with itraconazole and ALA-PDT for cutaneous granuloma by Candida albicans: a case report and literature review. Mycopathologia 183, 829–834 (2018).
Cieplik, F. et al. Antimicrobial photodynamic therapy–what we know and what we don’t. Crit. Rev. Microbiol. 44, 571–589 (2018).
Harris, F. & Pierpoint, L. Photodynamic therapy based on 5-aminolevulinic acid and its use as an antimicrobial agent. Med. Res. Rev. 32, 1292–1327 (2012).
Wang, W. et al. Macrophage-derived biomimetic nanoparticles for light-driven theranostics toward Mpox. Matter 7, 1187–1206 (2024).
Hu, J.-J., Lei, Q. & Zhang, X.-Z. Recent advances in photonanomedicines for enhanced cancer photodynamic therapy. Prog. Mater. Sci. 114, 100685 (2020).
Nsubuga, A. et al. Sub 20 nm upconversion photosensitizers for near-infrared photodynamic theranostics. Adv. Funct. Mater. 35, 2410077 (2024).
Liu, Y., Meng, X. & Bu, W. Upconversion-based photodynamic cancer therapy. Coord. Chem. Rev. 379, 82–98 (2019).
Wang, L. et al. Biomimetic and multifunctional nanocomposites for precision fungi theranostics. Biomaterials 308, 122561 (2024).
Liu, Z.-Y. et al. 808 nm NIR-triggered Camellia sapogein/curcumin-based antibacterial upconversion nanoparticles for synergistic photodynamic-chemical combined therapy. Inorg. Chem. Front. 9, 1836–1846 (2022).
Li, Z. et al. Synergistic lysozyme-photodynamic therapy against resistant bacteria based on an intelligent upconversion nanoplatform. Angew. Chem. Int. Ed. 60, 19201–19206 (2021).
Swift, E. A durable semiconductor photocatalyst. Science 365, 320–321 (2019).
Tao, X., Zhao, Y., Wang, S., Li, C. & Li, R. Recent advances and perspectives for solar-driven water splitting using particulate photocatalysts. Chem. Soc. Rev. 51, 3561–3608 (2022).
Ran, B. et al. Photocatalytic antimicrobials: principles, design strategies, and applications. Chem. Rev. 123, 12371–12430 (2023).
DuBose, J. T. & Kamat, P. V. Energy versus electron transfer: managing excited-state interactions in perovskite nanocrystal–molecular hybrids: focus review. Chem. Rev. 122, 12475–12494 (2022).
Zhang, Y., Zhu, X. & Zhang, Y. Exploring heterostructured upconversion nanoparticles: from rational engineering to diverse applications. ACS Nano 15, 3709–3735 (2021).
Bi, J. et al. Enhancement of NIR-triggered photocatalytic activity of Ln3+-doped NaYF4@ SiO2/Ag@ TiO2 nanospheres through synergistic upconversion and plasmonic effect. J. Ind. Eng. Chem. 121, 452–461 (2023).
Dai, B. et al. Piezo-phototronic effect on photocatalysis, solar cells, photodetectors and light-emitting diodes. Chem. Soc. Rev. 50, 13646–13691 (2021).
Zhang, H. et al. A novel silver nanoparticles-decorated metal-organic framework with rapid and sustained antimicrobial activity against drug-resistant candida albicans through synergistic chemodynamic and sonodynamic therapy. Adv. Ther. 6, 2300074 (2023).
Weng, Z. et al. Traditional herb (Moxa) modified zinc oxide nanosheets for quick, efficient and high tissue penetration therapy of fungal infection. ACS Nano 18, 5180–5195 (2024).
Zeng, L. et al. The development of anticancer ruthenium (II) complexes: from single molecule compounds to nanomaterials. Chem. Soc. Rev. 46, 5771–5804 (2017).
Heinemann, F., Karges, J. & Gasser, G. Critical overview of the use of Ru (II) polypyridyl complexes as photosensitizers in one-photon and two-photon photodynamic therapy. Acc. Chem. Res. 50, 2727–2736 (2017).
Wei, F. et al. Ruthenium (II) complexes coordinated to graphitic carbon nitride: oxygen self-sufficient photosensitizers which produce multiple ROS for photodynamic therapy in hypoxia. Biomaterials 276, 121064 (2021).
Kang, Y. et al. An amorphous carbon nitride photocatalyst with greatly extended visible-light-responsive range for photocatalytic hydrogen generation. Adv. Mater. 27, 4572–4577 (2015).
Robinette, F. N. et al. Modulating excited state properties and ligand ejection kinetics in ruthenium polypyridyl complexes designed to mimic photochemotherapeutics. Inorg. Chem. 63, 8426–8439 (2024).
Garcia-Rubio, R., de Oliveira, H. C., Rivera, J. & Trevijano-Contador, N. The fungal cell wall: candida, cryptococcus, and aspergillus species. Front. Microbiol. 10, 2993 (2020).
He, J., Ye, Y., Zhang, D., Yao, K. & Zhou, M. Visualized gallium/lyticase-integrated antifungal strategy for fungal keratitis treatment. Adv. Mater. 34, 2206437 (2022).
Ye, Y. et al. Cell wall destruction and internal cascade synergistic antifungal strategy for fungal keratitis. ACS Nano 16, 18729–18745 (2022).
Feng, G. et al. Single atom iron-doped graphitic-phase C3N4 semiconductor nanosheets for augmented sonodynamic melanoma therapy synergy with endowed chemodynamic effect. Adv. Sci. 10, 2302579 (2023).
Liu, Z.-Y. et al. The construction of high efficient visible-light-driven 3D porous g-C3N4/Fe3O4 photocatalyst: a new photo-induced bacterial inactivation material enhanced by cascade photo-Fenton reaction. Chemosphere 312, 137253 (2023).
Zhang, M., Xu, J., Zong, R. & Zhu, Y. Enhancement of visible light photocatalytic activities via porous structure of g-C3N4. Appl. Catal. B Environ. 147, 229–235 (2014).
Zhu, H. et al. Semiconducting titanate supported ruthenium clusterzymes for ultrasound-amplified biocatalytic tumor nanotherapies. Small 19, 2206911 (2023).
Kuriki, R. et al. Nature-inspired, highly durable CO2 reduction system consisting of a binuclear ruthenium (II) complex and an organic semiconductor using visible light. J. Am. Chem. Soc. 138, 5159–5170 (2016).
Feng, L. et al. g-C3N4 coated upconversion nanoparticles for 808 nm near-infrared light triggered phototherapy and multiple imaging. Chem. Mater. 28, 7935–7946 (2016).
Bjarnsholt, T. et al. Biofilm formation–what we can learn from recent developments. J. Intern. Med. 284, 332–345 (2018).
Netea, M. G., Joosten, L. A., Van Der Meer, J. W., Kullberg, B.-J. & Van De Veerdonk, F. L. Immune defence against Candida fungal infections. Nat. Rev. Immunol. 15, 630–642 (2015).
Liu, Z.-Y. et al. Photodynamic antitumor activity of Ru (ii) complexes of imidazo-phenanthroline conjugated hydroxybenzoic acid as tumor targeting photosensitizers. J. Mater. Chem. B 8, 438–446 (2020).
Shiraishi, Y. et al. Effects of surface defects on photocatalytic H2O2 production by mesoporous graphitic carbon nitride under visible light irradiation. Acs Catal. 5, 3058–3066 (2015).
Pracht, P. et al. CREST—A program for the exploration of low-energy molecular chemical space. J. Chem. Phys. 160, 114110 (2024).
Bannwarth, C., Ehlert, S. & Grimme, S. GFN2-xTB—An accurate and broadly parametrized self-consistent tight-binding quantum chemical method with multipole electrostatics and density-dependent dispersion contributions. J. Chem. Theory Comput. 15, 1652–1671 (2019).
Frisch, M. et al. Gaussian 16 Revision C. 01, 2016. Gaussian Inc Wallingford CT 1, 572 (2016).
Becke, A. D. Density-functional thermochemistry. II. The effect of the Perdew–Wang generalized-gradient correlation correction. J. Chem. Phys. 97, 9173–9177 (1992).
Grimme, S., Hansen, A., Brandenburg, J. G. & Bannwarth, C. Dispersion-corrected mean-field electronic structure methods. Chem. Rev. 116, 5105–5154 (2016).
Weigend, F. & Ahlrichs, R. Balanced basis sets of split valence, triple zeta valence and quadruple zeta valence quality for H to Rn: design and assessment of accuracy. Phys. Chem. Chem. Phys. 7, 3297–3305 (2005).
Acknowledgements
This work was financially supported by the Natural Science Fund of Guangdong Province for Distinguished Young Scholars (2022B1515020089, Y.L.), the National Natural Science Foundation of China (Nos. 82322042, 82272248, Y.L. and 82102444, J.Z.), the National Key Research and Development Program of China (No. 2021YFC2302200, Y.L.), and the Natural Science Fund of Guangdong Province for Distinguished Young Scholars (No. 2022B1515020089, Y.L.), GuangDong Basic and Applied Basic Research Foundation (No. 2023A1515140123, Z.L.), Basic and Applied Basic Research Project of Guangzhou (SL2023A04J01463, J.Z.). This work is partially supported by High Performance Computing Platform of South China University of Technology.
Author information
Authors and Affiliations
Contributions
Z. Liu, J. Zheng, and Y. Liao conceived the concept of the study and designed the experiments. Z. Liu performed the experiments, and Q. Zeng, X. Li, K. Rao, J. Ning and M. Zhao helped in materials synthesis and characterization. M. Li, Q. Xie, Y. Liu, J. Huang, B. Li, and S. Zhou helped while performing the in vitro and in vivo experiments. Z. Liu and F. Li performed computational density functional theory (DFT) calculations. B. Shu, B. Yang checked the experimental section and gave valuable suggestions for the in vivo experiments. Z. Liu, J. Zheng, and Y. Liao analyzed the data and co-wrote the manuscript. All the authors discussed, commented, and agreed on the paper.
Corresponding authors
Ethics declarations
Competing interests
The authors declare no competing interests.
Peer review
Peer review information
Nature Communications thanks Xiaolei Wang and the other, anonymous, reviewer for their contribution to the peer review of this work. A peer review file is available.
Additional information
Publisher’s note Springer Nature remains neutral with regard to jurisdictional claims in published maps and institutional affiliations.
Supplementary information
Source data
Rights and permissions
Open Access This article is licensed under a Creative Commons Attribution-NonCommercial-NoDerivatives 4.0 International License, which permits any non-commercial use, sharing, distribution and reproduction in any medium or format, as long as you give appropriate credit to the original author(s) and the source, provide a link to the Creative Commons licence, and indicate if you modified the licensed material. You do not have permission under this licence to share adapted material derived from this article or parts of it. The images or other third party material in this article are included in the article’s Creative Commons licence, unless indicated otherwise in a credit line to the material. If material is not included in the article’s Creative Commons licence and your intended use is not permitted by statutory regulation or exceeds the permitted use, you will need to obtain permission directly from the copyright holder. To view a copy of this licence, visit http://creativecommons.org/licenses/by-nc-nd/4.0/.
About this article
Cite this article
Liu, Z., Li, M., Xie, Q. et al. Eradicating fungal biofilm-based infections by ultrasound-assisted semiconductor sensitized upconversion photodynamic therapy. Nat Commun 16, 6499 (2025). https://doi.org/10.1038/s41467-025-61519-1
Received:
Accepted:
Published:
Version of record:
DOI: https://doi.org/10.1038/s41467-025-61519-1
This article is cited by
-
Ultrasound-assisted ethanolic extraction of bioactive components from selected olive fruit cultivars from Pakistan: characterization, biological potential and in silico studies
Journal of Food Measurement and Characterization (2025)










