Abstract
Staphylococcus aureus is a common colonizer of human skin, which, despite its ubiquitous nature, has a high virulence potential. Tolerating microbes in health but responding effectively to pathogens presents a challenge to the barrier tissues. Here, we examined the interaction of S. aureus with skin keratinocytes to study this early step of pathogenesis and pathogen discrimination. During infection, the S. aureus protease Staphopain A (ScpA) cleaves inert Gasdermin A (GSDMA). This releases an active N-terminal fragment similar to that formed by host protease regulators of other gasdermins family members. The resulting cell death by pyroptosis allows keratinocytes to deprive invasive S. aureus of an intracellular niche. These data support a model of GSDMA as an autonomous sensor of pathogenicity, in contrast to the conventional regulation of other gasdermins, which have dedicated host cell pathways. Gasdermins abundant in other tissues may have similar functions in host defense for the threat assessment of a microbe.
Similar content being viewed by others
Introduction
Pyroptosis was initially described by Cookson and Brennan as a distinct mechanism for cell death that was regulated, yet proinflammatory, in contrast to the more immunologically silent apoptosis1. A common function of pyroptosis for immunity is to deprive intracellular pathogens of a protected niche while releasing highly proinflammatory damage-associated molecular patterns (DAMPs, e.g. ATP, uric acid, HMGB1, S100A9/A10) to promote strong innate and adaptive immune responses (reviewed in ref. 2). The conventional pathway regulating pyroptosis is that detection of a cytosolic pathogen-associated molecular pattern (PAMP) or DAMP triggers activation of caspase-1, which cleaves Gasdermin D (GSDMD) to release an active N-terminal fragment that oligomerizes into a pore that disrupts the cell’s plasma membrane. Variations of this have been discovered in recent years, including that other Gasdermins (GSDMB, GSDMC, and GSDME) also form pores, and that other host proteases can activate them (including Caspase-3, Granzyme A/B, Neutrophil elastase, and Cathepsin G) (reviewed in ref. 3). The activation of the first family member, GSDMA, has remained enigmatic.
Suggestive of potential as a cell death effector, experimentally-derived N-terminal fragments of GSDMA possess lytic activity4,5. However, how GSDMA might naturally be activated was unknown until the recent discovery that intracellular group A Streptococcus (GAS) produces a proteolytic virulence factor, SpeB, that cleaves GSDMA and thereby induces pyroptosis6,7. While most gasdermins are expressed broadly, GSDMA is restricted to the epidermis in humans and mice. Consistent with direct detection of Streptococci that live on the skin surface, this expression is suggestive of a role for GSDMA as pathogens invade the tissue. Furthermore, conservation of GSDMA in species that are not natural hosts of GAS suggests GSDMA potentially detects and is important in the defense against additional pathogens of the skin.
Staphylococcus aureus is common in the human microbiome as an asymptomatic colonizer, yet also a leading cause of infectious morbidity and mortality worldwide8. Once considered an exclusively extracellular pathogen, there is significant evidence that S. aureus can adhere to, invade, and persist within non-phagocytic host cells, and that this intracellular location can be a reservoir for seeding recurring staphylococcal infection9,10,11,12,13,14. Also like GAS, S. aureus virulence depends on secreted proteases, including the cysteine protease staphopain A (scpA)15. ScpA modulates host immune responses by directly targeting host proteins for cleavage, including elastin16, collagen17, fibrinogen17, and the chemokine receptor CXCR218, resulting in platelet activation19, tissue invasion, and immune evasion. Furthermore, it has been shown that intracellular S. aureus can induce ScpA-dependent cell death via an unknown mechanism20.
Here we show that ScpA induces death in keratinocytes by directly cleaving GSDMA, releasing an active N-terminal fragment with lytic activity. During infection of human and mouse cells, this is sufficient to induce pyroptosis. Using the mouse skin infection model, timely activation of GSDMA is important for limiting bacterial growth, limiting inflammation and barrier disruption. These findings support the model that GSDMA is a sensor of protease virulence factors used by skin pathogens.
Results
ScpA induces cell death in keratinocytes
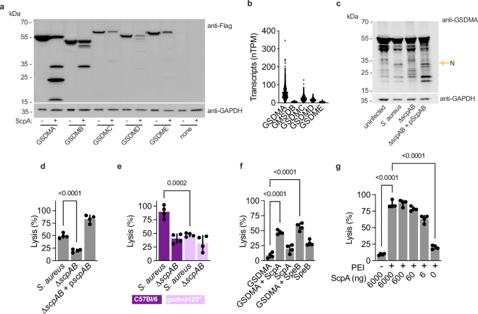
ScpA expressed by S. aureus induces cell death in various eukaryotic cell lines20. To first examine whether ScpA contributes to the killing of keratinocytes specifically, as these are a major cell type S. aureus contacts during colonization and infection of the skin, we performed an in vitro infection experiment. Primary keratinocytes from healthy human donors were infected with S. aureus WBG10049, a community-acquired MRSA that highly expresses the secreted protease ScpA15. S. aureus-infected keratinocytes released lactate dehydrogenase into the supernatant, an established measure for cell lysis (Fig. 1a). Release of LDH was dependent on ScpA (Fig. 1a), where an isogenic strain mutant for ScpA (ΔscpAB – knockout of staphopain A and its downstream inhibitor staphostatin A) exhibited low LDH release, which was restored upon plasmid complementation. Release of LDH was inhibited by the addition of cytochalasin D (Fig. 1a). To measure ScpA activity in infection, we tested whether ScpA could cleave peptide reporters previously used for SpeB21. Purified ScpA cleaved the internally quenched fluorescent peptide EAYVHDAPV (sub 111), and not IFFDTWDNE (sub 103) or APVRSLN (sub 117), and the known substrate Z-LLE-AMC (Fig. S1a). ScpA negative control could not cleave any fluorgenic substrates tested (Fig. S1b). ScpA complementation (ΔscpAB + pscpAB) restored ScpA activity in cell culture supernatants (Fig. 1b and S1c) and the induction of keratinocyte death (Fig. 1a). As a secondary measure of cell death, keratinocytes were examined microscopically for permeabilization to propidium iodide. Cells infected with ScpA-expressing S. aureus stained positive for this membrane-impermeant dye (Fig. 1c), and the fraction of lysed cells increased over the duration of infection (Fig. 1d).
Primary human keratinocytes were pretreated with 10 μM cytochalasin D where indicated, then infected with wild-type S. aureus WBG10049 (WT) (multiplicity of infection (MOI) = 50), staphopain A knockout (ΔscpAB), and scpAB complemented ΔscpAB (ΔscpAB+ pscpAB) for 6 h, and a lysis measured by lactate dehydrogenase (LDH) release, and b staphopain A activity measured using the specific substrate Mca-EAYVHDAPV-K(Dnp)-NH2 (sub111). n = 4. c Immunofluorescence microscopy images of keratinocyte permeabilization to propidium iodide after 5 h S. aureus (WT), or ΔscpAB infection (MOI = 25). Scale bar, 50 μm. Image representative of three independent experiments. d Keratinocytes were infected (MOI = 50) with S. aureus (red), ΔscpAB (teal), and ΔscpAB+ pscpAB (black), and cell death was assessed at 1, 3, and 6 h post-infection by LDH release. n = 4 e, f Keratinocytes were infected with a panel of S. aureus clinical isolates (MOI = 50) for 6 h. ScpA activity was measured with sub111, and lysis was measured by LDH release. WBG10049 and ΔscpAB controls are shown in red and teal, respectively. n = 4. g–j Keratinocytes were infected (MOI = 50), for g, i 3 h or h, i 6 h, then g, h intracellular, n = 4, or i, j total, n = 6, S. aureus quantified by plating CFU. a, b, d, e, g–j Data are representative of three independent experiments and presented as mean ± SD, one-way ANOVA with Dunnett’s multiple comparison test was used to determine statistical significance.
While ScpA is highly conserved22, it is expressed to different degrees between strains15. We further investigated whether the ability to induce keratinocyte pyroptosis was specific to the WBG10049 clone and/or correlated with ScpA activity. Using a broad panel of S. aureus clinical isolates, we found ScpA activity and keratinocyte lysis induced was variable between isolates (Fig. 1e), but positively correlated (Fig. 1f). These results show that while not all S. aureus highly express ScpA, those that do more readily induce keratinocyte cell death. Lastly, ScpA expression promoted the survival of S. aureus within living keratinocytes (Fig. 1g, h), but not on extracellular bacteria (Fig. 1i, j). This suggests that detection of ScpA activity would be advantageous for host cells to prevent persistent infection by intracellular bacteria.
S. aureus induces GSDMA-dependent cell death
We examined whether ScpA-dependent cell death of keratinocytes could be from cleavage of a gasdermin (GSDM) family protein, since we previously established that microbial proteases can act on this family of cell death effectors6. To detect which specific GSDMs are labile to ScpA cleavage, we expressed N-terminal Flag-tagged GSDMA, GSDMB, GSDMC, GSDMD and GSDME individually in HEK293T cells. Flag-GSDM lysates were then incubated with purified ScpA, and the cleavage products were examined by immunoblot. All human GSDMs were cleaved in a ScpA-dependent manner (Fig. 2a). Cleavage of GSDMA and GSDMB resulted in products of an approximate molecular weight consistent with their active forms, whereas ScpA appeared to degrade GSDMC, GSDMD, and GSDME upon incubation.
a Lysates of Flag-GSDM-transfected HEK293T cells incubated with ScpA for 1 h and analyzed by immunoblot. Blot is representative of three independent experiments. b RNAseq measurements of expression of each gasdermin in healthy human skin, expressed as normalized transcripts per million (nTPM). HeLa cells transfected with GSDMA for 24 h were infected with S. aureus (MOI = 50), ΔscpAB, and pscpAB complemented ΔscpAB. After 4 h, GSDMA cleavage was detected by c immunoblot, and after 6 h d lysis was measured by LDH release (n = 4). Blot is representative of three independent experiments. e Mouse keratinocytes from C57BL/6 J WT (dark purple) or Gsdma1–3 KO (light purple) mice were infected for 6 h with WT S. aureus (MOI = 25), or ΔscpAB and lysis was measured by LDH release. n = 4. f Cytotoxicity of human GSDMA transfected with or without staphopain A (ScpA) or SpeB into HeLa cells after 24 h measured by LDH release. n = 4. g Human keratinocyte lysis measured by LDH release after treatment with ScpA dilutions packaged within polyethylenimine (PEI) liposomes, or ScpA alone after 2 h. n = 4. d–g Data are representative of three independent experiments and are presented as mean ± SD, one-way ANOVA with Dunnett’s multiple comparison test was used to determine statistical significance.
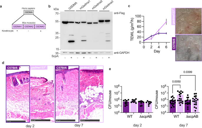
Keratinocytes express high levels of GSDMA compared to other cells, and when infected with invasive GAS, die in a GSDMA-dependent manner even though the GAS protease cleaves additional GSDMs6. The Human Protein Atlas, which includes RNA-sequencing data curated from the Genotype-Tissue Expression (GTEx) project and other sources, was queried to identify expression of each gasdermin in the healthy human skin (Fig. 2b). Based on this expression, we hypothesized GSDMA would be a primary sensor of ScpA in infected cells. First, we transfected HeLa cells to express human GSDMA with an epitope tag for detection. Upon infection with S. aureus, cleavage of GSDMA to a ~25 kDa N-terminal fragment was observed in an ScpA-dependent manner (Fig. 2c). Death of GSDMA-transfected cells also correlated with ScpA-expressing S. aureus (Fig. 2d). To further test this mechanism, primary keratinocytes from Gsdma1–3-knockout mice were isolated and cultured in vitro6. Upon infection with S. aureus, the GSDMA-knockout cells were resistant to ScpA-mediated cell death compared to keratinocytes isolated from wild-type C57BL/6 J mice (Fig. 2e).
To further examine the sufficiency of ScpA for activation of GSDMA independent of other S. aureus factors, we transiently transfected plasmids expressing human GSDMA individually and in combination with mature ScpA into HEK293T cells. Low levels of cytotoxicity were measured with either GSDMA or ScpA alone, but death was significantly elevated when expressed together (Fig. 2f). As previously demonstrated6, expression of SpeB in combination with GSDMA, but not SpeB alone, also resulted in cell death (Fig. 2f). Our previous observations with GAS established that intracellular but not extracellular SpeB efficiently activated GSDMA6. Therefore, we also examined whether intracellular delivery of ScpA was important for activation of GSDMA by adding purified ScpA to keratinocytes and examining lysis. No cell death was observed from purified ScpA added exogenously, whereas ScpA delivered intracellularly via liposomes efficiently induced keratinocyte death (Fig. 2g). Collectively, these data show that ScpA is necessary and sufficient for inducing a GSDMA-dependent form of cell death by pyroptosis in keratinocytes.
ScpA cleaves and activates GSDMA
To gain further insights into the mechanism of GSDMA activation, we next performed biochemical experiments examining the direct interaction between ScpA and GSDMA. Recombinant human GSDMA was cleaved into two major fragments when co-incubated with ScpA for 1 hour (Fig. 3a). Introduction of broad-spectrum cysteine protease inhibitor E-6423 reduced cleavage of GSDMA by ScpA, a cysteine protease (Fig. 3a). Liposomes containing a mix of phosphatidylcholine, phosphatidylethanolamine, and 20% cardiolipin were incubated with the mixture of GSDMA and ScpA from 3a. The N-terminal GSDMA fragment (-N) generated by ScpA partitioned into the liposome fractions, while the uncleaved and C-terminal GSDMA (-C) remained in the aqueous phase (Fig. 3b, c). To confirm whether GSDMA-N generated by ScpA cleavage gained the ability to form pores, we performed a liposome disruption assay. Fluorescence of sulforhodamine B (SRB) is quenched by high concentrations when packaged in liposomes. Liposome disruption leads to leakage of dye and an increase in fluorescence6. GSDMA cleaved by ScpA, but not GSDMA or ScpA alone, could disrupt liposomes (Fig. 3d).
a SDS–PAGE of recombinant human GSDMA cleavage by purified ScpA in the presence or absence of E-64 after 1 h. Blot is representative of three independent experiments. b Binding of GSDMA with or without ScpA to liposomes consisting of a mixture of phosphatidylcholine (PC), phosphatidylethanolamine (PE) and cardiolipin (CL) analyzed by SDS–PAGE. The gold arrow identifies GSDMA-N. Blot is representative of three independent experiments. c Summary of experimental results in (b). d Liposome leakage monitored by sulforhodamine B (SRB) fluorescence on incubation with GSDMA with or without ScpA. Detergent added after 21 min (dotted line). Data are representative of three independent experiments and are presented as mean ± SD of biological replicates, n = 4. e SDS–PAGE of recombinant human GSDMA cleavage by ScpA over time in the presence or absence of liposomes made from PC, PE, and CL. The gold arrow identifies GSDMA-N. Summary of experimental results shown above SDS–PAGE. Blot is representative of three independent experiments. f Cleavage site on GSDMA identified by Edman sequencing. c Created in BioRender. LaRock, D. (2025) https://BioRender.com/0w1s8az (e) Created in BioRender. LaRock, D. (2025) https://BioRender.com/zgdj89u.
In vitro, we observed the generation of GSDMA-N and subsequent degradation during co-incubation of recombinant GSDMA and ScpA (Fig. 3e). At face value, this would suggest GSDMA-N produced by ScpA cleavage is unstable. However, since we saw the insertion of this fragment into the lipid fraction, we hypothesized that this could protect the active product from further cleavage. Indeed, when this cleavage reaction is performed in the presence of cardiolipin liposomes, the formation of the GSDMA-N product was not impacted, but this active fragment was protected from degradation (Fig. 3e). Edman sequencing of the C-terminal fragment identified its N-terminal sequence A247SDVGD (Fig. 3f), indicating that ScpA cleaves after residue Q246 in the linker region of GSDMA, similar to SpeB6. These data collectively demonstrate that ScpA directly cleaves GSDMA and releases an N-terminal product necessary and sufficient for lytic activity.
GSDMA is protective against ScpA-expressing S. aureus during skin infection
To determine whether GSDMA is important in defense against S. aureus, we modeled this interaction by epicutaneous infection of C57BL/6 J and GSDMA-deficient C57BL/6 J mice. In contrast to humans, mice express three tandem Gsdma alleles (Gsdma1, Gsdma2, and Gsdma3)6 (Fig. 4a); ScpA cleaved mGsdma1 and mGsdma3, but not mGsdma2, to a molecular mass consistent with their active forms (Fig. 4b). The cleavage site in human GSDMA is conserved in mGsdma1; mGsdma3 was found by protein sequencing to be cleaved at S251. Upon infection by S. aureus, Gsdma1–3 knockout (KO) mice developed greater skin barrier disruption as measured by transepithelial water loss and skin scaling and redness consistent with irritation and inflammation (Fig. 4c). By day 7 of infection, Gsdma1–3 KO had increased pathology (Fig. 4d) and expression of proinflammatory cytokines and chemokines including IL-1β, TNF-α, IFN-γ, IL-2, IL-4, IL-5, IL-6 IL-9, IL-10, IL-12, IL-15, IL-17A, IL-27, IP-10, KC-GRO, MIP-1α, MIP-2, MCP-1 (Fig. S2). Only IL-33 was not significantly impacted by murine GSDMA genotype (Fig. S2). Wildtype S. aureus grew to significantly higher numbers in Gsdma1–3 KO mice relative to age- and sex- matched wildtype mice (Fig. 4e). Furthermore, ScpA expression somewhat enhanced bacterial growth, but only in the absence of GSDMA (Fig. 4e). Together, these data demonstrate that GSDMA is important for immunity to S. aureus in the murine skin infection model. In its absence, bacterial growth is unrestricted, and this leads to excessive inflammation and damage to skin barrier function.
a Human GSDMA gene arrangement compared to mouse Gsdma1–3. Expression of mouse Gsdma in keratinocytes is indicated. b Lysates of HEK293T cells transfected with the indicated Flag-GSDMs were incubated with purified ScpA for 1 h and analyzed for immunoblotting for Flag-GSDMs. Data are representative of three independent repeats. Wildtype (C57BL/6 J–dark purple) and GSDMA-deficient (gsdma123−/−–light purple) mice after epicutaneous application of 108 CFUs of S. aureus and c transepithelial water loss (TEWL) monitored, and skin imaged at day 7. Results represent mean ± SD, n = 6 for each point. d At day 2 and 7 of infection, skin was examined by Hematoxylin and Eosin stain. Scale bar is 500 μM. e Colony-forming units (CFUs) of S. aureus at the site of infection were measured by plating 2 days post-infection (n = 9, WT, n = 8, ΔscpAB) and 7 days post-infection (n = 17). Results represent mean ± SD with individual biological replicates shown; one-way ANOVA with Dunnett’s multiple comparison test was used to determine statistical significance.
Discussion
The skin presents a substantial physical barrier against microbes. GSDMA is primarily detected in the keratinocytes in the stratum spinosum and granulosum, with limited expression elsewhere24,25. Due to this expression pattern, we believe GSDMA plays an outsized role in the protection of the skin. Consistent with this predicted role in detecting pathogen infiltration, GSDMA was previously shown to contribute to immunity against the invasive skin pathogen GAS, detecting its critical virulence protease SpeB to induce cell death by pyroptosis, which is proinflammatory through the release of DAMPs6,7. Here, we show that GSDMA is also directly cleaved by the S. aureus protease ScpA, initiating pyroptosis in infected keratinocytes. Mice deficient in GSDMA are more susceptible to both pathogens, suggesting that GSDMA-dependent pyroptosis is a key component of immune defense against major skin pathogens.
Overall, we demonstrated that mice deficient in GSDMA are significantly more susceptible to S. aureus cutaneous infection. Despite ScpA being required for GSDMA-dependent cell death in keratinocytes, ScpA was not required for virulence in this model. This is potentially due to other S. aureus virulence factors contributing to virulence or compensating for the loss of ScpA in vivo. For example, in a previous study, only with staphopain B (sspB) did ScpA contribute to epithelial barrier damage26. Such redundancy is common among S. aureus virulence factors and proteases, making their deconvolution more complicated than for other pathogens27. Additionally, there are potentially both costs and benefits to ScpA expression. Circumstances where the virulence benefits from ScpA are stronger than the liability imposed by activation of GSDMA would favor ScpA expression. At sites where GSDMA is not expressed, for example, this detrimental aspect to ScpA activity is lost. However, even in these circumstances, bacteria may use this immune detection as a rheostat to prevent excessive invasion that would cost them their host.
Genetic analysis demonstrates that ScpA is highly conserved among S. aureus and is an important virulence factor in multiple infection models22. In a pneumonia mouse model, loss of staphopain A reduced bacterial virulence20. In combination with staphopain B, ScpA induces inflammation and disrupts skin barrier integrity in an epicutaneous skin infection model26. Host and microbial variability can impact these disease outcomes. Consistent with prior data28,29, we observed a modest effect of host sex on infection and immunity. However, this was not due to sex-based differences in GSDMA expression, which is comparable between sexes in both mice and humans30. Additionally, ScpA expression varies broadly among isolates15, and the capacity for prolonged intracellular replication negatively correlated with ScpA expression9. We found a positive correlation within clinical isolates between ScpA expression and keratinocyte lysis. This further supports the role of GSDMA in restricting the intracellular growth of S. aureus through programmed cell death. It further illustrates how the ScpA-GSDMA interaction can impact the clinical outcome of disease, depending on the ScpA expression level of that particular clone of S. aureus and the GSDMA expression level of that tissue.
Beyond activating GSDM family proteins, pathogen-produced proteases can also inactivate them. For example, the 3 C protease of Enterovirus 7131 and the 3C-like protease of human coronavirus 229E32 inactivate GSDMD by direct cleavage at alternate sites. Our study demonstrates ScpA initially cleaves and activates GSDMA, but then rapidly degrades GSDMA in vitro (Fig. 3e). GSDMA-N is protected from subsequent proteolysis when membrane-bound, suggesting that membrane insertion naturally shields the active product from further degradation by ScpA. Within cells that do not express GSDMs, GSDMA co-expressed with ScpA is sufficient to induce pyroptosis (Fig. 1c). Together, these findings indicate that ScpA is an activator of GSDMA, not an inhibitor, and underscore the importance of performing cellular experiments and including lipids in biochemical experiments when attempting to interpret the action of a protease on a gasdermin.
GSDMA homologs in non-mammalian species can be activated by endogenous caspases33. Since human and mouse GSDMA lack a caspase cleavage site, this suggests that there are alternate pathways for its activation. Our results implicate a conserved sensing mechanism that allows GSDMA to detect proteases from pathogenic bacteria. These proteases, ScpA from S. aureus, and SpeB from GAS are both secreted cysteine proteases, but share only ~22% sequence identity. This ability of GSDMA to respond to dissimilar factors illustrates an advantage to detecting pathogens through specific virulence activities, rather than their means of accomplishing them. It remains to be seen whether GSDMA is a guard of a specific cellular factor that these pathogens attempt to cleave to promote their virulence, in which case the GSDMA cleavage site would have sequence similarity to the pathogen-intended target, or whether it is a more generalized sensor of aberrant proteolysis. Nonetheless, triggering of cell death is a major decision for a cell that is not to be taken lightly, suggestive of a fundamental contribution to antibacterial defense.
Methods
Animal studies
All animal use and procedures were approved by the Emory University Institutional Animal Care and Use Committee.
Wildtype C57BL/6 J mice of both sexes (Jackson Laboratory) were used for experiments; C57BL/6 J gsdma123−/− mice were described previously6. Mice were used between 10 – 14 wks, and age-matched between experimental groups. Mice of both sexes were used, and matched between experimental groups. Mice were housed in specific-pathogen-free facilities on a 12 hour light/dark cycle at 22 °C and 40–50% humidity.
For infections, the dorsal skin of anesthetized mice was shaved, then depilated using Nair for 1 min followed by removal with sterile alcohol wipes 24 h prior to infection. S. aureus strains were propagated at 37 °C in Tryptic Soy Broth (Difco), washed two times with phosphate-buffered saline (PBS), and diluted to 1 × 109 CFU ml−1 in PBS. S. aureus WBG10049 or isogenic mutant ΔscpAB (1 ×108 CFU) was topically applied in a 100 μL volume on a 1 × 1 cm sterile gauze and covered with Tegaderm dressing. At indicated intervals, transepidermal water loss (TEWL) of infected skin was measured using a Tewameter Hex (Courage + Khazaka). Post-euthanasia, skin thickness was measured with digital calipers and lesions were excised and homogenized, and dilutions were plated onto HardyCHROM MRSA chromogenic agar plates (Hardy Diagnostics) for enumeration of bacterial CFUs. Cytokine levels in lesion tissue were measured using the V-PLEX proinflammatory Panel Mouse Kit (Meso Scale Diagnostics), with quantification (Meso QuickPlex SQ120) and analysis by the Emory Multiplexed Immunoassay Core (EMIC)34.
Bacterial strains
Pandemic S. aureus strain WBG10049, RN6390, ΔscpAB, and its plasmid complement have been previously described15. Additional clinical isolates have been previously described35,36. S. aureus strains were routinely propagated at 37 °C in Tryptic Soy Broth (Difco), washed two times with phosphate-buffered saline (PBS), and diluted to a multiplicity of infection (MOI) of 50 for in vitro infections unless otherwise indicated.
Reagents
The following antibodies were used: mouse anti-Flag (1:2,500, Sigma, F3165); rabbit anti-GSDMA (1:10,000, Proteintech, 82920-1-RR); mouse anti-GAPDH (1:200,000, Proteintech, 600004-1-Ig); rabbit anti-GAPDH (1:1,000, Cell signaling, 2118); anti-rabbit IgG Starbright Blue 700 (1:2,500, Biorad, 12004162); anti-mouse IgG Starbright Blue 700 (1:2,500, Biorad, 12004158); anti-mouse IgG Starbright Blue 520 (1:2,500, Biorad, 10000086250); and anti-rabbit IgG Starbright Blue 520 (1:2,500, Biorad, 10000086252).
Plasmids
Plasmids for GSDM expression have been described previously6 and are available from Addgene (21935-218942). The plasmid for expressing mature ScpA, pCMV-Flag-ScpA215-388, was created for this study by PIPE cloning using the primers 5’ aagcttgcggccgcaatgtacaacgagcaatatataaataaactt and 3’ ccacccgggatcctctagattaataaccataaatagatgaataccatcgat, synthesized for this study (Integrated DNA Technologies).
Cell culture and transfection
HEK293T and HeLa cells (ATCC) were routinely cultured in DMEM supplemented with 10% fetal bovine serum. Expansion was in media containing Normocin (Invivogen) to prevent contamination by bacteria, fungi and mycoplasma. Transient transfection of HEK293T or HeLa cells was performed with Lipofectamine 3000 (Invitrogen) according to the manufacturer’s instructions. Transfection of proteins was performed by packaging the indicated concentration in polyethylenimine (VWR) liposomes21,37. As in prior works38, pooled neonatal normal human epidermal keratinocytes from Lonza were cultured in supplemented KGM2 (PromoCell). Concentrations of 100 U ml−1 penicillin, 100 μg ml−1 streptomycin and 100 μg ml−1 Normocin were supplemented during routine culture, and omitted during experimental infections, unless otherwise noted. By standard protocol39, mouse keratinocytes were isolated from adult tails and cultured in KGM2. All cells were maintained at 37 °C and 5% CO2.
Protein expression and purification
GSDMA was purified by previously described methods6. For this, protein expression in Escherichia coli BL21 (DE3) was induced at 18 °C overnight with 0.2 mM isopropyl-β-d-thiogalactopyranoside (IPTG) when OD600 reached 0.6. Cells were collected and resuspended in lysis buffer containing 20 mM Tris-HCl (pH 7.5), 150 mM NaCl, 1 mM dithiothreitol (DTT), and lysates were homogenized by ultrasonication. The His6-SUMO-tagged proteins were purified by affinity chromatography using HisPur Cobalt Resin (Thermo Scientific), and the His-SUMO tag was removed by overnight ULP-1 protease digestion at 4 °C. His-SUMO was removed using HisPur Cobalt Resin, and GSDMA was found in the flow-through. ScpA was purified by previously described methods15. Cell-free supernatants of S. aureus RN6390 Pspac::sspABC harboring pRscpAB or negative control RN6390 Pspac::sspABC cultures grown for 6 h were supplemented with 1 mM EDTA, and proteins were precipitated by the addition of 80% saturation of ammonium sulfate. Protein was dissolved and dialyzed into 20 mM sodium phosphate, pH 7.4, filtered through a 0.20 µM filter and applied to a HiTrap SP FF ion exchange column (Amersham Biosciences). ScpA was eluted with a linear NaCl gradient up to 1.0 M NaCl in 20 mM sodium phosphate. Fractions were assessed by SDS–PAGE and assayed with Z-LLE-AMC substrate for activity. Equivalent IEX fractions from RN6390 Pspac::sspABC were used as a negative control. ScpA was dialyzed to PBS with 10% glycerol for storage. Samples for Edman sequencing were transferred to PVDF and analyzed by the ABI 494 Protein Sequencer at Tufts University Core Facility.
Staphopain A activity assay
Internally quenched peptides, sub103: IFFDTWDNE, sub111: EAYVHDAPV, or sub 117: APVRSLN, corresponding to amino acids of the reference human pro-IL-1β sequence (UniProt: P01584), were labeled on the N terminus with Mca and on the C terminus with Lys-Dnp (CPC Scientific)40. In quadruplicate, 7.5 μM peptide was incubated in assay buffer (PBS, 5 mM EDTA, 10 mM DTT, 0.01% Tween-20) with 10 μl supernatant from keratinocytes infected with S. aureus. The reaction was continuously monitored using a Victor plate reader (PerkinElmer) with fluorophore excitation at 355 nm and emission at 450 nm. The fluorogenic substrate Z-Leu-Leu-Glu-AMC (#S-230-05M, R&D) was also used to monitor ScpA activity. In quadruplicate, 20 μM substrate was incubated in assay buffer (PBS, 5 mM EDTA, 10 mM DTT) with 10 μl supernatant from keratinocytes infected with S. aureus. The reaction was continuously monitored using a Victor plate reader (PerkinElmer) with fluorophore excitation at 355 nm and emission at 450 nm.
Cell infection assays
Adherent cells were infected with S. aureus for 6 h, unless otherwise noted. Cytochalasin D (10 μM) was added 30 minutes prior to infection, where indicated, and kept in the media for the duration of the experiment. Cell death was quantified by release of lactate dehydrogenase following the manufacturer’s protocol (CytoTox 96 kit; Promega). Survival of intracellular S. aureus was examined by incubating cells with 100 μg ml−1 gentamicin (Gibco) after 2 h to kill extracellular bacteria. At indicated times, cells were washed twice with DPBS, then DPBS containing 0.1% Triton-X-100 (Sigma) was added to release intracellular bacteria for enumeration of colony-forming units (CFUs).
Immunoblot
Cell lysates were heated to 98 °C for 5 min with sample buffer, resolved on SDS–PAGE gel, and transferred to a polyvinylidene difluoride (PVDF) membrane (Power blotter; Invitrogen). Blocking was performed 1 h with 5% human serum in Everyblot (BioRad). Membrane was probed with the indicated antibodies according to the manufacturer’s instructions. Bands were visualized using a BioRad ChemiDoc MP.
Immunofluorescent microscopy
Keratinocytes were seeded and allowed to adhere overnight. Cells were infected for 5 h at MOI = 25. At 5 minutes before imaging, cells were stained with propidium iodide (2.5 µg ml−1; ImmunoChemistry Technologies), washed with PBS and imaged under transmitted light and epifluorescence using a red filter by AxioOberver Z1 (Zeiss) microscope. Composite images were captured using ZEN (Zeiss) software, with all intensity adjustments kept consistent between samples.
GSDM cleavage
Purified recombinant GSDMA (~6 μM) was incubated with ScpA (50 nM) in assay buffer (PBS, 5 mM EDTA, 10 mM DTT) for the indicated times at 37 °C. E-64 was added to a final concentration of 50 nM where indicated. Cleavage of GSDMs was examined by AcquaStain (Bulldog Bio) staining of proteins separated by SDS–PAGE.
Liposome preparation
Liposomes were prepared by hydration of lipids in PBS or 50 mM sulforhodamine B (SRB; Sigma, S1402) in PBS, and extrusion through a 100-nm polycarbonate membrane (~21 passages; Avanti mini-extruder). Liposomes comprised a 3:1 ratio of 1,2-dioleoyl-sn-glycero-3phosphocholine (DOPC; Echelon, L-1182), to 1,2-dioleoyl-sn-glycero-3phosphoethanolamine (DOPE; Echelon, L-2182), and 20% cardiolipin (Avanti, 710333 P). Unincorporated sulforhodamine B was removed by dialysis into PBS.
Liposome leakage
SRB-loaded liposomes were mixed with a buffer containing the reaction mixture from the GSDM cleavage assays described above. Leakage of liposomes encapsulating SRB was determined by an increase in fluorescence intensity (Fn) at 560/600 nm (ex/em) for 20 min at 1-min intervals using a Nivo plate reader at 37 °C. At the end of the reactions, 0.4% Triton-X-100 was added to determine maximum fluorescence (F100). The percentage of SRB released is defined as ((Fn − F0)/(F100 − F0)) × 100.
Expression analysis
RNASeq gene expression data used for the analyses described in this manuscript were accessed through the Human Protein Atlas (proteinatlas.org) from the GTEx Portal (release V10, dbGaP Accession phs000424.v10.p2). Samples were from non-diseased tissue in unique donors. Data generation, quality control, and analysis methods are described in the GTExPortal.
Statistics
GraphPad Prism 10 was used to evaluate statistical significance. One-way ANOVA with Dunnett’s multiple comparison is used as indicated in the figures. Data are presented as mean ± SD, with individual data points shown. P values < 0.05 were considered significant.
Reporting summary
Further information on research design is available in the Nature Portfolio Reporting Summary linked to this article.
Data availability
Source data are provided with this paper.
References
Cookson, B. T. & Brennan, M. Pro-inflammatory programmed cell death. Trends Microbiol. 9, 113–114 (2001).
Nozaki, K. & Miao, E. A. Bucket lists must be completed during cell death. Trends Cell Biol. 33, 803–815 (2023).
Newton, K., Strasser, A., Kayagaki, N. & Dixit, V. M. Cell death. Cell 187, 235–256 (2024).
Shi, P. et al. Loss of conserved Gsdma3 self-regulation causes autophagy and cell death. Biochem. J. 468, 325–336 (2015).
Ding, J. et al. Pore-forming activity and structural autoinhibition of the gasdermin family. Nature 535, 111–116 (2016).
LaRock, D. L. et al. Group A Streptococcus induces GSDMA-dependent pyroptosis in keratinocytes. Nature 605, 527–531 (2022).
Deng, W. et al. Streptococcal pyrogenic exotoxin B cleaves GSDMA and triggers pyroptosis. Nature 602, 496–502 (2022).
Howden, B. P. et al. Staphylococcus aureus host interactions and adaptation. Nat. Rev. Microbiol. 21, 380–395 (2023).
Rodrigues Lopes, I. et al. Microscopy-based phenotypic profiling of infection by Staphylococcus aureus clinical isolates reveals intracellular lifestyle as a prevalent feature. Nat. Commun. 13, 7174 (2022).
Surewaard, B. G. J. et al. Identification and treatment of the Staphylococcus aureus reservoir in vivo. J. Exp. Med. 213, 1141–1151 (2016).
Grosz, M. et al. Cytoplasmic replication of taphylococcus aureus upon phagosomal escape triggered by phenol-soluble modulin α. Cell. Microbiol. 16, 451–465 (2014).
Rühling, M. et al. A novel rapid host cell entry pathway determines intracellular fate of Staphylococcus aureus. eLife 13, RP102810 (2024).
Kintarak, S., Whawell, S., Speight, P., Packer, S. & Nair, S. Internalization of Staphylococcus aureus by Human Keratinocytes. Infect. Immun. 72, 5668–5675 (2004).
Sayedyahossein, S. et al. Staphylococcus aureus keratinocyte invasion is mediated by integrin-linked kinase and Rac1. FASEB J. 29, 711–723 (2015).
Nickerson, N., Ip, J., Passos, D. T. & McGavin, M. J. Comparison of Staphopain A (ScpA) and B (SspB) precursor activation mechanisms reveals unique secretion kinetics of proSspB (Staphopain B), and a different interaction with its cognate Staphostatin, SspC. Mol. Microbiol. 75, 161–177 (2010).
Potempa, J., Dubin, A., Korzus, G. & Travis, J. Degradation of elastin by a cysteine proteinase from Staphylococcus aureus. J. Biol. Chem. 263, 2664–2667 (1988).
Ohbayashi, T. et al. Degradation of fibrinogen and collagen by staphopains, cysteine proteases released from Staphylococcus aureus. Microbiology 157, 786–792 (2011).
Laarman, A. J. et al. Staphylococcus aureus Staphopain A inhibits CXCR2-dependent neutrophil activation and chemotaxis: CXCR2 inhibition by Staphopain A. EMBO J. 31, 3607–3619 (2012).
Waller, A. K., Birch, K., Gibbins, J. M. & Clarke, S. R. Activation of human platelets by staphylococcus aureus secreted protease staphopain A. Pathogens 11, 1237 (2022).
Stelzner, K. et al. Intracellular Staphylococcus aureus employs the cysteine protease staphopain A to induce host cell death in epithelial cells. PLoS Pathog. 17, e1009874 (2021).
LaRock, C. N. et al. IL-1β is an innate immune sensor of microbial proteolysis. Sci. Immunol. 1, eaah3539 (2016).
Golonka, E., Filipek, R., Sabat, A., Sinczak, A. & Potempa, J. Genetic characterization of staphopain genes in Staphylococcus aureus. Biol. Chem. 385, 1059–1067 (2004).
Johnson, A. F. et al. Proinflammatory synergy between protease and superantigen streptococcal pyogenic exotoxins. Infect. Immun. 0, e00405–e00424 (2025).
Lachner, J., Mlitz, V., Tschachler, E. & Eckhart, L. Epidermal cornification is preceded by the expression of a keratinocyte-specific set of pyroptosis-related genes. Sci. Rep. 7, 17446 (2017).
Runkel, F. et al. The dominant alopecia phenotypes Bareskin, Rex-denuded, and reduced coat 2 are caused by mutations in gasdermin 3. Genomics 84, 824–835 (2004).
Williams, M. R. et al. Interplay of staphylococcal and host proteases promotes skin barrier disruption in Netherton syndrome. Cell Rep. 30, 2923–2933.e7 (2020).
Tam, K. & Torres, V. J. Staphylococcus aureus secreted toxins and extracellular enzymes. Microbiol. Spectr. 7, 16 (2019).
Forsyth, K. S., Jiwrajka, N., Lovell, C. D., Toothacre, N. E. & Anguera, M. C. The conneXion between sex and immune responses. Nat. Rev. Immunol. 24, 487–502 (2024).
Castleman, M. J. et al. Innate sex bias of staphylococcus aureus skin infection is driven by alpha-hemolysin. J. Immunol. 200, 657–668 (2018).
Program, C. S.-C. B. et al. CZ CELL×GENE discover: a single-cell data platform for scalable exploration, analysis and modeling of aggregated data. Nucleic Acids Res. 53, D886–D900 (2023).
Lei, X. et al. Enterovirus 71 inhibits pyroptosis through cleavage of gasdermin D. J. Virol. 91, e01069-17 (2017).
Martiáñez-Vendrell, X. et al. Human coronavirus 229E infection inactivates pyroptosis executioner gasdermin D but ultimately leads to lytic cell death partly mediated by gasdermin E. Viruses 16, 898 (2024).
Billman, Z. P. et al. Caspase-1 activates gasdermin A in non-mammals. eLife 12, RP92362 (2024).
Wilde, S. et al. Detoxification of reactive oxygen species by the hyaluronic acid capsule of group A Streptococcus. Infect. Immun. 91, e0025823 (2023).
Talbot, B. M. et al. Unsuspected clonal spread of methicillin-resistant staphylococcus aureus causing bloodstream infections in hospitalized adults detected using whole genome sequencing. Clin. Infect. Dis. 75, 2104–2112 (2022).
Raghuram, V. et al. Comparison of genomic diversity between single and pooled Staphylococcus aureus colonies isolated from human colonization cultures. Microb. Genomics 9, 001111 (2023).
Miao, E. A. et al. Cytoplasmic flagellin activates caspase-1 and secretion of interleukin 1β via Ipaf. Nat. Immunol. 7, 569–575 (2006).
Johnson, A. F. et al. Constitutive secretion of pro-IL-18 allows keratinocytes to initiate inflammation during bacterial infection. PLoS Pathog. 19, e1011321 (2023).
Lichti, U., Anders, J. & Yuspa, S. H. Isolation and short term culture of primary keratinocytes, hair follicle populations, and dermal cells from newborn mice and keratinocytes from adult mice, for in vitro analysis and for grafting to immunodeficient mice. Nat. Protoc. 3, 799–810 (2008).
Sun, J. et al. The Pseudomonas aeruginosa protease LasB directly activates IL-1β. EBioMedicine 60, 102984 (2020).
Acknowledgements
We thank the members of LaRock lab for helpful discussions, Michael David, Katrina Hofstetter, Anders Johnson, and Brooke Talbot for handling S. aureus strains, and Michael Berne of the Tufts University Core Facility for protein sequencing. Some schematics were generated using BioRender. This work was supported by the Emory University Integrated Cellular Imaging Core Facility (RRID: SCR 023534) and the Emory Multiplexed Immunoassay Core (RRID: SCR 023528), which is subsidized by the Emory University School of Medicine and the National Center for Georgia Clinical & Translational Science Alliance of the National Institutes of Health award UL1TR002378. This work was supported by the National Institute of Allergy and Infectious Diseases of the NIH under award numbers AI153071 (C.N.L.), AI180089 (C.N.L.), AI139188 (T.D.R.), AI158452 (T.D.R.), and training grant AI106699 (J.D.S), Canadian Institutes of Health Research grant PJT-463397 (M.J.M.), and a Burroughs Wellcome Fund Investigator in the Pathogenesis of Infectious Disease award (C.N.L.). The content is solely the responsibility of the authors and does not necessarily reflect the official views of the National Institutes of Health.
Author information
Authors and Affiliations
Contributions
D.L.L., J.D.S., C.Q., and C.N.L. performed the experiments and analyzed the results. W.N., M.J.M., and T.D.R. generated and provided bacterial strains. C.N.L. and D.L.L. conceived this study, designed the experiments, analyzed data, and wrote the manuscript with input from all co-authors.
Corresponding author
Ethics declarations
Competing interests
The authors declare no competing interests.
Peer review
Peer review information
Nature Communications thanks Si Ming Man, Barbara Bröker, who co-reviewed with Jessica von Fournier, and the other, anonymous, reviewer(s) for their contribution to the peer review of this work. A peer review file is available.
Additional information
Publisher’s note Springer Nature remains neutral with regard to jurisdictional claims in published maps and institutional affiliations.
Supplementary information
Source data
Rights and permissions
Open Access This article is licensed under a Creative Commons Attribution-NonCommercial-NoDerivatives 4.0 International License, which permits any non-commercial use, sharing, distribution and reproduction in any medium or format, as long as you give appropriate credit to the original author(s) and the source, provide a link to the Creative Commons licence, and indicate if you modified the licensed material. You do not have permission under this licence to share adapted material derived from this article or parts of it. The images or other third party material in this article are included in the article’s Creative Commons licence, unless indicated otherwise in a credit line to the material. If material is not included in the article’s Creative Commons licence and your intended use is not permitted by statutory regulation or exceeds the permitted use, you will need to obtain permission directly from the copyright holder. To view a copy of this licence, visit http://creativecommons.org/licenses/by-nc-nd/4.0/.
About this article
Cite this article
LaRock, D.L., Sherman, J.D., Qu, C. et al. Staphylococcus aureus induces Gasdermin A-dependent keratinocyte pyroptosis. Nat Commun 16, 10570 (2025). https://doi.org/10.1038/s41467-025-65674-3
Received:
Accepted:
Published:
Version of record:
DOI: https://doi.org/10.1038/s41467-025-65674-3
This article is cited by
-
The molecular mechanisms of pyroptosis and its implications in tumor immunotherapy
Molecular Cancer (2026)






