Abstract
Biomimetic artificial nanochannels have been developed rapidly because of their promising potentials in biomedical applications. Here we report the design of chemically gated artificial nanochannels to perform transmembrane channel-mimetic permeability transition via the multi-functional DNA components modified at the inner surface, whereby the structure and charge of the DNA components can be tuned by multiple key chemical signals. We realize the targeted capture of a single mitochondrion in single living cells, which allows in situ response of multiple mitochondrial signals (Ca2+ / ROS / H+) and the subsequent delicate control of permeability transition. Further study of rotenone (ROT) induced ROS / Ca2+ release and mitochondrial membrane potential loss demonstrate that the nanochannels can response to complex chemical signals at a localized subcellular region in spite of the complicated intracellular environment. Finally, we report the advanced applications of nanochannels for evaluating and regulating the interaction network between mitochondria and other organelles.
Similar content being viewed by others
Introduction
Transmembrane channels reside in lipid membranes on the interface between two aqueous compartments, where they are regulated to control the translocation of diverse solutes across membranes1. In living systems, transmembrane channel permeability is programmably modulated by a combination of chemical signals, which enables stimuli-responsive transition of the transport performance to meet diverse physiological needs and adapt to environmental changes2,3. For example, the plasma membrane-resident ion channels govern the transport of various ions into and out of living cells4,5,6,7. Another example is the mitochondrial permeability transition pore (mPTP) located at mitochondrial membranes, whose opening can be regulated by various stimuli, inducing increased permeability of mitochondria and triggering different cellular responses8. MPTP is a nonselective channel that spans the inner and outer mitochondrial membranes (OMMs), facilitating signal transmission or the exchange of materials between the cytoplasm and the mitochondrial matrix; thus, mPTP is involved in multiple biological functions, including modulation of oxidative stress responses, regulation of Ca²⁺ homeostasis, and stimuli-induced protein translocation9. Under low-stress conditions, mPTP is usually in a closed state, allowing ions and small molecules to pass through and maintaining normal mitochondrial functions. In contrast, elevated intracellular Ca²⁺ levels, oxidative stress, and fluctuations in blood glucose concentration can trigger the opening of mPTP, resulting in increased membrane permeability. The long-term opening of mPTP enables the influx of water, solute, and Ca2+ flow into the mitochondrial matrix in large quantities, causing the swelling of mitochondria and the programmed cell death10. These functions enable mPTP to be regulated by multiple chemical signals. To create biomimetic ion channels, a range of functional materials have been employed, including structurally organized polymers, DNA-based nanopores, G-quadruplex structures, metal-organic cuboctahedra, and solid-state nanochannels11,12,13,14,15,16. These artificial nanochannels, inspired by biological systems, are engineered to replicate selective transport across membranes.
In recent years, biological transmembrane channels have inspired the construction of biomimetic artificial nanochannels to achieve precise replication of key transport properties observed in natural systems17. For example, Liu et al. constructed a biomimetic voltage-sensitive chloride nanochannel by integrating solid-state synthetic nanopores with chloride-responsive components, which achieved the reversible switching between the “on” and “off” states upon the presence and absence of Cl−18. Cantley et al. reported that nanopores incorporated into graphene membranes exhibited K+ selectivity and could be modulated by an applied gate voltage19. Zhou et al. developed a synthetic light-responsive ion channel membrane by employing conjugated microporous polymers showing photo-switchable behavior and enabling light-controlled ion transport across the membrane20. Ou et al. reported a photo-responsive styrylpyrene-modified MOF allowing repeated cycles of small molecule loading and release21. Keum et al. established a modular conductive MOF-gated field effect transistor biosensor array to discriminate different small molecule neurotransmitters in biological fluids22. These biomimetic artificial nanochannels have garnered significant interest owing to their tunable architecture, versatile surface functionalization, adjustable ionic transport behavior, and enhanced structural stability23,24,25. Therefore, biomimetic artificial nanochannels have provided compelling alternatives to conventional protein nanopores, showing great potential in signal regulations and subcellular biosensing26,27,28. However, it remains challenging to actuate nanochannels to achieve real-time response to the stimulation of complex chemical signals in a complicated intracellular environment. To overcome these limitations, DNA-based gating systems have emerged as potential strategies for constructing biomimetic transmembrane channels due to their excellent reprogrammability, stimulus logic integration, and biocompatibility. For example, Dey et al. reported a DNA-functionalized membrane channel that allowed reversibly regulated protein transport, enabling stimuli-responsive translocation of proteins across lipid bilayers29.
Here, by drawing inspiration from transmembrane biological channels, mPTP is used as a specific reference that can help to reflect the programmable modulation behavior under multiple chemical inputs, our strategy is to design chemically gated artificial nanochannels based on functionalized glass nanopipettes. Glass nanopipettes, also known as solid-state glass nanopores, are an attractive class of building blocks of artificial nanochannels with significant benefits including high temporal and spatial resolution, simple modification, and ease of introduction into living cells30. For example, Xiong et al. realized a fluidic memristor exhibiting neuromorphic functions through a polyelectrolyte-confined fluidic architecture constructed from glass nanopipettes31. Recently, our group established rectifying artificial nanochannels exhibiting multiple interconvertible permeability states by using inner surface-functionalized glass nanopipettes32. By incorporating DNAzyme-substrate molecular switching systems, precise regulation of channel permeability was achieved. Nevertheless, its application was limited due to the exogenous factor-induced control mechanism and the lack of exploration to perform targeted response or regulation at a localized subcellular region.
We now present the direct and targeted modulation of chemically gated artificial nanochannels across the membrane of living cells. Using mitochondria as the targets, the outer surface of the nanopipettes is modified by mitochondrial targeting peptide (MLS) to facilitate the selective capture of single mitochondria, which enables in situ modulation of the channel permeability in response to multiple chemical signals (ROS/H+/Ca2+) by employing multi-functional DNA components for the modification of the inner surface. And we show that ROT-induced ROS/Ca2+ release and mitochondrial membrane potential loss can be delicate transport regulation by using the artificial nanochannels. Finally, we demonstrate that the programmable subcellular signal-modulated transport regulation of artificial nanochannels can be used for evaluating and regulating the interaction network between mitochondria and other organelles. Overall, we provide an updated view of the design strategy of artificial nanochannels, enabling quick and accurate responses based on multiple external chemical inputs.
Results
Design of chemically gated artificial nanochannels
Transmembrane channels enable stimuli-responsive regulation of the translocation of diverse solutes across cell membranes or organelle membranes. Precise regulation of transmembrane channels plays a vital physiological role in controlling molecular transport and metabolic processes1,33. A typical example is mPTP, also known as mitochondrial mega-channel or multi-conductance channel34. Depending on the degree of conductance, mPTP can vary from a narrow channel state to a large channel state that allows high flux transportation of molecules35. As shown in Fig. 1a, mPTP conformation change coordinates to its conductance state. Voltage-dependent anion channel (VDAC), the key component of mPTP at the OMM, transitions from low- to high-conductance state in response to the loss of mitochondrial membrane potential (ΔΨ)36. Adenine nucleotide translocator (ANT), the key component of mPTP at the inner mitochondrial membrane (IMM), can be opened under the coordinated stimulation of Ca2+ ions and ROS (reactive oxygen species)37.
a Mitochondrial permeability transition pore (mPTP) opens upon the coordinated stimulation in nature. IMM inner mitochondrial membrane, OMM outer mitochondrial membrane, IMS intermembrane space, VDAC voltage-dependent anion channel, ANT adenine nucleotide translocator. b Design of biomimetic chemically gated artificial nanochannels based on functionalized glass nanopipettes. Seq-1 from 5′ to 3′: a linker part (Linker) for inner surface attachment, Ca2+ specific DNAzyme (CD), and a Hemin-bonded G-quadruplex DNAzyme part (HG4). HG4 can catalyze the ROS-mediated oxidation of ABTS to produce metastable radicals (ABTS•+ at pH = 5.5 and ABTS•− at pH = 7.4). Seq-2 from 5′ to 3′: a substrate part (Substrate) and a short random DNA sequence (RD). c Programmable modulation of the artificial nanochannels under the synergetic effect of multiple key chemical signals. From left to right: the current–voltage (I–V) curve measured in a single nanopipette without any treatment (Null), different ICR ratio evolutionary paths upon the treatment of input signals (different concentrations of Ca2+/ROS/H+), the current–voltage (I–V) curve measured in a single nanopipette after stimulation (Output). The adding order of chemical stimuli: Path-1 (P1), Ca2+, ROS, H+; Path-2 (P2), ROS, Ca2+, H+; Path-3 (P3), ROS, H+, Ca2+; Path-4 (P4), H+, ROS, Ca2+; Path-5 (P5), Ca2+, H+, ROS; Path-6 (P6), H+; Ca2+; ROS. Source data are provided as a Source data file.
In order to mimic the programmable modulation behavior of mPTP under multiple chemical inputs, our strategy is to design chemically gated artificial nanochannels constructed from functionalized glass nanopipettes (Fig. 1b)38,39,40. The internal surface of the nanopipettes is functionalized by a delicately designed multi-functional DNA structure composed of two DNA sequences with different regulatory modules (Supplementary Table 1). Seq-1 consists of three functional parts: a linker part (Linker) for inner surface attachment, a Ca2+-dependent DNAzyme part (CD)41,42, and a Hemin-bonded G-quadruplex DNAzyme part (HG4)43. Seq-2 contains two functional parts: a substrate part (Substrate) corresponding to the CD part in Seq-1 and a short random DNA sequence (RD). Here, CD and Substrate are complementary sequences, thus Seq-1 and Seq-2 are hybridized to form Seq-1/Seq-2 dimers (dsDNA) at the internal surface of nanopipettes, and then the functionalized glass nanopipettes are filled with electrolyte solution containing 2,2′-azino-bis(3-ethylbenzthiazoline-6-sulfonic acid (ABTS))44. On one hand, in the presence of Ca2+, the substrate can be cut from the ribonucleotide cleavage site, leading to the release of the segment adjacent to the 3′-end of Seq-2. The introduction of RD at the 3′-end of Seq-2 can introduce more negative charges, thus helping to boost the ionic current rectification (ICR) change upon the cleavage of the substrate. On the other hand, HG4 can catalyze the ROS-mediated oxidation of ABTS into ABTS•+ at acid pH or ABTS•− at neutral/alkalinity pH. Based on this, the inner surface charge can be changed due to the combination effect of Ca2+ triggered Substrate cleavage and HG4 catalyzed generation of ABTS•+/ABTS•−, and this change can be revealed by observing ICR45. The functionalization of the inner and outer surfaces of the nanopipette, and the formation of Seq-1/Seq-2 dimers in the nanopipette were shown in Supplementary Fig. 1.
By employing functionalized nanopipettes as a proof of concept, we seek to accomplish transmembrane channel-mimetic permeability control of the artificial nanochannels under the synergetic effect of multiple key chemical signals (Ca2+/ROS /H+). As shown in Fig. 1c, through the acquisition of current–voltage (I–V) curves from a nanopipette (Supplementary Table 2), the ICR ratio (R = |I−1.0 V|/I1.0 V) evolutionary paths and permeability characteristics of the nanochannels at different stages are depicted and explained according to the action order of different stimuli. For example, Path-1 (P1) shows the dynamic path of ICR changing in a single nanochannel. The order of adding chemical stimuli is 1. Ca2+, 2. ROS (H2O2), 3. H+. The original state of an artificial nanochannel without any treatment (pH = 7.4) is defined as Null. At the Null state, Seq-1/Seq-2 dimers were present at the inner surface of the nanopipette, and a negative rectification (R > 1.0) was observed, as shown by the first blue dot in Fig. 1c, P1. Next, the addition of Ca2+ led to the departure of the fragment near the 3′-end of Seq-2 (Supplementary Fig. 2), resulting in the decrease of the ICR ratio (the second blue dot in Fig. 1c, P1). After ROS treatment, the charge density at the inner surface of the nanochannel was enhanced from the accumulation of ABTS•−, leading to a significant rise in the ICR ratio (the third blue dot in Fig. 1c, P1)46. Finally, upon the addition of H+ (pH 5.5), the inner surface charge could be tuned from negative to positive due to the amphoteric character of the HG4 part, leading to an inversion of the ICR curve, with positive rectification (R < 1.0, the red dot in Fig. 1c, P1). Similarly, by changing the order of chemical stimuli, we could obtain different ICR ratio evolutionary paths (P2–P6). Starting with the same Null value (the original state), six different paths were observed to reach the same destination (output). Based on continuous monitoring of the I–V curves of a single artificial nanochannel, we are able to look into the invisible black box to identify each intermediate step.
Fabrication and characterization of chemically gated artificial nanochannels
Before DNA functionalization, bare glass nanopipettes were fabricated through laser pulling of quartz capillaries for subsequent construction of chemically gated artificial nanochannels. Here, the pulling parameters were tuned to obtain nanopipettes with different tip diameters (Supplementary Table 3). As shown in Supplementary Fig. 3, nanopipettes with different tip sizes (50, 150, and 500 nm) were prepared, and their corresponding I–V curves are shown in Supplementary Fig. 4. When selecting nanopipette tip diameters, two factors were taken into consideration. First, the tip size should not be too large, so as not to cause cell damage. Second, to ensure adequate immobilization of DNA sequences onto the inner surface of the nanopipettes, the tip size should not be too small. Taking these factors together, nanopipettes with an opening tip size of 150 nm were selected for the following DNA modification. As shown in Fig. 2a, the inner surface of the bare nanopipettes was first functionalized with piranha solution to introduce hydroxyl groups (control), followed by modification with 3-aminopropyl-triethoxysilane (APTES) to generate amino groups. Subsequently, glutaraldehyde (GA) was applied to introduce electrically neutral aldehyde groups. Next, glutaraldehyde (GA) was used to induce electrically neutral aldehyde groups, which could be used for the linkage of DNA sequences (tagged with amino groups) via Schiff-base reaction. SEM images of the side view and top view of a nanopipette showed a typical conical shape and an opening pore of 150 nm (Fig. 2b). From the I–V curves recorded in a single nanopipette during successive modification steps (Fig. 2c), APTES functionalization resulted in a positively rectified ionic current. Following GA conjugation, the I–V curve became linear with no rectification, suggesting the formation of an electrically neutral surface. Upon DNA immobilization, a pronounced negative ICR emerged, confirming the successful attachment of DNA sequences. Additionally, variations in surface charge density were assessed via Zeta potential measurements using silica nanoparticles as a model to mimic the nanopipette’s inner wall (Fig. 2d). The results of Zeta potential measurements were in accordance with ICR trends, which demonstrated the successful fabrication of the DNA-functionalized nanopipettes.
a Schematic illustration showing the procedure of modification at the inner surface of the nanopipettes. Step 1: piranha treatment to obtain hydroxyl groups. Step 2: 3-aminopropyl-triethoxysilane (APTES) treatment to induce amino groups. Step 3: glutaraldehyde (GA) treatment to form electrically neutral aldehyde groups. Step 4: modification of amino group-labeled Seq-1/Seq-2 dimers. b SEM images of nanopipettes after modification. Left: top view. Right: side view. c Current–voltage (I–V) curves measured in a single nanopipette at different steps of the modification procedure. d Zeta potentials measured at different steps of the modification procedure. Here, silica nanoparticles were used to simulate the inner wall of the nanopipettes to perform the same modification procedure in (a). e Schematic illustration of the single-input/single-output (SISO) model. f SISO operation in the chemically gated artificial nanochannels. Input from left to right: Ca2+, ROS, H+. Output from left to right: I, II, III. g Rectification ratio measured in nanopipettes modified by Seq-1/Seq-2 upon the addition of different metal ions (Cu2+, Ba2+, Zn2+, Mg2+, Na+, Ag+, Fe3+ and all the metal ions were 2 µM). h Current–voltage (I–V) curves measured in the chemically gated artificial nanochannels before and after single-input stimuli corresponding to (f). Inset: ICR ratios corresponding to the I–V curves. Error bars in (c, d, g, h) represent the standard deviation of three independent experimental repeats, and the measure of the center represents their corresponding mean value. Significance of the ICR ratio was assessed by t-test (n = 3 independent experiments and the data were presented as the mean values ± SDs, *p < 0.05; **p < 0.01; ***p < 0.001; ****p < 0.0001). All statistics were calculated using two-tailed paired t-tests. Source data are provided as a Source data file.
Before operating the programmable modulation behavior in the artificial nanochannels, the length of Seq-1 was optimized by changing the number of HG4 (Supplementary Table 4). From I–V curves (Supplementary Fig. 5) of nanopipettes modified by CD-HG4 sequences with different numbers of HG4 (CDNs-HG4-1 with one HG4, CDNs-HG4-2 with two HG4, CDNs-HG4-3 with three HG4 parts), it could be seen that the CDNs-HG4-1 modified nanopipette showed a negative rectification even at the acidic pH, which was unfavorable for the discrimination of ICR changes. For the CDNs-HG4-2 modified nanopipette, there was no significant change between the current measured at pH 7.4 and that at pH 5.5 under −1.0 V. CDNs-HG4-3 modified nanopipette could clearly differentiate the ICR behaviors at different pH values. Thus, CDNs-HG4-3 with three HG4 parts was chosen for the following experiments. The concentration of DNA sequences was optimized to be 1 μM (Supplementary Fig. 6). Next, we examined the stability of DNA-modified nanopipettes by measuring the I–V curves at multiple time points under different pH values. As shown in Supplementary Fig. 7, the nanopipettes remained stable after 2 h. Control experiments using bare nanopipettes without any modification were also tested. As shown in Supplementary Fig. 8, there was no significant change between the I–V curves measured at different pH values, which indicated that the reversal of ICR in DNA-modified nanopipettes could be attributed to the amphoteric property of HG4. Moreover, the nanopipettes demonstrated reversibility over five consecutive cycles (Supplementary Fig. 9), confirming their ability to enable precise and reversible modulation of the inner surface charge.
To apply the obtained chemically gated artificial nanochannels, we used them to build input-and-output configurations for coupling the in situ response of chemical signals with permeability transition regulation. Here, we first checked the single-input/single-output (SISO) model in the chemically gated artificial nanochannels (Fig. 2e). Three different chemical inputs (Ca2+, ROS, H+) were tested. As shown in Fig. 2f, the input of Ca2+ (pH = 7.4) could activate the DNAzyme part (CD) to cut its substrate, leading to the departure of the fragment near the 3′-end of Seq-2. While control experiments using other metal ions (Cu2+, Ba2+, Zn2+, Mg2+, Na+, Ag+, Fe3+, 2 µM each) as input showed negligible changes of ICR ratio (Fig. 2g), which confirmed the specificity of Seq-1 to Ca2+. The above results induced a significant decrease in the ICR ratio upon the reduced negative charge of the DNA framework (Fig. 2h, I). The change of inner surface charge density in the nanopipette before and after the treatment of Ca2+ was verified by Zeta potential measurement using silica nanoparticles (Supplementary Fig. 10). Next, ROS (5.0 mM H2O2) was used as the single input. In the design of Seq-1, hemin-bonded G4-DNAzyme (HG4) was capable of catalyzing the H2O2-mediated oxidation of ABTS, exhibiting functionality similar to HRP but with enhanced stability (Supplementary Fig. 11)47,48,49. Upon the oxidation of ABTS, ABTS•− was generated, which could bind with DNA sequences with high affinity. In neutral or alkaline solutions, ROS treatment led to a marked enhancement in negative charge density on the nanopipette’s inner surface, caused by the accumulation of ABTS•−, resulting in a significant increase of the ICR ratio (Fig. 2h, II). When using H+ as the input signal, the surface charge shifted from negative to positive (Fig. 2h, III), a behavior likely due to the amphoteric nature of G4. The variation in inner surface charge density under different pH conditions was confirmed through Zeta potential measurements employing silica nanoparticles (Supplementary Fig. 10). Collectively, these data demonstrate that the designed chemically gated artificial nanochannels can operate by sensing biologically diverse and important cellular chemical signals as input to yield corresponding output.
Programmable integration of signal modulation in chemically gated artificial nanochannels
To evaluate the modularity of the designed chemically gated artificial nanochannels, we tested the potential of more complex input-output configurations. As shown in Fig. 3a, a daisy chain configuration was built to perform the multiple-input/multiple-output (MIMO) model. In this model, one input induces a corresponding ICR response as the output, which then interacts with the next input to produce a new ICR output. In the MIMO model, the order of the input signals for an operational procedure does not affect the final ICR ratio, but it does affect the order in which the output objects appear. As illustrated in Fig. 3b, different orders of input signals yielded different evolutionary paths of the ICR ratio. Specifically, for Operational procedure-1 (I), the input of α (control) produced an original ICR response α* (null), which was then interacted with the next input β (Ca2+) to produce an ICR response (output β*). By analogy, the following input γ (ROS) produced the output γ*, and the final input δ (H+) produced the output δ*. The ICR ratio evolutionary paths measured under different operational procedures (I-VI) were depicted according to the action order of different input signals, with different permeability states (H1-H4) of the chemically gated artificial nanochannels. The ICR ratio evolutionary paths were shown on the far right in Fig. 3b. Path-1 (I): α* (ICR = 5.22), β* (ICR = 2.07), γ* (ICR = 2.50), δ* (ICR = 0.15). Path-2 (II): α* (ICR = 4.94), γ* (ICR = 6.37), β* (ICR = 2.67), δ* (ICR = 0.16). Path-3 (III): α* (ICR = 5.86), γ* (ICR = 6.80), δ* (ICR = 0.53), β* (ICR = 0.14). Path-4 (IV): α* (ICR = 6.20), δ* (ICR = 0.61), γ* (ICR = 0.27), β* (ICR = 0.13). Path-5 (V): α* (ICR = 5.56), β* (ICR = 2.84), δ* (ICR = 0.54), γ* (ICR = 0.13). Path-6 (VI): α* (ICR = 5.20), δ* (ICR = 0.76), β* (ICR = 0.27), γ* (ICR = 0.19). The ICR ratio evolutionary paths were shown in Supplementary Table 5. By depicting the I–V curves at different permeability states (Supplementary Figs. 12–18), the invisible black box of intermediate steps could be revealed.
a Schematic illustration of the multiple-input/multiple-output (MIMO) model. b Operation details of the multiple-input/multiple-output (MIMO) model. Operational procedure-1 (I): first input α, first output α*; second input β, second output β*; third input γ, third output γ*; final input δ, final outputδ*. Operational procedure-2 (II): first input α, first output α*; second input γ, second output γ*; third input β, third output β*; final input δ, final output δ*. Operational procedure-3 (III): first input α, first output α*; second input γ, second output γ*; third input δ, third output δ*; final input β, final output β*. Operational procedure-4 (IV): first input α, first output α*; second input δ, second output δ*; third input γ, third output γ*; final input β, final output β*. Operational procedure-5 (V): first input α, first output α*; second input β, second output β*; third input δ, third output δ*; final input γ, final output γ*. Operational procedure-6 (VI): first input α, first output α*; second input δ, second output δ*; third input β, third output β*; final input γ, final output γ*. The ICR ratio evolutionary paths of different operational procedures were shown on the far right. Path-1: α*, β*, γ*, δ*. Path-2 (II): α*, γ*, β*, δ*. Path-3 (III): α*, γ*, δ*, β*. Path-4 (IV): α*, δ*, γ*, β*. Path-5 (V): α*, β*, δ*, γ*. Path-6 (VI): α*, δ*, β*, γ*. Input α: null (without the presence of Ca2+/ROS/H+). Input β: Ca2+. Input γ: ROS. Input δ: H+. H: hidden state. H1: nanopipette at the first hidden state (null). H2: nanopipette at the second hidden state after the treatment of the second input. H3: nanopipette at the third hidden state after the treatment of the third input. H4: nanopipette at the final hidden state after the treatment of the final input. Outputs were evaluated by corresponding ICR ratios. Error bars in (b) represent the standard deviation of three independent experimental repeats (n = 3), and the measure of the center represents their corresponding mean value. Significance of the mean ICR ratio was assessed by t-test (see Supplementary Fig. 18). Source data are provided as a Source data file.
Our observations suggest that the designed chemically gated artificial nanochannels can respond to multiple chemical stimuli and display information about the operational procedure. Thus, our system can be used to operate programmable and complex input-output configurations.
In situ response of multiple chemical signals at the mitochondrial surface in a single living cell
Subsequently, we investigated whether the chemically gated artificial nanochannels could be used to perform subcellular targeting and chemical signal-induced modulation in single living cells. Based on the previous design, the surface of the nanopipettes was treated with APTES and GA, which could be used for the linkage of mitochondrial targeting peptide (MLS)50. The sequence of MLS was shown in Supplementary Table 6. The MLS-modified nanochannels were then used for the capture of a selected mitochondrion in a single living cell. Here, 4T1 cells (mouse breast cancer cells) were selected for the following experiments. The Calcein-AM/PI double stain kit was used to test the viability of cells after inserting nanopipettes. From the microscopic cell images (Supplementary Fig. 19), the apoptosis fluorescence was negligible, demonstrating that the damage of the nanopipette to cells was not obvious after 1 h of penetration. Mito-Tracker Red was used for the staining of mitochondria in living cells, and individual mitochondria could be indicated by separately dispersed fluorescence spots inside the cell. To rule out the possible overlap between a selected mitochondrion and the nanopipette tip, the tip was pulled out of the cell if an individual mitochondrion was observed to be located at the orifice. As shown in Fig. 4a, a nanopipette was inserted into the cell membrane and moved closely to a single mitochondrion (a selected fluorescence spot) for 15 min. The slight movement of the nanopipette tip led to the synchronous movement of the mitochondrion, indicating successful capture of the mitochondrion by the nanopipette tip (Fig. 4a zoom). The continuous fluorescence observation confirmed that the mitochondrion was stably captured at the nanopipette tip after 2 h, enabling the lasting monitoring of the action order of mitochondrial chemical signals by the artificial nanochannels. A control experiment using a nanopipette without MLS modification showed that no mitochondrion was captured at the nanopipette tip (Supplementary Fig. 20), which ruled out the possibility of non-specific adsorption of mitochondrion at the nanopipette tip.
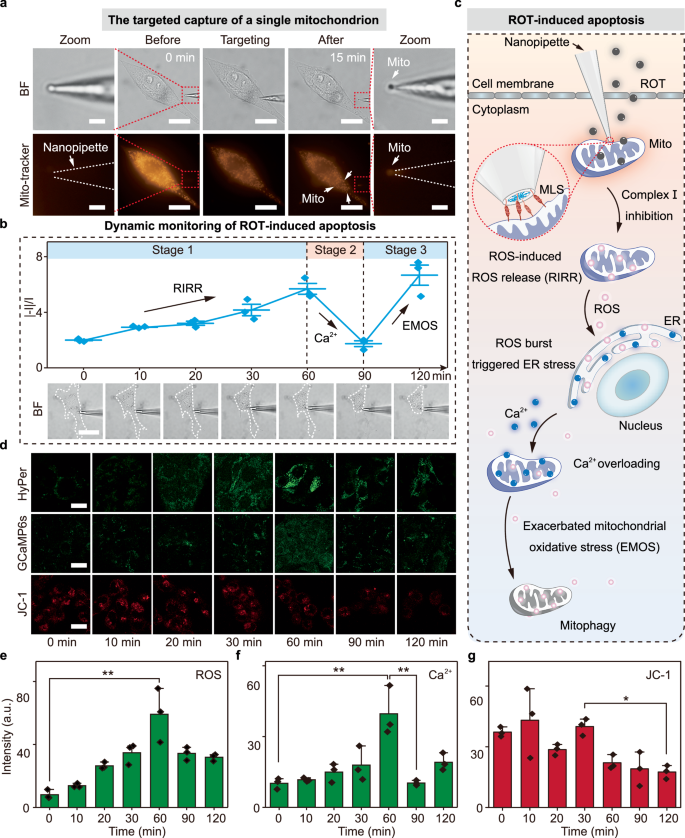
a Microscopic images showing the targeting and capturing process of a selected mitochondrion in a single living 4T1 cell. BF bight-field. Mito-tracker: red channel. Scale bar: 20 µm. Scale bar in zoom: 500 nm. b The ICR ratio evolutionary path upon the treatment of ROT. c Schematic illustration of ROT-induced apoptosis. d Confocal microscopic images of 4T1 cells treated by ROT (10 µM) for different times and then stained with HyPer, GCaMP6s and JC-1. BF bright-field. HyPer: green channel (ex: 488 nm, em: 520 nm). GCaMP6s: green channel (ex: 488 nm, em: 520 nm). JC-1: red channel (ex: 550 nm, em: 570 nm). Scale bar: 20 µm. e–g FL intensity comparison histogram of 4T1 cells treated by ROT for different times in (d). Error bars in (b, e, f, g) represent the standard deviation of three independent experimental repeats (n = 3 independent samples), and the measure of the center represents their corresponding mean value. Control groups in (b, e, f, g) are corresponding data points measured at 0 min (samples without any treatment). Significance of the ICR ratio was assessed by t-test (n = 3 independent experiments and the data were presented as the mean values ± SDs, *p < 0.05; **p < 0.01; ***p < 0.001; ****p < 0.0001). All statistics were calculated using two-tailed paired t-tests. Source data are provided as a Source data file.
ROT-induced mitochondrial damage could trigger the release of chemical molecules (ROS/Ca2+/H+) from the mitochondrial matrix to the surface of OMM. The released chemical molecules could be detected in order through the chemically gated artificial nanochannels. Upon the treatment of ROT (10 μM) to stimulate the 4T1 cells, the ICR ratio of the mitochondrion captured nanopipette was gradually increased from 2.00 to 5.69 in 60 min (Fig. 4b, Stage 1), which proved the ROT-triggered ROS production by the mitochondrion. This phenomenon probably could be attributed to the ROT-activated ROS production within individual mitochondrion could trigger the long-term opening of mPTP, and further stimulate ROS generation in mitochondrion, which is known as ROS-induced ROS release (RIRR)51. Based on this, the ROS level released by mitochondria gradually increased with time. According to previous reports, ROS burst may induce severe and irreversible endoplasmic reticulum (ER) stress, thereby promoting cell death and amplifying ER stress responses52,53, which can cause disturbance of Ca2+ homeostasis of mitochondrion, resulting in the overloading of mitochondrial Ca2+54,55,56. At this stage, the fast efflux of ROS from mitochondria and the mitochondrial membrane potential loss resulted in a rapid drop in ROS and the leakage of H+, which could be revealed by the sharp decline of the ICR ratio from 5.69 to 1.74 in 30 min (Fig. 4b, Stage 2). Next, the ICR ratio increased again from 1.74 to 6.67 (Fig. 4b, Stage 3). This was caused by the exacerbated mitochondrial oxidative stress (EMOS) upon the continuous Ca2+ overloading57. The whole process of ROT-induced apoptosis was illustrated in Fig. 4c. In addition, the simultaneous presence of multiple chemical molecules, such as two inputs (ROS/Ca2+, Ca2+/H+ and ROS/H+ Supplementary Figs. 21–23) or three inputs (ROS/Ca2+/H+, Supplementary Fig. 24) was used to build simple models to simulate the environment of mitochondrial matrix, and only beginning and ending states could be observed due to the simultaneous interaction between multiple inputs and DNA components. These results suggested that the MLS-modified nanopipette was located on the OMM rather than in the mitochondrial matrix, where detectable changes could be observed from the ICR ratio. In contrast, there was no significant change in ICR ratios of the control group without ROT treatment (Supplementary Fig. 25). For comparison, the burst of ROS in the cytoplasm during ROT stimulation was monitored using the nanopipette (without the modification of MLS at the outer surface). As shown in Supplementary Fig. 26, the ICR ratio was gradually increased from 1.36 to 2.67 in 120 min. And the response from the cytoplasm was reasonable because ROS burst from mitochondrion would quickly diffuse to the whole cell, leading to a limited amount of ROS detected by nanopipette. For the detection of ROS in the cytoplasm of cells without the treatment of ROT, no significant change in ICR ratios was observed (Supplementary Fig. 27).
Considering ROT could trigger a complex cascade, making interpretation of nanopipette readouts difficult, here we chose selective inducers, such as ionomycin for Ca²⁺ overloading and Bz-423 for ROS bursting, to assess the specific sensing of chemical molecules released by mitochondria. Ionomycin is a Ca2+ ionophore produced by Streptomyces conglobatus to increase intracellular Ca2+ levels. As shown in Supplementary Fig. 28a, the ICR ratio decreased from 2.78 to 1.41 in 20 min upon the treatment of ionomycin, indicating a rapidly increasing level of Ca2+58. The mitochondrial Ca2+ overload could increase mitochondrial permeability, thus further aggravating Ca2+ overload and ROS busrt59, as the ICR increased to 7.70 at 120 min. Bz-423 is a pro-apoptotic 1,4-benzodiazepine that targets the oligomycin-sensitivity conferring protein in mitochondria, thereby triggering the production of ROS60,61,62. As shown in Supplementary Fig. 28b, the ICR ratio kept increasing in 20 min upon the addition of ionomycin, indicating a ROS burst. The following irreparable ER stress-triggered overloading of mitochondrial Ca2+ could be observed by the decrease in ICR from 5.39 to 3.99 at 30 min. Next, the EMOS upon the Ca2+ overloading led to an increase in the ICR ratio. The role of VDAC in permitting solute exchange was also considered. As shown in Supplementary Fig. 29, VBIT-4 was used to pharmacologically inhibit VDAC. The ICR evolutionary path of mitochondrion in 4T1 cells treated with VBIT-4 and ROT was similar to that in the cytoplasm treated with ROT, which indicated suppressed mitochondrial permeability upon VDAC inhibition, since no detectable changes were observed from the ICR ratio evolutionary path. Together, the above results demonstrated the successful establishment of a universal tool based on chemical-gated artificial nanochannels for the measurement of complex chemical signals at a localized subcellular region in spite of the complicated intracellular environment, providing insights into the action order of different chemical signals upon specific cellular events. The level of intracellular ROS, Ca2+, and ΔΨ in 4T1 cells after the treatment of ROT was examined by using LV-CMV-Mito-HyPer7-WPRE (HyPer), LV-0106LV-EF1a-GCaMp6s-WPRE (GCaMp6s), and JC-1, respectively. Each cell staining experiment was performed by using a single specific dye, and the excitation and emission wavelengths of HyPer, GCaMP6, and JC-1 were shown in Supplementary Table 7. Control experiments conducted on untreated bare 4T1 cells showed negligible spontaneous FL (Supplementary Fig. 30). As shown in Fig. 4d, in the Hyper channel, the green fluorescence intensity kept increasing in 60 min, indicating the activation of the RIRR (ROS-induced ROS release) process in mitochondria upon the treatment of ROT. Next, the leakage of ROS from mitochondria into cytoplasm resulted in a rapid drop at 90 min (Fig. 4e). It was worth noting that the green fluorescence of GCaMP6s reached the maximum at 90 min (Fig. 4f), which indicated that the ROS burst in the first 60 min triggered ER stress, causing disturbance of Ca2+ homeostasis in mitochondria and ER, thus inducing the subsequent transfer of Ca2+ from ER to mitochondria. Then the overload of Ca2+ in mitochondria could lead to excessive ROS production (Fig. 4e, 120 min), which in turn, EMOS and further promoted cell apoptosis. Besides, the red FL in the JC-1 channel dramatically dropped at 60 min (Fig. 4g), indicating the loss of mitochondrial membrane potential, which may explain the rapid drop of ICR ratio at 90 min due to the combination effect of the fast efflux of ROS from mitochondria and the leakage of H+ from the mitochondrial intermembrane space (Supplementary Fig. 31).
Collectively, these findings provide a framework of design principles for constructing the chemically gated artificial nanochannels, which enable programmable quick and accurate response to subcellular signals in living cells.
Evaluation and regulation of the interaction network between different organelles
Since we have achieved the targeted capture, regulation, and in situ response of a single mitochondrion in single living cells using the chemically gated artificial nanochannels, next we investigated whether the artificial nanochannels could be applied for the evaluation and regulation of the interaction networks between mitochondrion and other organelles.
Mitochondria (Mito) play a dual role, serving not only as essential organelles for cellular respiration but also as reservoirs for key metabolites, including lipids, protons, calcium, iron, and ATP. Thus, Mito are involved in multiple apoptosis and inflammation pathways through a complex interplay with different organelles63,64. The connections between Mito and other organelles are highly dynamic, and Mito-centered networks with other organelles (ER, Lyso) are essential for maintaining the stability of the intracellular environment and are involved in the initiation and progression of numerous diseases. Nevertheless, technical limitations have limited the understanding of molecular components and substructural dynamics of organelle interaction networks, as the molecular temporal changes remain difficult to observe. Here, the proposed chemically gated artificial nanochannels achieve precise capture of individual mitochondria and monitoring of molecular temporal changes in local subcellular regions under various physiological and pathological states through the integration of multi-functional DNA modules. Rotenone (ROT) induces mitochondrial apoptosis through selective inhibition of mitochondrial respiratory chain complex I, thus promoting the production of ROS in mitochondria and inducing the apoptosis of cells65. To avoid the possible influence of calcium ions on mitochondrial-ER/Lyso connections, we use DNAzymes specifically activated by other metal ions (Zn2+/Mg2+) to build connections between different organelles.
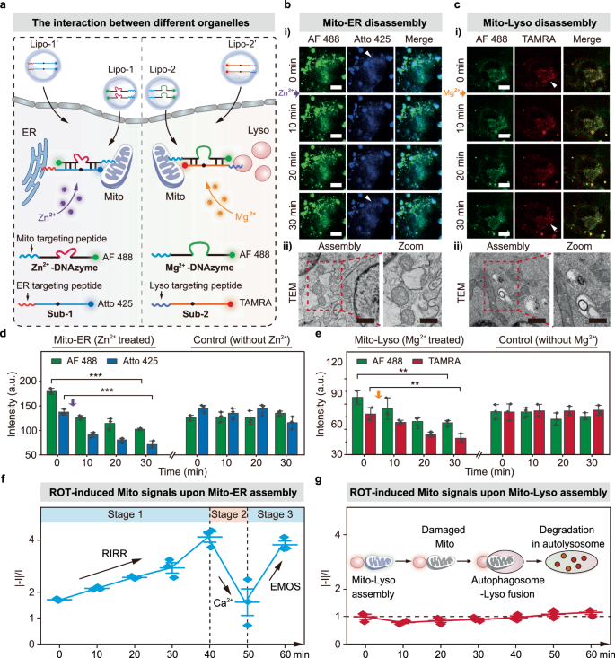
As shown in Fig. 5a, here we used metal ion-specific DNAzymes to perform dynamic regulation of interactions between Mito and ER/Lyso. Upon modification of Mito targeting peptides, DNAzyme strands (Zn2+-DNAzyme and Mg2+-DNAzyme) could be localized to mitochondria, and their corresponding substrate strands were localized to ER (Sub-1) or Lyso (Sub-2, Supplementary Table 8). The hybridization between DNAzymes and substrates enabled the specific linkage between Mito and ER/Lyso. In the presence of specific metal ions (Zn2+/Mg2), the DNAzymes could be activated to induce substrate cleavage to break the interaction network between Mito and ER/Lyso. Based on this, the dynamic regulation of assembly and disassembly between Mito and ER/Lyso was achieved in living cells. Specifically, Zn2+ and Mg2-specific DNAzymes were modified with mitochondrial targeting peptide (MLS) through click reaction between N3-group and DBCO at 5′-end, and then tagged with AF 488 at 3′-end for locating Mito. The corresponding substrates, Sub-1 (substrate of Zn2+-DNAzyme), were modified with an endoplasmic reticulum targeting peptide (ELS) at the 5′-end, tagged with Atto 425 at the 3′-end for locating the ER. Sub-2 (substrate of Mg2+-DNAzyme) was modified with lysosome targeting peptide (LLS) at the 5′-end, and tagged with TAMRA at the 3′-end for locating Lyso. Here, Lipofectamine™ 2000 transfection reagent (Lipo-2000) was used to transfect nucleic acids into cells. Zn2+/Mg2+-DNAzyme strands were combined with Lipo-2000 solution to form liposomal vesicles incorporating DNA (Lipo-1/2) and then sent into the cells for 2 h incubation. After that, the obtained Sub-1/2-integrated liposome vesicles (Lipo-1′/2′) were incubated for another 2 h to acquire the Mito-ER/Lyso assembly cells (the detailed experimental information is shown in “Methods”). As shown in Supplementary Fig. 32, commercial tracker dyes, including Mito-Tracker (Mito-Tr, red), ER-Tracker (ER-Tr, red), and Lyso-Tracker (Lyso-Tr, green) were used to stain 4T1 cells treated with Zn2+-DNAzyme strand (green), sub-1 (blue), and sub-2 (red), respectively. The fluorescence of DNA strands and organelle trackers was highly overlapped. The Pearson’s correlation coefficient (PCC) between Mito-Tr and Zn2+-DNAzyme strand was calculated to be 0.88. The PCC between Er-Tr and sub-1 was 0.79, and the PCC between Lyso-Tr and sub-2 was 0.78. These results demonstrated the targeting ability of DNA strands to selected organelles. On the contrary, Mito-Tr, ER-Tr, and Lyso-Tr were used to stain 4T1 cells treated with Zn2+-DNAzyme strand (green, without the modification of MLS), sub-1 (blue, without the modification of ELS), and sub-2 (red, without the modification of LLS), respectively. The fluorescence of DNA strands and organelle trackers did not overlap. The PCC between Mito-Tr and Zn2+-DNAzyme strand was calculated to be 0.67. The PCC between Er-Tr and sub-1 was 0.37, and the PCC between Lyso-Tr and sub-2 was 0.17 (Supplementary Fig. 33). The above results further demonstrated the targeting ability of DNA strands to selected organelles and the successful assembly between organelles. As shown in Fig. 5b, i), upon the addition of Zn2+-DNAzyme and Sub-1, the assembly between Mito (green channel) and ER (blue channel) was observed from confocal microscopic images (0 min), which could also be seen from TEM images (Fig. 5b, ii). After that, the cells were treated with Zn2+ ions, and the FL intensity of Atto 425 was continuously decreasing within 30 min at the Mito area, while the FL intensity of AF 488 was almost unchanged. Similarly, after the addition of Mg2+-DNAzyme and Sub-2, the assembly between Mito (green channel) and Lyso (red channel) was observed from confocal microscopic images (Fig. 5c, 0 min), which could also be seen from TEM images (Fig. 5c, ii). As shown in Supplementary Fig. 34, the TEM images and FL co-ocalization analysis of control (without any tether), Mito-ER tether, and Mito-Lyso tether were repeated three times to confirm the tether between Mito-ER/Lyso. After that, the cells were treated with Mg2+ ions, and the FL intensity of TAMRA was continuously decreasing within 30 min at the Mito area, while the FL intensity of AF 488 was almost unchanged (Supplementary Fig. 35). Here, the changes of FL intensity in confocal images were quantified from the region of Mito, in order to observe the FL changes in situ in this region before and after adding metal ions. The decreased FL intensity upon Zn2+/Mg2+ activation indicated the intercellular disaggregation of Mito-ER /Lyso in this region. Throughout the entire cell region, the FL intensity did not change; thus, FL dyes were redistributed rather than quenched.
a Schematic illustration showing the interaction network between different organelles based on metal ion-activated DNAzyme sequences. Zn2+-DNAzyme from 5′ to 3′: mitochondrion (Mito) targeting peptide, Zn2+ specific DNAzyme, and AF 488. Sub-1: the substrate of Zn2+ specific DNAzyme tagged with endoplasmic reticulum (ER) targeting peptide and Atto 425. Mg2+-DNAzyme from 5′ to 3′: Mito targeting peptide, Mg2+ specific DNAzyme, and AF 488. Sub-2: the substrate of Mg2+ specific DNAzyme tagged with lysosome (Lyso) targeting peptide and TAMRA. Lipo-1: liposomes containing Zn2+-DNAzyme. Lipo-1′: liposomes containing Sub-1. Lipo-2: liposomes containing Mg2+-DNAzyme. Lipo-2′: liposomes containing Sub-2. b Confocal microscopic images (i) and TEM images (ii) showing the assembly and disassembly between Mitochondria and ER in 4T1 cells. c Confocal microscopic images (i) and TEM images (ii) showing the assembly and disassembly between Mitochondria and Lysosomes in 4T1 cells. AF 488: green channel (ex = 488 nm). Atto 425: blue channel (ex = 405 nm). TAMRA: red channel (ex = 555 nm). Merge: the mixture of green and blue/red channels. Scale bar: 20 µm. d FL intensity comparison histogram of 4T1 cells treated by Zn2+ for different times in (b). e FL intensity comparison histogram of 4T1 cells treated by Mg2+ for different times in (c). f The ICR ratio evolutionary paths upon the treatment of ROT detected at the surface of a single mitochondrion upon Mito-ER assembly. g The ICR ratio evolutionary paths upon the treatment of ROT detected at the surface of a single mitochondrion upon Mito-Lyso assembly. Error bars in (d, e, f, g) represent the standard deviation of three independent experimental repeats (n = 3 independent samples), and the measure of the center represents their corresponding mean value. Control groups in (b, e, f, g) are corresponding data points measured at 0 min (samples without any treatment). Significance of the ICR ratio was assessed by t-test (n = 3 independent experiments and the data were presented as the mean values ± SDs, *p < 0.05; **p < 0.01; ***p < 0.001; ****p < 0.0001). All statistics were calculated using two-tailed paired t-tests. Source data are provided as a Source data file.
These results demonstrated that the linkage between Mito-ER and Mito-Lyso could be disconnected by adding corresponding metal ions (Zn2+/Mg2+). Control experiments without the treatment of Zn2+/Mg2+ were conducted (Supplementary Figs. 36 and 37), and the FL intensities in Mito-ER assembled cells and Mito-Lyso assembled cells were almost unchanged within 30 min. The corresponding histogram of FL intensities of the Mito area with or without metal ion treatment is shown in Fig. 5d, e. Control experiments of living cells without any treatment of DNAzymes/substrates were also performed to eliminate the interference of cell spontaneous FL (Supplementary Figs. 38 and 39). Together, the above results proved the successful linkage of Mito-ER and Mito-Lyso.
After achieving the linkage of Mito-ER and Mito-Lyso, the MLS-modified nanochannels were used for the capture of a mitochondrion in a single living cell and the subsequent dynamic monitoring of the chemical signals upon treatment of ROT. First, control experiments were performed to assess whether the tether of Mito-ER and Mito-Lyso affects key mitochondrial readouts. As shown in Supplementary Fig. 40, in the Hyper and GCaMP6 channels, the green FL intensity of Mito-ER and Mito-Lyso groups was insignificant. In the JC-1 channel, the red FL of Mito-ER and Mito-Lyso groups was similar to each other. The above results indicated that the tether between organelles did not affect the key mitochondrial readouts. Then, the interaction between Mito and ER was investigated. As shown in Fig. 5f, the ICR ratios kept increasing at first due to the RIRR effect in both situations (without/with the linkage of ER). Compared with the situation without the linkage of ER, the first turning point in the Mito-ER assembly cells could be seen earlier at 40 min because of the shortened distance between Mito and ER, which indicated that the artificial nanochannel could quickly detect the signal of Ca2+ with decreased ICR signal. Next, the ICR ratio increased again due to the EMOS effect at 50 min upon the continuous Ca2+-overloading. The interaction between Mito and Lyso was also tested (Fig. 5g). It was worth noticing that positive rectification was observed at the starting point (0 min) in Mito-Lyso assembly cells, which indicated decreased pH at the Mito area upon the approach of Lyso. As shown in Supplementary Fig. 41, the ICR ratio of Mito-ER (Mito-ER tethered, dark blue curve) was lower than Mito (Mito-ER untethered, light blue curve) on the whole, which could be attributed to the closer physical distance between Mito and ER to reduce the diffusion and dilution of Ca2+ into the cytoplasm. Thus, the efficiency of Ca2+ uptake by mitochondria was obviously improved. In addition, compared with Mito, the ICR response time of Mito-ER was shortened to 1 h. While in the situation of Mito-Lyso, positive rectification was observed at the starting point (0 min), indicating decreased pH at the Mito-Lyso contact region. According to a previous study, the addition of ROT can stimulate ROS generation in Mito and lead to the possible transfer of Ca2+ between Mito and Lyso, which could explain the slight decrease of ICR ratio from 0.99 to 0.78 in 10 min. Next, Mito was degraded through autophagy (mitophagy), a process in which damaged mitochondria (induced by ROT) are encapsulated by autophagosomes and subsequently fused with lysosomes to form autolysosomes, leading to the breakdown of their contents66,67,68,69. Thus, the H+ from Lyso was gradually diluted, leading to an increase in pH value. Correspondingly, the ICR ratio gradually increased from 0.78 to 0.96 from 10 min to 40 min, and then kept increasing to reach 1.17 at 50 min, which could be attributed to the formation of an autophagosome. As shown in Supplementary Fig. 42, the confocal microscopic images of Mito-ER and Mito-Lyso, which used mismatching DNA structures, showed low PCC values, indicating the lack of organelle interaction without the strands’ hybridization. The above findings defined a comprehensive set of design guidelines for constructing the chemically gated artificial nanochannels, which enable programmable response to subcellular signals under different cellular processes, such as dynamic interaction between mitochondria and other organelles.
Together, the above results established a framework of design principles for constructing the chemically gated artificial nanochannels, which enable programmable response to subcellular signals under different cellular processes such as dynamic interaction between mitochondrion and other organelles (Table 1).
Discussion
In summary, we have developed biomimetic artificial nanochannels with chemically gated functions. The design of chemically gated artificial nanochannels is based on multi-functional glass nanopipettes to perform subcellular targeting and chemical signal-induced modulation in single living cells. The inner wall of the nanopipettes is functionalized by a delicately designed multi-functional DNA structure composed of two hybridized DNA sequences with chemical stimuli-responsive regulatory modules, and the nanopipettes are loaded with an electrolyte solution containing ABTS. Based on this, the surface charge of the inner wall can be changed upon the combination effect of multiple key chemical signals (Ca2+/ROS/H+), and this change can be revealed by monitoring the changes of ICR. Using functionalized nanopipettes as a proof of concept, we show that transmembrane channel-mimetic permeability transition functions have been successfully achieved. By modifying a mitochondrial targeting moiety at the outer surface of the nanopipettes, a single mitochondrion can be captured at the nanopipette tip to perform in situ modulation of the channel permeability in response to multiple mitochondrial chemical signals released from a single mitochondrion. Taken together, the results of this study present the design and performance of artificial nanochannels that can respond to complex chemical signals at a localized subcellular region in spite of the complicated intracellular environment. The proposed sensing strategy shows the advantages of simplicity, low cost, high stability, and little damage to cells. We here demonstrated that the chemically gated artificial nanochannels allow in situ response of multiple endogenous signals (Ca2+/ROS/H+) in single living cells, which can help to explore the action order of chemical signaling affected by specific cellular events. In the future, effort will be dedicated to potential applications in monitoring chemical signaling events in complex sample matrices such as tissues and living organisms, which may help to provide new insight into clinical practice. This study highlights the ability of chemically gated artificial nanochannels to implement lasting monitoring of the action order of local chemical signals in living cells without any external labeling. Finally, advanced applications of nanochannels for evaluating and regulating the interaction network between mitochondria and other organelles have been achieved. We believe that the results of this study will empower the future of the engineering of artificial nanochannels with customized gated functions, which are broadly applicable to implement sophisticated transport regulation. Our results will also open up a promising approach to build customized chemically gated artificial nanochannels for a wide range of applications. For instance, the inner surface of rectifying synthetic nanochannels could be modified to respond selectively to ATP, exhibiting specific sensitivity toward particular metal ions, thus enabling the ATP/metal ion coupled control of nanochannel properties. Another example is to construct a mitochondrial battery based on electron/proton transfer events during biological respiration, which may help to achieve efficient use of bioelectricity.
Methods
Materials
4T1 cells (Cat No. FH0366) were provided by Shanghai Fuheng Biotechnology Co., LTD (Shanghai, China). Rotenone (10 mM in DMSO), Lipo-2000, and Calcein-AM/PI were obtained from ThermoFisher Scientific Inc. (Waltham, MA, USA). DCFH-DA, Fluo-4 AM, and JC-1 probes were from Macklin (Shanghai, China). KCL, ZnCl2, MgCl2, CuSO4, NaCl, 30% H2O2, 98% H2SO4 were obtained from Adamas-beta® (Shanghai, China). (3-aminopropyl)triethoxysilane (APTES, 98%), 50% Glutaric dialdehyde (GA) solution were from Energy Chemical (Shanghai, China). DNA markers were purchased from ZOMANBIO. All other chemical reagents were purchased from Sigma-Aldrich, Inc. (USA) of analytical grade. All solutions were prepared with ultrapure water generated by a Millipore Milli-Q water purification system (Billerica, MA, USA). DNA strands and the organelle-targeting sequences were synthesized and purified by Sangon Biotech (Shanghai), unless stated otherwise. All DNA samples were measured for concentration and stored in Milli-Q ultrapure water prior to use in subsequent experiments. The information on DNA sequences is given in Supplementary Tables 1, 4 and 8. And the detailed organelles locating sequence are given in Supplementary Table 6. MLS: mitochondrion targeting sequence. ELS: endoplasm reticulum targeting sequence. LLS: lysosome targeting sequence.
Apparatus
All fluorescence images were captured using a 60× water immersion objective on a laser scanning confocal microscope (Nikon A1R, Japan). Sample masses were determined using an analytical balance (ME 104, METTLER TOLEDO). Centrifugation of reagents was carried out with a centrifuge (Centrifuge 5430, Eppendorf). Scanning electron microscopy (SEM) imaging to examine nanopipette morphology was conducted using a field emission scanning electron microscope (Ultra55, Carl Zeiss Ltd., Germany). For electrochemical measurements, the nanopipette was mounted on the microscope stage using a holder (Axon Instruments, Union City, CA) and connected to an Axopatch 200B low-noise amplifier along with an Axon Digidata 1550A data acquisition system (Molecular Devices, Sunnyvale, CA).
Preparation of liposome-mediated transfection of DNA
First, organelles locating peptides (MLS, ELS, and LLS) modified DNA chains were dissolved in DMSO solution. Subsequently, 4 μL of 100 μM Zn2+-DNAzyme strands were combined with 50 μL of serum-free medium, while 2.0 μL of Lipo-2000 was dispersed in another 50 μL of serum-free medium and allowed to stand for 5 min at room temperature. The two mixtures were then blended and further incubated for 30 min under ambient conditions to form liposome-mediated transfection complexes of Zn2+-DNAzyme (designated as Lipo-1). Similarly, 4 μL of 100 μM Sub-1 strands were mixed with 50 μL of serum-free medium, and 2.0 μL of Lipo-2000 was separately diluted in 50 μL of serum-free medium, followed by a 5-min incubation at room temperature. After combining the two solutions and incubating them for an additional 30 min at room temperature, the resulting liposomal transfection complexes of Sub-1 (termed Lipo-1′) were obtained. Similarly, liposome-mediated transfection of Mg2+-DNAzyme chains (Lipo-2) and liposome-mediated transfection of Sub-2 (Lipo-2′) were also obtained.
Cell culture
4T1 cells were maintained in RPMI-1640 medium enriched with 10 % fetal bovine serum and 100 units/mL penicillin/streptomycin. The cell cultures were incubated in a humidified environment at 37 °C containing 5 % CO2. For the fusion of DNA-loaded liposomes with cells, cancer cells were exposed to 100 μL of DNAzyme-encapsulated liposomal vesicles in 1640 medium for 2 h at 37 °C, followed by two washing steps. Then, the corresponding substrate-integrated liposome vesicles were added for another 2 h of incubation to achieve assembly of organelles.
Gel electrophoresis
To investigate the formation of synthetic transmembrane DNA receptors, agarose gel electrophoresis was performed in 1× TBE buffer at a constant voltage of 75 V for 45 min. Prior to electrophoresis, all samples were combined with 6× loading buffer (GenStar Biotech). For visualization, gels without intrinsic fluorescence were stained with Super GelRed (US Everbright Inc.). Images of the gels were captured using a Bio-Rad molecular imager under blue light excitation.
Preparation of nanopipettes
Borosilicate glass capillaries (BF100-58-10, Sutter Instrument Co., Novato, CA, USA), with an outer diameter of 1.0 mm and an inner diameter of 0.50 mm, were cleaned extensively using piranha solution for 30 min to eliminate surface-bound organic contaminants prior to pulling. Nanopipettes were fabricated using a Sutter P-2000 laser puller, with fabrication parameters detailed in Supplementary Table 3. To maintain consistent aperture geometry, the variation in pulling duration was kept within 0.1 s across preparations.
Functionalization of the inner and outer surface of nanopipettes
First, a 5% solution of aminopropyl triethoxysilane (APTES) in ethanol was introduced into the nanopipette tip to modify the inner surface, while the outer surface was functionalized by immersing the tip in the same APTES solution. Subsequently, the nanopipettes were rinsed thoroughly with ethanol and dried in a vacuum oven at 110 °C to form a uniform silanized layer. Next, both inner and outer surfaces were treated with a 2.5 % glutaraldehyde (GA) solution in ethanol for 4 h. Following a washing step, the DNAzyme solution was loaded into the nanopipettes, and the tip was submerged in a solution containing MLS (1 μM) for 12 h to facilitate conjugation.
ICR analysis
Two Ag/AgCl electrodes were employed to acquire electrochemical signals: one served as the working electrode, inserted into the nanochannel filled with electrolyte solution (0.02× PBS, pH 7.4), while the other acted as the reference electrode immersed in 1640 medium. Prior to measurements, the liquid-filled nanopipette tip was centrifuged to remove any entrapped air bubbles. The nanopipette was then mounted on a holder and connected to the headstage of an Axopatch 200B amplifier. Electrochemical recordings were conducted using a modified version of a previously established protocol, controlled by pClamp 10.7 software (Axon Instrument, Forest City, USA) running on a personal computer. Ionic current signals were recorded in gap-free mode at a sampling rate of 100 kHz, applying a 5 kHz low-pass Bessel filter. Data were analyzed using Clampfit 10.6, visualized in Origin 2021, and subsequently processed in Adobe Illustrator 2021 for final presentation.
Confocal laser scanning microscopy imaging
Confocal fluorescence imaging was carried out using a Nikon A1 laser scanning microscope (Japan) equipped with a 60× oil immersion objective. To minimize photobleaching, all procedures, including sample handling, staining, and image acquisition, were conducted under dark conditions. Fluorescence signals were collected within the following emission ranges: 400–450 nm for Atto 425 (excited at 405 nm), 500–550 nm for AF 488 (excited at 488 nm), and 570–620 nm for TAMRA (excited at 561 nm).
Data availability
All data necessary to support the conclusions of this study are provided in the main text, including the main figures and Supplementary Information. Source data are provided with this paper.
References
Drew, D. & Boudker, O. Ion and lipid orchestration of secondary active transport. Nature 626, 963–974 (2024).
Xu, C. et al. Computational design of transmembrane pores. Nature 585, 129–134 (2020).
Gilbert, R. J. C., Bayley, H. & Anderluh, G. Membrane pores: from structure and assembly to medicine and technology. Philos. Trans. R. Soc. Lond. B. 372, 20160208 (2017).
Song, G. et al. Regulation of cell membrane potential through supramolecular system for activating calcium ion channels. J. Am. Chem. Soc. 146, 25383–25393 (2024).
Chen, J. et al. Cyclic γ-peptides with transmembrane water channel properties. Front. Chem. 8, 368 (2020).
Waxman, S. G. & Zamponi, G. W. Regulating excitability of peripheral afferents: emerging ion channel targets. Nat. Neurosci. 17, 153–163 (2014).
Flood, E. et al. Atomistic simulations of membrane ion channel conduction, gating, and modulation. Chem. Rev. 119, 7737–7832 (2019).
Bonora, M., Giorgi, C. & Pinton, P. Molecular mechanisms and consequences of mitochondrial permeability transition. Nat. Rev. Mol. Cell Biol. 23, 266–285 (2022).
LI, Y. X. et al. Mitochondrial mPTP: a novel target of ethnomedicine for stroke treatment by apoptosis inhibition. Front. Pharmacol. 11, 1663–9812 (2020).
Endlicher, R. et al. The mitochondrial permeability transition pore-current knowledge of its structure, function, and regulation, and optimized methods for evaluating its functional state. Cells 12, 1273 (2023).
Reitemeier, J., Baek, S. & Bohn, P. W. Hydrophobic gating and spatial confinement in hierarchically organized block copolymer-nanopore electrode arrays for electrochemical biosensing of 4-ethyl phenol. ACS Appl. Mater. Interfaces 15, 39707–39715 (2023).
Luo, L. et al. DNA nanopores as artificial membrane channels for bioprotonics. Nat. Commun. 14, 5364 (2023).
Ikarashi, S. et al. DNA nanopore-tethered gold needle electrodes for channel current recording. ACS Nano 17, 10598–10607 (2023).
Li, C. Y. Lipophilic G-quadruplex isomers as biomimetic ion channels for conformation-dependent selective transmembrane transport. Anal. Chem. 92, 10169–10176 (2020).
Kawano, R. et al. Metal-organic cuboctahedra for synthetic ion channels with multiple conductance states. Chem 2, 393–403 (2017).
Yi, W. et al. Solid-state nanopore/nanochannel sensing of single entities. Top. Curr. Chem. 381, 13 (2023).
Shen, J. et al. Artificial channels for confined mass transport at the sub-nanometre scale. Nat. Rev. Mater. 6, 294–312 (2021).
Liu, Q. et al. A biomimetic voltage-gated chloride nanochannel. Adv. Mater. 28, 3181–3186 (2016).
Cantley, L. et al. Voltage gated inter-cation selective ion channels from graphene nanopores. Nanoscale 11, 9856–9861 (2019).
Zhou, Z. Y. et al. Conjugated microporous polymer membranes for light-gated ion transport. Sci. Adv. 8, eabo2929 (2022).
Ou, R. W. et al. Photoresponsive styrylpyrene-modified MOFs for gated loading and release of cargo molecules. Chem. Mater. 32, 10621–10627 (2020).
Keum, C. et al. Modular conductive MOF-gated field-effect biosensor for sensitive discrimination on the small molecular scale. Chem. Eng. J. 456, 1385–8947 (2023).
Wang, J. et al. Bio-inspired track-etched polymeric nanochannels: steady-state biosensors for detection of analytes. ACS Nano 15, 18974–19013 (2021).
Jiang, X. et al. Bioinspired artificial nanochannels: construction and application. Mater. Chem. Front. 5, 1610–1631 (2021).
Song, W. et al. Artificial water channels enable fast and selective water permeation through water-wire networks. Nat. Nanotechnol. 15, 73–79 (2020).
Zheng, X. et al. Global transcriptional responses of denitrifying bacteria to functionalized single-walled carbon nanotubes revealed by weighted gene-coexpression network analysis. Sci. Total Environ. 613, 1240–1249 (2018).
Xing, X. et al. Mechanism of apatinib gene carried with carbon nanotube in regulating the growth and chemosensitivity of human papilloma virus through inducing AMPK/TSC2/mTOR signal pathway. Mater. Express 13, 1185–1191 (2023).
Keller, K. E. et al. Tunneling nanotubes are novel cellular structures that communicate signals between trabecular meshwork cells. Investig. Ophthalmol. Vis. Sci. 58, 5298–5307 (2017).
Dey, S. et al. A reversibly gated protein-transporting membrane channel made of DNA. Nat. Commun. 13, 2271 (2022).
Amatore, C., Arbault, S., Guille, M. & Lemaitre, F. Electrochemical monitoring of single cell secretion: vesicular exocytosis and oxidative stress. Chem. Rev. 108, 2585–2621 (2008).
Xiong et al. Neuromorphic functions with a polyelectrolyte-confined fluidic memristor. Science 379, 156–161 (2023).
Qian, R. et al. Rectifying artificial nanochannels with multiple interconvertible permeability states. Nat. Commun. 15, 2051 (2024).
Lin, L., Yee, S. W., Kim, R. B. & Giacomini, K. M. SLC transporters as therapeutic targets: emerging opportunities. Nat. Rev. Drug Discov. 14, 543–560 (2015).
Jennifer, Q. K. & Jeffery, D. M. Physiological and pathological roles of the mitochondrial permeability transition pore in the heart. Cell Metab. 21, 206–214 (2015).
Ichas, F. & Mazat, J. P. From calcium signaling to cell death: two conformations for the mitochondrial permeability transition pore. Switching from low- to high-conductance state. Biochim. Biophys. Acta 1366, 33–50 (1998).
Rostovtseva, T. & Colombini, M. VDAC channels mediate and gate the flow of ATP: implications for the regulation of mitochondrial function. Biophys. J. 72, 1954–1962 (1997).
Jiang, J. et al. Erratum to targeting NOX4 alleviates sepsis-induced acute lung injury via attenuation of redox-sensitive activation of CaMKII/ERK1/2/MLCK and endothelial cell barrier dysfunction. Redox Biol. 36, 101678 (2020).
Wang, B. et al. Interactional analysis of single mitochondrial function directly in living cell reveals the proton circuit decoupling of mitochondria at the preliminary stage of apoptosis. CCS Chem. 7, 205–215 (2025).
Ying, Y. et al. Asymmetric nanopore electrode based amplification for electron transfer imaging in live cells. J. Am. Chem. Soc. 140, 5385–5392 (2018).
Lu, J. et al. An artificial sodium-selective subnanochannel. Sci. Adv. 9, 1369 (2023).
Heaton, I. & Platt, M. DNAzyme sensor for the detection of Ca2+ using resistive pulse sensing. Sensors 20, 5877 (2020).
Zhou, W. et al. An exceptionally selective DNA cooperatively binding two Ca2+ ions. ChemBioChem 18, 518–522 (2017).
Li, Y. et al. Exploring the fluorescence enhancement of the split G-quadruplex towards DNA-templated AgNCs and their application in omethoate detection. J. Mater. Chem. B 10, 8856 (2022).
Arnao, M. B., Cano, A., Hernández-Ruiz, J., Garcı́a-Cánovas, F. & Acosta, M. Inhibition byl-ascorbic acid and other antioxidants of the 2,2′-azino-bis(3-ethylbenzthiazoline-6-sulfonic acid) oxidation catalyzed by peroxidase: a new approach for determining total antioxidant status of foods. Anal. Biochem. 236, 255–261 (1996).
Song, J. et al. Ultrasmall nanopipette: toward continuous monitoring of redox metabolism at subcellular level. Angew. Chem. Int. Ed. 57, 13226–13230 (2018).
Li, D., Shlyahovsky, B., Elbaz, J. & Willner, I. Amplified analysis of low-molecular-weight substrates or proteins by the self-assembly of DNAzyme-aptamer conjugates. J. Am. Chem. Soc. 129, 5804–5805 (2007).
Shimron, S., Wang, F., Orbach, R. & Willner, I. Amplified detection of DNA through the enzyme-free autonomous assembly of hemin/G-quadruplex DNAzyme nanowires. Anal. Chem. 84, 1042–1104 (2012).
Gong, L. et al. High-sensitivity DNA biosensor based on optical fiber taper interferometer coated with conjugated polymer tentacle. Chem. Commun. 51, 979–995 (2015).
An, N., Fleming, A. M., Middleton, E. G. & Burrows, C. J. Single-molecule investigation of G-quadruplex folds of the human telomere sequence in a protein nanocavity. Proc. Natl. Acad. Sci. USA 111, 14325–14331 (2014).
Yang, K., Kolanowski, J. L. & New, E. J. Mitochondrially targeted fluorescent redox sensors. Interface Focus 7, 20160105 (2017).
Zorov, D. B., Juhaszova, M. & Sollott, S. J. Mitochondrial reactive oxygen species (ROS) and ROS-induced ROS release. Physiol. Rev. 94, 909–950 (2014).
Bhat, T. A. et al. Endoplasmic reticulum-mediated unfolded protein response and mitochondrial apoptosis in cancer. Biochim. Biophys. Acta Rev. 58, 1867 (2017).
Wang, M. & Kaufman, R. J. The impact of the endoplasmic reticulum protein-folding environment on cancer development. Nat. Rev. Cancer 14, 581–597 (2014).
Zheng, P. et al. Biodegradable Ca2+ nanomodulators activate pyroptosis through mitochondrial Ca2+ overload for cancer immunotherapy. Angew. Chem. 61, e202204904 (2022).
Krebs, J., Agellon, L. B. & Michalak, M. Ca2+ homeostasis and endoplasmic reticulum (ER) stress: an integrated view of calcium signaling. Biochem. Biophys. Res. Commun. 460, 114–121 (2015).
Liu, Z. et al. Regulating twisted skeleton to construct organ-specific perylene for intensive cancer chemotherapy. Angew. Chem. 60, 16215–16223 (2021).
Zhang, L. et al. Mitochondrial Ca2+ overload leads to mitochondrial oxidative stress and delayed meiotic resumption in mouse oocytes. Front. Cell Dev. Biol. 8, 580876 (2020).
Lombardi, A. A. et al. Abstract 44: NSF is required for plasma membrane blebbing occurring in necrotic cell death. Circ. Res. 121, A44 (2017).
He, P. et al. Mitochondrial calcium ion nanogluttons alleviate periodontitis via controlling mPTPs. Adv. Healthc. Mater. 12, 2203106 (2023).
Johnson, K. M. et al. Identification and validation of the mitochondrial F1F0-ATPase as the molecular target of the immunomodulatory benzodiazepine Bz-423. Chem. Biol. 12, 485–496 (2005).
Blatt, N. B. et al. Benzodiazepine-induced superoxide signals B cell apoptosis: mechanistic insight and potential therapeutic utility. J. Clin. Investig. 110, 1123–1132 (2002).
Gatza, E. et al. Benzodiazepine-423, an inhibitor of mitochondrial respiration, causes selective apoptosis of activated lymphocytes and reverses experimental GVHD while preserving GVL effects. Blood 110, 68 (2007).
Friedman, J. R. & Nunnari, J. Mitochondrial form and function. Nature 505, 335–343 (2014).
Sun, N. et al. The mitochondrial basis of aging. Mol. Cell 61, 654–666 (2016).
Mader, B. J. et al. Rotenone inhibits autophagic flux prior to inducing cell death. ACS Chem. Neurosci. 3, 1063–1072 (2012).
Pickrell, A. M. & Youle, R. J. The roles of PINK1, parkin, and mitochondrial fidelity in Parkinson’s disease. Neuron 85, 257–273 (2015).
Sugiura, A. et al. A new pathway for mitochondrial quality control: mitochondrial-derived vesicles. EMBO J. 33, 2142–2156 (2014).
Wong, Y. C. & Holzbaur, E. L. Optineurin is an autophagy receptor for damaged mitochondria in parkin-mediated mitophagy that is disrupted by an ALS-linked mutation. Proc. Natl. Acad. Sci. USA 111, 4439–4448 (2014).
Lazarou, M. et al. The ubiquitin kinase PINK1 recruits autophagy receptors to induce mitophagy. Nature 524, 309–314 (2015).
Acknowledgements
This research was supported by the National Natural Science Foundation of China (22176058 to D.W.L.), the Science and Technology Commission of Shanghai Municipality (23ZR1416100 to R.C.Q., 24DX1400200 to R.C.Q.), the Program of Introducing Talents of Discipline to Universities (B16017), and the Fundamental Research Funds for the Central Universities (222201717003). The authors thank the Research Center of Analysis and Test of East China University of Science and Technology for their help with characterizations. The authors thank Eceshi (www.eceshi.com) for the TEM analysis.
Author information
Authors and Affiliations
Contributions
M.S.W. and R.C.Q. conceived the project. M.S.W., X.C.D., Z.R.Z., X.Y.W., S.Y.Z., J.L., and B.B.C. performed the experiments and analyzed the results. M.S.W., R.C.Q., and D.W.L. wrote the manuscript.
Corresponding author
Ethics declarations
Competing interests
The authors declare no competing interests.
Peer review
Peer review information
Nature Communications thanks Yongxin Li and the other, anonymous, reviewer(s) for their contribution to the peer review of this work. A peer review file is available.
Additional information
Publisher’s note Springer Nature remains neutral with regard to jurisdictional claims in published maps and institutional affiliations.
Supplementary information
Source data
Rights and permissions
Open Access This article is licensed under a Creative Commons Attribution-NonCommercial-NoDerivatives 4.0 International License, which permits any non-commercial use, sharing, distribution and reproduction in any medium or format, as long as you give appropriate credit to the original author(s) and the source, provide a link to the Creative Commons licence, and indicate if you modified the licensed material. You do not have permission under this licence to share adapted material derived from this article or parts of it. The images or other third party material in this article are included in the article’s Creative Commons licence, unless indicated otherwise in a credit line to the material. If material is not included in the article’s Creative Commons licence and your intended use is not permitted by statutory regulation or exceeds the permitted use, you will need to obtain permission directly from the copyright holder. To view a copy of this licence, visit http://creativecommons.org/licenses/by-nc-nd/4.0/.
About this article
Cite this article
Wu, MS., Du, XC., Zhou, ZR. et al. Chemically gated artificial nanochannels for programmable subcellular signal modulated transport regulation. Nat Commun 16, 11423 (2025). https://doi.org/10.1038/s41467-025-66239-0
Received:
Accepted:
Published:
Version of record:
DOI: https://doi.org/10.1038/s41467-025-66239-0







