Abstract
Copper is an essential element involved in various biochemical processes, such as mitochondrial energy production and antioxidant defense, but improper regulation can lead to cellular toxicity and disease. Copper Transporter 1 (CTR1) plays a key role in copper uptake and maintaining cellular copper homeostasis. Although CTR1 endocytosis was previously thought to reduce copper uptake when levels are high, it was unclear how rapid regulation is achieved. Using single-molecule localization microscopy and single-molecule neighbor density assays, we discover that elevated intracellular copper induces monomerization of the wild-type trimeric CTR1 prior to endocytosis, a response blocked in the endocytosis-deficient CTR1 (M150L) mutant. This monomerization correlates with a rapid halt in copper uptake. We propose that changes in CTR1 oligomerization state may regulate endocytosis and copper homeostasis.
Similar content being viewed by others
Introduction
Copper (Cu), a metal vital for numerous biochemical processes including electron transfer and the mitigation of oxidative stress, poses a toxicity risk when its cellular levels are not precisely regulated1,2. Copper transporter 1 (CTR1), encoded by the SLC31A1 gene, stands at the forefront of this regulation as the primary transporter mediating copper uptake from the extracellular environment3,4,5. Unlike conventional ion transporters, CTR1 does not utilize ATP or secondary ion gradients; instead, it relies on local Cu concentration gradients and highly conserved methionine residues (Met-150 and Met-154) within its selectivity filter to facilitate selective copper binding and transport6,7,8,9,10,11.
CTR1 exists as a homotrimer. Recent studies have provided structural insights into its copper transport mechanism. The selectivity filter methionine triads exhibit conformational plasticity, with Cu(I) binding modulating their orientation to regulate transport efficiency12. Additionally, the intrinsically disordered N-terminal domain influences selectivity filter conformation, further fine-tuning copper uptake13,14. While these findings have advanced our understanding of CTR1’s molecular architecture and transport function, they do not fully explain how cells dynamically regulate CTR1 to prevent overload.
The regulation of CTR1 abundance at the plasma membrane and thus cellular copper levels is intricately linked to the endocytic trafficking of CTR1. Under elevated Cu conditions, CTR1 undergoes endocytosis, effectively reducing its surface expression and limiting further Cu uptake15,16,17,18. This process, largely mediated by clathrin-mediated endocytosis (CME), is essential for either recycling CTR1 to the plasma membrane as copper levels normalize or targeting it for degradation under persistent copper stress16,18. Whether CME prevents CTR1-mediated Cu transport from endocytic vesicles into the cytoplasm is uncertain. Mutations within the copper-binding motif M150xxxM154 disrupt Cu uptake and prevent copper-induced CTR1 endocytosis19, suggesting that structural changes in CTR1 triggered by Cu binding play a direct role in determining its trafficking fate. By investigating the relationship between copper binding, structural changes in CTR1 and endocytosis, we discovered an unexpected mechanism of regulation of metal ion transport. Specifically, our single-molecule localization microscopy (SMLM) and single-molecule neighbor density (smND) assays revealed that CTR1 endocytosis is associated with de-oligomerization, consistent with a rapid regulatory response that limits copper entry.
Results
Computational modeling suggests a possible link between trimer stability and endocytosis
To understand how the endocytosis-deficient mutations influence copper uptake, we first employed computational modeling to compare the wild-type CTR1 with the endocytosis-deficient M150 mutant. In the absence of copper, the wild-type CTR1 assembles into a stable trimer, with FoldX analysis estimating its dissociation energy to be 34.56 kcal/mol (Methods)20. Using the Eris algorithm21, we simulated changes in CTR1’s thermodynamic stability. In the absence of copper, the leucine substitution at M150 (M150L) reduced the free energy change (ΔΔG) by −5.11 kcal/mol compared to the wild type. Our structural models also predicted that the bulkier leucine residue in the M150L mutant occludes the central transport pore, providing a potential physical basis for its transport deficiency (Fig. 1a, middle). With copper present, where M150L bound one copper at M154 while the wild type bound two coppers at M150 and M154, the ΔΔG of M150L further decreased to −9.62 kcal/mol. We also examined the alanine mutant M150A, characterized by a shorter side chain and defective CTR1 endocytosis, and found a ΔΔG of −4.75 kcal/mol without copper. Although the M154 site in the M150L mutant still coordinates copper, it is unlikely to be the dominant stabilizing factor, as the Cu(I)–M154 bond lengths, averaged from our MD simulations, are slightly longer (average 2.7 Å) than those in the wild-type (2.4 Å), suggesting weaker coordination (Fig. 1a, right). The results suggest that the M150L mutation significantly stabilizes the trimeric form of CTR1, reducing the free energy change compared to the wild type, especially in the presence of copper.
a Left: structural models of CTR1 under side and top views. Middle: View of the central transport pore at M150 site, which is open in wild-type CTR1 (top) but appears occluded in the M150L mutant (bottom). Right: Zoomed-in view of the Cu(I) coordination site, showing that the Cu(I)–M154 bond is longer in the mutant (~2.7 Å) than in the wild-type (~2.4 Å), indicating weaker coordination. Root-mean-square deviation (RMSD) of wild-type CTR1 (blue) and CTR1(M150L) (red) in the presence (b) and absence (c) of copper over 800–1000 ns. Both constructs maintain overall structural stability under all conditions. d Time evolution of per-residue root-mean-square fluctuation (RMSF) of the simulation trajectory averaged across all residues: trajectories divided into 100-ns blocks; block-wise RMSF (mean ± SD across blocks) shows stabilization by ~900 ns. Per-residue RMSF in the presence (e) and absence (f) of copper. Overall flexibility patterns are similar between WT (blue) and M150L (red), with a potential asymmetry in subunit A where WT appears more flexible. Shaded areas indicate the intracellular loop and cytosolic tail regions. All values from classical MD trajectories (total simulated time 0.8–1.0 μs per condition). RMSF in (d–f) computed per residue; in (d) RMSF is averaged within 100-ns windows and summarized as mean ± SD across windows.
We further explored CTR1’s structural dynamics through molecular dynamics simulations in membrane environments. By measuring the root mean square deviation (RMSD) over 800 ns, we found that the overall structure of the CTR1 trimer, for both the M150L mutant and the wild type, remained consistent (Fig. 1b, c). These results indicate that the M150 mutation does not significantly alter the overall structure of the CTR1 trimer, regardless of the presence or absence of copper. After confirming the root-mean-square fluctuation (RMSF) stabilized after 900 ns (Fig. 1d), we further checked the RMSF data of both the wild type and the M150L mutant and found they are comparable in the presence of copper (1.64 ± 0.04 Å and 1.65 ± 0.05 Å for wild-type and M150L CTR1, respectively, Fig. 1e). In the absence of copper, the RMSF data increased, with the M150L (1.84 Å ± 0.07) demonstrating higher overall flexibility than that of the wild type (1.75 ± 0.05 Å), especially within the intracellular loop (residues 98–136) and cytosolic tail (residues 176–190, Fig. 1f). Of note, this average RMSF masks some regional difference. For example, subunit A of the wild type appears more flexible than in the M150L mutant. It suggests a potential asymmetry in how the mutation affects local flexibility.
Collectively, our computational data suggest that the M150L mutation may have a dual effect: it appears to physically occlude the copper transport channel and is predicted to thermodynamically stabilize the trimeric assembly. This led us to hypothesize that the impaired endocytosis of the mutant could be a direct result of this increased trimer stability. However, it remained critical to experimentally distinguish whether this ‘locked’ trimer state is the primary cause, or if the phenotype is an indirect consequence of the blocked transport preventing a necessary intracellular copper signal.
The CTR1 fusion with photoconvertible mEos4b retains transport activity, oligomerization, and Cu-induced endocytosis
The C-terminal HCH motif plays a crucial role in the oligomerization and proper folding of CTR14. To visualize and investigate the regulation of CTR1 in situ without functional perturbation22, we tagged human CTR1 with the photoconvertible fluorescent protein mEos4b (mEos), which was inserted into the C-terminus before the HCH motif (Fig. 2a, Supplementary Table 1). The generated CTR1 fusion protein, CTR1mEos, showed the expected full-length product (Supplementary Fig. 1a) and retained both copper uptake activity and Cu-responsive endocytosis, as validated through direct Cu measurement using ICP-MS and surface biotinylation. Specifically, ICP-MS quantification showed comparable intracellular copper levels between CTR1mEos and wild-type CTR1 under identical conditions, confirming that the fusion protein maintains effective copper transport activity (Supplementary Fig. 1b). Cells that overexpressed CTR1mEos showed reduced surface CTR1mEos abundance in the presence of high copper (Supplementary Fig. 1c; Supplementary Fig. 2), indicating effective Cu-induced endocytosis. Additionally, blue-native PAGE analyses demonstrated that CTR1mEos exhibits oligomeric patterns identical to wild-type CTR1 at the plasma membrane, further validating the structural integrity and native behavior of the fusion construct. Due to low endogenous CTR1 expression, heterotrimer formation between endogenous CTR1 and CTR1mEos is negligible (Supplementary Fig. 1d), affirming that observed oligomeric transitions primarily reflect the functional homotrimers of the exogenous protein rather than artifacts of overexpression or instability.
a Schematic representation of wild-type CTR1mEos (WT) and mutant CTR1(M150L)mEos constructs. b Illustration of Rab5 signal under TIRF illumination: Rab5 marks early/sorting endosomes, with higher intensity observed in smaller, newly formed vesicles near the plasma membrane and decreasing signal as vesicles mature and move deeper into the cell. c Rab5 intensity versus punta area in COS7 cells expressing WT (blue) or M150L (red) under basal (dash) and Cu-treated (solid) conditions. All conditions display a similar rise to 0.4 μm² followed by a decline, indicating comparable endocytic progression across conditions. d Representative images of COS7 cells showing the transmission (top), CTR1mEos TIRF (middle), and Rab5-mCherry TIRF (bottom) signals. e Workflow for the smND assay, demonstrated by using images enlarged from d (yellow square). Neighboring CTR1 molecules within a 40 nm radius were counted to generate an ND histogram. Experimental ND distributions (PNDexp) were fitted with theoretical distributions (PNDtheo) to obtain CTR1 oligomer populations and \(\bar{N}\). f Two dissociation models used to estimate the lower (Model 1) and upper (Model 2) bounds of CTR1 trimer populations from smND data. Data of (c) were collected from three biologically independent experiments. n = 26 (WT-Basal), 31 (WT-Cu), 29 (M150L-Basal) and 37 (M150L-Cu). Graph represents the mean ± SEM of normalized ROI intensities segregated in groups by punta size with bin width of 0.1 µm2.
To better understand the initiation of CTR1 endocytosis, the small GTPase Rab5, a key regulator of early endocytosis, was used as a marker of endocytic sites at the cell surface. Rab5 coordinates the early steps of CME by interacting with effector proteins to control membrane identity, vesicle formation, and endosome fusion23,24. Activation of Rab5 at the membrane initiates the formation of endocytic vesicles, followed by the vesicle pinched from the plasma membrane. The Rab5 activity on the nascent endocytic vesicles is further reinforced by positive feedback loops involving Rabex-5 and Rabaptin-5. These interactions help stabilize the Rab5 domain on the vesicle membrane, promoting endosome fusion and maturation, which the mature endosomes further move into the cell (Fig. 2b)25,26,27.
To examine early endocytic events specifically, we used the total internal reflection of fluorescence (TIRF) imaging to selectively probe proteins near the plasma membrane within a ~50 nm depth (Supplementary Fig. 3). Our analysis of Rab5 intensity relative to puncta size showed that smaller puncta (under 0.3 μm², or around 600 nm in diameter) had a positive correlation with Rab5 intensity, indicating vesicle formation. However, as puncta size grew larger than this threshold, Rab5 intensity decreased as vesicles moved out of the TIRF imaging plane, reflecting endosome maturation (Fig. 2c). This bi-phase correlation between Rab5 intensity and puncta size agrees with the Rab5 activation mechanism during the early endosome formation26,27,28. We therefore focused on Rab5-positive (Rab5+) areas smaller than 0.3 μm² to study the roles of CTR1 oligomeric state in the early stages of endocytosis under different conditions.
The smND assay differentiates proteins in different oligomeric states
Using SMLM under TIRF illumination, we analyzed CTR1mEos within the Rab5+ areas (Fig. 2d, e) on the plasma membrane of fixed COS7 cells. This approach captures the early stages of CTR1-involved endocytosis. SMLM was able to resolve individual CTR1 subunits with ~10 nm resolution, similar to the experimentally determined CTR1 size (~10 nm length and 5 nm width)10, and enabled the detection of oligomeric states through our recently developed smND assay (Methods and Supplementary Methods).
The smND assay calculates neighbor density (ND) for individual CTR1 subunits, defined as the number of subunits detected within a 40 nm diameter circle. The aggregated ND values were visualized as a histogram, representing the experimental probability of neighbor density (PNDexp) distribution and depicting the frequency of encountering various densities of CTR1 subunits (Fig. 2e). We previously developed a theoretical model (PNDtheo) to explain how the protein oligomeric state is associated with the PND distribution29,30,31.
Using a residue square-based algorithm to match PNDexp with PNDtheo, the smND assay identifies the subpopulations of membrane protein complexes with a typical error of 10% across various test conditions29. This method determines protein oligomeric states without directly resolving entire complexes. Instead, it uses precise localization data to map neighboring protein subunit distributions. By calculating the density of neighboring molecules, smND distinguishes different oligomeric states, such as monomers, dimers, and trimers, based on unique ND distribution patterns. Even when proteins are smaller than the SMLM resolution limit, smND accurately identifies and quantifies their oligomeric states, making it a powerful tool for studying protein behavior in cells.
We noticed that the weighted average number of subunits (\(\bar{N}\)), calculated by summing the predicted oligomeric states and their respective percentages (Fig. 2e), can effectively differentiate proteins in different oligomeric states. To validate this, we used the interleukin-2 receptor alpha chain (Tac-antigen), a membrane protein known to form homodimers and exist in a monomer–dimer equilibrium in cells32, as a model system for evaluating the sensitivity of our smND assay. We generated two constructs by fusing either one or two copies of mEos4b to the Tac-antigen, resulting in TacmEos and Tac2mEos, respectively. TacmEos thus represented a mixture of mEos4b monomers and dimers, while Tac2mEos represented a mixture of dimers and tetramers. Importantly, both constructs retain the same Tac monomer-to-dimer ratio, as confirmed by immunoblotting (Supplementary Fig. 4a). The smND analysis (Supplementary Fig. 4b) showed larger \(\bar{N}\) values in Tac2mEos compared to TacmEos, which reflects the increased mEos4b subunits and confirms the accuracy of our approach (Supplementary Fig. 4c). To assess whether copper treatment affects the oligomeric state of a protein unrelated to copper homeostasis, we further analyzed TacmEos under both basal and Cu-treated conditions using a sample size comparable to that for CTR1. Comparing TacmEos under these two conditions revealed no significant difference in \(\bar{N}\), indicating that Cu treatment does not alter the oligomeric state of the mEos tag itself (Supplementary Fig. 4d, e).
Compared to dimers, the analysis of trimeric proteins introduces an additional layer of complexity. In such cases, a mixture of monomers and trimers needs to be differentiated from pure dimer. To achieve accurate identification of trimeric protein subpopulations, we incorporated a dissociation model into the smND assay. This model enables the estimation of the upper and lower boundaries of different oligomeric states by factoring in the dissociation dynamics (Supplementary Methods and Table 3). As depicted in Fig. 2f, the CTR1 dissociation begins with the breakdown of a trimer (T) into a monomer (M) and a dimer (D), marked by an equilibrium constant K1. Subsequently, the dimer dissociates into two monomers, regulated by another equilibrium constant K2. The K1 and K2 dictate the relative abundances of different oligomeric forms. Two theoretical models define the dissociation extremes: Model 1, where the ratio K1/K2 approaches infinite (i.e., K2 approaching zero), posits a single dissociation scenario where trimer dissociation yields a monomer and a dimer (T → M + D). Conversely, Model 2, where the ratio K2/K1 approaches infinite (i.e., K2 approaching infinity), suggests that dimeric CTR1 is virtually nonexistent, leading to a direct dissociation of the timer into three monomers (T → 3 M). These models offer a framework to estimate the extreme dissociation conditions of trimeric proteins, enhancing our capacity to dissect the intricate oligomeric states of trimeric proteins within the complex environment of the cell.
Cu elevation induces surface CTR1mEos de-trimerization
Using CTR1 locations within the Rab5+ areas, we first conducted the two nearest pairwise distance (TNPD) analysis, leveraging spatial information to infer the oligomeric states of CTR1mEos under basal and high copper (100 μM CuCl2 for 15 min) conditions. We found an increase in TNPD for CTR1mEos under copper stress, which pointed to increased separation between CTR1mEos subunits (Fig. 3a). However, while TNPD analysis hints at potential changes, it falls short of distinguishing different CTR1 oligomeric forms. To resolve the CTR1 oligomeric states, we applied smND assay. Fitting the neighbor density (ND) distribution (Fig. 3b) showed that the fraction of trimer population decreased from 62.9 ± 8.8% to 41.7 ± 2.3% (Fig. 3c). The corresponding \(\bar{N}\) (Fig. 3d) also decreased from 2.30 ± 0.18 to 1.87 ± 0.04, suggesting that copper induced CTR1 dissociation. To verify de-oligomerization of CTR1, we employed two de-trimerization kinetic models (Fig. 3e). The trimeric population of CTR1mEos decreased from 55.7 ± 14.2% to 24.2 ± 3.1% in Model 1, and from 66.5 ± 9.5% to 46.4 ± 2.0% in Model 2. Both models suggest that Cu induces a decrease in surface CTR1 oligomerization toward the monomeric form. Since copper elevation is known to trigger CTR1 endocytosis and reduce its surface abundance15,16,17,18, this mechanism, together with our findings of copper triggering the dissociation of CTR1 oligomers, suggests that copper-induced oligomeric changes and endocytosis may be coupled. Furthermore, while small conformational changes upon copper binding could theoretically alter inter-subunit distances, the extent of neighbor separation (>40 nm) required by smND strongly suggests genuine dissociation rather than minor structural adjustments. Thus, the observed copper-induced changes are consistent with authentic CTR1 trimer-to-monomer transitions rather than artifacts arising from conformational expansions alone.
Probability density functions of two-nearest pairwise distance (TNPD, a) and neighbor density (ND, b) for CTR1mEos under basal (open) and Cu-stressed (filled) conditions. Copper increases TNPD and reduces ND, consistent with increased inter-subunit separation. smND-extracted oligomer populations (c) and weighted average subunits per complex (\(\bar{N}\), d) show significant Cu-dependent de-trimerization of CTR1mEos. e Trimer percentages estimated with two dissociation bounds—Model 1 (T → M + D) and Model 2 (T → 3 M)—both indicate reduced trimer content with copper. Same analyses for CTR1(M150L)mEos show no Cu-dependent change in TNPD (f), ND (g), oligomer populations (h), \(\bar{N}\) (i), nor trimer fraction (j) in rab5+ areas. Data are from three independent experiments; graphs (b, d, e, g, i, j) show mean ± SEM. n = 6 (WT-Basal), 6 (WT-Cu), 6 (M150L-Basal), 9 (M150L-Cu). d, i Two-tailed Student’s t tests; e, j ordinary one-way ANOVA with Fisher’s LSD post-hoc; exact p values indicated.
CTR1(M150L)mEos variant lacks Cu-induced de-trimerization and endocytosis
Previous studies have shown that the mutation of methionine within the copper-binding motif M150xxxM154 disrupts copper-induced endocytosis. This motif forms an intramembrane pore essential for copper coordination in the trimeric CTR1 structure19. The M150L mutation, which stabilizes the trimer, led us to investigate its impact on CTR1’s oligomer dynamics and its connection to endocytosis.
We created a CTR1mEos variant with the M150L mutation (CTR1(M150L)mEos, Fig. 2a) and characterized its copper transport and endocytosis capacity. Biochemical results of CTR1(M150L)mEos showed a deficiency in Cu uptake and endocytosis. ICP-MS data of cells transfected with CTR1(M150L)mEos showed no significant changes in intracellular Cu levels compared to mEos4b controls in basal and Cu-stressed conditions (Supplementary Fig. 1b), confirming that the M150L mutation disrupted CTR1-mediated copper uptake. Surface biotinylation studies showed no change in the surface abundance of CTR1(M150L)mEos after 30 min of copper stimulation for (Supplementary Fig. 1c), consistent with previous findings that the M150 mutation impairs Cu-stimulated endocytosis.
Analyses of TNPD and PND distributions revealed no significant changes in CTR1(M150L)mEos ‘s oligomeric states in response to copper stress (Fig. 3f, g). The smND showed that the extent of Cu-induced de-trimerization for the CTR1(M150L)mEos (3%) and the change of \(\bar{N}\) (\(\Delta \bar{N}\) = −0.1) was sharply reduced relative to the wild-type CTR1mEos (21% and \(\Delta \bar{N}\) as −0.44, Fig. 3c–e, h–j).
These findings indicate that the M150L mutation prevents both Cu-induced de-trimerization and CTR1 endocytosis, supporting the connections between these processes. However, before attributing the observed effects solely to changes in CTR1’s oligomeric states, we examined the broader landscape of cellular endocytosis under copper stress. This is necessary to discern whether copper’s influence exclusively CTR1 or affects more generally the cell’s endocytic machinery.
Cu stress selectively reduces CTR1 density without affecting global endocytosis
To explore the possibility that copper might influence protein endocytosis globally, we labeled cell surface proteins with wheat germ agglutinin (WGA), a general membrane protein marker, and examined the WGA uptake after copper treatments. The same copper treatment (100 μM CuCl2 for 15 min) that triggers endocytosis of CTR1 did not significantly increase in global endocytosis, as evidenced by unchanged sizes and numbers of WGA-positive puncta (Fig. 4a, b).
WGA-labeled puncta area (a) and density (b) under no endocytosis control, basal conditions, and Cu-stressed conditions show no basal vs Cu difference, indicating copper does not broadly affect global endocytosis. Rab5+ puncta area (c) and density (d) in COS7 cells expressing CTR1mEos and CTR1(M150L)mEos are unchanged by copper. Density of CTR1 in Rab5+ (e) and Rab5⁻ (f) regions shows downward cell-based trends for WT with copper and directionally smaller changes for CTR1(M150L). In (a, b): n = 26 (negative control), 41 (Basal), 43 (Cu). In (c, d): n = 26 (WT-Basal), 31 (WT-Cu), 29 (M150L-Basal), 38 (M150L-Cu). In (e, f): n = 6 (WT-Basal), 6 (WT-Cu), 6 (M150L-Basal), 9 (M150L-Cu). Mean ± SEM; ordinary one-way ANOVA with Fisher’s LSD post-hoc; p values shown. Rab5⁻ denotes areas outside the Rab5⁺ segmentation of the same cell, matched in size.
We then focused on Rab5 GTPase, a marker for early endosomes27,33 and examined the steady-state distribution of Rab5 on the plasma membrane in COS7 cells expressing either the wild-type CTR1 or the M150L mutant after copper treatment. No significant changes were observed in the Rab5+ puncta size or number, suggesting that neither copper nor CTR1 expression altered Rab5-associated endocytic processes (Fig. 4c, d).
Using a cell-based analysis, we found that copper treatment was associated with downward, non-significant trends in surface CTR1 density both in Rab5⁺ regions and in Rab5⁻ regions (areas lacking Rab5 signal) for the wild-type. The endocytosis-deficient CTR1(M150L) mutant showed similarly directed but attenuated trends across both regions (Fig. 4e, f). Despite these interesting trends, the lack of statistical significance prevents pathway-specific conclusions from density alone. Notably, decreases outside Rab5⁺ regions could reflect either global surface depletion secondary to Rab5-associated internalization (reducing the overall pool), an additional Rab5-independent process, or both; the present data do not distinguish among these mechanisms. When considered alongside our single-molecule evidence that copper rapidly induces CTR1 monomerization prior to endocytosis, these observations align with a working model in which elevated intracellular copper precedes CTR1 monomerization and is accompanied by a shift in surface distribution; however, targeted experiments will be required to demonstrate any Rab5-independent contribution.
Intracellular Cu triggers compartment-specific CTR1 dissociation for cell survival
Our smND results (Fig. 3c–e) demonstrate that CTR1 exists in a dynamic equilibrium of different oligomeric states and shifts toward the monomeric state in response to elevated copper levels, which trigger endocytosis. While molecular dynamics simulations suggested that both the M150 mutation and copper binding at specific sites (M150 and M154) stabilize CTR1 trimers, experimental observations revealed a contrasting phenomenon: copper induces de-trimerization of wild-type CTR1 at early endocytic areas, a response blocked in the M150L mutant. This raises a key question: is endocytosis triggered directly by copper binding at Met150, or does the M150L mutant fail to internalize simply because it blocks copper uptake and prevents the intracellular signal required for endocytosis?
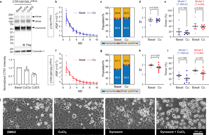
To distinguish between structural stabilization and cytosolic signaling as the cause of impaired endocytosis in the M150L mutant, we conducted additional experiments using a membrane-permeable copper ionophores, Cu-elesclomol (CuES)34,35. These reagents bypass CTR1-mediated uptake and directly elevate intracellular copper levels. The biotinylation assay shows that, in contrast to CuCl₂ fails to trigger internalization of CTR1(M150L), cells treated with CuES robustly demonstrated decrease of surface CTR1 populations. This indicates a restoration of the mutant’s ability to internalize (Fig. 5a). Computational energy calculations reveal substantial intrinsic stability of the CTR1 trimer (dissociation energy 34.56 kcal/mol plus ΔΔG 9.62 kcal/mol), indicating that physiological dissociation under copper stress likely involves additional intracellular effectors or mechanical forces supplied by the recruited endocytic machinery. Thus, the key role of Met150 lies in enabling copper permeation, not in acting as a sensor or trigger itself.
a Surface biotinylation of the CTR1(M150L)mEos under indicated treatments. Quantification (normalized to Caveolin-1) shows 100 µM CuCl₂ alone does not reduce surface CTR1(M150L), whereas 2 µM Cu-elesclomol (CuES) restores internalization, indicating intracellular copper suffices for endocytosis. smND analysis in Rab5⁻ regions (areas outside the Rab5⁺ mask of the same cell, matched in size) for WT CTR1mEos: ND distributions (b), oligomer populations (c), N̄ (d), and model-bounded trimer estimates (e) show only small, within-uncertainty shifts with copper. f–i Same analyses for CTR1(M150L)mEos: overall changes are minimal; an apparent decrease in trimer fraction in Rab5⁻ did not reach statistical significance. Together with Fig. 3 (Rab5⁺), these results support copper-associated dissociation occurring primarily at or near Rab5⁺ compartments. j Bright-field images after 24 h treatment with vehicle, CuCl₂, Dynasore, or both. Pronounced loss of viability appears only with Dynasore+Cu, consistent with endocytosis blockade sensitizing cells to copper-induced death. All graphs show mean ± SEM. (a n = 3. Uncropped blots in Supplementary Fig. 5. smND panels (b–i): data from three independent experiments; n = 5 (WT-Basal), 6 (WT-Cu), 6 (M150L-Basal), 8 (M150L-Cu). d, h two-tailed Student’s t test; e, i one-way ANOVA with Fisher’s LSD post-hoc; exact p values shown.
To further delineate compartment-specific differences in CTR1 oligomerization upon copper stress, we compared CTR1 trimer populations in Rab5+ and Rab5– regions. WT CTR1 demonstrated a substantial and statistically significant reduction in trimer content within Rab5+ compartments (from ~63% to ~42%, Fig. 3c–e). Conversely, Rab5– areas exhibited only minor oligomeric shifts (from ~35% to ~33%, within smND uncertainty, Fig. 5b–e). These data imply that CTR1 dissociation primarily occurs at or near Rab5+ compartments, with Rab5– areas likely reflecting secondary equilibria or diffusional redistribution. For the endocytosis-deficient CTR1(M150L) mutant, changes in Rab5⁺ were minimal, and Rab5⁻ exhibited an apparent reduction that did not reach significance (Fig. 5g–i); accordingly, we do not infer compartment-specific dissociation for the mutant. Overall, the wild-type pattern supports Rab5-proximal dissociation, while the M150L data remains inconclusive for Rab5⁻ despite a visually larger decrease.
Finally, to directly test the functional importance of endocytosis as an essential protective pathway, we inhibited internalization using the dynamin inhibitor Dynasore during copper stress. Our results show a strong synergistic cytotoxicity of copper stress and endocytic blockage. As shown in Fig. 5j, after 24 h, treatment with either 100 µM CuCl₂ or 80 µM Dynasore alone had a moderate impact on cell viability. In contrast, blocking endocytosis with Dynasore prior to copper exposure led to a profound loss of cell viability, with cells appearing rounded and detached. These results demonstrate that a functional endocytic pathway is also critical for protecting cells from acute copper toxicity.
Discussion
Missing players in copper driven CTR1 de-trimerization and endocytosis
Building on our results, a plausible model is that intracellular copper, transported through CTR1, is sensed by a downstream factor that recruits endocytic components to the intracellular region of CTR1. The YNSM motif, located in the cytosolic loop of CTR1 (residues 103–106, Fig. 1a), has been proposed as a potential docking site for endocytic machinery36. This recruitment may generate the mechanical force or conformational change necessary to destabilize the trimer and promote the shift toward the monomeric state. In this model, copper binding at Met150 and Met154, located within the transmembrane domain, serves to coordinate Cu⁺ and facilitate transport. Binding at these sites stabilizes the trimer structure under basal conditions, consistent with our MD simulations. However, when intracellular copper rises to a threshold, endocytic recruitment is activated, leading to regulated trimer dissociation and internalization. This framework explains how CTR1 can remain trimeric during normal transport yet undergo de-trimerization once copper homeostasis is threatened. In the M150L mutant, copper coordination and transport are disrupted, so intracellular copper does not rise, and the endocytic machinery is not engaged—leaving the trimer structurally intact and endocytosis blocked.
Benefits of CTR1 de-trimerization in copper regulation
It is well known that CTR1 internalization is mainly through clathrin-coated vesicles which emerge at the plasma membrane as clathrin-coated pits (CCPs) and later migrate into cytoplasm after scission. Studies using TIRF microscopy to track CCPs have revealed that a significant proportion of clathrin-coated structures on the plasma membrane were in the “before scission” stage due to their longer lifetimes. This stage includes the recruitment of clathrin and adaptor proteins, invagination of the plasma membrane, and assembly of the coated pit. After scission from the plasma membrane, these vesicles stay within 200 nm of the membrane for just a few seconds, and then move deeper into the cytoplasm beyond the TIRF detection field37,38,39,40. Given the brief surface duration of nascent clathrin-coated vesicles at the surface, we estimate that most CTR1 (>90%) detected in our system under steady-state conditions were the populations remaining on the plasma membrane before being internalized. Therefore, our observation of CTR1 de-trimerization is likely captured events in this longer-lasting “pre-scission” phase, suggesting that de-trimerization is a faster process than endocytosis.
From a broader perspective, CTR1’s ability to dissociate into monomers under elevated intracellular copper may act as a rapid regulatory response that limits copper overload by reducing the number of active transport sites. However, if these monomers were to persist on the plasma membrane, they could potentially re-assemble into functional trimers, counteracting the initial protective effect. Our functional data support this model, showing that when endocytosis is blocked with Dynasore, cells become hypersensitive to copper toxicity (Fig. 5j). This suggests a cooperative defense: CTR1 monomerization may provide a rapid stopgap, while endocytosis may supply the follow-through by reducing residual surface CTR1 to maintain suppressed copper uptake.
Additionally, copper can be transported into the cytoplasm across the lipid-bilayer either at the plasma membrane or at the internalized vesicles when functional transporters are still present on the membrane (Fig. 6)41,42. Therefore, de-trimerization of CTR1 within endocytic vesicles could prevent copper within the vesicle from entering the cell, providing another layer of copper regulation.
(Left) Under basal conditions, CTR1 exists in a dynamic equilibrium on the plasma membrane, predominantly as functional, copper-transporting trimers. A low level of constitutive, copper-independent endocytosis delivers CTR1 to early endosomes, from which it can be recycled back to the plasma membrane. (Right) Under copper-stress, elevated intracellular copper is proposed to trigger the recruitment of unknown proteins to CTR1. This interaction is proposed to initiate de-trimerization of CTR1 into non-functional monomers and dimers, which may rapidly attenuate copper transport. These de-oligomerized transporters are then cleared from the plasma membrane via a copper-dependent pathway, forming early endosomes marked by Rab5. Subsequently, the transporter is targeted for degradation, providing a long-term mechanism to reduce the cell’s copper uptake capacity and prevent toxicity.
Overall, our results highlight that CTR1 not only transports copper but actively adjusts its structural configuration to manage copper levels effectively, particularly at early endocytic areas. CTR1 monomerization precedes and is associated with endocytic processes implicated in copper homeostasis43, supporting a role for structural dynamics in CTR1 function. Although our study reveals that elevated intracellular copper induces CTR1 monomerization that precedes and is associated with endocytosis, the precise molecular players facilitating this structural transition remain unidentified. We hypothesize the involvement of intracellular sensors or adaptor proteins interacting with CTR1’s cytosolic domain in response to elevated copper levels. Identifying these components is beyond the current study’s scope and will require future proteomic or genetic screening approaches, such as CRISPR-based identification or affinity pull-down mass spectrometry.
Limitations of the study
This study offers key insights into CTR1’s structural dynamics using SMLM and smND assays, which allow us to resolve CTR1 oligomeric states with high spatial accuracy in situ, linking these changes to copper regulation and endocytosis. The ND distribution indicates that most CTR1 subunits have fewer than five neighbors, effectively ruling out the possibility of clustering that could distort the results. Our controls using TacmEos and Tac2mEos also confirm that the mEos4b tags do not interfere with oligomerization, ensuring that the observed CTR1 states are genuine and not artifacts of tag interactions. A key strength of the smND method is that its theoretical framework explicitly accounts for the incomplete detection of fluorophores (e.g., a photo-activation efficiency for mEos proteins of ~40–50%)44. By modeling the probable number of detected subunits for each oligomeric state, the method can robustly determine oligomeric populations even when not all subunits within a complex are localized.
Despite these strengths, one notable limitation of our study is that all experiments were conducted in fixed samples, which restricts us to quantifying only the steady-state status of CTR1 complexes and cannot capture real-time dissociation kinetics. This restricts our ability to observe the dynamic transitions of CTR1 during copper uptake. Addressing these limitations in future studies will be crucial to fully understand CTR1’s role in copper regulation.
The smND assay inherently provides an oligomeric state quantification accuracy within ~10%. Thus, observed dimer populations below or near this threshold must be interpreted cautiously, reflecting the assay’s resolution limits rather than definitive biological variability. Although the method does not directly resolve proteins smaller than its ~10 nm resolution limit, it effectively discriminates oligomeric states through spatial distribution patterns, and reliably distinguishing monomers from higher-order oligomers like trimers. In addition to our smND assay, alternative single-molecule methodologies, such as qPALM, offer complementary approaches by counting fluorescence bursts per cluster. qPALM leverages the stochastic photophysical behavior of fluorescent proteins, such as blinking and photoactivation, to determine stoichiometry, accounting for factors like incomplete labeling via calibration with well-characterized monomeric or dimeric ref. 45,46. While qPALM can yield direct stoichiometry, it often requires low expression levels to separate clusters spatially, and accurate calibration controls for blinking behavior. By contrast, smND infers oligomeric states from local neighbor densities, enabling analysis of multi-state protein complexes (e.g., monomers, dimers, trimers) even at moderate expression levels. Both approaches leverage single-molecule resolution in intact cells and can be complementary in dissecting complex equilibrium mixtures.
Methods
Human cell lines
HEK293 and COS7 cells were purchased from ATCC for all the cellular experiments performed in the study. The cell lines were examined frequently under the microscope for proper morphology, but they were not authenticated. They were maintained in Dulbecco’s Modified Eagle’s Medium (DMEM) (Gibco 11965126) supplemented with 10% fetal bovine serum (SAFC #12306 C), 1× GlutaMax (Gibco 35050061), and 1× sodium pyruvate (Gibco 11360070), at 37 °C in a 5% CO2 ambient humidified incubator.
General reagents
Most of the general reagents were obtained from Sigma Aldrich and Thermo Fisher Scientific unless otherwise mentioned.
Plasmid constructions and sample preparation
DNA plasmid construction
The internal tagged CTR1mEos construct was generated by directly engineering the source hCTR1 plasmid (RC201980) which originally harbored human CTR1 fused with a Myc-DDK-tag at the C-terminus. The coding region of CTR1 (amino acid 185–190) and the following Myc-DDK-tag in the source plasmid was first removed by EcoRV digestion and replaced with the polymerase chain reaction (PCR)-amplified mEos4b-Flag fragment (Oligo #1 and #2, Supplementary Table 1) by using the NEBuilder HiFi DNA Assembly Cloning Kit (New England Biolabs E5520S). The resulting plasmid was linearized again by PmeI digestion, and the coding region of hCTR1 amino acids 185–190 with a stop codon was then restored at the C-terminus of the mEos4b-Flag through single-strand DNA assembling (Oligo #3, Supplementary Table 1). This modification resulted in a final construct with mEos4b-Flag internal insertion and kept 188HCH domain at the fusion protein’s C-terminus.
The Cu-transfer deficient mutant construct, CTR1(M150L)mEos, was further generated by site-directed mutagenesis (Oligo #4 and #5, Supplementary Table 1) using Q5 site-directed mutagenesis kit (New England Biolab E0554S) following the manufacturer’s instructions.
The plasmid expressing CTLA4mEos was constructed by replacing the mEos2 fluorescent protein in the original plasmid pirespuro2-CTLA4-mEos2, a kind gift from Dr. Mike Heilemann (Addgene plasmid # 98285; RRID:Addgene_98285)47, with PCR-amplified mEos4b-Flag fragment (oligo #6 and #7, Supplementary Table 1) between the AgeI and NotI restriction sites for experimental consistency with our other constructs.
Plasmids expressing membrane-anchored single or tandem mEos4b were constructed to validate the smND assay. First, the Tac-mEos4b (TacmEos) construct was generated by inserting a PCR-amplified mEos4b-Flag fragment (oligo #8 and #9, Supplementary Table 1) into a pcDNA3.1/Zeo(-) plasmid which harbored the interleukin-2 receptor α (Tac) extracellular and transmembrane domains (amino acids 1–262, a gift from Dr. Chin-Yin Tai48,49) between EcoRI and BamHI. Then another mEos4b fragment was PCR amplified (oligo #10 and #11, Supplementary Table 1) and cloned into the TacmE plasmid between NotI and EcoRI to generate the Tac-mEos4b-mEos4b (Tac2mEos) construct. Plasmid expression CTLA4mEos were constructed by replacing mEos2 in the original plasmid with mEos4b between AgeI and NotI for experimental consistency. All plasmids were confirmed by Sanger sequencing prior to use.
Cell preparations and transfection
For imaging experiments, 1.5 × 105 COS7 cells were transfected with 1 μg plasmid DNA, either CTR1mEos or CTR1(M150L)mEos using Lipofectamine 2000 (Invitrogen 11668019) for 1 day. The next day, the cells in a 35-mm dish were detached using 300 μl TrypLE Express (Gibco 12604013) and then re-plated onto a custom-made, poly-L-lysine (Sigma P2636) coated glass-bottom imaging chamber made by no. 1.5H cover glass at a density of 10,000 cells/cm2 and grown in complete DMEM medium without phenol red (Gibco 31053028) for 2 days. Before imaging, cells were treated with or without 100 μM CuCl2 (Sigma C3279) in a complete growth medium for 15 min to induce CTR1 internalization. Cells were then fixed in 4% paraformaldehyde (Electron Microscopy Sciences 15710) in PBS at room temperature for 15 min.
Immunofluorescence staining and immunoblotting
For immunofluorescence staining, COS7 cells transfected with indicated plasmids were grown on a poly-L-lysin coated glass-bottom imaging chamber with 10,000 cells/cm2. Following specific copper treatments, cells were washed 3 times with ice-cold phosphate buffer saline (PBS) and fixed in 4% paraformaldehyde/PBS at room temperature for 20 min. Cells were permeabilized with 0.1% Triton X-100 prepared in the blocking buffer (2% bovine serum albumin (Sigma A7906), 4% normal goat serum (Gibco 16210064) in PBS) at room temperature for 20 min, and then further incubated in the blocking buffer for 30 minutes, followed by incubated with anti-Rab5 antibody (C8B1, Cell Signaling Technology 3547; 1:200 dilution) overnight at 4 °C. After 3 times of wash with PBS, cells were probed with Alexa Fluor™ 633-conjugated secondary antibodies (Thermo Fisher Scientific A-21071; 1:500 dilution) for an additional 2 h at room temperature. After three final washes with PBS, the cells were ready for imaging.
For immunoblotting, cells were harvested in the lysis buffer (25 mM Tris pH 7.4, 150 mM NaCl, 0.1% SDS, 1% Triton-X-100 and 1x Halt Protease inhibitors cocktail (Thermo Scientific)) and incubated on ice for 60 min for collecting total proteins. Alternatively, the Mem-PER™ Plus Membrane Protein Extraction Kit (Thermo Scientific) was employed for collecting subcellular fractionated proteins. Cell lysates were further centrifugated at 16,000 ×g for 15 min to remove insoluble substances. The protein concentrations were determined by BCA protein assay. Equal amounts of protein were prepared in Laemmli SDS sample buffer containing 2.5% β-mercaptoethanol, heated at 70 °C for 5 min, and resolved in SDS-PAGE followed by transferred onto a PVDF membrane for immunoblotting. Anti-Flag mouse IgG (Sigma-Aldrich F1804, 1:1000 dilution), anti-Flag rabbit IgG (Rockland 600-401-383, 1:2500 dilution) or anti-SLC31A1/CTR1 rabbit IgG (Abcam ab129067, 1:1000 dilution) were used as primary antibodies and horseradish peroxidase (HRP)-conjugated anti-mouse or -rabbit IgG (Jackson ImmunoResearch Lab, 1:10000 dilution) was used as the secondary antibody. The blots were developed in ImmobilonTM Western Chemiluminescent HRP Substrate (Millipore) and visualized by using ChemiDoc Imaging SystemTM (BioRad). The same blots were stripped and re-probed with anti-β-Actin (Sigma-Aldrich A5441, 1:5000 dilution), anti-Caveolin-1 rabbit IgG (Cell Signaling Technology 3267, 1:1000 dilution) or anti-Na+/K+-ATPase alpha1 IgG (Santa Cruze sc-21712, 1:1000 dilution) as a loading control. The band densitometry were quantified by using ImageLab SoftwareTM (BioRad) or ImageJ (NIH). The specificity of the anti-Flag and anti-CTR1 antibodies were validated along with our experiments. (Supplementary Fig. 1) The validation information of all the antibodies used in this study is also provided in Supplementary Table 2.
Functionality assays
Surface biotinylation
To measure the abundance of the CTR1 protein on the cell surface under various stress conditions, HEK293 or COS7 cells were transfected with tagged constructs (i.e., CTR1mEos or CTR1(M150L)mEos) using Lipofectamine 2000 (Invitrogen 11668019) following the manufacturer’s instructions. After 48 h of transfection, cells were treated with either CuCl2 or bathocuproinedisulfonic acid (BCS) to a final concentration of 50 μM or 100 μM, respectively, in the culture medium for 30 min. For ionophore treatment, CuES was freshly prepared by mixing elesclomol with equimolar amounts of CuCl2 in the tube for 5 min. The resulting complex was then applied to culture medium to a final concentration of 2 µM.
After treatment, surface proteins were labeled by 0.5 µg/mL EZ-Link™ sulfo-NHS-SS-biotin (Thermo Scientific 21331) on ice for 30 min. Cells were rinsed with an excess amount of 200 mM glycine to quench the excess reactive amine group on ice for an additional 15 min. The cells were then harvested in the lysis buffer (0.1% SDS, 1% Triton-X-100, and 1X Halt Protease inhibitor cocktail in PBS), followed by incubation at 4 °C with rotation for 60 min. For each 35-mm dish, 250–300 µL of lysis buffer was used, while for each 60-mm dish, 500 µL of lysis buffer was applied. The insoluble material was removed by centrifugation at 16,000 × g for 15 min. Protein concentrations were determined by BCA protein assay.
Equal amounts of total proteins from each sample were incubated with 50 µl Pierce™ NeutrAvidin™ agarose beads (Thermo Scientific 29200) at 4 °C overnight with rotation to bind the biotinylated proteins. The beads were washed with 1 mL lysis buffer three times to remove non-specific binding. The bound proteins were dissociated in 30 µl of 2X Laemmli SDS-sample buffer and resolved by immunoblotting, using an anti-Flag polyclonal antibody (Rockland 600-401-383) to detect the tagged CTR1 proteins. The same blots were re-probed with Na/K ATPase α1 (Santa Cruz sc-21712) or Caveolin-1 (Cell Signaling Technology 3267) antibodies as a loading control.
Plasma membrane fractionation and blue-native PAGE
To characterize the oligomeric property of CTR1mEos fusion proteins, COS7 cells were transfected with either non-tagged CTR1 (CTR1*) or mEos4b-tagged variants and treated with 100 µl CuCl2 as previously described. Following treatment, plasma membrane fraction were isolated using Yamamoto’s protocol with minor modifications50. The membrane fractions were solubilized with a native-compatible buffer containing 50 mM NaCl, 50 mM Imidazole/HCl, pH 7.0, 2 mM 6-aminohexanoic acid, 1 mM EDTA, 1x Protease Inhibitors, and 4.4% digitonin. The solubilized plasma fractions were mixed with Coomassie Brilliant Blue G-250 and resolved by blue-native PAGE following Wittig’s protocol51. To immunodetect CTR1, the gel was incubated in 1% SDS with1% β-mercaptoethanol for 10 min. Proteins were then transferred to a PVDF membrane and probed with CTR1 antibody following standard immunoblotting procedures.
WGA surface labeling
To identify newly internalized vesicles that originated from the plasma membrane, we labeled cells with Alexa Fluor™ 555 or Alexa Fluor™ 647-conjugated WGA (Invitrogen W32466 or W32466) following the manufacturer’s instructions before inducing endocytosis. In preparation, cells expressing CTR1mEos or CTR1(M150L)mEos were grown in serum-free and phenol red-free DMEM medium (Gibco 31053028) with 50 μg/mL cycloheximide (CHX, Sigma C1988) for 1 h at 37 °C. This treatment halted new protein synthesis and was followed by chilling on ice to suspend ongoing endocytosis. Cells were rinsed twice with ice-cold HBSS (Gibco 14175095) and incubated with WGA at a concentration of 2.5 μg/mL in HBSS on ice for 10 min. After removing excess staining solution with three rinses in ice-cold HBSS, the cells were incubated in complete growth medium containing serum and either just CHX (for basal conditions) or CHX plus Cu (for Cu-stressed conditions) to trigger endocytosis at 37 °C for 15 min. Cells were then rinsed twice with ice-cold PBS and fixed with 3% paraformaldehyde (Electron Microscopy Sciences 15710) and 0.1% glutaraldehyde (Electron Microscopy Sciences 16365) in PBS. Approximately 1–1.5 mL of fixation buffer was applied to the 35-mm glass bottom dish, ensuring it completely covered the surface. After fixation, the cells were washed again with PBS before imaging using a wild-field epi-fluorescence microscope (Olympus CKX53) under 40× Objective (Olympus LUCPLFLN40XRC) for quantifying global endocytosis. The success of WGA-labeling and detecting internalization was demonstrated by the representative single section images taken by using confocal microscopy (Olympus FV3000).
Inductively coupled plasma mass spectrometry (ICP-MS)
HEK293 cells expressing CTR1mEos or CTR1(M150L)mEos were used to quantify the intracellular Cu levels. HEK293 cells were exposed to 50 μM CuCl2 for either 30 or 60 min. After treatment, cells were scraped into PBS and collected by centrifugation at 1000 × g for 5 min. The cell pellet was digested in 50 μL of ultrapure 70% HNO3, heated at 70 °C for 30 min and then at 95 °C for an additional 2 hrs. Samples were left to cool down naturally to room temperature overnight to achieve complete mineralization.
Mineralized samples were further diluted in ultrapure water to ensure the final HNO3 concentrations were below 2%. These samples were then analyzed using a triple quadrupole inductively coupled plasma–mass spectrometry (Agilent 8800 ICP-QQQMS). The analysis focused on isotopes 63Cu and 65Cu in helium MS/MS mode, and 32S and 34S in oxygen MS/MS mode, to ensure precise detection. Copper concentrations were determined against standard curves and the values obtained were normalized to the total sulfur content within the same samples, as assessed by ICP-MS, to ensure accuracy in quantification.
Cell viability assay
To assess cell viability under copper stress with endocytosis inhibition, COS7 cells were seeded in multi-well plates and cultured in DMEM medium containing 10% FBS overnight to ~70% confluency. The Cells were then serum-starved for 2 h before being treated with either 80 µM Dynasore (Calbiochem 324410) or an equivalent volume of the vehicle, DMSO (final 0.2%, VWR 97063-136) for an additional 30 minutes. Subsequently, copper stress was induced by adding CuCl₂ to a final concentration of 100 µM in the medium containing 1% FBS. Cell viability was assessed after 24 h by bright-field microscopy. Adherent cells were considered viable, whereas non-adherent, rounded cells were classified as non-viable.
To avoid transport-deficiency confounding, we did not pursue a WT versus CTR1(M150L) cell-death comparison, because CTR1(M150L) fails to accumulate intracellular copper under challenge and any survival difference would be dominated by reduced Cu entry rather than oligomerization or endocytosis per se.
Structural conformation modeling and thermodynamic simulation analysis
Modeling and optimization of human CTR1 trimer structure
The copper transporter is a highly conserved protein across different species7,10,11, with the protein sequences of human CTR1 and Salmo salar (Atlantic salmon) Ctr1 being 77% identical. This high degree of conservation makes the X-ray structure of Salmo salar Ctr1 (sCtr1) an excellent template for modeling the human protein. To construct the trimeric structure of human CTR1 and its relevant mutants, we used the monomeric structure of sCtr1 (PDB ID: 6M97 for the copper-free form and 6M98 for the copper-bound form, with Cu+ present at the locations corresponding to human CTR1 M150 and M154) as templates for the SWISS-Model7,52. Using PyMol53,54,55,56, we aligned three copies of the predicted monomeric human CTR1 structure to the trimeric complex of sCtr1. This alignment resulted in a modeled trimeric structure of human CTR1, leveraging the structural information from the highly conserved sCtr1 to provide a reliable representation of the human protein.
Note that the published sCtr1 has an N-terminal (residues 1–40) truncation and a thermostabilized apocytochrome BRIL replacement at the intracellular loop (residues 94–120) of the original sCtr1 polypeptide7. To accurately represent the human CTR1 structure, we removed the extra polypeptide of BRIL and added back the missing residues in the crystal structure using Modeller57.
To ensure the structural viability of the human CTR1 model, an extensive structural integrity analysis was conducted using the Gaia server56, which revealed multiple steric clashes among atoms. To address these issues and ensure the model’s viability for further studies, Chiron53 was employed to efficiently address and resolve these clashes, optimizing the modeled CTR1 for further studies.
Evaluating CTR1 stability through computational mutagenesis
To evaluate the thermodynamic stability of wild-type CTR1, we used FoldX to estimate the dissociation energy of its trimeric structure20. FoldX calculated the binding energies between subunit pairs, namely A-B, B-C, and A-C, as −11.19 kcal/mol, −11.29 kcal/mol, and −12.08 kcal/mol, respectively. The total dissociation energy, obtained by summing these pairwise interactions, was ~34.56 kcal/mol, representing the energetic cost required to fully dissociate the trimer into individual subunits. Computational mutagenesis was employed using the software Eris21, a sophisticated tool designed for virtual mutagenesis and thermodynamic analysis. We used Eris to substitute the amino acid methionine at position 150 with leucine (M150L) and alanine (M150A) to assess their impact on the protein’s stability. The method hinges on the calculation of the change in free energy (ΔΔG) relative to the wild-type CTR1, providing a quantitative measure of the mutations’ effects.
Eris executes this analysis by initially repacking the side chains of the mutated sites and then employing discrete molecular dynamics (DMD) simulations to optimize the protein’s entire structure58,59,60,61. Eris calculates the free energy of the entire structure before and after the simulation. The discrepancy in free energy values serves as an indicator of how each mutation influences the overall stability of CTR1. Eris employs the Medusa force field, a physics-based energy function that accounts for key molecular interactions. These include both attractive and repulsive van der Waals forces, solvation energies, and hydrogen bonding—within the backbone, between side chains, and between side chains and the backbone. The force field also incorporates side-chain rotamer preferences based on backbone φ and ψ dihedral angles. The Met–Cu(I) interaction is modeled within the Medusa framework. Force fields are parameterized by training their energy terms, such as van der Waals and solvation, on high-resolution protein structures, ensuring that the native amino acid sequences possess the lowest free energy62.
Molecular dynamics simulations
To simulate CTR1 in a cellular context for analyzing CTR1 protein dynamics in membrane environments, we embedded CTR1 into a membrane and added counterions using Charmm-GUI63. The membrane boundaries are between residues A66 and S97, Q125 and M154, and G158 and V181 on each chain of the trimer. The constructed membrane comprised of 80% POPC (1-palmitoyl-2-oleoyl-sn-glycero-3-phosphocholine) and 20% cholesterol, reflecting a biologically relevant composition.
Molecular dynamics simulations were performed using the PMEMD.CUDA program in Amber 1864. We utilized the Amber force field, which includes well-validated parameters for Cu(I) coordination65. The protein was parameterized using the ff14SB force field, with the TIP3P water model and Li–Merz parameters for monovalent transition metal cations. The simulations utilized a 2-fs time step, maintained the conditions of constant pressure (1 bar), and achieved the temperature (300 K) by using the isothermal-isobaric (NPT) ensemble. To ensure charge neutrality in the system, sodium ions were introduced, along with additional Na+ and Cl- ions, to achieve a physiological ion concentration of ~0.15 M.
The initial simulation phase spanned 50,000 steps, equivalent to 100 ns, providing preliminary data on root-mean-square fluctuation (RMSF) and unadjusted root-mean-square deviation (RMSD) metrics. Subsequently, the first 50 ns of RMSD data were discarded to allow for system equilibration. The simulation was then extended by an additional 800 ns, enabling a more precise determination of RMSD and RMSF values. These measurements were computed using the Cpptraj tool within the Amber 18 framework, facilitating a comprehensive analysis of protein dynamics and stability within the membrane environment.
Single molecule localization microscopy (SMLM) and image analysis
Microscope setup
All single-molecule fluorescence experiments were conducted on an inverted fluorescence microscope (Olympus IX83) with the excitation and emission light paths detailed in Supplementary Fig. 3a, and Supplementary Table 1. In the excitation path, lasers with wavelengths of 405 nm, 488 nm, 552 nm, and 640 nm (Coherent, Inc.) were coaxially aligned using a series of long-pass dichroic mirrors (Chroma Tech. Co., ZT458-UF1, ZT488-UF2, and ZT532rdc-UF2). The laser power density for each wavelength was finely tuned using a combination of a half waveplate and a polarizer pair, optimizing conditions for the activation and detection of single molecules. These lasers were directed into the microscope via the backport and focused through a high numerical aperture objective (Olympus, UAPON 100X, N.A. = 1.49) to excite the fluorescent dyes or proteins under study. The typical laser spot size at the sample focal plane is ~60 μm in diameter. The power density of 405, 488, 552, and 640 nm lasers is 0.0708 W/cm2, 513 W/cm2, 184 W/cm2, and 251 W/cm2, respectively. In the emission path, the fluorescent signals from the excited fluorescent dyes or proteins were then collected by the objective and relayed to a highly sensitive CMOS camera for detection (Teledyne Photometric Inc.).
Quantifying TIRF illumination depth
To accurately quantify the evanescent field strength of our TIRF microscopy, we employed the raisin-cake scanning method (Supplementary Fig. 3b), which involves plotting field strength against z-depth to reveal the penetration depth of the evanescent field66.
We used 100 nm gold nanospheres as location markers, utilizing their scattering intensities to indicate evanescent field strength. The calibration slide was prepared by mixing 200 µL of a sonicated gold nanosphere solution with 1% agarose gel (0.005 g agarose in 500 µL ultrapure water). This mixture was then heated for 30 s in a microwave with a Petri dish water bath and allowed to cool to room temperature, ensuring even distribution and stability of the markers for imaging.
Imaging began with bright-field microscopy to identify the rough lateral locations of gold nanospheres on the glass coverslip surface. The z-location of each gold marker was then determined by re-imaging the sample under fluorescent mode with a 488 nm laser in epi-illumination, scanning from the bottom to the top of a 3 µm range in 10 nm steps. The scattering intensity of each gold nanosphere at each z-location was recorded. Summing the z-image stack from the epi movie revealed a clear point spread function (PSF) for each gold nanosphere. We calculated the center in the x and y dimensions and analyzed the mean intensity within a 3 × 3 pixel area along the z-stack to construct an intensity versus z trajectory. This trajectory’s peak represents the tightest focus of each gold nanosphere. To obtain the precise z location, each trajectory was fitted with a Gaussian function (Supplementary Fig. 3c). This single nanosphere-based analysis was repeated for ~84 gold nanospheres within the 400 nm-wide field of view.
To correct the slight tilt in our system (Supplementary Fig. 3d), we fit the z locations with the equation “z0 = ax + by + c” and subtracting z0 from all gold nanospheres. For assessing the evanescent field strength, the calibration slide was re-imaged under TIRF mode near the z0 plane. We conducted a 500 nm z-scan under TIRF configuration to identify the brightest gold nanospheres, which helped eliminate the influence of inhomogeneous objective focus volume and the tilted coverslip. After identifying the gold nanospheres with the brightest intensity at a given z from the z stack, we obtained the mean intensity from a 3 × 3 pixel area.
To estimate the noise level at the selected z plane, we created a histogram of the entire image’s intensity and selected the bottom 14% of pixel intensity to calculate the standard deviation of the intensity distribution. We then computed the signal-to-noise ratio (SNR) and used it as an indicator of field strength. Combining the z information from epi-illumination and SNR from TIRF illumination, we generated a field strength versus z-depth plot (Supplementary Fig. 3e). The SNR data were binned in 100 nm intervals and fitted with a single exponential decay convoluted with a Gaussian function. The final penetration depth was determined to be 50 nm, providing a precise measure of the evanescent field strength.
Image and localize surface CTR1 and Rab5 positive areas
To specifically probe surface CTR1 and correlate their oligomeric state distribution to membrane trafficking hot spots (Rab5+ areas), we simultaneously determined the CTR1 and Rab5+ areas localizations using two-color fluorescence microscopy with total internal reflection (TIR) excitation. The TIR angle was controlled by a translational stage (Thorlabs Inc. LST300) on the back of the microscope. This setup enabled selective excitation of surface CTR1 and Rab5 by creating evanescent fields ~50 nm deep, ensuring targeted illumination of these proteins.
Surface CTR1 locations were identified using photoactivated localization microscopy (PALM), achieving a typical lateral resolution of ~20 nm. The CTR1mE was activated by a 405 nm laser (power ranging from 0.0708 W/cm2 to 7.08 W/cm2, gradually increased as needed) and simultaneously excited with a 552 nm laser at 184 W/cm2. The emitted red emission from mE was collected by the objective, filtered by a bandpass filter (ET610/60 m, Chroma Tech. Co.) and detected by a CMOS camera with a 50 ms integration time.
Rab5 proteins, labeled with Alexa Fluor™ 633, were excited with a 640 nm laser at 251 W/cm2, filtered by a far-red bandpass filter (OSF-680/42, Chroma Tech. Co.), and detected accordingly. The total number of frames recorded for each cell varied between 53,000 to 118,000, depending on protein expression levels, to ensure complete imaging of all the proteins.
Image analysis
A custom-developed MATLAB program was employed to process fluorescence micrographs. It analyzed the fluorescence micrographs and quantified the locations of surface CTR1 and Rab5+ areas, including the diameters of Rab5+ zones. The images went through static background subtraction, PSF fitting, duplicate removal, and drift correction for accurate determination of CTR1 locations.
To remove the static background caused by gold markers or cell scattering in each image, we calculated a background image by averaging 50 images taken before and after the target image. Subtracting this from the target image yielded a background-subtracted image, which was then used to identify single-molecule events. Local bright pixels were detected using a local statistical maximum search algorithm. The local bright pixels were identified through the local maximum search algorithm. Once identified, each subregion (9 × 9 pixels) containing the fluorescent PSF was fitted with a two-dimensional (2D) Gaussian function Eq. (1), I(x,y), to determine the center location (x0, y0):
Note that the I(x, y) represents the spatial intensity distribution of the PSF; x0 and y0 specify the center position of the peak; σx and σy indicate the Gaussian function’s standard deviation, which controls the width of the bell shape.
The theoretical resolution, based on the Airy disc’s full width at half maximum (FWHM) for the PSF, is calculated using FWHM = 0.51 λ/NA, where λ is the wavelength and NA is the numerical aperture of the objective lens. The FWHM for mEos4b-labeled CTR1 and Rab5 were ~200 nm and 230 nm, respectively. Localization error for each PSF was quantified using the Eq. (2)67:
where σi is the standard deviation of the 2D Gaussian fit result, N is the total number of photons of the PSF, a is the pixel size, and b is the standard deviation of the background obtained by subtracting the fitted 2D Gaussian function from the background-subtracted image. For accurate representation of CTR1 locations by single-molecule PSFs, only PSFs with an FWHM between 117 to 600 nm, localization error between 0 to 20 nm, and SNR larger than 3.6 were considered in the analysis (Supplementary Fig. 3f).
Single-molecule neighbor density (smND) assay
The smND assay (Supplementary Software 1) is a technique for determining the oligomeric states of proteins within cells. Using protein locations obtained from SMLM, smND calculates the density of neighboring protein molecules within a defined region, yielding the neighbor density (ND). This data is then used to generate a Probability of Neighbor Density (PND), which reflects the oligomeric states of the proteins. Critical factors, such as fluorophore activation efficiency and protein concentration, are incorporated into a theoretical model to ensure the experimental results align with actual cellular conditions. The weighted average subunit number (\(\bar{N}\)) is used to quantify the average oligomeric state of a protein population (Supplementary Methods).
To specifically examine CTR1 oligomerization in distinct cellular compartments, analyses were performed separately for regions within Rab5+ compartments and for regions outside these compartments (Rab5– areas), using precise fitting, area selection, and background compensation methods (Supplementary Methods).
To benchmark smND performance, it is crucial to use appropriate oligomeric controls, for which there are two primary strategies. The first strategy uses well-characterized proteins that are known to self-assemble into defined oligomeric states in vivo, such as CD28 or CTLA4. A complementary strategy is to engineer constructs with a precisely controlled number of fluorophores per molecule. This approach provides an unambiguous ground truth for fluorophore stoichiometry, thereby directly testing the quantification capabilities of the smND model, independent of biological assembly equilibria. In this study, we leveraged both approaches for comprehensive validation. We employed CTLA4 as an expected homodimeric biological standard. However, we measured a steady-state population of ~75% dimers, reflecting its dynamic equilibrium in situ and confirming the assay’s sensitivity to mixed biological states (Supplementary Fig. 4f–h). We then used TacmEos (single mEos4b) and Tac2mEos (tandem mEos4b) as references with effectively ‘locked’ single- versus dual-chromophore stoichiometries anchored to the membrane via Tac-antigen. These constructs allowed benchmarking of smND performance under well-defined oligomeric and environmental conditions (https://doi.org/10.6084/m9.figshare.29483831). By examining various protein subpopulations (Supplementary Table 3), smND has proven capable of detecting changes in oligomeric states under different conditions. While the assay may not provide absolute subpopulation values, it reliably defines the upper and lower limits of each population, making smND a valuable tool for studying protein oligomeric state changes within cells.
Analysis of global endocytosis
To quantify global endocytosis, COS7 cells were labeled with Alexa Fluor™ 555-conjugated WGA (Invitrogen W32464), following treatment with 100 μM CuCl2 for 15 min to induce endocytosis, the cells were fixed and imaged using a wide-field epi-fluorescence microscope (CKX53, Olympus). The size and number of internalized WGA-labeled objects were analyzed as indicators of global endocytosis. To assess the numbers and sizes of internalized vesicles, the WGA-labeled objects were excited with a mercury lamp (Olympus U-HGLGPS) and visualized in the red channel through filter sets (BP 530-550/DM 570/LP 575) (Olympus U-FGW), and the acquired images were analyzed using NIH ImageJ/Fiji software. The red images were processed by background subtraction using the rolling-ball algorithm with a radius of 50 pixels. The images were then auto-thresholded using the ‘Moments’ algorithm to generate binary masks. These segmented WGA images were analyzed using the ‘Particle Analysis’ tool, with a filter size set to an area of 0.12–4 μm² and circularity of 0.04–1.00 to identify and quantify internalized WGA puncta. Bright-field images of the cells were used to determine the cell area.
To compare CTR1 density of Rab5+ to that of the outside Rab5 areas (Rab5-), COS7 cells were transfected with indicated CTR1mEos, stained with Rab5, imaged and analyzed as prior described. Rab5+ objects with diameters smaller than 600 nm were selected as Rab5+ areas. Meanwhile, for each selected Rab5+ area, another non-overlapping Rab5- area of the same size was randomly selected within the cells. This approach ensured equal numbers and total areas of Rab5+ and Rab5- regions for comparison. CTR1 density for each Rab5 area was calculated by dividing the number of CTR1 molecules by the area of the Rab5 region.
Quantification and statistical analysis
The study analyzed a total of 27 cells, 2776 Rab5+ and 2215 Rab5- areas, and 1,402,934 CTR1 protein locations cumulatively from all four conditions. The molecular densities and oligomeric states of CTR1 were initially assessed within each Rab5+ or Rab5- ROI across all cells with the similar CTR1 expression level were pooled and compared between the basal and copper-stressed conditions. Statistical evaluation was performed using the two-sample Student’s t test in MATLAB, Statistics and Machine Learning Toolbox, “ttest2” function. The calculations and statistical analyses for global endocytosis and other biochemistry data were performed using Excel and GraphPad Prism 9. The statistics of all data were summarized in figures and Source Data. To ensure robust statistical interpretation, the Shapiro–Wilk normality test was initially performed to assess data distribution. All the data were performed under single cell base and analyzed using the Student’s t test. Additionally, data points are explicitly shown using dots overlayed on bar graphs, enhancing data transparency and readability.
Sample size
No a priori power calculation was performed. Sample sizes were chosen based on prior work using this system and pilot variability estimates, and were sufficient to detect the reported effects with consistent direction and magnitude across ≥3 independent experiments. The unit of analysis is specified in each legend (typically cells for single-cell readouts; independent experiments for biochemistry assays). Exact n values appear on panels/legends and in Source Data.
Allocation and blinding
Cells were assigned to conditions by plate/well at the time of treatment. Randomization beyond plate/well allocation and blinding were not applicable because analyses used automated pipelines with pre-specified parameters applied uniformly across groups.
Reporting summary
Further information on research design is available in the Nature Portfolio Reporting Summary linked to this article.
Data availability
All data are available in the main text, the Supplementary Information, or Source Data. The single-molecule localizations generated and analyzed during the current study are available on figshare [https://doi.org/10.6084/m9.figshare.29483831]68. Source data are provided with this paper.
Code availability
MATLAB codes and detailed instructions are included in Supplementary Software 1.
References
Lutsenko, S. Human copper homeostasis: a network of interconnected pathways. Curr. Opin. Chem. Biol. 14, 211–217 (2010).
Baker, Z. N., Cobine, P. A. & Leary, S. C. The mitochondrion: a central architect of copper homeostasis. Metallomics 9, 1501–1512 (2017).
Zhou, B. & Gitschier, J. h CTR1: a human gene for copper uptake identified by complementation in yeast. Proc. Natl. Acad. Sci. USA 94, 7481–7486 (1997).
Eisses, J. F. & Kaplan, J. H. Molecular characterization of hCTR1, the human copper uptake protein. J. Biol. Chem. 277, 29162–29171 (2002).
Puig, S. & Thiele, D. J. Molecular mechanisms of copper uptake and distribution. Curr. Opin. Chem. Biol. 6, 171–180 (2002).
Aller, S. G. & Unger, V. M. Projection structure of the human copper transporter CTR1 at 6-Å resolution reveals a compact trimer with a novel channel-like architecture. Proc. Natl. Acad. Sci. USA 103, 3627–3632 (2006).
Ren, F. et al. X-ray structures of the high-affinity copper transporter Ctr1. Nat. Commun. 10, 1–9 (2019).
Aller, S. G., Eng, E. T., De Feo, C. J. & Unger, V. M. Eukaryotic CTR copper uptake transporters require two faces of the third transmembrane domain for helix packing, oligomerization, and function. J. Biol. Chem. 279, 53435–53441 (2004).
Lee, J., Peña, M. M. O., Nose, Y. & Thiele, D. J. Biochemical characterization of the human copper transporter Ctr1. J. Biol. Chem. 277, 4380–4387 (2002).
De Feo, C. J., Aller, S. G., Siluvai, G. S., Blackburn, N. J. & Unger, V. M. Three-dimensional structure of the human copper transporter hCTR1. Proc. Natl. Acad. Sci. USA 106, 4237–4242 (2009).
Tsigelny, I. F. et al. An all-atom model of the structure of human copper transporter 1. Cell Biochem. Biophys. 63, 223–234 (2012).
Janoš, P., Aupič, J., Ruthstein, S. & Magistrato, A. The conformational plasticity of the selectivity filter methionines controls the in-cell Cu(I) uptake through the CTR1 transporter. QRB Discov. 3, e3 (2022).
Aupič, J., Lapenta, F., Janoš, P. & Magistrato, A. Intrinsically disordered ectodomain modulates ion permeation through a metal transporter. Proc. Natl. Acad. Sci. 119, e2214602119 (2022).
Walke, G. et al. Dynamical interplay between the human high-affinity copper transporter hCtr1 and its cognate metal ion. Biophys. J. 121, 1194–1204 (2022).
Klomp, A. E., Tops, B. B., Van Denberg, I. E., Berger, R. & Klomp, L. W. Biochemical characterization and subcellular localization of human copper transporter 1 (hCTR1). Biochem. J. 364, 497–505 (2002).
Petris, M. J., Smith, K., Lee, J. & Thiele, D. J. Copper-stimulated endocytosis and degradation of the human copper transporter, hCtr1. J. Biol. Chem. 278, 9639–9646 (2003).
Molloy, S. A. & Kaplan, J. H. Copper-dependent recycling of hCTR1, the human high affinity copper transporter. J. Biol. Chem. 284, 29704–29713 (2009).
Clifford, R. J., Maryon, E. B. & Kaplan, J. H. Dynamic internalization and recycling of a metal ion transporter: Cu homeostasis and CTR1, the human Cu(+) uptake system. J. Cell Sci. 129, 1711–1721 (2016).
Guo, Y., Smith, K., Lee, J., Thiele, D. J. & Petris, M. J. Identification of methionine-rich clusters that regulate copper-stimulated endocytosis of the human Ctr1 copper transporter. J. Biol. Chem. 279, 17428–17433 (2004).
Schymkowitz, J. et al. The FoldX web server: an online force field. Nucleic Acids Res. 33, W382–W388 (2005).
Yin, S., Ding, F. & Dokholyan, N. V. Eris: an automated estimator of protein stability. Nat. Methods 4, 466–467 (2007).
Chen, H. et al. Advancements and Practical Considerations for Biophysical Research: Navigating the Challenges and Future of Super-resolution Microscopy. Chem. Biomed. Imaging 2, 331–344 (2024).
Chavrier, P., Parton, R. G., Hauri, H. P., Simons, K. & Zerial, M. Localization of low molecular weight GTP binding proteins to exocytic and endocytic compartments. Cell 62, 317–329 (1990).
Bucci, C. et al. The small GTPase rab5 functions as a regulatory factor in the early endocytic pathway. Cell 70, 715–728 (1992).
Lippé, R., Miaczynska, M., Rybin, V., Runge, A. & Zerial, M. Functional synergy between Rab5 effector Rabaptin-5 and exchange factor Rabex-5 when physically associated in a complex. Mol. Biol. Cell 12, 2219–2228 (2001).
Galperin, E. & Sorkin, A. Visualization of Rab5 activity in living cells by FRET microscopy and influence of plasma-membrane-targeted Rab5 on clathrin-dependent endocytosis. J. Cell Sci. 116, 4799–4810 (2003).
Gorvel, J.-P., Chavrier, P., Zerial, M. & Gruenberg, J. rab5 controls early endosome fusion in vitro. Cell 64, 915–925 (1991).
Wen, M. H. et al. N-Cadherin Regulates Cell Migration Through a Rab5-Dependent Temporal Control of Macropinocytosis. Traffic 17, 769–785 (2016).
Chen, H. & Chen, T.-Y. From Monomers to Hexamers: A Theoretical Probability of the Neighbor Density Approach to Dissect Protein Oligomerization in Cells. Anal. Chem. 96, 895–903 (2024).
Chen, H., Xie, X. & Chen, T.-Y. Single-molecule microscopy for in-cell quantification of protein oligomeric stoichiometry. Curr. Opin. Struct. Biol. 66, 112–118 (2020).
Xie, X. et al. Quantifying the Oligomeric States of Membrane Proteins in Cells through Super-resolution Localizations. J. Phys. Chem. B 122, 10496–10504 (2018).
Kato, K. & Smith, K. A. Tac antigen forms disulfide-linked homodimers. Biochemistry 26, 5359–5364 (1987).
Hutagalung, A. H. & Novick, P. J. Role of Rab GTPases in membrane traffic and cell physiology. Physiol. Rev. 91, 119–149 (2011).
Zulkifli, M. et al. FDX1-dependent and independent mechanisms of elesclomol-mediated intracellular copper delivery. Proc. Natl. Acad. Sci. USA 120, e2216722120 (2023).
Tsvetkov, P. et al. Copper induces cell death by targeting lipoylated TCA cycle proteins. Science 375, 1254–1261 (2022).
Tsai, C. Y., Larson, C. A., Safaei, R. & Howell, S. B. Molecular modulation of the copper and cisplatin transport function of CTR1 and its interaction with IRS-4. Biochem. Pharmacol. 90, 379–387 (2014).
Akatay, A. A. et al. Endocytosis at extremes: formation and internalization of giant clathrin-coated pits under elevated membrane tension. Front. Mol. Biosci. 9, 959737 (2022).
Kaksonen, M., Toret, C. P. & Drubin, D. G. A modular design for the clathrin-and actin-mediated endocytosis machinery. Cell 123, 305–320 (2005).
Cheng, X. et al. Dynamin-dependent vesicle twist at the final stage of clathrin-mediated endocytosis. Nat. Cell Biol. 23, 859–869 (2021).
Grassart, A. et al. Actin and dynamin2 dynamics and interplay during clathrin-mediated endocytosis. J. Cell Biol. 205, 721–735 (2014).
Eisses, J. F., Chi, Y. & Kaplan, J. H. Stable plasma membrane levels of hCTR1 mediate cellular copper uptake. J. Biol. Chem. 280, 9635–9639 (2005).
Aubert, L. et al. Copper bioavailability is a KRAS-specific vulnerability in colorectal cancer. Nat. Commun. 11, 3701 (2020).
Wen, M.-H., Xie, X., Huang, P.-S., Yang, K. & Chen, T.-Y. Crossroads between membrane trafficking machinery and copper homeostasis in the nerve system. Open Biol. 11, 210128 (2021).
Durisic, N., Laparra-Cuervo, L., Sandoval-Álvarez, Á, Borbely, J. S. & Lakadamyali, M. Single-molecule evaluation of fluorescent protein photoactivation efficiency using an in vivo nanotemplate. Nat. Methods 11, 156–162 (2014).
Hummer, G., Fricke, F. & Heilemann, M. Model-independent counting of molecules in single-molecule localization microscopy. MBoC 27, 3637–3644 (2016).
Karathanasis, C. et al. Single-molecule imaging reveals the oligomeric state of functional TNFα-induced plasma membrane TNFR1 clusters in cells. Sci. Signal. 13, eaax5647 (2020).
Fricke, F., Beaudouin, J., Eils, R. & Heilemann, M. One, two or three? Probing the stoichiometry of membrane proteins by single-molecule localization microscopy. Sci. Rep. 5, 14072 (2015).
Chen, Y. & Tai, C.-Y. μ2-Dependent endocytosis of N-cadherin is regulated by β-catenin to facilitate neurite outgrowth. Traffic 18, 287–303 (2017).
Tai, C.-Y., Mysore, S. P., Chiu, C. & Schuman, E. M. Activity-regulated N-cadherin endocytosis. Neuron 54, 771–785 (2007).
Yamamoto, N., Yamashita, Y., Yoshioka, Y., Nishiumi, S. & Ashida, H. Rapid Preparation of a Plasma Membrane Fraction: Western Blot Detection of Translocated Glucose Transporter 4 from Plasma Membrane of Muscle and Adipose Cells and Tissues. Curr. Protoc. Protein Sci. 85, 29.18.1–29.18.12 (2016).
Wittig, I., Braun, H.-P. & Schägger, H. Blue native PAGE. Nat. Protoc. 1, 418–428 (2006).
Guex, N. & Peitsch, M. C. SWISS-MODEL and the Swiss-Pdb Viewer: an environment for comparative protein modeling. Electrophoresis 18, 2714–2723 (1997).
Ramachandran, S., Kota, P., Ding, F. & Dokholyan, N. V. Automated minimization of steric clashes in protein structures. Proteins 79, 261–270 (2011).
DeLano, W. L., Ultsch, M. H., de Vos, A. M. & Wells, J. A. Convergent solutions to binding at a protein-protein interface. Science 287, 1279–1283 (2000).
Šali, A. & Blundell, T. L. Comparative protein modelling by satisfaction of spatial restraints. j. Mol. Biol. 234, 779–815 (1993).
Kota, P., Ding, F., Ramachandran, S. & Dokholyan, N. V. Gaia: automated quality assessment of protein structure models. Bioinformatics 27, 2209–2215 (2011).
Webb, B. & Sali, A. Comparative protein structure modeling using MODELLER. Curr. Protoc. Bioinforma. 54, 5.6.1–5.6.37 (2016).
Dokholyan, N. V., Buldyrev, S. V., Stanley, H. E. & Shakhnovich, E. I. Discrete molecular dynamics studies of the folding of a protein-like model. Fold. Des. 3, 577–587 (1998).
Ding, F., Tsao, D., Nie, H. & Dokholyan, N. V. Ab initio folding of proteins with all-atom discrete molecular dynamics. Structure 16, 1010–1018 (2008).
Proctor, E. A., Ding, F. & Dokholyan, N. V. Discrete molecular dynamics. Wiley Interdiscip. Rev. 1, 80–92 (2011).
Krokhotin, A., & Dokholyan, N. V. Computational methods toward accurate RNA structure prediction using coarse-grained and all-atom models. In Methods in Enzymology (Elsevier, 2015), pp. 65–89.
Yin, S., Ding, F. & Dokholyan, N. V. Modeling Backbone Flexibility Improves Protein Stability Estimation. Structure 15, 1567–1576 (2007).
Jo, S., Kim, T., Iyer, V. G. & Im, W. CHARMM-GUI: a web-based graphical user interface for CHARMM. J. Comput. Chem. 29, 1859–1865 (2008).
Salomon-Ferrer, R., Case, D. A. & Walker, R. C. An overview of the Amber biomolecular simulation package. Wiley Interdiscip. Rev. 3, 198–210 (2013).
Schwartz, R., Ruthstein, S. & Major, D. T. Copper coordination states affect the flexibility of copper Metallochaperone Atox1: Insights from molecular dynamics simulations. Protein Sci. 31, e4464 (2022).
Oheim, M., Salomon, A., Weissman, A., Brunstein, M. & Becherer, U. Calibrating evanescent-wave penetration depths for biological TIRF microscopy. Biophys. J. 117, 795–809 (2019).
Yan, G. et al. From Molecules to Classrooms: A Comprehensive Guide to Single-Molecule Localization Microscopy. J. Chem. Educ. 101, 514–520 (2024).
Chen, T.-Y. Human transporter de-oligomerization regulates copper uptake into cells. figshare. Dataset. https://doi.org/10.6084/m9.figshare.29483831 (2025).
Acknowledgements
The authors thank Dr. Yongjun Gao (The ICP Research Laboratory and Agilent Facility Center, University of Houston) for ICP mass spectrometry, Dr. Kathleen Gajewski (Biology & Biochemistry Imaging Core, University of Houston) for confocal microscopy analysis, and Dr. S. Lutsenko (Johns Hopkins School of Medicine), Dr. P. Wittung-Stafshede (Rice University) and Dr. M. Petris (University of Missouri) for critical reading of this manuscript. This work was supported by the National Institutes of Health (R35GM133505 to T.Y.C. and R35GM134864 to N.V.D.), Passan Foundation and University of Houston.
Author information
Authors and Affiliations
Contributions
Conceptualization: T.Y.C., N.V.D.; Methodology: H.C., G.Y., M.V.D., J.W.; Data Curation: H.C., G.Y., Y.Z., W.C.; Validation: M.H.W., H.C., G.Y., W.C.; Investigation: M.H.W., H.C., G.Y., M.V.D., J.W.; Writing – original draft: M.H.W., H.C., T.Y.C.; Writing – review & editing: M.H.W., H.C., G.Y., M.V.D., J.W., N.V.D., T.Y.C.
Corresponding author
Ethics declarations
Competing interests
The authors declare no competing interests.
Peer review
Peer review information
Nature Communications thanks the anonymous reviewer(s) for their contribution to the peer review of this work. A peer review file is available.
Additional information
Publisher’s note Springer Nature remains neutral with regard to jurisdictional claims in published maps and institutional affiliations.
Source data
Rights and permissions
Open Access This article is licensed under a Creative Commons Attribution-NonCommercial-NoDerivatives 4.0 International License, which permits any non-commercial use, sharing, distribution and reproduction in any medium or format, as long as you give appropriate credit to the original author(s) and the source, provide a link to the Creative Commons licence, and indicate if you modified the licensed material. You do not have permission under this licence to share adapted material derived from this article or parts of it. The images or other third party material in this article are included in the article’s Creative Commons licence, unless indicated otherwise in a credit line to the material. If material is not included in the article’s Creative Commons licence and your intended use is not permitted by statutory regulation or exceeds the permitted use, you will need to obtain permission directly from the copyright holder. To view a copy of this licence, visit http://creativecommons.org/licenses/by-nc-nd/4.0/.
About this article
Cite this article
Wen, MH., Chen, H., Yan, G. et al. Elevated intracellular copper induces CTR1 monomerization and prevents copper uptake. Nat Commun 16, 11500 (2025). https://doi.org/10.1038/s41467-025-66283-w
Received:
Accepted:
Published:
Version of record:
DOI: https://doi.org/10.1038/s41467-025-66283-w








