Abstract
A major challenge during viral pandemics is the ability to develop therapeutics whose efficacy can withstand viral genetic evolution. During the COVID-19 pandemic, five SARS-CoV-2 monoclonal antibody (mAb) therapeutics were rendered ineffective within a period of 2 years, leading to the U.S. FDA revoking their emergency use authorization. Here, we describe ReconnAb-multimers, a new therapeutic design that broadly and potently neutralize all tested betacoronaviruses that use host ACE2 as their receptor to enter cells. These ReconnAb-multimers have potent neutralization efficacy via avidity, enhanced breadth via a new pan-betacoronavirus-binding antibody that targets a highly conserved epitope on SARS-CoV-2 spike protein, and the potential for clinical development by using a catalytically inactive ACE2 component. We demonstrate that ReconnAb-multimers neutralize all SARS-CoV-2 pseudoviruses and authentic viral variants of concern (VOC) tested, with similar or higher potency than mAbs previously approved by the FDA; neutralize related pandemic-potential betacoronaviruses, including SARS-CoV, WIV1-CoV, PRD-0038, and merbecovirus HKU5-CoV-2; and despite a short half-life, protect female mice against authentic viral challenge with Omicron variant XBB.1.5. Our results highlight ReconnAb-multimers as a broad and highly potent therapeutic that could potentially withstand viral escape against current and future betacoronaviruses that require host ACE2 as a receptor.
Similar content being viewed by others
Introduction
Monoclonal antibodies (mAbs) were an important treatment option during the COVID-19 pandemic for patients with mild-to-moderate COVID-19 at risk of progression to severe disease1. However, over the course of 2 years, ending with the emergence of Omicron BQ.1 and BQ.1.1 variants in November 2022, FDA emergency use authorization (EUA) for bamlanivimab, REGEN-COV, bamlanivimab / etesevimab, sotrovimab, and ultimately bebtelovimab were all revoked, given that they had lost their antiviral efficacy1. There are currently no marketed mAbs to treat COVID-191. Only pemivibart (Pemgarda) has recently become available, but it is only approved for pre-exposure prophylaxis in moderately to severely immunocompromised patients, not as a treatment option post-infection2.
All of the mAb therapeutics developed for COVID-19 bind to antigenic regions on the receptor binding domain (RBD) of the SARS-CoV-2 spike protein that are mutated in emerging variants3,4. In contrast, highly potent mAbs have not been approved by the FDA against the more highly conserved S2 subunit of spike5,6. Several multimeric Angiotensin Converting Enzyme 2 (ACE2) therapeutics have also been developed, but many of them incorporate mutations that enhance binding affinity and neutralization potency of ACE2, which render the therapeutics more susceptible to viral evasion7,8,9,10,11,12,13,14,15. There is a clear unmet need for novel biologic-based therapeutics that can withstand viral evolution to treat patients at risk of progression to severe COVID-19. However, beyond the immediacy of the COVID-19 pandemic, to prepare for future pandemics, it would be ideal to develop a more broadly useful therapeutic that could neutralize all current and future SARS-CoV-2 variants, as well as related betacoronaviruses, such as those currently circulating in bats or pangolins (Fig. 1a). Therefore, the goal of our research was to generate a safe, high-potency, clinically viable drug candidate capable of broad neutralization of all ACE2-tropic betacoronaviruses. We utilized our previous proof-of-concept platform, ReconnAbs (receptor-blocking conserved non-neutralizing antibodies)16, as a foundation to develop a new class of broad, high-potency therapeutics, termed ReconnAb-multimers.
a Phylogenetic tree of SARS-like betacoronaviruses mapped using Nexstrain70. These include betacoronaviruses known to infect humans (e.g., SARS-CoV-2 and SARS-CoV, red and orange) and future pandemic-potential viruses (e.g., betacoronaviruses circulating in pangolins or bats, blue). b Schematic of the ReconnAb-multimer design that links three key components: a pan-betacoronavirus-binding Fab as an anchor (purple); catalytically inactive ACE2 (iACE2) to neutralize (pink); and a multimerization domain (human IgG1 Fc domain, left, or cartilage matrix protein trimerization domain, right) to increase avidity (blue).
ReconnAb-multimers link three key components: a non-neutralizing spike-anchoring Fab; a neutralizing component (ACE2); and a multimerization domain (human IgG1 Fc domain or cartilage matrix protein trimerization domain) (Fig. 1b). The non-neutralizing component acts as an anchor to enhance the neutralization potency of ACE2. The multimerization domain increases the avidity and thus potency of the molecules. Both the non-neutralizing and neutralizing components target regions difficult for viral escape, since the antibody binds a highly conserved epitope on SARS-CoV-2 spike, and ACE2 is the host receptor essential for SARS-CoV-2 viral entry into cells16.
ReconnAb-multimers are clinically viable as therapeutics given the ability to express them in high yield and the use of catalytically inactive ACE2 (iACE2), which minimizes potential adverse effects due to ACE2 activity. We report here that ReconnAb-multimers neutralize all SARS-CoV-2 VOCs tested, including authentic virus and pseudovirus, with similar or higher potency than formerly FDA-approved mAbs. In addition, they neutralize current and future pandemic-potential betacoronaviruses: SARS-CoV, a betacoronavirus that caused a deadly outbreak in 200317, WIV1-CoV, a SARS-like betacoronavirus circulating in bats18, PRD-0038, a bat sarbecovirus19, and HKU5-CoV-2, a more phylogenetically distant merbecovirus20 (Fig. 1a). One of the candidates (ReconnAb-dimer) protects against live viral challenge with Omicron variant XBB.1.5, a virus that is not neutralized by any of the mAbs that were revoked of FDA emergency use authorization for treatment of COVID-1921,22,23.
Results
Identification of high-affinity, cross-reactive S2 subunit-binding antibodies that target a highly conserved coronavirus epitope
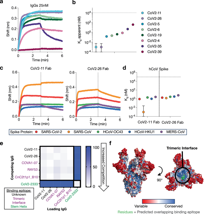
In order to identify an anchor component for our ReconnAb-multimer that could withstand viral evolution, we first identified S2-binding mAbs with broad cross-reactivity to betacoronavirus spike proteins (Fig. 1b). To do so, we profiled existing libraries of recombinant mAbs that specifically bind to the highly conserved S2 subunit of SARS-CoV-2 spike24,25,26, and chose eight non-neutralizing mAbs elicited in response to the vaccine BNT162b2 that had not been reported to compete with ACE2 binding and that are cross-reactive with two other human betacoronaviruses, OC43 and HKU126. Using biolayer interferometry (BLI), we tested binding of the eight mAbs to full-length SARS-CoV-2 spike (Fig. 2a and Supplementary Fig. S1a) and identified two, CoV2-11 and CoV2-26, with binding affinities exceeding that of CoV2-2449, our original non-neutralizing mAb that likely binds a highly conserved region on the spike protein16 (Fig. 2b). We found that CoV2-11 and CoV2-26 bind to five other genetically diverse human betacoronavirus spike proteins known to infect humans27 (Fig. 2c and Supplementary Fig. S2a–e) with nanomolar or sub-nanomolar affinity (Fig. 2d), highlighting enhanced binding breadth compared to CoV2-244916.
a Characterization of eight high-affinity IgGs binding to SARS-CoV-2 spike using biolayer interferometry (BLI). Source data are provided as a Source Data file. b Comparison of binding affinities (Kd apparent) of the IgGs. Color scheme for each antibody in (a) and (b) are shown as colored dots. Data are presented as mean values +/− SEM. Kds were determined based on global fit analysis from n = 4 different concentrations of IgGs using the Octet data software. Source data are provided as a Source Data file. c Binding profiles and (d) binding affinities (Kd) of the two highest-affinity Fabs, CoV2-11 and CoV2-26, to five human betacoronavirus spike proteins known to infect humans as measured by BLI. Colored dots in (c) and (d) correspond to the five human betacoronavirus (hCoV) spike proteins, noted below. Data are presented as mean values +/− SEM. Kds were determined based on global fit analysis from n = 4 different concentrations of Fabs using the Octet data software. Source data are provided as a Source Data file. e Competition BLI of CoV2-11 and CoV2-26 with S2 subunit-binders. COVA1-07, RAY53, and CnC2t1p1_B10 bind at the trimeric interface of spike, and CoV2-2333 binds at the stem helix28,29,30. White indicates no binding and thus competition between the loading and competing antibody. Source data are provided as a Source Data file. f Surface representation of SARS-CoV-2 spike (PDB ID: 7A98) aligned with coronavirus protein sequences in the ConSurf Database (accessed in April 2024), with residues colored based on conservation score (high conservation in blue, and high variability in red). The trimeric interface, as shown in the top-down view (right), is highly conserved. The binding residues of COVA1-07, RAY53, and CnC2t1p1_B10 are shown in green on one spike protomer.
To determine the epitope(s) on the S2 subunit of the spike protein that CoV2-11 and CoV2-26 recognize, we tested competition using BLI with antibodies from two major S2 subunit classes (Fig. 2e). mAbs COVA1-07, RAY53, and CnC2t1p1_B10 have been reported to bind at the trimeric interface of spike, and CoV2-2333 binds at the stem helix28,29,30. We found that CoV2-11 and CoV2-26 competed with the trimeric interface-binding mAbs, but did not compete with the stem helix mAb (Fig. 2e), suggesting that CoV2-11 and CoV2-26 recognize an epitope shared by COVA1-07, RAY53, and CnC2t1p1_B10 at the spike trimeric interface. In addition, we confirmed that CoV2-11 and CoV2-26 do not compete with ACE2 binding (Supplementary Fig. S2f), consistent with the finding that neither of their epitopes are within the receptor-binding motif (RBM) and validating their use in the context of ReconnAb-multimers.
We explored the conservation of the trimeric interface within the S2 subunit and found the trimeric interface appears to be highly conserved across coronavirus strains (Fig. 2f) and is more accessible when all three RBDs are in the up position, such as after ACE2 binding, in the prefusion conformation of spike. This is consistent with the finding that the trimeric interface-binding antibody, 3A3, does not bind a spike protein in which the RBDs are locked into the down position28. These results suggest that CoV2-11 and CoV2-26 are ideal candidates for development into ReconnAb-multimers, as they bind a highly conserved coronavirus epitope.
Modification of ReconnAb components to develop a clinically viable therapeutic
A clinically viable therapeutic should have reduced off-target effects and be easily produced in large quantities. In addition to ACE2 serving as the receptor for SARS-CoV-2 cellular entry6,31, its primary role is as an enzyme that regulates blood pressure32,33. To reduce off-target effects, which in theory could lead to adverse events in patients, we engineered catalytically inactive ACE2 (iACE2) to use as the neutralizing component in our ReconnAb-multimers (Fig. 1b). We identified a catalytic inactivating point mutation in the literature, H345L13, that maintains thermal stability of ACE2 (Supplementary Fig. S3a), binding to spike protein (Supplementary Fig. S3b, S3c) and neutralization potency when tested against pseudoviruses (Supplementary Fig. S3d), thus making it a good candidate for use in ReconnAb-multimers.
Next, to enable large-scale production of the ReconnAbs platform molecules, we postulated that using the fragment antigen-binding (Fab) of the antibodies instead of the single chain variable fragment (scFv) could improve expression yields of the ReconnAbs, given that the Fab is more stable34. We tethered iACE2 to either the scFv or Fab of CoV2-11 or CoV2-26 and characterized the purity (Supplementary Fig. S4a) and expression yield (Supplementary Fig. S4b). As we predicted, the ReconnAbs with a Fab domain had a higher yield (Supplementary Fig. S4b), while the thermal stability (Supplementary Fig. S4c), binding affinity (Supplementary Figs. S4d, S4e, S5a–e), and neutralization potencies (Supplementary Fig. S6a) were relatively similar between the scFv- and Fab-based formats. CoV2-11 and CoV2-26 IgG do not neutralize in the absence of the linked iACE2 component of ReconnAbs (Supplementary Fig. S6b). CoV2-26 ReconnAb neutralization was more consistent across the variants than that of CoV2-11 ReconnAb (Supplementary Fig. S6a), so we chose to pursue CoV2-26 ReconnAbs with a Fab domain for subsequent studies.
Development of ReconnAb-multimers to improve potency through avidity effects
For the third component of our ReconnAb-multimer design, we sought to improve the efficacy of the neutralization component, iACE2, since compared to previously approved mAbs4,35, monomeric ACE2 has weak binding affinity to SARS-CoV-2 spike and poor neutralization potency of SARS-CoV-2 VOCs (Supplementary Fig. S3b–d). To circumvent this, we took advantage of the finding that multimerizing ACE2 to increase avidity also improved in vitro efficacy7,8,9,15, including leading to the development of ACE2-Fc dimer (HLX71), which has completed a Phase I clinical trial36,37. We chose to test two multimerization domains (human IgG1 Fc domain and cartilage matrix protein trimerization domain) for their abilities to increase the avidity of ACE2 and thus neutralization potencies (Fig. 1b). We hypothesized ReconnAb-trimer would exhibit more potent neutralization than ReconnAb-dimer, as trimeric ACE2 is reported to have higher binding affinity than monomeric or dimeric ACE215, and all three native ACE2-binding sites on SARS-CoV-2 spike would be occupied. Yet, we chose to also design ReconnAb-dimer because (1) ACE2-Fc is a therapeutic already in clinical development36,37; (2) the addition of an Fc domain would be expected to extend half-life in vivo9,11,38; and (3) in vivo therapeutic efficacy has been shown to be improved by Fc-mediated effector functions, such as antibody-dependent cellular cytotoxicity (ADCC), antibody-dependent cellular phagocytosis (ADCP), and antibody-dependent complement deposition (ADCD), where non-neutralizing antibodies can still protect against severe disease in vivo39,40,41.
We expressed the CoV2-26 Fab-based ReconnAb-multimers and performed biophysical analysis (Supplementary Fig. S7a, S7b). ReconnAb-multimers had similar melting profiles to their respective iACE2 controls. The dimeric molecules had a secondary, higher melting temperature (~ 80 °C), likely due to the presence of the Fc domain42,43.
Next, we compared neutralization potencies of ReconnAb-multimers to previously FDA-approved mAb, bebtelovimab, against SARS-CoV-2 Wuhan strain (WT) pseudovirus. ReconnAb-trimer was significantly more potent than bebtelovimab (ReconnAb-trimer IC50 = 0.8 pM vs bebtelovimab IC50 = 15 pM, p = 0.03) and its iACE2 control (iACE2-trimer IC50 = 1 nM, p = 0.01) (Fig. 3a). Although ReconnAb-dimer was less potent than bebtelovimab (ReconnAb-dimer IC50 = 90 pM, p = 0.03), it was significantly more potent than iACE2-dimer (IC50 = 50 nM, p = 0.006), in which ACE2-Fc is already in clinical development (Fig. 3a). The increased potency of the ReconnAb-trimer over ReconnAb-dimer results (p = 0.02) confirm that multimerization enhances efficacy. In addition, the improvement of ReconnAb-multimers over their iACE2 controls highlights the importance of the ReconnAb platform mechanism of action, in which the non-neutralizing Fab anchors iACE2 to improve its efficacy.
a ReconnAb-dimer neutralizes Wuhan (WT) pseudoviruses with higher efficacy than its control (iACE2-dimer). ReconnAb-dimer IC50 = 90 pM vs iACE2-dimer IC50 = 50 nM (p = 0.006). Additionally, ReconnAb-trimer is more potent than bebtelovimab (ReconnAb-trimer IC50 = 0.8 pM vs bebtelovimb IC50 = 15 pM, p = 0.03) and iACE2 trimer (IC50 = 1 nM, p = 0.01) (experiments were run in technical duplicate on two separate days, n = 4 ± standard deviation). Two-tailed unpaired t test with Welch’s correction was used (* indicates p < 0.05, ** indicates p < 0.01). Black dotted lines indicate the limit of quantification (200 nM). Source data are provided as a Source Data file. b Neutralization potencies of ReconnAb-dimer and ReconnAb-trimer compared to bebtelovimab against current variants of concern (VOCs). Bebtelovimab does not neutralize any variant after Omicron BQ.1 (as indicated in the red circle). SARS-CoV-2 viral variants are listed in order of emergence over time, with Beta as an earlier variant and Omicron EG.5.1 as a more recent strain (experiments were run in technical duplicate on two separate days, n = 4 ± standard deviation). Two-tailed unpaired t test with Welch’s correction was used (*** indicates p < 0.001, **** indicates p < 0.0001). Source data are provided as a Source Data file. c ReconnAb-multimers potently neutralize Wuhan (WT), Omicron BA.5, and the more-recent variant Omicron JN.1 authentic virus. 50% endpoint in nM is calculated using the Spearman-Karber method (IC50) (n = 4 independent experiments ± standard deviation). Two-tailed unpaired t test with Welch’s correction was used (p = 0.03) (* indicates p < 0.05). Source data are provided as a Source Data file. d ReconnAb-multimers are broad-spectrum inhibitors that neutralize the related betacoronaviruses SARS-CoV, WIV1-CoV, PRD-0038, and HKU5-CoV-2 pseudoviruses, while SARS-CoV-2-specific antibody bebtelovimab does not neutralize any of the pseudoviruses (experiments were run in technical duplicate on two separate days, n = 4 ± standard deviation). Two-tailed unpaired t test with Welch’s correction was used (** indicates p < 0.01, *** indicates p < 0.001, **** indicates p < 0.0001). Source data are provided as a Source Data file.
Characterization of the broad-spectrum efficacy of ReconnAb-multimers
We next tested ReconnAb-multimers in pseudovirus neutralization assays against multiple SARS-CoV-2 VOCs to assess whether their potency is maintained throughout the evolution of SARS-CoV-2 and the progression of the COVID-19 pandemic. As previously reported22,23,44, we found that bebtelovimab failed to neutralize all variants that appeared after Omicron BQ.1 (p < 0.001 for BQ.1 and p < 0.0001 for XBB.1.5, XBB.2.3 and EG.5.1 compared to WT) (Fig. 3b). In contrast, ReconnAb-multimers potently neutralized all VOCs tested, which was statistically significant when comparing ReconnAb-multimer IC50s to bebtelovimab IC50s for variants after BQ.1 (p < 0.001 for BQ.1 and p < 0.0001 for XBB.1.5, XBB.2.3 and EG.5.1) (Fig. 3b). As with the neutralization results against WT pseudovirus, ReconnAb-multimers neutralized with similar or higher potency than the iACE2 controls (Supplementary Fig. S7c). For instance, against the later Omicron variant EG.5.1, ReconnAb-dimer had an IC50 of 0.1 nM, while iACE2-dimer had an IC50 of 20 nM (p = 0.002); ReconnAb-trimer neutralized with an IC50 of 3 pM, while iACE2-trimer had an IC50 of 200 pM (p < 0.0001) (Fig. 3b and Supplementary Fig. S7c). These results suggest that ReconnAb-multimers are broad-spectrum inhibitors that neutralize all tested VOCs that emerged over time with nanomolar or sub-nanomolar potency (IC50), while bebtelovimab does not neutralize any variant after Omicron BQ.1.
In addition, we tested broad-spectrum neutralization potency against three SARS-CoV-2 authentic viral variants, WT (Wuhan), Omicron BA.5, and Omicron JN.1, and found that ReconnAb-multimers neutralized all three variants (Fig. 3c) and that there was a statistically significant improvement in efficacy against the WT virus (p = 0.03) that correlated with increased multimerization (Fig. 3c). ReconnAb-trimer neutralized the WT authentic virus (0.08 nM IC50) with efficacy similar to that reported in the literature4 for bebtelovimab (0.04 nM IC50).
Having designed a potent therapeutic efficacious against all SARS-CoV-2 variants to date, including authentic virus, we sought to determine whether ReconnAb-multimers could also be used as therapeutics against emerging pathogenic ACE2-tropic betacoronaviruses. We selected four pseudoviruses that are phylogenetically distant from SARS-CoV-2 (Fig. 1a) but use human ACE2 as an entry receptor and thus have future pandemic potential. These include SARS-CoV, which shares 76% amino acid sequence similarity with SARS-CoV-245 and caused a deadly outbreak in 200317; WIV1-CoV, a SARS-like betacoronavirus virus currently circulating in bats18; PRD-0038, a clade 3 bat sarbecovirus with two mutations that allow the virus to bind and infect cells expressing human ACE219; and HKU5-CoV-2, a bat merbecovirus20. We found that bebtelovimab was unable to neutralize all four pseudoviruses (Fig. 3d), and iACE2 controls showed very weak efficacy, especially against HKU5-CoV-2, which neither iACE2-dimer or iACE2-trimer could neutralize (Supplementary Fig. S7c). In contrast, ReconnAb-multimers neutralized all four pandemic-potential pseudoviruses with nanomolar or sub-nanomolar potency, which was statistically significant compared to bebtelovimab (Fig. 3d). We conclude that ReconnAb-multimers have the potential to be developed into highly potent inhibitors that broadly neutralize current and future betacoronaviruses that use ACE2 as a receptor.
In vivo protection against severe disease in mice challenged with live Omicron variant XBB.1.5
Based on the promising in vitro results, we investigated the protective efficacy of ReconnAb-multimers in vivo. We chose to test both trimeric and dimeric ReconnAbs since ReconnAb-trimer had the highest potency and ReconnAb-dimer may exhibit extended half-life or elicit Fc-mediated effector functions to enhance in vivo efficacy. We first examined the pharmacokinetic (PK) profiles of ReconnAb-dimer and trimer to determine the ideal dosage for the live viral challenge study (Fig. 4a). As hypothesized, the addition of the Fc domain significantly extended half-life (4.7 h) compared to ReconnAb-trimer (1.4 h) (Fig. 4b). However, both half-lives were shorter than anticipated. For instance, we expected ReconnAb-dimer to have a half-life similar to an IgG, which is around 6–8 days in mice46.
a Pharmacokinetic study design in which ReconnAb-dimer, n = 5 (left), and ReconnAb-trimer, n = 6 (right), were injected intravenously (i.v.) in C57BL/6 mice at 20 mg / kg. Mice were bled at hours 0, 1, 3, 7 and 24 post-injection. b Serum concentrations of ReconnAb-dimer (n = 5) and ReconnAb-trimer (n = 6) were evaluated at multiple time points in individual mice using sandwich ELISA. Goat anti-human IgG was used to capture the ReconnAb-multimer construct, and biotinylated SARS-CoV-2 Spike RBD protein, followed by Streptavidin HRP was used for detection. Half-lives (t½) were calculated using a one-phase decay model using GraphPad Prism. Individual mice (different shapes) and the average (bold curves) serum concentrations are plotted. The IC50 value (lower dotted line) is based on authentic viral neutralization for JN.1 virus, and the lower limit of quantitation (LLOQ) of the assay is shown (upper dotted line). The PK curve from 0 to 7 h is shown zoomed in for ReconnAb-trimer. Source data are provided as a Source Data file.
To determine why the half-life of ReconnAb-multimers is shorter than antibodies and other Fc-fusion proteins, we performed several additional pharmacokinetic studies. First, a tissue distribution study showed that the concentrations of ReconnAb-dimer in the kidney, lung, and spleen (Supplementary Fig. S8a) were lower than in the serum at 24 h, arguing that tissue deposition did not explain the short half-life. Preferential localization of ReconnAb-dimer to the lungs, the site of entry for SARS-CoV-2 infection, could be beneficial. Second, we removed iACE2 from our ReconnAb-dimer construct, while maintaining the same linker between CoV2-26 Fab and the Fc domain, to test if ACE2 was contributing to the short half-life, as reported in the literature47,48,49. We found the half-life of ReconnAb-dimer without ACE2 was significantly increased to 103 h (or 4.28 days) (Supplementary Fig. S8b). Third, to test if half-life extending mutations, such as M428L/N434S (LS)50, could lengthen ReconnAb-dimer half-life, we generated ReconnAb-dimer-LS and performed a PK study in Tg32 SCID mice that express human FcRn. We found that the half-life was similar between ReconnAb-dimer and ReconnAb-dimer-LS (3.5 hrs vs 3.0 hrs) (Supplementary Fig. S8c), suggesting that, with the current construct design, improving FcRn recycling is insufficient to overcome the kinetics of the short half-life of ReconnAb-multimers. From this, we conclude that as reported in the literature47,48,49, ACE2 is likely contributing to the short half-life of ReconnAb-multimers. The half-life of ReconnAb-trimer was too short for practical testing as a bolus treatment (Fig. 4b), so we prioritized ReconnAb-dimer for in vivo testing of therapeutic efficacy.
We performed a viral challenge study in which live Omicron variant XBB.1.5 was administered intranasally to mice followed by treatment with vehicle (PBS) or ReconnAb-dimer to examine protection in vivo (Fig. 5a). Based on the PK study data, we dosed the mice three times during the study at a dosage of 10 mg/kg, starting at 12 h post-infection, with subsequent doses every 18 h. We recorded body weights once daily and made clinical observations twice daily. We found that mice treated with ReconnAb-dimer had 80% survival (Fig. 5b) and maintained their body weight (Fig. 5c) compared to 20% survival and > 20% body weight loss in the vehicle group (p = 0.04 and p = 0.006, respectively). Starting on day 6 following infection, 80% of mice in the vehicle group exhibited subtle clinical disease, with mild ruffled fur and a hunched back51, which progressed to severe clinical disease, indicated by ruffled fur in all mice by day 7. Between days 7 and 8, 80% of the mice showed > 20% body weight loss requiring euthanasia. In striking contrast, we found that mice treated with ReconnAb-dimer had only mild ruffled fur and/or a hunched back on days 7 and 8, but returned to normal appearance for the remainder of the study. Oral swabs were collected on days 1, 2, 3, and 5 (Fig. 5a) and RT-qPCR was performed to determine viral RNA load (Fig. 5d). Interestingly, we detected a significant decrease in the viral load in the oral cavity between the ReconnAb-dimer and vehicle groups on days 2 and 5 (p = 0.03), but not on days 1 and 3 (Fig. 5d). We conclude that ReconnAb-dimer protects mice against authentic viral challenge against the more-evolved Omicron variant XBB.1.5.
a Live viral challenge study design in which AC70 hACE2 Tg mice (n = 10) were infected intranasally (i.n.) with SARS-CoV-2 Omicron variant XBB.1.5. Either vehicle (PBS) or ReconnAb-dimer (n = 5 mice per group) at 10 mg/kg was administered intravenously (i.v.) three times: once on day 0 (12 h post-infection), days 1 (hour 30), and 2 (hour 48) post-challenge. Daily body weights and twice-daily clinical observations were recorded throughout the study period. Oral swabs were collected on days 1, 2, 3, and 5 for qRT-PCR on viral RNA. b Survival curve results of the vehicle or ReconnAb-dimer treated mice starting on day 4. 80% of mice administered ReconnAb-dimer survived, while 20% of the vehicle group survived the infection after 8 days. A statistically significant difference between vehicle and ReconnAb-dimer treated mice using the log-rank (Mantel-Cox) test was observed (*p = 0.04). Source data are provided as a Source Data file. c Body weight change was not significant for the ReconnAb-dimer treated group, while the vehicle group showed > 20% loss in body weights by day 8. Body weights are plotted as mean +/− SEM, with the dotted line showing the change relative to the body weight at the start of the study (n = 5 mice per group). A statistically significant difference between vehicle and ReconnAb-dimer treated mice using a two-tailed unpaired t test was observed (**p = 0.006). Source data are provided as a Source Data file. d Oral swabs were collected, and RT-qPCR was performed on the viral RNA and plotted in copies per milliliter. A statistically significant difference using a two-tailed Mann-Whitney U test was observed in genomic RNA copies between ReconnAb-dimer (n = 5 mice) and vehicle (n = 5 mice) on days 2 and 5 (*p = 0.03). Source data are provided as a Source Data file.
Discussion
Because the current pipeline from discovery to approval for a SARS-CoV-2 neutralizing mAb typically exceeds two years, development cannot keep pace with rapidly evolving viruses4. Despite extensive efforts, it has been difficult to identify highly potent, broad-spectrum SARS-CoV-2 mAbs. Recently, S2-binding mAbs that have broad-spectrum activity have been identified, but the neutralization potencies of these mAbs have been modest5,6. Most highly potent mAbs do not have continued breadth against new SARS-CoV-2 variants, and most broad-spectrum binding mAbs are weakly or non-neutralizing6. Therefore, there is a critical need to develop a new method or platform of mAb discovery to keep pace with viral evolution. The goal of our work was to develop a new class of highly potent inhibitors that broadly neutralize ACE2-dependent betacoronaviruses for current and future pandemic preparedness.
Our ReconnAb-multimers combine a newly discovered Fab, CoV2-26, that can broadly bind all human betacoronavirus spike proteins, to the catalytically inactive ACE2 receptor with either a human IgG1 Fc or a cartilage matrix protein trimerization domain. ReconnAb-multimers neutralize through competitive ACE2 blockade, with increased viral binding mediated by Fab anchoring to increase local ACE2 concentration, and enhanced potency via avidity from the multimerization domain. The advantage of the ReconnAbs platform is that it utilizes the wild-type sequence of the human receptor for SARS-CoV-2, ACE2, with just a single point mutation to remove catalytic activity. Thus, a virus cannot evade binding to ACE2 in ReconnAbs without simultaneously losing the ability to bind to ACE2 on the host cell surface. In addition, ReconnAbs takes advantage of highly cross-reactive but non-neutralizing antibodies, which have been largely overlooked. Such antibodies often bind to highly conserved epitopes and theoretically are less likely to be subject to viral escape.
We explored multiple options for each of the three components of the ReconnAbs, as well as the linker between the Fab and iACE2. We found that the use of a Fab rather than an scFv increased yield and stability of the molecules without sacrificing binding affinity or neutralization potency. We chose the Fab-iACE2 linker based on the highly flexible human aldolase C C-terminal sequence52 because it is naturally occurring in humans, so potentially not immunogenic, and it had been previously characterized as sufficient in length16 to accommodate both iACE2 and Fab binding to spike protein. Lastly, we incorporated a multimerization domain, envisioning that in ReconnAb-dimer, the Fc domain could enhance potency in vivo by potentially eliciting Fc-mediated effector functions or extending the half-life of the molecule9,11,38,39,40,41. In the case of ReconnAb-trimer, all ACE2-binding sites on the spike protein would theoretically be occupied and would therefore better prevent the binding of the virus to host cells15.
ReconnAb-multimers neutralize all SARS-CoV-2 VOCs tested, as either authentic virus or pseudovirus, as well as SARS-CoV pseudovirus. ReconnAb-multimers also neutralize three betacoronaviruses that are circulating in bats and have the potential to cause a future pandemic: WIV1-CoV, a SARS-like coronavirus, PRD-0038, a sarbecovirus, and HKU5-CoV-2, a more distantly related merbecovirus. In addition to broader protection, ReconnAb-dimer shows over 3-fold improvement in potency compared to the best multimeric ACE2 therapeutics7,8,9,10,11,12,13,14,15, with a 10-fold or higher neutralization potency in vitro as compared to ACE2-Fc, a multimeric ACE2 clinical candidate for the treatment of severe COVID-1936,37. ReconnAb-trimer has similar or higher potency than bebtelovimab and shows 100- to 1000-fold improvement in potency compared to the best multimeric ACE2 therapeutics7,8,9,10,11,12,13,14,15. Many of the multimeric ACE2 therapeutics do not use IgG domains7,8,10,12, and thus are likely to have a reduced half-life, limiting their potential use in vivo. In addition, many of the dimeric ACE2 therapeutics incorporate ACE2 mutations that may enhance binding affinity and neutralization potency, but are more susceptible to viral escape13,14. In contrast, ReconnAb-multimers can achieve similar or higher levels of potency while utilizing fewer ACE2 domains as well as the native ACE2 sequence.
In addition to neutralization potency, another mechanism of protection that can be explored in future versions of ReconnAb-dimer includes Fc-mediated effector functions. It has been shown that ACE2-Fc elicits ADCP and ADCD, but not ADCC14. Further studies are warranted to determine whether ReconnAb-dimer can elicit Fc-mediated effector functions. We conclude that ReconnAb-multimers are broad-spectrum inhibitors for neutralizing human betacoronaviruses that use ACE2 as an entry receptor, although Fc-mediated effector function activity and neutralization against larger panels of emerging viruses would be desirable in future work.
ReconnAb-dimer protected mice in live viral challenge studies against Omicron XBB.1.5 variant, a VOC that to date has not been neutralized by any FDA-approved therapeutic mAb. This is an improvement over ACE2-Fc, which showed a 50% survival rate and > 10% weight loss against the early Wuhan (WT) variant53. Similarly, S309, the precursor to the previously FDA-approved antibody sotrovimab, did not reduce viral titers in hamsters infected with the early Omicron variant BA.154. We are unaware of any other mAb or multimeric ACE2 therapeutic that neutralizes all SARS-CoV-2 VOCs, SARS-CoV, and three pandemic potential bat betacoronaviruses with high in vitro potency, and that protects mice from authentic viral challenge against a more-evolved Omicron variant that arose after BQ.1.
Nevertheless, we did observe reduced half-life for ReconnAb-multimers compared to mAbs, likely due to incorporation of the soluble extracellular domain of ACE247,48,49. While the ACE2 extracellular domain fragment used in ReconnAb-multimers does not contain the sites for proteolytic cleavage by ADAM17 and TMPRSS255, it is possible that it is more subject to proteolysis, as compared to the full-length protein, by other enzymes13,56,57,58,59. The exact mechanism underlying the ACE2 short half-life that we and others have observed remains unclear.
Modifications to ACE2 may be necessary to address the short half-life of ReconnAb-dimer. For instance, PEGylation has been shown to extend half-life in some cases when Fc-fusion did not60, presumably by blocking sites on ACE2 that may be subject to proteolysis or clearance by the immune system60,61. In addition, screening for mutations that stabilize or reduce the rapid clearance of the extracellular domain of ACE2, or engineering it onto a more stable scaffold13,57,62, or incorporating the full-length ectodomain ACE2 sequence (i.e., with the collectrin-like domain13,59) may improve the half-life of ReconnAbs. If modifications to improve half-life are successful, testing a single bolus injection, aerosolized treatment, or efficacy as a pre-exposure prophylactic agent in immunocompromised patients2 and/or patients who cannot receive or don’t respond to existing vaccines63,64 could be further explored. In addition, genetic engineering of ReconnAb-multimers into a viral vector to drive localized expression at sites most relevant to viral entry65,66, could enable even the current version of ReconnAbs to achieve prophylactic efficacy.
Nonetheless, we anticipate that, even with their short in vivo half-lives, the current versions of ReconnAb-multimers are viable therapeutic candidates given that there are currently no marketed mAbs to treat COVID-191. Hospitalized SARS-CoV-2 infected patients who are at risk of progression to severe disease already have intravenous (IV) access. Thus, the advantage of having an efficacious treatment outweighs the requirement for frequent repetitive dosing or a continuous IV infusion, and a shorter half-life facilitates quick removal of the drug if adverse events arise. In addition, existing antiviral treatments for SARS-CoV-2 infection, such as nirmatrelvir and ritonavir (Paxlovid), have many drug-drug interactions that limit their use in high-risk patients who often have complex medication regimens67, whereas ReconnAb-dimer is likely to have few, if any, interactions with other medications a patient may be taking68. Lastly, because ReconnAb-dimer is expected to inhibit any betacoronavirus that requires ACE2 as a receptor, it could be stockpiled for use in the event of a novel outbreak.
Beyond coronaviruses, the ReconnAb-multimer modular platform could be extended to other rapidly mutating viruses, such as human immunodeficiency virus (HIV), Influenza, Ebola, and Lassa virus. The ReconnAb-multimer technology requires the fusion of three components, which have already been identified for most pandemic-potential viruses. With improvements in half-life, ReconnAb-multimers would be a pandemic-ready platform therapy to develop new classes of broad-spectrum inhibitors.
Methods
The research complies with all relevant ethical regulations. All animals were maintained in accordance with the Public Health Service Policy for Humane Care and Use of Laboratory Animals. The animal protocol was approved by the Administrative Panel on Laboratory Animal Care (APLAC) at Stanford University (34540, 33709, and 34032).
Cell lines
HeLa-ACE2/TMPRSS2 and HEK293T/ACE2/TMPRSS2 cells were a generous gift from Dr. Jesse Bloom at the Fred Hutchinson Cancer Research Center and were maintained in D10 media – Dulbecco’s Modified Eagle Medium (DMEM, Corning) supplemented with 10% fetal bovine serum (GeminiBio), 1% penicillin/streptomycin/L-glutamine (GeminiBio), and 1% 1 M HEPES (Gibco). Expi-293F cells were purchased from Thermo Fisher (catalog number A14527), and Expi293F-BirA cells were a generous gift from Dr. James Wells at the University of California, San Francisco. Both cell types were maintained in Freestyle293/Expi-293 media (2:1, Thermo Fisher) in polycarbonate shaking flasks (Triforest Labware). Stellar™ competent cells were purchased from Takara Bio (catalog number 636763). The Vero E6-TMPRSS2-T2A-ACE2 cells were from BEI, obtained from Raul Andino’s lab.
ReconnAb fusion proteins
scFvs or HCs were cloned into the pADD2 or VRC01 vector by InFusion (Takara Bio) with the linker for the monomer ReconnAbs (GGSGSHHHHHHASTGGGSGGPSGQAGAAASEENLGGSGSLFVSNHAYGGSGGEARV), trimer ReconnAbs (GGSGSHHHHHHASTGGGSGGPSGQAGAAASEGGGGSSLFVSNHAYGGSGGEARV) and the dimer ReconnAbs, which replaced the His tag with a G4SG linker (GGSGSGGGGSGASTGGGSGGPSGQAGAAASEENLGGSGSLFVSNHAYGGSGGEARV), followed by the ectodomain of human ACE2.
hCoV spike protein constructs
Spike proteins from six hCoVs were cloned into a mammalian expression vector (pADD2) between the rBeta-globin intron and β-globin poly(A)16. All of the full-length spike proteins cloned and tested had a GCN4 trimerization domain, an Avi tag, and a hexahistidine tag.
Lentivirus plasmids
Plasmids encoding the full-length spike proteins with native signal peptides were cloned into the background of the HDM-SARS2-spike-delta21 plasmid (Addgene plasmid, 155130)16. A 21-amino acid C-terminal deletion was included to promote viral expression. The SARS-CoV spike was used with an 18-amino acid C-terminal deletion, WIV1-CoV18 and PRD-003819 spike contained a 21-amino acid C-terminal deletion, and HKU5-CoV-220 spike contained a 17-amino acid C-terminal deletion. The other viral plasmids that were used include pHAGE-Luc2-IRES-ZsGreen, pHDM-Hgpm2, pRC-CMV-Rev1b, and pHDM-tat1b69.
Antigen and antibody cloning
Primers were designed in SnapGene (version 8.0.1) and ordered through Integrated DNA Technologies (IDT). All protein constructs were mini-prepped using Thermo Fisher Scientific GeneJET plasmid mini-prep kit following the manufacturer’s recommendations. Sequences of plasmids were confirmed by whole-plasmid sequencing (Plasmidsaurus, SnapGene). Plasmids were transformed into Stellar™ cells and then maxi-prepped using the NuceloBond Xtra Maxi Kit following the manufacturer’s recommendations (Macherey-Nagel). Plasmids were filtered through a sterile 0.45-μm membrane in a biosafety cabinet and stored at − 20 °C.
Protein production
Proteins were expressed in Expi293F cells at 37 °C in 8% CO2. The day of transfection, cells were diluted to a density of approximately 3–4 × 106 cells per ml. For a 200 mL transfection: 120 µg of maxi-prepped DNA was added to 20 mL of expression media, followed by dropwise addition of 260 µL of FectoPro transfection reagent (Polyplus) with vigorous mixing. After a 10 min incubation at room temperature, the transfection mixture was added to 200 ml of cells. D-glucose (4 g/L, Sigma-Aldrich) and valproic acid (3 mM, Acros Organics) were then added to the cells immediately post-transfection to increase recombinant protein production. For Fab-ReconnAb constructs: the same protocol was followed, except the transfection mixture contained 60 μg LC plasmid DNA and 60 μg ReconnAb plasmid DNA. The cells were harvested 3–5 days after transfection by spinning the cultures at 7000 × g for 5 min. Supernatants were filtered using a 0.45 or 0.22 µm filter. For proteins containing a biotinylation tag (Avi-Tag), Expi293F cells containing a stable BirA enzyme insertion were used, resulting in spontaneous biotinylation during protein expression. Following purification, proteins were buffer-exchanged into HBS with 10% glycerol and protein concentration was determined by absorbance at 280 nm (A280). The purity was assessed by protein gel electrophoresis. Protein samples were then flash-frozen in liquid nitrogen and stored at − 80 °C.
Protein purification—Fc Tag-containing proteins
All proteins containing an Fc tag (for example, IgGs, ReconnAb-dimer, and iACE2-dimer) were purified using a 5-ml MAb Select SuRe PRISM column on the ÄKTA pure fast protein liquid chromatography (FPLC) system (Cytiva). Filtered cell supernatants were diluted with 1/10 volume of 10 × HBS. The ÄKTA system was equilibrated with: A1 – 1 x HBS; A2 – 100 mM glycine pH 2.8; B1 – 0.5 M NaOH; Buffer line – 1 x HBS; and Sample lines – ddH2O. The column was washed with A1, and then the proteins were eluted with A2 into 50 mL conical tubes containing 2.5 mL of 1 M HEPES buffer, pH 7.4. The column was then washed with A1, B1 and A1. The resultant Fc-containing samples were buffer-exchanged and concentrated using 30 kDa or 50 kDa cutoff centrifugal concentrators. IgGs used for competition, binding and neutralization experiments were not further purified. ReconnAb-dimer and iACE2-dimer fusion proteins were further purified using the Superose 6 (Increase 10/300 GL, Cytiva) (S6) on the ÄKTA system.
Protein purification—His-tagged proteins
Proteins not containing an Fc tag (ReconnAb-monomeric fusions, ReconnAb-trimeric fusions and full-length hCoV spike proteins) were purified using HisPur Ni-NTA resin (Thermo Fisher Scientific). Cell supernatants were diluted with 1/3 volume of wash buffer (20 mM imidazole, 20 mM HEPES, pH 7.4 and 150 mM NaCl). Ni-NTA resin was added and the samples were then incubated at 4 °C while stirring overnight. Resin–supernatant mixtures were added to chromatography columns for gravity flow purification. The resin in the column was washed with wash buffer (20 mM imidazole, 20 mM HEPES, pH 7.4 and 150 mM NaCl), and the proteins were eluted with 250 mM imidazole, 20 mM HEPES, pH 7.4 and 150 mM NaCl. Column elutions were concentrated using 30 kDa or 100 kDa centrifugal concentrators to 0.5 mL of sample. Proteins were then purified by size-exclusion chromatography on an ÄKTA pure system using a Superdex 200 column (Increase 10/300 GL, Cytiva) (S200) or an S6 column. The sample was injected using a 0.5 ml loop and run over the S200 or S6, which had been pre-equilibrated in de-gassed 20 mM HEPES and 150 mM NaCl before use.
Fab production from IgGs
1/10 volume of 1 M Tris pH 8 was added to IgGs at ~ 2 mg ml−1 in PBS. Then, 2 µl of a 1 mg ml−1 stock of Lys-C (stock stored at − 80 °C) was added for each mg of human IgG1 and digested for 1 hour at 37 °C with moderate rotation. 1/20 volume of 10% acetic acid was added to stop the digestion. Protein G Agarose (Thermo Fisher Scientific) was washed 3 times with PBS at 1000 × g for 1 min. Protein G was added to the reaction mixture, and the reaction was mixed with moderate rotation for 1 hour at room temperature. The reaction mixture was then added to a gravity-flow column, and the flow-through was collected. The reaction was run on a non-reducing and reducing SDS-PAGE gel (4–20% Mini-PROTEAN TGX protein gel) stained with GelCode Blue Stain Reagent (Thermo Fisher Scientific) to confirm the purity of the digested Fabs. Purified Fabs were stored at − 80 °C.
BLI binding
For all experiments, reactions were performed on an Octet RED96 using Octet buffer (1 x HBS with 0.1% BSA and 0.02% Tween 20) under agitation (1000 rpm). Streptavidin biosensors (Sartorius / ForteBio) were used. Data were processed by Data Analysis software (version 9.0.0.15, FortéBio) and then plotted.
BLI (Octet) binding experiments—Fab and ReconnAb fusion binding
100 nM of biotinylated full-length hCoV spike proteins were loaded onto streptavidin biosensors for 120 s. Tips were then baselined twice in wells containing only the Octet buffer. Samples were associated in wells with four concentrations of a two-fold dilution series of IgGs, Fabs or ReconnAb fusion proteins for 180 s. A control well was used that contained loaded spike protein, but only 200 µl of Octet buffer for the association step. This well was then used for baseline subtraction for data analysis. Samples were then dissociated in wells containing only Octet buffer for 180 s. A global fit analysis was performed using Octet data analysis software with Rmax as unlinked to determine the Kd value.
BLI (Octet) binding experiments—IgG competition
100 nM of biotinylated hCoV spike proteins were loaded onto streptavidin biosensors for 120 s. Tips were then baselined twice in wells containing only the Octet buffer. Samples were associated in wells with 200 nM of different IgGs for 5 min to reach saturation. Tips were baselined and then associated with the same antibody at 200 nM. Using Octet data analysis software, response values (starting value subtracted from peak value after 5 min of association) was determined. Response values were normalized to tip loading without a competing antibody. Final data analysis was performed in GraphPad Prism (version 10.2.2).
Lentivirus production
SARS-CoV-2 VOCs, SARS-CoV, WIV1-CoV, PRD-0038, and HKU5-CoV-2 spike pseudotyped lentiviral particles were produced in HEK293F cells using BioT reagent (Bioland Scientific). Cells were diluted to a density of approximately 3–4 × 106 cells per ml. For a 50 mL transfection mixture, 5 plasmids of maxi-prepped DNA were added: 50 μg of pHAGE-Luc2-IRES-ZsGreen, 17 μg SARS-CoV-2 variant-encoding plasmid and 11 μg of each helper plasmid (pHDM-Hgpm2, pHDM-Tat1b and pRC-CMV_Rev1b). 5 mL of expression media was added to the 5 plasmids, followed by dropwise addition of 150 μL of BioT with vigorous mixing. After a 10-minute incubation at room temperature, the transfection cocktail was added to the 50 mL of cells. D-glucose (4 g/L, Sigma-Aldrich) and valproic acid (3 mM, Acros Organics) were then added to the cells immediately post-transfection to increase recombinant protein production. The cells were harvested 3 days after transfection by spinning the cultures at 300 g for 5 min, followed by filtering through a 0.45-µm filter. 0.5 mL of 1 mM HEPES was added to neutralize the pH. Viral stocks were aliquoted, flash-frozen in liquid nitrogen, stored at − 80 °C, and titrated before further use.
If the viral titers were low, the Lenti-X concentrator (Takara Bio) was used following the manufacturer’s protocol. In brief, 3 days after transfection, the cultures were spun at 500 × g for 10 min and filtered through a 0.45 µm filter. Each filtered supernatant (3 volumes) was combined with Lenti-X Concentrator (1 volume) and gently mixed. The mixture was stored at 4 °C overnight. The next day, the mixture was centrifuged at 1500 × g for 45 min at 4 °C. The supernatant was removed carefully without disturbing the pellet, and DMEM was added at 1/10th to 1/20th the original volume. The resulting viral stocks were aliquoted, flash-frozen in liquid nitrogen, stored at − 80 °C, and titrated before further use.
Neutralization
One day before infection (day 0), HeLA/ACE2/TMPRSS2 cells (8,000 cells per well) (for all neutralizations except PRD-0038) or HEK293T/ACE2/TMPRSS2 cells (40,000 cells per well) (for PRD-0038 neutralizations) were seeded in 96-well white-walled, white-bottom plates (Thermo Fisher or Greiner Bio-One). On the day of the assay (day 1), purified ReconnAbs (stored in HBS with 10% glycerol) were sterile-filtered using a 0.22 µm filter and diluted with DMEM to the starting concentration (400 nM or 800 nM). Subsequently, ReconnAbs were serially diluted (10-fold dilution for ReconnAbs, 5-fold dilution for iACE2 controls) in DMEM. Samples were run in technical duplicate in each experiment. Then, a virus mixture was made containing the virus of interest (for example, SARS-CoV-2 Wild Type), DMEM, and polybrene (1:500). Virus dilutions into media were selected such that a suitable signal (a luminescence of at least >1,000,000 RLU) would be obtained in the virus-only wells. 60 µl of this virus mixture was added to the dilution plate to make a final volume of 120 µl in each well. Virus-only wells were made that contained 60 µl of DMEM and 60 µl of virus mixture. Cell-only wells were made that contained 120 µl of DMEM. The inhibitor/virus mixture was left to incubate for 1-2 h at 37 °C. After incubation, the medium was removed from the cells on the plates made 1 day prior. 100 µl of inhibitor/virus dilutions was added and the plates were incubated at 37 °C for 2 days.
After 2 days, infectivity readout was performed by removing the media from the wells and 80 µL of a 1:1 dilution of BriteLite in DPBS was used (BriteLite Plus, Perkin Elmer). Luminescence values were measured using a microplate reader (BioTek Synergy™ HT or Tecan M200). Each plate was normalized by averaging cell-only (0% infectivity) and virus-only (100% infectivity) wells. Normalized values were fit with a three-parameter non-linear regression inhibitor curve in Prism to obtain 50% inhibitory concentration (IC50) values. Plots show the average half-maximal neutralization titer (NT50) of four experiments.
Dot blot analysis of ReconnAbs expression
Expi293F culture supernatants from ReconnAb expressions were harvested 4 days after transfection via centrifugation at 7000 × g for 5 min. Supernatants were spotted on a nitrocellulose membrane, and the blot was dried for 30 minutes. After drying, 50 ml of 1 × PBS-T + 10% non-fat dry milk (Bio-Rad) was added for 1 h at room temperature, followed by incubation with anti-human ACE2, rat IgG2a antibody (BioLegend, catalog 375802, clone A200691) (1:4000 in PBS-T with 10% non-fat dry milk) for 1 h at room temperature and then detected with goat anti-mouse IgG, HRP-conjugated (clone Poly4053, BioLegend #405306) (1:4000 in PBS-T with 10% non-fat dry milk) for 1 h at room temperature. Luminescent signals were developed using a luminol-based substrate (Pierce ECL, Thermo Fisher Scientific) for imaging on a chemiluminescence imager (GE Amersham Imager 600).
Differential scanning fluorimetry
Thermal melting profiles of proteins were measured by differential scanning fluorimetry on a Prometheus NT.48 instrument (NanoTemper). Protein samples (0.1 mg/mL) were loaded into glass capillaries (NanoTemper) and then subjected to a temperature gradient from 20 to 95 °C at a heating rate of 1 °C per min. Intrinsic fluorescence (350 nm and 330 nm) was recorded as a function of temperature. Thermal melting curves were plotted using the first derivative of the ratio (350 nm/330 nm). Melting temperatures were calculated automatically by the instrument (PR.ThermControl software, version 2.3.2) and represented peaks in the thermal melting curves.
Live SARS-CoV-2 virus isolation and passages
Approval to work with and isolate the authentic virus was provided by the State of California—Health and Human Services Agency Committee for the Protection of Human Subjects, protocol number 2020-030. Variants were obtained from two sources. WA-1/2020 was obtained from WRCEVA. BA.5 and JN.1 were isolated from de-identified nasopharyngeal (NP) swabs sent for surveillance purposes to the California Department of Public Health from hospitals in California. To isolate from patient swabs, 200 µl of an NP swab sample from a patient with COVID-19 that was previously sequence-identified was diluted 1:3 in PBS supplemented with 0.75% BSA (BSA-PBS) and added to confluent Vero E6-TMPRSS2-T2A-ACE2 cells in a T25 flask, allowed to adsorb for 1 hour, inoculum removed, and additional media was added. The flask was incubated at 37 °C with 5% CO2 for 3–4 days with daily monitoring for cytopathic effects (CPE). When 50% CPE was detected, the contents were collected, clarified by centrifugation and stored at − 80 °C as passage 0 stock. Passaged stock was made by inoculation of Vero E6-TMPRSS2-T2A-ACE2 confluent T150 flasks with 1:10 diluted passage 0 stock, similarly monitored and harvested at approximately 80% CPE. All viral stocks were sequenced to confirm lineage, and a 50% tissue culture infectious dose (TCID50) was determined by titration.
Live SARS-CoV-2 virus 50% CPE endpoint neutralization
CPE endpoint neutralization assays were done following the limiting dilution model using sequence-verified viral stocks of WA-1, BA.5 and JN.1 in Vero E6-TMPRSS2-T2A-ACE2. Two-fold serial dilutions of inhibitor were made in BSA-PBS and mixed at a 1:1 ratio with 100 TCID50 of each virus and incubated for 1 h at 37 °C. Final inhibitor dilutions ranged from 500 nM to 0.06 nM. Then, 100 µl of the plasma/virus mixtures were added in duplicate to flat-bottom 96-well plates seeded with Vero E6-TMPRSS2-T2A-ACE2 at a density of 2.5 × 104 per well and incubated in a 37 °C incubator with 5% CO2 until consistent CPE was seen in the virus control (no inhibitor added) wells. Positive and negative controls were included, as well as cell control wells and a viral back titration to verify TCID50 viral input. Individual wells were scored for CPE as having a binary outcome of ‘infection’ or ‘no infection’, and the ID50 was calculated using the Spearman–Karber method. All steps were done in a Biosafety Level 3 laboratory using approved protocols.
Pharmacokinetics study in mice
Pharmacokinetics (PK) were evaluated by administering CoV2-26 ReconnAb-dimer (N = 5), ReconnAb-trimer (N = 6), and ReconnAb-dimer without ACE2 (N = 6) in PBS to 6-8 week old male C57BL/6 mice via a 20 mg/kg intravenous (i.v.) bolus tail vein injection. Blood was collected via lateral tail vein and separated into serum by centrifugation (5000 rpm, 4 °C, 10 min). ReconnAb-dimer and trimer serum was collected before treatment and 1, 3, 7 and 24 h post-treatment. ReconnAb-dimer without ACE2 serum was collected before treatment and 1, 3, 7, 12, 24, 48, 96, and 216 h post-treatment. For ReconnAb-dimer (N = 3) and ReconnAb-dimer-LS (N = 3), 100 + day-old male Tg32 hFcRn SCID C57BL/6 mice were administered the construct in PBS via a 20 mg/kg i.v. bolus tail vein injection. Blood was collected via lateral tail vein and separated into serum by centrifugation (5000 rpm, 4 °C, 10 min). Serum was collected before treatment and 0.5, 2, 4, and 24 h post-treatment. For organ collection, DPBS was perfused through the vascular system to remove the animal blood. The major organs were then harvested and weighed. Tissues were homogenized and centrifuged at 20,000 × g, and the supernatant was collected for use in ELISA assays. The animal protocol was approved by the Administrative Panel on Laboratory Animal Care (APLAC) at Stanford University (34540 and 33709). The mice were housed in Innovive IVC systems and provided with a chow diet and water ad libitum. The housing room was temperature and humidity-controlled with a 12/12 h light/dark cycle.
Sandwich ELISA assay
MaxiSorp Clear Flat-Bottom Immuno Nonsterile 96-Well Plate (Cat# 442404, Thermo Scientific) were coated with 100 µL of AffiniPure™ Goat Anti-Human IgG, F(ab’)₂ fragment specific antibody (Jackson ImmunoResearch, AB_2337545) diluted to 2.4 µg/mL (1000-fold dilution from 2.4 mg/mL stock). The plates were incubated overnight at 4 °C. The coating solution was removed from the plate, and the plate was subsequently blocked with 200 µL of 3% BSA in 0.05% PBS-T, pH 7.4, overnight at 4 °C. The blocking solution was removed from the plate and the plate was subsequently washed three times with 0.05% PBS-T and three times with PBS using a BioTek, both with an EL406 Microplate Washer Dispenser. After washing the plate, 100 µL of standard curve titrations and serum sample dilutions were added. Standard curve titrations were performed with purified CoV2-26 ReconnAb-dimer, trimer, or dimer with the LS mutation in a 2-fold dilution series in 1X PBS, pH 7.4. Serum samples for the pre-treatment and 1, 3, and 7 h time points were diluted 500-fold in 1X PBS, pH 7.4. 24 h time point was diluted 100-fold in 1X PBS, pH 7.4. Samples were incubated on the plate for 90 min at room temperature. The plate was then washed three times with 0.05% PBS-T and three times with PBS. 100 µL of Biotinylated SARS-CoV-2 Spike RBD Protein, His,Avitag™ (Acro Biosystems) was added to each sample at 35 nM and the plate was incubated for 30 min at room temperature. The plate was then washed three times with 0.05% PBS-T and three times with PBS. 100 µL of Streptavidin HRP (Bio-Rad, STAR5B) was added to each sample at a 25,000-fold dilution. The plate was then washed three times with 0.05% PBS-T and three times with PBS. 100 µL of 1-Step Ultra TMB-ELISA substrate (Thermo Fisher Scientific) was added to each well, and substrate turnover was allowed to proceed for ~ 30 min at room temperature with minimal exposure to light. The reaction was stopped with 100 µL of 2 M sulfuric acid, and the absorbance of each sample was then recorded at a wavelength of 450 nm using a BioTek Synergy H1 Plate Reader. Standard curve data points were calculated as an average of three replicates. Time course serum concentration data points were averaged across 6 mice, each injected with 20 mg/kg of ReconnAb-dimer or trimer. Error bars represent standard deviation.
Streptavidin-coated ELISA assay
Nunc 96-well MaxiSorp plates were coated with 60 µL of streptavidin (4 µg / mL) in DPBS for 1-2 h at room temperature. The plates were washed three times with Milli-Q water and blocked with 120 µL of ChonBlock (Chondrex, 9068) overnight at 4 °C. For subsequent steps, all dilutions were made in DPBS with 0.02% Tween 20 and 0.1% BSA, and plates were rinsed with PBS-T in between steps. 50 µL of biotinylated SARS-CoV-2 spike (2 µg / ml) was added to the plates and incubated for 1-2 h at room temperature. After washing, 50 µL of standard curve titrations, serum sample dilutions, or tissue supernatant was added and incubated for 1-2 h at room temperature. Standard curve titrations were performed in a 5-fold dilution series, and serum samples were diluted 100-fold. For tissue supernatant, 1:100 of Halt Protease Inhibitor Cocktail (Thermo Fisher Scientific) was added. Supernatant was diluted 1:10 in DPBS with 0.02% Tween 20 and 0.1% BSA, followed by a 5-fold dilution series. Rabbit anti-human IgG, HRP-conjugated (Abcam, ab6759) (1:4000), was added for 1 h incubation before rinsing with PBS-T six times. ELISA plates were developed with the TMB substrate for 5 min and terminated with sulfuric acid. Absorbance at 450 nm was recorded on a microplate reader (BioTek Synergy™ HT or Tecan M200).
Live viral challenge study in mice
For therapeutic evaluation of CoV2-26 ReconnAb-dimer, 6-8 week old female AC70 hACE2 mice (B6;C3-Tg(CAG-ACE2)70Ctkt, Taconic) were anesthetized with isoflurane and challenged intranasally (i.n.) with Omicron variant XBB.1.5 virus at 1.96 × 104 PFU/dose on day 0. Based on mouse availability from the vendor, only female mice were used. Mice were treated with Vehicle (PBS) (N = 5) or CoV2-26 ReconnAb-dimer (N = 5) at 10 mg/kg via i.v. bolus tail vein injection starting 12 h post-challenge on day 0. Subsequent doses were administered at 30 h (day 1) and 48 h (day 2) post-challenge. Animals were monitored daily for body weight changes and twice daily for clinical signs (ruffled fur, hunched posture, inactivity), with > 20% body weight loss serving as the euthanasia criterion. Oral swabs were collected on days 1 and day 2 (prior to treatment), as well as on day 3 and day 5 for viral RNA quantification. From both groups, surviving animals were euthanized on day 14 post-challenge. The animal protocol for offsite testing at Bioqual, Inc. was approved by the Administrative Panel on Laboratory Animal Care (APLAC) at Stanford University (34032). The mice were housed in a BSL3 facility post-challenge and provided with a chow diet and water ad libitum. The housing room was temperature and humidity-controlled with a 12/12 h light/dark cycle.
Quantitative RT-PCR Assay for SARS-CoV-2 RNA
Quantitative RT-PCR analysis for oral swab samples was performed for SARS-CoV-2 genomic RNA (gRNA) targeting a conserved region of the Nucleocapsid (N) gene of SARS-CoV-2.
Primers/probe sequences for gRNA amplification:
2019-nCoV Forward Primer :5’-GAC CCC AAA ATC AGC GAA AT-3’ 2019-nCoV Reverse Primer: 5’-TCT GGT TAC TGC CAG TTG AAT CTG-3’
2019-nCoV P: 5’-FAM-ACC CCG CAT /ZEN/ TAC GTT TGG TGG ACC-BHQ1-3’
Lyophilized primer oligos were reconstituted to 100 µM in 10 mM Tris + 0.1 mM EDTA (TE) solution, pH 8.0, and diluted 1:1:50 to working stock in RNAse-free water (Sigma, Cat. #: W4502), for a 2 µM primer mix. The lyophilized probe was likewise diluted to 2 µM solution. For each 96-well reaction plate, PCR master mix was prepared by combining 500 µL RNAse-free water, 1.5 mL primer mix (600 nM final concentration), 350 µL probe (140 nM final concentration), and the following SensiFAST™ Probe Lo-ROX One-Step Kit (Meridian Bioscience, Cat. #: BIO-78001) components: 2.5 mL 2X Reaction Buffer, 50 µL reverse transcriptase, and 100 µL RiboSafe RNAse inhibitor.
Viral RNA was extracted from oral swab samples using a QIAmp MinElute Virus Spin Kit (Qiagen Cat #: 57704). To generate standard curves, a portion of the SARS-CoV-2 N gene, including the target amplicon and flanking sequences, was cloned into a plasmid. With the mass and length known, the number of copies per µL was calculated, diluted to a concentration of 108 copies per 5 µL and stored in frozen aliquots to use as the standard. Standard curves were prepared for each assay by 10-fold serial dilution of the standard using RNAse-free water to give a range of 100 to 107 copies per reaction.
For plate setup, 45 µL of the master mix was added to each well of a 96-well optical reaction plate (Applied Biosystems, Cat. #: N801-0560) followed by 5 µL of each sample (in triplicate). A standard curve (100 to 107 copies/reaction) and a negative control were included on each plate. Plates were sealed with optical film (Applied Biosystems, Cat. #: 4311971) and run on an Applied Biosystems 7500 Real Time PCR System using the following program: 48 °C for 30 min, 95 °C for 10 min, followed by 40 cycles of 95 °C for 15 s and 1 min at 55 °C. The number of RNA copies per gram of tissue was calculated by extrapolation from the standard curve and multiplication by the reciprocal of the sample weight (in grams) and sample dilution factor (when applicable) to give copies per mL.
Reporting summary
Further information on research design is available in the Nature Portfolio Reporting Summary linked to this article.
Data availability
All data generated in this study are provided within the main text and in the Supplementary Information. Source data are provided in this paper.
References
COVID-19 Monoclonal Antibodies. https://www.cms.gov/monoclonal (2024).
Invivyd Announces FDA Authorization for Emergency Use of PEMGARDATM (Formerly VYD222) for Pre-exposure Prophylaxis (PrEP) of COVID-19. https://investors.invivyd.com/news-releases/news-release-details/invivyd-announces-fda-authorization-emergency-use-pemgardatm (2024).
Quiros-Roldan, E. et al. Monoclonal antibodies against SARS-CoV-2: current scenario and future perspectives. Pharmaceuticals 14, 1272 (2021).
Westendorf, K. et al. LY-CoV1404 (bebtelovimab) potently neutralizes SARS-CoV-2 variants. Cell Rep. 39, 110812 (2022).
Ng, K. T., Mohd-Ismail, N. K. & Tan, Y.-J. Spike S2 subunit: the dark horse in the race for prophylactic and therapeutic interventions against SARS-CoV-2. Vaccines 9, 178 (2021).
Chen, Y. et al. Broadly neutralizing antibodies to SARS-CoV-2 and other human coronaviruses. Nat. Rev. Immunol. 23, 189–199 (2023).
Svilenov, H. L. et al. Multimeric ACE2-IgM fusions as broadly active antivirals that potently neutralize SARS-CoV-2 variants. Commun. Biol. 5, 1–7 (2022).
Miller, A. et al. A super-potent tetramerized ACE2 protein displays enhanced neutralization of SARS-CoV-2 virus infection. Sci. Rep. 11, 10617 (2021).
Lei, C. et al. Neutralization of SARS-CoV-2 spike pseudotyped virus by recombinant ACE2-Ig. Nat. Commun. 11, 2070 (2020).
Kayabolen, A. et al. Protein scaffold-based multimerization of soluble ACE2 efficiently blocks SARS-CoV-2 infection in vitro and in vivo. Adv. Sci. Weinh. Baden. Wurtt. Ger. 9, e2201294 (2022).
Tada, T. et al. An ACE2 Microbody containing a single immunoglobulin Fc domain is a potent inhibitor of SARS-CoV-2. Cell Rep. 33, https://doi.org/10.1016/j.celrep.2020.108528 (2020).
Obeng, E. M., Fianu, I. & Danquah, M. K. Multivalent ACE2 engineering—A promising pathway for advanced coronavirus nanomedicine development. Nano Today 46, 101580 (2022).
Glasgow, A. et al. Engineered ACE2 receptor traps potently neutralize SARS-CoV-2. Proc. Natl. Acad. Sci. USA 117, 28046–28055 (2020).
Chen, Y. et al. Engineered ACE2-Fc counters murine lethal SARS-CoV-2 infection through direct neutralization and Fc-effector activities. Sci. Adv. 8, eabn4188 (2022).
Xiao, T. et al. A trimeric human angiotensin-converting enzyme 2 as an anti-SARS-CoV-2 agent. Nat. Struct. Mol. Biol. 28, 202–209 (2021).
Weidenbacher, P. A.-B. et al. Converting non-neutralizing SARS-CoV-2 antibodies into broad-spectrum inhibitors. Nat. Chem. Biol. 18, 1270–1276 (2022).
LeDuc, J. W. & Barry, M. A. SARS, the First Pandemic of the 21st Century. Emerg. Infect. Dis. 10, e26 (2004).
Menachery, V. D. et al. SARS-like WIV1-CoV poised for human emergence. Proc. Natl. Acad. Sci. USA 113, 3048–3053 (2016).
Lee, J. et al. Broad receptor tropism and immunogenicity of a clade 3 sarbecovirus. Cell Host Microbe 31, 1961–1973 (2023).
Chen, J. et al. Bat-infecting merbecovirus HKU5-CoV lineage 2 can use human ACE2 as a cell entry receptor. Cell 188, 1729–1742 (2025).
Cox, M. et al. SARS-CoV-2 variant evasion of monoclonal antibodies based on in vitro studies. Nat. Rev. Microbiol. 21, 112–124 (2023).
Imai, M. et al. Efficacy of antiviral agents against omicron subvariants BQ.1.1 and XBB. N. Engl. J. Med. 388, 89–91 (2023).
Alcantara, M. C., Higuchi, Y., Kirita, Y., Matoba, S. & Hoshino, A. Deep mutational scanning to predict Escape from bebtelovimab in SARS-CoV-2 omicron subvariants. Vaccines 11, 711 (2023).
Ferrara, F. et al. A pandemic-enabled comparison of discovery platforms demonstrates a naïve antibody library can match the best immune-sourced antibodies. Nat. Commun. 13, 462 (2022).
Pan, Y. et al. Screening of potent neutralizing antibodies against SARS-CoV-2 using convalescent patients-derived phage-display libraries. Cell Discov. 7, 1–19 (2021).
Brewer, R. C. et al. BNT162b2 vaccine induces divergent B cell responses to SARS-CoV-2 S1 and S2. Nat. Immunol. 23, 33–39 (2022).
Santacroce, L., Charitos, I. A., Carretta, D. M., De Nitto, E. & Lovero, R. The human coronaviruses (HCoVs) and the molecular mechanisms of SARS-CoV-2 infection. J. Mol. Med. Berl. Ger. 99, 93–106 (2021).
Silva, R. P. et al. Identification of a conserved S2 epitope present on spike proteins from all highly pathogenic coronaviruses. eLife 12, e83710 (2023).
Claireaux, M. et al. A public antibody class recognizes an S2 epitope exposed on open conformations of SARS-CoV-2 spike. Nat. Commun. 13, 4539 (2022).
Chen, E. C. et al. Convergent antibody responses to the SARS-CoV-2 spike protein in convalescent and vaccinated individuals. Cell Rep. 36, 109604 (2021).
Scialo, F. et al. ACE2: The major cell entry receptor for SARS-CoV-2. Lung 198, 867–877 (2020).
Patel, S. K. et al. Plasma ACE2 activity is persistently elevated following SARS-CoV-2 infection: implications for COVID-19 pathogenesis and consequences. Eur. Respir. J. 57, 2003730 (2021).
García-Escobar, A. et al. The soluble catalytic ectodomain of ACE2 a biomarker of cardiac remodelling: new insights for heart failure and COVID19. Heart Fail. Rev. 26, 961–971 (2021).
Walker, L. M., Bowley, D. R. & Burton, D. R. Efficient recovery of high-affinity antibodies from a single-chain fab yeast display library. J. Mol. Biol. 389, 365–375 (2009).
Copin, R. et al. The monoclonal antibody combination REGEN-COV protects against SARS-CoV-2 mutational escape in preclinical and human studies. Cell 184, 3949–3961 (2021).
Bermúdez-Abreut, E. et al. Antiviral activity of an ACE2-Fc fusion protein against SARS-CoV-2 and its variants. PLOS ONE 20, e0312402 (2025).
Evaluate the Safety, Tolerability, Pharmacodynamics, Pharmacokinetics, and Immunogenicity of HLX71 (Recombinant Human Angiotensin-converting Enzyme 2-Fc Fusion Protein for COVID-19) in Healthy Adult Subjects. https://clinicaltrials.gov/study/NCT04583228 (2022).
Stapleton, N. M., Einarsdóttir, H. K., Stemerding, A. M. & Vidarsson, G. The multiple facets of FcRn in immunity. Immunol. Rev. 268, 253–268 (2015).
Pierre, C. N. et al. Non-neutralizing SARS-CoV-2 N-terminal domain antibodies protect mice against severe disease using Fc-mediated effector functions. PLOS Pathog. 20, e1011569 (2024).
Clark, J. J. et al. Protective effect and molecular mechanisms of human non-neutralizing cross-reactive spike antibodies elicited by SARS-CoV-2 mRNA vaccination. Cell Rep. 43, 114922 (2024).
Izadi, A. & Nordenfelt, P. Protective non-neutralizing SARS-CoV-2 monoclonal antibodies. Trends Immunol. 45, 609–624 (2024).
Tischenko, V. M., Abramov, V. M. & Zav’yalov, V. P. Investigation of the Cooperative structure of Fc fragments from myeloma immunoglobulin G. Biochemistry 37, 5576–5581 (1998).
Ionescu, R. M., Vlasak, J., Price, C. & Kirchmeier, M. Contribution of variable domains to the stability of humanized IgG1 monoclonal antibodies. J. Pharm. Sci. 97, 1414–1426 (2008).
FDA Announces Bebtelovimab is Not Currently Authorized in Any US Region. https://www.fda.gov/drugs/drug-safety-and-availability/fda-announces-bebtelovimab-not-currently-authorized-any-us-region (2022).
Xu, X. et al. Evolution of the novel coronavirus from the ongoing Wuhan outbreak and modeling of its spike protein for risk of human transmission. Sci. China Life Sci. 63, 457–460 (2020).
Vieira, P. & Rajewsky, K. The half-lives of serum immunoglobulins in adult mice. Eur. J. Immunol. 18, 313–316 (1988).
Tada, T., Dcosta, B. M., Zhou, H. & Landau, N. R. Prophylaxis and treatment of SARS-CoV-2 infection by an ACE2 receptor decoy in a preclinical animal model. iScience 26, https://doi.org/10.1016/j.isci.2023.106092 (2023).
Bauer, M. et al. Phase I dose-escalation study to assess the safety, tolerability, pharmacokinetics and pharmacodynamics of an inhaled recombinant human ACE2. ERJ Open Res. 10, 00567–02023 (2024).
Haschke, M. et al. Pharmacokinetics and pharmacodynamics of recombinant human angiotensin-converting enzyme 2 in healthy human subjects. Clin. Pharmacokinet. 52, 783–792 (2013).
Zalevsky, J. et al. Enhanced antibody half-life improves in vivo activity. Nat. Biotechnol. 28, 157–159 (2010).
Yinda, C. K. et al. K18-hACE2 mice develop respiratory disease resembling severe COVID-19. PLoS Pathog. 17, e1009195 (2021).
P09972 · ALDOC_HUMAN. https://www.uniprot.org/uniprotkb/P09972/entry (1989).
Iwanaga, N. et al. ACE2-IgG1 fusions with improved in vitro and in vivo activity against SARS-CoV-2. iScience 25, 103670 (2022).
Uraki, R. et al. Therapeutic efficacy of monoclonal antibodies and antivirals against SARS-CoV-2 Omicron BA.1 in Syrian hamsters. Nat. Microbiol. 7, 1252–1258 (2022).
Heurich, A. et al. TMPRSS2 and ADAM17 cleave ACE2 differentially and only proteolysis by TMPRSS2 augments entry driven by the severe acute respiratory syndrome coronavirus spike protein. J. Virol. 88, 1293–1307 (2014).
Gonzalez, S. M., Siddik, A. B. & Su, R.-C. Regulated intramembrane proteolysis of ACE2: a potential mechanism contributing to COVID-19 pathogenesis? Front. Immunol. 12, 612807 (2021).
Kim, Y. S., Kim, M., Park, H. M., Kim, H. J. & Ryu, S. E. Disulfide bond engineering of soluble ACE2 for thermal stability enhancement. Int. J. Mol. Sci. 25, 9919 (2024).
Barros, E. P. et al. The flexibility of ACE2 in the context of SARS-CoV-2 infection. Biophys. J. 120, 1072–1084 (2021).
Torchia, J. A. et al. Optimized ACE2 decoys neutralize antibody-resistant SARS-CoV-2 variants through functional receptor mimicry and treat infection in vivo. Sci. Adv. 8, eabq6527 (2022).
Huang, H. et al. PEGylation but not Fc-fusion improves in vivo residence time of a thermostable mutant of bacterial cocaine esterase. Bioconjug. Chem. 30, 3021–3027 (2019).
Strohl, W. R. Fusion proteins for half-life extension of biologics as a strategy to make biobetters. Biodrugs 29, 215–239 (2015).
Cao, L. et al. De novo design of picomolar SARS-CoV-2 miniprotein inhibitors. Science 370, 426–431 (2020).
Parker, E. P. K. et al. Response to additional COVID-19 vaccine doses in people who are immunocompromised: a rapid review. Lancet Glob. Health 10, e326–e328 (2022).
Shoham, S. et al. Vaccines and therapeutics for immunocompromised patients with COVID-19. eClinicalMedicine 59, 101965 (2023).
Li, M. et al. Rational design of AAVrh10-vectored ACE2 functional domain to broadly block the cell entry of SARS-CoV-2 variants. Antivir. Res. 205, 105383 (2022).
Sun, C.-P. et al. Development of AAV-delivered broadly neutralizing anti-human ACE2 antibodies against SARS-CoV-2 variants. Mol. Ther. 31, 3322–3336 (2023).
Safety, Side Effects & Drug Interactions. https://www.paxlovid.com/side-effects (2025).
Bebtelovimab: Package Insert / Prescribing Info. https://www.drugs.com/pro/bebtelovimab.html (2024).
Crawford, K. H. D. et al. Protocol and reagents for pseudotyping lentiviral particles with SARS-CoV-2 spike protein for neutralization assays. Viruses 12, 513 (2020).
Hadfield, J. et al. Nextstrain: real-time tracking of pathogen evolution. Bioinformatics 34, 4121–4123 (2018).
Acknowledgements
We thank members of the Kim Lab for fruitful discussions on the project and Dr. Soohyun Kim, Dr. Hyeonseob Lim, and Varun Shanker for feedback on the manuscript. We thank Bioqual Inc. for performing the in vivo live viral challenge study. We thank Dr. Soohyun Kim, Châu Lê, and Zhuangyu Pan for coordinating the ReconnAb-dimer-LS PK study and Dr. Nirk Quispe Calla and the Transgenic, Knockout, and Tumor Model Center (TKTC) at Stanford School of Medicine for performing the PK study. We thank Zhuangyu Pan and Dominic Pham for providing XBB.2.3, EG.5.1, and WIV1-CoV pseudovirus variants. A.U. was supported by the Stanford University Medical Scientist Training Program grants T32-GM007365 and T32GM145402. A.V. was supported by the Molecular Biophysics Training Program grant (T32-GM136568-3 and T32-GM136568-4) and the Dennis Washington Leadership Graduate Scholarship provided by The Dennis and Phyllis Washington Foundation and Horatio Alger Association. D.X. acknowledges a previous postdoctoral fellowship from the Stanford Maternal and Child Health Research Institute. This work was supported by the Howard Hughes Medical Institute Emerging Pathogens Initiative, the Virginia & D.K. Ludwig Fund for Cancer Research, Frank Quattrone & Denise Foderaro Family Research Fund, the Chan Zuckerberg Biohub, and the Stanford Innovative Medicines Accelerator.
Author information
Authors and Affiliations
Contributions
A.U. and P.S.K. conceptualized the project, designed experiments and analyzed data. A.U., M.A., C.O.M., A.V., and A.H. designed, expressed and characterized constructs. A.U. and T.T.N. performed structural characterization studies. M.K.M. and C.H. performed live viral neutralizations. A.U., P.K., Z.C., J.W.H., and A.H. performed pharmacokinetic mouse studies and designed live viral mouse studies. R.C.B., T.V.L., and W.H.R. provided non-neutralizing antibody sequences. D.X. provided schematics and control antibodies. A.U. and P.S.K. wrote the manuscript with input from all authors.
Corresponding author
Ethics declarations
Competing interests
A.U., M.A., A.H., and P.S.K. are named as inventors on a patent application (PCT application No. PCT/US2025/025730) applied for by Stanford University and the Chan Zuckerberg Biohub on compositions and methods related to coronavirus therapies. All other authors declare no competing interests. The findings and conclusions in this article are those of the author(s) and do not necessarily represent the views or opinions of the California Department of Public Health or the California Health and Human Services Agency.
Peer review
Peer review information
Nature Communications thanks Amy Chung, who co-reviewed with Carissa Aurelia, Charlie Johnson, and the anonymous reviewer(s) for their contribution to the peer review of this work. A peer review file is available.
Additional information
Publisher’s note Springer Nature remains neutral with regard to jurisdictional claims in published maps and institutional affiliations.
Source data
Rights and permissions
Open Access This article is licensed under a Creative Commons Attribution-NonCommercial-NoDerivatives 4.0 International License, which permits any non-commercial use, sharing, distribution and reproduction in any medium or format, as long as you give appropriate credit to the original author(s) and the source, provide a link to the Creative Commons licence, and indicate if you modified the licensed material. You do not have permission under this licence to share adapted material derived from this article or parts of it. The images or other third party material in this article are included in the article’s Creative Commons licence, unless indicated otherwise in a credit line to the material. If material is not included in the article’s Creative Commons licence and your intended use is not permitted by statutory regulation or exceeds the permitted use, you will need to obtain permission directly from the copyright holder. To view a copy of this licence, visit http://creativecommons.org/licenses/by-nc-nd/4.0/.
About this article
Cite this article
Utz, A., Armbrust, M., Nguyen, TT.T. et al. Development of ACE2-tropic-betacoronavirus therapeutics for future pandemic preparedness. Nat Commun 17, 119 (2026). https://doi.org/10.1038/s41467-025-66805-6
Received:
Accepted:
Published:
Version of record:
DOI: https://doi.org/10.1038/s41467-025-66805-6







