Abstract
The endosymbiont Wolbachia can both benefit host nutrition and manipulate host reproduction to its own advantage. However, the mechanisms of its nutritional benefits remain unclear. We show that Wolbachia enhances ovarian development in the small brown planthopper Laodelphax striatellus by boosting energy production. Wolbachia-infected females have increased fecundity, accelerated ovarian development, and prolonged oviposition. Enhanced activity of mitochondrial complex I is linked to increased ATP production and the expression of energy metabolism-related genes. We further identify that Wolbachia-synthesized riboflavin is crucial for ATP production and ovarian development. A riboflavin transporter, slc52a3a, positively correlates with Wolbachia density and is required for normal ovarian maturation. Our findings demonstrate that Wolbachia-produced riboflavin drives energy production and accelerates ovarian maturation, thus improving host fecundity. This research reveals insights into symbiont-host metabolic interactions and underscores the role of nutrient delivery in symbiosis.
Similar content being viewed by others
Introduction
The symbiotic relationship between insects and bacteria often exhibits a dual nature, wherein symbiotic bacteria can simultaneously benefit and harm their hosts, leading to their characterization as “Jekyll and Hyde” symbionts1,2,3,4. This duality highlights the complex and dynamic interactions between symbionts and their hosts. Wolbachia is one of the most notable examples. Although Wolbachia is known for its harmful reproductive manipulations, such as inducing male killing and cytoplasmic incompatibility (CI) that leads to offspring mortality5,6, recent studies have also revealed beneficial effects of Wolbachia on host fecundity in some insects7,8. For instance, Wolbachia has been shown to increase host fecundity under conditions of stress or nutrient deprivation and can be essential for oogenesis9,10,11,12. Despite these insights, the molecular mechanisms by which Wolbachia enhances host fecundity are not entirely clear.
Among the various mechanisms that promote fecundity, the role of Wolbachia in providing vitamin B to their hosts has attracted increasing interest. In the bed bug Cimex lectularius, Wolbachia synthesize biotin (vitamin B7) and riboflavin (vitamin B2), which are essential for host growth and fecundity13,14. Comparative genomic studies show that the riboflavin synthesis pathway is highly conserved among different Wolbachia strains, underscoring its importance in host-symbiont interactions15. Riboflavin is a water-soluble molecule that plays a critical role in energy metabolism and cellular function. It is a precursor of flavin mononucleotide (FMN) and flavin adenine dinucleotide (FAD), which are essential cofactors for mitochondrial electron transport chain enzymes, and thereby supports energy production and oxidative phosphorylation16,17. However, little is known about the effects of riboflavin synthesized by Wolbachia on host energy function and reproduction.
Wolbachia induces complete CI while simultaneously enhances female fecundity in the small brown planthopper (Laodelphax striatellus, SBPH), a major rice pest that feeds exclusively on plant sap18,19. This dual functionality allows Wolbachia to establish and rapidly spread within SBPH populations, as evidenced by its near 100% infection rate in field surveys20,21. Our previous work has shown that Wolbachia-provided biotin and riboflavin play significant role in promoting SBPH fecundity14. In this study, we combine transcriptomic analyses and experimental approaches to demonstrate the mechanisms by which riboflavin enhances reproductive capacity. We find that Wolbachia infection increases energy production in early adult SBPH, accelerating ovarian development and enhancing female fecundity. We further reveal that this effect is mediated by Wolbachia-synthesized riboflavin and the host’s riboflavin transporter, slc52a3a. These findings provide a clear understanding of the molecular and cellular mechanisms underlying Wolbachia’s reproductive contributions.
Results
Wolbachia enhances female ovarian development in SBPH
We first compared the biological performance of Wolbachia-infected (WI) and Wolbachia-uninfected (WU) SBPH (Fig. 1). Wolbachia infection significantly increased female fecundity by 53% (Fig. 1a). In addition, the hatch rate of deposited eggs was significantly higher in WI lines (Fig. 1b). After hatching, WI and WU planthoppers took similar times to develop from nymphs to adults. However, WI nymphs exhibited a significantly higher emergence rate (Supplementary Fig. 1), and the emerged adults lived much longer than the WU adults (Fig. 1c). We did not observe any significant differences in adult sex ratio or wing length variance (Supplementary Fig. 1).
a–c Effects of Wolbachia infection on fitness parameters of SBPH. a Egg numbers laid by a female within 15 days after emergence (Wilcoxon test, W = 655.5, p = 0.0024). b Egg hatch rate (Wilcoxon test, W = 671, p = 0.0011). c Survival curves of the adult females (Cox proportional-hazards model, hazard ratio = 2.88, 95%CI = [2.18, 3.67], p = 3.43e-05). d Egg numbers laid by a female through the whole life-time. Data were recorded in 2-day intervals (GLM analysis with Gaussian distribution, symbiont effect, df = 1, F = 86.04, p < 2.2e-16). e Egg numbers by a female in the first six days after emergence (GLM analysis with Gaussian distribution, symbiont effect, df = 1, F = 48.12, p = 4.93e-11). The symbol × indicates no eggs were laid at that time. f, g Number of mature oocytes (f) (GLM analysis, symbiont effect with Poisson distribution, df = 1, p = 1.2e-10) and ovarian morphology (g) in female SBPH at 1-, 3-, and 5-day post-emergence. WI Wolbachia-infected, WU Wolbachia-uninfected. Data are presented as mean ± SEM. *, p < 0.05; **, p < 0.01; ***, p < 0.001; ****, p < 0.0001. Detailed statistical information can be found in Supplementary Data 1. Source data are available in the source data file.
To get more details on how Wolbachia affects female egg production, we counted the number of eggs laid by a female every two days until they died (Fig. 1d). WI females laid significantly more eggs in the first few days after emergence compared to WU females. They also had a longer lifespan and extended egg-laying period. Furthermore, during the first six days after emergence, WI females started laying eggs earlier than WU females, and the numbers of eggs laid per day were significantly higher (Fig. 1e). The number of mature oocytes was also significantly higher in WI ovaries than in WU ovaries on the third and fifth days after adult emergence (Fig. 1f). This suggests that WI ovaries develop earlier and faster than WU ovaries. We also found that WI ovaries grew faster and larger than WU ovaries (Fig. 1g).
Wolbachia upregulates gene expression of mitochondrion-related pathways in female SBPH
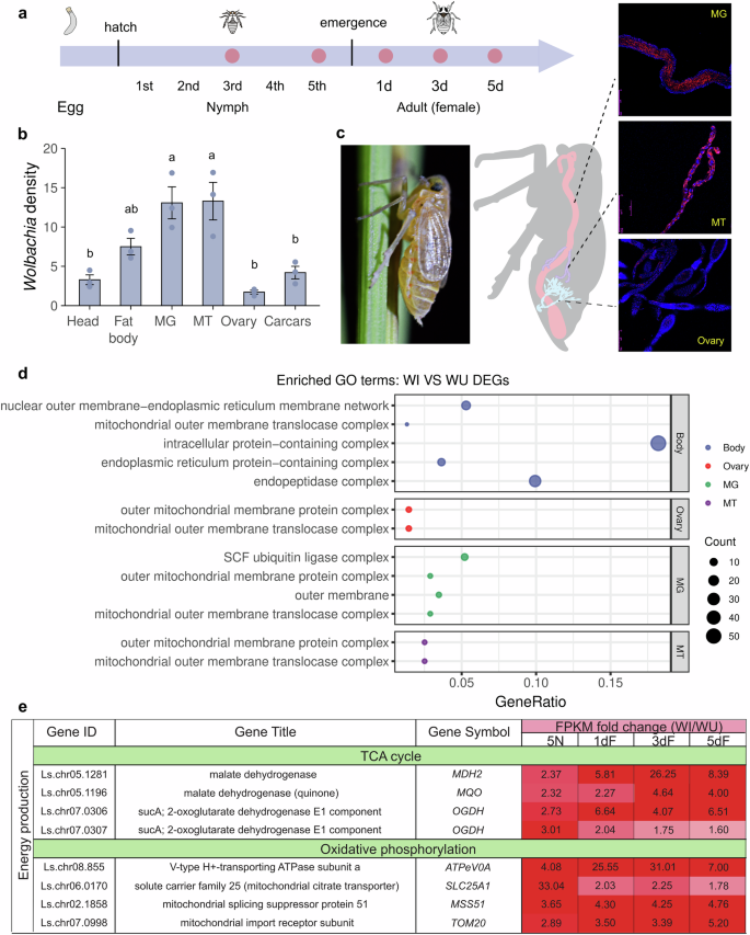
To explore the host genes regulated by Wolbachia in female SBPH, we performed RNA sequencing on the whole bodies of WI and WU third instar nymphs (N3), fifth instar nymphs (N5), and 1-day-old (A1dF), 3-day-old (A3dF), and 5-day-old (A5dF) adult females after emergence (Fig. 2a). After mapping the RNA-seq reads to the chromosome-level genome of SBPH22, we used the WGCNA analysis to classify SBPH genes into 26 different gene expression modules (each assigned a different color) depending on infection status, life stage and developmental time (Supplementary Fig. 2 and Supplementary Data 2). The 256 genes belonging to magenta and grey60 modules were screened out as their expression were mostly significant by both Wolbachia infection status and the difference between nymphs and adults. GO (Gene Ontology) enrichment analysis of these genes yielded terms related to mitochondrial outer membrane translocase complex pathway, nuclear outer membrane-endoplasmic reticulum membrane network pathway, intracellular and endoplasmic reticulum protein-containing complex pathway and endopeptidase complex pathway (Fig. 2d and Supplementary Data 2). Therefore, we hypothesize that mitochondria are involved in the physiological regulation of planthoppers by Wolbachia.
a Workflow of collecting WI and WU SBPH whole body samples for RNA-seq analysis. The red bubble indicates the time points for sample collection. b Wolbachia density in various tissues of 3-day-old WI female adults. MG midgut, MT Malpighian tubules. n = 3. Different letters indicate significant statistical difference (ANOVA analysis with Tukey post-hoc test, df = 5, F = 12.6, p = 0.0002). c Fluorescence in situ hybridization (FISH) on the midgut (MG), Malpighian tubules (MT), and ovary (OV) of SBPH using Wolbachia-specific probe (red) and the nuclear DNA stain (blue). d GO enrichment analysis of differentially expressed genes (DEGs) from WI and WU body, ovary (OV), midgut (MG), and Malpighian tubules (MT). GO terms for whole-body were obtained from genes of magenta and grey60 modules generated by Weighted Gene Co-expression Network Analysis (WGCNA). GO terms for tissues were from DEGs between WI and WU samples. e Genes that were significantly upregulated in WI female adults across all age groups were screened (log2 (fold change of FPKM) > 0.585, and adjusted p-value < 0.05), with a focus on those associated with energy production. Detailed statistical information can be found in Supplementary Data 1. Source data are available in the source data file.
Wolbachia were found to have a higher density in the midgut and Malpighian tubules (Fig. 2b, c). Because of this and the finding that the ovaries of WI planthoppers develop faster (Fig. 1f, g), we dissected all these tissues and did RNA-seq to analyze the differential expression of planthopper genes in these tissues (Fig. 2c). We found that the number of differentially expressed genes (DEGs) in the ovaries of WI and WU females were significantly higher than those in the midgut and Malpighian tubules (Supplementary Fig. 2). Interestingly, in the GO analysis, mitochondrial outer membrane protein complexes were consistently enriched in the DEGs of multiple tissues in WI and WU females (Fig. 2d). Several pathways associated with ovarian development and energy supply like those in the ovarian fusome organization and organic acid metabolism process were significantly enriched in WI females (Supplementary Fig. 3). During the developmental stages of the females, many genes related to energy metabolism showed a significant upward trend, and among them, the genes related to energy production were significantly upregulated (Fig. 2d and Supplementary Data 3). In addition, many genes associated with energy metabolism pathways (such as carbohydrate metabolism, insect hormone biosynthesis, and insulin and mTOR signaling pathway) were highly expressed in WI females (Supplementary Data 3). These results indicated that Wolbachia may upregulate energy production systematically in female SBPH.
Wolbachia increases ovarian development by improving the energy production
Although energy production-related genes were upregulated in WI female SBPH, the expression of mitochondrial genome-encoded genes and mitochondrial density were similar between WI and WU SBPH, both in the body and ovaries (Supplementary Fig. 4a, b). We found that SBPH nuclear genes mainly associated with complexes I and II of the mitochondrial respiratory chains exhibited differential expression (Supplementary Fig. 4c–f). The involvement of mitochondrial complexes in oxidative phosphorylation is the primary source of energy production (Fig. 3a). Further analysis using Kit-based assays revealed that the mitochondrial complex I activity, rather than complex II activity, was significantly higher in 1-day-old adult WI females (Fig. 3b, c). This may explain the significantly higher ATP content in the body of 1-day-old WI females and ovaries of 1-day-old and 3-day-old WI females (Fig. 3d). However, this difference diminished later (Fig. 3d), implying a more rapid energy expenditure at the beginning.
a Overview of mitochondrial oxidative phosphorylation, which includes ATP synthesis, mitochondrial respiratory chain and riboflavin (RF). The figure is redrawn based on materials from Figdraw (https://www.figdraw.com). b, c Activity of complex I (1-day samples, t-test, t = 2.613, df = 12, p = 0.0227) (b) and complex II (c) in female SBPH at 1-, 3-, and 5-days post-emergence. d ATP content in whole body and ovaries of female SBPH. p = 0.0013 for 1-day body samples (t-test, t = 3.995, df = 14), p = 0.0093 for 1-day ovary samples (t-test, t = 4.707, df = 4) and p = 0.0482 for 3-day ovary samples (t-test, t = 2.813, df = 4). WI Wolbachia-infected, WU Wolbachia-uninfected. e Workflow for rotenone treatment. The yellow bubble represents the addition of 5 µM rotenone to artificial feed, while the cross symbol indicates the pure artificial diet (control). f ATP content in SBPH fed with rotenone or the control diet. p = 6.65e-07 for 1-day samples (t-test, t = 8.507, df = 14) and p = 0.0264 for 5-day samples (t-test, t = 2.482, df = 14). g Number of mature oocytes and h ovarian morphology in planthoppers fed with rotenone or control diet. The symbol × denotes no eggs laid on day 1. p = 0.0009 for 3-day samples (t-test, t = −3.935, df = 18). i Relative expression levels of ATPeF1B normalized to rps5 in WI SBPH at 3 days post-dsRNA treatment (t-test, t = −13.01, df = 8, p = 1.15e-06). j ATP content in SBPH treated dsATPeF1B and the dsRFP control. p = 0.0021 for 1-day samples (t-test, t = −3.9853, df = 11). k Number of mature oocytes (Wilcoxon test, W = 21.5, p = 9.6e-07) and l ovarian morphology in planthoppers at 3 days after emergence after dsRNA treatment. Data are expressed as the mean ± SEM. The t-test indicates Student’s two-sided t-test. *, p < 0.05; **, p < 0.01; ***, p < 0.001; ns not significant. Detailed statistical information can be found in Supplementary Data 1. Source data are available in the source data file.
To verify the effect of energy on ovarian development, we fed fifth instar Wolbachia-infected females with rotenone, a mitochondrial complex I inhibitor which affects energy production (Fig. 3e). Feeding of 5 μM rotenone significantly reduced energy production without affecting SBPH survival or Wolbachia density (Supplementary Fig. 5). The ATP content was significantly higher than that of the control group at the 1 and 5 days after treatment (Fig. 3f). The number of mature oocytes in the ovaries of 3-day-old rotenone-fed SBPH females was significantly lower than that of the control group (Fig. 3g), and the oocytes developed more slowly after rotenone treatment (Fig. 3h), suggesting that the energy is essential for normal ovarian development. Additionally, we knocked down the gene expression of ATPeF1B, a gene important in ATP synthesis (Fig. 3i), and found that when ATP content decreased in 1-day-old females (Fig. 3j), both the ovarian development and the number of mature oocytes in WI planthoppers were significantly reduced (Fig. 3k, l). These results highlight the importance of energy production, particularly mitochondrial complex I, on ovarian development.
Wolbachia-synthesized riboflavin promotes energy production
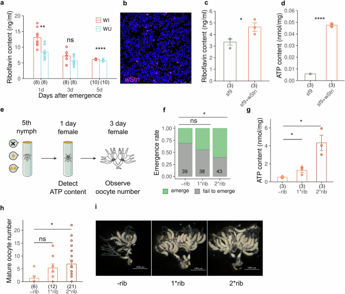
We previously reported that the genome of SBPH’s Wolbachia (the wStri strain) encodes a complete set of riboflavin synthesis genes14. The riboflavin content in WI female adults was higher than the WU females, especially significantly higher in 1-day-old females (Fig. 4a). When both WI and WU SBPH were maintained on a riboflavin-deficient diet, WU females exhibited higher mortality than WI females. However, when both groups were provided with a riboflavin-supplemented diet, the survival rate of WU SBPH became comparable to that of WI individuals (Supplementary Fig. 6). Riboflavin plays an important role in energy production, serving as essential cofactors for mitochondrial complex I and complex II in the forms of FAD and FMN, respectively (Fig. 3a). To verify whether riboflavin synthesized by Wolbachia promotes energy production, we transferred wStri Wolbachia to a Spodoptera frugiperda sf9 cell line (Fig. 4b) and measured the riboflavin contents in both cell lines. The riboflavin content in the wStri-transfected sf9 cells was significantly higher than that of the untransfected sf9 cells (Fig. 4c), and the ATP content was eight times that of the control group (Fig. 4d). These results indicate that Wolbachia-synthesized riboflavin is a key factor in enhancing energy production.
a Riboflavin content in female SBPH at 1-, 3-, and 5-days post-emergence. p = 0.0025 for 1 day post-emergence (t-test, t = 3.668, df = 14), p = 8.095e-05 for 5 day post-emergence (t-test, t = 5.063, df = 18). WI Wolbachia-infected, WU Wolbachia-uninfected. b FISH of wStri-infected Spodoptera frugiperda sf9 cells. Red and blue signals indicate Wolbachia labeled with rhodamine and DNA stained with DAPI, respectively. c, d Riboflavin content (t-test, t = −2.846, df = 4, p = 0.0466) c and ATP content (t-test, t = −44.52, df = 4, p = 1.522e-06) d in sf9 cells. e Experimental design for riboflavin treatment. Fifth instar nymphs of WU SBPH were fed riboflavin. The × symbol indicates an artificial diet lacking riboflavin (−rib), a single drop represents an artificial diet containing the normal concentration of riboflavin (1*rib), and two drops correspond to a 2× concentration of riboflavin (2*rib). f–i Effects of riboflavin on emergence rate (p = 0.3033 for comparison between –rib and 1*rib, Chi-Squared test, χ2 = 1.060, df = 1; p = 0.0135 for comparison between –rib and 2*rib, Chi-Squared test, χ2 = 6.108, df = 1) (f), ATP content (p = 0.0457 for comparison between –rib and 1*rib, t-test, t = −2.8641, df = 4; p = 0.0112 for comparison between –rib and 2*rib, t-test, t = −2.8641, df = 4). (g), mature oocyte number (p = 0.1277 for comparison between −rib and 1*rib, Wilcoxon test, W = 20; p = 0.048 for comparison between −rib and 2*rib, Wilcoxon test, W = 29.5) (h), and ovary morphology (i) in SBPH. Data are presented as the mean ± SEM. The t-test indicates Student’s two-sided t-test. *, p < 0.05; **, p < 0.01; ***, p < 0.001; ns not significant. Detailed statistical information can be found in Supplementary Data 1. Source data are available in the source data file.
We then added riboflavin to the artificial diet of WU fifth-instar nymphs and measured the ATP content and the ovarian development of the emerged female adults (Fig. 4e). Nymphs fed with riboflavin-containing diet had higher emergence rate (Fig. 4f), while the ATP content in the newly emerged females was significantly higher (Fig. 4g). On the third day after emergence, mature oocytes were observed in the ovaries of both groups of females fed with riboflavin, while nearly no mature oocytes were found in the ovaries of unfed females (Fig. 4h, i). However, when riboflavin was provided to WI planthoppers, this beneficial effect was no longer observed (Supplementary Fig. 7), suggesting that riboflavin is more critical for WU planthoppers. Consequently, the increase in riboflavin content enhances the energy production and ovary development of WU female planthoppers.
Wolbachia-upregulated riboflavin transporter slc52a3a is required for ovarian development
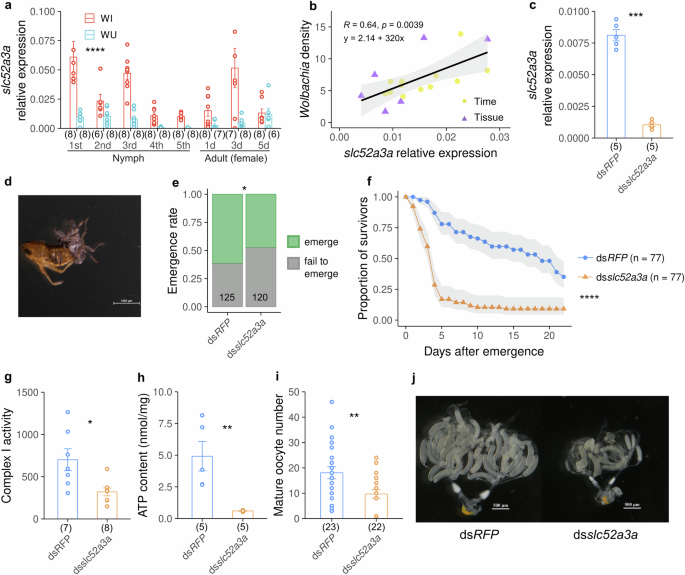
Riboflavin was transported across cell membranes by the SLC52A family proteins23. We identified a SLC52A member, the slc52a3a gene (GenBank: RZF44203), in the SBPH genome and found SLC52A3A is conserved across insect orders (Supplementary Fig. 8). slc52a3a was upregulated in WI nymphs and early female adults compared to WU SBPH (Fig. 5a). Like Wolbachia, slc52a3a was highly expressed in the midgut and Malpighian tubules and peaked on days 9 and 11 in female adults (Supplementary Fig. 9). Wolbachia density was found to be positively correlated with slc52a3a expression in various developmental stages and adult tissues (Fig. 5b). Injecting WI 5th nymphs with dsRNA targeting slc52a3a significantly decreased the emergence rates, and many planthoppers died during emergence and molting (Fig. 5c–e). The females that emerged showed higher mortality, less mitochondrial complex I activity, less ATP content, and fewer mature oocytes compared to females that were not treated in the nymph stage (Fig. 5f–j). These results indicate that the promoting effect of riboflavin on host ovarian development requires slc52a3a. However, when slc52a3a was silenced in 1-day and 5-day old female adults, no significant effect was observed (Fig. S10), including 9-day and 11-day old SBPH, where slc52a3a showed an expression peak. This indicated that riboflavin’s effect on ovarian development occurs mainly in the early post-emergence period.
a Relative expression of slc52a3a across various developmental stages in SBPH (GLM analysis with Gaussian distribution, symbiont effect, df = 1, F = 59.94, p = 6.11e-12). b Correlation between slc52a3a expression and Wolbachia density in WI female SBPH adults. Yellow circles and purple triangles represent samples from different time points and tissues, respectively. For details, see Supplementary Fig. 9. c Relative expression levels of slc52a3a normalized to rps5 in WI SBPH at 3 days post-dsRNA treatment (t-test, t = 15.06, df = 8, p = 3.743e-07). d, e Dead planthoppers during molting of nymphs (d) and emergence rate (e) after dsRNA treatment of WI SBPH 5th instar nymphs (Chi-Squared test, χ2 = 4.36, df = 1, p = 0.037). f Survival curves of emerged adults after dsRNA treatment of 5th instar nymphs in WI SBPH (Cox model, hazard ratio = 4.68, 95%CI = [3.43, 6.38], p = 1.04e-13). g–j The mitochondrial complex I activity (t-test, t = 2.9, df = 13, p = 0.0124) (g), ATP content at 1-day female adults (t-test, t = 3.73, df = 8, p = 0.0058) (h), mature oocyte numbers (Wilcoxon test, W = 368, p = 0.0091) (i) and ovary morphology (j) of 3-day-old adults after dsRNA treatment of 5th instar nymphs in WI SBPH. WI Wolbachia-infected, WU Wolbachia-uninfected. Data are presented as the mean ± SEM for bar plots. The t-test indicates Student’s two-sided t-test. *, p < 0.05; **, p < 0.01; ***, p < 0.001; ns not significant. Detailed statistical information can be found in Supplementary Data 1. Source data are available in the source data file.
Discussion
In this study, we uncovered a mechanism by which Wolbachia-synthesizes riboflavin, which enhances the reproductive success of plant-sap-feeding planthoppers. Our findings demonstrate that riboflavin produced by Wolbachia promotes ovarian development and oviposition in female Laodelphax striatellus (SBPH). Wolbachia infection elevated riboflavin levels, upregulated the expression of the riboflavin transporter slc52a3a, and enhanced the respiratory activity of mitochondrial complex I post-emergence, leading to increased ATP production. This rise in ATP content significantly accelerated ovarian development, enabling WI females to enter the oviposition phase earlier and lay more eggs (Fig. 6). These findings provide a clearer understanding of the mechanisms underlying Wolbachia’s role in host reproduction, and shed light on the intricate interplay between symbionts and their hosts.
In Wolbachia-uninfected SBPH, riboflavin availability is limited due to the absence of Wolbachia-derived synthesis and the low expression of the riboflavin transporter slc52a3a. This shortage restricts mitochondrial complex I activity, potentially reducing electron transport chain function and resulting in low ATP production. As a result, ovarian development is impaired, with smaller and less mature ovaries and fewer deposited eggs. In contrast, in the Wolbachia-infected SBPH, Wolbachia endosymbionts synthesize riboflavin, while simultaneously upregulating slc52a3a expression. slc52a3a positively correlates with Wolbachia density and is required for normal ovarian maturation. These combined effects increase riboflavin transportation, stimulating complex I activity and boosting ATP production. The amplified energy supply fuels ovarian development, resulting in larger, more mature ovaries and increased fecundity.
While Wolbachia-mediated similar nutrient-dependent benefits have been observed in insects such as the bed bug, in which Wolbachia-synthesized biotin and riboflavin enhance host growth and fecundity13, the specific pathways by which these nutrients regulate reproduction remain unresolved. Our cell line experiments confirmed that wStri strain of Wolbachia actively synthesizes riboflavin, which plays a critical role in energy production and ovarian development in SBPH. In Drosophila melanogaster, gut microbe-synthesized riboflavin can promote host energy and ovarian development24, indicating that the gut may exert a systemic regulatory effect on the ovary through nutrition from symbiont. Wolbachia is located in both the female digestive tissues and the ovaries. Furthermore, the expression of riboflavin transporter slc52a3a was positively correlated with Wolbachia density. These findings, combined with RNAi results (Fig. 5f), further support the idea that riboflavin provided by Wolbachia plays a key role in ovarian development.
Riboflavin serves as the precursor of the cofactor FMN in mitochondrial electron transport chain complex I, which is essential for oxidative phosphorylation16. Our data show that the wStri strain significantly increases SBPH mitochondrial complex I activity and ATP production. This increase in mitochondrial efficiency directly correlates with accelerated ovarian maturation (Fig. 3). The discovery that wStri enhances ATP production through riboflavin-mediated mitochondrial activity underscores the critical role of cellular energy in supporting host reproductive processes.
Our results show that the influence of riboflavin on ovarian development is most pronounced in the early post-emergence period, which is a critical time for host reproductive success. The difference in ATP contents, complex I activity, and riboflavin content between WI and WU SBPH is most obvious in newly emerged females. Knockdown of slc52a3a in fifth instar nymphs significantly delayed ovarian development in adult females, while silencing slc52a3a in adult females did not produce the same effects. These results emphasize the dynamic nature of symbiont-derived nutrient contributions and their stage-specific impact on host biology.
In conclusion, our findings elucidate a mechanism by which Wolbachia enhances host reproduction through riboflavin-mediated energy production. This study advances our understanding of the intricate metabolic interplay between symbionts and their hosts, highlighting the importance of nutrients in shaping symbiotic relationships. Further studies are needed to determine whether similar mechanisms operate in other Wolbachia-host systems and to see if these findings can have applications in pest management and biological control strategies.
Methods
Insect rearing
The Laodelphax striatellus SBPH planthoppers were collected in rice paddies in Nanjing. Planthoppers were reared on rice seedlings and maintained in an environment chamber at 25 °C ± 1 °C, 60% relative humidity and a 16 L:8D photoperiod. The population was treated with 1 mg/ml tetracycline to obtain WU planthoppers. To produce WI planthoppers, as well as to eliminate the effect of factors unrelated to Wolbachia on SBPH, Wolbachia-containing haemolymph was injected into nymphs of WU planthoppers as previously described14. Approximately once a month, Wolbachia infection status of the planthopper populations was checked by PCR amplification of the Wolbachia surface protein (wsp) gene (Supplementary Data 4).
Biological performance assay
Fifth-instar nymphs were collected and reared in glass tubes containing several rice seedlings until emergence. The emergence rate, sex ratio, wing length type of the emerged adults, and the lifespan of female adults were recorded. Newly emerged female adults were paired with two male adults for mating. The number of eggs laid by the female, the number of hatched eggs and the times from hatching to emergence were recorded. To investigate ovarian development in female adults, ovarian samples from newly emerged individuals were dissected under a stereomicroscope. Images were captured using a stereo fluorescence microscope SMZ25 equipped with the NIS-Elements BR 4.50.00 digital imaging system (Nikon, Tokyo, Japan).
Quantification of Wolbachia densities
The density of Wolbachia was determined using quantitative PCR (qPCR) on DNA samples extracted from SBPH as previously described14. Total DNA was isolated using the FastPure Blood/Cell/Tissue/Bacteria DNA Isolation Mini Kit (Vazyme Biotech, Nanjing, Jiangsu, China). The copy numbers of the Wolbachia wsp (AF020080) and the SBPH single-copy gene actin (AY192151) were quantified by qPCR using ChamQ SYBR qPCR Master Mix (Vazyme Biotech) on a QuantStudio™ 6 Flex Real-Time PCR System (Applied Biosystems, Waltham, MA, USA). The relative Wolbachia density was calculated as the ratio of wsp to actin copy numbers. Each DNA sample was analyzed in duplicate technical replicates. The primer sequences are provided in Supplementary Data 4.
Fluorescence in situ hybridization
The localization of Wolbachia in SBPH tissues was visualized using fluorescence in situ hybridization (FISH). Two rhodamine 5′-end labeled 16S rRNA Wolbachia-specific probes (W1: 5′-AATCCGGCCGARCCGACCC-3′ and W2: 5′-CTTCTGTGAGTACCGTCATTATC-3′) were used for Wolbachia detection, while DAPI was employed to stain DNA. Midgut, Malpighian tubules, and ovary tissues from female SBPH were dissected and immediately fixed in 4% paraformaldehyde for 30 min. The samples were then processed according to established protocols25 and imaged using a Leica TCS SP8 laser confocal microscope (Leica Wetzlar, Germany).
Quantitative reverse transcription PCR (RT-qPCR)
Total RNA was extracted from the samples using TRIzol Reagent (Thermo Fisher Scientific, Waltham, MA, USA) and reverse-transcribed into cDNA using HiScript II Q RT SuperMix for qPCR (+gDNA wiper) (Vazyme Biotech). Gene expression levels were quantified by qPCR, as described above. Each sample included two technical replicates. Relative gene expression levels were calculated using the delta Ct method, with the rps5 gene (XM_039430651) as a reference control. Primer sequences are listed in Supplementary Data 4.
Transcriptome sequencing and analysis
For the RNA-seq analyses, WI, WU nymphs in the 3rd-instar and 5th-instar and female adults of 1-day-old, 3-day-old, and 5-day-old were collected (Fig. 2A), with three biological replicates of at least 3 individuals for each stage. Additionally, the ovaries of 1-day-old females were dissected, as well as the midgut and Malpighian tubules of 3-day-old females, with three biological replicates of at least 10 individuals for each tissue. Total RNA was extracted using TRIzol. cDNA libraries were then prepared and sequenced on a BGISEQ-500 (BGI, Shenzhen, Guangdong, China) by Beijing Genomics Institution.
The sequenced reads were cleaned using SOAPnuke v.1.5.226 and fastp v.0.20.027. The clean reads were then mapped to the L. striatellus transcriptome (GCF_014465815.1)22 using STAR RNA-seq aligner v.2.7.5c28. The number of mapped reads was counted using the “–quantMode GeneCounts” parameter in STAR.
To identify differentially expressed genes (DEGs) between WI and WU samples from various tissues, gene expression was assessed using read counts with DESeq229 on R 4.4.230. Gene expression levels were measured as Fragments per Kilobase Million (FPKM). Genes with an average FPKM greater than 5 in either treatment were considered expressed. DEGs were identified based on the criteria: average FPKM > 5, log2(fold change of FPKM) > 0.585, and adjusted p-value < 0.05. Transcriptomic data from WI and WU whole insects were subjected to co-expression analysis using WGCNA and hierarchical clustering based on gene connectivity dissimilarity (1-TOM)31. Gene Ontology (GO) enrichment analysis was conducted using the R package “clusterProfiler”32.
ATP content, complex I and II activities
To measure ATP content in female SBPH, samples were homogenized in lysis buffer and centrifuged at 12,000 × g for 10 min to obtain the supernatant. ATP levels were quantified using an ATP assay kit (Beyotime Biotechnology, Shanghai, China) following the manufacturer’s instructions.
To assess the activities of mitochondrial complexes I and II, SBPH samples were homogenized in extraction buffer on ice. The homogenate was centrifuged at 600 × g for 10 min at 4 °C to obtain the supernatant, which was further centrifuged at 11,000 × g for 15 min at 4 °C to yield the final supernatant for activity assays. The activities of complex I and complex II were evaluated using micro mitochondrial respiratory chain activity kits for complex I and II (Solarbio, Beijing, China).
ATP content and complex activities were measured using a SpectraMax M5 microplate reader (Molecular Devices, San Jose, CA, USA) by detecting chemiluminescence and absorbance at specific wavelengths, respectively. To minimize variability caused by differences in protein concentration during sample preparation, samples were normalized to the same protein concentration using a BCA Protein Assay Kit (Sangon Biotech, Shanghai, China). Each treatment included at least three biological replicates, with three individuals per replicate.
Riboflavin content analysis
Riboflavin content was measured as previously described33. Female SBPH samples were homogenized in citrate buffer (pH = 4.5) and enzymatically digested with Taka-diastase and acid phosphatase (Sigma-Aldrich, St. Louis, MO, USA) under dark incubation (37 °C, 1 h). The hydrolysate was heat-treated (95 °C, 30 min) with periodic agitation, followed by rapid cooling and centrifugation (800 × g, 5 min). The supernatant was inoculated into riboflavin-dependent Lactobacillus rhamnosus (ATCC, 7469) cultured in Difco™ Riboflavin Assay Medium (BD, Franklin Lakes, NJ, USA). After dark incubation (37 °C, 19–24 h), absorbance at 630 nm was measured using the SpectraMax M5 microplate reader. Riboflavin concentrations were determined against a standard curve and normalized to sample weight to correct sampling bias.
Mitochondrial complex I inhibition by rotenone
The mitochondrial complex I inhibitor rotenone (Macklin Biochemical, Shanghai, China) was dissolved in acetone to prepare a stock solution with a concentration of 1 mg/ml. Rotenone was then added to the artificial diet34 at final concentrations of 0, 5, 10, and 25 μM. Fifth-instar nymphs were fed the treated diets until emergence. The survival rate, ATP content in female adults and Wolbachia density were measured as described above.
Riboflavin supplement experiment
To examine the impact of riboflavin on SBPH, the WI and WU SBPH were fed three different diets: a normal artificial diet, an artificial diet deficient in riboflavin, and a sucrose solution serving as a control. Their survival rates were recorded over a period of 15 days. In further experiments, fifth-instar nymphs were fed artificial diets supplemented with varying concentrations of riboflavin. The experiments were conducted in a rearing chamber under dark conditions. The emergence rates of WU nymphs, the ATP content in 1-day-old female adults and the number of mature oocytes in 3-day-old female adults were recorded.
Transfection of Wolbachia in cell lines
Freshly laid WI eggs of SBPH (as donors) were carefully collected and immersed in 1× phosphate-buffered saline (PBS). Following the method described by Li et al.35, the Wolbachia was co-cultured with Wolbachia-free Spodoptera frugiperda Sf9 cells. Once the Sf9 cell line was successfully infected with wStri, subsequent generations of cells were subjected for PCR confirmation to verify the presence of the wStri. This process was repeated until a stably wStri-infected Sf9 cell line was established. To measure the ATP and riboflavin contents, equal number of cells were sonicated after being selected out using a Countess II FL Automated Cell Counter (Thermo Fisher Scientific).
RNA interference (RNAi)
The slc52a3a gene was amplified from SBPH cDNA and cloned into the pClone007 vector (Tsingke, Beijing, China). The recombinant vector served as a template for PCR amplification, and the resulting product was used to synthesize double-stranded RNA (dsRNA) with the T7 High-Yield RNA Transcription Kit (Vazyme). The dsRNA was purified following a previously described method36 and adjusted to a final concentration of 5000 ng/μl. Fifth-instar nymphs or newly emerged female adults were microinjected with 250 ng of dsRNA using a Nanoliter 2010 Microinjection Pump (WPI, Sarasota, FL, USA). After the injected nymphs developed into adults, insects were collected for analyzing RNAi efficiency with RT-qPCR. The red fluorescent protein (RFP) gene was used as a control. The primer sequences are listed in Supplementary Data 4.
Statistical analysis
Ecological data and qPCR results were first tested for normality using the Shapiro–Wilk test, followed by Student’s two-sided t test and ANOVA with the Tukey post-hoc test for parametric analysis or the Wilcoxon rank sum test and Kruskal–Wallis test with Bonferroni correction for non-parametric analysis. Multiple comparisons were analyzed with the “agricolae” package37. The effects of Wolbachia infection and time on egg numbers and oocyte numbers were analyzed using a generalized linear model (GLM). Survival curves were compared using the Cox proportional hazards model. Fisher’s exact test was used for analyzing emergence rate, wing form ratio, and sex ratio. All statistical analyses were performed in R 4.4.230. The schematic illustrations were draw by Inkscape 0.92 (https://inkscape.org/).
Reporting summary
Further information on research design is available in the Nature Portfolio Reporting Summary linked to this article.
Data availability
The RNA-seq data generated in this study have been deposited in the NCBI GenBank database under accession code PRJNA1195149, PRJNA1195150, and PRJNA1195152. Source data are provided with this paper.
References
Podsiadło, E., Michalik, K., Michalik, A. & Szklarzewicz, T. Yeast-like microorganisms in the scale insect Kermes quercus (Insecta, Hemiptera, Coccomorpha: Kermesidae). Newly acquired symbionts?. Arthropod Struct. Dev. 47, 56–63 (2018).
Mathé-Hubert, H., Kaech, H., Ganesanandamoorthy, P. & Vorburger, C. Evolutionary costs and benefits of infection with diverse strains of Spiroplasma in pea aphids. Evolution 73, 1466–1481 (2019).
Paniagua Voirol, L. R., Frago, E., Kaltenpoth, M., Hilker, M. & Fatouros, N. E. Bacterial symbionts in Lepidoptera: their diversity, transmission, and impact on the host. Front. Microbiol. 9, 556 (2018).
Pina, T. et al. Molecular characterization of Cardinium, Rickettsia, Spiroplasma and Wolbachia in mite species from citrus orchards. Exp. Appl. Acarol. 81, 335–355 (2020).
Porter, J. & Sullivan, W. The cellular lives of Wolbachia. Nat. Rev. Microbiol. 21, 750–766 (2023).
Serbus, L. R., Casper-Lindley, C., Landmann, F. & Sullivan, W. The genetics and cell biology of Wolbachia-host interactions. Annu. Rev. Genet. 42, 683–707 (2008).
Newton, I. L. G. & Rice, D. W. The Jekyll and Hyde symbiont: could Wolbachia be a nutritional mutualist? J. Bacteriol. 202, e00589–19 (2020).
Zug, R. & Hammerstein, P. Bad guys turned nice? A critical assessment of Wolbachia mutualisms in arthropod hosts. Biol. Rev. 90, 89–111 (2015).
Brownlie, J. C. et al. Evidence for metabolic provisioning by a common invertebrate endosymbiont, Wolbachia pipientis, during periods of nutritional stress. PLoS Pathog 5, e1000368 (2009).
Unckless, R. L. & Jaenike, J. Maintenance of a male-killing Wolbachia in Drosophila innubila by male-killing dependent and male-killing independent mechanisms. Evolution 66, 678–689 (2012).
Dedeine, F. et al. Removing symbiotic Wolbachia bacteria specifically inhibits oogenesis in a parasitic wasp. Proc. Natl. Acad. Sci. USA. 98, 6247–6252 (2001).
Pannebakker, B. A., Loppin, B., Elemans, C. P. H., Humblot, L. & Vavre, F. Parasitic inhibition of cell death facilitates symbiosis. Proc. Natl. Acad. Sci. USA. 104, 213–215 (2007).
Hosokawa, T., Koga, R., Kikuchi, Y., Meng, X.-Y. & Fukatsu, T. Wolbachia as a bacteriocyte-associated nutritional mutualist. Proc. Natl. Acad. Sci. USA. 107, 769–774 (2010).
Ju, J.-F. et al. Wolbachia supplement biotin and riboflavin to enhance reproduction in planthoppers. ISME J. 14, 676–687 (2020).
Moriyama, M., Nikoh, N., Hosokawa, T. & Fukatsu, T. Riboflavin provisioning underlies Wolbachia’s fitness contribution to its insect host. mBio 6, e01732–01715 (2015).
Depeint, F., Bruce, W. R., Shangari, N., Mehta, R. & O’Brien, P. J. Mitochondrial function and toxicity: role of the B vitamin family on mitochondrial energy metabolism. Chem. Biol. Interact. 163, 94–112 (2006).
Zhao, R.-Z., Jiang, S., Zhang, L. & Yu, Z.-B. Mitochondrial electron transport chain, ROS generation and uncoupling (Review). Int. J. Mol. Med. 44, 3–15 (2019).
Noda, H., Koizumi, Y., Zhang, Q. & Deng, K. Infection density of Wolbachia and incompatibility level in two planthopper species, Laodelphax striatellus and Sogatella furcifera. Insect Biochem. Mol. Biol. 31, 727–737 (2001).
Huang, H.-J., Cui, J.-R., Chen, J., Bing, X.-L. & Hong, X.-Y. Proteomic analysis of Laodelphax striatellus gonads reveals proteins that may manipulate host reproduction by Wolbachia. Insect Biochem. Mol. Biol. 113, 103211 (2019).
Bing, X.-L., Zhao, D.-S., Peng, C.-W., Huang, H.-J. & Hong, X.-Y. Similarities and spatial variations of bacterial and fungal communities in field rice planthopper (Hemiptera: Delphacidae) populations. Insect Sci 27, 947–963 (2020).
Duan, X.-Z. et al. Recent infection by Wolbachia alters microbial communities in wild Laodelphax striatellus populations. Microbiome 8, 104 (2020).
Hu, Q.-L. et al. Chromosome-level assembly, dosage compensation and sex-biased gene expression in the small brown planthopper, Laodelphax striatellus. Genome Biol. Evol. 14, evac160 (2022).
Jin, C. et al. Riboflavin transporters RFVT/SLC52A mediate translocation of riboflavin, rather than FMN or FAD, across plasma membrane. Biol. Pharm. Bull. 40, 1990–1995 (2017).
Gnainsky, Y. et al. Systemic regulation of host energy and oogenesis by microbiome-derived mitochondrial coenzymes. Cell Rep. 34, 108583 (2021).
Li, T.-P. et al. Stable establishment of Cardinium spp. in the brown planthopper Nilaparvata lugens despite decreased host fitness. Appl. Environ. Microbiol. 86, e02509–19 (2020).
Chen, Y. et al. SOAPnuke: a MapReduce acceleration-supported software for integrated quality control and preprocessing of high-throughput sequencing data. GigaScience 7, gix120 (2018).
Chen, S., Zhou, Y., Chen, Y. & Gu, J. fastp: an ultra-fast all-in-one FASTQ preprocessor. Bioinformatics 34, i884–i890 (2018).
Dobin, A. et al. STAR: ultrafast universal RNA-seq aligner. Bioinformatics 29, 15–21 (2013).
Love, M. I., Huber, W. & Anders, S. Moderated estimation of fold change and dispersion for RNA-seq data with DESeq2. Genome Biol 15, 550 (2014).
R Core Team. R: a language and environment for statistical computing (R Foundation for Statistical Computing, 2024).
Langfelder, P. & Horvath, S. WGCNA: an R package for weighted correlation network analysis. BMC Bioinformatics 9, 559 (2008).
Yu, G., Wang, L.-G., Han, Y. & He, Q.-Y. clusterProfiler: an R package for comparing biological themes among gene clusters. Omics J. Integr. Biol. 16, 284–287 (2012).
Golbach, J. L., Chalova, V. I., Woodward, C. L. & Ricke, S. C. Adaptation of Lactobacillus rhamnosus riboflavin assay to microtiter plates. J. Food Compos. Anal. 20, 568–574 (2007).
Pan, X., Lu, K., Qi, S., Zhou, Q. & Zhou, Q. The content of amino acids in artificial diet influences the development and reproduction of brown planthopper, Nilaparvata lugens (STÅL). Arch. Insect Biochem. Physiol. 86, 75–84 (2014).
Li, T.-P. et al. Two newly introduced Wolbachia endosymbionts induce cell host differences in competitiveness and metabolic responses. Appl. Environ. Microbiol. 87, e0147921 (2021).
Jiang, W. & Zhu, T. F. Targeted isolation and cloning of 100-kb microbial genomic sequences by Cas9-assisted targeting of chromosome segments. Nat. Protoc. 11, 960–975 (2016).
Mendiburu, F. D. & Simon, R. Agricolae - ten years of an open source statistical tool for experiments in breeding, agriculture and biology. PeerJ Prepr. 3, e1404v1401 (2015).
Acknowledgements
We thank Prof. Fei-Rong Ren from Henan University, Dr. Xiang Sun and Tianyu Wang from Shenyang Agricultural University for their technical and material support in riboflavin detection experiments. We also thank Hao Zhang from Nanjing Agricultural University for his help in preparing RNA-seq samples. This work was supported by the Key Research and Development Project of Hainan Province (ZDYF2024XDNY249 to X.Y.H.), the National Natural Science Foundation of China (32572809 to X.L.B. and 32020103011 to X.Y.H.), and the Young Elite Scientists Sponsorship Program by Jiangsu Association for Science and Technology (TJ-2023-038 to X.L.B.). The funders had no role in study design, data collection and analysis, decision to publish, or preparation of the manuscript.
Author information
Authors and Affiliations
Contributions
The authors contributed to the present study as follows: Y.D.N., X.L.B., and X.Y.H. designed the research; Y.D.N., Q.H.F., Z.H.W., M.K.W., D.S.Z., M.R.W., B.X.W., and X.L.B. performed the research and analyzed the data; Y.D.N., X.L.B., and X.Y.H. wrote and edited the manuscript; all authors read and approved the manuscript.
Corresponding authors
Ethics declarations
Competing interests
The authors declare no competing interests.
Peer review
Peer review information
Nature Communications thanks the anonymous, reviewer(s) for their contribution to the peer review of this work. A peer review file is available.
Additional information
Publisher’s note Springer Nature remains neutral with regard to jurisdictional claims in published maps and institutional affiliations.
Supplementary information
Source data
Rights and permissions
Open Access This article is licensed under a Creative Commons Attribution-NonCommercial-NoDerivatives 4.0 International License, which permits any non-commercial use, sharing, distribution and reproduction in any medium or format, as long as you give appropriate credit to the original author(s) and the source, provide a link to the Creative Commons licence, and indicate if you modified the licensed material. You do not have permission under this licence to share adapted material derived from this article or parts of it. The images or other third party material in this article are included in the article’s Creative Commons licence, unless indicated otherwise in a credit line to the material. If material is not included in the article’s Creative Commons licence and your intended use is not permitted by statutory regulation or exceeds the permitted use, you will need to obtain permission directly from the copyright holder. To view a copy of this licence, visit http://creativecommons.org/licenses/by-nc-nd/4.0/.
About this article
Cite this article
Niu, YD., Fan, QH., Wang, ZH. et al. Wolbachia enhances ovarian development in the rice planthopper Laodelphax striatellus through elevated energy production. Nat Commun 17, 931 (2026). https://doi.org/10.1038/s41467-025-67660-1
Received:
Accepted:
Published:
Version of record:
DOI: https://doi.org/10.1038/s41467-025-67660-1








