Abstract
Groundwater remediation is vital for meeting the ever-growing demand for clean water. However, accurately delineating subsurface contamination by free-phase organic contaminants (FPOCs) remains a major remediation hurdle. Here, we design a nano-structured reporter featuring a hydrophobic contaminant probe embedded within the framework of polyvinyl alcohol (PVA)-grafted carboxylated carbon black, for ultrahigh-sensitivity FPOC detection. When injected into the subsurface, the reporter moves with groundwater as the PVA chains prevent nanoparticle aggregation and deposition. The presence of even FPOC traces (as thin films or small droplets) triggers the release of probe molecules, enabled by the super-responsive coiling of PVA chains at organic–water interfaces. Contaminant mass is directly proportional to the amount of probe partitioning into the FPOCs, which can be accurately determined by fitting transport data with a two-site transport model. We offer proof-of-concept that this approach overcomes hydrogeological and FPOC distribution complexities that hinder conventional characterization of contaminant source zones.
Similar content being viewed by others
Introduction
With the fast expansion of the global population and changes in lifestyles, the pressure of meeting the growing demand for clean water is becoming ever greater1,2. Groundwater accounts for 98% of the world’s freshwater, supplying nearly one-half of the global population as the primary source of drinking water and supporting nearly 40% of irrigated agriculture3,4,5. However, according to the United Nations World Water Development Report, climate change and anthropogenic activities are depleting groundwater storage at a fast rate of 100–200 km³ per year6,7. Moreover, groundwater contamination from industrial and agricultural activities further exacerbates clean water scarcity5,8. The European Union reports that 24% of the groundwater bodies in its 27 member states are contaminated9. An extensive sampling effort by the United States Geological Survey revealed that 22% of the groundwater samples (covering the aquifers supplying most of the nation’s groundwater for drinking and irrigation) contained contaminants at concentrations of potential human-health concern10. The situation is expected to be worse in developing countries experiencing inadequate waste management11. Remediation of groundwater contaminated sites is of utmost importance to sustainable development6,12. However, it is also highly costly due to the many technical barriers to groundwater cleanup. In the fiscal year of 2023 alone, the US Environmental Protection Agency allocated over $1.25 billion for site remediation13, and the global expenditure is expected to reach $124.6 billion by 202814.
A major hurdle for effective groundwater remediation is the accurate delineation of the distribution and mass of contaminants in the subsurface15, especially free-phase organic contaminants (FPOCs) that may be present as films, droplets, or even large oily phases16,17. This type of contamination widely occurs, mainly as the result of incidental and accidental release of low-solubility, liquid-form organics such as chlorinated solvents and coal tar18,19,20, and their migration paths are often difficult to characterize21. For instance, due to their higher densities than groundwater, free-phase trichloroethylene and perchloroethylene (which are used in large quantities as solvents in the electronics and chemical industries22,23,24) may penetrate deep into an aquifer and leave behind scattered droplets21. If left unattended, even a small amount of these contaminants persisting in the subsurface becomes the source of carcinogens up to dozens or even hundreds of years25,26,27. Conventional methods used for the detection of FPOCs—which are based primarily on geotechnical drilling and sampling—often cannot provide sufficient resolution. These approaches also run the risks of inadvertently spreading contamination, e.g., by penetrating low-permeability layers on which FPOCs are perched28. Thus, in situ, noninvasive detection technologies with low implementation costs and minimal disturbance on subsurface geology are greatly needed, particularly for industrial sites wherein safety and operational constraints preclude aggressive on-site investigation. Tracers have been developed as a noninvasive tool for the detection of FPOCs. This approach relies on the partitioning of contaminant probes between the aqueous and organic phases, enabling sensing without extensive drilling29,30,31. However, effective strategies for ensuring tracer sensitivity and robustness against hydrogeological and FPOC distribution complexities remain elusive32,33.
Herein, we report the design of a nano-structured reporter comprising of a carboxylated carbon black nanoparticle core, a polyvinyl alcohol (PVA) shell, and embedded Nile red (NR) as a hydrophobic contaminant probe. The nano reporter can be deployed into the subsurface using a push-and-pull strategy (Fig. 1)34,35. The injected nano reporter moves freely with groundwater, as the polymeric PVA chains render high osmotic and elastic-steric repulsion, keeping the nanoparticles from aggregating and depositing. When encountering FPOCs (even traces such as thin films or tiny droplets), the PVA chains retract or coil, and this super-responsive conformational change at the organic–water interfaces exposes the NR molecules to the organic phase, triggering the release of the probe molecules and the partitioning into the hydrophobic FPOCs. The contaminant mass present is directly proportional to the amount of probe released from the nano reporter, which can be accurately determined by fitting transport data with a two-site transport model. We show that this approach represents a robust protocol against hydrogeological and contaminant distribution complexities that currently hinder conventional characterization of contaminant source zones.
The nano reporter injected upstream migrates with groundwater, and the downstream extraction allows quantification of probe loss, which correlates linearly with the mass of FPOCs along the flow path.
Results
Design and characterization of the nano reporter
The key design consideration of the nano reporter was achieving the combined traits of high mobility and ultrahigh selectivity towards FPOCs. This was accomplished with a core–shell structure (Fig. 2a), consisting of a carbon core to bind and carry probe molecules, as well as a shell of polymeric chains to enhance mobility and to enable the release of probe molecules in a stimuli-responsive fashion when encountering the hydrophobic FPOCs. The core material was composed of functionalized carbon black (fCB) nanoparticles (approximately 30 nm in diameter, Supplementary Fig. 1), obtained by modifying carbon black nanoparticles (CB) with 4,4′-azobis(4-cyanovaleric acid) (ACVA) to introduce carboxyl functional groups. The shell consisted of PVA molecules grafted onto the core via covalent binding (the PVA-grafted carbon black is referred to as PVA-fCB). NR, a highly hydrophobic-lipophilic molecule with intense fluorescence36, was selected as the contaminant probe and loaded to PVA-fCB via hydrophobic partitioning. The finished nano reporter (referred to as NR/PVA-fCB) is spherical, with an average core diameter of 33 nm (Fig. 2b). The average hydrodynamic diameter of the nano reporter is 132 nm, and the radius of gyration is 72 nm (Supplementary Fig. 2), indicating that the PVA molecules are in extended configuration in aqueous solutions.
a The nano carrier (PVA-fCB) is synthesized by functionalizing carbon black nanoparticles (CB) with 4,4′-azobis(4-cyanovaleric acid) (ACVA) to form the carboxyl-rich carbon core (fCB), and then grafting polyvinyl alcohol (PVA) onto the core; the nano carrier is embedded with Nile red (NR) molecules that serve as the contaminant probe. b Scanning electron microscopy (SEM) (left) and atomic force microscopy (AFM) (right) images of the nano reporter; the inset of SEM shows the particle size distribution. c–e Raman, Fourier transform infrared (FTIR), and 13C nuclear magnetic resonance (13C NMR) spectra of the nano reporter (NR/PVA-fCB) and its precursors. f–h Thermogravimetric (TG) analysis coupled with mass spectrometry (MS) (TG–MS), TG coupled with FTIR (TG–FTIR), and three-dimensional excitation‒emission matrix (3D-EEM) fluorescence (FL) spectra of NR/PVA-fCB.
The successful grafting of PVA on fCB was verified with Raman spectroscopy, Fourier transform infrared spectroscopy (FTIR), and 13C nuclear magnetic resonance (13C NMR). The Raman spectra (Fig. 2c) of the nano reporter (NR/PVA-fCB) and the nano carrier (PVA-fCB) exhibit two new peaks at 930 and 1450 cm−1, in addition to the two characteristic scattering peaks at 1320 and 1600 cm−1 that correspond to the amorphous carbon (d-band)37 and highly oriented graphite (g-band)38. These new peaks are ascribed to the C‒C and C‒H bending vibrations of PVA molecules39,40, and are absent from the spectrum of fCB, the carbon core. The FTIR spectra of PVA-fCB and NR/PVA-fCB (Fig. 2d) show new bands at 1380, 2852, and 2921 cm−1 attributable to the C‒H groups in PVA41,42. The shift of C=O stretching from 1585 to 1635 cm−1 and the new band of C‒O stretching at 1090 cm−1 indicate the formation of ester groups due to the condensation between the hydroxyl groups in PVA and carboxyl groups in fCB42,43,44. The 13C NMR spectra of PVA-fCB and NR/PVA-fCB (Fig. 2e) display distinct signals at 45‒46 and 64‒68, corresponding to the methylene and methine carbons in PVA molecules45; these signals are absent on the spectrum of fCB.
Thermogravimetric analysis–mass spectrometry (TG‒MS) analysis showed an 89% weight loss of NR/PVA-fCB within the temperature range of 300–500 °C (Fig. 2f), which is similar to that of PVA-fCB but substantially higher than the 3% for fCB (Supplementary Fig. 3). This confirmed that PVA was the predominant component of the nano reporter (the small weight loss of fCB was likely attributable to the decomposition of the covalently grafted 4-cyanopentanoic acids46). The m/z data (m/z = 14, 18, and 29) from TG‒MS (Fig. 2f) and absorbance spectrum from TG‒FTIR (Fig. 2g) confirmed the decomposition of the C‒H, O‒H, and C=O functional groups during the TG process of NR/PVA-fCB47,48. The three-dimensional excitation‒emission matrix (3D-EEM) fluorescence spectrum of NR/PVA-fCB exhibits a fluorescence emission centered at 648 nm (Fig. 2h), which also shows on the spectrum of NR but is absent from that of PVA-fCB (Supplementary Fig. 4). This corroborates the successful incorporation of NR into the nano reporter and indicates that the presence of surrounding PVA molecules does not alter the fluorescence properties of NR. Additionally, the UV absorbance spectra of PVA-fCB with different masses of loaded NR overlap (Supplementary Fig. 5). The mutually non-interfering nature of PVA-fCB and NR allows easy analysis of their concentrations (see the calibration curves in Supplementary Fig. 6).
Deployment for FPOC sensing and quantification
To detect and quantify FPOCs, the nano reporter is injected into the subsurface and then extracted (see Fig. 1), and the extent of NR loss from the nano reporter is quantitatively linked to the mass of contaminants. We used a column setup to prove the concept (Fig. 3a; Supplementary Table 1). When the nano reporter was moving through porous media that was free of FPOCs, NR molecules (the contaminant probe) were securely bound to the nano carrier (i.e., PVA-fCB), owing to the high hydrophobicity of NR (Fig. 3a); in this case, the breakthrough curve of NR overlaps with that of PVA-fCB (Fig. 3b). In the presence of FPOCs, a fraction of the NR molecules detached from the nano reporter and partitioned into the organic phase (Fig. 3a). Accordingly, the breakthrough of NR is downward shifted relative to that of PVA-fCB (Fig. 3b–e), and the extent of shifting increases with contaminant mass (Fig. 3b–e). Quantification of FPOCs was achieved by fitting the breakthrough curves of both NR and PVA-fCB using a two-site transport model (Fig. 3f)49. The model accounts for two sources of NR loss in a column: the loss due to the partitioning of NR to an organic phase (denoted as Spart), and the loss due to the deposition of NR-bearing nano carriers (Satt). Under a given groundwater seepage velocity, the fitted parameter Spart max (representing the maximum amount of NR that may partition into the organic phase) is linearly correlated with the mass of FPOCs, denoted as Sn (Fig. 3g).
a Illustration of columns experiments as proof-of-concept of effective FPOC sensing, showing that detachment of the hydrophobic contaminant probe (NR) from the nano carrier (PVA-fCB) is induced by the presence of FPOCs. b–e Breakthrough curves of PVA-fCB and NR from the columns containing varying amounts of FPOCs observed at different groundwater seepage velocities, showing that the downward shifting of the probe breakthrough correlates closely with the mass of FPOCs. Column experiments were run in duplicate, with the error bars representing the variabilities. f The two-site transport model used to fit the breakthrough curves to obtain the model parameter Spart max, which represents the maximum possible loss of NR to FPOCs. g Calibration curves for the estimation of FPOC saturation (Sn).
Performance of the nano reporter
The nano reporter exhibited high efficacy in detecting and quantifying FPOCs for various conditions representing common geological settings and pollution scenarios. In all the cases, the contaminant mass predicted using the abovementioned approach (i.e., based on the calibration curves in Fig. 3g) matched well with the measured mass (Fig. 4a).
a Comparison of predicted vs. actual FPOC content under varied hydrogeological and environmental settings. The solid shows the 1:1 relationship, and the shaded area represents the 99% confidence interval for the correlation. b–e Left, heterogeneity of different aquifer materials characterized with SEM and energy dispersive X-ray spectroscopy (EDX); right, breakthrough curves of the nano carrier (PVA-fCB) and the contaminant probe (NR) from the columns packed with different aquifer materials. f, g Left, photographs showing the distribution of FPOCs in the columns, and the FPOC saturation (Sn) profiles across different sections of the columns with low, medium, and high FPOC contents; right, breakthrough curves of PVA-fCB and NR from columns of different FPOC distribution patterns. Column experiments were run in duplicate, with the error bars representing the variabilities.
The performance of the nano reporter was unaffected by porous media heterogeneity, a major cause of false-positive tracer response due to tracer losses to aquifer materials32,50. The breakthrough curves of the nano carrier (PVA-fCB) from the columns packed with quartz sand and calcite aquifer materials are symmetrical in shape, with breakthrough reaching nearly 100% after 3 pore volumes (PV) (Fig. 4b, c; the column setups are given in Supplementary Table 2). For the columns packed with dolomite and montmorillonite-containing sand, the breakthrough curves are unsymmetrical, exhibiting delayed maximum breakthrough (Fig. 4d, e). Nonetheless, since the quantification of contaminant mass is based strictly on the differences in the breakthrough curves between the contaminant probe and the nano carrier, in all the cases, the mass of FPOCs was accurately estimated (Fig. 4a).
Heterogeneity in contaminant distribution is another major barrier for accurate sensing, particularly at low contaminant saturation29,32. We created two sets of columns—one with a relatively uniform distribution of contaminant mass and the other with a heterogeneous mass distribution along the flow path—to challenge the nano reporter (Fig. 4f, g). The breakthrough profiles of the nano carrier under the two scenarios are similar in shape and in the height of the plateau, indicating that the mobility of the carrier was insensitive to contaminant distribution. The downward shifting of the breakthrough curves of NR changed appreciably with the increasing amount of contaminant mass in both cases (Fig. 4f, g), indicating that hydrophobic partitioning of the contaminant probe to the organic phase occurred readily, regardless of the distribution of FPOCs. Supplementary tests showed that the kinetics of NR partitioning from the aqueous phase into the organic phase was similar for different types of FPOCs commonly observed at contaminated sites51,52 (Supplementary Fig. 7).
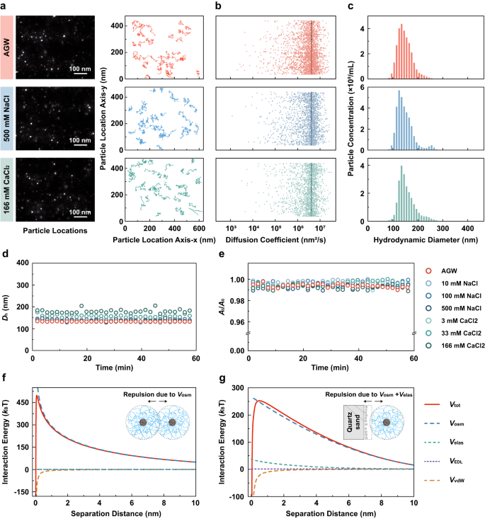
High mobility of the nano reporter
High mobility is an essential property of tracers for subsurface applications. The grafting of the highly hydrophilic and elastic PVA polymers onto the carbon core endowed the nano reporter with high colloidal stability and minimized tracer deposition onto the porous media, enabling it to move freely with groundwater. The high colloidal stability was evident from the negligible aggregation and settlement of the nanoparticles, even at high ionic strength. The randomly taken screenshots of the trajectory movies (Supplementary Movies 1–3), recorded during nanoparticle tracking analysis (NTA), show that the nanoparticles were well dispersed in artificial groundwater (AGW) and solutions containing Na+ or Ca2+ at an ionic strength of 500 mM (Fig. 5a, left panel). The erratic particle location tracks (Fig. 5a, right panel) show that the motion of the nanoparticles was Brownian. Even the presence of high concentration of divalent cations (i.e., Ca2+) resulted in minimal changes of diffusion coefficients (Fig. 5b), nor did it induce particle aggregation, as evidenced with the distribution of hydrodynamic diameters of single particles measured with NTA (Fig. 5c) and the evolution of average particle sizes characterized with dynamic laser scattering (Fig. 5d). Additionally, no visible particle sedimentation was observed at a Ca2+ concentration as high as 166 mM (Fig. 5e), confirming that the nanoparticles would remain stable even under conditions favorable for the compression of the electrical double layer and cation-induced particle bridging53.
a Particle locations and tracks of the NR/PVA-fCB nanoparticles in artificial groundwater (AGW) and in solutions containing Na+ or Ca2+ at an ionic strength of 500 mM during 60-s nanoparticle tracking analysis (NTA) processing. b Distribution of diffusion coefficients of the nanoparticles determined with NTA; the black lines show the average values. c Distribution of the hydrodynamic diameters of the nanoparticles determined with NTA. d, e Aggregation and sedimentation kinetics of the nanoparticles in AGW and NaCl/CaCl2 solutions of varying concentrations. f, g Particle‒particle and particle‒collector interaction energy profiles in AGW calculated based on the XDLVO theory, including the total interaction energy (Vtot), van der Waals attraction (VvdW), electrical double layer interaction (VEDL), osmotic repulsion (Vosm), and elastic-steric repulsion (Velas).
Extended Derjaguin–Landau–Verwey–Overbeek (XDLVO) calculations, which take into account van der Waals attraction (VvdW), electrical double layer interaction (VEDL), osmotic repulsion (Vosm), and elastic-steric repulsion (Velas), show that the large energy barrier for the particle–particle interaction mainly originates from osmotic repulsion (Fig. 5f), driven by the increased osmotic pressure due to the overlapping of the PVA layers between individual particles54. For the interactions between nanoparticles and sand grains, strong elastic-steric repulsion was in play in addition to osmotic repulsion, owing to the abundance of the elastic PVA polymer chains55,56. This high-energy barrier effectively prevented the deposition of the nano reporter in the porous media.
High targeting efficiency of the nano reporter
The most important asset of the nano reporter is its high sensitivity in quantifying sparsely distributed FPOCs existing in low mass, such as thin films on sand grains and small droplets wedged in the narrow interspaces of sand grains, the common causes of false-negative results due to mass-transfer limitation29,57. Visual evidence collected with microfluidics and confocal laser scanning microscopy (CLSM) (Fig. 6a) clearly shows that the distribution of fluorescently labeled FPOCs (Fig. 6b) matched the distribution of NR in the microfluidic pores (Fig. 6c) very closely (see Supplementary Fig. 8 for additional images), regardless of the morphology and mass of the contaminants. The areas of FPOC and NR fluorescence, measured and normalized across all experiments using the ImageJ software, are nearly identical (Fig. 6d).
a Illustration of the microfluidic experiments with confocal laser scanning microscopy (CLSM). b, c Visual comparison between the distribution of FPOCs (green fluorescence) and that of the contaminant probe (NR; red fluorescence) within the microfluidic chips containing FPOCs of varied mass and morphologies. Images are representative of 24 independent experiments with similar results. d Comparison of the normalized fluorescence (FL) areas (measured using the ImageJ processing software) of FPOCs and NR in the microfluidic experiments carried out with different porous media. e Molecular dynamics (MD) simulations showing the interaction between the nano carrier (PVA-fCB) and the probe (NR) in aqueous solutions. f Potential energy profiles derived from the MD simulations described in (e). g Left, MD simulations showing the distributions of PVA-fCB and NR when the nano reporter is in the vicinity of an FPOC‒water interface; right, density profiles of NR, fCB, and PVA in an FPOC‒water two-phase system during the MD simulations. h Potential energy profiles derived from the MD simulations described in (g); the legends show the specific pairs engaged in the interactions.
The high sensitivity originated from the specifically designed core–shell nanostructure that enabled the nano reporter to release the NR probe in a stimuli-responsive manner. Molecular dynamics (MD) simulations indicate that in the aqueous solution the PVA chains extend outward, covering the NR molecules adsorbed to the carbon core (Fig. 6e). The potential energy between NR and fCB becomes increasingly larger than that between NR and PVA (Fig. 6f), confirming that binding of NR to the carbon core is an energetically stable configuration in groundwater. When the nano reporter is in the close proximity of FPOCs, the PVA chains start to fold back into the aqueous phase, thus exposing the NR molecules to the organic phase and inducing their detachment, until an equilibrium is reached (Fig. 6g, left panel). The density profiles of NR, fCB, and PVA show that only NR is able to reach the organic phase, while the nano carrier (as indicated by fCB and PVA) remains in the aqueous solution (Fig. 6g, right panel). The energy profiles further confirm that the potential energy between NR and FPOCs quickly surpasses that between NR and PVA-fCB (the carrier) (Fig. 6h, left panel); this results in the irreversible detachment of the NR molecules from the carrier and their entry into the organic phase. In contrast, the potential energy between the nano carrier and the aqueous phase is consistently higher (Fig. 6h, right panel). Overall, the MD results show that the combined properties of superhigh hydrophilicity and structural flexibility of PVA confer on the polymeric coating an ability to quickly undergo conformational changes and release contaminant probes upon encountering FPOCs, even when the contaminant mass is low, and the contact surface is limited.
Intermediate-scale and field-scale demonstrations
The capability of the nano reporter in sensing and quantifying heterogeneously distributed FPOCs under natural geological settings was verified with intermediate-scale and field-scale demonstrations. We carried out the intermediate-scale test in a sand tank designed to allow precise control of hydrogeological conditions and accurate characterization of FPOC mass distribution (Fig. 7a). The tank contained two layers of aquifer materials of varied hydraulic conductivity (K) to simulate higher and lower groundwater velocity zones. We injected FPOCs at two locations to create a heterogeneous distribution (Fig. 7b), which we mapped using high-density electrical resistivity tomography (ERT) as a baseline for the actual FPOC mass (Fig. 7c). Breakthrough profiles from 24 sampling ports clearly showed that the presence of FPOCs triggered the loss of the contaminant probe (NR) from the reporter, even at low saturation (Supplementary Fig. 9). The FPOC saturation (Sn) estimated with the nano reporter matched the ERT data well, particularly at low Sn for which the reporter was designed (Fig. 7d). Furthermore, the results show that vertical FPOC profiles can be captured by releasing the nano reporter at different depths (Fig. 7e).
a Schematic of the sand tank used for the test. b Spatial distribution of FPOC from digital image. c Mass distribution of FPOCs mapped by electrical resistivity tomography (ERT). d Comparison of FPOC saturation (Sn) determined by the nano reporter and by ERT. The solid line shows the 1:1 relationship, and the shaded area represents the 99% confidence interval for the correlation. e Comparison of vertical FPOC profiles based on the nano reporter vs. ERT in regions A and B.
The field-scale demonstration was conducted at an abandoned industrial site where previous investigation revealed sporadic distribution of multiple FPOCs (Fig. 8a). One injection well (labeled as IW) and three extraction wells (EW1, EW2 and EW3) were installed in the northeastern area of the site for the field demonstration (Fig. 8b). The screen intervals of the wells were set at 4.5–5.5 m below the ground surface within a layer of silt (Fig. 8c), wherein soil core analysis identified the presence of FPOCs at low saturation (Supplementary Table 3). This layer had a moderate hydraulic conductivity of 3.44 × 10−5 to 3.95 × 10−5 cm/s (Supplementary Table 4), and the concurrent changes in water table elevation in the injection and extraction wells (Supplementary Fig. 10) reflected well-established hydraulic connectivity between the wells. A comparison between the breakthrough curves of the nano carrier (PVA-fCB) and the contaminant probe (NR) revealed that for all three extraction wells, the breakthrough of NR was lower than that of PVA-fCB (Fig. 8d), consistent with the presence of FPOCs. The mass of the FPOCs predicted by fitting the breakthrough curves was consistent with the FPOC mass determined by soil core analysis (Fig. 8e). Overall, the intermediate-scale and field-scale tests collectively demonstrate the potential of the nano reporter for practical application in sensing heterogeneous FPOC distribution (in terms of spatial distribution, types of FPOCs, and saturation) under complex hydrogeological settings.
a Aerial photo of the field test site and FPOC distribution (provided by Tianjin Eco-City Environmental Protection Co., Ltd., Tianjin, China). b Locations of the injection well (IW) and extraction wells (EW1, EW2, and EW3) at the demonstration site. c Schematic representation of the site stratigraphy and wellbores along cross-section A-A’ shown in (b), illustrating the geological layers and the nano reporter migration routes. d Breakthrough curves of the nano carrier (PVA-fCB) and the contaminant probe (NR) recorded in the three extraction wells, upon pulse-injection of the tracer into IW. e Comparison of FPOC saturation (Sn) determined by the nano reporter and by soil boring. The solid line shows the 1:1 relationship, and the shaded area represents the 99% confidence interval for the correlation.
Discussion
Preserving groundwater resources and improving groundwater quality are vital for global health and sustainable development. This requires accurate characterization of subsurface contamination by FPOCs, which remains an elusive goal for effective groundwater management and remediation. Here, we design a nano-structured reporter to enable high-sensitivity detection and quantification of subsurface FPOCs. With a core–shell structure that integrates an ultra-sensitive fluorescent contaminant probe with a highly mobile nano carrier, this device detects FPOCs via a stimuli-responsive mechanism. When moving with groundwater, the probe molecules are stabilized by the carbon core of the nano carrier and protected by the PVA chains densely grafted onto the core to prevent particle aggregation and deposition. If FPOCs are encountered, the polymer chains quickly retract and fold back to avoid contact with the organic phase, thus exposing the hydrophobic probe molecules and triggering their partitioning into the organic phase. We demonstrate that the mass of contaminant present is directly proportional to the amount of probe lost (i.e., partitioning into hydrophobic FPOCs), which can be accurately determined by fitting transport data with a two-site transport model.
The smart, responsive design of this nano reporter enables unprecedentedly high sensitivity toward FPOCs, even when the contaminants are sparsely and randomly distributed in low mass, in the form of thin films on sand grains or small droplets wedged in the pores. The nano reporter can be deployed easily by injecting and then retrieving using the commonly adopted push-and-pull approach. Model-fitting the transport data avoids the generation of both false-positive and false-negative responses as the results of hydrogeological and contaminant distribution complexities. In addition to contaminant sensing, this strategy may be exploited to inform target delivery of reagents to hotspots of contamination for enhanced in situ remediation of source zones.
Methods
Synthesis of the nano reporter
To synthesize the nano carrier (PVA-fCB), 3 g of carbon black (CB) was dispersed in 120 mL of tetrahydrofuran (THF), and then 6 g (21.4 mmol) of 4,4′-azobis(4-cyanovaleric acid) (ACVA) was added. The mixture was homogenized and heated under reflux at 70 °C in a nitrogen atmosphere for 24 h, during which ACVA underwent thermal decomposition, forming 4-cyanopentanoic acid radicals, which were consequently grafted onto the CB surface via a radical-trapping mechanism58. After cooling to room temperature, the mixture was washed repeatedly with THF, centrifuged at 3000 × g, and vacuum-dried at 100 °C for 48 h to yield carboxyl group-fCB. Next, 200 mg of fCB was ultrasonically dispersed in 500 mL of dimethyl sulfoxide (DMSO), and 1 g (0.021 mmol) of PVA with a molecular weight of 48 kDa was added. The mixture was heated and stirred at 70 °C until the PVA was completely dissolved. After cooling to room temperature, 2 g (9.69 mmol) of N,N’-dicyclohexylcarbodiimide (DCC), used as the coupling agent, and 0.2 g (1.64 mmol) of 4-dimethylaminopyridine (DMAP), as the catalyst, were added to initiate a condensation reaction between the hydroxyl groups of PVA and the carboxyl groups on fCB59. The mixture was sealed and stirred at room temperature for 24 h. Afterward, DMSO was removed via ultrafiltration, and the solvent was exchanged with deionized (DI) water using a 300 kDa membrane in an ultrafiltration device, resulting in a PVA-grafted carbon black (PVA-fCB) stock suspension with a concentration of 75 mg-C/L. A schematic illustration of the synthesis procedures of PVA-fCB is shown in Supplementary Fig. 11.
To load the contaminant probe to the nano carrier, 20 mg (0.0629 mmol) of NR was added to 500 mL of the PVA-fCB suspension. The mixture was sonicated for 0.5 h and then vigorously stirred in the dark for 24 h. Excess NR was removed by filtration through a 0.22-μm membrane to obtain the nano reporter suspension (NR/PVA-fCB). No free NR molecules were detected in the aqueous phase, as confirmed by the absence of NR fluorescence in the 300-kDa ultrafiltrate of the suspension (Supplementary Fig. 12). Detailed information on the materials used for synthesizing the nano reporter is provided in Supplementary Note 1. The nano reporter and its precursors were characterized using methods detailed in Supplementary Note 2.
Column experiments
Aquifer minerals, including quartz sand, calcite, dolomite, and montmorillonite-containing sand, were dry-packed into custom-made borosilicate glass columns (10 × 1.1 cm, Bio-Chem Valve) equipped with 10-μm stainless steel screens (Valco Instruments) at both ends. Then, the columns were compacted to a height of 10 cm to maintain consistent porosity across all experiments (additional details on the minerals and analytical methods are provided in Supplementary Note 3). The packed columns were equilibrated first with low-pressure CO2 for 30 min to displace the air from the pore spaces, and then with 100 pore volumes (PV) of DI water. The columns were oriented vertically and operated with syringe pumps (KDS 410, KD Scientific) to ensure a constant seepage velocity. Prior to initiating a column experiment with the nano reporter, the column was flushed with 100 PV of AGW (see Supplementary Table 5 for detailed compositions). The effluents of the column experiments were collected using an automated fraction collector.
To introduce FPOCs to a column, the column was first saturated with DI water. Subsequently, an organic phase (trichloroethylene was used as a model FPOC in this study) was injected at a low flow rate of 0.1 mL/min until the column was fully saturated60. Next, approximately 20 PV of AGW was injected at a high seepage velocity of 100 m/day to flush out the majority of FPOCs. To create heterogeneous FPOC distribution, a column was flushed at a low seepage velocity of 5 m/day. During FPOC injection and the subsequent column flushing, the effluent was collected, and the mass of FPOCs was measured. The FPOC saturation (Sn) within the columns was calculated by subtracting the amount of FPOCs flushed out from the total amount injected. To determine the distribution of FPOCs within a column, the contents in the column were segmented into five sections along the column length, and the FPOCs in each segment were extracted with n-hexane, and the concentrations were analyzed.
Microfluidic experiments
The microfluidic chips used in this study had external dimensions of 12.5 × 45 × 3 mm, an internal cavity thickness of 1000 μm, and were equipped with pre-configured filling ports (DingXu Microfluidics Technology). The chips were connected to a syringe pump through conduits. After being dry-packed with aquifer minerals, the chips were sealed and mounted on the platform of a confocal laser scanning microscope (CLSM, LSM880, Zeiss).
To visualize the distribution of FPOCs within the pores, the FPOCs were stained with a cyanine dye and observed using CLSM at an excitation wavelength of 720 nm. After introducing 20 PV of the nano reporter suspension, the wavelength was adjusted to 490 nm to observe the distribution of NR within the same field. The internal cavity was divided into 50 layers, each 20-μm thick, with images captured for each layer. These images were then combined to generate a detailed composite image of specific locations. The ImageJ software was employed to quantify the normalized fluorescence areas of the FPOCs and NR, which were used for quantitative comparison.
Two-site transport model
A two-site transport model49 was used to calculate the maximum amount of NR that may partition into the organic phase, by fitting the breakthrough curves of the nano carrier (PVA-fCB) and the contaminant probe (NR):
where C (μg/L) is aqueous-phase concentration of a solute (i.e., NR) or nanoparticles at time t (h) and distance x (cm) along the transport direction, and Satt (μg/g) and Spart (μg/g) are concentrations on two different types of sites of the porous media, with Satt max and Spart max representing the maximum values of Satt and Spart. The parameters ν (cm/h), ρ (g/cm), θ, and D (cm2/h) denote seepage velocity, bulk density, porosity, and dispersion coefficient. The terms Katt (h−1) andΨatt represent the first-order attachment coefficient and the dimensionless colloid retention function due to the deposition of nanoparticles. The terms Kpart (h−1) andΨpart represent the corresponding parameters for the partitioning of NR to FPOCs. The value of Satt max was obtained by fitting the breakthrough curves of PVA-fCB (the nano carrier) with Eqs. 1–3 using the HYDRUS-1D software, with Spart, Kpart, andΨpart set to zero. The obtained Satt max value was then plugged into the model to fit the breakthrough curves of NR. The value of D (cm2/h) was determined by fitting the breakthrough curves of NaBr using the one-dimensional steady-state advection-dispersion equation49, with the hydraulic conductivity calculated based on Darcy’s law, as described in Supplementary Note 4.
XDLVO calculations
The interaction energy between nanoparticles and that between nanoparticles and sand grains were calculated using XDLVO theory. The total interaction energy (Vtot) is the sum of four components: van der Waals attraction (VvdW), electrical double layer interaction (VEDL), osmotic repulsion (Vosm), and elastic-steric repulsion (Velas)61. Detailed calculation methods are provided in Supplementary Note 5 and Supplementary Table 6.
Molecular dynamics simulation
Atomistic MD simulations were performed using the GROMACS simulation package (version 2020.6) with the general AMBER force field and the TIP3P solvent model62. Initially, structural models for the carbon black nanoparticles were constructed using Materials Studio software. To simulate the surface functionality of PVA-fCB, PVA molecules were ester-bonded to the surface carbon atoms of the structural models. These PVA chains were relaxed for 2 ns to achieve an energetically favorable conformation. Next, NR molecules were randomly introduced into the system to study their adsorption behavior. The MD simulations were then run for 20 ns to facilitate the adsorption of NR molecules onto the surface of PVA-fCB to obtain NR/PVA-fCB.
Four clusters of NR/PVA-fCB were inserted into a cubic simulation box with a side length of 20 nm, which was solvated in water to mimic an aqueous environment. To simulate an FPOC phase, a prebuilt trichloroethylene phase was introduced beneath the aqueous phase. The entire system was subjected to extensive energy minimization to eliminate steric clashes and stabilize the system. Equilibration was carried out under the isothermal-isobaric ensemble (NPT) to maintain constant pressure and temperature63, followed by production runs of 100 ns under the canonical ensemble to ensure equilibrium and collect sufficient statistical data.
The temperature was maintained at 298 K using the Nosé‒Hoover thermostat to ensure thermal stability, while the pressure was set to 1 atm using the Parrinello-Rahman barostat to maintain consistent system density and pressure. A cutoff distance of 1.2 nm was implemented for non-bonded interactions, and long-range electrostatic interactions were calculated using the particle mesh Ewald method with a Fourier spacing of 0.1 nm to ensure accurate treatment of electrostatic effects64. To preserve molecular integrity, all covalent bonds involving hydrogen atoms were constrained using the linear constraint solver algorithm, allowing for a larger integration time step without compromising simulation accuracy65.
Intermediate-scale demonstration
The intermediate-scale test was conducted in a tempered glass sand tank (100 cm long, 55 cm high, 10 cm wide) filled with porous media. The water-bearing unit consisted of two layers with different hydraulic conductivity, constructed by sequential packing and compaction of sands of different grain sizes (20-mesh sand for the high-K zone and 40-mesh sand for the low-K zone). Prior to the test, the porous medium was fully saturated by continuous water injection through the inflow chamber using a peristaltic pump (BT100-3J, LONGER) for 48 h. FPOCs were then introduced at two predesigned injection points. At each point, four parallel injection needles were inserted into the porous media, and a total of 800 mL of FPOCs was injected at a flow rate of 4 mL/min. Following injection, groundwater flow was maintained for an additional 24 h to allow redistribution of FPOCs. The spatial distribution of FPOCs was mapped using high-density ERT (GD-20, Geomative) with pre-installed electrodes. A total of 100 electrodes made of 304 stainless steel (3 mm inner diameter, 50 mm length) were vertically embedded along the rear wall of the sand tank, with the tip exposed at the mid-plane of the porous media. Each electrode was connected to a 0.75 mm2 insulated copper wire extending outside of the sand tank for connection to the acquisition system. The use of such dense electrode arrays was intended to enhance the resolution of FPOC distribution. Resistivity data was inversed and converted to FPOC saturation (Sn) using Archie’s law66,67:
where Rw (Ω m) is the pore water resistivity, Rt (Ω m) is the ERT-measured bulk resistivity of the porous medium containing residual FPOC, and \(\phi\) is the porosity of the medium. The value of n (saturation exponent) was set to 2.0, a standard value for unconsolidated sands67, and the value of m (cementation exponent) was determined experimentally to be 1.74, based on samples with known FPOC saturation.
To initiate the FPOC sensing test, a suspension of the nano reporter (25 mg-C/L) was introduced to the injection well (located near the inflow chamber of the sand tank; see Fig. 7a) using a peristaltic pump. The well had a diameter of 1 cm and a screened interval spanning the entire depth of the porous media to ensure uniform injection across different depths. The nano reporter was continuously injected at 17.9 mL/min for 22 h, and then groundwater was pumped at the same rate for 14 h until the test was terminated after a total of 36 h. Water samples were collected at 2-h intervals from all 24 sampling ports, and the concentrations of both the nano carrier (PVA-fCB) and the probe (NR) were analyzed.
Field-scale demonstration
The field demonstration was carried out at a former petrochemical plant in Tianjin, China. One injection well and three extraction wells were installed, with the screen intervals set based on the geological settings identified in a previous site investigation and during the well installation. Prior to initiating the tracer test, 100 L of water was first pumped into the injection well, and extracted from the extraction wells by pumping. Water levels in the injection and extraction wells were continuously monitored. Next, 100 L of the nano reporter (25 mg-C/L) was injected into the injection well at a constant flow rate of 21.4 L/h (the dose of the reporter was estimated based on the hydrogeological conditions to ensure that the concentrations of both the carrier and the probe in the extraction wells can be accurately determined). This was followed by the injection of water to facilitate the migration of the nano reporter towards the extraction wells. Groundwater samples were taken from the extraction wells every 1.5 h to analyze the concentrations of the nano carrier (PVA-fCB) and the probe (NR). The volumetric saturation of the FPOCs along the nano reporter migration pathways was estimated based on the measured saturation data of soil cores collected during well installation (Supplementary Table 3).
Data processing and analysis
General data collecting, processing and plotting were performed using OriginPro 2021. Nuclear magnetic resonance spectra were analyzed using MestReNova 15.0.1. Confocal laser scanning microscopy images were analyzed using ImageJ 1.53s. The breakthrough curves of the nano reporter were fitted using both HYDRUS-1D 4.0 and COMSOL Multiphysics 6.3. High-density electrical resistivity tomography data were imaged using Surfer 13. Molecular dynamics simulations were carried out with GROMACS 2020.6.
Reporting summary
Further information on research design is available in the Nature Portfolio Reporting Summary linked to this article.
Data availability
All data supporting the results of this study can be found in the article, supplementary, and source data files. All data underlying this study are available from the corresponding author upon request. Source data are provided with this paper.
References
Alvarez, P. J. J., Chan, C. K., Elimelech, M., Halas, N. J. & Villagrán, D. Emerging opportunities for nanotechnology to enhance water security. Nat. Nanotechnol. 13, 634–641 (2018).
Mekonnen, M. M. & Hoekstra, A. Y. Four billion people facing severe water scarcity. Sci. Adv. 2, e1500323 (2016).
Niazi, H. et al. Global peak water limit of future groundwater withdrawals. Nat. Sustain. 7, 413–422 (2024).
Giordano, M. Global groundwater? Issues and solutions. Annu. Rev. Environ. Resour. 34, 153–178 (2009).
Rodell, M. et al. Emerging trends in global freshwater availability. Nature 557, 651–659 (2018).
Kuang, X. et al. The changing nature of groundwater in the global water cycle. Science 383, 962 (2024).
The United Nations World Water Development Report 2023: Partnerships and Cooperation for Water https://www.unwater.org/publications/un-world-water-development-report-2023 (United Nations Educational, Scientific and Cultural Organization, 2023).
Ma, R., Gao, J., Guan, C. & Zhang, B. Coal mine closure substantially increases terrestrial water storage in China. Commun. Earth Environ. 5, 418 (2024).
Europe’s Groundwater—a Key Resource under Pressure https://www.eea.europa.eu/publications/europes-groundwater (European Environment Agency, 2023).
Groundwater—The Invisible and Vital Resource https://www.usgs.gov/news/featured-story/quality-nations-groundwater (United States Geological Survey, 2015).
Martínez, J. H., Romero, S., Ramasco, J. J. & Estrada, E. The world-wide waste web. Nat. Commun. 13, 1615 (2022).
Liu, Y., Wu, T., White, J. C. & Lin, D. A new strategy using nanoscale zero-valent iron to simultaneously promote remediation and safe crop production in contaminated soil. Nat. Nanotechnol. 16, 197–205 (2021).
Superfund Remedial Annual Accomplishments Metrics: Fiscal Year 2023 Report https://www.epa.gov/superfund/superfund-remedial-annual-accomplishments-metrics (United States Environmental Protection Agency, 2023).
Global Markets for Environmental Remediation Technologies https://www.bccresearch.com/market-research/environment/environmental-remediation-market.html (BCC Research, 2024).
Carr, C. S., Garg, S. & Hughes, J. B. Effect of dechlorinating bacteria on the longevity and composition of PCE-containing nonaqueous phase liquids under equilibrium dissolution conditions. Environ. Sci. Technol. 34, 1088–1094 (2000).
Zhang, T. et al. In situ remediation of subsurface contamination: opportunities and challenges for nanotechnology and advanced materials. Environ. Sci. Nano 6, 1283–1302 (2019).
Stroo, H. F. et al. Chlorinated ethene source remediation: lessons learned. Environ. Sci. Technol. 46, 6438–6447 (2012).
Choi, C. et al. Efficient electrocatalytic valorization of chlorinated organic water pollutant to ethylene. Nat. Nanotechnol. 18, 160–167 (2023).
Scholes, G. C. et al. Smoldering remediation of coal-tar-contaminated soil: pilot field tests of STAR. Environ. Sci. Technol. 49, 14334–14342 (2015).
Zhu, X. et al. Substantial halogenated organic chemicals stored in permafrost soils on the Tibetan Plateau. Nat. Geosci. 16, 989–996 (2023).
Wanner, P. et al. Identification of degradation pathways of chlorohydrocarbons in saturated low-permeability sediments using compound-specific isotope analysis. Environ. Sci. Technol. 52, 7296–7306 (2018).
Beamer, P. I. et al. Concentration of trichloroethylene in breast milk and household water from Nogales, Arizona. Environ. Sci. Technol. 46, 9055–9061 (2012).
Chipperfield, M. P. et al. Renewed and emerging concerns over the production and emission of ozone-depleting substances. Nat. Rev. Earth Environ. 1, 251–263 (2020).
Rajajayavel, S. R. C. & Ghoshal, S. Enhanced reductive dechlorination of trichloroethylene by sulfidated nanoscale zerovalent iron. Water Res. 78, 144–153 (2015).
Rivett, M. O. & Feenstra, S. Dissolution of an emplaced source of DNAPL in a natural aquifer setting. Environ. Sci. Technol. 39, 447–455 (2005).
Raychoudhury, T., Tufenkji, N. & Ghoshal, S. Aggregation and deposition kinetics of carboxymethyl cellulose-modified zero-valent iron nanoparticles in porous media. Water Res. 46, 1735–1744 (2012).
Brumovský, M. et al. Iron nitride nanoparticles for enhanced reductive dechlorination of trichloroethylene. Environ. Sci. Technol. 56, 4425–4436 (2022).
Mercer, J. W., Cohen, R. M. & Noel, M. R. DNAPL Site Characterization Issues at Chlorinated Solvent Sites (Springer New York Press, 2010).
Rao, P. S. ureshC., Annable, M. D. & Kim, H. NAPL source zone characterization and remediation technology performance assessment: recent developments and applications of tracer techniques. J. Contam. Hydrol. 45, 63–78 (2000).
Hwang, C.-C. et al. Carbon-based nanoreporters designed for subsurface hydrogen sulfide detection. ACS Appl. Mater. Interfaces 6, 7652–7658 (2014).
Berlin, J. M. et al. Engineered nanoparticles for hydrocarbon detection in oil-field rocks. Energy Environ. Sci. 4, 505–509 (2011).
Clinton, S., Willson, P. O., Pedit, J. A. & Cass, T. M. Mass transfer rate limitation effects on partitioning tracer tests. J. Contam. Hydrol. 45, 79–97 (2000).
Brooks, M. C. et al. Controlled release, blind tests of DNAPL characterization using partitioning tracers. J. Contam. Hydrol. 59, 187–210 (2002).
Istok, J. D., Field, J. A., Schroth, M. H., Davis, B. M. & Dwarakanath, V. Single-well “push−pull” partitioning tracer test for NAPL detection in the subsurface. Environ. Sci. Technol. 36, 2708–2716 (2002).
Dridi, L., Pollet, I., Razakarisoa, O. & Schäfer, G. Characterisation of a DNAPL source zone in a porous aquifer using the partitioning interwell tracer test and an inverse modelling approach. J. Contam. Hydrol. 107, 22–44 (2009).
Ramírez-García, P. D. et al. A pH-responsive nanoparticle targets the neurokinin 1 receptor in endosomes to prevent chronic pain. Nat. Nanotechnol. 14, 1150–1159 (2019).
Kagan, V. E. et al. Carbon nanotubes degraded by neutrophil myeloperoxidase induce less pulmonary inflammation. Nat. Nanotechnol. 5, 354–359 (2010).
Antonucci, A. et al. Carbon nanotube uptake in cyanobacteria for near-infrared imaging and enhanced bioelectricity generation in living photovoltaics. Nat. Nanotechnol. 17, 1111–1119 (2022).
Chen, Y. F., Lee, Y. C., Lee, J. C. M., Li, J. W. & Chiu, C. W. Coaxial electrospinning of Au@silicate/poly(vinyl alcohol) core/shell composite nanofibers with non-covalently immobilized gold nanoparticles for preparing flexible, freestanding, and highly sensitive SERS substrates amenable to large-scale fabrication. Adv. Compos. Hybrid Mater. 7, 124 (2024).
Ruggiero, L., Sodo, A., Bruni, F. & Ricci, M. A. Hydration of monosaccharides studied by Raman scattering. J. Raman Spectrosc. 49, 1066–1075 (2018).
Tripathi, K. M., Singh, A., Bhati, A., Sarkar, S. & Sonkar, S. K. Sustainable feasibility of the environmental pollutant soot to few-layer photoluminescent graphene nanosheets for multifunctional applications. ACS Sustain. Chem. Eng. 4, 6399–6408 (2016).
Li, Q. et al. Fast esterification of spent grain for enhanced heavy metal ions adsorption. Bioresour. Technol. 101, 3796–3799 (2010).
Abdulla, H. A. N., Minor, E. C. & Hatcher, P. G. Using two-dimensional correlations of 13C NMR and FTIR to investigate changes in the chemical composition of dissolved organic matter along an estuarine transect. Environ. Sci. Technol. 44, 8044–8049 (2010).
Zhao, F. et al. Highly efficient solar vapour generation via hierarchically nanostructured gels. Nat. Nanotechnol. 13, 489–495 (2018).
Kanazawa, T., Nishikawa, T. & Ouchi, M. Radical polymerization of vinyl boronate involving backbiting chain transfer and postpolymerization oxidation affording branched poly(vinyl alcohol)s. Macromolecules 57, 6750–6758 (2024).
Chen, J. & Tsubokawa, N. A novel gas sensor from polymer-grafted carbon black: responsiveness of electric resistance of conducting composite from LDPE and PE-b-PEO-grafted carbon black in various vapors. Polym. Adv. Technol. 11, 101–107 (2000).
Araña, J. et al. FTIR study of gas-phase alcohols photocatalytic degradation with TiO2 and AC-TiO2. Appl. Catal. B Environ. 53, 221–232 (2004).
Morelos-Gomez, A. et al. Effective NaCl and dye rejection of hybrid graphene oxide/graphene layered membranes. Nat. Nanotechnol. 12, 1083–1088 (2017).
Simunek, J., Sejna, M., Saito, H., Sakai, M. & Van Genuchten, M. Th. The HYDRUS-1D Software Package for Simulating the One-Dimensional Movement of Water, Heat, and Multiple Solutes in Variably-Saturated Media Version 4.17 (Department of Environmental Sciences, University of California, Riverside, 2018).
Jalbert, M., Dane, J. H. & Bahaminyakamwe, L. Influence of porous medium and NAPL distribution heterogeneities on partitioning inter-well tracer tests: a laboratory investigation. J. Hydrol. 272, 79–94 (2003).
Naidu, R. The Old and New Persistent Organic Pollutants: Sources, Risks, Regulations, and Remediation (CRC Press, 2025).
Soutter, D. & McBean, E. Potential for sample bias due to NAPL partitioning. Groundw. Monit. Remediat. 27, 129–132 (2007).
Xia, T. et al. Cation-inhibited transport of graphene oxide nanomaterials in saturated porous media: the Hofmeister effects. Environ. Sci. Technol. 51, 828–837 (2017).
Zhang, T. et al. Janus particles with tunable patch symmetry and their assembly into chiral colloidal clusters. Nat. Commun. 14, 8494 (2023).
Gao, B., Arya, G. & Tao, A. R. Self-orienting nanocubes for the assembly of plasmonic nanojunctions. Nat. Nanotechnol. 7, 433–437 (2012).
Babakhani, P. et al. Potential use of engineered nanoparticles in ocean fertilization for large-scale atmospheric carbon dioxide removal. Nat. Nanotechnol. 17, 1342–1351 (2022).
Dai, D., Barranco, F. T. & Illangasekare, T. H. Partitioning and interfacial tracers for differentiating NAPL entrapment configuration: column-scale investigation. Environ. Sci. Technol. 35, 4894–4899 (2001).
Cha, I., Hashimoto, K., Fujiki, K., Yamauchi, T. & Tsubokawa, N. Modification of dispersibility of nanodiamond by grafting of polyoxyethylene and by the introduction of ionic groups onto the surface via radical trapping. Mater. Chem. Phys. 143, 1131–1138 (2014).
Wang, Y. M. et al. N,N-dicyclohexylcarbodiimide assisted synthesis and characterization of poly(vinyl alcohol-co-vinyl levulinate). Polymer 46, 9793–9802 (2005).
Cho, J., Annable, M. D. & Rao, P. S. C. Residual alcohol influence on NAPL saturation estimates based on partitioning tracers. Environ. Sci. Technol. 37, 1639–1644 (2003).
Phenrat, T. et al. Stabilization of aqueous nanoscale zerovalent iron dispersions by anionic polyelectrolytes: adsorbed anionic polyelectrolyte layer properties and their effect on aggregation and sedimentation. J. Nanoparticle Res. 10, 795–814 (2008).
Maier, J. A. et al. ff14SB: Improving the accuracy of protein side chain and backbone parameters from ff99SB. J. Chem. Theory Comput. 11, 3696–3713 (2015).
Bullerjahn, J. T., Von Bülow, S., Heidari, M., Hénin, J. & Hummer, G. Unwrapping NPT simulations to calculate diffusion coefficients. J. Chem. Theory Comput. 19, 3406–3417 (2023).
Essmann, U. et al. A smooth particle mesh Ewald method. J. Chem. Phys. 103, 8577–8593 (1995).
Hess, B., Bekker, H., Berendsen, H. J. C. & Fraaije, J. G. E. M. LINCS: a linear constraint solver for molecular simulations. J. Comput. Chem. 18, 1463–1472 (1997).
Power, C., Gerhard, J. I., Karaoulis, M., Tsourlos, P. & Giannopoulos, A. Evaluating four-dimensional time-lapse electrical resistivity tomography for monitoring DNAPL source zone remediation. J. Contam. Hydrol. 162–163, 27–46 (2014).
Archie, G. E. The electrical resistivity Log as an aid in determining some reservoir characteristics. J. Pet. Technol. 5, 1–8 (1942).
Acknowledgements
This research was supported by the National Natural Science Foundation of China (22125603 to T.Z., 22020102004 to W.C., and 22536002 to T.Z.), Tianjin Municipal Science and Technology Bureau (21JCJQJC00060 to T.Z. and 21JCZDJC00280 to W.C.), Fundamental Research Funds for the Central Universities, and China–US Center for Environmental Remediation and Sustainable Development. P.J.A. was partially funded by the Rice WaTER Institute.
Author information
Authors and Affiliations
Contributions
S.K.X. and C.Y.Y. carried out the experiments and data analysis. W.C. and T.Z. conceived the study and supervised the research. Y.M.L. and Z.W. performed the model analysis. S.L.H., M.B.T., and P.J.A. contributed intellectual input to the experimental design and data analysis. S.K.X., T.Z., and W.C. drafted the manuscript with input from all authors.
Corresponding author
Ethics declarations
Competing interests
The authors declare no competing interests.
Peer review
Peer review information
Nature Communications thanks the anonymous reviewers for their contribution to the peer review of this work. A peer review file is available.
Additional information
Publisher’s note Springer Nature remains neutral with regard to jurisdictional claims in published maps and institutional affiliations.
Supplementary information
Source data
Rights and permissions
Open Access This article is licensed under a Creative Commons Attribution-NonCommercial-NoDerivatives 4.0 International License, which permits any non-commercial use, sharing, distribution and reproduction in any medium or format, as long as you give appropriate credit to the original author(s) and the source, provide a link to the Creative Commons licence, and indicate if you modified the licensed material. You do not have permission under this licence to share adapted material derived from this article or parts of it. The images or other third party material in this article are included in the article’s Creative Commons licence, unless indicated otherwise in a credit line to the material. If material is not included in the article’s Creative Commons licence and your intended use is not permitted by statutory regulation or exceeds the permitted use, you will need to obtain permission directly from the copyright holder. To view a copy of this licence, visit http://creativecommons.org/licenses/by-nc-nd/4.0/.
About this article
Cite this article
Xu, S., Li, Y., Yang, C. et al. A nano-structured reporter for high-sensitivity contaminant detection in groundwater. Nat Commun 17, 1674 (2026). https://doi.org/10.1038/s41467-026-68373-9
Received:
Accepted:
Published:
Version of record:
DOI: https://doi.org/10.1038/s41467-026-68373-9










