Abstract
Cell fusion generates hybrid cells with unique traits. To understand the transcriptional and signaling alterations after fusion, we analyzed a published single-cell RNA-sequencing dataset of fused murine cardiomyocytes (mHL1) and mesenchymal stromal/stem cells (mMSC). Our analysis showed that fused cells exhibit a transcriptional trajectory suggesting a rapid change that stabilizes over time. We observed asymmetric plasticity. Initially, at Day 1, fusion hybrids resembled mMSCs (mesenchymal reprogramming), but by Day 3, their gene expression shifted to resemble mHL1 cells (myogenic reprogramming). Our analysis also identified distinct transcriptional subpopulations, including a subset enriched for tenascin (extracellular matrix remodeling), accompanied by dynamic changes in cell adhesion and intercellular communication. We also saw a significant shift in signaling pathways over time. At Day 1, Wnt and Melanogenesis (regenerative/antioxidant) signaling were downregulated. By Day 3, stress resistance and cellular adaptation pathways became enriched. Gene regulatory network analysis revealed key changes in master regulators; genes associated with chromatin remodeling (Hmga2), circadian rhythm (Arntl), and mesenchymal identity (Prrx1) became more active by Day 3. Collectively, our findings demonstrate that cell fusion is a dynamic reprogramming process, where evolving gene regulatory and signaling networks generate novel hybrid cell states, creating cellular diversity.
Similar content being viewed by others
Introduction
Cell-cell fusion is a biological process where two cells merge their membranes and cytoplasmic contents, forming a single hybrid cell1. This fundamental event plays crucial roles in development, reproduction, and tissue repair across various organisms2. Heterotypic fusion, the merging of cells with distinct origins, carries both regenerative potential and biological risks. While essential in processes such as fertilization and myogenesis, fusion can disrupt nuclear homeostasis, leading to competition for transcriptional control, chromatin remodeling, or even nuclear ejection3,4,5.
Mesenchymal stromal/stem cells (MSCs) exhibit a remarkable capacity to fuse with diverse cell types within various organs, including the brain, liver, and heart6,7,8,9,10,11,12,13. This phenomenon of cell fusion plays a pivotal role in development and regeneration, while also contributing to cancer progression. Notably, MSC fusion has demonstrated beneficial effects in certain contexts, such as promoting liver regeneration through fusion with hepatocytes6,14,15 and contributing to muscle regeneration through fusion with myocytes16,17. However, the consequences of MSC fusion in many other contexts remain uncertain. A growing body of evidence links heterotypic fusion involving MSCs to the development of cancer and metastasis, raising significant concerns about the safety of MSC-based therapies18,19,20,21,22,23. Understanding the underlying mechanisms of cell fusion is therefore crucial for distinguishing beneficial from detrimental outcomes.
Recent advances in single-cell RNA sequencing (scRNA-seq) technologies, combined with advanced computational tools like pseudotime trajectory inference and gene regulatory network (GRN) reconstruction, provide unprecedented opportunities to explore cellular heterogeneity and dynamic reprogramming after fusion. Furthermore, ligand–receptor –based models of intercellular communication offer powerful approaches to dissect dynamic shifts in signaling networks that drive fate changes in fusion hybrid cells. To reveal the unknown regulatory mechanisms driving cellular reprogramming after cell fusion, we analyzed a previously published scRNA-seq dataset23 using a multi-layered computational framework designed to systematically deconstruct the dynamic processes hidden within the data (Fig. 1). Moving beyond conventional descriptive methods, we extended these investigations using advanced analytical frameworks to achieve higher resolution insights. We then applied trajectory inference to computationally reconstruct the developmental pathways these cells follow, creating a pseudotemporal map of their transformation. To expose the molecular drivers of this process, we modeled intercellular signaling networks and reconstructed the underlying GRNs, allowing us to pinpoint the key communication pathways and master transcription factors (TFs) orchestrating the observed changes. This integrated analytical strategy transitions from simply observing cellular changes to elucidating the complex regulatory logic that governs the emergence of novel cell identities following fusion.
The investigation comprised three key phases: (1) Unsupervised clustering and TI were applied to the co-culture scRNA-seq datasets. (2) Intercellular communication patterns were analyzed to compare interactions between mMSC, mHL1, and their fused hybrid cell populations at both Day 1 and Day 3. (3) Intracellular GRNs were inferred to characterize the transcriptional reprogramming events associated with cell fusion across the Day 1 and Day 3 time points.
Results
Annotation and unsupervised learning distinguished cell types, and pseudotime analysis revealed significant temporal alterations in gene expression
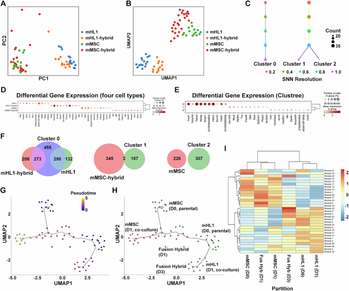
Figure 2 presents a multi-faceted scRNA-seq analysis, dissecting the distinct transcriptional profiles and trajectories of mHL1 cells, mMSCs, and Fusion hybrids. Replicating our prior PCA23 (Fig. 2A), we further employed UMAP (Fig. 2B) for enhanced dimensionality reduction. Notably, hybrids with a more mMSC-like transcriptome (mMSC-hybrids) and hybrids with a more mHL1-like transcriptome (mHL1-hybrids) occupied separate territories, partitioned from their non-fused counterparts. This segregation, indicating substantial gene expression alterations upon fusion, was less evident in the PCA. To investigate cell population structure, we performed unsupervised clustering using Clustree, which identified three clusters (Fig. 2C), contrasting with the four cell types delineated by UMAP. DGE analysis (Fig. 2D, E) pinpointed key marker genes defining each annotated cell type and unsupervised cluster, underscoring the distinct transcriptional identities revealed by both approaches. This is further visualized in the Venn diagram (Fig. 2F), quantifying transcript overlap between cell types and clusters. Notably, mHL1 and mHL1-hybrids exhibited considerable transcript overlap with Cluster 0 (290 and 273, respectively), which also displayed a substantial number of uniquely expressed transcripts (455). In contrast, mMSC-hybrids and mMSC cells showed minimal overlap with Cluster 1 and Cluster 2, respectively, sharing only two transcripts despite their parental relationship (Fig. 2F, middle and right). These findings imply that cell fusion is associated with a transcriptional reprogramming in mMSC-hybrids, distinct from both their parental mMSC identity and other clusters.
Cell type separation is visualized in the PCA plot in (A) and the UMAP embedding in (B). Clustree analysis in (C) illustrates cluster stability and relationships across different SNN resolutions. Differentially expressed genes across the four main cell populations and Clustree-identified clusters are shown in the dot plots in (D) and (E), respectively. Venn diagrams in (F) depict the number of unique and overlapping genes in mHL1, mMSC, and their fusion products within Cluster 0, Cluster 1, and Cluster 2. TI analysis is projected onto the UMAP embedding in (G), with cells colored by pseudotime, and in (H), highlighting the inferred fusion paths of mMSC and mHL1 cells over three days. The heatmap in (I) displays the expression of gene modules across different cell types after partitioning.
To explore the temporal dynamics of gene expression, we performed pseudotime analysis to infer transitional transcriptional states, particularly within the fusion products. The pseudotime analysis (Fig. 2G) effectively resolved the different cell types along a trajectory, where a color gradient from darker (earlier pseudotime) to lighter hues (later pseudotime) ordered cells based on their inferred progression through transcriptional states. Overlaying cell type annotations onto this inferred trajectory (Fig. 2H) revealed distinct branches for mMSC-hybrid and mHL1-hybrid cells, originating from their respective root cells, mMSC D0 and mHL1 D0. These root cells were added separately for scRNA-seq analysis. In contrast, mMSC D1 and mHL1 D1 cells were co-cultured as controls, without undergoing cell fusion. Fusion hybrids D1 and D3 represent the resulting fusion products after one and three days, respectively. The pseudotime analysis showed that the difference between mMSC D0 and mMSC D1 was more pronounced than the change in the mHL1 lineage, with the pseudotime of fusion hybrids D1 falling in between. This is consistent with an initial dominant mesenchymal reprogramming in Day 1 fusion hybrids, which had gene expression similar to the parental mMSC state. By Day 3, however, the cells shifted toward myogenic reprogramming, with gene expression resembling that of the parental mHL1 cells. Finally, the heatmap (Fig. 2I) visualized global gene expression patterns by displaying modules of co-regulated genes and their differential expression across cell types and pseudotime. This analysis corroborated the transcriptional divergence of the fusion-derived populations, providing a complementary perspective to the trajectory analysis in Fig. 2G, H.
While the UMAP visualization and overlaid trajectory captured the overall fusion landscape and individual cell ordering, the heatmap (Fig. 2I), which averages gene module expression within labeled groups, provided a consistent view of the relative pseudotime evolution of these populations and further highlighted the distinct transcriptional states of the fusion products. The top five cell types identified by Tabula Muris based on the transcriptional state for each module are presented in Supplementary Table 1. Initially, at Day 1, the fusion hybrids exhibited a gene expression profile similar to their parental mMSC state, with partitions associated with MSCs, endothelial cells, and epithelial cells. This suggests a dominant mesenchymal reprogramming in the early stages of cell fusion. However, by Day 3, a significant shift in cell fate was observed, with fusion hybrids acquiring a gene expression profile more similar to the parental mHL1 cells. The presence of partitions associated with Cardiac Muscle Cells and Skeletal Muscle Satellite Cells at this later time point is consistent with a shift toward myogenic reprogramming. These findings highlight a temporal and sequential reprogramming process, beginning with a mesenchymal-like state and transitioning to a myogenic-like state over time. Overall, these dynamic changes in cell type prevalence underscore the complex cellular transitions and heterogeneity enabled by cell fusion, with the tissue of origin providing valuable context for their future potential roles.
Dynamic intercellular communication networks reflect early fusion responses and transcriptional reprogramming
To characterize the dynamics of intercellular communication during early cell fusion, we analyzed scRNA-seq data of hybrids from Day 1 (n = 31) and Day 3 (n = 38) post-fusion. Circos plots (Fig. 3A, B) visualized ligand-receptor interactions among cell populations defined by both annotation and unsupervised clustering using Clustree. Annotation categorized cells into three expected populations—mMSC, mHL1, and Fusion Hybrid—while Clustree independently resolved three transcriptionally distinct clusters (Supplementary Fig 2). Notably, these clusters only partially overlapped with annotated categories, suggesting that unsupervised clustering captured additional heterogeneity with unique gene expression profiles.
LR interactions are visualized as Circos plots, organized by cell type annotation (A, E) and Clustree clustering (B, F). Dot plots show enriched signaling pathways based on cell type annotation (C, G) and Clustree clustering (D, H). Dot size indicates pathway significance, and color represents the NES. Data for Day 1 (n = 31 cells) is shown in (A–D), and data for Day 3 (n = 38 cells) is shown in (E–H).
Pathway enrichment analysis using normalized enrichment scores (NES) was conducted to assess the functional implications of these classification schemes. Comparative pathway enrichment analysis between annotation-defined cell types and Clustree-identified clusters revealed similarities and differences in the transcriptional landscape of Day 1 cells. In Fig. 3C, pathways with a p value ≤ 0.05 and at least 5 cell type pairs (representing > 50% of permutations) showed higher NES for Focal adhesion (6 pairs) and Endocrine resistance (6 pairs), indicating enrichment for genes associated with cell–matrix interactions and modulation of hormonal responsiveness. Conversely, pathways including Wnt signaling and Melanogenesis were consistently downregulated (6 pairs), suggesting suppression of proliferative and antioxidant-associated responses typical of regenerative or stress conditions. Similarly, decreased melanogenesis hints at fewer related functions like antioxidant defense, a role that is relevant to MSCs through potential indirect mechanisms such as interaction with melanin from other cells or shared pathway components24. Conversely, upregulation of the Focal adhesion pathway suggests a potential emphasis on physical cell interactions, while upregulation of Endocrine resistance genes is consistent with a potential reduction in hormonal sensitivity.
In contrast, Clustree-based clusters exhibited a distinct intercellular communication profile (Fig. 3D). The Renal Cell Carcinoma (RCC) pathway was significantly enriched across all nine cluster pairings, likely reflecting enrichment for genes within stress-adaptive signaling mechanisms rather than any transformation-related processes. Endocrine resistance (9 pairs) and Focal adhesion (6 pairs) showed variable NES, indicating context-dependent modulation of these pathways across different cell-type interactions. The consistent upregulation of RCC-related signaling across all communication pairs suggests a broad upregulation of stress-responsive or survival-associated pathways. Conversely, the uniform downregulation of Wnt signaling across all pairs implies a potential diminished role for developmental and proliferative signaling, as indicated by the downregulation of Wnt signaling genes.
Extending the culture period to Day 3 (n = 38) enabled clearer delineation of both cellular identities and intracellular communication dynamics. Annotation identified four distinct cell types (Fig. 3E), while Clustree-based unsupervised clustering consistently resolved three transcriptionally distinct clusters (Fig. 3F and Supplementary Fig 2B), suggesting that shared transcriptional programs may span multiple annotated identities. Intercellular communication analysis at Day 3 revealed a complex and heterogeneous signaling landscape. No single signaling pathway was significantly enriched across all 16 annotated cell-type pairs (Fig. 3G) or across the nine Clustree-defined pairwise interactions (Fig. 3H), indicating highly context-dependent signaling activity. Among annotation-defined pairs (Fig. 3G), pathways with p value ≤ 0.05 and present in over 50% of the interactions showed consistently high NES for Endocrine resistance (8 pairs), and variable NES for Wnt signaling (11 pairs). The broad upregulation of pathways associated with endocrine resistance suggests widespread enrichment of genes related to survival or stress-adaptive mechanisms by Day 3. In contrast, the heterogeneous enrichment of Wnt signaling highlights its context-specific activation across different communication routes—potentially reflecting spatial or temporal variability in developmental signaling. Overall, these results underscore a communication landscape characterized by robust resistance-associated signaling and selective engagement of developmental programs.
Clustree-based analysis of cell-cell communication at Day 3 (Fig. 3H) revealed strong NES for Focal adhesion (7 pairs) and EGFR tyrosine kinase inhibitor resistance (5 pairs), indicating strong enrichment for pathways related to physical cell interactions and cellular stress adaptation. The consistent upregulation of Focal adhesion signaling suggests a potential role for cell–cell and cell–matrix interactions, potentially reflecting enrichment for mechanotransduction-associated genes within these communication axes. Similarly, the enrichment of the EGFR inhibitor resistance pathway, while originally described in the context of cancer therapy, likely reflects the upregulation of general stress-responsive and survival pathways in this system. These findings highlight the multifaceted nature of the intercellular communication network by Day 3, with both shared and context-specific signaling features depending on the classification method used (annotation vs. unsupervised clustering). The full interaction matrices for all annotated and Clustree-defined cell-type pairs are presented in Supplementary Fig 3, and key signaling pathways within these networks are further examined in the following section.
Distinct modes of intercellular communication, active across all cell types, are a key feature of the observed cellular interactions of hybrids
To investigate the intercellular communication landscape at the early co-culture stage, we analyzed signaling pathways across three modes of communication—secreted factors, ECM-receptor interactions, and direct cell–cell contacts—focusing on Day 1 (31 cells) with insights also extending to Day 3 (38 cells). Supplementary Figs 4–7 detail these interactions.
Analysis of cell-cell communication using both annotation and unsupervised clustering with Clustree yielded distinct insights into the cell-cell communication landscape of the 31 cells at Day 1. The main differences in terms of related pathways between the annotation-based set (Fig. 4A, Gdf, ncWnt, Fgf, Gas, Pdgf) and the Clustree-identified cell types set (Fig. 4D, Galectin, Fgf, Npr1, ncWnt, TGFb) lie in their mechanisms of action and primary roles. The annotation-based set primarily features RTK and serine/threonine kinase signaling for growth factors and G protein-coupled receptor (GPCR) signaling via Gas (G protein subunit alpha s)25. Clustree-based unsupervised clustering refined this picture with enriched Galectin signaling, a glycan-mediated pathway absent from annotation-based analysis, suggesting a specialized mode of intercellular communication operative in fusion hybrids. Both approaches revealed heterogeneous activity of non-canonical Wnt (ncWnt) signaling, implying subpopulation-specific signaling diversity26].
In (A–C), contributions based on cell type annotation (Fusion hybrid, mHL1, mMSC) are shown for Secreted Signaling, ECM-Receptor interactions, and Cell-Cell Contact, respectively. In (D–F), corresponding contributions based on unsupervised clustering (Cluster 0, Cluster 1, Cluster 2) are presented. Each chord diagram illustrates the relative contribution of specific LR pairs within each communication type, with segment size proportional to the contribution score and colors indicating the sending and receiving cell populations. Note: Gas (G protein subunit alpha s).
In ECM-receptor interaction analysis (Fig. 4B), interactions involving Collagen subtypes and receptors such as Syndecan-4 (Sdc4) and CD44 were prominent in fusion-enriched clusters. Notably, Clustree analysis (Fig. 4E) uniquely highlighted Tenascin signaling, indicating enrichment for genes (like Tenascin) associated with ECM remodeling in fusion-derived subpopulations not fully captured by traditional annotations. Fibronectin1 (Fn1) and Laminin pathways primarily associated with specific cell types in both analyses, reinforcing the importance of core ECM components in cell–matrix interactions. The annotation-based ECM component list (Collagen, Thbs, Fn1, Laminin) represents expected key structural and matricellular components based on the anticipated ECM of the involved cell types. The Clustree-identified list (Fn1, Thbs, Collagen, Tenascin, Laminin) largely overlaps but uniquely highlights Tenascin, suggesting that specific cell populations within the co-culture are expressing this matricellular protein associated with dynamic tissue remodeling and complex effects on cell behavior27.
Regarding cell–cell contact molecules (Fig. 4C, F), core adhesion pathways including Cadm (Cell Adhesion Molecules) and desmosome components remained consistently expressed across cell types and clusters. Interestingly, Icos (Inducible T-cell Costimulator) signaling was observed only in annotated fusion hybrids but was absent in Clustree-defined clusters, while Mpz (Myelin Protein Zero) signaling emerged uniquely in one Clustree cluster, potentially indicating novel or unexpected adhesion interactions in the co-culture.
Together, this integrated signaling network reflects a coordinated interplay of classical growth factor pathways, glycan- and GPCR-mediated signals, and dynamic ECM remodeling, which likely correlate with the early phenotypic remodeling and unique adopted identity of fusion products within the co-culture system.
At Day 3 of co-culture, we employed annotation-based identification to identify four expected cell populations (mHL1, mHL1-hybrid, mMSC, and mMSC-hybrid), and also utilized Clustree to reveal three new, emergent clusters (Clusters 0–2). As shown in Fig. 5A, D, both classification strategies identified Galectin, Spp1 (Secreted Phosphoprotein 1), Angptl (Angiopoietin-like), and Fgf as dominant secreted signaling pathways. mHL1-hybrid cells were prominent contributors to Galectin, Mif (Macrophage Migration Inhibitory Factor) and Fgf, consistent with enhanced capacity for immunomodulation, inflammation resolution, and extracellular matrix remodeling. mMSC-hybrid cells showed increased activity in all pathways. Strikingly, Mif signaling was exclusively highlighted in the annotation-based analysis of fusion hybrids, suggesting the upregulation of genes related to stress response and innate immune modulation pathways that may be specifically activated during or after the fusion process. In contrast, Gas signaling, indicative of GPCR-mediated signal amplification, was detected only in Clustree-defined clusters, reflecting emergent transcriptomic states not aligned with annotated identity. This divergence between classification strategies underscores how annotation-based grouping may better preserve biologically relevant signaling related to known fusion states, while unsupervised clustering can reveal subtler transitions in cell identity.
In (A–C), contributions based on cell type annotation (mHL1, mMSC, mHL1-hybrid, mMSC-hybrid) are shown for Secreted Signaling, ECM-Receptor interactions, and Cell-Cell Contact, respectively. In (D–F), corresponding contributions based on unsupervised clustering (Cluster 0, Cluster 1, Cluster 2) are presented. Each chord diagram illustrates the relative contribution of specific LR pairs within each communication type, with segment size proportional to the contribution score and colors indicating the sending and receiving cell populations. To enhance clarity, specific integrin subunits (a–j) and collagen isoforms (1–9) are listed separately.
Similarly, the analysis of ECM-Receptor interactions (Figs. 5B, E) revealed the involvement of shared ECM pathways across both cell classification methods, albeit with varying extents of LR pair representation within the different cell types/clusters. Integrin involvement was a consistent feature across all four annotated cell types, a characteristic that was notably absent in the Tenascin interactions observed within the Clustree-identified cell types (Fig. 5E). The annotation-based and Clustree-identified lists of ECM components (Collagen, Thbs, Fn1, Tenascin, Laminin) in the Day 3 co-culture analysis are remarkably identical, differing only in their order. This strong agreement indicates that the major ECM components expected based on the annotated cell types are indeed being highlighted by the unsupervised learning analysis of the gene expression data. These five components likely represent the core ECM environment in the co-culture at this stage, encompassing structural support and dynamic regulatory factors, and suggesting that the anticipated ECM landscape is well-reflected in the molecular data. Importantly, fusion hybrid cells expressed a wider repertoire of integrin subunits (a–j) than either their non-fused counterparts or unsupervised clusters, indicating the expression of a broader repertoire of integrin subunits, suggesting potential for greater adhesive adaptability. This suggests that cell fusion is associated with transcriptional reprogramming that enriches for genes related to ECM engagement and structural integration, potentially reflecting their transitional or reparative roles.
Finally, the analysis of Cell-Cell Contact interactions revealed distinct profiles between the annotation-based cell types and the Clustree-derived clusters, with the latter showing a less complex repertoire of LR pairs (Fig. 5C, F). mHL1-hybrid cells preferentially expressed Jam, Ncam (Neural Cell Adhesion Molecule), Cdh, and Cadm, suggesting the formation of tight cell–cell junctions and neuron-like adhesion via cadherin-based interactions. mMSC-hybrid cells were highly enriched for Jam, Epha and Ncam interactions, forming a transcriptional signature enriched for cell-cell contact signaling. This enrichment suggests these cells may be transcriptionally primed for processes like adhesion, migration, and differentiation through the co-expression of distinct gene pathways28,29 involved in contact-dependent boundary formation. While fusion-derived cells retained canonical developmental signaling pathways, such as Epha involved in contact-mediated patterning, unsupervised clustering also revealed additional signaling axes. These new pathways, centered on Ptprm (Protein Tyrosine Phosphatase Receptor Type M) phosphatase activity, which is implicated in adhesion and axon guidance and Notch-driven transcriptional regulation involving receptor cleavage, likely mark emergent regulatory states.
Collectively, the results demonstrate that fusion-derived cells are not merely transcriptomic intermediates of their parental types. Instead, they display distinct intercellular communication profiles enriched for immunomodulatory, matrix-remodeling, and adhesion-associated pathways. This signaling architecture implies that fusion is associated with an adaptive, potentially pro-regenerative transcriptional state that may support structural integration and cellular coordination within the tissue environment. Moreover, the consistent increase in LR pair diversity—especially in secreted and ECM-related signals—highlights fusion as a mechanism associated with transcriptional states suggestive of cellular plasticity. These observations provide a foundation for the Discussion, where we explore the functional implications of these signaling changes for regenerative capacity, immune modulation, and lineage potential in fusion-derived cells.
GRN analysis uncovers intracellular master regulators of mMSC and mHL1 cell fusion
To elucidate the transcriptional mechanisms underlying the fusion of mMSCs and mHL1, we performed single-cell GRN analysis using pySCENIC. Although pySCENIC infers regulon activity on a per-cell basis, we applied UMAP clustering to 31 cells (Day 1) and 38 cells (Day 3) (Fig. 6A, D) to visualize the temporal evolution of GRNs. GRNs were reconstructed using pySCENIC, and master regulators were identified for both time points (Fig. 6B, E).
GRN analysis of co-cultured cells at Day 1 (A–C) and Day 3 (D–F). A UMAP visualization of Fusion hybrid, mMSC, and mHL1 cells at Day 1, with a list of non-overlapping master regulator TFs identified for each. B GRNs for selected master regulator TFs at Day 1. C Heatmap showing the top 10 RSS for master regulator TFs in Fusion hybrid, mMSC, and mHL1 cells (based on annotation) and in Clustree-defined clusters at Day 1. D UMAP visualization of mHL1-hybrid, mMSC-hybrid, mHL1, and mMSC cells at Day 3, with a list of non-overlapping master regulator TFs. E GRNs for selected master regulator TFs at Day 3. F Heatmap showing the top 10 RSS for master regulator TFs in the four cell populations (based on annotation) and in Clustree-defined clusters at Day 3.
At Day 1, GRN reconstruction revealed the emergence of fusion-specific transcriptional regulators, including Runx2, Tcf15, Foxr1, Prdm4, and Rarg (Fig. 6B). These TFs are functionally associated with early lineage specification, chromatin remodeling, and retinoid signaling—hallmarks of developmental reprogramming. Notably, Runx2 is critical for osteogenic differentiation, while Tcf15 and Foxr1 are implicated in early mesodermal patterning and epigenetic regulation. The presence of Rarg suggests inferred activity of retinoic acid signaling pathways, which may be involved in the reprogramming of cellular identity following fusion. Parental cell populations displayed distinct GRN signatures: mMSCs were enriched for Foxm1, Mef2d, and Tbx4, associated with proliferation, muscle differentiation, and mesenchymal identity; in contrast, mHL1 cells showed enrichment of Mybl1, Rara, Sox6, and Foxm1, indicating cardiomyocyte-specific programs and shared proliferative capacity.
By Day 3, GRNs in fused cells exhibited a more coordinated and integrated architecture (Fig. 6E), reflecting transcriptional convergence and remodeling. Master regulators included Hmga2, a key chromatin architectural protein linked to stemness and plasticity; Arntl (BMAL1), a central circadian regulator increasingly recognized for roles in cell fate and metabolic regulation; Fli1, a hematopoietic and endothelial lineage TF; and zinc finger family members (Zfp354c, Zfp438, Zfp82) with roles in transcriptional fine-tuning and developmental regulation. Importantly, the emergence of a combinatorial module involving Nr1h3 (LXRα), a lipid-sensing nuclear receptor, and Pou2f3, a lineage-determining TF in epithelial and sensory cell fates, suggests an advanced layer of transcriptional coordination and functional diversification during late-stage fusion. The Day 3 GRN landscape further reflected cell-type–specific reorganization. Fusion-derived mMSC cells showed inferred activity of Hmga2, Rarg, Fli1, Klf10, and Zfp438, indicating convergence of chromatin remodeling, transcriptional feedback, and immune-modulatory programs. In contrast, parental mMSCs expressed Hmga2, Zfp82, Fli1, Klf10, and Hoxa9, consistent with maintained multilineage potential. mHL1 cells retained expression of Prrx1, Zfp82, Zfp354c, Arntl, and Zfp438, while mHL1-hybrid cells uniquely expressed Hmga2, Zfp82, Rarg, Pou2f3, and Nr1h3, highlighting fusion-induced emergence of hybrid transcriptional identities.
RSS further supported this temporal reprogramming. At Day 1, high RSS values for Runx2, Mef2d, and Sox6 reflected high inferred activity of regulons associated with osteogenic, myogenic, and chondrogenic pathways (Fig. 6C). By Day 3, top-ranked RSS regulons included Hmga2, Arntl, and Fli1, reflecting transitions toward chromatin restructuring, circadian regulation, and hematopoietic/endothelial-like programs (Fig. 6F). Interestingly, Rarg remained consistently active at both time points, underscoring a persistent inferred activity of retinoid signaling, suggesting a potential role in fusion-induced plasticity. To distinguish fusion-induced TFs from parental inheritance, we analyzed non-co-cultured mMSCs and mHL1 cells individually (n = 15 per group; Supplementary Fig 8) and combined (n = 30; Supplementary Fig 9). While certain regulators such as Hmga2 were shared between mMSCs and their fusion derivatives (Supplementary Fig 10), most master regulators enriched in fused populations were absent in the parental lines, supporting their de novo emergence following fusion.
Collectively, these findings reveal that cell fusion is associated with a temporally dynamic reorganization of GRNs, correlating with the inferred activity of novel master regulators and hybrid transcriptional programs. This reprogramming is not merely additive but is associated with the inferred activity of unique regulatory circuits—including Runx2, Arntl, Fli1, and Rarg—that are consistent with transcriptional plasticity, lineage diversification, and the establishment of hybrid cell identities. The pySCENIC-based GRN framework thus offers mechanistic insight into how fusion events correlate with changes in cell fate landscapes and relate to reprogramming in a context-dependent manner.
Discussion
This study presents an in-depth characterization of the cellular and molecular consequences following spontaneous fusion between mMSCs and mHL1. Our central hypothesis posited that such fusion events would not result in a simple averaging of parental characteristics but would instead rapidly induce the formation of novel cellular phenotypes. We specifically anticipated a biased redistribution of gene expression and cellular mass within the fused cells, suggesting a dominant contribution from one parental cell type over the other. Furthermore, we proposed that the kinetics and extent of these phenotypic changes would be dynamically modulated by a complex interplay of environmental cues and the intrinsic biological attributes of the originating mHL1 and mMSC cells, as well as their hybrid progeny, ultimately leading to temporal variations in gene expression profiles. Given the logistical constraints that precluded a direct, high-resolution time-course experiment, we strategically employed pseudotime analysis, a computational approach that infers the temporal order of cellular states from scRNA-seq data, to dissect these dynamic transcriptional landscapes.
Pseudotime analysis showed that following fusion, the mMSC underwent a more dramatic phenotypic shift than the mHL1 cells. The largest change in pseudotime occurred between mMSC D0 and mMSC D1, suggesting that mMSC are a dominant influence in the early stages of hybrid reprogramming. Later fusion products (fusion hybrid D3) were more transcriptionally similar to mHL1 cells. This is further supported by the shorter pseudotime trajectories and greater transcriptional overlap of mHL1 fusion products with Cluster 0 (Fig. 2F), which points to a more limited divergence from the original mHL1 state. Conversely, cell types associated with mMSC fusion exhibited minimal overlap in gene expression within Clusters 1 and 2 (Fig. 2F), hinting at the emergence of more distinct transcriptional programs in these hybrid cells. Our results reveal that cell fusion does not simply average the transcriptomes of the parental cells, but instead is associated with a reprogramming process that corresponds to distinct, temporally evolving cell states. Trajectory analysis showed that early in the fusion process, hybrids showed extensive transcriptional remodeling more characteristic of mMSCs. Over time, however, these fusion hybrids stabilized over time and began acquiring phenotypes similar to mHL1 counterparts. This asymmetry suggests a dominant mesenchymal influence on the reorganization of cell identity post-fusion. Importantly, these transitions were not random; rather, they were coordinated through time-specific shifts in intercellular communication and GRNs.
Building upon the observed bias in gene expression and cell mass, we further hypothesized that this asymmetry would be reflected in the intricate patterns of both intercellular and intracellular communication within the fused cell populations. Specifically, we reasoned that the dominant parental contribution to gene expression would likely shape the signaling pathways and LR interactions that govern how these fusion hybrids interact with their microenvironment and regulate their internal processes. To gain a clearer understanding of these dynamic communication changes, we leveraged unsupervised clustering algorithms to group cells based on their transcriptional similarities, aiming to identify distinct cell types emerging post-fusion. Recognizing the inherent challenges in relying solely on pre-defined lineage-specific markers for accurate cell type identification in these novel fusion hybrid entities, we implemented a comparative approach. We evaluated cell type assignments derived from our annotation against those generated by the unsupervised clustering algorithm Clustree at both Day 1 and Day 3 post-fusion. Consistent with our expectations of dynamic changes, we observed significant alterations in both predicted intercellular and intracellular communication networks as the fusion process unfolded over time. Intriguingly, despite the dynamic nature of these networks, the top five ECM-receptor signaling pathways identified in the total population of 38 cells analyzed at Day 3 exhibited remarkable consistency between our annotated four cell types and the three cell types independently identified by Clustree. This suggests that while the overall communication landscape undergoes significant remodeling post-fusion, the primary intercellular communication axes of the ECM-receptor signaling become relatively stable by Day 3. The main distinction observed was the order of the Collagen and Thrombospondin pathways within this conserved set of five (Fig. 5B, E), indicating potential shifts in the relative importance of these specific ECM-mediated interactions. Notably, some clusters at Day 1 showed enrichment of ECM-associated genes such as tenascin (Fig. 4E), highlighting a role for ECM remodeling in stabilizing hybrid identities. Consistent with this, CellChat analysis indicated that ECM-receptor interactions, cell adhesion molecules, and integrin-related signaling pathways became more prominent by Day 3, suggesting enrichment for pathways related to increased organization of cellular communication as fused cells transcriptionally adapt to their new state.
Further, pySCENIC analysis uncovered dynamic regulation of TFs in a time-dependent manner. Day 1 fusion products exhibited inferred activity of early developmental and chromatin remodeling TFs such as Runx2, Foxr1, and Prdm4, while Day 3 cells transitioned toward regulatory programs involving circadian rhythm (Arntl), mesenchymal identity (Prrx1), and chromatin structure (Hmga2). This progressive shift reflects a structured reorganization of regulatory control, indicating that fusion is linked to not only immediate transcriptomic responses but also sustained transcriptional programs that may lead to new phenotypic outcomes. These findings support the notion that fusion events may represent powerful biological mechanisms for cellular reprogramming. Rather than resulting in chaotic transcriptional profiles, the fusion of mMSC and mHL1 cells leads to structured and temporally coordinated transitions in gene expression and signaling. Such reprogramming may underlie the generation of novel hybrid cell types with unique properties not found in either parent.
Despite these insights, limitations inherent to current single-cell RNA-sequencing methods—particularly low capture efficiency and limited cell numbers—warrant cautious interpretation. Hybrid cells pose additional challenges due to the rarity of spontaneous fusion events and the technical difficulty of obtaining replicates. Future work should focus on increasing cell capture and sequencing depth to better resolve the full heterogeneity of fusion-derived populations and to more accurately reconstruct the underlying signaling and regulatory landscapes. Furthermore, validating these transcript-level candidates at the protein and functional levels is essential to understand their full biological significance. Another limitation of our current study is that the single-cell transcriptome analysis did not differentiate hybrids based on their specific nuclear count or parental origin. Our previous work23 demonstrated that while hybrids with two nuclei are the most common (53.3% ± 15.7%), a substantial portion (approximately 47 %) contain three, four, or more nuclei. The reprogramming outcomes reported here, therefore, represent an aggregate of this mixed population. We were unable to confirm whether the stoichiometry of parental nuclei—for instance, a 1:2 versus a 2:1 ratio of mHL1 to mMSC nuclei—impacts the reprogramming trajectory. It remains highly plausible that this nuclear ratio could significantly influence the dynamics and outcome of reprogramming, and determining its precise effect is an important question for future investigation.
Our study demonstrates that spontaneous fusion between mMSC and mHL1 cells is associated with rapid and asymmetric reprogramming of cellular identity, corresponding to the emergence of hybrid cell states with distinct transcriptional and signaling profiles. Pseudotime analyses revealed that early on, mMSC-hybrids followed developmental paths biased toward mMSC. In contrast, mHL1-hybrids stabilized later in the process. Intercellular communication networks also evolved dynamically over time, with early suppression of pathways such as Wnt and melanogenesis followed by upregulation of signaling related to ECM remodeling and focal adhesion. GRN analysis further highlighted stage-specific inferred activity of TFs, with early involvement of chromatin and developmental regulators (e.g., Prdm4, Foxr1, Runx2) and later inferred activity of TFs associated with mesenchymal identity and circadian rhythm (e.g., Prrx1, Hmga2, Arntl). These findings underscore the coordinated and plastic nature of fusion-induced reprogramming and suggest that cell fusion may represent a biologically regulated mechanism for generating novel cell states with functional diversity. Our integrative approach lays the groundwork for future studies aimed at leveraging fusion events in developmental biology, evolutionary biology, and tissue engineering applications.
Methods
Data acquisition and samples
The original FPKM gene expression matrix was obtained from the Gene Expression Omnibus (GEO; accession number GSE69926) and converted to TPM for subsequent analysis. TPM is generally considered more robust and preferable for most analyses, especially when comparing gene expression across different samples30. In our previous work23, we initially used human MSCs (hMSCs) in an inter-species model. The rationale for this was to definitively validate the fusion process, as the xenogeneic system allowed us to use human-specific markers (e.g., human nuclear antigen) to confirm the presence of both parental nuclei. Once this methodology was validated, all subsequent single-cell RNA-seq experiments were performed using murine MSCs (mMSCs), which are the basis for the data presented here. For pre-fusion cells, parental controls consisted of 15 cells of each parental type (mMSC_1–15 and mHL1_1–15) were isolated prior to co-culture. Following fusion, each cell type was harvested and subjected to scRNA-seq23. Fusion cells comprised 28 fusion products identified using BiFC (BiFC_D1_F1–5, 24 h) and dual color (DC) expression of GFP and mCherry (DC_D1_F1–16, 24 h; DC_D3_F1–7, 72 h). Additionally, five cells of each parental cell type (mMSC_D1_1–5 and HL1cm_D1_1–5) exposed to co-culture conditions, but did not fuse, were included. Further, we have added a timeline detailing the culture and transcriptome collection, as well as a description and confirmation of the fusion systems and their sample acquisition details, to Supplementary Fig 1.
Marker gene analysis of distinct cell types
To generate AnnData files, TPM values and metadata were processed using Scanpy (ver. 1.10.1) in Python (ver. 3.12.2). Normalization and highly variable gene selection were skipped. Instead, we filtered the dataset by retaining only genes expressed in at least one cell and cells expressing a minimum of 200 genes. Next, we applied a log(x + 1) transformation directly to the raw count matrix. The K-nearest neighbors (k = 17) were calculated in a seven-dimensional PCA space. Finally, high-dimensional embedding was visualized using UMAP with sample annotations overlaid from metadata.
Clustree clustering analysis
To compare known annotations with unsupervised clustering, we applied Clustree31. The raw AnnData object was converted into a Seurat object, followed by normalization, feature selection, and scaling. Both PCA and UMAP was employed to reduce dimensionality, followed by clustering at multiple resolutions (0.2, 0.4, 0.6, 0.8, 1.0) to identify cell clusters. Furthermore, Clustree graphs were visualized using the clustree function, with SNN resolution as the input, where nodes represent clusters and edges reflect cluster overlaps across resolutions.
Differential marker identification
Our approach to identifying differentially expressed genes began with the FindAllMarkers function, which compares gene expression within each cluster against all others. We specifically sought upregulated markers, setting a log2 fold change threshold of 0.25, and accepting all other default settings. A subsequent filtering step ensured that only highly significant genes were carried forward: markers had to exhibit a log2 fold change of 2 or more, a p value under 0.05, and a delta percent expression greater than 20%. This curated list of markers was then exported to a csv file for downstream analysis.
Venn diagram visualization
We compared the number of differentially expressed gene markers identified by our known annotation and unsupervised clustering. We visualized these results using Venn diagrams, where each area represents the number of unique and shared marker genes across specific cell types and clusters.
Trajectory inference
To investigate the transcriptional dynamics of mHL1 and mMSC cells during fusion and understand the developmental trajectory of the resulting fusion hybrids, we utilized the Monocle 3 package32. A CellDataSet object was created, incorporating the UMAP embeddings from Seurat for consistency. Cells were then clustered within Monocle 3 to define cellular states for trajectory inference. We constructed a single trajectory, specifically designed to allow both parental cell types at Day 0 to serve as root cells, enabling the calculation of pseudotime and the ordering of hybrid cells along this developmental continuum. The inferred trajectory and pseudotime progression were visualized on the UMAP embedding. To identify genes significantly associated with this trajectory, we performed differential gene expression (DGE) testing and subsequently grouped these genes into co-expressed modules. Next, we examined the expression patterns of these modules along the trajectory. Representative cell types were then identified using the EnrichR analysis tool33 with Tabula Muris atlas34.
Intercellular communications: CellCall and CellChat
To assess intercellular communication, we analyzed two sets of cells: 31 from Day 1 co-culture and 38, including fusion cells, from Day 3. The latter aimed to provide a broader understanding of how cell-cell communication changes between Day 1 and Day 3. R packages CellCall35 and CellChat36 in R (v4.3.3) were used for analysis. Both packages leverage known ligand-receptor interactions to construct intercellular communication networks. The initial output of CellCall included a Circos plot visualizing signaling between cell types, indicating ligand and receptor roles. Subsequently, a bubble plot displayed associated pathways for each >cell type combination, colored by their normalized enrichment score (NES). CellChat identified major signaling pathways in cell-cell interactions, with the top five to six pathways based on relative contribution being further analyzed. CellChat analysis36 typically requires a minimum of 10 cells per cell type26. However, due to the limited number of total cells in our analysis, we adjusted this parameter to a minimum of 2 cells per cell type.
Intracellular communications: gene regulatory network
We employed the pySCENIC (Single-Cell rEgulatory Network Inference and Clustering) workflow (ver. 0.12.1) on the NHGRI Anvil Platform (powered by Terra.bio) to analyze GRNs and assess regulon activity. Our analysis leveraged cisTarget databases for ranking and scoring, a TF list and a motif enrichment table. First, we identified co-expressed genes based on enriched DNA motifs within 10 kb or 500 bp of the transcription start site (TSS) using RcisTarget databases. The pySCENIC’s GRNBoost2 algorithm then inferred GRNs to identify co-expression modules. Next, cisTarget motif enrichment analysis was performed on these modules to detect regulons. We used motif rankings and scores to identify TF binding motifs, which were subsequently matched to TFs using the motif enrichment table. We quantified regulon activity using AUCell. This method ranks cells based on their regulon gene expression and calculates the area under the recovery curve (AUC) to assess activity. Following this, we computed regulon specificity scores (RSS) using default settings to gain insights into regulon specificity and activity across different cellular contexts. To identify master regulators within each cell cluster, we transformed the activity scores into binary matrices using the binarize function with default settings. We then extracted master regulators and their gene targets with an importance score greater than two from the adjacencies file generated by the GRNBoost2 function. Finally, the extracted gene list was imported into Cytoscape (v3.10.1) to visualize the predicted intracellular GRN by defining nodes and edges.
Data availability
The raw sequencing data generated for this study are publicly available in the Gene Expression Omnibus (GEO) repository under accession number GSE69926. The processed datasets and/or analysis code are available in the Zenodo repository (https://doi.org/10.5281/zenodo.17100792).
Code availability
The underlying code generated and analyzed during the current study is available in the GitHub repository at https://github.com/RegEngJung/CM_MSC_fusion.
References
Searles, S. C., Santosa, E. K. & Bui, J. D. Cell-cell fusion as a mechanism of DNA exchange in cancer. Oncotarget 9, 6156–6173 (2018).
Brukman, N. G., Uygur, B., Podbilewicz, B. & Chernomordik, L. V. How cells fuse. J. Cell Biol. 218, 1436–1451 (2019).
Ogle, B. M. & Platt, J. L. The biology of cell fusion: cells of different types and from different species can fuse, potentially transferring disease, repairing tissues and taking part in development. Am. Sci. 92, 420–427 (2004).
Ogle, B. M., Cascalho, M. & Platt, J. L. Biological implications of cell fusion. Nat. Rev. Mol. Cell Biol. 6, 567–575 (2005).
Palermo, A. et al. Nuclear reprogramming in heterokaryons is rapid, extensive, and bidirectional. FASEB J. 23, 1431–1440 (2009).
Vassilopoulos, G., Wang, P. R. & Russell, D. W. Transplanted bone marrow regenerates liver by cell fusion. Nature 422, 901–904 (2003).
Noiseux, N. et al. Mesenchymal stem cells overexpressing Akt dramatically repair infarcted myocardium and improve cardiac function despite infrequent cellular fusion or differentiation. Mol. Ther. 14, 840–850 (2006).
Kemp, K. et al. Fusion between human mesenchymal stem cells and rodent cerebellar Purkinje cells. Neuropathol. Appl. Neurobiol. 37, 166–178 (2011).
Huda, F. et al. Fusion of human fetal mesenchymal stem cells with “degenerating” cerebellar neurons in spinocerebellar ataxia type 1 model mice. PloS ONE 11, e0164202 (2016).
Gonçalves, M. A. et al. Human mesenchymal stem cells ectopically expressing full-length dystrophin can complement Duchenne muscular dystrophy myotubes by cell fusion. Hum. Mol. Genet 15, 213–221 (2006).
Freeman, B. T., Kouris, N. A. & Ogle, B. M. Tracking fusion of human mesenchymal stem cells after transplantation to the heart. Stem Cells Transl. Med. 4, 685–694 (2015).
Ferrand, J. et al. Human bone marrow-derived stem cells acquire epithelial characteristics through fusion with gastrointestinal epithelial cells. PloS ONE 6, e19569 (2011).
Freeman, B. T. & Ogle, B. M. Viral-mediated fusion of mesenchymal stem cells with cells of the infarcted heart hinders healing via decreased vascularization and immune modulation. Sci. Rep. 6, 20283 (2016).
Wang, X. et al. Cell fusion is the principal source of bone-marrow-derived hepatocytes. Nature 422, 897–901 (2003).
Willenbring, H. & Grompe, M. Delineating the hepatocyte’s hematopoietic fusion partner. Cell Cycle 3, 1489–1491 (2004).
de la Garza-Rodea, A. S. et al. Myogenic properties of human mesenchymal stem cells derived from three different sources. Cell Transplant. 21, 153–173 (2012).
Ding, Z. et al. Galectin-1-induced skeletal muscle cell differentiation of mesenchymal stem cells seeded on an acellular dermal matrix improves injured anal sphincter. Discov. Med. 21, 331–340 (2016).
Pawelek, J. M. Fusion of bone marrow-derived cells with cancer cells: metastasis as a secondary disease in cancer. Chin. J. Cancer 33, 133–139 (2014).
Li, H. et al. Fusion of HepG2 cells with mesenchymal stem cells increases cancer‑associated and malignant properties: an in vivo metastasis model. Oncol. Rep. 32, 539–547 (2014).
Lazova, R. et al. A melanoma brain metastasis with a donor-patient hybrid genome following bone marrow transplantation: first evidence for fusion in human cancer. PLoS ONE 8, e66731 (2013).
Sun, C. et al. Fusion of cancer stem cells and mesenchymal stem cells contributes to glioma neovascularization. Oncol. Rep. 34, 2022–2030 (2015).
Luo, F. et al. Bone marrow mesenchymal stem cells participate in prostate carcinogenesis and promote growth of prostate cancer by cell fusion in vivo. Oncotarget 7, 30924–30934 (2016).
Freeman, B. T., Jung, J. P. & Ogle, B. M. Single-cell RNA-seq reveals activation of unique gene groups as a consequence of stem cell-parenchymal cell fusion. Sci. Rep. 6, 23270 (2016).
Yang, R. L. et al. Antioxidant mechanisms of mesenchymal stem cells and their therapeutic potential in vitiligo. Front. Cell Dev. Biol. 11, 1293101 (2023).
Pyne, N. J. & Pyne, S. Receptor tyrosine kinase-G-protein-coupled receptor signalling platforms: Out of the shadow?. Trends Pharm. Sci. 32, 443–450 (2011).
Jin, S., Plikus, M. V. & Nie, Q. CellChat for systematic analysis of cell-cell communication from single-cell transcriptomics. Nat. Protoc. 20, 180–219 (2025).
Imanaka-Yoshida, K., Tawara, I. & Yoshida, T. Tenascin-C in cardiac disease: a sophisticated controller of inflammation, repair, and fibrosis. Am. J. Physiol. Cell Physiol. 319, C781–c796 (2020).
Sullivan, C. S., Kümper, M., Temple, B. S. & Maness, P. F. The Neural Cell Adhesion Molecule (NCAM) Promotes Clustering and Activation of EphA3 Receptors in GABAergic Interneurons to Induce Ras Homolog Gene Family, Member A (RhoA)/Rho-associated protein kinase (ROCK)-mediated Growth Cone Collapse. J. Biol. Chem. 291, 26262–26272 (2016).
Mak, S. & Hammes, A. Canonical and non-canonical localization of tight junction proteins during early murine cranial development. Int. J. Mol. Sci. 25, 1426 (2024).
Johnson, K. A. & Krishnan, A. Robust normalization and transformation techniques for constructing gene coexpression networks from RNA-seq data. Genome Biol. 23, 1 (2022).
Zappia, L. & Oshlack, A. Clustering trees: a visualization for evaluating clusterings at multiple resolutions. Gigascience 7, giy083 (2018).
Cao, J. et al. The single-cell transcriptional landscape of mammalian organogenesis. Nature 566, 496–502 (2019).
Chen, E. Y. et al. Enrichr: interactive and collaborative HTML5 gene list enrichment analysis tool. BMC Bioinform. 14, 128 (2013).
The Tabula Muris Consortium et al. Single-cell transcriptomics of 20 mouse organs creates a Tabula Muris. Nature 562, 367–372 (2018).
Zhang, Y. et al. CellCall: integrating paired ligand–receptor and transcription factor activities for cell–cell communication. Nucleic Acids Res. 49, 8520–8534 (2021).
Jin, S. et al. Inference and analysis of cell-cell communication using CellChat. Nat. Commun. 12, 1088 (2021).
Acknowledgements
This study was funded by the National Science Foundation CAREER award DMR 2047018 (JPJ). The funder played no role in study design, data collection, analysis and interpretation of data, or the writing of this manuscript. The authors gratefully acknowledge Brian Freeman for his helpful discussions that contributed to the completion of this study.
Author information
Authors and Affiliations
Contributions
J.K. and J.J. conceived and designed the study, with J.J. directing the project and writing the original manuscript. F.N. performed the primary data analysis, which included unsupervised clustering, DGE, trajectory inference, and GRN analysis. J.H. conducted the cell-cell communication analysis, while S.S. and X.T. validated the trajectory inference methods. S.E., J.K., B.O., and J.J. validated the results and revised the manuscript.
Corresponding author
Ethics declarations
Competing interests
The authors declare no competing interests.
Additional information
Publisher’s note Springer Nature remains neutral with regard to jurisdictional claims in published maps and institutional affiliations.
Supplementary information
Rights and permissions
Open Access This article is licensed under a Creative Commons Attribution-NonCommercial-NoDerivatives 4.0 International License, which permits any non-commercial use, sharing, distribution and reproduction in any medium or format, as long as you give appropriate credit to the original author(s) and the source, provide a link to the Creative Commons licence, and indicate if you modified the licensed material. You do not have permission under this licence to share adapted material derived from this article or parts of it. The images or other third party material in this article are included in the article’s Creative Commons licence, unless indicated otherwise in a credit line to the material. If material is not included in the article’s Creative Commons licence and your intended use is not permitted by statutory regulation or exceeds the permitted use, you will need to obtain permission directly from the copyright holder. To view a copy of this licence, visit http://creativecommons.org/licenses/by-nc-nd/4.0/.
About this article
Cite this article
Nazaryabrbekoh, F., Huang, J., Shoaib, S.S. et al. Mapping fusion-driven cell reprogramming through integrative single-cell computational frameworks. npj Syst Biol Appl 12, 13 (2026). https://doi.org/10.1038/s41540-025-00637-4
Received:
Accepted:
Published:
Version of record:
DOI: https://doi.org/10.1038/s41540-025-00637-4








