Abstract
DNA double-strand breaks (DSB) are among the most deleterious forms of DNA damage and, if unresolved, result in DNA mutations and chromosomal aberrations that can cause disease, including cancer. Repair of DSBs by homologous recombination requires extensive nucleolytic digestion of DNA ends in a process known as DNA-end resection. In recent years, progress has been made in understanding how this process is initiated, but the later stages of this process—long-range DNA-end resection—are not well understood. Many questions remain in terms of how the DNA helicases and endonucleases that catalyse this process are regulated, a key step to avoiding spurious activity in the absence of breaks. The importance of DNA-end resection in human disease is highlighted by several human genetic syndromes that are caused by mutations or deficiencies in key proteins involved in this process. Here, using high-throughput microscopy coupled with a cDNA ‘chromORFeome’ library, we identified ZNF280A as an uncharacterized chromatin factor that is recruited to breaks and essential for DNA DSB repair. Lack of ZNF280A drives genomic instability and substantial sensitivity to DNA-damaging agents. Mechanistically, we demonstrate that ZNF280A promotes long-range DNA-end resection by facilitating the recruitment of the BLM–DNA2 helicase–nuclease complex to DNA DSB sites, enhancing efficiency of the enzymatic activity of this complex at DNA damage sites. ZNF280A is therefore essential for DNA-end resection and DNA repair by homologous recombination. Importantly, ZNF280A is hemizygously deleted in a human genetic condition, 22q11.2 distal deletion syndrome. Features of this condition include congenital heart disease, microcephaly, immune deficiency, developmental delay and cognitive deficits—features that are associated with other human syndromes caused by defects in genes involved in DNA repair. Remarkably, cells from individuals with a 22q11.2 distal deletion have defects in DNA-end resection and homologous recombination, resulting in increased incidence of genomic instability. These phenotypes are rescued by reintroduction of ZNF280A, providing evidence of defective DNA repair as a potential mechanistic explanation for several clinical features associated with this human condition.
This is a preview of subscription content, access via your institution
Access options
Access Nature and 54 other Nature Portfolio journals
Get Nature+, our best-value online-access subscription
$32.99 / 30 days
cancel any time
Subscribe to this journal
Receive 12 print issues and online access
$259.00 per year
only $21.58 per issue
Buy this article
- Purchase on SpringerLink
- Instant access to the full article PDF.
USD 39.95
Prices may be subject to local taxes which are calculated during checkout






Similar content being viewed by others
Data availability
All other data supporting the findings of this study are available from the corresponding author on reasonable request. DNA sequencing data are available via NCBI, accession code PRJNA1236402. Source data are provided with this paper.
References
Ciccia, A. & Elledge, S. J. The DNA damage response: making it safe to play with knives. Mol. Cell 40, 179–204 (2010).
Clarke, T. L. & Mostoslavsky, R. DNA repair as a shared hallmark in cancer and ageing. Mol. Oncol. https://doi.org/10.1002/1878-0261.13285 (2022).
Jackson, S. P. & Bartek, J. The DNA-damage response in human biology and disease. Nature 461, 1071–1078 (2009).
Hoeijmakers, J. H. J. DNA damage, aging, and cancer. N. Engl. J. Med. 361, 1475–1485 (2009).
Rich, T., Allen, R. L. & Wyllie, A. H. Defying death after DNA damage. Nature 407, 777–783 (2000).
Scully, R., Panday, A., Elango, R. & Willis, N. A. DNA double-strand break repair-pathway choice in somatic mammalian cells. Nat. Rev. Mol. Cell Biol. 20, 698–714 (2019).
Lamarche, B. J., Orazio, N. I. & Weitzman, M. D. The MRN complex in double-strand break repair and telomere maintenance. FEBS Lett. 584, 3682–3695 (2010).
Rogakou, E. P., Boon, C., Redon, C. & Bonner, W. M. Megabase chromatin domains involved in DNA double-strand breaks in vivo. J. Cell Biol. 146, 905–916 (1999).
Jin, S. Double-strand break repair by Ku70 requires heterodimerization with Ku80 and DNA binding functions. EMBO J. 16, 6874–6885 (1997).
Noordermeer, S. M. et al. The shieldin complex mediates 53BP1-dependent DNA repair. Nature 560, 117–121 (2018).
Ghezraoui, H. et al. 53BP1 cooperation with the REV7-shieldin complex underpins DNA structure-specific NHEJ. Nature 560, 122–127 (2018).
Gupta, R. et al. DNA repair network analysis reveals shieldin as a key regulator of NHEJ and PARP inhibitor sensitivity. Cell 173, 972–988 (2018).
Botuyan, M. V. et al. Structural basis for the methylation state-specific recognition of histone H4-K20 by 53BP1 and Crb2 in DNA repair. Cell 127, 1361–1373 (2006).
Fradet-Turcotte, A. et al. 53BP1 is a reader of the DNA-damage-induced H2A Lys 15 ubiquitin mark. Nature 499, 50–54 (2013).
Mailand, N. et al. RNF8 ubiquitylates histones at DNA double-strand breaks and promotes assembly of repair proteins. Cell 131, 887–900 (2007).
Stewart, G. S. et al. The RIDDLE syndrome protein mediates a ubiquitin-dependent signaling cascade at sites of DNA damage. Cell 136, 420–434 (2009).
Mirman, Z. et al. 53BP1-RIF1-shieldin counteracts DSB resection through CST- and Polα-dependent fill-in. Nature 560, 112–116 (2018).
Tang, J. et al. Acetylation limits 53BP1 association with damaged chromatin to promote homologous recombination. Nat. Struct. Mol. Biol. 20, 317–325 (2013).
Clarke, T. L. et al. PRMT5-dependent methylation of the TIP60 coactivator RUVBL1 is a key regulator of homologous recombination. Mol. Cell 65, 900–916.e7 (2017).
Cejka, P. & Symington, L. S. DNA end resection: mechanism and control. Annu Rev. Genet 55, 285–307 (2021).
Sartori, A. A. et al. Human CtIP promotes DNA end resection. Nature 450, 509–514 (2007).
Huertas, P., Cortés-Ledesma, F., Sartori, A. A., Aguilera, A. & Jackson, S. P. CDK targets Sae2 to control DNA-end resection and homologous recombination. Nature 455, 689–692 (2008).
Huertas, P. & Jackson, S. P. Human CtIP mediates cell cycle control of DNA end resection and double strand break repair. J. Biol. Chem. 284, 9558–9565 (2009).
Levikova, M., Klaue, D., Seidel, R. & Cejka, P. Nuclease activity of Saccharomyces cerevisiae Dna2 inhibits its potent DNA helicase activity. Proc. Natl Acad. Sci. USA 110, E1992–E2001 (2013).
Pinto, C., Kasaciunaite, K., Seidel, R. & Cejka, P. Human DNA2 possesses a cryptic DNA unwinding activity that functionally integrates with BLM or WRN helicases. eLife 5, e18574 (2016).
He, Y. J. et al. DYNLL1 binds to MRE11 to limit DNA end resection in BRCA1-deficient cells. Nature 563, 522–526 (2018).
Taylor, A. M. R. et al. Chromosome instability syndromes. Nat. Rev. Dis. Prim. 5, 64 (2019).
Qvist, P. et al. CtIP mutations cause Seckel and Jawad syndromes. PLoS Genet. 7, e1002310 (2011).
Ceppi, I. et al. CtIP promotes the motor activity of DNA2 to accelerate long-range DNA end resection. Proc. Natl Acad. Sci. USA 117, 8859–8869 (2020).
McDonald-McGinn, D. M. et al. 22q11.2 deletion syndrome. Nat. Rev. Dis. Prim. 1, 15071 (2015).
Martinez-Pastor, B. et al. Assessing kinetics and recruitment of DNA repair factors using high content screens. Cell Rep. 37, 110176 (2021).
Korwek, Z. et al. Inhibition of ATM blocks the etoposide-induced DNA damage response and apoptosis of resting human T cells. DNA Repair 11, 864–873 (2012).
Luzhna, L., Kathiria, P. & Kovalchuk, O. Micronuclei in genotoxicity assessment: from genetics to epigenetics and beyond. Front. Genet. 4, 131 (2013).
Farmer, H. et al. Targeting the DNA repair defect in BRCA mutant cells as a therapeutic strategy. Nature 434, 917–921 (2005).
Bryant, H. E. et al. Specific killing of BRCA2-deficient tumours with inhibitors of poly(ADP-ribose) polymerase. Nature 434, 913–917 (2005).
Pilié, P. G., Tang, C., Mills, G. B. & Yap, T. A. State-of-the-art strategies for targeting the DNA damage response in cancer. Nat. Rev. Clin. Oncol. 16, 81–104 (2019).
Pilié, P. G., Gay, C. M., Byers, L. A., O’Connor, M. J. & Yap, T. A. PARP inhibitors: extending benefit beyond BRCA-mutant cancers. Clin. Cancer Res. 25, 3759–3771 (2019).
Bunting, S. F. et al. 53BP1 inhibits homologous recombination in Brca1-deficient cells by blocking resection of DNA breaks. Cell 141, 243–254 (2010).
Smith, J., Tho, L. M., Xu, N. & Gillespie, D. A. The ATM–Chk2 and ATR–Chk1 pathways in DNA damage signaling and cancer. Adv. Cancer Res. 108, 73–112 (2010).
Zhou, Y., Caron, P., Legube, G. & Paull, T. T. Quantitation of DNA double-strand break resection intermediates in human cells. Nucleic Acids Res. 42, e19 (2014).
Wang, X. et al. ZNF280A promotes proliferation and tumorigenicity via inactivating the Hippo-signaling pathway in colorectal cancer. Mol. Ther. Oncolytics 12, 204–213 (2019).
Peng, G. et al. Human nuclease/helicase DNA2 alleviates replication stress by promoting DNA end resection. Cancer Res. 72, 2802–2813 (2012).
Yousefzadeh, M. et al. DNA damage—how and why we age? eLife 10, e62852 (2021).
Burnside, R. D. 22q11.21 deletion syndromes: a review of proximal, central, and distal deletions and their associated features. Cytogenet. Genome Res. 146, 89–99 (2015).
Cercek, A. et al. PD-1 blockade in mismatch repair-deficient, locally advanced rectal cancer. N. Engl. J. Med. 386, 2363–2376 (2022).
D’Andrea, A. D. Mechanisms of PARP inhibitor sensitivity and resistance. DNA Repair 71, 172–176 (2018).
Dias, M. P., Moser, S. C., Ganesan, S. & Jonkers, J. Understanding and overcoming resistance to PARP inhibitors in cancer therapy. Nat. Rev. Clin. Oncol. 18, 773–791 (2021).
Kamaliyan, Z. & Clarke, T. L. Zinc finger proteins: guardians of genome stability. Front. Cell Dev. Biol. 12, 1448789 (2024).
Mraz, M. et al. The origin of deletion 22q11 in chronic lymphocytic leukemia is related to the rearrangement of immunoglobulin lambda light chain locus. Leuk. Res. 37, 802–808 (2013).
del Baldo, G. et al. Rhabdoid tumor predisposition syndrome: from clinical suspicion to general management. Front. Oncol. 11, 586288 (2021).
Stevens, T., van der Werff Ten Bosch, J., de Rademaeker, M., van den Bogaert, A. & van den Akker, M. Risk of malignancy in 22q11.2 deletion syndrome. Clin. Case Rep. 5, 486–490 (2017).
O’Driscoll, M., Dobyns, W. B., van Hagen, J. M. & Jeggo, P. A. Cellular and clinical impact of haploinsufficiency for genes involved in ATR signaling. Am. J. Hum. Genet. 81, 77–86 (2007).
de Ru, M. H. et al. Interstitial deletion in 3q in a patient with blepharophimosis–ptosis–epicanthus inversus syndrome (BPES) and microcephaly, mild mental retardation and growth delay: clinical report and review of the literature. Am. J. Med. Genet. A 137, 81–87 (2005).
Cardoso, C. et al. Refinement of a 400-kb critical region allows genotypic differentiation between isolated lissencephaly, Miller–Dieker syndrome, and other phenotypes secondary to deletions of 17p13.3. Am. J. Hum. Genet. 72, 918–930 (2003).
Ewart, A. K. et al. Hemizygosity at the elastin locus in a developmental disorder, Williams syndrome. Nat. Genet. 5, 11–16 (1993).
Yang, X. et al. A public genome-scale lentiviral expression library of human ORFs. Nat. Methods 8, 659–661 (2011).
Anand, R., Pinto, C. & Cejka, P. Methods to study DNA end resection I: recombinant protein purification. Methods Enzymol. 600, 25–66 (2018).
Acknowledgements
We thank all the members of the Mostoslavsky lab and Clarke lab for helpful discussions and critical reading of the manuscript. MMI laser cut technology was provided by the Program in Membrane Biology Microscopy Core, which is partially supported by the Boston Area Diabetes Endocrinology Research Center (grant no. P30DK057521) and the Massachusetts General Hospital (MGH) Center for the Study of Inflammatory Bowel Disease (grant no. P30DK043351). T.L.C. was supported by a Charles King Trust Postdoctoral Fellowship and a Fund for Medical Discovery Postdoctoral Fellowship from Massachusetts General Hospital. T.L.C. is the Nancy L.R. Bucher Assistant Professor of Pathology and Laboratory Medicine at Boston University and is currently funded by an NIH R00 Pathway to Independence Award (award no. R00ES034443-04) and The Karin Grunebaum Cancer Research Foundation Faculty Fellowship. R.M. is the Laurel Schwartz Endowed Chair in Oncology. This work was supported by NIEHS grant no. R21ES027931 and a Krantz Breakthrough Award to R.M.
Author information
Authors and Affiliations
Contributions
R.M. and T.LC. designed the study and wrote the manuscript. T.L.C., H.M.C., I.C., T.Y., G.G.S., N.Y.A.A., B.M., B.G., R.B., D.A., J.M., Z.K., T.B., B.M.-P., J.D.R.P. and G.S.R. conducted experiments. R.M., L.L, L.Z., T.L.C. and P.C. supervised experiments. B.T.C., D.E.M., V.G., O.T., E.H.Z., B.S.E. and D.M.M.-M. collected and generated cell lines from individuals with 22q11.2 deletion syndrome and provided clinical data. All authors read and edited the manuscript.
Corresponding authors
Ethics declarations
Competing interests
The authors declare no competing interests.
Peer review
Peer review information
Nature Cell Biology thanks the anonymous reviewers for their contribution to the peer review of this work.
Additional information
Publisher’s note Springer Nature remains neutral with regard to jurisdictional claims in published maps and institutional affiliations.
Extended data
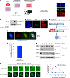
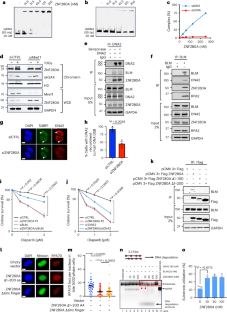
Extended Data Fig. 1 A newly identified chromatin factor ZNF280A is recruited to sites of DNA damage.
(a) Schematic linear architecture of ZNF280A protein. (b) Representative image of V5-tagged ZNF280A colocalization with γH2AX in U2OS cells, 40 min following UV-laser micro irradiation. Scale bar, 10um. (c) Chromatin fractionation experiment in U2OS cells following 10 Gy ionizing radiation. Unprocessed blots are available in source data.
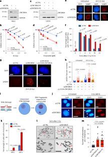
Extended Data Fig. 2 ZNF280A is required for DNA double-strand break repair.
(a) RT-PCR analysis of znf280a (ZNF280A) mRNA transcripts in HeLa cells treated with non-targeting or ZNF280A-targeting siRNA sequences. N = 3, error represents S.E.M. (b) Representative images of clonogenic survival assay in HeLa cells, in response to increasing doses (Gy) of ionizing radiation. (c) RT-PCR analysis of znf280a (ZNF280A) mRNA transcripts in U2OS cells treated with non-targeting or two independent ZNF280A-targeting siRNA sequences. N = 3, error represents S.E.M. (d) Representative images of clonogenic survival assay in U2OS cells, in response to increasing doses (μM) of Etoposide. (e) Immunoblot demonstrating knockdown of endogenous ZNF280A protein and over-expression of V5-ZNF280A in U2OS cells. (f) Quantitation of the % of HeLa cells with >10 53BP1 foci, 48 h following 3 Gy ionizing radiation, as depicted in Fig. 2j. N = 3, error represents S.E.M. *p = <0.05, **p = <0.005. two-tailed t-test. (g) Quantitation of the number of chromosomal aberrations per metaphase in untreated cells, similar to that depicted in Fig. 2l, m. N = 3; error represents S.E.M. Source numerical data and unprocessed blots are available in source data.
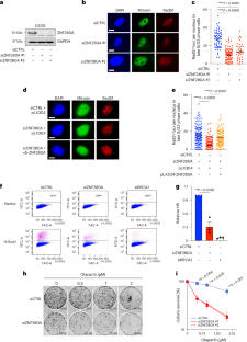
Extended Data Fig. 3 ZNF280A is a critical mediator of homologous recombination.
(a) Representative images of Rad51 foci in U2OS cells treated with siCTRL, or siZNF280A-targeting sequences, 6 h following exposure to 3 Gy ionizing radiation. Scale bar, 10um. (b) Quantitation of the number of Rad51 foci per nucleus in U2OS cells, 6 h following 3 Gy ionizing radiation. N = 3; (siCTRL n = 310; siZNF280A #1 n = 318; siZNF280A #2 n = 129). error represents S.E.M; ****p = <0.0001. two-tailed t-test. (c) Quantitation of the % of U2OS cells with >10 Rad51 foci per cells as depicted in Extended Data Fig. 3A. Each point represents the average of each biological repeat. N = 3; error represents S.E.M; **p = <0.005. two-tailed t-test. (d) RT-PCR analysis of znf280a (ZNF280A) mRNA transcripts in HeLa cells treated with non-targeting or ZNF280A-targeting siRNA sequences. N = 3, error represents S.E.M. (e) Representative image of Rad51 foci in siCTRL, siZNF280A or siZNF280A U2OS cells reconstituted with wild type ZNF280A cDNA, 6hrs following exposure to 3 Gy ionizing radiation. Scale bar, 10um. (f) Quantification of number of Rad51 foci per nucleus in siCTRL, siZNF280A or siZNF280A U2OS cells reconstituted with wild type ZNF280A cDNA, 6hrs following exposure to 3 Gy ionizing radiation. N = 3; (pLX304 + siCTRL n = 202; pLX304 + siZNF280A n = 352; V5-ZNF280A + siZNF280A n = 295). error represents S.E.M; ****p = <0.0001. two-tailed t-test. (g) Representative images of Rad51 foci in HeLa cells treated with siCTRL, or siZNF280A-targeting sequences, 6 h following exposure to 3 Gy ionizing radiation. Scale bar, 10um. (h) Quantitation of the number of Rad51 foci per nucleus in HeLa cells, 6 h following 3 Gy ionizing radiation. N = 3; (siCTRL n = 103; siZNF280A #1 n = 102; siZNF280A #2 n = 138). error represents S.E.M; ****p = <0.0001. two-tailed t-test. (i) RT-PCR analysis of znf280a (ZNF280A) mRNA transcripts in U2OS cells expressing pLX304 empty vector or pLX304 (v-5)-ZNF280A as depicted in Fig. 3g, h. N = 3; error represents S.E.M. (j) Representative images of clonogenic survival assay in HeLa cells in response to increasing doses (μM) of Olaparib, as quantified in Extended Data Fig. 3K. (k) Quantitation of clonogenic survival assay in HeLa cells in response to increasing doses (μM) of Olaparib. N = 3; error represents S.E.M; *p = <0.05. ***p = <0.0005. two-tailed t-test. (l) Representative images of clonogenic survival assay in HeLa cells in response to increasing doses (μM) of Olaparib, as quantified in Extended Data Fig. 3M. (m) Quantitation of clonogenic survival assay in HeLa cells in response to increasing doses (μM) of Olaparib. N = 3; error represents S.E.M; ***p = <0.0005. two-tailed t-test. (n) Representative image of radial chromosome in ZNF280A-depleted HeLa cells, 24 h post 2 Gy ionizing radiation. Scale bar, 10um. (o) Quantification of the number of radial chromosomes in ZNF280A-depleted HeLa cells, 24 h post 2 Gy ionizing radiation. N = 3; error represents S.E.M; *p = <0.05. **p = <0.005. two-tailed t-test. (p) Contour blots from FACSDiva software, demonstrating gating strategy for determining GFP positivity in siRNA-treated U2OS DR-GFP cells transfected with a DNA empty vector or Sce1 restriction enzyme. (q) Representative images of Rad51 foci in Mitosin positive (late S/G2 phase) U2OS cells, 6 h following 3 Gy ionizing radiation. Scale bar, 10um. Source numerical data and unprocessed blots are available in source data.
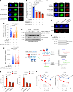
Extended Data Fig. 4 ZNF280A promotes DNA end-resection.
(a) RT-PCR analysis of znf280a (ZNF280A) mRNA transcripts in Panc-1 cells treated with non-targeting or ZNF280A-targeting siRNA sequences. N = 3, error represents S.E.M. (b) Immunoblot analysis of ZNF280A protein levels in shCTRL or shZNF280A HeLa cells. (c) Immunoblot analysis of RPA phosphorylation at serine 4 and serine 8 (s4/8) in shZNF280A HeLa cells treated with 1μM Camptothecin for the indicated timepoints. (d) Immunoblot analysis of ZNF280A protein levels in HeLa cells treated with siCTRL, or an siZNF280A-targeting sequence. (e) Immunoblot analysis of RPA phosphorylation at serine 4 and serine 8 (s4/8) in siCTRL or siZNF280A HeLa cells treated with 1μM Camptothecin for the indicated timepoints. (f) Schematic of native BrdU experiment, represented in Figs. 4f, g. (g) RT-PCR analysis of znf280a (ZNF280A) and brca1 mRNA transcripts in U2OS AsiSi cells treated with non-targeting, ZNF280A, or BRCA1-targeting siRNA sequences. N = 3; error represents S.E.M. (h) Representative images of 53BP1 foci in Mitosin positive (late S/G2 phase) U2OS cells, 24 h following 3 Gy ionizing radiation. Scale bar, 10um. (i) Quantification of number of 53BP1 foci per cell from Extended Data Fig. 4H. N = 3; (siCTRL untreated n = 129; siCTRL irradiated n = 119; siZNF280A untreated n = 35; siZNF280A irradiated n = 37). error represents S.E.M; ****p = <0.0001. two-tailed t-test. (j) Immunoblot analysis of ZNF280A and Rad51 protein levels in U2OS cells treated with siCTRL, or an siZNF280A-targeting sequence. GAPDH is used as a loading control. (k) Representative images of clonogenic survival assay in U2OS cells in response to increasing doses (μM) of Camptothecin, as quantified in Fig. 4k. (l) Representative images of clonogenic survival assay in HeLa cells in response to increasing doses (μM) of Camptothecin, as quantified in Fig. 4l. (m) Representative images of clonogenic survival assay in shCTRL or shZNF280A HeLa cells in response to increasing doses (μM) of Camptothecin. (n) Quantitation of clonogenic survival assay in shCTRL or shZNF280A HeLa cells in response to increasing doses (μM) of Camptothecin. N = 3; error represents S.E.M; *p = <0.05, **p = <0.005, ***p = <0.0005. two-tailed t-test (o) Immunoblot analysis of ZNF280A and V5 protein expression in pLX304-ZNF280A infected U2OS cells. GAPDH is used as a loading control. (p) Quantitation of the number of Rad51 foci per nucleus in U2OS cells expressing pLX304 empty vector or pLX304 (v-5)-ZNF280A, 6 h following 3 Gy ionizing radiation. N = 3; (pLX304 n = 113; V5-ZNF280A n = 106). error represents S.E.M. (q) Representative images of clonogenic survival assay in U2OS cells expressing pLX304 empty vector or pLX304 (v-5)-ZNF280A, in response to increasing doses of Camptothecin (μM). (r) Quantitation of clonogenic survival assay in U2OS cells expressing pLX304 empty vector or pLX304 (v-5)-ZNF280A, in response to increasing doses of Camptothecin. N = 6; error represents S.E.M; *p = <0.05. **p = <0.005. two-tailed t-test. (s) Schematic of Flag-tagged ZNF280A constructs. Source numerical data and unprocessed blots are available in source data. Schematic made using Biorender.
Extended Data Fig. 5 ZNF280A interacts with and recruits BLM-DNA2 to double-strand breaks sites and enhances their enzymatic function to promote DNA end-resection.
(a) Representative image of Mre-11 and 53BP1 foci colocalization at Fok-1-induced DNA double-strand breaks in Fok1-lac-1 U2OS cells. Scale bar, 10um. (b) Quantitation of Mre-11 and 53BP1 foci colocalization at Fok-1-induced DNA double-strand breaks in Fok1-lac-1 U2OS cells. N = 3. Error represents S.E.M. (c) RT-PCR analysis of znf280a (ZNF280A) mRNA transcripts in U2OS-Lac1-Fok1 cells treated with non-targeting or two independent ZNF280A-targeting siRNA sequences. N = 6; error represents S.E.M. (d) Quantification of Mre11 foci in siZNF280A-depleted U2OS cells, 15 min post 3 Gy IR. (siCTRL n = 232; siCTRL + IR n = 232; siZNF280A n = 232; siZNF280A + IR n = 232). Error represents S.E.M. NS p = >0.05. two-tailed t-test. (e) Chromatin fractionation experiment in U2OS cells treated with siCTRL or siCTIP following 10 Gy ionizing radiation. Whole cell extracts and chromatin fractions are shown. H3 and GAPDH are provided as loading controls for chromatin fractions and whole cell extracts, respectively. (f) Quantification of GFP-ZNF280A signal intensity at UV-laser stripe in siCTRL or siCTIP U2OS cells. (g) Co-immunoprecipitation of V5-tagged ZNF280A demonstrating interaction with endogenous BLM in HEK293T cells. (h) Co-immunoprecipitation of V5-tagged ZNF280A demonstrating interaction with endogenous DNA2 in HEK293T cells. (i) Co-immunoprecipitation of V5-tagged ZNF280A demonstrating interaction with endogenous BLM in HEK293T cells, that is increased 1 h following 10 Gy ionizing radiation. (j) Representative images of epistasis clonogenic survival assay in U2OS cells in response to increasing doses (μM) of Olaparib, as quantified in Fig. 5h. (k) Representative images of epistasis clonogenic survival assay in U2OS cells in response to increasing doses (μM) of Olaparib, as quantified in Fig. 5i. (l) RT-PCR analysis of znf280a (ZNF280A) or dna2 (DNA2) mRNA transcripts in U2OS cells treated with non-targeting or ZNF280A-targeting siRNA sequences. N = 2; error represents S.D. Representative knockdown analysis for clonogenic survival assay in Fig. 5i. (m) RT-PCR analysis of znf280a (ZNF280A) or blm (BLM) mRNA transcripts in U2OS cells treated with non-targeting or ZNF280A-targeting siRNA sequences. N = 4; error represents S.E.M. Representative knockdown analysis for clonogenic survival assay in Fig. 5h. (n) Representative images of Rad51 foci in U2OS treated with siRNA to ZNF280A or DNA2, 6hrs following exposure to 3 Gy ionizing radiation. Scale bar, 10um. (o) Quantitation of the number of Rad51 foci per nucleus in U2OS treated with siRNA to ZNF280A or DNA2, 6hrs following exposure to 3 Gy ionizing radiation, as depicted in Extended Data Fig. 5N. N = 3; error represents S.E.M; ****p = <0.0001. two-tailed t-test. (p) Quantitation of the % cells with >10 Rad51 foci per nucleus in U2OS treated with siRNA to ZNF280A or DNA2, 6hrs following exposure to 3 Gy ionizing radiation, as depicted in Extended Data Fig. 5N. Each data point represents the average from each independent biological replicate. N = 3; error represents S.E.M; **p = <0.005. two-tailed t-test. (q) Immunoblot analysis of Flag-tagged ZNF280A construct expression in U2OS cells. (r) Quantitation of the number of Rad51 foci per nucleus in U2OS cells expressing empty vector, Flag-ZNF280A Δ1-200, or Flag-ZNF280A Δ Zinc Finger, 6hrs following exposure to 3 Gy ionizing radiation. error represents S.E.M; ****p = <0.0001. two-tailed t-test. (s) A representative experiment showing DNA unwinding by ZNF280A in the presence of human RPA (15 nM) on oligonucleotide-based Y-structured (25 nt/25 bp) DNA. The reaction buffer contains 100 mM NaCl. (t) A representative experiment showing DNA unwinding by BLM (0.25 nM) in the absence or presence of ZNF280A and with human RPA (15 nM) on oligonucleotide-based Y-structured (25 nt/25 bp) DNA. The reaction buffer contains 150 mM NaCl. (u) Quantitation of overall DNA unwinding from experiments such as shown in Extended Data Fig. 5T. N = 3; error bars represent SEM. **P < 0.01, two-tailed t-test. Source numerical data and unprocessed blots are available in source data.
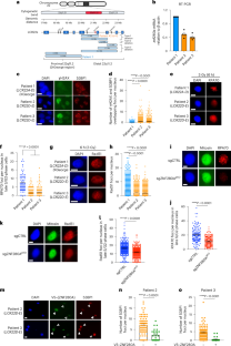
Extended Data Fig. 6 ZNF280A haploinsufficiency causes genomic instability and links defected DNA repair to clinical features in human 22q11.2 distal deletion syndrome.
(a) Immunoblot analysis of ZNF280A protein levels in 22q11.2 deletion patient lymphocytes. (b) Schematic of chromosome 22q11.2 locus including cytogenetic bands and locus control regions (LCRs) and the approximate genomic loci recognized by MLPA probes. (c) Comparison of the % of patients who exhibit microcephaly with deletions in either 22q11.2 LCR22A-LCR22D or 22q11.2 LCR22D-LCR22E (N = 20) regions. (d) Comparison of the % of Female patients who exhibit microcephaly with deletions in either 22q11.2 LCR22A-LCR22D or 22q11.2 LCR22D-LCR22E regions (N = 13). (e) Comparison of the % of Male patients who exhibit microcephaly with deletions in either 22q11.2 LCR22A-LCR22D or 22q11.2 LCR22D-LCR22E regions (N = 7). (f) Representative image of gel from T7E1 endonuclease assay, confirming partial deletion of ZNF280A in U2OS cells. pKO = partial knockout. (g) Amino acid sequence of sgCTRL or sgZNF280APartial KO depicting the introduction of premature STOP codon via frame shift. (h) DNA sequence of sgZNF280APartial KO U2OS cells, depicting partial deletion of ZNF280A. (i) RT-PCR analysis of znf280a mRNA transcript in sgCTRL or sgZNF280APartial KO U2OS cells. (j) Immunoblot analysis of ZNF280A protein levels in sgCTRL or sgZNF280APartial KO U2OS cells. GAPDH is used as a loading control. (k) Quantitation of the fold change in γH2AX and 53BP1 foci in 22q11.2 distal deletion patient cell lines, as depicted in Fig. 6c, d. Each data point represents the average from each independent biological replicate. S.E.M; *p = <0.05. two-tailed t-test. (l) Quantitation of % of cells with >5 Rad51 foci per nucleus in 22q11.2 distal deletion patient cell lines, 6hrs following 3 Gy ionizing radiation, as depicted in Fig. 6g, h. Each data point represents the average from each independent biological replicate. N = 3; error represents S.E.M. Source numerical data and unprocessed blots are available in source data. Schematic made using Biorender.
Supplementary information
Supplementary Tables 1–15 (download XLSX )
One Excel file with each Supplementary table in a separate tab.
Supplementary Table Legends (download PDF )
Legends for Supplementary Tables 1–4.
Source data
Statistical Source Data (download XLSX )
Statistical source data.
Imaging Source Data (download PDF )
Unprocessed western blots and/or gels.
Rights and permissions
Springer Nature or its licensor (e.g. a society or other partner) holds exclusive rights to this article under a publishing agreement with the author(s) or other rightsholder(s); author self-archiving of the accepted manuscript version of this article is solely governed by the terms of such publishing agreement and applicable law.
About this article
Cite this article
Clarke, T.L., Cho, H.M., Ceppi, I. et al. ZNF280A links DNA double-strand break repair to human 22q11.2 distal deletion syndrome. Nat Cell Biol 27, 1006–1020 (2025). https://doi.org/10.1038/s41556-025-01674-1
Received:
Accepted:
Published:
Version of record:
Issue date:
DOI: https://doi.org/10.1038/s41556-025-01674-1


