Abstract
Vibrio species are recognized as potential causative agents of coral diseases, yet their metabolic capabilities concerning different nitrogen sources, such as urea, have been largely understudied. This study focuses on 18 urea-utilizing Vibrio strains isolated from coral, for which we performed complete genome sequencing using Illumina technology. The average assembled genome size was 5.67 Mb, with an average contig N50 of 0.61 Mb and scaffold N50 of 0.61 Mb. We predicted an average of 5,087 protein-coding genes per genome, with over 95% of these genes successfully annotated for function. Benchmarking Universal Single-Copy Orthologs (BUSCO) analysis revealed an average 98.9% completeness for the Vibrio spp. lineage. Overall, this study provides high-quality genomic data for these Vibrio strains, offering a valuable resource for further research into their evolution, molecular mechanisms of pathogenicity, and their specific roles in the nitrogen cycle of the coral ecosystem.
Background & Summary
The coral reef ecosystem, often called the “tropical rainforest in the ocean”, provides habitat and shelter for approximately 30% of marine organisms1,2. However, nearly 30% of reef-building corals are currently endangered due to climate change and human activities, and the trend of coral bleaching is further aggravated3,4,5. Elevated ocean temperatures increase coral susceptibility to pathogens and alter nutrient cycling dynamics, particularly nitrogen metabolism6,7. Nitrogen is essential for maintaining the symbiotic relationship between corals and their microbial partners8, and disrupting the nitrogen nutrient cycle between symbiont and coral can lead to coral bleaching and disease9,10.
Among various nitrogen sources, urea stands out as a critical nutrient in coral ecosystems11. Unlike nitrate and ammonium, urea uptake by coral symbioses increases under thermal stress, even as the absorption of other nitrogen forms declines12. This shift induced by thermal stress makes urea a pivotal compensatory nitrogen source, yet the microbial taxa responsible for urea mobilization and the specific pathways through which they facilitate this process remain poorly defined. Focusing on urea-utilizing bacteria is thus essential to unraveling coral nitrogen cycling under climate change.
Vibrio species, ubiquitous in coral microbiota, exhibit dual ecological roles: they can act as pathogens causing coral diseases13,14,15,16,17,18, but they can also participate in nutrient provisioning for coral hosts19,20. Critically, Vibrio strains dominate nitrogen-fixing communities in coral symbioses21,22 and are known to participate in regulating nitrogen cycling. However, the mechanisms by which Vibrio utilize urea, including the genetic basis such as urease-encoding genes and their regulatory pathways, and their quantitative contribution to coral urea-derived nitrogen uptake under thermal stress, remain largely uncharacterized.
To address this knowledge gap, this study isolated and characterized 18 urea-utilizing Vibrio strains from typical corals at four locations in Fujian, Guangdong, and Hainan provinces, China. Species identification was performed using the 16S rRNA gene, and a phylogenetic tree was constructed using the Multilocus Sequence Analysis (MLSA) method, analyzing nine housekeeping genes. Bacterial genomes were sequenced using Illumina technology, and Benchmarking Universal Single-Copy Orthologs (BUSCO)23 was used to evaluate gene completeness. These genomic data will provide a molecular blueprint for deciphering Vibrio’s evolutionary trajectories, adaptive mechanisms, and roles in coral nitrogen cycling.
Methods
Sample collection
Coral samples (a-h) were collected from Dongshan Eryu Island (23.7°N, 117.4°E) of Fujian Province, Sanmen Island (22.5°N, 114.2°E), and Egong Bay (22.5°N, 113.9°E) of Shenzhen, and Luhuitou (18.1°N, 109.4°E) of Sanya (Fig. 1A). Live bacterial screening samples were kept in seawater and transported to the laboratory. Each coral was washed three times with autoclaved seawater for live bacterial screening and transferred into a 50 mL centrifuge tube. Next, 30 mL of 2216E liquid medium was added to the tube, and the contents were homogenized using steel beads. A 5 mL aliquot of the tissue homogenate was incubated overnight at 25 °C with shaking at 130 rpm. The overnight culture was diluted 1000-fold using 2216E liquid medium. The diluted liquid was then spread on 2216E solid medium and incubated overnight at 25 °C to obtain single colonies. One hundred single colonies were selected, and each was transferred into a 1.5 mL centrifuge tube containing 1 mL of 2216E liquid medium for overnight cultivation. The bacterial cultures were then spread on a urea agar indicator medium and incubated overnight at 25 °C. Urease-positive bacteria were selected and transferred to a 2216E solid medium for quadrant streaking to obtain single colonies. This process was repeated twice to ensure pure cultures of urea-utilizing bacteria (Fig. 1B). Finally, the strains were preserved in 2216E liquid medium containing 25% glycerol at −80 °C.
Symbionts determination
Genomic DNA (gDNA) from the 18 bacterial strains was extracted using a commercial bacterial genomic DNA extraction kit (Tiangen, China). PCR amplification of the bacterial 16S rRNA gene was performed using primers 27 F (5′-AGAGTTTGATCMTGGCTCAG-3′) and 1492 R (5′-TACGGYTACCTTGTTACGACTT-3′). The PCR products were sequenced and blasted against the EzBioCloud database using the EzBioCloud platform (https://www.ezbiocloud.net/). The 18 bacteria were identified as belonging to six Vibrio species: Vibrio harveyi (8), Vibrio campbellii (1), Vibrio rotiferianus (4), Vibrio natriegens (1), Vibrio owensii (3), and Vibrio jasicida (1).
Genome sequencing and assembly
The Vibrio gDNA samples were used to construct an Illumina pair-end (PE) library with a 350 bp insert size, following standard protocols provided by Illumina. The PE library was then sequenced on the Illumina NovaSeq™ X Plus platform (Illumina Inc.,USA) in 150 bp PE mode. A total of 16.2 Gbp raw reads were generated from 18 Vibrio spp., featuring high sequencing quality with a Q30 score of ≥85% and over 100× coverage of the whole genome. Raw reads were filtered with Trimmomatic v0.3324 to obtain clean reads before the final assembly. A total of 14.9 Gb of clean reads were obtained and assembled using Spades v3.6.2 software25. Coding gene prediction was performed using Prodigal v2.6.326.
The genomic assembly results are shown in Table 1, with an average genome size of 5.67 Mbp, an average coverage depth of 146.1×, and GC content of 45.3%. Genome completeness was assessed using BUSCO (version 5.8.2) with the bacteria_odb12 lineage, and the average match rate was 98.9% (Table 2).
Gene prediction and functional annotation
For functional annotation, the predicted proteins were analyzed with BLAST (e-value: 1e-5) against Gene Ontology (GO; Blast2GO was used for GO annotation), eggNOG, KEGG, Nr, Pfam, Swiss-Prot, and TrEMBL databases. The results of the functional annotation are shown in Table 3. The total gene content of the 18 Vibrio strains averaged 5,087 genes, with V. harveyi-1 possessing the largest repertoire (5,541) and V. natriegens the smallest (4,657). Functional annotation coverage (the ratio of all annotated genes to the total gene number) for all strains exceeded 95%. 17 strains achieved >99% coverage, whereas V. jasicida exhibited the lowest coverage at 95.15%.
Furthermore, the species annotation of the genomes of the 18 Vibrio strains aligned against the Nr database is shown in Fig. 2. This figure uses different colors to distinguish between species and marks the first two or three species. Notably, the gene annotation results of these 18 Vibrio strains are generally consistent with their 16S rRNA gene alignment results.
Data Records
Raw Illumina sequencing data, generated from the Illumina NovaSeq™ X Plus platform (150 bp paired-end reads) for 18 coral-isolated Vibrio strains, have been deposited in the NCBI Sequence Read Archive (SRA) under accession numbers: SRR3172111927, SRR3172111828, SRR3172110929, SRR3172110830, SRR3172110731, SRR3172110632, SRR3172110533, SRR3172110434, SRR3172110335, SRR3172110236, SRR3172111737, SRR3172111638, SRR3172111539, SRR3172111440, SRR3172111341, SRR3172111242, SRR3172111143, and SRR3172111044. The raw reads are provided in FASTQ.GZ format.
The de novo assembly of these clean reads, which was performed using Spades v3.6.2, resulted in assembled genomic data for the same 18 Vibrio strains. These assembled genomes, which were generated via whole genome shotgun (WGS) sequencing and provided in FASTA format, have been submitted to NCBI GenBank under the accession numbers: JBJYIK00000000045, JBJYIL00000000046, JBJYIM00000000047, JBJYJJ00000000048, JBJYJK00000000049, JBJYJL00000000050, JBJYJM00000000051, JBJYJN00000000052, JBJYJO00000000053, JBJYJP00000000054, JBJYJQ00000000055, JBJYJR00000000056, JBJYJS00000000057, JBJYJT00000000058, JBJYJU00000000059, JBJYJV00000000060, JBJYJW00000000061, and JBJYJX00000000062.
All datasets are publicly available through the NCBI website: https://www.ncbi.nlm.nih.gov/. A complete list of the SRA accession numbers (for the raw reads) and GenBank accession numbers (for the assembled genomes) for each of the 18 strains is provided in Table 4.
Technical Validation
Quality assessment of genome assembly
Raw sequencing data were quality-filtered using Trimmomatic, and the resulting clean reads were assembled into genomes with SPAdes v3.6.2. Illumina sequencing metrics indicated high data quality, with an average Q30 score of ≥85% and a sequencing depth exceeding 100 × —both well above the thresholds for reliable genome assembly. Genome completeness was further validated using BUSCO, which assesses the presence of conserved single-copy orthologs to confirm assembly integrity (Tables 1, 2).
Subsequently, gene prediction was performed on the filtered genomic data using Prodigal v2.6.3, a tool optimized for de novo gene identification in newly sequenced genomes via dynamic programming algorithms. The proportion of predicted gene lengths across the 18 Vibrio strains is detailed in Fig. 3: this proportion is relatively consistent, with genes shorter than 100 bp accounting for less than 5%, reflecting high gene integrity and supporting the reliability of sequencing data.
To address our core objective of characterizing genomic features of coral-associated Vibrio, we note that over 95% of the predicted genes were successfully annotated—underscoring the robustness of our gene prediction pipeline. These high-quality datasets, validated by rigorous quality control (Q30 ≥ 85%, BUSCO genome’s completeness ≥ 95%), complete assembly, and comprehensive functional annotation, not only fulfill the goal of providing reliable genomic profiles for these strains but also serve as a valuable resource for future investigations into their evolution, molecular mechanisms, and ecological roles in coral holobionts.
Orthologue and phylogenetic analyses
We further performed orthologue and phylogenetic analyses based on the high-quality genomic data, to explore the evolutionary relationships among these coral-associated Vibrio strains. Phylogenetic relationships among the 18 Vibrio strains were inferred using the Multilocus Sequence Analysis (MLSA) approach, a robust method widely applied in bacterial systematics63,64,65,66. Nine conserved housekeeping genes were selected for this analysis: 16S rRNA, gapA, gyrB, ftsZ, mreB, pyrH, recA, rpoA, and topA. These genes were chosen based on their extensive use in Vibrio phylogenetics, as their conserved nature minimizes phylogenetic artifacts that can distort evolutionary inference67,68. The accession number of each reference gene was provided in Table 5.
Gene sequences were aligned individually using MAFFT v7 with the–auto parameter to optimize alignment accuracy69. Aligned sequences were concatenated and curated in BioEdit v7.0.9.0 to remove ambiguously aligned regions and gaps, ensuring high-quality data for tree inference70.
To assess phylogenetic robustness, two complementary methods were employed using a combination of raxmlGUI v2.0.1671 and MEGA v772: Neighbor-Joining (NJ) Analysis and Maximum Likelihood (ML) Analysis.
The NJ tree was inferred using MEGA v7, with genetic distances calculated via the Maximum Composite Likelihood (MCL) method73, which accounts for nucleotide substitution biases across sites. Branch reliability was validated with 1000 bootstrap replicates.
The ML tree was constructed using raxmlGUI v2.0.16, with the GTR + G + I nucleotide substitution model (general time-reversible model incorporating gamma-distributed rate heterogeneity [G] and a proportion of invariant sites [I]74). Branch support was evaluated via 1000 bootstrap replicates.
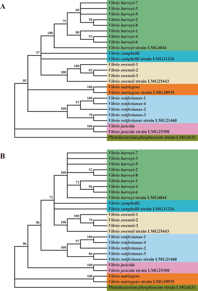
The NJ and ML trees (Fig. 4A,B) consistently resolved distinct species-specific clades, with Photobacterium phosphoreum strain LMG4233 serving as the outgroup to root the trees.
Phylogenetic trees of 18 Vibrio strains. (A) Neighbor-joining (NJ) tree; (B) Maximum likelihood (ML) tree. The gapA, gyrB, ftsZ, mreB, pyrH, recA, rpoA, topA and 16S rRNA gene sequences from 18 Vibrio strains were concatenated and reconstructed using the Multilocus Sequence Analysis (MLSA). Photobacterium phosphoreum (strain LMG4233) was used as outgroup. Both NJ tree and ML tree were constructed with 1000 bootstrap replications. Bootstrap support values lower 50 were not showed.
In the NJ tree, V. harveyi strains clustered into a monophyletic clade with bootstrap support ranging from 30 to 93, and grouped closely with the type strain V. harveyi LMG4044 (100 bootstrap support). V. campbellii and its type strain LMG11216 formed a clade with weak support (39 bootstrap). V. owensii strains clustered with their type strain LMG25443 with 100 bootstrap support. V. natriegens formed a distinct clade relative to other species, positioned closer to them than V. jasicida, with a relatively low bootstrap support of 48. V. rotiferianus strains grouped with type strain LMG21460 (78–100 bootstrap), and V. jasicida clustered with its type strain LMG25398 (100 bootstrap support).
The ML tree showed topological patterns consistent with the NJ tree: V. harveyi strains formed a cohesive clade; V. campbellii and V. owensii each clustered with their respective type strains; and V. rotiferianus and V. jasicida exhibited strong monophyly (with bootstrap support up to 100 for key nodes). Similarly, V. natriegens formed a distinct clade relative to other species in the ML tree.
In conclusion, the congruent topologies of the ML and NJ trees confirmed the robustness of phylogenetic relationships among these coral-associated Vibrio strains. The well-resolved species-specific clades, supported by high bootstrap values, provide a solid framework for subsequent investigations into their evolutionary trajectories, functional specializations, and ecological niches within coral ecosystems. Notably, this phylogenetic resolution—underpinned by high-quality genomic data—reinforces the reliability of our taxonomic and evolutionary inferences for these coral-isolated strains.
Data availability
Raw Illumina sequencing data have been deposited in the NCBI Sequence Read Archive (SRA). The accession numbers for these raw reads are provided in Table 4.
Code availability
This study describes the data analysis methods, software, and relevant parameters used in the Methods section. More detailed information is provided in Table 6. Where specific parameters are not described, default parameters were used. No custom scripts were generated for this work.
References
Fisher, R. et al. Species richness on coral reefs and the pursuit of convergent global estimates. Curr. Biol. 25, 500–505, https://doi.org/10.1016/j.cub.2014.12.022 (2015).
Voolstra, C. R. et al. Extending the natural adaptive capacity of coral holobionts. Nat. Rev. Earth Environ. 2, 747–762, https://doi.org/10.1038/s43017-021-00214-3 (2021).
Hughes, T. P. et al. Climate change, human impacts, and the resilience of coral reefs. Sci. 301, 929–933, https://doi.org/10.1126/science.1085046 (2003).
Putnam, H. M., Barott, K. L., Ainsworth, T. D. & Gates, R. D. The vulnerability and resilience of reef-building corals. Curr. Biol. 27, R528–R540, https://doi.org/10.1016/j.cub.2017.04.047 (2017).
Sun, F., Yang, H., Shi, Q. & Wang, G. Changes in coral bacterial communities during a natural bleaching event linked to El Niño in the South China Sea. Reg. Stud. Mar. Sci. 53, 102383, https://doi.org/10.1016/j.rsma.2022.102383 (2022).
Maynard, J. et al. Projections of climate conditions that increase coral disease susceptibility and pathogen abundance and virulence. Nat. Clim. Change 5, 688–694, https://doi.org/10.1038/nclimate2625 (2015).
Rädecker, N. et al. Heat stress destabilizes symbiotic nutrient cycling in corals. Proc. Natl. Acad. Sci. USA 118, e2022653118, https://doi.org/10.1073/pnas.2022653118 (2021).
Rädecker, N., Pogoreutz, C., Voolstra, C. R., Wiedenmann, J. & Wild, C. Nitrogen cycling in corals: the key to understanding holobiont functioning? Trends Microbiol. 23, 490–497, https://doi.org/10.1016/j.tim.2015.03.008 (2015).
DeCarlo, T. M. et al. Nutrient-supplying ocean currents modulate coral bleaching susceptibility. Sci. Adv. 6, eabc5493, https://doi.org/10.1126/sciadv.abc5493 (2020).
Li, T. C. et al. Coral bleaching from a nutrient perspective is understudied: A bibliometric survey. Front. Mar. Sci. 9, https://doi.org/10.3389/fmars.2022.926783 (2022).
Crandall, J. B. & Teece, M. A. Urea is a dynamic pool of bioavailable nitrogen in coral reefs. Coral Reefs 31, 207–214, https://doi.org/10.1007/s00338-011-0836-1 (2012).
Crehan, O., Davy, S. K., Grover, R. & Ferrier-Pagès, C. Nutrient depletion and heat stress impair the assimilation of nitrogen compounds in a scleractinian coral. J. Exp. Biol. 227, jeb246466, https://doi.org/10.1242/jeb.246466 (2024).
Darshanee Ruwandeepika, H. A. et al. Pathogenesis, virulence factors and virulence regulation of vibrios belonging to the Harveyi clade. Rev. Aquacult. 4, 59–74, https://doi.org/10.1111/j.1753-5131.2012.01061.x (2012).
Ben-Haim, Y. & Rosenberg, E. A novel Vibrio sp. pathogen of the coral Pocillopora damicornis. Mar. Biol. 141, 47–55, https://doi.org/10.1007/s00227-002-0797-6 (2002).
Wang, W., Tang, K. & Wang, X. High temperatures increase the virulence of Vibrio bacteria towards their coral host and competing bacteria via type VI secretion systems. Plos Biol. 22, e3002788, https://doi.org/10.1371/journal.pbio.3002788 (2024).
Luna, G. M., Bongiorni, L., Gili, C., Biavasco, F. & Danovaro, R. Vibrio harveyi as a causative agent of the White Syndrome in tropical stony corals. Env. Microbiol. Rep. 2, 120–127, https://doi.org/10.1111/j.1758-2229.2009.00114.x (2010).
Cervino, J. M. et al. The Vibrio core group induces yellow band disease in Caribbean and Indo‐Pacific reef‐building corals. J. Appl. Microbiol. 105, 1658–1671, https://doi.org/10.1111/j.1365-2672.2008.03871.x (2008).
Lin, L. C. & Tsai, Y. C. Isolation and characterization of a Vibrio owensii phage phi50-12. Sci. Rep. 12, 16390, https://doi.org/10.1038/s41598-022-20831-2 (2022).
Ritchie, K. B. Regulation of microbial populations by coral surface mucus and mucus-associated bacteria. Mar. Ecol. Prog. Ser. 322, 1–14, https://doi.org/10.3354/meps322001 (2006).
Wiese, J., Sabdono, A. & Imhoff, J. F. Corals as source of bacteria with antimicrobial activity. Journal of Coastal Development 11, 121–130. Retrieved from https://ejournal.undip.ac.id/index.php/coastdev/article/view/969 (2008).
Lema, K. A. et al. Imaging the uptake of nitrogen-fixing bacteria into larvae of the coral Acropora millepora. ISME J. 10, 1804–1808, https://doi.org/10.1038/ismej.2015.229 (2016).
Chimetto, L. A. et al. Vibrios dominate as culturable nitrogen-fixing bacteria of the Brazilian coral Mussismilia hispida. Syst. and Appl. Microbiol. 31, 312–319, https://doi.org/10.1016/j.syapm.2008.06.001 (2008).
Simão, F. A., Waterhouse, R. M., Ioannidis, P., Kriventseva, E. V. & Zdobnov, E. M. BUSCO: assessing genome assembly and annotation completeness with single-copy orthologs. Bioinformatics 31, 3210–3212, https://doi.org/10.1093/bioinformatics/btv351 (2015).
Bolger, A. M., Lohse, M. & Usadel, B. Trimmomatic: a flexible trimmer for Illumina sequence data. Bioinformatics 30, 2114–2120, https://doi.org/10.1093/bioinformatics/btu170 (2014).
Bankevich, A. et al. SPAdes: A New Genome Assembly Algorithm and Its Applications to Single-Cell Sequencing. J. Comput. Biol. 19, 455–477, https://doi.org/10.1089/cmb.2012.0021 (2012).
Hyatt, D. et al. Prodigal: prokaryotic gene recognition and translation initiation site identification. BMC Bioinf. 11, 119, https://doi.org/10.1186/1471-2105-11-119 (2010).
NCBI Sequence Read Archive https://identifiers.org/ncbi/insdc.sra:SRR31721119 (2024).
NCBI Sequence Read Archive https://identifiers.org/ncbi/insdc.sra:SRR31721118 (2024).
NCBI Sequence Read Archive https://identifiers.org/ncbi/insdc.sra:SRR31721109 (2024).
NCBI Sequence Read Archive https://identifiers.org/ncbi/insdc.sra:SRR31721108 (2024).
NCBI Sequence Read Archive https://identifiers.org/ncbi/insdc.sra:SRR31721107 (2024).
NCBI Sequence Read Archive https://identifiers.org/ncbi/insdc.sra:SRR31721106 (2024).
NCBI Sequence Read Archive https://identifiers.org/ncbi/insdc.sra:SRR31721105 (2024).
NCBI Sequence Read Archive https://identifiers.org/ncbi/insdc.sra:SRR31721104 (2024).
NCBI Sequence Read Archive https://identifiers.org/ncbi/insdc.sra:SRR31721103 (2024).
NCBI Sequence Read Archive https://identifiers.org/ncbi/insdc.sra:SRR31721102 (2024).
NCBI Sequence Read Archive https://identifiers.org/ncbi/insdc.sra:SRR31721117 (2024).
NCBI Sequence Read Archive https://identifiers.org/ncbi/insdc.sra:SRR31721116 (2024).
NCBI Sequence Read Archive https://identifiers.org/ncbi/insdc.sra:SRR31721115 (2024).
NCBI Sequence Read Archive https://identifiers.org/ncbi/insdc.sra:SRR31721114 (2024).
NCBI Sequence Read Archive https://identifiers.org/ncbi/insdc.sra:SRR31721113 (2024).
NCBI Sequence Read Archive https://identifiers.org/ncbi/insdc.sra:SRR31721112 (2024).
NCBI Sequence Read Archive https://identifiers.org/ncbi/insdc.sra:SRR31721111 (2024).
NCBI Sequence Read Archive https://identifiers.org/ncbi/insdc.sra:SRR31721110 (2024).
NCBI GenBank https://identifiers.org/ncbi/insdc:JBJYIK000000000 (2024).
NCBI GenBank https://identifiers.org/ncbi/insdc:JBJYIL000000000 (2024).
NCBI GenBank https://identifiers.org/ncbi/insdc:JBJYIM000000000 (2024).
NCBI GenBank https://identifiers.org/ncbi/insdc:JBJYJJ000000000 (2024).
NCBI GenBank https://identifiers.org/ncbi/insdc:JBJYJK000000000 (2024).
NCBI GenBank https://identifiers.org/ncbi/insdc:JBJYJL000000000 (2024).
NCBI GenBank https://identifiers.org/ncbi/insdc:JBJYJM000000000 (2024).
NCBI GenBank https://identifiers.org/ncbi/insdc:JBJYJN000000000 (2024).
NCBI GenBank https://identifiers.org/ncbi/insdc:JBJYJO000000000 (2024).
NCBI GenBank https://identifiers.org/ncbi/insdc:JBJYJP000000000 (2024).
NCBI GenBank https://identifiers.org/ncbi/insdc:JBJYJQ000000000 (2024).
NCBI GenBank https://identifiers.org/ncbi/insdc:JBJYJR000000000 (2024).
NCBI GenBank https://identifiers.org/ncbi/insdc:JBJYJS000000000 (2024).
NCBI GenBank https://identifiers.org/ncbi/insdc:JBJYJT000000000 (2024).
NCBI GenBank https://identifiers.org/ncbi/insdc:JBJYJU000000000 (2024).
NCBI GenBank https://identifiers.org/ncbi/insdc:JBJYJV000000000 (2024).
NCBI GenBank https://identifiers.org/ncbi/insdc:JBJYJW000000000 (2024).
NCBI GenBank https://identifiers.org/ncbi/insdc:JBJYJX000000000 (2024).
Thompson, F. L. et al. Phylogeny and Molecular Identification of Vibrios on the Basis of Multilocus Sequence Analysis. Appl Environ. Microbiol. 71, 9, https://doi.org/10.1128/AEM.71.9.5107-5115.2005 (2005).
Cano-Gomez, A., Høj, L., Owens, L. & Andreakis, N. Multilocus sequence analysis provides basis for fast and reliable identification of Vibrio harveyi-related species and reveals previous misidentification of important marine pathogens. Syst. Appl. Microbiol. 34, 561–565, https://doi.org/10.1016/j.syapm.2011.09.001 (2011).
Yoshizawa, S. et al. Vibrio jasicida sp. nov., a member of the Harveyi clade, isolated from marine animals (packhorse lobster, abalone and Atlantic salmon). Int. J. Syst. Evol. Microbiol. 62, 1864–1870, https://doi.org/10.1099/ijs.0.025916-0 (2012).
Diéguez, A. L. et al. Vibrio atlanticus sp. nov. and Vibrio artabrorum sp. nov., isolated from the clams Ruditapes philippinarum and Ruditapes decussatus. Int. J. Syst. Evol. Microbiol. 61, 2406–2411, https://doi.org/10.1099/ijs.0.025320-0 (2011).
Sawabe, T. et al. Inferring the Evolutionary History of Vibrios by Means of Multilocus Sequence Analysis. J. Bacteriol. 189, 21, https://doi.org/10.1128/jb.00693-07 (2007).
Sawabe, T. et al. Updating the Vibrio clades defined by multilocus sequence phylogeny: proposal of eight new clades, and the description of Vibrio tritonius sp. nov. Front. Microbiol. 4, https://doi.org/10.3389/fmicb.2013.00414 (2013).
Katoh, K. & Standley, D. M. MAFFT multiple sequence alignment software version 7: improvements in performance and usability. Mol. Biol. Evol. 30, 772–780, https://doi.org/10.1093/molbev/mst010 (2013).
Hall, T. A. BioEdit: A User-Friendly Biological Sequence Alignment Editor and Analysis Program for Windows 95/98/NT. Nucleic Acids Symp. Ser. 41, 95–98 (1999).
Edler, D., Klein, J., Antonelli, A. & Silvestro, D. raxmlGUI 2.0: A graphical interface and toolkit for phylogenetic analyses using RAxML. Methods Ecol. Evol. 12, 373–377, https://doi.org/10.1111/2041-210X.13512 (2020).
Kumar, S., Stecher, G. & Tamura, K. MEGA7: Molecular Evolutionary Genetics Analysis Version 7.0 for Bigger Datasets. Mol. Biol. Evol. 33, 1870–1874, https://doi.org/10.1093/molbev/msw054 (2016).
Tamura, K., Nei, M. & Kumar, S. Prospects for inferring very large phylogenies by using the neighbor-joining method. Proc. Natl. Acad. Sci. USA 101, 11030–11035, https://doi.org/10.1073/pnas.0404206101 (2004).
Yang, Z. Maximum likelihood phylogenetic estimation from DNA sequences with variable rates over sites: Approximate methods. J. Mol. Evol. 39, 306–314, https://doi.org/10.1007/BF00160154 (1994).
Acknowledgements
This work was supported by the Natural Science Foundation of China grants (NSFC 42206116), Natural Science Foundation of Guangdong Province, China (No. 2024A1515011467, 2025A151010095), MEL Visiting Fellowship of the State Key Laboratory of Marine Environmental Science (MELRS2325).
Author information
Authors and Affiliations
Contributions
T.C.L. contributed to the study design. K.F.L. and W.L. conducted culture experiments, bioinformatics analysis, data interpretation, and manuscript preparation/revisions. J.B.Z., C.C.L., M.S., J.H.H., P.B.P. and H.D. helped with data interpretation and manuscript preparation/revisions. All authors read and approved the manuscript.
Corresponding author
Ethics declarations
Competing interests
The authors declare no competing interests.
Additional information
Publisher’s note Springer Nature remains neutral with regard to jurisdictional claims in published maps and institutional affiliations.
Rights and permissions
Open Access This article is licensed under a Creative Commons Attribution-NonCommercial-NoDerivatives 4.0 International License, which permits any non-commercial use, sharing, distribution and reproduction in any medium or format, as long as you give appropriate credit to the original author(s) and the source, provide a link to the Creative Commons licence, and indicate if you modified the licensed material. You do not have permission under this licence to share adapted material derived from this article or parts of it. The images or other third party material in this article are included in the article’s Creative Commons licence, unless indicated otherwise in a credit line to the material. If material is not included in the article’s Creative Commons licence and your intended use is not permitted by statutory regulation or exceeds the permitted use, you will need to obtain permission directly from the copyright holder. To view a copy of this licence, visit http://creativecommons.org/licenses/by-nc-nd/4.0/.
About this article
Cite this article
Li, K., Lin, W., Zhou, J. et al. Complete genome sequencing of 18 urea-utilizing Vibrio strains isolated from coral. Sci Data 12, 1718 (2025). https://doi.org/10.1038/s41597-025-06001-9
Received:
Accepted:
Published:
Version of record:
DOI: https://doi.org/10.1038/s41597-025-06001-9



