Abstract
The organic compound diethylhexyl phthalate (DEHP) represents a high production volume chemical found in cosmetics, personal care products, laundry detergents, and household items. DEHP, along with other phthalates causes endocrine disruption in males. Exposure to endocrine disrupting chemicals has been linked to the development of several adverse health outcomes with apical end points including Non-Alcoholic Fatty Liver Disease (NAFLD). This study examined the adult male zebrafish (Danio rerio) transcriptome after exposure to environmental levels of DEHP and 17α-ethinylestradiol (EE2) using both DNA microarray and RNA-sequencing technologies. Our results show that exposure to DEHP is associated with differentially expressed (DE) transcripts associated with the disruption of metabolic processes in the liver, including perturbation of five biological pathways: ‘FOXA2 and FOXA3 transcription factor networks’, ‘Metabolic pathways’, ‘metabolism of amino acids and derivatives’, ‘metabolism of lipids and lipoproteins’, and ‘fatty acid, triacylglycerol, and ketone body metabolism’. DE transcripts unique to DEHP exposure, not observed with EE2 (i.e. non-estrogenic effects) exhibited a signature related to the regulation of transcription and translation, and ruffle assembly and organization. Collectively our results indicate that exposure to low DEHP levels modulates the expression of liver genes related to fatty acid metabolism and the development of NAFLD.
Similar content being viewed by others
Introduction
Endocrine Disrupting Compounds (EDCs) are ubiquitous chemical compounds used in numerous consumer products as plasticizers or flame retardants that have been shown to have unforeseen impacts on the ecosystem1 and human health2. As their chemical structures are similar to the structures of natural hormones3, EDCS are able to bind and activate many receptors, including nuclear hormone receptors4,5, and disrupt the endocrine system6. In light of these recent studies, EDCs are now considered chemicals of emerging concern7, and it is critical to fully understand the impact they might have on the health of the ecosystem and mankind at environmental levels.
A specific subset of EDCs, the xenoestrogens (XEs), are able to mimic 17β-estradiol, a natural female estrogen8. The effects of these XEs on specific cell types, including prostate, fibroblast, and neural cells, have recently been characterized9,10. However, their impact on the liver, the main site of detoxification and metabolism of xenobiotics11, has not been as well defined. Commonly used as a plasticizer of polyvinyl chloride (PVC), di(2-ethylhexyl) phthalate (DEHP), a XE gives PVC flexibility, strength and bendability, and is currently the only phthalate used in PVC medical devices12,13; the most highly DEHP exposed patients are neonates in the neonatal intensive care unit14. It is also present in office supplies and dust15 (notebooks, report covers and sheet protectors) and children’s toys16.
Two recent studies suggested that DEHP may cause lipid accumulation and nonalcoholic fatty liver disease (NAFLD) by promoting PPARα and sterol regulator element-binding protein 1c (SREBP-1c) expression17,18. Furthermore, exposure to DEHP has been found to disrupt the insulin signaling pathway in rats and the human L-02 cell line through activation of PPARγ4, reducing the ability of the liver to maintain glucose homeostasis, leading to insulin resistance.
In this study, we examined the effect of exposure to 5.8 nM of DEHP on the liver transcriptome, a concentration that is relevant to observed environmental levels19. In the United States, concentrations of DEHP in wastewater derived from Oakland, CA ranged from 2.53 to 6913.2 nM20. Studies in model organisms indicated that DEHP exposures ranging from 0.01 to 25.6 nM are sufficient to negatively affect animal growth and reproduction21,22.
To examine the effects of DEHP exposure on the adult male hepatic transcriptome, we exploited the zebrafish model (Danio rerio) and undertook a systems level analysis. We performed microarray and RNA sequencing analyses, and considered the data in the context of the recently described Adverse Outcomes Framework (AOF)23. This approach defines an adverse outcome as the end result of a causal series of events punctuated by “key events” (KE), the results of a molecular initiating event (MIE), a molecular interaction between a chemical stressor and a target biomolecule that alters gene expression. In parallel we assessed the effect of the E2 analogue 17α-ethinylestradiol (EE2) with the objective of deciphering the estrogenic and non-estrogenic effects of DEHP. This study is the first to use deep transcriptome profiling to explore the effects of exposure to DEHP on the zebrafish liver.
Results
Molecular changes in DEHP exposed livers revealed altered translational regulation
To examine the effect of 21-day exposure to DEHP (5.8 nM) or EE2 (0.65 nM) on the liver of adult male zebrafish, we carried out a microarray experiment and analyzed the transcriptome of exposed and control fish. Unique array probes were ranked using an interest statistic described previously, which reflects the understanding that the gene with a greater absolute fold change is potentially more interesting24,25,26. Of the top 3,000 ranked DE transcripts, 1,454 mRNAs were shared amongst the EE2 and DEHP exposures. EE2 and DEHP exposures altered the expression of 1,090 and 1,072 unique mRNAs respectively (Fig. 1A). Next, we analyzed the top ranked 3,000 DE transcripts using the Gene Ontology (GO) enrichment analysis and visualization tool (GOrilla)27. DEHP exposure enriched a number of carbohydrate metabolism processes, including chitin metabolic and chitin catabolic processes (q = 4.46E-05 and 8.91E-05 respectively), amino sugar catabolic process (q = 1.16E-04) and ion transport (q = 3.63E-02) (Table 1, DEHP Total and Fig. 1B). Exposure to EE2 (Table 1, EE2 Total) was associated with enrichment in biological processes such as organic acid metabolic process (q = 9.31E-03), carboxylic acid metabolic processes (q = 1.14E-02), and oxoacid metabolic process (q = 1.16E-02), among other terms associated with lipid and fatty acid metabolism (Fig. 1C). We next performed enrichment analysis using DE gene signatures that were unique for DEHP and observed significant enrichment in terms related to regulation of translational initiation (q = 1.65E-01), negative regulation of translation (q = 2.48E-01), ruffle organization (q = 1.93E-01) and ruffle assembly (q = 2.14E-01) (Table 1, DEHP Unique and Fig. 1D). We also performed enrichment analysis using DE gene signatures unique to EE2, but found no significant enrichments (data not shown).
Functional Analyses. (A) Overlap of the top 3,000 ranked DE expressed liver transcripts from 5.8 nM DEHP and 0.65 nM EE2 exposed adult male zebrafish relative to control fish as determined by microarray analysis. (B–D) Gene Ontology Biological Process analyses: Scatterplots shows the cluster representatives (i.e. terms remaining after the redundancy reduction) in a two dimensional space derived by applying multidimensional scaling to a matrix of the GO terms’ semantic similarities. Bubble color indicates the p-value (legend in upper right-hand corner); size indicates the frequency of the GO term in the underlying GOA database (bubbles of more general terms are larger). GO BP analysis of DE genes in (B) DEHP and (C) EE2 exposed livers. (D) GO BP analysis of DE genes unique to DEHP (not DE in EE2 exposed).
Functional enrichment analysis of human orthologs revealed altered transcriptional and translational pathways
We mapped zebrafish genes of interest to their human orthologs using Ensembl28,29 genes to take advantage of the more extensive functional and non-inferred electronic annotations available based on the human genome, as illustrated in Fig. 2 6. Using the assigned human orthologs, we performed enrichment analysis with the ‘Transcriptome, ontology, phenotype, proteome, and pharmacome annotations’ based gene list functional enrichment analysis (ToppFun) tool and observed that exposure to DEHP and EE2 both had a significant impact on metabolism (Table 2, Supplementary Tables S1–S4), including the organonitrogen compound biosynthetic process (DEHP Total, q = 3.87E-16) and oxoacid metabolic process (EE2 Total, q = 1.03E-14). Furthermore, exposures to EE2 and DEHP were both linked with significant enrichment relating to apoptotic processes (DEHP Total, programmed cell death, q = 2.76E-10 and EE2 Total, apoptotic process, q = 1.38E-11), while DE genes unique to DEHP were associated with enrichment in cell cycle-related processes (DEHP Total, q = 5.23E-11). DEHP exposure resulted in a unique enrichment signature related to RNA processing (DEHP Unique, q = 1.80E-04) and ribonucleoprotein complex biogenesis (DEHP Unique, q = 1.19E-03). In terms of co-expressed genes, we identified an overlap in the DE genes of interest to this study with genes that are up-regulated in the zebrafish crash & burn (crb) mutant for the bmyb gene (EE2 Total, q = 6.07E-21) and genes upregulated in hepatoblastoma (liver cancer cell) samples (DEHP Total, q = 2.26E-24). In DE genes expressed only after exposure to DEHP, we found commonality with genes up-regulated by activation of the mammalian target of rapamycin complex 1 (mTORC1) pathway (Table 2, DEHP Unique q = 8.83E-06, Supplementary Figure S1 and Supplementary Table S5).
Functional annotations: (A) comparison of zebrafish and human annotations. Zebrafish has larger number of annotated gene products relative to human, 22,171 versus 19,392 (as of April 2017). In human, non-inferred electronic (black bar) and functional annotations (dark grey bar) are 5 times and 2 times better defined respectively than they are in zebrafish. In zebrafish, gene products annotated are slightly better defined than they are in human (light grey bar).
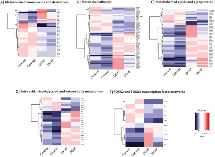
Using ToppFun’s pathway analysis module to examine exposure to DEHP, we identified five pathways of interest (Table 3 and Supplementary Table S6): FOXA2 and FOXA3 transcription factor networks (Pathway ID = 137911), Metabolic pathways (132956), metabolism of amino acids and derivatives (1270158), metabolism of lipids and lipoproteins (1270001), and fatty acid, triacylglycerol, and ketone body metabolism (1270010). Our data suggests that DEHP influences expression of genes associated with metabolism, in particular the metabolism of lipids and fatty acids.
RNA-Seq analysis identified changes in cellular response and translation
High-throughput RNA-Seq was carried out to further explore transcriptomic changes in response to DEHP exposure using an advanced analytical pipeline we have recently described30. Based on DESeq2 analysis, genes with an adjusted p-value of less than or equal to 0.4 were selected31,32,33. We found that EE2 and DEHP altered the expression of 326 total genes; 66 genes were differentially expressed upon exposure to both DEHP and EE2, whereas exposures to EE2 and DEHP altered expression in 40 and 220 unique transcripts respectively (Fig. 3A).
Functional Analyses RNA-Seq data. (A) Overlap of the significant DE expressed liver transcripts (FDR < 0.4) from 5.8 nM DEHP and 0.65 nM EE2 exposed adult male zebrafish relative to control fish as determined by DESeq. 2. (B–D) Gene Ontology Biological Process analyses: Scatterplots shows the cluster representatives (i.e. terms remaining after the redundancy reduction) in a two dimensional space derived by applying multidimensional scaling to a matrix of the GO terms’ semantic similarities. Bubble color indicates the p-value (legend in upper right-hand corner); size indicates the frequency of the GO term in the underlying GOA database (bubbles of more general terms are larger). GO BP analysis of DE genes in (B) DEHP and (C) EE2 exposed livers. (D) GO BP analysis of DE genes unique to DEHP (not DE in EE2 exposed).
Using these significant DE transcripts, we performed GOrilla analysis and found that exposures to both DEHP and EE2 were associated with enrichment of metabolic processes, particularly those relating to lipid metabolism (Table 4 and Fig. 3B,C), including lipid biosynthetic (DEHP Total, q = 7.01E-08 and EE2 Total, q = 8.58E-07) and metabolic processes (DEHP Total, q = 1.05E-08, EE2 Total, q = 2.58E-04) (all q-values are Bonferroni adjusted). Exposure to DEHP (DEHP Total, Table 4 and Fig. 3B) was associated with enrichments relating to translation (q = 6.09E-14), including cytoplasmic translation (q = 5.19E-04), and cellular responses to hypoxia (q = 1.24E-02) and response to estrogen (q = 2.94E-04). For exposure to EE2 (EE2 Total, Table 4 and Fig. 3C), we found unique enrichments related to the insulin signaling pathway (q = 1.03E-01) and the triglyceride metabolic pathway (q = 2.05E-02); the latter is supported with enrichments in triglyceride catabolism (q = 9.03E-02) and triglyceride-rich lipoprotein particle remodeling (q = 6.13E-02). Analysis of only the genes associated with exposure to DEHP (DEHP Unique, Table 4 and Fig. 3D) returned significant enrichment relating to translation (q = 3.10E-16), fatty acid biosynthesis (q = 1.26E-15), and the protein metabolic processes (q = 1.29E-02). No significant enrichments were detected with analysis of DE genes unique to EE2.
Functional enrichment analysis of RNA-seq data projected onto human orthologs identified dysregulation of translational and insulin-related pathways
We performed a functional enrichment analysis of the human orthologs using ToppFun and found that exposure to DEHP and EE2 is related to enrichment in metabolic processes (Table 5). In particular, EE2 enriched several lipid-related processes, including lipid biosynthesis (q = 3.87E-09) and fatty acid metabolism (q = 7.42E-08) (Table 5, EE2 Total; Supplementary Table S7). DEHP affected biological processes (Table 5, DEHP Total; Supplementary Table S8), such as co-translational protein localization to membranes (q = 1.01E-19), nuclear-transcribed mRNA catabolic process (q = 1.79E-16) and translational initiation (q = 2.84E-15). Analysis of genes unique to DEHP exposure supported these findings (Table 5, DEHP Unique): translation (q = 2.03E-16), processing of rRNA (q = 5.46E-14) and biogenesis of the ribonucleoprotein complex (q = 6.20E-11). Transcripts unique to EE2 were associated with enrichment in the triglyceride metabolic process (Table 5, EE2 Unique, q = 5.09E-01), response to dietary excess (q = 5.47E-01), and the neutral lipid metabolic process (q = 7.28E-01).
In terms of Co-Expression (Supplementary Tables S9,10), in response to DEHP exposure (Table 5, DEHP total; Supplementary Table S10 and Figure S1), we observed an overlap with genes up-regulated with activation of the mTORC1 complex (q = 6.79E-14) and genes involved in cholesterol homeostasis (q = 6.58E-12).
As the mTORC1 complex is intricately associated with the Insulin-like growth factors (IGF-I and IGF-II) system that regulates metabolism we hypothesized that DEHP exposure could impact liver weight. In order to assess this functional effect we measured liver tissue weights from fish exposed to 100 nM DEHP, 100 nM EE2 or control ethanol exposure. This revealed reduction in the size of the liver in the DEHP exposed fish (Supplementary Figure S1). In response to EE2 exposure (Table 5; Supplementary Table S9), we observed co-expression of genes associated with fatty acid metabolism (q = 4.65E-04), as well as genes related to changes in expression observed in hepatocellular carcinoma (HCC) (q = 3.12E-05). Analysis of genes unique to exposure to DEHP (Table 5) identified an overlap with genes associated with the sterol regulatory element binding transcription factors (SREBFs) 1 and 2 and the SREBP cleavage-activating protein (SCAP) in the livers of transgenic mice (q = 4.78E-10). We found no significant overlap associated with the genes unique to exposure to EE2 (data not shown). Pathway analysis of genes DE expressed by exposure to DEHP revealed five pathways of interest (Supplementary Table S11): FOXA2 and FOXA3 transcription factor networks, metabolic pathways, metabolism of amino acids and derivatives, metabolism of lipids and lipoproteins, and fatty acid, triacylglycerol, and ketone body metabolism. We explored the expression patterns of the genes associated with these pathways in the control and the DEHP-exposed fish (Fig. 4) using heatmaps which show a clear signature associated with DEHP exposure.
Heatmaps of significantly DE liver mRNAs as determined by DESeq. 2. (FDR < 0.4) in adult male zebrafish exposed to 5.8 nM DEHP relative to controls. DE genes associated with enriched biological pathways (A) Metabolism of amino acids and derivatives, (B) Metabolic Pathways, (C) Metabolism of Lipids and Lipoproteins, (D) Fatty acid, triacylglycerol, and ketone body metabolism and (E) FOXA2 and FOXA3 transcription factor networks are plotted. Red and blue boxes indicate relative over- and under-expression with respect to a reference which is calculated as the mid-point between the control and exposed groups.
Discussion
Environmental chemicals can act through multiple toxicity pathways and induce adverse health outcomes. The relationship between a contaminant and a particular outcome in an individual is dependent on genetic background, target tissue, dose and other factors besides the mechanisms of action (MOA). Transitioning from current risk assessment practices to approaches based on big data collection and integration requires a paradigm shift in how this is executed. A significant challenge to risk assessment is accurately relating chemical impacts across species and stratifying effects or MOAs that are likely to be detrimental to human health. One recent strategy is the adverse outcome (AOP) pathways framework that organizes mechanistic and/or predictive relationships between initial chemical–biological interactions, pathways and networks, and adverse phenotypic outcomes23.
The goal of this study was to assess the effect of environmental levels of DEHP on the liver transcriptome in the adult male zebrafish using a systems level approach. Our analyses utilized a well described whole genome DNA microarray coupled to GOrilla analyses and demonstrated that DEHP deregulates carbohydrate metabolism, including chitin and aminoglycans, and protein synthesis. ToppFun analysis of the significant DE genes from the microarray experiments projected onto their human homologs suggested that DE genes shared by both DEHP/EE2 exposures mapped to pathways related to metabolism, the cell cycle, apoptosis and response to external stimuli. Additionally, DE transcripts unique to DEHP exposure exhibited a signature related to the regulation of transcription and translation. Co-expression analysis revealed overlap with gene expression patterns observed in apical endpoints such as liver cancer, and the up-regulation of genes in the mTORC1 pathway. An independent experiment exploited high throughput RNA-sequencing and this data supported these results, highlighting that DEHP exposure affected metabolic processes, particularly lipid metabolism. The DE mRNA signature unique to DEHP exposure was associated with GO terms related to gene expression, protein synthesis, lipid/fatty acid metabolism and RNA metabolism. Co-expression analysis again revealed similarity to genes linked with adverse liver disease outcomes. Finally, we compared microarray and RNA-Seq analyses, based on the projection of zebrafish genes onto their human orthologs and subsequent analysis using the ToppGene Suite for gene list enrichment analysis and the following pathway annotations; BioSystems: Pathway Interaction Database, BioSystems: REACTOME and BioSystems: KEGG. This comparison uncovered five pathways: ‘FOXA2 and FOXA3 transcription factor networks’, ‘Metabolic pathways’, ‘metabolism of amino acids and derivatives’, ‘metabolism of lipids and lipoproteins’, and ‘fatty acid, triacylglycerol, and ketone body metabolism’ shared between the microarray and sequencing experiments.
The Benefits of Using Human Annotations in a Zebrafish Study
Presently the zebrafish genome is not as well characterized as the human genome and the level of functional annotation lags behind. However 70% of protein-coding human genes are related to genes found in the zebrafish and 84% of genes known to be associated with human disease have a zebrafish counterpart34. It is therefore worthwhile to consider the human orthologs of the zebrafish genes in systems level analyses. As shown in Fig. 26 in terms of the ratio of human to zebrafish annotations, there are 5 times more non-inferred electronic and 2.2 times more functional annotations in the human genome relative to the zebrafish (based on the Gene Ontology Consortium data April 2017). Utilizing GO terms for human orthologs provides a deeper systems level analysis than that obtained with zebrafish genes. We achieved a greater number of enriched terms in mRNA signatures unique to EE2 using human orthologs: enrichment analysis of the zebrafish genes in GOrilla uncovered no significant results, whereas analysis of the corresponding human orthologs with ToppFun identified significant enriched terms. A limitation to this approach is the absence of specific genes, for example vitellogenins (VTGs) which do not have orthologs in humans21. However for a comparative analysis between zebrafish and humans, however, these limitations are outweighed by the benefits of improved annotations and the comprehensive systems analysis afforded.
Exposure to both DEHP and EE2 alter metabolic processes in the liver
Our data suggest that exposure to both EE2 and DEHP leads to the differential expression of genes involved in metabolic pathways representing molecular initiating events (MIEs). Since the liver is the primary site of metabolism within the body, the enrichment of metabolic pathways in both the DEHP and EE2 exposures was not unexpected. Among these common enrichment terms were changes to organic acid metabolism, in particular carboxylic acid metabolism35.
Co-expression results from ToppFun analysis identified overlaps between the DE mRNAs and the human orthologs of genes upregulated in the zebrafish crb (“crash and burn”) mutant, this mutation induces a loss-of-function of the gene bmyb, a transcription factor36. Loss of bmyb function can cause genome instability, and adult crb zebrafish heterozygotes have an increased cancer susceptibility36. Our results show that exposure to both DEHP and EE2 can mimic the effects of bmyb inactivation, suggesting a possible role for both molecules in carcinogenesis.
Unique effects of DEHP exposure indicate links with non-alcoholic fatty liver disease (NAFLD)
The list of significant DE mRNAs overlaps with genes up-regulated in the liver of transgenic mice overexpressing sterol regulatory element binding transcription factors 1 and 2 (SREBF1 and SREBF2), and with low levels of SREBP cleavage-activating protein (SCAP) chaperone37. SREBF facilitates the development of NAFLD by increasing the synthesis of fatty acids within hepatocytes38. SCAP is required for the activation of SREBPs, and knockout of SCAP in mice has been shown to reduce the rate of fatty acid synthesis in the liver39,40. Another xenoestrogen bisphenol A (BPA) was shown recently to produce hepatosteatosis in zebrafish and human hepatocytes by up-regulating the endocannabinoid system. Hepatosteatosis, was associated with an increase in the liver levels of the obesogenic endocannabinoids 2-arachidonoylglycerol and anandamide and a concomitant decrease in palmitoylethanolamide41. Furthermore, we recently demonstrated that chronic BPA exposure impacts the hepatic epigenome in adult male zebrafish with altered gene expression signatures associated with non-alcoholic fatty liver disease (NAFLD) and cell cycle42. Similar results have been obtained in our laboratory with di-isononyl phthalate (DiNP) which upregulates orexigenic signals and causes hepatosteatosis together with deregulation of the peripheral endocannabinoid system (ECS) and lipid metabolism43.
Non-estrogenic effects of DEHP relate to changes in translation and membrane ruffling
When we analyzed DEHP’s global effects on the liver transcriptome, in parallel we assessed the effects of EE2. This allowed us to identify the estrogenic effects of DEHP, as well as separate non-estrogenic effects by considering DE mRNAs unique to DEHP exposure and therefore not regulated by EE2. Analysis of these unique mRNAs identified the non-estrogenic effects of DEHP exposure. GO analysis of zebrafish terms indicated that DEHP uniquely induced changes in translational initiation, a signature not observed with EE2 exposure. This is supported by data from both the microarray and RNA-Seq experiments.
Co-expression analysis of genes unique to DEHP exposure supported the connection between translational changes and DEHP exposure. We observed that genes DE in response to DEHP exposure overlapped with genes up-regulated in relation to the mTORC1 pathway; mTORC1 regulates protein synthesis by accepting growth factors to activate translation, consequently making it a major effector of cell growth and proliferation44,45. Dysregulation of mTORC1 is associated with the development of an increasing number of pathologies, including cancer46, obesity47,48, type 2 diabetes49,50, and NAFLD51,52. Along with Akt and S6K1, mTORC1 is a key component of the insulin signaling pathway, and has been identified as an enhancer of SREBP1c’s role as master transcription factor in lipid synthesis53; mTORC1 regulates SREBP by controlling the nuclear entry of a phosphatidic acid phosphatase called lipin 1, which mediates the effects of mTORC1 on SREBP target gene, SREBP promoter activity, and nuclear SREBP protein abundance52. Intriguingly, hyperactivity of mTORC1 in liver cells has been shown to protect against steatosis in mice51; deletion of Tsc1 in mouse liver cells, which codes hamartin (TSC1) of the tuberous sclerosis complex (TSC) and controls the activity of mTORC154, specifically protected cells from high-fat diet induced, Akt-mediated steatosis through restriction of S6K1 independent of Akt suppression51.
We examined the most significantly deregulated mRNAs that are part of the mTORC1 pathway. PPP1R15A, LDLR, PNP, IFRD1, NUPR1, SSR1 and PNO1 were all downregulated in response to DEHP exposure. Protein Phosphatase 1 Regulatory Subunit (PPP1R15A) mRNA levels are increased following stressful growth arrest conditions55. The low density lipoprotein receptor (LDLR) gene encodes a cell surface protein involved in receptor-mediated endocytosis of specific ligands56. Purine Nucleoside Phosphorylase (PNP) encodes an enzyme which reversibly catalyzes the phosphorolysis of purine nucleosides57. Interferon Related Developmental Regulator 1 (IFRD1) is an immediate early gene that encodes a protein related to interferon-gamma, it can function as a transcriptional co-activator/repressor and control the growth and differentiation of specific cell types during embryonic development and tissue regeneration58. Nuclear Protein 1 Transcriptional Regulator (NUPR1) encodes a chromatin-binding protein that converts stress signals into a program of gene expression that empowers cells with resistance to the stress induced by a change in their microenvironment59. The signal sequence receptor 1 (SSR1) is a glycosylated endoplasmic reticulum (ER) membrane receptor associated with protein translocation across the ER membrane60. ELOVL6, HMGCR, DHCR7, CYP51A1, HMGCS1, ME1, SQLE, SC5D, CTH, BCAT1, ACLY, ELOVL5, ACACA, HSPA5, HSPD1, IDH1 and ELOVL6 were all upregulated in response to DEHP exposure. Fatty Acid Elongase 6 (ELOVL6) uses malonyl-CoA as a 2-carbon donor in the first and rate-limiting step of fatty acid elongation61. 3-Hydroxy-3-Methylglutaryl-CoA Reductase (HMGCR) is the rate-limiting enzyme for cholesterol synthesis. 7-Dehydrocholesterol Reductase (DHCR7) encodes an enzyme that removes the C(7-8) double bond in the B ring of sterols and catalyzes the conversion of 7-dehydrocholesterol to cholesterol. Cytochrome P450 Family 51 Subfamily A Member 1 (CYP51A1) encodes a member of the cytochrome P450 superfamily and participates in the synthesis of cholesterol by catalyzing the removal of the 14alpha-methyl group from lanosterol. 3-Hydroxy-3-Methylglutaryl-CoA Synthase 1 (HMGCS1) is an enzyme that condenses acetyl-CoA with acetoacetyl-CoA to form HMG-CoA, which is the substrate for HMG-CoA reductase. Malic Enzyme 1 (ME1) encodes a cytosolic, NADP-dependent enzyme that generates NADPH for fatty acid biosynthesis. The activity of this enzyme, the reversible oxidative decarboxylation of malate, links the glycolytic and citric acid cycles. Among its related pathways are Metabolism and Regulation of lipid metabolism by Peroxisome proliferator-activated receptor alpha (PPARalpha). Squalene Epoxidase (SQLE) catalyzes the first oxygenation step in sterol biosynthesis. Sterol-C5-Desaturase (SC5D) encodes an enzyme of cholesterol biosynthesis. Branched Chain Amino Acid Transaminase 1 (BCAT1) encodes the cytosolic form of the enzyme branched-chain amino acid transaminase. ATP Citrate Lyase (ACLY) is the primary enzyme responsible for the synthesis of cytosolic acetyl-CoA in many tissues. ELOVL Fatty Acid Elongase (ELOVL5) encodes a multi-pass membrane protein that is localized in the endoplasmic reticulum and is involved in the elongation of long-chain polyunsaturated fatty acids. Acetyl-CoA Carboxylase Alpha (ACACA) is regulated by the phosphorylation/dephosphorylation of targeted serine residues and by allosteric transformation by citrate or palmitoyl-CoA. Heat Shock Protein Family A (Hsp70) Member (HSPA5) is localized in the lumen of the endoplasmic reticulum (ER), and is involved in the folding and assembly of proteins in the ER62. As this protein interacts with many ER proteins, it may play a key role in monitoring protein transport through the cell. Heat Shock Protein Family D (Hsp60) Member 1 (HSPD1) encodes a member of the chaperonin family.
We observed a reduction in the size of the liver in adult zebrafish in response to a seven day 100 nM DEHP exposure (Supplementary Figure S1). The mTOR signaling pathway senses and integrates a variety of environmental cues to regulate organismal growth and homeostasis45. DEHP exposure in the nematode Caenorhabditis elegans was found to be acutely toxic, with decreases in body length and egg number per worm observed after 24 h of DEHP exposure63. DEHP has also been shown to decrease serum estradiol levels and aromatase expression, prolong estrous cycles, and cause anovulation in animal and culture models and directly. It inhibits antral follicle growth via a mechanism that partially includes reduction in levels of estradiol production and decreased expression of cell cycle regulators64.
Other significant GO terms unique to DEHP exposure included ruffle assembly and organization - the formation of actin rich membrane protrusions typically used for cell motility65. In the context of the liver, ruffles form in response to insulin signaling. Mice with the fatty liver dystrophy (fld) mutation lose the ability to properly form membrane ruffles, the result of impairments in insulin-mediated cytoskeleton dynamics66. One of the hallmarks of this mutation is the formation of a fatty liver, similar to what is observed in NAFLD67. Furthermore, in muscle cells, defective actin remodeling is associated with the development of insulin resistance68; defined as the inability of cells to be regulated by insulin signaling, insulin resistance is associated with adverse outcomes such as type 2 diabetes, cardiovascular disease, and chronic liver disease69,70,71. Recently, exposure to DEHP has been implicated with disruption of the insulin signaling pathway of both rats and the human cell line L-02 by activating PPARG, reducing the liver’s ability to maintain glucose homeostasis and contributing to insulin resistance4. The significant enrichment of an insulin-mediated pathway – ruffle organization – supports the role of DEHP as a disrupter of insulin function, including the potential to inhibit insulin signaling in liver cells. Analysis of the signatures unique to DEHP exposure has identified changes related to translation and membrane ruffling; combined with our co-expression analysis, these perturbations support an association between DEHP exposure and NAFLD.
Comparison of microarray and RNA-Seq platforms
Both the microarray and RNA-Seq analyses of the transcriptome identified perturbations in gene expression. While RNA-Seq is a newer more reproducible technology with less background noise, and a greater dynamic range to measure gene expression, DNA microarrays are still commonly utilized due to their cost and ease30. In the context of our results, we were interested in comparing microarray and sequencing analyses from the two different experiments where zebrafish were exposed to 5.8 nM DEHP. In general, we found that the results of our sequencing analysis supported those of our microarray analysis; many of the same GO and co-expression terms were enriched in both analyses, including genes up-regulated with the loss of bmyb and changes in translation initiation in response to exposure to DEHP.
In addition, the sequencing analysis uncovered GO terms that strengthen the connection between DEHP exposure and the development of adverse outcomes in the liver. For example, analysis of the microarray data derived signatures unique to DEHP exposure identified enrichments in membrane ruffling, a process regulated by insulin in liver cells72. Analysis of the RNA-Seq data determined that exposure to DEHP enriched the same set of genes associated with changes in regulation of SREBF1 and SREBF2. These transcription factors are significant in the development of liver pathologies and insulin resistance, and support previous studies associating exposure to DEHP with dysregulation of the insulin pathway4. Taken together, the combined genomic platforms identified molecular initiating and key events in the liver transcriptome that are conducive to the development of insulin resistance.
Bone morphogenic protein 2 (BMP2) and the epigenetic effects of DEHP exposure
Analysis of DEHP’s unique mRNA signature obtained from the microarray experiment identified an overlap with genes that were down-regulated in the uterus upon knockdown of bone morphogenic protein 2 (BMP2) (Supplementary Table S3). In the uterus, BMP signaling is necessary for embryonic development, and BMP2 in particular is critical for embryonic implantation by inducing decidualization73, a rapid remodeling of uterine endometrial stroma into epithelial decidual cells that is critical for the progress of implantation74. Knockout of BMP2 in mice renders mothers infertile due to lack of signaling to the stromal cells to begin decidualization73. Outside of the uterus, exposure to DEHP has been associated with decreased expression of BMPs, including BMP2, in dam mesenchymal stem cells75. DEHP mediates its adverse effects by interfering with signaling mechanisms involved in oocyte growth (VTG), maturation via the bone morphogenetic protein-15 (BMP15), luteinizing hormone receptor (LHR), membrane progesterone receptors (mPRs) and ovulation (cyclooxygenase (COX)−2 (ptgs2)), thereby deeply impairing ovarian functions76; female zebrafish exposed to environmentally relevant doses of DEHP exhibited a significant decrease in fecundity with diminished rates of ovulation and embryo production.
DEHP causes epigenetic effects impacting gene expression in the developing testis77. Alterations in DNA methylation patterns caused by maternal exposure have been indicated to play a key role in DEHP-mediated testicular toxicity. Maternal exposure to DEHP at 500 mg/kg/d induces testicular dysgenesis syndrome in fetuses and embryos78. DEHP exposure has also been shown to significantly inhibit gap-junctional intercellular communication, likely providing the initial stimulus that enables cell transformation, and facilitates development of these cells into tumors79. In utero DEHP exposure delays maturation of fetal Leydig cells, with reduced mineralocorticoid receptor (MR; NR3C2) expression in the adult Leydig cell80. Activation of MR induces androgen synthesis81, whereas its inhibition blocks testosterone synthesis in the Leydig cell82. Interestingly, it has been shown that DNA methylation and histone modification play a role in the regulation of BMP283,84. Taken together, these studies suggest that DEHP could regulate the expression of BMP2 via epigenetic modification.
Conclusion
The focus of this study was to examine the global effects of exposure to environmental levels of the plasticizer DEHP in the adult male zebrafish and uncover perturbations that represent MIEs that can potentially lead to adverse outcomes. Our results indicate that exposure to DEHP and EE2 leads to the expression of liver genes related to the mTORC1 complex, fatty acid metabolism and the development of non-alcoholic fatty liver disease. Analysis of only the DE genes associated with exposure to DEHP reveals potentially non-estrogenic perturbations in eukaryotic translation and insulin signaling after exposure. This data supports previous studies that implicate DEHP as increasing the risk of developing NAFLD.
Materials and Methods
Ethinylestradiol and (2-ethylhexyl) phthalate exposure studies in zebrafish
For both the microarray and RNA-Seq experiments adult male zebrafish (Danio rerio) were housed in aquaria that were individually heated using a 100 W aquarium heater to maintain a temperature of 26–29 °C, and the light–dark cycle was 14:10 h. The water pH ranged from 7.0 to 7.6 throughout the duration of the experiment. Aeration and filtration were provided using sponge filters. Fish were fed two times a day with commercial flaked fish food (Tetra, Germany). Fish were acclimated for one week prior to commencing the experiments. Three tanks (80 l/tank) with 40 animals each were prepared for the different experimental groups, one containing water with 5.8 nM of (2-ethylhexyl) phthalate (DEHP), one tank containing water with 0.65 nM of ethinylestradiol 17-α (EE2), and one tank containing water and ethanol as negative exposure control. The levels of DEHP are considered “environmentally relevant19,” and previous studies have determined that exposing model organisms to these concentrations is associated with altered effects on the transcriptome21,76,85,86. All chemicals were dissolved in ethanol and stock working solutions were prepared, from which the working experimental concentrations were prepared. The nominal exposures utilized a continuous flow-through system. Following a 21 day exposure the fish were sacrificed and sampled for liver tissue. Tissue samples were immediately frozen in liquid nitrogen and stored at −70 °C. For the liver mass experiments, animals were exposed to 100 nM of DEHP or EE2 for seven days, and the animals were sampled for liver tissue. All procedures involving zebrafish were performed in accordance with The University of California San Diego, Institutional Animal Care and Use Committee (IACUC) guidelines. All the experiments described above were approved by the IACUC and were performed in accordance with institutional guidelines and regulations.
RNA Extraction
Isolation of total RNA from zebrafish liver samples was performed using TRIzol reagent (Invitrogen) and the extracted RNA were further purified using the RNeasy Mini kit (Qiagen, Valencia, CA). All RNA was subjected to on-column digestion of DNA during RNA purification from cells, to ensure highly pure RNA free from DNA contamination. The concentrations were determined by absorbance readings (OD) at 260 nm using an ND-1000 (Nanodrop, Wilmington, DE). RNA was further assessed for integrity with the 6000 Nano LabChip assay from Agilent, (Santa Clara, CA). Only RNA samples with a RIN score of >7.0 were used for genomic analyses. There were 18 samples in total (six EE2 exposed, six DEHP exposed, six control fish), selected for RNA extraction.
Microarray Analysis
Using the Low RNA Input Fluorescent Linear Amplification Kit (Agilent), 100 ng of total RNA were converted into fluorescently labeled Cy3 cRNA. Unincorporated nucleotides of fluorescent targets were removed using RNeasy (Qiagen). Absorbance (OD) at 260 nm was used to quantify cRNA concentrations, and absorbance at 550 nm was used to measure Cy3 dye incorporation. Microarray hybridization was only carried out with cRNA that had an incorporation efficiency of 9 pmol/µg or greater.
We utilized the Agilent D. Rerio Oligo Microarray 4 × 44 K G2519F (015064), array design A-MEXP-1396 (Santa Clara, CA). cRNA target hybridization to the zebrafish microarray was carried out in accordance with single color Agilent Hybridization protocols, and have been described previously25. Array data were collected using an Agilent Microarray Scanner and Feature Extraction Software (v10.5), and deposited in the ArrayExpress Database, accession number E-TABM-547. Though Agilent’s Feature Extraction Software (v10.5) provides high quality expression reports for microarrays, the data still needed to be normalized to remove background technical noise and other subtle biases caused by hybridization. For this experiment, statistical analysis of the microarray experiment involved two steps: normalization and sorting of genes according to interest. All samples were normalized simultaneously using the multiple-loess technique87. Log ratios for each probe (technical replicates) were calculated separately, then averaged over the biological replicate microarrays. The data was sorted using the interest statistic, which reflects the understanding that the gene with a greater absolute fold change is potentially more interesting, (which we have described in greater detail previously)24,25,26. The design of the interest statistic was based on ideas borrowed from the software package Focus88.
RNA sequencing (RNA-Seq)
To prepare RNA-Seq libraries using the TruSeq RNA Sample Prep Kit (Illumina, San Diego, CA), 100–200 ng of total RNA was used following the protocol described by the manufacturer. High throughput sequencing (HTS) was performed using an Illumina GAIIX with each sample sequenced to a minimum depth of ~2 million reads. A single end 50 cycle sequencing strategy was employed. Data were subjected to Illumina quality control (QC) procedures (>80% of the data yielded a Phred score of 30). RNA-Seq data has been submitted to the NCBI Gene Expression Omnibus, accession number GSE100367. Secondary analysis was carried out on an OnRamp Bioinformatics Genomics Research Platform (OnRamp Bioinformatics, San Diego, CA)30. OnRamp’s advanced Genomics Analysis Engine utilized an automated RNA-seq workflow to process the data89,90, including (1) data validation and quality control, (2) read alignment to the zebrafish genome (GRCz10) using TopHat291, which revealed >73% mapping, (3) generation of gene-level count data with HTSeq.92, and (4) differential expression analysis with DEseq. 293. Transcript count data from DESeq. 2 analysis of the samples were sorted according to their adjusted p-value (or q-value), which is the smallest false discovery rate (FDR) at which a transcript is called significant. FDR is the expected fraction of false positive tests among significant tests and was calculated using the Benjamini-Hochberg multiple testing adjustment procedure30,31,93,94.
Gene Ontology and Pathway Analyses
The Gene Ontology Enrichment Analysis and Visualization Tool (GOrilla) was used to search enriched GO terms associated with DEHP and EE2 exposures27,95. Data was further analyzed with the GO summarization tool REViGO96 which combines redundant terms into a single, representative term based on a simple clustering algorithm relying on semantic similarity measures. We exploited Ensembl homology to append a human gene ID to a given zebrafish gene ID, in order to permit systems analysis using the ‘Transcriptome, ontology, phenotype, proteome, and pharmacome annotations based gene list functional enrichment analysis’ (Toppfun) tool and the richer Gene Ontology content available for human compared to zebrafish6. ToppFun sources content from multiple databases, including KEGG, WikiPathways, and REACTOME97,98,99. To ensure that only the most relevant terms were selected, we applied Bonferroni FDR correction.
References
Wang, Y. & Zhou, J. Endocrine disrupting chemicals in aquatic environments: A potential reason for organism extinction? Aquatic Ecosystem Health & Management 16, 88–93, https://doi.org/10.1080/14634988.2013.759073 (2013).
Franken, C. et al. Phthalate-induced oxidative stress and association with asthma-related airway inflammation in adolescents. Int J Hyg Environ Health. https://doi.org/10.1016/j.ijheh.2017.01.006 (2017).
Diamanti-Kandarakis, E. et al. Endocrine-disrupting chemicals: an Endocrine Society scientific statement. Endocr Rev 30, 293–342, https://doi.org/10.1210/er.2009-0002 (2009).
Zhang, W. et al. Di-(2-ethylhexyl) phthalate could disrupt the insulin signaling pathway in liver of SD rats and L02 cells via PPARgamma. Toxicology and applied pharmacology 316, 17–26, https://doi.org/10.1016/j.taap.2016.12.010 (2017).
Li, L. et al. The molecular mechanism of bisphenol A (BPA) as an endocrine disruptor by interacting with nuclear receptors: insights from molecular dynamics (MD) simulations. PLoS One 10, e0120330, https://doi.org/10.1371/journal.pone.0120330 (2015).
Baker, M. E. & Hardiman, G. Transcriptional analysis of endocrine disruption using zebrafish and massively parallel sequencing. J Mol Endocrinol 52, R241–256, https://doi.org/10.1530/JME-13-0219 (2014).
Murnyak, G. et al. Emerging contaminants: presentations at the 2009 Toxicology and Risk Assessment Conference. Toxicology and applied pharmacology 254, 167–169, https://doi.org/10.1016/j.taap.2010.10.021 (2011).
Paterni, I., Granchi, C. & Minutolo, F. Risks and Benefits Related to Alimentary Exposure to Xenoestrogens. Crit Rev Food Sci Nutr 0, https://doi.org/10.1080/10408398.2015.1126547 (2016).
Gassman, N. R., Coskun, E., Jaruga, P., Dizdaroglu, M. & Wilson, S. H. Combined Effects of High-Dose Bisphenol A and Oxidizing Agent (KBrO) on Cellular Microenvironment, Gene Expression, and Chromatin Structure of Ku70-deficient Mouse Embryonic Fibroblasts. Environ Health Perspect. https://doi.org/10.1289/ehp237 (2016).
Huang, B. et al. Bisphenol A Represses Dopaminergic Neuron Differentiation from Human Embryonic Stem Cells through Downregulating the Expression of Insulin-like Growth Factor 1. Mol Neurobiol. https://doi.org/10.1007/s12035-016-9898-y (2016).
Snyder, R. W. et al. Metabolism and disposition of bisphenol A in female rats. Toxicology and applied pharmacology 168, 225–234, https://doi.org/10.1006/taap.2000.9051 (2000).
Yang, O., Kim, H. L., Weon, J. I. & Seo, Y. R. Endocrine-disrupting Chemicals: Review of Toxicological Mechanisms Using Molecular Pathway. Analysis. 20, 12–24, https://doi.org/10.15430/jcp.2015.20.1.12 (2015).
Friis, R. Vol. 1 (ABC-CLIO, 2012).
Pak, V. M., Nailon, R. E. & McCauley, L. A. Controversy: neonatal exposure to plasticizers in the NICU. MCN Am J Matern Child Nurs 32, 244–249, https://doi.org/10.1097/01.NMC.0000281965.45905.c0 (2007).
Rudel, R. A. et al. Identification of Selected Hormonally Active Agents and Animal Mammary Carcinogens in Commercial and Residential Air and Dust Samples. Journal of the Air & Waste Management Association 51, 499–513, https://doi.org/10.1080/10473289.2001.10464292 (2001).
Bernard, L., Cueff, R., Breysse, C., Decaudin, B. & Sautou, V. Migrability of PVC plasticizers from medical devices into a simulant of infused solutions. Int J Pharm 485, 341–347, https://doi.org/10.1016/j.ijpharm.2015.03.030 (2015).
Chen, H. et al. Di(2-ethylhexyl) phthalate exacerbates non-alcoholic fatty liver in rats and its potential mechanisms. Environ Toxicol Pharmacol 42, 38–44, https://doi.org/10.1016/j.etap.2015.12.016 (2016).
Zhang, W. et al. The effects of di 2-ethyl hexyl phthalate (DEHP) on cellular lipid accumulation in HepG2 cells and its potential mechanisms in the molecular level. Toxicol Mech Methods 1–8, https://doi.org/10.1080/15376516.2016.1273427 (2017).
Clark, K., Cousins, I. T. & Mackay, D. In Series Anthropogenic Compounds: Phtalate Esters (ed. Charles A. S.) 227–262 (Springer Berlin Heidelberg, 2003).
Jackson, J. & Sutton, R. Sources of endocrine-disrupting chemicals in urban wastewater, Oakland, CA. Sci Total Environ 405, 153–160, https://doi.org/10.1016/j.scitotenv.2008.06.033 (2008).
Maradonna, F. et al. Assay of vtg, ERs and PPARs as endpoint for the rapid in vitro screening of the harmful effect of Di-(2-ethylhexyl)-phthalate (DEHP) and phthalic acid (PA) in zebrafish primary hepatocyte cultures. Toxicol In Vitro 27, 84–91, https://doi.org/10.1016/j.tiv.2012.09.018 (2013).
Chikae, M. et al. Effects of bis(2-ethylhexyl) phthalate and benzo[a]pyrene on the embryos of Japanese medaka (Oryzias latipes). Environ Toxicol Pharmacol 16, 141–145, https://doi.org/10.1016/j.etap.2003.11.007 (2004).
Garcia-Reyero, N. Are adverse outcome pathways here to stay? Environ Sci Technol 49, 3–9, https://doi.org/10.1021/es504976d (2015).
Ogawa, S. et al. A nuclear receptor corepressor transcriptional checkpoint controlling activator protein 1-dependent gene networks required for macrophage activation. Proc Natl Acad Sci USA 101, 14461–14466, https://doi.org/10.1073/pnas.0405786101 (2004).
Baker, M. E. et al. Analysis of endocrine disruption in Southern California coastal fish using an aquatic multispecies microarray. Environ Health Perspect 117, 223–230, https://doi.org/10.1289/ehp.11627 (2009).
Baker, M. E. et al. Molecular analysis of endocrine disruption in hornyhead turbot at wastewater outfalls in southern california using a second generation multi-species microarray. PLoS One 8, e75553, https://doi.org/10.1371/journal.pone.0075553 (2013).
Eden, E., Navon, R., Steinfeld, I., Lipson, D. & Yakhini, Z. GOrilla: a tool for discovery and visualization of enriched GO terms in ranked gene lists. BMC Bioinformatics 10, 48, https://doi.org/10.1186/1471-2105-10-48 (2009).
Herrero, J. et al. Ensembl comparative genomics resources. Database 2016, bav096–bav096, https://doi.org/10.1093/database/bav096 (2016).
Vilella, A. J. et al. EnsemblCompara GeneTrees: Complete, duplication-aware phylogenetic trees in vertebrates. Genome Res 19, 327–335, https://doi.org/10.1101/gr.073585.107 (2009).
Davis-Turak, J. et al. Genomics pipelines and data integration: challenges and opportunities in the research setting. Expert Rev Mol Diagn 17, 225–237, https://doi.org/10.1080/14737159.2017.1282822 (2017).
Hardiman, G. et al. Systems analysis of the prostate transcriptome in African-American men compared with European-American men. Pharmacogenomics 17, 1129–1143, https://doi.org/10.2217/pgs-2016-0025 (2016).
Irish, J. C. et al. Amplification of WHSC1L1 regulates expression and estrogen-independent activation of ERalpha in SUM-44 breast cancer cells and is associated with ERalpha over-expression in breast cancer. Mol Oncol 10, 850–865, https://doi.org/10.1016/j.molonc.2016.02.003 (2016).
Xu, E. G. et al. Time- and Oil-Dependent Transcriptomic and Physiological Responses to Deepwater Horizon Oil in Mahi-Mahi (Coryphaena hippurus) Embryos and Larvae. Environ Sci Technol 50, 7842–7851, https://doi.org/10.1021/acs.est.6b02205 (2016).
Howe, K. et al. The zebrafish reference genome sequence and its relationship to the human genome. Nature 496, 498–503, https://doi.org/10.1038/nature12111 (2013).
Schmidt-Heck, W. et al. Global transcriptional response of human liver cells to ethanol stress of different strength reveals hormetic behavior. Alcohol Clin Exp Res. https://doi.org/10.1111/acer.13361 (2017).
Shepard, J. L. et al. A zebrafish bmyb mutation causes genome instability and increased cancer susceptibility. Proc Natl Acad Sci USA 102, 13194–13199, https://doi.org/10.1073/pnas.0506583102 (2005).
Horton, J. D. et al. Combined analysis of oligonucleotide microarray data from transgenic and knockout mice identifies direct SREBP target genes. Proc Natl Acad Sci USA 100, 12027–12032, https://doi.org/10.1073/pnas.1534923100 (2003).
Kohjima, M. et al. SREBP-1c, regulated by the insulin and AMPK signaling pathways, plays a role in nonalcoholic fatty liver disease. Int J Mol Med 21, 507–511 (2008).
Matsuda, M. et al. SREBP cleavage-activating protein (SCAP) is required for increased lipid synthesis in liver induced by cholesterol deprivation and insulin elevation. Genes Dev 15, 1206–1216, https://doi.org/10.1101/gad.891301 (2001).
Moon, Y. A. The SCAP/SREBP Pathway: A Mediator of Hepatic Steatosis. Endocrinol Metab (Seoul) (2017).
Martella, A. et al. Bisphenol A Induces Fatty Liver by an Endocannabinoid-Mediated Positive Feedback Loop. Endocrinology 157, 1751–1763, https://doi.org/10.1210/en.2015-1384 (2016).
Renaud, L. et al. ThePlasticizer Bisphenol A Perturbs the Hepatic Epigenome: A Systems Level Analysis of the miRNome. Genes (Basel) 8, https://doi.org/10.3390/genes8100269 (2017).
Forner-Piquer, I. et al. Dose-Specific Effects of Di-Isononyl Phthalate on the Endocannabinoid System and on Liver of Female Zebrafish. Endocrinology 158, 3462–3476, https://doi.org/10.1210/en.2017-00458 (2017).
Hay, N. & Sonenberg, N. Upstream and downstream of mTOR. Genes Dev 18, 1926–1945, https://doi.org/10.1101/gad.1212704 (2004).
Laplante, M. & Sabatini, D. M. mTOR signaling in growth control and disease. Cell 149, 274–293, https://doi.org/10.1016/j.cell.2012.03.017 (2012).
Pusapati, R. V. et al. mTORC1-Dependent Metabolic Reprogramming Underlies Escape from Glycolysis Addiction in Cancer Cells. Cancer Cell 29, 548–562, https://doi.org/10.1016/j.ccell.2016.02.018 (2016).
Catania, C., Binder, E. & Cota, D. mTORC1 signaling in energy balance and metabolic disease. Int J Obes 35, 751–761 (2011).
Williamson, D. L. et al. Altered nutrient response of mTORC1 as a result of changes in REDD1 expression: effect of obesity vs. REDD1 deficiency. Journal of Applied Physiology 117, 246 (2014).
Bartolomé, A. et al. Pancreatic β-Cell Failure Mediated by mTORC1 Hyperactivity and Autophagic Impairment. Diabetes 63, 2996–3008, https://doi.org/10.2337/db13-0970 (2014).
Blandino-Rosano, M. et al. mTORC1 signaling and regulation of pancreatic β-cell mass. Cell Cycle 11, 1892–1902, https://doi.org/10.4161/cc.20036 (2012).
Kenerson, H. L., Subramanian, S., McIntyre, R., Kazami, M. & Yeung, R. S. Livers with constitutive mTORC1 activity resist steatosis independent of feedback suppression of Akt. PLoS One 10, e0117000, https://doi.org/10.1371/journal.pone.0117000 (2015).
Peterson, T. R. et al. mTOR complex 1 regulates lipin 1 localization to control the SREBP pathway. Cell 146, 408–420, https://doi.org/10.1016/j.cell.2011.06.034 (2011).
Quinn, W. J. 3rd & Birnbaum, M. J. Distinct mTORC1 pathways for transcription and cleavage of SREBP-1c. Proc Natl Acad Sci USA 109, 15974–15975, https://doi.org/10.1073/pnas.1214113109 (2012).
Laplante, M. & Sabatini, D. M. mTOR signaling at a glance. J Cell Sci 122, 3589–3594, https://doi.org/10.1242/jcs.051011 (2009).
Harding, H. P. et al. Ppp1r15 gene knockout reveals an essential role for translation initiation factor 2 alpha (eIF2alpha) dephosphorylation in mammalian development. Proc Natl Acad Sci USA 106, 1832–1837, https://doi.org/10.1073/pnas.0809632106 (2009).
Ramakrishnan, V. M. et al. Restoration of Physiologically Responsive Low-Density Lipoprotein Receptor-Mediated Endocytosis in Genetically Deficient Induced Pluripotent Stem Cells. Sci Rep 5, 13231, https://doi.org/10.1038/srep13231 (2015).
Ghodke-Puranik, Y. et al. Lupus-Associated Functional Polymorphism in PNP Causes Cell Cycle Abnormalities and Interferon Pathway Activation in Human Immune Cells. Arthritis & Rheumatology 69, 2328–2337, https://doi.org/10.1002/art.40304 (2017).
Iezaki, T. et al. The Transcriptional Modulator Interferon-Related Developmental Regulator 1 in Osteoblasts Suppresses Bone Formation and Promotes Bone Resorption. J Bone Miner Res 31, 573–584, https://doi.org/10.1002/jbmr.2720 (2016).
Hamidi, T. et al. Nuclear protein 1 promotes pancreatic cancer development and protects cells from stress by inhibiting apoptosis. J Clin Invest 122, 2092–2103, https://doi.org/10.1172/jci60144 (2012).
Castillon, G. A., Watanabe, R., Taylor, M., Schwabe, T. M. & Riezman, H. Concentration of GPI-anchored proteins upon ER exit in yeast. Traffic 10, 186–200, https://doi.org/10.1111/j.1600-0854.2008.00857.x (2009).
Moon, Y. A., Shah, N. A., Mohapatra, S., Warrington, J. A. & Horton, J. D. Identification of a mammalian long chain fatty acyl elongase regulated by sterol regulatory element-binding proteins. J Biol Chem 276, 45358–45366, https://doi.org/10.1074/jbc.M108413200 (2001).
Lee, A. S. The ER chaperone and signaling regulator GRP78/BiP as a monitor of endoplasmic reticulum stress. Methods 35, 373–381, https://doi.org/10.1016/j.ymeth.2004.10.010 (2005).
Gupta, R. K. et al. Di-(2-ethylhexyl) phthalate and mono-(2-ethylhexyl) phthalate inhibit growth and reduce estradiol levels of antral follicles in vitro. Toxicology and applied pharmacology 242, 224–230, https://doi.org/10.1016/j.taap.2009.10.011 (2010).
Roh, J. Y., Jung, I. H., Lee, J. Y. & Choi, J. Toxic effects of di(2-ethylhexyl)phthalate on mortality, growth, reproduction and stress-related gene expression in the soil nematode Caenorhabditis elegans. Toxicology 237, 126–133, https://doi.org/10.1016/j.tox.2007.05.008 (2007).
Mahankali, M., Peng, H.-J., Cox, D. & Gomez-Cambronero, J. The mechanism of cell membrane ruffling relies on a phospholipase D2 (PLD2), GRB2 and RAC2 association. Cellular signalling 23, 1291–1298, https://doi.org/10.1016/j.cellsig.2011.03.010 (2011).
Klingenspor, M., Xu, P., Cohen, R. D., Welch, C. & Reue, K. Altered gene expression pattern in the fatty liver dystrophy mouse reveals impaired insulin-mediated cytoskeleton dynamics. J Biol Chem 274, 23078–23084 (1999).
Langner, C. A. et al. The fatty liver dystrophy (fld) mutation. A new mutant mouse with a developmental abnormality in triglyceride metabolism and associated tissue-specific defects in lipoprotein lipase and hepatic lipase activities. J Biol Chem 264, 7994–8003 (1989).
Tong, P. et al. Insulin-induced cortical actin remodeling promotes GLUT4 insertion at muscle cell membrane ruffles. J Clin Invest 108, 371–381, https://doi.org/10.1172/jci12348 (2001).
Yki-Jarvinen, H. Fat in the liver and insulin resistance. Ann Med 37, 347–356, https://doi.org/10.1080/07853890510037383 (2005).
Yki-Jarvinen, H. Non-alcoholic fatty liver disease as a cause and a consequence of metabolic syndrome. Lancet Diabetes Endocrinol 2, 901–910, https://doi.org/10.1016/s2213-8587(14)70032-4 (2014).
Lallukka, S. & Yki-Jarvinen, H. Non-alcoholic fatty liver disease and risk of type 2 diabetes. Best Pract Res Clin Endocrinol Metab 30, 385–395, https://doi.org/10.1016/j.beem.2016.06.006 (2016).
Lange, K., Brandt, U., Gartzke, J. & Bergmann, J. Action of insulin on the surface morphology of hepatocytes: role of phosphatidylinositol 3-kinase in insulin-induced shape change of microvilli. Exp Cell Res 239, 139–151, https://doi.org/10.1006/excr.1997.3894 (1998).
Lee, K. Y. et al. Bmp2 is critical for the murine uterine decidual response. Mol Cell Biol 27, 5468–5478, https://doi.org/10.1128/mcb.00342-07 (2007).
Lee, K. Y. & DeMayo, F. J. Animal models of implantation. Reproduction 128, 679–695, https://doi.org/10.1530/rep.1.00340 (2004).
Strakovsky, R. S. et al. In utero growth restriction and catch-up adipogenesis after developmental di (2-ethylhexyl) phthalate exposure cause glucose intolerance in adult male rats following a high-fat dietary challenge. J Nutr Biochem 26, 1208–1220, https://doi.org/10.1016/j.jnutbio.2015.05.012 (2015).
Carnevali, O. et al. DEHP impairs zebrafish reproduction by affecting critical factors in oogenesis. PLoS One 5, e10201, https://doi.org/10.1371/journal.pone.0010201 (2010).
Abdel-Maksoud, F. M., Leasor, K. R., Butzen, K., Braden, T. D. & Akingbemi, B. T. Prenatal Exposures of Male Rats to the Environmental Chemicals Bisphenol A and Di(2-Ethylhexyl) Phthalate Impact the Sexual Differentiation Process. Endocrinology 156, 4672–4683, https://doi.org/10.1210/en.2015-1077 (2015).
Wu, S. et al. Dynamic effect of di-2-(ethylhexyl) phthalate on testicular toxicity: epigenetic changes and their impact on gene expression. Int J Toxicol 29, 193–200, https://doi.org/10.1177/1091581809355488 (2010).
Isenberg, J. S. et al. Reversibility and persistence of di-2-ethylhexyl phthalate (DEHP)- and phenobarbital-induced hepatocellular changes in rodents. Toxicol Sci 64, 192–199 (2001).
Martinez-Arguelles, D. B., Culty, M., Zirkin, B. R. & Papadopoulos, V. In utero exposure to di-(2-ethylhexyl) phthalate decreases mineralocorticoid receptor expression in the adult testis. Endocrinology 150, 5575–5585, https://doi.org/10.1210/en.2009-0847 (2009).
Ge, R. S. et al. Stimulation of testosterone production in rat Leydig cells by aldosterone is mineralocorticoid receptor mediated. Mol Cell Endocrinol 243, 35–42, https://doi.org/10.1016/j.mce.2005.08.004 (2005).
Brun, H. P. et al. Pig Leydig cell culture: a useful in vitro test for evaluating the testicular toxicity of compounds. Toxicology and applied pharmacology 108, 307–320 (1991).
Taghizadeh, M. & Noruzinia, M. Lovastatin Reduces Stemness via Epigenetic Reprograming of BMP2 and GATA2 in Human Endometrium and Endometriosis. Cell Journal (Yakhteh) 19, 50–64 (2017).
Fu, B. et al. Epigenetic regulation of BMP2 by 1,25-dihydroxyvitamin D3 through DNA methylation and histone modification. PLoS One 8, e61423, https://doi.org/10.1371/journal.pone.0061423 (2013).
Corradetti, B. et al. Bis-(2-ethylexhyl) phthalate impairs spermatogenesis in zebrafish (Danio rerio). Reprod Biol 13, 195–202, https://doi.org/10.1016/j.repbio.2013.07.003 (2013).
Golshan, M. et al. Di-(2-ethylhexyl)-phthalate disrupts pituitary and testicular hormonal functions to reduce sperm quality in mature goldfish. Aquat Toxicol 163, 16–26, https://doi.org/10.1016/j.aquatox.2015.03.017 (2015).
Sasik, R., Woelk, C. H. & Corbeil, J. Microarray truths and consequences. J Mol Endocrinol 33, 1–9 (2004).
Cole, S. W., Galic, Z. & Zack, J. A. Controlling false-negative errors in microarray differential expression analysis: a PRIM approach. Bioinformatics 19, 1808–1816 (2003).
Andrews, S. FastQC: a quality control tool for high throughput sequence data. (2010).
Martin, M. Cutadapt removes adapter sequences from high-throughput sequencing reads. 17, https://doi.org/10.14806/ej.17.1.200 10–12 (2011).
Kim, D. et al. TopHat2: accurate alignment of transcriptomes in the presence of insertions, deletions and gene fusions. Genome Biol 14, R36, https://doi.org/10.1186/gb-2013-14-4-r36 (2013).
Anders, S., Pyl, P. T. & Huber, W. HTSeq–a Python framework to work with high-throughput sequencing data. Bioinformatics 31, 166–169, https://doi.org/10.1093/bioinformatics/btu638 (2015).
Love, M. I., Huber, W. & Anders, S. Moderated estimation of fold change and dispersion for RNA-seq data with DESeq. 2. Genome Biol 15, 550, https://doi.org/10.1186/s13059-014-0550-8 (2014).
Trapnell, C. et al. Differential gene and transcript expression analysis of RNA-seq experiments with TopHat and Cufflinks. Nat Protoc 7, 562–578, https://doi.org/10.1038/nprot.2012.016 (2012).
Eden, E., Lipson, D., Yogev, S. & Yakhini, Z. Discovering motifs in ranked lists of DNA sequences. PLoS Comput Biol 3, e39, https://doi.org/10.1371/journal.pcbi.0030039 (2007).
Supek, F., Bošnjak, M., Škunca, N. & Šmuc, T. REVIGO Summarizes and Visualizes Long Lists of Gene Ontology Terms. PLOS ONE 6, e21800, https://doi.org/10.1371/journal.pone.0021800 (2011).
Chen, J., Xu, H., Aronow, B. J. & Jegga, A. G. Improved human disease candidate gene prioritization using mouse phenotype. BMC Bioinformatics 8, 392, https://doi.org/10.1186/1471-2105-8-392 (2007).
Chen, J., Aronow, B. J. & Jegga, A. G. Disease candidate gene identification and prioritization using protein interaction networks. BMC Bioinformatics 10, 73, https://doi.org/10.1186/1471-2105-10-73 (2009).
Chen, J., Bardes, E. E., Aronow, B. J. & Jegga, A. G. ToppGene Suite for gene list enrichment analysis and candidate gene prioritization. Nucleic Acids Res 37, W305–311, https://doi.org/10.1093/nar/gkp427 (2009).
Acknowledgements
We thank Drs. Bethany J. Wolf, Jeremy L. Barth and Russell A. Norris for useful discussions. We thank Dr. Roman Sasik and Dr. E.S. Hazard for discussions on the bioinformatics analyses. GH acknowledges funding from SC EPSCoR and start-up funding from College of Medicine at the Medical University of South Carolina.
Author information
Authors and Affiliations
Contributions
M.H. and G.H. performed the experiments reported here, contributed to the scientific direction of this study, and prepared the manuscript, all under the guidance of G.H., who originally conceived the study. M.H., W.D.S., L.R., O.C. and G.H. performed data analyses. All authors, reviewed and edited the manuscript.
Corresponding author
Ethics declarations
Competing Interests
The authors declare that they have no competing interests.
Additional information
Publisher's note: Springer Nature remains neutral with regard to jurisdictional claims in published maps and institutional affiliations.
Electronic supplementary material
Rights and permissions
Open Access This article is licensed under a Creative Commons Attribution 4.0 International License, which permits use, sharing, adaptation, distribution and reproduction in any medium or format, as long as you give appropriate credit to the original author(s) and the source, provide a link to the Creative Commons license, and indicate if changes were made. The images or other third party material in this article are included in the article’s Creative Commons license, unless indicated otherwise in a credit line to the material. If material is not included in the article’s Creative Commons license and your intended use is not permitted by statutory regulation or exceeds the permitted use, you will need to obtain permission directly from the copyright holder. To view a copy of this license, visit http://creativecommons.org/licenses/by/4.0/.
About this article
Cite this article
Huff, M., da Silveira, W.A., Carnevali, O. et al. Systems Analysis of the Liver Transcriptome in Adult Male Zebrafish Exposed to the Plasticizer (2-Ethylhexyl) Phthalate (DEHP). Sci Rep 8, 2118 (2018). https://doi.org/10.1038/s41598-018-20266-8
Received:
Accepted:
Published:
Version of record:
DOI: https://doi.org/10.1038/s41598-018-20266-8
This article is cited by
-
Investigating the Possible Human Health Risks Associated with Bioallethrin
Exposure and Health (2025)
-
A Systems Biology Approach Reveals the Endocrine Disrupting Potential of Aflatoxin B1
Exposure and Health (2024)
-
Investigating the effects of chronic low-dose radiation exposure in the liver of a hypothermic zebrafish model
Scientific Reports (2023)
-
A Concise Review on the Synthesis, and Characterization of the Pyrolytic Lignocellulosic Biomass for Oil, Char and Gas Production: Recent Advances and its Environmental Application
Chemistry Africa (2023)
-
Anti-masculinization induced by aromatase inhibitors in adult female zebrafish
BMC Genomics (2020)






