Abstract
Hutchinson–Gilfor progeria syndrome (HGPS) is caused by a mutation in Lamin A resulting in the production of a protein called progerin. The accumulation of progerin induces inflammation, cellular senescence and activation of the P53 pathway. In this study, through public dataset analysis, we identified Syntaxin Binding Protein 5 (STXBP5) as an influencing factor of progerin expression. STXBP5 overexpression accelerated the onset of senescence, while STXBP5 deletion suppressed progerin expression, delayed senility, and decreased the expression of senescence-related factors. STXBP5 and progerin have synergistic effects and a protein-protein interaction. Through bioinformatics analysis, we found that STXBP5 affects ageing-related signalling pathways such as the mitogen-activated protein kinase (MAPK) pathway, the hippo pathway and the interleukin 17 (IL17) signalling pathway in progerin-expressing cells. In addition, STXBP5 overexpression induced changes in transposable elements (TEs), such as the human endogenous retrovirus H internal coding sequence (HERVH-int) changes. Our protein coimmunoprecipitation (Co-IP) results indicated that STXBP5 bound directly to progerin. Therefore, decreasing STXBP5 expression is a potential new therapeutic strategy for treating ageing-related phenotypes in patients with HGPS.
Similar content being viewed by others
Introduction
Hutchinson-Gilford progeria syndrome (HGPS) was first described by Drs. Jona in 18861. HGPS, also known as progerin, is caused by incorrect splicing of the Lamin A (LMNA) gene. Alternative splicing of the LMNA gene results in the production of lamin A and lamin C, which are inner nuclear membrane proteins. Lamin A is synthesized as a precursor called prelamin A2. Prelamin A is posttranslationally processed to produce the 646-amino acid lamin A protein. However, in individuals with HGPS, the coding sequence (CDS) of progerin is mutated at exon 11 (c.1824C>T), resulting in an alternative splicing event that in turn results in the deletion of 50 amino acids from the C-terminus of prelamin A. This mutation prevents the cleavage of progerin by the protease Zmpste24, leading to permanent farnesylation of progerin3. Specifically, the accumulation of progerin causes defects in nuclear morphology, loss of protein homeostasis, increased DNA repair activity, telomere shortening, and chromatin disorganization, all of which limit the cellular proliferative capacity of cells4. The treatments for HGPS are limited. Lonafarnib, a farnesyltransferase inhibitor, is the only FDA-approved drug that targets and inhibits the expression of progerin5,6. Thus, more efforts are needed to identify regulators that suppress the production of progerin.
A screen of a human genome-wide ORFeome library, revealed that 225 proteins specifically interact with progerin, most of these proteins are located on the nuclear membrane (89%), whereas only half of the Lamin A specific binding proteins aggregate at this location. The progerin-specific interacting proteins exhibited enrichment in the ontological terms soluble N-ethylmaleimide-sensitive factor attachment protein receptor (SNARE) activity, vesicle-mediated transport and membrane organization7. However, the SNARE-related genes that affect progerin production are unclear.
On this basis, we combined an analysis of a published RNA sequencing (RNA-seq) database with a small-scale short hairpin RNA (shRNA) screen and identified Syntaxin-binding protein 5 (STXBP5) as a potential regulatory factor for progerin. STXBP5 encodes tomosyn-1 which contains WD40 repeats (constituting \(\sim\)90% of the total protein sequence) at the N-terminus and an R-SNARE-like motif at the C-terminus associated with exocytosis and the actin cytoskeleton8,9. The SNARE complex is a parallel four-helical bundle comprising vesicle associated membrane protein 2 (VAMP2/synaptobrevin2), syntaxin-1, and synaptosome associated protein 25 (SNAP25), and is essential for membrane fusion and exocytosis. Previous studies have shown that although VAMP-2-null mice die immediately after birth, VAMP-2-heterozygous-null mice exhibit improved motor coordination10,11.
STXBP5L is associated with senescence in skin ageing, as indicated by the results of a genome-wide association study (GWAS) of 502 middle-aged French Caucasian women12. Additionally, mouse STXBP5 and STXBP5L have highly similar amino acid sequences in the N-terminal WD40 domain and C-terminal coiled-coil domain13. However, high STXBP5 expression has been shown to inhibit cell proliferation, migration, invasion, and apoptosis in vitro. Conversely, STXBP5 depletion exhibited the opposite effects14. In addition, research on STXBP5 has been limited and the roles of this protein in senescence and progerin production remain unclear. On the basis of these observations, we hypothesized that STXBP5 may play a role in cellular senescence.
Endogenous retroviruses (ERVs) are a type of transposable element (TE), which constitute more than 50% of the mammalian genome15. The expression of the Human endogenous retrovirus K internal coding sequence (HERVK-int) was upregulated in human mesenchymal progenitor cells (hMPs) from individuals with HGPS, whereas the knockdown of HERVK alleviated premature senescence. HERVK induces cellular senescence and inflammation by activating the cGAS-STING pathway. Moreover, HERVK retrovirus-like particles (RVLPs) released by senescent cells can effectively transmit senescence signals between organs, tissues, and cells through paracrine mediation and amplify these signals, ultimately causing ageing in young cells due to infection with HERVK RVLPs16. Therefore, whether STXBP5 affects HERV needs further exploration.
In this study, we focused on the relationship between STXBP5 and progerin. We used HEK293 cells expressing progerin as a cell model of premature ageing17,18. Through analysis of published RNA-seq databases, we identified STXBP5 and STXBP6 as potential regulators of senescence. Next, through quantitative PCR (qPCR) and western blot analysis, we found that, compared with STXBP6, STXBP5 significant impacted progerin and lamin A expression. The overexpression of STXBP5 promoted the expression of progerin and other senescence-related genes, whereas the depletion of STXBP5 reduced cellular senescence and progerin expression. Moreover, differences in TEs were observed when STXBP5 was overexpressed or depleted. In particular, the overexpression of STXBP5 caused the upregulation of HERVH-int. Importantly, STXBP5 directly interacted with progerin but not lamin A. Therefore, our findings identify STXBP5 as a new regulator of progerin and suggest that it may be a therapeutic target for HGPS.
Results
Analysis of a public RNA-seq database reveals SNARE-related genes
The microarray datasets in the GSE124197 series from the Gene Expression Omnibus (GEO) database were used to explore the relationship of SNARE genes expression with cellular senescence. The RNA-seq datasets SRR12571125 (GSM4762258), SRR12571126 (GSM4762259) and SRR12571127 (GSM4762260) contained data for late human primary hepatocytes (hHEPs) cells (collected on day 9). SRR12571128 (GSM4762261), SRR12571129 (GSM4762262) and SRR2571130 (GSM4762263) contained data for late hHEPs cells treated with the KAT7 inhibitor WM-3835. KAT7 is considered as a positive regulator of cellular senescence, and knockdown of KAT7 is a strategy for delaying cellular senescence and extending the life span in vivo19. SRR12571119 (GSM4762252), SRR12571120 (GSM4762253) and SRR12571121 (GSM4762254) contained data for early hHEPs (collected on day 4). We analysed the datasets with the R package Deseq2. The cut-off criteria were p-adj < 0.05 and |log2 FC| > 1. We identified 1379 upregulated genes and 520 downregulated genes in late hHEPs compared with early hHEPs, with STXBP5 and STXBP6, related to the SNARE complex20,21, among the upregulated genes(Fig. 1A). In contrast, 662 upregulated genes and 1882 downregulated genes were identified in WM-3835-treated late hHEPs (compared with untreated late hHEPs), as shown in Fig. 1B, with STXBP5 and STXBP6 among the downregulated genes. In addition, WM-3835 treatment reversed the changes in the expression of 65.4% (902 of 1379) of the differentially expressed genes (DEGs) in late hHEPs compared with early hHEPs (Fig. 1C). These results suggest that STXBP5 or STXBP6 may be a risk factors for senescence.
The SNARE proteins STXBP5 and STXBP6 were identified through analysis of public datasets. Volcano plots showing the genetic differences between early hHEPs and late hHEPs (A), and between WM 3835 treated late hHEPs and late hHEPs (B). (C) Venn diagram showing the overlap between the upregulated and downregulated genes in early hHEPs and WM 3835-treated late hHEPs compared with late hHEPs, as determined by RNA-seq analysis. STXBP5 and STXBP6 are marked with arrows.
STXBP5 regulated progerin expression. (A) Overexpression of lamin A and progerin via the pCAG-3HA plasmid. HA-tagged lamin A and HA-tagged progerin were detected with an anti-HA antibody. HEK293 wild-type (WT) cells was transfected with the empty vector pCAG-3HA were used as the control group (Ctrl OE). The data were normalized to \(\beta\)-Actin. (B) Overexpression of HA-Lamin A in the HEK293 cell line increased the lamin A transcript levels. Expression of HA-Progerin in the HEK293 cell line increased the lamin A and progerin transcript levels. Lamin A and progerin transcript levels were measured via qRT-PCR. (C) HA-progerin-expressing HEK293 cells were treated with STXBP5 sh1 or STXBP5 sh2 for the knockdown of STXBP5 or with shLuci as the control shRNA. Lamin A, progerin and STXBP5 transcript levels were measured via qRT-PCR. (D) Western blots revealed that the knockdown of STXBP5 led to reductions in the HA-tagged progerin protein level, and the bar graph shows the changes in HA-tagged progerin expression in three independent experiments. The orange arrowheads indicate progerin and Lamin A bands. The data are presented as the means ± SEMs. Comparisons were performed with two-way ANOVA (B, C) or one way ANOVA (D) with the Brown-Forsythe test for multiple comparisons. ns, p > 0.05; *, p < 0.05; **, p < 0.01; ***, p < 0.001; ****, p < 0.0001.
STXBP5 but not STXBP6 impacts the expression of progerin
Because progerin is not expressed in HEK293 cells, to gain insight into how STXBP5 and/or STXBP6 influence progerin expression, a Lamin A sequence containing intron 11 (I11) and the c.1824C>T mutation in exon 11 (E11), was inserted into the pCAG-3HA plasmid to overexpress progerin, and progerin was confirmed by sequencing (Supplementary Figure 1C). If aberrant splicing occurs, progerin is expressed. If the site is not mutated detected, Lamin A is expressed. In addition, we also overexpressed lamin A in HEK293 cells. The abundances of progerin and lamin A were evaluated by HA-tagging of these proteins, as shown in Fig. 2A. The qPCR results confirmed that the mRNA expression of both progerin and lamin A was significantly upregulated (Fig. 2B). Following the knockdown of STXBP5 with STXBP5 sh1 and STXBP5 sh2 in HA-expressing HEK293 cells (Supplementary Fig. 2A), the qPCR results revealed decreased expression of progerin and lamin A (Fig. 2C), moreover, level of the HA-tagged progerin was decreased (Fig. 2D). However, the knockdown of STXBP6 did not affect the level of the HA-tagged progerin protein or progerin mRNA level (Supplementary Fig. 1A, B). These results demonstrated that STXBP5 is a potential regulator of progerin expression, whereas STXBP6 is not.
STXBP5 positively regulates the progerin protein levels and cellular senescence
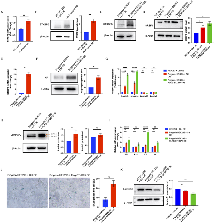
Based on the above results, we speculate that the expression of STXBP5 in HA-progerin-expressing HEK293 cells is affected by progerin. As shown in Fig. 3A, B, the expression of STXBP5 was greater in HA-progerin-expressing HEK293 cells than in empty vector-expressing HEK293 cells. To explore the function of STXBP5, we constructed an STXBP5 over-vector-FLAG plasmid for STXBP5 overexpression and then transfected HA-progerin-expressing HEK293 cells with this plasmid. The protein and mRNA expression levels of STXBP5 were then measured (Fig. 3C, E). The western blot results revealed that progerin was significantly upregulated in the FLAG-STXBP5 OE group (Fig. 3F), and the qPCR results revealed that the mRNA levels of the ageing markers lamin A/C, progerin, P53, P21, P16, IL6 and IL8 were increased, whereas the mRNA level of Lamin B1 was decreased (Fig. 3G, I, Supplementary Fig. 2B), moreover, the protein level of Lamin B1 was decreased (Fig. 3K)  22,23,24,25,26,27. The mutation (c.1824C>T, p.G608G) in exon 11 of Lamin A activates a cryptic donor splice site that is regulated mainly by the serine-arginine-rich splicing factor 1 (SRSF-1), which causes the deletion of 150 nucleotides of exon 11 in prelamin A 28. Interestingly, SRSF1 and Lamin A were upregulated in the FLAG-STXBP5 OE group compared with the progerin-expressing HEK293 control OE group (Fig. 3D, H). In addition, the overexpression of STXBP5 also promoted the early onset of senescence in HA-progerin-expressing cells, as shown by the increased senescence-associated \(\beta\)-galactosidase (SA-\(\beta\)-gal) staining (Fig. 3J). These results indicated that STXBP5 activated the expression of progerin at the transcriptional and translational levels and promoted cell senescence.
Stable knockdown of STXBP5 decreases the progerin transcription and translation, reducing cellular senescence
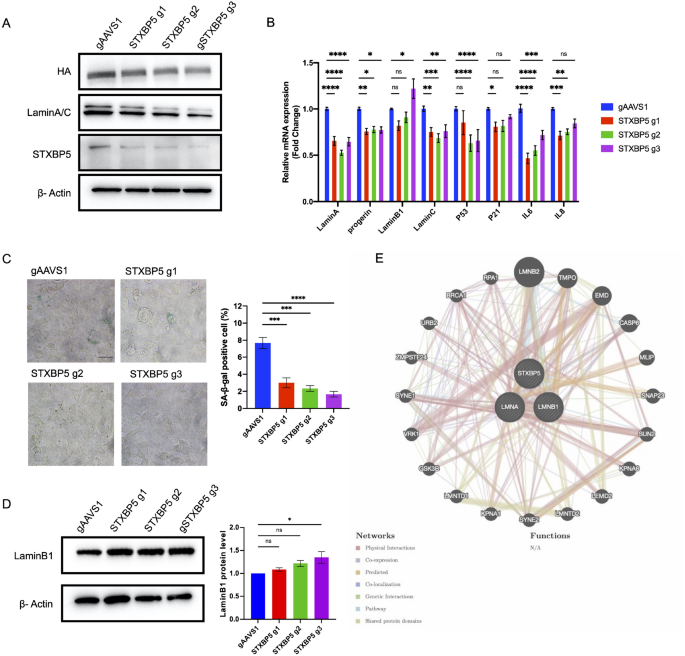
Since overexpressed STXBP5 stimulated the expression of progerin, we next sought to examine whether stable knockdown of STXBP5 reduced progerin expression. For this purpose, HA-progerin-expressing HEK293 cells were treated with three guide RNAs (gRNAs) from the CRISPR-Cas9 library against STXBP5 for stable knockdown29. The gRNA-mediated decrease in STXBP5 expression, as confirmed by western blot analysis, resulted in decreased expression of lamin A/C and HA-tagged progerin (Fig. 4A), increased expression of Lamin B1 (Fig. 4D). The mRNA expression level of STXBP5, progerin, lamin A, lamin C, P53, P21, P16, IL6 and IL8 were lower in HA-progerin-expressing HEK293 cells than in gAAVS1-transfected cells (as a control group), but lamin B1 was increased in STXBP5 g3 (gRNA 3 of STXBP5)-infected cells (Fig. 4B, Supplementary Fig. 2C). In addition, the percentage of SA-\(\beta\)-Gal-positive cells was lower when STXBP5 was knocked down (Fig.  4C). Considering the above results, genes-genes interaction networks among STXBP5, LMNA, and LMNB1 were constructed via the online analysis tool GENEMANIA (https://genemania.org) (Fig.  4E). These findings indicate that STXBP5 and LMNA interact at the gene level. On the basis of these findings, we hypothesized that STXBP5 and progerin may interact.
Influence of STXBP5 overexpression on HA-progerin expression in HEK293 cells. (A) qRT-PCR revealed that the STXBP5 transcript level was increased in HA-progerin-expressing HEK293 cells. The empty vector was transfected into WT HEK293 cells as a control. (B) Western blot analysis revealed that, compared with that in control OE cells, the translation of STXBP5 was increased in HA-progerin-expressing HEK293 cells. The translation of STXBP5 was evaluated with an anti-STXBP5 antibody, with normalized to \(\beta\)-Actin expression. (C) An anti-STXBP5 antibody was used to quantify STXBP5 overexpression in HA-progerin-expressing HEK293 cells. The data were normalized to \(\beta\)-Actin antibody expression. (D) Protein level of SRSF1 were measured by anti-SRSF1 antibody respectively, then graphed. (E) qRT-PCR revealed that the level of STXBP5 was increased in HEK293 cells overexpressing HA-progerin + FLAG-STXBP5, Over-vector-FLAG was transfected into HA-progerin-expressing HEK293 cells as the control OE condition. (F) The level of HA-tagged progerin was measured by western blotting with an anti-HA antibody. (H) The LaminA/C expression level was measured by western blotting with an anti-Lamin A/C antibody, and a graph was generated. (G, I) The mRNA expression levels of LaminA, progerin, LaminB1, LaminC, P53, P21, IL6 and IL8 in HA-progerin + FLAG-STXBP5 OE HEK293 cells were measured via qRT-PCR. (J) Summary of the quantification of SA-\(\beta\)-gal staining in STXBP5-transfected progerin-HA-expressing HEK293 cells from three independent experiments. Scale bars, 50\(\mu\)m. (K) Protein expression was analyse via western blotting with an anti-Lamin B1 antibody. \(\beta\)-Actin was used as a loading control. The orange arrowheads indicate the Lamin A and Lamin C bands. The data are presented as the means ± SEMs. Comparisons were performed with one way ANOVA (D, K) or two-way ANOVA (G, I) with Brown-Forsythe test for multiple comparisons. two-tailed Student’s t test (A, B, E, F, H, J). ns, p > 0.05; *, p < 0.05; **, p < 0.01; ***, p < 0.001; ****, p < 0.0001.
STXBP5 interacts with progerin
To test our hypothesis, we overexpressed FLAG-tagged STXBP5 and performed coimmunoprecipitated (Co-IP) for HA-tagged progerin in HEK293T cells. Immunoblot analysis revealed that HA-progerin could be detected on FLAG-protein beads conjugated to STXBP5 (Fig. 5A). However, no interaction between HA-tagged Lamin A and FLAG-tagged STXBP5 was detected in HEK293T cells (Fig.  5B). These results indicate that STXBP5 promotes senescence by interacting with progerin but not with lamin A.
Bioinformatics analysis based on STXBP5 in progerin-expressing cells
To gain insight into the functions of the identified genes related to STXBP5 and progerin, HA-progerin-expressing HEK293 cells transfection of over-vector-FLAG (control for STXBP5 OE) or over-vector-FLAG-STXBP5 ( STXBP5 OE), infection of gAAVS1 (control for the gRNA) or gSTXBP5 (gRNA of STXBP5) were used to perform RNA-seq analysis to obtain gene expression profiles for comparison with the profile of HA-progerin-expressing HEK293 cells. Kyoto Encyclopedia of Genes and Genomes (KEGG) analysis revealed that the upregulated DEGs in the STXBP5 OE cells exhibited enrichment in the terms mitogen-activated protein kinase (MAPK) signalling pathway, the Hippo signalling pathway and restricted SMAD protein phosphorylation (Fig.  6A), whereas the cAMP signalling pathway and ECM-receptor interaction were enriched in the downregulated DEGs (Figure 6B). Gene Ontology (GO) term and pathway enrichment revealed that the immune response, inflammatory response and interleukin 17 (IL17) signalling pathway were suppressed upon STXBP5 silencing in HA-progerin-expressing HEK293 cells, but the regulation of small GTPase mediated signal transduction, cell-cell adhesion and steroid biosynthesis were activated (Fig.  6C,D).
Heatmap analysis of senescence-associated secretory phenotype (SASP)-related genes from GeneCards (https://genecards.org) revealed altered expression of 68 genes including LMNA upregulation and LMNB1 downregulation, in STXBP5 OE cells (Fig. 6E). These findings were also validated by the qPCR results described above (Fig. 3F). In the SASP pathway from the Reactome pathway database (https://reactome.org), RPS6KA2, MAPK3, CDK2, UBC, and UBB were downregulated but NFKB1 and ANAPC1 were upregulated in the STXBP5 OE group compared with the control group, consistent with the expression of these genes in senescent cellular phenotypes 30,31,32,33,34,35,36 (Fig.  6F) and the \(\beta\)-Gal staining results described above (Fig.  4C). The differences in the expression of SASP-related genes between the gSTXBP5 group and the gAAVS1 group are shown in Fig.  6G. Analysis of the SASP pathway from the Reactome pathways databas releveled that the expression of CDK6, ANAPC1, EHMT1, UBA52, RPS27A and UBE2C was increased, although that of ANAPC7, UBB and ANAPC11 was not 33,37,38 (Fig.  6H). Additionally, both overexpression and knockdown of STXBP5 caused changes in TEs (Fig.  6I, J). In particular, HERVH-int was significantly upregulated in the STXBP5 OE group (Fig. 6I).
Stable knockdown of STXBP5 altered the expression of progerin and other senescence-associated genes. (A–D) HA-progerin-expressing HEK293 cells were transfected with one of three STXBP5 guide RNAs (STXBP5 guide1, STXBP5 guide2 or STXBP5 guide3) or a control guide RNA (gAAVS1) and selected with puromycin for 3 days to obtain a cell line with stable knockdown. (A) Western blotting was performed with an anti-HA antibody for HA-tagged progerin expression, with an anti-LaminA/C antibody and with an anti-STXBP5 antibody. \(\beta\)-Actin was used as a loading control. (B) The mRNA expression levels of Lamin A, progerin, Lamin B1, Lamin C, P53, P21, IL6 and IL8 in HA-progerin-expressing HEK293 cells transfected with STXBP5-specific guide RNAs were measured via qRT-PCR. (C) Representative images of SA-\(\beta\)-gal staining from three independent experiments. Scale bars, 50\(\mu\)m. (D) The Lamin B1 expression level was measured woth anti-Lamin B1 antibody, and a graph was generated. (E) Gene-gene interaction network among STXBP5, LMNA and LMNB1. The data are presented as the means ± SEMs. Comparisons were performed with two-way ANOVA (B) or one-way ANOVA (C,D) with the Brown–Forsythe test for multiple comparisons. ns, p > 0.05; *, p < 0.05; **, p < 0.01; ***, p < 0.001; ****, p < 0.0001.
Interaction between STXBP5 and progerin or LaminA. (A) Progerin-pCAG-3HA was coimmunoprecipitated from HEK293T cells transfected with STXBP5-over-vector-FLAG or over-vector-FLAG (empty vector), containing only the FLAG tag. Transfection was followed by immunoprecipitation with anti-FLAG beads and immunoblotting with antibodies against HA and STXBP5. (B) LaminA-pCAG-3HA was coimmunoprecipitated from HEK293T cells transfected with STXBP5-over-vector-FLAG or over-vector-FLAG, containing only the FLAG tag. Transfection was followed by immunoprecipitation with anti-FLAG beads and immunoblotting with antibodies against HA and STXBP5.
RNA-seq analysis of the effects of STXBP5 knockdown or overexpression on HA-progerin-expressing HEK293 cells. The upregulated (A) or downregulated (B) DEGs in HA-progerin-expressing HEK293 cells overexpressing STXBP5 (relative to those overexpressing the empty vector) were identified through KEGG analysis. The upregulated (C) or downregulated (D) DEGs in the gSTXBP5 (STXBP5 guide3) group compared with the gAAVS1 group of HA-progerin-expressing HEK293 cells were identified through GO term and KEGG pathway enrichment analysis. (E,F) Heatmap of SASP related genes and SASP pathway genes that were differentially expressed between empty vector-overexpressing and STXBP5 overexpressing HA-progerin-expressing HEK293 cells. (G,H) Heatmap of SASP-related genes and SASP pathway genes differentially expressed between the gAAVS1 and gSTXBP5 groups of HA-progerin-expressing HEK293 cells. Red indicates genes that behaved differently than expected. Heatmaps were created with ggplot2 (version: 3.4.4, https://cran.r-project.org/web/packages/ggplot2). In all heatmaps, the p-value < 0.05; genes are represented in columns and technical replicates are represented in rows; the colour intensity of the Z-score column represents higher (red) to lower (blue) expression. (I) Scatter plot of TE expression in the STXBP5 OE and (J) gSTXBP5 groups. The coloured dots indicate TEs whose expression changed significantly (adjusted p-value < 0.05). In all the bubble charts, the dot colour indicates the level of statistical significance (-log10 (p-value)) and the dot size indicates the number of genes in the corresponding GO or KEGG term.
Discussion
Progerin is risk factor for HGPS. Research on this genetic disease is increasing. Our results provide new insights for ameliorating the phenotype related to progerin expression, thereby supporting a potential gene therapy strategy. Previous studies have shown that various genes, such as KAT7, SRSF3, P53 and PML2, directly or indirectly affect the progression of HGPS19,39,40,41. Gene therapies provide multiple possible therapeutic strategies for HGPS.
STXBP5 is associated with various diseases and pathological conditions, including venous thromboembolism, von Willebrand disease and cardiovascular diseases, most of which are most related to von Willebrand factor (VWF)21,42,43. In addition, the most common cause of death in children with HGPS is cardiovascular disease, which is thought to be caused by the impairment of arterial smooth muscle cells 44,45,46. However, the role of STXBP5 in HGPS remains unclear.
On the basis of public database analysis, we found that STXBP5 is a potential ageing-related gene. Through subsequent experimental verification, we found that compared with that in empty vector-transfected of HEK293 cells, the expression of STXBP5 was upregulated in our progerin-expressing cell model. Furthermore, when we overexpressed STXBP5, progerin expression significantly increased. Knockdown of STXBP5 resulted in a decrease in progerin expression. In conclusion, we discovered that the overexpression or knockdown of STXBP5 resulted in the same trend in the expression of progerin, indicating that STXBP5 may have a cooperative effect on progerin transcription and translation.
A previous study proposed that an antisense oligonucleotide (ASO), i.e., SRP-2001, targeted LMNA containing the p.G608G mutation to inhibit the production of progerin, promote cell growth and activate Lamin B1 expression47. To further elucidate the impact of changes in STXBP5 expression on progerin expression, Co-IP analysis were performed to detect the relationship between STXBP5 and LaminA/progerin. Our results demonstrated that STXBP5 participates in a protein-protein interaction with progerin, but not with lamin A. The final step of autophagy is mediated by SNARE proteins, which facilitate the fusion of autophagosomes with lysosomes 48. Therefore, we speculate that STXBP5 induces the degradation of the progerin protein through the autophagy pathway via SNAREs 49,50. At the transcriptional level, we measured the expression of the cellular senescence-related genes P53, P21, IL6, IL8, and Lamin B1. Activation of the P53 signalling can cause early termination of DNA replication and premature ageing symptoms 22,23. The most prominent feature of cellular senescence is the stabilization of proliferation arrest mediated by the tumour suppressors TP53 and CDKN2A/p16, as well as their downstream effectors CDKN1A/p21 and the retinoblastoma-1 (RB1) family proteins 51. Cellular senescence is associated with an inflammatory response, which involves proteins such as IL-6 and IL-8 24. Progerin was found to lead to the upregulation of the corresponding genes in skin-derived precursor stem cells (SKPs) from patients with HGPS 25. Moreover, the silencing of Lamin B1 causes premature ageing 26,27. Our results revealed that modulating the expression of STXBP5 could regulate the expression of P53, P21, P16, IL6, IL8, and Lamin B1, thereby affecting progerin expression.
Senescence causes changes in many signalling pathways 52. We further explored pathway enrichment following STXBP5 overexpression in HA-progerin-expressing HEK293 cells. Our results suggested that the overexpression of STXBP5 activated multiple signalling pathways associated with ageing, such as MAPK, hippo signalling and restricted SMAD protein phosphorylation 53,54,55,56, thereby accelerating cellular senescence in patients with HGPS. Stable knockdown of STXBP5 leads to a suppression of the IL17 signalling pathway and the immune response, and inhibition of these pathways alleviates senescence57,58,59, whereas small GTPases are upregulated upon silencing of STXBP5 silence 60. In addition, the changes in the expression of SASP-related genes, such as LMNA, NF\(\kappa\)B and Lamin B1, after STXBP5 overexpression were characteristic of the senescence phenotype.
ERVs are biomarkers of ageing, and affect various ageing-related diseases 61,62,63. HERVH is a crucial factor for pluripotency, and is a long noncoding RNA (lncRNA), an enhancers, and a marker of topologically associating domains (TADs) 64. However, the other functions of HERVH need to be explored. Our study demonstrated that the overexpression or knockdown of STXBP5 in HA-progerin-expressing HEK293 cells caused changes in TEs. Notably, the most significant activation of HERVH-int was obversed in the STXBP5 OE group. Overall, these findings indicate that STXBP5 may be an effective pathway by which HERVH-int affects ageing.
On the basis of the above results, we will continue our studies by verifying whether the expression of STXBP5 affects the lifespan and ageing phenotype of HGPS mice or cells from HGPS patients, with a particular focus on whether the knockout or knockdown of STXBP5 delays the ageing and increases the lifespan of HGPS patients. In conclusion, our research provides a new gene target for the treatment of HGPS and a new possibility for gene therapy for HGPS. We will continue to focus on providing possibilities for the treatment and increasing the life span of HGPS patients.
Methods
Cell culture
HEK293 and HEK293T cells were purchased from the National Collection of Authenticated Cell Cultures (SCSP-5209, SCSP-502, Shanghai, China) and cultured in Dulbecco’s modified Eagle’s medium (SH30243.01, HyClone, MA, USA) supplemented with 10% foetal bovine serum (40130ES76, Yeasen, Shanghai, China), 2 mM L-glutamine (G0200, Solarbio, Peking, China) and 1% penicillin-streptomycin (P1400, Solarbio, Peking, China) at 37 \(^\circ\)C in a cell incubator containing 5% CO\(_2\) for 3 days. Trypsin-ethylenediaminetetraacetic acid (EDTA; 0.25%; 25200-072, Gibco, MA, USA) was used to passage the HEK293 and HEK293T cells at a ratio of 1/3 at 90% confluence.
Western blot analysis
Total protein lysates were obtained with RIPA buffer (PS0013, Leagene, Peking, China) supplemented with protease inhibitor cocktail (P0100, Solarbio, Peking, China). Total protein was separated by sodium dodecyl sulfate–polyacrylamide gel electrophoresis (P0015, Beyotime, Shanghai, China) and transferred onto polyvinylidene difluoride (PVDF) membranes (10600023, GE Healthcare Life Sciences, MA, USA). Afterwards, the membranes were blocked in 5% nonfat milk (232100, BD, NJ, USA) for 2 h at room temperature and cut according to the molecular weight of the protein of interest, then incubated with primary antibodies against Lamin A/C (10298-1-AP, Proteintech, Wuhan, China), HA (30701ES60, Yeasen, Shanghai, China), FLAG (F1804, Sigma, MO, USA), STXBP5 (24512-1-AP, Proteintech, Wuhan, China), Lamin B1 (12987-1-AP, Proteintech, Wuhan, China), SRSF1 (sc-33652, Santa Cruz, CA, USA) and \(\beta\)-actin (AC026, ABclonal, Wuhan, China) overnight at 4 \(^\circ\)C. The second day, the membranes were incubated with the corresponding secondary antibodies for 1h at room temperature. The protein bands were visualized with enhanced chemiluminescence (ECL) solution (WBKLS0500, Millipore, MA, USA). The experiment was repeated three times.
RNA extraction and quantitative real-time PCR (qRT–PCR) analysis
Total RNA was extracted from HEK293 cells with RNAiso Plus (9109, TaKaRa, Dalian, China), after which DNase I RNase Free (EN0521, Thermo Scientific, MA, USA) was used to remove DNA. Reverse transcription was performed with a Hifair III 1st Strand cDNA Synthesis Kit (11139ES60, Yeasen, Shanghai, China). qRT–PCR was performed with Hieff qPCR SYBR Green Master Mix (11201ES08, Yeasen, Shanghai, China) and a CFX384 Touch Real-Time PCR Detection System (1855484, Bio-Rad, CA, USA). The sequences of the primers used for qRT–PCR analysis are listed in Table S2 in the supplementary material.
Co-immunoprecipitation (Co-IP)
Co-IP was performed as previously reported 65. HEK293T cells coexpressing HA-tagged progerin and Flag-tagged STXBP5 or over-vector-FLAG (empty vector), HA-tagged Lamin A and Flag-tagged STXBP5 or over-vector-FLAG (empty vector) were washed three times. Then, the cells were harvested and lysed with lysis buffer (20 mM Tris [pH = 7.5], 150 mM NaCl, 20 mM KCl, 1.5 mM MgCl\(_{2}\), 1% glycine, 0.5% Triton X-100) supplemented with a protease inhibitor (PMSF). The cell lysates were incubated with precleared protein A magnetic beads (L00273, GenScript, China) for 1 h to remove background. Afterwards, each supernatant was transferred into a tube containing washed anti-FLAG magnetic beads (b26202, Bimake, TX, USA), and incubated at 4 \(^\circ\)C overnight. The following day, the anti-FLAG magnetic beads were washed three times with lysis buffer and twice with wash buffer (50 mM Tris [pH = 8.0], 300 mM NaCl, 1 mM EDTA, and 1% Triton X-100). The protein samples were boiled with elution buffer (50 mM Tris [pH 8.0], 1 mM EDTA, 300 mM NaCl, and 1% TritonX-100) and 5X loading buffer for separation of proteins by 10% SDS-PAGE.
Construction of plasmids and establishment of an overexpression cell line
The full-length CDS of lamin A was amplified with the forward primer (F1) 5’-ATGGAGACCCCGTCCCAGCG-3’ and the reverse primer (R1) 5’-TTACATGATGCTGCAGTTCTGGGGG-3’ from the corresponding human complementary DNA (cDNA) and was then inserted into the pCAG-3HA vector. The pCAG-3HA vector encoding progerin was constructed via by three step PCR. First, exon 1 (E1) was amplified from the human \(\Delta\)E11 from cDNA sequence containing the c.1824C>T mutation with F1 and the reverse primer 5’- GAGATGGGTCCaCCCACCTGGGCTCCTGAGCCGCTGGCAG-3’. Next, the sequence containing intron 11(I11) to E12 was amplified from human genomic DNA with the forward primer 5’-CTGCCAGCGGCTCAGGAGCCCAGGTGGGtGGACCCATCTC-3’ and R1. Finally, the templates generated in step 1 (E1 to \(\Delta\)E11) and step 2 (I11 to E12) were overlapped by amplification with F1 and R1. The full-length CDS of STXBP5 was amplified from human cDNA with the forward primer 5’-ATGAGGAAATTCAACATCAGGAAGGT-3’ and the reverse primer 5’-TCAGAACTGGTACCACTTCTTATCTT-3’, and was then inserted into the over vector-FLAG vector. HEK293 cells were transfected with pCAG-3HA-progerin or pCAG-3HA-laminA with PolyJet In Vitro DNA Transfection Reagent (SL100688, Signa-Gen, MA, USA) according to the manufacturer’s protocol, and selected with 0.8 \(\mu\)g/ml hygromycin B (S160, BasalMedia, Shanghai, China) for 1 week to obtain a stable cell line. Then, the stable HA-progerin-expressing HEK293 cells was transfected with STXBP5-over-vector-FLAG with PolyJet and selected with 1 \(\mu\)g/ml puromycin (S250J0, BasalMedia, Shanghai, China) for 1 week. The above human DNA and human cDNA were derived from HEK293 cell line.
shRNA-mediated knockdown
To knock down STXBP5, shRNAs for luciferase (as a control) or the target gene were designed with the Whitehead siRNA (short interfering RNA) Selection Web Server66. STXBP5 shRNA sh1, STXBP5 sh2, STXBP6 sh1, and STXBP6 sh2 were individually cloned and inserted into the pSuper-puro plasmid. The HA-progerin-expressing HEK293 cell line was transfected with the above plasmids with PolyJet, and selected with 1 \(\mu\)g/ml puromycin for 24 h. The sequences of the shRNAs used in this study are listed in Table S1 in the supplementary material.
gRNA-mediated STXBP5 knockdown
For stable knockdown of STXBP5, gRNAs were designed with the Human CRISPR Knockout Pooled Library (GeCKO v2) (19). STXBP5 gRNA g1, STXBP5 g2 and STXBP5 g3 were subsequently cloned and inserted into the Lenti-guide-puro lentivirus plasmid. AAVS1 gRNA (gAAVS1) was used as a negative control. A lentivirus production system containing pVSVG, and pSPAX2 were used for packaging. The HA-progerin-expressing HEK293 cell line was infected with lentiviruses carrying each of the above gRNAs, and stably transduced cells were selected with 1 \(\mu\)g/ml puromycin for 3 days. The sequences of STXBP5 g1, STXBP5 g2 and STXBP5 g3 are listed in Table S1.
Senescence-associated \(\beta\)-galactosidase (SA-\(\beta\)-Gal) staining
A SA-\(\beta\)-Gal assay was performed via a SA-\(\beta\)-Gal kit (BL133A, Biosharp, Hefei, China). In accordance with the manual of the SA-\(\beta\)-Gal kit, cells subject to various treatments were harvested, washed with phosphate-buffered saline (PBS) 3 times for 5 min each, fixed and then stained with SA-\(\beta\)-Gal solution overnight at 37 \(^\circ\)C in the absence of CO\(_2\). Senescence was quantified by identifying blue-stained cells under a light microscope. The percentage of SA-\(\beta\)-Gal (+) cells was calculated as the mean number of positive cells/the mean number of total cells.
RNA-seq, heatmap, pathway enrichment and gene-gene interaction network analysis
RNA was isolated from HA-progerin HEK293 cells and treated as described above. RNA-seq libraries were subject to paired-end sequencing on the Illumina Hiseq 2500 platform. The RNA-seq data were analyzed as previously described67. In the following study, we identified DEGs via the DESeq2 package in R (version:4.0).
Significant differential gene expression following STXBP5 overexpression or knockdown was defined with the following criteria: p value < 0.05 and 2logFC < -0.5 or > 0.5.
For generation of heatmaps, the values were considered as z scores (where a value of 0 corresponds to the mean expression level of that gene across all libraries, and values of ± 1, ± 2, etc., represent SDs of 1, 2, etc. from the mean expression level).
KEGG pathway enrichment analysis and GO term enrichment analysis of the DEGs were performed via the DAVID tool (https://david.ncifcrf.gov). A p value < 0.05 generated via the DAVID tool was considered to indicate a statistically significant difference. In addition, hub gene analysis of gene-gene interaction networks were performed via the GeneMANIA online analysis tool (https://genemania.org), a popular and powerful tool for exploring the functions of genes and their interactions within complex biological networks68.
Statistical analysis
All the data presented are from three independent experiments and are shown as the mean ± SEMs. All relevant statistical analysis were applied by using Prism 8 software (GraphPad 8.0.2 https://www.graphpad.com/updates/prism-802-release-notes). The p values are shown in the figures, with p < 0.05 considered to indicate a significant difference. “ns” indicates a nonsignificant difference (p > 0.05) and is not accompanied by an asterisk.
Funding
This research was supported in part by the National Key Research and Development Program of China (2022YFA1103800 to X.L.) and the National Natural Science Foundation of China (Grant Nos. 62076140 and U1913208), the Natural Science Foundation of Tianjin (Nos. 21JCQNJC00010).
Data availability
The high-throughput RNA-seq data generated through this study are available in the Gene Expression Omnibus (GEO) database under accession number GSE243095, The published RNA-seq data used for analysing the SNARE genes in this study are available in the GEO database under accession number GSE124197.
Change history
24 April 2025
A Correction to this paper has been published: https://doi.org/10.1038/s41598-025-96183-4
References
Progeria, a form of senilism. JAMA 292, 1501, https://doi.org/10.1001/jama.292.12.1501 (2004).
Gordon, L. B., Rothman, F. G., LĂłpez-OtĂn, C. & Misteli, T. Progeria: A paradigm for translational medicine. Cell 156, 400–407. https://doi.org/10.1016/j.cell.2013.12.028 (2014).
Harhouri, K. et al. An overview of treatment strategies for Hutchinson–Gilford Progeria syndrome. Nucleus 9, 265–276. https://doi.org/10.1080/19491034.2018.1460045 (2018) (Publisher: Taylor & Francis.).
Gonzalo, S., Kreienkamp, R. & Askjaer, P. Hutchinson–Gilford Progeria syndrome: A premature aging disease caused by LMNA gene mutations. Ageing Res. Rev. 33, 18–29. https://doi.org/10.1016/j.arr.2016.06.007 (2017) (Place: England.).
U.S. Food and Drug Administration. FDA approves first treatment for Hutchinson–Gilford Progeria syndrome and some progeroid laminopathies (2001).
Misteli, T. Farnesyltransferase inhibition in HGPS. Cell 184, 293. https://doi.org/10.1016/j.cell.2020.12.029 (2021) (Place: United States.).
Dittmer, T. A. et al. Systematic identification of pathological lamin a interactors. Mol. Biol. Cell 25, 1493–1510. https://doi.org/10.1091/mbc.e14-02-0733 (2014) (PMID: 24623722).
Ashery, U., Bielopolski, N., Barak, B. & Yizhar, O. Friends and foes in synaptic transmission: The role of tomosyn in vesicle priming. Trends Neurosci. 32, 275–282. https://doi.org/10.1016/j.tins.2009.01.004 (2009).
Groffen, A. J. A., Jacobsen, L., Schut, D. & Verhage, M. Two distinct genes drive expression of seven tomosyn isoforms in the mammalian brain, sharing a conserved structure with a unique variable domain. J. Neurochem. 92 (2005).
Scales, S. J., Hesser, B. A., Masuda, E. S. & Scheller, R. H. Amisyn, a novel syntaxin-binding protein that may regulate snare complex assembly. J. Biol. Chem. 277, 28271–28279. https://doi.org/10.1074/jbc.m204929200 (2002).
Gracheva, E. O. et al. Tomosyn negatively regulates both synaptic transmitter and neuropeptide release at the C. elegans neuromuscular junction. J. Physiol. 585, 705–709. https://doi.org/10.1113/jphysiol.2007.138321 (2007) (Place: England).
Le Clerc, S. et al. A genome-wide association study in Caucasian women points out a putative role of the STXBP5L gene in facial photoaging. J. Invest. Dermatol. 133, 929–935. https://doi.org/10.1038/jid.2012.458 (2013).
Kumar, R. et al. Homozygous mutation of STXBP5L explains an autosomal recessive infantile-onset neurodegenerative disorder. Hum. Mol. Genet. 24, 2000–2010. https://doi.org/10.1093/hmg/ddu614 (2015).
Wang, J. et al. Aberrant hypermethylation induced downregulation of antisense lncRNA STXBP5-AS1 and its sense gene STXBP5 correlate with tumorigenesis of glioma. Life Sci. 278, 119590. https://doi.org/10.1016/j.lfs.2021.119590 (2021).
Lu, X. Regulation of endogenous retroviruses in murine embryonic stem cells and early embryos. J. Mol. Cell Biol. mjad052. https://doi.org/10.1093/jmcb/mjad052. https://academic.oup.com/jmcb/advance-article-pdf/doi/10.1093/jmcb/mjad052/51204011/mjad052.pdf (2023).
Liu, X. et al. Resurrection of endogenous retroviruses during aging reinforces senescence. Cell 186, 287-304.e26. https://doi.org/10.1016/j.cell.2022.12.017 (2023).
Kinoshita, D. et al. Progerin impairs vascular smooth muscle cell growth via the dna damage response pathway. Oncotarget 8, 34045–34056. https://doi.org/10.18632/oncotarget.15973 (2017).
Piekarowicz, K. et al. The effect of the lamin a and its mutants on nuclear structure, cell proliferation, protein stability, and mobility in embryonic cells. Chromosoma 126, 1–17. https://doi.org/10.1007/s00412-016-0610-9 (2017).
Wang, W. et al. A genome-wide CRISPR-based screen identifies KAT7 as a driver of cellular senescence. Sci. Transl. Med. 13, eabd2655. https://doi.org/10.1126/scitranslmed.abd2655 (2021) (Place: United States).
Vinci, M. et al. Stxbp6 gene mutation: A new form of snareopathy leads to developmental epileptic encephalopathy. Int. J. Mol. Sci. 24, 16436https://doi.org/10.3390/ijms242216436 (2023).
Zhu, Q. et al. Syntaxin-binding protein STXBP5 inhibits endothelial exocytosis and promotes platelet secretion. J. Clin. Invest. 124. https://doi.org/10.1172/JCI71245 (2014).
Liu, Y., Rusinol, A., Sinensky, M., Wang, Y. & Zou, Y. DNA damage responses in progeroid syndromes arise from defective maturation of prelamin a. J. Cell Sci. 119, 4644–4649 (2006).
Osorio, F. G. et al. Splicing-directed therapy in a new mouse model of human accelerated aging. Sci. Transl. Med. 3, 106ra107 (2011).
LĂłpez-OtĂn, C., Blasco, M. A., Partridge, L., Serrano, M. & Kroemer, G. Hallmarks of aging: An expanding universe. Cell (2023).
Najdi, F., Krüger, P. & Djabali, K. Impact of Progerin expression on adipogenesis in Hutchinson–Gilford progeria skin-derived precursor cells. Cells 10, 1598 (2021).
David, R. Uncovering roles for lamin b. Nat. Rev. Mol. Cell Biol. 13, 3 (2012).
Shimi, T. et al. The role of nuclear lamin b1 in cell proliferation and senescence. Genes Dev. 25, 2579–2593 (2011).
Lopez-Mejia, I. C. et al. A conserved splicing mechanism of the LMNA gene controls premature aging. Hum. Mol. Genet. 20, 4540–4555. https://doi.org/10.1093/hmg/ddr385 (2011) https://academic.oup.com/hmg/article-pdf/20/23/4540/17253020/ddr385.pdf.
Joung, J. et al. Genome-scale CRISPR-Cas9 knockout and transcriptional activation screening. Nat. Protoc. 12, 828–863. https://doi.org/10.1038/nprot.2017.016 (2017).
Huna, A. et al. Rsk3 switches cell fate: from stress-induced senescence to malignant progression. J. Exp. Clin. Cancer Res. 42. https://doi.org/10.1186/s13046-023-02909-5 (2023).
Zhang, H., Chi, Y., Gao, K., Zhang, X. & Yao, J. p53-mediated upregulation of mkp-3 contributes to the establishment of cellular senescent phenotype through dephosphorylation of erk1/2. J. Biol. Chem. 290. https://doi.org/10.1074/jbc.M114.590943 (2014).
Hydbring, P. & Larsson, L.-G. Cdk2: A key regulator of the senescence control function of myc. Aging 2, 244–50. https://doi.org/10.18632/aging.100140 (2010).
Li, W. et al. Cellular senescence triggers intracellular acidification and lysosomal pH alkalinized via ATP6AP2 attenuation in breast cancer cells. Commun. Biol. 6, 1147. https://doi.org/10.1038/s42003-023-05433-6 (2023).
Kim, J. et al. Ubiquitin C decrement plays a pivotal role in replicative senescence of bone marrow mesenchymal stromal cells. Cell Death Dis. 9, 139. https://doi.org/10.1038/s41419-017-0032-5 (2018).
Salminen, A., Kauppinen, A. & Kaarniranta, K. Emerging role of nf-\(\kappa\)b signaling in the induction of senescence-associated secretory phenotype (sasp). Cell. Signal. 24, 835–845. https://doi.org/10.1016/j.cellsig.2011.12.006 (2012).
Zirn, B. et al. Rothmund–Thomson syndrome type 1 caused by biallelic anapc1 gene mutations. Skin Health Dis.1. https://doi.org/10.1002/ski2.12 (2021).
Schaum, N. et al. Single-cell transcriptomics of 20 mouse organs creates a Tabula Muris. Nature 562, 367–372. https://doi.org/10.1038/s41586-018-0590-4 (2018).
Suda, M. et al. Senolytic vaccination improves normal and pathological age-related phenotypes and increases lifespan in progeroid mice. Nat. Aging 1, 1117–1126. https://doi.org/10.1038/s43587-021-00151-2 (2021).
Varela, I. et al. Accelerated ageing in mice deficient in Zmpste24 protease is linked to p53 signalling activation. Nature 437, 564–568. https://doi.org/10.1038/nature04019 (2005).
Tang, Y. et al. Downregulation of splicing factor SRSF3 induces p53\(\beta\), an alternatively spliced isoform of p53 that promotes cellular senescence. Oncogene 32, 2792–2798. https://doi.org/10.1038/onc.2012.288 (2013).
Wang, M. et al. PML2-mediated thread-like nuclear bodies mark late senescence in Hutchinson-Gilford progeria syndrome. Aging Cell 19, e13147. https://doi.org/10.1111/acel.13147 (2020) (Place: England.).
Lind-Halldén, C., Manderstedt, E., Carlberg, D., Lethagen, S. & Hallden, C. Genetic variation in the syntaxin-binding protein STXBP5 in type 1 von Willebrand disease patients. Thrombosis Haemostasis 118. https://doi.org/10.1055/s-0038-1661352 (2018).
Ye, S. et al. Platelet secretion and hemostasis require syntaxin-binding protein STXBP5. J. Clin. Invest. 124. https://doi.org/10.1172/JCI75572 (2014).
Merideth, M. A. et al. Phenotype and course of Hutchinson–Gilford progeria syndrome. N. Engl. J. Med. 358, 592–604. https://doi.org/10.1056/NEJMoa0706898 (2008) (Place: United States).
Olive, M. et al. Cardiovascular pathology in Hutchinson–Gilford progeria: Correlation with the vascular pathology of aging. Arterioscler. Thrombosis Vasc. Biol. 30, 2301–2309. https://doi.org/10.1161/ATVBAHA.110.209460 (2010) (Place: United States).
Ragnauth, C. D. et al. Prelamin A acts to accelerate smooth muscle cell senescence and is a novel biomarker of human vascular aging. Circulation 121, 2200–2210. https://doi.org/10.1161/CIRCULATIONAHA.109.902056 (2010) (Place: United States).
Erdos, M. R. et al. A targeted antisense therapeutic approach for Hutchinson–Gilford progeria syndrome. Nat. Med. 27, 536–545. https://doi.org/10.1038/s41591-021-01274-0 (2021).
Xiaoyu Tian, J. T. & Chen, J. New insights regarding snare proteins in autophagosome-lysosome fusion. Autophagy 17, 2680–2688. https://doi.org/10.1080/15548627.2020.1823124 (2021) (PMID: 32924745).
Cenni, V. et al. Autophagic degradation of farnesylated prelamin A as a therapeutic approach to lamin-linked progeria. Eur. J. Histochem. EJH55 (2011).
Cenni, V. et al. Lamin A involvement in ageing processes. Ageing Res. Rev. 62, 101073 (2020).
Lin, B. et al. Injury induces endogenous reprogramming and dedifferentiation of neuronal progenitors to multipotency. Cell Stem Cell 21, 761–774 (2017).
Fafián-Labora, J. A. & O’Loghlen, A. Classical and nonclassical intercellular communication in senescence and ageing. Trends Cell Biol. 30, 628–639. https://doi.org/10.1016/j.tcb.2020.05.003 (2020) (Place: England).
Lyu, G. et al. TGF-\(\beta\) signaling alters H4K20me3 status via miR-29 and contributes to cellular senescence and cardiac aging. Nat. Commun. 9, 2560. https://doi.org/10.1038/s41467-018-04994-z (2018) (Place: England).
He, C. et al. YAP1-LATS2 feedback loop dictates senescent or malignant cell fate to maintain tissue homeostasis. EMBO Rep.20. https://doi.org/10.15252/embr.201744948 (2019) (place: England).
Yeung, Y. T. et al. Dysregulation of the Hippo pathway signaling in aging and cancer. Pharmacol. Res. 143, 151–165. https://doi.org/10.1016/j.phrs.2019.03.018 (2019) (Place: Netherlands).
Anerillas, C., Abdelmohsen, K. & Gorospe, M. Regulation of senescence traits by MAPKs. GeroScience 42, 397–408. https://doi.org/10.1007/s11357-020-00183-3 (2020) (Place: Switzerland).
Faust, H. J. et al. IL-17 and immunologically induced senescence regulate response to injury in osteoarthritis. J. Clin. Invest. 130, 5493–5507. https://doi.org/10.1172/JCI134091 (2020) (Place: United States).
Yousefzadeh, M. J. et al. An aged immune system drives senescence and ageing of solid organs. Nature 594, 100–105. https://doi.org/10.1038/s41586-021-03547-7 (2021).
Li, N. et al. IL-17A promotes endothelial cell senescence by up-regulating the expression of FTO through activating JNK signal pathway. Biogerontology 24, 99–110. https://doi.org/10.1007/s10522-022-09999-2 (2023).
Datta, S., Snow, C. J. & Paschal, B. M. A pathway linking oxidative stress and the ran gtpase system in progeria. Mol. Biol. Cell 25, 1202–1215 (2014).
Wang, J., Lu, X., Zhang, W. & Liu, G.-H. Endogenous retroviruses in development and health. Trends Microbiol. https://doi.org/10.1016/j.tim.2023.09.006 (2023).
Lu, X. & Liu, L. Genome stability from the perspective of telomere length. Trends Genet. (2023).
Liu, X. et al. Resurrection of endogenous retroviruses during aging reinforces senescence. Cell 186, 287–304 (2023).
Lu, X. et al. The retrovirus Hervh is a long noncoding RNA required for human embryonic stem cell identity. Nat. Struct. Mol. Biol. 21, 423–425 (2014).
Zhao, X. et al. Dot1l cooperates with Npm1 to repress endogenous retrovirus MERVL in embryonic stem cells. Nucleic Acids Res. 51, 8970–8986. https://doi.org/10.1093/nar/gkad640 (2023) https://academic.oup.com/nar/article-pdf/51/17/8970/51720103/gkad640.pdf.
Yuan, B., Latek, R., Hossbach, M., Tuschl, T. & Lewitter, F. siRNA selection server: An automated siRNA oligonucleotide prediction server. Nucleic Acids Res. 32, W130-134. https://doi.org/10.1093/nar/gkh366 (2004) (Place: England).
Zhao, X. et al. Pim3-ampk-hdac4/5 axis restricts muervl-marked 2-cell-like state in embryonic stem cells. Stem Cell Rep. 17, 2256–2271 (2022).
Warde-Farley, D. et al. The genemania prediction server: Biological network integration for gene prioritization and predicting gene function. Nucleic Acids Res. 38, W214-20. https://doi.org/10.1093/nar/gkq537 (2010).
Acknowledgements
The authors thank Jian Shen and Hanzhi Zhao for their technical assistance.
Author information
Authors and Affiliations
Contributions
H.Q., X.L., and J.L. conceptualized the study. H.Q. and Y.W. conducted the experiments, H.Q., W.Z., N.Y., X.L., and J.L. analysed the data. H.Q. wrote the draft of the manuscript. N.Y., X.L. and J.L. acquired the funding. All authors revised and agreed to the publication of the manuscript.
Corresponding authors
Ethics declarations
Competing interests
The authors declare no competing interests.
Additional information
Publisher’s note
Springer Nature remains neutral with regard to jurisdictional claims in published maps and institutional affiliations.
The original online version of this Article was revised: The original version of this Article contained an error in the funding section where the project number was incorrectly written as 2022YFA1103700. The correct grant number is 2022YFA1103800.
Supplementary Information
Rights and permissions
Open Access This article is licensed under a Creative Commons Attribution-NonCommercial-NoDerivatives 4.0 International License, which permits any non-commercial use, sharing, distribution and reproduction in any medium or format, as long as you give appropriate credit to the original author(s) and the source, provide a link to the Creative Commons licence, and indicate if you modified the licensed material. You do not have permission under this licence to share adapted material derived from this article or parts of it. The images or other third party material in this article are included in the article’s Creative Commons licence, unless indicated otherwise in a credit line to the material. If material is not included in the article’s Creative Commons licence and your intended use is not permitted by statutory regulation or exceeds the permitted use, you will need to obtain permission directly from the copyright holder. To view a copy of this licence, visit http://creativecommons.org/licenses/by-nc-nd/4.0/.
About this article
Cite this article
Qi, H., Wu, Y., Zhang, W. et al. The syntaxin-binding protein STXBP5 regulates progerin expression. Sci Rep 14, 23376 (2024). https://doi.org/10.1038/s41598-024-74621-z
Received:
Accepted:
Published:
Version of record:
DOI: https://doi.org/10.1038/s41598-024-74621-z








