Abstract
Long non-coding RNAs (lncRNAs) have emerged as pivotal regulators in numerous biological processes, including macrophage-mediated inflammatory responses, which play a critical role in the progress of diverse diseases. This study focuses on the regulatory function of lncRNA brain and reproductive organ-expressed protein (BRE) antisense RNA 1 (BRE-AS1) in modulating the inflammatory activation of monocytes/macrophages. Employing the THP-1 cell line as a model, we demonstrate that lipopolysaccharide (LPS) treatment significantly upregulates BRE-AS1 expression. Notably, specific knockdown of BRE-AS1 via siRNA transfection enhances LPS-induced expression of interleukin (IL)-6 and IL-1β, while not affecting tumor necrosis factor (TNF)-α levels. This selective augmentation of pro-inflammatory cytokine production coincides with increased phosphorylation of Janus kinase (JAK)2 and signal transducer and activator of transcription (STAT)3. Furthermore, BRE-AS1 suppression results in the downregulation of suppressor of cytokine signaling (SOCS)3, an established inhibitor of the JAK2/STAT3 pathway. Bioinformatics analysis identified binding sites for miR-30b-5p on both BRE-AS1 and SOCS3 mRNA. Intervention with a miR-30b-5p inhibitor and a synthetic RNA fragment that represents the miR-30b-5p binding site on BRE-AS1 attenuates the pro-inflammatory effects of BRE-AS1 knockdown. Conversely, a miR-30b-5p mimic replicated the BRE-AS1 attenuation outcomes. Our findings elucidate the role of lncRNA BRE-AS1 in modulating inflammatory activation in THP-1 cells via the miR-30b-5p/SOCS3/JAK2/STAT3 signaling pathway, proposing that manipulation of macrophage BRE-AS1 activity may offer a novel therapeutic avenue in diseases characterized by macrophage-driven pathogenesis.
Similar content being viewed by others
Introduction
The Janus kinase (JAK)2 plays a multifaceted and pivotal role in various physiological processes, including immune regulation, cell differentiation, and apoptosis1,2. As a substrate of JAK2, the signal transducer and activator of transcription (STAT)3 functions as an intracellular cytoplasmic transcription factor, actively participating in a wide range of biological processes including cell growth, survival, differentiation, and immune responses3,4. The JAK2/STAT3 signaling pathway is crucial for lipopolysaccharide (LPS)-induced inflammation, where LPS-induced Toll-like receptor (TLR)4 signaling initiates JAK2 phosphorylation, subsequently leading to the phosphorylation of STAT3 on its tyrosine residues5. Recent studies have demonstrated the essential roles of JAK2 and STAT3 in regulating the expression of interleukin (IL)-6, and IL-1β in macrophages stimulated by LPS6,7,8. The suppressor of cytokine signaling (SOCS)3, a member of the SOCS family, plays a significant role in regulating cell signal transduction pathways, being inducible by various cytokines and pro-inflammatory factors9. SOCS3 suppresses the JAK/STAT pathway by interacting with both the JAK kinase and cytokine receptors, thus preventing STAT3 phosphorylation10,11. Additionally, LPS triggers SOCS3 expression via multiple signaling pathways, with SOCS3 acting as a negative feedback regulator in macrophages, especially in the IL-6 and gp130-mediated pathways12. Recent advances in RNA biology have further shown that miRNA, such as miR-30b-5p, can regulate SOCS3 expression in LPS-stimulated macrophages13,14.
Recently, long non-coding RNAs (lncRNAs) are recognized as regulators of cellular signaling such as JAK/STAT pathway. LncRNAs, characterized as transcripts longer than 200 base pairs and largely lacking protein-coding capability, play crucial roles in various biological processes through interactions with RNA, DNA, and proteins15,16,17 These interactions enable lncRNAs to regulate transcriptional, post-transcriptional, translational, and epigenetic modification processes under diverse conditions, thereby contributing to cellular function and homeostasis18,19. Recent studies have underscored the importance of lncRNAs in modulating inflammatory responses via multiple mechanisms. LncRNAs can influence the expression of inflammatory genes by interacting with transcription factors, chromatin-remodeling complexes, and other regulatory proteins17,20. They can also function as competing endogenous RNAs (ceRNAs), sequestering microRNAs and thereby affecting the expression of pro-inflammatory or anti-inflammatory molecules21. Additionally, certain lncRNAs directly modulate critical inflammatory signaling pathways, including NF-κB, JAK-STAT, and mitogen-activated protein kinase (MAPK)20,22. LncRNAs are also involved in the activation and regulation of inflammasomes, which are essential for the production of pro-inflammatory cytokines23. Moreover, they play key roles in the differentiation and polarization of immune cells such as macrophages, dendritic cells, and T cells, shaping the overall inflammatory response20. The dysregulation of specific lncRNAs has been linked to various inflammatory diseases, including sepsis, atherosclerosis, and autoimmune disorders21,22. Elucidating the roles of lncRNAs in inflammation offers valuable insights into disease mechanisms and highlights potential therapeutic targets for managing inflammatory conditions.
LncRNA brain and reproductive organ-expressed protein (BRE) antisense RNA 1 (BRE-AS1) (also known as BABAM2-AS1) spans 1.6 kilobases and is located on chromosome 2p23.2. It has garnered attention in the study of various diseases for its ability to influence cellular responses through interactions with miRNAs and proteins. Specifically, BRE-AS1 has been shown to regulate prostate cancer (PC) cell proliferation and apoptosis by upregulating miR-145-5p, while in triple-negative breast cancer (TNBC), it hinders cell proliferation, migration, and invasion through the downregulation of miR-2124,25. Furthermore, BRE-AS1 impedes the growth and survival of non-small cell lung cancer (NSCLC) cells through STAT326. Additionally, high expression levels of BRE-AS1 have been observed in bone marrow, suggesting its potential involvement in hematopoiesis or immune regulation13. However, research into the precise function of BRE-AS1 in regulating macrophage inflammatory responses remains unexplored.
In our study, we sought to investigate the role of BRE-AS1 in TLR4-induced inflammatory activation within the human monocytic leukemia cell line THP-1. Drawing on bioinformatic analyses and prior research, we hypothesized that BRE-AS1 influences the inflammatory response by mediating the regulation of SOCS3 via the sequestration of miR-30b-5p. To probe this hypothesis, we executed a series of experiments using synthetic RNA molecules. These experiments were designed to elucidate the mechanistic pathways through which BRE-AS1 potentially alters the inflammatory landscape, particularly focusing on its interaction with miR-30b-5p and the subsequent impact on SOCS3 expression. Through these investigations, we aimed to provide new insights into the regulatory functions of lncRNAs in inflammation and highlight the therapeutic potential of targeting BRE-AS1 in inflammatory diseases.
Materials and methods
Cell culture and reagents
The THP-1 cell line, obtained from the American Type Culture Collection, was cultured in RPMI 1640 medium (WelGENE Inc., Daegu, Korea), enriched with 10% fetal bovine serum (FBS), 0.05 mM β-mercaptoethanol, 0.05 mM glucose, and p.p5 mM streptomycin-penicillin, maintained at 37 °C in a 5% CO2 atmosphere. Passage number of the cells were kept 3 to 15 for experimental usage Rabbit monoclonal antibodies (mAbs) targeting STAT3, phospho-STAT3 (Tyr705), and JAK2 were sourced from Cell Signaling Technology (Danvers, MA). Mouse mAb against β-actin was procured from Santa Cruz Biotechnology (Dallas, TX). Mouse mAbs for SOCS3 were acquired from both Santa Cruz Biotechnology (Dallas, TX) and Abcam (Cambridge, U.K.). Rabbit mAb directed at phospho-JAK2 (Tyr1007/1008) was obtained from Invitrogen (Eugene, OR). Bacterial LPS and N-acetylcysteine (NAC) were purchased from Sigma-Aldrich (St. Louis, MO). The DharmaFECT 1 small interfering RNA (siRNA) transfection reagent was acquired from Dharmacon (Lafayette, CO). Scramble siRNA, siRNAs targeting BRE-AS1, fragments of BRE-AS1, and the miR-30b-5p inhibitor were supplied by Bioneer (Daejeon, Korea).
Cell transfection
THP-1 cells (3.0 × 105 cells) were initially seeded in 6-well plates using an antibiotic-free culture medium. After 18 hours, the cells underwent transfection with siRNA at a concentration of 100 nM, alongside decoy RNA, microRNA inhibitor, and microRNA mimic, each at a concentration of 200 nM. This transfection used DharmaFECT 1 siRNA transfection reagent, adhering to the manufacturer’s guidelines. The transfected cells were then harvested for mRNA and protein level analysis 24 hours post-transfection. The sequences for BRE-AS1 siRNA were as follows: siRNA (sense, 5’-GUUGUUGUGAGGACUAAAUGA-3’ and antisense, 5’-AUUUAGUCCUCACAACAACCC-3’), decoy RNA (5’- CGGGGUUUACAGGAA-3’), miR-30b-5p mimic (5′-UGUAAACAUCCUACACUCAGCU-3′), and miR-30b-5b inhibitor (5′-AGCUGAGUGUAGGAUGUUUACA-3’). The control RNAs were either scrambled RNA or control RNA provided from the manufacturer and had low homology with either human or mouse genomes or RNA transcriptomes.
Quantitative real-time PCR (qRT-PCR)
Total cellular RNA was extracted employing TRIzol Reagent. Subsequently, the isolated RNAs underwent treatment with RNase-free DNase I (Takara Bio, Otsu, Shiga, Japan) to remove any contaminating DNA. Following this treatment, the RNAs were utilized for cDNA synthesis, which was performed using the Reverse Transcription Master Premix (Elpis Biotech, Daejeon, Korea). Quantitative reverse-transcription PCR (qRT-PCR) analyses were conducted on a StepOnePlus system (Applied Biosystems, Foster City, CA) employing SYBR Premix Ex Taq (Takara Bio), and the specific primer sequences used are detailed in Table 1. The threshold cycle (Ct) values obtained from each reaction were normalized against the actin Ct values to account for variations in sample loading and to ensure accurate quantification.
Enzyme-linked immunosorbent assay (ELISA)
The concentrations of cytokines in culture supernatants were quantified using ELISA Kits (Invitrogen, Biolegend). The ELISA procedure was carried out strictly following the manufacturer’s instructions. Colorimetric changes indicative of cytokine concentrations were detected using a microplate reader, calibrated to a wavelength of 450 nm with a correction for absorption at 540 nm. To ensure accuracy and reproducibility, measurements were conducted in triplicate.
Western blot
Cell pellets were lysed using NP-40 (IGEPAL CA-630) lysis buffer (150 mM NaCl, 1% IGEPAL CA-630, 50 mM Tris, pH 8.0), supplemented with a protease inhibitor cocktail (Calbiochem, San Diego, CA) and a phosphatase inhibitor cocktail (Sigma-Aldrich). The lysate was clarified by centrifugation at 12,000 rpm for 15 min at 4 °C, removing cellular debris. The supernatant, containing the proteins, was treated with 100 mM dithiothreitol (DTT) and heated to denature the proteins. Subsequently, protein samples were subjected to electrophoresis on a 10% or 12% polyacrylamide gel and transferred onto a PVDF membrane (Milipore, Burlington, USA). The membrane was then blocked with a 5% bovine serum albumin (BSA) solution in TBS containing 0.1% Tween 20 (TBST) for 1 h. Following three washes with TBST, the membrane was incubated overnight at 4 °C with primary antibodies diluted in the blocking solution. After additional washes with TBST, the membrane was incubated with horseradish peroxidase (HRP)-conjugated secondary antibodies at 4 °C for 1 h. Following further TBST washes, chemiluminescent detection was performed using a detection reagent (Corebio, Seoul, Korea). For band intensity measurement and normalization, protein bands were quantified using ImageJ software. The band intensity of the target protein was measured and normalized to the intensity of the corresponding reference protein (β-actin). Normalization was achieved by dividing the intensity of the target band by the intensity of the reference band for each sample.
Bioinformatic analysis
the potential interaction site between BRE-AS1 and miR-30b-5p was investigated using DIANA tools, accessible at https://diana.e-ce.uth.gr/lncbasev3/interactions. Furthermore, the binding site prediction for the interaction between miR-30b-5p and SOCS3 was conducted using the miRDB online database, available at https://mirdb.org/mirdb.
Statistical analysis
Statistical analyses were conducted using two-way ANOVA for comparisons among multiple groups, with Bonferroni post-tests applied for detailed comparisons between specific groups. For direct comparisons between two distinct groups, an independent samples unpaired Student’s t-test was employed. A threshold of P < 0.05 was set to denote statistical significance. All experimental procedures were performed in triplicate and repeated more than three times to ensure reliability. The results are presented as the mean ± standard error of the mean (SEM).
Results
The reduction of BRE-AS1 expression results in increased IL-6 and IL-1β expression in activated THP-1 cells
To elucidate the role of BRE-AS1 in monocyte/macrophage inflammation, we initially examined alterations in BRE-AS1 expression levels in THP-1 cells following LPS stimulation. The levels of BRE-AS1, alongside TNF-α mRNA as a positive control, peaked at the 2-hour mark post-stimulation, subsequently showing a gradual decline over time (Fig. 1A, B). This observation suggests a dynamic response of BRE-AS1 to inflammatory stimuli, indicating its potential involvement in the early phase of the inflammatory response in monocytes/macrophages.
To explore the role of BRE-AS1 in LPS-triggered inflammatory responses, we employed specific siRNA to reduce BRE-AS1 expression. To minimize off-target effects, siRNA was designed using search tools such as siDirect (https://sidirect2.rnai.jp) and Ensemble (www.ensembl.org). The sequence confirmed by both programs to have the lowest potential for side effects was selected for siRNA synthesis. As shown in Fig. 2A, the siRNA reduced BRE-AS1 expression by more than 70%, in a statistically significant manner. Subsequent LPS stimulation of THP-1 cells revealed that diminishing BRE-AS1 expression led to increased mRNA levels of IL-6 and IL-1β, whereas TNF-α levels were unaffected (Fig. 2B-D). Consistent with these findings, the attenuation of BRE-AS1 amplified the LPS-induced secretion of IL-6, while the secretion levels of TNF-α remained stable (Fig. 2E and F). These results underline the specific regulatory role of BRE-AS1 in modulating the inflammatory response, particularly influencing the expression and secretion of key cytokines such as IL-6 and IL-1β in the context of LPS stimulation.
Reduction of BRE-AS1 Enhances IL-6 and IL-1β Expression Without Affecting TNF-α. A The effectiveness of the knockdown was evaluated by real-time PCR 24 h after transfecting THP-1 cells with scramble or BRE-AS1 siRNA (n = 3). B–D Following LPS stimulation (1000 ng/ml), mRNA levels of cytokines were quantified using real-time PCR (n = 3). E, F Cytokine secretion levels were measured by ELISA after LPS stimulation for 24 h at specified concentrations for IL-6 E and at indicated durations for TNF-α with LPS (1000 ng/ml) F (n = 4). **p < 0.01; ***p < 0.001. Error bars represent SEM.
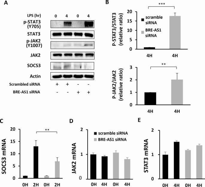
BRE-AS1 enhances the expression of pro-inflammatory cytokines through the SOCS3/JAK2/STAT3 pathway
STAT3 is a critical regulator that enhances IL-1β and IL-6 expression in macrophages stimulated by LPS, independent of TNF-α expression6,7,8. Stimulation by LPS leads to the phosphorylation of JAK2, which subsequently activates STAT34. SOCS3 acts as an upstream regulator that inhibits the JAK2/STAT3 pathway and is upregulated in response to LPS stimulation in macrophages12,27. Drawing on the findings presented in Fig. 2, we proposed that BRE-AS1 might target the STAT3 pathway and its upstream regulators. To explore this hypothesis, we reduced BRE-AS1 expression and then evaluated the expression levels and/or activation status of JAK2, STAT3, and SOCS3.
THP-1 cells were transfected with BRE-AS1 siRNA and subsequently stimulated with LPS. The protein levels and phosphorylation status of signaling molecules were assessed using Western blot analysis. Following the attenuation of BRE-AS1, a decrease in the SOCS3 protein level was observed. However, the phosphorylation levels of JAK2 and STAT3 were increased without significant alterations in the total protein levels (Fig. 3A and B). Correspondingly, the mRNA level of SOCS3 decreased (Fig. 3C), while there were no significant changes in the mRNA levels of JAK2 and STAT3 (Fig. 3D and E). This suggests that the modulation of BRE-AS1 directly impacts the SOCS3 protein expression and the phosphorylation state of JAK2 and STAT3.
Inhibition of BRE-AS1 Enhances STAT3 Phosphorylation and IL-6 Expression via the SOCS3/JAK2/STAT3 Pathway. A–E THP-1 cells, after being transfected with BRE-AS1 siRNA, were stimulated with LPS (1000 ng/ml). Protein levels of SOCS3, JAK2, p-JAK2, STAT3, and p-STAT3 were analyzed by Western blot in cell extracts. B Protein expression levels in (A) were quantified using ImageJ software (n = 4). C–E mRNA levels of SOCS3, JAK2, and STAT3 were measured using real-time PCR (n = 4). **p < 0.01; ***p < 0.001. Error bars represent SEM.
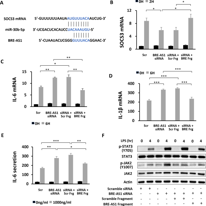
BRE-AS1 regulates SOCS3 mRNA levels through miR-30b-5p in THP-1 cells
The mechanism of lncRNAs modulating gene expression often involves their competitive binding to miRNAs, thereby inhibiting miRNA function28. The DIANA Tools database (https://diana.e-ce.uth.gr/lncbasev3/interactions) indicated a significant potential for interaction between BRE-AS1 and miR-30b-5p. MiR-30b-5p is known to target SOCS3 mRNA, affecting its expression in conditions such as acute lung injury and in LPS-stimulated Raw264.7 cells13,14. Based on this, it is hypothesized that BRE-AS1 may target miR-30b-5p, subsequently modulating the SOCS3/JAK2/STAT3 signaling pathway.
The potential interaction sites among BRE-AS1, miR-30b-5p, and SOCS3 were predicted using DIANA tools13 and miRDB29 (Fig. 4A). To investigate if BRE-AS1 modulates its effects through the sequestration of miR-30b-5p, a decoy RNA mimicking the miR-30b-5p binding site on BRE-AS1 was utilized. Decoy RNA, comprising artificially synthesized oligonucleotide fragments, possesses a complementary site to the target miRNA, thereby inhibiting its function30. The reduction of BRE-AS1 via siRNA transfection diminishes its capacity to act as a sponge for miR-30b-5p, potentially increasing miR-30b-5p levels. Consequently, transfecting cells with decoy RNA aims to offset the decreased presence of BRE-AS1. As anticipated, the alterations in SOCS3, IL-6, and IL-1β mRNA levels prompted by the reduction of BRE-AS1 were mitigated by the decoy RNA (Fig. 4B–D). This compensatory effect was similarly observed in the secretion of IL-6 (Fig. 4E). Additionally, the protein-level modifications in JAK2 and STAT3 induced by BRE-AS1 siRNA transfection were reversed upon introducing the decoy RNA (Fig. 4F), underscoring the functional importance of BRE-AS1 in regulating these molecular interactions through miR-30b-5p.
To further validate the BRE-AS1/miR-30b-5p/SOCS3 axis, additional experiments were conducted in THP-1 cells using a miR-30b-5p inhibitor. The application of the miR-30b-5p inhibitor mitigated the effects of siRNA on the mRNA levels of SOCS3 and IL-6 (Fig. 5A, B). It also counteracted protein-level changes within the SOCS3/JAK2/STAT3 pathway caused by siRNA (Fig. 5C). Moreover, to ascertain miR-30b-5p’s role in regulating SOCS3 expression in THP-1 cells, a miR-30b-5p mimic was employed. Introducing the miR-30b-5p mimic led to decreased mRNA level of SOCS3 while those of IL-6, and IL-1β were increased (Fig. 5D–F). Accordingly, SOCS3 protein level was decreased while phosphorylation levels of JAK2 and STAT3 were increased (Fig. 5G). These findings collectively underscore that BRE-AS1 modulates the SOCS3/JAK2/STAT3 signaling pathway via miR-30b-5p, subsequently affecting the expression of IL-6 and IL-1β. This elucidates the intricate regulatory mechanisms through which BRE-AS1 influences inflammatory responses, highlighting its potential as a therapeutic target in inflammation-related diseases.
BRE-AS1 Modulation of SOCS3 mRNA via miR-30b-5p Interaction. (A) Identification of complementary binding sites between BRE-AS1, miR-30b-5p, and SOCS3 was performed. (B-F) THP-1 cells were transfected with BRE-AS1 siRNA and a decoy RNA (BRE-AS1 fragment) for 24 h before being stimulated with LPS (1000 ng/ml). (B-D) mRNA expression levels of SOCS3, IL-6, and IL-1β were quantified using real-time PCR (n = 3). (E) IL-6 secretion levels were determined by ELISA (n = 4). (F) Protein expression in the JAK2/STAT3 pathway was analyzed by Western blot. *p < 0.05; **p < 0.01; ***p < 0.001. Error bars represent SEM.
BRE-AS1 Modulation of SOCS3 mRNA via miR-30b-5p Interaction. A–C THP-1 cells were transfected with a miR-30b-5p inhibitor alongside BRE-AS1 siRNA for 24 h before LPS stimulation (1000 ng/ml). A, B mRNA levels of SOCS3 and IL-6 were quantified using real-time PCR (n = 4). C Protein levels within the SOCS3/JAK2/STAT3 pathway were analyzed by Western blot. D–G THP-1 cells underwent transfection with miR-30b-5p mimic and mimic control for 24 h. D–F The mRNA expression of SOCS3, IL-6, and IL-1β was assessed using real-time PCR (n = 3). (G) Protein levels of the SOCS3/JAK2/STAT3 pathway were evaluated by Western blot. *p < 0.05; **p < 0.01; ***p < 0.001. Error bars represent SEM.
Discussion
Inflammation is a critical part of the immune response but can also contribute to various chronic diseases when dysregulated31,32. The role of lncRNAs in regulating inflammatory pathways is a growing area of research, and our study provides new insights into how BRE-AS1, a lncRNA, modulates the inflammatory response in macrophages. BRE-AS1 has been known for its high expression levels in bone marrow, interacts with proteins or miRNAs that regulate inflammatory signaling pathways13,26. Specifically, we identified that BRE-AS1 regulates inflammation through the miR-30b-5p/SOCS3/JAK2/STAT3 axis, a novel finding that highlights the specific pathways by which BRE-AS1 can influence cytokine production (Fig. 6).
BRE-AS1 regulates macrophage inflammatory activation via the miR-30b-5p/SOCS3/JAK2/STAT3 Pathway. LncRNA BRE-AS1 modulates SOCS3 expression by serving as a competitive endogenous RNA for miR-30b-5p. SOCS3 subsequently controls the phosphorylation and activation of JAK2 and STAT3, which in turn affects the levels of IL-6 and IL-1β expression.
Knocking down BRE-AS1 led to an increase in the expression of IL-6 and IL-1β following LPS stimulation in THP-1 cells, while TNF-α expression remained unchanged. The transcription factor NF-κB, activated by signals from TLR4, is recognized as a crucial regulator of inflammatory cytokine production and inflammatory activity. NF-κB controls the expression of pro-inflammatory cytokines, including TNF-α, IL-1, and IL-6, in macrophages33. However, our findings indicate an elevation in IL-6 and IL-1β expression without significant changes in TNF-α levels after BRE-AS1 knockdown, suggesting that BRE-AS1 may modulate macrophage inflammatory activity through mechanisms that do not solely rely on the regulatory pathways associated with the transcription factor NF-κB following LPS-TLR4 signaling activation.
Recent studies have highlighted that the phosphorylation of JAK2 and STAT3 plays a critical role in the expression of IL-6 and IL-1β, independently of TNF-α, in macrophages following LPS stimulation6,7,8. LPS-triggered TLR4 signaling leads to JAK2 phosphorylation, which in turn induces STAT3 phosphorylation. Activated STAT3 then enters the nucleus to initiate transcription of downstream genes, modulating inflammatory pathways. We hypothesized that BRE-AS1 might regulate the JAK2/STAT3 pathway, potentially influencing cytokine production. Following BRE-AS1 knockdown, we observed no significant changes in JAK2 and STAT3 expression levels but a significant increase in their phosphorylation levels. These results suggest that BRE-AS1 could impact the activity of JAK2/STAT3 independently of their expression, highlighting a potential mechanism through which BRE-AS1 influences macrophage inflammatory responses.
SOCS3 is crucial in regulating cellular signaling pathways, especially by inhibiting the JAK/STAT pathway11,27. SOCS3 directly suppress JAK’s catalytic activity through its kinase inhibitory region (KIR)34. MiR-30b-5p’s regulatory role in controlling SOCS3 expression, particularly during acute lung injury, has been studied14. Overexpression of miR-30b-5p in RAW264.7 cells leads to decreased SOCS3 mRNA expression, demonstrating a direct regulatory interaction between miR-30b-5p and SOCS314. Additionally, database analysis revealed a significant potential for interaction between BRE-AS1 and miR-30b-5p. Based on these findings, it was hypothesized that BRE-AS1 modulates SOCS3 through miR-30b-5p, affecting the JAK2/STAT3 pathway’s activation. Upon LPS stimulation in THP-1 cells, BRE-AS1 expression increases, possibly leading to enhanced sequestration of miR-30b-5p and, consequently, liberating SOCS3 mRNA from the miRNA’s inhibitory effects. Therefore, the knockdown of BRE-AS1 is anticipated to raise miR-30b-5p levels, resulting in a decrease in SOCS3 levels. Indeed, the knockdown of BRE-AS1 led to a decrease in SOCS3 expression, confirming SOCS3 as a target of BRE-AS1 regulation. Moreover, the application of synthesized RNAs, including a decoy RNA representing the miR-30b-5p binding site of BRE-AS1 and miR-30b-5p inhibitor/mimic, further confirmed that BRE-AS1 regulates SOCS3 via miR-30b-5p.
The regulation of BRE-AS1 extends beyond its direct impact on the JAK2/STAT3 pathway, with broader implications for other inflammatory signaling networks. BRE-AS1’s modulation of cytokine production, particularly IL-6 and IL-1β, suggests it may interact with other critical pathways, such as the NF-κB and NOD-like receptor protein (NLRP)3 inflammasome, both central to innate immunity. Furthermore, its role as a competitive endogenous RNA (ceRNA) for miR-30b-5p positions it as a key regulator of microRNA activity, which may influence other targets involved in inflammation. This opens opportunities for developing targeted therapies that fine-tune inflammatory responses without broad immunosuppression, a common issue with current treatments. The selective modulation of cytokines by BRE-AS1 offers potential for precise therapeutic strategies in chronic inflammatory diseases such as rheumatoid arthritis, lupus, and cancer.
Given these broader roles, BRE-AS1 likely interacts with other major inflammatory regulators, such as NF-κB, NLRP3, and additional lncRNAs or microRNAs. NF-κB, a master regulator of pro-inflammatory cytokines, may interact with BRE-AS1 indirectly through shared pathways like SOCS3 or JAK2/STAT3. However, our analyses indicated that BRE-AS1 knockdown did not affect the activity of NF-κB (our unpublished observation). The NLRP3 inflammasome, which activates IL-1β, could be modulated by BRE-AS1’s influence on cytokine production. Future studies should focus on co-expression and co-knockdown experiments to explore these potential interactions. Techniques like RNA immunoprecipitation (RIP) assays could help identify shared regulatory complexes, while chromatin immunoprecipitation (ChIP) and luciferase reporter assays would be valuable in investigating whether BRE-AS1 affects NF-κB activity directly. miRNA inhibitors and mimics would also clarify how BRE-AS1 interacts with other miRNAs to regulate inflammation.
This study is particularly novel because it uncovers a previously unrecognized mechanism by which BRE-AS1 regulates macrophage-driven inflammation. While BRE-AS1 has been studied in cancer biology, its role in immune regulation has been less clear. Here, we show that BRE-AS1 specifically affects IL-6 and IL-1β production without impacting TNF-α, highlighting its precise regulatory function. Its interaction with the miR-30b-5p/SOCS3 axis provides new insight into how lncRNAs can control inflammation and suggests potential therapeutic applications in diseases characterized by excessive macrophage activation and cytokine overproduction.
Despite these promising findings, translating the role of BRE-AS1 into therapeutic strategies presents challenges. Achieving specificity in targeting BRE-AS1, effective RNA delivery, and understanding the complexity of inflammation pathways are critical hurdles. However, the therapeutic potential is significant, especially in chronic inflammatory diseases and cancer immunotherapy. By regulating the JAK2/STAT3 pathway, BRE-AS1 could offer a method to control inflammation more precisely, avoiding the broad immunosuppression associated with many current treatments. Furthermore, BRE-AS1 may play a key role in precision medicine, offering tailored therapies for patients with macrophage-driven inflammation, while also opening the door to a wider exploration of lncRNA-based therapeutics.
This work contributes important new insights into the regulatory mechanisms underlying macrophage-mediated inflammation. Future research should aim to validate these findings in primary human macrophages and in vivo models. Additionally, the broader role of BRE-AS1 in regulating other aspects of the immune response and its potential interactions with other key pathways warrant further investigation, potentially providing new avenues for therapeutic intervention in inflammatory diseases.
Conclusion
This study introduces a novel regulatory axis involving BRE-AS1, miR-30b-5p, and SOCS3, which plays a critical role in modulating macrophage-driven inflammatory responses. By influencing the JAK2/STAT3 pathway, BRE-AS1 regulates the expression of key pro-inflammatory cytokines, particularly IL-6 and IL-1β, while leaving TNF-α levels unaffected. This selective regulation underscores BRE-AS1’s potential as a therapeutic target in chronic inflammatory conditions, such as rheumatoid arthritis, lupus, and other diseases characterized by macrophage overactivation. The discovery of BRE-AS1’s interaction with the miR-30b-5p/SOCS3 axis adds to the growing understanding of how lncRNAs fine-tune immune responses, opening up new therapeutic strategies focused on lncRNA modulation.
The broader implications of this research lie in its potential to shape future studies on lncRNAs in inflammation. Future research should explore the interactions between BRE-AS1 and other inflammatory pathways, such as NF-κB and NLRP3 inflammasome, and validate these findings in primary human macrophages and animal models. Additionally, this study highlights the therapeutic promise of targeting lncRNAs for more precise control of inflammatory responses, moving away from broad-spectrum anti-inflammatory drugs toward more specific treatments. Investigating the therapeutic applicability of BRE-AS1 in vivo could pave the way for new treatment modalities in managing inflammatory diseases, offering an opportunity for more targeted and personalized medicine approaches.
Data availability
The datasets used and/or analysed during the current study available from the corresponding author on reasonable request.
Abbreviations
- AS:
-
Antisense RNA
- BRE:
-
Brain and reproductive organ-expressed protein
- ChIP:
-
Chromatin immunoprecipitation
- Ct:
-
Threshold cycle
- ELISA:
-
Enzyme-linked immunosorbent assay
- FBS:
-
Fetal bovine serum
- IL:
-
Interleukin
- JAK:
-
Janus kinase
- KIR:
-
Kinase inhibitory region
- LncRNA:
-
Long noncoding RNA
- LPS:
-
Lipopolysaccharide
- mAb:
-
Monoclonal antibody
- MAPK:
-
Mitogen-activated protein kinase
- miRNA:
-
MicroRNA
- NLRP:
-
NOD-like receptor protein
- NSCLC:
-
Non-small-cell lung cancer
- PC:
-
Prostate cancer
- qRT-PCR:
-
Quantitative reverse-transcription PCR
- SEM:
-
Standard error of the mean
- siRNA:
-
Small interfering RNA
- SOCS:
-
Suppressor of cytokine signaling
- STAT3:
-
Signal transducer and activator of transcription
- TLR:
-
Toll-like receptor
- TNBC:
-
Triple-negative breast cancer
- TNF:
-
Tumor necrosis factor
References
Neubauer, H. et al. Jak2 deficiency defines an essential developmental checkpoint in definitive hematopoiesis. Cell. 93, 397–409 (1998).
Villarino, A. V., Kanno, Y. & O’Shea, J. J. Mechanisms and consequences of Jak-STAT signaling in the immune system. Nat. Immunol. 18, 374–384 (2017).
Li, X. et al. STAT3 inhibitors: a novel insight for anticancer therapy of pancreatic cancer. Biomolecules 12. (2022).
Levy, D. E. & Darnell, J. E. Jr. Stats: transcriptional control and biological impact. Nat. Rev. Mol. Cell. Biol. 3, 651–662 (2002).
Kang, D. Y. et al. Non-toxic sulfur inhibits LPS-induced inflammation by regulating TLR-4 and JAK2/STAT3 through IL-6 signaling. Mol. Med. Rep. 24. (2021).
Okugawa, S. et al. Janus kinase 2 is involved in lipopolysaccharide-induced activation of macrophages. Am. J. Physiol. Cell. Physiol. 285, C399–408 (2003).
Zarrin, A. A., Bao, K., Lupardus, P. & Vucic, D. Kinase inhibition in autoimmunity and inflammation. Nat. Rev. Drug Discov. 20, 39–63 (2021).
Samavati, L. et al. STAT3 tyrosine phosphorylation is critical for interleukin 1 beta and interleukin-6 production in response to lipopolysaccharide and live bacteria. Mol. Immunol. 46, 1867–1877 (2009).
Xu, W. P. & Li, W. D. [SOCS3: a potential therapeutic target for many human diseases]. Yao Xue Xue Bao. 46, 747–752 (2011).
Nicholson, S. E. et al. Suppressor of cytokine signaling-3 preferentially binds to the SHP-2-binding site on the shared cytokine receptor subunit gp130. Proc. Natl. Acad. Sci. U S A. 97, 6493–6498 (2000).
Rawlings, J. S., Rosler, K. M. & Harrison, D. A. The JAK/STAT signaling pathway. J. Cell. Sci. 117, 1281–1283 (2004).
Bode, J. G. et al. LPS and TNFalpha induce SOCS3 mRNA and inhibit IL-6-induced activation of STAT3 in macrophages. FEBS Lett. 463, 365–370 (1999).
Paraskevopoulou, M. D. et al. DIANA-LncBase v2: indexing microRNA targets on non-coding transcripts. Nucleic Acids Res. 44, D231–238 (2016).
Zhou, T. & Chen, Y. L. The functional mechanisms of miR-30b-5p in Acute Lung Injury in Children. Med. Sci. Monit. 25, 40–51 (2019).
Bridges, M. C., Daulagala, A. C. & Kourtidis, A. LNCcation: lncRNA localization and function. J. Cell. Biol. 220. (2021).
Simion, V. et al. A macrophage-specific lncRNA regulates apoptosis and atherosclerosis by tethering HuR in the nucleus. Nat. Commun. 11 :6135. (2020).
Shin, H. S. et al. Role of Macrophage lncRNAs in Mediating Inflammatory Processes in Atherosclerosis and Sepsis. Biomedicines 11. (2023).
Xuan, W., Yu, H., Zhang, X. & Song, D. Crosstalk between the lncRNA UCA1 and microRNAs in cancer. FEBS Lett. 593, 1901–1914 (2019).
Gao, Q. et al. Long non-coding RNAs regulate effects of β-crystallin B2 on mouse ovary development. Mol. Med. Rep. 14, 4223–4231 (2016).
Feng, F. et al. Role of long noncoding RNAs in the regulation of cellular immune response and inflammatory diseases. Cells. 11. (2022).
Zhang, Y. et al. Roles of long noncoding RNAs in human inflammatory diseases. Cell. Death Discov. 10, 235 (2024).
Shin, J. J. et al. Roles of lncRNAs in NF-kappaB-mediated macrophage inflammation and their implications in the Pathogenesis of Human diseases. Int. J. Mol. Sci. 25. (2024).
Wang, W. et al. Non-coding RNAs: master regulators of inflammasomes in Inflammatory diseases. J. Inflamm. Res. 14, 5023–5050 (2021).
Chen, Z., Zhen, M. & Zhou, J. LncRNA BRE-AS1 interacts with mir-145-5p to regulate cancer cell proliferation and apoptosis in prostate carcinoma and has early diagnostic values. Biosci. Rep. 39. (2019).
Gao, J., Wang, S., Zhang, Z. & Li, J. Long non-coding RNA BRE-AS1 inhibits the proliferation, migration, and invasion of cancer cells in triple-negative breast cancer and predicts patients’ survival by downregulating miR-21. BMC Cancer. 21, 745 (2021).
Zhang, M., Wu, J., Zhong, W., Zhao, Z. & Liu, Z. Long non-coding RNA BRE-AS1 represses non-small cell lung cancer cell growth and survival via up-regulating NR4A3. Arch. Biochem. Biophys. 660, 53–63 (2018).
Harrison, D. A. The Jak/STAT pathway. Cold Spring Harb Perspect. Biol. 4. (2012).
Tian, X. et al. Long noncoding RNA LINC00662 promotes M2 macrophage polarization and hepatocellular carcinoma progression via activating Wnt/beta-catenin signaling. Mol. Oncol. 14, 462–483 (2020).
Chen, Y. & Wang, X. miRDB: an online database for prediction of functional microRNA targets. Nucleic Acids Res. 48, D127–d131 (2020).
Ebert, M. S., Neilson, J. R. & Sharp, P. A. MicroRNA sponges: competitive inhibitors of small RNAs in mammalian cells. Nat. Methods. 4, 721–726 (2007).
Chang-Hoon, L. & Eun Young, C. Macrophages and inflammation. J. Rheumatic Dis. 25, 11–18 (2018).
Dinh, Q. N., Drummond, G. R., Sobey, C. G. & Chrissobolis, S. Roles of inflammation, oxidative stress, and vascular dysfunction in hypertension. Biomed. Res. Int. 406960. (2014).
Liu, T., Zhang, L., Joo, D. & Sun, S-C. NF-κB signaling in inflammation. Signal Transduct. Target. Ther. 2, 17023. (2017).
Kershaw, N. J. et al. SOCS3 binds specific receptor-JAK complexes to control cytokine signaling by direct kinase inhibition. Nat. Struct. Mol. Biol. 20, 469–476 (2013).
Funding
This work was supported by the National Research Foundation of Korea (NRF) grant funded by the Korean government (Ministry of Science and ICT) (No. 2022R1A2C1010005).
Author information
Authors and Affiliations
Contributions
JJS: Conceptualization, Investigation, Writing-original draft & editing. KS: Conceptualization, Writing-review & editing. WHL: Supervision, validation, Writing-review & editing. All authors read and approved the submitted version.
During the preparation of this work the authors used ChatGPT to improve the quality of English writing. After using this service, the authors reviewed and edited the content as needed and takes full responsibility for the content of the publication.
Corresponding author
Ethics declarations
Ethics approval and consent to participate
Not applicable.
Consent for publication
Not applicable.
Competing interests
The authors declare no competing interests.
Additional information
Publisher’s note
Springer Nature remains neutral with regard to jurisdictional claims in published maps and institutional affiliations.
Electronic supplementary material
Below is the link to the electronic supplementary material.
Rights and permissions
Open Access This article is licensed under a Creative Commons Attribution-NonCommercial-NoDerivatives 4.0 International License, which permits any non-commercial use, sharing, distribution and reproduction in any medium or format, as long as you give appropriate credit to the original author(s) and the source, provide a link to the Creative Commons licence, and indicate if you modified the licensed material. You do not have permission under this licence to share adapted material derived from this article or parts of it. The images or other third party material in this article are included in the article’s Creative Commons licence, unless indicated otherwise in a credit line to the material. If material is not included in the article’s Creative Commons licence and your intended use is not permitted by statutory regulation or exceeds the permitted use, you will need to obtain permission directly from the copyright holder. To view a copy of this licence, visit http://creativecommons.org/licenses/by-nc-nd/4.0/.
About this article
Cite this article
Shin, JJ., Suk, K. & Lee, WH. LncRNA BRE-AS1 regulates the JAK2/STAT3-mediated inflammatory activation via the miR-30b-5p/SOC3 axis in THP-1 cells. Sci Rep 14, 25726 (2024). https://doi.org/10.1038/s41598-024-77265-1
Received:
Accepted:
Published:
Version of record:
DOI: https://doi.org/10.1038/s41598-024-77265-1
Keywords
This article is cited by
-
Biosynthesis and bioactivity of anti-inflammatory triterpenoids in Calendula officinalis
Nature Communications (2025)
-
Long non-coding RNAs (lncRNAs) in cancer development: new insight from STAT3 signaling pathway to immune evasion
Clinical and Experimental Medicine (2025)








