Abstract
Cold atmospheric plasma (CAP) has demonstrated anti-proliferative activity in various cancer cells, yet its efficacy against drug-resistant cancer cells remains largely unexplored. This study investigates CAP’s potential to restore drug sensitivity in fulvestrant-resistant breast cancer cells. Fulvestrant-resistant T47D/fulR and MCF-7/fulR cell lines were developed through 32-week drug exposure. CAP treatment effectively inhibited growth of both resistant cell lines and restored sensitivity to fulvestrant when used as pretreatment. Genome-wide expression analysis revealed that CAP significantly impacts ribosomal and mitochondrial components during resistance acquisition and treatment. The oncogene CCND3 emerged as a key contributor to drug resistance, being highly upregulated in resistant cells but downregulated following CAP treatment. Functional validation through CCND3 knockdown in both resistant cell lines induced increased apoptosis and extended G1 phase, confirming its critical role in resistance mechanisms. These findings demonstrate that CAP can revert fulvestrant-resistant breast cancer cells to a sensitive state by targeting CCND3 and modulating critical cellular pathways, suggesting promising therapeutic potential for overcoming drug resistance in breast cancer treatment.
Introduction
Breast cancer is a heterogeneous disease caused by dysregulation of various cancer-related genes, comprising multiple subtypes that necessitate precise characterization for determining clinical treatment options1. One crucial factor for classification is the presence or absence of the estrogen receptor (ER), dividing breast cancers into ER-positive (ER+) and ER-negative (ER-) subtypes2. ER + breast cancers account for approximately 70% of all cases and rely on functional ER for survival, making it a major therapeutic target3. Fulvestrant, a selective estrogen receptor degrader (SERD), is commonly used to treat ER + breast cancer by binding to and degrading the ER, thereby inhibiting its signaling and inducing cancer cell death4,5. However, similar to other therapeutic drugs, resistance to fulvestrant (fulR) often develops, leading to treatment failure and cancer recurrence6,7. Resistance to fulvestrant can arise through various mechanisms, including alterations in ESR1 expression8, activation of alternative cyclin pathways9, and epigenetic modifications10. ESR1 mutations are present in 15% to 40% of patients treated with prior aromatase inhibition11, causing impairing of fulvestrant binding to the mutant ESR1 with higher concentrations of fulvestrant required to inhibit mutant ESR1. The low molecular weight isoforms of Cyclin E (LMW) overexpression results in their hyperactivity because of increased affinity for cdk2 and resistance to the growth inhibiting effects of fulvestrant12. The development of fulR cells poses a significant clinical challenge, as these cells no longer respond to conventional hormone therapies13. Therefore, understanding and overcoming fulvestrant resistance is of paramount importance for improving breast cancer treatment outcomes.
Cold atmospheric plasma (CAP) has emerged as a promising anti-cancer agent due to its selective cytotoxic effects on cancer cells while sparing normal cells14. CAP generates reactive oxygen and nitrogen species (RONS), which induce cell death pathways and inhibit proliferation in various cancer cell types15,16. CAP has also demonstrated efficacy against drug-resistant cancer cells, including paclitaxel-resistant MCF-7 cells17, tamoxifen-resistant MCF-7 cells18, temozolomide-resistant glioblastoma cells19, and cisplatin-resistant ovarian cancer cells, commonly increasing apoptotic rates similar to drug-sensitive cancer cells20.
Despite its potential, the efficacy of CAP against drug-resistant cancer cells, particularly fulvestrant-resistant breast cancer cells, remains largely unexplored21. Furthermore, the molecular mechanisms by which CAP restores drug sensitivity are not well understood22. Only a few genes have been identified as responsible for resistance acquisition and sensitivity recovery. For example, DAGLA contributed to paclitaxel (Px) sensitivity recovery by being upregulated by CAP in Px-resistant MCF-7 cells where expression of this gene was downregulated17. In tamoxifen-resistant MCF-7 cells, MX1 and HOXB6 were upregulated by CAP, and dysregulation of these genes alleviated CAP’s effect on sensitivity recovery18.
This study aims to elucidate the effectiveness of CAP in reversing fulvestrant resistance in breast cancer cells and to uncover the underlying molecular mechanisms. We investigated the impact of CAP on growth and apoptosis of T47D/fulR and MCF-7/fulR breast cancer cells and examined how CAP pretreatment affects their sensitivity to fulvestrant. Through genome-wide RNA sequencing (RNA-seq) analysis, we identified significant alterations in the expression of ribosome and mitochondrial components during fulvestrant resistance acquisition and CAP treatment. Additionally, we highlighted the role of the oncogene CCND3, which was upregulated in fulvestrant-resistant cells and downregulated following CAP treatment, in contributing to drug resistance.
Our findings suggest that CAP has the potential to revert fulvestrant-resistant breast cancer cells to a sensitive state, providing a novel therapeutic approach for overcoming drug resistance in breast cancer treatment. This study not only advances our understanding of CAP’s anti-cancer mechanisms but also opens new avenues for its clinical application in managing drug-resistant cancers.
Results
CAP restores sensitivity to fulvestrant in fulvestrant-resistant cancer cells
To investigate whether CAP could reverse drug resistance to a drug-sensitive state, two ful-resistant cancer cell lines were developed from ful-sensitive MCF-7 and T47D breast cancer cells. To achieve this, cells were exposed to gradually increasing concentrations of fulvestrant for 32 weeks with final concentrations of 3 nM and 4 nM for T47D and MCF-7, developing fulR cell lines: T47D/fulR and MCF-7/fulR cells, respectively (Fig. 1a,b). Successful development of fulR cells was confirmed by demonstrating that approximately 1 × 10³-fold higher drug concentrations were needed to induce 50% viability in the two fulR cell lines compared to sensitive control cells (Fig. 1c,d).
Cold atmospheric plasma (CAP) inhibits proliferation of fulvestrant-resistant breast cancer cells. (a,b) The drug-sensitive T47D and MCF-7 cancer cells were continuously exposed to fulvestrant with step-wise increases up to 3 and 4 nM for 32 weeks, respectively, to develop drug-resistant T47D/fulR and MCF-7/fulR cells. (c,d) Viability of T47D/fulR and MCF-7/fulR cells was analyzed in fulvestrant concentrations of 0 to 10 µM. The IC₅₀ is denoted by a horizontal line. NC: fulvestrant-sensitive control cells; fulR: fulvestrant-resistant cells. (e,f) Effect of CAP on drug sensitivity of T47D/fulR and MCF-7/fulR cells was analyzed by colony formation assay. Relative colony area is represented as bar graphs next to colony images. (g,h) Effect of CAP on drug sensitivity of T47D/fulR and MCF-7/fulR cells was analyzed by CCK-8 assay. Time points of CAP or fulvestrant treatment are indicated as arrowheads. All experiments were performed at least three times and represented as mean ± SE. *P < 0.05, **P < 0.01, ***P < 0.001.
Next, the effect of CAP on growth of fulR cells was examined by treating cells with CAP for 600 s, followed by observation of colony formation and optical density. As expected, fulvestrant-sensitive T47D and MCF-7 cells showed significant loss of colony formation ability and retarded growth rate by either fulvestrant or CAP, with T47D cells showing more severe growth damage (Fig. 1e, f). However, both non-CAP-treated fulR cells demonstrated higher resistance to the drug by showing little change in colony formation (Fig. 1e, f) and growth rate (Fig. 1g, h). Growth of fulR cells was considerably inhibited by CAP, although their growth was less inhibited than sensitive cells. Notably, CAP treatment followed by drug treatment inhibited cell growth to levels lower than CAP or drug alone (Fig. 1e–h). These results indicate that CAP could inhibit growth of fulR cells and furthermore act synergistically with fulvestrant by recovering sensitivity to the drug.
CAP affects genes involved in ribosome and mitochondrial components in fulvestrant-resistant cancer cells
To identify key genes and signaling pathways affected during cancer cell acquisition of fulR and during sensitivity recovery by CAP, genome-wide expression analysis was performed using microarray and RNA-seq for T47D vs. T47D/fulR and T47D/fulR vs. CAP-treated T47D/fulR. The same analysis was applied to MCF-7-derived cells. Over 400 genes were observed to be dysregulated in all cell types (Fig. 2a), and a total of 357 and 119 genes were found across the comparisons of control cells vs. fulR cells and fulR cells vs. CAP-treated fulR cells for T47D and MCF-7 cells, respectively, satisfying the criteria of ≥ |2-fold| change (Fig. 2b, c). RHNO1 (234-fold decrease in control vs. fulR; 553-fold increase in fulR vs. CAP-treated fulR) and CXCL12 (22-fold decrease in control vs. fulR; 4.3-fold increase in fulR vs. CAP-treated fulR) showed the highest expression changes in T47D and MCF-7 cells, respectively (Tables 1 and 2).
Genome-wide analysis of the genes dysregulated by fulvestrant and CAP in breast cancer cells. RNA-seq and microarray expression data analysis were performed to extract genes whose expression was significantly altered in paired cell sets of T47D and MCF-7: fulR cells vs. negative control cells (NC); CAP-treated fulR cells (fulR/CAP) vs. fulR cells. Genes showing ≥ |2-fold| changes are denoted in color in volcano plots (a) and in numbers in Venn diagrams (b). (c) Heatmaps (n = 2 per sample) were generated with genes that commonly appeared in paired cell sets in (b). (d) GSEA was performed using GO terms with significantly altered genes. Of the top 10 enriched terms, the three most frequently observed across comparisons are represented.
To identify significant enrichment of differentially expressed genes (DEGs) between control vs. fulR and fulR vs. CAP-treated fulR in T47D and MCF-7 cells, gene set enrichment analysis (GSEA) was performed using Gene Ontology (GO) gene sets. The analysis revealed consistent enrichment in GO cellular component categories related to ribosomes, ribosomal subunits, and mitochondrial protein-containing complexes across all comparisons (Fig. 2d). Given the complexity of targeting entire ribosomal or mitochondrial complexes therapeutically, we focused on identifying individual genes that showed the most dramatic expression changes and had established roles in cancer progression. Among these, CCND3 emerged as particularly promising due to its substantial bidirectional regulation and known function in cell cycle control.
CCND3 is a key gene in acquisition of fulvestrant resistance
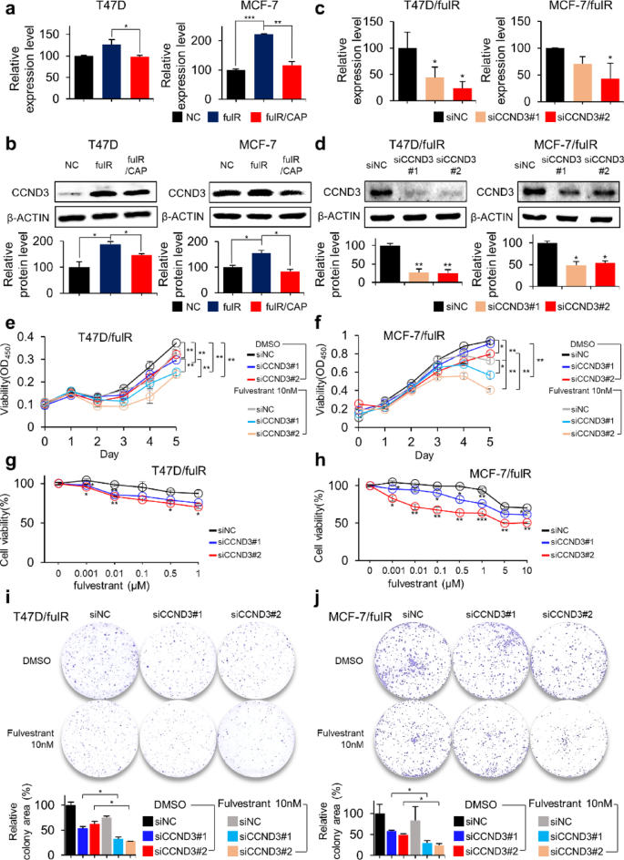
Among genes affected by fulvestrant and CAP, we selected a marker gene that might play a pivotal role during fulR acquisition and sensitivity recovery. From a set of highly affected genes, Cyclin D3 (CCND3) was selected for further analysis because CCND3, a member of the cyclins D family, is known to promote cell cycle transition and was significantly dysregulated in both T47D/fulR and MCF-7/fulR cells. Expression of CCND3 was increased 35.6- and 2.3-fold during fulR acquisition and decreased 19.2- and 1.8-fold by CAP treatment in T47D and MCF-7 cells, respectively (Table 1). This expression pattern of an increase in fulR cells but a decrease by CAP was validated by qRT-PCR and Western blot analysis in both cell types (Fig. 3a, b; Supplementary Fig. S1). This outcome suggested that the gene might be responsible for fulR and thus could be controlled by CAP to recover drug sensitivity. To test this hypothesis, we examined growth of fulR cancer cells after downregulating CCND3 using two siRNAs (siCCND3#1 and #2) (Fig. 3c, d). The siRNA-transfected cells showed decreased growth rates compared to control siRNA-transfected cells by up to 47% and 52% in T47D/fulR and MCF-7/fulR cells, respectively, at 10 nM and at 0 ~ 10 µM (Fig. 3e–h). Fulvestrant treatment additionally decreased growth rates by up to 35% and 44% in the two cell types when analyzed by colony formation assay (Fig. 3i, j). Next, the effects of siCCND3 on apoptosis and cell cycle of T47D/fulR and MCF-7/fulR cells were assessed by flow cytometry. Apoptosis was slightly increased by up to 8% with siRNA alone and up to 4% with fulvestrant alone in both cell types (Fig. 4a). Notably, co-treatment of siRNA and fulvestrant synergistically increased apoptosis up to 25%. G1 phase of the cell cycle was also synergistically extended by up to 25% by siRNA and fulvestrant (Fig. 4b). These results indicate that loss of CCND3 activity possibly contributed to recovery of drug sensitivity in resistant cells through increased apoptosis and delayed cell cycle progression (Fig. 5).
CCND3 plays a key role in fulvestrant resistance in cancer cells. Expression of CCND3 was examined in fulR cells and CAP-treated cells by qRT-PCR (a) and Western blot analysis (b) for T47D and MCF-7. CCND3 was downregulated using siRNAs (siRNA#1 and #2), which was validated by qRT-PCR (c) and Western blot analysis (d). Relative protein level is denoted with bar graphs below blots. siRNA-treated cells were cultured for 5 days while measuring growth rate in the presence or absence of fulvestrant (10 nM) (e,f). (g,h) The effect of CCND3 siRNA on cell growth was measured at various fulvestrant concentrations (0 ~ 10 µM). The effect of CCND3 on fulR was analyzed by colony formation assay after transfecting siRNA into T47D/fulR (i) and MCF-7/fulR cells (j) in the presence of fulvestrant. Original blots are presented in Supplementary Fig. S1. Relative colony area is denoted with bar graphs below images. siNC: control siRNA; siCCND3#1 and #2: siRNAs for CCND3. All experiments were performed at least three times and represented as mean ± SE. *P < 0.05, **P < 0.01, ***P < 0.001.
Inhibition of CCND3 in fulvestrant-resistant cells increases apoptosis and G1 phase of the cell cycle. CCND3 was downregulated using two siRNAs (siCCND3#1 and #2), and then apoptosis and G1 phase were examined under fulvestrant treatment in T47D/fulR and MCF-7/fulR cells. Apoptosis (a) and G1 phase (b) were measured by flow cytometry and representative images are shown. Rates of apoptosis and G1 phase are represented as bar graphs. All experiments were performed at least three times and represented as mean ± SE. *P < 0.05, **P < 0.01.
Schematic representation of CAP mechanism in reversing fulvestrant resistance in breast cancer cells. Fulvestrant-sensitive breast cancer cells develop resistance through upregulation of CCND3 and dysregulation of ribosomal and mitochondrial components. CAP treatment generates reactive oxygen and nitrogen species (RONS) that downregulate CCND3, restore ribosomal and mitochondrial function, and increase apoptosis and G1 cell cycle arrest. This CAP-mediated modulation ultimately restores fulvestrant sensitivity in resistant breast cancer cells, demonstrating CAP’s potential as a therapeutic strategy to overcome endocrine therapy resistance.
Discussion
This study provides compelling evidence that cold atmospheric plasma (CAP) can restore fulvestrant sensitivity in fulvestrant-resistant (fulR) breast cancer cells by targeting critical molecular pathways, particularly through downregulation of CCND3. Our findings underscore the therapeutic potential of CAP as an adjuvant strategy to overcome endocrine resistance in ER-positive breast cancer. Resistance to endocrine therapy, including fulvestrant, remains a significant clinical challenge, often associated with altered cell cycle regulation23, activation of alternative survival pathways24, and disruption of ER signaling13. Our data demonstrate that CCND3 is significantly upregulated in fulR cells and downregulated following CAP treatment, suggesting a central role for this gene in the acquisition and reversal of fulvestrant resistance. Previous studies have highlighted the role of CCND3 proteins in mediating resistance to hormonal therapies by promoting estrogen-independent proliferation25. For example, CCND3 was downregulated in cisplatin-resistant lung adenocarcinoma cells, resulting in impeded cell cycle progression26. In breast cancer cells, CCND3 was destabilized through degradation by trastuzumab via an ubiquitin-dependent proteasome mechanism27. Clinically, mutations in the CCND3 gene were frequently found in myeloid leukemia patients, which conferred resistance to apoptosis, decreased cell-cycle arrest, and increased proliferation in the presence of pexidartinib28. Apart from these studies, dysregulation or mutation of CCND3 has not been reported for fulR breast cancer cells, and the current study found upregulation of CCND3 in T47D/fulR and MCF-7/fulR cells.
The ability of CAP to selectively suppress cancer cell proliferation and enhance the efficacy of existing therapies is attributed to the generation of reactive oxygen and nitrogen species (RONS), which induce oxidative stress and modulate key signaling cascades29,30. Our findings corroborate this mechanism, as CAP alone inhibited growth in T47D/fulR and MCF-7/fulR cells, and pretreatment with CAP markedly enhanced fulvestrant-induced cytotoxicity. These synergistic effects indicate that CAP may prime resistant cells by altering redox-sensitive regulatory networks, making them more susceptible to fulvestrant. As CAP comprises various physicochemical components, identifying the primary factors responsible for these cellular and molecular changes would be valuable. This could help elucidate the signaling pathways through which CAP regulates CCND3 expression.
Transcriptomic profiling further revealed that CAP modulates several key pathways associated with drug resistance. Notably, CAP consistently affected ribosomal and mitochondrial protein-containing complexes in both T47D/fulR and MCF-7/fulR cells. These pathways play essential roles in translational regulation and cellular energy metabolism, respectively—both of which have been implicated in therapy resistance in breast cancer31,32. The normalization of these pathways following CAP exposure suggests restoration of proper protein synthesis and energy transport machinery, thereby sensitizing cells to fulvestrant.
Among significantly dysregulated genes, CCND3 emerged as a promising therapeutic target. Knockdown of CCND3 via siRNA not only reduced proliferation of fulR cells but also significantly increased apoptosis, particularly when combined with fulvestrant. We acknowledge that the altered ribosomal and mitochondrial pathways may represent downstream consequences of CCND3 dysregulation or parallel resistance mechanisms that collectively maintain the resistant state. The interplay between CCND3-mediated cell cycle progression and altered protein synthesis/energy metabolism in resistant cells represents an important area for future research. Among the D-type cyclins, CCND133 and CCND234 have been more extensively studied in breast cancer. Especially, CCND1 is frequently amplified and overexpressed in breast cancer35; however, its expression showed minimal alteration (less than 1.5-fold change) in fulR cells and CAP-treated MCF-7 and T47D cells. These observations imply that CCND3 plays a crucial role in supporting the survival and growth of fulR cells, and its inhibition disrupts this survival advantage, warranting further investigation. It should be noted that CCND3 is dispensable for proliferation and survival in certain cancer cell lines, including lymphoma36 and osteosarcoma37, due to functional redundancy with CCND1, CCND2, or cyclin E. Therefore, strategies to overcome fulR through CCND3 regulation should be carefully designed with consideration of this potential redundancy.
Interestingly, while CCND3 expression was consistently modulated across both fulR cell lines, other genes like RHNO138 and CXCL1239 showed cell line-specific responses, indicating potential subtype-specific resistance mechanisms. The divergent pathways affected in MCF-7 and T47D cells also emphasize the heterogeneity of fulvestrant resistance and the need for personalized therapeutic strategies. The identification of CCND3 as a key modulator of resistance introduces a potential biomarker and therapeutic target for patient stratification and treatment optimization.
In conclusion, our study reveals that CAP can effectively restore drug sensitivity in fulvestrant-resistant breast cancer cells, primarily through suppression of CCND3 (Fig. 5). These results pave the way for further preclinical and clinical studies to validate CAP as a therapeutic approach for overcoming endocrine resistance and improving patient outcomes in ER-positive breast cancer.
Materials and methods
Cell culture and generation of FulR cells
Breast cancer cell lines MCF-7 and T47D were purchased from the American Type Culture Collection (ATCC; Manassas, VA, USA) and cultured in RPMI 1640 medium (Welgene, Gyeongsan, Korea) supplemented with 10% fetal bovine serum (Gibco BRL, Carlsbad, CA, USA) and 2% penicillin/streptomycin (Capricorn Scientific, Ebsdorfergrund, Germany) under humidified 5% CO₂ at 37 °C. To generate fulR cells, MCF-7 and T47D cells were continuously exposed to increasing doses of fulvestrant (Selleck Chemicals, Houston, TX, USA) for 32 weeks, up to 4.0 and 3.0 nM, respectively. Initially, cells were exposed to low concentrations of fulvestrant, and surviving cells were cultured until reaching approximately 90% confluence. Subsequently, cells were passaged and exposed to progressively higher fulvestrant concentrations. This stepwise selection process was repeated until stable resistance to fulvestrant was established. All cells were cultured within 10 passages after thawing from cryopreservation.
Transfection and CAP treatment
SiRNAs (Bionics, Seoul, Korea) were mixed with Lipofectamine RNAiMAX (Invitrogen, Carlsbad, CA, USA) in Opti-MEM Medium (Gibco BRL), and the mixture was incubated for 5 minutes. Cells were transiently transfected with siRNA to a final concentration of 60 nM according to the manufacturer’s protocol. The siRNA sequences for CCND3 were: siCCND3#1, sense strand 5’-GCAGGGAUCACUGGCACUGTT-3’ and antisense strand 5’-CAGUGCCAGUGAUCCCUGCTT-3’; siCCND3#2, sense strand 5’-GCACUCCUACAGAUGUCACTT-3’ and antisense strand 5’-GUGACAUCUGUAGGAGUGCTT-3’; siNC (siRNA for negative control), sense strand 5’-UUCUCCGAACGUGUCACGUTT-3’ and antisense strand 5’-ACGUGACACGUUCGGAGAATT-3’. CAP treatment was performed as described previously40 with minor modifications. Briefly, CAP was generated using a DBD-type plasma source with 0.38 kV, 12.89 kHz energy, and 1.5 L/min argon gas flow. Cells in 60-mm culture dishes with 3 ml media were exposed to CAP for 10 min at 5 mm distance from the media surface. The cells were then incubated for 24 h before harvesting.
Quantitative reverse transcription polymerase chain reaction (qRT-PCR)
Total RNA was extracted from 60-mm culture dishes using the Direct-zol RNA Miniprep Kit (Zymo Research, Irvine, CA, USA) following the manufacturer’s protocol. mRNA was converted to cDNA using a ReverTra Ace qPCR RT Master Mix with gDNA Remover kit (Toyobo, Osaka, Japan). PCR was performed using KAPA SYBR FAST ABI (Kapa Biosystems, Wilmington, MA, USA). All reactions were performed in triplicate using a CFX Duet Real-time PCR machine (BIO-RAD, Hercules, CA, USA). The primer sequences for CCND3 were 5’-CTACTTCCAGTGCGTGCAG-3’ and 5’-CAATCACAGCAGCCAGGTC-3’. mRNA expression was normalized to glyceraldehyde-3-phosphate dehydrogenase (GAPDH). The primer sequences for GAPDH were 5’-TGTAGTTGAGGTCAATGAAGGG-3’ and 5’-ACATCGCTCAGACACCATG-3’.
Western blot analysis
Pierce RIPA lysis and extraction buffer (Thermo Fisher Scientific, Waltham, MA, USA) without protease or phosphatase inhibitors was used to extract total proteins from cultured cells. Protein concentration was determined using the Pierce BCA Protein Assay Kit (Thermo Fisher Scientific). Proteins (20 µg) in Tris-Glycine sample buffer (Labis Koma, Seoul, Korea) and dithiothreitol (Thermo Fisher Scientific) were subjected to SDS-PAGE and transferred to PVDF membranes (CellNest, Hanam, Korea). The membranes were blocked with 5% non-fat powdered milk in TBST (BTB Korea, Seoul, Korea) for 1 h at room temperature, then incubated overnight at 4 °C with anti-β-actin (1:1000, Genetex, Irvine, CA, USA) and anti-CCND3 (1:2000, Santa Cruz, Dallas, TX, USA) antibodies. The membranes were then incubated for 2 h at room temperature with HRP-conjugated secondary anti-rabbit (1:1000, Genetex) and anti-mouse (1:1000, Genetex) antibodies, respectively. Protein bands were visualized using WESTAR ETA C ULTRA 2.0 (Cyanagen, Bologna, Italy). Signals were detected using the ChemiDoc XRS + System (Bio-Rad) and analyzed with Image Lab software version 4.0.1.
Analysis of transcriptome
Transcriptomic analysis was performed using RNA-seq and expression microarray data analysis. RNA-seq was applied to T47D and its derivative cells: T47D/fulR and CAP-treated T47D/fulR cells. CAP-treated MCF-7/fulR cells also underwent RNA-seq. The microarray expression data for MCF-7 and MCF-7/fulR were retrieved from the GEO database (GSE74391)41. Total RNA was isolated from cultured cells, and RNA sequencing was conducted at Macrogen (Seoul, Korea) using the TruSeq Stranded Total RNA Library Prep Gold kit (Illumina, Hayward, CA, USA). The RNA-seq data were deposited in the Gene Expression Omnibus (GEO) database and can be accessed via their website (http://www.ncbi.nlm.nih.gov/geo/; accession number: GSE300391).
Colony formation and proliferation assay
For colony formation assays, 4 × 10³ cells were seeded in 35-mm dishes and cultured for 24 h before transfection with siRNA or CAP treatment. The cells were then treated with fulvestrant and further cultured for 14 to 21 days. Colonies were fixed using a 7:1 methanol/acetic acid solution, washed with DPBS (Welgene), and stained with 0.2% crystal violet (Sigma-Aldrich, St. Louis, MO, USA). The dishes were air-dried for one day after being completely dye-free. Colony quantification was conducted using ImageJ software version 1.50i. Cell growth rate was evaluated using a colorimetric assay with the Cell Counting Kit-8 (ApexBio, Houston, TX, USA). Cells (2 × 10³ cells) were seeded in 96-well plates, then transfected with siRNA or treated with CAP, followed by fulvestrant treatment. The cells were grown for 5 days and then stained using WST-8 from the CCK-8 kit. After incubation for 3 h, absorbance was measured at 450 nm using the Infinite F50 absorbance microplate reader (Tecan, Zurich, Switzerland).
Flow cytometric analysis
Apoptosis was assessed using the BD Pharmingen FITC Annexin V Apoptosis Detection Kit I (BD Biosciences, San Jose, CA, USA) according to the manufacturer’s instructions. Briefly, harvested cells were washed twice with DPBS (Welgene) and resuspended in Annexin V binding buffer, then stained with Annexin V and propidium iodide (PI) for 5 min in the dark at room temperature. For cell cycle analysis, harvested cells were fixed in 70% ethanol overnight at 4 °C. After washing twice with DPBS (Welgene), cells were treated with RNase A (Thermo Fisher Scientific) for 30 min at 37 °C and stained with PI for 15 min at room temperature. Prepared cells were analyzed using a NovoCyte 2000R flow cytometer (Agilent, Santa Clara, CA, USA) and NovoExpress software version 1.5.0.
In silico data mining
Gene set enrichment analysis (GSEA) was conducted using the Java-based GSEA Desktop Application v4.3.2. Gene ontology (GO) enrichment analysis was performed with differentially expressed genes (DEGs) using the v2023.2 GO gene sets. Phenotype labels were analyzed in pairs of two cell lines, T47D and MCF-7: fulR cells vs. control cells; CAP-treated fulR cells vs. fulR cells. Gene sets were considered significantly enriched if they met the following criteria: false discovery rate (FDR) < 0.25, P-value < 0.05, and absolute normalized enrichment score (|NES|) > 2.
Statistical analysis
Statistical significance was determined using Student’s t-test for two-group comparisons and two-way ANOVA followed by Tukey’s post-hoc test for multiple-group comparisons. Observed differences between compared groups were considered statistically significant when the P-value was less than 0.05. Each experiment was performed three times independently, and results are presented as mean ± SE.
Data availability
The RNA-seq data were deposited in the Gene Expression Omnibus (GEO) database and can be accessed via their website (http://www.ncbi.nlm.nih.gov/geo/; accession number: GSE300391).
References
Mouabbi, J. A. et al. Invasive lobular carcinoma: an understudied emergent subtype of breast cancer. Breast Cancer Res. Treat. 193, 253–264. https://doi.org/10.1007/s10549-022-06572-w (2022).
Garcia-Closas, M. & Chanock, S. Genetic susceptibility loci for breast cancer by estrogen receptor status. Clin. Cancer Res. 14, 8000–8009. https://doi.org/10.1158/1078-0432.Ccr-08-0975 (2008).
Waks, A. G. & Winer, E. P. Breast cancer treatment: A review. Jama 321, 288–300. https://doi.org/10.1001/jama.2018.19323 (2019).
Manni, A., Wright, C. & Buck, H. Growth factor involvement in the multihormonal regulation of MCF-7 breast cancer cell growth in soft agar. Breast Cancer Res. Treat. 20, 43–52 https://doi.org/10.1007/bf01833356 (1991).
Li, B. et al. Nanoparticle-based combination therapy enhances fulvestrant efficacy and overcomes tumor resistance in ER-positive breast cancer. Cancer Res. 83, 2924–2937. https://doi.org/10.1158/0008-5472.Can-22-3559 (2023).
Crump, L. S. et al. Hormonal regulation of semaphorin 7a in ER(+) breast cancer drives therapeutic resistance. Cancer Res. 81, 187–198. https://doi.org/10.1158/0008-5472.Can-20-1601 (2021).
Yang, F. et al. Stabilization of MORC2 by Estrogen and antiestrogens through GPER1- PRKACA-CMA pathway contributes to Estrogen-induced proliferation and endocrine resistance of breast cancer cells. Autophagy 16, 1061–1076. https://doi.org/10.1080/15548627.2019.1659609 (2020).
Kingston, B. et al. ESR1 F404 mutations and acquired resistance to fulvestrant in ESR1-mutant breast cancer. Cancer Discov. 14, 274–289. https://doi.org/10.1158/2159-8290.Cd-22-1387 (2024).
Formisano, L. et al. Aberrant FGFR signaling mediates resistance to CDK4/6 inhibitors in ER + breast cancer. Nat. Commun. 10, 1373. https://doi.org/10.1038/s41467-019-09068-2 (2019).
Hinohara, K. et al. KDM5 histone demethylase activity links cellular transcriptomic heterogeneity to therapeutic resistance. Cancer Cell. 34, 939–953e939. https://doi.org/10.1016/j.ccell.2018.10.014 (2018).
Spoerke, J. M. et al. Heterogeneity and clinical significance of ESR1 mutations in ER-positive metastatic breast cancer patients receiving fulvestrant. Nat. Commun. 7, 11579. https://doi.org/10.1038/ncomms11579 (2016).
Akli, S. et al. Tumor-specific low molecular weight forms of cyclin E induce genomic instability and resistance to p21, p27, and antiestrogens in breast cancer. Cancer Res. 64, 3198–3208. https://doi.org/10.1158/0008-5472.can-03-3672 (2004).
Belli, S. et al. EGFR and HER2 hyper-activation mediates resistance to endocrine therapy and CDK4/6 inhibitors in ER + breast cancer. Cancer Lett. 593, 216968. https://doi.org/10.1016/j.canlet.2024.216968 (2024).
Zinnurova, A. B. et al. Differences in metabolite profiling by cold atmospheric plasma in normal and cancer cells. J. Bioenerg Biomembr. 57, 97–106. https://doi.org/10.1007/s10863-025-10061-2 (2025).
Yang, Q. et al. The cold atmospheric plasma inhibits cancer proliferation through reducing glutathione synthesis. Molecules 30, 2808 https://doi.org/10.3390/molecules30132808 (2025).
Kitajima, N., Makihara, K. & Kurita, H. On the synergistic effects of cold atmospheric pressure plasma irradiation and electroporation on cytotoxicity of HeLa cells. Int. J. Mol. Sci. 26, 1093. https://doi.org/10.3390/ijms26031093 (2025).
Park, S. et al. Cold atmospheric plasma restores paclitaxel sensitivity to paclitaxel-resistant breast cancer cells by reversing expression of resistance-related genes. Cancers (Basel). 11, 2011 https://doi.org/10.3390/cancers11122011 (2019).
Lee, S. et al. Cold atmospheric plasma restores tamoxifen sensitivity in resistant MCF-7 breast cancer cell. Free Radic Biol. Med. 110, 280–290. https://doi.org/10.1016/j.freeradbiomed.2017.06.017 (2017).
Shaw, P., Kumar, N., Privat-Maldonado, A., Smits, E. & Bogaerts, A. Cold atmospheric plasma increases temozolomide sensitivity of three-dimensional glioblastoma spheroids via oxidative stress-mediated DNA damage. Cancers (Basel). 13, 1780 https://doi.org/10.3390/cancers13081780 (2021).
Murillo, D., Huergo, C., Gallego, B. & Rodríguez, R. Exploring the use of cold atmospheric plasma to overcome drug resistance in cancer. Biomedicines 11, 208. https://doi.org/10.3390/biomedicines11010208 (2023).
Guo, B. et al. Trident cold atmospheric plasma blocks three cancer survival pathways to overcome therapy resistance. Proc. Natl. Acad. Sci. U S A. 118, e2107220118. https://doi.org/10.1073/pnas.2107220118 (2021).
Chupradit, S. et al. Recent advances in cold atmospheric plasma (CAP) for breast cancer therapy. Cell. Biol. Int. 47, 327–340. https://doi.org/10.1002/cbin.11939 (2023).
Guarducci, C. et al. Selective CDK7 inhibition suppresses cell cycle progression and MYC signaling while enhancing apoptosis in therapy-resistant estrogen receptor-positive breast cancer. Clin. Cancer Res. 30, 1889–1905. https://doi.org/10.1158/1078-0432.Ccr-23-2975 (2024).
Shen, R. et al. MiRNA-155 mediates TAM resistance by modulating SOCS6-STAT3 signalling pathway in breast cancer. Am. J. Transl Res. 7, 2115–2126. https://doi.org/10.3892/mmr.2018.9064 (2015).
Zhang, P. et al. Identification of genes associated with cisplatin resistance in human oral squamous cell carcinoma cell line. BMC Cancer. 6, 224. https://doi.org/10.1186/1471-2407-6-224 (2006).
Su, Y. et al. Downregulated CCND3 is a key event driving lung adenocarcinoma metastasis during acquired cisplatin resistance. Int. J. Biol. Sci. 21, 708–724. https://doi.org/10.7150/ijbs.100921 (2025).
Wang, Z. et al. Impaired cyclin D3 protein degradation contributes to trastuzumab resistance in HER2 positive breast cancer. Med. Oncol. 41, 305. https://doi.org/10.1007/s12032-024-02535-x (2024).
Smith, C. C. et al. Recurrent mutations in cyclin D3 confer clinical resistance to FLT3 inhibitors in acute myeloid leukemia. Clin. Cancer Res. 27, 4003–4011. https://doi.org/10.1158/1078-0432.Ccr-20-3458 (2021).
Yan, D. et al. Toward understanding the selective anticancer capacity of cold atmospheric plasma–a model based on aquaporins (review). Biointerphases. 10, 040801. https://doi.org/10.1116/1.4938020 (2015).
Jang, J. Y. et al. Cold atmospheric plasma (CAP), a novel physicochemical source, induces neural differentiation through cross-talk between the specific RONS cascade and Trk/Ras/ERK signaling pathway. Biomaterials 156, 258–273. https://doi.org/10.1016/j.biomaterials.2017.11.045 (2018).
Deng, N., Zhang, X. & Zhang, Y. BAIAP2L1 accelerates breast cancer progression and chemoresistance by activating AKT signaling through binding with ribosomal protein L3. Cancer Sci. 114, 764–780 https://doi.org/10.1111/cas.15632 (2023).
Low, H. B. et al. DUSP16 promotes cancer chemoresistance through regulation of mitochondria-mediated cell death. Nat. Commun. 12, 2284. https://doi.org/10.1038/s41467-021-22638-7 (2021).
Valla, M., Klæstad, E., Ytterhus, B. & Bofin, A. M. CCND1 amplification in breast cancer -associations with proliferation, histopathological grade, molecular subtype and prognosis. J. Mammary Gland Biol. Neoplasia. 27, 67–77. https://doi.org/10.1007/s10911-022-09516-8 (2022).
Fischer, H., Chen, J., Skoog, L. & Lindblom, A. Cyclin D2 expression in familial and sporadic breast cancer. Oncol. Rep. 9, 1157–1161. https://doi.org/10.3892/or.9.6.1157 (2002).
Barnes, D. M. & Gillett, C. E. Cyclin D1 in breast cancer. Breast Cancer Res. Treat. 52, 1–15 https://doi.org/10.1023/a:1006103831990 (1998).
Gumina, M. R., Xu, C. & Chiles, T. C. Cyclin D3 is dispensable for human diffuse large B-cell lymphoma survival and growth: evidence for redundancy with cyclin E. Cell. Cycle. 9, 820–828. https://doi.org/10.4161/cc.9.4.10783 (2010).
Santamariña, M., Hernández, G. & Zalvide, J. CDK redundancy guarantees cell cycle progression in Rb-negative tumor cells independently of their p16 status. Cell Cycle. 7, 1962–1972. https://doi.org/10.4161/cc.7.13.6071 (2008).
Jirapongwattana, N., Bunting, S. F., Ronning, D. R., Ghosal, G. & Karpf, A. R. RHNO1: at the crossroads of DNA replication stress, DNA repair, and cancer. Oncogene 43, 2613–2620. https://doi.org/10.1038/s41388-024-03117-x (2024).
Nguyen, K. T. P. et al. CXCL12-CXCL4 heterodimerization prevents CXCL12-driven breast cancer cell migration. Cell. Signal. 66, 109488. https://doi.org/10.1016/j.cellsig.2019.109488 (2020).
Lee, S. et al. ChIP-seq analysis reveals alteration of H3K4 trimethylation occupancy in cancer-related genes by cold atmospheric plasma. Free Radic Biol. Med. 126, 133–141. https://doi.org/10.1016/j.freeradbiomed.2018.08.004 (2018).
Alves, C. L. et al. High CDK6 protects cells from fulvestrant-mediated apoptosis and is a predictor of resistance to fulvestrant in estrogen receptor-positive metastatic breast cancer. Clin. Cancer Res. 22, 5514–5526. https://doi.org/10.1158/1078-0432.Ccr-15-1984 (2016).
Funding
This work was supported by the Basic Science Research Program (NRF-2022R1A2C1003483) of the National Research Foundation of Korea, funded by the Ministry of Education, Science and Technology.
Author information
Authors and Affiliations
Contributions
S.J.K. conceptualized the study. S.C. and S.J. conducted the experiments and performed statistical analysis. H.W.K., H.L., and S.J. validated the results and curated the data. S.C., S.J., and S.J.K. prepared the original draft of the manuscript. M.B., S.H.Y., and E.H.C. reviewed and edited the manuscript. All authors have read and agreed to the published version of the manuscript.
Corresponding author
Ethics declarations
Competing interests
The authors declare no competing interests.
Additional information
Publisher’s note
Springer Nature remains neutral with regard to jurisdictional claims in published maps and institutional affiliations.
Supplementary Information
Below is the link to the electronic supplementary material.
Rights and permissions
Open Access This article is licensed under a Creative Commons Attribution-NonCommercial-NoDerivatives 4.0 International License, which permits any non-commercial use, sharing, distribution and reproduction in any medium or format, as long as you give appropriate credit to the original author(s) and the source, provide a link to the Creative Commons licence, and indicate if you modified the licensed material. You do not have permission under this licence to share adapted material derived from this article or parts of it. The images or other third party material in this article are included in the article’s Creative Commons licence, unless indicated otherwise in a credit line to the material. If material is not included in the article’s Creative Commons licence and your intended use is not permitted by statutory regulation or exceeds the permitted use, you will need to obtain permission directly from the copyright holder. To view a copy of this licence, visit http://creativecommons.org/licenses/by-nc-nd/4.0/.
About this article
Cite this article
Choi, S., Jung, S., Kim, H.W. et al. Cold atmospheric plasma restores fulvestrant sensitivity by inhibiting CCND3 in the drug-resistant breast cancer cells. Sci Rep 15, 37259 (2025). https://doi.org/10.1038/s41598-025-21199-9
Received:
Accepted:
Published:
Version of record:
DOI: https://doi.org/10.1038/s41598-025-21199-9




