Abstract
PCYT2 is the key regulatory enzyme in the biosynthesis of phosphatidylethanolamine (PE) via the CDP-ethanolamine Kennedy pathway. Deficiencies in this gene have been linked to metabolic, neurological, and cardiac disorders; however, most studies report that PE levels remain unchanged. This study aimed to identify the metabolic mechanisms that preserve PE levels when its synthesis is impaired in PCYT2-knockdown human fibroblasts. We investigated alternative pathways that could compensate for reduced PE synthesis, including phosphatidylcholine (PC) and PE base-exchange to phosphatidylserine (PS), followed by PE resynthesis via PS decarboxylation. These pathways were individually assessed using [14 C]-ethanolamine, [3 H]-choline, and [3 H]-serine, and correlated with the expression and activity of the base-exchange genes PTSS1, PTSS2, and the PS decarboxylase PISD. The base-exchange activity was not significantly altered and mitochondrial PS decarboxylation was inhibited, indicating that these routes do not compensate for reduced PE synthesis in PCYT2-deficient cells. Chronic choline treatment increased ethanolamine and choline transport and upregulated the choline/ethanolamine transporter CTL1, yet PC synthesis and base-exchange activity remained unchanged, demonstrating that choline supplementation does not affect PE sythesis. Instead, PE homeostasis was maintained through reduced degradation and extensive phospholipid remodeling via the Lands’ cycle, as evidenced by broad changes in fatty acid composition and increased phospholipid unsaturation. Remodeling extended beyond PC, PE, and PS to include phosphatidylinositol and sphingomyelin. These metabolic adaptations led to elevated reactive oxygen species production and enhanced mitochondrial fusion without significantly affecting autophagy or cell viability. Our findings suggest that in the absence of PCYT2 activity, PE levels are preserved primarily through reduced degradation and remodeling, rather than through alternative biosynthetic pathways.
Introduction
Phospholipids (PL) are highly important biological molecules that are necessary for the formation of the cell membrane bilayer1. The primary membrane phospholipids are phosphatidylcholine (PC), phosphatidylethanolamine (PE), phosphatidylinositol (PI) and phosphatidylserine (PS), which respectively form 50%, 15–25%, 10–15%, and 5–10% of the cell membrane PLs2. It is necessary for cells to maintain this balance within a narrow limit, as PL ratios and distribution influence cell structure and function3. The exact mechanisms that maintain this balance are not completely understood as there are several interconnected pathways for the biosynthesis and metabolism of PLs, which are summarized in Fig. 1. De novo synthesis of PC and PE occurs through the CDP-choline (CDP-Cho) and CDP-ethanolamine (CDP-Etn) branches of the Kennedy Pathway2. This pathway requires diacylglycerol (DAG), as well as exogenous ethanolamine (Etn) and choline (Cho) which are transported across the cell membrane by the choline transporter-like proteins 1 and 2 (CTL1 and CTL1)4. Once formed, PC and PE can be converted to PS through base exchange reactions by PS synthase 1 and 2 (PSS1 and PSS2), where PSS1 preferentially uses PC as a substrate and PSS2 prefers PE5,6,7. PS can then enter the mitochondria where it is decarboxylated by phosphatidylserine decarboxylase (PISD) to form PE8. PE can also be methylated to form PC by phosphatidylethanolamine N-methyltransferase (PEMT), which is mostly active in the liver9. Finally, PI is formed de novo in a pathway that converts phosphatidic acid (PA) to CDP-DAG then PI8. PA also produces DAG for the synthesis of PC and PE by the CDP-Cho and CDP-Etn branches of the Kennedy pathway10. Therefore, the regulation of PI synthesis is connected to PE and PC synthesis through PA and DAG metabolism. When any of these pathways is defective, it can result in a detrimental imbalance of PLs. As such, it is critical to understand how cells respond to specific alterations in PL metabolism.
Pathways involved in phospholipid synthesis. Synthesis of PE and PC occurs through two independent branches of the Kennedy pathway. The CDPethanolamine pathway (light green) produces PE from ethanolamine and DAG, whereas the CDP-choline pathway (light blue) produces PC from choline and DAG. The liver PE could be methylated to PC by PEMT. PC and PE are metabolized to PS by PSS1 and PSS2, respectively. The mitochondria can produce PE from PS by PISD. The CDP-DAG pathway produces PI; SM is produced from ceramide (Cer) and PCho.
One example of dysregulated PL homeostasis occurs through decreased PCYT2 activity. PCYT2 encodes the ethanolamine-phosphate cytidylyltransferase (PCYT2; ECT) enzyme, which catalyzes the main regulatory step in the CDP-Etn branch of the Kennedy pathway. When PCYT2 expression is reduced, the flux through the CDP-Etn pathway (PE synthesis) is significantly decreased11,12,13 but PE was not decreased indicating that some compensatory mechanism maintains normal PE levels. In heterozygous Pcyt2+/− mice these compensatory mechanisms have negative consequences because the mice accumulate diacylglycerol (DAG) and triglycerides (TAG) and develop hypertriglyceridemia, obesity, insulin resistance, and non-alcoholic liver disease, despite maintaining normal levels of PE11,14. In addition, individuals with biallelic variants in PCYT2 develop complex spastic paraplegia (OMIM #618770), and fibroblasts of patients have abnormal levels of numerous PLs, including a reduction in PC and PE with elevated levels of DAG and TAG15. This indicates that the compensatory mechanisms are not sufficient to maintain PE levels with biallelic variation. Additional studies have since identified more individuals with hereditary spastic paraplegia caused by variants in PCYT216,17,18, but effective treatments have not been found. To develop treatment options that could restore phospholipid (PL) homeostasis in these patients, it is essential to first understand how PL metabolism is affected by reduced PE synthesis in PCYT2 deficiencies. Currently, the impact of PCYT2 deficiency on other PL pathways remains unclear. In muscle-specific and liver-specific knockouts of Pcyt219,20, the expression of Pisd was increased, suggesting that the mitochondrial PS decarboxylation might sustain PE levels when the CDP-Etn pathway is completely blocked.
Based on those previous findings, we hypothesized that the impaired PE synthesis in PCYT2 deficient human fibroblast could be compensated by increased PS decarboxylation to PE. Furthermore, we propose that enhancing PC and PS biosynthesis via choline supplementation will promote PS synthesis and its conversion to PE. However, our results show that PE homeostasis in deficient cells is preserved primarily through decreased PE degradation and fatty acid remodeling by the Land’s cycle, rather than through alternative biosynthetic pathways. These adaptations result in substantial changes in phospholipid fatty acid composition and mitochondrial membrane dynamics.
Experimental procedures
Cell culture and choline treatments
PCYT2 knockdown human fibroblasts (KD) were obtained by infecting the MCH58 human fibroblast with PCYT2 shRNA lentivirus and selection by puromycin (2 µg/mL). The MCH58 cells infected with an empty lentiviral vector served as control (WT)13. Two PCYT2 knock-down cell lines were used in these experiments, KD4 and KD5. Cells were maintained in Dulbecco’s Modified Eagle’s Medium (DMEM) supplemented with 10% fetal bovine serum (FBS) and 0.02% puromycin in a humidified atmosphere at 37 °C and 5% CO2. Under previously established conditions21, treatments with 2.5 and 5 mg/L choline chloride (Sigma Aldrich) were performed for 21 days. The cells were passaged when 70–80% confluence was reached, and the media was changed every four days.
Cell lysis and Immunoblotting
Cells were lysed using Lysis buffer (Sigma Aldrich) with protease (Sigma Aldrich #P8340) and phosphatase inhibitor cocktail (Sigma Aldrich #P5726) at 4 °C for 20 min and centrifuged at 4000 g for 20 min at 4 °C to remove the cell debris. Protein concentration was determined using a BCA protein assay (Fisher Scientific). Samples were mixed with loading buffer, separated on 12% denaturing SDS-PAGE gels, semi-dry transferred to PVDF membranes, and stained with Ponceau S following transfer. Membranes were blocked in 5% FBS in TBS-T for 1–2 h, then incubated at 4 °C overnight with one of the antibodies for PCYT2 (1:1000 in 5% BSA in TBS-T) (HPA023034 Sigma-Aldrich), PISD (1:1000 in 5% BSA in TBS-T) (HPA031090, Sigma-Aldrich), PSS1 (1:1000 in 5% BSA in TBS-T) (HPA016852, Sigma-Aldrich), PSS2 (1:1000 in 5% BSA in TBS-T) (N-TERM)(ABIN2783985, Antibodiesonline.com), CTL1 (1:1000 in 5% BSA in TBS-T) (H00023446, Novusbio), and CTL2 (1:1000 in 5% FBS in TBS-T) (H00057153, Novusbio), followed by incubation with anti-rabbit (7074, Cell Signaling Technology) or anti-mouse (7076 S, Cell Signaling Technology) secondary antibody for 1–2 h at room temperature. αβ-Tubulin (1:1000 in 5% FBS in TBS-T) (2148 S, Cell Signaling) was used as a loading control. Membranes were visualized using a chemiluminescent substrate (BIO-RAD) and. The blot images were developed using the high-resolution imaging system FluorChem HD2 and its software. The imaging was performed in movie mode with a chemiluminescence filter 1 at medium/high speed and resolution. The exposure time was set to 30 s. The specific protein levels were determined by densitometry using the ImageJ software. The protein levels were normalized with tubulin.
RNA isolation and quantification
Total mRNA was isolated using the GenElute Mammalian Total RNA Miniprep Kit (#RTN70-1KT; Sigma-Aldrich). The concentration of nucleic acid was determined by an Epoch Spectrophotometer (Agilent BioTek). Reverse transcription of RNA was performed using the Applied Biosystems High-Capacity cDNA Reverse Transcription kit (#4368813; Thermo Fisher Scientific) according to the manufacturer’s protocol on an Applied Biosystems ProFlex thermal cycler (Thermo Fisher Scientific). Real-Time Polymerase Chain Reaction (RT-PCR) was run with the Taqman Fast Advanced Master Mix (#4444556; Thermo Fisher Scientific) using an Applied Biosystems QuantStudio 7 Pro RT-PCR System in the Advanced Analysis Centre Genomics Core at the University of Guelph. The reaction was conducted in duplicates using the following: 1 cycle of 50 °C for 2 min, 1 cycle of 95 °C for 20 s, 40 cycles of each at 95 °C for 1 s and 60 °C for 20 s. The TaqMan gene expression primers that were used include: PTDSS1 #Hs00207371_m1; PTDSS2 # Hs00992453_m1; PISD #Hs00948714_m1; SLC44A1 #Hs00223114_m1; and SLC44A2 #Hs0105936_m1 (Thermo Fisher Scientific). The relative expression of genes was analyzed as the fold change by the 2-ΔΔCT method and normalized to glyceraldehyde-3-phosphate dehydrogenase (GAPDH # Hs02786624_g1) within Design & Analysis 2 version 2.7.0 (Thermo Fisher Scientific).
Cell viability and autophagy
Cell viability was estimated using the Trypan-Blue exclusion assay. Approximately 2.5 × 106 cells were seeded in 6-well plates and grown to 85% confluency. Following trypsinization and centrifugation, cells were resuspended in 1 ml of phosphate buffered saline (PBS) containing 0.4% Trypan Blue and counted. Cells excluding dye were considered viable, while cells that took up dye were non-viable. Results were expressed as the proportion of viable cells in a well. To induce autophagy, cells were grown to 85% confluence, washed twice with PBS and incubated with Earle’s Balanced Salt Solution (EBSS) (Sigma) for 0–3 h. EBSS is a medium devoid of amino acids commonly used to activate autophagy. DMEM was used to represent a normal, nutrient-rich condition while EBSS served as the starvation condition. To examine LC3 expression 10 µg of protein was loaded onto a 12% SDS-PAGE. After transfer, the membrane was stained with Ponceau S and blocked with 5% milk in TBS-T for 1 h at room temperature. The membrane was then incubated with LC3 antibody (1:1000) (Novus Biologicals) in BSA for 1 h at room temperature and subsequently washed 4 times for 15 min in TBS-T. After washing, the membrane was incubated with HRP-conjugated goat-anti-rabbit IgG antibody at a dilution of 1:10,000 for 1 h at room temperature and then washed 4 times for 15 min. The membrane was developed with chemiluminescent peroxidase substrate assay (Sigma) and bands were visualized following exposure to film.
Ethanolamine and choline uptake
WT and KD fibroblasts were grown in 60 mm plates until 90% confluent. Cells were washed with Krebs Ringer HEPES (KRH) buffer (130mM NaCl, 1.3mM KCl, 2.2mM CaCl2, 1.2mM MgSO4, 1.2mM KH2PO4, 10mM H5nM EPES pH 7.4 and 10mM glucose) and incubated for 5 min with 0.2 µCi [14C]Etn or [3H]Cho. The radiolabeled cells were washed with ice-cold KRH buffer containing 1mM of excess “cold” choline or “cold” ethanolamine to stop the uptake and remove the extracellular radiolabels. Cells were then lysed in 500µL of the ice-cold lysis buffer (10mM Tris-HCl, 1mM EDTA, 10mM NaF). The radioactivity was determined with LSC and uptake calculated as DPM/mg. Protein concentration was determined using a BCA protein assay (Thermo Fisher Scientific).
Radiolabeling of the CDP-ethanolamine pathway
For pulse experiments, the cells were grown in 60 mm dishes to 90% confluency and treated with [14C]Etn (1 µCi per dish) for 1, 2 and 3 h. For pulse-chase experiments, cells treated with [14C]Etn (1 µCi per dish) for 2 h were rinsed twice with PBS and chased with 250µM cold Etn for additional 0.5, 1, 2, and 3 h. After each time point, cells were washed twice with cold PBS and collected by scraping. A small volume was set aside for protein quantification. Lipids were extracted using the method of Bligh and Dyer,195922. The lower lipid phase (chloroform phase) was separated from the upper phase (methanol + water) and each phase was dried under nitrogen gas. After drying, the lower phase containing [14C]PE was resuspended in chloroform and loaded onto Silica Gel 60 thin layer chromatography (TLC) plates and separated in a solvent system of chloroform: methanol: acetic acid: water (25:15:4:2). The upper phase of the water-soluble intermediates: [14C]Etn, [14C]PEtn and [14C]CDP-Etn was dried under nitrogen gas and resuspended in 100 µl methanol: water (2:1). 30 µl of each water-soluble intermediate was loaded onto G Silica TLC plates and separated in a solvent system of methanol: 0.5% NaCl: ammonia (50:50:5). TLC plates were sprayed with 0.2% ninhydrin and heated for 10 min. Radiolabeled PE and water-soluble intermediates were visualized on plates after heating were scraped and quantified by liquid scintillation counting (LSC).
Radiolabeling of the CDP-choline pathway
Cells were incubated for 24 h with [3H]Cho in 2 ml DMEM 10% FBS. Cells were washed with PBS then scraped, and total lipids were extracted by the Bligh-Dyer method22. The water-soluble metabolites [3H]Cho, [3H]PCho and [3H]CDP-Cho were TLC separated using the solvent system of ethanol/water/ammonia (48:95:7) and visualized with 1% phosphomolybdic acid in chloroform/ethanol (1:1) + 1% SnCl2. The radioactivity was determined by LSC. The radiolabeled PC was determined after TLC separation with chloroform/methanol/acetic acid/water (40:12:2:0.75) and staining with 15% sulfuric acid and 0.5% K2CrO7.
Radiolabeling of PS synthesis and decarboxylation pathways
To measure the PS synthesis by ‘base exchange’ and PS decarboxylation to PE, we performed the pulse radiolabeling with [3H]Ser. The cells were labelled with 3 µCi [3H]Ser for 0, 2, 4 and 6 h. Total lipids were separated using specific standards and a mixture of chloroform: methanol: 2-propanol: 0.25 M KCl: triethylamine (30:9:25:6:18 v/v). The plates were sprayed with 0.1% (w/v) ANSA (Fluka #GA 12046) and lipid bands visualized under UV light. Bands corresponding to phosphatidylcholine (PE) and phosphatidylethanolamine (PS) were collected and radioactivity determined by LSC23.
To determine in vitro ‘base-exchange’ activity, the cell supernatant (50 µg) was incubated with 1 µl [3H]Ser (16µCi/nmol) in 200 ul of the assay mixture (10 mM calcium chloride, 4 mM hydroxylamine, 25 mM HEPES (pH 7.4) for 20 min at 37 °C. The reaction was terminated by chloroform/methanol (2:1). The lower organic phase was washed three times with methanol/water (1:1) and the radioactivity of the lower phase determined by LSC38.
Total fatty acid analysis
Total lipids were extracted from the same amount of the cells with 4 ml of chloroform: methanol (2:1) in the presence of 10 ug of C17:0 fatty acid as an internal standard23. Samples were flushed with nitrogen, stored overnight at 4 °C and centrifuged (1460 rpm for 10 min at 21 °C) to separate phases. The lower lipid layer was dried with nitrogen, saponified with 2 mL of 0.5 M KOH in methanol for 1 h, and subsequently methylated with 2 ml 14% BF3-MeOH in 2 ml hexane for 1 h. The reaction was stopped by 2 ml of double distilled water, the samples were spun for 10 min at 21 °C, dried under nitrogen and reconstituted in 1.5 mL of hexane. Fatty acid methyl esters (FAMEs) were determined by gas chromatography (GC-FID) using Agilent 7890 gas chromatograph (Agilent Technologies, Palo Alto, CA), equipped with a flame ionization detector and DB-FFAP fused-silica capillary column (15 m, 0.1 μm film thickness, 0.1 mm id, Agilent Cat# 127-32H2). Samples were injected in 200:1 split mode. The injector and detector ports were set at 250 °C. FAMEs were separated using a temperature program initially set at 150 °C for 25 min, increased at 35 °C /min and held at 170 °C for 3 min, increased at 9 °C /min to 225 °C, and finally increased 80 °C/min to 245 °C and held for 2.2 min. The total run time per sample was 12 min. The carrier gas was hydrogen at 30 ml/min flow rate. The retention times and peak areas were determined using specific FAME standards (Nu-Chek-Prep, Elysian, MN) and EZChrom Elite software (version 3.2.1). Individual fatty acid composition was determined as % of total fatty acids.
Analysis of fatty acid composition of individual phospholipids
To assess the fatty acid composition of individual lipids [PC, PE, PS, PI, and sphingomyelin (SM)], the total lipids were extracted from 20 µg of the cell pellet and TLC separated with chloroform: methanol: 2-propanol: 0.25 M KCl: triethylamine (30:9:25:6:18 v/v) (Suppl. Figure 1B, C)23. The methylated fatty acids were reconstituted in hexane (50 µL for PC and 25 µL for other PLs) and quantified by GC-FID using the same protocol as for the total lipids. The amount of individual fatty acids was expressed as % of the total fatty acids, normalized by the sample weight, and their content and composition compared between WT and KD phospholipids.
Phospholipase activity assays
The enzyme activities of phospholipase D (PLD) and cytosolic phospholipase A2 (cPLA2) in WT and KD cells were determined according to the protocols from Millipore-Sigma (# MAK137) for PLD and Abcam (#ab133090) for cPLA2. The PLD assay is based on the production of Cho from PC. The released Cho is oxidised with Choline oxidase and the product was measured at 570 nm. The cPLA2 activity assay was based on the release of a thiol derivative from a synthetic arachidonoyl-thio-PC substrate and was determined by a 5,5’-dithio-bis(2-nitrobenzoic acid) (DTNB) colorimetric assay at 414 nm.
Immunofluorescence and quantification of reactive oxygen species
Intracellular ROS generation was detected using a 2′,7′-dichlorofuorescein diacetate (DCFDA) (ab113851; Abcam) assay kit according to the manufacturer’s protocol. WT and KD cells were grown on 6-well coverslips and incubated for 45 min with 25 µM DCFDA in DMEM with 15% FBS and without phenol red. The nuclei were visualized using Hoechst 33,342 (ab228551; Abcam) at 5 µM for 45 min according to the manufacturer’s protocol. ROS and DNA were visualized using fluorescent microscopy. The fluorescence intensity was quantified with ImageJ which allows calculating mean grey value in outlined areas. Selected fluorescent cells integrated density (IntDen) is then obtained by multiplying measured grey value (MGV) to outlined cell area. The Correlated Total Cell Fluorescence (CTCF) changes were calculated according to the following formula: CTCF = fluorescent cells IntDen (Area of selected cells x background MGV). Increases/decreases in CTCF fluorescence intensity relative to WT group were interpreted as an increase/decrease in the generation of intracellular ROS.
Transmission electron microscopy for analysis of mitochondrial morphology
Cultured cells were prepared as recommended by the Electron Microscopy Facility of the University of Guelph. Briefly, cultured cells were fixed in 2% glutaraldehyde in 0.04 M phosphate buffer, washed in the buffered and centrifuged to form a pellet. Pellets were subjected to osmium tetroxide for 1 h to further fix. Samples were dehydrated by incubation in a graded ethanol series and infiltrated with epoxy resin. Resin was polymerized at 60 °C overnight. Section (100 nm) were laid onto 200-mesh Formvar-carbon copper grids and stained with 2% uranyl acetate and Reynolds lead citrate. Samples were viewed on a Philips CM 10 transmission electron microscope at 80 kV, and images were obtained with an Olympus/SIS Morada charge-coupled-device (CCD) camera using Olympus/SIS iTEM software. TEM images were then used to assess the cell morphology. Mitochondrial circularity was quantified using ImageJ, following previously established protocols24. Outer mitochondrial membranes were manually traced.
using the freehand selection tool. Two perpendicular straight lines were then drawn, one along the major axis and one along the minor axis. Each mitochondrion was recorded as an individual shape, and the “Measure” function in ImageJ was used to obtain various parameters, including circularity. Circularity is calculated using the equation Circularity = 4π × Areacircle / (Perimetercircle)2 where a value of 1 indicates a perfect circle, and values approaching 0 indicate increasing elongation or irregularity.
Statistical analysis and network modeling
Data are represented as mean ± SD. Independent Student t-test was performed to compare means between WT and PCYT2 KD cells. One-way ANOVA with post-hoc Bonferroni or Tukey’s test was performed to compare means between WT untreated and Cho treated, and KD untreated and Cho treated groups. A difference at 95% confidence interval (p ≤ 0.05) was considered as significant. The statistical tests were performed with Microsoft 365 Excel and GraphPad Prism 10. For the fatty acid analysis, the heat maps and similarity matrices of various phospholipid classes were derived with Morpheus (https://software.broadinstitute.org/morpheus/). Correlation networks were built using Debiased sparse partial correlation (DSPC) modeling within MetaboAnalyst 6.0 to reveal functional correlations among the fatty acids. Nodes denote input metabolites and edges denote association between measures in a network. Red edges indicate positive correlation whereas blue edges indicate negative correlation, with the strength of correlation shown by the thickness of edges. The correlation significance value of < 0.05 was used.
Results
Regulation of the CDP-Etn Kennedy pathway in PCYT2 knock-down cells
Previous work indicated that knockdown of PCYT2 gene in KD cells did not fully eliminate PCYT2 activity13. This study shows that the PCYT2 RNA was reduced to 40% in KD cells relative to WT cells (Fig. 2A-a). The commercial PCYT2 antibody failed to detect PCYT2 protein in KD cells (Fig. 2A-b) while the lab produced antibody (PCYT2alpha) detected the residual PCYT2 protein in KD cells (Fig. 2A-c). As expected, KD cells had increased pool of PEtn and decreased pool of PE made by the CDP-Etn Kennedy pathway13. Now we investigated the synthesis and turnover of PE and the pathway intermediates by pulse-and pulse-chase radiolabeling with [14C]Etn (Fig. 2B,C). Comparison of pulse data (Fig. 2B) showed that the intracellular [14C]Etn was greater in KD cells compared to WT cells suggesting an increased Etn transport in KD cells. The labeling of [14C]PEtn and [14C]CDP-Etn followed a biphasic pattern as expected for the pathway intermediates; however, the total labeling of those two intermediates was reduced in KD cells. The reduced total [14C]PE labeling and slower reaction (smaller line slope) indicated lower PE synthesis in KD cells compared to WT cells. Thus, the pulse experiments showed that KD cells had increased Etn uptake and reduced phosphorylation to PEtn, followed by reduced synthesis and degradation of CDP-Etn, resulting in reduced formation of the final product PE.
The CDP-eth pathway is down regulated in PCYT2 knockdown cells. (A) PCYT2 mRNA (a) and protein (b, c) were diminished in PCYT2 knockdown (KD) cells. (B) Pulse experiments with [14C]Etn demonstrating incorporation into intermediates of the CDP-Etn pathway in control (WT) and KD cells. The cells were labeled with 1µCi [14C]Etn per dish for 1 and 2 h. The intracellular [14C]Etn and the synthesis of[14C]PEtn, [14C]CDP-Etn, and [14C]PE are shown. All measurements were performed in triplicate and expressed as means ± SEM from two separate experiments. Significant differences between WT and KD cells at different time points were determined with one-way ANOVA as indicated by * (P < 0.05) and ** (P < 0.005). C. Pulse-chase experiments using [14 C]Etn to demonstrate the degradation of metabolites of the CDP-Etn pathway. Cells were pulsed with 1 µCi [14 C]Etn for 2 h, washed, and then chased with cold ethanolamine for 0.5, 1, 2, and 3 h, as indicated. The turnover trends for [14 C]Etn, [14 C]PEtn, [14 C]CDP-Etn, and [14 C]PE are compared between WT and KD cells. The measurements were performed three times in duplicate experiments and expressed as means ± SEM. Significant differences between WT and KD cells at different time points were determined with one-way ANOVA as indicated by * (P < 0.05) and ** (P < 0.005).
Figure 2C shows the pulse-chase radiolabeling (turnover) experiments of the CDP-Etn pathway. The cells were prelabeled with [14C]Etn for 2 h before adding excess of ‘cold’ Etn and chasing at 0.5, 1, 2 and 3 h. The labeling of [14C]Etn and [14C]CDP-Etn intermediates was biphasic and significantly higher in KD cells at 0.5 and 2 h. [14C]PEtn was consistently higher in KD cells than in WT cells, and this accumulation was expected since PCYT2 activity was reduced. WT and KD cells [14C]PE significantly differed at 0.5 h and 3 h. WT cells had higher [14C]PE levels which rapidly decreased between 0.5 and 1 h, without further changes between 1 h and 2 h. During the last 2 h to 3 h chase [14C]PE starts to increase, resynthesis occurs, resulting in higher levels in WT cells compared to KD cells. The [14C]PE levels in KD cells at beginning of the chase (0.5 h) were low because of reduced PE synthesis and remained low throughout the entire chase period. Overall, the radiolabeling experiments demonstrated that the synthesis and degradation of the CDP-Etn pathway intermediates and PE was more rapid in WT cells than in KD cells. Reduced [14C]PE degradation in KD cells was a homeostatic response to lower [14C]PE synthesis caused by diminished PCYT2 activity in KD cells.
The impact of PCYT2 knock-down on ethanolamine and choline transport.
The focus of this study was to assess the impact of PCYT2 knock down on the activity and function of the related biosynthetic pathways essential for PC (the CDP-choline Kennedy pathway), PS synthesis (PC- and PE-base exchange) and PE formation (PS decarboxylation) (Fig. 1). Based on previous findings, we hypothesized that the impaired PE synthesis in PCYT2 deficient human fibroblast could be compensated by increased PS decarboxylation to PE. Furthermore, we proposed that enhancing PC and PS biosynthesis via choline supplementation will promote PS synthesis and its conversion to PE.
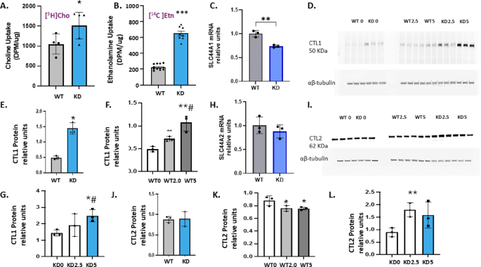
As the first step, we examined the substrate [14C|Etn and [3H]Cho transport in KD and WT cells. As shown in Fig. 3A, B, both transports were increased in KD cells, with Etn uptake 2.85-fold higher and Cho uptake 1.45-fold higher in KD cells than in WT cells. We previously showed that choline transporter-like proteins 1 and 2 (CTL1 and CTL2) supply the majority of Cho and Etn for the CDP-Cho and CDP-Etn branches of the Kennedy pathway4. At the mRNA level, CTL1 expression was mildly reduced (Fig. 3C ) but KD cells had 1.95-fold increase in CTL1 protein compared to WT cells (Fig. 3D,E). Cho treatments at 2.5 and 5 mg/ml increased CTL1 protein in KD and WT cells (Fig. 3D,F), similarly to other cell types evaluated previously4,21,25.
Choline and ethanolamine transport and CTL1 transporter are upregulated in PCYT2 knockdown cells. The uptake of (A) [3H]Cho and (B) [14C]Etn shows that both transports were significantly increased in KD cells relative to WT cells. (C) The expression of CTL1 gene SLC44A1 was significantly reduced at mRNA level in KD cells relative to WT cells. (D,E) At the protein level, CTL1 was expressed 3-folds more in KD cells. (F,G) The treatments with 2.5 and 5 mg/L of Cho increased the CTL1 protein in both cell types in a concentration dependent manner. The expression of CTL2 gene SLC442 mRNA (H) and CTL2 protein (I,J) were the same in KD and WT cells. Cho reduced CTL2 in WT cells (K) and elevated CTL2 in KD cells (L). The experiments are expressed as means ± SEM and significant differences between treatments were compared by one-way ANOVA with post-hoc Bonferroni or Tukey’s test to compare means between WT untreated and Cho treated, and KD untreated and Cho treated groups, as indicated by (*P < 0.05), (**P < 0.005) or (#P < 0.001). The results shown are from three individual experiments.
The impact of PCYT2 knock-down and Cho treatment on CTL2 was different from CTL1. The KD cells had an unchanged CTL2 mRNA (Fig. 3H) and protein (Fig. 3I,J). Cho treatments modestly decreased CTL2 protein in WT cells (Fig. 3I, L); however, Cho increased CTL2 protein by 1.8-2.0-fold in KD cells (Fig. 3I,K). Therefore, the elevated transport of Etn and Cho in KD cells is attributed to the increased level and transport function of CTL1. In addition, Cho potently upregulated CTL1 regardless of the cell type, with capacity to upregulate CTL2 in KD cells.
The CDP-Cho pathway is not affected by PCYT2 knockdown
The impact of PCYT2 knock down on the CDP-Cho pathway was investigated by 24 h-radiolabelling with [3H]Cho. As shown in Fig. 4A, and in accordance with the increased Cho uptake (Fig. 3A) and CTL1 expression (Fig. 3D, E) there was an accumulation of [3H]Cho and [3H]PCho in KD cells, however, this did not affect the levels of [3H]PC (Fig. 4A). Since choline-phosphate cytidylyltransferase PCYT1 is the rate-limiting step in the CDP-Cho pathway, we additionally probed the levels of PCYT1 protein. PCYT1 protein was detected at 41KDa as expected and shows two extra bands from its phosphorylation (Fig. 4B). Calculated from all three bands, PCYT1 protein was significantly reduced in KD cells relative to WT cells (Fig. 4C), which contributed to the accumulation of [3H]PCho. In response to Cho treatment PCYT1 protein was also reduced in WT cells (Fig. 4B,D), however, Cho did not change the already reduced PCYT1 in KD cells (Fig. 4B,E). These results established that PC synthesis by the CDP-Cho pathway in KD cells was maintained at the same levels as in WT cells despite the increased choline uptake and reduced PCYT1 protein/activity.
The regulation of CDP-choline pathway and PCYT1. (A) WT and KD cells were incubated 24 h with [3H]Cho and the water-soluble intermediates [3H]Cho, [3H]PCho, and [3H]CDP-Cho and the final product [3H]PC ‘pool sizes’ were compared. (B) The western blots of the CDP-Cho pathway regulatory enzyme PCYT1 were determined at 0 and 2.5 mg/L Cho. The relative changes in PCYT1 protein at the basal level (C) and after 21-day treatment with Chol were compared in WT (D) and KD (E) cells. Differences in PCYT1 protein were determined by one-way ANOVA with post-hoc Bonferroni or Tukey’s test to compare means between WT and KD cells (C), WT untreated and WT Cho treated, (D) and KD untreated and KD Cho treated groups (E). The results shown are from three individual experiments. The significant differences are indicated by *(P < 0.05) and **(P < 0.005) and *** (P < 0.001) .
Mitochondrial PS decarboxylation is reduced by PCYT2 knockdown
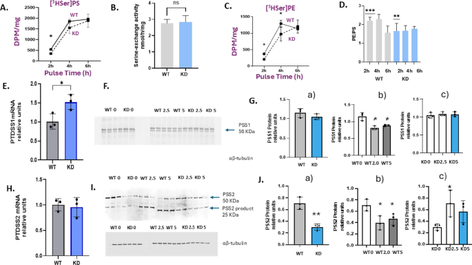
The impact of PCYT2 knock down on PS synthesis was determined by 0–6 h pulse labeling with [3H]Ser. Since the newly synthesized PS is used to make PE, for more accurate measurement of the rate of PS synthesis the radioactivity in [3H]PS and [3H]PE were combined as before26. As shown in Fig. 5A, the trend for [3H]PS synthesis was slower in KD cells than in WT cells, yet the significant difference was observed only at 2 h. When measured in vitro, the serine base-exchange activity (PSS1 and PSS2) was not different between WT and KD cells (Fig. 5B) showing that the differences in PS synthesis observed in vivo (Fig. 5A) are minor. On the other hand, the rate of synthesis of PE from PS by decarboxylation pathway (Fig. 5C) and the PE: PS ratio (Fig. 5D) was significantly reduced in KD cells, showing impairment in mitochondrial PS decarboxylation.
The regulation of PS synthesis and degradation. (A) The rate of PS synthesis determined with [3H]Ser radiolabeling for 2, 4 and 6 h and (B) total serine exchange (PSS1 + PSS2) in vitro activity showing no significant differences in PS synthesis between KD and WT cells. (C) The rate of PE synthesis by PS decarboxylation pathway determined with [3H]Ser pulse radiolabeling for 2, 4 and 6 h. (D) [3H]Ser-PE: [3H]Ser-PS ratio at 2, 4 and 6 h showing significant reduction in PS decarboxylation in KD cells at 2 and 4 h. The experiments A, C and D are expressed as means ± SD and significant differences between treatments were compared by one-way ANOVA, as indicated by (*P < 0.05),(** P < 0.005) or (***P < 0.001). The enzyme activities in B were compared by Student’s t test. All data are from three individual experiments performed in duplicate. (E–G)The mRNA and protein expression of PTSS1 before and after Cho treatments: At the mRNA level PTSS1 was significantly higher (E) while PTSS1 protein was not changed in KD cells (F, G-a). Cho reduced PSS1 in WT cells (F, G-b) and had no effect in KD cells (F,G-c). (H–J) The mRNA (H) and protein expression of PTSS2 before and after Cho treatments: PSS2 mRNA did not change (H) while PSS2 protein decreased in KD cells (I,J-a). Cho decreased PSS2 protein in WT cells ( I,J-b) and increased PSS2 in KD cells (I,J-c). The results are expressed as means ± SEM and significant differences between treatments compared by t-test (mRNA levels) or one-way ANOVA with post-hoc Bonferroni or Tukey’s test, to compare means between WT untreated and Cho treated, and KD untreated and Cho treated groups The results shown are from three separate experiments at (*P < 0.05) and (**P < 0.005).
PSS1 and PSS2 are differently regulated by Cho and Pcyt2 knockdown
The regulation of expression of the ‘base exchange’ enzyme PSS1 was determined at the mRNA and protein levels. As shown in Fig. 5E, PTDSS1 mRNA was 1.5-fold higher in KD cells than in WT cells, however no significant differences in PSS1 protein were detected (Fig. 5F,G-a). Cho significantly reduced PSS1 protein in WT cells but not in KD cells (Fig. 5F,G-b, c). Cho is the reaction product of PSS1, and the downregulation of PSS1 with Cho will not only reduce the conversion of PC to PS but also prevent further buildup of the intracellular Cho. In KD cells it appeared to be necessary to keep PSS1 intact even in the presence of Cho, because PSS2 was reduced (Fig. 5I,J-a).
At the level of mRNA, PSS2 expression was not impacted by PCYT2 knockdown (Fig. 5H). On the contrary, PSS2 protein was reduced by PCYT2 knockdown (Fig. 5I,J-a) (Fig. 5A,C). PSS2 protein was detected as an intact protein (56 kDa band) and as a degradation product (27 kDa band) (Fig. 5I). In KD cells, the intact PSS2 protein was reduced by 58% (Fig. 5J-a). Cho reduced PSS2 in WT cells (Fig. 5J-b) and modestly increased the reduced PSS2 in KD cells (Fig. 5J-c).
PS decarboxylase PISD mRNA is reduced in KD cells
The PS decarboxylation gene PISD was modestly but significantly downregulated in KD cells compared to WT cells (Fig. 6A). There was a trend for lower PISD protein in KD cells, but the differences were not significant (Fig. 6B,C). Treatments with Cho also did not significantly change PISD protein (Fig. 6D,E), indicating that PISD protein is not regulated by Cho.
Regulation of PS decarboxylation and phospholipid degradation by lipolysis. The mRNA and protein expression of PISD with and without Cho treatments showing that PISD mRNA decreased (A) but PISD protein was not changed (B,C) in KD cells relative to WT cells. There was a tendency to lower PISD protein after treatments with Cho however the differences were not significant (D,E). The enzyme activities of PLD (F) and cytosolic PLA2 (G) were significantly reduced in KD cells relative to the WT cells. The results from three independent experiments are expressed as means ± SEM and significant differences between treatments determined by t-test or one-way ANOVA. The results shown are from three separate experiments at (*P < 0.05) and (**P < 0.005).
Altogether, the radiolabeling and protein/mRNA analysis (Figs. 3, 4, 5 and 6) established that the PC and PE base-exchange to PS were not significantly altered. Additionally, the mitochondrial PS decarboxylation to PE was inhibited, indicating that these pathways do not compensate for reduced PE synthesis in PCYT2-deficient (KD) cells. Cho treatment increased Cho transport and upregulated the CTL1 transporter but PC synthesis and the base-exchange activity remained unchanged, demonstrating that Cho supplementation does not increase PS levels nor mitochondrial PE synthesis from PS.
The enzyme activities of PLD and cPLA2 are reduced in KD cells
Since the mitochondrial pathway for PE synthesis was not compensatory for PCYT2 deficiency, PE levels in KD cells were maintained through reduced PE degradation and remodeling via the Land’s cycle. The Land’s cycle includes a large family of enzymes and is initiated with phospholipases of which the family of PLA2 is most studied. The Lyso-PL and FA products undergo extensive acylation and reacylation reactions causing changes in PL composition and consequently membrane physical and functional properties. As expected, the total enzyme activities cPLA2 and PLD were both significantly reduced in KD cells relative to WT cells (Fig. 6F, G), highlighting the Land’s cycle contribution to the reduced PE turnover (Fig. 2C) and considerably changed membrane PL composition (Figs. 7 and 8) in KD cells.
The effect of PCYT2 knockdown on total lipid and phospholipid composition and fatty acid network (A) SFA, MUFA and PUFA % of total lipids in KD and WT cells. (B) The ratios of n-6/PUFA, MUFA/n-6 and n-3/PUFA in total phospholipids (PC, PE, PS PI, and SM). The amounts of n-6 (C), n-3 (D) in total phospholipids and the phospholipid ratio of MUFA/n-3. The significant differences for three sets of data are at p < 0.05 (*), p < 0.01(**) and p < 0.001(***) as indicated. (F) Network modeling using the Debiased Sparse Partial Correlation function in MetaboAnalyst 6.0. Nodes represent input metabolites and edges represent association between measures in a network. Red edges show positive correlation whereas blue edges show negative correlation. The strength of correlation is indicated by the thickness of edges and the correlation significance value was set at < 0.05.
The fatty acid side-chain distribution in individual phospholipids. The hierarchical clustering and similarity matrices were performed using 1-Spearman correlation (Morpheus). Shown are the heat maps for fatty acid compositions of PE, PS, PC, PI and SM in WT and KD cells. The blue color indicates lower values, and the red color indicates higher values. Clusters showing the most difference between WT and KD cells are designated as 1, 2 and 3. The fatty acids making those clusters are inside the black rectangles. (*) designates the fatty acids that were found significantly different with t-test analysis.
PCYT2 knockdown modifies fatty acid composition in total lipids
The % fatty acid composition in total (unseparated) lipids from KD and WT cells is in Fig. 7A. and Suppl. Figure 1 A. Total saturated fatty acids (SFA) were not different in the two cells; % of monounsaturated fatty acids (MUFA) was significantly higher and contribution of polyunsaturated fatty acids (PUFA) was significantly lower in KD than in WT cells (Fig. 7A). The lipid separation by TLC (Suppl. Figure 1B) showed no significant differences in the main lipid classes (PL, DAG, FA, cholesterol, cholesterol esters) or PLs (SM, PC, PE, PS and PI) (Suppl. Figure 1 C) in KD and WT cells. GC-FID for SM, PC, PE, PS and PI confirmed the TLC data (Suppl. Figure 1D).
The GC-FID analysis of PL FA composition however showed significantly increased n-6/PUFA and MUFA/n-6 and decreased n-3/PUFA (Fig. 7B). Total n-6 significantly increased in KD cells (Fig. 7C); n-3 tended to decrease in KD cell PLs (Fig. 7D) without an effect on PL MUFA/n-3 (Fig. 7E). Of note is that the % composition of total lipids, which include the participation of FAs from DAG, TAG and cholesterol, among others (Fig. 7A), does not reflect the % composition of total PLs (Fig. 7B–E).
Implications of PCYT2 knockdown on PL FA composition and remodeling
Given the complexity of the Land’s cycle, we applied a correlation network analysis using Debiased Sparse Partial Correlation (DSPC) modeling in MetaboAnalyst 6.0 to understand how PL FAs were remodeled and maintained in KD cells. The resulting correlation network was derived (Fig. 7F) using the complete set of PL FAs data (Suppl. Data 1). The cubic root transformation and auto scaling (mean-centered and divided by the standard deviation) were used prior to DPSC analysis. The model identified PC containing arachidonic acid (PC 20:4 n6) as the main hub (the central lipid in the network) with the greatest number of interactions with other PLs. PI 22:4n6 and SM 24:1n9 where the next most significant lipids, of the high probability of connections with other PLs. The strongest positive correlation (they increase/decrease together) was identified between PE 18:2n6 and PS 18:3n3 (r = 0.987) while the strongest negative correlation (opposite trends) was between PE 24:1n9 and PC 18:1c11 (r = -0.947). There is one major network (A) of 15 PLs and three sub networks- B, C and D, containing 9, 7 and 5 PLs, respectively. The main network A represents PLs with the highest probability for interactions ( they change together). It contained two PEs (PE:14:0 and PE; 22:1n9). The next was the subnetwork B characterized by PS species and PE 22:0. The subnetworks C and D were linked with the main network A and included only PE 20:1c11 and PE14:0. Most of PEs (18:0, 20:3n6, 24:0, 20:4n-6, 16:1c9, 18:1c11, 15:0, 20:0, 18:2n6, 18:3n6, 19:1c7, and 17:1c10) were located in the periphery indicating poor interconnectedness with the rest of the network, showing that they are less involved in a coordinated remodeling due to reduced PE turnover in KD cells.
Taken together, these findings suggest that PCYT2 knockdown disrupts the coordinated remodeling of PL FAs, particularly affecting PE species that become less integrated into the lipid network. The emergence of distinct subnetworks and central hubs such as PC 20:4n6 highlights potential regulatory nodes that may mediate membrane composition and cellular responses under condition of PCYT2 deficiency.
Implications of PCYT2 knockdown on FA distribution in individual PLs
To assess differences in FA composition between KD and WT Pls, we performed unsupervised hierarchical clustering for entire datasets for PC, PE, PS, PI, and SM. The initial analysis identified two major clusters that differentiated KD and WT PLs based on their FA composition (Suppl. Figure 2). The two clusters negatively correlated with each other, demonstrating that a significant portion of FAs was distributed differently in KD and WT PLs. Cluster 1 revealed an overrepresentation (accumulation) of n-6 and MUFA in KD cells. Cluster 2 showed a reduced contribution of n-3 and SAF in KD cells. Additionally, there was also an underrepresentation of n-9 and n-11 MUFA in most PLs and a reduction in linoleic acid (18:2n6) in PE inside the Cluster 2 (Suppl. Figure 2).
To gain more insight into what specific FAs were enriched in individual PLs, we performed the hierarchical clustering and similarity analysis separately for PE, PC, PS, PI, and SM (Fig. 8). Overall analysis showed that the redistribution of FAs, the increased and decreased presence in KD cells relative to WT cells, included massive 80% changes in PE, followed by 74% in SM and 65% in PI. The PC and PS compositional changes in KD cells were smaller and represented 45–46% relative to WT cells (Fig. 8).
Distribution of SAF and MUFA (Fig. 8): PE had the highest number of SFA (12:0, 15:0 ,16:0, 19:0, 20:0, 22:0, 24:0) reduced while PI did not have any of the SFA reduced. Among SFA, stearic acid (18:0) was enriched in PE and PI and reduced in PC. Palmitic acid (16:0) was reduced in PE, PC, and PS and enriched in SM. The specific MUFA that were higher in KD cells than in WT cells included PE and SM (16:1c9, 18:1c9, 18:1c11), PS (20:1c11, 18:1c11, 22:1n9) and PI (16:1c9, and 18:1c11). KD cells PC did not accumulate MUFA and had lower (16:1c9, 18:1c9, 20:1c11). As in the case of PC, PS has lower 16:1c9. Reduced longer MUFA were present in PE (19:1c7, 20:1c9, 22:1n9), PI (18:1c9, 22:1n9) and SM (22:1n9).
Thus, the analysis of individual PLs for SFA established that PE had the most SFA reduced suggesting a shift toward unsaturation, which may affect membrane fluidity. MUFAs were enriched in most PLs, except PC which showed reduction, indicating their selective incorporation mechanisms in KD cells.
Distribution of n-6 and n-3 PUFA (Fig. 8): The enrichment analysis of n-6 PUFA, revealed that in KD cells 20:4n6 accumulated in all PLs (PE, PC, PS and PI) except SM. PC, SM and PI also accumulated 18:2n6. Interestingly, n-6 PUFA were the only species found enriched in KD cells PC (18:2n6, 22:2n6, 20:4n6, 22:4n6); 22:4n6 was also enriched in PE and PI. Reduced n-6 were present in PE (18:2n6 and 20:2n6), PI (20:3n6, 22:5n6) and SM (22:4n6) and PC (18 3n6).
PS did not have reduced n-6 in KD cells. Only KD cells PS (18:3n3 and 22:6n3) and PI (18:3n3) had increase in n-3 PUFA.The n-3 PUFA were strongly reduced in KD cells PE (18:3n3 ,18:4n3, 20:5n3, 22:6n3); PC (18:4n3, 20:5n3), PI (22:5n3), SM (22:5n3) and PS (20:5n3) had specific n-3 PUFA reduced. Together, the data established that arachidonic acid (20;4n-6) was enriched in all PLs except SM. PC had only n-6 PUFA enriched, indicating a unique lipid remodeling pattern of n-6 PUFA in KD cells. n-3 PUFA were generally reduced across PLs, except PS and PI which showed some enrichment. The enrichment in 20:4 and reductions in n-3 suggest increased inflammatory and decreased anti-inflammatory lipid species in KD cells.
Overall, the cluster analysis revealed that the PCYT2 knockdown condition leads to extensive changes in PL FA composition, especially in PE, SM, and PI. The most frequent redistribution of FAs in KD cells included MUFA and PUFA, typically located at the sn-2 position of the glycerol backbone. The increased n-6/PUFA ratio and the accumulation of 20:4n-6 in all PLs (Fig. 7B, C) agreed with the reduced total activity of cPLA2 in KD cells (Fig. 6G). This selective enrichment and depletion of FA types may influence membrane dynamics, cellular stress responses. and cellular dysfunction.
PCYT2 deficiency results in increased ROS and elongated mitochondria
We have previously demonstrated that mitochondrial respiration in WT cells was directly reduced by PEtn, the PCYT2 substrate which accumulates after PCTY2 inhibition with meclizine13. In contrast to meclizine, mitochondrial respiration of KD cells was not impacted, which we attributed to incomplete PCTY2 knockdown and lower amounts of PEtn in KD cells than in meclizine inhibited cells13. We tested the cell viability and found no difference between KD and WT cells (Suppl. Figure 3), however KD cells accumulated more reactive oxygen species (ROS) than WT cells (Fig. 9A), which could potentially impair mitochondrial function27. The analysis of PL FA composition (Figs. 7 and 8) showed increased n-6 and MUFA reflecting an increased membrane unsaturation in KD cells. The unsaturated membrane PL are highly susceptible to oxidation, contributing to the generation of peroxide radicals and exacerbating ROS production.
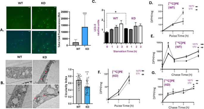
Oxidative stress, mitochondria morphology and response to nutrient deficiency. (A) Reactive oxygen species were determined by the fluorogenic probe 2′,7′–di chloro-fluorescein diacetate, and the increased fluorescence indicated the presence of oxidative stress in KD cells. (B) The ultrastructure of WT and KD cells shows that KD cell had elongated mitochondria (marked in red) and reduced circularity index, while more spherical mitochondria were present in WT cells; Scale bar 0.5 μm. (C) Quantitative differences in LC3-II expression under different starvation times within and between WT and KD cells determined as P < 0.05 from at least two separate experiments using one-way ANOVA55. Pulse and pulse-chase [14C]-PE labeling in WT (D,E) and KD (F,G) cells under NSTV and STV conditions. All measurements were performed in triplicate and expressed as means ± SEM from two separate experiments. Significant differences between STV and NSTV is indicated at p < 0.05 (*), p < 0.01(**) and p < 0.001(***).
Mitochondria naturally generate ROS and this production tends to increase in fragmented and damaged mitochondria. The electron microscopy of WT and KD cells however showed that KD cells have elongated mitochondria and that was confirmed through quantification of mitochondrial circularity (Fig. 9B). KD cells had 27.3% lower circularity index score than the WT cells, indicating increased mitochondrial fusion in KD cells28. Mitochondrial fusion is a known adaptive response that mitigates ROS production and improves respiratory efficiency29,30. This morphological change likely explains why respiration and the OCR/EICAR ratio were not significantly modified in KD cells13. The presence of fused mitochondria appears to confer protection against oxidative stress, while also supporting metabolic efficiency and KD cell viability under conditions of increased membrane phospholipid unsaturation.
PCYT2 knock-down cells response to nutrient deficiency
We further investigated the sensitivity of KD and WT cells to autophagy by inducing nutrient deficiency55 There was a time-dependent increase in LC3-II in WT and KD cells over 0–3 h (Fig. 9C, Ref.55). The basal level of LC3-II was 1.3-fold higher in KD cells and the induction of autophagy in KD cells had a mild increase in response to nutrient deficiency, and it was not impaired. Under starvation (STV) conditions WT cells had an increased rate of [14C]PE synthesis (Fig. 9D) compared to those under non-starvation (NSTV) conditions. Under turnover conditions [14C]PE showed a biphasic effect during the first hour of STV with initially increased [14C]PE that subsequently decayed faster under STV than NSTV conditions (Fig. 9E). On the other hand, nutrient deprivation (STV) neither elevated PE synthesis nor PE turnover in STV KD cells and they remained at the level of NSTV KD cells (Fig. 9F,G). PCYT2 is known to be upregulated by nutrient deficiency31 and the blunted PE synthesis in KD cells under nutrient deprivation (Fig. 9F; KD cells vs. Figure 9D; WT cells) is direct consequence of diminished function of PCYT2 protein.
Discussion
Phospholipid metabolism is under complex regulation and this study helps to decipher the mechanisms by which cells adapt to deficiencies in de novo synthesis of PE by the CDP-Etn Kennedy pathway. Here we showed that when PCYT2 activity is reduced, the KD cells strived to increase Etn transport but cannot produce enough PE and required to reduce PE turnover to maintain PE homeostasis. These results are consistent with our previous studies in Pcyt2+/- mice11,14. In addition to reduced PE turnover, metabolic and gene expression analyses established that the important response to PCYT2 deficiency was to preserve PC synthesis by the CDP-Cho pathway and PS synthesis by the PC/PE ‘base exchange’ (PSS1 and PSS2) mechanism. We anticipated those outcomes and proposed utilizing these pathways to increase the synthesis of PC and PS in KD cells through Cho supplementation. However, chronic Cho treatments unexpectedly reduced the levels of the key regulatory enzymes PCYT1 and PSS1, eliminating the potential for increased PC and PS synthesis.
The CDP-Cho pathway is under the strict control of PCYT132,33, and the same regulatory mechanism was maintained in KD cells. The transport functions of CTL1 and CTL2 to provide substrates for CDP-Cho and CDP-Etn pathways is also firmly established, in different cells models and fibroblast of SLC44A1/CTL1 deficient patients4,21,25. The upregulation of CTL1 in KD cells and treatment with Cho did not increase PC synthesis since the increased Cho uptake was counteracted with downregulation of the pathway regulator PCYT1. CTL2 transporter was not modified with PCYT2 deficiency but responded to choline treatment. The quantitative contribution of the newly identified Cho transporters FLVCR1/2 to PC and PE synthesis and response to Cho treatments is not known but it will be important to be established in the future34,35,36.
Contrary to the initial expectations that Cho supplementation would upregulate PS synthesis by the PSS1 base exchange reaction, the PSS1 protein was reduced with Cho treatments. The PSS1 exchange reaction mechanism is still not fully resolved. In addition to PC, PSS1 can also exchange PE to PS under specific conditions, and in the presence of excess PS the reverse reaction could occur to produce PC from PS37. The findings in the present study that Cho supplementation reduces PSS1 protein is however relevant for the treatment of Lenz-Majewski syndrome a rare disorder caused by the gain-of-function mutation in PSS1 and overproduction of PS38.
Another unexpected finding is that the mitochondrial synthesis of PE from PS by PISD pathway was inhibited in KD cells. PS decarboxylation is critical pathway to produce mitochondrial membrane PE. KD cells do not display deficiency in total PLs however they display profound differences in PL composition; further studies are necessary to establish the structure and function of mitochondrial membranes under conditions of PCYT2 deficiency.
The membrane PL compositional changes established by unsupervised data analysis revealed critical lipidomic information necessary for future modeling studies providing an impetus to explore the emerging role of CDP Etn pathway and PCYT2 in immunity, ageing, and cell senescence39. The most surprising change in PCYT2 deficient cells is the accumulation of arachidonic acid (20:4n-6) because of reduced cPLA2 activity. cPLA2 is highly specific for 20:4n-6 and regulates the first critical step of the 20:4n-6 release from PC for downstream eicosanoid production40. The accumulation of 20:4n-6 in other PLs is most likely a consequence of modified transacylation reactions in KD cells41,42. LysoPE and lysoPC acyltransferases (LPEATs and LPCATs) are known to have a strong preference for acylCoAs containing 20:4n-643. Furthermore, it is less likely that the de novo Kennedy pathways produce PE and PC containing 20:4n-6, because CEPT1, the final enzyme in de novo PC and PE production, has a low preference for DAG containing 20:4n-644,45. On the other hand, PSS2 is known to have some preference for PE containing 20:4n-645 and the reduction in PSS2 in KD cells likely contributed to the 20:4n-6 accumulation in PE. The accumulation of 20:4n-6 in PI is not clear as PA released from PC by the action of PLD will not lead to 20:4n-6 accumulation in PI because the PLD activity is reduced in KD cells. It is more likely that the activity of other enzymes in the PI cycle, such as the DAG-€ kinase and lysoPI acyltransferase (LPIAT1) are involved in this process45,46.
It is important to mention that the acyltransferases also use linoleic acid (18:2n6), which was reduced in PE but enriched in PC, PI, and SM in KD cells. Since lysoPC and lysoPE are disruptive to cell membranes, they need to be quickly reacylated with a variety of acylCoAs47. PC specifically accumulated n-6 PUFA (18: 2n6, 20:4n6, 22:2n6 and 22:4n6) while other PLs accumulated diverse types of FAs, indicating changes in transacylation activities in KD cells. As such, it would be interesting to investigate PL acylation in KD cells, to establish which acyltransferases were specifically associated with the CDP-Etn pathway and the observed fatty acid remodeling caused by PCYT2 deficiency.
Another interesting area for future studies is the impact of PCYT2 deficiency on SM metabolism. It was unexpected that SM had the most significant differences in FA composition. SM is synthesized by sphingomyelin synthases (SMSs) using PCho that is donated by PC and ceramide, while releasing DAG. SM is then degraded by sphingomyelinases (SMases) to release PCho and ceramide. As such, there is no direct exchange of FA from PC to SM. This makes it difficult to draw conclusions about this relationship using FA compositions alone. While it is known that SMase also acts on lysoPC48, more investigation into lysoPC acylation and SM metabolism is required to determine whether SM is affected through this pathway. Finally, although FAs are not directly transferred between PC and SM, it is interesting that the enrichment analysis identified connections between FA changes in the two lipids. For example, KD cells had increased 16:1 in SM, which is usually incorporated into PC since CEPT1 prefers DAG containing this species44. There is also a decrease in 16:0 in PC, which is used in ceramide synthesis49. Another possible yet unexplored connection between SM and PE metabolism is the SM analogue, ceramide-phosphatidylethanolamine (Cer-PE) which is synthesized from PE50. SMS1 and 2 produce both SM and Cer-PE51 and SMS related protein (SMSr) is Cer-PE specific52. Overall, these changes in SM were novel and require further investigation to explain how they are linked to PCYT2 deficiency.
Further response to PCYT2 deficiency included persistence to nutrient starvation and morphological changes in mitochondria. We showed previously that CDP-Etn pathway directly provides PE for LC3-I lipidation12,53. The biosynthesis of PE is stimulated under the induction of autophagy, consistent with findings previously reported54. However, starved PCYT2 KD cells demonstrate minor changes in PE synthesis and turnover, showing that despite dysfunction in the CDP-Etn pathway, sufficient PE may be available for autophagy to occur to preserve the cell function. KD cells also had a clear imbalance of mitochondrial fusion and fission, resulting in significantly elongated mitochondria, as an adaptation to maintain function29. Mitochondrial fusion helps to improve respiration and spares the organelle from degradation30. Recent work on the role of p53 in the regulation of CDP-Etn pathway identified similar adaptations in Pcyt2 deficient cells,
Conclusion and future directions
Our findings reveal that PE homeostasis in PCYT2-deficient human fibroblasts is preserved not through compensatory biosynthetic pathways, but primarily via reduced degradation and extensive phospholipid remodeling. Unlike tissue-specific knockout models where PS decarboxylation sustains PE levels, our data show that mitochondrial PS decarboxylation is inhibited in human cells with > 60% reduction in PCYT2 protein. This inhibition, coupled with diminished lipolytic activity, triggers a broad reorganization of membrane phospholipid composition, particularly affecting PE, PI, and SM.
The remodeling is characterized by increased unsaturation, accumulation of arachidonic acid (20:4n-6), and altered fatty acid distribution across phospholipid classes, which collectively contribute to elevated ROS and enhanced mitochondrial fusion. These adaptations preserve cell viability and autophagic capacity despite impaired PE synthesis, highlighting a robust homeostatic response.
Given the central role of the Lands’ cycle in maintaining phospholipid composition under conditions of impaired synthesis, future studies should focus on identifying the specific acyltransferases and phospholipases involved in this remodeling. The observed reduction in PLA2 and PLD activity suggests a regulatory shift that favors preservation of PE and other phospholipids. Investigating the isoform-specific regulation of PLA2 and PLD, and their substrate preferences, could uncover novel targets for modulating membrane composition, oxidative stress, and inflammatory signaling.
This study underscores the complexity of phospholipid regulation and suggests that therapeutic strategies for PCYT2-related disorders should consider not only biosynthetic pathways but also lipid degradation and remodeling mechanisms. Potential approaches may include restoring PLA2 and PLD activity, modulating acyltransferase function, and using antioxidant or lipid supplementation therapies to support membrane integrity and cellular resilience. Whether hereditary spastic paraplegia caused by PCYT2 variants involves similar remodeling or distinct compensatory synthesis remains to be determined.
Data availability
The datasets generated during the current study are available from the corresponding author upon request. The resources and suppliers used in this study have been provided above.
References
Fagone, P. & Jackowski, S. Membrane phospholipid synthesis and Endoplasmic reticulum function. J. Lipid Res. 50, S311–S316 (2009).
Vance, J. E. Phospholipid synthesis and transport in mammalian cells. Traffic 16, 1–18 (2015).
Fadeel, B. & Xue, D. The Ins and outs of phospholipid asymmetry in the plasma membrane: roles in health and disease. Crit. Rev. Biochem. Mol. Biol. 44, 264–277 (2009).
Taylor, A., Grapentine, S., Ichhpuniani, J. & Bakovic, M. Choline transporter-like proteins 1 and 2 are newly identified plasma membrane and mitochondrial ethanolamine transporters. J. Biol. Chem. 296, 100604 (2021).
Kuge, O., Hasegawa, K., Ohsawa, T., Saito, K. & Nishijima, M. Purification and characterization of Chinese hamster phosphatidylserine synthase 2. J. Biol. Chem. 278, 42692–42698 (2003).
Vance, J. E. Thematic review series: Glycerolipids. Phosphatidylserine and phosphatidylethanolamine in mammalian cells: two metabolically related aminophospholipids. J. Lipid Res. 49, 1377–1387 (2008).
Voelker, D. R. & Frazier, J. L. Isolation and characterization of a Chinese hamster ovary cell line requiring ethanolamine or phosphatidylserine for growth and exhibiting defective phosphatidylserine synthase activity. J. Biol. Chem. 261, 1002–1008 (1986).
Schuiki, I. & Daum, G. Phosphatidylserine decarboxylases, key enzymes of lipid metabolism. IUBMB Life. 61, 151–162 (2009).
Vance, D. E. Phospholipid methylation in mammals: from biochemistry to physiological function. Biochim. Et Biophys. Acta (BBA) - Biomembr. 1838, 1477–1487 (2014).
Siniossoglou, S. Phospholipid metabolism and nuclear function: roles of the lipin family of phosphatidic acid phosphatases. Biochim. Et Biophys. Acta (BBA) - Mol. Cell. Biology Lipids. 1831, 575–581 (2013).
Fullerton, M. D., Hakimuddin, F. & Bakovic, M. Developmental and metabolic effects of disruption of the mouse ctp:phosphoethanolamine cytidylyltransferase gene (Pcyt2). Mol. Cell. Biol. 27, 3327–3336 (2007).
Pereira, L., Girardi, J. P. & Bakovic, M. Forms, crosstalks, and the role of phospholipid biosynthesis in autophagy. Int. J. Cell Biol. 2012, 1–10 (2012).
Gohil, V. M. et al. Meclizine inhibits mitochondrial respiration through direct targeting of cytosolic phosphoethanolamine metabolism. J. Biol. Chem. 288, 35387–35395 (2013).
Grapentine, S. et al. Pcyt2 deficiency causes age-dependant development of nonalcoholic steatohepatitis and insulin resistance that could be attenuated with phosphonoethylamine. Sci. Rep. 12, 1048 (2022).
Vaz, F. M. et al. Mutations in PCYT2 disrupt etherlipid biosynthesis and cause a complex hereditary spastic paraplegia. Brain 142, 3382–3397 (2019).
Leonardis, L. et al. Axonal polyneuropathy in 2 brothers with a homozygous missense variant in the first catalytic domain of PCYT2. Neurol Genet. 8 (2022).
Vélez-Santamaría, V. et al. Expanding the clinical and genetic spectrum of PCYT2-related disorders. Brain 143, e76–e76 (2020).
De Winter, J. et al. PCYT2 mutations disrupting etherlipid biosynthesis: phenotypes converging on the CDP-ethanolamine pathway. Brain 144, e17–e17 (2021).
Selathurai, A. et al. The CDP-Ethanolamine pathway regulates skeletal muscle Diacylglycerol content and mitochondrial biogenesis without altering insulin sensitivity. Cell. Metab. 21, 718–730 (2015).
Leonardi, R., Frank, M. W., Jackson, P. D., Rock, C. O. & Jackowski, S. Elimination of the CDP-ethanolamine pathway disrupts hepatic lipid homeostasis. J. Biol. Chem. 284, 27077–27089 (2009).
Fagerberg, C. R. et al. Choline transporter-like 1 deficiency causes a new type of childhood-onset neurodegeneration. Brain 143, 94–111 (2020).
Bligh, E. G. & Dyer, W. J. A rapid method of total lipid extraction and purification. Can. J. Biochem. Physiol. 37, 911–917 (1959).
Folch, J., Lees, M. & Stanley, G. H. S. A simple method for & the isolation and purification of total lipides from animal tissues. J. Biol. Chem. 226, 497–509 (1957).
Lam, J. et al. A universal approach to analyzing transmission electron microscopy with ImageJ. Cells 10, 2177 (2021).
Schenkel, L. C. et al. Mechanism of choline deficiency and membrane alteration in postural orthostatic tachycardia syndrome primary skin fibroblasts. FASEB J. 29, 1663–1675 (2015).
Steenbergen, R., Nanowski, T. S., Nelson, R., Young, S. G. & Vance, J. E. Phospholipid homeostasis in phosphatidylserine synthase-2-deficient mice. Biochim. Biophys. Acta. 1761, 313–323 (2006).
Westermann, B. Bioenergetic role of mitochondrial fusion and fission. Biochim. Biophys. Acta 1817, 1833–1838 (2012).
Chan, D. C. Mitochondrial fusion and fission in mammals. Annu. Rev. Cell. Dev. Biol. 22, 79–99 (2006).
Chen, H., Chomyn, A. & Chan, D. C. Disruption of fusion results in mitochondrial heterogeneity and dysfunction. J. Biol. Chem. 280, 26185–26192 (2005).
Gomes, L. C., Benedetto, G., Di & Scorrano, L. During autophagy mitochondria elongate, are spared from degradation and sustain cell viability. Nat. Cell. Biol. 13, 589–598 (2011).
Pavlovic, Z. et al. Isoform-specific and protein kinase C-mediated regulation of ctp:phosphoethanolamine cytidylyltransferase phosphorylation. J. Biol. Chem. 289, 9053–9064 (2014).
Tavasoli, M., Lahire, S., Reid, T., Brodovsky, M. & McMaster, C. R. Genetic diseases of the Kennedy pathways for membrane synthesis. J. Biol. Chem. 295, 17877–17886 (2020).
Ridgway, N. D. The role of phosphatidylcholine and choline metabolites to cell proliferation and survival. Crit. Rev. Biochem. Mol. Biol. 48, 20–38 (2013).
Bertino, F. et al. Dysregulation of FLVCR1a-dependent mitochondrial calcium handling in neural progenitors causes congenital hydrocephalus. Cell. Rep. Med. 5, 101647 (2024).
Kenny, T. C. et al. Integrative genetic analysis identifies FLVCR1 as a plasma-membrane choline transporter in mammals. Cell. Metab. 35, 1057–1071e12 (2023).
Ri, K. et al. Molecular mechanism of choline and ethanolamine transport in humans. Nature 630, 501–508 (2024).
Kimura, A. K. & Kimura, T. Phosphatidylserine biosynthesis pathways in lipid homeostasis: toward resolution of the pending central issue for decades. FASEB J. 35 (2021).
Sousa, S. B. et al. Gain-of-function mutations in the phosphatidylserine synthase 1 (PTDSS1) gene cause Lenz-Majewski syndrome. Nat. Genet. 46, 70–76 (2014).
Tighanimine, K. Lipid remodeling in context of cellular senescence. Biochimie 227, 47–52 (2024).
Yedgar, S., Cohen, Y. & Shoseyov, D. Control of phospholipase A2 activities for the treatment of inflammatory conditions. Biochim. Biophys. Acta 1761, 1373–1382 (2006).
Balsinde, J., Barbour, S. E., Bianco, I. D. & Dennis, E. A. Arachidonic acid mobilization in P388D1 macrophages is controlled by two distinct Ca(2+)-dependent phospholipase A2 enzymes. Proc. Natl. Acad. Sci. USA 91, 11060–11064 (1994).
Pérez-Chacón, G., Astudillo, A. M., Balgoma, D., Balboa, M. A. & Balsinde, J. Control of free arachidonic acid levels by phospholipases A2 and lysophospholipid acyltransferases. Biochim. Biophys. Acta 1791, 1103–1113 (2009).
Shindou, H. & Shimizu, T. Acyl-CoA:Lysophospholipid acyltransferases. J. Biol. Chem. 284, 1–5 (2009).
Henneberry, A. L., Wright, M. M. & McMaster, C. R. The major sites of cellular phospholipid synthesis and molecular determinants of fatty acid and lipid head group specificity. Mol. Biol. Cell. 13, 3148–3161 (2002).
Kimura, A. K. & Kim, H. Y. Phosphatidylserine synthase 2: high efficiency for synthesizing phosphatidylserine containing docosahexaenoic acid. J. Lipid Res. 54, 214–222 (2013).
D’Souza, K. & Epand, R. M. Enrichment of phosphatidylinositols with specific acyl chains. Biochim. Biophys. Acta 1838, 1501–1508 (2014).
Tan, S. T., Ramesh, T. & Toh, X. R. Nguyen, L. N. Emerging roles of lysophospholipids in health and disease. Prog Lipid Res. 80, 101068 (2020).
Duan, R. D. et al. Identification of human intestinal alkaline Sphingomyelinase as a novel Ecto-enzyme related to the nucleotide phosphodiesterase family. J. Biol. Chem. 278, 38528–38536 (2003).
Levy, M. & Futerman, A. H. Mammalian ceramide synthases. IUBMB Life. 62, 347–356 (2010).
Malgat, M., Maurice, A. & Baraud, J. Sphingomyelin and ceramide-phosphoethanolamine synthesis by microsomes and plasma membranes from rat liver and brain. J. Lipid Res. 27, 251–260 (1986).
Ding, T. et al. All members in the sphingomyelin synthase gene family have ceramide phosphoethanolamine synthase activity. J. Lipid Res. 56, 537–545 (2015).
Bickert, A. et al. Functional characterization of enzymes catalyzing ceramide phosphoethanolamine biosynthesis in mice. J. Lipid Res. 56, 821–835 (2015).
Girardi, J. P., Pereira, L. & Bakovic, M. De Novo synthesis of phospholipids is coupled with autophagosome formation. Med. Hypotheses. 77, 1083–1087 (2011).
Yashinskie, J. J. et al. p53 enables phospholipid headgroup scavenging. https://doi.org/10.1101/2024.06.07.597917 (2024).
Pereira, L. The role of a defect in the CDP-ethanolamine pathway in autophagy. MSc thesis, Human Health and Nutritional Sciences (University of Guelph, 2012).
Acknowledgements
The authors used Microsoft Copilot (GPT-4) to assist with language editing during revision process. All content was reviewed and approved by the authors.
Author information
Authors and Affiliations
Contributions
R.I., M. St. G. and S.G. wrote the manuscript and collected data. L.P., L.S. S. A-D., and L.M.H participated in data collection. C.E.C. and D.W.L.M. participated in data analysis and reviewed/edited the manuscript. M.B. analyzed data, supervised, and designed the study and reviewed/edited the manuscript.
Corresponding author
Ethics declarations
Competing interests
The authors declare no competing interests.
Additional information
Publisher’s note
Springer Nature remains neutral with regard to jurisdictional claims in published maps and institutional affiliations.
Supplementary Information
Below is the link to the electronic supplementary material.
Rights and permissions
Open Access This article is licensed under a Creative Commons Attribution-NonCommercial-NoDerivatives 4.0 International License, which permits any non-commercial use, sharing, distribution and reproduction in any medium or format, as long as you give appropriate credit to the original author(s) and the source, provide a link to the Creative Commons licence, and indicate if you modified the licensed material. You do not have permission under this licence to share adapted material derived from this article or parts of it. The images or other third party material in this article are included in the article’s Creative Commons licence, unless indicated otherwise in a credit line to the material. If material is not included in the article’s Creative Commons licence and your intended use is not permitted by statutory regulation or exceeds the permitted use, you will need to obtain permission directly from the copyright holder. To view a copy of this licence, visit http://creativecommons.org/licenses/by-nc-nd/4.0/.
About this article
Cite this article
Iraji, R., St. Germain, M., Grapentine, S. et al. Homeostatic response of phospholipid pathways to PCYT2 deficiency and impaired de Novo synthesis of phosphatidylethanolamine. Sci Rep 15, 38747 (2025). https://doi.org/10.1038/s41598-025-22601-2
Received:
Accepted:
Published:
Version of record:
DOI: https://doi.org/10.1038/s41598-025-22601-2








