Abstract
Intraperitoneal administration of high doses of basic amino acids, such as L-lysine (L-Lys), L-arginine (L-Arg) or L-ornithine (L-Orn) induces acute pancreatitis in rodents. Although the exact mechanism of their action is not fully understood, the role of mitochondria has been implicated. We aimed to investigate the effects of basic amino acids, particularly L-Lys, on isolated pancreatic acinar cells. Isolated mouse or rat pancreatic acinar cells were treated with high concentrations (10–60 mM) of L-Lys, L-Arg or L-Orn. The morphology of acinar mitochondria was observed by electron microscopy. The function of mitochondria was assessed by mitochondrial membrane potential (∆Ψm) and cellular ATP level measurements. Changes in intracellular Ca2+ concentration ([Ca2+]i), trypsin activity and cellular viabilities were also determined. Treatment of acinar cells with L-Lys caused mitochondrial swelling. L-Lys and L-Arg markedly decreased ∆Ψm after 6 h of treatment, whereas L-Orn had a less pronounced effect than L-Lys or L-Arg. Intracellular ATP levels were also reduced by basic amino acids. L-Lys did not alter [Ca2+]i and did not induce early trypsinogen activation. Furthermore, L-Lys administration primarily caused acinar necrosis. Overall, L-Lys primarily damaged pancreatic acinar mitochondria and caused necrotic cell death without affecting the initial [Ca2+]i.
Similar content being viewed by others
Introduction
Acute pancreatitis (AP) is an inflammatory disorder of the pancreas1. The principal etiological factors of the disease are alcohol consumption, bile stone-induced obstruction, hypertriglyceridaemia and endoscopic cholangiopancreatography2. AP severity is classified as mild, moderate or severe3. The mortality rate of AP is high, particularly in its severe form4, and there is no specific treatment5. Despite intensive research on this disorder, the pathomechanism of AP is not fully understood, but it includes early intracellular Ca2+ overload, loss of mitochondrial membrane potential (∆Ψm) with mitochondrial damage, premature digestive enzyme activation, nuclear factor-κB (NF-κB) signaling, release of inflammatory cytokines and leukocyte infiltration6,7.
To investigate the pathomechanisms during AP, animal models are typically used. There are several experimental models8, each of which has different advantages and disadvantages9,10. Intraperitoneal administration of high doses of the L-enantiomers of basic amino acids can induce necrotising AP in rodents. L-arginine–HCl (L-Arg), L-ornithine–HCl (L-Orn), L-histidine–HCl and L-lysine-HCl (L-Lys) induce pancreatic acinar cell damage in mice or rats and initiate the disease process11,12,13,14,15,16. To this end, the most widely used basic amino acids are L-Arg and L-Orn. Our previous study demonstrated that L-Arg-induced AP is mediated by the enhanced interaction of cyclophilin D with ATP synthase and development of mitochondrial injury17. Interestingly, L-Arg administration does not induce intracellular Ca2+overload.
The effect on pancreatic exocrine cells is less characterised for L-Lys than for L-Arg or L-Orn. Similar to L-Arg, L-Lys at high doses also evokes mitochondrial injury and most likely could lead to induction of AP in rodents11. In vivo administration of L-Lys also activates trypsinogen and the proinflammatory NF-κB several hours after the treatment. In isolated mitochondria from animals with AP, L-Lys impairs the activity of ATP synthase11.
Our main aim was to study the effect of L-Lys on isolated rodent pancreatic acinar cells. Specifically, we wanted to examine how high concentrations of L-Lys affect intracellular Ca2+ response, early trypsinogen activation, mitochondrial morphology and function, and apoptosis and necrosis.
Materials and methods
Materials and solutions
All chemicals were obtained from Merck/Sigma-Aldrich (Darmstadt, Germany) unless indicated otherwise. Chromatographically purified collagenase (CLSPA) was purchased from Worthington Biochemical (Lakewood, NJ, USA). Medium 199, DMEM/F-12, Fura-2-AM, Pluronic™ F-127 and tetramethylrhodamine methyl ester (TMRM) were obtained from Thermo Fisher Scientific (Waltham, MA, USA). 1,2-Bis(2-aminophenoxy)ethane-N,N,N′,N′-tetraacetic acid tetrakis (acetoxymethyl ester) (BAPTA-AM) was purchased from AAT Bioquest Inc (Pleasanton, CA, USA) and FCCP was parchased from Tocris Bioscience (Bristol, United Kingdom). An EMbed 812 Kit (Electron Microscopy Sciences, Hatfield, PA, USA) was used to embed the samples for electron microscopy. To measure caspase-3-like and trypsin activities in pancreatic tissue homogenates, we used fluorogenic substrates specific for caspase-3 (Z-VAD-FMK; Cayman, Ann Arbor, MI, USA) and trypsin [Boc–Gln–Ala–Arg–7-amino-4-methylcoumarin (AMC); Bachem, Bubendorf, Switzerland]. Antibody against trypsinogen was purchased from Abcam (Cambridge, UK) and that against ERK1/2 was purchased from Cell Signaling (Danvers, MA, USA).
For acinar cell isolation, the Isolation Solution comprised NaCl (120 mM), KCl (5 mM), CaCl2 (2 mM), MgCl2 (1 mM), NaH2PO4 (2.3 mM), pyruvic acid (10 mM), fumaric acid (4 mM), L-glutamic acid (4.7 mM), D-glucose (10 mM), soybean trypsin inhibitor (0.01 g/l), BME amino acid solution 1×, HEPES (20 mM), MEM vitamin solution (diluted from 50× concentrate to 1×) and 0.05% glutamine (adjusted to pH 7.4 using NaOH). Collagenase (20 unit/ml) was dissolved in the Isolation Solution (40 ml) containing 0.2% bovine serum albumin. For experiments measuring ∆Ψm, the standard extracellular solution used during the measurements contained 140 mM NaCl, 4.7 mM KCl, 1.13 mM MgCl2, 1 mM CaCl2, 10 mM D-glucose and 10 mM HEPES (adjusted to pH 7.2 using NaOH), supplemented with pyruvate (10 mM) and L-glutamine (1 mM) directly before starting the measurement. Phosphate-buffered saline (PBS) was prepared with 137 mM NaCl, 2.7 mM KCl, 10 mM Na2HPO4 and 1.8 mM KH2PO4 at pH 7.4. Stock solutions (200 mM) of L-Lys, L-Arg and L-Orn were prepared in PBS at pH 7.4. To measure changes in intracellular Ca2+ concentration ([Ca2+]i), acini were perfused with standard HEPES solution (140 mM NaCl, 5 mM KCl, 1 mM MgCl2, 1 mM CaCl2, 10 mM HEPES, 10 mM glucose; pH = 7.4), with or without L-Lys, L-Arg or L-Orn administration.
Animals and study approval
Male C57BL/6J mice and male Sprague–Dawley rats were used for the experiments. Both mice and rats were obtained from Charles River Laboratories (Wilmington, MA, USA). The animals were housed at a constant room temperature of 24 °C with a 12-h light–dark cycle, with ad libitum access to water and standard laboratory chow.
Animal experiments were performed at the University of Szeged, Hungary, in compliance with the Guide for the Care and Use of Laboratory Animals (National Academies Press, 8th ed., 2011), with the 2010/63/EU guideline and the Hungarian 40/2013 (II.14.) government decree. The experiments were approved by the Committee on Investigations Involving Animals of the University of Szeged and by independent committees assembled by national authorities (XII/3773/2012). The experimental protocols performed in Los Angeles, USA, were approved by the animal research committee of the VA Greater Los Angeles Healthcare System in accordance with NIH guidelines. The study was also carried out in compliance with the ARRIVE guidelines18.
Isolation of acinar cells
Pancreatic acinar cells from C57BL/6J mice and Sprague–Dawley rats were isolated by collagenase digestion19. In brief, following CO2-induced euthanasia, pancreata were removed from each animal and placed in refrigerated PBS buffer. After cleaning excess fat or lymph nodes from each pancreas, they were injected with 5 ml of Isolation Solution containing collagenase (described in Materials & Solutions section), minced into smaller pieces, transferred to an Erlenmeyer flask and cut into even smaller pieces. The collected tissue was shaken in a 37 °C water bath at 100 rpm for 3 × 15 min (mice) or 3 × 20 min (rats). Between the cycles, collagenase solution was removed from the cells and 5 ml of fresh collagenase solution was added. After the final (third) cycle (lasting 10–20 min depending on the digestion status), the cells were vigorously shaken manually for 1–2 min. The collagenase-containing solution was then removed by centrifugation (1000×g for 10 s at 20 °C) two times. Then, the cells were resuspended in Medium 199 and pelleted three times. Next, the cells were filtered through a cell strainer (100 μm) and incubated for 20 min at room temperature. The incubated cells were pelleted two times and resuspended in Medium 199 (supplemented with trypsin inhibitor). Supplementary Fig. S1 shows the freshly isolated mouse acinar cells.
Determination of mitochondrial morphology by electron microscopy
Literature review revealed that for studying the effects of highly basic amino acids, concentrations of 10–60 mM are used. Therefore, we decided to investigate the effects of 10, 20 and 40 mM L-Lys. Rat pancreatic acinar cells were incubated in Medium 199 and 10 mM, 20 mM or 40 mM L-Lys for 2 h, then fixed in 3% phosphate-buffered glutaraldehyde for 2 h. The cells were post-fixed in 1% osmium tetroxide (OsO4), rinsed with distilled water, dehydrated in a graded series of ethanol (25% 1×, 50% 1×, 75% 1×, 95% 1× and 100% 3×) and then embedded in EMbed 812. Ultrathin sections were double-stained with uranyl acetate and lead citrate and examined under a Philips CM10 electron microscope (Philips, Eindhoven, The Netherlands). The point count method was used to perform data analyses. A grid of 2 × 2 μm was projected over the images, and the number of cells falling inside the cells were counted. In the case of mitochondria, a grid of 200 × 200 nm was used. From the obtained data, the mitochondria area was divided by the cell area.
Imaging of intracellular Ca2+ concentration
For measuring [Ca2+]i, mouse acinar cells in Medium 199 were loaded with 3 µM Fura-2-AM at 37 °C for 20–40 min. Once loaded, the acinar cells were attached to a poly-L-lysine-coated coverslip forming the base of a perfusion chamber and mounted on the stage of an inverted Olympus IX71 fluorescent microscope linked to an Xcellence imaging system (Olympus, Budapest, Hungary). Acini were then perfused with standard HEPES solution with or without L-Lys, L-Arg or L-Orn at 37 °C. Six or seven regions of interest were examined in each experiment, and one measurement per second was obtained. To determine the changes in [Ca2+]i, the cells were excited at 340- and 380-nm wavelengths, and emission was measured at 510 nm.
Mitochondrial membrane potential
Upon isolation, mouse acinar cells were placed into 96-well plates and incubated (37 °C with 5% CO2) with or without 40 mM L-Lys, 40 mM L-Arg or 40 mM L-Orn, and/or the calcium chelator 25 µM BAPTA-AM for 15 min, 30 min, 1 h, 2 h, 3 h, or 6 h. The cells were pre-incubated for 10 min with BAPTA-AM before initiating the other treatments. The ∆Ψm-sensitive fluorescent dye TMRM (2.5 µM) was added to the cells 25 min before the basic amino acid treatment completed; this time was used to load the treated cells with the dye. When treatments ended and cells took up TMRM dye, measurements of ∆Ψm were immediately performed at 37 °C using a plate reader (BMG Labtech, Ortenberg, Germany). The TMRM fluorescence intensity was recorded at 540 nm (excitation) and 595 nm (emission), and the results were presented as arbitrary units. At the applied high TMRM concentrations, fluorescence was quenched when the dye accumulated in the mitochondria. Thus, an increase in ∆Ψm manifests itself as a decrease in TMRM fluorescence intensity (dequenching mode). For quantitative analysis of ∆Ψm changes, the difference between TMRM fluorescence in the cells before and after addition of the mitochondrial uncoupler carbonyl cyanide p-trifluoromethoxy-phenylhydrazone (FCCP; 10 µM) was considered to be 100% ∆Ψm in the control (non-treated) group. All other groups were compared with their corresponding control group at the same treatment time.
Cellular ATP level
Upon isolation, mouse pancreatic acinar cells were incubated for 3 h with or without 40 mM L-Lys, L-Arg or L-Orn solutions and then frozen and stored at − 80 °C until further use. An ATP determination kit (Molecular Probes, Eugene, OR, USA) was used to measure the ATP levels. In brief, acinar cells were deproteinised on ice by using perchloric acid and a Deproteinizing Sample Preparation Kit (Biovision, Milpitas, CA, USA). After centrifugation, the supernatant was transferred to fresh tubes and ice-cold neutralisation solution was added to neutralise the samples and precipitated by addition of excess perchloric acid. After briefly spinning the tubes, the samples were transferred to new tubes, 10 µl of ATP Standard Reaction Solution was added to 90 µl of sample, and the luminescence intensity was measured on a TD-20/20 luminometer (Turner BioSystem, Sunnyvale, CA, USA). Background luminescence subtraction was performed for all samples.
Cell viability assay
The propidium iodide (PI) assay was performed to measure cell viability. Upon isolation, mouse pancreatic acinar cells were resuspended in Medium 199 without or with 10, 20 and 40 mM L-Lys in a polystyrene, black 96-well plate with a clear flat bottom (Corning, Merck/Sigma-Aldrich, Darmstadt, Germany). Then, 50 µg/ml PI was added to the cells and kept at 37 °C until measurement. Fluorescence intensity was measured at 540 nm excitation and 620 nm emission wavelengths every 5 min over a period of 18 h in a FLUOstar OPTIMA microplate reader (BMG LABTECH, Offenburg, Germany).
Apoptosis
Samples treated with different concentrations of L-Lys (0, 10, 20 and 40 mM) for 3 h were frozen and kept at − 80 °C until further use. Caspase-3 activity was measured by performing a fluorogenic assay using an assay kit (EnzChek Caspase-3 Assay Kit, Z-DEVD-AMC substrate, Invitrogen, Thermo Fischer Scientific, Waltham, MA, USA). As a positive control, Ridaifen-B was used at a concentration of 5 µM to induce apoptosis. In brief, frozen mouse acinar samples were resuspended in 100 µl of the 1× Cell Lysis Buffer, vigorously vortexed, kept on rotator for 40 min at 4 °C and centrifuged for 10 min at 4 °C at 15,000×g. Protein concentration was measured by performing the Bio-Rad protein assay (Bio-Rad Laboratories; Hercules, CA, USA) based on the Bradford dye-binding method, and lysis buffer was added to achieve a final concentration of 100 µg/well. After the addition of reaction buffer and substrate at a final concentration of 50 µM, fluorescence was measured after 3 h using a fluorescence microplate reader (excitation, 360 nm; emission, 460 nm).
Trypsin activity assay
In these experiments, trypsin inhibitor was not added to the incubation medium after cell isolation. Trypsin activity was measured in homogenates of isolated mouse pancreatic acinar cells by performing a fluorogenic assay using Boc–Gln–Ala–Arg–amino-4-methylcoumarin as the substrate. In brief, frozen cells were homogenised on ice in a Dounce-type glass tissue grinder in a buffer containing 5 mM 2-(N-morpholino)ethanesulfonic acid, 1 mM MgSO4 and 250 mM sucrose (pH 6.5). A 25-µl aliquot of the cell homogenate was incubated at 37 °C for 300 s in an assay buffer containing 50 mM Tris-HCl (pH 8.0), 150 mM NaCl, 1 mM CaCl2, 0.1 mg/ml bovine serum albumin and Boc–Gln–Ala–Arg–7-amino-4-methylcoumarin. Cleavage of the substrate by trypsin releases 7-amino-4-methylcoumarin, which emits fluorescence at 440 nm with excitation at 380 nm. The trypsin activity in each sample was determined by comparison to a standard curve for purified bovine trypsin and normalised to the protein content (determined by performing the Bradford assay).
Western blot analysis of trypsinogen expression
Isolated mouse pancreatic acini were washed twice with ice-cold PBS and then homogenised in ice-cold RIPA (radioimmunoprecipitation assay) buffer (Cell Signaling Technology, Danvers, MA, USA) supplemented with 1 mM phenylmethylsulfonyl fluoride and protease inhibitors cocktail (Roche, Basel, Switzerland). The samples were then rotated for 20 min at 4 °C and centrifuged at 4 °C for 15 min at 16,000 ×g. The supernatants were collected and stored at − 80 °C. Protein concentrations were determined by the Bradford dye-binding method. Proteins in cell homogenates (50 µg) were separated by sodium dodecyl sulphate-polyacrylamide gel electrophoresis, transferred to a nitrocellulose membrane. Proteins were probed with an antibody against trypsinogen (Santa Cruz, Dallas, TX, USA; catalogue number: sc-67388; recommended for the detection of mouse and rat Trypsin-1, -2, -3, and − 10; based on our experience, it also recognizes Trypsin-7). ERK1/2 served as the loading control. Blots were developed for visualisation using an enhanced chemiluminescence detection kit (Pierce Biotechnology, Rockford, IL, USA); band intensities were quantified by densitometry on a FluorChem HD2 imaging system (Alpha Innotech/ProteinSimple, San Jose, CA, USA).
Data analysis
Results are presented as the mean ± SEM, and represent data from at least three independent experiments. There were no exclusion of collected data. The experimental data were evaluated by analysis of variance (ANOVA) using the GraphPad Prism software (La Jolla, CA, USA). When one-way ANOVA was used, it was followed by Dunnet’s post-hoc test. In the case of two-way ANOVA, Šídák’s multiple-comparison post-hoc test was performed. P < 0.05 was considered statistically significant.
Results
Administration of 40 mM L-lysine caused mitochondrial swelling in isolated rat pancreatic acinar cells
Mitochondrial morphology was assessed in rat pancreatic acinar cells treated with 0–40 mM L-Lys for 2 h (Fig. 1a–d). Control cells showed normal mitochondrial morphology (Fig. 1a). When cells were administered the highest concentration of L-Lys (40 mM), their mitochondria became enlarged and rounded with a less electron-dense matrix, which is an indication of organelle swelling (Fig. 1d–e). Concentrations of 10 or 20 mM L-Lys did not significantly affect the mitochondrial size (Fig. 1b, c, e). On the basis of the results of mitochondrial swelling experiments, we decided to use 40 mM L-Lys for most experiments.
L-lysine administration causes pathological alterations of the mitochondrial ultrastructure in rat pancreatic acinar cells. Isolated rat pancreatic acinar cells were incubated for 2 h with 0–40 mM L-lysine (L-Lys). Cells were then fixed in glutaraldehyde and subjected to dehydration, block staining, embedding and sectioning. An electron microscope was used to acquire images, and the point count method was used to measure the mitochondria/cellular area ratio. Electron microscopic images showing the mitochondria of untreated control cells (a) and the mitochondria of cells after treatment with 10 (b), 20 (c) and (d) 40 mM L-Lys. Arrows point to representative mitochondria. The bar diagram shows the results of the mitochondrial swelling analysis (e). Data are presented as the means ± SEM, parallels were 3 per group and for details please see the supplementary table S1. For statistical analysis, one-way ANOVA was performed followed by Dunnett’s post-hoc test. * indicates statistically significant difference (P < 0.05) compared with the control group. Abbreviations: L-Lys, L-Lysine.
Administration of basic amino acids depolarised mitochondrial membrane potential and decreased intracellular ATP levels in mouse acinar cells.
To further investigate mitochondrial function, we assessed the ∆Ψm in isolated pancreatic acinar cells using the dequench mode of the TMRM fluorescence probe (Fig. 2). The effects of high concentration (40 mM) of L-Lys and other basic amino acids, including L-Arg and L-Orn, on mitochondrial function were evaluated at treatment durations of 1, 2, 3, and 6 h (Fig. 2a–i). The administration of 40 mM basic amino acids induced gradual mitochondrial depolarisation. L-Lys and L-Arg had similar effects, with 1 h treatments decreasing the ∆Ψm to 50–60% compared to the control (non-treated) group. After 6 h, L-Lys and L-Arg significantly decreased the ∆Ψm to 15–25% (Fig. 2a-g). L-Orn had a less pronounced effect on ∆Ψm (Fig. 2g–i). After 1 h, L-Orn decreased ∆Ψm to 65%, while after 6 h, the ∆Ψm was approx. 50% of the control group. At the end of the experiments, the protonophore and mitochondrial uncoupler FCCP was added to induce complete mitochondrial depolarisation. Further studies revealed that the mitochondrial dysfunction also led to ATP depletion (Fig. 2j). We observed significant decreases in total acinar ATP content after 6 h of incubation with 40 mM L-Arg, L-Lys and L-Orn versus the control (Fig. 2j).
Basic amino acids cause mitochondrial depolarisation and decrease intracellular ATP levels in isolated mouse pancreatic acinar cells. (a–f) Isolated pancreatic acinar cells were incubated for 1, 2, 3 and 6 h without or with 40 mM L-Lys, L-Arg or L-Orn. We used the fluorescence probe tetramethylrhodamine methyl ester (TMRM) to measure the mitochondrial membrane potential (ΔΨm). The mitochondrial uncoupler carbonyl cyanide p-trifluoromethoxy-phenylhydrazone (FCCP) was added at the end of the experiments to induce maximum depolarisation as the positive control. Representative traces show the relative TMRM fluorescence of cells treated with L-Lys (a–b), L-Arg (d–e) and L-Orn (g–h), and raw fluorescent data is presented in supplementary table S6. The difference between TMRM fluorescence before and after the addition of the FCCP was normalised to the value after the addition of FCCP. Bar graphs show the quantification of the results (c, f, i) values are denoted as mean ± SEM from 6 to 8 cell preparations, for details of exact values and parallels per group please see the supplementary table S2. Two-way ANOVA was performed followed by the Šídák’s post-hoc test (c, f, i), and statistically significant differences were detected between the control and amino acid treatments and marked with ** P < 0.01, *** P < 0.001, or **** P < 0.0001. (j) For the measurement of intracellular ATP levels, cells were incubated for 6 h without and with 40 mM L-Lys, L-Orn or L-Arg. ATP level in the control cells immediately after isolation (0 h) was considered as 100% (not shown). Values are mean ± SEM from 6 to 8 cell preparations, for details of exact values and parallels per group please see the supplementary table S2. (j) One-way ANOVA was performed followed by Dunnett’s post-hoc test, and statistically significant differences were detected and marked with * for P < 0.05 or ** for P < 0.01. Abbreviations: Ctrl, control; L-Arg, L-Arginine; L-Lys, L-Lysine; L-Orn, L-Ornithine; norm., normalized.
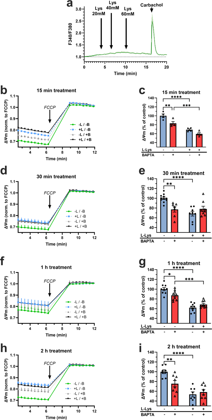
Acinar damage caused by basic amino acids is unlikely to result from a pathological increase in intracellular calcium concentration
We investigated if the aforementioned changes may be mediated by pathological [Ca2+]i overload, as this is one of the earliest events in some AP models (Fig. 3). Administration of 20, 40 or 60 mM of L-Lys did not induce any observable changes in [Ca2+]i compared to the basal levels in acini (Fig. 3a). Nevertheless, the cells remained responsive to 100 µM carbachol. The acetylcholine receptor agonist induced an immediate huge increase in [Ca2+]i after treatment with L-Lys. The same concentrations of L-Arg and L-Orn were also tested on acinar cells (Fig. S2). Similarly to L-Lys, we could not detect any changes in [Ca2+]i.
L-Lys does not cause pathological elevation of intracellular Ca2+ concentration in pancreatic acinar cells. Isolated mouse acinar cells loaded with the Fura-2-AM fluorescence dye were used to measure the intracellular Ca2+ concentration ([Ca2+]i). Representative F340/F380 trace demonstrates the effect of increasing concentrations (20, 40, 60 mM) of L-Lys (a) on [Ca2+]i. Carbachol (100 µM) was used as the positive control. The effect of treatments with L-Lys and/or BAPTA on ΔΨm was measured after 15 min (b–c), 30 min (d–e), 1 h (f–g), and 2 h (h–i). Representative traces show the relative ΔΨm (normalized to FCCP) of cells at the end of the treatments (b, d, f, h), and raw fluorescent data is presented in supplementary table S7. The average ΔΨm were shown in bar graphs after the treatments (c, e, g, i). Values are mean ± SEM, parallels were 4–11 per group and for details please see the supplementary table S3. Two-way ANOVA was performed in (c, e, g, i) to reveal the effects of L-Lys and/or BAPTA on ΔΨm. This was followed by Šídák’s post-hoc test, and statistically significant differences were detected and marked with * for P < 0.05, ** for P < 0.01, *** for P < 0.001, or **** for P < 0.0001. Abbreviations: +B or -B, with or without BAPTA; +L or -L, with or without L-lysine; L-Lys, L-lysine; norm., normalized.
To exclude any possible effects of small and prolonged elevations in [Ca2+]i on ∆Ψm, the 40 mM L-Lys treatments (for 15 min, 30 min, 1 h, and 2 h ) were also performed in the presence of BAPTA, a highly selective intracellular Ca2+ chelator (Fig. 3b–i). At each treatment time, no significant difference was observed between the L-Lys and L-Lys + BAPTA groups, further indicating that the effect of L-Lys is likely independent of [Ca2+]i changes.
Overall, our findings suggest that elevated [Ca2+]i is unlikely to have a role in the pathomechanism of acinar injury caused by L-Lys or the other examined basic amino acids.
Trypsinogen was not activated in acinar cells incubated with 40 mM L-lysine
The effects of L-Lys administration on trypsinogen expression and activation were assessed in isolated mouse pancreatic acinar cells (Fig. 4). Trypsinogen expression was not significantly different between the control and L-Lys-treated groups (Fig. 4a–b). In addition, we did not observe any changes in trypsin activity between the control and L-Lys groups (Fig. 4c). A tendency towards decreased trypsin activity was observed in the control and L-Lys groups within 2 h.
L-lysine treatment of mouse pancreatic acinar cells does not increase trypsinogen expression and activation. (a) After administration of 0 or 40 mM L-Lys to mouse acinar cells over a 2-h time period, cell lysates were subjected to western blot analysis using an anti-trypsinogen and anti-ERK antibodies. The presented images are cropped from two different blots; original full blots with varying exposure times are available in Fig. S3 (Supplementary Figures). (b) Bar graphs show the quantification of the western blot bands of trypsinogen (Tryps) and the loading control ERK. (c) Upon isolation of pancreatic acini, trypsin activity was measured in response to stimulation with or without 40 mM L-Lys at 0.5, 1 and 2 h by a fluorogenic assay using Boc–Gln–Ala–Arg–7-amino-4-methylcoumarin as the substrate. Values are mean ± SEM, parallels were 3 per group and for details please see the supplementary table S4. One-way ANOVA was performed, followed by the Dunnet’s post-hoc test (b), whereas two-way ANOVA was performed, followed by Šídák’s post-hoc test (c). Statistically significant differences are indicated by *P < 0.05.
L-lysine administration dose- and time-dependently increased acinar cell death in mice
To determine if mitochondrial swelling leads to the activation of caspases, we measured caspase-3-like activity, indicating apoptosis, in pancreatic acinar cell lysates (Fig. 5a). Ridaifen-B, an apoptosis-inducing agent, significantly increased caspase-3 enzyme release from mitochondria, and we also found increased apoptotic rates in cells treated with 40 mM L-Lys for 3 h. Acinar viability was also determined in live cells by performing PI staining (Fig. 5b, c). At the beginning of the experiment, the viability was near 90%, which slowly decreased with time in response to L-Lys treatment. In fact, L-Lys concentration-dependently reduced cell viability. Treatment with 40 mM L-Lys caused total cell death within 8 h, whereas 10 mM resulted in approximately 10% cell viability after 18 h. The quantification of cellular viability was performed by referring to the real-time measurement curves (Fig. 5c). At 6 h, both 20 and 40 mM L-Lys reduced acinar viability, whereas at 12 h, L-Lys reduced cellular viability at all tested concentrations.
L-lysine treatment causes apoptosis and reduces viability in mouse pancreatic acinar cells. (a) Isolated mouse pancreatic acinar cells were incubated for 3 h without and with the indicated concentrations of L-Lys or with 5 µM Ridaifen-B (apoptosis inducer). Caspase-3-like activity was measured in whole-cell lysates by performing a fluorogenic assay using Ac-DEVD-AMC as the substrate. (b) Cell viability was measured by performing the propidium iodide (PI) assay. Upon isolation, acinar cells were incubated with 0, 10, 20 and 40 mM L-Lys. After the addition of PI, fluorescence intensity was measured in real-time using a plate reader. (c) Cell viability was determined by PI assay at 6 and 12 h. Graphs show means ± SEM, parallels were 3 per group and for details of exact values and parallels per group please see the supplementary table S5. One-way ANOVA was performed, followed by Dunnett’s post-hoc test, and all groups were compared with the control. Statistically significant differences are indicated by * P < 0.05; ** P < 0.01; *** P < 0.001.
Discussion
In this study, we demonstrated that high concentrations of L-Lys caused mitochondrial damage and decreased ATP production without inducing initial pathological intracellular Ca2+ signaling or trypsinogen activation in isolated rodent acinar cells. L-Lys administration primarily led to necrosis. We have previously shown that early mitochondrial injury has an important role in AP induced via intraperitoneal administration of 2 g/kg L-Lys in rats11. The current investigation continued our previous research by using primary acinar cells instead of in vivo treatments. Incubation of acinar cells with high concentrations of L-Lys resulted in a significant enlargement of mitochondria. In accordance with our findings, Kugino and Kishino20 also described marked swelling of mitochondria in response to excess administration of lysine in isolated acinar cells, following which endoplasmic reticulum dilatation occurred with the appearance of autophagic vacuoles. Treating rats with 2–4 g/kg L-Lys also results in mitochondrial swelling within acinar cells11,21, and this is followed by the activation of trypsinogen and the proinflammatory transcription factor NF-κB. Swollen mitochondria, flocculent matrix densities and loss of cristae also have been observed in L-Arg-induced AP in rats and mice17. Intraperitoneally administering rats with 3 g/kg L-Orn also induces mitochondrial volume expansion in rat acinar cells14. Consequently, it appears that high concentrations of L-Lys, L-Arg and L-Orn have similar detrimental effects on pancreatic acinar cells. In fact, all these basic amino acids cause mitochondrial swelling. The extensive enlargement of the mitochondrial matrix compromises its function and could trigger mitochondria-mediated cell death (apoptosis or necrosis)22.
It has long been known that pancreatic acinar cells have the fastest protein synthesis among many cell types23; therefore, the pancreas takes up large amounts of amino acids24. This could eventually lead to toxic concentrations of L-Arg, L-Orn and L-Lys within acinar cells, which can affect mitochondrial function. We demonstrated that L-Lys caused a significant drop in ∆Ψm at from 15 min, followed by an even further reduction by 6 h. The effect of L-Orn on ∆Ψm was less pronounced than that of L-Lys. Chvanov et al.25 also showed that L-Orn administration in acinar cells reduced ∆Ψm. In our study, L-Arg also caused a remarkable ∆Ψm decrease, similar to L-Lys. This change in ∆Ψm contributes to the reduction of intracellular ATP level to approximately 50% in response to all three basic amino acid treatments. Biczó et al.17 also found that in vivo L-Arg treatment decreased ∆Ψm in acinar cells and pancreatic ATP levels. In a previous study by our group, we showed that L-Arg-induced AP is mediated by the enhanced interaction of cyclophilin D with ATP synthase. This interaction leads to mitochondrial permeability transition pore opening, decreased ∆Ψm and development of mitochondrial damage. L-Arg preferentially accumulates in the mitochondria, and a portion of it is converted to L-Orn. This L-Arg to L-Orn conversion in the urea cycle may be an important step in the induction of AP15. We do not know if L-Lys can accumulate in the mitochondria, but all the relevant studies have identified this organelle as a primary target. Experiments on isolated pancreatic mitochondria demonstrated that L-Lys impairs the ability to restore normal mitochondrial potential and respiration after addition of ADP, which suggests that the function of ATP synthase may be inhibited11. Interestingly, the uncoupled respiration of mitochondria is increased by L-Lys or L-Arg, which means that these amino acids enhance the function of electron transport chain26. However, the exact mechanism of how L-Lys causes mitochondrial injury is not completely clear. Other AP-inducing agents, such as cerulein, bile acids27 and ethanol oxidative metabolites, decrease ∆Ψm via mitochondrial permeability transition pore opening28. Further studies are needed to clarify the mechanisms responsible for the mitochondrial damage observed both in our study and by other researchers. One potential strategy would be to determine whether preventing the opening of the MPTP or inhibiting the enzymatic breakdown of L-lysine affects the mitochondrial dysfunction induced by L-lysine or its metabolites.
In the current study, we observed residual ATP in acinar cells after treatment with L-Lys, L-Arg or L-Orn. The fact that the cells were able to retain approximately 50% of their ATP after 6 h when ∆Ψm was almost depleted is probably because of the glycolytic pathway activity. Voronina et al. showed that the contributions of both glycolysis and oxidative phosphorylation to ATP production are remarkable in acinar cells29.
Acinar ER stress is also an important event, significantly contributing to AP induction. Previous research has attempted to determine if mitochondrial damage or ER stress occurs earlier. Kubisch et al.30 suggested that ER stress is the starting event, but we have previously shown the opposite as mitochondrial injury was observed to initiate L-Arg-induced AP17. Moreover, previous studies have shown that in the case of L-Arg administration, ER stress precedes mitochondrial damage31, whereas L-Lys causes early mitochondrial damage21. Although ER stress was not investigated in this study, it is important to highlight for future research that different basic amino acids may exert distinct effects on mitochondria and ER.
Sustained elevation of [Ca2+]i is one of the most important initiating mechanisms in alcohol-, bile acid-, L-asparaginase-, or cerulein/cholecystokinin-induced AP32. Therefore, we set out to determine if [Ca2+]i elevation contributes similarly to the initiation of AP models induced by L-Lys, L-Arg, or L-Orn. In our experiments, none of the administered basic amino acids triggered Ca2+ signaling within 15 min. In line with our results, Zhang et al.15 showed that caffeine was not protective in L-Arg-induced AP and concluded that Ca2+ signaling in this AP model is not involved in disease initiation. Biczó et al.17 described that L-Arg-treated acinar mitochondrial depolarisation persists in the presence of BAPTA, which prevents Ca2+ overload. A comparable observation has been made in choline-deficient, ethionine-supplemented diet-induced AP17. Our findings from direct [Ca2+]i measurements do not entirely rule out the possibility of significant long-term effects that may be associated with the gradually developing mitochondrial damage observed over several hours. Therefore, we also examined whether the presence of BAPTA would have any effect during L-Lys treatment. However, even in this case, the removal of free intracellular Ca2+ did not influence the effect of L-Lys. Therefore, we concluded that mitochondrial dysfunction in L-Lys-induced AP involves mechanisms that are independent of intracellular Ca2+ overload.
Premature trypsinogen activation is another hallmark of the initiation of this disease. We showed that in isolated acinar cells, trypsin activity remained unchanged during the initial 0–2-h time interval when compared to the control group. Our earlier in vivo study also showed no trypsinogen activation between 0 and 9 h after intraperitoneal administration of L-Lys to rats11. These findings suggest that L-Lys does not trigger early trypsinogen activation during the initiation phase of the disease. The activation of trypsinogen takes place later (between 12 and 24 h) within the tissue11, but it remains uncertain whether this process occurs intracellularly.
Excessive mitochondrial swelling, which occurs mostly due to the opening of permeability transition pores, is a central characteristic that can induce cell death through apoptosis or necrosis depending on the availability of ATP22. Although administration of L-Lys in acinar cells slightly but significantly increased the rate of apoptosis, necrosis was the most prominent type of cell death caused by the treatments. The reduced ATP levels probably could be one of the reasons that drives necrosis. Hu et al.33 showed that L-Arg also predominantly causes cell necrosis, with apoptosis being less significant in that model. Furthermore, Zub et al. also showed that both L-Lys and L-Arg compromise the integrity of the plasma membrane, leading to necrosis of rat acinar cells26.
In conclusion, we demonstrated the in vitro effects of high concentrations of L-Lys on pancreatic acinar cells. L-Lys administration induced mitochondrial swelling, ∆Ψm loss and ATP depletion. Through early mitochondrial injury, L-Lys activated the necrotic cell death pathway in acinar cells. We also concluded that pathological Ca2+ signaling and early trypsinogen activation are unlikely to be involved in the initiation of acinar cell damage. These findings support our conclusion that targeting mitochondrial dysfunction could be therapeutically useful.
Data availability
The datasets generated and/or analysed during this study are available from the corresponding author upon reasonable request.
Abbreviations
- ∆Ψm:
-
Mitochondrial membrane potential
- AP:
-
Acute pancreatitis
- ANOVA:
-
Analysis of variance
- BAPTA-AM:
-
1,2-Bis(2-aminophenoxy)ethane-N,N,N′,N′-tetraacetic acid tetrakis (acetoxymethyl ester)
- [Ca2+]i :
-
Intracellular Ca2+ concentration
- FCCP:
-
Carbonyl cyanide p-trifluoromethoxy-phenylhydrazone
- L-Arg:
-
L-arginine
- L-Lys:
-
L-lysine
- L-Orn:
-
L-ornithine
- NF-κB:
-
Nuclear factor-κB
- OsO4 :
-
Osmium tetroxide
- PBS:
-
Phosphate-buffered saline
- PI:
-
Propidium iodide
- RIPA:
-
Radioimmunoprecipitation assay
- TMRM:
-
Tetramethylrhodamine methyl ester
References
Lee, P. J. & Papachristou, G. I. New insights into acute pancreatitis. Nat. Rev. Gastroenterol. Hepatol. 16, 479–496. https://doi.org/10.1038/s41575-019-0158-2 (2019).
Balint, E. R. et al. Assessment of the course of acute pancreatitis in the light of aetiology: A systematic review and meta-analysis. Sci. Rep. 10, 17936. https://doi.org/10.1038/s41598-020-74943-8 (2020).
Banks, P. A. et al. Classification of acute pancreatitis–2012: Revision of the Atlanta classification and definitions by international consensus. Gut 62, 102–111. https://doi.org/10.1136/gutjnl-2012-302779 (2013).
Hidalgo, N. J. et al. Impact of comorbidities on hospital mortality in patients with acute pancreatitis: A population-based study of 110,021 patients. BMC Gastroenterol. 23, 81. https://doi.org/10.1186/s12876-023-02730-6 (2023).
Barreto, S. G. et al. Critical thresholds: Key to unlocking the door to the prevention and specific treatments for acute pancreatitis. Gut 70, 194–203. https://doi.org/10.1136/gutjnl-2020-322163 (2021).
Saluja, A., Dudeja, V., Dawra, R. & Sah, R. P. Early intra-acinar events in pathogenesis of pancreatitis. Gastroenterology 156, 1979–1993. https://doi.org/10.1053/j.gastro.2019.01.268 (2019).
Petersen, O. H., Gerasimenko, J. V., Gerasimenko, O. V., Gryshchenko, O. & Peng, S. The roles of calcium and ATP in the physiology and pathology of the exocrine pancreas. Physiol. Rev. 101, 1691–1744. https://doi.org/10.1152/physrev.00003.2021 (2021).
Lerch, M. M. & Gorelick, F. S. Models of acute and chronic pancreatitis. Gastroenterology 144, 1180–1193. https://doi.org/10.1053/j.gastro.2012.12.043 (2013).
Hegyi, P., Perides, G., Steer, M. L. & Rakonczay Jr., Z. Commonly employed rodent models of experimental acute pancreatitis: Their strengths and weaknesses, relevance to human disease, selection, and appropriate use. Pancreapedia: Exocrine Pancreas Knowl. Base (2013). http://www.pancreapedia.org/reviews/commonly-employed-rodent-models-of-experimental-acute-pancreatitis-their-strengths-and-weakn
Su, K. H., Cuthbertson, C. & Christophi, C. Review of experimental animal models of acute pancreatitis. HPB (Oxford) 8, 264–286. https://doi.org/10.1080/13651820500467358 (2006).
Biczo, G. et al. The crucial role of early mitochondrial injury in L-lysine-induced acute pancreatitis. Antioxid. Redox Signal. 15, 2669–2681. https://doi.org/10.1089/ars.2011.4065 (2011).
Dawra, R. et al. Development of a new mouse model of acute pancreatitis induced by administration of L-arginine. Am. J. Physiol. Gastrointest. Liver Physiol. 292, G1009–1018. https://doi.org/10.1152/ajpgi.00167.2006 (2007).
Hegyi, P. et al. L-arginine-induced experimental pancreatitis. World J. Gastroenterol. 10, 2003–2009. https://doi.org/10.3748/wjg.v10.i14.2003 (2004).
Rakonczay, Z. Jr. et al. A new severe acute necrotizing pancreatitis model induced by L-ornithine in rats. Crit. Care Med. 36, 2117–2127. https://doi.org/10.1097/CCM.0b013e31817d7f5c (2008).
Zhang, X. et al. Mechanisms of pancreatic injury induced by basic amino acids differ between L-arginine, L-ornithine, and L-histidine. Front. Physiol. 9, 1922. https://doi.org/10.3389/fphys.2018.01922 (2018).
Kui, B. et al. New insights into the methodology of L-arginine-induced acute pancreatitis. PLoS One. 10, e0117588. https://doi.org/10.1371/journal.pone.0117588 (2015).
Biczo, G. et al. Mitochondrial dysfunction, through impaired autophagy, leads to endoplasmic reticulum stress, deregulated lipid metabolism, and pancreatitis in animal models. Gastroenterology 154, 689–703. https://doi.org/10.1053/j.gastro.2017.10.012 (2018).
Percie du Sert. Reporting animal research: Explanation and elaboration for the ARRIVE guidelines 2.0. PLoS Biol. 18, e3000411. https://doi.org/10.1371/journal.pbio.3000411 (2020).
Mareninova, O. A. et al. Impaired autophagic flux mediates acinar cell vacuole formation and trypsinogen activation in rodent models of acute pancreatitis. J. Clin. Invest. 119, 3340–3355. https://doi.org/10.1172/JCI38674 (2009).
Kugino, K. & Kishino, Y. Induction of mitochondrial swelling in isolated pancreatic acini by excess lysine. Tokushima J. Exp. Med. 36, 71–80 (1989).
Kitajima, S. & Kishino, Y. Pancreatic damage produced by injecting excess lysine in rats. Virchows Arch. B Cell. Pathol. Incl. Mol. Pathol. 49, 295–305. https://doi.org/10.1007/BF02912107 (1985).
Javadov, S., Chapa-Dubocq, X. & Makarov, V. Different approaches to modeling analysis of mitochondrial swelling. Mitochondrion 38, 58–70. https://doi.org/10.1016/j.mito.2017.08.004 (2018).
Leblond, C. P., Everett, N. B. & Simmons, B. Sites of protein synthesis as shown by radioautography after administration of S35-labelled methionine. Am. J. Anat. 101, 225–271. https://doi.org/10.1002/aja.1001010203 (1957).
Longnecker, D. S. Environmental factors and diseases of the pancreas. Environ. Health Perspect. 20, 105–112. https://doi.org/10.1289/ehp.7720105 (1977).
Chvanov, M. et al. Novel lipophilic probe for detecting near-membrane reactive oxygen species responses and its application for studies of pancreatic acinar cells: Effects of pyocyanin and L-ornithine. Antioxid. Redox Signal. 22, 451–464. https://doi.org/10.1089/ars.2013.5589 (2015).
Zub, A. M., Manko, B. O. & Manko, V. V. Screening of amino acids as a safe energy source for isolated rat pancreatic acini. Pancreas 53, e662–e669. https://doi.org/10.1097/MPA.0000000000002350 (2024).
Mukherjee, R. et al. Mechanism of mitochondrial permeability transition pore induction and damage in the pancreas: Inhibition prevents acute pancreatitis by protecting production of ATP. Gut 65, 1333–1346. https://doi.org/10.1136/gutjnl-2014-308553 (2016).
Shalbueva, N. et al. Effects of oxidative alcohol metabolism on the mitochondrial permeability transition pore and necrosis in a mouse model of alcoholic pancreatitis. Gastroenterology 144 (e436), 437–446. https://doi.org/10.1053/j.gastro.2012.10.037 (2013).
Voronina, S. G. et al. Dynamic changes in cytosolic and mitochondrial ATP levels in pancreatic acinar cells. Gastroenterology 138, 1976–1987. https://doi.org/10.1053/j.gastro.2010.01.037 (2010).
Kubisch, C. H. et al. Early activation of endoplasmic reticulum stress is associated with arginine-induced acute pancreatitis. Am. J. Physiol. Gastrointest. Liver Physiol. 291, G238–245. https://doi.org/10.1152/ajpgi.00471.2005 (2006).
Kishino, Y. & Kawamura, S. Pancreatic damage induced by injecting a large dose of arginine. Virchows Arch. B Cell. Pathol. Incl. Mol. Pathol. 47, 147–155. https://doi.org/10.1007/BF02890197 (1984).
Gerasimenko, J. V. & Gerasimenko, O. V. The role of Ca2+ signalling in the pathology of exocrine pancreas. Cell Calcium 112, 102740. https://doi.org/10.1016/j.ceca.2023.102740 (2023).
Hu, G. et al. Reg4 protects against acinar cell necrosis in experimental pancreatitis. Gut 60, 820–828. https://doi.org/10.1136/gut.2010.215178 (2011).
Acknowledgements
This work was supported by EFOP-3.6.2-16-2017-00006, GINOP-2.3.2-15-2016-00034, NKFIH (FK143566 and K135874), the University of Szeged Open Access Fund (7102), the APA Mini Sabbatical Grant and Campus Mundi scholarships. The funders did not influence the interpretation of results in any way. The authors would like to thank Zsuzsanna Árváné for her technical assistance, and Dr. Andrea Szabó (University of Szeged, Institute of Surgical Research) for providing access to an instrument required for carrying out some preliminary experiments (the results of which have not been included in the manuscript).
Author information
Authors and Affiliations
Contributions
Designed research: Z.R. Jr; data acquisition: E.T.V., Z.B., A.D.; O.S, B.T., J.E., S.S., P.P., N.S., Zs.R.; data analysis and interpretation: E.T.V., Z.B., L.K.; provided materials and tools: Z.R.; provided expertise and feedback: A.S.G.; wrote the paper: E.T.V., L.K.; obtained funding: Z.R. Jr; supervised the study: Z.R. Jr, A.S.G.
Corresponding author
Ethics declarations
Competing interests
The authors declare no competing interests.
Additional information
Publisher’s note
Springer Nature remains neutral with regard to jurisdictional claims in published maps and institutional affiliations.
Supplementary Information
Below is the link to the electronic supplementary material.
Rights and permissions
Open Access This article is licensed under a Creative Commons Attribution-NonCommercial-NoDerivatives 4.0 International License, which permits any non-commercial use, sharing, distribution and reproduction in any medium or format, as long as you give appropriate credit to the original author(s) and the source, provide a link to the Creative Commons licence, and indicate if you modified the licensed material. You do not have permission under this licence to share adapted material derived from this article or parts of it. The images or other third party material in this article are included in the article’s Creative Commons licence, unless indicated otherwise in a credit line to the material. If material is not included in the article’s Creative Commons licence and your intended use is not permitted by statutory regulation or exceeds the permitted use, you will need to obtain permission directly from the copyright holder. To view a copy of this licence, visit http://creativecommons.org/licenses/by-nc-nd/4.0/.
About this article
Cite this article
Végh, E.T., Balla, Z., Dágó, Á. et al. High concentrations of L-lysine cause mitochondrial damage and necrosis in isolated pancreatic acinar cells. Sci Rep 16, 551 (2026). https://doi.org/10.1038/s41598-025-29890-7
Received:
Accepted:
Published:
Version of record:
DOI: https://doi.org/10.1038/s41598-025-29890-7







