Abstract
Coagulase-negative staphylococci are prominent skin commensals that play a crucial role in maintaining skin homeostasis and eliminating pathogens. Coagulase-negative staphylococci, such as Staphylococcus caprae, S. hominis, S. simulans, and S. warneri, have been implicated in suppressing skin inflammation by inhibiting S. aureus virulence; however, it remains unclear whether other staphylococcal species, including S. saprophyticus, also prevent S. aureus-induced skin injury. The present study showed that coagulase-negative S. saprophyticus suppresses skin damage by interfering with S. aureus accessory gene regulator (Agr) quorum sensing. To identify novel coagulase-negative staphylococci that inhibit S. aureus virulence, S. aureus was cultured in the presence of culture supernatants from various coagulase-negative Staphylococcus strains. S. saprophyticus culture supernatant significantly inhibited the virulence of S. aureus regulated by the Agr type-I and -II quorum sensing systems. S. saprophyticus secretes cognate autoinducing peptide (AIP) consisting of a 3-amino acid tail and a 5-amino acid thiolactone ring structure similar to that of S. aureus Agr type-I. Synthetic S. saprophyticus AIP mainly inhibited S. aureus Agr type-I and type-II signaling, without affecting pathogen growth. S. aureus Agr type-I virulence was partially inhibited by chimeric peptides in which either the tail or the thiolactone ring of S. aureus AIP was replaced with that of S. saprophyticus AIP. Furthermore, synthetic S. saprophyticus AIP significantly suppressed skin damage, which was associated with reduced pathogen loads, in murine epicutaneous and intradermal S. aureus inoculation models. Our findings demonstrate that commensal S. saprophyticus-derived AIP protects against cutaneous injury by interfering with S. aureus Agr quorum sensing.
Similar content being viewed by others
Introduction
Coagulase-negative staphylococci (CoNS) are predominant gram-positive skin bacteria that inhabit hair follicles, sweat glands, the epidermis, and dermal tissue1,2,3,4. CoNS are a heterogeneous group consisting of approximately 40 species and are generally non-pathogenic commensals in humans and animals5. They colonize symbiotically with other commensal bacteria to maintain homeostasis in the skin microbial environment1. To sustain skin integrity, CoNS play an active role in preventing pathogen colonization and disease onset by modulating cutaneous immune responses and competing with pathogens during skin settlement3.
S. aureus is a major human bacterial pathogen that causes various clinical infections6. S. aureus produces virulence factors that enable it to invade the dermis and subcutaneous tissues by breaching the epidermal barrier, ultimately leading to systemic infections7. One of the major regulators of virulence factor production is the accessory gene regulatory (Agr) quorum sensing system, a two-component system that responds to bacterial population density8. The agr locus is composed of the agrBDCA operon, which encodes genes essential for the production and detection of the cyclic thiolactone peptide pheromone termed autoinducing peptide (AIP)9. AIP, which is generated from the AgrD propeptide precursor, is processed and released by the AgrB export protein10. Upon binding of AIP to the receptor kinase AgrC, the response regulator AgrA is activated to initiate transcription from the two Agr promoters9. The P2 and P3 promoters drive the transcriptional activation of the agrBDCA operon and RNAIII, respectively. RNAIII promotes infection and immune evasion of S. aureus by regulating the expression of virulence factors, including toxins and proteases11. Additionally, AgrA activates the promoters of the genes encoding phenol-soluble modulins (PSMs), including PSMα and PSMβ12. In particular, Agr-regulated PSMα peptides are highly cytotoxic and are involved in the development of skin inflammation in murine epicutaneous and intradermal S. aureus inoculation models13,14,15,16. In the epidermis, S. aureus psmα expression is increased in skin lesions, causing keratinocyte damage and leading to the development of skin inflammation14,15,16. Conversely, in the dermis, S. aureus psmα expression occurs after phagocytosis, helping the pathogen escape phagocytic killing16,17.
The Agr quorum sensing system is conserved across all staphylococci18,19. Each Staphylococcus species produces AIP composed of a 2–7-amino-acid tail and a 5-amino-acid thiolactone or lactone ring structure19,20. It is noteworthy that each species produces a unique AIP with a specific amino-acid sequence and length that can predominantly activate its own AgrC receptor, but the binding of cognate AIP to AgrC can be interfered with by non-cognate AIPs through intraspecies or interspecies crosstalk21. Intraspecies crosstalk has been extensively studied in different Agr types of S. aureus. S. aureus encodes four agr allelic variants (Agr types I–IV), and the differences in the amino acid sequences of the four S. aureus AIPs (AIP 1–4) define their specificity for AgrC21. For instance, AIP-1 and AIP-4, which differ in only one amino-acid residue, are competitive antagonists of the AIP-2/AgrC2 and AIP-3/AgrC3 interactions, whereas AIP-2 and AIP-3 act as competitive inhibitors of all non-cognate AgrC variants. Interspecies crosstalk has received substantial attention since recent reports that AIPs from some CoNS, including S. caprae, S. epidermidis, S. hominis, S. simulans, and S. warneri, suppress skin inflammation by inhibiting S. aureus Agr quorum sensing22,23,24,25,26. Quorum sensing inhibition (QSI) has been proposed as a therapeutic alternative to the use of conventional antibiotics because it targets bacterial virulence, making it less likely that bacteria will develop resistance to QSI. However, whether there are novel CoNS that cause QSI in S. aureus remains to be elucidated.
In this study, by screening several CoNS strains, we found that the culture supernatants of S. saprophyticus, in addition to the previously reported S. simulans and S. chromogenes22,27, inhibit S. aureus virulence controlled by the Agr quorum sensing systems. The inhibition of Agr virulence was partially mediated by the tail and the thiolactone ring of S. saprophyticus-derived AIP. Furthermore, S. saprophyticus AIP significantly suppressed skin injury and reduced pathogen loads in murine S. aureus skin infection models. Taken together, these results suggest that S. saprophyticus-derived AIP has the potential to decrease S. aureus skin colonization and damage via QSI.
Results
S. saprophyticus culture supernatant inhibits Agr type-I and -II signaling in S. aureus
Upon binding of S. aureus AIP to its cognate AgrC, AgrA not only regulates the promoter activity of the psmα and psmβ genes, but also activates the promoters of P2 and P3 (P2 for agrBDCA operon and P3 for RNAIII)28. To identify novel CoNS that inhibit S. aureus Agr quorum sensing, S. aureus Los Angeles clone (LAC; pulsed-field type USA300) strains containing luciferase (lux) genes under the control of psmα (psmα-lux) and Agr P3 promoters (P3-lux)29 were cultured for 8 h in 30% filtered spent media from each CoNS strain grown overnight (stationary phase), including S. auricularis, S. capitis, S. chromogenes, S. epidermidis, S. lugdunensis, S. saprophyticus, S. simulans, and S. xylosus. As reported previously22,27, culture supernatants from S. chromogenes and S. simulans inhibited agr-regulated psmα and RNAIII gene expression compared to the control (tryptic soy broth [TSB]) (Fig. 1a,b). Notably, S. aureus agr activation was also significantly impaired in the presence of culture supernatant from S. saprophyticus, whereas supernatants from other CoNS strains used in this study had little or no effect on agr expression (Fig. 1a,b). However, culture supernatants from all CoNS strains hardly affected S. aureus growth compared to the control (Fig. 1c,d).
S. saprophyticus culture supernatant suppresses agr expression in S. aureus LAC strains. (a–d) S. aureus LAC psmα-lux (a,c) and P3-lux (b,d) reporter strains were grown for 8 h with 30% filtered spent media from S. chromogenes, S. simulans, S. saprophyticus, S. xylosus, S. capitis, S. lugdunensis, S. auricularis, and S. epidermidis cultures. Lux expression (a,b) and growth (c,d) in TSB after 8 h are shown. Data are mean ± SD from three independent experiments. n.s., not significant, **p < 0.01, ***p < 0.001, ****p < 0.0001 versus TSB (–) according to one-way ANOVA with Tukey’s correction.
Next, we investigated the expression of agr-regulated genes over a 24-h period in filtered spent media from S. saprophyticus and S. auricularis, which was included as a representative control bacterium because its supernatant had the least effect on S. aureus agr expression among the CoNS strains. In TSB, the expression of the agr-regulated psmα and RNAIII genes in S. aureus peaked at 8 h (exponential phase) and disappeared after 24 h (stationary phase) (Fig. 2). S. saprophyticus culture supernatant significantly suppressed the expression of these agr-regulated genes, with little effect on pathogen growth, whereas S. auricularis supernatant did not affect agr expression compared to the control (TSB) (Fig. 2).
S. saprophyticus culture supernatant suppresses agr expression in S. aureus LAC strain over 24 h. (a–d) S. aureus LAC psmα-lux (a,c) and P3-lux (b,d) reporter strains were grown in 30% filtered spent media from S. saprophyticus and S. auricularis for 24 h. Growth (a,b) and lux expression (c,d) in TSB over 24 h are shown. Data are mean ± SD from three independent experiments. **p < 0.01, ****p < 0.0001 versus TSB (–) according to one-way ANOVA test with Tukey’s correction.
To verify the luciferase expression data, we measured gene expression after an 8-h incubation of the LAC strain in CoNS culture supernatants using quantitative reverse transcriptase-polymerase chain reaction (qRT-PCR). Consistent with the luciferase data, the expression of the agr virulence genes was markedly reduced in the presence of culture supernatant of S. saprophyticus, but not S. auricularis, without a substantial effect on S. aureus growth (Fig. 3a–c). S. aureus strains are classified into Agr types I–IV, which each secrete a distinct AIP21. The S. aureus LAC strain has Agr type-I, which is the most abundant class involved in infections in the USA30. To determine whether S. saprophyticus can inhibit agr expression in S. aureus with other Agr classes, S. aureus Agr type-II, -III, and -IV strains were cultured with the CoNS culture supernatants for 8 h. Similar to the results for the S. aureus LAC Agr type-I strain, the addition of S. saprophyticus and S. auricularis culture supernatants had little effect on the growth of the S. aureus Agr type-II, -III, and -IV strains (Fig. 3d, g, j). Importantly, S. saprophyticus culture supernatant significantly inhibited agr virulence gene expression in S. aureus Agr type-II, but not Agr type-III and -IV. The expression levels of agr in S. aureus with Agr type-II and -IV were not significantly affected by S. auricularis culture supernatant, but only the expression of Agr type-III was markedly suppressed by the supernatant of S. auricularis for unknown reasons (Fig. 3e, f, h, i, k, l). To assess whether this inhibition was specific to Agr virulence, we also measured the expression of virulence genes including staphylococcal accessory regulator A (sarA), codY and alternative sigma factor B (sigB), which can regulate agr expression independently of AIP, using qRT-PCR31. The sarA, codY, and sigB genes encode a DNA-binding global regulator, a nutrient-sensing repressor and a stress response regulator, respectively. Culture supernatants from S. saprophyticus and S. auricularis did not significantly affect the expression of sarA, codY, and sigB genes in S. aureus with all four types of Agr (Supplementary Fig. S1). These results suggested that S. saprophyticus culture supernatant specifically inhibits Agr type-I and -II signaling in S. aureus.
S. saprophyticus culture supernatant inhibits Agr type-I and -II signaling in S. aureus. (a–l) S. aureus LAC (Agr type-I), HFH-30008 (Agr type-II), MW2 (Agr type-III), and HFH-30032 (Agr type-IV) strains were grown in 30% filtered spent media from S. saprophyticus and S. auricularis for 8 h. Growth (a, d, g, j) in TSB at 8 h and the expression of psmα (b, e, h, k) and RNAIII (c, f, i, l) after 8 h of growth as measured by qRT-PCR are shown. psmα and RNAIII expression levels are relative to that of the S. aureus housekeeping gene, gyrB. Data are mean ± SD from three independent experiments. n.s., not significant, *p < 0.05, **p < 0.01 versus TSB (–) according to one-way ANOVA with Tukey’s correction.
Synthetic S. saprophyticus AIP inhibits Agr type-I and -II signaling in S. aureus
Interspecies crosstalk via AIPs from CoNS is a major mechanism for inhibiting the S. aureus Agr quorum sensing system21. S. saprophyticus secretes AIP with the amino-acid sequence INPCFGYT consisting of a 5-amino ring structure and a 3-amino acid tail (Fig. 4a)4,32. To investigate the ability of S. saprophyticus AIP to inhibit S. aureus agr expression, S. aureus LAC psmα-lux and P3-lux reporter strains were grown in the presence or absence of 1, 10, or 100 nM synthetic S. saprophyticus AIP for 24 h. The synthetic AIP did not affect S. aureus growth, but significantly inhibited psmα and RNAIII expression in a dose-dependent manner (Fig. 4b–e). To verify these results, we measured agr virulence gene expression in all Agr-type S. aureus strains incubated in the presence of the above concentrations of synthetic S. saprophyticus AIP for 8 h using qRT-PCR. Notably, the synthetic S. saprophyticus AIP significantly inhibited S. aureus agr type-I expression at concentrations as low as 1 nM, and agr type-II expression at concentrations as low as 10 nM, but not agr type-III and -IV expression (Fig. 5). S. aureus growth was not affected (Fig. 5). Collectively, these results suggested that S. saprophyticus AIP impedes Agr type-I and -II signaling in S. aureus.
Synthetic S. saprophyticus AIP suppresses agr expression in the S. aureus LAC strain. (a) S. saprophyticus AIP structure. (b–e) S. aureus LAC psmα-lux (b, d) and P3-lux (c, e) reporter strains were cultured in TSB containing 1, 10, or 100 nM S. saprophyticus AIP for 24 h. Growth (b,c) and lux expression (d,e) over 24 h are shown. Data are mean ± SD from three independent experiments. n.s., not significant, *p < 0.05, **p < 0.01 versus DMSO (–) according to one-way ANOVA with Tukey’s correction.
Synthetic S. saprophyticus AIP inhibits Agr type-I and -II signaling in S. aureus. (a–l) S. aureus LAC, HFH-30008, MW2, and HFH-30032 strains were incubated in TSB containing 1, 10, and 100 nM S. saprophyticus AIP for 8 h. Growth (a–d) and psmα (e–h) and RNAIII (i–l) expression as measured using qRT-PCR at 8 h are shown. Data are mean ± SD from three independent experiments. n.s., not significant, *p < 0.05, **p < 0.01, ***p < 0.001, ****p < 0.0001 versus DMSO (–) according to one-way ANOVA with Tukey’s correction.
S. aureus Agr type-I signaling is partially inhibited by the tail and thiolactone ring of S. saprophyticus AIP
S. saprophyticus AIP consists of a 3-amino-acid tail and a 5-amino-acid thiolactone ring structure similar to that of S. aureus AIP-14. To determine which part of S. saprophyticus AIP inhibits S. aureus agr expression, S. aureus psmα-lux and P3-lux strains were cultured for 8 h in the presence of S. aureus AIP-1, S. saprophyticus AIP or chimeric AIPs in which either the tail or the thiolactone ring of S. saprophyticus AIP was replaced with that of S. aureus AIP-1 with stepwise 4-fold dilutions (Fig. 6a). We first confirmed that the synthetic AIPs did not affect S. aureus growth, regardless of their concentration (Fig. 6b,c). While S. aureus AIP-1 hardly affected agr expression after 8 h of incubation, S. saprophyticus AIP inhibited psmα and RNAIII expression, with 50% inhibitory concentration (IC50) values of 1.45 and 10.74, respectively (Fig. 6d,e). Both chimeric AIPs partially inhibited psmα and RNAIII expression, although the IC50 values of the chimera AIP 2 containing the thiolactone ring of S. saprophyticus were slightly lower than those of the chimera AIP 1 containing the tail (Fig. 6d,e). These findings indicated that S. aureus Agr type-I signaling is partially inhibited by the tail and thiolactone ring of S. saprophyticus AIP.
S. aureus agr type-I expression is partially inhibited by the tail and thiolactone ring of S. saprophyticus AIP. (a) Structures of AIPs from S. aureus LAC (Agr type-I) and S. saprophyticus, and chimeric AIPs in which either the tail or the thiolactone ring of S. saprophyticus AIP was replaced with that of S. aureus. (b–e) S. aureus LAC psmα-lux (b,d) and P3-lux (c,e) reporter strains were incubated in TSB with increasing concentrations of the synthetic AIPs for 8 h. Data are mean ± SD from three independent experiments. ****p < 0.0001 versus S. aureus AIP according to one-way ANOVA with Tukey’s correction.
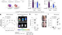
S. saprophyticus AIP protects against Agr-dependent skin damage induced by epidermal and intradermal inoculation with S. aureus
The S. aureus Agr quorum sensing system is critical for pathogen growth and skin damage through virulence factor production in vivo14,16,33. To evaluate the inhibitory potential of S. saprophyticus AIP in Agr-dependent skin damage, we used murine epicutaneous and intradermal S. aureus inoculation models to induce Agr system activation and skin injury13,16,33. C57BL/6 J mice were inoculated with 106 colony-forming units (CFU) of S. aureus LAC wild-type (WT) strain containing either dimethylsulfoxide (DMSO) or S. saprophyticus AIP, or an isogenic S. aureus agr-mutant strain. In the epicutaneous model, mice infected with WT S. aureus showed increased pathogen loads and severe skin damage characterized by hyperkeratosis, epidermal thickening, and inflammatory cell infiltration on day 6 after colonization (Fig. 7). In contrast, the agr-mutant strain was impaired in inducing skin injury and was associated with a significantly reduced pathogen load. Notably, mice with S. saprophyticus AIP showed reduced pathogen loads and skin damage when compared with mice with DMSO, and the pathogen counts were comparable to those in mice infected with the agr-mutant strain (Fig. 7).
S. saprophyticus AIP protects against skin damage induced by epidermal colonization with S. aureus. (a–c) Representative macroscopic and hematoxylin and eosin-stained microscopic images (a), skin disease scores (b), and S. aureus CFU in the skin (c) of mice epicutaneously colonized with S. aureus LAC WT strain containing DMSO (–) or S. saprophyticus AIP (50 μg) at 6 days post-infection (n = 5). Findings for mice colonized with S. aureus LAC Δagr are shown for comparison. In b and c, each dot represents a mouse. Data are representative of three independent experiments. n.s., not significant, ****p < 0.0001 according to one-way ANOVA with Tukey’s correction.
In the intradermal model, we observed increased pathogen loads, skin lesion sizes, and skin damage characterized by neutrophilic abscesses and epidermal and dermal skin necrosis after inoculation with 106 CFU of WT S. aureus, whereas mice with S. saprophyticus AIP exhibited significant reductions in skin lesion size and pathogen load (Fig. 8). The agr-mutant strain was impaired in inducing skin injury, although the pathogen loads were not significantly reduced compared to those in mice with AIP (Fig. 8). These findings suggested that S. saprophyticus AIP protects against Agr-dependent skin damage upon epidermal and intradermal inoculation with S. aureus.
S. saprophyticus AIP protects skin damage by intradermal inoculation with S. aureus. (a–c) Representative macroscopic and hematoxylin and eosin-stained microscopic images (a), skin lesion sizes at the indicated time points (b), and S. aureus CFU in the skin (c) of mice intradermally inoculated with S. aureus LAC WT strain containing DMSO (–) or S. saprophyticus AIP (250 μg) at 6 days post-infection (n = 5). Findings for mice colonized with S. aureus LAC Δagr are shown for comparison. In c, each dot represents a mouse. Data are representative of three independent experiments. n.s., not significant, ****p < 0.0001 according to one-way ANOVA with Tukey’s correction.
Discussion
By screening several CoNS available, the present study revealed that culture supernatant from S. saprophyticus predominantly inhibited agr type-I and -II virulence expression in S. aureus. S. aureus Agr quorum sensing was partially blocked by synthetic peptides in which either the tail or the thiolactone ring of S. aureus AIP-1 was replaced with that of S. saprophyticus AIP. Furthermore, S. saprophyticus AIP significantly suppressed skin damage and reduced pathogen loads in murine skin models of S. aureus infection in vivo.
S. saprophyticus is a commensal bacterium that is distributed throughout the human intestinal tract, reproductive system, and urinary tract34. While it is a major bacterium involved in urinary tract infections in young women35, it is rare on the skin and generally not sufficiently virulent to cause skin infections in humans. However, S. saprophyticus is highly relevant to the skin of contact-sport athletes36. Additionally, the percentage of S. saprophyticus on the skin surface of healthy individuals was significantly decreased in the lesional skin of patients with atopic dermatitis, whereas the percentage of S. aureus was significantly increased in the lesional skin of the patients compared to that of healthy individuals37. Furthermore, S. saprophyticus is a major CoNS commensal bacterium indigenous to the murine skin38 and has Agr type-II and -III in addition to Agr type-I used in this study, but AIPs for Agr type-II and -III have not yet been identified39. Although the function of S. saprophyticus as a commensal bacterium on skin remains unknown, similar to other CoNS, it may play an important role in maintaining healthy skin by modulating the immune response, skin pH balance, and the balance with other microorganisms on the skin in humans and animals3.
Some CoNS directly inhibit S. aureus virulence and colonization by secreting non-cognate AIPs21 and producing potent bactericidal molecules, including sh-lantibiotic from S. hominis40, and lugdunin cyclic peptide antibiotic from S. lugdunensis41. In our in-vitro experiments, both culture supernatant and synthetic AIP of S. saprophyticus inhibited the expression of agr type-1 and -II virulence in S. aureus, with little effect on pathogen growth, suggesting that AIP, not antimicrobial molecules, is the main inhibitory factor of S. saprophyticus that suppresses S. aureus Agr quorum sensing. However, Brown et al.22 recently reported that culture supernatant of the same S. saprophyticus strain (ATCC 15305) used in our experiments did not inhibit S. aureus agr expression. This discrepancy may be attributed to differences in the pathogen incubation time, reporter strains used, or the amount of culture supernatant added. Indeed, we added 30% spent media from S. saprophyticus, whereas Brown et al. added only 10% spent media from the same strain22. This may suggest that S. saprophyticus does not produce as much AIP as other CoNS strains that inhibit S. aureus Agr virulence. Moreover, we detected agr type-I expression in the psmα-lux and P3-lux reporter LAC strains, which carry luciferase promoter fusions in the genome, after 8 h of culture, whereas Brown et al. measured agr expression in AgrP3-yellow fluorescent protein (YFP) LAC strain, which contains a reporter plasmid encoding yfp fused to the P3 promoter, after 24 h of culture22. Plasmid-based systems are often used in QSI studies using culture supernatants and AIPs from various CoNS22,23,25,32,42. However, our genome-integrated luciferase reporter gene construct has the advantages that the results obtained not only accurately reflect natural expression, but also avoid the effects of multiple gene copies due to multiple plasmid introductions29. Indeed, our luciferase reporter data strongly correlated with qRT-PCR results. Although further experiments are required as only one each of the 8 different CoNS strains was analyzed as a limitation of this study, our findings provide a new possibility that S. saprophyticus inhibits S. aureus Agr function via the production of AIP.
The data using chimeric AIPs in which either the tail or the thiolactone ring of S. saprophyticus AIP was replaced with that of S. aureus AIP-1 suggested that the thiolactone ring structure of S. saprophyticus AIP is somewhat more critical for S. aureus agr type-I inhibition than the tail. This finding aligns with a previous finding that inhibitory activity of S. aureus AIP-2 against Agr type-I virulence was markedly abolished after replacing its thiolactone ring with that of AIP-143. In addition, the endocyclic structures of AIP-1, AIP-2, and AIP-4, without the N-terminal tails, were no longer able to activate cognate AgrC receptors, but retained their inhibitory activity against non-cognate AgrC receptors43. Furthermore, the replacement of an endocyclic amino acid in AIP-3 with d-amino acid reduced antagonist activity against Agr type-I, whereas the replacement of its exocyclic amino acid had little effect on the antagonist activity44. Interestingly, S. saprophyticus AIP inhibited S. aureus agr type-I expression but failed to block agr type-IV activation, although S. aureus AIP-1 and -4 differ in only one amino acid in their endocyclic region21. Similar results have been observed when comparing the inhibition of S. aureus agr type-I and -IV by AIPs from S. hominis, S. epidermidis, S. haemolyticus, S. intermedius, S. vitulinus, and S. lugdunensis21,23. Given that both S. aureus AIP-1 and -4 activate both AgrC1 and AgrC419, these observations suggest that non-cognate AIPs from CoNS inhibit S. aureus agr activation by recognizing the specific AgrC sites that differ from those of cognate AIP from S. aureus.
S. aureus Agr types are associated with disease status. In particular, S. aureus Agr type-I is most abundantly detected in infants with atopic dermatitis and in patients with a broad range of invasive infections30,33,45. Therefore, we infected mice with the S. aureus Agr type-I LAC strain using epicutaneous and intradermal S. aureus inoculation models, which cause Agr-dependent atopic dermatitis-like and skin- and soft-tissue infection-like skin inflammations, respectively46,47, in the presence of S. saprophyticus AIP. In mouse models of epicutaneous S. aureus colonization, the upregulation of S. aureus agr virulence on the skin surface during pathogen growth triggers cutaneous inflammation14,16. In the presence of S. saprophyticus AIP, S. aureus-induced skin damage and the pathogen load were reduced. Given that S. saprophyticus AIP did not affect S. aureus growth in vitro, this suggests that the reduced skin damage results in a significant decrease in the growth of S. aureus at the site of infection. The reduction of CFU and skin damage was also reduced when S. aureus agr-mutant strain was infected33, possibly indicating that the inhibition of S. aureus cytotoxic Agr-regulated PSMα peptide production by S. saprophyticus AIP prevents the release of nutrients required for pathogen growth from the epidermis. In contrast, in mouse models of intradermal inoculation with S. aureus, we and others have recently demonstrated that S. aureus agr expression is primarily increased within neutrophils post-phagocytosis16,48. As Agr virulence limits intracellular S. aureus killing in neutrophils to promote pathogen expansion16, S. saprophyticus AIP likely enhanced the killing of S. aureus by host phagocytes, resulting in a significant reduction in the pathogen count in vivo, as seen in agr-mutant strain of S. aureus16. The inhibition of S. aureus agr expression outside phagocytic cells may in part be due to the binding of serum-derived apolipoprotein B (the major protein component of low-density lipoprotein particles) to AIP, which prevents S. aureus agr activation49. Interestingly, mice needed a higher concentration of S. saprophyticus AIP to suppress skin injury caused by dermal infection than that required to suppress skin damage induced by epidermal infection. Given that apolipoprotein B recognizes all S. aureus AIP1–4 structures, which differ in amino-acid sequence and length50, it may also bind to S. saprophyticus AIP injected into the dermis. Alternatively, S. saprophyticus AIP injected into the dermis readily diffuses systemically, making it difficult to maintain a sufficient S. saprophyticus AIP concentration in the dermis to inhibit S. aureus Agr function. One key limitation of the in vivo data is that S. saprophyticus AIP was added simultaneously with S. aureus, which does not fully reflect the situation at the time of treatment of infectious diseases. This simultaneous addition may overestimate the inhibitory effect of S. saprophyticus AIP by preventing the full activation of the S. aureus Agr signal rather than actively suppressing an already initiated quorum-sensing response. Since most in vivo studies using AIPs from some CoNSs, including S. caprae, S. hominis, S. simulans, and S. warneri, have been conducted with simultaneous addition with S. aureus22,23,24,25,26, it would be valuable to investigate whether application of the heterologous AIPs exerts an effect after S. aureus infection.
In conclusion, AIP from the commensal S. saprophyticus mitigates cutaneous damage by inhibiting Agr quorum sensing in S. aureus. Our findings may aid fundamental research to develop novel treatments targeting S. aureus Agr virulence for skin inflammatory diseases, including atopic dermatitis and skin and soft tissue infections.
Materials and methods
Animals
C57BL/6 female mice were purchased from the Jackson Laboratory (Bar Harbor, ME). All mice were maintained under specific pathogen-free conditions and used at 8–10 weeks of age. All animal studies were performed according to protocols approved by the Institutional Animal Care and Use Committee of the University of Illinois Urbana-Champaign. All procedures were performed in accordance with ARRIVE guidelines and the National Institutes of Health guide for the Care and Use of Laboratory Animals.
Bacterial strains
WT, Δagr, psmα-lux, and P3-lux USA300 LAC S. aureus strains were kindly provided by Dr. Michael Otto from the National Institutes of Health13,29. S. aureus (HFH-30008, HFH-30032 and MW2), S. auricularis (ATCC 33753), S. capitis (ATCC 35661), S. epidermidis (ATCC 12228), S. lugdunensis (ATCC 49576), S. saprophyticus (ATCC 15305), and S. xylosus (ATCC 29971) strains were purchased from the American Type Culture Collection. S. chromogenes and S. simulans were kindly provided by Dr. Tauqeer Alam from the University of Illinois Urbana-Champaign.
Synthetic peptides
Synthetic peptides with a thiolactone ring (YSTCDFIM, INPCDFIM, YSTCFGYT, and INPCFGYT) purchased from Anaspec were dissolved in DMSO.
Bacterial culture
S. aureus, S. auricularis, S. capitis, S. chromogenes, S. epidermidis, S. lugdunensis, S. saprophyticus, S. simulans, and S. xylosus strains were grown for 16 h in TSB at 37 °C under shaking at 220 rpm. The CoNS strains were pelleted by centrifugation at 4000 × g for 5 min and removed by filtration through a 0.45-μm cellulose acetate filter (Corning). The S. aureus strains were sub-cultured at a 1:100 ratio in fresh TSB with 30% filtered spent media from the CoNS strains for the indicated times. For synthetic AIP experiments, the peptides were suspended in DMSO, and S. aureus strains were sub-cultured at a 1:100 ratio in fresh TSB containing the synthetic AIPs for the indicated times. S. aureus growth was assessed by measuring the optical density at 600 nm using an Epoch Microplate Spectrophotometer (BioTek). Light emitted by the luciferase gene reporter fusion constructs was measured using a SpectraMax iD5 Multi-Mode Microplate Reader (Molecular Devices).
qRT-PCR
S. aureus was treated with lysozyme (15 mg/mL) and lysostaphin (0.1 mg/mL) at 37 °C for 30 min. RNA was isolated using an E.Z.N.A. Bacterial RNA Kit (Omega Bio-tek) according to the manufacturer’s instructions. cDNA was synthesized using a High Capacity RNA-to-cDNA Kit (Applied Biosystems) according to the manufacturer’s instructions. qRT-PCRs were run using a TaqMan or SYBR Green master mix (Applied Biosystems) in a QuantStudio 3 Real-time PCR System (Applied Biosystems). The primers used have been described previously4,29,51,52,53. Target gene expression levels relative to S. aureus gyrB expression were calculated using the 2–ΔΔCt method.
S. aureus colonization
The methicillin-resistant S. aureus strain USA300 (LAC) and the isogenic agr-mutant strain were used. For epicutaneous colonization, bacteria were grown in TSB at 37 °C under shaking for 4 h. Mice were colonized on the shaved dorsal skin by applying a 1-cm2 sterile gauze containing 1 × 106 CFU of S. aureus and either DMSO alone or AIP (50 μg) in DMSO that was covered with occlusive plastic dressing (Tegaderm; 3 M). For the intradermal model, mice were intradermally injected with 1 × 106 CFU of S. aureus and either DMSO alone or AIP (250 μg) in DMSO. To determine bacterial numbers in the colonized skin, skin tissues were collected from individual mice, homogenized in cold PBS, and plated onto Mannitol-salt agar containing 10% egg yolk after serial dilution. After 48 h of incubation at 37 °C, CFU were counted. Mice were sacrificed on day 6 after inoculation, and skins were assessed in a blinded manner using a scoring system described previously15. In brief, 4 points were used to score the severity of erythema (0, none; 1, mild; 2, moderate; 3, severe), scaling (0, none; 1, mild; 2, moderate; 3, severe), erosion (0, none; 1, mild; 2, moderate; 3, severe), edema (0, none; 1, mild; 2, moderate; 3, severe), and thickness (0, none; 1, mild; 2, moderate; 3, severe). Skin samples were fixed in 10% formalin and processed for hematoxylin and eosin staining.
Statistical analysis
Statistical analyses were performed using GraphPad Prism version 9.0 (GraphPad Software Inc.). Differences among groups were evaluated using one-way or two-way ANOVA (parametric) followed by Tukey post-hoc tests. Differences were considered significant at p < 0.05.
Data availability
All data generated or analyzed during this study are included in this published article.
References
Byrd, A. L., Belkaid, Y. & Segre, J. A. The human skin microbiome. Nat. Rev. Microbiol. 16, 143–155. https://doi.org/10.1038/nrmicro.2017.157 (2018).
Bay, L. et al. Universal dermal microbiome in human skin. mBio https://doi.org/10.1128/mBio.02945-19 (2020).
Parlet, C. P., Brown, M. M. & Horswill, A. R. Commensal staphylococci influence staphylococcus aureus skin colonization and disease. Trends Microbiol. 27, 497–507. https://doi.org/10.1016/j.tim.2019.01.008 (2019).
Todd, D. A. et al. Signal biosynthesis inhibition with ambuic acid as a strategy to target antibiotic-resistant infections. Antimicrob. Agents Chemother. https://doi.org/10.1128/AAC.00263-17 (2017).
Becker, K., Heilmann, C. & Peters, G. Coagulase-negative staphylococci. Clin. Microbiol. Rev. 27, 870–926. https://doi.org/10.1128/CMR.00109-13 (2014).
Lowy, F. D. Staphylococcus aureus infections. N Engl. J. Med. 339, 520–532. https://doi.org/10.1056/NEJM199808203390806 (1998).
Balasubramanian, D., Harper, L., Shopsin, B. & Torres, V. J. Staphylococcus aureus pathogenesis in diverse host environments. Pathog. Dis. https://doi.org/10.1093/femspd/ftx005 (2017).
Novick, R. P. Autoinduction and signal transduction in the regulation of staphylococcal virulence. Mol. Microbiol. 48, 1429–1449. https://doi.org/10.1046/j.1365-2958.2003.03526.x (2003).
Boisset, S. et al. Staphylococcus aureus RNAIII coordinately represses the synthesis of virulence factors and the transcription regulator Rot by an antisense mechanism. Genes Dev. 21, 1353–1366. https://doi.org/10.1101/gad.423507 (2007).
Otto, M. Critical assessment of the prospects of quorum-quenching therapy for staphylococcus aureus infection. Int. J. Mol. Sci. https://doi.org/10.3390/ijms24044025 (2023).
Bronesky, D. et al. Staphylococcus aureus RNAIII and Its regulon link quorum sensing, stress responses, metabolic adaptation, and regulation of virulence gene expression. Ann. Rev. Microbiol. 70, 299–316. https://doi.org/10.1146/annurev-micro-102215-095708 (2016).
Queck, S. Y. et al. RNAIII-independent target gene control by the agr quorum-sensing system: Insight into the evolution of virulence regulation in Staphylococcus aureus. Mol. Cell 32, 150–158. https://doi.org/10.1016/j.molcel.2008.08.005 (2008).
Wang, R. et al. Identification of novel cytolytic peptides as key virulence determinants for community-associated MRSA. Nat. Med. 13, 1510–1514. https://doi.org/10.1038/nm1656 (2007).
Nakagawa, S. et al. Staphylococcus aureus virulent psmalpha peptides induce keratinocyte alarmin release to orchestrate IL-17-dependent skin inflammation. Cell Host Microbe 22(667), 677.e665. https://doi.org/10.1016/j.chom.2017.10.008 (2017).
Liu, H. et al. Staphylococcus aureus epicutaneous exposure drives skin inflammation via IL-36-mediated T cell responses. Cell Host Microbe 22(653), 666.e655. https://doi.org/10.1016/j.chom.2017.10.006 (2017).
Matsumoto, M. et al. Interaction between Staphylococcus Agr virulence and neutrophils regulates pathogen expansion in the skin. Cell Host Microbe 29(930), 940e934. https://doi.org/10.1016/j.chom.2021.03.007 (2021).
Surewaard, B. G. et al. Inactivation of staphylococcal phenol soluble modulins by serum lipoprotein particles. PLoS Pathog. 8, e1002606. https://doi.org/10.1371/journal.ppat.1002606 (2012).
Novick, R. P. & Geisinger, E. Quorum sensing in staphylococci. Ann. Rev. Genet. 42, 541–564. https://doi.org/10.1146/annurev.genet.42.110807.091640 (2008).
Thoendel, M., Kavanaugh, J. S., Flack, C. E. & Horswill, A. R. Peptide signaling in the staphylococci. Chem. Rev. 111, 117–151. https://doi.org/10.1021/cr100370n (2011).
Yang, T., Tal-Gan, Y., Paharik, A. E., Horswill, A. R. & Blackwell, H. E. Structure-function analyses of a staphylococcus epidermidis autoinducing peptide reveals motifs critical for AgrC-type receptor modulation. ACS Chem. Biol. 11, 1982–1991. https://doi.org/10.1021/acschembio.6b00120 (2016).
Williams, P., Hill, P., Bonev, B. & Chan, W. C. Quorum-sensing, intra- and inter-species competition in the staphylococci. Microbiology (Reading) https://doi.org/10.1099/mic.0.001381 (2023).
Brown, M. M. et al. Novel peptide from commensal staphylococcus simulans blocks methicillin-resistant staphylococcus aureus quorum sensing and protects host skin from damage. Antimicrob. Agents Chemother. https://doi.org/10.1128/AAC.00172-20 (2020).
Paharik, A. E. et al. Coagulase-negative staphylococcal strain prevents staphylococcus aureus colonization and skin infection by blocking quorum sensing. Cell Host Microb. 22(746), 756.e745. https://doi.org/10.1016/j.chom.2017.11.001 (2017).
Severn, M. M. et al. The commensal staphylococcus warneri makes peptide inhibitors of MRSA quorum sensing that protect skin from atopic or necrotic damage. J. Invest. Dermatol. 142(3349), 33523345. https://doi.org/10.1016/j.jid.2022.05.1092 (2022).
Severn, M. M. et al. The ubiquitous human skin commensal staphylococcus hominis protects against opportunistic pathogens. MBio 13, e0093022. https://doi.org/10.1128/mbio.00930-22 (2022).
Williams, M. R. et al. Quorum sensing between bacterial species on the skin protects against epidermal injury in atopic dermatitis. Sci. Transl. Med. https://doi.org/10.1126/scitranslmed.aat8329 (2019).
Peng, P. et al. Effect of Co-inhabiting coagulase negative staphylococci on S aureus agr. Quorum sensing, host factor binding, and biofilm formation. Front. Microbiol. https://doi.org/10.3389/fmicb.2019.02212 (2019).
Le, K. Y. & Otto, M. Quorum-sensing regulation in staphylococci-an overview. Front Microbiol. 6, 1174. https://doi.org/10.3389/fmicb.2015.01174 (2015).
Dastgheyb, S. S. et al. Role of phenol-soluble modulins in formation of staphylococcus aureus biofilms in synovial fluid. Infect Immun. 83, 2966–2975. https://doi.org/10.1128/IAI.00394-15 (2015).
King, M. D. et al. Emergence of community-acquired methicillin-resistant Staphylococcus aureus USA 300 clone as the predominant cause of skin and soft-tissue infections. Ann. Intern. Med. 144, 309–317. https://doi.org/10.7326/0003-4819-144-5-200603070-00005 (2006).
Tuchscherr, L., Loffler, B. & Proctor, R. A. Persistence of staphylococcus aureus: multiple metabolic pathways impact the expression of virulence factors in small-colony variants (SCVs). Front. Microbiol. 11, 1028. https://doi.org/10.3389/fmicb.2020.01028 (2020).
Gless, B. H. et al. Identification of autoinducing thiodepsipeptides from staphylococci enabled by native chemical ligation. Nat. Chem. 11, 463–469. https://doi.org/10.1038/s41557-019-0256-3 (2019).
Nakamura, Y. et al. Staphylococcus Agr virulence is critical for epidermal colonization and associates with atopic dermatitis development. Sci. Transl. Med. https://doi.org/10.1126/scitranslmed.aay4068 (2020).
Lawal, O. U. et al. Staphylococcus saprophyticus from clinical and environmental origins have distinct biofilm composition. Front. Microbiol. 12, 663768. https://doi.org/10.3389/fmicb.2021.663768 (2021).
Raz, R., Colodner, R. & Kunin, C. M. Who are you–Staphylococcus saprophyticus?. Clin. Infect. Dis. 40, 896–898. https://doi.org/10.1086/428353 (2005).
Martykanova, D. S. et al. Skin microbiota in contact sports athletes and selection of antiseptics for professional hygiene. Biomed. Res. Int. 2019, 9843781. https://doi.org/10.1155/2019/9843781 (2019).
Byrd, A. L. et al. Staphylococcus aureus and Staphylococcus epidermidis strain diversity underlying pediatric atopic dermatitis. Sci. Transl. Med. https://doi.org/10.1126/scitranslmed.aal4651 (2017).
Tavakkol, Z. et al. Resident bacterial flora in the skin of C57BL/6 mice housed under SPF conditions. J. Am. Assoc. Lab. Anim. Sci. 49, 588–591 (2010).
Gless BH, B. B., Vitolo L, Marques L, Andersen PS, Bojer MS, Ingmer H, Olsen CA. Chemical phylogenetics of the staphylococcal quorum sensing landscape. BioRxiv [Preprint] 440348 (2021).
Nakatsuji, T. et al. Antimicrobials from human skin commensal bacteria protect against Staphylococcus aureus and are deficient in atopic dermatitis. Sci. Transl. Med. https://doi.org/10.1126/scitranslmed.aah4680 (2017).
Zipperer, A. et al. Human commensals producing a novel antibiotic impair pathogen colonization. Nature 535, 511–516. https://doi.org/10.1038/nature18634 (2016).
Gless, B. H, Bejder, B. S., Vitolo, L, Marques, L., Andersen, P.S., Bojer, M. S., Ingmer, H., & Olsen, C. A. Chemical phylogenetics of the staphylococcal quorum sensing landscape. BioRxiv [Preprint] bioRxiv 440348 https://doi.org/10.1101/2021.04.18.440348(2021).
Lyon, G. J., Wright, J. S., Muir, T. W. & Novick, R. P. Key determinants of receptor activation in the agr autoinducing peptides of Staphylococcus aureus. Biochemistry 41, 10095–10104. https://doi.org/10.1021/bi026049u (2002).
Tal-Gan, Y., Stacy, D. M., Foegen, M. K., Koenig, D. W. & Blackwell, H. E. Highly potent inhibitors of quorum sensing in Staphylococcus aureus revealed through a systematic synthetic study of the group-III autoinducing peptide. J. Am. Chem. Soc. 135, 7869–7882. https://doi.org/10.1021/ja3112115 (2013).
Chung, H. J., Jeon, H. S., Sung, H., Kim, M. N. & Hong, S. J. Epidemiological characteristics of methicillin-resistant Staphylococcus aureus isolates from children with eczematous atopic dermatitis lesions. J. Clin. Microbiol. 46, 991–995. https://doi.org/10.1128/JCM.00698-07 (2008).
Nakamura, Y. et al. Staphylococcus delta-toxin induces allergic skin disease by activating mast cells. Nature 503, 397–401. https://doi.org/10.1038/nature12655 (2013).
Kennedy, A. D. et al. Targeting of alpha-hemolysin by active or passive immunization decreases severity of USA300 skin infection in a mouse model. J. Infect. Dis. 202, 1050–1058. https://doi.org/10.1086/656043 (2010).
Surewaard, B. G. et al. Staphylococcal alpha-phenol soluble modulins contribute to neutrophil lysis after phagocytosis. Cell Microbiol. 15, 1427–1437. https://doi.org/10.1111/cmi.12130 (2013).
Peterson, M. M. et al. Apolipoprotein B Is an innate barrier against invasive Staphylococcus aureus infection. Cell Host Microb. 4, 555–566. https://doi.org/10.1016/j.chom.2008.10.001 (2008).
Hall, P. R. et al. Nox2 modification of LDL is essential for optimal apolipoprotein B-mediated control of agr type III Staphylococcus aureus quorum-sensing. PLoS Pathog. 9, e1003166. https://doi.org/10.1371/journal.ppat.1003166 (2013).
Nakagawa, S., Hillebrand, G. G. & Nunez, G. Rosmarinus officinalis L. (Rosemary) extracts containing Carnosic acid and Carnosol are potent quorum sensing inhibitors of staphylococcus aureus virulence. Antibiotics (Basel) https://doi.org/10.3390/antibiotics9040149 (2020).
Huynh, T. Q. et al. Genomic alterations involved in fluoroquinolone resistance development in Staphylococcus aureus. PLoS ONE 18, e0287973. https://doi.org/10.1371/journal.pone.0287973 (2023).
Mishra, B. et al. A substituted diphenyl amide based novel scaffold inhibits staphylococcus aureus virulence in a galleria mellonella infection model. Front. Microbiol. 12, 723133. https://doi.org/10.3389/fmicb.2021.723133 (2021).
Acknowledgements
This work was supported by Startup funding (Department of Pathobiology, University of Illinois Urbana-Champaign; to M.M.), Grant No. K01 AR078931 from the National Institutes of Arthritis and Musculoskeletal and Skin Diseases (to M.M.), and Intramural Research Program of the National Institute of Allergy and Infectious Diseases (Project No. ZIA AI000904; to M.O.). The authors thank the University of Illinois histology laboratory for preparing skin sections stained with hematoxylin and eosin.
Author information
Authors and Affiliations
Contributions
Designed experiments, M.M.; performed experiments, L.S., X.B., S.H.R., and M.M.; provided critical reagents and scientific insight, T.A. and M.O.; analyzed data, L.S., T.A. and M.M.; wrote the paper, L.S. and M.M.
Corresponding author
Ethics declarations
Competing interests
The authors declare no competing interests.
Additional information
Publisher’s note
Springer Nature remains neutral with regard to jurisdictional claims in published maps and institutional affiliations.
Supplementary Information
Rights and permissions
Open Access This article is licensed under a Creative Commons Attribution-NonCommercial-NoDerivatives 4.0 International License, which permits any non-commercial use, sharing, distribution and reproduction in any medium or format, as long as you give appropriate credit to the original author(s) and the source, provide a link to the Creative Commons licence, and indicate if you modified the licensed material. You do not have permission under this licence to share adapted material derived from this article or parts of it. The images or other third party material in this article are included in the article’s Creative Commons licence, unless indicated otherwise in a credit line to the material. If material is not included in the article’s Creative Commons licence and your intended use is not permitted by statutory regulation or exceeds the permitted use, you will need to obtain permission directly from the copyright holder. To view a copy of this licence, visit http://creativecommons.org/licenses/by-nc-nd/4.0/.
About this article
Cite this article
Song, L., Bai, X., Rudramurthy, S.H. et al. Staphylococcus saprophyticus prevents skin damage by inhibiting Staphylococcus aureus quorum sensing. Sci Rep 15, 13082 (2025). https://doi.org/10.1038/s41598-025-97044-w
Received:
Accepted:
Published:
Version of record:
DOI: https://doi.org/10.1038/s41598-025-97044-w










