Abstract
Sea buckthorn (Hippophae L., Elaeagnaceae) is of considerable ecological and economic importance, and primarily distributed across the Qinghai–Tibet Plateau and adjacent regions. Morphological similarity among taxa has long hindered accurate species and subspecies identification, underscoring the need for robust molecular diagnostics. This study analyzed the complete plastid genome sequences of five Hippophae species (17 accessions), including a newly assembled genome of Hippophae rhamnoides subsp. mongolica. The genomes (~ 155–156 kb) exhibited a conserved quadripartite structure comprising 85 protein-coding, eight rRNA, and 38 tRNA genes. Phylogenomic reconstruction based on 78 protein-coding genes well-resolved the interspecific relationships, confirmed the monophyly of Hippophae and H. rhamnoides, and consistently placed H. tibetana within the H. rhamnoides clade. Comparative analyses identified 46 highly variable regions and abundant A/T-rich simple sequence repeats, predominantly in intergenic spacers. Inverted repeat boundaries were largely conserved across taxa, with H. salicifolia exhibiting a distinctive ndhF–IRb/SSC configuration. These plastid genomic resources provide a robust foundation for the development of diagnostic molecular markers with direct applications in Hippophae taxonomy, phylogenetics, germplasm conservation, and targeted breeding programs.
Introduction
Sea buckthorn (Hippophae L., Elaeagnaceae) is a deciduous shrub or small tree (2–5 m in height, occasionally > 10 m) that is wind-pollinated and dioecious1,2, and sex determination is thought to be genetically controlled through an X/Y chromosome system, with males being heteromorphic3,4,5. The family Elaeagnaceae includes only two other genera, Elaeagnus and Shepherdia. Sea buckthorn is an economically and ecologically valuable plant that has been used for thousands of years in the Qinghai–Tibet Plateau (QTP) and surrounding regions1,6,7,8. It is highly tolerant to environmental stresses, such as extreme temperature, drought, high-altitude conditions, salinity, alkalinity, and inundation, with vigorous vegetative reproduction and a strong complex root system1,6,7,9,10. It can grow in nutritionally poor environments due to its nitrogen-fixing ability, making it useful for environmental conservation and ecological restoration, particularly soil erosion prevention, wind protection, land reclamation, and water conservation6,7,8,9,10. Its nutraceutical and medicinal importance are increasingly recognized owing to societal shifts toward healthy lifestyle and food habits11,12. The berries, leaves, and seeds are known for their high nutrient and bioactive contents, including vitamins (A, C, B1, B2, E, and K), flavonoids (isorhamnetin, quercetin, kaempferol, and rhamnetin), mineral elements (Ca, P, Fe, and K), oil, and other antioxidants10,11,12,13,14.
Formerly, the genus Hippophae was divided into three species—H. rhamnoides, H. salicifolia, and H. tibetana—and H. rhamnoides was subdivided into nine subspecies15. Taxonomic classification subsequently refined the genus to seven species—H. rhamnoides, H. salicifolia, H. gyantsensis, H. goniocarpa, H. litangensis, H. neurocarpa, and H. tibetana—with H. rhamnoides comprising eight subspecies including carpatica, caucasica, fluviatilis, mongolica, rhamnoides, sinensis, turkestanica, and yunnanensis16. Finally, the subsp. wolongensis was characterized17. All species are restricted to the Qinghai–Tibet Plateau and adjacent areas, except for common sea buckthorn, H. rhamnoides8,15,16,17,18. Natural H. rhamnoides populations are widely but discontinuously distributed from Asia to Europe, across 38 countries15,19. Domestication of common sea buckthorn began in Siberia in the 1930s, and its cultivation soon expanded to other regions of Russia and neighboring countries20. It has also been introduced to South and North America and more recently to Japan6,21,22,23,24.
Plant genetic resources (PGRs), such as landraces, wild relatives, and breeding lines, provide valuable genes for disease resistance and environmental adaptation and are crucial for sustainable and competitive plant breeding, providing the genetic diversity necessary for developing crop varieties with improved traits25,26,27. The conservation and expansion of PGRs are essential for maintaining biodiversity and ensuring food security28. In Hippophae, taxonomic classification of species or subspecies based on morphological traits is challenging due to their high similarity16,29,30. Taxon-specific molecular markers are required for the accurate classification of Hippophae, expansion of PGRs, and development of effective breeding programs.
Plastid genome sequences have proven valuable for developing molecular markers in various plant species. Chloroplast genomes have been used for phylogenetic analysis and cultivar identification in rice31, Chinese yam32, dandelion33, peanut34, and potato35, based on variation in single-nucleotide polymorphisms, simple sequence repeats (SSRs), and indels. Analyses of chloroplast genomes have identified variable regions that may serve as molecular markers. With advances in resources and technology, a considerable number of plastid genome sequences have been determined. Since the adoption of next-generation sequencing (NGS) in eudicot angiosperm research (especially Nandina domestica and Platanus occidentalis)36, plastid genomics has been widely implemented and greatly advanced37,38. In Elaeagnaceae, the first complete plastid genome sequence was determined for Elaeagnus macrophylla39, and that of H. rhamnoides was the first to be determined in Hippophae40. More recently, comparative chloroplast genome analyses in Hippophae have provided additional plastid genome resources, including assessments of plastid genome variation, identification of hypervariable regions and SSR loci, and plastid genome-based phylogenetic inference41,42.
In contrast to several previous plastid genome studies that focused primarily on limited species- or subspecies-level comparisons, we aimed to characterize the complete plastid genome of H. rhamnoides subsp. mongolica cv. Prevoskhodnaya and to reevaluate gene annotations and inverted repeat (IR) regions across 16 available Hippophae plastid genomes. Based on verified data, we: (1) compared the quadripartite structure, characteristics, gene content, and codon usage bias of 17 Hippophae plastid genomes to obtain baseline information; (2) constructed phylogenetic trees based on protein-coding genes (PCGs) to determine the applicability of plastid genome sequences in Hippophae systematics and taxonomy; (3) compared the nucleotide contents and IR boundary structures among the five Hippophae species and six H. rhamnoides subspecies, screening highly variable regions that may serve as molecular markers for species and subspecies identification; and (4) identified SSRs and their distribution across the 17 Hippophae plastid genomes and evaluated their potential as molecular markers.
Methods
DNA isolation, polymerase chain reaction (PCR) amplification, and sequencing
Leaf samples of Hippophae rhamnoides subsp. mongolica cv. Prevoskhodnaya were kindly provided by Prof. Yoshitaka Kawai, who cultivated the plants at the Atsugi Campus (Atsugi City, Kanagawa Prefecture) of the Faculty of Agriculture, Tokyo University of Agriculture, Japan. Total DNA was isolated from leaves using a DNeasy Plant Maxi Kit (Qiagen, Hilden, Germany) according to the manufacturer’s instructions. DNA concentration and purity were assessed using a NanoDrop One spectrophotometer (Thermo Fisher Scientific, Wilmington, DE, USA). DNA purity was evaluated using the A260/A280 ratio. To obtain DNA fragments covering the entire plastid genome, long-range PCR was performed using 14 primer sets (Table S1) designed using Primer343. Each reaction mixture (50 µL) contained 1.25 units of PrimeSTAR GXL DNA Polymerase (Takara Bio, Otsu, Japan), 1× PrimeSTAR GXL Buffer (Takara Bio), dNTP mix (200 µM each; Takara Bio), primers (250 nM each), and 50 ng template DNA. Thermal cycling conditions for PCR amplification were optimized depending on the DNA regions of the target sequences (Tables S2 and S3). The 14 PCR amplicons were divided into two pools (S1 and S2 described in Table S1) to determine both IR sequences independently. Plastid genome sequencing was performed by Hokkaido System Science Co. Ltd. (Hokkaido, Japan). After DNA fragmentation, sequencing libraries were prepared using a NEBNext Ultra II DNA Library Prep Kit (New England Biolabs, Ipswich, MA, USA). Paired-end sequencing (2 × 300 bp) was conducted on a MiSeq sequencing platform (Illumina, Canton, MA, USA). Adapter sequences (Read1: AGATCGGAAGAGCACACGTCTGAACTCCAGTCAC; Read2: AGATCGGAAGAGCGTCGTGTAGGGAAAGAGTGT) were removed using Cutadapt v1.144 with the options “--match-read-wildcards”, “-O 1”, and “-a”. Because paired-end trimming was not supported in this version, Read1 and Read2 were processed separately, and read pairs containing ambiguous bases (N) in either read were filtered out using an awk script. Quality trimming was subsequently performed in paired-end mode using Trimmomatic v0.3245 with the following parameters: -phred33 LEADING:0 TRAILING:0 SLIDINGWINDOW:20:20 MINLEN:50. Adapter clipping (ILLUMINACLIP) was not applied. Unpaired reads were discarded, and only properly paired reads were retained for downstream analyses.
Genome assembly, annotation, and codon usage
De novo assembly was performed using Velvet v1.2.1046. Velvet assemblies were generated using hash lengths (k-mer sizes) of 235 and 245, and velvetg was run with “-exp_cov auto”; all other parameters were kept as default. In addition, assembly was conducted using Platanus v1.2.447 with default settings. Genome annotation was conducted with the GeSeq tool on ChloroBox-MPI-MPIPZ48, and a circular plastid gene map was generated using OrganellarGenomeDRAW49. Codon usage and relative synonymous codon usage (RSCU) were analyzed using CodonW v1.4.4 via the Galaxy platform (provided by the Institut Pasteur, https://galaxy.pasteur.fr/). In total, 78 PCGs were included in the analysis.
Phylogenetic analysis
Phylogenetic analysis was conducted using the nucleotide sequences of 78 PCGs (psbA, matK, rps16, psbK, psbI, atpA, atpF, atpH, atpI, rps2, rpoC2, rpoC1, rpoB, petN, psbM, psbD, psbC, psbZ, rps14, psaB, psaA, ycf3, rps4, ndhJ, ndhK, ndhC, atpE, atpB, rbcL, accD, psaI, ycf4, cemA, petA, psbJ, psbL, psbF, psbE, petL, petG, psaJ, rpl33, rps18, rpl20, rps12, clpP, psbB, psbT, psbN, psbH, petB, petD, rpoA, rps11, rpl36, rps8, rpl14, rpl16, rps3, rpl22, rps19, rpl2, rpl23, ycf2, ndhB, rps7, ycf1, ndhF, rpl32, ccsA, ndhD, psaC, ndhE, ndhG, ndhI, ndhA, ndhH, and rps15) from the complete plastid genomes of 26 rosid species (ingroup), including five Hippophae and 10 Elaeagnus species (Table S4). Nicotiana tabacum was designated as the outgroup, bringing the total to 27 taxa. A second phylogenetic analysis was performed among the 17 complete plastid genomes of Hippophae, including the newly-sequenced genome in this study, using Morus indica as the outgroup. Multiple sequence alignment was conducted using MAFFT v750. Maximum likelihood (ML) analysis was conducted with raxmlGUI v2.0.1051 using 1,000 bootstrap replicates after selecting the best-fit substitution model with ModelTest-NG52. The phylogenetic tree was visualized with FigTree v1.4.4 (https://github.com/rambaut/figtree/releases/tag/v1.4.4).
Comparison of whole genome sequences and IR boundary regions
The complete plastid genomes were compared using mVISTA53 with the LAGAN alignment algorithm under default settings. The ML phylogenetic tree was used as a guide tree for sequence comparison. Nucleotide diversity within plastid genomes was estimated using a sliding window analysis with DnaSP v6.12.0354, with a window length of 600 bp and step size of 200 bp. We manually reevaluated the IR borders of the complete plastid genomes of known Hippophae species downloaded from the GenBank database (NCBI). To confirm the IR boundaries, we extracted sequences flanking the initially annotated IR regions and performed pairwise alignments using ClustalW55. The IR/LSC and IR/SSC junctions were then manually inspected based on the alignment results to verify and, where necessary, refine the IR border positions.
Simple sequence repeat analysis
SSRs were identified using the online MISA-web tool (v2.1; https://webblast.ipk-gatersleben.de/misa/)56,57. SSR search parameters were set as: ten repeat units for mononucleotide; five repeat units for dinucleotide; four repeat units for trinucleotide; and three repeat units for tetra-, penta-, and hexanucleotide SSRs.
Results
Plastid genome organization
The complete plastid genomes of five Hippophae species (17 accessions) ranged from 154,944 bp (H. neurocarpa, MW791512) to 156,415 bp (H. rhamnoides subsp. yunnanensis, NC_044479; Table 1). All plastid genomes exhibited the typical quadripartite structure, comprising LSC and SSC regions separated by two IR regions (Table 1; Fig. 1). The IR lengths of H. tibetana (MT512454), H. gyantsensis (NC_044478), H. neurocarpa (MT512453 and MW791512), and H. salicifolia (MW392804) were 2-, 3-, 3-, 3-, and 127-bp longer, respectively, than those recorded in the original database entries (Table 1).
Physical map of complete plastid genome of H. rhamnoides subsp. mongolica cv. Prevoskhodnaya. Genes located outside and inside the outer circle are transcribed in the counterclockwise and clockwise directions, respectively. Color codes represent different functional gene groups. Inside the middle circle, GC and AT content variations are indicated by darker and lighter gray, respectively. * Genes containing introns are indicated.
The LSC regions ranged from 83,022 bp (H. gyantsensis, NC_044478) to 84,072 bp (H. rhamnoides subsp. yunnanensis, NC_044479), and the SSC regions from 18,586 bp (H. neurocarpa, MW791512) to 19,047 bp (H. rhamnoides subsp. yunnanensis). The IR regions ranged from 26,528 bp (H. neurocarpa subsp. neurocarpa, MT512453, and H. neurocarpa, MW791512) to 26,672 bp (H. gyantsensis). Guanine–cytosine (GC) contents were highly similar across species (36.6–36.7% for the whole genome, 34.5–34.6% for the LSC, 29.8–30.0% for the SSC, and 42.4% consistently for the IRs; Table 1).
Reannotation of all plastid genome sequences, excluding that determined in this study, identified 131 functional genes comprising 85 PCGs, 38 transfer RNA (tRNA), and eight ribosomal RNA (rRNA) genes (Table S5). Of these, four rRNA, eight tRNA, and seven PCGs were duplicated in both IR regions; 13 PCGs were located in the SSC region; and the remaining genes were located in the LSC region (Fig. 1). The pseudogenized infA was excluded from the list of functional genes.
Fourteen genes contained a single intron, including nine PCGs (petB, petD, atpF, rps16, rpl2, rpl16, rpoC1, ndhA, and ndhB) and five tRNA genes (trnK-UUU, trnL-UAA, trnV-UAC, trnI-GAU, and trnA-UGC). Three PCGs (rps12, clpP, and ycf3) contained two introns each. Of the 17 intron-containing genes, ndhA was located in the SSC region; trnA-UGC, trnI-GAU, rps12, rpl2, and ndhB were located in the IR regions; and the remaining 11 genes were located in the LSC region.
Codon usage bias
Codon usage frequency was determined in a total of 78 PCGs. All 64 codons, including the three termination codons (UGA, UAG, and UAA), were identified in the plastid genomes of all Hippophae accessions. Of these, leucine and cysteine were the most and least abundant amino acids, respectively (Table S6).
RSCU analysis showed that, across all Hippophae accessions, nearly every amino acid with synonymous codons displayed a similar usage bias (Fig. 2). The codon with the highest RSCU value (1.96–2.00) was UUA (encoding leucine), whereas the lowest (0.32–0.34) was CUC (also encoding leucine), indicating a strong codon usage bias. Of the 64 codons, 30 had RSCU values greater than 1; all of these, except for UUG (encoding leucine), ended with A or U (Fig. 2, Table S6). In contrast, 32 codons had RSCU values below 1, 29 of which ended with G or C.
Heatmap of relative synonymous codon usage in Hippophae. Higher and lower RSCU values are indicated in red and blue, respectively.
Phylogenetic relationships
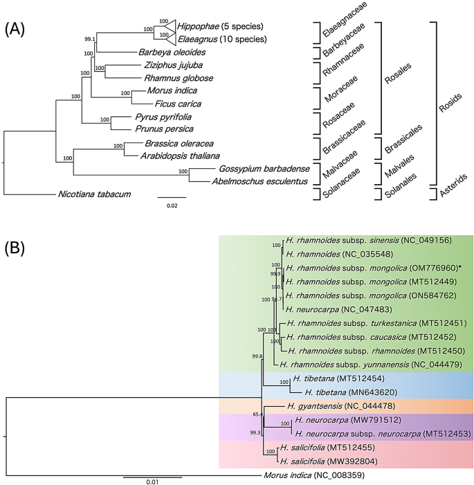
ML-based phylogenetic analysis using a nucleotide sequence matrix of 78 PCGs [from 26 rosid species including five Hippophae species (17 accessions) and 10 Elaeagnus species (16 accessions)] indicated well-resolved phylogenetic relationships with high bootstrap support, consistent with current taxonomic classification within the rosids (Fig. 3A). The monophyly of Hippophae was confirmed.
ML phylogenetic trees depicting evolutionary relationships among rosid species and accessions of Hippophae, inferred from plastid PCGs. (A) ML tree reconstructed using concatenated dataset of 78 plastid PCGs from 26 representative rosid taxa, including Hippophae and Elaeagnus species, with N. tabacum designated as the outgroup. (B) ML tree focusing on 17 plastid genome accessions representing five Hippophae species, with M. indica (NC_008359) used as the outgroup. One accession of H. neurocarpa (NC_047483) is nested within the H. rhamnoides clade, suggesting a potential hybrid origin involving subsp. sinensis. Bootstrap support values are provided at each node. * The sequence was newly determined in this study.
Within Hippophae, H. rhamnoides, H. tibetana, H. gyantsensis, H. neurocarpa, and H. salicifolia formed distinct clades (Fig. 3B), further confirming the monophyly of H. rhamnoides. One accession of H. neurocarpa (NC_047483) was nested within the H. rhamnoides clade, consistent with previous reports58, which suggested that it represents a hybrid between H. rhamnoides subsp. sinensis and H. neurocarpa. Subspecies of H. rhamnoides were grouped into three clusters: (i) sinensis (Asian) and mongolica (Asian); (ii) yunnanensis (Asian); and (iii) turkestanica (Central Asian), caucasica (Asia Minor), and rhamnoides (European).
Characteristics of SSRs
We identified 78–103 SSRs in each Hippophae plastid genome (Fig. 4A, Table S7). The proportions of mono-, di-, tri-, tetra-, penta-, and hexanucleotide SSRs were 67.5–77.7%, 12.5–20.0%, 4.0–7.7%, 3.1–7.5%, 0–1.2%, and 0–2.3%, respectively (Fig. 4A, Table S7). These plastid genomes shared a high prevalence of A/T-rich SSRs (Table S7). In all accessions, the most frequent motif was poly(A/T), followed by AT/AT repeats. More SSR loci were located in the LSC region than the SSC and IR regions (Fig. 4B). Hippophae tibetana had more SSRs in the IR regions than any other species. Across all accessions, most SSRs were situated in intergenic spacer (IGS) regions (66.7–76.5%, Fig. 4C). In H. rhamnoides, H. gyantsensis and H. neurocarpa, introns contained the second largest number of SSRs, followed by coding sequences. In contrast, in H. tibetana and H. salicifolia, coding sequences ranked second, followed by introns.
Comparative analysis of SSRs in plastid genomes of Hippophae species. (A) Numbers of SSRs categorized by motif length. (B) Distribution of SSRs across plastid genome regions: LSC, SSC, and IR. (C) Distribution of SSRs among genomic feature categories: IGS, intron, and coding sequence (CDS). LSC, large single-copy region; SSC, small single-copy region; IR, inverted repeat; IGS, intergenic spacer.
Variation in IR boundaries
The expansion and contraction of the IR regions are important features of plastid genomes, contributing to variation in genome size and serving as useful markers for phylogenetic analysis and species/subspecies identification. Based on the reevaluated IR lengths of H. tibetana (MT512454), H. gyantsensis (NC_044478), H. neurocarpa (MT512453 and MW791512), and H. salicifolia (MW392804), we compared the IR boundaries among the 17 Hippophae plastid genomes (Fig. 5). Previous reports based on the original database annotation described rps19 in H. salicifolia (MW392804, identical to NC_056188) as being separated from the LSC/IRb junction by 70 bp41,42. In contrast, our reevaluation placed the LSC/IRb boundary within rps19, consistent with the configuration observed in the other Hippophae accessions (Fig. 5).
Comparison of IR boundary regions among Hippophae plastid genomes. The diagram shows the relative positions and lengths of genes adjacent to the LSC/IRb, IRb/SSC, SSC/IRa, and IRa/LSC junctions. Numbers indicate the distances (in base pairs) between the junctions and adjacent genes or lengths of gene segments extending into adjacent regions. LSC, large single-copy region; SSC, small single-copy region; IR, inverted repeat; IGS, intergenic spacer.
Overall, the IR boundaries were generally conserved, with only slight variation in junction positions. The junctions were typically positioned as follows: LSC/IRb (within rps19), SSC/IRa (within ycf1), and IRa/LSC (between trnH and psbA). For example, the LSC/IRb boundary was consistently associated with rps19 across accessions, with only minor shifts in junction positions, reflecting limited IR expansion/contraction in the genus (Fig. 5). The IRb/SSC junction showed clearer variation: in all Hippophae accessions except the two H. salicifolia accessions, it was located within ndhF; in H. salicifolia, the ndhF gene ended exactly at the IRb/SSC border (Fig. 5). The trnH gene was consistently located in the IR region and duplicated.
Sequence divergence of plastid genome
We compared the complete plastid genome sequences of the 16 Hippophae accessions, with H. rhamnoides subsp. mongolica cv. Prevoskhodnaya as a reference (Fig. 6), and found that they were relatively conserved, with no genomic rearrangements, such as inversions or translocations. At the nucleotide sequence level, the LSC and SSC regions were more divergent than the two IR regions. The non-coding regions were clearly less conserved than the coding regions. Many sequence variations were identified in the non-coding regions. A total of 46 variable regions were detected, 39 of which were located in IGSs (trnK–rps16, rps16–trnQ, psbK–psbI, trnS–trnG, trnG–trnR, trnR–atpA, atpH–atpI, rpoB–trnC, trnC–petN, petN–psbM, psbM–trnD, trnE–trnT, trnT–psbD, psbZ–trnG, psaA–ycf3, ycf3–trnS, rps4–trnT, trnT–trnL, trnF–ndhJ, ndhC–trnV, rbcL–accD, ycf4–cemA, petA–psbJ, psbE–petL, trnP–psaJ, psaJ–rpl33, rpl33–rps18, psbB–psbT, petB–petD, rpl36–infA, rpl14–rpl16, rpl22–rps19, ycf2–trnL, rps12–trnV, rrn5–trnR, ndhF–rpl32, rpl32–trnL, ccsA–ndhD, and ndhE–ndhG) and six within introns of atpF, ycf3, clpP, rpl16, trnA, and ndhA. One variable region was located in the coding region of ycf1.
Comparative analysis of plastid genomes among 16 Hippophae accessions. The complete plastid genome sequences were aligned using mVISTA, with H. rhamnoides subsp. mongolica cv. Prevoskhodnaya as the reference. The analysis highlights conserved and variable regions among the accessions. Purple bars represent exons, sky-blue bars represent untranslated regions (tRNA and rRNA), and red bars represent conserved non-coding sequences (CNS). The scale on the right indicates the percentage identity between plastid genome sequences (50–100%).
The sliding window analyses of the interspecific and intraspecific nucleotide diversity (Pi) within Hippophae and H. rhamnoides, respectively, returned relatively low values (0–0.054, average of 0.0099 for Hippophae, Fig. 7A; 0–0.037, average of 0.0035 for H. rhamnoides, Fig. 7B). The IR regions exhibited lower divergence with smaller Pi-values than the SSC and LSC regions. Non-coding regions were generally more variable than coding regions. Ten highly variable interspecific regions (Pi > 0.030) were identified within Hippophae, including eight IGS regions (rpoB–trnC–GCA, trnC–GCA–petN, petN–psbM, ycf3–trnS–GGA, trnT–UGU–trnL–UAA, ndhF–rpl32, rpl32–trnL–UAG, and trnL–UAG–ccsA) and two coding regions (rpl32 and ycf1). Within H. rhamnoides, six intraspecific divergence hotspots (Pi > 0.015) were identified: four IGS regions (rpoB–trnC–GCA, psbZ–trnG–UCC, ndhF–rpl32, and rpl32–trnL–UAG) and two Pi peaks within the second intron of ycf3. Three regions (rpoB–trnC–GCA, ndhF–rpl32, and rpl32–trnL–UAG) were consistently identified as hypervariable in both the interspecific and intraspecific analyses.
Nucleotide diversity (Pi) across plastid genomes of Hippophae based on sliding window analysis. Pi values were calculated using a window length of 600 bp and step size of 200 bp. (A) Interspecific nucleotide diversity among five Hippophae taxa (species/subspecies): H. neurocarpa subsp. neurocarpa (MT512453), H. tibetana (MT512454), H. salicifolia (MT512455), H. rhamnoides subsp. mongolica (OM776960), and H. gyantsensis (NC_044478). Highly variable regions with Pi values > 0.030 are indicated. (B) Intraspecific nucleotide diversity among H. rhamnoides subsp. rhamnoides (MT512450), caucasica (MT512452), turkestanica (MT512451), yunnanensis (NC_044479), sinensis (NC_049156), and mongolica (OM776960). Highly variable regions with Pi values > 0.015 are indicated.
Discussion
In this study, the plastid genomes of 17 Hippophae accessions (five species) demonstrated a typical quadripartite structure comprising a LSC, SSC, and two IR regions (154,944–156,415 bp in length). Reevaluation of gene annotations indicated that each plastid genome was annotated with 85 PCGs, 38 tRNAs, and eight rRNAs, with a duplication of four rRNA, eight tRNA, and seven PCGs (Table S5), consistent with previous findings on Hippophae41,42,58,59. The genes were also assigned in the same order (Fig. 1). These results showed that plastid genome structures were highly conserved in Hippophae. A discrepancy was noted for the presence of matK. While a previous plastid genome study reported an apparent absence of matK in H. rhamnoides subsp. mongolica42, we reannotated the GenBank-deposited plastid genome of subsp. mongolica (OR438663) using GeSeq and recovered an intact matK annotation. The matK nucleotide sequence (nucleotide positions 1715–3232 in OR438663) was identical to that of subsp. mongolica cv. Prevoskhodnaya (OM776960) analyzed in this study, as well as two additional GenBank-deposited subsp. mongolica plastid genomes (MT512449 and ON584762), suggesting that the previously reported absence is likely attributable to annotation/reporting differences rather than true gene loss.
The 64 codons in the plastid genomes showed essentially similar usage bias across Hippophae accessions (Fig. 2). We identified 30 highly preferred codons (RSCU > 1.0), two codons showing no bias (RSCU = 1.0), and 32 less-preferred codons (RSCU < 1.0). In Hippophae, preferred codons largely ended in A or U. UUA (Leu) was the most highly favored codon. However, UUG (Leu) was also relatively preferred despite being G-ending. This pattern is consistent with the general preference for A/U-ending codons widely reported in plastid genes across diverse plant lineages, reflecting underlying nucleotide compositional tendencies60. A similar preference for UUG has also been reported in the closely related genus Elaeagnus (Elaeagnaceae)61. In contrast, rosalean lineages outside Elaeagnaceae, such as Rhamnaceae (Rhamnus and Frangula), exhibit markedly different leucine codon usage, in which UUA is underrepresented (RSCU < 1.0) while UUG is strongly favored (RSCU ≥ 1.94)62. This clear contrast highlights pronounced lineage-dependent variation in plastid genome codon preference within Rosales. Nevertheless, minor shifts in RSCU values among Hippophae species were observed (Table S6), suggesting subtle lineage-dependent compositional biases. For example, the RSCU of UUA (Leu) was slightly higher in H. tibetana (2.00) than in most H. rhamnoides accessions (1.96–1.97) (Table S6).
The ML phylogenetic analyses confirmed the monophyly of the genus and demonstrated clear delimitations between the species and subspecies (Fig. 3), underscoring the relevance of plastid genomes for evolutionary studies in Hippophae. These results also highlight the potential of plastid genomes in the development of DNA markers for distinguishing Hippophae species and H. rhamnoides subspecies. The analyses indicated an issue regarding the systematic delineation of H. tibetana, which warrants further investigation. Previous phylogenetic analyses based on nuclear ITS sequences placed H. tibetana near the base of the genus63, and DNA barcoding analyses based on the ITS2 region likewise supported this basal placement30. In contrast, plastid barcoding using the psbA–trnH region positioned H. tibetana close to H. rhamnoides within the same major clade30. Moreover, phylogenetic reconstruction using five chloroplast loci grouped H. tibetana and H. rhamnoides into the same clade, suggesting a closer relationship64. This discordance likely reflects differences in the evolutionary histories captured by nuclear (ITS) versus plastid markers, as well as the limited number of loci in earlier studies. Such cytonuclear discordance between plastid and nuclear phylogenies has been widely reported in angiosperms, particularly at shallow taxonomic levels65. This incongruence may reflect biological processes such as introgressive hybridization and chloroplast capture, which can distort phylogenetic relationships inferred from plastid genome data66. In addition, incomplete lineage sorting of nuclear loci may also contribute to discordant signals67. Therefore, although plastid phylogenies provide valuable insights into relationships within Hippophae, additional nuclear genomic data will be necessary to further evaluate potential reticulate evolutionary histories in this genus. In the present analysis of 78 plastid PCGs, H. tibetana clustered with H. rhamnoides, consistent with recent plastid genome-wide analyses41,42. To resolve discrepancies among studies and provide a more comprehensive reconstruction of the evolutionary history of H. tibetana, integrative phylogenomic approaches incorporating both nuclear and plastid datasets, such as RAD-seq68 and Hyb-seq69, will be required. Our dataset expands taxon sampling across the genus compared with previous plastid genome studies, which were generally based on relatively limited species and/or subspecies sampling. By analyzing 17 accessions representing five Hippophae species, we were able to (i) directly compare interspecific plastid genome variation, (ii) confirm the placement of H. tibetana within the H. rhamnoides clade using 78 PCGs, and (iii) detect lineage- and species-specific genomic patterns, including differences in SSR distribution and IR boundary configurations, which cannot be evaluated under a limited taxon-sampling framework.
The SSR landscape observed in the present study is broadly consistent with previous plastid genome studies of Hippophae41,42, showing a predominance of A/T-rich mononucleotide repeats, with SSRs preferentially located in intergenic regions. In our dataset of 17 accessions representing five Hippophae species, each plastid genome contained 78–103 SSRs, of which 67.5–77.7% were mononucleotide SSRs, and the most frequent motif was poly(A/T), followed by AT/AT repeats. Our expanded sampling further revealed lineage-level variation in SSR distribution, most notably the relatively higher number of SSR loci located in IR regions in H. tibetana (Fig. 4B), a pattern that was not highlighted in previous studies and may provide additional taxon-informative signals for marker development. Minor differences in total SSR counts among studies may reflect differences in SSR mining tools and parameter settings; nevertheless, the major SSR landscape is highly concordant. Since their usefulness as polymorphic markers for chloroplast genomes was first demonstrated in plant population genetics70, chloroplast genome SSRs have been widely used as valuable DNA markers in many plant species, including wheat71 and pear72, providing insights into genetic variation and evolutionary relationships. Given that 66.7–76.5% of the SSR loci were located in IGS regions (Fig. 4C), where selective constraints are generally weaker and mutation rates tend to be higher than in coding regions, we anticipate substantial variation in the number of repeats at each SSR locus. Thus, plastid genome SSRs may be especially valuable in population genetics, evolutionary, and conservation studies of Hippophae species and H. rhamnoides subspecies.
In plastid genomes, the nucleotide substitution rates at both synonymous sites and in noncoding regions are markedly lower in the IR than in the single-copy regions73,74,75. This is attributed primarily to the presence of two nearly identical IR copies that facilitate frequent homologous recombination, particularly through gene conversion74,75. This process corrects mismatches between IR copies, effectively repairing point mutations and maintaining sequence identity. The size of the IR region varies considerably among plant lineages. Evolutionary studies indicate frequent expansion and contraction events at the IR boundaries39,76, which typically occur through the inclusion or exclusion of adjacent genes from the LSC or SSC regions by homologous recombination or double-strand break repair74,77,78. The reevaluation of IR boundaries represents an annotation-level refinement based on pairwise alignment of sequences flanking the IR/SC junctions, rather than experimental correction of the original plastid genome sequences. In the current study, the expansion and contraction of the IR regions showed similar tendencies across Hippophae (Fig. 5). Variation at the LSC/IRb junction was mainly associated with the position of rps19 relative to the IR boundary (Fig. 5), indicating minor lineage-dependent shifts in IR expansion/contraction among Hippophae accessions. We confirmed the complete duplication of trnH in Hippophae (Fig. 5), a feature that was first reported among rosids at the LSC/IRb and LSC/IRa border regions in Elaeagnus39. This duplication clearly occurred before the divergence of Elaeagnus and Hippophae. In our dataset of 17 plastid genomes, only H. salicifolia exhibited an IRb/SSC boundary configuration in which the ndhF gene terminates at the junction, a feature that may be useful for developing a species-specific molecular marker. Although similar IRb/SSC boundary configurations involving ndhF have been illustrated in previous studies41, the configuration reported there does not match our consistently reannotated IR boundaries, likely reflecting annotation differences, whereas our results are consistent with42.
The highly polymorphic regions in plant plastid genomes provide a promising basis for developing molecular markers for phylogenetic analysis. Several plastid genome-based markers have been developed in diverse plant groups, including Siraitia79, Gleditsia80, Taxodium hybrids81, and Polygonoideae82. In Hippophae, plastid genome structures were generally conserved, with coding regions highly conserved and non-coding loci more variable (Fig. 6). Using mVISTA, we identified 46 variable regions, of which 45 were located in non-coding regions and only one in a coding region. These non-coding regions are generally less constrained and thus more informative for marker development.
Previous plastid genome studies of Hippophae conducted interspecific comparisons at the genus level41 or focused primarily on subspecies-level sampling within H. rhamnoides42. In contrast, our study expanded taxon sampling across multiple species and subspecies, enabling a more comprehensive detection of variable regions across the genus. Because variation occurred both among species and among subspecies, nucleotide diversity (Pi) analyses were conducted separately for interspecific comparisons among five Hippophae taxa (species/subspecies) and for intraspecific comparisons among six subspecies of H. rhamnoides (Fig. 7). Sliding-window analyses in DnaSP identified 10 interspecific variable regions (eight noncoding and two coding) and six intraspecific variable regions (all noncoding, including four IGSs and two hotspots within the second intron of ycf3). For genus-wide species discrimination (interspecific comparison), eight highly variable IGS regions (rpoB–trnC–GCA, trnC–GCA–petN, petN–psbM, ycf3–trnS–GGA, trnT–UGU–trnL–UAA, ndhF–rpl32, rpl32–trnL–UAG, and trnL–UAG–ccsA) and two coding regions (rpl32 and ycf1) showed high Pi values (Pi > 0.030; Fig. 7A). Within H. rhamnoides (intraspecific comparison), six divergence hotspots were detected (Pi > 0.015; Fig. 7B), including four IGS regions (rpoB–trnC–GCA, psbZ–trnG–UCC, ndhF–rpl32, and rpl32–trnL–UAG) and two hotspots within the second intron of ycf3.
Overall, both genome-wide mVISTA and Pi-based analyses indicated that sequence divergence is largely concentrated in noncoding regions. In particular, three regions (rpoB–trnC–GCA, ndhF–rpl32, and rpl32–trnL–UAG) were consistently identified as highly variable in both mVISTA and nucleotide diversity (Pi) analyses across interspecific and intraspecific comparisons, making them high-priority candidates for diagnostic plastid markers for species and subspecies delimitation. Several major hotspots identified in our interspecific Pi analysis overlap with those reported in previous genus-wide Hippophae plastid genome studies41, supporting the robustness of these loci across sampling schemes. In contrast, overlap with the subspecies-focused analysis within H. rhamnoides42 is more limited, likely reflecting differences in taxon scope and sampling design. Notably, previous studies either calculated nucleotide diversity using mixed interspecific and intraspecific datasets41 or focused primarily on subspecies-level sampling42, whereas our study expanded taxon sampling across multiple species and subspecies and separated interspecific from intraspecific Pi analyses, allowing clearer assessment of plastid genome divergence patterns.
In conclusion, this study provides a comprehensive classification of Hippophae based on complete plastid genomes. The genomes exhibited a conserved quadripartite structure and gene order across species. Reannotation and reevaluation of the IR boundaries clarified several database inconsistencies. Phylogenomic analyses of the 78 PCGs confirmed the monophyly of Hippophae (and H. rhamnoides) and placed H. tibetana in a clade with H. rhamnoides, highlighting a key issue for future systematic work. Abundant A/T-rich SSRs and 46 variable regions were identified as promising candidates for developing molecular markers, with interspecific and intraspecific hotspots shared across taxa. IR boundary patterns were generally stable, including trnH duplication across the genus and the distinct ndhF–IRb/SSC boundary configuration in H. salicifolia. Collectively, these features provide candidate loci for developing diagnostic DNA markers, which require further population-level validation and may support breeding, conservation, and resource management. Future work should expand sampling across H. rhamnoides and other Hippophae species and validate candidate markers at the population scale. Integrating high-resolution nuclear datasets (e.g., RAD-seq/Hyb-seq) will further refine phylogenetic relationships—particularly those involving H. tibetana—and complement plastid-based inferences by elucidating links between plastid variation and ecological or geographic diversification.
Data availability
The complete plastid genome assemblies and annotations generated in this study are available in the NCBI GenBank database (Hippophae rhamnoides subsp. mongolica cv. Prevoskhodnaya: GenBank accession OM776960).
References
Kalia, R. K. et al. Biotechnological interventions in sea buckthorn (Hippophae L.): Current status and future prospects. Trees 25, 559–575 (2011).
Nybom, H., Ruan, C. & Rumpunen, K. The systematics, reproductive biology, biochemistry, and breeding of sea buckthorn—A review. Genes 14, 2120 (2023).
Shchapov, N. S. Caryology of Hippophae rhamnoides L. Tsitlogiya i Genetika. 13, 45–47 (1979).
Persson, H. A. & Nybom, H. Genetic sex determination and RAPD marker segregation in the dioecious species sea buckthorn (Hippophae rhamnoides L). Hereditas 129, 45–51 (1998).
Puterova, J. et al. Satellite DNA and transposable elements in seabuckthorn (Hippophae rhamnoides), a dioecious plant with small Y and large X chromosomes. Genome Biol. Evol. 9, 197–212 (2017).
Li, T. S. C. & Schroeder, W. R. Sea buckthorn (Hippophae rhamnoides L.): A multipurpose plant. HortTechnology 6, 370–380 (1996).
Li, T. S. C. & Beveridge, T. H. J. Sea Buckthorn (Hippophae rhamnoides L.): Production and Utilization (NRC Research Press, Ottawa, 2003).
Bartish, I. V. An ancient medicinal plant at the crossroads of modern agriculture, ecology, and genetics: Genetic resources and biotechnology of sea buckthorn (Hippophae, Elaeagnaceae) in: Gene Pool Diversity and Crop Improvement (eds Rajpal, V. R. & Rao, S. R.) (2016). & Raina S. N.) 415–446 (Springer.
Sharma, A., Singh, V., Sharma, A. & Negi, N. Seabuckthorn a new approach in ecological restoration of Himalayan ecosystem: A review. Int. J. Chem. Stud. 7, 1219–1226 (2019).
Kanayama, Y. et al. Research progress on the medicinal and nutritional properties of sea buckthorn (Hippophae rhamnoides) – a review. J. Hortic. Sci. Biotechnol. 87, 203–210 (2012).
Sharma, P. C. & Kalkal, M. Nutraceutical and medicinal importance of seabuckthorn (Hippophae sp.) in: Therapeutic, Probiotic, and Unconventional Foods (eds Grumezescu, A. M. & Holban, A. M.) 227–253 (Academic, (2018).
Ciesarová, Z. et al. Why is sea buckthorn (Hippophae rhamnoides L.) so exceptional? A review. Food Res. Int. 133, 109170 (2020).
Kaur, S., Sharma, S. & Singh, B. A review on pharmacognostic, phytochemical and pharmacological data of various species of Hippophae (Sea buckthorn). Int. J. Green. Pharm. 11, S63–S68 (2017).
Vinita, Punia, D. & Kumari, N. Potential health benefits of sea buckthorn oil: A review. Agric. Rev. 38, 233–237 (2017).
Rousi, A. The genus Hippophae L. A taxonomic study. Ann. Bot. Fenn. 8, 177–227 (1971).
Swenson, U. & Bartish, I. V. Taxonomic synopsis of Hippophae (Elaeagnaceae). Nordic J. Bot. 22, 369–374 (2002).
Lian, Y. S., Sun, K. & Chen, X. L. A new subspecies of Hippophae (Elaeagnaceae) from China. Novon 13, 200–202 (2003).
Jia, D. R., Abbott, R. J., Liu, T. L. & Liu, J. Q. Out of the Qinghai–Tibet Plateau: Evidence for the origin and dispersal of Eurasian temperate plants from a phylogeographic study of Hippophae rhamnoides (Elaeagnaceae). New. Phytol. 194, 1123–1133 (2012).
Rajchal, R. Seabuckthorn (Hippophae salicifolia) Management Guide (The Rufford Small Grants for Nature Conservation, 2009).
Trajkovski, V. & Jeppsson, N. Domestication of sea buckthorn. Bot. Lith. 2, 37–46 (1999).
Kalinina, I. P. & Panteleyeva, Y. I. Breeding of sea buckthorn in the Altai. In Advances in Agricultural Science (ed. Kryukov, A. B.) 76–87 (Moscow, 1987).
Ruan, C. J. & Li, D. Q. Forestry Press, Beijing,. Study on indices of water physiology and drought resistance of sea buckthorn (Hippophae rhamnoides) in the Semiarid Loess Hilly Region of China in: Proceedings of the International Symposium on Sea Buckthorn 94–101 (1999).
Kanahama, K. Production and utilization of a multipurpose new berry crop, oblepikha. Agric. Hortic. 76, 469–474 (2001). (In Japanese).
Roy, P. S., Porwal, M. C. & Sharma, L. Mapping of Hippophae rhamnoides Linn. in the adjoining areas of Kaza in Lahul and Spiti using remote sensing and GIS. Curr. Sci. 80, 1107–1111 (2001).
Nass, L. L., Paterniani, M. E. A. G. Z. & Vencovsky, R. Genetic resources: The basis for sustainable and competitive plant breeding. Crop Breed. Appl. Biotechnol. 12, 75–86 (2012).
Ulukan, H. Plant genetic resources and breeding: Current scenario and future prospects. Int. J. Agric. Biol. 13, 447–454 (2011).
Hawkes, J. G. The diversity of crop plants (Harvard University Press, 1983).
Ebert, A. W. & Engels, J. M. M. Plant. Biodivers. genetic Resour. matter! Plants 9, 1706 (2020).
Aras, S., Duran, A. & Kilic, H. The variability of morphological characteristics in sea buckthorn (Hippophae rhamnoides L). J. Food Agric. Environ. 5, 84–86 (2007).
Liu, Y. et al. Identification of Hippophae species (Shaji) through DNA barcodes. Chin. Med. 10, 28 (2015).
Song, Y. et al. Development of chloroplast genomic resources for Oryza species discrimination. Front. Plant. Sci. 8, 1854 (2017).
Cao, J. et al. Development of chloroplast genomic resources in Chinese yam (Dioscorea polystachya). BioMed Res. Int. 6293847 (2018). (2018).
Zhang, Y., Iaffaldano, B. J., Zhuang, X., Cardina, J. & Cornish, K. Chloroplast genome resources and molecular markers differentiate rubber dandelion species from weedy relatives. BMC Plant. Biol. 17, 1–14 (2017).
Yin, D. et al. Development of chloroplast genome resources for peanut (Arachis hypogaea L.) and other species of Arachis. Sci. Rep. 7, 11649 (2017).
Kim, S. & Park, T. H. PCR-based markers developed by comparison of complete chloroplast genome sequences discriminate Solanum chacoense from other Solanum species. J. Plant. Biotechnol. 46, 79–85 (2019).
Moore, M. J. et al. Rapid and accurate pyrosequencing of angiosperm plastid genomes. BMC Plant. Biol. 6, 17 (2006).
Soltis, D. E. et al. The potential of genomics in plant systematics. Taxon 62, 886–898 (2013).
Henry, R. J., Rice, N., Edwards, M. & Nock, C. J. Next-Generation Technologies to Determine Plastid Genome Sequences in: Chloroplast Biotechnology: Methods in Molecular Biology (ed Maliga, P.) 39–46 (Humana, NY, (2014).
Choi, K. S., Son, O. & Park, S. The chloroplast genome of Elaeagnus macrophylla and trnH duplication event in Elaeagnaceae. PLoS ONE. 10, e0138727 (2015).
Chen, S. Y. & Zhang, X. Z. Characterization of the complete chloroplast genome of seabuckthorn (Hippophae rhamnoides L). Conserv. Genet. Resour. 9, 623–626 (2017).
Zhang, Q., Li, J., Yu, Y. & Xu, H. A new map of the chloroplast genome of Hippophae based on inter-and intraspecific variation analyses of 13 accessions belonging to eight Hippophae species. Braz J. Bot. 46, 367–382 (2023).
Wang, R. et al. Comparative chloroplast genome analysis of four Hippophae rhamnoides subspecies and its phylogenetic analysis. Genet. Resour. Crop Evol. 71, 2557–2571 (2024).
Kõressaar, T. et al. Primer3_masker: Integrating masking of template sequence with primer design software. Bioinformatics 34, 1937–1938 (2018).
Martin, M. Cutadapt removes adapter sequences from high-throughput sequencing reads. EMBnet J. 17, 10–12 (2011).
Bolger, A. M., Lohse, N., Usadel, B. & Trimmomatic A flexible trimmer for Illumina sequence data. Bioinformatics 30, 2114–2120 (2014).
Zerbino, D. R., Birney, E. & Velvet Algorithms for de novo short read assembly using de Bruijn graphs. Genome Res. 18, 821–829 (2008).
Kajitani, R. et al. Platanus-allee is a de novo haplotype assembler enabling a comprehensive access to divergent heterozygous regions. Nat. Commun. 10, 1702 (2019).
Tillich, M. et al. GeSeq – Versatile and accurate annotation of organelle genomes. Nucleic Acids Res. 45, W6–W11 (2017).
Greiner, S., Lehwark, P. & Bock, R. OrganellarGenomeDRAW (OGDRAW) version 1.3.1: Expanded toolkit for the graphical visualization of organellar genomes. Nucleic Acids Res. 47, W59–W64 (2019).
Katoh, K., Rozewicki, J. & Yamada, K. D. MAFFT online service: Multiple sequence alignment, interactive sequence choice and visualization. Brief. Bioinform. 20, 1160–1166 (2019).
Edler, D., Klein, J., Antonelli, A. & Silvestro, D. raxmlGUI 2.0: A graphical interface and toolkit for phylogenetic analyses using RAxML. Methods Ecol. Evol. 12, 373–377 (2021).
Darriba, D. et al. ModelTest-NG: A new and scalable tool for the selection of DNA and protein evolutionary models. Mol. Biol. Evol. 37, 291–294 (2020).
Frazer, K. A., Pachter, L., Poliakov, A., Rubin, E. M. & Dubchak, I. VISTA: Computational tools for comparative genomics. Nucleic Acids Res. 32, W273–W279 (2004).
Rozas, J. et al. DnaSP 6: DNA sequence polymorphism analysis of large data sets. Mol. Biol. Evol. 34, 3299–3302 (2017).
Thompson, J. D., Higgins, D. G. & Gibson, T. J. CLUSTAL W: improving the sensitivity of progressive multiple sequence alignment through sequence weighting, position-specific gap penalties and weight matrix choice. Nucleic Acids Res. 22, 4673–4680 (1994).
Thiel, T. et al. Exploiting EST databases for the development and characterization of gene-derived SSR-markers in barley (Hordeum vulgare L). Theor. Appl. Genet. 106, 411–422 (2003).
Beier, S., Thiel, T., Münch, T., Scholz, W. & Mascher, M. MISA-web: A web server for microsatellite prediction. Bioinformatics 33, 2583–2585 (2017).
Tang, Y., Wang, R., La, Q. & Zhang, W. Characterization of the complete chloroplast genome of Hippophae salicifolia D. Don (Elaeagnaceae). Mitochondrial DNA B. 6, 1818–1820 (2021).
Wang, L., Wang, J., He, C., Zhang, J. & Zeng, Y. Characterization and comparison of chloroplast genomes from two sympatric Hippophae species (Elaeagnaceae). J. Res. 32, 307–318 (2021).
Suzuki, H. & Morton, B. R. Codon adaptation of plastid genes. PLoS ONE. 11, e0154306 (2016).
Li, C. et al. Codon usage bias and genetic diversity in chloroplast genomes of Elaeagnus species (Myrtiflorae: Elaeagnaceae). Physiol. Mol. Biol. Plants. 29, 239–251 (2023).
Shi, W. et al. Uncovering the first complete chloroplast genomics, comparative analysis, and phylogenetic relationships of the medicinal plants Rhamnus cathartica and Frangula alnus (Rhamnaceae). Physiol. Mol. Biol. Plants. 29, 855–869 (2023).
Sun, K. et al. Molecular phylogenetics of Hippophae L. (Elaeagnaceae) based on the internal transcribed spacer (ITS) sequences of nrDNA. Plant. Syst. Evol. 235, 121–134 (2002).
Jia, D. R. & Bartish, I. V. Climatic changes and orogeneses in the Late Miocene of Eurasia: The main triggers of an expansion at a continental scale? Front. Plant. Sci. 9, 1400 (2018).
Thureborn, O., Wikström, N., Razafimandimbison, S. G. & Rydin, C. Plastid phylogenomics and cytonuclear discordance in Rubioideae, Rubiaceae. PLoS One. 19, e0302365 (2024).
Soltis, D. E. & Kuzoff, R. K. Discordance between nuclear and chloroplast phylogenies in the Heuchera group (Saxifragaceae). Evolution 49, 727–742 (1995).
Lee-Yaw, J. A., Grassa, C. J., Joly, S. & Rieseberg, L. H. An evaluation of alternative explanations for widespread cytonuclear discordance in annual sunflowers (Helianthus). New. Phytol. 221, 515–526 (2019).
Eaton, D. A. & Ree, R. H. Inferring phylogeny and introgression using RADseq data: An example from flowering plants (Pedicularis: Orobanchaceae). Syst. Biol. 62, 689–706 (2013).
Villaverde, T. et al. Bridging the micro-and macroevolutionary levels in phylogenomics: Hyb‐Seq solves relationships from populations to species and above. New. Phytol. 220, 636–650 (2018).
Powell, W. et al. Hypervariable microsatellites provide a general source of polymorphic DNA markers for the chloroplast genome. Curr. Biol. 5, 1023–1029 (1995).
Ishii, T., Mori, N. & Ogihara, Y. Evaluation of allelic diversity at chloroplast microsatellite loci among common wheat and its ancestral species. Theor. Appl. Genet. 103, 896–904 (2001).
Katayama, H., Adachi, S., Yamamoto, T. & Uematsu, C. A wide range of genetic diversity in pear (Pyrus ussuriensis var. aromatica) genetic resources from Iwate, Japan revealed by SSR and chloroplast DNA markers. Genet. Resour. Crop Evol. 54, 1573–1585 (2007).
Wolfe, K. H., Li, W. H. & Sharp, P. M. Rates of nucleotide substitution vary greatly among plant mitochondrial, chloroplast, and nuclear DNAs. Proc. Natl. Acad. Sci. U S A. 84, 9054–9058 (1987).
Maréchal, A. & Brisson, N. Recombination and the maintenance of plant organelle genome stability. New. Phytol. 186, 299–317 (2010).
Zhu, A., Guo, W., Gupta, S., Fan, W. & Mower, J. P. Evolutionary dynamics of the plastid inverted repeat: The effects of expansion, contraction, and loss on substitution rates. New. Phytol. 209, 1747–1756 (2016).
Hiratsuka, J. et al. The complete sequence of the rice (Oryza sativa) chloroplast genome: Intermolecular recombination between distinct tRNA(G)-genes accounts for a major plastid DNA inversion during the evolution of the cereals. Mol. Gen. Genet. 217, 185–194 (1989).
Goulding, S. E., Wolfe, K. H., Olmstead, R. G. & Morden, C. W. Ebb and flow of the chloroplast inverted repeat. Mol. Gen. Genet. 252, 195–206 (1996).
Wang, R. J. et al. Dynamics and evolution of the inverted repeat-large single-copy junctions in the chloroplast genomes of monocots. BMC Evol. Biol. 8, 36 (2008).
Shi, H. et al. Complete chloroplast genomes of two Siraitia Merrill species: Comparative analysis, positive selection and novel molecular marker development. PLoS ONE. 14, e0226865 (2019).
Tan, W. et al. The complete chloroplast genome of Gleditsia sinensis and Gleditsia japonica: Genome organization, comparative analysis, and development of taxon-specific DNA mini-barcodes. Sci. Rep. 10, 16309 (2020).
Yue, M. et al. Novel molecular markers for Taxodium breeding from the chloroplast genomes of four artificial Taxodium hybrids. Front. Genet. 14, 1193023 (2023).
Feng, Z., Zheng, Y., Jiang, Y., Pei, J. & Huang, L. Phylogenetic relationships, selective pressure and molecular markers development of six species in subfamily Polygonoideae based on complete chloroplast genomes. Sci. Rep. 14, 9783 (2024).
Acknowledgements
We extend our heartfelt gratitude to Yoshitaka Kawai and Katsuhiko Kondo (Tokyo University of Agriculture) for their invaluable guidance, support, and encouragement throughout the study, and Prof. Kawai for kindly providing the leaves of H. rhamnoides subsp. mongolica cv. Prevoskhodnaya. We also express our sincere gratitude to Mai Kimoto, Haruka Kukiya, Yuta Takeda, and Tsukasa Okada (Hokkaido System Science Co. Ltd.) for performing the complete sequencing and providing expert technical assistance with the NGS analysis. Finally, we thank all members of the Laboratory of Plant Genetics and Breeding for their valuable support and maintaining a stimulating research environment.
Funding
This research received no specific grant from any funding agency in the public, commercial, or not-for-profit sectors.
Author information
Authors and Affiliations
Contributions
Nobuaki Asakura: conceptualization, methodology, formal analysis, writing – original draft, writing – review & editing, supervision, and project administration; Naoki Arai: methodology, writing – original draft, and writing – review & editing; Shinji Ueno, Masato Noda, and Yusei Takahashi: methodology, investigation, and formal analysis. All authors reviewed and approved the manuscript.
Corresponding author
Ethics declarations
Competing interests
The authors declare no competing interests.
Additional information
Publisher’s note
Springer Nature remains neutral with regard to jurisdictional claims in published maps and institutional affiliations.
Supplementary Information
Below is the link to the electronic supplementary material.
Rights and permissions
Open Access This article is licensed under a Creative Commons Attribution 4.0 International License, which permits use, sharing, adaptation, distribution and reproduction in any medium or format, as long as you give appropriate credit to the original author(s) and the source, provide a link to the Creative Commons licence, and indicate if changes were made. The images or other third party material in this article are included in the article’s Creative Commons licence, unless indicated otherwise in a credit line to the material. If material is not included in the article’s Creative Commons licence and your intended use is not permitted by statutory regulation or exceeds the permitted use, you will need to obtain permission directly from the copyright holder. To view a copy of this licence, visit http://creativecommons.org/licenses/by/4.0/.
About this article
Cite this article
Asakura, N., Noda, M., Takahashi, Y. et al. Comparative plastid genomics of Hippophae reveals phylogenetic relationships and provides candidate DNA markers for taxonomic identification. Sci Rep 16, 7943 (2026). https://doi.org/10.1038/s41598-026-40776-0
Received:
Accepted:
Published:
Version of record:
DOI: https://doi.org/10.1038/s41598-026-40776-0






