Abstract
The objective of this study was to promote the utilization of non-marketable greenhouse-grown tomatoes, targeting smallholder farmers affected by market price volatility. In the medium term, the goal is for smallholder farmers to locally process tomato-based foods, creating the necessary synergies to influence participatory governance. This approach was applied to the case study of small-scale greenhouse tomato farmers in the northeastern region of the State of Mexico, Mexico. The research used a mixed-methods framework with data collection techniques and systems engineering tools in the context of a greenhouse tomato value chain map in the region of interest. The research consisted of four phases: assessment, identification of factors affecting the post-harvest of greenhouse-grown tomatoes by smallholders and mapping of their value chain, design and development of the intervention (spicy sauce based on dehydrated tomatoes), and knowledge transfer to smallholder farmers for the production of tomato sauce with non-marketable fruits. The results of the assessment showed that agricultural work depends on family organization and crop diversification; almost all smallholder farmers lose tomatoes after harvest; 73% expressed interest in learning how to process them; and most lack training in food processing. Dehydrated salsa varieties were designed, combining tomato types (fresh, roasted, and boiled), grinding methods (molcajete and mill), and spiciness (high, medium, and low). A manual on their preparation process was written and given to the small farmers. Finally, a training workshop was held, focusing on strengthening skills for growing tomatoes in greenhouses and the process of making hot salsa from dehydrated tomatoes. The study results demonstrated that the practical application of an intervention improves food production.
Similar content being viewed by others
Introduction
Globalization has changed economies, and agriculture is facing new challenges. Not only does it compete for exports (Borbón-Morales, 2022), but it also competes on the domestic market, and in some cases, in the absence of normative regulation of market prices, the price is determined by bargaining power (Mutamba, 2024).
The extant literature identifies the principal constraints faced by the rural poor. These are framed by De Brauw and Bulte (2021) as structures, and they identify them in three areas: high price volatility, instability and lack of stability, and lack of access to education.
Derbe et al. (2024) identified the predominant challenges confronting small tomato producers in market-oriented production, namely the absence of equitable sales prices, inadequate market intelligence, the absence of robust connections with other actors in the value chain, and perishability. Consequently, Stathers et al. (2020) emphasized the necessity to comprehend the underlying causes of these losses to facilitate the implementation of effective measurement and evaluation strategies aimed at mitigating post-harvest losses. The identification of the timing of supply chain interventions necessitates the quantification of the extent of post-harvest losses (Chauhan et al., 2021).
Research has demonstrated that the socio-economic background and farming practices of smallholder stallholders are significant factors in their capacity to adopt loss-reducing technologies and practices (Maulu et al., 2021). These factors include access to resources, level of education, and household income (Myeni and Moeletsi, 2020; Suazo-López et al., 2025).
However, a holistic relationship between agro-industrial investments and post-harvest losses among smallholder vegetable stallholders has been demonstrated, and they recommend investing in strengthening extension services and training, among other things (Qange et al., 2024). The minimization of post-harvest losses along the supply chain has been demonstrated to result in increased marketable yields for stallholders, due to the increased quantity of food available for sale. This, in turn, has been shown to enhance incomes, livelihoods, financial stability, and the capacity to invest in greenhouses and community development (Cammarano et al., 2020; Ruwanza et al., 2022).
Furthermore, by reducing losses and increasing productivity, necessary interventions with smallholder stallholders contribute to poverty alleviation and socio-economic development, which in turn inclusive growth and prosperity within rural communities (Assan, 2023). In general, and in terms of social impact, the fact that smallholder stallholders are involved in the value chain as agricultural managers, not only through government regulation but also through necessary support interventions, is conducive to empowerment, inclusion, and economic value (Leão et al., 2023).
This is further compounded by the difficulties posed by unforeseen events, such as the recent emergence of the Coronavirus pandemic. Msomi and Zenda (2024) highlight that the outbreak of the pandemic had a detrimental effect on traders, and consequently on the incomes of smallholder stallholders, who are the primary customers of smallholder stallholders. The challenges faced by smallholder stallholders include a lack of producer planning, inadequate farm management skills, and the absence of extension services. This assertion is further substantiated by Zambrano et al. (2024), who have corroborated the impact of the pandemic on sales, quantifying a loss exceeding 50% for both smallholders and traders/intermediaries.
In this context, Ruben (2024a) identifies three tools to anchor transformation in the value chain, based on an inclusive and sustainable discourse: benefit-sharing agreements between primary producers and traders/retailers, supporting shorter and circular value chains, reducing exchange costs, strengthening mutual trust and controlling losses and waste, and increasing local processing of products. This fosters additional off-farm employment opportunities and strengthens income diversification. This transformation is characterized by a combination of technical (technology exchange), socio-economic (shared responsibility), and behavioral (mutual trust) changes (Jagers et al., 2020).
Moreover, evidence suggests that establishing connections between stallholders and external markets beyond the village can enhance outcomes and success. Consequently, while adopting a market-based approach is recommended (Ndlovu, 2021), it is imperative that interventions focus on modifying the behavior of smallholders (Ruben, 2024a).
The medium-term (4-year) enhancement of confidence in smallholders through collaborative endeavors with academic institutions and local government in Indonesia has yielded encouraging outcomes (Abdurrahman et al., 2023). The adoption of horticultural innovations by smallholder stallholders has been observed to result in a concomitant increase in production and income (Abdurrahman et al., 2023). In Latin America, Argentina and Paraguay have adopted innovative marketing strategies to expedite the sale of locally cultivated fruits and vegetables, thereby supporting small-scale producers and prioritizing family farming for food production (Abdurrahman et al., 2023). This strategy has been shown to generate economic income and employment opportunities for rural families, whilst simultaneously improving their living conditions and ensuring food security and sovereignty (Viteri et al., 2020; Imas, 2020).
Context for growing tomatoes in Mexico
According to Ramírez-Juárez (2022), family farms account for 81.3% of Mexico’s Rural Economic Units, with subsistence farming representing 22.4%. It is a matter of concern that a significant proportion of farmers experience some form of poverty (73%) and marginalization (47.9%).
The COVID-19 pandemic had a noticeable impact on the production of tomatoes in Mexico, decreasing by 4.9% (measured in millions of Mexican pesos) between 2021 and 2022. Moreover, the projected increase in production volume was only 0.3% for 2023. For that same year, predictions anticipate a decrease in tomato production in most regions (excluding Sinaloa), i.e., −2.2% in San Luis Potosí, −13.1% in Michoacán, −29.4% in Jalisco, and −1.3%in other regions (Ministry of Agriculture and Rural Development Agri-food Expectations, 2023). The State of Mexico registered a preliminary variation of 0% at the end of 2022, but the impact on a global scale was substantial.
Based on data from the Agriculture and Fisheries Information Service (Ministry of Agriculture and Rural Development, 2021), food production in the State of Mexico mainly consists of tomatoes, grown in 10 out of the 11 regions, covering 51.2% of the municipalities in the state. The Northeastern region specifically cultivates 3% of the total planting area for tomato production and generates 9% of the total state’s income (thousands of Mexican pesos) from this activity.
No records of tomato-based food production in the studied region were available. However, according to Montaño et al. (2021), Mexico is a strong competitor in the fresh red tomatoes market directed to the USA due to its advantageous location, available land, and labor force, among other factors. Therefore, the authors advise that Mexican tomato growers enter the market for processed tomato products.
Diversifying the tomato market in Mexico can avoid the seasonal impact on the market (Red Tomato Agri-Food Panorama, 2019). Nevertheless, the World Processed Tomato Council (WPTC) reports that Mexico needs more global representation in tomato-processed products. The WPTC has also observed a rise in processed tomato quantities outside of countries specializing in tomato processing, alongside increased product consumption in recent years (WPTC, 2021).
Post-harvest tomato opportunity
Tomato production and consumption have increased on a global scale. Mexico and the Netherlands are the leading exporters in terms of volume, while China and the United States of America (USA) are the largest producers and consumers; the USA is also the primary importer. In 2021, tomatoes were the third most important agricultural product according to the total value of Mexican exports (OEC, 2023). In the domestic market, tomato prices differ depending on the planting technology (open field or greenhouse). Furthermore, it is imperative to acknowledge the influence of additional factors on the availability and behavior of prices. These include seasonality of production, the flow of exports, and negative impacts on crops due to meteorological or health conditions (Red Tomato Agri-Food Panorama 2019, 2019).
The post-harvest handling and industrialization of tomatoes has been demonstrated to engender diversification within the national market (Ministry of Agriculture, Livestock, Rural Development, 2017). For instance, tomato dehydration has been shown to reduce packaging costs, enhance shelf life (Ramírez, 2015), and minimize post-harvest losses (Abdulhakeem et al., 2021).
There are several research proposals that seek to provide smallholders with assistance in relation to post-harvest tomato loss and residues (Acosta et al., 2020). However, it is considered important that such interventions are relevant to the contexts in which smallholders operate. Tomato-based spicy sauce is an integral component of the gastronomy of Mexican culture (Rivas-García, 1991). The composition of the spicy sauce is such that it contains tomato, serrano chili, white onion, coriander, garlic, and salt to taste. Recent research has shown that tomato, in combination with its ingredients, is associated with anti-inflammatory and anticarcinogenic effects (Cárdenas-Castro et al., 2019).
The present study is driven by a series of compelling reasons, which include but are not limited to the following: the necessity to intervene in a pivotal segment of the greenhouse tomato value chain, specifically the management of tomato waste post-harvest; and the opportunity to contribute to the empowerment and participation of small farmers in the enhancement of greenhouse tomatoes. The present study is distinctive in its focus on small-scale farmers, a demographic that has been largely overlooked by extant research, which has concentrated on large-scale farms and interventions dedicated to the export of tomatoes (Borbón-Morales, 2022; Dexter et al., 2023). The present intervention will address this research gap by providing education and training to small street vendors in the municipalities of the northeast of the State of Mexico. To this end, the project proposes the involvement of small farmers in the production of a dehydrated tomato-based hot sauce, with the objective of influencing behavior change in the greenhouse tomato value chain in the medium and long term.
Methods
Target population: smallholder farmers
It is essential to highlight three key characteristics of why interventions for smallholder farmers are needed. Primarily, it is evident that most of the global fruit and vegetable production is attributable to smallholder farmers (Food and Agriculture Organisation of the United Nations, 2019).
The second characteristic is that smallholder farmers can be found across the globe (Malhotra et al., 2024). Irrespective of the various classifications of countries by income level, including developed, transition, developing, and less developed countries, or advanced, emerging, and middle-income economies and low-income developing countries (Raya, 2024), there are smallholder farmers who do not participate in the international or domestic market value chain.
The third characteristic is the significant difference between the value chain of small-scale greenhouse tomatoes and that of export greenhouse tomatoes (Borbón-Morales, 2022). The former has little or no relationship with packing and processing companies, and in addition, they do not belong to a trade union. The regional government organizes its agricultural regions geographically to provide them with resources (fertilizers, seeds, training).
The extant literature has demonstrated that most effectiveness studies are of a mixed-methods nature (Malhotra et al., 2024). Consequently, this study employed an action research approach from the perspective of systems thinking. A multidimensional analysis with a transdisciplinary approach was also employed (Domínguez-Hernández and Zepeda-Bautista, 2024) to integrate the most relevant aspects of the context of smallholder farmers and adapt the proposal to their environment, resources, and skills in the production and processing of tomatoes in greenhouses. Moreover, this standpoint lends support to the notion that researchers ought to dedicate themselves to a particular community, employing tools to systematize the information gathered and provide feedback to the participants (Ison, 2008). Systems engineering, as pioneered by Hall (1962), facilitated the development of an intervention design for the creation of a dehydrated tomato-based spicy sauce prototype.
The intervention’s design comprised a framework grounded in a diagnosis, encompassing a description of the study area, the location of the smallholders who participated in the data collection surveys, the actors involved in the agricultural intervention, and the institutions involved. For the meta-analysis of this agricultural intervention, the results were organized by outcome domain with some modifications from Malhotra et al. (2024). The domains of interest of the meta-analysis were adapted in this study and named as follows: general and specific knowledge of greenhouse tomato production and processing, post-harvest tomato inputs, and market and economic outcomes and empowerment. The information analyzed in the diagnostic was used to identify the factors affecting the post-harvest of greenhouse tomatoes by smallholders in the northeast of the State of Mexico. The tomato post-harvest value chain was mapped to identify the relationships, routes, and interactions of the product of interest, thus enabling the feasibility of producing a dehydrated spicy sauce based on tomatoes not sold after harvest to be defined. The subsequent training program was designed to enhance the smallholders’ understanding of greenhouse tomato production and to cultivate the competencies necessary for processing unsold tomatoes into dehydrated spicy sauce. The training program was meticulously conducted within a greenhouse tomato production unit, utilizing a comprehensive manual that delineated the process of producing tomato-based dehydrated spicy sauce. The training manual draws on scientific literature concerning the nutraceutical benefits of the product, the technology of dehydration, the standardization of the production process, and the economic implications of producing the sauce in two different contexts: semi-industrial and domestic.
Study area description, smallholders, and data collection
The study was conducted in the northeastern region of the State of Mexico, Mexico. Thirty-five small-scale tomato producers from eight municipalities participated in the study. These municipalities were distributed as follows: Nicolás Romero (29%), Naucalpan (20%), Tepotzotlán (17%), Isidro Fabela (14%), Huixquilucan (6%), Jilotzingo (6%), Teoloyucan (3%), Cuautitlán (3%), and Texcoco (3%). These municipalities are home to greenhouses for tomato production.
To obtain information to determine the characteristics of stallholders and define the baseline to be able to design, establish, and evaluate the intervention (Domínguez-Hernández and Zepeda-Bautista, 2024) to improve tomato processing (Table 1), a survey with seven sections was designed. The survey was administered by email and telephone between December 2020 and November 2021. Subsequently, a database was created and statistical analysis was performed using descriptive statistics, in accordance with the methodology developed by Hernández et al. (2007), using Microsoft Excel®.
Group of experts and stakeholder institutions
To carry out agricultural research with a transdisciplinary systemic approach, it is necessary to create a group composed of representatives from government organizations, educational and research institutions, collaborating producers, and experts in sustainable greenhouse production who work together to develop a comprehensive solution, which is established and, above all, monitored for the continuous improvement of the system in its different phases (Abdurrahman, 2023). For this study, the working group was made up of eight researchers, two students, and one professional from five institutions: (1) the Regional Delegation of Agricultural Development of Cuautitlán Izcalli; (2) the “Nicolás Romero” Rural Development Support Center (CADER), which provided a list of tomato producers; (3) the Fidel Velázquez Technological University, which contributed human resources through its student internship program; (4) the Universidad Autónoma Chapingo; and (5) the Instituto Politécnico Nacional, which provided the researchers and the facilities to conduct the research.
Value chain mapping
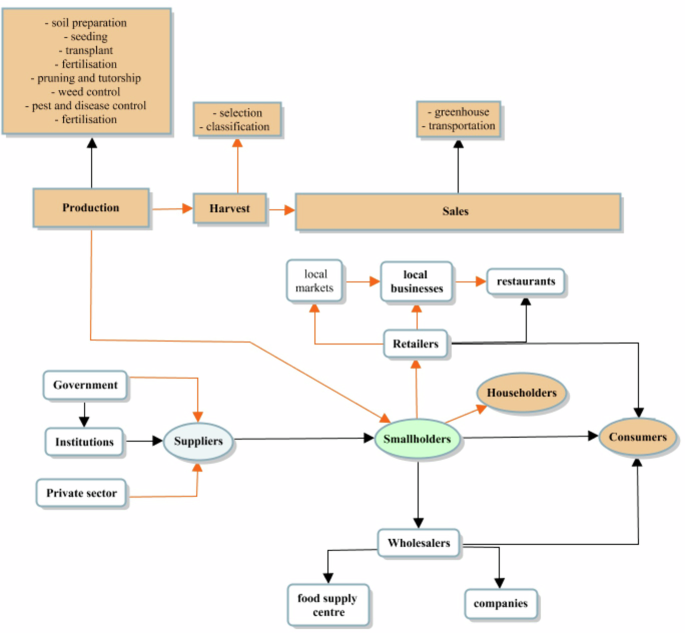
For the system analysis, a map of the greenhouse tomato value chain for small producers in the northeastern municipalities of the State of Mexico was developed. It was constructed using information provided by producers in the survey, information collected through direct observation during advisory visits to greenhouses for tomato production, and during interactions with producers at their production units. This map served as a guide to follow the path of activities that the product of interest undergoes (Stein and Barron, 2017), and it was used as a tool to identify the actors involved in cultivation, harvesting, and post-harvest. In the latter, emphasis was placed on what producers do when they obtain tomatoes they cannot sell, the use of the tomatoes, and commercial activities, as well as the training acquired during their time spent growing greenhouse tomatoes.
The market map was integrated into the value chain, which consists of three interrelated components. First, there are the value chain actors, which include farmers, traders, and consumers. Second, there is the production and marketing environment, which includes the infrastructure, policies, institutions, and processes that shape the market environment. Third, there are service providers, which include marketing or extension services that support the functioning of value chains (Fig. 1) (Reddy, 2013).
Intervention: produce hot sauce made with non-commercial greenhouse tomatoes
To identify the factors affecting greenhouse tomato production, an analysis of positive and negative critical points was conducted, as well as a detailed description of how they affect the system, considering environmental, cultural, political, economic, and human resource aspects. Subsequently, an analysis was conducted of the feasibility of modifying or transforming the current state of the agricultural production system (Domínguez-Hernández and Zepeda-Bautista, 2024) to improve the system.
Following the analysis, interventions were designed that include sustainable practices to optimize the comprehensive use of tomato fruit, such as the seed and pericarp (Cámara, 2019). As a result of this process, the formulation and production of Mexican salsa is proposed.
To design the intervention, a literature review was conducted on the ingredients, production methods, and salsa currently on the market. This research was conducted from 1993 to 2021 in the Scopus, Google Scholar, and IMPI databases. A total of 36 articles were found: tomato-based foods (4), dehydrated tomatoes (18), serrano peppers (4), white onions (3), cilantro (4), and garlic (3). The information was then synthesized and analyzed to identify relevant tomato-based food production and how to adapt the processes to the infrastructure and conditions of small-scale greenhouse tomato growers. Finally, formulations were developed with three factors, each with three levels, in a completely randomized design with three replicates (González, 2014; DomínguezHernández and Zepeda-Bautista, 2024), and the hot sauce was then produced and its nutritional properties evaluated using AOAC (2023) laboratory techniques.
Training small-scale greenhouse tomato producers on fruit processing
For the design, implementation, and evaluation of the intervention: Operation Manual for Mexican Sauce, Fiber, and Dehydrated Seed, a model agricultural manual proposed by the Food and Agriculture Organization of the United Nations (2012) was used. This manual is structured with a detailed description of the inputs, production process, and product characteristics, as well as a section of forms for recording production process monitoring and investment costs for producing the proposed products for human consumption.
Finally, a workshop was designed, planned, delivered, and evaluated with the participation of key stakeholders in the greenhouse tomato production system in northeastern Mexico (expert researchers, representatives of the agricultural sector, government organizations, and students). To this end, the strategic planning techniques described by Aranda and Salgado (2005) and a field school approach for small farmers, as described by Ortiz et al. (2013), were used.
Results
A multidimensional, systemic, and transdisciplinary analysis of the greenhouse tomato production system (Domínguez-Hernández and Zepeda-Bautista, 2024), with an emphasis on the post-harvest handling of unsellable tomato fruit, revealed the need to design and implement interventions to utilize this fruit and thereby reduce the economic losses of small-scale producers. This intervention also included training for producing dehydrated hot sauce through the writing of a process manual and a workshop. This approach was applied to the case study of small-scale greenhouse tomato farmers in the northeastern region of the State of Mexico, Mexico, described below.
Demographic characteristics
Regarding gender, 60% of the participants were men and 40% women, with an average age of 53 years. Regarding education, secondary and higher education predominated, with both levels representing 48% of the total respondents (Table 2). Tomato producers had an average of 8 years of experience in greenhouse tomato cultivation and management.
General and specific knowledge of greenhouse tomato production and processing
From 2002 to 2016, a mere 1.4% of growers sought technical advice or training for production, although this figure rose to 4.2% between 2017 and 2022. The preponderance of advice received emanated from federal, state, and municipal government sources, with the majority focusing on pest management and tomato plant growth and care (57%), organic agriculture (25%), fertilizers (20%), and food processing (8%) (Fig. 2).
Post-harvest tomato inputs
The mean area of greenhouses was found to be 500 m2, with larger structures reaching up to 1500 square meters. However, it was determined that greenhouses measuring less than 500 m2 constituted 54.3% of the total (Fig. 3). The mean tomato yield for a 1 ha surface area was found to be 16 t. However, it was observed that some individuals produced yields in excess of 19 t per hectare. The harvesting of greenhouse tomatoes typically necessitated the labor of two individuals per production unit, of whom approximately 80% were family members. It is also noteworthy that “unpaid work was typical when the workers were family members” (Fig. 4).
In contrast, the mean remuneration for paid workers was $236.1 Mexican pesos per day, representing a 36.57% increase on the minimum wage of $172.87 Mexican pesos per day for 2022 (National Minimum Wage Commission, 2023).
Market and economic outcomes
In terms of total small farmers, 11% relied on pluriactivity as their primary source of income, with 43% of this group receiving income from cultivating other crops. Furthermore, approximately 46% of greenhouse tomato growers were company employees, homemakers, or pensioners, generating additional income from trades, livestock activities, technical professions, or other jobs. The majority of greenhouse tomato owners (88.57%) engaged in the sale of fresh tomatoes, with an average yield of 13.5 t, though some reported yields of up to 18.4 t. The marketing of tomatoes primarily occurred through direct sales to local consumers (57%) or greengrocers (40%), with the remaining 30% being sold to retailers and market traders.
The present study indicates that the vast majority of tomato greenhouse owners (97%) encounter a certain degree of loss in tomato production following harvest, attributable to factors such as the diminutive size of the fruit, incidences of disease, and the timing of harvesting at maturity. Tomatoes are frequently discarded due to mechanical damage, the aforementioned diminutive fruit size, and price fluctuations during the period of the pandemic and disease (Fig. 5). The region under scrutiny has, on average, wasted 685 kg of tomatoes per cycle over a period of 6 months, which is equivalent to 5% of the average total sales (13.5 tonnes).
A mere 2% of tomato growers utilized tomato waste through animal feeding and composting. A mere 8.5% of smallholders offered unsold tomatoes at a lower price than commercial tomatoes, while 91% of them used them to feed their farm animals. One smallholder gave away almost all the unsold tomatoes, and three others disposed of them. The remaining tomatoes are also used for composting (1.5 t) and self-consumption (240 kg).
The financial value of unsold greenhouse tomatoes was found to be between $7908 and $20,770 Mexican pesos. However, the most common income loss was recorded as $900 Mexican pesos. The mean quantity of unsold tomatoes was found to be approximately 5 kg. Despite residing in remote and largely rural regions, 74% of tomato growers reported knowing someone affected by the disease caused by the novel coronavirus, SARS-CoV-2. Of those affected, 54% spent an average of $10,360.00 Mexican pesos on medication, hospitalization, and recovery expenses, 37% opted for private healthcare, and 26% for public health services.
Factors affecting the post-harvest of greenhouse-grown tomato fruit
The study identifies several critical points, both positive and negative, that affect greenhouse tomato production, indicating potential areas for improvement (Table 3). The positive critical points are as follows:
-
1.
A survey of tomato greenhouse owners revealed that 43% of respondents expressed interest in training opportunities related to tomato processing. It should be noted that the majority of these people (80%) were family members who constituted the workforce.
-
2.
A survey of tomato growers revealed that 43% of them had prior experience in cultivating other vegetables or fruits.
Conversely, the following aspects were identified as critical areas for improvement:
-
1.
The majority of the growers, precisely 82.8%, had accumulated less than 4 years of experience in the field of agriculture.
-
2.
Post-harvest tomato loss was experienced by 97% of tomato growers, and 91% of these obtained no income from unsold tomatoes.
-
3.
The average unsold tomato weight was 99 kg per cycle.
-
4.
Only 11% of greenhouse tomato growers had experience in tomato processing, and just 8% had received previous training in food processing.
-
5.
The economic loss per cycle and producer varied from $900.00 to $20,700.00 Mexican pesos. Furthermore, many growers failed to utilize infrastructure and products to generate new sources of employment.
-
6.
Lastly, the impact of the pandemic was significant, with 77% of tomato growers directly or indirectly affected. Furthermore, 46% of those surveyed reported spending an average of $10,360.00 Mexican pesos on private medical care per person (63%).
Contextual analysis of proposed local tomato processing
The experts’ analysis, together with the producers, resulted in an assessment of the feasibility of utilizing unsold tomato waste. Several tomato-based products were then presented and selected using a structured evaluation scale of 0–5 (Table 4). As a result, there was consensus that the most sustainable option was the production of a dehydrated hot sauce, rather than a puree, due to the higher scores obtained in the relevant categories (sustainability, transportation, and storage) of 22 and 11, respectively.
However, small-scale tomato producers selected between one and nine tomato-based product options. While they primarily chose tomato puree, followed by dehydrated sauce, the results showed that only 11% had prior experience in food processing. The investment costs and the complexity of the production process for both products were also evaluated. Therefore, dry sauce, tomato seeds, and fiber were preferred to ensure sustainable production (Cámara, 2019). By-products would allow processes to be adapted to meet production needs and maximize resources.
Mexican red sauce is a staple of Mexican cuisine (Cárdenas-Castro et al., 2019; Perales-Vázquez et al., 2020). Besides its popularity, it also contains phytochemical compounds—such as phenolics and carotenoids, including lycopene (Li et al., 2021)—as a result of the combination of ingredients used to make the sauce (Cárdenas-Castro et al., 2019) which may have beneficial effects on health.
Intervention: dehydrated hot sauce production process
Based on the methods described by Cárdenas-Castro et al. (2019) and Costa et al. (2021), a sauce was prepared with three types of dehydrated tomatoes (Hernández-Rodríguez, 2011): fresh (FJ), roasted (RJ), and cooked (BJ), plus serrano pepper (Sc) (Román-Arce et al., 2020), onion (O) (Seifu et al., 2018), cilantro (C) (Łyczko et al., 2021), garlic (G) (Oluwasola et al., 2021), and salt (S). These ingredients were dehydrated before being incorporated into the sauce formulation. Two types of grinding/mixing were used: (1) with a mortar (MC) and (2) with a mill (ML). Finally, three spiciness levels were defined: High (H), Medium (M), and Low (L). The salsa-making process consisted of the following combinations:
-
1.
Fresh Tomato Salsa 1 = Molcajete-ground with high, medium, or low spiciness.
-
2.
Fresh Tomato Salsa 2 = Molcajete-ground with high, medium, or low spiciness.
-
3.
Roasted Tomato Salsa 1 = Molcajete-ground with high, medium, or low spiciness.
-
4.
Roasted Tomato Salsa 2 = Molcajete-ground with high, medium, or low spiciness.
-
5.
Boiled Tomato Salsa 1 = Molcajete-ground with high, medium, or low spiciness.
-
6.
Boiled Tomato Salsa 2 = Molcajete-ground with high, medium, or low spiciness.
Once the formulations were defined, the sauces were made under laboratory conditions to standardize the process. A detailed manual was then written in a language tailored to producers. It was also proposed that the use of dehydrated tomato seeds and peels be used as by-products of the sauce-making process (Ponce et al., 2021), and work is underway on developing the manuals.
Training for farmers on tomato and dehydrated hot sauce production systems
As a result of a literature review, consultations with producers and experts, and information on the processing of dehydrated hot sauce and its manual, the workshop was held. Although all respondents (35) were invited, 50% attended the training, of whom 73% were women.
For the development of the workshop, two complementary training sessions were organized with small farmers. The first focused on the greenhouse tomato production system, where topics ranging from seedling, greenhouse management, to harvesting and post-harvest handling were reviewed. The second focused on the production process of tomato-based dehydrated hot sauce. These sessions were held in the tomato production greenhouse of a cooperating producer.
During the training, small producers were able to observe and actively participate in both production processes, following the field school approach (Table 5). They also participated in a tasting of the dehydrated tomato-based hot sauce. This allowed them to familiarize themselves with the processes and simultaneously served as a panel of potential consumers, helping them become familiar with the flavor and combination of dehydrated ingredients.
The farmers were willing to share their experiences with their farming operations. They were also interested in exploring alternatives for the use of tomatoes, adapting the proposals to their current operating conditions, and making adjustments for the production of tomato-based foods. A process manual for the production of dehydrated hot sauce was developed to share with smallholder farmers. The manual was printed, and a copy was given to each participating smallholder. The information contained in the manual is based on published research results from the scientific community on sauce formulation, the dehydration technology of its ingredients, the nutraceutical properties of the sauce and tomatoes, the potential economic benefits of using tomatoes, and the economic implications of producing dehydrated tomato-based hot sauce.
The manual is divided into six sections, which are described below (Reséndiz-Castro et al., 2024):
-
1.
Mexican sauce concept, dehydrated fiber, and seeds. Description of the formulation of the dried tomato hot sauce, its benefits, and its social and economic value (Rivas-García,1991; Tatum, 2014; Gálvez and Salinas, 2015; Cárdenas-Castro et al., 2019; Perales-Vázquez et al., 2020).
-
2.
Who benefits from it?. Report on the nutraceutical importance of tomatoes and the possible economic benefits of their processing and marketing (Torres et al., 2022).
-
3.
What is required for its production? List of materials needed to make dehydrated tomato-based spicy sauce (Seifu et al., 2018; Román-Arce et al., 2020; Łyczko et al., 2021; Oluwasola et al., 2021; Costa et al., 2021; Ponce et al., 2021).
-
4.
How to process it? Display the process flow diagram and its description, including whole tomato, fiber, and seeds processing (Reséndiz-Castro et al., 2024).
-
5.
Annexes. Registry templates to control temperature, weight, and dehydration times and record inputs and production costs (Food and Agriculture Organisation of the United Nations, 2012).
-
6.
References. Documentation sources for the operations manual.
Economic implications for small farmers of producing dried tomato-based spicy sauce
In addition to strengthening smallholder farmers’ practical knowledge of the greenhouse tomato production system and proposing its application, the training manual shows the economic implications of producing dehydrated tomato sauces. As shown in Table 6, the main financial costs associated with the investment components per 100 kg of tomato are presented, derived from documented data on the dehydrated tomato sauce production process.
Two investment alternatives were proposed: the first used semi-industrial technology, derived from the average waste reported by producers (685 kg per production cycle). The second considered household expenses, as it was more affordable. Furthermore, it could facilitate a gradual, transitional approach for smallholder farmers toward semi-industrial processes. The aforementioned factors were considered with the goal of enabling smallholder farmers to initiate their own dehydration processes, taking into account their production circumstances.
The preliminary investment necessary for the semi-industrial level has been demonstrated to be 84% less than that required for the domestic level. This finding indicates that the proposed initiative may be feasible for small-scale farmers. A significant advantage of the domestic level of operation is the intuitive nature of the machinery, which is commensurate with the level of training that small farmers receive in food processing.
Discussion
This study underscores the significance of collaboration between researchers, regional government organizations, and local universities in the context of the greenhouse tomato production system. According to Vargas-Canales et al. (2022), the role of these agents is pivotal in collaborating with small farmers as potential generators of innovation. Gabriel-Ortega et al. (2020) posit that this partnership has the potential to enhance technical and scientific capacities through the dissemination of knowledge among the actors involved in the tomato production system. Similar outcomes related to initial interactions between research centers and actors in the education system were reported by García-Sánchez et al. (2018) in states such as Puebla, Tlaxcala, and Hidalgo. Abdurrahman et al. (2023) have reported satisfactory results from this type of intervention in the medium term (4 years) through collaborative action research.
When examining the agricultural sector in the northeastern region of the state of Mexico, the data showed that the average age of smallholder farmers was high (53 years), 11 years older than the average age reported by Mundo et al. (2020). Age was identified as an important antecedent to the adoption of viable decision-making behaviors to take action to improve post-harvest losses, as indicated by Myeni and Moeletsi (2020). In general, the majority of smallholder farmers in the study area are men, unlike what was reported by Ndlovu et al. (2021), where the majority are women.
The tomato yield in the evaluated region is much lower (16.0 kg m−2) than the average reported by Ramírez et al. (2022) in the state of Morelos (19.0 kg m−2) and even lower than the regional average (Ministry of Agriculture and Rural Development, 2023). In addition, the average production decreased compared to what was reported by Morales et al. (2017). The low yield could be attributed to the advanced age and low educational level of tomato growers in the area, which affects the adoption of technologies (Vargas et al., 2015; Suazo-López et al., 2025).
As demonstrated in the study by Mundo et al. (2020), the probability of obtaining a higher tomato yield is increased by 11% and 49.9% respectively, by a high school or bachelor’s degree. The lack of training during the COVID-19 pandemic has been demonstrated to exacerbate the problem (Mundo et al., 2020). Since 2014, Mexico has lacked a formal system to coordinate research, education, and agricultural extension activities (Santos et al., 2019). In the aftermath of the pandemic, Mendoza-Sánchez et al. (2022) have corroborated the consequences of food access and economic disruption, which may result in increased dependence on developed economies and, concomitantly, increased poverty in Central America and Mexico.
The majority of individuals in this region were dependent on private health services. None of the greenhouse owners provided social security benefits to their workers, which is consistent with the findings of Hernández (2014). Hernández (2014) reported that larger productive units were more likely to offer benefits such as healthcare, food, and lodging. This is due to the difficulties that smaller businesses face when attempting to enroll their workers in the Mexican Institute of Social Security (for its abbreviation in Spanish, IMSS) regime.
This study emphasizes the pivotal role of women (73%) in optimizing agricultural practices and the processing of tomato-based food products. The efficacy of the emergent discourse on inclusive value chain transformation is posited as a facilitator of structural innovations, paving the way for enhanced small market integration (Ruben, 2024a). A pivotal element in this paradigm is the empowerment and training of smallholder farmers in the local processing of food (Ruben, 2024b). This viewpoint is corroborated by the findings of Ebata and Huerttel (2017), who demonstrated that the combination of marketing training with enhanced production technologies was effective in stabilizing rural household incomes. This approach has the potential to generate the requisite synergies and empower women to influence collective action, thereby fostering inclusive governance (Ruben, 2024b). In fact, Cuellar-Gomez (2008) demonstrates the impact on the lives, households, and communities of women who collectively participate in the value chain.
The participation of women in agricultural training signifies an emerging trend in their contribution to the rural economy (World Bank, 2017). Consequently, women have the potential to assume a pivotal role in the domain of tomato processing and innovation within its value chain. Nevertheless, they encounter a substantial workload in the management of productive and domestic responsibilities (Witinok-Huber et al., 2021).
The encouragement of family agricultural production has been demonstrated to ensure an adequate food supply for the population and to facilitate the expansion of product diversification. For instance, tomato growers could supply processed products to local or regional manufacturers in the area, thereby fostering a more sustainable local food economy and allowing growers to develop their food systems (Vilar-Compte et al., 2021). Finally, this approach can help provide access to nutrient-rich food, which is crucial for human health, particularly in light of the food industrialization crisis linked to non-communicable diseases (Feenstra, 1997; Feenstra et al., 2019; Bonet and Belbey, 2023).
The provision of a production unit manual to each smallholder in training has been demonstrated to support the acquisition of tomato processing skills, thereby fostering confidence in processes and accountability among the smallholders. This farm-field school approach has been shown to facilitate the establishment of a functional link between research-based knowledge and existing practices, thereby bridging the gap between science and practice (Adamsone-Fiskovica and Grivins, 2022).
Ortiz et al. (2013) reported the effectiveness of the farm-field school approach in transferring knowledge to those engaged in agriculture. These innovative processes that promote interaction and exchange of experiences and interests could contribute to food security and economic upturn for family smallholders (Bustos-Velandia et al., 2022). Furthermore, the diversification of agricultural activities within farming families has been demonstrated to engender economic benefits derived from the pluriactivity of their activities (Jarquín et al., 2017).
According to Ruben (2024a), the integration of best agricultural practices, the acquisition of skills to manage production activities can, with the necessary trust, lead to collective action in the medium term and eventually to inclusive governance. Thus,
Gascón et al. (2023) show how, in some way, the waste of agricultural resources can be related to planning that is not appropriate to the specific context of smallholders.
In relation to the economic ramifications confronting small-scale farmers in the context of tomato processing, these are associated with the protracted anticipation of government resources and the limited dissemination of economic credits within the agricultural sector. A parallel scenario is observed among small farmers in disparate regions (Pérez, 2023; Guamán-Rivera, 2022).
In general, small farmers are obliged to devise their own financing mechanisms for their crops and the upkeep of their greenhouses. Government support is typically administered at times that do not always align with the requirements of the crops. Consequently, some small producers opt to diversify their crops, as the subsidies are targeted at specific crops rather than those with which they have experience. Moreover, the subsidies do not always meet the greenhouse size requirement (minimum 1 ha). Consequently, the average greenhouse size among small farmers participating is typically less than 500 m2 (Ministry of Agriculture and Rural Development Agri-food Expectations, 2025; Government of Mexico, 2025).
Conclusions
This research significantly contributes to sustainable agricultural development and food security by proposing a viable alternative for small-scale farmers: hot sauce made from dehydrated tomatoes. The study is thorough, demonstrating rigorous analysis that identifies key issues in the post-harvest management of greenhouse-grown tomatoes. These issues include substantial economic losses caused by unmarketed tomatoes, the limited technical training of farmers, and the absence of sustainable alternatives for utilizing these products.
The following specific contributions stand out in this innovative agricultural initiative:
Firstly, a pioneering agricultural intervention model rooted in systems engineering was developed. This model seamlessly integrates mixed methods and multidimensional approaches, thoughtfully adapted to suit small-scale farmers’ unique socio-economic and cultural landscape in the northeastern region of the State of Mexico.
Secondly, a dehydrated Mexican sauce that utilizes non-marketable tomatoes as its primary ingredient has been created. This innovative use of produce mitigates economic losses typically associated with unsold goods and enhances the nutritional value and commercial appeal of what would otherwise be wasted.
Moreover, the initiative provided practical training in tomato cultivation and food processing, equipping farmers with essential technical knowledge. This hands-on education fosters self-sufficiency and economically empowers individuals, focusing on uplifting women, who play a crucial role in these agricultural activities.
The study also uncovers significant areas for future interventions. This includes the potential to scale up production to semi-industrial levels, which could create further economic opportunities. Additionally, it highlights the importance of strengthening connections with external markets and developing accessible, timely financial mechanisms tailored specifically for small-scale producers.
The findings highlight the need for scalable semi-industrial production models, stronger market connections, and accessible financial mechanisms to support smallholders. The study also emphasizes the transformative potential of context-specific agricultural education in promoting sustainable rural development. This research provides a replicable framework for similar farming contexts globally by addressing post-harvest inefficiencies and empowering farmers through localized solutions.
These contributions elevate discussions on inclusive value chains, circular economies, and gender-inclusive practices, offering actionable insights for policymakers, researchers, and development practitioners who aim to improve food security and rural livelihoods. Future interventions should focus on scaling the proposed model while tackling structural barriers such as access to credit and market integration.
In conclusion, this research establishes a robust theoretical and methodological foundation that can be replicated in similar contexts. It offers a comprehensive framework for implementing sustainable agricultural practices, paving the way for alternative income sources while fostering inclusive and equitable community development.
Outlook and implications
The study highlights several critical areas for future action and policy development to support smallholder farmers in the greenhouse tomato value chain. Below are the key outlooks and implications derived from the results:
Strengthening Market Access and Bargaining Power, the study underscores the need for alternative marketing strategies to enhance smallholder farmers’ bargaining power in local and international markets. As emphasized by Lyon, Mutersbaugh, and Worthen (2019), ethical business practices should be integrated to promote economic and social inclusion.
Practical steps, such as building trust and cooperation among small producers and market actors (Ruben, 2024a, 2024b), can foster a circular economy by utilizing unsold agricultural products, thereby reducing waste and increasing income opportunities.
The research, Context-Specific Agricultural Education and Training, demonstrates the transformative potential of tailored agricultural education, as noted by Manchón and Macleod (2010) and Gallardo-Fernández and Saunders (2018). Effective training programs, like the farm-field school approach used in this study, can empower farmers with tomato cultivation and food processing skills. Pineda, Piñeiro, and Ramírez (2019) reinforce that such education can drive sustainable community development by addressing local challenges and leveraging existing resources.
Gender-Inclusive Value Chain Development: Women’s participation (73%) in training sessions highlights their pivotal role in agricultural innovation and value chain transformation. Future interventions should prioritize gender-inclusive strategies to amplify their contributions and address workload disparities. Empowering women through collective action and inclusive governance, as Ruben (2024b) suggests, can enhance household incomes and community resilience.
Scaling Up and Financial Support, the study identifies opportunities to scale the dehydrated tomato sauce model to semi-industrial levels, but financial barriers remain. Accessible credit mechanisms and timely government support are critical to enabling smallholders to adopt such innovations.
Partnerships with academic institutions, local governments, and the private sector can further facilitate knowledge transfer and resource mobilization.
Policy and Systemic Interventions, policymakers should prioritize systemic solutions, such as improving post-harvest infrastructure, expanding extension services, and integrating smallholders into formal value chains.
Addressing structural issues like age disparities, low education levels, and limited technical training among farmers is essential for long-term sustainability (Suazo-López et al., 2025). The study provides an actionable framework for replicating its model in similar contexts, emphasizing the interplay of education, gender equity, market access, and policy support. By addressing these areas, stakeholders can foster sustainable agricultural practices, reduce poverty, and enhance food security for smallholder communities.
Data availability
The datasets generated and/or analyzed during the current study are available from the corresponding author upon reasonable request.
References
Abdulhakeem NH, Muhammad ID, Dagwa IM (2021) Systematic layout planning approach in process layout design for processing dehydrated tomatoes. Azojete 17:71–82
Abdurrahman M, Sahidu A, Hayati, Bachri J, Siti N, Anwar (2023) Adoption of horticultural innovations by smallholder farmers in North Lombok - Indonesia. Int J Des Nat Ecodynamics 18(3):573–581. https://doi.org/10.18280/ijdne.180309
Acosta MML, Mendoza HJ, Ángeles HL, Orozco JJC (2020) Strategy for greater use of tomatoes in the State of Morelos. ANFEI Digit 12:1–10
Adamsone-Fiskovica A, Mikelis G (2022) Knowledge production and communication in on-farm demonstrations: putting smallholders participatory research and extension into practice. J Agric Educ Ext 28(4):479–502. https://doi.org/10.1080/1389224X.2021.1953551
Aranda JS, Salgado ME (2005) Curriculum design and strategic planning. Educ Innov 5(26):25–35
Assan N (2023) Socio-cultural, economic, and environmental implications for innovation in sustainable food in Africa. Front Sustain Food Syst 7:1–18. https://doi.org/10.3389/fsufs.2023.1192422
Bonet AM, Belbey PG (2023) Community gardens as a socio-ecological transition device. Electron Noteb Int Law Bord 5(1):1–16. https://doi.org/10.5281/zenodo.7778405
Borbón-Morales CG (2022) Inclusive business in protected agriculture: CPI’s intervention in the social value chain. Sci PRAXIS 2(04):35–65. https://doi.org/10.55965/setp.2.coed.a2
Bustos-Velandia J, Castro PPA, Acosta-Canchila MN, Carrasquilla-Gutiérrez G (2022) Sowing health: field schools for the improvement of food security in Soracá, Boyacá, Colombia in 2017. Perspect Hum Nutr 24(1):49–65. https://doi.org/10.17533/udea.penh.v24n1a04
Cámara HM (2019) Tomato products, extracts and by-products as new food ingredients. Office for the Transfer of Research Results (OTRI) from the Complutense University of Madrid, Spain. https://www.ucm.es/otri/complutransfer-productos-extractos-y-subproductos-del-tomate-como-nuevos-ingredientes-alimentarios. Accessed 26 Feb 2022
Cammarano, Valdivia D, Beletse RO, Durand YG, Crespo W, Tesfuhuney O, Jones WA, Walker S, Mpuisang TN, Nhemachena C, Ruane AC, Mutter C, Rosenzweig C, Antle J (2020) Integrated assessment of climate change impacts on crop productivity and income of commercial maize farms in Northeast South Africa. Food Secur 12:659–678. https://doi.org/10.1007/s12571-020-01023-0
Cárdenas-Castro AP, Perales-Vázquez DC, De la Rosa LA, Zamora-Gasga VM, Ruiz Valdiviezo VM, Alvarez-Parrilla E, Sáyago-Ayerdi SG (2019) Sauces: an undiscovered healthy complement in Mexican cuisine. Int J Gastron Food Sci. https://doi.org/10.1016/j.ijgfs.2019.100154
Chauhan C, Dhir A, Akram MU, Salo J (2021) Food loss and waste in food supply chains. A systematic literature review and framework development approach. J Clean Prod. https://doi.org/10.1016/j.jclepro.2021.126438
Costa S, Sousa P, Pinheiro R (2021) Valorisation of vegetables from the northern portugal through drying: study of the effect of different drying methods on texture, colour and physicochemical properties. Chem Eng Trans 87:187–192. https://doi.org/10.1016/j.ijgfs.2019.100154
Cuellar‐Gomez OL (2008) Coffee produced by women in Cauca, Colombia: Where has Juanita Valdez been? Dissertation, Center for Latin American Studies
De Brauw A, Bulte E (2021) African farmers, value chains and agricultural development: an economic and institutional perspective. Palgrave studies in agricultural economics and food policy. Springer International Publishing, Cham, Switzerland
Derbe SY, Weldeyohanis KS, Yimenu SM, Shiferaw GD, Woldegiorgis BS (2024) Market orientation and performance of smallholder tomato producers. Agric Resour Econ: Int Sci E J 10(1):184–202
Dexter CE, Jerez MCM, Hernández-Pérez JL, de Gortari RR (2023) Technology transfer in high-tech greenhouse agricultural companies in Querétaro in globalisation. In: Second conference on social studies in science and technology, Autonomous National University of Mexico, Mérida, Yucatán, 21–23 Jun 2023
Domínguez-Hernández ME, Zepeda-Bautista R (2024) Multidimensional, systemic and transdisciplinary analysis for agricultural research. Scientific Communication. México. https://doi.org/10.52501/cc.183
Ebata A, Huettel S (2017) The effect of value chain interventions for staple crops: evidence from small‐scale farmers in Nicaragua. J Dev Stud 55(4):581–596. https://doi.org/10.1080/00220388.2017.1408794
Food and Agriculture Organisation of the United Nations (2012) Manual good agricultural practices for the fruit and vegetable producer. Regional Office for Latin America and the Caribbean, Santiago, Chile. https://openknowledge.fao.org/server/api/core/bitstreams/5e3902ba-cea5-4029-ad97-dcf21cc1ec4e/content. Accessed 13 Agust 2022
Food and Agriculture Organisation of the United Nations (2019) The Food System in Mexico—opportunities for the Mexican Countryside in the 2030 Agenda for Sustainable Development. Mexico. https://opsaa.iica.int/resource-909-el-sistema-alimentario-en-mexico.-oportunidades-para-el-campo-mexicano-en-la-agenda-2030-de-desarrollo-sostenible. Accessed 13 Agust 2022
Feenstra GW (1997) Local food systems and sustainable communities. Am J Altern Agric 12(1):28–36. https://doi.org/10.1017/S0889189300007165
Feenstra G, Hardesty S, Lev L, Houston L, King R, Joannides J (2019) Beyond fresh and direct: exploring the specialty food industry as a market outlet for small- and medium-sized farms. Renew Agric Food Syst 34:239–249. https://doi.org/10.1017/S1742170517000722
Gabriel-Ortega JL, Delvalle-García J, Padilla-Piloso J, Pincay-Quijije N, Ayón-Villao F, Narváez-Campan W, González-Vázquez A (2020) Innovations in the horticultural production matrix to reduce the effect of climate change in Puerto la Boca, Jipijapa, Ecuador. J Selva Andin Res Soc 11(1):2–17. https://doi.org/10.36610/j.jsars.2020.110100002
Gallardo‐Fernández GL, Saunders F (2018) “Before we asked for permission, now we only give notice”: women’s entrance into artisanal fisheries in Chile. Marit Stud 17(2):177–188. https://doi.org/10.1007/s40152-018-0110-z
Gálvez A, Salinas G (2015) The role of beans in the nutritional health of the Mexican population. Revista Digital Universitaria. https://www.revista.unam.mx/vol.16/num2/art12/art12.pdf. Accessed 14 Aug 2022
García-Sánchez EI, Vargas-Canales JM, Palacios-Rangel MI, Aguilar-Ávila J (2018) Innovation system as an analytical framework for protected agriculture in the Central Region of Mexico. Rural Dev Noteb 15(81):1–24. https://doi.org/10.11144/Javeriana.cdr15-81.sima
Gascón J, Larrea-Killinger C, Solá C (2023) Food waste and power relations in the agri-food chain. the fruit sector in Lleida (Catalonia, Spain). J Agric Environ Ethics 36:13. https://doi.org/10.1007/s10806-023-09908-8
González HI (2014) Design of experiments and their application in industry. Ingenuity and Conscience Scientific Bulletin of the Ciudad Sahagún High School. https://www.uaeh.edu.mx/scige/boletin/sahagun/n1/e1.html. Accessed 25 April 2022
Government of Mexico (2025) Production for welfare, Government of Mexico, https://programasparaelbienestar.gob.mx/produccion-para-el-bienestar/. Accessed 13 Feb 25
Guamán-Rivera SA (2022) Development of agrarian policies and their influence on Ecuadorian smallholders. Zambos Sci J 1(3):15–28. https://doi.org/10.69484/rcz/v1/n3/30
Hall AD (1962) A methodology for systems engineering. Van Nostrand, Princeton, New Jersey
Hernández SR, Fernández CC, Baptista LP (2007) Fundamentals of research methodology. McGraw-Hill, Colombia
Hernández-Rodríguez J, Fernández-Castillo A, Quinto-Diez P, Flores-Murrieta FE, Acosta-Olea R (2011) Study of tomato drying kinetics (Solanum lycopersicum L.). Científica 15(3):125–130
Hernández JM (2014) Working conditions and income in Mexican intensive agriculture. Econ Anal 71(29):137–160
Imas RVJ (2020) Agricultura Familiar, ODS y recuperación económica post pandemia. Center for Analysis and Dissemination of the Paraguayan Economy. Asunción, Paraguay. https://www.cadep.org.py/uploads/2019/11/Agricultura-Familiar-OBS-y-la-recuperación-económica-post-pandemia.-Imas-2020.pdf. Accessed 17 Jul 2022
Institute for Agricultural, Aquaculture and Forestry Research and Training (2024) Tomato cultivation, Instituto de Investigación y Capacitación Agropecuaria, Acuícola y Forestal, Secretaría del Campo de Gobierno del Estado de México. https://icamex.edomex.gob.mx/jitomate. Accessed 14 Aug 2022
Ison R (2008) System thinking and practice for action research. In: Reason P, Bradbury H (eds) Action research: participative inquiry and practice. Sage, London
Jagers SC, Harring N, Löfgren Å, Sjöstedt M, Alpizar F, Brülde B, Langlet D, Nilsson A, Almroth BC, Dupont S, Steffen W(2020) On the preconditions for large-scale collective action Ambio 49(7):1282–1296. https://doi.org/10.1007/s13280-019-01284-w
Jarquín SNH, Castellanos JA, Sangerman-Jarquín DMA (2017) Pluriactivity and family farming: challenges of rural development in Mexico. Mex J Agric Sci 8(4):949–963. https://doi.org/10.29312/remexca.v8i4.19
Leão R, Ijatuyi EJ, Goulao LF (2023) How public procurement mechanisms can be used as a tool for developing pro-poor food value chains: from entry points to interventions. Sustainability 15(12):9152. https://doi.org/10.3390/su15129152
Li N, Wu X, Zhuang W, Xia L, Chen Y, Wu C, Rao Z, Du L, Zhao R, Yi M, Wan Q, Zhou Y (2021) Tomato and lycopene and multiple health outcomes: Umbrella review. Food Chem. https://doi.org/10.1016/j.foodchem.2020.128396
Lyon S, Mutersbaugh T, Worthen H (2019) Constructing the female coffee farmer: Do corporate smart‐economic initiatives promote gender equity within agricultural value chains? Econ Anthropol 6(1):34–47. https://doi.org/10.1002/sea2.12129
Łyczko J, Masztalerz K, Lipan L, Iwińsk H, Lech K, Carbonell-Barrachina ÁA, Szummy A (2021) Coriandrum sativum L.—effect of multiple drying techniques on volatile and sensory profile. Foods 10(2):1–20. https://doi.org/10.3390/foods10020403
Manchón BG, Macleod M (2010) Challenging gender inequality in farmers’ organisations in Nicaragua. Gend Dev 18(3):373–386
Malhotra SK, Mantri S, Gupta N, Bhandari R, Armah RN, Alhassan H, Young S, White H, Puskur R, Waddington HS, Masset E (2024) Value chain interventions for improving women’s economic empowerment: a mixed-methods systematic review and meta-analysis. Campbell Syst Rev. https://doi.org/10.1002/cl2.1428
Maulu S, Hasimuna OJ, Mutale B, Mphande J, Siankwilimba E (2021) Enhancing the role of rural agricultural extension programs in poverty alleviation: a review. Cogent Food Agric 7(1):1886663. https://doi.org/10.1080/23311932.2021.1886663
Ministry of Agriculture and Rural Development Agri-food Expectations (2023) SADER, Mexico City. https://www.gob.mx/cms/uploads/attachment/file/819645/Expectativas-2023.pdf. Accessed 12 May 2022
Ministry of Agriculture and Rural Development Agri-food Expectations (2025) Beneficiary Finder Producción para el Bienestar, Ministry of Agriculture and Social Development. https://www.gob.mx/agricultura?idiom=es. Accessed 13 Feb 2025
Ministry of Agriculture, Livestock, Rural Development (2017) Fisheries and food: Mexican tomato. Ministry of Agriculture, Livestock, Rural Development SAGARPA. National Agricultural Planning 2017-2030. https://www.gob.mx/cms/uploads/attachment/file/257077/Potencial-Jitomate.pdf. Accessed 12 May 2022
Ministry of Agriculture and Rural Development (2021) Agri-Food Panorama, Ministry of Agriculture and Rural Development, SIAP, México. https://nube.siap.gob.mx/gobmx_publicaciones_siap/pag/2021/Panorama-Agroalimentario-2021. Accessed 19 May 2023
Ministry of Agriculture and Rural Development (2023) Actions and programs, agricultural production, progress of sowing and harvesting by state, year 2023, agricultural year irrigation red tomato. Agri-Food and Fisheries Information Service Statistical Database SIAP. México. https://nube.siap.gob.mx/avance_agricola/. Accessed 19 Dec 2023
Mendoza-Sánchez M, Espíndola-Ánimas A, Mendoza-Sánchez MJ (2022) Global food security and sovereignty impacted by COVID-19 pandemic. Agrociencia 56(2):1–20. https://doi.org/10.47163/agrociencia.v56i2.2719
Montaño MIE, Valenzuela IN, Villavicencio KV (2021) Competitiveness of Mexico’s red tomato in the international market: analysis 2003-2017. Mex J Agric Sci 12(7):1185–1197. https://doi.org/10.29312/remexca.v12i7.2531
Morales HJ, González F, Hernández J (2017) Profitability analysis of tomato cultivation under greenhouse in San Simón de Guerrero, State of Mexico. Paradigm Econ 9(2):167–187
Mundo CM, Jaramillo VJL, Morales JJ, Macías LA, Ocampo MJ (2020) Technological characterization of tomato production units under greenhouse in Puebla. Mex J Agric Sci 11(5):979–992. https://doi.org/10.29312/remexca.v11i5.2010
Mutamba A, Odoul J, Dushimimana D, Mugunga C, Mukularinda A, Niyitanga F, Muthuri C (2024) Analysis of perceived competitive forces influencing tree tomato value chains in Rwanda. Afr J Food Agric Nutr Dev. https://doi.org/10.18697/ajfand.131.24370
Msomi L, Zenda M (2024) An analysis of challenges facing smallholder crop farmers and informal food traders in the agri-food value chain in Gauteng Province, South Africa. S Afr J Agric Ext. https://doi.org/10.17159/2413-3221/2024/v52n2a15936
Myeni L, Moeletsi ME (2020) Factors determining the adoption of strategies used by smallholder farmers to cope with climate variability in the eastern Free StateSouth Africa. Agriculture. https://doi.org/10.3390/agriculture10090410
National Minimum Wage Commission (2023) Increase in minimum wages for 2022. Government of Mexico. February 1. https://www.gob.mx/conasami/es/articulos/incremento-a-los-salarios-minimos-para-2022?idiom=es. Accessed 15 Aug 2022
Ndlovu PN, Thamaga-Chitja JM, Ojo TO (2021) Factors influencing the level of vegetable value chain participation and implications on smallholder farmers in Swayimane KwaZulu-Natal. Land Use Policy. https://doi.org/10.1016/j.landusepol.2021.105611
OEC (2023) Observatory of economic complexity, tomatoes, fresh or chilled. https://oec.world/es/profile/hs/tomatoes. Accessed 28 Mar 2022
Oluwasola EI, Ahmad AL, Robinson JG, Arinola SO, Balogun OS (2021) Micronutrients profiles and nutraceutical potential of developed instant zero “Zobo” blends for a diabetics. Mater Today Proc 42:234–239. https://doi.org/10.1016/j.matpr.2020.11.983
Ortiz JB, Jiménez L, Morales M, Quispe A, Turrent A, Rendón G, Rendón R (2013) Level of adoption of technologies for tomato production among small-scale producers in the state of Oaxaca. Mex J Agric Sci 4(3):447–460. https://doi.org/10.29312/remexca.v4i3.1206
Perales-Vázquez, Mercado-Mercado GC, de la Rosa LA G, Sáyago-Ayerdy SG (2020) Bioaccessibility and kinetics of in vitro release of phenolic compounds in some sauces of Mexican cuisine. TIP J Spec Chem Biol Sci 23:1–9. https://doi.org/10.22201/fesz.23958723e.2020.0.205
Pérez FMDELP (2023) Public investment in the agricultural sector: participation of family farming in food security. Rev Alfa 7(20):474–481. https://doi.org/10.33996/revistaalfa.v7i20.230
Pineda JA, Piniero M, Ramírez A (2019) Coffee production and women’s empowerment in Colombia. Hum Organ 78(1):64–74. https://doi.org/10.17730/0018-7259.78.1.64
Ponce FNE, Pollorena LG, Rosas DC, Osuna ISC, López PVM (2021) Effect of the addition of skin and dehydrated seed on the antioxidant capacity of a tomato paste produced in Sinaloa. Biotecnia 23(1):135–140. https://doi.org/10.18633/biotecnia.v23i1.1314
Qange S, Mdoda L, Mditshwa A (2024) Exploring the relationship between agribusiness investments and postharvest losses among smallholder vegetable farmers in the eThekwini Municipality. Front Sustain Food Syst. https://doi.org/10.3389/fsufs.2024.1420460
Ramírez RL, Alvarado HE, Santoyo-Cortés VH, Olivares-Gutiérrez R, Estrada-Chavira ME, Escamilla-García PE (2022) Dynamics of innovation in the production of tomatoes under greenhouse in Amacuitlapilco, Jonacatepec, Morelos. J Agric Geogr 68:63–75. https://doi.org/10.5154/r.rga.2022.68.04
Ramírez-Juárez J (2022) Food security and family farming in Mexico. Mex J Agric Sci 13(3):553–565. https://doi.org/10.29312/remexca.v13i3.2854
Ramírez TM (2015) Analytical improvement of the process of the dehydrated tomato value chain. Dissertation, Center for Research and Technological Development in Electrochemistry of Querétaro of Mexico
Raya LOA (2024) How are countries classified according to their level of development? In Centro Mexicano de Relaciones Internacionales. https://cemeri.org/enciclopedia/e-clasificacion-nivel-desarrollo-paises-fv. Accessed 16 Oct 2024
Red Tomato Agri-Food Panorama 2019 (2019) Trusts set up in connection with agriculture. Management in economic and sectoral research and evaluation. Mexico. https://sursureste.org.mx/wp-content/uploads/2022/11/Panorama-Agroalimentario-Tomate-rojo-2019.pdf
Reddy AA (2013) Training manual on value chain analysis of dryland agricultural commodities. International Crops Research Institute for the Semi-Arid Tropics (ICRISAT), Andhra Pradesh, India
Reséndiz-Castro M, Jiménez-Martínez C, Zepeda-Bautista R, Corzo-Ríos LJ (2024) Process manual for making Mexican sauce, dehydrated tomato fibre and seeds. Atena Editora, Brazil
Rivas-García H (1991) Pre-Hispanic Mexican cuisine: the food of the ancient Mexicans. Panorama Editorial, México
Román-Arce B, Quiroz-González B, García-Mateos R, Ybarra-Moncada C, Corrales-García J (2020) Nutraceutical value of fresh and dried chili (Capsicum annuum L.) in different stages of maturity. Bioagro 31(2):123–132
Ruben R (2024a) What smallholders want: effective strategies for rural poverty reduction. Sustainability. https://doi.org/10.3390/su16135525
Ruben R (2024b) From market-based development to value chain transformation: What markets can (not) do for rural poverty alleviation? J Rural Stud. https://doi.org/10.1016/j.jrurstud.2024.103328
Ruwanza S, Thondhlana G, Falayi M (2022) Research progress and conceptual insights on drought impacts and responses among smallholder farmers in South Africa: a review. Land. https://doi.org/10.3390/land11020159
Santos CVM, Álvarez A, Pérez F, Pérez L (2019) Mexican rural extensionism: a conjunctural analysis with a public policy approach. Mex J Agric Sci 10(1):63–77. https://doi.org/10.29312/remexca.v10i1.1117
Seifu M, Tola YB, Mohammed A, Astatkie T (2018) Effect of variety and drying temperature on physicochemical quality, functional property, and sensory acceptability of dried onion powder. Food Sci Nutr 6(6):1641–1649. https://doi.org/10.1002/fsn3.707
Stathers T, Holcroft D, Kitinoja L, Mvumi BM, English A, Omotilewa O et al (2020) A scoping review of interventions for crop postharvest loss reduction in sub-Saharan Africa and South Asia. Nat Sustain 3:821–835. https://doi.org/10.1038/s41893-020-00622-1
Stein C, Barron J (2017) Mapping actors along value chains: integrating visual network research and participatory statistics into value chain analysis (vol 5). CGIAR Research Program on Water, Land and Ecosystems (WLE). International Water Management Institute (IWMI). https://doi.org/10.5337/2017.216
Suazo-López F, Zepeda-Bautista R, Sánchez-Del Castillo F, Martínez-Hernández JJ, Virgen-Vargas J, Tijerina-Chávez L (2014) Growth and yield of tomato (Solanum lycopersicum L.) as affected by hydroponics, greenhouse and irrigation regimes. Annu Res Rev Biol 4(24):4246–4258. https://doi.org/10.9734/ARRB/2014/11936
Suazo-López F, Hernández-Aguilar C, Ramírez-Arias JA, Zepeda-Bautista R, Domínguez-Hernández ME (2025) Sustainability analysis of the greenhouse tomato (Solanum lycopersicum L.) production system. J Appl Biol Biotechnol 13(2):32–43. https://doi.org/10.7324/JABB.2025.211953
Tatum MC (2014) Salsas encyclopedia of Latino culture: from Calaveras to Quinceñeras. Greenwood, USA
Torres MF, Torres MJA, Erazo ASN (2022) Sauce yield evaluation of five varieties of Solanum Lycopersicum. Nexo Rev Cient 35(01):72–81. https://doi.org/10.5377/nexo.v35i01.13917
Vargas CJM, Palacios RMI, Huitzilihuitl CVJ, Aguilar AJ, Ocampo LJG (2015) Factors of innovation in protected agriculture in the region of Tulancingo, Mexico. Mex J Agric Sci 6(4):827–840. https://www.redalyc.org/articulo.oa?id=263138102013
Vargas-Canales JM, Orozco-Cirilo S, Medina-Cuéllar SE, Camacho-Vera JH (2022) Characteristics, roles, and functions of the innovation agents in the agri-food sector. Agrociencia 56(2):1–11. https://doi.org/10.47163/agrociencia.v56i2.2781
Vilar-Compte M, Burrola-Méndez S, Lozano-Marrufo A, Ferré-Eguiluz I, Flores D, Gaitán-Rossi P, Teruel G, Pérez-Escamilla R (2021) Urban poverty and nutrition challenges associated with accessibility to a healthy diet: a global systematic literature review. Int J Equity Health 20:1–19. https://doi.org/10.1186/s12939-020-01330-0
Viteri ML, Vitale JA, Quinteros G (2020) Innovating in times of pandemic. Family farming in Argentina. National Institute of Agricultural Technology. https://inta.gob.ar/sites/default/files/inta_innovar_en_tiempos_de_pandemia_0.pdf. Accessed 15 Feb 2022
Witinok-Huber R, Steven R, Dilshani S, Nyaplue-Daywhea SC (2021) Gender, place, and agricultural extension: a mixed-methods approach to understand smallholders needs in Liberia. J Agric Educ Ext 27(4):553–572. https://doi.org/10.1080/1389224X.2021.1880453
World Bank (2017) Women in agriculture: agents of change in the global food system. https://www.bancomundial.org/es/news/feature/2017/03/07/women-in-agriculture-the-agents-of-change-for-the-food-system. Accessed 17 Jun 2023
WPTC (2021) Volume of tomatoes processed in different countries in World Processing Tomato Council. https://www-wptc-to.translate.goog/production/?_x_tr_sl=en&_x_tr_tl=es&_x_tr_hl=es&_x_tr_pto=sc. Accessed 17 Jun 2023
Zambrano G, Tennhardt LM, Egger M et al (2024) Differing impacts of the COVID-19 pandemic on farmers and intermediaries: insights into the Ecuadorian cocoa value chain. Agric Econ. https://doi.org/10.1186/s40100-024-00302-0
Acknowledgements
The research team would like to express their sincere gratitude to the small-scale greenhouse tomato producers in the northeast of the State of Mexico for their participation in this study, and for the trust they have placed in us to continue the research. The authors would also like to thank CONACYT for its support in developing the project.
Author information
Authors and Affiliations
Contributions
MR, CJ, LC, and RZ: conceptualization, research design, and design of suitable methodology. MR: data collection, data interpretation, reviewing of 1st draft, final approval for publication. MR, CJ, LC, RZ, and NR: field school training, workshop development. CJ and LC: writing 2nd draft revision of draft, final approval for publication.
Corresponding author
Ethics declarations
Competing interests
The authors declare no competing interests.
Ethical approval
The ethics of the study were based on all the principles of the Declaration of Helsinki. These principles were reviewed by the research group that participated in the design of the study and were applied before administering the questionnaire. The work was approved by the National Council for Science and Technology (CONACYT), now known as the Secretariat of Science, Humanities, Technology and Innovation (SECIHTI), on 1 December 2021 with project number 2150016. To this end, the institution requires that funded projects adhere to the ethical principles of its regulatory framework, which includes the SECIHTI Code of Ethics, the General Law on Humanities, Sciences, Technologies and Innovation, and its Codes of Conduct and Regulations. Since the work only addresses issues related to production and collection, participants are not exposed to any risk.
Informed consent
Given that the research was non-interventional and conducted through voluntary surveys, all participants received detailed information before responding to the questionnaire. The request for informed consent was made individually and face-to-face, beginning on 22 March and concluding on 11 April 2022. This information consisted of a guarantee of anonymity, the reasons for conducting the research, and how their data would be used. They were assured that their participation posed no risk. This information was provided in writing and explained in detail to respondents before they responded to each survey. Any questions they had were clarified verbally and through the following written statement in each questionnaire: This instrument is part of the research project: “Innovation of new tomato-based products that are beneficial to human health and boost the economy of the population affected by the coronavirus pandemic in agriculture,” by Matilde Reséndiz-Castro, CONACYT postdoctoral fellow at the National School of Biological Sciences of the National Polytechnic Institute. The objective is to diagnose the general demographic, environmental, infrastructural, technological (processes), economic, social, cultural, and production process conditions. Please note that we will treat the confidentiality of the information entrusted to us with the utmost importance, and that the data collected will be used responsibly and will not be associated with you, your family, company, or institution. We also reiterate that the information provided will not be used for control purposes by any authority, nor is it intended to judge your behavior. Therefore, we invite you to respond freely. To protect your privacy, all data will be anonymised and personal information will be removed from the records once the questionnaires are completed.
Additional information
Publisher’s note Springer Nature remains neutral with regard to jurisdictional claims in published maps and institutional affiliations.
Rights and permissions
Open Access This article is licensed under a Creative Commons Attribution-NonCommercial-NoDerivatives 4.0 International License, which permits any non-commercial use, sharing, distribution and reproduction in any medium or format, as long as you give appropriate credit to the original author(s) and the source, provide a link to the Creative Commons licence, and indicate if you modified the licensed material. You do not have permission under this licence to share adapted material derived from this article or parts of it. The images or other third party material in this article are included in the article’s Creative Commons licence, unless indicated otherwise in a credit line to the material. If material is not included in the article’s Creative Commons licence and your intended use is not permitted by statutory regulation or exceeds the permitted use, you will need to obtain permission directly from the copyright holder. To view a copy of this licence, visit http://creativecommons.org/licenses/by-nc-nd/4.0/.
About this article
Cite this article
Reséndiz-Castro, M., Jiménez-Martínez, C., Corzo-Ríos, L.J. et al. Framework for training small greenhouse tomato farmers toward sustainable food production: fruit processing. Humanit Soc Sci Commun 12, 1871 (2025). https://doi.org/10.1057/s41599-025-06138-3
Received:
Accepted:
Published:
Version of record:
DOI: https://doi.org/10.1057/s41599-025-06138-3







