Abstract
Pathogens are exposed to toxic levels of copper during infection, and copper tolerance may represent a general virulence mechanism utilized by bacteria to evade host defenses. Therefore, the precise regulation of copper homeostasis in bacteria is crucial for coping with external copper stress. However, little is known about the role of copper homeostasis in the virulence of Klebsiella pneumoniae (K. pneumoniae), an important clinical pathogen. This study focused on the potential systems of copper homeostasis in K. pneumoniae and found that deletion of Cue system genes significantly reduced bacterial copper tolerance. The decreased tolerance was due to increased intracellular copper accumulation and greater susceptibility to oxidative stress in the mutants. Furthermore, ΔcopA, ΔcueO ΔcopA, and ΔcueO ΔcusRS mutants may also be associated with reduced virulence and increased susceptibility to phagocytosis or killing by macrophages. Notably, the decreased virulence of ΔcopA and ΔcueO ΔcopA mutants may be associated with impaired capsule polysaccharide and biofilm formation. The ΔcueO ΔcusRS mutant also appeared to display increased sensitivity to hydrogen peroxide. Importantly, these attenuated mutants demonstrated protective effects and may serve as potential vaccine candidates. Altogether, this study identifies the critical role of copper homeostasis in bacterial copper tolerance and the virulence of K. pneumoniae.
Similar content being viewed by others
Introduction
The mortality rate of Klebsiella pneumoniae (K. pneumoniae) infection ranges globally from 7.7%−14.2%1, posing a serious threat to public health. In particular, carbapenem-resistant K. pneumoniae (CRKP) demonstrates resistance to most available antibiotics, significantly restricting clinical therapeutic options2,3. In 2017, the World Health Organization (WHO) listed CRKP among priority antibiotic-resistant pathogens requiring urgent attention4. This highlights an urgent need to develop new antibiotics or vaccines against K. pneumoniae infections.
Copper exhibits broad-spectrum antimicrobial activity against various pathogens, including methicillin-resistant Staphylococcus aureus (MRSA), vancomycin-resistant Enterococci (VRE), fungi, and viruses5,6,7. During bacterial infections, copper concentrations within the host increase systemically and locally to combat pathogens8. The innate immune system induces bacterial death by elevating copper concentrations within macrophages9. Upon bacterial stimulation, macrophages transport copper from the Golgi apparatus to lysosomes, thereby increasing lysosomal copper levels10. Elevated copper concentrations further enhance the release of lysozymes and antimicrobial peptides, promoting bacterial phagocytosis and killing11. Additionally, copper within macrophages can undergo redox reactions, producing reactive oxygen species (ROS) and further strengthening bactericidal activity12. In response, pathogenic bacteria have evolved diverse systems to counter copper toxicity. Approximately 0.3% of bacterial proteins bind copper13. Bacteria tightly regulate copper homeostasis through various proteins distributed across cellular compartments, thereby avoiding copper toxicity14. Thus, pathogens exposed to toxic copper concentrations during infection may utilize copper tolerance as a general virulence mechanism to resist host defenses.
Copper homeostasis has been extensively studied in E. coli, revealing four main systems: Cue, Cus, Cop, and Cut15,16. Under aerobic conditions, the primary system is Cue, composed of the copper-responsive metal regulator CueR, a P-type ATPase CopA, and a multicopper oxidase CueO15. Within this system, CueR regulates expression of CopA and CueO. CopA exports excess Cu+ from the cytoplasm to the periplasm, consuming ATP in the process17,18. In the periplasm, CueO, strictly oxygen-dependent, oxidizes toxic Cu+ to less harmful Cu2+19. CueO contains a methionine-rich (Met-rich) domain involved in copper binding. Although this domain is not essential for copper oxidation, it serves as a transient copper-binding domain that enhances the recruitment of Cu+ from strongly chelated complexes, a function mediated by its multiple methionine residues20. The Cus system, functioning mainly under anaerobic conditions, comprises a two-component regulatory system (CusRS) and a copper efflux complex (CusCFBA)21. When intracellular copper levels rise, CusRS activates CusCFBA, mediating the efflux of toxic Cu+ from the cytoplasm to the extracellular space21,22. Therefore, CueR and CusRS differentially regulate copper efflux based on copper availability and oxygen levels21.
The Cop system features CopC, a periplasmic copper-binding protein primarily binding Cu²⁺. Typically paired with inner membrane protein CopD, the CopCD complex transports Cu²⁺ from the periplasm into the cytoplasm23. In E. coli, copper imported via CopCD activates the Cue system and outer membrane protein ComC, thereby reducing outer membrane permeability to copper. Additionally, cytoplasmic copper transported by CopCD may participate in assembling copper-dependent proteins24. In E. coli, the Cut system is involved in copper uptake, storage, trafficking, and detoxification, with few proteins directly handling copper and most proteins contributing indirectly to copper homeostasis25. One or more mutations within the Cut system increase bacterial copper sensitivity16. Additionally, under aerobic conditions, excess copper reacts with oxygen to form superoxide. Thus, superoxide dismutase (Sod) and catalase (Kat) systems are also involved in the regulation of copper homeostasis26,27. Under copper stress, proteins associated with these systems in E. coli are simultaneously activated, alleviating copper-induced damage28. Collectively, these findings prompted us to systematically characterize potential systems of copper homeostasis in K. pneumoniae, including Cue, Cus, Cop, Cut, Sod, and Kat.
Copper homeostasis has been reported to influence bacterial virulence29. However, current understanding of copper homeostasis concerning virulence across bacterial species remains limited and contradictory. For example, in Streptococcus pneumoniae, mice infected with the ΔcopA mutant exhibited lower bacterial loads in blood and lungs after 24 h compared to those infected with the wild-type strain, resulting in increased survival rates30. Conversely, deleting copA in Streptococcus pyogenes did not alter mouse mortality31. In Salmonella enterica serovar Typhimurium, deletion of cueO reduced bacterial colonization in lungs and spleens of infected mice32. In contrast, multicopper oxidase was unrelated to virulence in Acinetobacter baumannii33. These observations suggest that the contribution of copper homeostasis to bacterial virulence may vary depending on the targeted tissue or organ during infection. Such variability could reflect distinct copper stresses encountered across diverse host environments, including the bloodstream, lungs, or intracellular compartments. To date, copper homeostasis mechanisms and their relationship to virulence in K. pneumoniae remain inadequately characterized, particularly within different host niches.
In this study, we systematically characterized copper homeostasis in K. pneumoniae and investigated its role in copper tolerance, oxidative stress, and bacterial virulence, aiming to identify potential therapeutic targets against K. pneumoniae.
Results
Identification of copper homeostasis proteins in K. pneumoniae
Because copper homeostasis in K. pneumoniae remains unclear, we selected K. pneumoniae ATCC 43816 as a model strain to investigate this mechanism. Through homology alignment with copper homeostasis proteins from E. coli in the NCBI database, we identified 14 homologous proteins in K. pneumoniae (Supplementary Table S1). Further genomic comparisons among representative K. pneumoniae strains (ST258, ST11, ST23, and a K1 serotype) indicated that these copper homeostasis proteins shared >97% identity across different ST types and serotypes (Supplementary Data 1). These findings demonstrate that copper homeostasis proteins are highly conserved within K. pneumoniae. Based on these identified proteins, we constructed a model illustrating copper homeostasis in K. pneumoniae (Fig. 1a). We also mapped copper homeostasis-related genes to specific chromosomal locations, designated as regions A-E (Fig. 1b). Genes from the same system are indicated by the same color; genes with unknown functions are shown in white.
a Schematic representation of six copper-associated regulatory systems in K. pneumoniae (adapted primarily from diagrams available for E. coli). Red spheres indicate Cu+ ions, while blue spheres represent Cu2+ ions. The figure illustrates bacterial copper handling in a high-copper environment. Under normal conditions, copper in the cytosol is chelated at metalloprotein binding sites, so virtually no free Cu⁺ or Cu²⁺ is present in the bacterial cytosol. Created in BioRender. Han, M. (2025) https://BioRender.com/zf0j7ps. b Chromosomal gene distribution related to copper homeostasis in K. pneumoniae strain ATCC 43816. Five chromosomal regions containing copper homeostasis genes are labeled as regions A-E. The relative chromosomal positions are presented on the left, and the corresponding genes within each region are indicated on the right. Different systems are consistently distinguished using specific colors. Arrows represent the transcriptional direction of genes. Scale bar = 1 kb.
Expression Dynamics of Copper Homeostasis-Related Genes during the Growth Cycle of K. pneumoniae
The bacterial growth curve comprises four characteristic phases: (1) lag, (2) logarithmic, (3) stationary, and (4) death phases34. We employed quantitative real-time PCR (qRT-PCR) to analyze copper homeostasis gene expression across these phases in K. pneumoniae.
In this study, gene expression patterns varied among growth phases. In the Cue system, cueR, copA, and cueO exhibited the lowest expression in the logarithmic phase and the highest in the death phase (Fig. 2a). In the Cus system, cusRS and cusCFBA showed minimum expression in the stationary phase and maximum in the death phase (Fig. 2b). In the Cop system, copCD expression levels in the death phase were similar to those observed in the lag phase (Fig. 2c). Within the Cut system, cutA, cutC, and cutF displayed peak expression in the lag phase (Fig. 2d). For the Sod system, sodA peaked in the logarithmic phase, sodB in the stationary phase, and sodC in the death phase (Fig. 2e). In the Kat system, katG and katE reached their highest expression levels in the stationary phase and lowest in the logarithmic phase (Fig. 2f).
Overall, gene expression related to copper homeostasis varied with bacterial growth phase. The Cut system peaked in the lag phase; sodA peaked in the logarithmic phase; sodB and the Kat system peaked in the stationary phase; and the Cue system, Cus system and sodC peaked in the death phase.
The Cue System is the Major Copper Tolerance System in K. pneumoniae Under Aerobic Conditions
To evaluate the contribution of different systems to copper tolerance, bacteria were grown on agar plates containing various concentrations of copper (CuSO4). Growth of wild-type and mutant strains was monitored. For the Cue system, ΔcueR and ΔcueO mutants exhibited growth defects at 4 mM CuSO4, while the ΔcopA mutant showed growth defects at 2 mM CuSO4. Notably, ΔcueO ΔcueR and ΔcueO ΔcopA mutants exhibited impaired growth at 2 mM and 1 mM CuSO4, respectively (Fig. 3a). In contrast, growth of the ΔcusRS and ΔcusCFBA mutants was similar to the wild-type strain. However, ΔcueO ΔcusRS and ΔcueO ΔcusCFBA mutants exhibited significant growth impairment at 1 mM CuSO4 (Fig. 3b). For the Cut and Cop systems, the ΔcutA, ΔcutC, ΔcutF, and ΔcopCD mutants showed growth comparable to wild-type. The copper sensitivity of the ΔcueO ΔcutA, ΔcueO ΔcutC, ΔcueO ΔcutF, and ΔcueO ΔcopCD mutants resembled that of the ΔcueO mutant (Supplementary Fig. 1a-b).
Copper tolerance of mutant strains was evaluated by spotting tenfold serial dilutions of logarithmic-phase cultures onto LB agar plates supplemented with copper (1–4 mM). The bacterial growth states of (a) Cue system, b Cus system, c Sod system, d ST258 and ST258 mutants, and (e) complementation strains are shown on plates with different copper concentrations. Bacterial counts from copper killing assays performed in liquid medium are shown for (f) Cue system, g Cus system, h Sod system, i ST258 and ST258 mutants, and (j) complementation strains. n = 3 biological replicates. Data are presented as mean ± SEM.
Exposure to copper under aerobic conditions generates significant amounts of ROS. Therefore, the Sod and Kat systems cooperatively detoxify ROS, converting it to water and mitigating bacterial damage35,36. Our data revealed that the ΔsodA ΔsodB ΔsodC mutant exhibited slightly greater copper sensitivity compared to the ΔcueO mutant. However, the ΔcueO ΔsodA ΔsodB ΔsodC mutant showed severe growth defects on plates containing 3 mM CuSO4 (Fig. 3c). In contrast, deletion of the Kat system (ΔkatG ΔkatE) did not influence copper sensitivity (Supplementary Fig. 1c). In the clinical isolate ST258, the ΔcueO, ΔcopA, and ΔcueO ΔcopA mutants displayed reduced copper tolerance compared to wild-type ST258 (Fig. 3d). To confirm the specific roles of cueO and copA in copper tolerance, we performed functional complementation by expressing these genes under the control of the arabinose-inducible araBAD promoter. Compared with the ΔcueO mutant, the complemented strain ΔcueO/pcueO exhibited restored copper tolerance on copper-containing plates. In addition, both ΔcopA/pcopA and the double mutant ΔcueO ΔcopA complemented with pcueO-copA showed partial restoration of this phenotype (Fig. 3e). Furthermore, under anaerobic conditions, mutant strains showed similar copper tolerance to the wild-type strain (Supplementary Fig. 2a–e).
To further assess the roles of various systems in copper tolerance, bacterial numbers of wild-type and mutant strains under copper stress were quantified. As shown in Fig. 3f, in the Cue system, the bacterial count of the ΔcueO mutant was significantly lower than that of the wild-type strain. No bacteria were detected in ΔcueR or ΔcopA mutants after 24 h of copper exposure. Moreover, simultaneous deletion of cueO with either cueR or copA resulted in no detectable bacteria after 12 h of copper stress. In the Cus system, ΔcusRS and ΔcusCFBA mutants displayed slightly decreased bacterial counts compared to wild-type strain. However, no bacteria were detected in ΔcueO ΔcusRS or ΔcueO ΔcusCFBA strains after 24 h of copper exposure (Fig. 3g). Additionally, the ΔcueO ΔsodA ΔsodB ΔsodC strain showed no detectable bacteria after 24 h of copper treatment (Fig. 3h). Furthermore, ΔcueO, ΔcopA, and ΔcueO ΔcopA mutants in the clinical isolate ST258 exhibited bacterial counts under copper stress that were comparable to those of the corresponding mutants in K. pneumoniae ATCC 43816 (Fig. 3i). Complementation of copA in the ΔcopA mutant, as well as simultaneous complementation of cueO and copA in the ΔcueO ΔcopA mutant, partially restored copper tolerance and improved bacterial survival under copper stress (Fig. 3j). Furthermore, except for the ΔcueO ΔcutA mutant, no detectable bacteria were observed after 24 h of copper treatment for other double knockout mutants (Supplementary Fig. 1d–f).
These findings suggest that the Cue, Cus, and Sod systems are critical for the response of K. pneumoniae to external copper stress. Under aerobic conditions, the Cue system serves as the primary determinant of copper tolerance. Specifically, cueO acts synergistically with genes from other systems, except for cutA. Additionally, contrary to previous observations in E. coli16, deletion of cutA or cutC in the Cut system did not impair copper tolerance in K. pneumoniae.
Increased copper sensitivity in mutant strains due to elevated intracellular copper and enhanced oxidative stress
The Cue, Cus, and Sod systems play critical roles in the bacterial response to external copper stress. We hypothesized that increased copper sensitivity in mutants is associated with elevated intracellular copper accumulation. Intracellular copper content was measured using Inductively Coupled Plasma Mass Spectrometry (ICP-MS). As shown in Fig. 4a, the copper content in both wild-type and mutant strains was nearly zero in LB medium without copper. However, under copper treatment, all mutants within the Cue system exhibited significantly elevated intracellular copper levels compared to the wild-type. In the Cus system, mutants ΔcueO ΔcusRS and ΔcueO ΔcusCFBA, which showed enhanced copper sensitivity, also accumulated markedly higher copper concentrations compared to wild-type. Conversely, ΔsodA ΔsodB ΔsodC and ΔcueO ΔsodA ΔsodB ΔsodC had minimal impact on intracellular copper levels.
a Wild-type and mutant strains at logarithmic growth phase were cultured in LB medium, either untreated or exposed to copper for 20 min. After heat-induced bacterial lysis (100 °C), intracellular copper levels were quantified by ICP-MS. n = 3 biological replicates. Two-way ANOVA with multiple comparisons. Flow cytometric quantification of ROS fluorescence intensity under copper stress in the (b) Cue system, c Cus system, and (d) Sod system. n = 3 biological replicates. Ordinary one-way ANOVA with multiple comparisons. Bacterial counts for the (e) Cue system, f Cus system, g Sod system, and (h) complementation strains under different stress conditions. n = 3 biological replicates. Data are presented as mean ± SEM, *p < 0.05, **p < 0.01, ***p < 0.001, ****p < 0.0001, ns indicates not significant.
To clarify the relationship between copper-induced bacterial stress and oxidative stress, we used flow cytometry to quantify ROS production under copper exposure. Initially, we confirmed that under untreated conditions or in the presence of the fluorescent dye 6-Carboxy-H2DCFDA alone, ROS fluorescence intensity was similar between mutant and wild-type strains (Supplementary Fig. 3a, b). Under copper stress, ΔcueO and ΔcueR mutants exhibited significantly increased ROS levels compared to wild-type, while ΔcueO ΔcueR and ΔcueO ΔcopA mutants displayed even higher ROS levels (Fig. 4b). In the Cus system, ΔcusRS and ΔcusCFBA mutants showed ROS levels similar to the wild-type under copper stress, whereas ΔcueO ΔcusRS and ΔcueO ΔcusCFBA mutants demonstrated significantly elevated ROS production (Fig. 4c). However, under copper treatment, ROS fluorescence intensity of ΔsodA ΔsodB ΔsodC and ΔcueO ΔsodA ΔsodB ΔsodC mutants were comparable to that of the wild-type strain (Fig. 4d). Similarly, in clinical isolate ST258, both ΔcueO and ΔcueO ΔcopA mutants exhibited notably increased ROS fluorescence compared to the wild-type ST258 strain (Supplementary Fig. 3c).
Next, we investigated whether wild-type and mutant strains exhibited Fenton-like reactions in the presence of copper and hydrogen peroxide. As shown in Fig. 4e, exposure to copper and hydrogen peroxide did not reduce the bacterial count of the wild-type strain. However, within the Cue system, bacterial numbers of ΔcueO, ΔcueR, and ΔcopA mutants significantly decreased under copper and hydrogen peroxide stress. Additionally, after introducing the metal chelator EDTA37, bacterial counts partially recovered. In the Cus system, bacterial counts of ΔcusRS and ΔcusCFBA mutants under copper and hydrogen peroxide stress were comparable to those grown in LB medium. However, ΔcueO ΔcusRS and ΔcueO ΔcusCFBA mutants exhibited decreased bacterial counts under copper and hydrogen peroxide stress (Fig. 4f). Regarding for Sod system, both ΔsodA ΔsodB ΔsodC and ΔcueO ΔsodA ΔsodB ΔsodC mutants showed markedly decreased bacterial counts under copper and hydrogen peroxide stress. Although EDTA partially rescued the survival of the ΔsodA ΔsodB ΔsodC mutant, it failed to restore bacterial counts in the ΔcueO ΔsodA ΔsodB ΔsodC mutant (Fig. 4g). Complementation of cueO, copA or both restored resistance to Fenton reaction-mediated killing (Fig. 4h). Similarly, ST258 ΔcueO, ΔcopA, and ΔcueO ΔcopA mutants also exhibited reduced bacterial numbers under copper and hydrogen peroxide stress, while EDTA partially mitigated the damage (Supplementary Fig. 3d). These findings indicate that increased copper sensitivity in mutant strains results from combined elevated intracellular copper accumulation and enhanced copper-induced oxidative stress, particularly within the Cue system of K. pneumoniae.
ΔcopA and Combinatorial Mutants Including ΔcueO ΔcopA, ΔcueO ΔcusRS, and ΔcueO ΔsodA ΔsodB ΔsodC Attenuate Bacterial Virulence
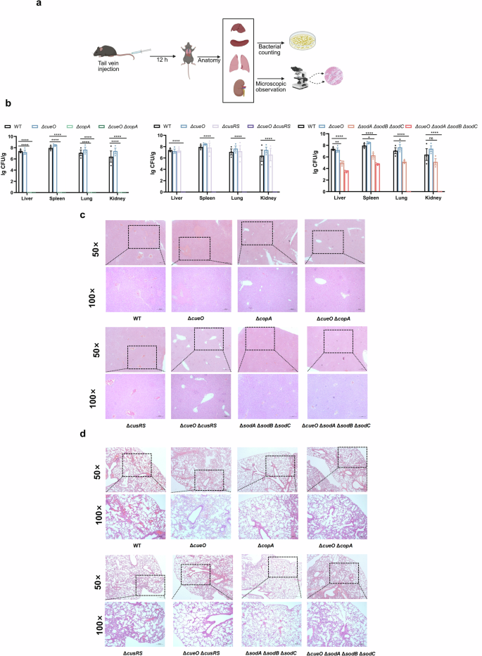
To determine whether copper homeostasis influences bacterial virulence, we established a mouse bloodstream infection model via tail-vein injection (Fig. 5a). At 12 h post-infection, bacterial colonization in organs of mice infected with wild-type or ΔcueO strains was comparable. However, bacterial colonization was undetectable in mice infected with ΔcopA or ΔcueO ΔcopA mutants (Fig. 5b). Interestingly, although bacterial loads in mice infected with ΔcusRS mutants were similar to wild-type, mice infected with ΔcueO ΔcusRS mutants exhibited significantly reduced bacterial loads, with no bacteria detected in organs at 12 h post-infection (Fig. 5b). Additionally, the ΔsodA ΔsodB ΔsodC mutant resulted in slightly reduced bacterial colonization compared to wild-type. However, bacteria were undetectable in the lungs and kidneys of mice infected with the ΔcueO ΔsodA ΔsodB ΔsodC mutant (Fig. 5b). Also, ST258 ΔcopA and ΔcueO ΔcopA mutants showed decreased bacterial loads compared to the wild-type ST258 strain (Supplementary Fig. 4a). Complementation with copA or simultaneous complementation of cueO and copA partially restored bacterial colonization in mouse organs (Supplementary Fig. 4b). In contrast, bacterial loads for other mutants remained similar to those of the wild-type strain (Supplementary Fig. 4c).
a Schematic representation of the mouse bloodstream infection model (12 h). Created in BioRender. Han, M. (2025) https://BioRender.com/8wjsnkw. b Bacterial counts in mouse organs. Following 12 h infection, the liver, spleen, lungs, and kidneys were harvested, weighed, homogenized, and plated to quantify bacterial load. n = 3 biological replicates. Two-way ANOVA with multiple comparisons. Histopathological changes due to inflammation in mouse (c) liver and (d) lung tissues (12 h post-infection). Boxes indicate enlarged views. Scale bars: 200 µm (50× magnification), 100 µm (100× magnification). Data are presented as mean ± SEM, *p < 0.05, **p < 0.01, ****p < 0.0001, ns indicates not significant.
Meanwhile, mice infected with ΔcopA, ΔcueO ΔcopA, or ΔcueO ΔcusRS mutants exhibited significantly reduced inflammatory responses in the liver and lungs compared to those infected with wild-type or ΔcueO strains (Fig. 5c, d). The inflammatory response in the lungs of mice infected with the ΔcueO ΔsodA ΔsodB ΔsodC mutant was also markedly attenuated compared to that of the wild-type strain (Fig. 5d). In summary, copper-sensitive mutants, including ΔcopA, ΔcueO ΔcopA, ΔcueO ΔcusRS, ΔsodA ΔsodB ΔsodC, and ΔcueO ΔsodA ΔsodB ΔsodC, displayed markedly reduced virulence compared to the wild-type strain.
Attenuated mutant strains are more easily phagocytosed or killed by macrophages
Given that copper and superoxide both function as antimicrobial agents within macrophages38,39, we evaluated the impact of macrophages on the phagocytosis and killing of system mutants. Previous studies have demonstrated that macrophages utilize ATP7A to transport copper from the Golgi apparatus to phagolysosomes, thereby enriching copper to enhance bactericidal activity following IFN-γ stimulation40,41. In this study, RAW264.7 macrophages were pre-stimulated with IFN-γ for 24 h to increase their bactericidal capacity (Fig. 6a).
a Diagram illustrating infection of RAW264.7 cells with K. pneumoniae. Created in BioRender. Han, M. (2025) https://BioRender.com/2fo1nvq. Intracellular bacterial counts for the (b) Cue system, c Cus system, and (d) Sod system. n = 3 biological replicates. Ordinary one-way ANOVA with multiple comparisons. e Growth curves of bacteria cultured in LB medium. f Bacterial growth curves following hydrogen peroxide exposure. n = 3 biological replicates. Two-way ANOVA with multiple comparisons. Data are presented as mean ± SEM, *p < 0.05, **p < 0.01, ***p < 0.001, ****p < 0.0001, ns indicates not significant.
Within the Cue system, macrophages phagocytosed significantly higher numbers of ΔcopA and ΔcueO ΔcopA mutants compared to the wild-type strain at 2 h post-infection. However, at 24 h, intracellular bacterial counts of the ΔcopA and ΔcueO ΔcopA mutants did not differ significantly from those of the wild type (Fig. 6b). As shown in Fig. 6c, bacterial numbers of the ΔcueO ΔcusRS mutant were significantly lower than those of the wild-type at both the 2 h and 24 h post-phagocytosis. Additionally, bacterial loads of ΔsodA ΔsodB ΔsodC and ΔcueO ΔsodA ΔsodB ΔsodC mutants within macrophages were similar to the wild type at 2 h post-phagocytosis but significantly reduced at 24 h (Fig. 6d). Furthermore, mutant strains without altered virulence displayed resistance to macrophage-mediated phagocytosis and killing comparable to the wild-type (Supplementary Fig. 5a–e).
ROS are essential components of the innate immune response against intracellular bacteria42. Given the observed differences in macrophage-mediated killing among mutant strains, we hypothesized that these differences resulted from variations in mutant sensitivity to intracellular ROS. To rule out intrinsic differences in bacterial growth, we first measured bacterial growth in LB medium and observed reduced OD600 values in ΔcopA, ΔcueO ΔcopA, ΔsodA ΔsodB ΔsodC, and ΔcueO ΔsodA ΔsodB ΔsodC mutants compared to wild type (Fig. 6e). Upon adding hydrogen peroxide, the OD600 of ΔcueO ΔcopA and ΔcueO ΔcusRS mutants was lower than that of the wild-type strain. In contrast, ΔsodA ΔsodB ΔsodC and ΔcueO ΔsodA ΔsodB ΔsodC mutants showed no significant change in OD600 under hydrogen peroxide stress (Fig. 6f). These results indicate that attenuated mutants are more susceptible to macrophage-mediated killing, partly due to their increased sensitivity to intracellular ROS.
cueO and copA synergistically contribute to capsule polysaccharide and biofilm formation in K. pneumoniae
Although macrophages phagocytosed ΔcopA and ΔcueO ΔcopA mutants more readily than wild-type bacteria, we hypothesized that their enhanced susceptibility was due to impaired capsule polysaccharide biosynthesis. Capsule polysaccharide is recognized as an important virulence factor in K. pneumoniae, protecting bacteria from macrophage-mediated phagocytosis43. The production of capsule polysaccharide results in a hypermucoviscous (HMV) phenotype, detectable through the string test44,45. Traditionally, a string length≥5 mm indicates an HMV phenotype46. Interestingly, we found significantly reduced string length in the ΔcopA mutant compared to the wild type, whereas the ΔcueO ΔcopA mutant completely lost the HMV phenotype (Fig. 7a). Additionally, previous studies identified rmpA, rmpC, and wcaG as essential genes for capsule polysaccharide production in K. pneumoniae47,48. We used real-time PCR to assess expression levels of these genes. Compared to wild type, rmpA, rmpC, and wcaG expression significantly decreased in ΔcopA and ΔcueO ΔcopA mutants, with the greatest reduction observed in the ΔcueO ΔcopA mutant (Fig. 7b). Complementation with copA restored rmpA expression, suggesting a role for copA in capsule biosynthesis in K. pneumoniae (Supplementary Fig. 6a). Similarly, ST258 ΔcopA and ST258 ΔcueO ΔcopA strains exhibited reduced rmpA expression, further supporting synergistic involvement of cueO and copA in capsule formation (Supplementary Fig. 6b).
a String test assessing capsule formation. n = 3 biological replicates. Unpaired t-test. b qRT-PCR measurement of transcript levels for capsule biosynthesis genes (rmpA, rmpC, and wcaG) in K. pneumoniae. n = 3 biological replicates. Unpaired t-test. c Biofilm formation was quantified by measuring the absorbance at 595 nm. n = 3 biological replicates. Unpaired t-test. d Transmission electron microscopy (TEM) images (4000× magnification) illustrating differences between wild-type and mutant strains; scale bar = 500 nm. Data are represented as mean ± SEM, *p < 0.05, **p < 0.01, ***p < 0.001, ****p < 0.0001, ns indicates not significant.
Fimbriae of K. pneumoniae promote capsule production and are essential structural components for biofilm formation49. As shown in Fig. 7c, ΔcopA and ΔcueO ΔcopA mutants exhibited decreased biofilm formation compared to wild-type, and this defect was restored upon complementation with copA or with both cueO and copA. Transmission electron microscopy also revealed significantly decreased capsule thickness and fimbrial structures in the ΔcueO ΔcopA mutant relative to the wild-type (Fig. 7d). Taken together, these findings indicate that cueO and copA act synergistically to regulate capsular polysaccharide and biofilm formation in K. pneumoniae, thereby contributing to attenuation of bacterial virulence.
Attenuated mutant strains provide vaccine protection in mice
To effectively prevent and control infections caused by K. pneumoniae, novel therapeutic strategies are urgently required. However, no licensed vaccines against K. pneumoniae currently exist50. Given that no bacterial colonization was detected in mouse organs at 12 h post-infection with the ∆copA, ∆cueO ∆copA, and ∆cueO ∆cusRS mutants, the observation period was extended to 72 h. Hematoxylin and eosin (H&E) staining revealed that liver and lung tissues from mice infected with these three attenuated strains exhibited histological features comparable to the saline control group, without evident signs of inflammation (Fig. 8a, b). These findings prompted us to assess whether these attenuated mutants could serve as potential vaccine candidates against K. pneumoniae infection.
Histological inflammatory changes observed in mouse (a) liver, and (b) lung tissues (72 h post-bacterial infection). Boxes highlight magnified regions. Scale bars: 200 µm (50× magnification), 100 µm (100× magnification). c Diagram illustrating the timeline for immunization and subsequent pathogenic challenge in the mouse model. Created in BioRender. Han, M. (2025) https://BioRender.com/fdccat9. Survival analysis of immunized mice (day 42 post-immunization) challenged with pathogenic strains (d) wild-type ATCC 43816, (e) ST258, and (f) ST11 following vaccination with saline control, ΔcopA, ΔcueO ΔcopA, and ΔcueO ΔcusRS.
Mice were immunized subcutaneously with the three attenuated strains (Fig. 8c). After three immunizations, mice were challenged via tail-vein injection with wild-type strain ATCC 43816 and clinical isolates ST258 and ST11. Results showed that mice immunized with ΔcopA, ΔcueO ΔcopA, or ΔcueO ΔcusRS exhibited 100% survival within 5 days after challenge with the wild-type ATCC 43816 strain. In contrast, all control mice immunized with saline died within 30 h (Fig. 8d). Notably, mice immunized with ΔcopA or ΔcueO ΔcopA mutants also showed 100% survival following challenge with clinical isolates ST258 and ST11 (Fig. 8e, f). These results demonstrate that immunization with these attenuated mutants provides substantial protection against K. pneumoniae infection.
Collectively, our findings illustrate two distinct pathways through which these attenuated strains influence bacterial virulence (Fig. 9). These insights may facilitate the identification of potential targets and strategies for future vaccine development against K. pneumoniae infections.
K. pneumoniae mutants (ΔcopA, ΔcueO ΔcopA) exhibit decreased capsule formation and biofilm production, and are more readily phagocytosed by macrophages. Upon phagocytosis, the mutants (ΔcopA, ΔcueO ΔcopA, ΔcueO ΔcusRS) are internalized into phagosomes, where activated NADPH oxidase produces superoxide, which is subsequently converted into hydrogen peroxide (H₂O₂) to mediate initial bacterial killing. Subsequently, fusion of the phagosomes with lysosomes forms phagolysosomes, in which accumulated H₂O₂, together with locally enriched copper and antimicrobial peptides, enhances oxidative stress and bacterial killing. Mitochondria recruited to the vicinity further contribute to H₂O₂ production in the cytoplasm. These combined effects render the mutants more susceptible to macrophage-mediated clearance, leading to attenuated virulence. Immunization of mice with these attenuated mutants significantly increases survival upon subsequent challenge with wild-type K. pneumoniae. These findings suggest that copper homeostasis of K. pneumoniae may represent a potential vaccine target for the development of innovative strategies against K. pneumoniae infection. Created in BioRender. Han, M. (2025) https://BioRender.com/g0oaltc.
Discussion
Copper exerts bactericidal effects against K pneumoniae51. Upon microbial invasion, the host immune system elevates local copper concentrations, inducing copper toxicity against pathogens52. Copper concentrations vary significantly across host tissues. Notably, the liver generally exhibits higher baseline copper levels due to its roles in metal metabolism and immunity8. In contrast, copper levels in the bloodstream and lungs are typically lower but may rise locally during infection as part of the host’s nutritional immunity8,53. These organ-specific variations in copper availability likely influence how bacterial copper homeostasis systems contribute to virulence in different tissue niches. Therefore, copper homeostasis could represent a general virulence mechanism enabling bacterial resistance to host defenses. Our analysis across various serotypes and STs of K. pneumoniae revealed that copper homeostasis-associated proteins are highly conserved within this pathogen. In the clinical ST258 strain background, mutants in copper homeostasis also exhibited reduced copper tolerance and decreased bacterial loads at 12 h post-infection. These findings further support the functional conservation of copper homeostasis in K. pneumoniae.
Under aerobic conditions, similar to previous findings in E. coli21, the Cue system is the primary copper tolerance mechanism in K. pneumoniae. Additionally, contrary to reports in E. coli21, deletion of the Cus system did not affect copper sensitivity in K. pneumoniae under anaerobic conditions. Moreover, upon copper stress exposure, K. pneumoniae adapts by elevating cueO transcription54. As a multicopper oxidase, cueO strictly depends on oxygen to oxidize Cu+ to Cu2+ in the bacterial periplasm, thus mitigating copper toxicity19. Accordingly, we observed significantly higher ROS fluorescence in ΔcueO mutants compared to wild type under copper stress. However, ROS intensity in the ΔcopA mutant was similar to the wild type, possibly because copA, as an ATPase, functions independently of oxygen18. In addition, we observed a marked increase in ROS fluorescence intensity in the ΔcueR and ΔcueO ΔcueR mutants, which may be attributed to the regulatory role of cueR in controlling cueO expression15. Furthermore, the ΔcusCFBA mutants accumulated more intracellular copper than wild-type bacteria, but cusCFBA deletion did not affect oxidative stress sensitivity or copper resistance. These findings further suggest that increased copper sensitivity in mutants may arise from a combination of elevated intracellular copper accumulation and enhanced oxidative stress induced by copper exposure.
The Sod system plays a critical role in bacterial defense against external ROS55. Under copper stress, the intracellular copper levels and ROS fluorescence intensity in the ΔsodA ΔsodB ΔsodC and ΔcueO ΔsodA ΔsodB ΔsodC mutants were comparable to those in the wild-type strain. However, significant decreases in bacterial numbers occurred following exposure to copper and hydrogen peroxide. Importantly, the reduction in bacterial numbers observed for the ΔcueO ΔsodA ΔsodB ΔsodC mutants was not reversed by EDTA, indicating bacterial inhibition primarily by hydrogen peroxide rather than copper. Moreover, both ΔsodA ΔsodB ΔsodC and ΔcueO ΔsodA ΔsodB ΔsodC mutants showed enhanced sensitivity to intracellular hydrogen peroxide and were more readily killed by macrophages after phagocytosis. These results suggest that decreased virulence in ΔsodA ΔsodB ΔsodC and ΔcueO ΔsodA ΔsodB ΔsodC mutants may not result from copper stress in vivo, but from increased sensitivity to ROS-mediated killing. Additionally, inflammatory responses in the lungs infected with the ΔcueO ΔsodA ΔsodB ΔsodC mutant were less pronounced compared to liver, possibly due to greater blood flow in liver tissues following tail-vein bacterial injection56.
Capsular polysaccharides are critical virulence factors for K.pneumoniae44. In this study, macrophages more readily phagocytosed ΔcopA and ΔcueO ΔcopA mutants during the early stages of infection. This may be due to the reduced capsule and biofilm synthesis in these mutants. Moreover, the ΔcueO ΔcusRS mutant exhibited significantly lower bacterial counts within macrophages than wild-type during both early and late phagocytosis stages, indicating continuous macrophage-mediated killing pressure, most likely due to increased hydrogen peroxide sensitivity. However, the specific mechanisms by which the ΔcopA, ΔcueO ΔcopA, and ΔcueO ΔcusRS mutants contribute to reduced bacterial virulence remain to be further elucidated.
Currently, K. pneumoniae ranks as the second leading antimicrobial-resistant (AMR) pathogen, responsible for 19.9% of global AMR-related deaths2. Importantly, K. pneumoniae acquires carbapenem resistance via multiple mechanisms57,58, suggesting its potential capacity for horizontal gene transfer (e.g., bacterial competence) to acquire resistance determinants. In this study, except for the ΔsodA ΔsodB ΔsodC and ΔcueO ΔsodA ΔsodB ΔsodC mutants, which showed a shift from nitrofurantoin resistance to sensitivity, other mutants did not have altered antibiotic susceptibility (MIC values) in vitro (Supplementary Table S2), indicating that copper homeostasis in K. pneumoniae is not associated with antibiotic resistance mechanisms. Vaccination represents one of the most effective approaches to combat antibiotic resistance59. The World Health Organization (WHO) has identified K. pneumoniae as a priority target for vaccine development60. According to a 2024 WHO report, development of a vaccine against K. pneumoniae could prevent up to 543,000 annual deaths associated with antimicrobial resistance, underscoring the urgent need for vaccine development61. Mice immunized with ΔcopA, ΔcueO ΔcopA, or ΔcueO ΔcusRS mutants exhibited significantly prolonged survival upon subsequent challenge with K. pneumoniae ATCC 43816, ST258, or ST11. These results suggest that the attenuated strain confers a measurable level of protection against infection. Bacterial vaccine platforms have shown potential for preventing infectious diseases, modulating immune responses, and enabling microbiome-based therapies62,63. However, because K. pneumoniae is a commensal bacterium, further safety improvements are necessary to advance attenuated strains as clinically viable vaccines, thus minimizing potential side effects. Recent advances in vaccine technology increasingly harness unique properties of both pathogenic and commensal bacteria64. Such innovative approaches utilize diverse bacterial immunomodulatory mechanisms to enhance vaccine safety and efficacy64. Within this context, targeting conserved systems or regions may provide new opportunities for K. pneumoniae vaccine development.
In summary, our study suggests that copper homeostasis in K. pneumoniae plays an important role in mediating bacterial copper tolerance, oxidative stress response, and virulence, and that the ΔcopA, ΔcueO ΔcopA, and ΔcueO ΔcusRS mutants may serve as promising targets for potential vaccine development.
Materials and methods
Bacterial strains and growth conditions
The bacterial strains, plasmids, and primers employed in this study are detailed in Supplementary Table S3 and Table S4. Primers were synthesized by Sangon Biotech (Shanghai, China). All bacterial strains were maintained at -80 °C in LB medium supplemented with 30% glycerol, and were recovered from frozen stocks prior to use by overnight culture on LB agar plates (composition per 100 mL: yeast extract 0.5 g, tryptone 1 g, NaCl 1 g, agar 1.5 g, pH adjusted to 7.2–7.4). Unless indicated otherwise, bacteria were cultured at 37 °C with shaking at 200 rpm. Antibiotics were utilized at concentrations of 30 μg/mL apramycin, 100 μg/mL rifampicin, and 1000 µg/mL carbenicillin.
RT-qPCR
Total RNA extraction from bacterial samples was performed according to the manufacturer’s instructions (Vazyme, Nanjing). RNA template, 5× gDNA Eraser Buffer, gDNA Eraser, PrimeScript RT Enzyme Mix I, RT Primer Mix, 5× PrimeScript Buffer 2, and RNA-free water were thawed on ice prior to reverse transcription (TaKaRA, Japan). Reverse transcription reactions were carried out in a total volume of 20 μL, and subsequent quantitative PCR analysis was performed using TB Green® Premix Ex TaqTM II (TaKaRA, Japan), following the manufacturer’s recommended protocols. For data processing, gene expression levels in the lag phase were taken as the control baseline. Fold changes of gene expression in the logarithmic, stationary, and death phases were then determined relative to the lag phase. Gene expression levels were normalized using 16S rRNA as the reference gene. Relative gene expression was calculated via the 2–ΔΔCt method, and all RT-qPCR experiments were conducted with a minimum of three independent replicates.
Construction of mutant strains
Mutants were constructed using CRISPR/Cas9-mediated genome editing technology65,66. The pCas-apr plasmid harbors genes encoding Cas9 nuclease and the λRed recombination system under L-arabinose-inducible control. The pSGKP-rif plasmid expresses the single-guide RNA (sgRNA). Both plasmids include selectable markers: pCas-apr contains a temperature-sensitive replication origin, while pSGKP-rif possesses a sucrose-sensitive marker.
To generate mutants, gene sequences were initially evaluated via an online web server (http://crispr.tefor.net/) to identify optimal 20-nucleotide (N20) sgRNA target sequences. The selected N20 sequence was unique within the K. pneumoniae genome at the targeted gene locus and immediately preceded a protospacer adjacent motif (PAM) “NGG” sequence, essential for guiding the Cas9 nuclease to introduce precise genomic cleavage. Subsequently, sgRNA fragments flanked by SpeI and XbaI restriction sites, including the identified N20 sequences, were amplified using forward primer SpeI-gRNA and reverse primer XbaI-gRNA from the pSGKP-rif plasmid template. Amplified fragments were ligated into pSGKP-rif plasmids previously digested with SpeI and XbaI, generating recombinant pSGKP-rif vectors carrying the target-specific sgRNA. Finally, these recombinant pSGKP-rif plasmids along with donor homology arms were co-transformed into the wild-type K. pneumoniae strain already harboring the pCas-apr plasmid, facilitating targeted gene deletion. Transformants were selected on LB agar plates supplemented with apramycin (30 µg/mL) and rifampicin (100 µg/mL). Candidate mutants were confirmed through PCR and validated by Sanger sequencing. To eliminate plasmids post-editing, strains were cultured on LB agar containing 5% sucrose at 37 °C, allowing for loss of both pSGKP-rif and pCas-apr plasmids.
Complementation of mutants strains
Plasmid pBAD24 was used to complement mutants of K. pneumoniae. Complementation genes were amplified by PCR from wild-type K. pneumoniae genomic DNA and subsequently cloned into EcoRI/XbaI sites of the pBAD24 plasmid. In this design, the coding regions were placed directly downstream of the arabinose-inducible araBAD promoter present in pBAD24. For the complementation of both cueO and copA, the two genes were cloned together into the same pBAD24 plasmid, with each gene placed under the control of an independent arabinose-inducible araBAD promoter, allowing copA and cueO to be individually expressed from separate araBAD promoters within the same vector. The resulting recombinant plasmid was transformed into E. coli DH5α, and transformants were selected on LB agar plates supplemented with 1000 µg/mL carbenicillin. For all complementation assays, L-arabinose (0.2% w/v) was added to the culture medium to induce gene expression. To ensure plasmid retention, strains carrying plasmids were grown with carbenicillin (1000 μg/mL) during revival from glycerol stocks and overnight cultures. Prior to experimental assays, cultures were diluted into fresh medium without antibiotics to maintain comparable conditions across all strains. To minimize differences between the complemented strains and the wild-type strain, we also constructed a wild-type strain carrying the pBAD24 plasmid, designated WT/p, which was used as an experimental control.
Antibiotic susceptibility testing for K. pneumoniae
Antimicrobial susceptibility tests were carried out using the BD PhoenixTM 100 Automated Microbiology System. Interpretation of results was conducted according to Clinical and Laboratory Standards Institute (CLSI) guidelines (2024)67.
Copper killing assay (agar)
CuSO4 (1, 2, 3, or 4 mM) was added on LB agar plates. Bacteria cultured to the logarithmic growth phase were serially diluted (10-fold increments) in sterile saline, and aliquots (5 μL) of each dilution were spotted onto the copper-containing plates. Plates were incubated overnight at 37 °C under either aerobic or anaerobic conditions.
Copper killing assay (broth)
Bacterial strains grown to logarithmic phase in LB medium were exposed to 5.5 mM CuSO4. Samples were taken at 0 h, 12 h, 24 h, and 36 h after copper exposure, serially diluted (10-fold) in sterile saline, and subsequently spotted onto LB agar plates. Plates were incubated overnight at 37 °C for colony enumeration68.
ICP-MS
The bacteria were cultured in LB medium to logarithmic phase, with or without 5.5 mM CuSO4 added and incubated for 20 min. Cells were collected by centrifugation, washed three times with deionized water, and digested at 100 °C in deionized water for 1 h. Trace metal concentrations were measured using inductively coupled plasma mass spectrometry (ICP-MS), employing helium gas in the collision/reaction cell under single quadrupole mode to minimize spectral interferences. Measurements were conducted blindly, with sample identities concealed from the operator. Results for trace element concentrations were normalized and expressed in mg/L.
ROS assay
Wild-type and mutant strains at the logarithmic growth phase were divided into three groups: a blank group (untreated), a control group (incubated with 6-Carboxy-H2DCFDA under copper-free conditions), and an experimental group (incubated with 6-Carboxy-H2DCFDA under copper conditions). The experimental group was incubated with 3 mM CuSO4 for 2 h with shaking. Bacterial cells from the experimental group and control group were labeled with 6-Carboxy-H2DCFDA (Thermo Fisher Scientific, USA) in the dark for 90 min, followed by washing three times with PBS to remove excess dye. Fluorescence intensity was measured using BD FACSAriaTM II Cell Sorter.
Fenton-like reaction
Logarithmic-phase K. pneumoniae cultures (designated as 0 h) were exposed to 1 mM CuSO₄ and incubated with shaking for 5 min, followed by the addition of 1 mM H₂O₂ for 1 h in the dark. Subsequently, 2 mM EDTA was added, and the bacterial cultures were further incubated with shaking for 2 h, 4 h, 6 h, and 8 h. Samples were taken at each time point for bacterial colony counting.
Determination of bacterial load in mouse organs
Male C57BL/6 J mice (5–6 weeks old) were utilized in this study. Prior to the experiment, mice were acclimated to laboratory conditions for 1 week, during which water and food were provided ad libitum. Each mouse was intravenously inoculated via the tail vein with 105 CFU of K. pneumoniae strain ATCC 43816 (wild-type, mutants, or complemented strains). Clinical isolates ST258 and ST11, obtained from the bacterial repository of the Second Affiliated Hospital of Soochow University69, exhibited reduced virulence compared to ATCC 4381670. Thus, mice inoculated with these strains received an increased intravenous dose of 108 CFU. After 12 h of infection, the mice were sacrificed, and blood along with lungs, liver, spleen, and kidneys were aseptically collected. Collected organs were weighed, homogenized, and appropriate dilutions plated onto LB agar plates for overnight incubation. The resulting bacterial colonies were enumerated the following day to evaluate bacterial colonization.
Preparation and observation of pathology sections
Mouse organs harvested from each group were processed in paraffin blocks. Tissue sections obtained using a microtome were stained with hematoxylin and eosin (H&E) for pathological assessment. Hematoxylin stains nuclei blue, while eosin stains cytoplasm and extracellular matrices pink, enabling clear visualization of cellular morphology and tissue structure. Prepared sections were examined microscopically.
Bacterial killing assay using RAW264.7 macrophages
Briefly, immortalized mouse macrophages (RAW 264.7) were cultured in high-glucose DMEM (Biosharp) supplemented with 10% fetal bovine serum (BI), penicillin, streptomycin, and glutamine. RAW264.7 cells were seeded into 24-well plates at 5 × 105 cells/mL and stimulated with mouse IFN-γ (100 ng/mL, MedChemExpress) for 24 h. K. pneumoniae grown to logarithmic phase in LB medium was washed, resuspended in PBS, and introduced to RAW264.7 cells at a multiplicity of infection (MOI) of 50. Bacterial counts at this time were designated as T0. After 2 h of infection, gentamicin (200 µg/mL) was added for 1 h to eliminate extracellular bacteria (T2). Subsequently, gentamicin at a concentration of 40 µg/mL was maintained in the culture for an additional 24 h (T24). At indicated time points, cells were lysed using 0.1% Triton X-100, and intracellular bacterial loads were determined by colony counting on LB agar plates71.
Determination of growth curves
Wild-type and mutant strains were cultured overnight in LB medium at 37 °C with shaking at 200 rpm. Cultures were diluted to an optical density corresponding to the logarithmic phase. Subsequently, 10 μL aliquots of the diluted bacterial suspensions were inoculated into wells of 96-well plates containing 200 μL of LB medium with or without 6 mM hydrogen peroxide. The plates were incubated at 37 °C with continuous shaking (200 rpm), and bacterial growth was monitored over 24 h by measuring OD600 value using a FLUOstar Omega microplate reader (BMG Labtech, Germany).
String test
Wild-type and mutant strains were cultured on 5% sheep blood plates for 16 h. An inoculating loop was used to stretch colonies, assessing the formation of viscous strings. Positive string formation was defined as strings measuring ≥5 mm in length.
Biofilm formation assay
Biofilm formation was estimated by crystal violet (CV) staining method as previously described72. Logarithmic-phase cultures of K. pneumoniae (200 μL) were inoculated into 24-well polystyrene plates containing 1 mL of brain heart infusion (BHI) broth per well. Following incubation at 37 °C for 48 h, medium and non-adherent planktonic cells were discarded, and wells were gently rinsed with sterile distilled water. The adherent biofilms were stained with 1 mL of 1% crystal violet solution (Beyotime, China) at room temperature for 30 min. After removing excess dye, bound crystal violet was solubilized by adding 33% glacial acetic acid. Biofilm biomass was quantified by measuring absorbance at 595 nm with a FLUOstar Omega microplate reader (BMG Labtech, Germany). Each assay was performed in triplicate.
Transmission Electron Microscopy (TEM)
Bacterial cell pellets were resuspended in 2.5% glutaraldehyde fixative and maintained overnight at 4 °C. Subsequent sample preparations were performed at room temperature unless otherwise indicated. Samples were post-fixed with 1% osmium tetroxide for 1 h, dehydrated in an ascending ethanol series (30%, 50%, 70%, 80%, 90%, 95%), followed by two incubations in 100% ethanol (15 min each) and one incubation in 100% acetone (15 min). The dehydrated samples were infiltrated with resin dissolved in acetone, embedded for 30 min, and polymerized at 65 °C for 24 h. Capsule morphology was observed using a Hitachi HT780 transmission electron microscope (Tokyo, Japan).
Murine vaccination model
All animal procedures were conducted in compliance with institutional ethical guidelines. Six-week-old male C57BL/6 J mice were subcutaneously immunized with 100 µL suspensions of attenuated mutant strains on days 0, 14, and 28, followed by challenge with virulent K. pneumoniae strains on day 4273. During this period, survival was monitored continuously, noting the time of death. Animal experiments were approved by the Animal Care and Use Committee of The Second Affiliated Hospital of Soochow University and adhered strictly to ethical and animal husbandry regulations.
Statistics and reproducibility
All experiments were independently replicated at least three times. Statistical analyses, including t-tests, one-way ANOVA, two-way ANOVA were performed using GraphPad Prism 10.1.2 software. A p-value of < 0.05 was statistically significant. Data are presented as means ± standard error of the mean (SEM). In figures, error bars represent SEM; when absent, error bars are smaller than the symbol size.
Data availability
The relevant raw data for this manuscript have been uploaded to https://figshare.com/s/a105c080da2a0ae74cae.
References
Collaborators, G. B. D. A. R. Global mortality associated with 33 bacterial pathogens in 2019: a systematic analysis for the Global Burden of Disease Study 2019. Lancet 400, 2221–2248 (2022).
Antimicrobial Resistance, C. Global burden of bacterial antimicrobial resistance in 2019: a systematic analysis. Lancet 399, 629–655 (2022).
Wang, M. et al. Clinical outcomes and bacterial characteristics of carbapenem-resistant Klebsiella pneumoniae complex among patients from different global regions (CRACKLE-2): a prospective, multicentre, cohort study. Lancet Infect. Dis. 22, 401–412 (2022).
Tacconelli, E. et al. Discovery, research, and development of new antibiotics: the WHO priority list of antibiotic-resistant bacteria and tuberculosis. Lancet Infect. Dis. 18, 318–327 (2018).
Noyce, J. O., Michels, H. & Keevil, C. W. Potential use of copper surfaces to reduce survival of epidemic meticillin-resistant Staphylococcus aureus in the healthcare environment. J. Hosp. Infect. 63, 289–297 (2006).
Warnes, S. L. & Keevil, C. W. Mechanism of copper surface toxicity in vancomycin-resistant enterococci following wet or dry surface contact. Appl Environ. Microbiol. 77, 6049–6059 (2011).
Birkett, M. et al. Recent advances in metal-based antimicrobial coatings for high-touch surfaces. Int. J. Mol. Sci. 23, 1162 (2022).
Focarelli, F., Giachino, A. & Waldron, K. J. Copper microenvironments in the human body define patterns of copper adaptation in pathogenic bacteria. PLoS Pathog. 18, e1010617 (2022).
Neyrolles, O., Wolschendorf, F., Mitra, A. & Niederweis, M. Mycobacteria, metals, and the macrophage. Immunol. Rev. 264, 249–263 (2015).
White, C., Lee, J., Kambe, T., Fritsche, K. & Petris, M. J. A role for the ATP7A copper-transporting ATPase in macrophage bactericidal activity. J. Biol. Chem. 284, 33949–33956 (2009).
Pauwels, A. M., Trost, M., Beyaert, R. & Hoffmann, E. Patterns, receptors, and signals: regulation of phagosome maturation. Trends Immunol. 38, 407–422 (2017).
Sailer, J. et al. Deadly excess copper. Redox Biol. 75, 103256 (2024).
Andreini, C., Banci, L., Bertini, I. & Rosato, A. Occurrence of copper proteins through the three domains of life: a bioinformatic approach. J. Proteome Res. 7, 209–216 (2008).
Arguello, J. M., Raimunda, D. & Padilla-Benavides, T. Mechanisms of copper homeostasis in bacteria. Front Cell Infect. Microbiol. 3, 73 (2013).
Bondarczuk, K. & Piotrowska-Seget, Z. Molecular basis of active copper resistance mechanisms in gram-negative bacteria. Cell Biol. Toxicol. 29, 397–405 (2013).
Gupta, S. D., Lee, B. T., Camakaris, J. & Wu, H. C. Identification of cutC and cutF (nlpE) genes involved in copper tolerance in Escherichia coli. J. Bacteriol. 177, 4207–4215 (1995).
Outten, F. W., Outten, C. E., Hale, J. & O’Halloran, T. V. Transcriptional activation of an Escherichia coli copper efflux regulon by the chromosomal MerR homologue, cueR. J. Biol. Chem. 275, 31024–31029 (2000).
Rensing, C., Fan, B., Sharma, R., Mitra, B. & Rosen, B. P. CopA: An Escherichia coli Cu(I)-translocating P-type ATPase. Proc. Natl. Acad. Sci. USA 97, 652–656 (2000).
Singh, S. K., Grass, G., Rensing, C. & Montfort, W. R. Cuprous oxidase activity of CueO from Escherichia coli. J. Bacteriol. 186, 7815–7817 (2004).
Contaldo, U. et al. Methionine-rich domains emerge as facilitators of copper recruitment in detoxification systems. Proc. Natl. Acad. Sci. USA 121, e2402862121 (2024).
Outten, F. W., Huffman, D. L., Hale, J. A. & O’Halloran, T. V. The independent cue and cus systems confer copper tolerance during aerobic and anaerobic growth in Escherichia coli. J. Biol. Chem. 276, 30670–30677 (2001).
Rademacher, C. & Masepohl, B. Copper-responsive gene regulation in bacteria. Microbiol. 158, 2451–2464 (2012).
Hadley, R. C. et al. The copper-linked Escherichia coli AZY operon: Structure, metal binding, and a possible physiological role in copper delivery. J. Biol. Chem. 298, 101445 (2022).
Lawton, T. J., Kenney, G. E., Hurley, J. D. & Rosenzweig, A. C. The CopC family: structural and bioinformatic insights into a diverse group of periplasmic copper binding proteins. Biochemistry 55, 2278–2290 (2016).
Rensing, C. & Grass, G. Escherichia coli mechanisms of copper homeostasis in a changing environment. FEMS Microbiol. Rev. 27, 197–213 (2003).
Nozik-Grayck, E., Suliman, H. B. & Piantadosi, C. A. Extracellular superoxide dismutase. Int J. Biochem. Cell Biol. 37, 2466–2471 (2005).
Gebicka, L. & Krych-Madej, J. The role of catalases in the prevention/promotion of oxidative stress. J. Inorg. Biochem. 197, 110699 (2019).
Kershaw, C. J., Brown, N. L., Constantinidou, C., Patel, M. D. & Hobman, J. L. The expression profile of Escherichia coli K-12 in response to minimal, optimal and excess copper concentrations. Microbiol. 151, 1187–1198 (2005).
Sun, T. S. et al. Reciprocal functions of Cryptococcus neoformans copper homeostasis machinery during pulmonary infection and meningoencephalitis. Nat. Commun. 5, 5550 (2014).
Johnson, M. D. et al. Role of copper efflux in pneumococcal pathogenesis and resistance to macrophage-mediated immune clearance. Infect. Immun. 83, 1684–1694 (2015).
Stewart, L. J. et al. Role of glutathione in buffering excess intracellular copper in Streptococcus pyogenes. mBio. 11, e02804−20 (2020).
Achard, M. E. et al. The multi-copper-ion oxidase CueO of Salmonella enterica serovar Typhimurium is required for systemic virulence. Infect. Immun. 78, 2312–2319 (2010).
Kaur, K., Sidhu, H., Capalash, N. & Sharma, P. Multicopper oxidase of Acinetobacter baumannii: assessing its role in metal homeostasis, stress management and virulence. Micro. Pathog. 143, 104124 (2020).
Zhou, K., George, S. M., Metris, A., Li, P. L. & Baranyi, J. Lag phase of Salmonella enterica under osmotic stress conditions. Appl Environ. Microbiol. 77, 1758–1762 (2011).
Wendlandt, A. E., Suess, A. M. & Stahl, S. S. Copper-catalyzed aerobic oxidative C-H functionalizations: trends and mechanistic insights. Angew. Chem. Int Ed. Engl. 50, 11062–11087 (2011).
Ezraty, B., Gennaris, A., Barras, F. & Collet, J. F. Oxidative stress, protein damage and repair in bacteria. Nat. Rev. Microbiol. 15, 385–396 (2017).
Jomova, K., Alomar, S. Y., Nepovimova, E., Kuca, K. & Valko, M. Heavy metals: toxicity and human health effects. Arch. Toxicol. 99, 153–209 (2025).
Mraheil, M. A. et al. Dual role of hydrogen peroxide as an oxidant in pneumococcal pneumonia. Antioxid. Redox Signal 34, 962–978 (2021).
Moraes, D. et al. The influence of a copper efflux pump in Histoplasma capsulatum virulence. FEBS J. 291, 744–760 (2024).
Djoko, K. Y., Ong, C. L., Walker, M. J. & McEwan, A. G. The role of copper and zinc toxicity in innate immune defense against bacterial pathogens. J. Biol. Chem. 290, 18954–18961 (2015).
Ladomersky, E. et al. Host and pathogen copper-transporting P-type ATPases function antagonistically during salmonella infection. Infect. Immun. 85, e00351-17 (2017).
Lambeth, J. D. NOX enzymes and the biology of reactive oxygen. Nat. Rev. Immunol. 4, 181–189 (2004).
Paczosa, M. K. & Mecsas, J. Klebsiella pneumoniae: going on the offense with a strong defense. Microbiol. Mol. Biol. Rev. 80, 629–661 (2016).
Huang, X. et al. Capsule type defines the capability of Klebsiella pneumoniae in evading Kupffer cell capture in the liver. PLoS Pathog. 18, e1010693 (2022).
Ernst, C. M. et al. Adaptive evolution of virulence and persistence in carbapenem-resistant Klebsiella pneumoniae. Nat. Med. 26, 705–711 (2020).
Kumabe, A. & Kenzaka, T. String test of hypervirulent Klebsiella pneumonia. QJM. 107, 1053 (2014).
Walker, K.A. et al. A Klebsiella pneumoniae regulatory mutant has reduced capsule expression but retains hypermucoviscosity. mBio 10, e00089-19 (2019).
El-Demerdash, A. S. et al. Essential oils as capsule disruptors: enhancing antibiotic efficacy against multidrug-resistant Klebsiella pneumoniae. Front Microbiol. 15, 1467460 (2024).
Schroll, C., Barken, K. B., Krogfelt, K. A. & Struve, C. Role of type 1 and type 3 fimbriae in Klebsiella pneumoniae biofilm formation. BMC Microbiol. 10, 179 (2010).
Bialek-Davenet, S. et al. Genomic definition of hypervirulent and multidrug-resistant Klebsiella pneumoniae clonal groups. Emerg. Infect. Dis. 20, 1812–1820 (2014).
Vaidya, M. Y., McBain, A. J., Butler, J. A., Banks, C. E. & Whitehead, K. A. Antimicrobial Efficacy and Synergy of Metal Ions against Enterococcus faecium, Klebsiella pneumoniae and Acinetobacter baumannii in Planktonic and Biofilm Phenotypes. Sci. Rep. 7, 5911 (2017).
Chen, L. et al. Carbapenemase-producing Klebsiella pneumoniae: molecular and genetic decoding. Trends Microbiol 22, 686–696 (2014).
Healy, C. et al. Nutritional immunity: the impact of metals on lung immune cells and the airway microbiome during chronic respiratory disease. Respir. Res. 22, 133 (2021).
Zulfiqar, S. & Shakoori, A. R. Molecular characterization, metal uptake and copper induced transcriptional activation of efflux determinants in copper resistant isolates of Klebsiella pneumoniae. Gene. 510, 32–38 (2012).
Wang, Y., Branicky, R., Noe, A. & Hekimi, S. Superoxide dismutases: dual roles in controlling ROS damage and regulating ROS signaling. J. Cell Biol. 217, 1915–1928 (2018).
Holmes, C. L., Anderson, M. T., Mobley, H. L. T. & Bachman, M. A. Pathogenesis of gram-negative bacteremia. Clin. Microbiol. Rev. 34, e00234−20 (2021).
Budia-Silva, M. et al. International and regional spread of carbapenem-resistant Klebsiella pneumoniae in Europe. Nat. Commun. 15, 5092 (2024).
Wang, Q. et al. Expansion and transmission dynamics of high risk carbapenem-resistant Klebsiella pneumoniae subclones in China: an epidemiological, spatial, genomic analysis. Drug Resist. Updat. 74, 101083 (2024).
Wantuch, P. L. & Rosen, D. A. Klebsiella pneumoniae: adaptive immune landscapes and vaccine horizons. Trends Immunol. 44, 826–844 (2023).
Hasso-Agopsowicz, M. et al. Identifying WHO global priority endemic pathogens for vaccine research and development (R&D) using multi-criteria decision analysis (MCDA): an objective of the Immunization Agenda 2030. EBioMedicine, 105424 (2024).
Kim, C., Holm, M., Frost, I., Hasso-Agopsowicz, M. & Abbas, K. Global and regional burden of attributable and associated bacterial antimicrobial resistance avertable by vaccination: modelling study. BMJ Glob. Health 8, e011341 (2023).
Ghattas, M., Dwivedi, G., Lavertu, M. & Alameh, M. G. Vaccine technologies and platforms for infectious diseases: current progress, challenges, and opportunities. Vaccines (Basel) 9, 1490 (2021).
Gulliver, E. L. et al. Review article: the future of microbiome-based therapeutics. Aliment Pharm. Ther. 56, 192–208 (2022).
Lloren, K. K. S., Senevirathne, A. & Lee, J. H. Advancing vaccine technology through the manipulation of pathogenic and commensal bacteria. Mater. Today Bio. 29, 101349 (2024).
Wang, Y. et al. CRISPR-Cas9 and CRISPR-assisted cytidine deaminase enable precise and efficient genome editing in Klebsiella pneumoniae. Appl. Environ. Microbiol. 84, e01834−18 (2018).
Hao, M. et al. CRISPR-Cas9-mediated carbapenemase gene and plasmid curing in carbapenem-resistant enterobacteriaceae. Antimicrob. Agents Chemother. 64, e00843-20 (2020).
CLSI. Performance Standards for Antimicrobial Susceptibility Testing. https://iacld.com/UpFiles/Documents/672a1c7c-d4ad-404e-b10e-97c19e21cdce.pdf (2024).
Saenkham, P., Ritter, M., Donati, G. L. & Subashchandrabose, S. Copper primes adaptation of uropathogenic Escherichia coli to superoxide stress by activating superoxide dismutases. PLoS Pathog. 16, e1008856 (2020).
Zhang, X. et al. New Delhi metallo-beta-lactamase 5-producing Klebsiella pneumoniae sequence type 258, Southwest China, 2017. Emerg. Infect. Dis. 25, 1209–1213 (2019).
Bruchmann, S., Feltwell, T., Parkhill, J. & Short, F. L. Identifying virulence determinants of multidrug-resistant Klebsiella pneumoniae in Galleria mellonella. Pathog. Dis. 79, ftab009 (2021).
Xu, L. et al. The KbvR regulator contributes to capsule production, outer membrane protein biosynthesis, antiphagocytosis, and virulence in Klebsiella pneumoniae. Infect. Immun. 89, e00016(2021).
Fu, L. et al. Frequency of virulence factors in high biofilm formation bla(KPC-2) producing Klebsiella pneumoniae strains from hospitals. Micro. Pathog. 116, 168–172 (2018).
Feldman, M. F. et al. A promising bioconjugate vaccine against hypervirulent Klebsiella pneumoniae. Proc. Natl. Acad. Sci. USA 116, 18655–18663 (2019).
Acknowledgements
This research was supported by the National Natural Science Foundation of China (82172332), Discipline Construction of The Second Affiliated Hospital of Soochow University (XKTJ-TD202403, XKTJ-GFXK202403) and Jiangsu Improvement Project of Science and Education (CXZX202231).
Author information
Authors and Affiliations
Contributions
Mingxiao Han designed and conducted the experiments, analyzed all data, and wrote the manuscript; Qi Chen designed and conducted the experiments; Feng Xu designed and conducted the experiments; Chenhao Zhao designed, conducted and analyzed the experiments; Xin Ma performed the experiments; Qiyuan Jin conducted and analyzed the experiments; Jing Yang conducted and analyzed the experiments; Yi Wang analyzed the real-time PCR data; Rui Qiang managed the animal breeding for the experiments; Hong Du edited the manuscript; Haifang Zhang designed the experiments, analyzed the data, got the grands and wrote the manuscript.
Corresponding author
Ethics declarations
Competing interests
The authors declare no competing interests.
Peer review
Peer review information
Communications Biology thanks the anonymous reviewers for their contribution to the peer review of this work. Primary Handling Editors: Kaliya Georgieva. A peer review file is available.
Additional information
Publisher’s note Springer Nature remains neutral with regard to jurisdictional claims in published maps and institutional affiliations.
Rights and permissions
Open Access This article is licensed under a Creative Commons Attribution-NonCommercial-NoDerivatives 4.0 International License, which permits any non-commercial use, sharing, distribution and reproduction in any medium or format, as long as you give appropriate credit to the original author(s) and the source, provide a link to the Creative Commons licence, and indicate if you modified the licensed material. You do not have permission under this licence to share adapted material derived from this article or parts of it. The images or other third party material in this article are included in the article’s Creative Commons licence, unless indicated otherwise in a credit line to the material. If material is not included in the article’s Creative Commons licence and your intended use is not permitted by statutory regulation or exceeds the permitted use, you will need to obtain permission directly from the copyright holder. To view a copy of this licence, visit http://creativecommons.org/licenses/by-nc-nd/4.0/.
About this article
Cite this article
Han, M., Chen, Q., Xu, F. et al. A critical role of copper homeostasis in the virulence of Klebsiella pneumoniae. Commun Biol 8, 1596 (2025). https://doi.org/10.1038/s42003-025-09002-x
Received:
Accepted:
Published:
Version of record:
DOI: https://doi.org/10.1038/s42003-025-09002-x











