Abstract
Intrinsic capacity (IC), which comprises all physical and mental capacities of individuals, is a key component in the World Health Organization’s healthy aging framework. A validated IC measure is lacking in India, the most populous country in the world. The aim of this study is to develop an IC measure in older Indian adults using 60,591 participants aged ≥45 years from the Longitudinal Ageing Study in India. Confirmatory factor analysis incorporated 14 items of cognitive, locomotor, psychological, sensory and vitality capacities in a bifactor structure and estimated IC scores (range 0–100). The mean score was 69.7 (95% confidence interval of 69.6 to 69.8) and varied across the 36 states and union territories (range 63.4–77.8). A higher IC score had protective associations with poor self-rated health and functioning limitations after adjusting for demographic factors, socioeconomic status and chronic conditions. The score provides a comprehensive indicator that can be implemented in future aging research and practices in India.
Similar content being viewed by others
Main
Population aging is an important issue across the world, particularly in low- and middle-income countries. The World Health Organization (WHO) expects the number of people aged 60 years or older to increase from 1 billion in 2020 to 2.1 billion by 2050, with 80% of them living in low- and middle-income countries1. India, which has the largest population in the world, is estimated to have nearly 150 million older people (aged 60 years or older) in 2022, accounting for 10% of its total population2. This figure is projected to rise to 347 million (20%) by 20502. The large and rapidly increasing numbers of older people in India will have profound implications for many dimension of society including health and social care systems, intergenerational dynamics and inclusive economic security3. Given financial and health system constraints, healthy aging research is vital to inform evidence-based policies and practices that cater to the needs of older adults and their families and communities.
In 2015, the WHO proposed a new framework for healthy aging, which is defined as a “process of developing and maintaining functional ability that enables well-being in older age”4. Functional ability, which includes “the capabilities that enable people to be and do what they have reason to value”, is determined by two other components: intrinsic capacity (IC), which composites “all the mental and physical capacities that a person can draw on and includes their ability to walk, think, see, hear, and remember”, and environments, which form the context of individuals’ lives4,5. This framework moves away from the traditional disease-based approach in biomedicine and focuses on the positive aspects of aging and health, integrating diverse measurements of health and capacities into one component (IC)6,7. Over the past decade, a large body of health research has investigated this component, including the development of its conceptualization, operationalization and measurement8,9.
The theoretical framework of the IC construct has been developed to include five domains: cognitive, locomotor, psychological, sensory and vitality10. To generate a measure for this construct, several recent studies have utilized data from existing cohort studies of older people and assessed construct validity using measurements related to the five domains11,12,13,14,15,16. Both reflective (latent factor) and formative (composite indicator) approaches have been used to test the IC construct on the basis of different assumptions. Most existing studies employed a reflective approach, which considers IC as an underlying general factor causing changes in observed aspects of physical, cognitive and psychological health9. Research teams affiliated with the WHO11 adopted this approach and applied it to cohort studies in the Gateway to Global Aging platform11,12,17. The bifactor structure, which was first developed in the English Longitudinal Study of Ageing (ELSA)11, has been identified in other cohort studies of older populations in China and Brazil12,14,18 with cross-cultural validation19. The IC measures developed in these studies were found to be associated with established scales of disability and dependence (that is, activities of daily living (ADL) and instrumental activities of daily living (IADL))11,12,13,14,18,20 and are considered to be novel indicators that can provide comprehensive assessments of individual health in aging research and clinical practice20.
Following the development and validation of IC measures in ELSA and its sister cohort studies, this study focuses on the older population in India, using data from the Longitudinal Ageing Study in India (LASI), one of the latest and largest studies in the Gateway to Global Aging platform17,21. On the basis of items related to cognitive, psychological and physical health aligned to the WHO healthy aging framework5, the aim of this study is to develop an IC measure and establish its construct validity in older Indian adults. The study further examines variation in levels of IC across subgroups with different sociodemographic and health characteristics and investigates the associations between the IC measure and established scales of health and functional limitations.
Results
Table 1 reports descriptive information on the study population. Among the 60,591 participants, one-fifth was aged 45–49 years and only 2% were aged 85 years or older. More than half of the participants were women, and 75% were married or cohabitated. Most participants were from rural areas (66%) and had less than primary education (59%) but lived with no chronic condition (51%). The sample sizes of the 36 states and union territories (UTs) ranged from 788 in Chandigarh to 3,930 in Uttar Pradesh (Supplementary Table 3). About 17% reported poor self-rated health. The percentages of functional limitations were 14% for ADL and 33% for IADL.
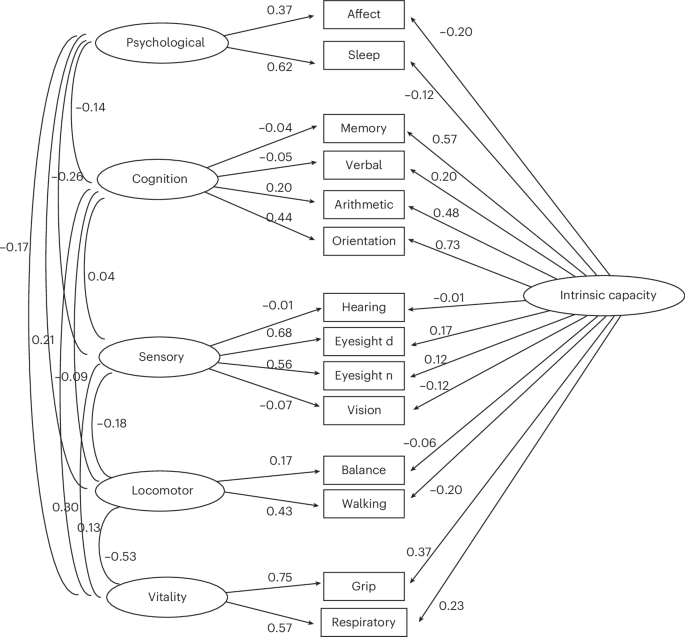
The results of factor analysis based on the 30% subsample are provided in Supplementary Tables 1 and 2. On the basis of the cutoff of loading of >0.3, most items were loaded in one latent factor and generally corresponded to the five IC domains in literature (Supplementary Table 1). The hearing and vision items had weak loadings for all latent factors. Given the IC theoretical framework11, these two items were still included in the sensory domain of the confirmatory factor analysis (CFA) model. On the basis of goodness-of-fit indicators, the bifactor model showed the best fit (a CFI of 0.982, a Tucker–Lewis index (TLI) of 0.969, a root mean square error of approximation (RMSEA) of 0.026 and a standardized root mean square residual (SRMR) of 0.018) and the lowest Bayesian information criterion (BIC) and Akaike information criterion (AIC) values among the four types of factor structure (Supplementary Table 2). When applying the bifactor model to the whole study population (Fig. 1), the model fit remained acceptable (a CFI of 0.982, a TLI of 0.969, an RMSEA of 0.026 and an SRMR of 0.018).
A total of 60,591 participants from the LASI wave 1 were used to estimate the factor structure of IC. Loadings were derived from the general factor of IC and from the five domains (psychological, cognition, sensory, locomotor and vitality). ‘Affect’ refers to the total score of the ten-item CES-D scale39. ‘Sleep’ refers to the total score on the Jenkins Sleep Scale40. ‘Memory’ refers to the summary score of immediate and delayed word recall tests35. ‘Verbal’ refers to the total number of unique animals and birds named in 1 min (ref. 36). ‘Arithmetic’ refers to the total scores of three arithmetic tests37. ‘Orientation’ refers to a total score of time and place orientation tests38. ‘Hearing’ refers to self-reported hearing problems. ‘Eyesight d’ refers to self-reported distance eyesight. ‘Eyesight n’ refers to self-reported near eyesight. ‘Vision’ refers to the results of vision tests (normal, low and blindness). ‘Balance’ refers to the results of semi and full tandem tests. ‘Walking speed’ refers to mean walking speed tests. ‘Grip’ refers to the average grip strength of both hands. ’Respiratory’ refers to the mean of forced vital capacity and forced expiratory volume per second.
The bifactor model was used to estimate the IC scores. The mean score was 69.4 with a standard deviation of 11.2, while the median score was 70.7 with an interquartile range between 62.6 and 77.4. Figures 2 and 3 show estimated IC scores by the 36 states and UTs, with adjustment for age group and sex. The weighted mean score was 69.7 (95% confidence interval (CI) of 69.6 to 69.8) for the overall population. Higher mean scores were found in Puducherry (76.5 with a 95% CI of 76.0 to 77.0) and Chandigarh (77.8 with a 95% CI of 77.1 to 78.4), while lower mean scores were found in Sikkim (63.4 with a 95% CI of 62.4 to 64.4).
The map shows the estimated mean IC scores across the 36 states and territories adjusting for age and sex. Dark color indicates higher IC scores. Due to changes in administrative boundaries after the LASI data collection, the estimated scores of two UTs (Jammu and Kashmir, Ladakh) were based on the original Jammu and Kashmir UT. For the newly merged UT of Dadra and Nagar Haveli and Daman and Diu, the estimated score was based on the average of the original two UTs.
Box plots of the IC scores by subgroup are provided in Supplementary Fig. 1. Table 2 reports the IC scores across subgroups of demographic factors, socioeconomic positions and multimorbidity. Lower IC scores were found in older age groups, women, people with low education and monthly household per capita consumption expenditure (MPCE) levels, rural residences, those not married and those living with chronic conditions. When including all the variables in one model (model 2), the effect sizes became smaller, but the direction of associations remained the same. Compared to the youngest age group, people aged 85 years or above had lower IC scores by 14 points (−14.43, 95% CI of −15.30 to −13.56). People with tertiary education had better IC scores, by 12 points (11.62, 95% CI of 11.27 to 11.97), than those with less than a primary education. The results of the five domain scores are provided in Supplementary Table 6.
Table 3 presents the associations between the IC scores, general health and functional limitations. A higher IC score had protective associations with poor self-rated health (odds ratio (OR) of 0.97 and 95% CI of 0.97 to 0.97), ADL limitations (0.96, 95% CI of 0.96 to 0.97) and IADL limitations (0.96, 95% CI of 0.96 to 0.96) after adjusting for the covariates. The associations were generally linear (Fig. 4). The ORs of poor health and functional limitations decreased from the second to fifth quintiles and the effect size was particularly strong for IADL limitations (OR of 0.31 and 95% CI of 0.28 to 0.34).
Logistic regression models were used to examine the associations between quintiles of IC scores and three established measures for self-rated health (N = 60,254), ADL (N = 60,258) and IADL (N = 60,201) limitations, adjusting for age group, sex, education, MPCE, place of residence, marital status and multimorbidity. ORs are shown as the center points with 95% CIs as error bars. Q, quintile.
The distributions of demographic factors, socioeconomic positions, multimorbidity, general health and functional limitations, and the estimated latent scores differed across participants with complete (N = 41,895; 69%) and incomplete data (N = 18,696; 31%) on the 14 IC variables (Supplementary Table 4). Supplementary Table 5 reports the results of sensitivity analyses based on multiple imputation. The associations between IC scores, demographic factors, socioeconomic positions and multimorbidity remained similar when using the latent estimated scores and imputed scores.
Discussion
Using a population-based cohort study of more than 60,000 middle-aged and older adults in India, a measure for IC was developed to incorporate 14 variables related to cognitive, locomotor, psychological, sensory and vitality domains. The bifactor structure, which included five domain latent factors and one general latent factor, showed the best model fit. The estimated IC scores were rescaled to a range between 0 and 100. The mean score was estimated to be 69.7 in older Indian adults and varied across states. Higher scores were found in younger age groups, men, people who were married, urban residents, participants with higher levels of education and economic quintiles, and those who lived with fewer chronic conditions. A higher IC score had protective associations with poor self-rated health, ADL and IADL limitations.
The bifactor structure, which allows multidimensionality at the item level, was the model with the best fit in the LASI study population. This corresponds to previous IC work in older populations across Brazil, China and the UK11,12,14,18. Compared with the earliest model of 16 items in ELSA11, this study included similar measures in the cognitive, psychological and sensory domains but fewer items in the locomotor (N = 2) and vitality (N = 2) domains. While the latter two domains had fewer items, the five latent factors were identified in the exploratory factor analysis (EFA) results. Although several publications commonly report the bifactor model11,12,14,18, other types of IC model are examined in aging cohort studies22,23. For example, a publication from ELSA used the item response theory model to fit a one-factor model (a unidimensional latent construct of IC) using 4,545 baseline participants aged 60 years or older22. On the basis of data from the Longitudinal Aging Study Amsterdam, a correlation model of five domains (no overall latent construct for IC) was validated in 2,333 people aged over 57 years (ref. 23). These model structures also showed acceptable structural validity and predictivity of functional limitations and mortality.
The reflective approach, which was widely adopted in this and other studies, assumes that IC is a latent construct and that this underlying factor drives the variation in the observed items. A recent review discussed another approach, the formative model, which assumes that IC is a composite indicator of the observed items and that the variation in the observed items contributes to the IC scores9. This approach has also been applied to cohort studies of older adults in the Netherlands and several lower- and middle-income countries13,15,16. The validation studies of these composite IC scores showed clear associations with disability and mortality13,15,16. Given the definition of IC (the component that composites all the mental and physical capacities)4,5, both approaches are justifiable when incorporating measures related to the five domains. This study used the reflective approach to consider IC as a universal construct of health and align with the previous work in the Gateway to Global Aging platform. Thus, exploring possible cross-country comparisons would be plausible in future studies19. If the analyses were based on the formative approach, the IC scores would be affected by the items selected in modeling.
The IC scores in LASI showed the expected variation across subgroups with different demographic (age and sex) and socioeconomic characteristics (education and wealth). This aligns with existing evidence from other studies assessing the associations between socioeconomic status across the life course and healthy aging24,25. The scores were lower in older adults living with multimorbidity than in those who did not have any chronic conditions. However, the difference was minimal (a 0.5 point difference). Similar results were also identified in the analyses of ELSA and the China Health and Retirement Longitudinal Study11,12. In addition, the estimated IC scores had independent associations with general health and functional limitations when accounting for multimorbidity and other individual covariates. Similar results were found in recent studies in East Asia, suggesting that IC is a better indicator of predicting disability in later life than multimorbidity26,27. The evidence from empirical data indicates that IC, a capacity-centered construct, is relevant but different from multimorbidity, a traditional disease-based measure, and can be captured in older adults across different settings throughout the world.
The concept of IC and its operationalization and measurement have been investigated in health and aging research over the past decade7,8. Moving away from a disease-based method, the approach of capacity-centered, multidimensional assessment was introduced in the WHO 2015 World Report on Health and Ageing4 and further supported by the WHO guidelines for person-centered integrated care for older people in 201728, as well as the WHO Decade of Healthy Ageing: baseline report in collaboration with the United Nations (2021–30)5,29. Development of a valid IC measure may facilitate monitoring and evaluating healthy aging policies in India as well as assessing the integrated care programs for older people, such as Ayushman Bharat: the National Health Protection Scheme30 and the National Programme for Health Care of the Elderly31. To support this, it is important to establish resources, procedures and infrastructure and enable data collection of measures related to the five domains. While a summarized IC score has been estimated in LASI and other cohort studies of older people, future research should consider how to implement the complex methods in clinical and healthcare data and allow meaningful comparisons across individuals and changes over time.
This study included a large number of older adults across different regions, urban and rural settings in India. As part of the Gateway to Global Aging cohort studies, LASI used a similar study design, procedure and questionnaires to allow data harmonization. The IC variables were selected on the basis of the five domains in literature, and the established model structures were tested in this study population. The estimated IC scores were associated with demographic factors, socioeconomic status, multimorbidity and established scales for general health and functional limitations. This study has some limitations. While the LASI study population was nationally representative with a high response rate (87%), people with poor health may have been less likely to participate in the study and/or undertake physical examinations. Participants with missing data on the IC variables generally had worse health and lower estimated scores than those with complete data. Yet more than 99% of the participants had fewer than five missing variables and maximum likelihood estimation accounted for this issue. The results of the latent estimated and imputed scores were also similar in the sensitivity analysis. Some measures were based on self-reported information (for example, hearing impairment and multimorbidity) and might be affected by potential bias. Although standardized measurements (for example, the ten-item Center for Epidemiological Studies–Depression (CES-D) scale and self-rated health) were embedded in the interviews, some items showed unusual distributions. For example, most participants reported low negative and positive affects in the CES-D. Older Indian adults might perceive, understand and respond to these questions differently owing to cultural differences. This may affect the score distributions and their cutoff points. However, this study focused on relative differences across the population and the impact of this issue should be limited. This study did not investigate measurement invariance across subgroups and assumed that the IC structure applied to all participants. Because no gold standard measures exist for IC, the criterion validity could not be tested formally. Yet the IC scores showed linear associations with established scales of general health and functional limitations.
This study developed a comprehensive indicator of IC in older Indian adults, incorporating multiple domains of health and functioning. The IC scores appeared to vary across sociodemographic subgroups and geographical areas and had independent associations with general health and functional limitations in addition to multimorbidity. This capacity-centered measure can be applied in healthy aging research and future research should explore how to implement it in public health and clinical practices to support the growing older population in India.
Methods
Study population
This study was based on LASI21, a nationwide survey of middle-aged and older adults aged 45 years and older and their spouses (irrespective of age), representing India and all its states and UTs. LASI is a comprehensive investigation of the health, social and economic well-being of older adults in India, harmonized with the Health and Retirement Study and its sister studies in more than 40 countries. LASI used a multistage stratified area probability cluster sampling design, adapted to rural and urban settings in each state, with household and individual response rates of 96% and 87%, respectively. Household and individual sample weights were calculated to generate national-level indicators and produce state-level indicators. Detailed information relating to the design, tools, process and sample characteristics of LASI is available elsewhere (www.iipsindia.ac.in/lasi)21,32.
In addition to data collection through face-to-face interviews by trained survey investigators, trained health investigators conducted tests for physical functioning and performance-based markers, recorded anthropometric measurements, and collected dried blood spots to test for select health markers of chronic health conditions21. All collaborating institutions and the Indian Council of Medical Research granted ethical approval, with informed consent obtained for each survey component.
The LASI baseline wave (2017–18) included 73,408 people across 36 states and UTs (participants in Sikkim were interviewed in 2021 owing to administrative delays and the COVID-19 pandemic)21. After excluding 6,789 people aged less than 45 years and 6,028 participants who did not take part in physical examinations (that is, tests for locomotor, sensory and vitality capacities), this study focused on 60,591 older adults.
Measurements of IC
Previous studies on IC have included different measures for the five domains (cognitive, locomotor, psychological, sensory and vitality)10,11. On the basis of literature and expert consensus10,11,12, 14 relevant measures were identified in the LASI dataset. The following criteria were applied to review these measures: (1) availability of prior evidence supporting an association with at least one domain of capacity, (2) applicability in various settings (population, community, clinical and laboratory), (3) ability to distinguish between high and low physical or mental capacity at older ages and (4) sensitivity to detect change within and among individuals over time. The following sections describe specific measures included in these five domains.
Cognitive
This domain included four measures on memory, verbal fluency, arithmetic and orientation. As part of the Gateway to Global Aging cohort, the LASI study followed the Health and Retirement Study methods to implement neuropsychological assessments and procedures for cognitive tests33,34. Two tests, immediate and delayed word recall tests35, were used to measure episodic memory, which refers to the ability to recall specific past events and situations consciously. Participants received scores between zero and ten for each test. A summary score was calculated for these two tests (range between 0 and 20). The verbal fluency test was based on how many unique animals and birds a participant could name in 1 min (ref. 36). The score was based on the number of animals and birds that participants could name. Three arithmetic tests included serial ‘7s’ (ref. 37) and two simple computation problems. For the serial 7s test, participants were asked to subtract 7 from 100 and then again from 93 for five iterations. The two computational problems focused on calculation in daily life scenarios: (1) A shop is having a sale and selling all items at half price. Before the sale, a sari costs 300 Rs. How much will it cost in the sale? (2) If five people all have the winning numbers in the lottery and the prize is 1,000 Rs, how much will each of them get? Participants earned a score of one for each correct answer and a zero for incorrect answers. The total arithmetic score for the three tests was between zero and three. Orientation refers to an individual’s cognitive capacity to know who they are, where they are, and what day and year it is38. Participants were asked to state the current date (day of week, day, month and year), place of interview and their own home address (street, village and district). Each correct answer received one point, and an incorrect answer received zero points. A total score summarized these eight questions between zero and eight.
Locomotor
This domain included two measures: walking speed and balance. For walking speed, participants who were able to walk were asked to walk 4 m at their usual walking pace twice (the use of walking aids was permitted). The time for both walks was recorded separately, and the mean speed (meters per second) of the two trials was calculated. Static balance was evaluated using semitandem and full tandem tests. All participants were required to complete the semitandem balance test. Those who were able to complete the task were then asked to take the full tandem test. The balance measure was based on these two tests and categorized into three levels: those who completed both semi- and full tandem tests, those who completed the semitandem test only and those who did not complete any one of the tandem balance tests.
Psychological
This domain included two measures, affect and sleep. Affect was measured using the ten-item CES-D scale39. Response options for each item range from ‘rarely or none of the time’ (score of zero) to ‘all of the time’ (score of three). Total scores ranged from 0 to 30. A higher score indicates greater severity of depressive symptoms. The Jenkins Sleep Scale40 assessed sleep disturbance. Participants were asked about the frequency of delay in falling asleep, inability to stay asleep, waking up tired, disturbed sleep in the previous month and taking a nap during the day. Response categories were never (score of 0), rarely (one to two nights per week; score of 1), occasionally (three to four nights per week; score of 2) and frequently (five or more nights per week; score of 3). The total score was between 0 and 15. A higher score indicates more sleep disturbance.
Sensory
This domain included one measure for hearing and three measures for vision. Participants were asked “have you ever been diagnosed with any hearing or ear-related problem or condition?” with possible responses of yes or no. Self-reported eyesight included two questions. Participants, including those who wore glasses, contacts or corrective lenses, were asked to rate their distance eyesight (seeing things at a distance, such as recognizing a person across the street) and near eyesight (seeing things up close, such as reading ordinary newspaper print). Vision tests measured distance and near vision in both eyes using a computer-assisted personal interview with a Tumbling E LogMAR chart. Distance vision was measured at a 3-m distance in a sitting position after ensuring the participant’s eye and the computer screen were on the same level. A near vision test was conducted at a 40-cm distance from the near vision Tumbling E LogMAR chart following the procedures used for distance vision. Participants were allowed to take a vision test if they perceived light and could count their fingers at 60 cm. Vision tests were performed with the visual aid that provided the best correction at the time of measurement. The results of vision tests were used to determine three groups: normal vision, low vision and blindness.
Vitality
This domain included two measures for grip strength and respiratory function. Hand grip strength, a test of upper body muscle strength, was assessed using a handheld dynamometer. Participants who were unable to stand could perform the test while seated with arm support. The grip strength of both hands was averaged to generate a single measure. Respiratory function was assessed using a THOR SpiroTube handheld spirometer. Participants were allowed a maximum of eight attempts. Of these, three technically acceptable and two repeatable attempts were considered for generating outcome measures. The respiratory function measure was based on the mean of forced vital capacity and forced expiratory volume in 1 s.
Demographic factors, socioeconomic status and chronic conditions
The LASI interviews collected information on demographic factors, including age, sex, marital status and place of residence (Table 1). Age was categorized in 5-year age groups (45–49, 50–54, 55–59, 60–64, 65–69, 70–74, 75–79, 80–84 and 85+ years), and sex was categorized as women and men. The marital status measure included three categories: currently married, widowed and other (single and divorced/separated/deserted). The place of residence was categorized into rural and urban. The two measures used to indicate socioeconomic status were education and MPCE. Education was categorized into three levels: less than primary, intermediate and higher. MPCE, a proxy measure of economic status, was computed on the basis of self-reported consumption and divided into quintiles: poorest (Q1), poor (Q2), middle (Q3), richer (Q4) and richest (Q5).
The number of chronic conditions was based on self-reported diagnoses of hypertension, diabetes, cancer, lung disease (for example, asthma and chronic obstructive pulmonary disease), heart disease (for example, myocardial infarction and congestive heart failure), stroke, arthritis or osteoporosis, angina, neurological disease or psychiatric problems (for example, depression, Alzheimer’s and dementia) and high cholesterol. The total number of these conditions was categorized into three groups: none, one, and two or more chronic conditions.
General health and functional limitations
For general health, the participants were asked to rate their overall health as very good, good, fair, poor or very poor. People who reported poor or very poor health were categorized as having poor self-rated health. Functional limitations were assessed using ADL and IADL scales41,42. The ADL scale included six items related to self-care (dressing, walking, bathing, eating, getting in/out of bed and toileting), reflecting the ability to meet basic needs, as done within the baseline analysis for the UN Decade of Healthy Ageing5. The IADL scale measured seven tasks for basic needs (preparing a hot meal, shopping for groceries, making telephone calls, taking medications, doing work around the house or garden, managing money and getting around or finding an address). The participants were asked to indicate whether they had any difficulties with these activities (yes or no). The scales were categorized into ‘no limitations’ (none) and ‘ADL/IADL limitations’ (one or more difficulties).
Statistics and reproducibility
Descriptive analyses investigated distributions of all the variables. To facilitate complex modeling of IC, continuous variables (more than ten categories) were standardized, including memory, affect, sleep, walking speed, grip strength and respiratory function. Owing to the skewed distribution of verbal fluency (scores ranged from 0 to 61), the score was converted to a logarithmic scale. Data distribution was assumed to be normal, but this was not formally tested.
To generate IC scores, factor analysis was employed to include the five domains and a general factor indicating overall levels of IC. A random sample was created on the basis of 30% of the total population (N = 18,090) and used to test the factor structure of IC. An EFA approach identified latent factors among the 14 items. Oblique quartimin rotation was applied to the EFA model and a cutoff of loading >0.3 was used to determine the factor structure43. On the basis of the EFA results, a CFA model was built to further include a general latent factor for IC. Four types of models were tested, including a correlation model, with no general factor; a one-factor model, that had a unidimensional construct; a second-order model, that added another level incorporating all five domains; and a bifactor model that included a general latent factor at the item level and allowed covariance of the five domains. The variances of latent factors were set at one. Maximum likelihood estimation was used in all models. The model fitness was assessed using a set of goodness-of-fit indicators, including CFI (>0.95 for good fit), TLI (>0.95), RMSEA (<0.06), SRMR (<0.08), BIC and AIC44,45.
The model with the best goodness-of-fit identified in the 30% subsample was applied to the whole study population and used to estimate latent scores of the five domains (domain scores) and the general factor (IC score) for all the participants. The estimated scores were computed using linear regression based on the mean vector and variance matrix from the fitted model. For the participants with missing data on the observed items, scores were estimated on the basis of the available items only. The estimated scores were rescaled to a range between 0 and 100 to provide a more straightforward interpretation of IC scores.
Since there is no gold standard of measuring IC, this study focused on examining the construct validity of the IC score, including structural (dimensionality of the IC construct), discriminative (differences between known groups) and convergent/discriminant (correlations between various measurements and constructs) validation46. Structural validity was established using the CFA model and the aforementioned goodness-of-fit indicators as above, including CFI, TLI, RMSEA and SRMR. Given that IC comprises “all the physical and mental capacities”4,5, the score was expected to be negatively associated with age-related changes and presence of diseases (for example, older age and multimorbidity) but positively associated with socioeconomic status (for example, education and household consumption expenditure). To investigate discriminative validity, linear regression modeling examined differences in the IC total and domain scores across subgroups of demographic factors (age, sex, marital status and urban), socioeconomic status (education and MPCE) and the number of chronic conditions. A univariable model was built for each variable and a multivariable model including all the variables was employed to investigate their joint associations with the IC scores. Estimated IC scores across the 36 Indian states and UTs were calculated on the basis of the regression model adjusted for age and sex.
To test convergent and discriminant validity of the IC score, logistic regression modeling examined its associations with different but relevant measures of general health and functional limitations. A higher IC score was expected to be negatively associated with poor self-rated health, ADL and IADL limitations (that is, protective effects). The unadjusted models were first fit, and the adjusted models included all demographic factors, socioeconomic status and number of chronic conditions. To examine whether the associations were linear, the IC scores were further divided into quintiles and fitted into the adjusted models.
The individual-level LASI survey weights were applied to the regression models to account for study design, nonresponse and poststratification47. Complete case analysis was carried out in EFA and CFA but the latent scores were estimated for all participants on the basis of available data. Although 31% of the participants (N = 18,696) had at least one missing IC variable, 99.5% had <5 missing items. Thus, the impact of missing data on latent score estimation was expected to be limited. Owing to small numbers of missing data on covariates (<1%), regression modeling was based on complete case analysis. Sensitivity analyses further addressed issues of missing data using multiple imputation by chained equations. The missing IC scores and covariates were imputed on the basis of all variables used in the analyses and 30 imputed datasets were generated to compare the results of estimated latent scores and imputed scores. Rubin’s rule was used to combine results from the imputed datasets48. All the analyses were conducted using Stata 18.549.
Reporting summary
Further information on research design is available in the Nature Portfolio Reporting Summary linked to this article.
Data availability
The LASI data are available via the International Institute for Population Sciences website at www.iipsindia.ac.in/lasi, the data webpage of the Government of India at www.data.gov.in, the Harvard T.H. Chan School of Public Health website at lasi.hsph.harvard.edu, the University of Southern California website at lasi-india.org and the website of the Gateway to Global Aging Data at g2aging.org.
Code availability
Codes will be made available upon reasonable request by the corresponding author.
References
Ageing and health. WHO https://www.who.int/news-room/fact-sheets/detail/ageing-and-health (2024).
World Population Prospects 2022, Data Sources. UN DESA/POP/2022/DC/NO. 9 (United Nations Department of Economic and Social Affairs, Population Division, 2023).
Vaishnav, L. M., Joshi, S. H., Joshi, A. U. & Mehendale, A. M. The National Programme for Health Care of the Elderly: a review of its achievements and challenges in India. Ann. Geriatr. Med. Res. 26, 183–195 (2022).
World Report on Ageing and Health (WHO, 2015).
WHO global strategy and action plan on ageing and health. WHO https://www.who.int/publications/i/item/9789241513500 (2017).
Decade of Healthy Ageing: Baseline Report (WHO, 2021).
Hoogendijk, E. O., Dent, E. & Koivunen, K. Intrinsic capacity: an under-researched concept in geriatrics. Age Ageing 52, afad183 (2023).
Zhou, Y. & Ma, L. Intrinsic capacity in older adults: recent advances. Aging Dis. 13, 353–359 (2022).
Koivunen, K. et al. Exploring the conceptual framework and measurement model of intrinsic capacity defined by the World Health Organization: a scoping review. Ageing Res. Rev. 80, 101685 (2022).
Cesari, M. et al. Evidence for the domains supporting the construct of intrinsic capacity. J. Gerontol. A 73, 1653–1660 (2018).
Beard, J. R., Jotheeswaran, A. T., Cesari, M. & Araujo de Carvalho, I. The structure and predictive value of intrinsic capacity in a longitudinal study of ageing. BMJ Open 9, e026119 (2019).
Beard, J. R., Si, Y., Liu, Z., Chenoweth, L. & Hanewald, K. Intrinsic capacity: validation of a new WHO concept for healthy aging in a longitudinal Chinese study. J. Gerontol. A 77, 94–100 (2022).
Gutiérrez-Robledo, L. M., García-Chanes, R. E., González-Bautista, E. & Rosas-Carrasco, O. Validation of two intrinsic capacity scales and its relationship with frailty and other outcomes in Mexican community-dwelling older adults. J. Nutr. Health Aging 25, 33–40 (2021).
Yu, R. et al. Validation of the construct of intrinsic capacity in a longitudinal Chinese cohort. J. Nutr. Health Aging 25, 808–815 (2021).
Koivunen, K. et al. Development and validation of an intrinsic capacity composite score in the Longitudinal Aging Study Amsterdam: a formative approach. Aging Clin. Exp. Res. 35, 815–825 (2023).
Prince, M. J. et al. Intrinsic capacity and its associations with incident dependence and mortality in 10/66 Dementia Research Group studies in Latin America, India, and China: a population-based cohort study. PLoS Med. 18, e1003097 (2021).
Gateway to Global Aging (The Program on Global Aging, Health, and Policy, accessed 12 November 2025); https://g2aging.org/
Aliberti, M. J. R. et al. Validating intrinsic capacity to measure healthy aging in an upper middle-income country: findings from the ELSI-Brazil. Lancet Reg. Health Am. 12, 100284 (2022).
Beard, J. R., Hanewald, K., Si, Y., Amuthavalli Thiyagarajan, J. & Moreno-Agostino, D. Cohort trends in intrinsic capacity in England and China. Nat. Aging 5, 87–98 (2025).
Sánchez-Sánchez, J. L. et al. Association of intrinsic capacity with functional decline and mortality in older adults: a systematic review and meta-analysis of longitudinal studies. Lancet Healthy Longev. 5, e480–e492 (2024).
Perianayagam, A. et al. Cohort profile: the Longitudinal Ageing Study in India (LASI). Int. J. Epidemiol. 51, e167–e176 (2022).
Campbell, C. L., Cadar, D., McMunn, A. & Zaninotto, P. Operationalization of intrinsic capacity in older people and its association with subsequent disability, hospital admission and mortality: results from the English Longitudinal Study of Ageing. J. Gerontol. A. 78, 698–703 (2023).
Qi, Y. et al. The development of intrinsic capacity measures for longitudinal research: the Longitudinal Aging Study Amsterdam. Exp. Gerontol. 197, 112599 (2024).
Wu, Y. T. et al. Education and wealth inequalities in healthy ageing in eight harmonised cohorts in the ATHLOS consortium: a population-based study. Lancet Public Health 5, e386–e394 (2020).
Wu, Y. T. et al. Childhood socioeconomic position and healthy ageing: results from five harmonised cohort studies in the ATHLOS consortium. BMJ Public Health 3, e001590 (2025).
Lee, W. J. et al. Intrinsic capacity and multimorbidity predicting incident disability—insights from the I-Lan Longitudinal Aging Study. Arch. Gerontol. Geriatr. 121, 105357 (2024).
Zhao, J. et al. Intrinsic capacity vs. multimorbidity: a function-centered construct predicts disability better than a disease-based approach in a community-dwelling older population cohort. Front. Med. (Lausanne) 8, 753295 (2021).
Integrated Care for Older People: Guidelines on Community-Level Interventions to Manage Declines in Intrinsic Capacity (WHO, 2017).
The Platform. Decade of Healthy Ageing https://www.decadeofhealthyageing.org/ (2022).
Operational Guidelines on Ayushman Bharat National Health Protection Mission (Ministry of Health and Family Welfare, 2018); https://cdnbbsr.s3waas.gov.in/s3169779d3852b32ce8b1a1724dbf5217d/uploads/2022/05/2022050996.pdf
Operational Guidelines on National Programme for Health Care of the Elderly (NPHCE) (Ministry of Health and Family Welfare, 2010); https://mohfw.gov.in/sites/default/files/Operational%20Guidelines%20for%20NPHCE%202010.pdf
India Report, the Longitudinal Ageing Study in India (LASI), Wave 1, 2017–2018 (IIPS, HSPH, NPHCE and USC, 2020).
LASI-DAD: Study Design. University of Southern California https://lasi-dad.org/study-design (2025).
Vonk, J. M. J. et al. Cross-national harmonization of cognitive measures across HRS HCAP (USA) and LASI-DAD (India). PLoS ONE 17, e0264166 (2022).
Consortium to Establish a Registry for Alzheimer’s Disease: Clinical Assessment Packet for Clinical/Neuropsychological Assessment for Alzheimer’s Disease (CERAD, 1987); https://agingcenter.duke.edu/cerad
Woodcock, R. W., McGrew, K. S. & Mather, N. The Woodcock–Johnson III (WJIII), Tests of Achievement (Riverside, 2001).
Folstein, M. F., Folstein, S. E. & McHugh, P. R. “Mini-mental state.” A practical method for grading the cognitive state of patients for the clinician. J. Psychiatr. Res. 12, 189–198 (1975).
Brandt, J., Spencer, M. & Folstein, M. The telephone interview for cognitive status. Neuropsychiatry, Neuropsychol. Behav. Neurol. 1, 111–111 (1988).
Radloff, L. The CES-D scale: a self-report depression scale for research in the general population. Appl. Psychol. Meas. 1, 385–401 (1977).
Jenkins, C. D., Stanton, B. A., Niemcryk, S. J. & Rose, R. M. A scale for the estimation of sleep problems in clinical research. J. Clin. Epidemiol. 41, 313–321 (1988).
Katz, S. Assessing self-maintenance: activities of daily living, mobility, and instrumental activities of daily living. J. Am. Geriatr. Soc. 31, 721–727 (1983).
Lawton, M. & Brody, E. Assessment of older people: self-maintaining and instrumental activities of daily living. Gerontologist 9, 179–186 (1969).
Hair, J. F., Anderson, R. E., Tatham, R. L. & Black, W. C. Multivariate Data Analysis (Prentice-Hall, 1995).
Hu, L. T. & Bentler, P. M. Cutoff criteria for fit indexes in covariance structure analysis: conventional criteria versus new alternatives. Struct. Equ. Modeling 6, 1–55 (1999).
Kuha, J. AIC and BIC: comparisons of assumptions and performance. Sociol. Methods Res. 33, 188–229 (2004).
de Vet, H., Terwee, C., Mokkink, L. & Knol, D. Measurement in Medicine (Cambridge Univ. Press, 2011).
Chien, S. et al. Harmonized LASI, Version A.3 (The Gateway to Global Aging Data, 2023); https://doi.org/10.25549/h-lasi
Rubin, D. B. Multiple Imputation after 18+ years. J. Am. Stat. Assoc. 91, 473–489 (1996).
Stata statistical software: release 18 (StataCorp LLC, 2023).
Acknowledgements
The research reported in this paper is based on the LASI, wave 1, 2017–18. LASI was funded by the Ministry of Health and Family Welfare, Government of India, the National Institute of Ageing, USA (grant no. R01 AG042778), and the United Nations Population Fund, India. The WHO acknowledges financial support from Velux Stiftung (a Swiss Foundation) for addressing healthy aging. The content of this publication is solely the responsibility of the authors and does not necessarily represent the official views of the LASI funders, the World Health Organization and other participating institutions. In addition, we acknowledge the valuable assistance of J.A. Thiyagarajan (World Health Organization) during the conceptual phase of the study. The Ministry of Health and Family Welfare, Government of India, the National Institute of Ageing, USA (grant no. R01 AG042778) and the United Nations Population Fund, India, funded the LASI; the funders had no role in the decision to submit this paper for publication.
Author information
Authors and Affiliations
Contributions
A.P., Y.T.W., R.S. and M.P. contributed to the conceptual development and manuscript preparation. Y.T.W., A.P., Y.S. and M.P. participated in the data analysis and reporting of the results. R.S., D.E.B., J.L. and A.M.G. contributed to the interpretation of the study findings and revision of the manuscript. All authors reviewed and approved the final version of the manuscript.
Corresponding author
Ethics declarations
Competing interests
The authors declare no competing interests.
Peer review
Peer review information
Nature Aging thanks John Beard, Josephine Jackisch and Silvia Stringhini for their contribution to the peer review of this work.
Additional information
Publisher’s note Springer Nature remains neutral with regard to jurisdictional claims in published maps and institutional affiliations.
Supplementary information
Supplementary Information
Supplementary Fig. 1 and Tables 1–6.
Rights and permissions
Open Access This article is licensed under a Creative Commons Attribution-NonCommercial-NoDerivatives 4.0 International License, which permits any non-commercial use, sharing, distribution and reproduction in any medium or format, as long as you give appropriate credit to the original author(s) and the source, provide a link to the Creative Commons licence, and indicate if you modified the licensed material. You do not have permission under this licence to share adapted material derived from this article or parts of it. The images or other third party material in this article are included in the article’s Creative Commons licence, unless indicated otherwise in a credit line to the material. If material is not included in the article’s Creative Commons licence and your intended use is not permitted by statutory regulation or exceeds the permitted use, you will need to obtain permission directly from the copyright holder. To view a copy of this licence, visit http://creativecommons.org/licenses/by-nc-nd/4.0/.
About this article
Cite this article
Perianayagam, A., Sadana, R., Prina, M. et al. An assessment of intrinsic capacity among older Indian adults from the Longitudinal Ageing Study in India. Nat Aging 5, 2482–2493 (2025). https://doi.org/10.1038/s43587-025-01013-x
Received:
Accepted:
Published:
Version of record:
Issue date:
DOI: https://doi.org/10.1038/s43587-025-01013-x






