Abstract
Hematopoietic stem cells (HSCs) reside in the bone marrow in a quiescent state, but can be mobilized into the blood in response to inflammation, cytokine stimulation, nervous activity or hypoxia. Chronic inflammation, a hallmark of aging, accelerates HSC aging by promoting myeloid-biased differentiation and reducing self-renewal capacity, yet the role of mechanical stimulation in regulating these processes remains poorly understood. Here, we found that PIEZO1 senses shear stress in blood flow to induce HSC proliferation and myelopoiesis. We show that shear stress induces PIEZO1-mediated ion currents and Ca2+ influx in both mouse and human HSCs, with downstream effects on proliferation and myeloid differentiation mediated via JAM3 and CAPN2 pathways. GsMTx4, a PIEZO1 antagonist, attenuated inflammation-induced aging in mice by inhibiting HSC activation. These findings link the mechanical sensor PIEZO1 to HSC proliferation and myeloid differentiation via multi-tiered signaling, highlighting its role in accelerating inflammation-induced aging.
This is a preview of subscription content, access via your institution
Access options
Access Nature and 54 other Nature Portfolio journals
Get Nature+, our best-value online-access subscription
$32.99 / 30 days
cancel any time
Subscribe to this journal
Receive 12 digital issues and online access to articles
$119.00 per year
only $9.92 per issue
Buy this article
- Purchase on SpringerLink
- Instant access to the full article PDF.
USD 39.95
Prices may be subject to local taxes which are calculated during checkout







Similar content being viewed by others
Data availability
Single-cell RNA-seq data and bulk RNA-seq data have been deposited at the Gene Expression Omnibus (GEO) with accession numbers GSE285920 and GSE285919. All data in this article are provided in the source data files. All of the other data supporting the findings of this study are available from the corresponding author upon request.
Change history
28 January 2026
A Correction to this paper has been published: https://doi.org/10.1038/s43587-026-01079-1
References
Padilla, J. et al. Impact of aging on conduit artery retrograde and oscillatory shear at rest and during exercise: role of nitric oxide. Hypertension 57, 484–489 (2011).
Jamieson, C. H. M. & Weissman, I. L. Stem-cell aging and pathways to precancer evolution. N. Engl. J. Med. 389, 1310–1319 (2023).
Ross, J. B. et al. Depleting myeloid-biased haematopoietic stem cells rejuvenates aged immunity. Nature 628, 162–170 (2024).
Meacham, C. E. et al. Adiponectin receptors sustain haematopoietic stem cells throughout adulthood by protecting them from inflammation. Nat. Cell Biol. 24, 697–707 (2022).
Mitchell, C. A. et al. Stromal niche inflammation mediated by IL-1 signalling is a targetable driver of haematopoietic ageing. Nat. Cell Biol. 25, 30–41 (2023).
Burberry, A. et al. Infection mobilizes hematopoietic stem cells through cooperative NOD-like receptor and Toll-like receptor signaling. Cell Host Microbe 15, 779–791 (2014).
Inra, C. N. et al. A perisinusoidal niche for extramedullary haematopoiesis in the spleen. Nature 527, 466–471 (2015).
de Kruijf, E. F. M., Fibbe, W. E. & van Pel, M. Cytokine-induced hematopoietic stem and progenitor cell mobilization: unraveling interactions between stem cells and their niche. Ann. NY Acad. Sci. 1466, 24–38 (2020).
Gao, X. et al. Nociceptive nerves regulate haematopoietic stem cell mobilization. Nature 589, 591–596 (2021).
Gurkan, U. A. & Akkus, O. The mechanical environment of bone marrow: a review. Ann. Biomed. Eng. 36, 1978–1991 (2008).
Liu, D. et al. CD97 promotes spleen dendritic cell homeostasis through the mechanosensing of red blood cells. Science 375, eabi5965 (2022).
Vaisey, G., Banerjee, P., North, A. J., Haselwandter, C. A. & MacKinnon, R. Piezo1 as a force-through-membrane sensor in red blood cells. eLife 11, e82621 (2022).
Shen, B. et al. A mechanosensitive peri-arteriolar niche for osteogenesis and lymphopoiesis. Nature 591, 438–444 (2021).
Aykut, B. et al. Targeting Piezo1 unleashes innate immunity against cancer and infectious disease. Sci. Immunol. 5, eabb5168 (2020).
Zhu, W. et al. PIEZO1 mediates a mechanothrombotic pathway in diabetes. Sci. Transl. Med. 14, eabk1707 (2022).
Takizawa, H. et al. Pathogen-induced TLR4-TRIF innate immune signaling in hematopoietic stem cells promotes proliferation but reduces competitive fitness. Cell Stem Cell 21, 225–240.e5 (2017).
Cinar, E. et al. Piezo1 regulates mechanotransductive release of ATP from human RBCs. Proc. Natl Acad. Sci. USA 112, 11783–11788 (2015).
Choi, J. et al. Haemopedia RNA-seq: a database of gene expression during haematopoiesis in mice and humans. Nucleic Acids Res. 47, D780–D785 (2019).
Coste, B. et al. Piezo1 and Piezo2 are essential components of distinct mechanically activated cation channels. Science 330, 55–60 (2010).
Bagger, F. O., Kinalis, S. & Rapin, N. BloodSpot: a database of healthy and malignant haematopoiesis updated with purified and single cell mRNA sequencing profiles. Nucleic Acids Res. 47, D881–D885 (2019).
Uchida, N. et al. The unexpected G0/G1 cell cycle status of mobilized hematopoietic stem cells from peripheral blood. Blood 89, 465–472 (1997).
Dar, A. et al. Rapid mobilization of hematopoietic progenitors by AMD3100 and catecholamines is mediated by CXCR4-dependent SDF-1 release from bone marrow stromal cells. Leukemia 25, 1286–1296 (2011).
Dai, Y. W. et al. Meteorin links the bone marrow hypoxic state to hematopoietic stem/progenitor cell mobilization. Cell Rep. 40, 111361 (2022).
Beerman, I. et al. Functionally distinct hematopoietic stem cells modulate hematopoietic lineage potential during aging by a mechanism of clonal expansion. Proc. Natl Acad. Sci. USA 107, 5465–5470 (2010).
Fanti, A. K. et al. Flt3- and Tie2-Cre tracing identifies regeneration in sepsis from multipotent progenitors but not hematopoietic stem cells. Cell Stem Cell 30, 207–218.e7 (2023).
Busch, K. et al. Fundamental properties of unperturbed haematopoiesis from stem cells in vivo. Nature 518, 542–546 (2015).
Bradfield, P. F. et al. JAM-C regulates unidirectional monocyte transendothelial migration in inflammation. Blood 110, 2545–2555 (2007).
Imai, K. et al. Selective transendothelial migration of hematopoietic progenitor cells: a role in homing of progenitor cells. Blood 93, 149–156 (1999).
Pinho, S. et al. Vcam1 is a “Don’t-Eat-Me” signal on healthy hematopoietic and leukemic stem cells. Blood 128, 565 (2016).
Wang, T. F. et al. Platelet-derived circulating soluble P-selectin is sufficient to induce hematopoietic stem cell mobilization. Stem Cell Res. Ther. 14, 300 (2023).
Zhang, Y., Zou, W., Dou, W., Luo, H. & Ouyang, X. Pleiotropic physiological functions of Piezo1 in human body and its effect on malignant behavior of tumors. Front. Physiol. 15, 1377329 (2024).
Luchsinger, L. L. et al. Harnessing hematopoietic stem cell low intracellular calcium improves their maintenance in vitro. Cell Stem Cell 25, 225–240.e7 (2019).
Florian, M. C. et al. Cdc42 activity regulates hematopoietic stem cell aging and rejuvenation. Cell Stem Cell 10, 520–530 (2012).
Xu, M. et al. Senolytics improve physical function and increase lifespan in old age. Nat. Med. 24, 1246–1256 (2018).
Goldschmidt, J. E. & Tallarida, R. J. Pharmacological evidence that captopril possesses an endothelium-mediated component of vasodilation: effect of sulfhydryl groups on endothelium-derived relaxing factor. J. Pharmacol. Exp. Ther. 257, 1136–1145 (1991).
Cahalan, S. M. et al. Piezo1 links mechanical forces to red blood cell volume. eLife 4, e07370 (2015).
Kapp, F. G. et al. Protection from UV light is an evolutionarily conserved feature of the haematopoietic niche. Nature 558, 445–448 (2018).
Mendelson, A. & Frenette, P. S. Hematopoietic stem cell niche maintenance during homeostasis and regeneration. Nat. Med. 20, 833–846 (2014).
Zhou, Z. et al. MyoD-family inhibitor proteins act as auxiliary subunits of Piezo channels. Science 381, 799–804 (2023).
Butcher, E. C. Leukocyte-endothelial cell recognition: three (or more) steps to specificity and diversity. Cell 67, 1033–1036 (1991).
Somers, W. S., Tang, J., Shaw, G. D. & Camphausen, R. T. Insights into the molecular basis of leukocyte tethering and rolling revealed by structures of P- and E-selectin bound to SLe(X) and PSGL-1. Cell 103, 467–479 (2000).
Carlos, T. M. et al. Vascular cell adhesion molecule-1 mediates lymphocyte adherence to cytokine-activated cultured human endothelial cells. Blood 76, 965–970 (1990).
Libert, S., Chao, Y., Chu, X. & Pletcher, S. D. Trade-offs between longevity and pathogen resistance in Drosophila melanogaster are mediated by NFκB signaling. Aging Cell 5, 533–543 (2006).
Abbonante, V. et al. Newly identified roles for PIEZO1 mechanosensor in controlling normal megakaryocyte development and in primary myelofibrosis. Am. J. Hematol. 99, 336–349 (2024).
Leng, S. et al. Mechanical activation of adipose tissue macrophages mediated by Piezo1 protects against diet-induced obesity by regulating sympathetic activity. Metabolism 168, 156262 (2025).
Abraldes, J. G., Reverter, E. & Berzigotti, A. Spleen stiffness: toward a noninvasive portal sphygmomanometer?. Hepatology 57, 1278–1280 (2013).
Lee, J. N., Jiang, X., Ryan, D. & Whitesides, G. M. Compatibility of mammalian cells on surfaces of poly(dimethylsiloxane). Langmuir 20, 11684–11691 (2004).
Dura, B. et al. scFTD-seq: freeze-thaw lysis based, portable approach toward highly distributed single-cell 3’ mRNA profiling. Nucleic Acids Res 47, e16 (2019).
Ma, J. K. et al. TFPI from erythroblasts drives heme production in central macrophages promoting erythropoiesis in polycythemia. Nat. Commun. 15, 3976 (2024).
Mou, R. et al. Vasopressin drives aberrant myeloid differentiation of hematopoietic stem cells, contributing to depression in mice. Cell Stem Cell 31, 1794–1812.e10 (2024).
Acknowledgements
We thank H.-R. Rodewald and K. Busch for providing the Tie2MCM mice for our studies. We thank Y. Li, G. Xiao, W. Yin, Z. Lin and J. Chen for their technical support. We thank L. Wang for providing human umbilical cord blood. This project was supported by the Noncommunicable Chronic Diseases-National Science and Technology Major Project (no. 2024ZD0525100/2024ZD0525103 to X.L.), the Program for the Natural Science Foundation of China (82471905 to X.L., 32120103007 to X.C. and 82072241 to Y.F.), the Ten Thousand Plan youth talent support program of Zhejiang Province, the Zhejiang Provincial Natural Science Foundation of China (LZ23C110001 to X.L.).
Author information
Authors and Affiliations
Contributions
X.L., M.F., Y.F. and W.Y. formulated the concept and designed the experiments. T.S., L.Z. and S.Y. conducted most of the experiments and analyzed the data. L.S., Y.Y., J.L., Y. Wang, J.X., C.C., Y. Wu, S.C., H.D., X.C., H.M., Q.Z., T.L., W.Y., Y.F., M.F. and X.L. helped with experiments. L.S. helped with obtaining and processing human samples. X.L., M.F., Y.F. and W.Y. conceived the project, analyzed data and wrote the manuscript with input from all co-authors.
Corresponding authors
Ethics declarations
Competing interests
The authors declare no competing interests.
Peer review
Peer review information
Nature Aging thanks Mary Mohrin who co-reviewed with Chih Ling Wang; Rui Ye, and the other, anonymous, reviewer(s) for their contribution to the peer review of this work.
Additional information
Publisher’s note Springer Nature remains neutral with regard to jurisdictional claims in published maps and institutional affiliations.
Extended data
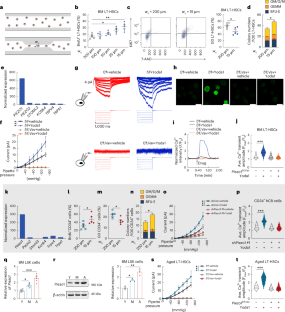
Extended Data Fig. 1 Piezo1 regulates proliferation and differentiation of mobilized HSCs.
a, Relative Piezo1 mRNA (n = 5 mice per group; shPiezo1 #1 versus shCon P < 0.001, shPiezo1 #2 versus shCon P < 0.001) and protein (n = 3 mice per group; shPiezo1 #1 versus shCon P = 0.001, shPiezo1 #2 versus shCon P = 0.001) expression in CD34+ hCB cells. b, Current-pressure relationships for shPiezo1 #2-treated CD34+ hCB cells with Yoda1 stimulation (n = 7 cells per group; shCon+Yoda1 versus shCon+Vehicle P < 0.001). c, The average Ca2+ transient amplitude (Fmax/F0) in each CD34+ hCB cell (n = 35 cells per group; shCon+Yoda1 versus shCon+Vehicle P < 0.001). d, Schematic view of mice subjected to G-CSF. e, Cell counts of LT-HSCs in the bone marrow of Piezo1f/f;Vav mice after G-CSF treatment (n = 5 mice per group; Piezo1f/f;Vav + G-CSF versus Piezo1f/f + G-CSF P < 0.001). f, Percentages of BrdU+ and quiescent G0 LT-HSCs (n = 5 mice per group; BrdU+ LT-HSCs: Piezo1f/f;Vav + G-CSF versus Piezo1f/f + G-CSF P < 0.001; G0 LT-HSCs: Piezo1f/f;Vav + G-CSF versus Piezo1f/f + G-CSF P = 0.002). g, CFU assay of equal numbers of LT-HSCs (n = 5 mice per group; CFU-GM/G/M: Piezo1f/f;Vav + G-CSF versus Piezo1f/f + G-CSF P = 0.002). h, Schematic view of mice treated with GsMTx4 every 3 days for 2 weeks, with a total of 5 injections, in combination with G-CSF. i, Percentage of quiescent G0 LT-HSCs in blood and CFU assay of equal numbers of blood LT-HSCs (n = 5 mice per group; G0 LT-HSCs: GsMTx4+G-CSF versus Vehicle+G-CSF P = 0.044; CFU-GM/G/M: GsMTx4+G-CSF versus Vehicle+G-CSF P = 0.033). j, Schematic view of mice subjected to NE. k, Cell counts of LT-HSCs in the bone marrow of Piezo1f/f;Vav mice after NE treatment (n = 5 mice per group; Piezo1f/f;Vav + NE versus Piezo1f/f + NE P < 0.001). l, Percentages of BrdU+ and quiescent G0 LT-HSCs (n = 5 mice per group; BrdU+ LT-HSCs: Piezo1f/f;Vav + NE versus Piezo1f/f + NE P = 0.009; G0 LT-HSCs: Piezo1f/f;Vav + NE versus Piezo1f/f + NE P = 0.004). m, CFU assay of equal numbers of LT-HSCs (n = 5 mice per group; CFU-GM/G/M: Piezo1f/f;Vav + NE versus Piezo1f/f + NE P < 0.001). n, Schematic view of mice exposed to hypoxia. o, Cell counts of LT-HSCs in the bone marrow of Piezo1f/f;Vav mice exposed to hypoxia (n = 5 mice per group; Piezo1f/f;Vav+Hypoxia versus Piezo1f/f+Hypoxia P < 0.001). p, Percentages of BrdU+ and quiescent G0 LT-HSCs (n = 5 mice per group; BrdU+ LT-HSCs: Piezo1f/f;Vav+Hypoxia versus Piezo1f/f+Hypoxia P = 0.006; G0 LT-HSCs: Piezo1f/f;Vav+Hypoxia versus Piezo1f/f+Hypoxia P = 0.007). q, CFU assay of equal numbers of LT-HSCs (n = 5 mice per group; CFU-GM/G/M: Piezo1f/f;Vav+Hypoxia versus Piezo1f/f+Hypoxia P = 0.001). r, Percentage of BrdU+ LT-HSCs and CFU assay of equal numbers of LT-HSCs obtained at ZT5 and ZT13 and passed through microfluidic device (n = 5 mice per group; BrdU+ LT-HSCs: ZT5+Wc 15 μm versus ZT5+Wc 200 μm P = 0.012, ZT13+Wc 15 μm versus ZT13+Wc 200 μm P = 0.031; CFU-GM/G/M: ZT5+Wc 15 μm versus ZT5+Wc 200 μm P = 0.024, ZT13+Wc 15 μm versus ZT13+Wc 200 μm P = 0.032). s, Schematic view of the hydrostatic pressure modulation apparatus and a graph of the pressure regimes applied within the chamber. t, Percentage of BrdU+ LT-HSCs after exposure to static pressure at 40 or 60 mm Hg (n = 5 mice per group). u, Current-pressure relationships for LT-HSCs after exposure to static pressure for 6 h (n = 7 cells per group). v, Percentage of BrdU+ LT-HSCs after exposure to cyclic pressure (n = 5 mice per group; cyclic 4 h versus 0 h P = 0.010, cyclic 6 h versus 0 h P = 0.007). w, Percentage of BrdU+ LT-HSCs after exposure to cyclic pressure for 6 h (n = 5 mice per group; Piezo1f/f+Cyclic versus Piezo1f/f+Con P < 0.001). x, Current-pressure relationships for LT-HSCs after exposure to cyclic pressure for 6 h (n = 7 cells per group; Piezo1f/f+Cyclic versus Piezo1f/f+Con P < 0.001). y, Percentage of BrdU+ LK cells (n = 5 mice per group; 70 μm/70 psi versus MACS P = 0.018, 85 μm/45 psi versus MACS P = 0.015, 100 μm/20 psi versus MACS P = 0.015) and CFU assay of equal numbers of LK cells sorted by MACS or flow cytometry (n = 5 mice per group; CFU-GM/G/M: 70 μm/70 psi versus MACS P = 0.015, 85 μm/45 psi versus MACS P = 0.028, 100 μm/20 psi versus MACS P = 0.037). z, Percentage of BrdU+ LK cells (n = 5 mice per group) and CFU assay of equal numbers of LK cells from the first sorting and the second sorting by flow cytometry (n = 5 mice per group). The data are representative of three (a,b,e-g,i,k-m,o-r,t-z) and four (c) independent experiments. Data are the mean value ± SEM. *P < 0.05, **P < 0.01, ***P < 0.001. Statistical significance was determined by one-way ANOVA with Tukey’s post hoc test (a,t,v,y), two-way repeated measures ANOVA (b,u,x), two-way ANOVA with Tukey’s post hoc test (c,e-g,k-m,o-r,w), or two-sided Student’s t test (i,z).
Extended Data Fig. 2 Activation of Piezo1 induces HSC proliferation and differentiation.
a,b, Representative flow cytometry plots of LT-HSCs, CD150high LT-HSCs (a), GMPs, and CMPs (b) and absolute cell numbers of these populations in the bone marrow of mice treated with Yoda1 (n = 5 mice per group; LT-HSCs: Yoda1 versus Vehicle P = 0.018; CD150high LT-HSCs: Yoda1 versus Vehicle P = 0.004; GMPs: Yoda1 versus Vehicle P = 0.008; CMPs: Yoda1 versus Vehicle P = 0.044). c, Cell counts of CLPs in bone marrow (n = 5 mice per group). d, Cell counts of neutrophils, Ly6Chi monocytes, B cells, and T cells in blood (n = 5 mice per group; neutrophils: Yoda1 versus Vehicle P = 0.015; Ly6Chi monocytes: Yoda1 versus Vehicle P = 0.016). e, Cell counts of RBCs in blood (n = 5 mice per group). f,g, Percentages of BrdU+ (f) and quiescent G0 (g) LT-HSCs (n = 5 mice per group; BrdU+ LT-HSCs: Yoda1 versus Vehicle P = 0.032; G0 LT-HSCs: Yoda1 versus Vehicle P = 0.045). h, CFU assay of equal numbers of LT-HSCs (n = 5 mice per group; CFU-GM/G/M: Yoda1 versus Vehicle P = 0.011). i, SiC division assay of LT-HSCs (n = 5 mice per group; divided cells: Yoda1 versus Vehicle P = 0.004). j, Apoptosis frequency of LT-HSCs (n = 5 mice per group). k, Ferroptosis susceptibility analysis of LT-HSCs (n = 5 mice per group). l, Cell counts of LT-HSCs in blood (n = 5 mice per group). m,n, Cell counts of LT-HSCs (m) and GMPs (n) in the bone marrow of Piezo1f/f;Vav mice treated with Yoda1 (n = 5 mice per group; LT-HSCs: Piezo1f/f;Vav+Yoda1 versus Piezo1f/f+Yoda1 P < 0.001; GMPs: Piezo1f/f;Vav+Yoda1 versus Piezo1f/f+Yoda1 P < 0.001). o, Cell counts of neutrophils and Ly6Chi monocytes in blood (n = 5 mice per group; neutrophils: Piezo1f/f;Vav+Yoda1 versus Piezo1f/f+Yoda1 P < 0.001; Ly6Chi monocytes: Piezo1f/f;Vav+Yoda1 versus Piezo1f/f+Yoda1 P < 0.001). p, Schematic view of the fetal liver from E16.5 mice. q, Cell counts of LT-HSCs, GMPs, and CLPs in fetal liver (n = 5 mice per group; LT-HSCs: Piezo1f/f;Vav versus Piezo1f/f P = 0.046; GMPs: Piezo1f/f;Vav versus Piezo1f/f P = 0.033). f/f: Piezo1f/f, f/f;Vav: Piezo1f/f;Vav. r, Percentages of BrdU+ LT-HSCs in fetal liver (n = 5 mice per group; Piezo1f/f;Vav versus Piezo1f/f P = 0.024). FL: fetal liver. s, CFU assay of equal numbers of fetal liver LT-HSCs (n = 5 mice per group; CFU-GM/G/M: Piezo1f/f;Vav versus Piezo1f/f P = 0.011). The data are representative of two (i) and three (a-h,j-o,q-s) independent experiments. Data are the mean value ± SEM. *P < 0.05, **P < 0.01, ***P < 0.001. Statistical significance was determined by two-sided Student’s t test (a-l,q-s) or two-way ANOVA with Tukey’s post hoc test (m-o).
Extended Data Fig. 3 Piezo1 regulates human hematopoietic progenitor cell proliferation and differentiation.
a, Schematic view of Piezo1 knockdown or Yoda1 stimulation in CD34+ cells from mobilized human peripheral blood. b, Relative Piezo1 mRNA (n = 5 donors per group; shPiezo1 #1 versus shCon P < 0.001, shPiezo1 #2 versus shCon P < 0.001) and protein (n = 3 donors per group; shPiezo1 #1 versus shCon P < 0.001, shPiezo1 #2 versus shCon P < 0.001) expression in human peripheral blood CD34+ (CD34+ hPB) cells. c,d, Protein expression of Piezo1 in shPiezo1 #1-treated CD34+ hPB cells with Yoda1 stimulation (n = 3 donors per group; shPiezo1 #1+Vehicle versus shCon+Vehicle P = 0.021). e, Percentages of BrdU+ CD34+ hPB cells (n = 5 donors per group; shCon+Yoda1 versus shCon+Vehicle P = 0.013). f, SiC division assay of CD34+ hPB cells (n = 5 donors per group; divided cells: shCon+Yoda1 versus shCon+Vehicle P = 0.005). g, Protein expression of Piezo1 in shPiezo1 #2-treated CD34+ hPB cells with Yoda1 stimulation (n = 3 donors per group; shPiezo1 #1+Vehicle versus shCon+Vehicle P = 0.004). h, Percentages of BrdU+ CD34+ hPB cells (n = 5 donors per group; shCon+Yoda1 versus shCon+Vehicle P = 0.015). i, SiC division assay of CD34+ hPB cells (n = 5 donors per group; divided cells: shCon+Yoda1 versus shCon+Vehicle P = 0.001). j, Schematic view of Piezo1 knockdown or Yoda1 stimulation in CD34+ hCB cells. k, Protein expression of Piezo1 in shPiezo1 #1-treated CD34+ hCB cells with Yoda1 stimulation (n = 3 donors per group; shPiezo1 #1+Vehicle versus shCon+Vehicle P = 0.030). l, Percentages of BrdU+ CD34+ hCB cells (n = 5 donors per group; shCon+Yoda1 versus shCon+Vehicle P = 0.018). m, SiC division assay of CD34+ hCB cells (n = 5 donors per group; divided cells: shCon+Yoda1 versus shCon+Vehicle P = 0.008). n, Protein expression of Piezo1 in shPiezo1 #2-treated CD34+ hCB cells with Yoda1 stimulation (n = 3 donors per group; shPiezo1 #2+Vehicle versus shCon+Vehicle P = 0.004). o, Percentages of BrdU+ CD34+ hCB cells (n = 5 donors per group; shCon+Yoda1 versus shCon+Vehicle P = 0.020). p, SiC division assay of CD34+ hCB cells (n = 5 donors per group; divided cells: shCon+Yoda1 versus shCon+Vehicle P = 0.014). q, Serial colony-forming unit assays of shPiezo1 #1-treated CD34+ hCB cells with Yoda1 stimulation (n = 5 donors per group; #1° colony numbers: shCon+Yoda1 versus shCon+Vehicle P = 0.016; #2° colony numbers: shCon+Yoda1 versus shCon+Vehicle P = 0.027). r, CFU assay of equal numbers of CD34+ hCB cells (n = 5 donors per group; CFU-GM/G/M: shCon+Yoda1 versus shCon+Vehicle P = 0.013). s,t, Serial colony-forming unit assays of shPiezo1 #2-treated CD34+ hCB cells with Yoda1 stimulation (n = 5 donors per group; #1° colony numbers: shCon+Yoda1 versus shCon+Vehicle P = 0.032; #2° colony numbers: shCon+Yoda1 versus shCon+Vehicle P = 0.026). u, CFU assay of equal numbers of CD34+ hCB cells (n = 5 donors per group; CFU-GM/G/M: shCon+Yoda1 versus shCon+Vehicle P = 0.008). v, Percentage of BrdU+ CD34+ hCB cells (n = 5 donors per group; 70 μm/70 psi versus MACS P = 0.012, 85 μm/45 psi versus MACS P = 0.014, 100 μm/20 psi versus MACS P = 0.016) and CFU assay of equal numbers of CD34+ hCB cells sorted by MACS or flow cytometry (n = 5 donors per group; CFU-GM/G/M: 70 μm/70 psi versus MACS P = 0.012, 85 μm/45 psi versus MACS P = 0.019, 100 μm/20 psi versus MACS P = 0.019). w, Percentage of BrdU+ CD34+ hCB cells (n = 5 donors per group) and CFU assay of equal numbers of CD34+ hCB cells from the first sorting and the second sorting by flow cytometry (n = 5 donors per group). The data are representative of two (f,i,m,p) and three (b-e,g,h,k,l,n,o,q-w) independent experiments. Data are the mean value ± SEM. *P < 0.05, **P < 0.01, ***P < 0.001. Statistical significance was determined by one-way ANOVA with Tukey’s post hoc test (b,v), two-way ANOVA with Tukey’s post hoc test (d-i, k-u), or two-sided Student’s t test (w).
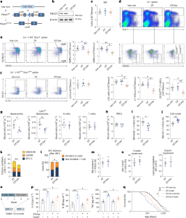
Extended Data Fig. 4 Cell-intrinsic Piezo1 sensing of blood flow regulates HSC function.
a, Schematic view of competitive bone marrow transplantation experiments. b, Percentages of donor-derived LT-HSCs and GMPs in bone marrow (n = 5 mice per group; LT-HSCs: Piezo1f/f;Vav versus Piezo1f/f P = 0.009; GMPs: Piezo1f/f;Vav versus Piezo1f/f P = 0.005). c,d, Percentages of donor-derived neutrophils, Ly6Chi monocytes, B cells (c), and T cells (d) in blood (n = 5 mice per group; neutrophils: Piezo1f/f;Vav versus Piezo1f/f P = 0.013; Ly6Chi monocytes: Piezo1f/f;Vav versus Piezo1f/f P = 0.012). e,f, RU frequencies (e) (n = 5 mice per group) and CRU content (f) (n = 15 mice per group; RU: Piezo1f/f;Vav versus Piezo1f/f P = 0.014) in recipients. g, Percentages of donor-derived LT-HSCs and GMPs in bone marrow (n = 5 mice per group; LT-HSCs: Piezo1f/f;Vav versus Piezo1f/f P = 0.004; GMPs: Piezo1f/f;Vav versus Piezo1f/f P = 0.005). h, Schematic view of competitive HSC transplantation experiments. i, Percentages of donor-derived LT-HSCs and GMPs in bone marrow (n = 5 mice per group; LT-HSCs: Piezo1f/f;Vav versus Piezo1f/f P = 0.024; GMPs: Piezo1f/f;Vav versus Piezo1f/f P = 0.015). j, Percentages of donor-derived neutrophils, Ly6Chi monocytes, B cells, and T cells in blood (n = 5 mice per group; neutrophils: Piezo1f/f;Vav versus Piezo1f/f P = 0.011; Ly6Chi monocytes: Piezo1f/f;Vav versus Piezo1f/f P = 0.005). k, Schematic view of the transplantation experiment. l, Percentages of donor-derived LT-HSCs and GMPs in bone marrow (n = 5 mice per group; LT-HSCs: Piezo1f/f + Wc 15 μm versus Piezo1f/f + Wc 200 μm P = 0.025, Piezo1f/f;Vav + Wc 15 μm versus Piezo1f/f + Wc 15 μm P < 0.001; GMPs: Piezo1f/f + Wc 15 μm versus Piezo1f/f + Wc 200 μm P = 0.036, Piezo1f/f;Vav + Wc 15 μm versus Piezo1f/f + Wc 15 μm P < 0.001). m, Percentages of donor-derived neutrophils, Ly6Chi monocytes, B cells, and T cells in blood (n = 5 mice per group; neutrophils: Piezo1f/f + Wc 15 μm versus Piezo1f/f + Wc 200 μm P = 0.027, Piezo1f/f;Vav + Wc 15 μm versus Piezo1f/f + Wc 15 μm P < 0.001; Ly6Chi monocytes: Piezo1f/f + Wc 15 μm versus Piezo1f/f + Wc 200 μm P = 0.039, Piezo1f/f;Vav + Wc 15 μm versus Piezo1f/f + Wc 15 μm P < 0.001). n, Schematic view of parabiosis experiments. o, Chimeric rate of donor-derived LT-HSCs in the bone marrow and neutrophils, Ly6Chi monocytes, B cells, and T cells in the blood of CD45.1 mice after 8 weeks of parabiosis (n = 5 mice per group; LT-HSCs: Piezo1f/f;Vav versus Piezo1f/f P = 0.010; neutrophils: Piezo1f/f;Vav versus Piezo1f/f P = 0.004; Ly6Chi monocytes: Piezo1f/f;Vav versus Piezo1f/f P = 0.011). p, Schematic view of parabiosis experiments. q, Chimeric rate of donor-derived LT-HSCs in the bone marrow and neutrophils in the blood of CD45.2 mice after 8 weeks of parabiosis (n = 5 mice per group). r, Chimeric rate of donor-derived Ly6Chi monocytes, B cells, and T cells in blood (n = 5 mice per group). s, Schematic view of experimental design for post-parabiosis separation. t, Chimeric rate of donor-derived LT-HSCs in the bone marrow and neutrophils, Ly6Chi monocytes, B cells, and T cells in the blood of CD45.1 mice after 20 weeks of separation (n = 5 mice per group; LT-HSCs: Piezo1f/f;Vav versus Piezo1f/f P = 0.028; neutrophils: Piezo1f/f;Vav versus Piezo1f/f P = 0.009; Ly6Chi monocytes: Piezo1f/f;Vav versus Piezo1f/f P = 0.038). The data are representative of two (o,q,r,t) and three (b-g,i,j,l,m) independent experiments. Data are the mean value ± SEM. *P < 0.05, **P < 0.01, ***P < 0.001. Statistical significance was determined by two-sided Student’s t test (b,e,g,i,j,o,q,r,t), two-way repeated measures ANOVA (c,d), or two-way ANOVA with Tukey’s post hoc test (l,m).
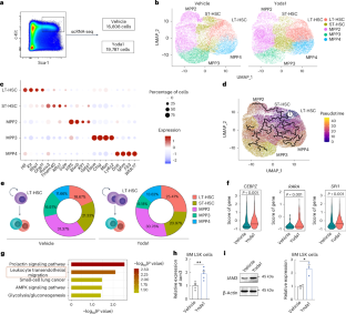
Extended Data Fig. 5 Deletion of Piezo1 affects JAM3 and inhibits HSC proliferation.
a, Schematic view of the LT-HSC lineage tracing. b, Flow cytometry gating strategy and percentages of tdTomato-expressing LT-HSCs in mice treated with Yoda1 (n = 5 mice per group; Yoda1 versus Vehicle P = 0.020). c, Percentages of tdTomato-expressing GMPs in bone marrow (n = 5 mice per group; Yoda1 versus Vehicle P = 0.046). d, Cell counts of tdTomato-expressing neutrophils and Ly6Chi monocytes in blood (n = 5 mice per group; neutrophils: Yoda1 versus Vehicle P = 0.008; Ly6Chi monocytes: Yoda1 versus Vehicle P = 0.018). e, KEGG enrichment analysis of downregulated DEGs in LT-HSCs from Piezo1f/f;Vav mice versus Piezo1f/f controls. The enrichment was evaluated using a two-sided hypergeometric test. f, Heatmap displaying the relative expression levels of DEGs involved in the tight junction pathway. g, Expression levels of genes involved in the tight junction pathway. h, Protein expression of Jam3 in LSK cells (n = 3 mice per group; Piezo1f/f;Vav versus Piezo1f/f P = 0.007). i, Relative Jam3 mRNA expression in LT-HSCs from Piezo1f/f;Vav mice was assessed after passage through the microfluidic device (n = 5 mice per group; Piezo1f/f + Wc 15 μm versus Piezo1f/f + Wc 200 μm P < 0.001, Piezo1f/f;Vav + Wc 15 μm versus Piezo1f/f + Wc 15 μm P < 0.001). j, Percentages of BrdU+ LT-HSCs (n = 5 mice per group; Jam3f/f;Vav-Cre versus WT P = 0.002, Piezo1f/f; Jam3f/f;Vav-Cre versus WT P < 0.001)). The data are representative of two (i) and three (b-d,e-h,j) independent experiments. Data are the mean value ± SEM. *P < 0.05, **P < 0.01, ***P < 0.001. Statistical significance was determined by two-sided Student’s t test (b-d,h), or two-way ANOVA with Tukey’s post hoc test (i,j).
Extended Data Fig. 6 JAM3 mediates myeloid differentiation induced by G-CSF and hypoxia.
a, Schematic view of bone marrow transplantation experiments. b, Percentages of donor-derived LT-HSCs and GMPs in bone marrow (n = 5 mice per group). c,d, Percentages of donor-derived neutrophils, Ly6Chi monocytes (c), B cells, and T cells (d) in blood (n = 5 mice per group). e,f, RU frequencies (e) (n = 5 mice per group) and CRU content (f) (n = 12 mice per group) in recipients. g, Schematic view of transendothelial migration assays. h, Quantification of transendothelial migration of LSK cells and LT-HSCs from Jam3f/f;Vav mice treated with AMD3100 (n = 5 mice per group; LSK cells: Jam3f/f + AMD3100 versus Jam3f/f+Vehicle P = 0.018, Jam3f/f;Vav + AMD3100 versus Jam3f/f+Vehicle P = 0.012; LT-HSCs: Jam3f/f + AMD3100 versus Jam3f/f+Vehicle P = 0.009, Jam3f/f;Vav + AMD3100 versus Jam3f/f+Vehicle P = 0.006). i, Schematic view of the transendothelial migration model. j, Percentage of BrdU+ LT-HSCs following transmigration across the endothelial layer (n = 5 mice per group; Piezo1f/f + TM versus Piezo1f/f+Non-TM P < 0.001, Piezo1f/f;Vav + TM versus Piezo1f/f + TM P < 0.001) and CFU assay of equal numbers of LT-HSCs (n = 5 mice per group; Piezo1f/f + TM versus Piezo1f/f+Non-TM P = 0.001, Piezo1f/f;Vav + TM versus Piezo1f/f + TM P < 0.001). TM: transmigrated. k, Schematic view of the multilayer microfluidic device. l,m, Relative mRNA expression of VCAM-1, SELP (l), and SELE (m) in endothelial cells exposed to shear stresses of 0, 2, or 44 dyn/cm2 (n = 5 mice per group). n,o, Quantification of transendothelial migration of LSK cells (n) and LT-HSCs (o) following shear stress pre-exposure of the endothelial layer and treatment with VCAM-1, P- and E-selectin blocking antibodies (n = 5 mice per group; LSK cells: VCAM-1 mAb+0 dyn/cm2 versus IgG mAb+0 dyn/cm2 P = 0.011; LT-HSCs: VCAM-1 mAb+0 dyn/cm2 versus IgG mAb+0 dyn/cm2 P = 0.001). p, Schematic view of Jam3f/f;Vav mice treated with G-CSF. q, Cell counts of LT-HSCs and GMPs in the bone marrow of Jam3f/f;Vav mice after G-CSF treatment (n = 5 mice per group; LT-HSCs: Jam3f/f;Vav+Vehicle versus Jam3f/f+Vehicle P = 0.024, Jam3f/f;Vav + G-CSF versus Jam3f/f + G-CSF P < 0.001; GMPs: Jam3f/f;Vav + G-CSF versus Jam3f/f + G-CSF P = 0.029). r, Cell counts of neutrophils and Ly6Chi monocytes in blood (n = 5 mice per group; neutrophils: Jam3f/f;Vav + G-CSF versus Jam3f/f + G-CSF P = 0.003; Ly6Chi monocyte: Jam3f/f;Vav + G-CSF versus Jam3f/f + G-CSF P = 0.003). s, Schematic view of Jam3f/f;Vav and Capn2f/f;Vav mice treated with G-CSF. t, Cell counts of blood neutrophils and Ly6Chi monocytes in mice after G-CSF treatment (n = 5 mice per group; neutrophils: Jam3f/f;Vav-Cre versus WT P = 0.006, Jam3f/f;Capn2f/f;Vav-Cre versus Jam3f/f;Vav-Cre P = 0.006; Ly6Chi monocyte: Vav-Cre versus WT P = 0.016, Jam3f/f;Capn2f/f;Vav-Cre versus Jam3f/f;Vav-Cre P = 0.031). u, Schematic view of Jam3f/f;Vav mice exposed to hypoxia. v, Cell counts of blood neutrophils and Ly6Chi monocytes in mice exposed to hypoxia (n = 5 mice per group; neutrophils: Jam3f/f;Vav+Hypoxia versus Jam3f/f+Hypoxia P = 0.025; Ly6Chi monocytes: Jam3f/f;Vav+Hypoxia versus Jam3f/f+Hypoxia P = 0.009). The data are representative of two (h,j,l-o) and three (b-f,q,r,t,v) independent experiments. Data are the mean value ± SEM. *P < 0.05, **P < 0.01. Statistical significance was determined by two-sided Student’s t test (a-f), two-way ANOVA with Tukey’s post hoc test (h,j,n,o,q,r,t,v), or one-way ANOVA with Tukey’s post hoc test (l,m).
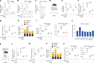
Extended Data Fig. 7 The function of HSCs is regulated by Piezo1 in the context of inflammation-driven aging.
a, Schematic view of mice treated with cecal ligation and puncture to induce sepsis. b, Kaplan-Meier survival analysis of Piezo1f/f and Piezo1f/f;Vav mice post-infection (Piezo1f/f+Sham n = 8 mice, Piezo1f/f+Sepsis n = 9 mice, Piezo1f/f;Vav +Sham n = 12 mice, Piezo1f/f;Vav +Sepsis n = 17 mice; Piezo1f/f;Vav+Sepsis versus Piezo1f/f+Sepsis P = 0.032). c, Cell counts of LT-HSCs and GMPs in bone marrow and neutrophils and Ly6Chi monocytes in blood (n = 5 mice per group; LT-HSCs: Piezo1f/f+Sepsis versus Piezo1f/f+Sham P = 0.009, Piezo1f/f;Vav+Sepsis versus Piezo1f/f+Sepsis P < 0.001; GMPs: Piezo1f/f+Sepsis versus Piezo1f/f+Sham P = 0.006, Piezo1f/f;Vav+Sepsis versus Piezo1f/f+Sepsis P < 0.001; neutrophils: Piezo1f/f+Sepsis versus Piezo1f/f+Sham P < 0.001, Piezo1f/f;Vav+Sepsis versus Piezo1f/f+Sepsis P < 0.001; Ly6Chi monocytes: Piezo1f/f+Sepsis versus Piezo1f/f+Sham P < 0.001, Piezo1f/f;Vav+Sepsis versus Piezo1f/f+Sepsis P < 0.001). d, Phagocytic and bactericidal activity of neutrophils from Piezo1f/f;Vav mice (n = 5 mice per group; phagocytosis MFI: Piezo1f/f;Vav versus Piezo1f/f P < 0.001; bacteria killing: Piezo1f/f;Vav versus Piezo1f/f P = 0.004). e, Kaplan-Meier survival analysis of septic mice treated with GsMTx4 (Vehicle+Sham n = 8 mice, Vehicle+Sepsis n = 10 mice, GsMTx4+Sham n = 14 mice, GsMTx4+Sepsis n = 18 mice; GsMTx4+Sepsis versus Vehicle+Sepsis P = 0.044). f, Body weight, fat mass, lean mass, and bone density of mice (n = 5 mice per group). g, Schematic view of middle-aged mice treated with daily LPS, combined with GsMTx4 every 3 days for 2 weeks per month, repeated for 3 cycles. h, Hanging endurance test (n = 5 mice per group; GsMTx4+LPS versus Vehicle+LPS P = 0.035), rotarod test (n = 5 mice per group; GsMTx4+LPS versus Vehicle+LPS P = 0.032), and endurance running test (n = 6 mice per group; running time: GsMTx4+LPS versus Vehicle+LPS P = 0.012; running distance: GsMTx4+LPS versus Vehicle+LPS P = 0.013) in mice. i, Representative tracking images, escape latency, the percentage of the time spent in the platform quadrant, and the number of crossings in the water maze tests (n = 5 mice per group; escape latency: GsMTx4+LPS versus Vehicle+LPS P = 0.040; time in quadrant: GsMTx4+LPS versus Vehicle+LPS P = 0.011; number of platform crossings: GsMTx4+LPS versus Vehicle+LPS P = 0.015). j, Relative time spent with the novel object during the novel object tests (n = 5 mice per group; GsMTx4+LPS versus Vehicle+LPS P = 0.047). k, Cell counts of LT-HSCs and GMPs in bone marrow following daily treatment with LPS and captopril for 2 weeks per month, repeated for 3 cycles (n = 5 mice per group; LT-HSCs: GsMTx4+LPS versus Vehicle+LPS P = 0.035; GMPs: GsMTx4+LPS versus vehicle+LPS P = 0.026). l, Relative Piezo1 mRNA (n = 5 mice per group; AML versus WT P = 0.001) and protein (n = 3 mice per group; AML versus WT P = 0.008) expression in LSK cells from AML and MDS mouse models. m, Schematic view of human peripheral blood analyses. n, Relative Piezo1 mRNA expression in CD34+ cells from young sepsis donors is plotted against SOFA score (n = 30 donors). o, Relative Piezo1 mRNA expression in CD34+ cells and percentages of Piezo1+CD34+ cells from young (n = 25 donors), middle-aged (n = 27 donors), and aged (n = 23 donors) healthy donors (mRNA expression: middle-aged versus young P = 0.008, aged versus young P < 0.001; Piezo1+CD34+ cells: middle-aged versus young P = 0.017, aged versus young P < 0.001). p,q, Frequencies of H2A.X+CD34+ cells are plotted against age (p) and frequencies of H2A.X+CD34+ cells are plotted against frequencies of Piezo1+CD34+ cells (q). r, Schematic view of xenotransplantation of shPiezo1 CD34+ hCB cells into M-NSG mice with subsequent sepsis treatment. s, Kaplan-Meier survival analysis of M-NSG mice (shCon+Sham n = 5 mice, shCon+Sepsis n = 9 mice, shPiezo1+Sham n = 12 mice, shPiezo1+Sepsis n = 15 mcie; shPiezo1+Sepsis versus shCon+Sepsis P = 0.047). t, Cell counts of hCD45+ cells in bone marrow (n = 5 mice per group; shCon+Sepsis versus shCon+Sham P = 0.003, shPiezo1+Sepsis versus shCon+Sepsis P < 0.001). u,v, Cell counts of neutrophils (hCD66b+hCD16+) (u) and monocytes (hCD33+hCD66b−) (v) in blood (n = 5 mice per group; neutrophils: shCon+Sepsis versus shCon+Sham P = 0.004, shPiezo1+Sepsis versus shCon+Sepsis P < 0.001; monocytes: shCon+Sepsis versus shCon+Sham P = 0.002, shPiezo1+Sepsis versus shCon+Sepsis P < 0.001). w, Schematic view of xenotransplantation of shPiezo1 CD34+ hCB into M-NSG mice with subsequent LPS treatment for 2 weeks. x, Cell counts of hCD45+ cells in bone marrow (n = 5 mice per group; shCon+LPS versus shCon+PBS P = 0.010, shPiezo1+LPS versus shCon+Sepsis P < 0.001). y, Cell counts of neutrophils (hCD66b+hCD16+) and monocytes (hCD33+hCD66b−) in blood (n = 5 mice per group; neutrophils: shCon+LPS versus shCon+PBS P < 0.001, shPiezo1+LPS versus shCon+LPS P < 0.001; monocytes: shCon+LPS versus shCon+PBS P = 0.004, shPiezo1+LPS versus shCon+LPS P = 0.002). z, Schematic view of Piezo1 activation inducing HSC proliferation and myeloid differentiation via JAM3 and CAPN2. The data are representative of two (f,h-k,n-q) and three (b-e,l,s-v,x,y) independent experiments. Data are the mean value ± SEM. *P < 0.05, **P < 0.01, ***P < 0.001. Statistical significance was determined by Mantel-Cox test (b,e,s), two-way ANOVA with Tukey’s post hoc test (c,t-v,x,y), two-sided Student’s t test (d,f,h-k), or one-way ANOVA with Tukey’s post hoc test (l,o), Pearson correlation coefficients with a two-sided 95% confidence interval (p,q).
Supplementary information
Supplementary Information (download PDF )
Supplementary Tables 1–4
Source data
Source Data Fig. 1 (download XLSX )
Statistical Source Data.
Source Data Fig. 2 (download XLSX )
Statistical Source Data.
Source Data Fig. 3 (download XLSX )
Statistical Source Data.
Source Data Fig. 4 (download XLSX )
Statistical Source Data.
Source Data Fig. 5 (download XLSX )
Statistical Source Data.
Source Data Fig. 6 (download XLSX )
Statistical Source Data.
Source Data Fig. 7 (download XLSX )
Statistical Source Data.
Source Data Extended Data Fig. 1 (download XLSX )
Statistical Source Data.
Source Data Extended Data Fig. 2 (download XLSX )
Statistical Source Data.
Source Data Extended Data Fig. 3 (download XLSX )
Statistical Source Data.
Source Data Extended Data Fig. 4 (download XLSX )
Statistical Source Data.
Source Data Extended Data Fig. 5 (download XLSX )
Statistical Source Data.
Source Data Extended Data Fig. 6 (download XLSX )
Statistical Source Data.
Source Data Extended Data Fig. 7 (download XLSX )
Statistical Source Data.
Source Data Figs. 1–5 and Extended Data Figs. 1, 3 and 5 (download PDF )
Unprocessed western blots and/or gels.
Rights and permissions
Springer Nature or its licensor (e.g. a society or other partner) holds exclusive rights to this article under a publishing agreement with the author(s) or other rightsholder(s); author self-archiving of the accepted manuscript version of this article is solely governed by the terms of such publishing agreement and applicable law.
About this article
Cite this article
Shang, T., Zhao, L., Ying, S. et al. Shear stress governs hematopoietic stem cell fate to promote inflammation-induced aging. Nat Aging 6, 88–107 (2026). https://doi.org/10.1038/s43587-025-01039-1
Received:
Accepted:
Published:
Version of record:
Issue date:
DOI: https://doi.org/10.1038/s43587-025-01039-1
This article is cited by
-
Squishing, squeezing and stretching age hematopoietic stem cells
Nature Aging (2026)


