Abstract
Background:
Peru recorded one of the world’s highest COVID-19 mortality rates, with nearly 4.5 million reported cases and 220,000 deaths by March 2024. Understanding the emergence and spread of SARS-CoV-2 variants in this context is key to informing effective public health responses. This study describes the genomic diversity, transmission dynamics, and geographic spread of SARS-CoV-2 in Peru from 2020 to 2024.
Methods:
We analyzed nearly 50,000 high-quality public SARS-CoV-2 genome sequences collected nationwide between March 2020 and March 2024. Phylogeographic and mutational analyses were performed to identify variant lineages, trace their origins, and map viral movements within and beyond Peru.
Results:
We show that Peru’s epidemic waves were shaped by the emergence of locally evolved variants, including Lambda (C.37), Gamma (P.1.12), and Omicron (XBB.2.6 and DJ.1) sub-lineages. The city of Lima acted as the primary hub for inter-regional spread, accounting for 47.3% of inferred viral movements to other departments, notably Ancash, Cusco, and Piura. Peru was the source of various lineages that spread internationally, primarily to Chile, the USA, and Europe. Mutational analysis highlighted critical mutations in the spike protein, including L452Q and F490S in Lambda, associated with immune evasion and increased transmissibility.
Conclusions:
This work demonstrates the capacity of genomic surveillance in Peru to detect and track emerging SARS-CoV-2 variants, providing insights into regional and global transmission dynamics in a high-transmission, middle-income country setting. Sustained, cost-effective genomic monitoring, combined with strengthened bioinformatics and laboratory capacity, is essential for pandemic preparedness in resource-limited settings.
Plain Language Summary
Peru is one of the countries worst hit by COVID-19, with one of the highest death rates from the disease worldwide. We studied nearly 50,000 viral genomes (the complete set of the virus’s genetic instructions) collected across the country between March 2020 and March 2024 to understand how the virus evolved and spread between Peru’s 25 administrative regions. We demonstrate that new variants, including Lambda, first emerged in Peru and subsequently spread to other countries. The capital city of Lima was the central hub for the virus’s spread to other regions of Peru. We identified changes in the genome that may help it transmit better or evade host defences. Our findings demonstrate how genomic surveillance can help in tracking new variants and inform efforts to control future outbreaks.
Similar content being viewed by others
Introduction
Peru has been one of the countries most severely impacted by the COVID-19 pandemic, with 4.5 million recorded cases and 220,000 confirmed deaths as of March 2024, and one of the highest mortality rates globally at approximately 670 deaths per 100,000 inhabitants1. Early in the pandemic, Peru implemented strict lockdown measures ahead of many other countries in Latin America. However, the healthcare system, already fragmented and strained, faced severe shortages of ICU beds, oxygen, and mechanical ventilators, worsening the crisis2. In addition, the government initially relied on rapid serological tests for diagnosis and promoted hydroxychloroquine, azithromycin, and ivermectin as treatment options, all of which later proved to be ineffective3,4,5.
The pandemic had significant social and economic impacts on the country. High poverty and informal employment rates, overcrowded housing conditions, and inadequate access to healthcare and sanitation services limited the population’s ability to adhere to strict health measures, amplifying virus transmission6. Vaccine rollout delays further exacerbated the crisis; by June 2021, after the country’s second epidemic wave, less than 4% of adults were fully vaccinated, and Peru had reached the highest rate of COVID-19-associated deaths worldwide7,8.
Despite substantial efforts to scale up SARS-CoV-2 genome sequencing, Latin America has contributed less than 3% of sequences on the GISAID database, underscoring a critical gap in the region’s genomic infrastructure, trained personnel, and necessary support for large-scale surveillance9,10. However, collaborations between government and academic laboratories across the region enabled the monitoring of the virus’s evolution and spread11,12,13. Distinct viral lineages, such as Gamma/P.114, Zeta/P.215, Mu/B.1.62116, and Lambda/C.3717,18 were first identified in Brazil, Colombia, and Peru, respectively, and dominated the region in 2020–2021, preventing the Alpha/B.1.1.7 variant from spreading widely, as in most other countries12. These local variants were later replaced by the more transmissible Delta/B.1.617.2 in mid-2021 and various Omicron sub-lineages, which have continued to circulate into 2025.
Peru achieved significant milestones in genomic surveillance, sequencing its first SARS-CoV-2 genome in May 202019 and identifying the Lambda variant in April 202117. Lambda likely originated in Lima in late 202020,21 and displayed unique mutations in the spike protein, including the Δ247-252 deletion, L452Q, and F490S, which enhance ACE2 affinity and reduce antibody neutralization, conferring a competitive advantage over other lineages and potentially increasing reinfection rates22,23,24,25. By late 2021, Lambda had been reported in 43 countries, with over 10,000 genomes uploaded to GISAID. Other lineages, such as Gamma/P.1.12, Omicron/XBB.2.6, and Omicron/DJ.1 are also likely of Peruvian origin and have contributed to subsequent waves of infection from 2021 to 202426.
This study leverages a dataset of nearly 50,000 viral genome sequences from across Peru’s 25 departments to reconstruct the initial spread of SARS-CoV-2 from Lima, map the emergence of Lambda and other local variants, and track their subsequent global dissemination. Through this collaborative effort, we characterize the evolution and transmission dynamics of the coronavirus in the understudied Latin American region, highlighting the importance of continued genomic surveillance to prevent future pandemics.
Methods
Peruvian COVID-19 epidemiological data collection
The daily registry of COVID-19-positive cases and deaths was obtained from Peru’s ‘Plataforma Nacional de Datos Abiertos’ with data updated as of February 24, 202427. For positive cases, records with missing or invalid values (e.g., unrealistic ages, indeterminate locations) were excluded. Diagnosis dates were then parsed and filtered to include only records from March 2020 onwards. Daily case counts were aggregated for each combination of dates and districts, with missing combinations filled with zeros, assuming no cases were reported. Weekly counts were then computed by summing daily counts over epidemiological weeks (EWs). Death data was similarly accessed, cleaned, and processed. The processed datasets covered weekly counts for each district in Peru from EW 10 of 2020 to EW 03 of 2024. Using 2020 projected district-level population estimates, weekly incidence and death rates were computed at higher administrative levels (province, departmental, and national). District definitions followed the 2017 census, with newly created districts up to 2020 merged with their corresponding parent districts. In the bivariate scale depicted in Fig. 1b, we employed the Jenks natural breaks optimization method to classify incidence and death rates. We applied a classification approach based on nested average computations to determine the weekly incidence classes for the departments shown in Fig. 1c, bottom right panel. For detailed information on these classification methods, refer to the documentation of the “cartography” package in R28.
a Weekly COVID-19 positive cases and deaths. b Cumulative COVID-19 incidence and death rate by province. c Weekly COVID-19 incidence by department.
SARS-CoV-2 genomic sequence data
All SARS-CoV-2 genomic sequences were downloaded from the GISAID database. All Peruvian SARS-CoV-2 sequences deposited in the database with collection dates between 5th March 2020 (the date of the first sequence collection date) and 29th February 2024 were downloaded, along with all global sequences of the Lambda variant C.37, Gamma sub-lineage P.1.12, and Omicron sub-lineages XBB.2.6 and DJ.1. Supplementary Data 1 displays all 548 Pango lineages identified in Peru during the study period, along with sequence counts for each. Only sequences with a complete collection date and high coverage (>90% genome coverage, <5% ambiguities) were included. Sequences were aligned to the Wuhan-Hu-1 reference sequence (GenBank Number MN908947.3) using MAFFT v7.52029 and filtered with goalign v0.3.530, retaining sequences with ≤15% ambiguous sites. The final datasets comprised 49,724 sequences from Peru, 9916 Lambda C.37 sequences, 1205 Gamma P.1.12 sequences, 6704 Omicron XBB.2.6 sequences, and 1726 Omicron DJ.1 sequences. The GISAID IDs of all the sequences included in our analyses are listed in Supplementary Data 2.
Phylogenetic analysis
Maximum likelihood phylogenies were constructed with IQ-TREE v.2.2.631 using the ‘-m TEST’ option to determine the optimal substitution model and 1000 bootstrap replicates. Trees were built separately for all Peruvian sequences and each of the global collections of SARS-CoV-2 sub-lineages described previously. Timed phylogenetic trees were built from the maximum likelihood phylogenies using TreeTime32 with a coalescent skyline model. The substitution rate was set with an initial prior of 4.1 × 10−3 substitutions per site, as inferred from plotting the root-to-tip distance against the collection date in the full Peruvian phylogeny using TempEst33 (Supplementary Fig. 6). All trees were annotated and plotted using ‘ggtree’ and ‘ggplot2’ in R.
Ancestral sequence reconstruction
We performed a discrete character ancestral state reconstruction for all internal nodes of the timed maximum likelihood phylogenies using ‘ace’ of the APE package in R. Tips of the phylogeny were labeled by either one of the 25 regions of Peru for the analysis of regional movement in Peru or by the country of isolation for the global movements of SARS-CoV-2 sub-lineages analysis. Alluvial plots were produced using the ‘ggalluvial’ package in R to illustrate movements between a country or Peruvian region at an internal node with an inferred state to a different state at the tip or between nodes with inferred states.
Map-based visualizations
We developed geospatial visualizations of inferred viral lineage movements from the previous section using Python and the Cartopy, GeoPandas, Matplotlib, Basemap, and Shapely libraries. The national-level map (Fig. 3) illustrates transitions between departments in Peru using official shapefiles obtained from the Instituto Nacional de Estadística e Informática (INEI). The map was projected using the Plate Carrée projection at a scale of 200 km. Departmental circles were scaled according to the number of inferred outgoing transitions, and directional arrows were drawn between regions with line thickness and transparency representing the number of transitions. Population density was also displayed as a blue choropleth background using open data from the Ministry of Health of Peru. A logarithmic transformation was applied to better distribute densities across the color range. The international-level map (Fig. 4) displays inferred transitions between countries using geodesic arcs plotted over Natural Earth Data maps, also in Plate Carrée projection and at a scale of 1000 km. The width of each arrow represents the number of inferred transitions, and the color indicates the corresponding viral lineage.
Sensitivity analysis
To account for potential sampling and sequencing bias in the GISAID dataset, we performed a sensitivity analysis to repeat the ancestral state reconstruction for the regional movement of SARS-CoV-2 in Peru. The maximum likelihood phylogeny was downsampled at the tips by retaining the number of sequences proportional to the population of each region in Peru, as estimated in the 2017 national census (Instituto Nacional de Estadística e Informática, INEI, Peru). This resulted in a total of N = 8835 tips being retained. We then reran the ancestral state reconstruction analysis, repeating it 100 times with the retained tips randomly resampled each time before calculating the mean proportion of movements between regions.
Ethical considerations
This study was conducted in accordance with the ethical principles of the Declaration of Helsinki. The research protocol was approved by the Institutional Review Board of Universidad Peruana Cayetano Heredia (protocol IDs 202151 and 205559, approved in May 2020 and May 2021, respectively). No patient samples or individual-level clinical information were directly analyzed. All analyses were performed exclusively on SARS-CoV-2 genome sequences publicly available through the GISAID platform, accompanied only by non-identifiable metadata (geographic location and collection date). For these publicly accessible datasets, ethics review and the requirement for informed consent were waived by the Institutional Review Board of Universidad Peruana Cayetano Heredia.
Results
The COVID-19 pandemic in Peru
The first COVID-19 case in Peru was reported on March 6, 2020, a 25-year-old man living in Lima who had recently traveled to Spain, France, and the Czech Republic. The Peruvian government implemented its first nationwide lockdown on March 16, 2020, which lasted over 100 days. Peru experienced five large waves of COVID-19 infections between 2020 and 2024, with the third wave being the largest, reaching a peak of 336,436 cases during the third epidemiological week (EW 03) of 2022 (Fig. 1a). Two severe waves of deaths marked the first 2 years of the pandemic, the second of which was the most devastating, peaking at 5595 deaths in EW 16 of 2021. Vaccination campaigns, initiated in February 2021, had a marked impact, as evidenced by the substantial reduction in death counts observed after August 2021. The provinces most affected were located in the coastal departments of Moquegua, Ica, Arequipa, Lima, Ancash, and Tumbes (Fig. 1b). Mariscal Nieto, a province in the Moquegua department, reported the highest cumulative incidence of infections during the study period, with 42,887 cases per 100,000 people. The province of Palpa in the Ica department experienced the highest mortality rate, with 1254 deaths per 100,000 people. Figure 1c shows that the department of Moquegua consistently recorded the highest incidence rates across epidemiological weeks, with a weekly median of approximately 39 cases per 100,000 people and a peak at around 2554 cases per 100,000 people during EW 04 of 2022.
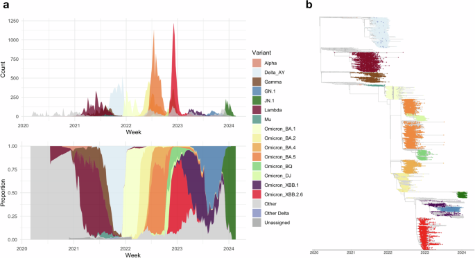
From 2020 to 2024, 49,724 high-quality SARS-CoV-2 genome sequences (i.e., with complete collection date, higher than 90% genome coverage, and fewer than 5% ambiguous base calls) were generated by local public health and university laboratories and deposited in the GISAID database. Figure 2a shows the weekly counts and proportions of sequences collected in Peru, categorized by selected variants of concern (VOC). In total, 548 SARS-CoV-2 Pango lineages and sub-lineages were detected in sequencing data during the study period (Supplementary Data 1).
a Weekly counts and proportions of SARS-CoV-2 sequences by variant of concern (VOC) or variant of interest (VOI) collected per week, and (b) a timed phylogeny including these sequences, calibrated by collection dates at tips. Tips are colored by VOC/VOI as assigned by Pango lineage calling. Sequences are labeled “Other” for any other lineage that was not a VOC/VOI and “Unassigned” when no Pango lineage could be confidently assigned.
The first wave of infection was caused by the ancestral Wuhan lineage, which entered Peru multiple times between mid-February and early March 2020, resulting in numerous independent chains of transmission34. The second wave, occurring in early to mid-2021, was driven by the Lambda (C.37) and Gamma variants (P.1). The third wave, which began towards the end of 2021, initially featured the Delta variant (AY sublineages) before being rapidly replaced by the Omicron BA.1 variant. Following a brief decline in cases in early 2022, a resurgence of Omicron BA.1 led to a fourth wave, marked by the later emergence of the Omicron BA.4 and BA.5 variants. Case numbers declined towards the end of 2022, followed by a fifth wave that began in late 2022, dominated by the Omicron XBB.2.6 variant. Through 2023, cases remained relatively low until a small sixth wave emerged at the end of 2023 and into early 2024, driven by the Omicron JN.1 variant. We constructed a time-resolved phylogenetic tree from all Peruvian SARS-CoV-2 sequences to illustrate the evolutionary relationships among variants circulating in Peru during the study period (Fig. 2b). This analysis highlights the dynamic evolution of SARS-CoV-2 in Peru and its distinct waves of variant-driven infections.
Inter-departmental movements of SARS-CoV-2
To reveal patterns of SARS-CoV-2 transmission in Peru during the pandemic, we analyzed potential movements of infections between the country’s 25 administrative regions (departments). We conducted an ancestral state reconstruction on a time-resolved phylogenetic tree to infer the most likely geographic origins (states) at each internal node based on the collection regions for the sequences represented at the tree’s tips (Supplementary Fig. 1). This analysis predicted that the earliest SARS-CoV-2 infections originated in Lima, a finding consistent with the first epidemiological reports.
We then inferred movements of SARS-CoV-2 between all departments of Peru for all variants (Fig. 3, Supplementary Fig. 2). These movements indicate cases where the sequence at the tip of the phylogeny was collected from a different region than the inferred region of the preceding node or where the inferred department differs between an internal node and its parent node, suggesting a change in location between infections. Our analysis revealed that most inter-departmental movements originated from Lima, accounting for 41.6% of all cross-regional movements. In contrast, only 25.7% of total movements were from other departments into Lima. Notably, only two departments in the Peruvian Amazon, Loreto and San Martín, showed a higher proportion of movements originating from the region than movements directed into it. Specifically, 4.2% of movements originated in Loreto, compared to 4.1% where Loreto was the destination. Similarly, San Martín accounted for 1.6% of movements originating from the region and 1.5% as the destination. These findings remained consistent in an analysis focusing solely on inter-departmental movements at the tips of the phylogeny, where the location of sequences was compared only to the inferred location of the preceding node. This approach, as shown in Supplementary Fig. 3, identified Lima as the origin of 47.3% of interdepartmental movements. By analyzing only the tips, we reduced the potential influence of unsampled imported cases from outside Peru, which are more prevalent in deeper branches of the phylogenetic tree.
The map is projected in Plate Carrée at a scale of 200 km. Circles represent departments and are scaled to the number of inferred outgoing viral movements. Arrows represent the direction and intensity of viral transitions between regions, with width indicating the number of events. Population density is displayed as a blue choropleth background, based on open data from the Ministry of Health of Peru.
We found that the largest number of movements originating from Lima were to the adjacent department of Ancash (8.5% of total movements from Lima) and Cusco (8.1% of total movements from Lima), a major tourist destination in Peru. We considered the number of movements that originated from Lima into other departments as a proportion of the total sequences collected in those departments; Puno, Cusco, and Piura all had a high proportion of infections (74.5–76.9%) originating from Lima. These regions all contain sites that are significant destinations for commerce and tourism in Peru.
Phylogeographic analysis using ancestral state reconstruction can be influenced by biases in sampling at the tips of the tree35. Thus, we performed a sensitivity analysis to downsample the number of sequences collected in each department (as tips in the tree) relative to the regional population proportion and re-ran the ancestral state reconstruction and inference of inter-regional movements. We found that the results from the full analysis were robust to down-sampling by the population per department. The proportion of inter-regional movements originating from Lima remained high at 44.9% (SD 0.91%), though the proportion of movements with Lima as the destination reduced to 14.9% (SD 0.46%).
Global movements of viral sub-lineages of Peruvian origin
Next, we examined the origins and inferred international movements of four SARS-CoV-2 sub-lineages likely originating in Peru: Lambda C.37, Gamma P.1.12, Omicron XBB.2.6, and Omicron DJ.1. We performed an ancestral state reconstruction using collections of sequences from GISAID, which included both characterizations as these specific sub-lineages and associated metadata on collection dates and countries of origin. This analysis identified the most likely geographic origins of each sub-lineage and traced their subsequent global dissemination patterns. The ancestral state reconstruction at the root of each time-calibrated phylogenetic tree identified Peru as the most likely country of origin for all four sub-lineages analyzed (Supplementary Fig. 4).
Previous studies have also demonstrated the Peruvian origin of the Lambda variant, which drove a large epidemic wave in early 2021 and later dispersed across South America and 43 countries by August 202120,36. Our analysis revealed significant movements of Lambda from Peru to Chile and the USA (Fig. 4, blue lines, Supplementary Fig. 5a). While few transitions were inferred with Peru as the destination, most of these were predicted to originate from Chile, suggesting a large, bidirectional flow of infections across the Peru-Chile border. The Gamma P.1.12 sub-lineage was also found to have originated locally, with the majority of inter-country movements inferred to have originated from Peru (Fig. 4, green lines, Supplementary Fig. S5b). This differs from the ancestral Gamma P.1 lineage, which emerged in Brazil in late 202014,36. Similar to Lambda, most Gamma P.1.12 transitions were from Peru to Chile and the USA, though many movements were also directed toward Brazil. The Omicron XBB.2.6 sub-lineage, which emerged in Peru in mid-2021, also showed significant country transitions from Peru to Chile and the USA (Fig. 4, orange lines, Supplementary Fig. 5c). However, it exhibited greater dissemination than Gamma/P.1.12, with more sequences and destination countries. The Omicron DJ.1 sub-lineage, estimated to have emerged in Peru in mid-202226, demonstrated even broader international movements (Fig. 4, red lines, Supplementary Fig. 5d). In addition to significant transitions from Peru to Chile and the USA, DJ.1 also spread to destinations such as Canada and parts of Europe. Unlike other Peruvian-origin sub-lineages, DJ.1 showed more movements from other countries, including Sweden, the USA, and Brazil. This suggests a more complex pattern of onward transmission, with significant international spread following its initial emergence in Peru.
Movements of Lambda C.37, Gamma P.1.12, Omicron XBB.2.6, and Omicron DJ.1 lineages inferred from phylogeographic analysis. Arcs represent transitions between countries of sample collection, projected in Plate Carrée at a scale of 1000 km. The width of each arrow indicates the number of inferred transitions, and the color denotes the viral lineage.
Mutational analysis of viral sub-lineages of Peruvian origin
We characterized the evolution of locally originated SARS-CoV-2 sub-lineages by identifying mutations (SNPs and indels) with a frequency of >90% in Peruvian strains of the four sub-lineages from the previous analysis and <10% in other Peruvian sub-lineages. Supplementary Data 3 provides details on these high-frequency mutations, including the encoded proteins and corresponding amino acid changes. Table 1 highlights high-frequency Spike protein mutations in Peruvian strains of these four sub-lineages. Spike protein mutations, which are crucial for viral attachment, can enhance transmission and impact vaccine efficacy37.
We identified 14 SNPs in a high proportion of the Peruvian Lambda C.37 strains, including eight point mutations and a six-codon deletion within the spike protein. While the majority of these mutations have been previously characterized in the Lambda variant24, two synonymous SNPs in the spike protein, P681P and T723T, were found to be almost fixed in the Peruvian Lambda C.37 strains. In the Gamma P.1.12 variant strains, we identified 23 SNPs unique to this sub-lineage, including nine in the spike protein. These SNPs have been previously described as characteristic mutations of the Gamma P.1.12 variant14,38. There were 20 SNPs found to be near fixation in the Peruvian Omicron XBB.2.6 sub-lineage strains, with 11 non-synonymous mutations found in the spike protein. Finally, four mutations were identified as specific to Omicron DJ.1 strains in Peru, including a single non-synonymous SNP in the spike protein, K444N26.
Discussion
The COVID-19 pandemic had a profound impact on Peru, resulting in one of the highest per-capita death rates globally, rises in poverty indicators, and significant contractions in GDP2,7. This study provides an overview of the transmission and evolution of SARS-CoV-2 in Peru, leveraging nearly 50,000 genome sequences generated and shared between March 2020 and February 2024 by a local network of public health and university laboratories. Our analysis provides insights into the emergence, evolution, and global spread of variants originating from Peru, highlighting significant genomic diversity and inter-regional movements.
The five epidemic waves of COVID-19 in Peru were marked by shifts in variant dominance, reflecting the interplay of viral evolution, public health measures, and population immunity. The ancestral Wuhan strain initially drove high infection and seroprevalence rates, with some of the highest global attack rates reported globally during the first wave in 202039,40. By early 2021, Lambda (C.37) and a local Gamma sublineage (P.1.12) had dominated the second wave, diverging from other regions where Alpha (B.1.1.7) had become predominant41. Subsequent waves saw the introduction of Delta (B.1.617.2 and AY sublineages) and Omicron sublineages (BA.1, BA.2, and their descendants) that continue to circulate in 2025. Unlike in most countries, Delta did not lead to a third major wave in Peru, likely due to high immunity from earlier infection waves and increasing vaccine coverage by mid-2021. These shifts in lineages from 2020 to 2024 reflect an evolutionary transition from emergence to endemicity: from variants optimized for transmissibility in a novel host in 2020–2021, such as Alpha, Gamma, and Lambda, to those favoring immune evasion, like the Omicron sub-lineages, as immunity increased through infections and national vaccination efforts42,43,44.
Lima played a central role in disseminating SARS-CoV-2 to other regions, consistent with its status as the capital city, home to one-third of the Peruvian population, and an international transportation hub. This result was robust to potential sequencing bias in Lima, as shown by our sensitivity analysis. Within Peru, we observed major viral movements from Lima to Ancash, Cusco, Callao, Junin, and Piura. These movements were likely influenced by factors such as geographic proximity, population size, tourism, and commercial activity. Similar patterns have been observed in cities such as São Paulo, Buenos Aires, Mexico City, and other major urban centers worldwide, where high connectivity facilitated regional and global dissemination of variants13,45,46,47,48,49.
Our phylogeographic analysis confirmed the Peruvian origin of four variants: Lambda C.37, Gamma P.1.12, Omicron XBB.2.6, and Omicron DJ.1. Lambda, initially called the ‘Andean variant’ in the media in 2021, was first identified in Lima in December 2020 and rapidly spread to Chile, Colombia, Ecuador, Argentina, and internationally to the USA and Spain, countries with high air passenger exchange with Peru, indicating that air travel significantly influenced the international spread of variants50,51,52. Key mutations in the spike protein in Lambda, such as the Δ247-252 deletion, L452Q, and F490S, have been shown to enhance immune evasion and transmissibility24. Similar adaptive changes were observed in P.1.12 and other Peruvian-origin variants26, suggesting evolutionary pressures driving the emergence of these lineages toward increased transmissibility and antigenic variation53. These findings are consistent with broader regional trends, where other South American variants, such as Gamma P.1, Zeta P.2, and Mu B.1.621, which also emerged in 2020 in densely populated cities with very high transmission rates, exhibited unique mutational ‘constellations’ in the S gene and the rest of the coronavirus genome13,14,36.
Our findings underscore the critical importance of local and sustained genomic surveillance programs for tracking and controlling SARS-CoV-2. Despite major collaborative efforts worldwide, global disparities in sequencing and bioinformatics capacities persist as a significant challenge, with countries such as Peru sequencing far fewer cases than high-income countries9,10. To address this, we must develop cost-effective tools that simultaneously track the genomes of multiple respiratory pathogens, such as SARS-CoV-2, influenza, respiratory syncytial virus, and potentially novel viruses, and apply them routinely to human, animal, and environmental samples under a One Health framework. When combined with detailed epidemiological data, genomic surveillance can enhance our preparedness for future epidemics, inform public health interventions, and guide the development of vaccines and therapeutics54,55.
This study benefits from a robust analytical framework and a large genomic dataset, providing valuable insights into the dynamics of SARS-CoV-2 in Peru. However, a key limitation of our study is the use of maximum likelihood-based phylogenetic methods rather than Bayesian phylodynamic approaches such as BEAST for time calibration and ancestral inference. While Bayesian methods are widely used in viral phylodynamics for smaller datasets, their computational demands scale poorly with data volume. Our dataset includes nearly 50,000 high-quality SARS-CoV-2 sequences, making full Bayesian inference computationally infeasible. Applying such methods would require discarding over 95% of the available data, potentially compromising the spatial and temporal resolution necessary for understanding transmission dynamics across Peru. Our approach, based on maximum likelihood trees and sampling-aware reconstructions, follows current best practices for large-scale genomic surveillance and is consistent with recent national-scale studies16,56,57.
Additionally, less than 1.3% of the 4.53 million COVID-19 cases reported in Peru have been sequenced, reflecting inherent limitations in genomic surveillance in resource-limited settings. Sampling biases and reliance on publicly available data likely underrepresent the diversity of circulating variants. Future efforts should prioritize improving sampling strategies, linking genomic data with clinical and epidemiological records, and securing resources and personnel to sustain genomic surveillance capacities in the long term. These efforts will be crucial for mitigating the impact of future pandemics and for building more equitable global health security.
Data availability
Publicly available datasets were analyzed in this study. The number of COVID-19 cases and deaths by region were obtained from Peru’s “Plataforma Nacional de Datos Abiertos” (https://www.datosabiertos.gob.pe/group/datos-abiertos-de-covid-19). SARS-CoV-2 genomes used in these analyses were downloaded from the EpiCoV database in GISAID and listed in Supplementary Data 2.
Code availability
The code used for analyses in this study is available at Figshare: https://doi.org/10.6084/m9.figshare.30615341.v158.
References
World Health Organization. WHO COVID-19 dashboard. https://data.who.int/dashboards/covid19/ (2020).
Taylor, L. Covid-19: why Peru suffers from one of the highest excess death rates in the world. BMJ 372, n611 (2021).
Rodríguez-Tanta, L. Y. et al. Characterization of adverse events to hydroxychloroquine, ivermectin, azithromycin and tocilizumab in patients hospitalized due to COVID-19 in a Peruvian Social Health Insurance hospital. Rev. Peru. Med Exp. Salud Publica 40, 16–24 (2023).
Soto-Becerra, P., Culquichicón, C., Hurtado-Roca, Y. & Araujo-Castillo, R. V. Real-world effectiveness of hydroxychloroquine, azithromycin, and ivermectin among hospitalized COVID-19 patients: results of a target trial emulation using observational data from a nationwide healthcare system in Peru. medRxiv 2020.10.06.20208066 https://doi.org/10.1101/2020.10.06.20208066 (2020).
Soto, A. El uso de drogas sin efecto demostrado como estrategia terapéutica en COVID-19 en el Perú. Acta Médica Peruana. 37, 255–257 (2020).
Rojas, L. A. S. Between life, the curve and the hammer blow: Family, poverty and abandonment in the time of COVID-19 in Lima, Peru. Open Anthropol. Res. 1, 132–142 (2021).
Schwalb, A. & Seas, C. The COVID-19 pandemic in peru: what went wrong? Am. J. Trop. Med Hyg. 104, 1176–1178 (2021).
The Lancet COVID-19 in Latin America-emergency and opportunity. Lancet 398, 93 (2021).
Chen, Z. et al. Global landscape of SARS-CoV-2 genomic surveillance and data sharing. Nat. Genet 54, 499–507 (2022).
Brito, A. F. et al. Global disparities in SARS-CoV-2 genomic surveillance. Nat. Commun. 13, 7003 (2022).
Leite, J. A. et al. Implementation of a COVID-19 genomic surveillance regional network for Latin America and Caribbean region. PLoS One 17, e0252526 (2022).
Molina-Mora, J. A. et al. Overview of the SARS-CoV-2 genotypes circulating in Latin America during 2021. Front Public Health 11, 1095202 (2023).
Giovanetti, M. et al. Genomic epidemiology of the SARS-CoV-2 epidemic in Brazil. Nat. Microbiol 7, 1490–1500 (2022).
Faria, N. R. et al. Genomics and epidemiology of the P.1 SARS-CoV-2 lineage in Manaus, Brazil. Science 372, 815–821 (2021).
Voloch, C. M. et al. Genomic characterization of a novel SARS-CoV-2 lineage from Rio de Janeiro, Brazil. J. Virol. 95, e00119–21 (2021).
Jimenez-Silva, C. et al. Genomic epidemiology of SARS-CoV-2 variants during the first two years of the pandemic in Colombia. Commun. Med (Lond.) 3, 97 (2023).
Romero, P. E. et al. The emergence of Sars-CoV-2 variant lambda (C.37) in South America. Microbiol. Spectr. 9, e0078921 (2021).
Vargas-Herrera, N. et al. SARS-CoV-2 Lambda and Gamma variants competition in Peru, a country with high seroprevalence. Lancet Reg. Health Am. 6, 100112 (2022).
Padilla-Rojas, C. et al. Near-complete genome sequence of a 2019 novel coronavirus (SARS-CoV-2) strain causing a COVID-19 case in Peru. Microbiol. Resour. Announc. 9, e00303–20 (2020).
Justo Arevalo, S. et al. Phylodynamic of SARS-CoV-2 during the second wave of COVID-19 in Peru. Nat. Commun. 14, 3557 (2023).
Padilla-Rojas, C. et al. Genomic analysis reveals a rapid spread and predominance of lambda (C.37) SARS-COV-2 lineage in Peru despite circulation of variants of concern. J. Med Virol. 93, 6845–6849 (2021).
Zuckerman, N. et al. The SARS-CoV-2 Lambda variant and its neutralisation efficiency following vaccination with Comirnaty, Israel, April to June 2021. Euro Surveill 26, 2100974 (2021).
Guo, H. et al. Increased resistance of SARS-CoV-2 Lambda variant to antibody neutralization. J. Clin. Virol. 150-151, 105162 (2022).
Kimura, I. et al. The SARS-CoV-2 Lambda variant exhibits enhanced infectivity and immune resistance. Cell Rep. 38, 110218 (2022).
Pascarella, S. et al. Shortening epitopes to survive: the case of SARS-CoV-2 Lambda Variant. Biomolecules 11, 1494 (2021).
Jimenez-Vasquez, V. et al. Dispersion of SARS-CoV-2 lineage BA.5.1.25 and its descendants in Peru during two COVID-19 waves in 2022. Genom. Inf. 22, 5 (2024).
Ministerio del Salud del Perú. Plataforma Nacional de Datos Abiertos de COVID-19 https://www.datosabiertos.gob.pe/group/datos-abiertos-de-covid-19 (2020).
Giraud, T. & Lambert, N. Cartography: create and integrate maps in your R workflow. J. Open Source Softw. 1, 54 (2016).
Katoh, K. & Standley, D. M. MAFFT multiple sequence alignment software version 7: improvements in performance and usability. Mol. Biol. Evol. 30, 772–780 (2013).
Lemoine, F. & Gascuel, O. Gotree/Goalign: toolkit and Go API to facilitate the development of phylogenetic workflows. NAR Genom. Bioinform. 3, lqab075 (2021).
Minh, B. Q. et al. Corrigendum to: IQ-TREE 2: new models and efficient methods for phylogenetic inference in the genomic era. Mol. Biol. Evol. 37, 2461 (2020).
Sagulenko, P., Puller, V. & Neher, R. A. TreeTime: maximum-likelihood phylodynamic analysis. Virus Evol. 4, vex042 (2018).
Rambaut, A., Lam, T. T., Max Carvalho, L. & Pybus, O. G. Exploring the temporal structure of heterochronous sequences using TempEst (formerly Path-O-Gen). Virus Evol. 2, vew007 (2016).
Juscamayta-López, E. et al. Phylogenomics reveals multiple introductions and early spread of SARS-CoV-2 into Peru. J. Med Virol. 93, 5961–5968 (2021).
Liu, P., Song, Y., Colijn, C. & MacPherson, A. The impact of sampling bias on viral phylogeographic reconstruction. PLOS Glob. Public Health 2, e0000577 (2022).
Gräf, T. et al. Dispersion patterns of SARS-CoV-2 variants Gamma, Lambda and Mu in Latin America and the Caribbean. Nat. Commun. 15, 1837 (2024).
Harvey, W. T. et al. SARS-CoV-2 variants, spike mutations and immune escape. Nat. Rev. Microbiol. 19, 409–424 (2021).
Sgorlon, G. et al. SARS-CoV-2 spike protein mutations in different variants: a comparison between vaccinated and unvaccinated population in Western Amazonia. Bioinform. Biol. Insights 17, 11779322231186477 (2023).
O’Driscoll, M. et al. Age-specific mortality and immunity patterns of SARS-CoV-2. Nature 590, 140–145 (2021).
Álvarez-Antonio, C. et al. Seroprevalence of anti-SARS-CoV-2 antibodies in Iquitos, Peru in July and August, 2020: a population-based study. Lancet Glob. Health 9, e925–e931 (2021).
Kraemer, M. U. G. et al. Spatiotemporal invasion dynamics of SARS-CoV-2 lineage B.1.1.7 emergence. Science 373, 889–895 (2021).
Balloux, F. et al. The past, current and future epidemiological dynamic of SARS-CoV-2. Oxf. Open Immunol. 3, iqac003 (2022).
Markov, P. V. et al. The evolution of SARS-CoV-2. Nat. Rev. Microbiol. 21, 361–379 (2023).
Subissi, L. et al. An updated framework for SARS-CoV-2 variants reflects the unpredictability of viral evolution. Nat. Med. 30, 2400–2403 (2024).
Nabaes Jodar, M. S. et al. The lambda variant in Argentina: analyzing the evolution and spread of SARS-CoV-2 lineage C.37. Viruses 15, 1382 (2023).
Castelán-Sánchez, H. G. et al. Comparing the evolutionary dynamics of predominant SARS-CoV-2 virus lineages co-circulating in Mexico. Elife 12, e82069 (2023).
Tegally, H. et al. The evolving SARS-CoV-2 epidemic in Africa: insights from rapidly expanding genomic surveillance. Science 378, eabq5358 (2022).
Lyu, L. et al. Characterizing spatial epidemiology in a heterogeneous transmission landscape using the spatial transmission count statistic. Commun. Med. 5, 1–9 (2025).
Raghwani, J. et al. Genomic epidemiology of early SARS-CoV-2 transmission dynamics, Gujarat, India. Emerg. Infect. Dis. 28, 751–758 (2022).
Tegally, H. et al. Dispersal patterns and influence of air travel during the global expansion of SARS-CoV-2 variants of concern. Cell 186, 3277–3290.e16 (2023).
Faucher, B. et al. Drivers and impact of the early silent invasion of SARS-CoV-2 Alpha. Nat. Commun. 15, 2152 (2024).
Worobey, M. et al. The emergence of SARS-CoV-2 in Europe and North America. Science 370, 564–570 (2020).
Tao, K. et al. The biological and clinical significance of emerging SARS-CoV-2 variants. Nat. Rev. Genet 22, 757–773 (2021).
Gardy, J. L. & Loman, N. J. Towards a genomics-informed, real-time, global pathogen surveillance system. Nat. Rev. Genet 19, 9–20 (2018).
Grubaugh, N. D. et al. Tracking virus outbreaks in the twenty-first century. Nat. Microbiol 4, 10–19 (2019).
McLaughlin, A. et al. Genomic epidemiology of the first two waves of SARS-CoV-2 in Canada. Elife 11, e73896 (2022).
Page, A. J. et al. Large-scale sequencing of SARS-CoV-2 genomes from one region allows detailed epidemiology and enables local outbreak management. Microb. Genom. 7, 000589 (2021).
Tsukayama, P. et al. Genomic epidemiology of SARS-CoV-2 in Peru from 2020 to 2024. Figshare dataset https://doi.org/10.6084/m9.figshare.30615341.v1 (2025).
Acknowledgements
We thank all the researchers, healthcare workers, laboratory technicians, patients, and individuals who contributed to generating the genomic sequences analyzed in this study. This work was funded by (1) Peru’s National Program for Scientific Research and Advanced Studies (PROCIENCIA – CONCYTEC) Contract PE501086419-2024-PROCIENCIA, (2) D43 TW007393 training grant awarded to UPCH by the Fogarty International Center of the U.S. National Institutes of Health, (3) US Centers for Disease Control and Prevention cooperative agreement award GH00266, (4) VLIRUOS JOINT project “Improved infectious diseases control in Peru through sustainable capacity building for bioinformatics and genome sequencing” (PE2019JOI018A102), and (5) Wellcome Sanger Institute International Fellowship awarded to P.T.
Author information
Authors and Affiliations
Contributions
Conceptualization: B.S., A.L., C.C., P.T. Methodology: B.S., A.L., D.V., G.C. Data generation: A.D., D.C., G.S., L.G., B.A., P.M-C., J.H., J.C.G., C.B., S.M.C., R.T., J.B., P.F., R.V., C.D., V.H., P.L., C.P., V.J., O.E. Formal analysis: B.S., A.L., D.V. Visualization: B.S., D.V., G.C., R.C., V.C.V. Funding acquisition: E.G., C.Z., C.D., P.T. Writing (original draft): B.S., C.C., P.T. Writing (review and editing): G.C., M.L., W.L., C.C., E.G., C.Z., P.T. Supervision: G.C., W.L., O.E., R.A., C.C., P.T. All authors read, reviewed, and approved the final manuscript.
Corresponding author
Ethics declarations
Competing interests
The authors declare no competing interests.
Peer review
Peer review information
Communications Medicine thanks the anonymous reviewers for their contribution to the peer review of this work. A peer review file is available.
Additional information
Publisher’s note Springer Nature remains neutral with regard to jurisdictional claims in published maps and institutional affiliations.
Rights and permissions
Open Access This article is licensed under a Creative Commons Attribution 4.0 International License, which permits use, sharing, adaptation, distribution and reproduction in any medium or format, as long as you give appropriate credit to the original author(s) and the source, provide a link to the Creative Commons licence, and indicate if changes were made. The images or other third party material in this article are included in the article's Creative Commons licence, unless indicated otherwise in a credit line to the material. If material is not included in the article's Creative Commons licence and your intended use is not permitted by statutory regulation or exceeds the permitted use, you will need to obtain permission directly from the copyright holder. To view a copy of this licence, visit http://creativecommons.org/licenses/by/4.0/.
About this article
Cite this article
Sobkowiak, B., Langdon, A., Romero, P.E. et al. Genomic epidemiology of SARS-CoV-2 in Peru from 2020 to 2024. Commun Med 6, 22 (2026). https://doi.org/10.1038/s43856-025-01273-z
Received:
Accepted:
Published:
Version of record:
DOI: https://doi.org/10.1038/s43856-025-01273-z






