Abstract
Drugs that lower plasma apolipoprotein B (ApoB)-containing lipoproteins are central to treating advanced atherosclerosis and provide partial protection against clinical events. Previous research showed that lowering ApoB-containing lipoproteins stops plaque inflammation, but how these drugs affect the heterogeneous population of plaque cells derived from smooth muscle cells (SMCs) is unknown. SMC-derived cells are the main cellular component of atherosclerotic lesions and the source of structural components that determine the size of plaques and their propensity to rupture and trigger thrombosis, the proximate cause of heart attack and stroke. Using lineage tracing and single-cell techniques to investigate the full SMC-derived cellular compartment in progressing and regressing plaques in mice, here we show that lowering ApoB-containing lipoproteins reduces nuclear factor kappa-light-chain-enhancer of activated B cells signaling in SMC-derived fibromyocytes and chondromyocytes and leads to depletion of these abundant cell types from plaques. These results uncover an important mechanism through which cholesterol-lowering drugs can achieve plaque regression.
This is a preview of subscription content, access via your institution
Access options
Subscribe to this journal
Receive 12 digital issues and online access to articles
$119.00 per year
only $9.92 per issue
Buy this article
- Purchase on SpringerLink
- Instant access to the full article PDF.
USD 39.95
Prices may be subject to local taxes which are calculated during checkout








Similar content being viewed by others
Data availability
Raw and processed scRNA-seq and RNA-seq data generated in this study have been deposited in BioStudies (ArrayExpress) with accession nos. E-MTAB-12019 and E-MTAB-13416, respectively. The deposited scRNA-data for SMC-derived cells can be loaded and explored interactively through the Single Cell Data Visualization Platform (scDAVIS at https://bioinfo.cnic.es/scdavis/ with search input "E-MTAB-12019"). All other data supporting the findings in this study are included in the main article and associated source files. We used raw data deposited at the NCBI SRA from published studies PRJNA716327 (accession no. SRP311911) and PRJNA733106 (accession no. SRP321576), preprocessed data from the GEO (accession nos. GSE131780, GSE150644 and GSE131776) and the reference genome assemblies mm10 (Ensembl gene build 84, 10x reference build 2020-A based on GENCODE vM23/Ensembl 98), GRCm38 (AWS iGenomes Ensembl reference build) and GRCh38 (10x reference build 2020-A based on GENCODE v32/Ensembl 98).
Code availability
The code used for the enrichment analysis of DEGs for lists of mouse genes and human homologs is available at https://zenodo.org/doi/10.5281/zenodo.10145655.
References
Borén, J. & Williams, K. J. The central role of arterial retention of cholesterol-rich apolipoprotein-B-containing lipoproteins in the pathogenesis of atherosclerosis: a triumph of simplicity. Curr. Opin. Lipidol. 27, 473–483 (2016).
Bartels, E. D., Christoffersen, C., Lindholm, M. W. & Nielsen, L. B. Altered metabolism of LDL in the arterial wall precedes atherosclerosis regression. Circ. Res. 117, 933–942 (2015).
Feig, J. E. et al. Reversal of hyperlipidemia with a genetic switch favorably affects the content and inflammatory state of macrophages in atherosclerotic plaques. Circulation 123, 989–998 (2011).
Peled, M. et al. A wild-type mouse-based model for the regression of inflammation in atherosclerosis. PLoS ONE 12, e0173975 (2017).
Lin, J.-D. et al. Single-cell analysis of fate-mapped macrophages reveals heterogeneity, including stem-like properties, during atherosclerosis progression and regression. JCI Insight 4, e124574 (2019).
Sharma, M. et al. Regulatory T cells license macrophage pro-resolving functions during atherosclerosis regression. Circ. Res. 127, 335–353 (2020).
Ridker, P. M. et al. Antiinflammatory therapy with canakinumab for atherosclerotic disease. N. Engl. J. Med. 377, 1119–1131 (2017).
Tardif, J.-C. et al. Efficacy and safety of low-dose colchicine after myocardial infarction. N. Engl. J. Med. 381, 2497–2505 (2019).
Feil, S., Hofmann, F. & Feil, R. SM22α modulates vascular smooth muscle cell phenotype during atherogenesis. Circ. Res. 94, 863–865 (2004).
Shankman, L. S. et al. KLF4-dependent phenotypic modulation of smooth muscle cells has a key role in atherosclerotic plaque pathogenesis. Nat. Med. 21, 628–637 (2015).
Jacobsen, K. et al. Diverse cellular architecture of atherosclerotic plaque derives from clonal expansion of a few medial SMCs. JCI Insight 2, e95890 (2017).
Wirka, R. C. et al. Atheroprotective roles of smooth muscle cell phenotypic modulation and the TCF21 disease gene as revealed by single-cell analysis. Nat. Med. 25, 1280–1289 (2019).
Kim, J. B. et al. Environment-sensing aryl hydrocarbon receptor inhibits the chondrogenic fate of modulated smooth muscle cells in atherosclerotic lesions. Circulation 142, 575–590 (2020).
Pan, H. et al. Single-cell genomics reveals a novel cell state during smooth muscle cell phenotypic switching and potential therapeutic targets for atherosclerosis in mouse and human. Circulation 142, 2060–2075 (2020).
Wang, Y. et al. Smooth muscle cells contribute the majority of foam cells in ApoE (apolipoprotein E)-deficient mouse atherosclerosis. Arterioscler. Thromb. Vasc. Biol. 39, 876–887 (2019).
Miano, J. M., Fisher, E. A. & Majesky, M. W. Fate and state of vascular smooth muscle cells in atherosclerosis. Circulation 143, 2110–2116 (2021).
Stegemann, C. et al. Comparative lipidomics profiling of human atherosclerotic plaques. Circ. Cardiovasc. Genet. 4, 232–242 (2011).
Dang, D. et al. Computational approach to identifying universal macrophage biomarkers. Front. Physiol. 11, 275 (2020).
Gayoso, A. & Shor, J. JonathanShor/DoubletDetection: doubletdetection v.4.2. Zenodo https://doi.org/10.5281/ZENODO.6349517 (2022).
van den Brink, S. C. et al. Single-cell sequencing reveals dissociation-induced gene expression in tissue subpopulations. Nat. Methods 14, 935–936 (2017).
Dobnikar, L. et al. Disease-relevant transcriptional signatures identified in individual smooth muscle cells from healthy mouse vessels. Nat. Commun. 9, 4567 (2018).
Alencar, G. F. et al. Stem cell pluripotency genes Klf4 and Oct4 regulate complex SMC phenotypic changes critical in late-stage atherosclerotic lesion pathogenesis. Circulation 142, 2045–2059 (2020).
Aibar, S. et al. SCENIC: single-cell regulatory network inference and clustering. Nat. Methods 14, 1083–1086 (2017).
Newman, A. A. C. et al. Multiple cell types contribute to the atherosclerotic lesion fibrous cap by PDGFRβ and bioenergetic mechanisms. Nat. Metab. 3, 166–181 (2021).
Björkegren, J. L. M. et al. Plasma cholesterol-induced lesion networks activated before regression of early, mature, and advanced atherosclerosis. PLoS Genet. 10, e1004201 (2014).
Wang, Z. et al. Myocardin and ternary complex factors compete for SRF to control smooth muscle gene expression. Nature 428, 185–189 (2004).
Liu, Y. et al. Kruppel-like factor 4 abrogates myocardin-induced activation of smooth muscle gene expression. J. Biol. Chem. 280, 9719–9727 (2005).
Tang, R.-H. et al. Myocardin inhibits cellular proliferation by inhibiting NF-κB(p65)-dependent cell cycle progression. Proc. Natl Acad. Sci. USA 105, 3362–3367 (2008).
Vengrenyuk, Y. et al. Cholesterol loading reprograms the microRNA-143/145-myocardin axis to convert aortic smooth muscle cells to a dysfunctional macrophage-like phenotype. Arterioscler. Thromb. Vasc. Biol. 35, 535–546 (2015).
Wang, Y. et al. Dynamic changes in chromatin accessibility are associated with the atherogenic transitioning of vascular smooth muscle cells. Cardiovasc. Res. 118, 2792–2804 (2022).
Turner, A. W. et al. Single-nucleus chromatin accessibility profiling highlights regulatory mechanisms of coronary artery disease risk. Nat. Genet. 54, 804–816 (2022).
Cartwright, T., Perkins, N. D. & L Wilson, C. L. NFKB1: a suppressor of inflammation, ageing and cancer. FEBS J. 283, 1812–1822 (2016).
Rong, J. X., Shapiro, M., Trogan, E. & Fisher, E. A. Transdifferentiation of mouse aortic smooth muscle cells to a macrophage-like state after cholesterol loading. Proc. Natl Acad. Sci. USA 100, 13531–13536 (2003).
Feig, J. E. et al. Regression of atherosclerosis is characterized by broad changes in the plaque macrophage transcriptome. PLoS ONE 7, e39790 (2012).
von Scheidt, M. et al. Applications and limitations of mouse models for understanding human atherosclerosis. Cell Metab. 25, 248–261 (2017).
Aragam, K. G. et al. Discovery and systematic characterization of risk variants and genes for coronary artery disease in over a million participants. Nat. Genet. 54, 1803–1815 (2022).
Räber, L. et al. Effect of alirocumab added to high-intensity statin therapy on coronary atherosclerosis in patients with acute myocardial infarction: the PACMAN-AMI randomized clinical trial. JAMA 327, 1771–1781 (2022).
Schwartz, G. G. et al. Alirocumab and cardiovascular outcomes after acute coronary syndrome. N. Engl. J. Med. 379, 2097–2107 (2018).
Martos-Rodríguez, C. J. et al. Fibrous caps in atherosclerosis form by Notch-dependent mechanisms common to arterial media development. Arterioscler. Thromb. Vasc. Biol. 41, e427–e439 (2021).
Alonso-Herranz, L., Albarrán-Juárez, J. & Bentzon, J. F. Mechanisms of fibrous cap formation in atherosclerosis. Front. Cardiovasc. Med. 10, 1254114 (2023).
Bennett, M. R., Sinha, S. & Owens, G. K. Vascular smooth muscle cells in atherosclerosis. Circ. Res. 118, 692–702 (2016).
Gomez, D. et al. Interleukin-1β has atheroprotective effects in advanced atherosclerotic lesions of mice. Nat. Med. 24, 1418–1429 (2018).
Brignall, R., Moody, A. T., Mathew, S. & Gaudet, S. Considering abundance, affinity, and binding site availability in the NF-κB target selection puzzle. Front. Immunol. 10, 609 (2019).
Evrard, S. M. et al. Endothelial to mesenchymal transition is common in atherosclerotic lesions and is associated with plaque instability. Nat. Commun. 7, 11853 (2016).
Sui, Y. et al. IKKβ links vascular inflammation to obesity and atherosclerosis. J. Exp. Med. 211, 869–886 (2014).
Otsuka, F., Sakakura, K., Yahagi, K., Joner, M. & Virmani, R. Has our understanding of calcification in human coronary atherosclerosis progressed? Arterioscler. Thromb. Vasc. Biol. 34, 724–736 (2014).
Kessler, T. et al. Functional characterization of the GUCY1A3 coronary artery disease risk locus. Circulation 136, 476–489 (2017).
Bizet, A. A. et al. CD109-mediated degradation of TGF-β receptors and inhibition of TGF-β responses involve regulation of SMAD7 and Smurf2 localization and function. J. Cell. Biochem. 113, 238–246 (2012).
Bindesbøll, C. et al. NBEAL1 controls SREBP2 processing and cholesterol metabolism and is a susceptibility locus for coronary artery disease. Sci. Rep. 10, 4528 (2020).
Schindelin, J. et al. Fiji: an open-source platform for biological-image analysis. Nat. Methods 9, 676–682 (2012).
McCarthy, D. J., Campbell, K. R., Lun, A. T. L. & Wills, Q. F. Scater: pre-processing, quality control, normalization and visualization of single-cell RNA-seq data in R. Bioinformatics 33, 1179–1186 (2017).
Stuart, T. et al. Comprehensive integration of single-cell data. Cell 177, 1888–1902 (2019).
Stuart, T., Srivastava, A., Madad, S., Lareau, C. A. & Satija, R. Single-cell chromatin state analysis with Signac. Nat. Methods 18, 1333–1341 (2021).
Granja, J. M. et al. ArchR is a scalable software package for integrative single-cell chromatin accessibility analysis. Nat. Genet. 53, 403–411 (2021).
Fornes, O. et al. JASPAR 2020: update of the open-access database of transcription factor binding profiles. Nucleic Acids Res. 48, D87–D92 (2020).
Schep, A. N., Wu, B., Buenrostro, J. D. & Greenleaf, W. J. chromVAR: inferring transcription-factor-associated accessibility from single-cell epigenomic data. Nat. Methods 14, 975–978 (2017).
Ewels, P. A. et al. The nf-core framework for community-curated bioinformatics pipelines. Nat. Biotechnol. 38, 276–278 (2020).
Soneson, C., Love, M. I. & Robinson, M. D. Differential analyses for RNA-seq: transcript-level estimates improve gene-level inferences. F1000Res. 4, 1521 (2016).
Love, M. I., Huber, W. & Anders, S. Moderated estimation of fold change and dispersion for RNA-seq data with DESeq2. Genome Biol. 15, 550 (2014).
Acknowledgements
We thank members of the CNIC Viral Vectors Unit, Microscopy Unit, Genomics Unit, Bioinformatics Unit, Cellomics Unit and Animal Facility for excellent technical help, and S. Bartlett, CNIC, for English editing. This study was supported by grants from the European Research Council under the European Union’s Horizon 2020 research and innovation program (grant no. 866240 to J.F.B.), the Novo Nordisk Foundation (nos. NNF18OC0030688 and NNF20SA0061466 to J.F.B.), the Ministerio de Ciencia e Innovación with cofunding from the European Regional Development Fund (no. PID2019-108568RB-I00 to J.F.B.), the Ministerio de Ciencia e Innovación (no. BES-2016-076633 to P.N. and no. IJC2020-044971-I to D.M.-C.) and the Aarhus University Research Foundation (starting grant no. AUFF-E-201 9-723 to J.A.-J.). Microscopy was conducted at the Microscopy & Dynamic Imaging Unit, CNIC. CNIC is supported by the Instituto de Salud Carlos III, the Ministerio de Ciencia e Innovación and the Pro CNIC Foundation, and is a Severo Ochoa Center of Excellence (grant no. CEX2020-001041-S, funded by MICIN/AEI/10.13039/501100011033). The funders had no role in study design, data collection and analysis, decision to publish or preparation of the manuscript.
Author information
Authors and Affiliations
Contributions
L.C., J.A.-J. and J.F.B. designed the experiments. L.C., E.H.-S., V.C., D.M.-C. and P.N. performed the animal experiments and analyzed the plaques. J.A.-J. performed the in vitro experiments. L.C., D.M.-C., A.B. and A.D. generated the scRNA-seq data. C.T., D.S. and F.S.-C. performed the scRNA-seq bioinformatics analysis. A.M. performed the scATAC–seq and RNA-seq analysis. D.S., P.L.M. and J.F.B. performed the enrichment analysis. V.L.C. designed the image analysis tools. L.C., J.A.-J. and J.F.B. interpreted the data and drafted the manuscript with important contributions from A.M., D.S., C.T., D.M.-C., A.B., A.D., F.S.-C. and P.N. All authors assisted with the manuscript revisions.
Corresponding author
Ethics declarations
Competing interests
The authors declare no competing interests.
Peer review
Peer review information
Nature Cardiovascular Research thanks Stefano Bellosta, Gerard Pasterkamp and the other, anonymous, reviewer(s) for their contribution to the peer review of this work.
Additional information
Publisher’s note Springer Nature remains neutral with regard to jurisdictional claims in published maps and institutional affiliations.
Extended data
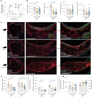
Extended Data Fig. 1 Additional data for the 4-week regression experiment.
a, Plasma total and HDL cholesterol concentrations were measured in serial blood samples during the study. Plasma triglyceride concentrations were measured at the endpoint. b, Representative examples of aortic root sections stained with Oil Red O for neutral lipids (mainly cholesteryl esters) and Sirius Red for collagen-rich tissue. Data are presented as mean ± SEM for n = 9 HF, n = 13 4wLF, and n = 14 4wLF/ASO mice. P values were calculated with repeated-measures ANOVA for the intervention period with Tukey’s post-test (Total and HDL cholesterol) or ANOVA with Tukey’s post-test (Triglycerides). Scale bars, 200 μm.
Extended Data Fig. 2 Cluster identification and comparison to public scRNA-seq data.
a, UMAP visualization of cell clusters in our scRNA-seq data from plaques and adjacent media. b-e, Expression of Cdh5, Cd68, Tyrobp, and Myh11 to identify endothelial cells (Cdh5 + ), macrophages (Cd68+ and Tyrobp + ), and contractile SMCs (Myh11 + ). f, Comparison of SMC-derived cells in our data set with other published data sets. SMC-derived cells were isolated and integrated with similar data from Alencar et al.22 and Wirka et al.12 by reciprocal principal component analysis. There is high consistency in the detected subgroups of SMCs and SMC-derived cells. Cells were obtained from plaque alone or combined plaque and media in the aortic arch, ascending aorta including the aortic root, or brachiocephalic artery (BCA) of Apoe knockout (Apoe-/-) or rAAV-PCSK9-induced mice as indicated in the labels.
Extended Data Fig. 3 Plasma lipids in the 12-week regression study and tdT-negative cap SMCs.
a, Plasma total and HDL cholesterol concentrations were measured in serial blood samples during the study. Plasma triglyceride concentrations were measured at the endpoint. Data are presented as mean ± SEM for n = 8 HF and n = 9 12wLF/ASO mice. P values were calculated with repeated-measures ANOVA for the intervention period with Tukey’s post-test (Total and HDL cholesterol) or two-sided unpaired t-test with Welch’s correction (Triglycerides). b, Counts of tdT-negative ACTA2+ cells in aortic root sections from the 4-week and 12-week regression experiments. Data are presented as mean ± SEM for n = 9 HF, n = 13 4wLF, and n = 13 4wLF/ASO mice from the 4-week regression experiment, and n = 7 HF and n = 8 12wLF/ASO mice from the 12-week regression experiment (missing data points due to technical issues). Differences are not statistically significant.
Extended Data Fig. 4 Endothelial-derived intraplaque cells are reduced in regressing plaque.
a, Lineage-tracing of endothelial cells in Cdh5-CreERT2 mice subjected to 4 weeks of plaque regression (4wLF/ASO group) or maintained on HF diet (HF group). Endothelial cell-derived cells are observed within plaques (not part of the endothelial lining, examples marked by arrows). The analysis excluded cells that were part of the coronary artery orifices (marked by *). The image is a representative example from the HF group. b-d, Endothelial-derived cells were both observed as layers parallel to the surface (b), at the bottom of invaginations (c), and as isolated cells (d). Detectable ACTA2 at the level of other cap cells was rare. Representative examples from the HF group are shown. e, Total and CD31+ tdT+ cells, but not the small population of CD31- tdT+ cells, were significantly reduced in regressing plaque. Data are presented as median and interquartile range of n = 10 HF and n = 11 4wLF/ASO mice. P values were calculated by two-sided Mann-Whitney tests. L, Lumen. P, plaque. M, media. Scale bars, 200 μm (solid), 100 μm (dashed).
Extended Data Fig. 5 Gene expression changes in SMC-derived cells after 4 weeks of plaque regression.
Differentially expressed genes (DEGs) were analyzed in SMC-derived cell clusters (C0-C4). Volcano plots show DEGs in each cluster. The top 10 downregulated and upregulated genes after 4 weeks of ApoB-LP lowering are shown in cyan and ochre, respectively. Analysis was performed using the MAST method in Seurat with P values adjusted for multiple testing by the Bonferroni method.
Extended Data Fig. 6 Gene expression changes in SMC-derived cells after 12 weeks of plaque regression.
Differentially expressed genes (DEGs) were analyzed in SMC-derived cell clusters (C0-C4). Volcano plots show DEGs in each cluster. The top 10 downregulated and upregulated genes upon 12 weeks of ApoB-LP lowering are shown in cyan and ochre, respectively. Analysis was performed using the MAST method in Seurat with P values adjusted for multiple testing by the Bonferroni method.
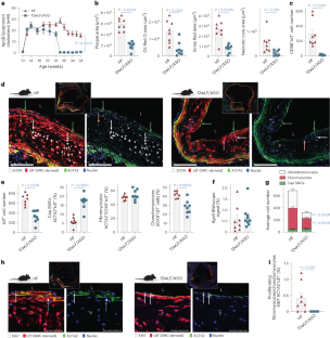
Extended Data Fig. 7 Validation experiment without diet change.
a, Experimental design. Male and female Ldlr-/- mice were maintained on high-fat (HF) diet and treated for 4 weeks with either Apob antisense oligonucleotide (4wHF/ASO group) or a control ASO (HF group). b, Measurements of the concentration of total, ApoB-LP, and HDL cholesterol in plasma in each group. Data are presented as mean ± SEM for n = 4 HF females, n = 5 HF males, n = 5 4wHF/ASO females, n = 5 4wHF/ASO males. Comparisons between groups within each sex are shown. P values are calculated by a mixed-effects analysis with Šidák post-test comparing values during the intervention period (time points 27w-30w). c-d, C3 expression is restricted to SMC-derived plaque cells. C3 expression, tdT expression, and clustering in the 4-week (c) and 12-week (d) regression experiments are shown. Cells are from atherosclerotic aortic arches after removal of the adventitia, but a small group of fibroblasts is present in 12-week regression experiment data. Within plaque (i.e., not considering fibroblasts), C3 is selectively expressed in modulated SMC-derived cells. Color coding within the SMC-derived cells corresponds to the main text (light blue = SMC0, dark blue = fibromyocytes, light brown = chondromyocytes, light green = SMC1/cap, light red = SMC2). The cells shown are after doublet removal.
Extended Data Fig. 8 Expression of genes encoding the TNF and IL1β receptors in SMC-derived cells.
a-b, Expression of, encoding the TNF receptor 1, and Il1r1, encoding the IL1β receptor, in clusters C0-C4 in the 4-week (a) and 12-week (b) regression experiments. Tnfrsf1a and Il1r1 are expressed in SMC-derived cells with the highest expression in fibromyocytes and chondromyocytes. There is a trend towards lower expression of Tnfrsf1a after ApoB-LP lowering, which, however, did not reach genome-wide significance.
Extended Data Fig. 9 Validation of the RNA sequencing experiment.
a-b, To validate the RNA sequencing experiment, we performed independent quantitative real-time PCR experiments in primary mouse aortic SMCs treated with cholesterol loading (chol, 10 μg/ml, 72 h) (a) or tumor necrosis factor (TNF, 10 ng/ml, 24 h) (b). Additionally, cells were treated with either a control siRNA (siCtr) or a Ikbkb siRNA (siIkbkb). The expression levels of C3, Lcn2, Vcam1, and Il6 genes are shown. We used three independent replicates per condition. Data are presented as mean±SEM. P values calculated by one-way ANOVA followed by Šidák post-test.
Extended Data Fig. 10 Graphical summary.
In this study, we combined smooth muscle cell (SMC) lineage-tracing, mouse models of atherosclerosis, techniques to manipulate lipoprotein metabolism, and single-cell expression profiling. We found that lowering ApoB-containing lipoproteins (ApoB-LPs) leads to early reversal of NFκB signaling in SMC-derived fibromyocytes and chondromyocytes, followed by their depletion from plaques. ASO, antisense oligonucleotides. rAAV-PCSK9, recombinant adeno-associated virus encoding proprotein convertase subtilisin/kexin type 9.
Supplementary information
Source data
Source Data Fig. 1
Statistical source data.
Source Data Fig. 3
Statistical source data.
Source Data Fig. 4
Statistical source data.
Source Data Fig. 5
Statistical source data.
Source Data Fig. 6
Statistical source data.
Source Data Fig. 7
Statistical source data.
Source Data Fig. 8
Statistical source data.
Source Data Extended Data Fig. 1
Statistical source data.
Source Data Extended Data Fig. 3
Statistical source data.
Source Data Extended Data Fig. 4
Statistical source data.
Source Data Extended Data Fig. 7
Statistical source data.
Source Data Extended Data Fig. 9
Statistical source data.
Rights and permissions
Springer Nature or its licensor (e.g. a society or other partner) holds exclusive rights to this article under a publishing agreement with the author(s) or other rightsholder(s); author self-archiving of the accepted manuscript version of this article is solely governed by the terms of such publishing agreement and applicable law.
About this article
Cite this article
Carramolino, L., Albarrán-Juárez, J., Markov, A. et al. Cholesterol lowering depletes atherosclerotic lesions of smooth muscle cell-derived fibromyocytes and chondromyocytes. Nat Cardiovasc Res 3, 203–220 (2024). https://doi.org/10.1038/s44161-023-00412-w
Received:
Accepted:
Published:
Version of record:
Issue date:
DOI: https://doi.org/10.1038/s44161-023-00412-w
This article is cited by
-
Vascular smooth muscle cell metabolic reprogramming and phenotypic remodeling in atherosclerosis
Cell Death Discovery (2025)
-
Chronic inflammation and vascular cell plasticity in atherosclerosis
Nature Cardiovascular Research (2024)


