Abstract
Using panel data from 286 prefecture-level cities in China, this study constructs a city-level digital economy index and examines its impact on carbon emissions intensity and related mechanisms. Theoretically, the digital economy can reduce carbon emissions intensity by increasing energy efficiency. The empirical findings show that: First, the digital economy reduces carbon emission intensity, and this finding still holds after robustness tests such as the selection of city-to-port distance as an instrumental variable and the “Broadband China” pilots as a quasi-natural experiment. Second, the digital economy reduces carbon emissions intensity mainly by reducing the scale of energy consumption, optimizing the energy structure, and facilitating renewable energy deployment. Third, the carbon reduction effect of the digital economy is more pronounced in western and northeastern regions, second-tier and small cities, resource-based cities and peripheral cities. Finally, further analysis shows that the digital economy can mitigate environmental inequalities. On this basis, this paper puts forward proposals to vigorously develop the digital economy and promote the integration of digital and low-carbon development, in order to provide reference and reference to promote the high-quality development of the digital economy, thus empowering carbon emission reduction and achieving the equity of environmental welfare benefits.
Similar content being viewed by others
Introduction
In December 2023, the 28th United Nations Climate Change Conference (COP28) was held in Expo City, Dubai. Almost 200 countries redeclared the Paris Agreement goal of preventing the increase in the global average temperature to below 2 °C relative to pre-industrial levels, and taking continuous efforts to limit it within 1.5 °C. The Dubai Climate Pact, reached in COP28 summit, emphasizing the importance of a decade of climate action from 2020 s, called on all countries to adopt stronger Nationally Determined Contributions (NDC) plans, to realize more carbon dioxide emissions reduction to reach net-zero transition around mid-century. As the largest developing country, China has experienced a remarkably rapid economic growth over the past 40 years, meanwhile, its huge energy consumption and greenhouse gases emissions begin to draw much attention. In 2021, China is now responsible for more than 33% of the world’s total, so its climate commit to achieving carbon peaking by 2030 and carbon neutrality by 2060 is most noticeable1. Chinese government seeks series measures to control carbon emissions such as accelerating the deployment of renewable energy2, increasing the proportion of vehicle electrification3, changing the industrial structure4, implementing climate change regulations like cap-and-trade and low carbon city pilot5,6,7,8.
As digital economy has become a main driver of economic transition, numerous literatures has focus on the effects of digital economy on emerging technologies, economic growth, industrial change, corporate governance, resource exploitation and human behaviors9,10,11,12,13. So, amid the urgent need to reduce global greenhouse gas emissions, it is meaningful to answer whether digital economy can promote the net-zero transition of economy? What are the internal mechanisms of digital economy on carbon emission intensity? If this carbon emission intensity reduction effect exists, does the effect of digital economy on carbon emission intensity is diverse across the different regions and city ranks? Under the climate change policies, can this effect be enhanced? The answers to these questions are essential in theory and practice.
To be precise, this study focuses on carbon dioxide (CO₂) emissions as the primary component of greenhouse gases, using carbon emission intensity (emissions per unit of GDP) as the key metric to evaluate decarbonization progress. Furthermore, we posit that the process of reducing carbon emissions is intrinsically linked to environmental justice. An effective low-carbon transition should not only lower aggregate emissions but also ensure that the environmental benefits and burdens are distributed equitably. Therefore, this paper simultaneously investigates the digital economy’s impact on both carbon emission intensity and environmental inequality, aiming to reveal whether digitalization can drive a just and sustainable transition.
Digital economy, diverse from the traditional secondary or tertiary industries, involves a larger scope and depth changes in economic structure, i.e., e-commerce platform, and online shopping, penetrate and employ to all aspects of production and daily life thoroughly. The conception of the digital economy emerged after Tapscott (1994) proposed the “digital economy era” first in 1990s14, regarded as the economic interactions and commercial activities that are enabled by information and communications technologies (ICT). In 1998, the U.S. Department of Commerce puts forward a new concept “Emerging Digital Economy” and define it using several characteristics i.e., the Internet, information technology, the information industry, and e-commerce15. In 2021, Kate Forbes MSP, Cabinet Secretary for Finance and the Economy, in the roundtable at COP26, underlining the crucial role that digital will play in net-zero transition and combatting the aftermaths of climate change16. To summarize the views of most literatures, the development of digital economy is considered to lead to the reduction of carbon emission intensity in three aspects. Firstly, the digital economy can promote the acceleration of industrial transformation and improve the proportion of service businesses by changing the capital-labor resource endowment, which is exactly a more low-carbon mode17,18. Secondly, the reconciliation of digital economy and energy structure can lead to the improvement of energy efficiency and decrease the difficulty of renewable energy diffusion, due to the smart investigation and administration of energy use19,20. Thirdly, the digital economy fosters innovation in low-carbon production and management models, thereby reducing the costs for corporates to access green innovations20.
The previous literature has investigated the relationship between the level of digital economy and carbon emission intensity from different aspects and attitudes. Some believe that the development of digital economy causes the decrease in carbon emissions, improves carbon emission performance, enhancing the high-quality energy advancement, and green economic efficiency21, especially in China, Brazil, and India3. While others argue that the expansion of digital economy can increase the carbon emissions related challenges22. The latest finds there is an inverted U-shaped relationship between digital economy and carbon emission which is both found in China and worldwide23, and most regions in China fall on the left side of this inverted U shape24. Indeed, a growing consensus in the most recent international literature suggests this inverted U-shaped relationship is a generalizable phenomenon, where the initial build-out of energy-intensive digital infrastructure increases emissions before the long-term efficiency gains lead to a net reduction25,26. Some also consider the role of energy structure change in the nexus between the level of digital economy and carbon emissions19, their results show the development of digital economy can decrease the proportion of coal-based energy structure and increase the use of renewable energy.
China is experiencing a rapid development of digital economy and investigate the relationship between digital economy and carbon emission intensity is crucial for China’s policymakers. Just like the recent two official documents, the 14th Five-Year Plan for Modern Energy System and the 14th Five-Year Digital Economy Development Plan, the role of digital industries in low-carbon transition and innovations are both mentioned27,28. However, few empirical researches concern whether and how the digital economy affects carbon emission intensity. Hence, based on the evaluation of digital economy with vertical and horizontal scatter degree method, this paper conducts empirical research and investigates the influence mechanism of digital economy on carbon emission intensity, utilizing the panel dataset containing 286 China’s cities across 2011 to 2019. The results suggest that the digital economy has significantly reduced carbon emission intensity, and the carbon reduction effect of the digital economy is more pronounced in the western and northeastern regions, the second tier and other small and medium-sized cities, resource-based cities and peripheral cities. Further analysis shows that the digital economy helps to reduce environmental inequalities. And these empirical results are conducive for Chinese policymakers putting forward more explicit policy implications, as well as for the policymakers in other countries learning lessons.
The main contributions of this paper are as follows: Firstly, this paper constructs a comprehensive city-level digital economy indicator system from three core dimensions: digital industry, digital innovation, and digital application. Unlike previous studies that often rely on single proxies or provincial-level data, our granular city-level index captures the significant intra-provincial heterogeneity crucial for targeted policymaking. The use of the longitudinal and horizontal grade pull-out method for measurement further provides a more dynamic and robust assessment compared to static weighting approaches. Secondly, This paper empirically dissects the mechanisms through which the digital economy influences carbon emission intensity, focusing on energy consumption scale, energy structure, and renewable energy development. Crucially, we employ a robust instrumental variable (IV) approach to establish causality in our mechanism analysis, thereby moving beyond the correlational findings of many prior studies and providing a clearer, more credible picture of the transmission pathways. Thirdly, our study leverages higher-quality data and a powerful causal identification strategy. We utilize the Open-Data Inventory for Anthropogenic Carbon dioxide (ODIAC), which offers superior spatial resolution (1 × 1 km) compared to traditional statistics-based emission inventories, significantly enhancing the accuracy of our city-level dependent variable. Furthermore, we corroborate our findings using the “Broadband China” pilot policy as a quasi-natural experiment, a rigorous approach that strengthens the causal credibility of the digital economy’s mitigating effect on carbon emission intensity.
Fundamentally, this research addresses a dual challenge central to sustainable development: achieving decarbonization while ensuring the benefits are equitably distributed. The digital economy acts as a transformative force on economic structures and production methods, which directly influences carbon emission intensity. Simultaneously, these structural changes can alter the spatial distribution of polluting industries and empower communities through greater information access, thereby affecting environmental justice. This paper’s core motivation is to empirically investigate this dual impact, exploring whether the digital economy can be a synergistic driver for both a low-carbon transition and a more equitable society. By examining these two interconnected outcomes, we aim to provide a more holistic understanding of the socio-environmental consequences of digitalization.
To address these questions, we build upon the existing literature to establish our theoretical framework.
Theoretically, the digital economy can affect carbon emission intensity in both direct and indirect ways. On the one hand, the development of digital economy fundamentally transforms human society. Firstly, numerous emerging technologies in digital era are rapidly penetrating various industries, reshaping the industrial structure and outline. Even though digital economy affects all agriculture, manufacturing, and service sectors without doubt, as ICT is the principal part of digital technologies affecting, the tertiary industry develops and strengthens more rapidly than the rest both in denotation and connotation29,30. The original equilibrium of industries is disturbed, the new equilibrium evolves and emerges. The result should be the proportion of service sector of total domestic GDP is continuously rising, while there are more digital compositions in the production chain of agriculture and manufacturing sectors as well. The over-all advancement of industrial structure will lead to a lower energy consumption and carbon emissions under their value added is almost constant31.
Secondly, the development of digital economy changes the definition of competitive advantages for companies through new products, new business, new innovations, and new creation. On the whole the companies will switch to technological-intensity from capital-intensity and labor-intensity32. And one main characteristics of technological-intensity is to reduce the unnecessary activities and redundant parts in operation and production, by applying monitoring and data analysis, thence increase the carbon emission efficiency33. In addition, the emerging of digital economy would have substantial impacts on low-carbon technologies and innovation by lowering their costs of research. Especially under the supervision of peers and government, it is motivated to firms to transit toward low carbon with a rapid velocity due to the diffusion and popularization of low-carbon technological innovation34.
Thirdly, individuals and social interaction between individuals is also affected profoundly in the digital age. The accessible broadband mobile internet makes the popularity of internet of things and internet of everything possible35. It becomes realistic for people to enjoy the convenience of electric commerce and online shopping remain within doors, which reduces extensive carbon emissions from the traffic and transportation. The springing up of digital products can also open up new options and solution for individuals involving in climate change activities, such as, Alipay Ant Forest, which integrates a range of low-carbon activities into daily life, encourages consumers to plant trees in China’s desert using the “green energy points” generated from green behaviors36. The digital economy tremendously reshapes labor structure in job markets that, with regard to the majority of traditional industries, for instance, the appearance of AI-enabled frontier technologies can improve the production efficiency of workforce, which can substantially lower carbon emission intensity37.
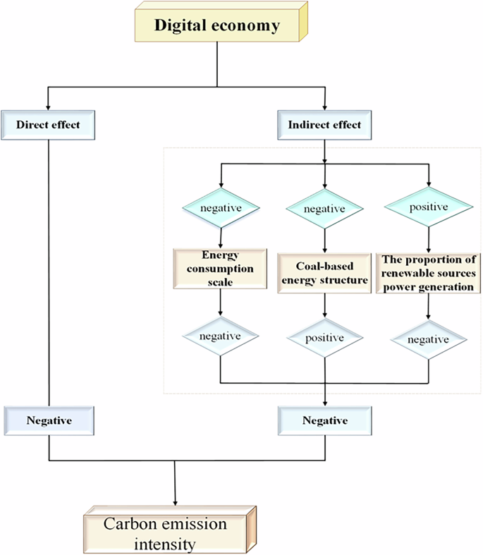
Along with the direct impact on carbon emission intensity, digital economy can also have an impact in an indirect way meanwhile. The influence mechanism of digital economy on carbon emission intensity can be shown in Fig. 1. The first is energy consumption scale. At present, China’s overall energy consumption per capita is 4.84 times that of Japan. Among the factors inducing low energy efficiency, the lead reason is the wastage in transmission and distribution greatly exacerbated by a set of backward monitored consumption behaviors by industries and consumers38,39. However, the development of digital economy can improve power grid efficiency by using real-time data, decreasing unexpected power outages and downtime, thus reducing energy consumption11. For instance, new incentives can be created in digital era to make it easier for producers to store and sell surplus electricity to the grid, such as the appearance of blockchain can promote peer-to-peer power trading within the local energy community40,41.
Influence mechanism of digital economy on carbon emission intensity.
The Second is optimization of energy structure. Due to the far-reaching impact of planned economy after the founding of new China, serious monopoly and regulation phenomenon exists in the China’s energy market, in terms of institutions and prices, such as, the dual-track of coal and electricity pricing42. Besides, the distortion of China’s long-standing industrial structure has also led to the distortion of the energy structure43. In other words, the misallocation of labor and capital causes the energy consumption level uncoordinated from the industrial value added. Objectively, the development of digital economy has amended and corrected the distortion in energy market44. Market-based reform and decentralization of energy use, which creates an effective disincentive for the rigidity of traditional energy consumption. Critically, the upgrading of industrial structure can bring about an ever-lasting optimization of energy structure and rising the share of cleaner energy sources45. Furthermore, digital technologies can enhance the management and integration of variable renewable energy sources into the grid. For instance, AI-powered forecasting can predict wind and solar output with greater accuracy, while IoT sensors and smart grids enable dynamic load balancing, reducing curtailment and improving the economic viability of renewables.
The third is improvement of renewable energy proportion. At present, it is worth noting that coal is still dominate in China’s energy consumption portfolio, due to the feature “rich in coal and poor in gas”. Although China’s government has vigorously promoted the deployment of renewable energy technologies, in the short term, as China’s energy-intensive industries and rigid energy demand cannot withdraw and reduce from the market, the diffusion of renewable energy use can be held back and inhibited due to instability and unpredictability of renewable resources46. Nonetheless, digital economy can realize the accurate monitoring and measurement of power generation potential of renewable resources like wind, water, solar, etc47. In addition, the combination of digital economy and renewable resources accelerates the operational efficiency of renewable energy companies, utilizing the internet technology to build new renewable energy ecosystems, reduce production efficiency loss, optimize the renewable energy portfolio, and hence accelerate energy transition48. Based on this theoretical reasoning, we propose our first set of hypotheses:
Hypothesis 1a. The digital economy can abate the carbon emission intensity.
Hypothesis 1b. The mitigating effect of the digital economy on carbon emissions intensity is mediated through three key channels: a reduction in energy consumption scale, an optimization of the energy consumption structure, and an increased proportion of renewable energy.
Furthermore, it is rather essential to estimate the heterogeneous effects of digital economy on carbon emission performance. For one thing, in geographical area, China is 0.94 times as big as Europe, suggesting that there are huge differences in economic development stage, resource endowment, and social customs across regions in China. For another thing, the development level of digital economy also varies from region to region, for example, the eastern seaboard cities are more exposed to digital technology and platform economics, i.e., Hangzhou and Shanghai, than the inland cities, due to the cities far from ports have to spend more on importing digital technology49.
When enterprises choosing a location for business, one of the most common concerns is the ranks of cities. In China, the development potential of a city is measured not only by its economic scale, but also by its position in the political rank. In other words, the market determines the amount of wealth, but the power rank determines the amount of public resources obtained from central government50,51. This may stem from the fact that the formation of China’s ancient cities was based more on administrative quarters and military garrisons, with political and military factors playing a decisive role52. Therefore, it is reasonable that the effects of digital economy on carbon emission intensity can be interfered by the ranks of cities.
Another similar division is central cities and peripheral cities, the central cities, mainly including municipalities, provincial capitals, and sub provincial cities, serve as the functional urban areas and contribute significantly to the state wealth and economic growth53. Even though the central cities can have a priority of the use the fiscal reserves, the maintenance of energy and electric power, they have a stressful responsibility of social transition so as to undertake a lot of trial-and-error cost in implementing the policy for the development of digital economy in the earlier stage54. However, the peripheral cities can enjoy a newcomer advantage through technology diffusion, knowledge production and sharing, and business dynamics55,56. In this situation, there are more dividends obtained by the peripheral cities from the development of digital economy.
The extent to which the cities’ economy depends on the exploitation and processing of natural resource is another way for distinguishing samples. And resource-based cities are cities where the mining and exploitation of minerals and forests are their leading industries, and non-resource-based cities otherwise57. According to the theory of Resource Curse, the resource rich cities are used to do not do as well as expected, because the copiousness of mineral and non-renewable resources generates growth-restricting forms of government intervention and inordinately large degrees of rent-seeking and corruption, which are commonly considered to be negative in terms of the growth outcomes and economic efficiency they can potentially generate58. In this case, the effect of digital economy on carbon emission performance can be diverse between resource-based cities and non-resource-based cities, as the development of digital economy may become a prescription to break the Resource Curse, for example, the transparency of information, and “bottom-up” public supervision, can cut corruption and reducing unethical behavior of government59. Considering these factors, we formulate our second hypothesis:
Hypothesis 2. The effect of digital economy on carbon emissions intensity can be heterogeneous among city ranks, geographical regions, resource-based or non-resource-based cities, and central-peripheral cities.
Beyond its impact on aggregate emissions, a critical dimension of the digital transition is its implication for environmental justice. In the progress of economic development and social change, the burdens of pollution are not usually shared equally across the population, because of the differences in the distribution and accessibility of environmental facilities and adaptive service positions60,61. And the advent of the digital age and emerge of digital economy matter in the inequality of environmental for at least three aspects.
Firstly, the appearance of environmental inequality is mostly due to highly overlap between the location of highly polluting industrial infrastructure and a population or territory that is relatively vulnerable to environment61. However, the relationship between digitalization and justice is not unequivocally positive. A significant body of literature highlights the risk of a “digital divide,” where unequal access to digital technology and information, particularly among marginalized communities, can cultivate and deepen existing inequalities (such as Zhao and Kuang, 2025)62. If the benefits of digital environmental monitoring, governance, and economic opportunities are not equitably distributed, the digital transition could inadvertently worsen the plight of environmentally burdened communities (OECD, 2023)63. Despite this critical risk, we hypothesize that specific mechanisms inherent to the digital economy may, on balance, mitigate spatial environmental inequality.
Theoretically speaking, the development of digital economy can reduce the negative impact on environmental equality. On the one hand, the development of digital economy has fundamentally freed the business model from the restrictions and constraints of fixed places, for instance, the service mode of renting instead of purchasing, the emergence of new transaction and consumption modes (such as sharing economy) has reshaped the consumption mode of traditional users and expanded the flexibility of economic activities to a great extent64,65,66. Therefore, unlike the enterprises and factories in the past, the location of digital economy enterprises is used to be more flexible, avoiding the highly overlap of factory location with a population or territory that is partially vulnerable to environment.
On the other hand, also unlike the industrial economy, the physical infrastructure represented by railways, highways and airports, the network and cloud computing have become the necessary information infrastructure in the era of digital economy67. The widespread application of cloud computing technology in business models has reduced the construction and operation and maintenance costs of digital facilities, shortened the construction cycle of digital facilities, and accelerated equipment access and system deployment, which greatly reduce the unexpected output from economic activities and the damage to the natural environment caused by human activities68,69.
Secondly, environmental inequality is attributed to the fact that the individuals and groups who creates environmental pollution and harmful substances often do not have to be responsible for the negative externalities of their behaviors61. This problem can be alleviated with the development of digital economy. The business model based on big data can identify the “environmental compliance” of economic activities. In other words, it defines some environmental standards for different constructions or projects. These standards are the bottom line for companies to follow, and for the public to evaluate the level of their own emissions in advance. Technically, the development of digital economy realizes the widely use of monitoring systems, in-depth learning of massive business data, and then make emission footprint traceable70,71. Enterprises determine their possible negative externalities, such as the noise, dust and pollution of airports, plants, landfills, construction sites, mining workplaces, before the actual environmental events occur.
Thirdly, it is hard for the achievement of environmental equality due to the inactive public supervision and low-efficiency of government regulation72. However, with the development of the digital economy, especially the network effect of its business model, something changed73. The structure of economic organization tends to be flat, and the producers and consumers at the endpoints of the network can be directly connected, reducing the necessity of the middleman, thus promoting the rise of bottom-up public supervision. Meanwhile, the economic model has also reshaped the form of political governance74. The relationship between government and environmental pollution emitters is no longer dominant, instead of the relationship between the heavy-polluted emitters and communities, reducing the probability of direct intervention of government and rent-seeking by large sewage enterprises75. In addition, the digital economy advances the democratization of environmental data. The greater the scope of access to environmental data on platforms, the easier it is for individuals and organizations to use, attracting a greater diversity of responsible people and organizations to participate in open innovation and sustainable solutions. In this way, with the development of digital economy, there are distributed accountability and response mechanisms that include governments, citizens, consumers, and investors, to safeguard their community in the way of sustainable development and environmental justice. These above-mentioned factors led to the following hypothesis.
Hypothesis 3. The development of digital economy can reduce the degree of environmental inequality.
Results and discussion
Baseline results and endogenous treatment
The results of baseline regression are presented in Table 1. Columns (1) and (2) runs a univariate estimation on the effect of digital economy on carbon emission intensity. It is evident that the development of digital economy helps abate the carbon emission intensities with a statistically significant at 1% level. And Column (5) adds a series of control variables on the basis of univariate model, the corresponding estimator is −0.4405 at 5% statistical and significant level. Quantitatively, each 1% increase in the degree of digital economy, as indicated in column (5), leads to a 0.44% reduction of local carbon emission intensities. The results are consistent with our Hypothesis 1.
From the prediction point of view, given the year 2020 saw the added value of digital economy in China touching around RMB 39.2 trillion, making up 38.6% of China’s GDP, while it accounted for 30.3% of China’s GDP in the year 2016, according to the white report released by the China Academy of Information and Communications Technology (CAICT)76. It can be extrapolated that the contribution of digital economy on carbon emission intensities reduction is about 3.652% ((38.6% - 30.3%) × 0.44%) in the past five years. In addition, the scale of digital economy in developed country reached a proportion of 54.3% in 2020, reported from CAICT (2021), in this scenario, China’s carbon emission intensities can be considered to reduce about 5.896% ((43.7% - 30.3%) × 0.44%).
However, there are endogenous issues in the benchmark model. To be details, the selection bias may arise when the development of digital economy could be linked with the city’s carbon emission intensities level, or both jointly influenced by some latent factors. For instance, it is reasonable that the digital and high-tech companies usually avoid locating the cities where the mining and heavy manufactures are their leading industries, in the same manner, the cities with developed modern services industry and better digital infrastructure attract digital enterprises a lot. In this case, such an endogeneity problem rises and biases our baseline estimation. Thence, this paper attempts to alleviate the endogenous issue by two-stage least squares regression. As argued in Wang et al. 1, there are some drawbacks for the posts and telecommunications in 1984, a widely-used instrumental variable of digital economy, because this IV cannot satisfy the “strict exogeneity” due to the amount of posts and telecommunications is still closely linked with the local economic system and social customs.
This study uses the nearest distance from each prefecture-level city to coastal ports as the IV. As China’s digital technology are depended on importations mostly during the sample period. The validity of this IV rests on the exclusion restriction, which assumes that distance to coastal ports affects carbon emission intensity only through its influence on the development of the digital economy. This assumption is plausible for two main reasons. First, historically, ports were the primary entry points for imported digital hardware and the landing sites for international data cables, establishing a path-dependent advantage in digital infrastructure that persists today. This historical geographic factor is a strong predictor of the initial digital economy layout. Second, this fixed geographic attribute is unlikely to have a direct causal impact on a city’s current carbon emission intensity trajectory, especially after we control for a host of economic factors including trade openness (Open) and industrial structure (Ind). Therefore, the IV is strongly correlated with the endogenous variable (digital economy) but is plausibly excludable from the error term in the carbon emission intensity equation.
The locations of 45 coastal ports are provided by National Coastal Port Layout Plan from Ministry of communications. The distances are measured according to the geographic coordinates with the help of GOOGLE MAP. In view of the geographic distance is time-invariant, we interact it with the number of internet users with one-period lag. As shown in Column (3) of Table 3 that the estimated effect of IV on the development of digital economy are substantially positive at 1% statistical level, which verifies the correlation between IV and explanatory variable. And Columns (4) and (6) of Table 1 demonstrate that the coefficients of DIGIT are consistent with the benchmarks after solving the endogeneity problem and our Hypothesis 1 remains conclusive.
Reviewing control variables, the industrial structure and scale of population are significantly negatively correlated with city’s carbon emission intensities. The public expenditure and openness to trade significantly worsens carbon emission performance. While The impact of urbanization, electricity consumption, and technical advancement is not statistically significant connected with the explained variable, where elaborate non-linear relationship may exist among them.
Robustness checks
The robustness test results are shown in Tables 2–4. Firstly, we introduce carbon emissions per non-agricultural industries added value as an alternative dependent variable (CO₂/IVA). The estimation results in Column (1) in Table 2 show that the reduction effect of the digital economy is consistent with the benchmark across alternative specifications. The estimated coefficients are larger in magnitude than the baseline models, suggesting that the development of the digital economy mainly improves the efficiency of anthropogenic carbon emissions. Secondly, Column (2) in Table 2 demonstrates that trimming extreme values (tail shrinking) leaves the estimates robust. Thirdly, Column (3) in Table 2 re-estimates the model using two-way clustering at the year and city levels to address heteroskedasticity and serial correlation; the results remain consistent.
Fourthly, the “Broadband China” strategy, launched by China’s giant telecom operators in 2014–2016, was considered to promote the penetration rate of broadband and narrowband usage in China. The “Broadband China” pilot policy (BCP) was implemented in 2014, 2015, and 2016 three waves with 37, 38, and 35 pilot-cities. So, we take the BCP as a quasi-natural experiment and assess its impact of carbon emission intensities with staggered difference-in-differences identification framework. Column (1) in Table 3 shows the coefficient estimates of BCP are substantially positive at the 1% level, which verifies the stable correlation between BCP and digital economy. Columns (2) and (3) show the results in the presence and absence of covariates respectively. Column (4) narrows the sample period into 2013–2017 to focus on the influence of BCP. Compared with non-BCP cities, after the implementation of BCP, the carbon emission intensities in the pilot area have substantially decreased 4.42% on average. And we also conducted a region-based random displacement (placebo) test to further identify the casual relationship between BCP and digital economy, specifically, we randomly assigned the BCP with a gaussian distribution. As shown in Column (5), this data generation process leads to a false treatment and can hardly influence the variation of regional carbon emission intensities. A crucial prerequisite for the validity of the DID model is that the treatment and control groups satisfy the parallel trends assumption, meaning they would have followed similar trends in the absence of the policy. To verify this, we conduct an event study analysis. The results in Column (6) show that the coefficients for all pre-policy periods (−3, −2, −1) are statistically insignificant from zero. This confirms that there was no pre-existing differential trend between the pilot and non-pilot cities, satisfying the parallel trends assumption and supporting the causal interpretation of our DID estimates.
Fifthly, to account for potential confounding from emission trading schemes (ETS), we exclude cities covered by China’s SO₂ ETS (SETS) and Carbon ETS (CETS). In Table 4, Columns (1)–(2) remove SETS cities, and Columns (3)–(4) remove CETS cities; across these exclusions, the estimated effect of DIGIT on carbon-emission intensity remains negative and statistically significant. Sixthly, along similar lines, we exclude low-carbon pilot cities. Columns (5)–(6) in Table 4 show that the coefficient of DIGIT remains negative and significant (at least at the 5% level) after removing these cities, consistent with the benchmark model and further confirming the robustness of our conclusions.
Channel analysis
The transmission mechanism in the effect of digital economy on carbon emissions intensities is verified on the basis of Eqs. (5–7) (see Tables 5–7). The channel we mainly concerned is the improvement of energy structure and efficiency including energy consumption scale, energy consumption structure, and proportion of renewable energy use three aspects. Firstly, Columns (1) – (6) in Table 5 demonstrate that digital economy reduction carbon emission intensities through energy consumption scale. Energy consumption scale is proxied as per unit area energy consumption. Specifically, Columns (1) (3) (4) show that there is negative association between digital economy and energy consumption scale, and Column (6) verifies that the coefficients of DIGIT are still consistently negative after solving the endogeneity problem by 2SLS and the estimated effect of IV on digital economy are positive at 1% statistical level, as indicated in Columns (2) (5) in Table 5. The main reason is that our explained variable of carbon emission intensity is measured by the ratio of carbon emissions per GDP, and as a substitute for heavy-energy-consumption industries, the emerging of digital economy reduce the proportion of them in the total output value, so that suppress the climbing energy consumption scale.
Secondly, energy consumption structure is the second channel, proxied as the ratio of electricity consumption in total energy consumption. As results in Columns (1)–(6) in Table 6, the development of digital economy reduces the carbon emission intensity by decreasing the proportion of coal-based energy in structure. The explanation is two-fold: On the one hand, as China’s special endowment of resources “rich in coal and poor in gas”, coal has an ever-lasting rigid demand in China. Digital economy reduced the technical complexity and the uncertainties of the use of renewable energy, therefore, strongly promotes the deployment of renewable energy and then reduce the proportion of coal in China’s structure of energy use. On the other hand, the emerging of digital economy alleviates the distortion of the energy structure led by the distortion of China’s long-standing industrial structure43, creates an effective disincentive for the rigidity of coal-based energy structure.
Thirdly, we investigate the third channel that the proportion of renewable sources power generation. And enlightened by the fact that thermal power generation is the dominant component of traditional energy. The proportion of total power generation minus thermal generation in total is measured as the degree of renewable energy use. As shown in Table 7, the development of digital economy can hardly reduce the carbon emission intensities by improving the proportion of renewable energy use. However, this channel is only statistically significant after addressing endogeneity with the 2SLS method.
This weaker result for the renewable energy channel is noteworthy and suggests the effect is contingent on several boundary conditions. The catalytic effect of the digital economy is likely amplified under specific circumstances: first, in regions with mature digital infrastructure like smart grids capable of managing renewable intermittency; second, in liberalized energy markets where digital platforms can facilitate peer-to-peer trading; and third, where supportive government policies, such as subsidies and streamlined grid-connection protocols, are already in place. The absence of these conditions in many cities during our study period may explain the limited effect observed.
Heterogeneity analysis
China is a vast country with diverse regional characteristics, resource endowments, and social customs. Therefore, it is highly plausible that the impacts of digital economy development on carbon emission intensity are heterogeneous across regions and city types. Firstly, we divide the sample into four regional groups—eastern, central, western, and northeastern—according to the classification standard of the National Bureau of Statistics of China. The estimation results are reported in Table 8 (Columns 1–4). The causal relationship remains significant in the western and northeastern regions, suggesting that the digital economy in these areas significantly reduces carbon emission intensity, while the effects in eastern and central regions are insignificant. This implies that the mitigation effects of digitalization are stronger in less-developed regions with resource- and energy-intensive industrial structures, where the potential for emission reduction is greater and the marginal abatement cost is lower.
Secondly, cities at different administrative and economic tiers differ substantially in population size, industrial structure, and policy priorities. We thus classify 286 Chinese cities into first-tier, second-tier, and other cities, based on the Most Commercially Charming Cities in China (2017) ranking released by Yicai Global. As shown in Table 8 (Columns 5–7), the impact of the digital economy on CO₂/GDP is insignificant for first-tier cities, but significantly negative for second-tier and other medium- and small-sized cities. This indicates that China’s large metropolitan areas have largely achieved carbon–economic decoupling, while smaller cities still have substantial potential for carbon reduction through digital transformation.
Thirdly, to further capture structural heterogeneity, we classify the sample into resource-based and non-resource-based cities, following the National Sustainable Development Plan for Resource-Based Cities (2013–2020) issued by the State Council of the People's Republic of China. The results, presented in Table 9 (Columns 1–2), show that the mitigating effect of digitalization is statistically significant in resource-based cities but not in non-resource-based ones. This is because resource-based cities, whose economies rely heavily on mining, forestry, and other extractive industries, often suffer from government intervention, rent-seeking, and low transparency. The development of the digital economy enhances information openness and public supervision, thereby improving production efficiency and energy utilization.
Lastly, we group the cities into central and peripheral categories. Central cities include municipalities, provincial capitals, and sub-provincial cities, which serve as economic engines with strong spillover effects on peripheral areas. The results, displayed in Table 9 (Columns 3–4), reveal that the digital economy significantly reduces carbon emission intensity in peripheral cities, while the effect in central cities remains insignificant. The explanation lies in that, the central cities used to face a stressful burdensome of digital transition from the central government. They spend a lot of trial-and-error cost in implementing these industrial policies. And peripheral cities can enjoy a newcomer advantage through technology diffusion, knowledge production and sharing, and business dynamics55,56. From the perspective of cost-benefit analysis, it is more effective for peripheral cities to response the development of digital economy and its dividend in the improvement of carbon emissions performance. In a nutshell, Hypothesis 2 is verified.
Environmental inequality analysis?
Environmental inequalities are currently one of the hottest topics in human society and environmental government. However, few literatures focus on whether and how digital economy development affects environmental inequality. The previous scholars believe that technical advancement is likely to exacerbate environmental inequality in different dimensions77,78, and in what follows, we try to assess whether the digital economy can achieve a justice transformation from the perspective of environmental equality.
With reference to Boyce et al.79, we here adopt Theil index, a widely-used indicator for measuring the inequality of income distribution. The Theil index, which originates from information theory, is a member of the generalized entropy class of inequality measures and is widely used to measure economic and social disparities80,81. We select it for this analysis due to its desirable property of being additively decomposable, which allows for parsing inequality into ‘between-group’ and ‘within-group’ components, making it highly suitable for analyzing the distribution of environmental burdens across different administrative units (e.g., counties) within a larger region (e.g., a city)79,82. The environmental inequality of each city is calculated as:
where, \({w}_{{ki},t}\) is the proportion of population of county k in city i in year t. \(N={\sum }_{k=1}^{K}{w}_{{ki},t}\). K is the amount of counties in city i in year t. \({{EMISSION}}_{{ki},t}\) is the pollution or greenhouse gas emissions per GDP or capita of county k in city i in year t, and in details, we selected carbon emissions, nitrogen oxides, industrial dust, and sulfur dioxide at county-level as the measurement of environmental equality. \({{MEANEMI}}_{i,t}\) is the mean of \({{EMISSION}}_{{ki},t}\) across counties in city i in year t. The county-level data all comes from China County Statistical Yearbook (2011–2019), China Regional Economic Statistical Yearbook (2011–2019). The value of Theil index is in \([0,+\infty )\). The greater the value, the higher (worse) the inequality.
To address the potential endogeneity between the digital economy and environmental inequality arising from omitted variables or reverse causality, we employ the same IV strategy used in our main analysis. The validity of using historical port proximity as an IV in this context is plausible, as it is unlikely to have a direct, independent impact on the intra-city spatial distribution of pollution decades later, beyond its influence on the development of the digital economy. The 2SLS regression results presented below therefore offer a more robust estimation of the causal impact.
The results shown in Tables 10 and 11 are the estimation on the effects of digital economy development on environmental inequality measured as emissions per GDP and capita respectively. The results significantly support the following conclusions: (1) Crucially, we find no statistical evidence that the development of the digital economy exacerbates environmental inequality. This finding refutes the concern that technological advancement might deepen existing environmental disparities; (2) On the contrary, for key pollutants such as nitrogen oxides and industrial dust (measured per capita), the digital economy demonstrates a statistically significant mitigating effect on inequality; (3) Across the majority of indicators, the estimated coefficients are consistently negative, although not always statistically significant. This provides strong suggestive evidence that the overall tendency of the digital economy is to promote, rather than hinder, environmental justice. The above results demonstrate that the development of digital economy can affect the inequality of climate and environment, and it is highly possible for the industrial structure and industrial structure of the economy to redistribute environmental pollution and greenhouse gas emissions on the transitional path after the exogenous shock from technical advancement, therefore, narrowing the environmental utility of different regions, populations, and classes gap83.
Discussion
Based on panel data spanning from 2011 to 2019, encompassing 286 prefecture-level cities, this study constructs a composite index measuring the level of digital economic development in cities at and above the prefecture level. Subsequently, it delves into the impact of the digital economy on carbon emissions intensity and investigates the underlying mechanisms. Theoretically, the digital economy holds the potential to diminish carbon emissions intensity by enhancing energy efficiency. Empirical findings reveal the following key insights: Firstly, the digital economy indeed contributes to a reduction in carbon emissions intensity. This result remains robust even after subjecting it to various tests, such as employing city-to-port distance as an instrumental variable and considering the “Broadband China” pilots as a quasi-natural experiment. Secondly, the digital economy primarily achieves its carbon reduction effect by diminishing the scale of energy consumption and ameliorating the overall energy structure. Thirdly, the impact of the digital economy in mitigating carbon emissions intensity is most pronounced in the western and northeastern regions of the country, as well as in second-tier and smaller cities, resource-dependent urban centers, and peripheral cities. Furthermore, in-depth analysis suggests that the digital economy has the potential to alleviate environmental inequalities.
Based on the results and discussions, the following policy suggestions are proposed:
First, with the reality that the digital economy can reduce the intensity of carbon emissions, it is necessary to vigorously develop the digital economy and promote the integration of digitalization and decarbonization. First, there is a need to promote the spread of the digital economy in heavy energy-consuming and high-emission areas. It is recommended that large enterprises with high energy consumption and high emissions should be the core, improve the construction of digital infrastructure, use digital technology, carry out intelligent monitoring and management, and carry out low-carbon and zero-carbon technology research and development action. In addition, it is recommended that the development and implementation of low-carbon building and transportation industry standards be the goal, with a focus on decarbonization and energy efficiency, the use of digital technology to disclose information on carbon emissions of enterprises, the use of big data technology to quantify the entire process of energy consumption and carbon emissions in a comprehensive and multi-dimensional manner, the development and design of low-energy construction materials and transportation, the optimization of the manufacturing process of construction and transportation, the improvement of energy utilization efficiency, and the enhancement of “double carbon” real-time decision-making. Second, there is need to nurture digital talent and provide human capital support for digital low-carbon start-ups. Through the use of digital means, digital education and a combination of offline and online training to improve the digital skills of low carbon managers, verifiers and corporate carbon asset managers, and to strengthen the digital carbon management awareness and capabilities of authorities, key enterprises and third-party institutions. Thirdly, there is a need to direct financial institutions to invest in low-carbon start-ups and provide them with financing support. It is recommended that a digital inclusive investment and financing system be established, a diversified investment and financing model for small and medium-sized green and low-carbon enterprises be built, and a synergistic, efficient and mutually beneficial cooperation mechanism between the digital economy and low-carbon development be formed.
Second, the scale of energy consumption and the transformation of the energy structure are important channels through which the digital economy affects the intensity of carbon emissions, which enlightens to promote the construction of coastal nuclear power and hydropower stations, build wind and solar power generation, draw support from water resources especially in the upper reaches of the Yellow River and Yangtze River36. Moreover, funds and talents need to be guided in the R & D of renewable energy and energy utilization technologies, the venture capital flow should be guided into the advancement and utilization of biomass, geothermal and other renewable energy. Then more research should be conducted in this field, to better understand how digital technologies like Web3, IoT, cloud computing, artificial intelligence, contribute to the climate issues, from both pros and cons aspects.
Third, considering the carbon reduction effect of the digital economy on the eastern and middle regions, first-tier cities, central cities and resource-based cities, there is still a need to deepen, which suggests that a dynamic and differentiated digital economy strategy should be implemented, so that the digital economy can become a “hardware” technical support to effectively reduce regional development imbalances. For example, the majority of the eastern and first-tier cities and has the largest scale of digital economy with essential information infrastructure supporting the perfection operation of digital apparatuses, but the demand for carbon emissions mitigation is not as the western and middle and small cities. Therefore, the digital and information infrastructure should be constructed as a whole. China’s government puts forward the strategy that “eastern uses computing power generated from western”, aiming to transmit the big data generated from the eastern of China to the western region for storage, computing, and processing. This policy may help to switch the unbalanced layout of digital infrastructure to maximize the value contribution of production factors of data.
Last, there is need to implement more climate policies to activate the reconciliated effect of digital economy and climate policies. In the future, the Chinese government should continuously excavate the cap-and-trade mechanism, especially how emission trading rules coordinate with the degree of digital economy, that encourage to expand to cover more regions, sectors, and emitters, promoting the toughness and fairness of the carbon emission mitigations. In addition, this study shows that the digital economy does not exacerbate environmental inequality and that the digital economy helps to mitigate environmental inequality. Therefore, it is necessary to enhance the level of digital economy development in less developed regions, improve the digital infrastructure system in less developed regions, play the strengths and make up the shortcomings around 5 G, big data centers, cloud computing platforms, industrial Internet, etc., and lay the foundation of digital industry in order to play an important role of digital economy in environmental governance. And it is necessary to promote intra-regional as well as inter-regional dialog and cooperation, to strengthen cooperation and assistance between different regions in promoting the deep integration of digital economy and environmental pollution management, to promote digital economy exchanges, and to promote knowledge and technology spillover in order to bring into play the synergistic effect of digital economy on regional environmental pollution management. Finally, it is necessary for less developed regions to strengthen environmental control and actively utilize the digital technology spillover effects of developed regions to better utilize the effects of digital economy in environmental pollution control and improve environmental governance.
Although this paper provides rich empirical evidence by quantitatively analyzing the impact of digital economy on carbon emission intensity and environmental inequality, there are still the following shortcomings. First, limited by data availability, the digital economy indicator system constructed in this paper needs further improvement. Second, our study period concludes in 2019, prior to the onset of the COVID-19 pandemic. The pandemic acted as a significant external shock, simultaneously accelerating digitalization trends in areas like remote work and e-commerce while causing unprecedented disruptions to economic activity and carbon emissions84,85. Therefore, our findings should be interpreted as reflecting the dynamics of the pre-pandemic era, and future research is urgently needed to examine whether these relationships hold in the post-COVID landscape. Thirdly, limited by research techniques and methods, this paper has not explored the spatial spillover effects of the digital economy on carbon emission intensity and environmental inequality, which remains a promising avenue for future work. Finally, our environmental inequality analysis is based on four key air pollutants; future work could incorporate a broader set of indicators, such as water and soil quality, as more granular data becomes available.
Methods
Economic model
Some earlier research believed the human’s impact on environment is mainly driven by three factors that population, affluence, and technical level, named as IPAT model86. Followed this, an improvement called Stochastic Impacts Regression on Population, Affluence, and Technology model (STIRPAT model) was widely accepted87:
where I, P, A, and T demonstrate the human impact on environment, population factor, affluence factor, and technical factor. a is a constant and, three power exponents b, c, and d are the magnitude level of three factors P, A, and T, respectively. Besides, e is the residual. Even though STIRPAT model provides us a fundamental identification framework, to exclude the confounding factors in reality and obtain a pure effect of digital economy on carbon emission performance, other control variables are added. In a nutshell, we consider the following covariates: (1) Population. The scale of population is regard as one of leading factors positively correlated regional greenhouse gas emissions by “total amount” and “growth rate”88. (2) Industrial structure. Industries like manufacturing and energy are the main source of greenhouse gas emission, so the change optimization and upgrading of industrial and sector can affect carbon emissions substantially89. (3) Urbanization. Refer to Zhang et al.90, as a decisive indicator of modernization, urbanization reflects the stages and quality of regional economic development. (4) Fiscal expenditure. The fiscal spending and the structure of fiscal decentralization are decisive roles for local government’s environment investment, and as behavior of intervention to the market, and they can affect the local carbon emissions in an indirect way91. (5) Banking. The existing literature shows that there is close nexus between finance and innovation, so that financial development can impact on carbon emissions, for instance, De Haas and Popov (2019) find firms possess more possibility for green innovation as the external finance is available through bank loans92. (6) Electricity consumption. Electric power produces one of the largest shares of greenhouse gas emissions, take the U.S. for instance, 60% of electricity consumption is from the inputs of coal and nature gas in 201993. (7) Openness. This factor helps to exclude the confounding effect of Pollution Paradise Hypothesis94. (8) R & D. Based on IPAT model, the investment in R&D enhances the efficiency of energy use while promotes the cost-effectiveness of production95,96.
Therefore, the theoretical model is considered as follows:
Followed Wang et al. (2022), to eliminate latent heteroscedasticity, we convert all variables into the natural logarithmic version based on the Eq. (3) and consider the statistical model below1:
where subscript i, t donates city, and year, respectively. \({{CO}2{GDP}}_{i,t}\) is the carbon emission performance in city i of year t. \({{DIGIT}}_{i,t}\) assess the development of digital economy with the procedure in Section 3.2 in city i of year t. \({{\boldsymbol{X}}}_{{\boldsymbol{i}},{\boldsymbol{t}}}\) is a series of control variables see Eq. (3) and Table 1. The core underestimated coefficient \(\beta\) captures the impact of digital economy on carbon emission performance. Furthermore, to eliminate the time-invariant and region-invariant confounding factors, the two-way fixed effects in city and year levels represented by \({v}_{i}\) and \({v}_{t}\) respectively are involved.
For solving the endogeneity of benchmark model, we use two-stage least squares (2SLS) regression and overcome the possibility that the explained variable’s error terms are correlated with the explanatory variables, with the assistance of instrumental variable. The 2SLS is set as two steps97:
In the 1st stage, a predicted independent variable is generated after regressing the original independent variables on IV:
In the 2nd stage, regressing the explained variable to the exogenous part of the explanatory variable, to eliminate the endogeneity and obtain a consistent estimation:
As for the channel tests, we also construct a basic econometric model using Eq. (4) to identify the nexus between explanatory variable and mediating variable and adopt 2SLS method using Eqs. (5) and (6) to conduct causal identification.
Variables selection
Explained variable. The dependent variable herein is city-level carbon emission intensity, which is proxied as the carbon dioxide emissions per GDP. The carbon emissions data comes from the Open-Data Inventory for Anthropogenic Carbon dioxide (ODIAC), produced by the Center for Japan’s Global Environmental Research of National Institute for Environmental Studies. ODIAC offers GeoTIFF (1 × 1 km) and netCDF (1° × 1°) two high resolution products (ODIAC2020b, 2000–2019), covering the main carbon dioxide emissions generated by human activities such as fossil fuel combustion, cement production, and natural gas combustion98,99.
This paper obtained the panel data of anthropogenic carbon dioxide emissions of Chinese cities from 2011 to 2019, by extracting the Chinese part of the original data GeoTIFF (1 × 1 km) by city and year. Meanwhile, the caliber of city division comes from the latest official documents.
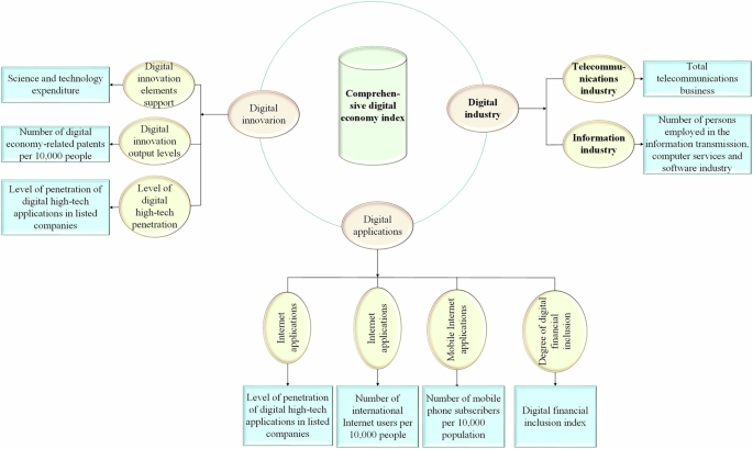
Explanatory variable. The explained variable is digital economy (DIGIT). The importance of this variable is underscored by the exponential growth of China’s digital economy, which increased its share of national GDP from 20.9% in 2012 to 39.8% in 2021, according to a white paper by the China Academy of Information and Communications Technology (CAICT)76. Due to the availability of data on prefecture-level cities, there is fairly little literature on the measurement of digital economy in prefecture-level cities. Most of the literature follows Zhao et al. (2020) to measure the comprehensive development level of digital economy in terms of both internet development and digital financial inclusion100, however, this measure does not fully reflect the connotation of digital economy. Following the studies of Xu et al. (2022) and Zhang et al.101,102, this paper proposes to measure the digital economy from three perspectives: digital industry, digital innovation, and digital application. They were chosen as they represent the core production capacity, the endogenous driving force, and the societal integration level of the digital economy, respectively. This framework aligns with the conceptualization of the digital economy by authoritative bodies like the CAICT and provides a holistic view encompassing both the supply (industry, innovation) and demand (application) sides. Firstly, digital industry is the core of the digital economy, and at the level of the digital industry, this paper measures it from two main dimensions: the telecommunications industry and the information industry. Secondly, digital innovation is an important driving force and key to the digital economy, and this paper focuses on three dimensions: digital innovation factor support, digital innovation output level and digital high-tech penetration. Thirdly, digital applications mainly reflect the degree of integration and popularity of the digital economy with the real economy and finance, which is measured in this paper mainly in terms of internet applications, mobile internet applications and digital finance popularity. Specific indicators are shown in Fig. 2.
Comprehensive evaluation system of digital economy indicators at the city level in China.
Regarding the measurement of digital economy indicators, existed studies have mainly used the entropy weight method102,103,104,105, principal component analysis106,107,108, factor analysis method109,110, etc. However, the entropy weighting method relies only on the objective data itself, but this method is more suitable for static evaluations. Along similar lines, with principal component and factor analysis, the realistic meaning of the principal components or factors being extracted is unclear, and there can be problems with negative weights, and the significance of the weights is difficult to interpret.
Therefore, to account for the dynamic nature of our panel data, this paper adopts the Longitudinal and Horizontal Scatter Degree Method, a multi-criteria evaluation technique specifically designed for panel datasets111. Unlike static weighting methods such as the entropy method, which calculates weights based on a single time point or an average, this method constructs a weighting system that maximizes the variance (or “scatter degree”) of the composite index across both the cross-sectional (horizontal) and time-series (longitudinal) dimensions. This approach provides a more robust measurement of the digital economy’s evolution by ensuring that the index effectively captures the differences between cities and their development trajectories over time.
First, the raw data were standardized, and as the indicators in the text were all positive, the standardization formula was as follows.
where, \({{b}_{ij}}^{/}\) is the standardized value of indicator j for city i, the original value of indicator j for city i in year t, the maximum value of indicator j and the minimum value of indicator j.
Next, determine the weighting of each indicator \({\delta }_{i}(j=\mathrm{1,2,3,4},\ldots ,\text{m})\). Assume \(\mu =\left\{{\mu }_{1},\,{\mu }_{2},\ldots ,{\mu }_{n}\right\}\) is the set of evaluated object, and \(\delta ={({\delta }_{1},{\delta }_{2},\ldots ,{\delta }_{m})}^{T}\) is a vector of indicator weighting coefficients. For the moment \({t}_{k}\), take the composite evaluation function \({\eta }_{i}({t}_{k})={\sum }_{j=1}^{m}{\delta }_{j}{{b}^{{\prime} }}_{ij}({t}_{k})\), the difference between the evaluated objects can then be characterized by the sum of squared deviation of \({\eta }_{i}({t}_{k})\), that is:
Due to the standardization of the raw data, there is:
where, \(H={\sum }_{k=1}^{N}{H}_{k}\) is m×m symmetric matrix of order, and \({H}_{k}=\)\({\varpi }_{k}^{T}{\varpi }_{k}\). It can be shown that if one restricts of \({\delta }^{T}\delta\)=1. When \(\delta\) is the eigenvector corresponding to the largest eigenroot of the matrix H, \({\omega }^{2}\) takes the maximum value, in order to ensure that all weights are positive. It can be further limited that \(\delta > 0\). That is, by solving the planning problem of Eq. (9), this paper can calculate the vector of weight coefficients of \(\delta\):
Data source
In view of the data authority and availability, this study uses the panel data including 286 prefecture-level cities from 2011 to 2019 as the research samples. The carbon emissions data comes from ODIAC from the Center for Japan’s Global Environmental Research of National Institute for Environmental Studies. The indicator of digital economy is from the Institute of Digital Finance of Peking University, China City Statistical Yearbook, China Energy Statistical Yearbook, China Environmental Statistical Yearbook, China Electronic Information Industry Statistical Yearbook, Wind-Financial Terminal, etc.
Furthermore, the sources of covariates are China Industrial Statistical Yearbook, China Energy Statistical Yearbook, China Low Carbon Yearbook, China Environment Yearbook, China City Statistical Yearbook, and China Statistical Yearbook from 2011 to 2019. All monetary variables are transformed into 2010 constant price employing GDP deflator. Moreover, the Pearson correlation test is taken and all correlation coefficients range within 0.2 absolute, and the variance inflation factors (VIFs) are less than 10 as well, indicating the multicollinearity cannot interfere with our identification. Tables 12 and 13 demonstrate the definition and descriptive statistics of main variables.
Data availability
The data that supports the findings of this study are available from authors upon reasonable request.
Code availability
The codes used in this study are available from the authors upon reasonable request.
References
Wang, J., Dong, K., Dong, X. & Taghizadeh-Hesary, F. Assessing the digital economy and its carbon-mitigation effects: the case of China. Energy Econ. 106, 106198 (2022).
Zhao, G., Zhou, P. & Wen, W. What cause regional inequality of technology innovation in renewable energy? Evidence from China. Appl. Energy 310, 118464 (2022).
Chen, W. et al. Carbon neutrality of China’s passenger car sector requires coordinated short-term behavioral changes and long-term technological solutions. One Earth 5, 875–891 (2022).
Cheng, Z., Li, L. & Liu, J. Industrial structure, technical progress and carbon intensity in China’s provinces. Renew. Sustain. Energy Rev. 81, 2935–2946 (2018).
Yu, Y. & Zhang, N. Low-carbon city pilot and carbon emission efficiency: Quasi-experimental evidence from China. Energy Econ. 96, 105125 (2021).
Wu, Q. Price and scale effects of China’s carbon emission trading system pilots on emission reduction. J. Environ. Manag. 314, 115054 (2022).
Wu, Q. & Wang, Y. How does carbon emission price stimulate enterprises’ total factor productivity? Insights from China’s emission trading scheme pilots. Energy Econ. 109, 105990 (2022).
Wu, Q. et al. How carbon emission prices accelerate net zero: Evidence from China’s coal-fired power plants. Energy Policy 177, 113524 (2023).
Holford, W. D. The future of human creative knowledge work within the digital economy. Futures 105, 143–154 (2019).
Bulturbayevich, M. B. & Jurayevich, M. B. The impact of the digital economy on economic growth. Int. J. Bus. Law. Educ. 1, 4–7 (2020).
Litvinenko, V. S. Digital economy as a factor in the technological development of the mineral sector. Nat. Resour. Res. 29, 1521–1541 (2020).
Mulaydinov, F. DigitAl Economy Is A Guarantee Of Government And Society Development. Ilkogr. Online 20, 1474–1479 (2021).
Mohamed, H. & Ali, H. Blockchain, Fintech, and Islamic finance: Building the future in the new Islamic digital economy (Walter de Gruyter GmbH & Co KG, 2022).
Tapscott, D. The Digital Economy: Promise and Peril in the Age of Networked Intelligence (McGraw-Hill, 1994).
Zhang, W., Zhao, S., Wan, X. & Yao, Y. Study on the effect of digital economy on high-quality economic development in China. PLoS One 16, e0257365 (2021).
Hamilton, S. Digital Recommendations from COP26. https://blogs.gov.scot/digital/2022/07/08/recommendations-from-cop26/ (2022).
Jetter, M., Satzger, G. & Neus, A. Technological innovation and its impact on business model, organization and corporate culture–IBM’s transformation into a globally integrated, service-oriented enterprise. Bus. Inf. Syst. Eng. 1, 37–45 (2009).
Brynjolfsson, E. & Collis, A. How should we measure the digital economy. Harv. Bus. Rev. 97, 140–148 (2019).
Li, Y. et al. Energy structure, digital economy, and carbon emissions: evidence from China. Environ. Sci. Pollut. Res. 28, 64606–64629 (2021).
Viriyasitavat, W., Da Xu, L., Bi, Z. & Pungpapong, V. Blockchain and internet of things for modern business process in digital economy—the state of the art. IEEE Trans. Comput. Soc. Syst. 6, 1420–1432 (2019).
Zhang, M. & Liu, Y. Influence of digital finance and green technology innovation on China's carbon emission efficiency: Empirical analysis based on spatial metrology. Sci. Total Environ. 838, 156463 (2022).
Zhou, X., Zhou, D., Zhao, Z. & Wang, Q. A framework to analyze carbon impacts of digital economy: the case of China. Sustain. Prod. Consum. 31, 357–369 (2022).
Li, X. & Wang, J. An inverted U-shaped relationship between digital economy and carbon emissions: evidence from China. Int. J. Environ. Res. Public Health 19, 9423 (2022).
Xiang, X., Yang, G. & Sun, H. The impact of the digital economy on low-carbon, inclusive growth: Promoting or restraining. Sustainability 14, 7187 (2022).
Zheng, R. et al. How does digitalization drive carbon emissions? The inverted U-shaped effect in China. Environ. Impact Assess. Rev. 102, 107203 (2023).
Zhang, Z., Chen, L., Li, J. & Ding, S. Digital economy development and carbon emission intensity—mechanisms and evidence from 72 countries. Sci. Rep. 14, 28459 (2024).
The State Council of the People's Republic of China. 14th Five-Year Digital Economy Development Plan. Beijing, China (2022).
National Development and Reform Commission (NDRC) & National Energy Administration (NEA). 14th Five-Year Plan for Modern Energy System. Beijing, China (2022).
Moyer, J. D. & Hughes, B. B. ICTs: do they contribute to increased carbon emissions?. Technol. Forecast. Soc. Change 79, 919–931 (2012).
Haini, H. Examining the impact of ICT, human capital and carbon emissions: evidence from the ASEAN economies. Int. Econ. 166, 116–125 (2021).
Lezoche, M. et al. Agri-food 4.0: a survey of the supply chains and technologies for the future agriculture. Comput. Ind. 117, 103187 (2020).
Calvino, F. & Virgillito, M. E. The innovation-employment nexus: a critical survey of theory and empirics. J. Econ. Surv. 32, 83–117 (2018).
Chen, S., Jin, H. & Lu, Y. Impact of urbanization on CO2 emissions and energy consumption structure: a panel data analysis for Chinese prefecture-level cities. Struct. Change Econ. Dyn. 49, 107–119 (2019).
Kulmer, V. et al. Transforming the s-shape: Identifying and explaining turning points in market diffusion curves of low-carbon technologies in Austria. Res. Policy 51, 104371 (2022).
Miraz, M. H., Ali, M., Excell, P. S. & Picking, R. in 2015 Internet Technologies and Applications (ITA) 219–224 (2015).
Zhang, Y., Xiao, S. & Zhou, G. User continuance of a green behavior mobile application in China: an empirical study of Ant Forest. J. Clean. Prod. 242, 118497 (2020).
Montobbio, F., Staccioli, J., Virgillito, M. E. & Vivarelli, M. Robots and the origin of their labour-saving impact. Technol. Forecast. Soc. Change 174, 121122 (2022).
An, R., Yu, B., Li, R. & Wei, Y. M. Potential of energy savings and CO2 emission reduction in China’s iron and steel industry. Appl. Energy 226, 862–880 (2018).
Ren, S., Hao, Y., Xu, L., Wu, H. & Ba, N. Digitalization and energy: How does internet development affect China’s energy consumption?. Energy Econ. 98, 105220 (2021).
Hojckova, K., Ahlborg, H., Morrison, G. M. & Sandén, B. Entrepreneurial use of context for technological system creation and expansion: The case of blockchain-based peer-to-peer electricity trading. Res. Policy 49, 104046 (2020).
Ali, F. S., Aloqaily, M., Alfandi, O. & Ozkasap, O. Cyberphysical blockchain-enabled peer-to-peer energy trading. Computer 53, 56–65 (2020).
Yang, Y. et al. Unifying the “dual-track” pricing mechanism for coal in China: Policy description, influences, and suggestions for government and generation enterprises. Resour. Conserv. Recycl. 129, 402–415 (2018).
Lin, B. & Chen, Z. Does factor market distortion inhibit the green total factor productivity in China?. J. Clean. Prod. 197, 25–33 (2018).
Xu, Q., Zhong, M. & Li, X. How does digitalization affect energy? International evidence. Energy Econ. 107, 105879 (2022).
Burger, R. & Luke, M. The role of the state in the establishment of the South African renewable energy sector. J. Clean. Prod. 142, 3773–3783 (2017).
Shao, S., Guo, L., Yu, M., Yang, L. & Guan, D. Does the rebound effect matter in energy import-dependent mega-cities? Evidence from Shanghai (China). Appl. Energy 241, 212–228 (2019).
Filipović, S., Radovanović, M. & Lior, N. What does the sharing economy mean for electric market transitions? A review with sustainability perspectives. Energy Res. Soc. Sci. 58, 101258 (2019).
Shahbaz, M., Wang, J., Dong, K. & Zhao, J. The impact of digital economy on energy transition across the globe: the mediating role of government governance. Renew. Sustain. Energy Rev. 166, 112620 (2022).
Li, H. & Mykhnenko, V. Urban shrinkage with Chinese characteristics. Geogr. J. 184, 398–412 (2018).
Shi, C., Guo, F. & Shi, Q. Ranking effect in air pollution governance: evidence from Chinese cities. J. Environ. Manag. 251, 109600 (2019).
Jia, J., Liang, X. & Ma, G. Political hierarchy and regional economic development: Evidence from a spatial discontinuity in China. J. Public Econ. 194, 104352 (2021).
Lincoln, T. An Urban History of China (Cambridge University Press, 2021).
Alder, S., Shao, L. & Zilibotti, F. Economic reforms and industrial policy in a panel of Chinese cities. J. Econ. Growth 21, 305–349 (2016).
Friedmann, J. China’s urban transition (U of Minnesota Press, 2005).
Matusik, S. F. & Hill, C. W. The utilization of contingent work, knowledge creation, and competitive advantage. Acad. Manag. Rev. 23, 680–697 (1998).
Maskell, P. Knowledge creation and diffusion in geographic clusters. Int. J. Innov. Manag. 5, 213–237 (2001).
Li, Q., Liu, S., Yang, M. & Xu, F. The effects of China’s sustainable development policy for resource-based cities on local industrial transformation. Resour. Policy 71, 101940 (2021).
Di John, J. The “Resource Curse”: Theory and Evidence. SOAS University of London Research Paper (2010).
DiRienzo, C. E., Das, J., Cort, K. T. & Burbridge, J. Corruption and the role of information. J. Int. Bus. Stud. 38, 320–332 (2007).
Harpet, C., Billet, P. & Pierron, J. P. Justice et injustices environnementales (L’Harmattan, 2016).
Julie, G. Environmental inequalities. Encyclopedia of the Environment https://www.encyclopedie-environnement.org/en/society/environmental-inequalities/ (2022).
Zhao, Y. & Kuang, M. Digital divides in China: evidence from CGSS2005–2021. Chin. Sociol. Rev. 57, 452–513 (2025).
OECD. OECD Digital Education Outlook 2023: Towards an Effective Digital Education Ecosystem (OECD Publishing, 2023).
Valenduc, G. & Vendramin, P. Work in the Digital Economy: Sorting the Old from the New (European Trade Union Institute, 2016).
Scholz, T. Uberworked and Underpaid: How Workers are Disrupting the Digital Economy (John Wiley & Sons, 2017).
Miroshnychenko, I., Strobl, A., Matzler, K. & De Massis, A. Absorptive capacity, strategic flexibility, and business model innovation: empirical evidence from Italian SMEs. J. Bus. Res. 130, 670–682 (2021).
Bukht, R. & Heeks, R. Defining, conceptualising and measuring the digital economy. Development Informatics working paper no. 68 (2017).
Goldfarb, A. & Tucker, C. Digital economics. J. Econ. Lit. 57, 3–43 (2019).
Luo, K., Liu, Y., Chen, P. F. & Zeng, M. Assessing the impact of digital economy on green development efficiency in the Yangtze river economic belt. Energy Econ. 112, 106127 (2022).
Saberi, S., Kouhizadeh, M., Sarkis, J. & Shen, L. Blockchain technology and its relationships to sustainable supply chain management. Int. J. Prod. Res. 57, 2117–2135 (2019).
Fiorini, P. D. C. & Seles, B. M. R. P. in Handbook of Climate Change Mitigation and Adaptation 3873–3894 (Springer International Publishing, 2022).
Zheng, S., Yao, R. & Zou, K. Provincial environmental inequality in China: measurement, influence, and policy instrument choice. Ecol. Econ. 200, 107537 (2022).
Choi, S. Y. & Whinston, A. B. The future of the digital economy. Handbook on Electronic Commerce 25–52 (2000).
Tapscott, D. & Agnew, D. Governance in the digital economy. Financ. Dev. 36, 34 (1999).
Keefer, P. & Knack, S. Boondoggles, rent-seeking, and political checks and balances: public investment under unaccountable governments. Rev. Econ. Stat. 89, 566–572 (2007).
CAICT. White Paper on China’s Digital Economy Development. China Academy of Information and Communication Technology, Beijing, China. (2021)
Vona, F. & Patriarca, F. Income inequality and the development of environmental technologies. Ecol. Econ. 70, 2201–2213 (2011).
Chen, W., Kang, J. N. & Han, M. S. Global environmental inequality: Evidence from embodied land and virtual water trade. Sci. Total Environ. 783, 146992 (2021).
Boyce, J. K., Zwickl, K. & Ash, M. Measuring environmental inequality. Ecol. Econ. 124, 114–123 (2016).
Theil, H. Economics and Information Theory (1967).
Conceição, P. & Ferreira, P. The young person’s guide to the Theil index: Suggesting intuitive interpretations and exploring analytical applications. UTIP working paper no. 14 (2000).
Zwickl, K., Disslbacher, F. & Stagl, S. Work-sharing for a sustainable economy. Ecol. Econ. 121, 246–253 (2016).
Healy, N. & Barry, J. Politicizing energy justice and energy system transitions: fossil fuel divestment and a “just transition. Energy Policy 108, 451–459 (2017).
Amankwah-Amoah, J., Khan, Z., Wood, G. & Knight, G. COVID-19 and digitalization: the great acceleration. J. Bus. Res. 136, 602–611 (2021).
Echegaray, F. What POST-COVID-19 lifestyles may look like? Identifying scenarios and their implications for sustainability. Sustain. Prod. Consum. 27, 567–574 (2021).
Ehrlich, P. R. & Holdren, J. P. Impact of population growth: complacency concerning this component of man’s predicament is unjustified and counterproductive. Science 171, 1212–1217 (1971).
Dietz, T. & Rosa, E. A. Effects of population and affluence on CO2 emissions. Proc. Natl. Acad. Sci. USA 94, 175–179 (1997).
Zhu, Q. & Peng, X. The impacts of population change on carbon emissions in China during 1978–2008. Environ. Impact Assess. Rev. 36, 1–8 (2012).
Sanchez, L. F. & Stern, D. I. Drivers of industrial and non-industrial greenhouse gas emissions. Ecol. Econ. 124, 17–24 (2016).
Zhang, N., Yu, K. & Chen, Z. How does urbanization affect carbon dioxide emissions? A cross-country panel data analysis. Energy Policy 107, 678–687 (2017).
Khan, Z., Ali, S., Dong, K. & Li, R. Y. M. How does fiscal decentralization affect CO2 emissions? The roles of institutions and human capital. Energy Econ. 94, 105060 (2021).
De Haas, R. & Popov, A. A. Finance and Carbon Emissions. SSRN Electronic Journal (2019). https://doi.org/10.2139/ssrn.3459987.
U.S. Energy Information Administration. Sources of Greenhouse Gas Emissions. https://www.epa.gov/ghgemissions/sources-greenhouse-gas-emissions (2022).
Akar, I. The pollution haven hypothesis and foreign trade-a survey on the relation with environment. Econ. Lit. 1, 37–50 (2019).
Petrović, P. & Lobanov, M. M. The impact of R&D expenditures on CO2 emissions: evidence from sixteen OECD countries. J. Clean. Prod. 248, 119187 (2020).
Erdoğan, S., Yıldırım, S., Yıldırım, D. Ç & Gedikli, A. The effects of innovation on sectoral carbon emissions: evidence from G20 countries. J. Environ. Manag. 267, 110637 (2020).
Angrist, J. D. & Imbens, G. W. Two-stage least squares estimation of average causal effects in models with variable treatment intensity. J. Am. Stat. Assoc. 90, 431–442 (1995).
Oda, T. & Maksyutov, S. A very high-resolution (1 km× 1 km) global fossil fuel CO 2 emission inventory derived using a point source database and satellite observations of nighttime lights. Atmos. Chem. Phys. 11, 543–556 (2011).
Oda, T., Maksyutov, S. & Andres, R. J. The open-source data inventory for anthropogenic CO 2, version 2016 (ODIAC2016): a global monthly fossil fuel CO 2 gridded emissions data product for tracer transport simulations and surface flux inversions. Earth Syst. Sci. Data 10, 87–107 (2018).
Zhao, T., Zhang, Z. & Liang, S. Digital economy, entrepreneurial activity and high-quality development - empirical evidence from Chinese cities. Manag. World 6, 65–76 (2020).
Xu, W., Zhou, J. & Liu, C. Spatial effects of digital economy development on urban carbon emissions. Geogr. Stud. 41, 111–129 (2022).
Małkowska, A., Urbaniec, M. & Kosała, M. The impact of digital transformation on European countries: insights from a comparative analysis. Equilib. Q. J. Econ. Econ. Policy 16, 325–355 (2021).
Liu, C. & Wang, C. Analysis of the influence of digital economy on the upgrading of industrial structure. Front. Econ. Manag. 3, 570–580 (2022).
Xu, Y. & Li, T. Measuring digital economy in China. Natl. Account. Rev. 4, 251–272 (2022).
Shan, S. & Pan, J. The effectiveness evaluation method of regional digital economy innovation model based on intelligent computing. Math. Probl. Eng. 2022, 8136437 (2022).
Bánhidi, Z., Dobos, I. & Nemeslaki, A. What the overall Digital Economy and Society Index reveals: a statistical analysis of the DESI EU28 dimensions. Reg. Stat. 10, 42–62 (2020).
Li, B., Gui, X. & Zhou, Q. Construction of development momentum index of financial technology by principal component analysis in the era of digital economy. Comput. Intell. Neurosci. 2022, 2244960 (2022).
Pan, W., Xie, T., Wang, Z. & Ma, L. Digital economy: an innovation driver for total factor productivity. J. Bus. Res. 139, 303–311 (2022).
Dincă, V. M., Dima, A. M. & Rozsa, Z. Determinants of cloud computing adoption by Romanian SMEs in the digital economy. J. Bus. Econ. Manag. 20, 798–820 (2019).
Tang, L., Lu, B. & Tian, T. Spatial correlation network and regional differences for the development of digital economy in China. Entropy 23, 1575 (2021).
Zhang, W., Liu, X., Wang, D. & Zhou, J. Digital economy and carbon emission performance: evidence at China’s city level. Energy Policy 165, 112927 (2022).
Stock, J. H. & Yogo, M. in Identification and Inference for Econometric Models: Essays in Honor of Thomas Rothenberg 80–108 (Cambridge University Press, 2005).
Acknowledgements
This research has been supported by the National Natural Science Foundation of China (42301501), the National Social Science Foundation of China (23&ZD106, 22&ZD098), the Science and Technology Innovation Action Program of Shanghai (24692109700), and the Sichuan Provincial Natural Science Foundation for Young Scholars—“Mechanism and policy optimization of green finance innovation driving pollution reduction and carbon emission reduction synergy in Sichuan province” (Grant No. 2025NSFSC1966).
Author information
Authors and Affiliations
Contributions
Q.W. and X.L. conceived the initial idea and research design. X.L., C.Y., and M.L. led the data collection and curation. Q.W., G.G., and J.Y. performed the formal analysis. Z.L. and D.X. contributed to the methodology. Y.S. and P.H. assisted with the literature review and theoretical framework. Q.W., X.L., J.Y., and Z.L. prepared all figures and tables. Q.W. and X.L. wrote the original draft of the manuscript. All authors contributed to reviewing and editing the manuscript.
Corresponding author
Ethics declarations
Competing interests
The authors declare no competing interests.
Additional information
Publisher’s note Springer Nature remains neutral with regard to jurisdictional claims in published maps and institutional affiliations.
Rights and permissions
Open Access This article is licensed under a Creative Commons Attribution 4.0 International License, which permits use, sharing, adaptation, distribution and reproduction in any medium or format, as long as you give appropriate credit to the original author(s) and the source, provide a link to the Creative Commons licence, and indicate if changes were made. The images or other third party material in this article are included in the article’s Creative Commons licence, unless indicated otherwise in a credit line to the material. If material is not included in the article’s Creative Commons licence and your intended use is not permitted by statutory regulation or exceeds the permitted use, you will need to obtain permission directly from the copyright holder. To view a copy of this licence, visit http://creativecommons.org/licenses/by/4.0/.
About this article
Cite this article
Wu, Q., Liu, X., Yu, C. et al. From data to decarbonization: the digital economy’s role in reducing carbon emissions intensity and advancing environmental justice. npj Clim. Action 5, 11 (2026). https://doi.org/10.1038/s44168-025-00322-6
Received:
Accepted:
Published:
Version of record:
DOI: https://doi.org/10.1038/s44168-025-00322-6




