Abstract
Electrochemical ion pumping (EIP) enables unidirectional ion transport, like electrodialysis, but operates via capacitive ion storage, as in capacitive deionization. This functionality is achieved through circuit switching, which dynamically alternates the connections of each ion-shuttling electrode with its neighbouring electrodes. Here we present a mathematical model that captures the spatiotemporal ion transport dynamics in EIP by coupling the Nernst–Planck equation for ion transport through ion-exchange polymers with an extended Donnan model for ion storage in porous electrodes. Simulations reveal unique ion transport behaviours not observed in conventional capacitive deionization or electrodialysis. The model is validated by experiments using EIP cells with single and multiple ion-shuttling electrodes. This work provides a theoretical foundation for EIP, enabling future advances in system design, operational optimization and selective ion separation.
Similar content being viewed by others
Main
Electrochemical separation, a process that leverages electric field to achieve ion separation, has found extensive applications in water and wastewater treatment1,2,3, desalination4,5,6 and resource extraction7,8,9. Capacitive deionization (CDI) and electrodialysis (ED) are two widely explored electrochemical separation processes for desalination and selective ion–ion separation3. In CDI, ions are removed from water by applying a potential difference between two electrodes, leading to the adsorption of ions in the porous electrodes. Conventional CDI processes based on film electrodes have distinct charging and discharge steps. At the end of the charging step, the electrodes are regenerated by short-circuiting or reversing the cell voltage, which is accompanied by replacing the feed solution with the receiving solution (or concentrate in desalination)—a process referred to as solution switching5,10. Conventional CDI processes are non-continuous and suffer from the adverse effects of mixing due to solution switching4,11,12.
Electrochemical ion pumping (EIP) is an innovative electrochemical separation platform that uses the fundamental mechanism of CDI but overcomes the limitations of solution switching and non-continuous operation in conventional CDI13. EIP uses a circuit switching mechanism to adsorb ions from the feed solution contacting one side of the ion-shuttling electrode and desorb ions to the receiving solution contacting the other side of the ion-shuttling electrode (Fig. 1a). For desalination, EIP is pseudo-continuous and appears to be comparable to ED and outperform conventional CDI with film electrodes in energy efficiency13. However, CDI is highly versatile and has many separation applications beyond desalination. For example, CDI has been used for direct lithium extraction using intercalation electrodes7,9, and for selective capture of heavy metal using electrochemical reduction14. Based on the same fundamental mechanism of captive or intercalative ion storage in CDI while addressing its critical limitation of solution switching, EIP has the potential to become a transformative electrochemical separation platform that can leverage the various mechanisms for ion separation in CDI yet deliver enhanced performance.
a, Ion transport across a CSE in a symmetric EIP (s-EIP) process comprising a charging step (cations adsorb from the diluate to the CSE, which acts as the cathode) and a discharge step (cations desorb to the concentrate, with the CSE serving as an anode). b, The structure of a single-electrode EIP cell consisting of one CSE, two AEMs and two terminal electrodes. Circuit switching is achieved via electrical relays. The CSE comprises AC and a CEP; ions are stored in AC micropores and transported via the CEP-filled macropores. Ion transport within the CEP is described by the Nernst–Planck equation (equations (1) and (2)). Partitioning at the diluate–CEP and CEP–concentrate interfaces is governed by Donnan equilibrium (equations (15a) and (15b)), while partitioning between the CEP and AC micropores follows an extended Donnan model (equation (4)). Flux continuity conditions (equation (23)) are applied at all solution–CEP interfaces. These governing equations and boundary conditions are explicitly annotated in the schematic to clarify the model framework. c, Multi-electrode EIP stack with N CSEs and two terminal electrodes, forming N + 1 circuits. Sequential circuit switching enables unidirectional ion pumping across the stack.
Despite its tremendous potential, EIP as a new process currently has no theoretical model that can be used for the design of electrode and stack architecture or process optimization. Such a theoretical model can provide insights regarding the unique behaviour of ion transport in the EIP process, which differs substantially from the ion transport behaviours in conventional CDI or ED. It is thus the goal of this study to develop a theoretical model for ion transport in EIP with ion-shuttling electrodes made of porous carbon filled with ion-exchange polymer. While the theoretical model has been developed for desalination—the simplest experimentally validated application of EIP—it also provides a framework for modelling other EIP applications involving intercalation or electrochemical reactions.
The EIP model integrates the Nernst–Planck equation for ion transport within the ion-exchange polymer and the extended Donnan model for ion partitioning at the interfaces between solution and ion-exchange polymer and between ion-exchange polymer and carbon pores. The model generates the spatiotemporal distributions of the ion concentrations and electric potential in the ion-shuttling electrodes and predicts ion flux under various current densities and can be used to describe the behaviour of an EIP stack with multiple ion-shuttling electrodes. Finally, the theoretical model is validated by experiments using a single-electrode EIP cell and a multi-electrode EIP stack for desalination under various operating conditions.
Brief description of EIP working principle and electrode design
EIP can operate with two possible configurations: symmetric EIP and asymmetric EIP. We focus on symmetric EIP in this Article, although our theory applies equally to asymmetric EIP. For symmetric EIP, the simplest system comprises one ion-shuttling electrode (in the case of Fig. 1b, the ion-shuttling electrode is a cation-shuttling electrode, CSE), two anion-exchange membranes (AEM) and two terminal electrodes, which together form two circuits that share the CSE (Fig. 1b). In the adsorption step, the CSE connects with the terminal anode where cation-generating or anion-depleting electrolysis reactions occur. Cations adsorb into the CSE, and to maintain charge neutrality of the diluate stream, anions must transport across the AEM to the terminal anode channel. Charge neutrality in the terminal anode channel is balanced by the cation generation or anion depletion due to anodic electrolysis. In the desorption step, the CSE connects with the terminal cathode where anion-generating electrolysis reactions (for example, hydrogen evolution reaction) occur. Cations desorb from the CSE to the concentrate stream whose neutrality is maintained by hydroxide ions migrating from the terminal cathode channel across the AEM.
The key feature of EIP is that each CSE is shared between two circuits, of which only one is active at any moment. By switching the circuit to which a CSE belongs, the system can achieve cation adsorption to the CSE from one channel and cation desorption from the CSE to another channel. The circuit switching in EIP can be superfast using an electrical relay. Therefore, ion transport in EIP is pseudo-continuous and unidirectional, resembling ED, but at the same time leveraging the mechanism of electrosorption. Besides a symmetric configuration, EIP can also be operated using an asymmetric configuration that uses both CSEs and anion-shuttling electrodes but without AEMs (see details in Supplementary Note 1 and Supplementary Fig. 1). For desalination, a CSE comprises activated carbon (AC) for ion storage and cation-exchange polymer (CEP) for ion transport (see a detailed description of the structure in Supplementary Note 2 and Supplementary Fig. 2). The ion transport across a CSE involves ion partitioning between the feed solution and the CEP, diffusion and migration through the CEP, cation partitioning between the CEP and the micropores of the AC, and electronic charge transport across the electrode. A theoretical model for ion transport in EIP should simultaneously account for these equilibria and transport phenomena, as well as the flux continuity across the CSE boundaries (Fig. 1b).
EIP can also operate in a stack containing multiple cells, each comprising a CSE and an AEM13 (Fig. 1c). Each CSE in the multi-electrode symmetric EIP stack is alternately connected to two adjacent CSEs, except for the two CSEs next to the terminal cathode and anode. Each CSE in a stack is in contact with the feed stream on one side and the concentrate stream on the other side. In the charging steps, the feed streams are in the connected circuits whereas the concentrate streams are in the disconnected circuits; in the discharge steps, the feed streams are in the disconnected circuits whereas the concentrate streams are in the connected circuits.
Results
We developed a theoretical model to elucidate the ion transport across a CSE in a symmetric EIP process. The model couples the equilibria for the partitioning between the solution and CEP, the partitioning between CEP and the micropores of the AC, both described by the (extended) Donnan model, and the ion transport in the CEP, as described by the Nernst–Planck equation (Fig. 1b). To ensure mass conservation and consistent coupling across domains, appropriate boundary conditions, including Donnan partitioning and flux continuity, are applied at all relevant interfaces. These governing equations and boundary conditions are explicitly labelled in Fig. 1b to clarify the full model framework. The interface between solution and CSE allows ion exchange regardless of circuit connection, although electronic current flows only when the circuit is closed. Further modelling details are provided in Methods. We begin by simulating the system with equal NaCl concentrations in both the diluate and concentrate channels, representing the initial stage of a desalination process. Subsequently, we simulated different salinities in the diluate and concentrate channels as ions are transported across the CSE. The outputs of the model include the spatiotemporal distributions of the ion concentrations, the ion fluxes and the electric potential in the CSE. Model parameters, including electrode properties and operating conditions, are listed in Supplementary Tables 1 and 2, and nomenclature is provided in the Supplementary Information.
Dynamic ion transport in CSE in the start-up stage of EIP
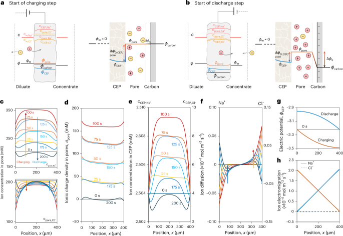
The starting condition for EIP is equal and fixed salt concentration on both sides of the CSE to represent an idealized start-up stage of a desalination process and to isolate the dynamics of ion transport inside the CSE. The external concentration in our illustrative example is chosen to be 100 mM to represent brackish water salinity. Due to the intrinsic negative charge of the CEP and Donnan equilibrium, cations (for example, Na+) are concentrated while anions (for example, Cl−) are depleted in CEP as compared with the solution phase (Fig. 2a,b). The micropores are less charged than the CEP under any practical applied voltage. The potential of the carbon matrix, ϕcarbon, is close to zero at the beginning of charging (Fig. 2a) but can become even more negative than the potential of the CEP, ϕCEP, if the CSE is charged to a high extent (Fig. 2b).
a,b, Spatial distributions of electric potential and ion concentrations across the CSE (left) and distribution of electric potential across different components in a CSE (right) for the charging step (a) and discharge step (b). The potential of the solution is chosen to be zero, and all other potentials change as more charges transfer to the AC solid phase. c, Spatiotemporal distributions of concentrations in the micropores of AC particles over the first full cycle for Na+ (top) and Cl− (bottom) ions. Each curve represents the spatial distribution of a certain ion at a certain timepoint as coded by colour (top and bottom panels share the same colour code). d, Spatiotemporal distributions of charge density in the micropores for the first full cycle. e, Spatiotemporal distributions of concentrations in the CEP over the first full cycle for Na+ (left axis) and Cl− (right axis) ions. We note that the spatial distributions for both Na+ and Cl− ions have the exact same shape but are offset from each other by 2,500 mM, which is the chosen charge density of the CEP. f, Spatiotemporal distributions of ion diffusional flux for Na+ (left y axis) and Cl− (right y axis). We note that the spatial distributions for both Na+ and Cl− ion fluxes have the exact same shapes but with different y-axis values due to the identical driving force (that is, gradient of concentrations in e) but different diffusion coefficients of the two ions. The colour code is the same as in c–f. g, The spatial distribution of the electric potential across the CSE in the charging step (red) and discharge step (blue). Once the current density stabilizes, the change in the profile of spatial distribution of electric potential is virtually unobservable. The shift between the charging distribution profile and the discharge distribution profile occurs during the momentary circuit switch, which is detailed in Supplementary Fig. 2. h, The spatial distribution of electromigration fluxes for Na+ ions (solid curves) and Cl− ions (dashed curves) for charging and discharge steps (same colour code as in g). The simulation was performed using a constant current condition (20 A m−2) with a full-cycle time of 200 s and diluate and concentrate salinities fixed at 100 mM. Other parameters are presented in Supplementary Table 1.
We performed simulation for the EIP process with a constant current of 20 A m−2 and a full-cycle time of 200 s (equal step time for both charging and discharge), starting with an uncharged CSE. The simulation reveals dynamic behaviours over a full charging–discharge cycle. In the charging step, the Na+ concentration in the micropore increases, whereas the Cl− concentration in the micropore decreases (Fig. 2c), but to different extents due to the increase in micropore charge density (Fig. 2d) and the need for the ionic charge in micropores to balance the electronic charge in the carbon matrix (equations (6) and (10)). The discharge process drives down the Na+ concentration and increases the Cl− concentration in the micropores (Fig. 2c), while bringing the micropore charge density back to a minimum (200 s in Fig. 2d), which is determined by the intrinsic ion attraction to the micropore surface.
Due to Donnan equilibrium between the micropore and CEP, the profiles of Na+ and Cl− concentrations in the CEP phase synchronize with their corresponding concentrations in the micropores (Fig. 2e). Because the charge density of the CEP is fixed and very high (chosen to be −2.5 M in this simulation) as compared with that of the micropores, the CEP phase concentrations are very high for Na+ (Fig. 2e, left y axis) and very low for Cl− (Fig. 2e, right y axis) to satisfy the respective Donnan equilibria. The simulation shows virtually symmetric profiles of ion concentrations in both the micropores and the CEP (Fig. 2c,e). In particular, the concentration profiles have an inverse U shape in the charging step and a W shape in the discharge step (see detailed discussion in Supplementary Note 3 and Supplementary Fig. 3).
The ion flux within the CEP is caused by both diffusion and electromigration. The diffusional fluxes are driven by ion concentration gradients in the CEP phase. The concentration gradients are identical for both Na+ and Cl− ions despite the different magnitudes of their concentrations (Fig. 2e), but their respective diffusional fluxes differ because of their different diffusion coefficients. The diffusional flux is negative near the diluate–CSE interface, roughly zero in the middle of the CSE and positive near the CSE–concentrate interface (Fig. 2f), as governed by the concentration gradients in the CEP phase (Fig. 2e). The diffusional flux distribution is more complicated in the discharge step owing to the complex W-shaped concentration profiles.
The spatial distribution of electric potential in the CEP phase is almost invariant in the charging step and the discharge step (Fig. 2g), despite the continuous changes in the ion concentrations in micropores and the CEP phase. The transition between the spatial distributions of electric potential in charging and discharge steps occur within a small time window during circuit switching (Supplementary Fig. 4). In this simulated case, the diffusional fluxes (Fig. 2f) are in general small as compared with the electromigration fluxes (Fig. 2h). In other words, ion transport in the CEP phase is driven primarily by electromigration rather than diffusion. The Na+ ion flux is always positive throughout the CSE in both the charging and discharge steps. In the charging step, the Na+ flux is the highest at the diluate–CSE interface (in the connected circuit) and decays almost linearly to zero at the CSE–concentrate interface (in the disconnected circuit). In the discharge step, the Na+ flux is zero at the diluate–CSE interface and increases linearly to a maximum at the CSE–concentrate interface. The transport direction of Cl− ions is opposite to that of Na+ ions, except that the magnitude of the Cl− ion flux is negligibly small compared with the Na+ ion flux. The very low Cl− ion flux is a result of the very low Cl− ion concentration in the CEP due to Donnan exclusion, as the electromigration flux is proportional to the CEP phase ion concentration (equation (1)). Because the distribution of electric potential in the CEP is virtually time invariant, the ion fluxes due to electromigration are also independent of time in each step.
Interfacial ion fluxes and dynamic steady state
A critical boundary condition adopted in our model is the absence of ionic current across the CEP–solution interface in a disconnected circuit. This condition can be most easily explained in a single-CSE EIP cell (Fig. 1b). For example, if the circuit with the terminal anode is disconnected but cations were able to desorb to the concentrate channel (thus yielding a positive ionic current across the CSE–concentrate interface), the charge neutrality in the concentrate channel cannot be maintained because no excess OH− (or other anion) is generated in the terminal anode channel to transport across the AEM to neutralize the desorbed cations. However, the absence of ionic current does not exclude the possibility of ion exchange between the CEP and the solution in the disconnected circuit.
The results from the simulation indeed show non-zero Na+ and Cl− fluxes across the CSE–solution interface even in the disconnected circuit (Fig. 3a). These ionic fluxes are always the same in magnitude and direction to maintain zero interfacial current, but they are very small compared with the Na+ flux across the CSE–solution interface within the connected circuit. Equally small is the negative Cl− ion flux (that is, towards the left) across the CSE–solution interface in the connected circuit, which appears to have the same magnitude as the Na+ and Cl− fluxes across the CSE–solution interface in the disconnected circuit. All these three fluxes combined are substantially lower than the Na+ flux across the CSE–solution interface in the connected circuit, which leads to a high cation transport number.
a, The temporal evolution of Na+ flux (solid curves) and Cl− flux (dashed curves) across the left diluate–CSE interface (black curves) and the right CSE–concentrate interface (red curves) in the charging step (0–100 s) and the discharge step (100–200 s). A magnified view of the Cl− flux distribution is presented on the right. b, The temporal evolution of cation transport number (grey) and the relative difference of Na+ flux exiting the CSE–concentrate interface and that entering the left diluate–CSE interface (red). The relative Na+ flux difference is calculated as \(\left({\int }_{0}^{{{t}_{c}}}{J}_{{\rm{CEP}}/{\rm{br}},{{\rm{Na}}}^{+}}{\rm{d}}t-{\int }_{0}^{{{t}_{c}}}{J}_{{\rm{CEP}}/{\rm{dil}},{{\rm{Na}}}^{+}}{\rm{d}}t\right)/{\int }_{0}^{{{t}_{c}}}{J}_{{\rm{CEP}}/{\rm{br}},{{\rm{Na}}}^{+}}{\rm{d}}t\). c, Spatiotemporal distributions of concentrations in the CEP in a DSS cycle for Na+ (left axis) and Cl− (right axis) ions. The spatial distributions for both Na+ and Cl− ions have the exact same shape but are offset from each other by 2,500 mM, which is the chosen charge density of the CEP. d, Spatiotemporal distributions of Na+ (left) and Cl− (right) concentrations in the micropores in a DSS cycle. Each curve represents the spatial distribution at a certain timepoint as coded by colour (left and right panels share the same colour code). Both diluate and concentrate salinities are fixed at 100 mM in c and d. e, Spatiotemporal distributions of concentrations in the CEP in a DSS cycle for Na+ (left axis) and Cl− (right axis) ions with different salt concentrations on both sides of the CSE (20 mM and 180 mM). The spatial distributions for both Na+ and Cl− ions have the exact same shape but are offset from each other by 2,500 mM, which is the chosen charge density of the CEP. f, Spatiotemporal distributions of concentrations in the micropores over a DSS cycle for Na+ ions (left) and Cl− ions (right) with different salt concentrations on both sides of the CSE (20 mM and 180 mM). The simulation was performed using a constant current density (20 A m−2) with a full-cycle time of 200 s. Other parameters are presented in Supplementary Table 1.
In the start-up stage of EIP, there is less Na+ entering the CSE through the diluate–CSE interface than what exits the CSE through the CSE–concentrate interface. This imbalance between Na+ fluxes migrating across the two CSE–solution interfaces vanishes in ~15–20 cycles, accompanied by the increase in the cation transport number (Fig. 3b; also see Supplementary Fig. 5 for the changes of other properties in the start-up stage). At ~20 cycles, the EIP system reaches a dynamic steady state (DSS)—a condition in which key parameters of a system, such as ion concentrations and electric potentials, fluctuate within each charging–discharge cycle but stabilize to consistent values when observed at equivalent points in successive cycles. This start-up behaviour, where the net adsorbed and desorbed amounts differ initially, has also been observed in conventional CDI systems15,16,17,18,19 and probably shares a common mechanistic origin. While the exact mechanism remains to be fully elucidated, the transition to DSS is governed by coupled transport and electrostatic processes and reflects the time required for internal concentration and potential gradients to stabilize under cyclic operation.
Once the DSS is reached, the spatial distribution of ion concentrations in the CEP remains consistent at the end of each full charging–discharge cycle (Fig. 3c). More generally, the ion concentration profile at any given point within the cycle repeats identically across successive cycles in the DSS. Due to the Donnan equilibria that relate the micropore ion concentrations to those in the CEP phase, the micropore ion concentration profiles at any specific time within a cycle also stabilize and replicate across multiple cycles once the system achieves DSS (Fig. 3d). Compared with the spatially symmetric ion concentration distributions in the start-up stage (Fig. 2c,e), the ion concentration distributions in the DSS are both spatially and temporally symmetric (Fig. 3c,d).
Dynamic ion transport in EIP with different diluate and concentrate salinities
As desalination proceeds, the salt concentration decreases in the diluate stream and increases in the concentrate stream, leading to a concentration difference between the two streams across the CSE. For example, consider a system with equal volume of diluate and concentrate (that is, 50% water recovery) and an initial salt concentration of 100 mM; the EIP process can at a certain point generate a diluate stream (20 mM) and a concentrate stream (180 mM), achieving a salt removal of 80%. At this point, the boundary conditions for solving the ion transport across the CSE involve two different solution concentrations on both sides of the CSE, which differs substantially from the boundary conditions in the start-up stage.
A major effect due to the change in solution concentrations is the asymmetric spatial distributions of CEP phase and micropore ion distributions in the CSE (Fig. 3e,f). The concentration profile asymmetry can be explained by the respective Donnan equilibria between the ions in the CEP phase at the two ends of the CSE with the diluate and concentrate which have very different concentrations (20 mM versus 180 mM). Similarly, the ions in the micropores are also in Donnan equilibrium with those in the CEP phase, resulting in an asymmetric micropore concentration distribution, as in the CEP phase. The DSS concentration profiles are mostly not monotonic, reflecting the complex dynamics of ion transport in CEP. Notably, the CEP phase concentration of co-ions (Cl−) at the diluate–CSE interface is very small (0.16 mM; Fig. 3e), suggesting highly effective Donnan exclusion of co-ions in a relatively dilute solution (20 mM). By comparison, the concentration of Cl− in the CEP phase at the CSE–concentrate interface is elevated due to weakened Donnan exclusion of co-ions in a relatively concentrated solution (180 mM).
Potential distribution and breakdown in CSEs
The simulated spatial distributions of the CEP potential (ϕCEP), the Donnan potential between the CEP and the micropores (∆ϕD,CEP/pore), the potential of the micropore(ϕpore), the Stern potential (∆ϕs) and the potential of the carbon matrix (ϕcarbon) across the CSE are shown for the start, the midpoint and the end of a charging step (Fig. 4a). In the charging step, the diluate–CSE interface is within a connected circuit. Because the potential of the bulk solution is arbitrated to zero, ϕCEP equals the Donnan potential across the diluate–CSE interface. As the CEP is strongly negatively charged, ϕCEP is also highly negative. Because the micropore region is less negatively charged than the CEP, the Donnan potential between the CEP phase and the micropores, ∆ϕD,CEP/pore, is positive and depends on the charge density of the micropores.
a, Spatial distributions of the CEP potential (ϕCEP), Donnan potential between the CEP and the micropore (∆ϕD,CEP/pore), Stern potential (∆ϕs) and the potential of the carbon matrix (ϕcarbon) across the CSE in a charging step in DSS at the beginning of charging, half-way of charging and end of charging. The potential of the diluate is chosen to be zero (reference). b,c, The temporal evolution of the spatial averages of various potentials or potential drops in a DSS cycle with both diluate and concentrate salinities fixed at 100 mM (b) and with different salt concentrations for diluate (20 mM) and concentrate (180 mM) (c). The simulation was performed using a constant current condition (20 A m−2) with a full-cycle time of 200 s. \({V}_{{\rm{T}}}\) is the thermal voltage (25.7 mV at 25 °C). Other parameters are presented in Supplementary Table 1.
At the beginning of a charging step, the potentials of the carbon matrix and the micropores are close to zero (Fig. 4a). As more electrons are transferred into the carbon matrix, cations enter the micropores to form an overlapping electrical double layer (EDL). The cations stored in the inner Helmholtz layer can result in a significant potential change across that layer, which is referred to as the Stern potential, ∆ϕs. As the CSE becomes increasingly charged, ϕcarbon can drop from zero at the start of the charging step to even more negative values than ϕCEP at the end of the charging step (Fig. 4a).
The dynamic evolution of the different potentials in the start-up stage (that is, 100 mM for both diluate and concentrate streams) is best illustrated using Fig. 4b, which shows the spatial averages of the different potentials over a charging–discharge full cycle. In this specific simulation with constant current charging and discharge, ϕcarbon drops to roughly −4.7 (that is, −120 mV based on the thermal voltage ~25.7 mV at 25 °C) in 100 s. The potential in the micropore, ϕpore, also decreases but to a lesser extent, while the potential of the CEP, ϕCEP, remains almost constant. The Donnan potential between the CEP and the micropores, ∆ϕD,CEP/pore, decreases as the charge density builds up in the micropores in the charging step, but the extent of its change is small compared with the change in the Stern potential ∆ϕs. The temporal distribution of potentials in the discharge step almost mirrors that in the charging step except for some minor deviations at the circuit switches.
Compared with the time profiles of electric potentials with the same diluate and concentrate concentration of 100 mM (Fig. 4b), all the potentials, including ϕCEP, ϕpore and ϕcarbon, drop systematically by around 1.6 in the charging step and increase by around 0.9 in the discharge step with different salt concentrations for diluate (20 mM) and concentrate (180 mM) (Fig. 4c). The systematic decrease of potentials in the charging step is primarily attributable to the reduction of diluate concentration (c∞,dil decreases from 100 mM to 20 mM), which increases the magnitude of the Donnan potential across the diluate–CEP interface and renders ϕCEP more negative. Similarly, the increase of potentials in discharge step is a result of the increased concentrate salinity (c∞,conc increases from 100 mM to 180 mM) and reduced Donnan potential difference at the concentrate–CEP interface. The Donnan potential between the CEP and the micropores, ∆ϕD,CEP/pore, and the Stern potential, ∆ϕS, are mainly dependent on the electrode properties and the extent to which the CSE is charged, and are similar regardless of the external concentration.
Experimental validation of the dynamic model in a single-electrode EIP cell
We performed EIP experiments using constant current in a semi-batch mode with a single-electrode symmetric EIP cell comprising one CSE, two AEMs and two terminal graphite electrodes (Fig. 5a). The electric potential of CSE, the current waveform and the salt concentrations in the diluate and concentrate channels were monitored under various current densities (10, 20, 40 and 60 A m−2). A short step time of 5 s and a longer step time of 400 s were used to demonstrate the EIP system’s dynamic behaviour under fast and slow circuit switching conditions, respectively (Fig. 5b). Because there is a distribution of electric potentials spatially and among different components, the ‘electric potential of CSE’ is essentially the electric potential of the titanium current collector (ϕcc) in the CSE measured against the Ag/AgCl electrode. The details for fitting the measured electric potential are provided in Methods.
a, A schematic of the EIP experimental set-up with one CSE and two Ag/AgCl reference electrodes (RE1 an RE2). The addition of reference electrodes allows the quantification of the CSE potential, which, more precisely, is the potential of the current collector. b, Representative real-time current and potentials of the CSE (versus Ag/AgCl) with a step time of 5 s (top) and 400 s (bottom). The current density for both charging and discharge is 20 A m−2. c,d, Experimental measurements (circles) versus simulation data (solid curves) of CSE potential at different current densities for an EIP process with a step time of 5 s (c) and 400 s (d). e,f, Experimental measurements (diamonds and circles) versus simulation data (solid curves) of salt concentrations in the diluate stream and the concentrate stream for an EIP process with a step time of 5 s (e) and 400 s (f). Other parameters are presented in Supplementary Tables 1 and 2.
The EIP model successfully captures the dynamics of electrode potential and flow channel concentrations for an EIP process under different current densities and step times (Fig. 5c–f). When the step time is 5 s, ϕcc is relatively constant within a charging or discharge step, but its value depends on the current density (Fig. 5c). Specifically, ϕcc is lower in the charging step and higher in the discharge step when the current density is higher, because the potential drop due to ionic resistance across different components and the potential drop due to electronic resistance in the active circuit are larger with a higher current density. The potential jump at circuit switching is nearly proportional to current density (equations (17) and (18)). With a step time of 5 s, the desalination is pseudo-continuous, and no clear periodicity is observed in the change of diluate and concentrate salinities (Fig. 5e). At higher current densities, deviations between experimental data and model predictions become more evident, probably due to kinetic limitations and non-ideal transient behaviours not captured in the current model.
With a longer step time of 400 s, the change in ϕcc within a step is substantially larger than that with a step time of 5 s, especially when the current density is high (Fig. 5f). The larger change in ϕcc per step is attributable to the more ions (charges) stored with a longer step time. The final ϕcc in the charging step is lower with a higher current density, which can be explained by the increased charge stored in the CSE with higher charging current densities. With more charge stored, the CSE can provide a larger intrinsic driving force for ion desorption, reducing the external driving force to attain the same discharge current density. When the step time is 400 s, the periodicity of charging and discharge in EIP can be clearly discerned (Fig. 5f), as the salt concentration remains constant in the solution within the disconnected circuit. The interesting dependence of salt concentration and electric potential profiles on current density and step time are satisfactorily captured by the EIP transport model. The spatiotemporal ion concentration profiles in the flow channels and the CSE also demonstrates ion depletion in the diluate and accumulation in the concentrate over a full desalination cycle, with clear concentration polarization effect near the electrode–solution interfaces (Supplementary Fig. 6).
Behaviour of a multi-electrode EIP stack
The preceding analysis on a single-electrode EIP cell can be extended to a multi-electrode EIP stack by coupling the mass transport in multiple repeating units. Each repeating unit consists of one CSE, one AEM and the diluate and concentrate flow channels (Fig. 1c). The concentration and potential distributions within each repeating unit are simulated in both connected and disconnected states, considering concentration polarization. The potential drop across the connected circuit arises from the Donnan potential difference due to concentration gradient and ionic resistance associated with ion transport in the CSEs, AEMs and spacer channels (Fig. 6a for charging CSE i + 1). Future studies should explore strategies to reduce resistance in these components (for example, developing low-resistance CSEs and AEMs and reducing the spacer channel thickness) and enhance the system’s energy efficiency. In the disconnected state, ion transport is negligible, resulting in virtually no potential drop. Upon switching the circuit, the concentration and potential profiles are reestablished with the new circuit connection (Supplementary Fig. 7 for discharging CSE i + 1).
a, Simulation results of spatial distribution of ion concentrations and electric potential in a connected unit and a disconnected unit half-way of a charging–discharge step. b, Experimental and simulation results of voltage distributions across six circuits. Time-dependent voltages across different circuits show consistent repeating unit voltages and elevated terminal voltages due to electrolysis. c, The relationship between applied current density and voltage in the terminal circuit and repeating circuit. Both experimental and modelling results demonstrate increased voltage drops at higher currents. The current density is 20 A m−2 for a and b. The simulation and experiments were performed using a full-cycle time of 40 s. \({V}_{{\rm{T}}}\) is the thermal voltage (25.7 mV at 25 °C).
We experimentally investigated the performance of a EIP system with two terminal circuit and four repeating units using various current densities. The repeating units exhibit similar voltage profiles (Fig. 6b), although they can also differ based on the initial state of different electrodes (Supplementary Note 4 and Supplementary Fig. 8). Both experimental and simulation results suggest that the temporal average of repeating unit voltage is substantially lower than the voltages of the terminal circuit where electrolysis occurs (Fig. 6b). As the current density increases, the voltage drops across each circuit also increase, as a greater driving force is required to sustain faster ion transport. With different current densities, the average voltages of both the repeating units and terminal circuits measured with a four-CSE EIP stack align well with modelling predictions (Fig. 6c), showing the successful extension of the EIP model from a unit cell to a multi-electrode stack.
Discussion
As a new electrochemical separation process, EIP has unique features in system design, operation and electrode design, which requires a new theoretical model to describe ion transport and system performance. In this study, we developed an EIP model for ion transport in the context of desalination, first for a single CSE, then a unit cell and finally a multi-electrode EIP stack. We integrated multiple models to describe equilibria of interfacial ion partitioning, ion transport in CEP and ion storage in the micropores of AC. The model predicts the dynamic spatiotemporal distributions of ion concentrations and electric potentials across the CSE, which unveils interesting ion transport behaviour distinct from that observed in conventional CDI or ED. When coupled with other components in a unit EIP cell, the model can also simulate the time profiles of salt concentrations in flow channels and the electric potential of the current collector. These simulated time profiles accurately describe the dynamic behaviour of the EIP cell measured experimentally. Finally, the unit cell model can be expanded to describe the behaviour of a multi-electrode EIP stack and accurately predict the voltage distribution across multiple circuits and at different current densities.
The theoretical model framework presented in this work serves as a foundation for future development of EIP processes and models for a wide range of electrochemical separation applications. For desalination, the current model simulates the ion transport across multiple electrodes and the voltage distributions between different circuits when the system is operated under constant current. The model can be readily modified to describe asymmetric EIP with both CSEs and anion-shuttling electrodes. The validated model for the multi-electrode EIP stack can be used for the analysis and optimization of different electrode properties and scaled-up EIP systems.
Beyond desalination, the model can be extended to account for selective ion transport to describe selective EIP for extracting and removing target ions from a mixture. The selectivity can be potentially achieved via preferential ion adsorption to electrodes (with intercalation materials or modified AC) and/or differential ion transport in CEP containing functional with specific interaction with the target ions. The vast opportunities of EIP for various separation applications, including sustainable resource recovery and extraction, will benefit from a solid theoretical understanding of ion transport in this new platform for electrochemical separation. Validated transport models for EIP can help the community understand the performance and provide critical insights to optimizing process and electrode design.
Methods
Ion partitioning equilibria and transport in CEP
In this study, we first focus on the charging and discharge dynamics of a single CSE under constant current mode and later included the ion transport across the spacer channels and the AEMs in a EIP system. We consider a CSE placed between the diluate channel (on the left) and the concentrate channel (on the right). The position of the electrode starts from x = 0 µm at the diluate–electrode interface and ends at x = 400 µm at the electrode–concentrate interface. An ideal CSE consists of two phases accessible by ions: the CEP phase and the AC micropores. The flux of ion, i, in the CEP, JCEP,i (mol m−2 s−1), due to diffusion and electromigration, is governed by the Nernst–Planck equation20,21:
where DCEP,i is the effective diffusion coefficient of ions in the CEP, which is related to the diffusion coefficient of ions (Di) in solution (\({D}_{{\rm{CEP}},i}={\frac{\epsilon }{\tau {f}_{{\rm{CEP}}}}{{D}_{i}}}\), where \(\epsilon\) is the macroscopic porosity of the porous medium (AC) and equals the volume fractions of the CEP (\({p}_{{\rm{CEP}}}\)), \(\tau\) is macroscopic tortuosity, which is assumed to follow the Bruggeman correlation (that is, \(\tau ={\varepsilon }^{-0.5}\)), and \({f}_{{\rm{CEP}}}\) is a reduction factor that accounts for the lower ion diffusivity in the CEP than in free solution22), cCEP,i is the concentration of species i in the CEP, zi is the valence of species i, and ϕCEP is the electric potential in the CEP. Across the electrode, we evaluate the ion mass balance according to
where \({p}_{{\rm{CEP}}}\) and \({p}_{{\rm{pore}}}\) are the volume fractions of the CEP and micropores, respectively, and cpore,i is the concentration of species i in the micropores. In addition, charge neutrality is always maintained for the CEP phase
where \({X}_{{{\mathrm{CEP}}}}\) (mM) is the CEP charge density.
To model the partitioning equilibrium between CEP and the carbon micropores, we use the extended Donnan model for strongly overlapping EDLs, which is applicable when the characteristic pore size is much smaller than the Debye length23. In this regime, ion concentrations and electrostatic potentials within the micropores can be treated as spatially uniform. The extended Donnan model serves as a plug-in EDL model within our overall transport model, and alternative EDL models can be substituted if desired, depending on material properties or operating regimes.
The extended Donnan model relates the ion concentration inside the carbon micropores, cpore,i, to the ion concentration in the CEP, cCEP,i:
where ∆ϕD,CEP/pore is the dimensionless Donnan potential across the CEP and micropore interface. The attraction term, \({\mu }_{{\rm{att}}}\), results from interactions between individual ions and the metallic pore surfaces (for example, image forces)23. Instead of being a constant in the modified Donnan model, \({\mu }_{{\rm{att}}}\) is a function of the pore ion correlation energy, \(E\), and the total ion concentration in the pores, cpore,tot:
In the micropores, the charge density and total ion concentration can be expressed as
The electronic charge density, σelec, can be related to the Stern layer potential drop, ∆ϕs,
where \(F\) is the is the Faraday constant, \({C}_{{\rm{st}},{\rm{vol}}}\) is the volumetric Stern layer capacitance (F ml−1) and \({V}_{{\rm{T}}}\) is the thermal voltage (25.7 mV at 25 °C). The parameter \({C}_{{\rm{st}},{\rm{vol}}}\) can be estimated using an empirical expression reported in the literature24,25:
where \({C}_{{\rm{st}},{\rm{vol}},0}\) is the volumetric Stern layer capacitance in the zero-charge limit and α is a coefficient that accounts for the charge dependence of Stern capacitance. In this study, we use typical values for porous AC materials23: Cst,vol,0 = 145 F ml−1 and α = 30. The electronic charge is balanced by the ionic charge in the micropores
During charging or discharge of the electrodes, conservation of electronic charge in the electrically conducting carbon matrix gives
where \({\bar{\sigma }}_{{\rm{elec}}}\) is the spatial average of electronic charge density, I is current density (A m−2) and Lelec is the electrode thickness.
We ignore the electronic resistance in the solid phase of the AC; therefore, the electric potential in the carbon phase (ϕcarbon) is spatially independent and given by
Despite its spatial independence, ϕcarbon can change over time due to ion adsorption and desorption. Both ϕcarbon and ϕCEP are defined relative to the electric potential of the bulk solution outside the CSE (ϕ∞). With CEP charge density (X) and the concentration in the bulk solution (without considering concentration polarization in this work), the electric potential of the CEP at the CEP–solution interface can be evaluated using
where c∞,dil and c∞,conc are diluate and concentrate bulk concentrations, respectively; and ϕCEP/dil and ϕCEP/conc are the electric potential of the CEP next to the diluate–CEP interface and the CEP–concentrate interface, respectively. When the electrode is in the adsorption step, ϕ∞,dil is set to zero; when the electrode is in the desorption step, ϕ∞,conc is set to zero.
To solve the coupled ion transport and partitioning, we need boundary conditions corresponding to the operation of EIP. The most important boundary condition is the zero current at the CEP–solution interface for the solution in the disconnected (open) circuit. The zero current boundary condition can be written as
where JCEP,i,open is the flux of species i across the interface in the open circuit.
At each CEP–solution interface, the partitioning equilibria between the concentrations in the bulk solution and CEP phase concentration are described by Donnan equilibrium
where cCEP/dil,i and cCEP/conc,i are the CEP phase concentrations of species i near the diluate and concentrate interfaces, respectively.
Positive ion flux is defined as that from the diluate to the concentrate. The cation transport number (\({t}_{+}\)) is defined as the ratio of total number of cations transferred across the diluate–CEP interface in a full cycle over the total number of electrons transferred in the charging step:
where \({\Delta \bar{\sigma }}_{{\rm{elec}}}\) is the difference between spatial average of electronic charge density at the start of charging step and that at the end of the charging step, and \({t}_{c}\) is the full-cycle time with 0 set as the start of the charging step. The values of the parameters used in the model are based on those reported in literature (Supplementary Table 1) and are used throughout the simulations unless specified otherwise.
By numerically solving equations (1)–(13) with the boundary conditions specified by equations (14) and (15), we can generate the spatiotemporal distributions of ion concentrations, ion fluxes and electric potentials across the CSE. Initially, we perform simulations with equal NaCl concentrations in both the diluate and the concentrate channels (that is, c∞,dil = c∞,conc), which represents the starting stage of a desalination process. Later, we release the condition of fixed salt concentration on both sides of the CSE and simulate temporal changes in diluate and concentrate salinities as increasingly more ions migrate across the CSE. The model is validated using symmetric EIP experiments with a one-CSE EIP cell. Specifically, we perform desalination experiments and measure the time profiles of diluate and concentrate salinities as well as the potential of the CSE (versus reference Ag/AgCl electrode) and fit these time profiles using model simulations. A MATLAB code is developed to numerically solve the system, and the code is available via GitHub at https://github.com/WeifanLiu123/EIPmodel. The details for electrode fabrication and the EIP desalination experiments are reported in sections ‘Electrode fabrication’ and ‘EIP experiment for desalination’.
Ion transport in the spacer channels and AEMs
In the spacer channels, we assume plug flow and neglect axial dispersion and electromigration in the flow direction. Concentration profiles develop in the direction perpendicular to the flow direction. The ion transport in the x direction in the spacer channel can be describe by the Nernst–Planck equation
where csp,i is the concentration of species i in the spacer channel, and ϕsp is the electric potential in the spacer channel. The overall salt balance in the spacer channel can be described by the following partial differential equation:
where csp,i is the concentration of ion i in the spacer, cinf is the salt concentration of the influent to the spacer channel, and \({\tau }_{{{\mathrm{sp}}}}\) is the hydraulic retention time (\({\tau }_{{{\mathrm{sp}}}}={{A}_{{{\mathrm{CSE}}}}L}_{{{\mathrm{sp}}}}/Q\), where \({A}_{{{\mathrm{CSE}}}}\) is the surface area of an electrode, \({L}_{{{\mathrm{sp}}}}\) is the thickness of spacer channel and \(Q\) is the volumetric flow rate). In a semi-batch mode with recirculation, cinf is the same as the concentration in the diluate or concentrate tank and can be expressed as
where \({\tau }_{{{\mathrm{tank}}}}\) is the hydraulic retention time in the diluate or concentration tank (\({\tau }_{{{\mathrm{tank}}}}={V}_{{{\mathrm{tank}}}}/Q\), where \({V}_{{{\mathrm{tank}}}}\) is the solution volume in the feed or concentrate tank and \(Q\) is the volumetric flow rate). In the flow channels, the condition of electroneutrality is satisfied everywhere:
Similarly, we apply the Nernst–Planck equation across AEMs
where cAEM,i is the concentration of species i in the AEM, \({\phi }_{{\rm{AEM}}}\) is the electric potential in the AEM and DAEM,i is the effective diffusion coefficient of ions in the AEM, which is related to the diffusion coefficient of ions (Di) in solution (DAEM,i = fAEMDi, where fAEM is a reduction factor). In addition, charge neutrality is maintained for the AEM:
where \({X}_{{\rm{AEM}}}\) (mM) is the AEM charge density. At the spacer–CSE and spacer–AEM boundaries, we have continuity of the salt flux
Model for a single-electrode EIP cell
The potential on the titanium current collector (ϕcc) can be described as the sum of multiple contributions
where \({E}_{{{\mathrm{OC}}}}\) is the open-circuit potential and was measured to be ~0.36 V in each experiment, \({R}_{{{\mathrm{ex}}}}\) is the sum of ohmic resistance in different components of the CSE and the contact resistances between these components and is fitted from experimental data and estimated to be 0.0035 Ω m2, and ∆ϕsp,half is the potential drop from the spacer channel mid-plane to the CSE interface due to ionic resistance. To account for the non-ideality of the system, which may stem from Faradaic reactions on the CSE and the non-ideality of AEMs, we use 85% of the applied current as I in equation (11) to better fit the experimental data.
Voltage drops in a multi-electrode EIP stack
The voltage drop in a repeating desalination circuit (\({V}_{{\rm{rep}}}\)) includes contributions from the voltage drops across the two CSEs, the diluate and concentrate channels, and the AEM. The voltage drop in a terminal circuit (\({V}_{{\rm{ter}}}\)) includes the voltage drops across the CSE, the spacer channel and the AEM. The voltage drop on the terminal electrode is the sum of the reversible open-circuit voltage of electrode reactions and the current-dependent surface overpotential, which is the driving force for finite current. The current density can be related to the surface overpotential (\({\eta }_{{\mathrm{s}}}\)) by the Butler–Volmer equation
where \({I}_{0}\) is the exchange current density, and \({\alpha }_{a}\) and \({\alpha }_{c}\) are apparent transfer coefficients for electrodes. These parameters are fitted from the electrode characterization experiments. The average of voltage drop in an n-circuit EIP stack (with n − 1 CSE) over a full charging–discharge cycle is
where \({\bar{V}}_{{\rm{ter}},1}\) and \({\bar{V}}_{{\rm{ter}},2}\) are the average voltage drop in two terminal circuits, and \({\bar{V}}_{{\rm{rep}}}\) is the average voltage drop in repeating circuit over a full cycle. All system and electrode dimensions and operational parameters used for theoretical calculations are provided in Supplementary Table 2.
Electrode fabrication
LIQUion dispersion (LQ-1115-1100 EW, 15% Nafion in a mixture of water and ethanol) was obtained from Ion Power. AC powder with particle size of 5 ± 1 µm and surface area of 1,800 ± 100 m2 g−1 was purchased from XFNANO. Titanium mesh (100 mesh size), purchased from Jiangxin Wire Mesh Products, served as the current collector, while graphite paper, supplied by Beijing Jinglong Special Carbon Technology, was used as the terminal electrode.
To prepare the working electrodes, a slurry composed of ion-exchange polymer and AC particles was coated onto the titanium current collector. The slurry included 10 wt% AC, 33 wt% LIQUion dispersion and 57 wt% ethanol. After coating, the electrode assembly was vacuum-dried at 60 °C for 12 h and hot-pressed at 27 MPa at 140 °C. The resulting electrodes had a mass loading of approximately 28 ± 2 mg cm−2 and a thickness of around 450 µm. Waterproof tape (3M) was used to frame the electrodes, with an effective surface area of ~7 cm2 exposed on both sides.
EIP experiment for desalination
The single-electrode EIP cell consists of a pair of polytetrafluoroethylene plates (as structural support), a pair of graphite terminal electrodes, two AEMs with a thickness of 400 µm (AEMs, purchased from Membrain), one CSE and four spacers. Two electrical relays were used to control the circuit switching. Experiments were performed in semi-batch mode. The two spacers between the AEMs and CSE, with a thickness of 1 cm, featured two side openings for mounting the Ag/AgCl reference electrode. Its central circular area matched the electrode’s effective area, ensuring proper alignment. Diluate (30 ml) circulated between the diluate tank and the diluate channels of the EIP cell or stack, while a concentrate solution (30 ml) circulated between the concentrate tank and the concentrate channels of the EIP cell or stack. The electrolyte solution (200 ml) circulated between the terminal anode and cathode channels as well as the external electrolyte tank. The initial salt concentration of the feed solution in the diluate and concentrate channels or tanks was 100 mM. The flow rate of both diluate stream and concentrate stream was 5 ml min−1. Conductivity, current and electrode potential were monitored with the Sensor Kit (Vernier Software & Technology), which includes data collectors, conductivity sensors, current sensors and potential sensors. The salt concentration was calculated on the basis of a calibration curve relating conductivity to salt concentration.
For the multi-electrode EIP stack experiments, we constructed a system with four repeating circuits connected between two terminal electrodes. The terminal electrodes, CSEs and AEMs were identical to those used in the single-electrode experiments, while the spacer thickness was reduced to 5 mm. A 500-ml NaCl solution (100 mM) was continuously recirculated through both diluate and concentrate channels of the stack. Real-time voltage measurements across each circuit were recorded under various applied current densities in constant current mode.
Data availability
Source data are available via Figshare at https://doi.org/10.6084/m9.figshare.28691342 (ref. 26). Source data are provided with this paper.
Code availability
The code developed in this article is available via GitHub at https://github.com/WeifanLiu123/EIPmodel.
References
Ma, Q. et al. Electrosorption, desorption, and oxidation of perfluoroalkyl carboxylic acids (PFCAs) via MXene-based electrocatalytic membranes. ACS Appl. Mater. Interfaces 15, 29149–29159 (2023).
Su, X. et al. Electrochemically-mediated selective capture of heavy metal chromium and arsenic oxyanions from water. Nat. Commun. 9, 4701 (2018).
Alkhadra, M. A. et al. Electrochemical methods for water purification, ion separations, and energy conversion. Chem. Rev. 122, 13547–13635 (2022).
Do, V. Q. et al. Embedded, micro-interdigitated flow fields in high areal-loading intercalation electrodes towards seawater desalination and beyond. Energy Environ. Sci. 16, 3025–3039 (2023).
Suss, M. E. et al. Water desalination via capacitive deionization: what is it and what can we expect from it? Energy Environ. Sci. 8, 2296–2319 (2015).
Liu, T. et al. Exceptional capacitive deionization rate and capacity by block copolymer-based porous carbon fibers. Sci Adv 6, eaaz0906 (2020).
Li, Z. et al. Lithium extraction from brine through a decoupled and membrane-free electrochemical cell design. Science 385, 1438–1444 (2024).
Wang, R. et al. Electrochemical ammonia recovery and co-production of chemicals from manure wastewater. Nat. Sustain. 7, 179–190 (2024).
Liu, C. et al. Lithium extraction from seawater through pulsed electrochemical intercalation. Joule 4, 1459–1469 (2020).
Porada, S., Zhao, R., Van Der Wal, A., Presser, V. & Biesheuvel, P. M. Review on the science and technology of water desalination by capacitive deionization. Prog. Mater Sci. 58, 1388–1442 (2013).
Liu, W., Xu, L., Yang, Z., Zhang, X. & Lin, S. Mixing due to solution switch limits the performance of electrosorption for desalination. Environ. Sci. Technol. 58, 13995–14004 (2024).
Hawks, S. A. et al. Quantifying the flow efficiency in constant-current capacitive deionization. Water Res. 129, 327–336 (2018).
Xu, L. et al. Pseudo-continuous and scalable electrochemical ion pumping with circuit-switch-induced ion shuttling. Nat. Water 2, 999–1008 (2024).
Zhang, X., Yang, F., Ma, J. & Liang, P. Effective removal and selective capture of copper from salty solution in flow electrode capacitive deionization. Environ. Sci.: Water Res. Technol. 6, 341–350 (2020).
Singh, K., Bouwmeester, H. J. M., De Smet, L. C. P. M., Bazant, M. Z. & Biesheuvel, P. M. Theory of water desalination with intercalation materials. Phys. Rev. Appl. 9, 1–9 (2018).
Liu, Y. H., Hsi, H. C., Li, K. C. & Hou, C. H. Electrodeposited manganese dioxide/activated carbon composite as a high-performance electrode material for capacitive deionization. ACS Sustain. Chem. Eng. 4, 4762–4770 (2016).
Jia, B. & Zou, L. Graphene nanosheets reduced by a multi-step process as high-performance electrode material for capacitive deionisation. Carbon 50, 2315–2321 (2012).
Lee, J., Kim, S., Kim, C. & Yoon, J. Hybrid capacitive deionization to enhance the desalination performance of capacitive techniques. Energy Environ. Sci. 7, 3683–3689 (2014).
Ramachandran, A., Oyarzun, D. I., Hawks, S. A., Stadermann, M. & Santiago, J. G. High water recovery and improved thermodynamic efficiency for capacitive deionization using variable flowrate operation. Water Res. 155, 76–85 (2019).
Dykstra, J. E., Zhao, R., Biesheuvel, P. M. & Van der Wal, A. Resistance identification and rational process design in capacitive deionization. Water Res. 88, 358–370 (2016).
Wang, L., Liang, Y. & Zhang, L. Enhancing performance of capacitive deionization with polyelectrolyte-infiltrated electrodes: theory and experimental validation. Environ. Sci. Technol. 54, 5873–5883 (2020).
Mubita, T. M., Porada, S., Biesheuvel, P. M., van der Wal, A. & Dykstra, J. E. Strategies to increase ion selectivity in electrodialysis. Sep. Purif. Technol. 292, 120944 (2022).
Biesheuvel, P. M., Porada, S., Levi, M. & Bazant, M. Z. Attractive forces in microporous carbon electrodes for capacitive deionization. J. Solid State Electrochem. 18, 1365–1376 (2014).
Grahame, D. C. The electrical double layer and the theory of electrocapillarity. Chem. Rev. 41, 441–501 (1947).
Porada, S. et al. Water desalination using capacitive deionization with microporous carbon electrodes. ACS Appl. Mater. Interfaces 4, 1194–1199 (2012).
Liu, W. et al. Theory for dynamic ion transport in ion-shuttling electrodes for electrochemical ion pumping. Figshare https://doi.org/10.6084/m9.figshare.28691342 (2025).
Acknowledgements
We acknowledge the support from the Office of Naval Research (grant no. N00014-23-1-2565) and the Water Research Foundation (Paul L. Busch Award granted to S.L.). The views expressed in this article do not necessarily represent the views of the Office of Naval Research or the Water Research Foundation. S.L. also acknowledges the support from Wageningen University via the WIMEK Research Fellowship. J.E.D. acknowledges the support by the Netherlands Organisation for Scientific Research (NWO), Domain Applied and Engineering Science (TTW) and the Ministry of Economic Affairs (VENI grant no. 19111).
Author information
Authors and Affiliations
Contributions
W.L. and S.L. conceived of the idea and designed the research plan. W.L., J.E.D. and P.M.B. derived the equations and developed the code. W.L. and L.X. carried out the experiments. All authors participated in the discussion and writing of the paper.
Corresponding author
Ethics declarations
Competing interests
The authors declare no competing interests.
Peer review
Peer review information
Nature Water thanks Chia-Hung Hou and the other, anonymous, reviewer(s) for their contribution to the peer review of this work.
Additional information
Publisher’s note Springer Nature remains neutral with regard to jurisdictional claims in published maps and institutional affiliations.
Supplementary information
Supplementary Information (download PDF )
Supplementary Notes 1–4, Figs. 1–8, Tables 1 and 2 and nomenclature.
Supplementary Data 1 (download XLSX )
Source data for all supplementary figures.
Source data
Source Data Fig. 2 (download XLSX )
Statistical source data.
Source Data Fig. 3 (download XLSX )
Statistical source data.
Source Data Fig. 4 (download XLSX )
Statistical source data.
Source Data Fig. 5 (download XLSX )
Statistical source data.
Source Data Fig. 6 (download XLSX )
Statistical source data.
Rights and permissions
Open Access This article is licensed under a Creative Commons Attribution 4.0 International License, which permits use, sharing, adaptation, distribution and reproduction in any medium or format, as long as you give appropriate credit to the original author(s) and the source, provide a link to the Creative Commons licence, and indicate if changes were made. The images or other third party material in this article are included in the article’s Creative Commons licence, unless indicated otherwise in a credit line to the material. If material is not included in the article’s Creative Commons licence and your intended use is not permitted by statutory regulation or exceeds the permitted use, you will need to obtain permission directly from the copyright holder. To view a copy of this licence, visit http://creativecommons.org/licenses/by/4.0/.
About this article
Cite this article
Liu, W., Dykstra, J.E., Biesheuvel, P.M. et al. Theory for dynamic ion transport in ion-shuttling electrodes for electrochemical ion pumping. Nat Water 3, 1025–1037 (2025). https://doi.org/10.1038/s44221-025-00480-1
Received:
Accepted:
Published:
Version of record:
Issue date:
DOI: https://doi.org/10.1038/s44221-025-00480-1
This article is cited by
-
Flow-synchronized ring-shaped electrochemical ion pumping for redox-free desalination without terminal electrodes
Nature Chemical Engineering (2025)
-
Ion pumping for pseudo-continuous desalination in theory
Nature Water (2025)








