Abstract
Profound social and economic changes in recent generations have led to reduced physical activity and increased calorie intake, leading to a higher incidence of metabolic disease. These effects may propagate across generations, amplifying the impact on descendants. Here we found that limited physical activity of dams brought about increased liver weight and lipid accumulation in the male offspring on a moderate fat calorie western-like diet from weaning to adulthood, while maternal voluntary exercise on running wheels during the postpartum period was sufficient to prevent the development of the phenotype in the otherwise sedentary offspring. Elevated fatty acid (FA) and reduced acylcarnitine levels in the liver of offspring of exercising mothers suggested increased FA flux for oxidation that, with elevated mitochondrial β-oxidation, indicated a maternally programmed mechanism to cope with increased fat calories. Finally, single-nucleus transcriptional profiling indicated dysregulated lipid metabolism in hepatocytes and upregulation of phagocytosis-related genes in Kupffer cells/macrophages and minimal response in stellate cells, indicating a moderate liver damage in the offspring of sedentary but not exercising mothers. A similar combination of maternal sedentary lifestyle and increased fat calorie intake from childhood could contribute to the increased incidence of obesity and NAFLD in recent generations.
Introduction
Benefits of regular physical activity and exercise on the body and mind are well documented1,2,3,4. Exercise can have an intergenerational effect, as both epidemiological and animal experiments have shown the benefits of exercise during pregnancy, not only for the mother but also for the progeny. Maternal exercise during pregnancy can protect against the development of metabolic and cardiovascular disease in the offspring5 and studies have shown enhanced cognitive functioning in children of mothers exercising through pregnancy6,7. Further, offspring of dams that exercised during pregnancy were reported to have improved learning and memory and decreased anxiety8,9,10,11. A recent study showed improved metabolic health and cardiac function of the offspring of dams that exercised for the two weeks before conception and throughout gestation via exercise-induced 3’-sialyllactose in breast milk12.
Less is known about the effect of postpartum maternal physical activity and exercise, or the lack thereof, on the offspring. In the 1960s and 1970s, mothers were not encouraged to exercise postpartum, and maternal exercise is still relatively uncommon13. New guidelines promote maternal exercise but primarily for the benefit of the mother to maintain or improve metabolic and mental health during the postpartum period14. However, maternal lifestyle may impact offspring cognitive and emotional development because the early postnatal period is a particularly sensitive period to the environment15,16,17,18. These environmental factors include maternal behavior/care, milk-borne bioactive compounds, and the maternal microbiome, all of which are influenced by maternal exercise, fitness, and lifestyle in general.
We previously reported that the relative lack of maternal physical activity in standard cages from postpartum day two to weaning reduced the social dominance rank of the male offspring in competition with the male offspring of mothers that were kept in cages equipped with running wheels and thus had opportunity for voluntary physical activity19. Further, the male offspring of sedentary (Sed) mothers exhibited reduced reproductive fitness compared to the offspring of physically more active (Run) mothers in large mixed housing conditions.
Because maternal postpartum physical activity had a profound effect on social dominance and reproductive fitness19, we tested whether the metabolic health of the offspring is also influenced by maternal postpartum physical activity. Since male offspring of Sed and Run mothers on a standard diet showed no obvious differences in metabolic parameters19, here we asked whether increased calorie intake from weaning (that corresponds to the transition from breastfeeding to solid food in human at 4–6 months of age) through adulthood uncovers an intergenerational effect of maternal postpartum exercise. The motivation of this study was the trend to adopt a sedentary lifestyle in recent generations, combined with increased caloric and fat intake from early childhood that together may explain the recent emergence of child obesity and associated health problems at epidemic proportions in both developed and developing countries20,21. We found that offspring born to sedentary mothers and consuming a moderately fat rich diet (similar to that of a western diet) from weaning had lipid accumulation in the liver and abnormal liver metabolic and gene expression profiles, while offspring of mothers exercising during the postpartum period (but not during pregnancy and before) had no apparent effect on liver morphology and function, suggesting that maternal physical activity during the postpartum/preweaning period influences the effect of a moderately fat rich diet in the offspring.
Results
Experimental design: metabolic consequences of maternal postpartum physical activity and postweaning offspring diet
We tested the effect of maternal postpartum physical activity or the lack thereof between P2 and P21 in combination with the offspring’s diet from weaning at P21 to adulthood on the metabolic health of the adult offspring (Fig. 1A). The offspring diet was either standard, containing 13% fat calories (Picolab 5053) or 21% fat calories (Picolab 5058).
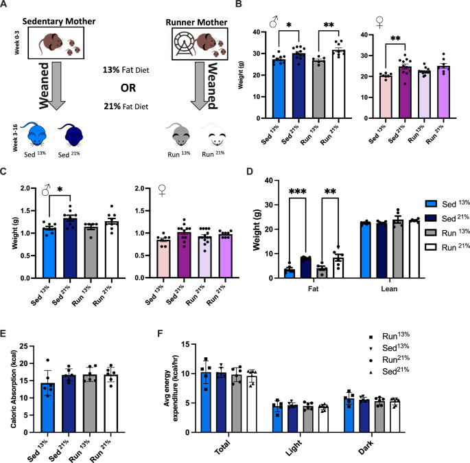
A Experimental design of generating four groups of offspring. Sed offspring were raised by mothers housed in standard cages while Run offspring were raised by mothers from P2 in cages equipped with running wheels. At P21, male and female offspring were transferred to standard cages on either 13% or 21% fat calorie diet. B Sed and Run male offspring on 13% fat calorie diet had comparable weights. The 21% diet, relative to the 13% diet, resulted in a modest weight gain in both Sed and Run males. One-way ANOVA, F(3,32) = 8.354, P = 0.0003. Sed13% vs. Sed21%, Tukey’s test for multiple comparisons, *p = 0.0410; Run13% vs. Run21%, **p = 0.0021. N = 10 (Sed13%), 11 (Sed21%), 6 (Run13%), 9 (Run21%). Female offspring showed a similar trend, but weight gain was significant only in the Sed group. One-way ANOVA, F(3,36) = 5.540, P = 0.00031. Sed13% vs. Sed21%, Tukey’s test for multiple comparisons, p = 0.0088. N = 7 (Sed13%), 11 (Sed21%), 14 (Run13%), 8 (Run21%). C Increased liver weight in Sed21% males (left) but not females (right). Males, one-way ANOVA, F(3,26) = 3.422, P = 0.0319. Sed13% vs. Sed21%, Tukey’s test for multiple comparisons, *p = 0.0394. N = 8 (Sed13%), 8 (Sed21%), 5 (Run13%), 9 (Run21%). Females, one-way ANOVA, F(3,36) = 2.396, P = 0.0842. N = 7 (Sed13%), 11 (Sed21%), 14 (Run13%), 8 (Run21%). D Weight gain in Sed21% and Run21% males was due to increased body fat accumulation as measured by MRI. Two-way ANOVA, interaction between body composition and diet F(3,40) = 6.688, P = 0.0009; body composition F(1,40) = 1068, P < 0.0001; diet F(3,40) = 6.204, P = 0.0015. Sed13% vs. Sed21%, Tukey’s correction for multiple comparison, ****p = 0.0004; Run13% vs. Run21%, ***p = 0.0017. N = 6 (Sed13%), 7 (Sed21%), 5 (Run13%), 6 (Run21%). E, F Calorie absorption and expenditure were not influenced by postpartum maternal physical activity or postweaning offspring diet. Calories absorbed, One-way ANOVA, F(3,20) = 1.380, P = 0.2777. Expenditure, Two-way ANOVA, interaction between time and group, F(6,40) = 0.7514, P = 0.6120. N = 6 (Sed13%), 7 (Sed21%), 5 (Run13%), 6 (Run21%).
To this end, mothers with their newborn pups were randomly divided at P2 into 2 groups, both on the 13% diet. One group was housed in standard “sedentary” cages while the other was housed in cages equipped with running wheels (Sed and Run offspring, respectively). Litter size was limited to no more than six. As we reported earlier, sedentary and running mothers spent a similar amount of time caring for their pups during the dark and light periods19. Further, weight gain and survival of pups at weaning were indistinguishable between the two groups19.
At P21, Sed and Run offspring were weaned to standard cages (without running wheels) in groups of 4–5 and were randomly assigned to the 13% or 21% fat calorie diets until adulthood (12–16 weeks of age), after which they were subjected to behavioral and metabolic testing or used for tissue collection (Fig. 1A). Mothers were used only once in running experiments and were sacked afterwards to avoid the effect of repeated running on offspring behavior. The 13% diet is considered a normal fat diet22, while the 21% diet is a medium fat diet because its fat calorie content is between a normal and high fat diet. Although the medium-fat diet is similar to a Western diet, it has no detrimental effect if given to adult mice. In fact, it was designed to meet the energy needs of breeding mouse colonies, mice exposed to higher stress levels, and transgenic strains (https://www.labdiet.com/product/detail/5058-picolab-mouse-diet-20). We opted not to use a fat (i.e., diet-induced obesity or DIO) diet because its 45–60% fat calorie content, although consistently produces metabolic disease characterized by obesity, dyslipidemia, insulin resistance, hypertension, and non-alcoholic fatty liver23,24, represents a dietary extreme that does not reflect common human dietary habits. The 21% fat calorie diet has a similar amount of protein as the 13% diet but contains proportionally less carbohydrates. We started the 21% fat calorie diet at weaning because it is now recognized that diet-induced obesity often begins in childhood25. Since mothers were always on the 13% diet, this design allowed us to study the interaction between maternal postpartum physical activity and offspring diet without the possible confounding effect of the 21% diet on maternal physical activity. Overall, this design generated four groups of offspring: Sed13%, Sed21%, Run13%, and Run21%.
Medium fat calorie diet increases both the body and liver weight in Sed males
We previously reported that the Run and Sed offspring had comparable weight at weaning (at 3 weeks of age) and that they were indistinguishable in weight gain on a normal 13% fat calorie diet during development, adult weight, adult total body composition, and adult metabolic parameters that included heat generation, energy expenditure, O2 consumption, and CO2 production19. Here, we asked if Sed and Run offspring respond differently to increased dietary fat. A moderate increase in fat calories from 13% to 21% in the diet from weaning resulted in increased adult weight in males (Fig. 1B). However, adult weight (on the 21% diet) was comparable in the Run and Sed males, indicating no apparent effect of maternal postpartum physical activity. Females showed a similar trend, but weight gain reached significance only in the Sed group (Fig. 1B).
Although body weight increased similarly in Sed and Run males on increased fat diet (Fig. 1B), Sed males on 21% medium fat diet, as compared Sed males on 13% normal fat diet, had increased liver weight (Fig. 1C). These data indicate that even a moderate increase in dietary fat from weaning at P21 results in liver abnormality and that this effect is neutralized by maternal postpartum physical exercise. In contrast to males, Sed females on 21% diet showed no significant increase in liver weight (Fig. 1C), indicating that females are not sensitive to a moderate increase in dietary fat calories. Liver represented only ~4% of the total body weight, explaining why the ~15% increase in liver weight in Sed21% males did not add significantly to their total weight when compared with the total weight of Run21% males (in Fig. 1B).
Since Sed males but not Sed females exhibited a gain in liver weight on a 21% fat calorie diet, only males were studied subsequently. The weight gain on the 21% fat calorie diet from weaning was due to increased fat accumulation (as measured by MRI) in both Sed and Run males (Fig. 1D). However, total caloric absorption from the GI track and energy expenditure of males were not altered by postpartum maternal activity and postweaning diet (Fig. 1E, F). Further, food consumption, respiratory exchange rate (RER), and locomotor activity through the day were unchanged across the 4 groups of males (Supplementary Fig. 1A–C). Therefore, the difference in liver weight between Sed21% and Run21% males was not due to differences in the amount of food consumed, calories absorbed or expended, or physical activity.
Finally, fasting (6 h) plasma triglyceride (TG) and free FA levels were not significantly changed by maternal running, 21% diet, and their combination, relative to levels in Sed mice on the 13% diet, although there was a trend toward reduced TG levels in Run as compared to Sed males on the 21% calorie diet (Supplementary Fig. 2A, B). The 21% fat calorie diet was not associated with increased fasting glucose level, and the glucose tolerance test showed no group difference at any time point, although there was an interaction between time and group (Supplementary Fig. 2C, ANOVA with Tukey post hoc.). Overall, both Sed and Run males on the 21% fat calorie diet had a largely normal glucose homeostasis, unlike the higher fat DIO diet that produces hyperglycemia and glucose intolerance26.
The 21% fat calorie diet induces lipid accumulation in the liver of Sed but not Run males
Consistent with their increased liver weight, Sed21% males exhibited lipid accumulation in the liver27, while the liver of Run21% males had normal weight and very few lipid droplets, like the liver of Sed and Run males on 13% fat calorie diet (Fig. 2A, B). Quantification revealed an ~ 3-fold increase in lipid droplets in Sed21% livers, compared to all other groups (Fig. 2C). Overall, these data indicate that even a moderate increase in fat calorie intake from weaning age can cause lipid accumulation in the liver of male C57BL/6 mice maintained under standard laboratory conditions (i.e., Sed21%), and that maternal exercise during the postnatal period can completely prevent the medium fat diet-induced liver pathology in the otherwise sedentary male offspring (i.e., Run21%).
A Representative ×40 images of oil red O-stained liver sections show lipid deposits in Sed21% males but not in Sed13%, Run21%, and Run13% males. B Higher magnification images of Sed21% and Run21% livers highlighting the difference in lipid deposits. C Increased lipid droplet density in the liver of Sed21% males. One-way ANOVA, F(3,26) = 5.198, P = 0.0060. Sed13% vs. Sed21%, Tukey’s test for multiple comparisons, *p = 0.0224. N = 8 (Sed13%), 8 (Sed21%), 5 (Run13%), 9 (Run21%). D Increased beta oxidation in Run22% male livers. One-way ANOVA, F(3,18) = 12.87, P < 0.0001. Run13% vs. Run21%, Tukey’s test for multiple comparisons, *p < 0.0001. N = 6 (Sed13%), 4 (Sed21%), 6 (Run13%), 6 (Run21%). E Summary of liver and brown adipose tissue changes by postweaning 21% fat diet and the interaction between diet and preweaning maternal environment.
Increased β-oxidation in the liver of Run offspring on a medium-fat diet
We reasoned that the lack of lipid accumulation in the Run offspring on the 21% fat diet was due to metabolic adaptive plasticity, induced by the preweaning Run maternal environment, that allowed coping with a moderately high-fat diet after weaning. To test this notion, we measured FA oxidation from liver extracts from all four groups of males (Fig. 2D). FA oxidation in Sed mice on the 21% and 13% diets was comparable, in agreement with reports showing no or variable effects of even higher (40–60%) fat calorie diet on FA oxidation and respiration in C56BL sedentary mice28,29,30,31. However, Run mice on the 21%, relative to the 13% fat calorie diet, had increased FA oxidation, indicating that the combined effects of the preweaning Run maternal environment and postweaning 21% diet increased the liver’s capacity for FA oxidation. Overall, the liver showed opposite changes on 21% medium relative to 13% normal fat diet in Sed and Run mice: increased lipid deposits with no change in FA oxidation in Sed and increased FA oxidation with no lipid accumulation in Run mice (Fig. 2E).
Lack of liver lipid accumulation in Run males on a medium-fat diet is associated with metabolic adaptation in the liver
Next, we sought to determine factors that either contribute to increased lipid accumulation in the liver of Sed21% mice or prevent the development of this phenotype in Run21% mice. LC/MS-based metabolite profiling identified 30 FA species, including even and odd chain and hydroxyl and keto forms. The sum of the z-scored ion abundances of these species indicated a significant diet-induced increase but no running maternal effect (Supplementary Fig. 3, Supplementary Table 1). However, analysis of individual FA species (Fig. 3A) revealed not only a diet-induced effect (Sed21% vs. Sed13% and Run21% vs. Run13%) but also a Run maternal effect (Run13% vs. Sed13%), and interaction between the two (Run21% vs. Sed13%) (Fig. 3B, left panel). Run21% livers contained less medium-chain FA (MCFA) species (C6 and C8 carbons in aliphatic tail) than Sed21% and even Sed13% livers, indicating a main effect of the Run maternal environment (Fig. 3B, right panel, caproic acid and alpha-lipoic acid). Reduced levels of these MCFAs in Run21% mice may suggest that less is available for TG synthesis and lipid accumulation.
A FA levels in Sed13%, Sed21%, Run13%, and Run21% livers. Two-way ANOVA; interaction between groups and metabolites, F(87,629) = 2.064, *p < 0.0001; group effect, F(3,629) = 20.58, *p < 0.0001. Tukey’s test for multiple comparisons. C6, caproic acid, Run21% vs. Sed21%, **p = 0.0070; Run13% vs. Sed21%, **p = 0.0078. C8, alpha-lipoic acid, Run13% vs. Sed13%, ****p < 0.0001; Run13% vs. Sed21%, ****p = 0.0002; Run21% vs. Sed13%, ****p = 0.0030; Run21% vs. Sed21%, *p = 0.0160. C14, myristoleic acid, Run21% vs. Run13%, ****p < 0.0001; Run13% vs. Sed21%, ****p < 0.0001; Run21% vs. Sed13%, ****p < 0.0001; Sed21% vs Sed13%, ****p < 0.0001. C14, myristic acid, Run21% vs. Run13%, *p = 0.0285; Run21% vs. Sed13%, *p = 0.0189. C15:1, 10-pentadecenoic acid, Run21% vs. Run13%, ****p < 0.0001; Run13% vs Sed21%, ***p = 0.0001; Run21% vs. Sed13%, ****p < 0.0001; Sed21% vs. Sed13%, ****p < 0.0001. C22, adrenic acid, Run21% vs. Run13%, ****p < 0.0001; Run13% vs. Sed21%, ***p = 0.0004; Run21% vs. Sed13%, **p = 0.0015. N = 7, Sed13%; N = 6, Sed21%; N = 6, Run13%; N = 6, Run21%. B Schematic representation of main trends and directions of significant changes in (A) in pairwise comparisons between groups, indicating the effect of diet (vertical arrowheads), effect of the maternal environment (horizontal arrowheads), and the combined effect of diet and maternal environment (diagonal arrowheads). While medium-chain FAs (C6 and C8) are reduced, long-chain FAs are increased in Run21% relative to Sed13% and Run13% mice. C Carnitine (C0) and acylcarnitine (C2-C18) levels in Sed13%, Sed21%, Run13%, and Run21% livers. Two-way ANOVA; interaction between groups and metabolite, F(63,461) = 2.756, p < 0.0001, group effect, F(3,461) = 5.170, p = 0016. Tukey’s test for multiple comparisons. C5, methylglutarylcarnitine, Run21% vs. Sed21%, *p = 0.0148. C14, tetradecenoylcarnitine, Run13% vs. Sed13%, ****p < 0.0001; Run21% vs. Sed13%, **p = 0.0072; Run13% vs Sed21%, **p = 0.0061. C16, hexadecenoylcarnitine, Sed21% vs. Sed13%, ****p < 0.0001; Run21% vs. Sed13%, ****p < 0.0001; Run13% vs. Sed21%, ****p < 0.0001; Run21% vs. Run13%, ****p < 0.0001. C16, 3-OH-Hexadecenoylcarnitine, Run13% vs. Sed13%, ****p < 0.0001; Run21% vs. Sed13%, ***p = 0.0006; Run13% vs Sed21%, ***p = 0.0001. C18, 3-OH-linoleyl carnitine, Sed21% vs. Sed13%, ****p < 0.0001; Run21% vs. Sed21%, **p = 0.0044. N = 7, Sed13%; N = 6, Sed21%; N = 6, Run13%; N = 6, Run21%. D Schematic representation of main trends and directions of significant changes in long-chain acylcarnitine species in (C) showing an overall reduction of acylcarnitines in Run21% liver.
In contrast, four long-chain FAs (LCFAs) had significantly higher levels in Run21% than in Run13% and Sed13% livers (myristoleic acid, C14:1; myristic acid, C14:0; pentadecenoic acid, 15:1; and adrenic acid, C22:4), two of which (myristic acid and adrenic acid) were not increased in Sed21% mice (relative to Sed13% mice) indicating more diet-induced FAs in Run than in Sed mice. In contrast to MCFAs, transport of LCFAs into the mitochondria for β-oxidation requires carnitines32; thus, the higher LCFA levels in Run21% livers, given increased FA β-oxidation (Fig. 2D), may indicate alterations in the availability of carnitine and/or saturation of the activity of the carnitine cycle.
Carnitine forms acylcarnitines with LCFAs through conjugation for transport across the mitochondrial membrane33. Carnitine level was not changed by either the maternal effect or diet (Fig. 3C), but a number of acylcarnitine species were reduced by the Run maternal effect or by the combined effect of maternal environment and diet (C5 methylglutarylcarnitine, C14:1 tetradecenoylcarnitine, C16:1 hexadecenoylcarnitine, and C16:1-OH 3-OH-hexadecenoylcarnitine), resulting in an overall reduction of these acylcarnitine species in Run21% livers relative to Sed21%, Sed13%, or Run13% livers (Fig. 3C, D). Reduced acylcarnitines, given the unchanged carnitine level, implies increased flux of FAs to β-oxidation in Run21% mice, which is consistent with increased liver FA oxidation rates in these mice (Fig. 2D), and may explain, at least partly, their resistance to liver lipid accumulation on the 21% fat calorie diet (Fig. 2E). The only exception was a long-chain C18 acylcarnitine (3-OH linoleyl carnitine) whose level was increased in Run21% relative to Sed21% mice.
Single-nucleus transcriptomic analysis of liver cells
We reasoned that differences in liver lipid accumulation, FA oxidation, and FA metabolite levels between the Sed and Run offspring on the 21% fat calorie diet should be reflected in differences in lipid catabolism and/or biosynthesis-related gene expression in the liver. Further, hepatic immune cells may also exhibit changes in gene expression because activation of local Kupffer cells and stellate cells may accompany lipid accumulation in Sed21% liver34,35. To simultaneously profile both hepatocytes and various types of non-parenchymal cells from liver tissue, including Kupffer cells and stellate cells, we performed single nucleus (sn)RNA-Seq using the 10x sequencing platform36,37,38,39. Liver samples were pooled from three individual male offspring per group, each from a separate mother.
A total of 14,136, 16,891, 11,594, and 14,570 cells from Sed13%, Sed21%, Run13%, and Run21% livers, respectively, passed quality control and were visualized as clusters by Uniform Manifold Approximation and Projection (UMAP). The overall distribution of cell clusters showed only minor differences, mainly in the hepatocyte clusters, across the four groups of mice (Supplementary Fig. 4). Therefore, we produced a combined UMAP profile to assign clusters to cell types, using cell type specific markers reported earlier in the mouse liver38 (Fig. 4, and Supplementary Fig. 5 and Supplementary Table 2 for cluster markers). Based on cell type-specific markers, we identified seven hepatocyte, two Kupffer cell, and four stellate cell clusters (Fig. 4A–D). Seven clusters formed a mixed population of various endothelial cells (Fig. 4E), and additional clusters were represented by B cells and NK cells (Fig. 4F, G).
A Combined UMAP plot of transcriptional profiles of single nuclei from Run21%, Run13%, Sed21%, and Sed13% livers. All identified hepatocytes (Hep) and non-parenchymal cells, including Kupfer cells (KC), hepatic stellate cells (HSC), endothelial cells (Endo), cholangiocytes (Chol), and immune cells (Imm) are shown. B–G Expression of cluster marker genes specific for the major cell types in the liver. Hamp, hepatocytes; Clec4, Kupffer cells; Reln, Stellate cells; Clec4g, Endothelial cells; Btla, B cells; Nrc1, NK cells.
Medium-fat diet is associated with more transcriptional changes in the liver of Sed than Run mice
Next, we sought to identify the effects of diet, maternal environment, and the combination of the two on the transcriptomic profile of hepatocytes and other liver cells using snRNA-Seq data from the four groups of mice (Fig. 5A, E, I, red vertical, diagonal, and horizontal arrows, respectively).
A Diagram of transcriptomic comparisons, red arrow indicating the Sed21% vs. Sed13% comparison. B 21% fat calorie diet-induced up- (+) and downregulated (−) genes in Sed mice indicated by light blue dots (FC > 1.3-fold, log10P < 0.05). Purple dots, log10P < 0.05; light gray, FC > 1.3; dark gray, not significant. C, D Top gene ontology (GO) biological processes (nonredundant categories with <1000 genes), overrepresented in Sed21% vs. Sed13% DEGs. Both upregulated (C) and downregulated (D) DEGs are enriched in lipid, carboxylic acid, and amino acid metabolism-related GO biological processes (black bars). Splitting DEGs to catabolic (blue) and biosynthetic (red) genes shows that both up- and downregulated genes are more enriched in catabolic processes. E Transcriptomic comparison of Run13% and Sed13% hepatocytes (red arrow). F Maternal environment-induced DEGs. G, H Up- and downregulated DEGs are also enriched in lipid/carboxylic acid catabolic (blue) and biosynthetic processes (red). I Comparison of Run21% vs. Sed13% transcriptomes (red arrow). J Fewer DEGs are identified in Run than in Sed (see B) mice on the 21% diet. K, L Significance of enrichment of biological processes is also mitigated in the Run offspring, but up- and especially downregulated genes are still mostly enriched in catabolic (blue) processes as compared to biosynthetic (red) processes.
By using the combined set of hepatocyte clusters o, 7, 8, 9, 10, 15, and 27 (Fig. 4A, B), we identified 424 diet-related (red arrow in Fig. 5A) differentially expressed genes (DEGs, >1.3-fold, adj. p < 0.05) between Sed21% and Sed13% mice (Fig. 5B). The 265 upregulated genes (Supplementary Table 3) were highly enriched in the overlapping Gene Ontology biological functions (GO40, nonredundant, <1000 genes) of “lipid and carboxylic acid metabolic processes” (Fig. 5C, black columns) that, on further dissection, were found to be dominated, based on lower FDRs, by catabolic processes (lipid, carboxylic acid, and FA), with much lower representation by biosynthetic processes (Fig. 5C, blue and red columns, respectively, see also corresponding genes in Fig. 6A). Upregulated genes in these GO categories included Acox1 encoding an acyl-coenzyme A oxidase involved in the first step of peroxisomal FA oxidation (i.e., desaturation of acyl-CoAs to 2-trans-enoyl-CoAs), Slc27a2 whose protein product transports exogenous long-chain fatty acids (FA) and activates very-long-chain FAs for degradation, Eci2 (enoyl-CoA delta isomerase 2) involved in the oxidation of unsaturated FAs in mitochondria, and Acaa1b (3- ketoacyl-CoA thiolase B) involved in peroxisomal FA oxidation. These changes suggest a compensatory transcriptomic response of Sed21% livers to increased dietary fat calories. However, the 159 downregulated genes in Sed21% vs. Sed13% livers were also enriched in the same biological processes (Figs. 5D and 6A). This group of downregulated genes included Acox2, Cat (carnitine O-acetyltransferase) that catalyzes the production of acylcarnitines, and Hacl1 (2-hydroxyacyl-CoA lyase 1) involved in the degradation of methyl-branched FAs and 2-hydroxy long-chain FAs (Fig. 6A, Supplementary Table 3). Downregulated Sed21% vs. Sed13% genes were also enriched in amino acid metabolic processes as part of the broader carboxylic acid catabolic pathway and were again biased toward catabolic over biosynthetic processes (Fig. 5D). However, we detected no changes in liver amino acids by LC-MS (not shown). Overall, the transcriptional response of hepatocytes to increased fat calories in Sed mice was preferentially associated with lipid/FA catabolic processes, involving both upregulated and less prominently downregulated genes. The opposite regulation of some genes within the same biological processes (even in the same gene family; i.e., Acox1 and Acox2), specifically in FA oxidation, and the unaltered activity of liver β oxidation in Sed21% mice, suggest that the lipid/FA-related transcriptome is reorganized but does not effectively compensate for the increased fat calorie intake in SED mice. Interestingly, two of the downregulated genes, Acox2 and Hacl1, were upregulated on the 21% fat calorie diet in Run mice that exhibited increased β oxidation and no lipid accumulation in the liver (Fig. 6A; Run21% vs. Run13% DEGs in parentheses).
A Sed21% vs. Sed13% DEGs enriched in lipid metabolic processes mapped to FA transport and beta oxidation metabolic pathways. DEGs in Run21% vs. Run13% are in parentheses. Abcd3 (ATP binding cassette subfamily D member 3), Acaa1b (3- ketoacyl-CoA thiolase B), Acox1 and Acox2 (acyl-coenzyme A oxidase), Cat (carnitine O-acetyltransferase), Crot (carnitine O-octanoyltransferase), Eci2 (enoyl-CoA delta isomerase 2), Decr1 (2,4-dienoyl-CoA reductase 1), Hacl1 (2-hydroxyacyl-CoA lyase 1), Hadh (3-hydroxyacyl-CoA dehydrogenase), Slc27a2 (solute carrier for long-chain FAs. FA: fatty acid; MFA, medium-chain FA; LCFA, long-chain FA; VLCA, very-long-chain FA. B Run13% vs. Sed13% DEGs mapped to lipid/FA metabolic processes. Hacd3 (3-Hydroxyacyl-CoA dehydratase 3), Cpt1a (carnitine palmitoyltransferase 1A), Acsf2 (acyl-CoA synthetase family member 2). C Run21% vs. Sed13% DEGs mapped to lipid/FA metabolic processes. Fasn (FA synthase), Dgat2 (diacylglycerol acyltransferase). D Overlap between diet, maternal environment, and diet + maternal environment-induced DEGs. E–G Overlap between DEGs related to pairs of conditions in (D) is split into up- and downregulated genes.
The Run maternal environment alone (i.e., Run13% vs Sed13%, Fig. 5E, horizontal arrow) produced 266 up- and 233 downregulated DEGs (Fig. 5F, Supplementary Table 3) that were also enriched in “carboxylic acid and lipid/FA metabolic processes” with a bias toward catabolic processes (Fig. 5G, H, Supplementary Table 3). Remarkably, many of the genes upregulated by the 21% diet in Sed mice were also upregulated by the postpartum maternal environment in the offspring on the 13% diet including Slc27a2, Acaa2, Decr1, Eci2, Hadh, Acaa1b, Acox1, and Crot (Fig. 6B). Additional upregulated genes included Cpt1a, encoding carnitine palmitoyltransferase 1 A that catalyzes the conjugation of FAs with carnitine to acylcarnitines. Other upregulated genes that may also promote FA catabolism and/or reduce lipid accumulation were Acss2 (encoding an Acyl-CoA Synthetase), Fads1 (fatty acid desaturase) involved in desaturation and elongation of polyunsaturated fatty acids41 (PUFAs), and Abca8a (an ABC transporter) promoting cholesterol efflux42. However, upregulated genes also included some with potential lipogenic effect, such as Aacs (acetoacetyl-CoA synthetase) that promotes the synthesis of cholesterol and FAs from ketone bodies and Elovl6 involved in FA elongation and lipid accumulation in the liver43,44. Some of the downregulated genes in Run13% mice were also downregulated in the liver of Sed21% mice, such as Acox2, Hacl1, and Cat, again suggesting a similar transcriptomic response to two different environmental effects. Finally, Lpin1, encoding phosphatidate phosphatase that converts phosphatidate to diacylglycerol to generate TAG for accumulation in the liver as lipid droplets45 was also downregulated. Overall, the Run maternal environment produced a liver transcriptional profile consistent with improved lipid/FA homeostasis in the otherwise sedentary offspring46.
Notably, transcriptomic response of Run mice to the 21% fat diet (representing the combined effect of fat diet and Run maternal environment), relative to that of Sed13% mice (Fig. 5I, diagonal red arrow) was modest with only 66 upregulated and 46 downregulated DEGs (Fig. 5J), although also involved “lipid catabolic and biosynthetic processes”, though with relatively low enrichment scores (Fig. 5K, L, Supplementary Table 3). Fads2 and Acaa1b, which were both upregulated in Sed21% and Run13% mice were also upregulated in Run21% mice (all relative to Sed13% mice, Fig. 6C). Specific for Run21% were the downregulation of Fasn, encoding FA synthase, and Dgat2, encoding diacylglycerol acyltransferase 2 that directs the de novo synthesized FA to TG synthesis and storage in lipid droplets. The changes in Fasn and Dgat2 could potentially reduce de novo FA and TG synthesis, respectively, and contribute to the resistance of the liver of Run mice to lipid accumulation. Finally, despite the increase in liver β oxidation in Run21% mice, corresponding genes that were DEGs in Sed21% vs Sed13% and Run13% vs Sed13% mice (Fig. 6A, B) were not upregulated in Run21% vs. Sed13% hepatocytes (Fig. 6C) indicating that increased β oxidation of the Run21% offspring may primarily be due to a metabolic rather than transcriptional adaptation. This notion was further supported by a minimal transcriptional change in nuclear encoded mitochondrial genes in Run21% (vs. Sed13%) hepatocytes (only one DEG), while genes encoding mitochondrial matrix-, transmembrane-, carrier-, and transporter-proteins, as well as mitochondrial enzymes, were differentially expressed by the diet and Run maternal environment (Sed21% vs Sed13% and Run13% vs Sed13%, Supplementary Fig. 6). Overall, DEGs associated with the combination of the Run maternal environment and 21% fat diet suggests a moderate transcriptional adaptation in FA and TG catabolism and synthesis, and in mitochondrial functions generally, presumably because of the relatively undisturbed lipid/FA homeostasis with increased activity in mitochondrial FA oxidation.
Finally, direct comparison of Run and Sed males on the 21% fat calorie diet again showed a relatively large number of Run21% vs. Sed21% DEGs in the liver (141 up- and 183 downregulated, respectively, Supplementary Fig. 7A), with a particularly high enrichment of upregulated genes in “carboxylic acid catabolic processes” (Supplementary Fig. 7B), consistent with the effect of the Run maternal environment on the liver transcriptome, whether combined with 13% (Fig. 5G, H) or 21% diet (Supplementary Fig. 7B). Given the lack of lipid accumulation and modest transcriptomic response of Run21% liver (relative to Sed13% controls), many of the Run21% vs. Sed21% DEGs were due to the significant changes in Sed21% livers and thus were in the opposite direction (Eic2, Slc27a2, Acox1, Acaa1b; Acox2, and Hacl1). It follows that some of the other Run21% vs. Sed21% DEGs that were also Run21% vs. Sed13% DEGs had the same directionality of change (Dgat2, Fasn, Lpin1, and Abhd2).
Medium-fat diet and maternal running produce partially overlapping transcriptional changes in the liver
DEGs associated with increased fat calorie diet (Sed21% vs. Sed13%) and maternal postpartum physical activity (Run13% vs. Sed13%) were not only enriched in the same GO functional annotations (Fig. 5C, D, G, H), but many DEGs within these functional categories were the same genes with the same directionality of change (Fig. 6A, B). This indicates that the two very different environmental influences (offspring postweaning exposure to medium fat diet and the preweaning effect of maternal exercise) alter the transcription many of the same genes (Fig. 6D). Indeed, approximately half of the Sed21% vs. Sed13% and Run13% vs. Sed13%DEGs were shared (Fig. 6D), 97.6% of which were up or downregulated in both conditions (131 up- and 115 downregulated in both conditions vs. 6 and 2 that changed in the opposite direction, Fig. 6E) suggesting that transcriptional changes in moderate fat may represent adaptive changes, similar to those induced by maternal exercise on the offspring liver. Similarly, approximately half of the Run21% vs. Sed13% DEGs (representing the combined effect of fat diet and maternal exercise), were also present in the larger sets of diet (Sed21% vs. Sed13%) and Run maternal effect (Run21% vs. Sed13%) DEGs, with 44% of them overlapping with both the diet and maternal effect DEGs (Fig. 6D), of which 90.7% and 78.5% of shared DEGs had the same directionality of transcriptional change, respectively (Fig. 6F, G). Taken together, approximately half of the DEGs induced by the 21% diet in Sed mice, the running maternal environment (on the 13% diet), and the combination of the two (21% diet and running maternal effect) were shared, an unexpected finding given the fundamental differences between these conditions. This suggests a transcriptional response to modify, presumably improve, lipid and FA homeostasis not only in the Run maternal group but also in the Sed group on the 21% fat calorie diet.
Transcriptional profile of Kupffer and stellate cells indicates a moderate liver injury in metabolically compromised Sed21% mice
Next, we analyzed the transcriptomic response of non-parenchymal cells in the liver to the 21% fat calorie diet in Sed and Run mice. Kupffer cells are resident liver macrophages47 and a critical component of the phagocytic system in the liver48. Kupffer cells can exhibit an activated/proinflammatory state characterized by IL-6 and TNF expression, and Kupffer cells seem to be directly involved in high-fat diet-induced hepatic steatosis49,50,51. We found 190 up- and 326 downregulated DEGs between Sed21% and Sed13% animals, indicating that Kupffer cells in Sed mice are highly sensitive to a moderate increase in fat calories (Fig. 7A, Supplementary Table 3). Upregulated genes were highly enriched in the biological process of “cell activation” and “phagocytosis”, suggesting an activated state of Kupffer cells in Sed21% mice (Fig. 7B). Upregulated genes were also associated with “regulation of interleukin-6”, specifically with the “negative regulation of IL-6 production”, suggesting an anti-inflammatory response of Kupffer cells in Sed21% mice. Upregulated genes were not or minimally enriched (FDR > 1E-5) in lipid and FA related metabolic processes, “regulation of lipid localization” being the most significantly enriched (Fig. 7B). In contrast, downregulated genes in Sed21% mice were highly enriched in lipid and carboxylic acid metabolic genes, both biosynthetic and catabolic, similar to the pattern of downregulated genes in hepatocytes (Fig. 5D). This response to the 21% diet is not surprising given that Kupffer cells are among the first in the liver exposed to material passing from the gastrointestinal tract via the portal circulation.
A 21% diet-induced change in gene expression in Sed males. Up- (+) and downregulated (–) genes are indicated by light blue dots in a volcano plot. B Enrichment of Sed21% vs. Sed13% DEGs in GO biological processes. Upregulated genes are enriched in immunity-related biological processes. C–F Same as (A, B) but for Run13% vs. Sed13% and Run21% vs. Sed13% DEGs, respectively.
The Run maternal environment produced 202 up- and 109 downregulated genes in the offspring on the 13% diet, and DEGs were associated with metabolic but not inflammatory processes, as expected. Upregulated genes were highly enriched in carboxylic acid and FA metabolic, predominantly catabolic processes (Fig. 7C, D, Supplementary Table 3), while downregulated genes were enriched in “carboxyl acid catabolic processes” but with a low enrichment score (Fig. 5G, H, Supplementary Table 3), suggesting a pattern promoting metabolic health. Overall, Kupffer cell transcriptomic changes to a 21% fat calorie diet in Sed mice and Run maternal environment were very different, unlike the transcriptomic changes in hepatocytes.
The 301 upregulated genes in Kupffer cells in Run mice on the 21% fat, in contrast to Sed21% mice, showed no sign of cell and immune activation and enriched biological annotations were purely limited to metabolic processes, especially carboxylic acid and FA catabolic processes, consistent with the spared liver phenotype of Run21% mice (Fig. 7E, F; Supplementary Table 3). However, the 107 downregulated genes were enriched in “phagocytosis”, particularly in “the positive regulation of phagocytosis suggesting an antiphagocytic effect. This, however, was balanced by the enrichment of downregulated genes in the ”negative regulation of cell activation and interleukin-6 production” annotations. Overall, the Kupffer cell transcriptome of Run21% mice seems to be the mirror image of the Sed21% transcriptome as 54% of the downregulated genes in the former are upregulated in the latter (enriched in phagocytosis and cell activation processes) and similarly, 76% of the upregulated in Run21% are downregulated in Sed21% (enriched in carboxylic acid and FA metabolic processes).
Finally, we analyzed differential gene expression in stellate cells, another non-parenchymal cell with star-like morphology and 3–4 arm-like projections52. We found 78 up- and 59 downregulated genes in Sed21% mice, relative to Sed13% mice (Supplementary Tables 3 and 4). Although upregulated genes were significantly enriched in only one biological process (FDR < 5E-2), “cell projection morphogenesis”, stellate cell projections have been implicated in cell-to-cell communication. Stellate cells are the main effectors in liver fibrosis due to their capacity to transdifferentiate into collagen-producing myofibroblasts53,54, but enrichment in “collagen fibril organization” driven by the collagen genes Col3a1 and Col14a1 was not significant after correction for multiple testing. Downregulated genes were enriched in carboxylic acid metabolic processes, again biased to catabolic processes, like downregulated genes in hepatocytes and Kupffer cells. Overall, the stellate transcriptome indicated no activation or fibrosis consistent with the moderate non-alcoholic fatty liver disease (NAFLD)-like liver pathology of Sed21% mice.
The running maternal environment resulted in 211 upregulated genes that were again enriched in carboxylic acid and FA metabolic processes, in particular catabolic processes, supporting a beneficial effect (Supplementary Tables 3 and 4). The 78 downregulated genes were not enriched in any GO functional category.
We found only a few stellate cells DEGs in Run21% vs. Sed13% (9 up- and 17 downregulated (Supplementary Table 3) with no significant enrichment in any biological function, indicating no major effect of the 21% fat calorie diet on stellate cells of Run mice.
Discussion
One of the main findings of our study is that a moderate increase in dietary fat from the standard 13% to 21% from weaning results in increased liver weight and lipid accumulation in the liver of C57Bl/6 males raised under standard laboratory housing conditions. These changes are typically induced by a much higher fat diet (40–60% in DIO) in adult laboratory rodents kept under standard “sedentary conditions”, but our data show that a moderate fat diet similar to the western diet from weaning (3 weeks of age) can lead to later life liver abnormalities. Consistent with the liver phenotype, snRNA-seq profiling indicated an activated Kupffer cell profile. Transcriptome of hepatocytes, on the other hand, showed compensatory changes in lipid and FA metabolic processes that may have lessened lipid accumulation in the liver. Despite these changes, males on the 21% fat calorie diet had largely normal glucose homeostasis, unlike animals on DIO diet, which produces hyperglycemia and glucose intolerance26. Since the weight of animals on the 21% fat calorie diet was less than 10%, while the DIO diet leads to a more extreme, around 50% increase in body weight in C57BL/6 mice55, males on the 21% fat calorie diet likely fit the definition of overweight rather than obese. Overweight is a condition of excessive fat deposits, while obesity is defined by more extreme fat deposits associated with chronic disease, including insulin resistance. Finally, it is noteworthy that the male, but not female, offspring showed the liver phenotype, indicating sex differences in sensitivity and resilience to a moderate increase in fat intake. These data are consistent with the higher prevalence of obesity among boys than girls 5–19 years of age in the majority of high and upper middle-income countries worldwide, a trend that was not observed in middle and low-income countries, indicating a sex/gender and lifestyle/diet interaction56. Overall, given the enlarged liver, lipid accumulation in the liver, and the activated gene expression profile of Kupffer cells, the phenotype of the Sed offspring on the 21% fat calorie diet is reminiscent of mild NAFLD. Studies report a substantial increase in the global prevalence of NAFLD, with the number of cases rising considerably over the past few decades in both adults and children57,58,59. Although mild NAFLD is typically asymptomatic, it can progress to more severe non-alcoholic steatohepatitis.
Although it might be surprising that the moderate increase in fat calories from 13% in standard chow to 21% affects the liver, offspring were on this diet from weaning at P21 through juvenile and adolescent life, a developmental period highly sensitive to perturbations. Metabolic studies typically use high-fat/DIO diets with 45–60% fat calorie content in adults that produce severe metabolic disease23,24. However, the high-fat diet paradigm represents a dietary extreme that does not reflect common human dietary habits, and our aim was to reproduce some of the environmental effects that are common in developed and, with more frequency, in developing countries, namely the availability of inexpensive high-calorie food and a shift in diet towards processed food. These trends led to increased calorie intake and an increase in the incidence of obesity and metabolic disease, not only in adults, but with alarming incidence, in children60.
The other main finding of our study is that the development of the liver phenotype on the 21% fat calorie diet is influenced by the dam’s physical activity during the postpartum period. We previously reported that postpartum wheel running increases the male offspring’s social dominance and reproductive fitness19. Here we found that offspring of Run mothers on 13% fat calorie diet (Run13%) had reduced levels of an FA and some acylcarnitine species in the liver and gene expression changes in hepatocytes that were mostly consistent with improved lipid and FA metabolism typically seen following physical exercise. Nevertheless, the Run maternal environment had no apparent physiological effects as Run13% males did not differ from the offspring of sedentary mothers (Sed13%) in weight, body composition, energy expenditure, calorie absorption, and serum FA and TG levels. However, the Run maternal effect had a significant effect on the offspring on the 21% fat calorie diet. It prevented the 21% fat calorie diet-induced increase in liver weight and liver lipid accumulation and increased beta oxidation in the liver. These changes in Run21% males were accompanied by an increase in LCFAs in the liver that may boost the FA supply to oxidation and thus lessen the chance of TG synthesis and lipid accumulation in the liver. This notion is supported by the reduced levels of acylcarnitines in the liver of Run21% mice because it indicates an increased flux of long-chain FAs in FA oxidation. In addition, hepatocytes exhibited transcriptomic changes consistent with improved lipid and FA homeostasis, and the Kupffer cell transcriptome showed no sign of activation. Overall, metabolic data suggest enhanced liver FA catabolic activity in Run21% relative to Sed21% mice that may explain the lipid accumulation in Sed21% and lack thereof in Run21% livers.
Surprisingly, the medium fat diet (Sed21% vs Sed13%) and Run maternal effect (Run13% vs Sed13%) altered the transcriptome similarly, with an approximately 50% overlap between DEGs associated with these two very different environmental influences. Intuitively, the significant overlap of fat diet and maternal exercise-associated DEGs should have opposite transcriptional changes. However, their predominantly the same directionality of expression changes suggested that the transcriptomic response to a moderate fat diet is not directly induced by the diet but rather represents compensatory changes, similar to those induced by maternal exercise, without which the liver phenotype could have been more severe. Although a combination of the 21% diet and the Run maternal environment was expected to result in even more compensatory changes in the hepatocyte transcriptome, Run21% liver relative to Sed13% liver showed fewer DEGs, presumably because increased activity in mitochondrial FA oxidation in Run21% liver necessitates less robust adaptation in FA and TG metabolism to achieve homeostasis. Simultaneously, Fasn and Dgat2, two genes involved in de novo FA and TG synthesis, were uniquely downregulated in Run21% mice that could potentially contribute to the resistance of the liver of Run mice to lipid accumulation.
Since the Run offspring, like the Sed offspring, were kept in standard cages with relatively limited physical activity through their entire lifetime, the metabolic effect of maternal postpartum running is transmitted non-genetically to the offspring. There are a number of possible mechanisms that may mediate the beneficial effect of postpartum maternal running on offspring liver health, including maternal care, microbiome, and breastmilk. We found no significant change in maternal care provided by Sed and Run mothers61, and the maternal microbiome that has been shown to be important in offspring development62,63 was also indistinguishable between Sed and Run mothers19. Postpartum exercise may alter the milk content of bioactive compounds such as immunoglobulins and cytokines that promote the development of the offspring and protect them from infections12,19,64,65,66,67. Breastfeeding has been reported to protect against childhood obesity68 and the progression of NAFLD69. We have previously identified three cytokines, LIF, CXCL1, and CXCL2, whose lower levels in running mothers programmed social dominance behavior in their male offspring19. Further, altered nutritional provision in exercising damns, such as reduced lactose levels70, could be responsible for the metabolic changes in the Run offspring, although this effect in humans may be negligible71. Whether these or other milk bioactive substances are linked to the beneficial effect on offspring liver health remains to be determined.
The intergenerational effect of maternal postpartum exercise in combination with medium fat diet from early life have human relevance because of significant changes in diet and reduction in physical activity in western societies from the 1970s72,73,74. In a relatively short time, spanning two to three generations in the 20th century, many countries witnessed dramatic economic growth, industrialization, the introduction of mechanized transport, and urbanization that brought lifestyle changes, including less physical activity. In contrast to previous generations, regular maternal exercise is becoming increasingly uncommon in modern societies13 which may exaggerate the effect of increased calorie intake from early childhood and contribute to the increased incidence of childhood obesity and metabolic disease.
Methods
Sex as a biological variable
Our study examined male and female animals, and sex-dimorphic effects are reported.
Animals
Adult C57BL/6 male and female offspring generated in the lab (see breeding below) were used (Taconic). All mice were group-housed up to five per cage throughout a 12-h light/dark cycle with lights on at 6 am, unless otherwise stated. Food and water were available ad libitum. PicoLab Rodent Diet 5053 (LabDiet) with 13% fat calories was used for all mice, including parents and offspring, except for specific groups of offspring that were provided Picolab 5058 with 21% fat calories from weaning at 3 weeks of age until testing in adulthood (see details in Experimental design/Results).
Breeding
Male and female parents were purchased from Taconic Biosciences and received at 7 weeks of age, and were habituated for 2 weeks before breeding started. Breeding involved two naturally cycling females with a single male over a period of 5 days. Successful copulation was assessed daily at 9 AM by the appearance of a vaginal plug. Successfully plugged females were removed and singly housed for the remainder of the pregnancy. The first litter was not used, as maternal care can be variable.
Running during the lactation period
At P2, mothers and pups were randomly divided into 2 groups. One group was housed in cages equipped with running wheels, while the other was housed in standard cages without running wheels. At P21, pups were weaned and transferred to standard, “sedentary” cages (without running wheels) until adulthood (>12 weeks of age) after which they were subjected to behavioral and metabolic testing at 12–16 weeks of age (Fig. 1A). Mothers were used only once in running experiments and were sacked afterwards to avoid the effect of repeated running on offspring behavior. Offspring were randomly selected from litters for the various studies. We tested only 1–2 offspring from each mother.
Food consumption
Prior to food consumption measurements, mice were singly housed for one week. Baseline weight of the cage tops, devoid of any food, was initially taken for all mice. Subsequently, PicoLab Rodent Diet 5053 (13% of calories from fat, i.e., 13% diet) or 5058 (21% of calories from fat, i.e., 21% diet) was introduced into the food holder of the cage tops. The weight of the age, topped with the food, was recorded daily over a period of 3 days.
Fecal calorimetry
At least 200 mg of fecal pellets were collected for accurate measurements and stored in −20 °C to maintain moisture levels. Fecal pellets were collected over a 24-hour period with mice fed ad libitum, dehydrated for 48 h at ~60 °C, and total mass recorded. Bomb calorimetry was performed as per manufacturer’s directions (Parr 6765 Combination Calorimeter, Parr Instrument Company, Moline IL).
Locomotor activity
Mice were placed in open field boxes equipped with IR beams for the span of 24 h with food placed in the apparatus (Med Associated Inc, St, Albans, VT, USA). Activity Monitor 7 Software was used to detect the subjects’ activity for all chambers.
Comprehensive metabolic monitoring
Metabolic monitoring was conducted using a Promethion Metabolic Screening System (Promethion High-Definition Multiplexed Respirometry System for Mice; Sable Systems International, Las Vegas, NV, USA). In the Promethion system, rates of oxygen consumption (VO2) and carbon dioxide production (VCO2) were acquired by indirect calorimetry with a sampling frequency of 1 s. Respirometry values were determined every 5 min; the dwell time for each cage was 30 s, with baseline cage sampling frequency of 30 s occurring every four cages. Values of RER were calculated as ratios of VCO2 to VO2. Energy expenditure was calculated using the Weir equation (Energy expenditure =3.941 kcal/L × VO2 + 1.106 kcal/L × VCO2)75. Energy expenditure is displayed as the total kcal per specified periods of time, with values adjusted by ANCOVA for body mass or corrected body mass using VassarStats76. Values of RMRt were determined as the average of the lowest 3 postprandial energy expenditure recordings in mice housed at 30 °C for 3 days76.
Fat and lean mass content
Fat and lean mass content of unanesthetized mice was determined via NMR with an EchoMRI 3-in-1 Analyzer (EchoMRI).
Oral glucose tolerance test
Mice were fasted for 6 h, the tail was dipped into ice-cold 75% ethanol for 5 sec, the distal 2 mm of the tail was cut, and a small volume of blood was collected for baseline glucose levels using a handheld glucometer (GE100 Blood Glucose Meter). Then, 2 g/kg body weight of a 100 mg/ml glucose in sterile water was administered by oral gavage, followed by blood collection at 15, 30, 60, and 120 min for blood glucose measurements.
Tissue and sample collection
Mice were fasted for 6 h before the administration of pentobarbital (i.p. 300 mg/kg). Following cardiac puncture, at least 500 µl whole blood was collected (BD Microtainer tube, K2 EDTA). Cell-free plasma aliquots were stored at −70 °C. Then, livers were collected, weighed, and stored at −70 °C. Small pieces of tissue were split from frozen livers, typically from the left lobe, for RNA isolation and for preparing liver extracts for LC/MS.
Plasma-free FA and triglyceride
Plasma free FA and triglyceride levels were measured by using the Free Fatty Acid Quantification Assay Kit (ab65341, Abcam) and Triglyceride Quantification Assay Kit (ab65336, Abcam) following manufacturers’ recommendations.
FA oxidation
FA oxidation rates were measured in freshly collected liver samples as described previously77. Tissues (100 mg) were homogenized in a Potter-Elvehjem tube (10 strokes) in the presence of 1 ml of ice-cold Medium I buffer without DTT, followed by centrifugation at 420 × g for 10 min at 4 °C. Supernatants (15–30 μl) were transferred to Eppendorf tubes containing 370 μl of FA oxidation assay mixture containing (0.4 μCi [14C]palmitate (55 μCi/μmol; American Radiolabeled Chemicals Inc.), 0.5 μM palmitate, 0.7% BSA (wt/vol), 100 mM sucrose, 10 mM Tris (pH 8.0), 5 mM KH2PO4, 0.2 mM EDTA, 80 mM KCl, 1 mM MgCl2, 2 mM l-carnitine, 0.1 mM malate, 0.05 mM CoA, 2 mM ATP, and 1 mM DTT. Samples were incubated at 37 °C for 30 min and then transferred to Eppendorf tubes containing 200 μl of 1 M perchloric acid and shaken for 1 h at room temperature. The [14C]CO2 produced by complete oxidation of radiolabeled FAs was trapped onto filter papers soaked with 20 μl of 1 M sodium hydroxide. Partially oxidized acid-soluble metabolites were separated by centrifugation at 14,000 × g for 10 min at 4 °C. Aliquots of the supernatants (400 μl) and paper filters were placed into separate vials containing 4 ml Ecoscint H and subjected to scintillation counting.
Lipid staining of livers
Cryostat sections (12 µm) of livers were placed on slides and incubated in 1× PBS (Corning #21-040-CV) for 90 seconds and fixed in 10% formalin for 10 min. Slides were dipped in 60% isopropanol and immediately processed for staining in 30 mL stock Oil Red O solution and 20 mL dH2O in a 50 mL conical tube for 10 min. Stock solution was prepared by adding 300 mg of Oil Red O solid powder (Sigma #O-0625) to 100 mL 99% isopropyl alcohol (2-propanol, Fisher #A451-4) a day before staining. Then, the slides were dipped once in 60% isopropanol and twice in dH2O before staining with Mayer’s Hematoxylin (Sigma #MHS80) to counterstain nuclei. Following two washes, Vectamount aqueous mounting medium (VWR #101098-068) was applied, and sections were cover slipped (VWR #48404-133) and dried overnight. Lipid droplets were automatically counted with Stereo Investigator software. The top, middle, and bottom parts of the sections were analyzed and averaged.
LC/MS for untargeted metabolite profiling
Liver metabolites were extracted using −70 °C 80:20 methanol:water. The tissue–methanol mixture was subjected to bead-beating for 45 sec using a Tissuelyser cell disrupter (Qiagen). Extracts were centrifuged for 5 min at 5000 rpm to pellet insoluble protein, and supernatants were transferred to clean tubes. The extraction procedure was repeated two additional times, and all three supernatants were pooled, dried in a Vacufuge (Eppendorf), and stored at −80 °C until analysis. The methanol-insoluble protein pellet was solubilized in 0.2 M NaOH at 95 °C for 20 min, and protein was quantified using a BioRad DC assay.
On the day of metabolite analysis, dried tissue extracts were reconstituted in 70% acetonitrile at a relative protein concentration of 2 µg/ml, and 4 µl of this reconstituted extract was injected for LC/MS-based metabolite profiling using a platform comprised of an Agilent Model 1290 Infinity II liquid chromatography system coupled to an Agilent 6550 iFunnel time-of-flight MS analyzer as described previously78,79,80. Chromatography of metabolites utilized aqueous normal phase (ANP) chromatography on a Diamond Hydride column (Microsolv). Mobile phases consisted of: (A) 50% isopropanol, containing 0.025% acetic acid, and (B) 90% acetonitrile containing 5 mM ammonium acetate. To eliminate the interference of metal ions on chromatographic peak integrity and electrospray ionization, EDTA was added to the mobile phase at a final concentration of 6 µM. The following gradient was applied: 0–1.0 min, 99% B; 1.0–15.0 min, to 20% B; 15.0 to 29.0 min, 0% B; 29.0 to 37.0 min, 99% B. Raw data were analyzed using MassHunter Profinder 8.0 and MassProfiler Professional (MPP) 15.1 software (Agilent Technologies).
Metabolite identification
Untargeted LC/MS data were searched against an in-house annotated personal metabolite database created using MassHunter PCDL manager 8.0 (Agilent Technologies) based on monoisotopic neutral masses ( < 5 ppm mass accuracy) and chromatographic retention times. A molecular formula generator (MFG) algorithm in MPP was used to generate and score empirical molecular formulae, based on a weighted consideration of monoisotopic mass accuracy, isotope abundance ratios, and spacing between isotope peaks. A tentative compound ID was assigned when the PCDL database and MFG scores concurred for a given candidate molecule. Tentatively assigned molecules were verified based on a match of LC retention times and/or MS/MS fragmentation spectra for pure molecule standards contained in a growing in-house metabolite database.
Single-nucleus (sn)RNA-Seq from liver
Punches were taken from frozen livers, and nuclei were prepared using the Nuclei Isolation Kit: Nuclei EZ Prep (Sigma, NUC-101) following manufacturers’ guidelines. Tissue from three non-related males was processed together per group. Visual inspection with a hemocytometer was used for cell counting. Preparation of libraries and sequencing were done by the Epigenomics Core at Weill Cornell Medicine using the Chromium Single Cell 3’ Reagent V3 Kit and sequencing via NovaSeq6000. Raw sequencing data were processed using the CellRanger v6.0.0 pipeline and aligned to the mm10 transcriptome with introns included in the reference. Gene-expression matrices for all samples were loaded into R and preprocessed using Seurat where nuclei with fewer than 500 genes and genes expressed in fewer than 10 nuclei were filtered out. The gene expression matrices were merged, and nuclei with more than 6000 genes and greater than 0.8% mitochondrial reads were filtered out to discount nuclei with incomplete removal of the cytoplasm. The matrix was then separated by sample and normalized using NormalizeData, and variable features were found using FindVariableFeatures using the vst selection method and nfeatures = 2000. Features and anchors for integration were found using SelectIntegrationFeatures and FindIntegrationAnchors. Using this anchor set, the data was integrated using IntegrateData. Data were scaled, and RunPCA was used with 30 PCs. Nuclei were clustered using a resolution of 0.6. Following clustering, cluster markers were found using FindAllMarkers. For differential gene expression, clusters were combined by cell type, and the groups were compared using FindMarkers with a minimum log2FC of 1.3 and adjusted p-value < 0.05 (Bonferonni).
Statistics
The number of animals per group and statistics used are described in the figure legends. Data are presented as mean ± SEM. GraphPad Prism version 9.0 was used for plotting and statistical analysis (GraphPad Software). Unpaired t test was used to compare two independent groups. Statistical evaluation for four independent groups was performed by one-way or two-way ANOVA, followed by Tukey post-hoc test, and the a priori level of significance at 95% confidence level was considered at p < 0.05. Bonferroni correction with p < 0.05 was used for differential gene expression.
Study approval
All experimental protocols were approved by the Weill Cornell Medicine Institutional Animal Care and Use Committee (IACUC 2012-0022) following guidelines from the NIH Guide for the Care and Use of Laboratory Animals. All methods are reported in accordance with ARRIVE guidelines (https://arriveguidelines.org/arrive-guidelines).
Data availability
GEO accession number for sequencing data: GSE288442.
References
Di Liegro, C. M., Schiera, G., Proia, P. & Di Liegro, I. Physical activity and brain health. Genes 10, 720 (2019).
Umegaki, H., Sakurai, T. & Arai, H. Active life for brain health: a narrative review of the mechanism underlying the protective effects of physical activity on the brain. Front. Aging Neurosci. 13, 761674 (2021).
Cantelon, J. A. & Giles, G. E. A review of cognitive changes during acute aerobic exercise. Front. Psychol. 12, 653158 (2021).
Kramer, A. F. et al. Ageing, fitness and neurocognitive function. Nature 400, 418–419 (1999).
Blaize, A. N., Pearson, K. J. & Newcomer, S. C. Impact of maternal exercise during pregnancy on offspring chronic disease susceptibility. Exerc Sport Sci. Rev. 43, 198–203 (2015).
Clapp, J. F. Morphometric and neurodevelopmental outcome at age five years of the offspring of women who continued to exercise regularly throughout pregnancy. J. Pediatr. 129, 856–863 (1996).
Jukic, A. M. et al. Physical activity during pregnancy and language development in the offspring. Paediatr. Perinat. Epidemiol. 27, 283–293 (2013).
Aksu, I. et al. Maternal treadmill exercise during pregnancy decreases anxiety and increases prefrontal cortex VEGF and BDNF levels of rat pups in early and late periods of life. Neurosci. Lett. 516, 221–225 (2012).
Kim, H., Lee, S. H., Kim, S. S., Yoo, J. H. & Kim, C. J. The influence of maternal treadmill running during pregnancy on short-term memory and hippocampal cell survival in rat pups. Int. J. Dev. Neurosci. 25, 243–249 (2007).
Robinson, A. M. & Bucci, D. J. Physical exercise during pregnancy improves object recognition memory in adult offspring. Neuroscience 256, 53–60 (2014).
Robinson, A. M. & Bucci, D. J. Maternal exercise and cognitive functions of the offspring. Cogn. Sci. 7, 187–205 (2012).
Harris, J. E. et al. Exercise-induced 3’-sialyllactose in breast milk is a critical mediator to improve metabolic health and cardiac function in mouse offspring. Nat. Metab. 2, 678–687 (2020).
Archer, E. et al. Maternal inactivity: 45-year trends in mothers’ use of time. Mayo Clin. Proc. 88, 1368–1377 (2013).
Larson-Meyer, D. E. Effect of postpartum exercise on mothers and their offspring: a review of the literature. Obes. Res. 10, 841–853 (2002).
Chen, Y. & Baram, T. Z. Toward understanding how early-life stress reprograms cognitive and emotional brain networks. Neuropsychopharmacology 41, 197–206 (2016).
George, E. D., Bordner, K. A., Elwafi, H. M. & Simen, A. A. Maternal separation with early weaning: a novel mouse model of early life neglect. BMC Neurosci. 11, 123 (2010).
Lippard, E. T. C. & Nemeroff, C. B. The devastating clinical consequences of child abuse and neglect: increased disease vulnerability and poor treatment response in mood disorders. Am. J. Psychiatry 177, 20–36 (2020).
Phillips, N. K., Hammen, C. L., Brennan, P. A., Najman, J. M. & Bor, W. Early adversity and the prospective prediction of depressive and anxiety disorders in adolescents. J. Abnorm Child Psychol. 33, 13–24 (2005).
Taki, F. et al. Maternal programming of social dominance via milk cytokines. iScience 23, 101357 (2020).
Hruby, A. & Hu, F. B. The epidemiology of obesity: a big picture. Pharmacoeconomics 33, 673–689 (2015).
Kumar, S. & Kelly, A. S. Review of childhood obesity: from epidemiology, etiology, and comorbidities to clinical assessment and treatment. Mayo Clin. Proc. 92, 251–265 (2017).
Lang, P., Hasselwander, S., Li, H. & Xia, N. Effects of different diets used in diet-induced obesity models on insulin resistance and vascular dysfunction in C57BL/6 mice. Sci. Rep. 9, 19556 (2019).
Hariri, N. & Thibault, L. High-fat diet-induced obesity in animal models. Nutr. Res Rev. 23, 270–299 (2010).
Collins, S., Martin, T. L., Surwit, R. S. & Robidoux, J. Genetic vulnerability to diet-induced obesity in the C57BL/6J mouse: physiological and molecular characteristics. Physiol. Behav. 81, 243–248 (2004).
Cole, T. J., Bellizzi, M. C., Flegal, K. M. & Dietz, W. H. Establishing a standard definition for child overweight and obesity worldwide: international survey. BMJ 320, 1240–1243 (2000).
Surwit, R. S., Kuhn, C. M., Cochrane, C., McCubbin, J. A. & Feinglos, M. N. Diet-induced type II diabetes in C57BL/6J mice. Diabetes 37, 1163–1167 (1988).
Alves-Bezerra, M. & Cohen, D. E. Triglyceride metabolism in the liver. Compr. Physiol. 8, 1–8 (2017).
Satapati, S. et al. Elevated TCA cycle function in the pathology of diet-induced hepatic insulin resistance and fatty liver. J. Lipid Res. 53, 1080–1092 (2012).
Franko, A. et al. Liver adapts mitochondrial function to insulin resistant and diabetic states in mice. J. Hepatol. 60, 816–823 (2014).
Poussin, C. et al. Oxidative phosphorylation flexibility in the liver of mice resistant to high-fat diet-induced hepatic steatosis. Diabetes 60, 2216–2224 (2011).
Mantena, S. K. et al. High fat diet induces dysregulation of hepatic oxygen gradients and mitochondrial function in vivo. Biochem. J. 417, 183–193 (2009).
Longo, N., Frigeni, M. & Pasquali, M. Carnitine transport and fatty acid oxidation. Biochim. Biophys. Acta 1863, 2422–2435 (2016).
Dambrova, M. et al. Acylcarnitines: nomenclature, biomarkers, therapeutic potential, drug targets, and clinical trials. Pharm. Rev. 74, 506–551 (2022).
Wiering, L., Subramanian, P. & Hammerich, L. Hepatic stellate cells: dictating outcome in nonalcoholic fatty liver disease. Cell Mol. Gastroenterol. Hepatol. 15, 1277–1292 (2023).
Ju, C. & Tacke, F. Hepatic macrophages in homeostasis and liver diseases: from pathogenesis to novel therapeutic strategies. Cell Mol. Immunol. 13, 316–327 (2016).
Ramachandran, P. et al. Resolving the fibrotic niche of human liver cirrhosis at single-cell level. Nature 575, 512–518 (2019).
Daemen, S. et al. Dynamic shifts in the composition of resident and recruited macrophages influence tissue remodeling in NASH. Cell Rep. 34, 108626 (2021).
Xiong, X. et al. Landscape of intercellular crosstalk in healthy and NASH liver revealed by single-cell secretome gene analysis. Mol. Cell 75, 644–660.e645 (2019).
Su, Q. et al. Single-cell RNA transcriptome landscape of hepatocytes and non-parenchymal cells in healthy and NAFLD mouse liver. iScience 24, 103233 (2021).
Ashburner, M. et al. Gene ontology: tool for the unification of biology. The Gene Ontology Consortium. Nat. Genet 25, 25–29 (2000).
Athinarayanan, S. et al. Fatty acid desaturase 1 influences hepatic lipid homeostasis by modulating the PPARα-FGF21 axis. Hepatol. Commun. 5, 461–477 (2021).
Lyu, J. et al. Role of ATP-binding cassette transporter A1 in suppressing lipid accumulation by glucagon-like peptide-1 agonist in hepatocytes. Mol. Metab. 34, 16–26 (2020).
Pauter, A. M. et al. Elovl2 ablation demonstrates that systemic DHA is endogenously produced and is essential for lipid homeostasis in mice. J. Lipid Res. 55, 718–728 (2014).
Matsuzaka, T. Role of fatty acid elongase Elovl6 in the regulation of energy metabolism and pathophysiological significance in diabetes. Diabetol. Int. 12, 68–73 (2021).
Reue, K. & Dwyer, J. R. Lipin proteins and metabolic homeostasis. J. Lipid Res. 50, S109–S114 (2009).
Stevanović, J., Beleza, J., Coxito, P., Ascensão, A. & Magalhães, J. Physical exercise and liver “fitness”: role of mitochondrial function and epigenetics-related mechanisms in non-alcoholic fatty liver disease. Mol. Metab. 32, 1–14 (2020).
Dixon, L. J., Barnes, M., Tang, H., Pritchard, M. T. & Nagy, L. E. Kupffer cells in the liver. Compr. Physiol. 3, 785–797 (2013).
Thomson, A. W. & Knolle, P. A. Antigen-presenting cell function in the tolerogenic liver environment. Nat. Rev. Immunol. 10, 753–766 (2010).
Stienstra, R. et al. Kupffer cells promote hepatic steatosis via interleukin-1beta-dependent suppression of peroxisome proliferator-activated receptor alpha activity. Hepatology 51, 511–522 (2010).
Huang, W. et al. Depletion of liver Kupffer cells prevents the development of diet-induced hepatic steatosis and insulin resistance. Diabetes 59, 347–357 (2010).
Lanthier, N. et al. Kupffer cell depletion prevents but has no therapeutic effect on metabolic and inflammatory changes induced by a high-fat diet. FASEB J. 25, 4301–4311 (2011).
Weiskirchen, R. & Tacke, F. Cellular and molecular functions of hepatic stellate cells in inflammatory responses and liver immunology. Hepatobiliary Surg. Nutr. 3, 344–363 (2014).
Gressner, A. M. & Weiskirchen, R. Modern pathogenetic concepts of liver fibrosis suggest stellate cells and TGF-beta as major players and therapeutic targets. J. Cell Mol. Med. 10, 76–99 (2006).
Mederacke, I. et al. Fate tracing reveals hepatic stellate cells as dominant contributors to liver fibrosis independent of its aetiology. Nat. Commun. 4, 2823 (2013).
Allweyer, M. et al. Investigation of behavior and plasma levels of corticosterone in restrictive- and ad libitum-fed diet-induced obese mice. Nutrients 14, 1746 https://doi.org/10.3390/nu14091746 (2022).
Shah, B., Tombeau Cost, K., Fuller, A., Birken, C. S. & Anderson, L. N. Sex and gender differences in childhood obesity: contributing to the research agenda. BMJ Nutr. Prev. Health 3, 387–390 (2020).
Zhang, X. et al. Increasing prevalence of NAFLD/NASH among children, adolescents and young adults from 1990 to 2017: a population-based observational study. BMJ Open 11, e042843 (2021).
Teng, M. L. et al. Global incidence and prevalence of nonalcoholic fatty liver disease. Clin. Mol. Hepatol. 29, S32–S42 (2023).
Simon, T. G. et al. Non-alcoholic fatty liver disease in children and young adults is associated with increased long-term mortality. J. Hepatol. 75, 1034–1041 (2021).
Popkin, B. M., Adair, L. S. & Ng, S. W. Global nutrition transition and the pandemic of obesity in developing countries. Nutr. Rev. 70, 3–21 (2012).
van Velzen, A. & Toth, M. Role of maternal 5-HT1A receptor in programming offspring emotional and physical development. Genes Brain Behav. 9, 877–885 (2010).
Charbonneau, M. R. et al. Sialylated milk oligosaccharides promote microbiota-dependent growth in models of infant undernutrition. Cell 164, 859–871 (2016).
Gomez de Agüero, M. et al. The maternal microbiota drives early postnatal innate immune development. Science 351, 1296–1302 (2016).
Chatterton, D. E., Nguyen, D. N., Bering, S. B. & Sangild, P. T. Anti-inflammatory mechanisms of bioactive milk proteins in the intestine of newborns. Int. J. Biochem. Cell Biol. 45, 1730–1747 (2013).
Dvorak, B. Milk epidermal growth factor and gut protection. J. Pediatr. 156, S31–S35 (2010).
Garofalo, R. Cytokines in human milk. J. Pediatr. 156, S36–S40 (2010).
Haschke, F., Haiden, N. & Thakkar, S. K. Nutritive and bioactive proteins in breastmilk. Ann. Nutr. Metab. 69, 17–26 (2016).
Arenz, S., Rückerl, R., Koletzko, B. & von Kries, R. Breast-feeding and childhood obesity-a systematic review. Int. J. Obes. Relat. Metab. Disord. 28, 1247–1256 (2004).
Nobili, V. et al. A protective effect of breastfeeding on the progression of non-alcoholic fatty liver disease. Arch. Dis. Child 94, 801–805 (2009).
Treadway, J. L. & Lederman, S. A. The effects of exercise on milk yield, milk composition, and offspring growth in rats. Am. J. Clin. Nutr. 44, 481–488 (1986).
Dewey, K. G., Lovelady, C. A., Nommsen-Rivers, L. A., McCrory, M. A. & Lönnerdal, B. A randomized study of the effects of aerobic exercise by lactating women on breast-milk volume and composition. N. Engl. J. Med. 330, 449–453 (1994).
Choi, B. C., Hunter, D. J., Tsou, W. & Sainsbury, P. Diseases of comfort: primary cause of death in the 22nd century. J. Epidemiol. Community Health 59, 1030–1034 (2005).
Wagner, A. et al. Sedentary behaviour, physical activity and dietary patterns are independently associated with the metabolic syndrome. Diab. Metab. 38, 428–435 (2012).
Anderssen, S. A. et al. Changes in physical activity behavior and the development of body mass index during the last 30 years in Norway. Scand. J. Med. Sci. Sports 18, 309–317 (2008).
WEIR, J. B. New methods for calculating metabolic rate with special reference to protein metabolism. J. Physiol. 109, 1–9 (1949).
Speakman, J. R. Measuring energy metabolism in the mouse - theoretical, practical, and analytical considerations. Front. Physiol. 4, 34 (2013).
Desai, A. et al. Regulation of fatty acid trafficking in liver by thioesterase superfamily member 1. J. Lipid Res. 59, 368–379 (2017).
Chen, Q. et al. Serum metabolite biomarkers discriminate healthy smokers from COPD smokers. PLoS One 10, e0143937 (2015).
Chen, Q. et al. Rewiring of glutamine metabolism is a bioenergetic adaptation of human cells with mitochondrial DNA mutations. Cell Metab. 27, 1007–1025.e1005 (2018).
Chen, Q. et al. Untargeted plasma metabolite profiling reveals the broad systemic consequences of xanthine oxidoreductase inactivation in mice. PLoS One 7, e37149 (2012).
Acknowledgements
We would like to thank the support of the Epigenomics Core Facility, Weill Cornell Medicine.
Author information
Authors and Affiliations
Contributions
K.L., M.B., Q.C., M.A.-B., B.E., J.G.T., S.S.R., F.T., and R.S. conducted the experiments. K.L., M.B., D.C., S.G., and M.T. designed the experiments. K.L., M.B., and M.T. wrote the paper. All authors reviewed the manuscript.
Corresponding author
Ethics declarations
Competing interests
The authors declare no competing interests.
Additional information
Publisher’s note Springer Nature remains neutral with regard to jurisdictional claims in published maps and institutional affiliations.
Rights and permissions
Open Access This article is licensed under a Creative Commons Attribution-NonCommercial-NoDerivatives 4.0 International License, which permits any non-commercial use, sharing, distribution and reproduction in any medium or format, as long as you give appropriate credit to the original author(s) and the source, provide a link to the Creative Commons licence, and indicate if you modified the licensed material. You do not have permission under this licence to share adapted material derived from this article or parts of it. The images or other third party material in this article are included in the article’s Creative Commons licence, unless indicated otherwise in a credit line to the material. If material is not included in the article’s Creative Commons licence and your intended use is not permitted by statutory regulation or exceeds the permitted use, you will need to obtain permission directly from the copyright holder. To view a copy of this licence, visit http://creativecommons.org/licenses/by-nc-nd/4.0/.
About this article
Cite this article
Lopez, K., Baker, M.R., Chen, Q. et al. Maternal postpartum sedentary life exacerbates the metabolic impact of moderately fat-rich diet in male mice. npj Metab Health Dis 3, 41 (2025). https://doi.org/10.1038/s44324-025-00086-x
Received:
Accepted:
Published:
Version of record:
DOI: https://doi.org/10.1038/s44324-025-00086-x






