Abstract
The Western diets (WD) induced metabolic dysfunction-associated fatty liver disease (MAFLD) has become a major clinical burden. No pharmacological agent has been approved to treat MAFLD-induced liver cancer and systemic symptoms. In this study, mice were fed a WD combined with a CCl4 injection for 24 weeks to induce steatohepatitis, fibrosis, and liver cancer. The molecular and therapeutic effects of barbituric acid derivative pyrimidinetrione benzodioxol (BA-5) were evaluated. BA-5 treatment decreased lipids accumulation and inflammatory response through upregulating beta-oxidation genes. Furthermore, WD+CCl4-impaired detoxification and antioxidant genes were restored by BA-5. During fibrogenesis, BA-5 treatment reduced the collagen deposition in WD+CCl4 exposed mice. At the stage of hepatocarcinogenesis, BA-5 blocked the AKT/rpS6-mediated proliferation and reduced HCC markers. Notably, WD-induced anxiety- and depression-like behaviors were significantly improved in BA-5-treated mice. Although delayed BA-5 treatment showed a modest therapeutic effect, early BA-5 intervention serves as a promising agent for addressing metabolic deterioration-induced liver tumorigenesis.
Similar content being viewed by others
Introduction
During the past decade, excess fat and sugar in dietary style have emerged as health issues worldwide1. Metabolic-associated fatty liver disease (MAFLD) is the most emerging epidemic chronic liver disease, paralleling the worldwide increase of obesity and metabolic syndrome2. MAFLD includes a range of histological presentations, ranging from basic steatosis to metabolic dysfunction-associated steatohepatitis (MASH), with the latter potentially progressing to various levels of fibrosis3. Worse still, the risk of hepatocellular carcinoma (HCC) increases significantly for MAFLD or MASH patients with or without cirrhosis4,5. The prevalence of MAFLD in the adult population is around 25%, while, more than 70% of the obese and diabetic population express MAFLD2,6,7. In contrast to the general population, individuals with MAFLD face an elevated risk of mortality related to liver diseases, cardiovascular diseases, and overall causes8. Clinical studies have revealed a heightened prevalence of depression among individuals with MAFLD, while on the other hand, the risk of developing MAFLD is elevated in patients with depression9. The profound association between MAFLD and psychological disorders, such as depression, anxiety, and stress, has been substantiated9,10,11. There is a bidirectional association between MAFLD and metabolic syndrome. Additionally, MAFLD raises the risk and plays a contributing role in the pathophysiology of atherosclerosis, cardiovascular diseases, diabetes mellitus, and chronic kidney disease12. Epidemiologic models predict a further increase in MAFLD/MASH prevalence with a doubling of associated mortality until 2030, implying that its complications represent a major current and further healthcare challenge. Unfortunately, there are still no approved therapeutic approaches to treat MAFLD-related advanced fibrosis, HCC, and mood disorders.
Barbituric acid is an organic compound based on a pyrimidine heterocyclic backbone and was first discovered in 186413. Barbituric acid derivatives, known as barbiturates, have their first applications in central nervous system therapy, sedation, and anesthetics and have been used as anticonvulsants14. In addition, barbituric acid derivatives also possess different biological activities, such as anti-microbial infection and anti-inflammation15,16. Barbiturates and their derivatives present a commendable anticancer ability by attenuating cancer-manifesting metabolic and enzymatic pathways, including, matrix metalloproteinases, xanthine oxidase, amino peptidases, histone deacetylases, and Ras/mitogen-activated protein kinase17. Previously, we synthesized a series of barbiturate-conjugated derivatives and found that the 2,4,6 (1H,3H,5H)-Pyrimidinetrione, 5-[2(E)-3-(1,3-benzodioxol-5-yl)-2-propen-1-ylidene] compound (BA-5) attenuated liver fibrosis by blocking the NF-kB signaling in hepatic stellate cells18. In drug-resistant liver cancer treatment, a combination of this BA-5 compound with a low dose of regorafenib synergistically inhibited sorafenib-resistant HCC cell proliferation19. Recently, we further showed that BA-5 against high-fat diet (HFD)-induced MAFLD in mice20. However, the effects of BA-5 in MAFLD-related hepatocarcinogenesis are still unclear.
In recent years, MAFLD has emerged as another frequent cause of HCC in the world21. Markov model-based analysis predicts a 122% rise in MAFLD-driven HCC incidence by 2030 in the US, leading to a total of 12,240 annual cases22. Regarding the US, the UK, and France, MAFLD already represents the most rapidly rising underlying etiology of HCC-induced advanced fibrosis and HCC23. A Western diet (WD), which is high-fat, high-fructose, and high cholesterol, mimics fast food style diets that have been implicated in human MASH pathogenesis24. The use of carbon tetrachloride (CCl4) coupled with 12 weeks of WD feeding model was reported to induce weight gain and severe liver pathological features similar to those of MASH and fibrosis patients25. Later, hepatic tumor development was found in 24 weeks of WD feeding coupled with CCl4 injection25. In this study, we used WD combined with chronic exposure to CCl4 to induce MAFLD-associated hepatocarcinogenesis and evaluate the therapeutic effects of BA-5.
Results
BA-5 treatment decreased body weight gain in the WD + CCl4-induced MASH/fibrosis/HCC mouse model
Western diet combined with CCl4 treatment (WD + CCl4) exhibits a progression of advanced fibrosis and HCC and mimics histological, immunological, and transcriptomic features of human MASH-related HCC progression25. To examine the effects of BA-5 treatment on MAFLD-related HCC progression, a 24-week WD + CCl4 model was used in this study (Fig. 1A). The body weight of mice significantly increased after feeding WD + CCl4 for 24 weeks, and the administration of BA-5 or BA-5 delayed treatment can effectively decrease the body weight of the mice (Fig. 1B).
A Experimental design of BA-5, and BA-5 delayed treatments in a western diet (WD) combined with carbon tetrachloride (CCl4) treatment-induced hepatocellular carcinoma (HCC) mice model. B Body weight of mice (n = 5–7 per group). One-way ANOVA was used for multiple comparisons. Results are expressed as the mean ± standard error of the mean (SEM). ##p < 0.01 vs. the control; *p < 0.05 vs. the WD + CCl4 group; **p < 0.01 vs. the WD + CCl4 group.
WD + CCl4-induced hepatic steatosis was alleviated by BA-5 administration via improved lipid metabolism
Excessive hepatic accumulation of lipids is the first step toward steatohepatitis and eventually leads to HCC tumorigenesis21. We first evaluate the effect of BA-5 in hepatic steatosis. As shown in Fig. 2A, B, 24 weeks of WD + CCl4 exposure increased serum levels of alanine aminotransferase (ALT), free fatty acids (FA), hepatic triglyceride (TG), and FA accumulation compared to the control group. Notably, BA-5 or BA-5 delayed treatments significantly decreased the levels of serum ALT, TG, and FA (Fig. 2A). Regarding hepatic lipids accumulation, administration of BA-5 significantly decreased hepatic TG and FA contents (Fig. 2B), but BA-5 delayed treatment did not showed significant changes. WD + CCl4 leads to a significant increase in de-novo lipogenesis markers, including messenger (m)RNA expressions of acetyl-CoA carboxylase (ACC), FA synthase (FAS), stearoyl-CoA desaturase 1 (SCD1), and CD36. However, both BA-5 and BA-5 delay treatment had no notable effect on the regulation of these lipogenesis-related mRNA expressions (Fig. 2C). Concerning the function of beta-oxidation, WD + CCl4 impaired the mRNA expression of key genes, including peroxisome proliferator-activated receptor alpha (PPARα), peroxisome proliferator-activated receptor-gamma coactivator -alpha, (PGCα), carnitine palmitoyltransferase 1A (CPT1A), and CPT2. Notably, BA-5 treatment significantly improved the expression of these beta-oxidation-related genes, while BA-5 delayed treatment exhibited only a modest effect (Fig. 2D). Pathological examinations showed the presence of macrovascular and microvascular intracytoplasmic lipid deposition, inflammatory infiltration, and hepatocyte ballooning in liver tissues of WD + CCl4 mice, whereas BA-5 and BA-5 delayed treatments effectively reduced these hepatic pathological scores (Fig. 2E, F, G).
A Serum levels of alanine aminotransferase (ALT), triglycerides (TG), and fatty acids (FA). B Hepatic TG and FA contents. C Relative mRNA expression levels of key genes involved in hepatic lipogenesis, including acetyl-CoA carboxylase (ACC), fatty acid synthase (FAS), sterol CoA-desaturase 1 (SCD1), and CD36 were measured using a real-time qPCR. D mRNA levels of peroxisome proliferator-activated receptor alpha (PPARα), peroxisome proliferator-activated receptor-gamma coactivator -alpha, (PGCα), carnitine palmitoyltransferase-1A (CPT1A), and CPT2 (n = 5–7 per group). E Representative hepatic hematoxylin and eosin (H&E)-stained and Oil red O-stained images. F Histological scores for hepatic steatosis, lobular inflammation, and hepatocyte ballooning based on H&E staining. G Quantification of Oil red O images. Results are expressed as the mean ± standard error of the mean (SEM). One-way ANOVA was used for multiple comparisons. #p < 0.05 vs. the control; ##p < 0.01 vs. the control; *p < 0.05 vs. the WD + CCl4 group; **p < 0.01 vs. the WD + CCl4 group.
BA-5 treatment decreased WD + CCl4-induced inflammation
Inflammation is a landmark feature of MASH pathophysiology, also guiding the development and progression of HCC. We next examined whether BA-5 treatment attenuated liver inflammation. F4/80, a macrophage infiltration marker, was increased in WD + CCl4-exposed mice and significantly decreased in BA-5 and BA-5 delayed treatment groups (Fig. 3A, B). The mRNA levels of IL-1b and IL-1 were significantly down-regulated in BA-5 and BA-5 delayed treatments, and IL-6 mRNA was down-regulated in BA-5 treated mice (Fig. 3C). Furthermore, both BA-5 and BA-5 delayed treatments significantly inhibited WD + CCl4-induced serum IL-1b and IL-6 levels (Fig. 3D). These data implying that BA-5 and BA-5-delayed administration significantly reduced WD + CCl4-induced inflammation status in mice.
A Representative image of liver F4/80 immunohistochemistry stained. B Quantification of F4/80 staining. C mRNA levels of pro-inflammatory cytokines Interleukin (IL)-1β, IL-1, and IL-6. D Serum concentration of IL-1b and IL-6. Results are expressed as the mean ± standard error of the mean (SEM) (n = 5–7 per group). One-way ANOVA was used for multiple comparisons. #p < 0.05 vs. the control; ##p < 0.01 vs. the control; *p < 0.05 vs. the WD + CCl4 group; **p < 0.01 vs. the WD + CCl4 group.
WD + CCl4-induced glucose tolerance was improved by BA-5 administration
Diabetes is a metabolic disorder that is characterized by impaired regulation of glucose and insulin levels and serves as a significant risk factor for the development of liver fibrosis and hepatocellular carcinoma (HCC)26. To assess the potential of BA-5 treatment in restoring impaired glucose homeostasis, we conducted a glucose tolerance test. The WD + CCl4 group exhibited impaired glucose tolerance at 15, 30, 90, and 120 min after glucose administration when compared to the normal diet control group (Fig. 4A). Notably, treatment with BA-5 demonstrated a significant improvement in glucose tolerance at 15, 30, 60, 90, and 120 min compared to the WD + CCl4 group, and BA-5 delayed treatment also exhibited a similar effect (Fig. 4A). Furthermore, the WD + CCl4 induced higher fasting glucose level was reduced in BA-5 treated group (Fig. 4B). To evaluate insulin resistance, we utilized the homeostatic model assessment of insulin resistance (HOMA-IR)27. Insulin levels and HOMA-IR were elevated in the WD + CCl4 group; however, BA-5 and BA-5-delayed administration significantly reduced insulin levels and HOMA-IR (Fig. 4C).
A The blood glucose levels of mice in IPGTT. B 18 h of fasting blood glucose levels in mice. C The serum insulin levels were measured, and D the homeostasis model assessment of insulin resistance (HOMA-IR) was calculated (n = 5–7 per group). Results are expressed as the mean ± standard error of the mean (SEM). One-way ANOVA was used for multiple comparisons. #p < 0.05 vs. the control; ##p < 0.01 vs. the control; *p < 0.05 vs. the WD + CCl4 group; **p < 0.01 vs. the WD + CCl4 group.
Treatment of BA-5 regulated liver detoxification and antioxidation genes expression in WD + CCl4 treated mice
The liver plays a pivotal role in detoxification and antioxidation. Once an imbalance of detoxification and antioxidation occurs, the liver becomes vulnerable to exogenous toxins resulting in hepatic damage28,29. To examine the protective effects of BA-5 against WD + CCl4-induced liver damage, we measured expressions of key genes involved in hepatic detoxification and antioxidation. Phase I detoxification genes such as cytochrome P450 family 1 subfamily A member 2 (CYP1A2) and aldehyde dehydrogenase 7 family member A1 (ALDH7A1) and phase II detoxification genes including sulfotransferase family 5 A, member 1 (SUL5A1), glutathione S-transferase P1 (GSTP1), glutathione S-transferase A3 (GSTA3), and glutathione S-transferase mu 1 (GSTM1) were significantly downregulated in the WD + CCl4 groups (Fig. 5A, B). BA-5 and BA-5 delayed treatments partially increased the expression of phase 1 detoxification genes (CYP1A2 and ALDH7A1) (Fig. 5A). Besides, phase II detoxification genes (SUL5A1, GSTA3, and GSTM1) were also restored in BA-5 treated mice (Fig. 5B). Catalase, superoxide dismutase type 1 (SOD1), SOD2, and SOD3 are antioxidant genes that protect the liver from oxidative stress. WD + CCl4 group showed decreased CATALASE, SOD1, and SOD2 gene expression levels (Fig. 5C). Importantly, BA-5 and BA-5 delayed treatments significantly improved these antioxidation gene expressions (Fig. 5C). Furthermore, BA-5 and BA-5 delayed treatments decreased the serum bilirubin level, while albumin level was not changed among groups (Fig. 5D). These data suggest that treatment of BA-5 may enhance the liver’s detoxification and antioxidant abilities to protect exogenous liver damage.
Relative mRNA expression levels of key genes involved in A phase I detoxification, B phase II detoxification, and C antioxidants in the liver were measured using a real-time qPCR (n = 5–7 per group). D Serum levels of albumin and bilirubin. Results are expressed as the mean ± standard error of the mean (SEM). One-way ANOVA was used for multiple comparisons. #p < 0.05 vs. the control; ##p < 0.01 vs. the control; *p < 0.05 vs. the WD + CCl4 group; **p < 0.01 vs. the WD + CCl4 group.
BA-5 treatment attenuated WD + CCl4-induced liver fibrosis in mice
Liver fibrosis is recognized as a pivotal step toward tumor development30, thus we investigated the antifibrotic effects of BA-5 treatment. As illustrated in Fig. 6A, the WD + CCl4 group exhibited a significant increase in the expression of fibrosis-related genes, including α-smooth muscle actin (α-SMA), collagen 1 alpha 2 (COL1A2), COL1A1 and DESMIN, along with elevated levels of α-SMA protein (Fig. 6A, B). Notably, both the BA-5 and BA-5 delayed treatment groups effectively downregulated the expression of fibrosis-related genes such as α-SMA, COL1A1, and DESMIN, as well as the protein levels of α-SMA (Fig. 6A, B). The accumulation of collagen was assessed using Sirius red stain. Consistently, BA-5 and BA-5 delayed treatments significantly reduced the deposition of collagen induced by WD + CCl4 (Fig. 6C, D). These results clearly demonstrate the anti-WD-induced fibrotic effect of BA-5.
A mRNA levels of α-smooth muscle actin (α-SMA), collagen 1 alpha 2 (COL1A2), COL1A1 and DESMIN. B Western blot images and the quantitative amount of α-SMA. C Representative Sirius red-stained images of liver tissues from mice. D Quantification of Sirius red staining. Results are expressed as the mean ± standard error of the mean (SEM) (n = 5–7 per group). One-way ANOVA was used for multiple comparisons. #p < 0.05 vs. the control; ##p < 0.01 vs. the control; *p < 0.05 vs. the WD + CCl4 group; ** p < 0.01 vs. the WD + CCl4 group.
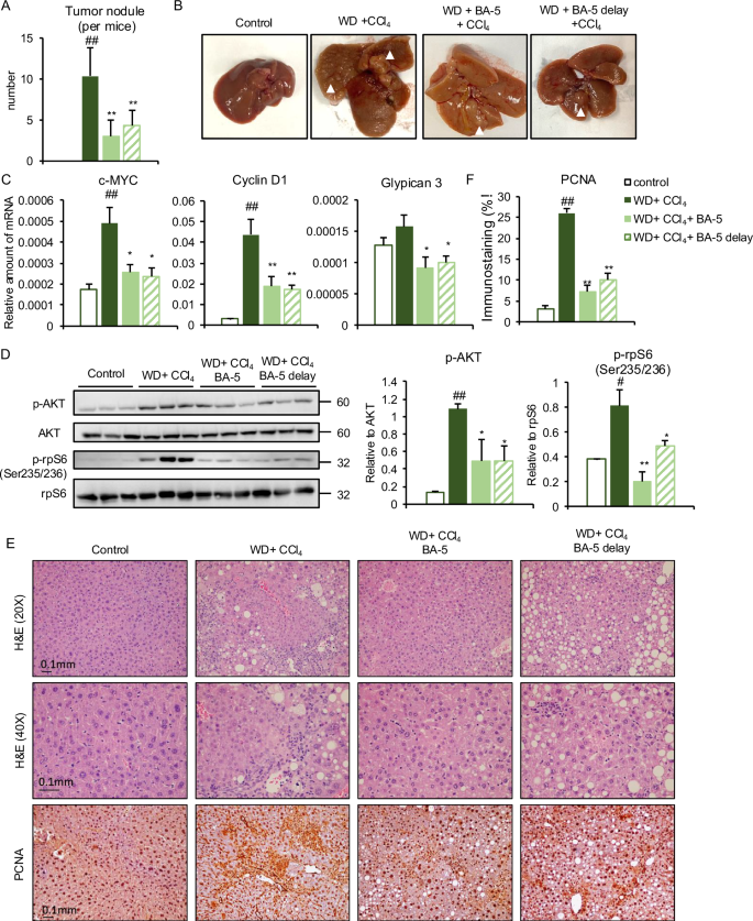
BA-5 administration inhibited WD + CCl4-induced HCC in mice
To validate the protective efficacy of BA-5 against WD-induced tumor development, we assessed HCC-related marker expression in the liver of mice. 24 weeks of WD + CCl4 significantly resulted in the formation of tumor nodules (Fig. 7A, B). Conversely, both the BA-5 and BA-5 delayed treatment groups displayed a reduction in the number of nodules compared to the WD + CCl4 group (Fig. 7A, B). Furthermore, HCC-related markers, including c-MYC, Cyclin D1, and Glypican 3, exhibited elevated expression levels following WD + CCl4 treatment, whereas BA-5 and BA-5 delayed treatments effectively downregulated these HCC-related markers expression (Fig. 7C). Consistently, proliferation markers such as phospho (p)- AKT, p-ribosomal protein S6 (rpS6), and proliferating cell nuclear antigen (PCNA) were heightened in WD + CCl4 group (Fig. 7D, E, F). Remarkably, both BA-5 and BA-5 delayed treatments mitigated the expression of these proliferation-related markers (Fig. 7D, E). Histopathological examination revealed that the WD + CCl4 group exhibited solid growth patterns of hepatic tumors (Fig. 7E). Meanwhile, steatohepatitis, and hepatocyte ballooning were observed in the livers of the WD + CCl4 group (Fig. 7E). Notably, administration of BA-5 and BA-5 delayed treatments resulted in fewer abnormal patterns in histological examination compared to the WD + CCl4 group (Fig. 7E). These findings imply that BA-5 possesses the ability to suppress metabolic disorder-associated tumor progression in the liver of mice.
A Count of tumor nodules in the liver of mice. B Representative images of the whole liver. ▲, tumor nodule. C mRNA expression of HCC-related markers, including c-MYC, Cyclin D1, and Glypican 3. D The protein expression levels of phosphor-AKT, AKT, phospho-ribosomal protein S6 (rpS6), rpS6 were evaluated and quantified by using Image J software. E Representative images of liver H&E stained and proliferating cell nuclear antigen (PCNA) immunohistochemistry stained (n = 5–7 per group). F Quantification of PCNA staining. Results are expressed as the mean ± standard error of the mean (SEM). One-way ANOVA was used for multiple comparisons. #p < 0.05 vs. the control; ##p < 0.01 vs. the control; *p < 0.05 vs. the WD + CCl4 group; **p < 0.01 vs. the WD + CCl4 group.
BA-5 treatment protected WD + CCl4-induced mood disorder in mice
Depression and anxiety are common mood disorders found in HCC patients31. We assessed the anti-depressive effects of BA-5 using the tail suspension test (TST) and forced swim test (FST), and the anti-anxiety effects through the open field test (OFT). As shown in Fig. 8A, B, 24 weeks of WD + CCl4 resulted in a significant increase in immobility time in both TST and FST, indicative of depression-like behavior. However, the administration of BA-5 effectively reduced the immobility time compared to the WD + CCl4 group, and a similar effect was observed in the BA-5 delayed treatment group (Fig. 8A, B). In addition, mice subjected to WD + CCl4 exhibited fewer entries to the center (Fig. 8C), spent less time in the center (Fig. 8D), and covered shorter distances in the center compared to the control group (Fig. 8E), suggesting the development of anxiety-like behavior in WD + CCl4 mice. Importantly, mice treated with BA-5 or BA-5 delay significantly increased entries, time, and distance in exploring the central zone (Fig. 8C–E). Total activity and average speed in the total/central area did not differ among groups, indicating unaffected motor function (Fig. 8F–H). These data imply the efficacy of BA-5 in preventing WD + CCl4-induced depression-like and anxiety-like behaviors in mice.
A Immobility time in the tail suspension test (TST) and B immobility time (floating time) in the forced swim test (FST). Behavioral performances in an open field test (OFT) were measured, including C total activity (distance), D average speed in the open field, E entries to the center, F time spent in the center, G total distance in the center, and H average speed in the center (n = 5–7 per group). One-way ANOVA was used for multiple comparisons. Results are expressed as the mean ± standard error of the mean (SEM). #p < 0.05 vs. the control; ##p < 0.01 vs. the control; *p < 0.05 vs. the WD + CCl4 group; **p < 0.01 vs. the WD + CCl4 group.
Discussion
An unhealthy dietary lifestyle has led to a rapid rise in the prevalence and incidence of MAFLD, which has become a major public health problem32. The manifestation of MAFLD at younger ages provides individuals with an extended timeframe for the development of associated fibrosis or cirrhosis33. Notably, MAFLD has emerged as a substantial contributor to HCC, underscoring the critical need for effective MAFLD treatment in HCC patients23. Currently, there is a lack of effective treatment for MAFLD-related complications and HCC. However, several studies have shown the effect of targeting the early stages of MAFLD to reduce HCC risk34,35,36,37,38. The hepatocyte-specific mitochondrial NAD+ transporter, SLC25A47, has emerged as a promising target, regulating hepatic lipogenesis and offering a potential strategy for MAFLD and HCC treatment36. Hepatocyte phosphatase DUSP22 has been identified as a mitigating factor in MASH-HCC progression by targeting FAK, in which FAK activation can result in lipid accumulation37. Our study identified BA-5, a novel barbituric acid derivative, as a promising strategy for treating MAFLD-HCC. In WD + CCl4-treated mice, BA-5 administration significantly reduced body weight (Fig. 1) and alleviated MAFLD by enhancing lipid beta-oxidation, including upregulating PPARα, PGCα, CPT1A, and CPT2 gene expressions (Fig. 2). Our previous study also demonstrated that BA-5 treatment effectively inhibited adipocyte size enlargement and activation of lipolysis markers such as phosphorylated-hormone-sensitive lipase and perilipin in the epididymal white adipose tissue of HFD-fed mice20. Importantly, these effects eventually lead to a mitigation of MAFLD-HCC development (Fig. 7).
The accumulation of lipids can result in an increase in oxidative stress in the liver and facilitate the progression of MAFLD-HCC39,40. In a mouse model induced by either a high-fat diet or a choline-deficient high-fat diet to simulate MAFLD, obesity has been shown to escalate hepatic oxidative stress, thereby promoting tumorigenesis41. Liver detoxification and antioxidation play crucial roles in protecting our liver from oxidative stress and hepatic damage29. The detoxification process comprises three distinct phases characterized by varied reactions: phase I (oxidation, hydrolysis, reduction), phase II (conjugation), and phase III (transport)42. Reactive oxygen species (ROS) and oxidative damage may arise during detoxification or beta-oxidation processes29,43. The antioxidant system, encompassing enzymes such as SOD and catalase, plays a vital role in scavenging ROS and maintaining cellular redox homeostasis44. Furthermore, the downregulation of CYP1A2, a phase I detoxification enzyme, has been identified in the liver and serves as a predictive factor for early-stage HCC recurrence45. Targeting hepatic oxidative stress has emerged as a promising approach for treating MAFLD and its associated HCC46,47. Antioxidant agents, such as vitamin E, have demonstrated their ability to manage non-cirrhotic non-diabetic MAFLD/MASH patients48 and prevent HCC development in mice by downregulating nitric oxide synthase and NADPH oxidase49. Since anti-oxidant and anti-cancer properties were reported in different barbituric acid derivatives50, BA-5 may act as a critical role in reducing hepatic damage through superoxide anion scavenging pathways. Our study further contributes to demonstrating that BA-5 administration may effectively attenuate the progression of WD + CCl4-induced MAFLD (Fig. 2), inflammation (Fig. 3), glucose intolerance (Fig. 4), fibrosis (Fig. 6), and HCC (Fig. 7). MAFLD-related fibrosis and HCC are accompanied by a decrease in phase I/II detoxification (CYP1A2, ALDH7A1, SUL5A1, GSTP1, GSTA3, and GSTM1) and antioxidation (CATALASE SOD1, SOD2) gene expressions (Fig. 4). Importantly, BA-5 administration effectively increased the expressions of both phase I/II detoxification and antioxidation genes (Fig. 5), thereby alleviating steatohepatitis (Figs. 2 and 3), fibrosis (Fig. 6), and HCC (Fig. 7) in mice, suggesting that BA-5 may improve hepatic detoxification and anti-oxidant abilities.
Sustained liver fibrosis is a key driver of progression to HCC. Both BA-5 and BA-5 delayed treatments effectively alleviated WD-induced liver fibrosis. However, BA-5 treatment, administered earlier and for a longer duration, provided greater protection against the progression of liver fibrosis to HCC compared to BA-5 delayed treatment (Fig. 7). The similar fibrosis reduction observed in both treatment groups may be attributed to BA-5’s mechanism of action being effective even during advanced stages of fibrosis. This suggests that BA-5 exerts its antifibrotic effects primarily during the later stages of disease progression. However, initiating treatment earlier allows for a greater overall impact on preventing fibrosis progression and subsequent development of HCC.
Mental disorders are prevalent comorbidities in patients with MAFLD and HCC patients. Extensive research has consistently shown that MAFLD is linked to an increased incidence of depression and anxiety disorders51,52,53. Conversely, depression is associated with severe hepatocyte ballooning54 and elevates the risk of adverse outcomes in individuals with MAFLD55. Moreover, pressure overload has been identified as a contributor to chronic inflammation, leading to the development of MAFLD in mice56. On the other hand, HCC patient also expresses a higher prevalence of mental disorders, with one in four HCC individuals presenting with depression and one in five experiencing anxiety31. A nationwide population-based study has additionally demonstrated an elevated risk of developing depression in HCC patients57. Moreover, Hu et al. highlighted the role of depressive disorder in promoting HCC metastasis through the upregulation of the ABCG2 gene expression58. These studies collectively emphasize the intricate interplay between mood disorders, MAFLD, and HCC. Unfortunately, effective treatments addressing the cross-talk between these diseases remain absent. Our study also revealed that 24 weeks of WD + CCl4 -induced HCC is accompanied by depression and anxiety-like behaviors in mice (Fig. 8). Remarkably, BA-5 treatment significantly reversed MAFLD/HCC-related mood disorders in mice (Fig. 8), implying that BA-5 treatment presents a promising strategy for precise addressing metabolic liver-brain axis diseases progression.
Different barbituric acid derivatives have been docked with the target proteins to elucidate their binding affinities and key interactions, providing additional insights into their inhibitory mechanisms. Barbiturate derivatives express anti-oxidant and anti-diabetes activities through target α-glucosidase and β-glucuronidase, respectively59,60. Barbituric acid aryl hydrazone derivatives can bind the ATP-binding site of ribosomal S6 kinases 261 and further inhibit the MAPK pathway. Molecular docking also indicated a number of H-bond interactions between barbituric acids and the amino acid residues of the ATP binding site of p-glycoprotein62, which may avoid the efflux of drug molecules out of the cell thereby maintaining an optimum concentration of drug inside the cells. γ-aminobutyric acid (GABA) signaling has hepatoprotective and anti-depression, and sedative effects63. Barbiturates directly target the α-β and γ-β interfaces of GABAA receptor64, thus increasing the binding affinity of GABA and GABAA receptors. To move BA-5 closer to clinical use and support current attempts to find safe and effective MAFLD-related hepatocarcinogenesis and mood disorder therapies, more research into their pharmacokinetics and safety profiles is necessary. To evaluate the toxicity of 24 weeks of treatment of BA-5 alone in mice, we showed that the body weight and serum levels of ALT (liver function), BUN (renal function), and fasting blood glucose were no different with control mice (Supplementary Fig. 1A–C). Regarding neurological-associated behavior side effect, the immobility time of tail suspension test and forced swim test (Supplementary Fig. 1D), entries to the center, time spent in the center, total distance in the center, average speed in the center, total activity (distance), and average speed of open field test were similar between control and BA-5 along treated mice (Supplementary Fig. 1E). This data suggested that 24 weeks of BA-5 exposure did not had exert side effects in mice. In this study, BA-5 was dissolved in 0.9% NaCl solution and inoculated into the mice. The UV-visible spectra showed that this compound was stable and did not decompose in 0.9% NaCl solution within 24 h (Supplementary Fig. 2).
As shown in Fig. 9, long-term feeding with high-fat and high-sugar WD combined with hepatotoxin-CCl4 can lead to the progression of liver tumorigenesis, from steatohepatitis to fibrosis/cirrhosis and liver cancer. Moreover, sustained high-fat and high-sugar feeding also triggered depression and anxiety-like behaviors in mice. BA-5, a promising barbituric acid derivative, is an effective therapeutic agent for alleviating metabolic disturbance related to MAFLD, glucose intolerance, fibrosis, and HCC. BA-5 treatment significantly decreased the TG and FA accumulation in the liver through upregulating beta-oxidation genes (PPARα, PGCα, CPT1A, and CPT2) expression, and thus improved glucose intolerance and reduced insulin levels in serum. In the meanwhile, the impaired phase I (CYP1A2, ALDH7A1) and phase II (SUL5A, GSTP1, GSTA3, GSTM1) detoxification and antioxidant (Catalase, SOD1, SOD2) genes expression induced by WD + CCl4 were recovered by the BA-5 administration. In the liver fibrogenesis period, BA-5 treatment efficiently reduced the collagen deposition and inhibited α-SMA, COL1A2, COL1A1, and DESMIN expressions. At the final metabolic deterioration-related hepatocarcinogenesis stage, BA-5 expressed its antitumor property to block the proliferation-related AKT/rpS6 signaling, c-MYC, Cyclin D1, as well as HCC marker (Glypican 3) expressions. BA-5 Notably, high-fat, high-sugar WD + CCl4-induced depression and anxiety-like behaviors can also recover in BA-5-treated mice. In summary, BA-5 emerges as a comprehensive therapeutic intervention, addressing metabolic disturbance-induced liver tumorigenesis progression and mood disorders.
The authors acknowledge the academic and science graphic illustration service provided by the Taipei Medical University (TMU) Office of Research and Development. TMU Office of Research and Development has a signed contract that has purchased a Premium license (unlimited use without attribution) from Freepik, a company that provided some of the vector elements used in the picture.
Materials and methods
Animals and diets
All procedures were performed according to protocols approved by the Institutional Animal Care and Use Committee of Taipei Medical University (certification no. LAC2022-0450). All animals were housed in a pathogen-free animal room with a 12-h light/dark cycle at 22 ± 2 °C with 55 ± 10% humidity. Six-week-old male C57BL/6J mice (n = 25) were obtained from the National Laboratory Animal Center (Taipei, Taiwan). Mice were randomly assigned four groups, as illustrated in Fig. 1. The groups received four different treatments, including (1) a normal diet (lot. 5001, LabDiet, St. Louis, MO, USA) and normal tap water, (2) a western diet (WD) containing 21.1% fat, 41% Sucrose, and 1.25% Cholesterol by weight (Teklad diets, TD. 120528), with sugar water containing 23.1 g/L d-fructose (Sigma-Aldrich, F0127) and 18.9 g/L d-glucose (Sigma-Aldrich, G8270), and intraperitoneal (i.p.) injected with CCl4 (0.2 µL/g body weight, once per week; Sigma-Aldrich, 289116-100 mL) and vehicle (saline, five times a week) to induced a HCC model25, (3) a WD with sugar water and CCl4 injection combined with BA-5 i.p. injections (5 mg/kg body weight, five times a week) (4) a WD with sugar water and CCl4 injection combined with a delay of 12 weeks of BA-5 i.p (5 mg/kg body weight, five times a week). The concentration and dosing regimen of BA-5 (5 mg/kg, 5 times/week) were selected based on findings from our previous study20. The study period lasted for 24 weeks, and the body weight of mice was measured weekly. Liver and blood samples were collected and stored at −80 °C for subsequent RNA or protein analyses. Tissues intended for histological staining were fixed in 10% formalin. Serum alanine aminotransferase (ALT), triglyceride (TG), albumin, bilirubin, and blood urea nitrogen (BUN) concentrations were measured by the Taipei Medical University Laboratory Animal Center. Concentrations of serum-free fatty acids (FA), liver TG, and FA were measured with a commercial colorimetric kit (Abcam, Cambridge, UK). R&D ELISA kits (IL-6 and IL-1b) were used to measure the cytokine content of mouse serum. ELISA protocol was carried out according to the manufacturer’s instructions (R&D Systems, Minneapolis, MN, USA).
Histological analyses, Sirius red, and Oil red O staining
Liver slices were deparaffinized and rehydrated in graded ethanol and xylene for subsequent hematoxylin and eosin (H&E) staining immunohistochemical (IHC) staining, and Sirius red staining. The hepatic pathological scoring focused on steatosis [range, 0 to 3], lobular inflammation [range, 0 to 3], and hepatocyte ballooning [range, 0 to 2] were based on the H&E image. IHC staining followed the manufacturer’s instructions, incubated the liver sections were with antibodies against PCNA (1:10000; Cell Signaling Technology, Danvers, MA, USA), F4/80 (1:200; Cell Signaling Technology, Danvers, MA, USA) for 1 h and detected using a Dako REAL Envision Detection System (Dako Cytomation, Carpentaria, CA, USA) after washing. To visualize collagenous connective tissue fibers, Sirius red staining (Cat. ab150681, Abcam, Cambridge, MA, USA) was used in paraffin-embedded liver sections, and fibrosis was determined according to the manufacturer’s instructions. Frozen liver tissues were cut into sections (10 μm) and stained with freshly prepared Oil Red O solution (Abcam, Waltham, MA) was performed according to the manufacturer’s instructions and followed by nuclei staining with hematoxylin. All images were taken with a light microscope and analyzed using ImageJ software (National Institutes of Health, Bethesda, MD, USA).
Western blotting
Liver tissues were homogenized in lysis buffer supplemented with protease and phosphatase inhibitors. Tissue proteins (50 µg) were separated by sodium dodecyl sulfate-polyacrylamide gel electrophoresis (SDS-PAGE). Antibodies against α-smooth muscle actin (α-SMA) were purchased from Merck Millipore (Darmstadt, Germany). Antibodies against AKT, phosphorylated (p)-AKT, S6 Ribosomal Protein (rpS6,) and p-rpS6 Ser235/236 were purchased from Cell Signaling Technology (Beverly, MA, USA). Immunoblot signals were normalized to the total form of each protein or α-tubulin (Sigma-Aldrich, St. Louis, MO, USA) and quantified using ImageJ software (National Institutes of Health).
Real-time polymerase chain reaction (PCR)
Trizol reagent (Ambion, Carlsbad, CA, USA) were used to extract total RNA from liver tissues, and complementary (c)DNA was synthesized using a High-Capacity cDNA Reverse Transcription kit (Applied Biosystems, Foster City, CA, USA). To perform the real-time PCR, cDNA (4 µL, 20 ng) and 5 µL of KAPA SYBR® FAST quantitative (q)PCR master mix were mixed. Primer sequences used in this study are listed in Supplementary Table 1.
Intraperitoneal glucose tolerance test (IPGTT)
Mice underwent an 18-hour overnight fasting period, and blood glucose from the tail vein was assessed using a blood glucose meter (Contour Plus One, Bayer, Leverkusen, Germany). Following the determination of fasting glucose levels, mice received an intraperitoneal injection of 20% glucose (Sigma-Aldrich) at 2 g/kg body weight, and the blood glucose levels were measured at 15, 30, 60, 90, and 120 min after the injection. Insulin levels were quantified with a commercial kit (Abcam, Cambridge, MA, USA). The homeostatic model assessment of insulin resistance (HOMA-IR) was calculated using the following formula: fasting glucose (mg/dL) × fasting insulin (mU/L)/405.
Behavior tests
Anxiety-like behavior in mice was assessed using an open-field test (OFT)65. Each mouse was placed in the center of an arena and permitted to explore freely for 5 min. Locomotion was evaluated by total activity and average speed, whereas anxiety-like behavior was evaluated according to the distance, time, and time spent exploring the central zone, facilitated by the CineLyzer Behavioral Tracking and Analysis System (Plexon, Dallas, TX, USA). To examine depression-like behavior, both a forced swim test (FST) and tail suspension test (TST) were conducted. In the FST, a mouse was placed in a glass beaker and allowed to swim for 6 min. Immobility time in the FST was defined as the period during which the mouse floated with minimal movement, performing only actions necessary to keep its nose above water. In the TST, a mouse was suspended 28 cm above the floor by their tail using tape for 5 min. The immobility time was recorded in both the FST and TST. Immobility time in the TST was defined as the period when the mouse hung passively and completely motionless. The immobility time in FST is defined as the mouse floating with the absence of any movement except for those necessary for keeping the nose above water.
Statistical analysis
Data are presented as the mean ± standard error of the mean (SEM). Statistical analyses were performed using the SPSS program (version 13, SPSS, Chicago, IL, USA). One-way ANOVA was used for multiple comparisons. Student’s t-test was used to compare two independent groups. Differences were considered statistically significant at p < 0.05.
Data availability
No datasets were generated or analyzed during the current study.
References
Younossi, Z. et al. Global perspectives on nonalcoholic fatty liver disease and nonalcoholic steatohepatitis. Hepatology 69, 2672–2682 (2019).
Younossi, Z. et al. Global burden of NAFLD and NASH: trends, predictions, risk factors and prevention. Nat. Rev. Gastroenterol. Hepatol. 15, 11–20 (2018).
Friedman, S. L., Neuschwander-Tetri, B. A., Rinella, M. & Sanyal, A. J. Mechanisms of NAFLD development and therapeutic strategies. Nat. Med. 24, 908–922 (2018).
Marengo, A., Jouness, R. I. & Bugianesi, E. Progression and natural history of nonalcoholic fatty liver disease in adults. Clin. Liver Dis. 20, 313–324 (2016).
Yip, T. C., Lee, H. W., Chan, W. K., Wong, G. L. & Wong, V. W. Asian perspective on NAFLD-associated HCC. J. Hepatol. 76, 726–734 (2022).
Anstee, Q. M., Reeves, H. L., Kotsiliti, E., Govaere, O. & Heikenwalder, M. From NASH to HCC: current concepts and future challenges. Nat. Rev. Gastroenterol. Hepatol. 16, 411–428 (2019).
Younossi, Z. M. et al. Global epidemiology of nonalcoholic fatty liver disease-Meta-analytic assessment of prevalence, incidence, and outcomes. Hepatology 64, 73–84 (2016).
Ye, Q. et al. Global prevalence, incidence, and outcomes of non-obese or lean non-alcoholic fatty liver disease: a systematic review and meta-analysis. Lancet Gastroenterol. Hepatol. 5, 739–752 (2020).
Gu, Y. P., Zhang, W., Hu, Y. L., Chen, Y. T. & Shi, J. P. Association between nonalcoholic fatty liver disease and depression: a systematic review and meta-analysis of observational studies. J. Affect. Disord. 301, 8–13 (2022).
Ntona, S. et al. Impact of nonalcoholic fatty liver disease-related metabolic state on depression. Neurochem. Int. 163, 105484 (2023).
Shea, S. et al. Non-alcoholic fatty liver disease (NAFLD) and potential links to depression, anxiety, and chronic stress. Biomedicines 9, 1697 (2021).
Kumar, R., Priyadarshi, R. N. & Anand, U. Non-alcoholic fatty liver disease: growing burden, adverse outcomes and associations. J. Clin. Transl. Hepatol. 8, 76–86 (2020).
Baeyer, A. Mittheilungen aus dem organischen Laboratorium des Gewerbeinstitutes in Berlin: Untersuchungen über die Harnsäuregruppe. Justus Liebigs Ann. Der Chem. 130, 129–175 (1864).
López-Muñoz, F., Ucha-Udabe, R. & Alamo, C. The history of barbiturates a century after their clinical introduction. Neuropsychiatr. Dis. Treat. 1, 329–343 (2005).
Madhvi, Utreja, D. & Sharma, S. Barbiturates: a review of synthesis and antimicrobial research progress. Curr. Org. Synth. 19, 31–55 (2022).
Xu, C. et al. Anti-inflammatory effects of novel barbituric acid derivatives in T lymphocytes. Int. Immunopharmacol. 38, 223–232 (2016).
Prasher, P., Sharma, M., Singh, S. P. & Rawat, D. S. Barbiturate derivatives for managing multifaceted oncogenic pathways: a mini review. Drug Dev. Res. 82, 364–373 (2021).
Wang, Y. H. et al. Antifibrotic effects of a barbituric acid derivative on liver fibrosis by blocking the NF-kappaB signaling pathway in hepatic stellate cells. Front. Pharmacol. 11, 388 (2020).
Liao, Y. J. et al. Treatment with a new barbituric acid derivative exerts antiproliferative and antimigratory effects against sorafenib resistance in hepatocellular carcinoma. Molecules 25, 2856 (2020).
Suk, F. M. et al. Treatment with a new barbituric acid derivative suppresses diet-induced metabolic dysfunction and non-alcoholic fatty liver disease in mice. Life Sci. 336, 122327 (2024).
Foerster, F., Gairing, S. J., Muller, L. & Galle, P. R. NAFLD-driven HCC: Safety and efficacy of current and emerging treatment options. J. Hepatol. 76, 446–457 (2022).
Estes, C. et al. Modeling NAFLD disease burden in China, France, Germany, Italy, Japan, Spain, United Kingdom, and United States for the period 2016-2030. J. Hepatol. 69, 896–904 (2018).
Huang, D. Q., El-Serag, H. B. & Loomba, R. Global epidemiology of NAFLD-related HCC: trends, predictions, risk factors and prevention. Nat. Rev. Gastroenterol. Hepatol. 18, 223–238 (2021).
Charlton, M. et al. Fast food diet mouse: novel small animal model of NASH with ballooning, progressive fibrosis, and high physiological fidelity to the human condition. Am. J. Physiol. Gastrointest. Liver Physiol. 301, G825–G834 (2011).
Tsuchida, T. et al. A simple diet- and chemical-induced murine NASH model with rapid progression of steatohepatitis, fibrosis and liver cancer. J. Hepatol. 69, 385–395 (2018).
Talamantes, S. et al. Non-alcoholic fatty liver disease and diabetes mellitus as growing aetiologies of hepatocellular carcinoma. JHEP Rep. 5, 100811 (2023).
Bowe, J. E. et al. Metabolic phenotyping guidelines: assessing glucose homeostasis in rodent models. J. Endocrinol. 222, G13–G25 (2014).
Li, S. et al. The role of oxidative stress and antioxidants in liver diseases. Int. J. Mol. Sci. 16, 26087–26124 (2015).
Blondet, N. M., Messner, D. J., Kowdley, K. V. & Murray, K. F. in Physiology of the Gastrointestinal Tract (Sixth Edition) (ed. Said, H. M.) 981–1001 (Academic Press, 2018).
Zhang, D. Y. & Friedman, S. L. Fibrosis-dependent mechanisms of hepatocarcinogenesis. Hepatology 56, 769–775 (2012).
Tan, D. J. H. et al. Global prevalence of depression and anxiety in patients with hepatocellular carcinoma: Systematic review and meta-analysis. Clin. Mol. Hepatol. 28, 864–875 (2022).
Teng, M. L. et al. Global incidence and prevalence of nonalcoholic fatty liver disease. Clin. Mol. Hepatol. 29, S32–S42 (2023).
Wong, V. W.-S., Ekstedt, M., Wong, G. L.-H. & Hagström, H. Changing epidemiology, global trends and implications for outcomes of NAFLD. J. Hepatol. 79, 842–852 (2023).
Lange, N. F., Radu, P. & Dufour, J. F. Prevention of NAFLD-associated HCC: role of lifestyle and chemoprevention. J. Hepatol. 75, 1217–1227 (2021).
Kwak, M. et al. Bariatric surgery is associated with reduction in non-alcoholic steatohepatitis and hepatocellular carcinoma: a propensity matched analysis. Am. J. Surg. 219, 504–507 (2020).
Cheng, L. et al. Hepatic mitochondrial NAD + transporter SLC25A47 activates AMPKalpha mediating lipid metabolism and tumorigenesis. Hepatology 78, 1828–1842 (2023).
Ge, C. et al. Hepatocyte phosphatase DUSP22 mitigates NASH-HCC progression by targeting FAK. Nat. Commun. 13, 5945 (2022).
Song, Q. et al. Bifidobacterium pseudolongum-generated acetate suppresses non-alcoholic fatty liver disease-associated hepatocellular carcinoma. J. Hepatol. 79, 1352–1365 (2023).
Smirne, C. et al. Oxidative stress in non-alcoholic fatty liver disease. Livers 2, 30–76 (2022).
Llovet, J. M. et al. Nonalcoholic steatohepatitis-related hepatocellular carcinoma: pathogenesis and treatment. Nat. Rev. Gastro. Hepat. 20, 487–503 (2023).
Grohmann, M. et al. Obesity drives STAT-1-dependent NASH and STAT-3-dependent HCC. Cell 175, 1289–306.e20 (2018).
Xu, C., Li, C. Y. & Kong, A. N. Induction of phase I, II and III drug metabolism/transport by xenobiotics. Arch. Pharm. Res. 28, 249–268 (2005).
Ma, Y., Lee, G., Heo, S.-Y. & Roh, Y.-S. Oxidative stress is a key modulator in the development of nonalcoholic fatty liver disease. Antioxidants 11, 91 (2022).
He, L. et al. Antioxidants maintain cellular redox homeostasis by elimination of reactive oxygen species. Cell Physiol. Biochem. 44, 532–553 (2017).
Tanaka, S. et al. Oxidative stress pathways in noncancerous human liver tissue to predict hepatocellular carcinoma recurrence: a prospective, multicenter study. Hepatology 54, 1273–1281 (2011).
Chen, Z., Tian, R., She, Z., Cai, J. & Li, H. Role of oxidative stress in the pathogenesis of nonalcoholic fatty liver disease. Free Radic. Biol. Med. 152, 116–141 (2020).
Brahma, M. K. et al. Oxidative stress in obesity-associated hepatocellular carcinoma: sources, signaling and therapeutic challenges. Oncogene 40, 5155–5167 (2021).
(EASL) EAftSotL EASL–EASD–EASO Clinical Practice Guidelines for the management of non-alcoholic fatty liver disease. J. Hepatol. 64, 1388–1402 (2016).
Calvisi, D. F., Ladu, S., Hironaka, K., Factor, V. M. & Thorgeirsson, S. S. Vitamin E down-modulates iNOS and NADPH oxidase in c-Myc/TGF-alpha transgenic mouse model of liver cancer. J. Hepatol. 41, 815–822 (2004).
Sokmen, B. B., Ugras, S., Sarikaya, H. Y., Ugras, H. I. & Yanardag, R. Antibacterial, antiurease, and antioxidant activities of some arylidene barbiturates. Appl. Biochem. Biotechnol. 171, 2030–2039 (2013).
Noon, S. L. et al. Incidence of depression and anxiety in a cohort of adolescents with nonalcoholic fatty liver disease. J. Pediatr. Gastroenterol. Nutr. 72, 579–583 (2021).
Choi, J. M. et al. Association between anxiety and depression and nonalcoholic fatty liver disease. Front. Med. 7, 585618 (2020).
Labenz, C. et al. Nonalcoholic fatty liver disease increases the risk of anxiety and depression. Hepatol. Commun. 4, 1293–1301 (2020).
Youssef, N. A. et al. Associations of depression, anxiety and antidepressants with histological severity of nonalcoholic fatty liver disease. Liver Int. 33, 1062–1070 (2013).
Ng, C. H. et al. Depression in non-alcoholic fatty liver disease is associated with an increased risk of complications and mortality. Front. Med. 9, 985803 (2022).
Liu, Y. Z. et al. Chronic stress induces steatohepatitis while decreases visceral fat mass in mice. BMC Gastroenterol. 14, 106 (2014).
Chang, C. H., Chen, S. J. & Liu, C. Y. Risk of developing depressive disorders following hepatocellular carcinoma: a nationwide population-based study. PLoS ONE 10, e0135417 (2015).
Hu, H. et al. Depressive disorder promotes hepatocellular carcinoma metastasis via upregulation of ABCG2 gene expression and maintenance of self-renewal. J. Cancer 11, 5309–5317 (2020).
Gul, S. et al. Synthesis, molecular docking and DFT analysis of novel bis-Schiff base derivatives with thiobarbituric acid for alpha-glucosidase inhibition assessment. Sci. Rep. 14, 3419 (2024).
Barakat, A. et al. Synthesis of pyrimidine-2,4,6-trione derivatives: anti-oxidant, anti-cancer, alpha-glucosidase, beta-glucuronidase inhibition and their molecular docking studies. Bioorg. Chem. 68, 72–79 (2016).
Xue, M. et al. Synthesis, activity evaluation, and docking analysis of barbituric acid aryl hydrazone derivatives as RSK2 inhibitors. J. Enzym. Inhib. Med. Chem. 28, 747–752 (2013).
Singh, P., Kaur, J. & Bhardwaj, A. Synthesis of highly functionalized barbituric acids and study of their interactions with p-glycoprotein and Mg2+-potential candidates for multi-drug resistance modulation. Eur. J. Med. Chem. 45, 1256–1262 (2010).
Gajic Bojic, M., Arandelovic, J., Skrbic, R. & Savic, M. M. Peripheral GABA(A) receptors—physiological relevance and therapeutic implications. Pharm. Ther. 266, 108759 (2025).
Luo, Y. & Balle, T. GABA(A) receptors as targets for anaesthetics and analgesics and promising candidates to help treat coronavirus infections: a mini-review. Basic Clin. Pharm. Toxicol. 131, 443–451 (2022).
Lezak, K. R., Missig, G. & Carlezon, W. A. Jr. Behavioral methods to study anxiety in rodents. Dialogues Clin. Neurosci. 19, 181–191 (2017).
Acknowledgements
This work was partly supported by a grant from Wan Fang Hospital (113-wf-eva-17) and from the National Science and Technology Council of Taiwan (NSTC 113-2320-B-038-033). The authors acknowledge the academic and science graphic illustration service provided by the TMU Office of Research and Development.
Author information
Authors and Affiliations
Contributions
F.Y. Hsu: conceptualization, formal analysis, writing—original draft. W.C. Chiu: formal analysis, resources, writing—review & editing. F.M. Suk: formal analysis, resources. M.H. Hsu: resources, conceptualization. C.Y. Lee: formal analysis. Y.J. Liao: conceptualization, writing—review & editing. All authors have read and agreed to the published version of this manuscript.
Corresponding authors
Ethics declarations
Competing interests
The authors declare no competing interests.
Additional information
Publisher’s note Springer Nature remains neutral with regard to jurisdictional claims in published maps and institutional affiliations.
Supplementary information
Rights and permissions
Open Access This article is licensed under a Creative Commons Attribution-NonCommercial-NoDerivatives 4.0 International License, which permits any non-commercial use, sharing, distribution and reproduction in any medium or format, as long as you give appropriate credit to the original author(s) and the source, provide a link to the Creative Commons licence, and indicate if you modified the licensed material. You do not have permission under this licence to share adapted material derived from this article or parts of it. The images or other third party material in this article are included in the article’s Creative Commons licence, unless indicated otherwise in a credit line to the material. If material is not included in the article’s Creative Commons licence and your intended use is not permitted by statutory regulation or exceeds the permitted use, you will need to obtain permission directly from the copyright holder. To view a copy of this licence, visit http://creativecommons.org/licenses/by-nc-nd/4.0/.
About this article
Cite this article
Hsu, FY., Chiu, WC., Suk, FM. et al. Pyrimidinetrione benzodioxol ameliorates MAFLD-induced liver tumorigenesis and mood disorders in mice. npj Gut Liver 2, 12 (2025). https://doi.org/10.1038/s44355-025-00023-1
Received:
Accepted:
Published:
Version of record:
DOI: https://doi.org/10.1038/s44355-025-00023-1











