Thank you for visiting nature.com. You are using a browser version with limited support for CSS. To obtain
the best experience, we recommend you use a more up to date browser (or turn off compatibility mode in
Internet Explorer). In the meantime, to ensure continued support, we are displaying the site without styles
and JavaScript.
How fetal and adult hematopoietic programs are organized in the embryo has remained a long-standing question. Using lineage tracing in mice, we identified a subset of specialized fetal blood progenitors that originate from the hemogenic endothelium of the embryonic vitelline and umbilical arteries. These fetal hematopoietic cells underlie a previously unrecognized developmental wave of hematopoiesis.
We performed single-nucleus and spatial transcriptomic analyses of systemic right ventricles from pediatric donors with hypoplastic left heart syndrome after surgical palliation. Our analyses demonstrate widespread senescence in the failing heart, spatially organized into microvascular niches, and show that these pathological states are partially reversible with mechanical unloading.
Diverse mutations in RPL3L, the muscle-specific paralog of the ribosomal protein RPL3, have been associated with severe infantile dilated cardiomyopathy and often fatal heart failure. We show that disease is primarily driven by hotspot RPL3L variants that simultaneously block ribosome biogenesis and induce unproductive splicing of the RPL3 precursor mRNA, thereby preventing any compensatory effects of the ubiquitously expressed RPL3.
Correlating the mitochondrial membrane potential with the redox status of endogenous mitochondrial cytochromes in vitro enabled the real-time determination of the mitochondrial membrane potential in an isolated perfused mouse heart. This model was used to provide insights into cardiac ischemia–reperfusion injury.
The transcription factor TBX5 regulates early cardiac progenitor cells and genes that encode essential patterning cues for the correct formation of the interventricular septum and separation of cardiac chambers in mice. Disruption of a compartment boundary at the developing interventricular septum reveals potential mechanisms that might underlie some congenital heart defects.
We developed an adeno-associated virus-based, conditional and reversible gene therapy. Using this approach to transiently induce YAP activation in cardiomyocytes either before or after ischemic injury in mice, we could improve cardiac function.
In cardiomyopathy caused by mutations in LMNA, which encodes the nuclear protein lamin A/C, cardiomyocyte nuclei are fragile and prone to rupture. This study reveals that this rupture arises from forces generated by a perinuclear microtubule cage, rather than from sarcomere contraction. Targeting microtubule–nuclei interactions might offer a therapeutic strategy to preserve cardiac function.
This study examines electrical conduction through fibrotic regions in a mouse model of arrhythmogenic cardiomyopathy. A correlative imaging approach that integrates macroscopic cardiac electrophysiology with microscale whole-heart morphological reconstructions showed that the effect of fibrosis on conduction depends on the pacing frequency.
Oxidative phosphorylation was considered detrimental for heart regeneration, as it produces reactive oxygen species that block cardiomyocyte proliferation by causing DNA damage. However, harnessing natural variation in the regenerative capacity of seven wild-type zebrafish strains has revealed that the activation of oxidative metabolism after proliferation is essential for cardiomyocyte maturation and successful regeneration.
This study identifies a non-canonical role of p22phox (a subunit of NADPH oxidases) in cardiac protection: by directly binding the sarcoplasmic reticulum calcium pump SERCA2a and preventing its oxidation, p22phox preserves SERCA2a stability and maintains calcium cycling and cardiac function under stress. This mechanism is crucial for modulating SERCA2a levels in heart failure.
We demonstrate a clear regulatory role for O-GlcNAcylation in cellular reprogramming and uncover potential molecular pathways conducive to enhancing perfusion restoration in ischemic tissue. These findings offer a promising avenue for the development of novel therapeutic interventions targeting vascular ischemia.
The use of cancer immunotherapies is expanding to patients resistant to current therapies, and emerging regulators of immune checkpoints such as agonist antibodies that directly activate immune responses are being studied. Although these therapeutics are promising, this study highlights the potential for cardiac immune-related adverse events.
Single-cell analyses defined the mechanisms by which the pioneer transcription factor ETV2 drives endothelial cell specification from mesodermal progenitors in vitro. ETV2 interaction with a transcription factor (GABPA) promoted endothelial cells differentiation, and ETV2 interaction with a repressor (REST) inhibited differentiation to alternative cell types.
A phenomenon of mineralocorticoid receptor phase separation exacerbates injury to mouse and human donor hearts during cold storage. Pharmacological inhibition of the mineralocorticoid receptor reduces the phase separation potential and improves preservation quality.
A unique subset of cardiac fibroblasts expressing CD248 orchestrates immune–fibroblast crosstalk, promoting chronic cardiac fibrosis and dysfunction after ischemia–reperfusion injury, with potential implications for therapeutic intervention.
Blood vessels feature extensive phenotypic and functional differences that help them meet the unique nutritive and energetic demands of the specific organ they reside in. Profiling the chromatin and transcriptional landscape of several organs identified novel gene regulatory networks that determine endothelial cell organ specialization in mammals.
We established a mouse model of progressive aortic aneurysm induced by conditional Notch1 deficiency in vascular smooth muscle cells. Notch1 deficiency impairs the transcription of genes involved in mitochondrial fusion and biogenesis, thereby triggering aortic pathology. Early intervention to enhance these mitochondrial processes could potentially slow disease progression.
Clonal hematopoiesis of cells carrying an ASXL1 mutation promotes atherosclerosis. An unexpected function of ASXL1 — direct inhibition of IL-1 receptor and Toll-like receptor signaling — was lost by ASXL1 mutation, leading to prolonged inflammation. IRAK inhibitors reduced the atherosclerotic plaque size, implicating IRAK inhibitors in the therapies of cardiovascular diseases driven by ASXL1-associated clonal hematopoiesis.
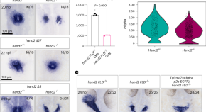
The bHLH transcription factor Hand2 positively regulates pdgfra expression to promote early cardiogenesis in zebrafish. Hand2 can function in this process independently of direct DNA binding by interacting with Tcf3a, another bHLH transcription factor.
Cerebral cavernous malformations (CCMs) can cause strokes and hemorrhages. A study reveals that blocking the formation of neutrophil extracellular traps (NETs) reduces CCM lesions and the associated clots and neuroinflammation, which suggests that targeting NETs might pave the way for new therapies to manage CCMs.