Skip to main content

Thank you for visiting nature.com. You are using a browser version with limited support for CSS. To obtain the best experience, we recommend you use a more up to date browser (or turn off compatibility mode in Internet Explorer). In the meantime, to ensure continued support, we are displaying the site without styles and JavaScript.

Research Briefing

Filter By:

Article Type
  • Our work reveals functional heterogeneity among interstitial macrophages, showing that distinct chemokine programs determine immune cell positioning and interactions within lung tumors. Interstitial macrophage niches support anti-tumor tertiary lymphoid structure formation and lymphocyte recruitment, but they also recruit pro-tumorigenic macrophages to the tumor microenvironment. Moreover, monocyte-derived dendritic cells migrate to tumor-draining lymph nodes, where they prime immunosuppressive responses. Blockade of this migration improved dendritic cell-based vaccination.

    Research Briefing
  • Spatial profiling of tuberculosis granulomas from non-human primates reveals that the myeloid core is partitioned into two distinct metabolic zones, one of which is hypoxic. Hypoxia is associated with dysfunctional immune cell states and altered spatial organization, including lymphocyte exclusion, and may be a driver of impaired immunity in tuberculosis.

    Research Briefing
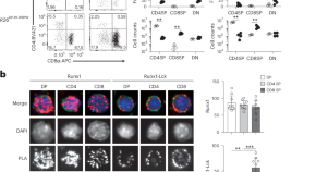
  • Double-positive thymocytes differentiate into cytotoxic-lineage CD8+ single-positive thymocytes after recognition of peptides on MHC class I molecules. Here, we show that binding of the T cell receptor to MHC-I molecules enhances the association of the kinases LCK and ZAP70 with RUNX proteins in the cytoplasm. Moreover, phosphorylation of the terminal tyrosine residue in RUNX1 promotes the recruitment of TLE corepressors to Cd4 and Thpok genes and their subsequent silencing, determining a CD8+ T cell lineage fate.

    Research Briefing
  • We generated a comprehensive multi-omic atlas of the human gingiva, showing that the tooth-associated epithelium maintains a unique, pre-inflammatory state even in health. Signals from the epithelium and stroma organize the underlying tissue into distinct immune zones. These zones are established in health and expand to form immature tertiary lymphoid structures during chronic periodontitis.

    Research Briefing
  • FOXP3+ regulatory T (Treg) cells are pivotal for peripheral tolerance and immune suppression. We show that the skin-derived cytokine TSLP promotes GATA3-expressing effector Treg cells through a specific migratory DC2 subtype derived from transitional dendritic cells whose function requires OX40L, identifying a previously unrecognized tolerogenic axis across contexts of inflammation and cancer.

    Research Briefing
  • Treatment-refractory rheumatoid arthritis is a major unmet clinical need, and the mechanisms that underlie resistance to therapy remain poorly understood. Using high-resolution spatial transcriptomics, we identified a spatiotemporal process of fibrogenic remodeling that is associated with failure to respond to treatment.

    Research Briefing
  • Single-cell transcriptional profiling of thymic dendritic cells (DCs) from mice in which distinct stages of T cell development were blocked shows that thymocyte subsets support DC homeostasis and activation. CD8 single-positive thymocytes indirectly promote interferon responses in DCs, whereas CD4 single-positive thymocytes engage in cognate interactions with cDC1s, driving CD40 signaling and activation required for central tolerance.

    Research Briefing
  • CD8+ T cells in tumors develop ‘metabolic exhaustion’ characterized by high levels of glycolysis and impaired fatty acid oxidation. Lipid peroxidation generates active aldehydes, which accumulate with exhaustion, further attenuate fatty acid oxidation and boost glycolysis, creating a vicious cycle. Blocking aldehydes restores metabolic balance and prevents T cell exhaustion.

    Research Briefing
  • Our study shows that people with long COVID have sustained upregulation of chronic inflammatory pathways compared with people who recovered from SARS-CoV-2 infection. These data provide insight into the pathogenesis of long COVID and define potential new therapeutic targets.

    Research Briefing
  • Lymph node-like structures form at the brain border in some individuals with multiple sclerosis, creating compartmentalized inflammation linked to gray matter injury. We reveal how these discrete immune hubs develop, how they can be targeted for therapeutic purposes and how to identify patients who would benefit most from such therapies.

    Research Briefing
  • T cell exhaustion is a major barrier to antitumor immunity and limits the success of immunotherapies. We show that binding of thrombospondin-1 (TSP-1) to CD47 on CD8+ T cells promotes exhaustion through a calcineurin–NFAT–TOX signaling pathway. Disrupting this interaction prevents T cell dysfunction and enhances the efficacy of immunotherapy.

    Research Briefing
  • Systemic hypoxia is sufficient to induce persistent neutrophil dysfunction in humans, months after acute respiratory distress syndrome or high-altitude conditions. This dysfunction is mediated by loss of the histone modification H3K4me3. In hypoxic mouse models, we show that this reduction in H3K4me3 originates in neutrophil progenitor populations and is a consequence of histone 3 clipping.

    Research Briefing
  • Rapidly progressive glomerulonephritis refers to a group of severe autoimmune kidney diseases. Using high-resolution spatial transcriptomics, we identified a common pathway of disease progression and uncovered sequential PDGF and TGFβ activation of parietal epithelial cells as critical drivers of glomerulonephritis. Our study provides valuable insights that could result in disease stage-specific treatment options.

    Research Briefing
  • The artificial intelligence (AI)-designed peptide SK56 blocks mature gasdermin D pores, delaying pyroptosis and inflammatory cytokine release. This reduces dendritic cell hyperactivation and prevents the spread of pyroptosis to nearby cells. SK56 also protects against mitochondrial damage and improves survival in septic mice, demonstrating its potential as a new post-pyroptosis, anti-inflammatory therapy.

    Research Briefing
  • We identified T cell receptors (TCRs) targeting antigenic peptides that contain a shared β-catenin mutation (CTNNB1S37F) presented on common human leukocyte antigen alleles. TCR-engineered T cells eliminated patient-derived tumors and prevented relapse in vivo in mice, highlighting a strategy to exploit public neoantigens for TCR-based immunotherapy in solid cancers.

    Research Briefing
  • Cholesterol-dependent cytolysins produced by diverse bacterial pathogens are internalized by host cells and translocate to the trans-Golgi network (TGN). They remodel the TGN into a platform for assembly of the NLRP3 inflammasome, a crucial innate immune signaling pathway in host defense and pro-inflammatory diseases.

    Research Briefing
  • Using in vivo CRISPR–Cas9 screens of CD8+ T cells in a melanoma model, we identified STUB1 as an inhibitor of T cell-mediated antitumor immunity. STUB1 forms a complex with CHIC2, and together, they negatively regulate the expression of cytokine receptors, thereby limiting intratumoral CD8+ T cell numbers and function.

    Research Briefing

Search

Quick links