Abstract
Drug resistance is a key factor in the treatment failure of acute myeloid leukemia (AML). Nuclear factor E2-related factor 2 (Nrf2) plays a crucial role in tumor chemotherapy resistance. However, the potential mechanism of Nrf2 regulating DNA mismatch repair (MMR) pathway to mediate gene-instability drug resistance in AML is still unclear. Here, it was found that Nrf2 expression was closely related to the disease progression of AML as well as highly expressed in AML patients with poor prognostic gene mutations. Meanwhile, it was also found that the expression of Nrf2 was significantly negatively correlated with DNA MMR gene replication factor C4 (RFC4) in AML. CHIP analysis combined with luciferase reporter gene results further showed that Nrf2 may inhibit the expression of RFC4 by its interaction with the RFC4 promoter. In vitro and vivo experiments showed that the overexpression of Nrf2 decreased the killing effect of chemotherapy drug cytarabine (Ara-C) on leukemia cells and inhibited the expression of RFC4. Mechanistically, The result that Nrf2-RFC4 axis mediated AML genetic instability drug resistance might be received by activating the JNK/NF-κB signaling pathway. Taken together, these findings may provide a new idea for improving AML drug resistance.
Similar content being viewed by others
Introduction
Acute myeloid leukemia (AML) refers to the hematological malignancy with abnormal differentiation and genetic diversity of myeloid primordial immature cells, which has the highest incidence in adult acute leukemia [1, 2]. Although the standard regimen based on non-specific drugs such as cytarabine and anthracycline had relieved some patients, the overall survival rates had not been significantly enhanced for many years [3,4,5]. Nevertheless, inherent or acquired drug resistance is a main contributor of treatment failure. Therefore, clarifying the molecular mechanism of AML drug resistance and then formulating corresponding strategies is the key to improving efficacy and prolonging patient survival.
Numerous mechanisms of AML resistance have been proposed, which could be divided into two categories, respectively, gene/chromosome instability-independent/dependent drug resistance according to their different mechanisms. Gene/chromosome instability-independent drug resistance included drug efflux caused by over-activation of cell membrane transporters [6,7,8,9], abnormal expression of apoptosis-related proteins or loss of function [10, 11], over-activation of antioxidant stress system alleviated oxidative stress damage of AML cells [12, 13], and long-term residual of tumor cells during the quiescent phase of cell cycle (G0 phase) [14]. Gene/chromosome instability-dependent drug resistance was mostly generated by chromosomal karyotype changes and gene mutations. AML recurrence after chemotherapy might exhibit new complex and abnormal chromosomal karyotypes in tumor cells, and extremely poor efficacy could be obtained in the later stage [15,16,17]. Although AML patients with IDH1/2 mutations received IDH1/2 inhibitors in combination with chemotherapy, the complete remission rate was as high as 86%, and the long-term survival time was significantly prolonged. In addition, drugs targeting FLT3-ITD mutations were also under clinical investigation [18,19,20]. However, there are still no targeted drugs available for AML patients with other types of gene mutations, and the overall survival rate is not optimistic. Therefore, exploring the underlying mechanisms of gene/chromosomal instability-dependent drug resistance is an important means to reverse drug resistance in AML.
Nuclear factor E2-related factor 2 (Nuclear factor (erythroid-derived 2)-like 2, Nrf2) represents one of the key factors in the anti-oxidative stress system. Its deletion or activation disorder directly increases intracellular oxidative stress and cell damage levels [21, 22]. Nrf2 and its downstream antioxidant factors were abnormally highly expressed, which frequently induced drug resistance in various malignant hematological tumors [23]. Research demonstrated that overexpression of Nrf2 protects tumor cells from cytotoxicity and inhibits apoptosis and resists tumor cell therapy [24]. Lin et al. discovered that Nrf2 expression in bone marrow cells in high-risk myelodysplastic syndrome (MDS) patients was 5.3 times higher than that of low-risk patients, with the response rate to cytarabine of only 20% -30% [25, 26]. Xu et al. found that the drug Disulfiram/copper could simultaneously inhibit NF-κB and Nrf2, induce activation of the ROS-JNK pathway, and selectively eradicate AML stem cells [27]. The above studies show that Nrf2 plays an important role in chemoresistance of hematological malignancies.
Most current studies concentrated on reports of the role of Nrf2 overexpression in gene instability-independent drug resistance. However, the effect of Nrf2 on gene/chromosomal instability-dependent drug resistance has been rarely reported. Gene instability plays a key role in the occurrence and development of tumor cells, and DNA mismatch repair (MMR) is the most important repair mechanism regulating gene instability [28]. MMR corrects by recognizing base mismatches, excising the wrong bases in the sub-strand, and synthesizing the correct DNA strand. It has been found that multiple MMR-related factors (RPA1, RPA2, RPA3, RFC4, RFC5, POLD2, PCNA, MSH2, MSH6, MLH1, and PMS2) were involved in this DNA repair process [29,30,31,32,33]. Once the expression of related factors was abnormal, it would lead to MMR deficiency (dMMR), the DNA mutation rate will increased 1000 times, and the cell function would be abnormal. Whether in solid tumors or hematological malignancies, the loss of MMR function was closely associated with the occurrence and drug resistance of cancer [34].
The present study attempted to explore the role of Nrf2 in AML chemotherapeutic resistance and whether Nrf2 might induce AML resistance by influencing gene-instability pathways. We found that Nrf2 was highly expressed in AML patients with relapsed and refractory and genetic mutations, and Nrf2 overexpression might inhibit RFC4 by interacting with the RFC4 promoter region binding site and activating the p65/c-Jun/JNK pathway, thereby increasing the resistance of acute myeloid leukemia to cytarabine.
Materials and methods
Patient samples and cell lines
From 2019 to 2020, 55 bone marrow specimens were gathered from AML patients in the Affiliated Hospital of Guizhou Medical University by adopting the simple random sampling method. Patient information is available in Table 1. The sample characteristics of the same patient at newly diagnosis and recurrence are shown in Table 2. All samples were primary acute myeloid leukemia. The newly diagnosed and relapsed-refractory patient samples were gathered before the treatment. Marrow mononuclear cells (BMNCs) in AML patients and healthy persons were separated with the use of Ficoll density centrifugation. In addition, the present study gained approval from the Institutional Research Ethics Committee. Each patient provided the informed consent for participation.
Human AML cell lines THP-1, U937 and MV4-11 were provided by Guizhou Province Laboratory in Haema-topoietic Stem Cell Transplantation Center. They were used to detect mycoplasma contamination and confirmed with short tandem repeat profiling. Cells were cultivated by RPMI 1640 medium (Sigma, Castle Hill, NSW, Australia) with 10% fetal bovine serum (FBS) (SAFC Bioscience, Lenexa, KS), L-glu-tamine (SAFC Bioscience) and penicilli/streptomycin (Sigma Life Sciences, St. Louis, MO) at 37 °C in the humid incubator that contained 5% CO2.
Reagents and antibodies
Cytarabine (Ara-C) was provided by Target Molecule Corp, China. SC75741 (a NF-κB inhibitor) was offered by Target Molecule Corp, China. Puromycin was purchased from Solarbio (Beiijng, China). RPMI 1640 medium was provided by GE Healthcare Life Sciences HyClone Laboratory (Logan, UT). Annexin V-APC and 7-ADD were purchased from Multi Sciences, China. Matrigel Matrix was purchased from Corning Biocoat, China. Anti-Nrf2 antibody (#ab89443) came from Abcam (Cambridge, UK). The anti-RFC4 antibody was purchased from Gene Tex (#N1C3), USA, whereas the anti-phospho-c-Jun (#2361), anti-phospho-JNK (#4668), anti-c-Jun (#9165), and anti-JNK (#9252) antibodies were provided by Cell Signaling Technology (Danvers, MA, USA). Anti-NF-κB p65 (#AF5006) and anti-phospho-NF-κB p65 (#AF2006) were offered by Affinity Biosciences, USA. Anti-β-Actin antibody was acquired from Solarbio Life Sciences, China. CoraLite594-conjugated Goat Anti-Rabbit lgG (H + L) was obtained from Proteintech, China.
Cell transfection
Human Nrf2 overexpression lentiviral particle (L-Nrf2) and Nrf2-RNAi were provided by Genechem Co., Ltd. (Shanghai, China). In accordance with the manufacturer’s protocols, the THP-1, U937 and MV4-11 cell lines were transfected with empty vector (EV), which was employed for negative controls. The plasmid overexpressing RFC4 was constructed and provided by Genechem Co., Ltd. (Shanghai, China). RFC4-F: 5′-CCGCTTCAAGCCTCTGTCAG3′ and RFC4-R: 5′-CCTTATAGTCCTTATCATCGTC3′, With (GV657) as vehicle (as control): CMV enhancer- McS-3flag-polya-ef1a-zsgreen-sv40-puromycin. After proliferation and maintenance within the RPMI-1640 medium that contained 10% FBS for 5 days, the stable cell lines that expressed L-Nrf2, si-Nrf2 and RFC4 were triaged to puromycin (2 μg/ml, 1 μg/ml, and 6 μg/ml, respectively). Transfection efficiency was determined by microscopy.
Quantitative RT-PCR analysis
Following manufacturer’s protocal, total RNA was separated from cells by Trizol reagent (Invitrogen, Carlsbad, CA, USA). Reverse transcription for RNA was performed by Fastking gDNA Dispelling RT SuperMix (Tian Gen biotech, China). Quantitative real-time RT-PCR was conducted for exploring gene expression variations with Talent qPCR PreMix (SYBR Green) (Tian Gen biotech, China). The relative expression levels were measured by adopting the 2-∆∆CT method and the mRNA expression was normalized to β-Actin expression. PCR primers can be observed from Table 3.
Cell viability assay
Cells (3.5 × 104 cells/well) were plated on 96-well plates and treated at various concentrations of drug for 24 h. Cell Counting Kit-8 (Target Molecule Corp, China) was utilized to assess cell viability. In addition, the absorbance of 450 nm was evaluated under the microplate ultra-micro spectrophotometer.
Flow cytometry analysis
Apoptotic cells were quantitatively measured using annexin V-APC/7-AAD apoptosis kit (Multi sciences, China) following specific instructions. Cells were seeded in 6-well plates at 4.5 × 105 cells/well, and then incubated with drugs for 24 h. Flow cytometry was conducted via Cell Quest (BD Biosciences, San Jose, CA, USA) to calculate the apoptosis rate.
Immunofluorescence staining
Subcellular localization of Nrf2 could be investigated using immunofluorescence staining. Cells were gathered and fastened in 4% paraformaldehyde overnight at 4 °C. Cells were washed by PBS thrice, and subsequently permeabilized in Triton X-100 for 20 min. After being washed by PBS for thrice again, the goat serum blocking solution was used to block cells for 1 h. Afterwards, cells were incubated using anti-Nrf2 antibody (1:200) in 24 h under 4 °C and rinsed with PBS for thrice. Cells were mixed with CoraLite594-conjugated Goat Anti-Rabbit lgG (H + L) antibody (1:100) for 1 h. Nucleus were stained using 4,6-diamidino-2 phenylindole (DAPI) and cells were photographed by a fluorescence microscope (Model BX51, OLYMPUS, Japan). Further quantitative analysis was carried out through Image J.
Xenograft mouse model
NOD-SCID mice (6–8 weeks, 18–22 g, Male) were provided by model
Organisms Center (Shanghai, China). Mouse tests gained approval from the Animal Care and Use Committee in Guizhou Medical University, China. The mice were randomly divided into four groups without knowing their characteristics. Each group consisted of four mice (EV (n = 4), L-Nrf2 (n = 4), EV + Ara-C (n = 4), L-Nrf2+ Ara-C (n = 4)). MV4-11 cells (5 × 106/200 uL) stably transfected with Nrf2 overexpression lentivirus or empty vector were resuspended with 100 uL PBS that contained 18–22 mg/mL Matrigel matrix, which were later injected subcutaneously into mice. When tumors were visible or palpable in the mouse endobody, the mice were treated with intraperitoneal injection of the chemotherapy drug Ara-C (60 mg/kg/day, 1 week). Tumor volume and number were measured twice a week and survival curves were plotted at 37 d. Tumor tissues were removed for histological study.
Immunocytochemical (ICC) and Immunohistochemical (IHC) staining
ICC and IHC staining were conducted in accordance with the standard operating instructions. The fixed cells (tissue) were permeabilized using Triton X-100, and 20% sodium citrate was used for antigen recovery. Afterwards, the goat serum was blocked for 60 min, followed by incubation using anti-Nrf2 antibody (1: 50) and anti-RFC4 antibody (1: 50) at 4 °C overnight. Subsequently, cells were subjected to incubation using CoraLite594-conjugated Goat Anti-Rabbit lgG (H + L) (1: 100) for 60 min under ambient temperature. The positive cell proportion in all tissue cells and the staining intensity of positive cells are adopted for determining the results of the experiment. In other words, it is calculated by the score of the number of colored cells multiplied by the score of the cell color depth (No staining, 0; Pale yellow, 1; Tan, 2; Brown, 3; positive cell percentage 0–5%, 0; positive cell percentage 5–25%, 1; positive cell percentage 25–50%, 2; positive cell percentage 50–75%, 3; positive cell percentage 75–100%, 4).
CHIP assay
ChIP assays were executed by employing EZ-Magna ChIP™ A/G Chromatin /Immunoprecipitation Kit based on the manufacturer’s instructions. At room temperature, THP-1 cells was used to cross-linked with 1% formaldehyde for 10 min and 1 ml of 10X Glycine was supplemented to terminate the cross-linking reaction for 5 min. Chromatin was cleaved into fragments of 200–1000 bp by 0.5 mL Nuclear Lysis Buffer containing 2.5 ul Protease Inhibitor Cocktail for 30 min at 37 °C. Total chromatin was incubated several antibodies with 5 μg for overnight at 4 °C and IgG was used for negative control. Using ChamQ SYBR qPCR Master Mix, the immunoprecipitate-purified DNA was quantified by qPCR and the following primers for human RFC4 promoter 5′-TGTCACCAGGCTGGAATGC-3′ (F) and 5′-CCTGAGGTCGGGAGTTCAAG-3′ (R), 5′-TCTCTCCACAACACGCAGAC-3′ (F) and 5′-CGAGCCCGCTATCTTCGTAG-3′ (R), 5′-CTCACGTCTGAAGTGGGAGC-3′ (F) and 5′-TGCTTGCGGAGGGAGTTTG-3′ (R).
Dual luciferase reporter gene analysis
The wild type and mutant reporter plasmids in RFC4-Promoter were constructed respectively on pGL3 BASIC. Then, they were grouped as follows: (1) NFE2L2 + RFC4-promoter-wt in pGL3+pRL-TK; (2) Overexpression control plasmid + RFC4-promoter-wt in pGL3+pRL-TK; (3) NFE2L2 + RFC4-promoter-mut1 in pGL3+pRL-TK; (4) Overexpression control plasmid + RFC4-promoter-mut1 in pGL3+pRL-TK; (5) NFE2L2 + RFC4-promoter-mut1 + 2 in pGL3+pRL-TK; (6) Overexpression control plasmid + RFC4-promoter-mut1 + 2 in pGL3+pRL-TK; (7) NFE2L2 + RFC4-promoter-mut1 + 2 + 3 in pGL3+pRL-TK and (8) Overexpression control plasmid + RFC4-promoter-mut1 + 2 + 3 in pGL3+pRL-TK. HEK293T cells were inoculated on 96-well plates at 2×104 cells/well and supplemented with 20 μL transfection compound solution [mixing A (overexpressed plasmid 50 ng + report plasmid 100 ng + pRL-TK 10 ng + opti-MEM 10 μl) and B (opti-MEM 10 μl + lipofectamine2000 0.2 μl)] to each well. The Luciferase activity of the samples was measured by Promega Dual Luciferase Reporter System (E1910).
Western blotting
Cells were gathered and lysed in the lysis bufferr (20 mM HEPES, 1 mM phenylmethanesulfonyl fluoride, 10 mM sodium fluoride, and a completely EDTA-free small protease inhibitor cocktail (pH 7.4) on ice). Cell lysates received centrifugation at 4 °C at 12,000 g for 15 min and the supernatants were gathered. Subsequently, protein concentrations were detected using the BAC kit (Solarbio, China). The proteins were isolated by loading on SDS-PAGE and transferred to PVDF membranes. The membrane was sealed with blotting grade (Beyotime, China) in 2 h under ambient temperature and cultured with primary antibodies in 2 h under ambient temperature or overnight at 4 °C. Antibodies (Nrf2 (1: 1000), RFC4 (1: 1000), c-Jun (1: 100), p-c-Jun (1: 1000), JNK (1: 1000), p-JNK (1: 1000), p65 (1: 1000), p-p65 (1: 1000) and β-Actin (1: 5000)) were utilized. HRP-conjugated Affinipure Goat Anti-Mouse IgG (H + L) (1: 5000) or HRP-conjugated Affinipure Goat Anti-Rabbit IgG (H + L) (1: 5000) was used as secondary antibodies. All protein bands were investigated with ECL kit (4 A Biotech, China) and quantified by Image J.
Statistical analysis
All differences in experimental data were explored with the application of SPSS 20 and indicated by mean ± standard error in the measurement. All graphs are diagramed using Graphpad Prism 8. Apart from that, all the experiments were conducted to unique triplicates. We employed the Student’s t test (two-tailed) for evaluating statistical difference among different groups. For more than two groups of differences, we performed one-way ANOVA, If the variance was homogeneous, LSD test was used, and Dunnett T3 test was used if the variance was not homogeneous. P < 0.05 represents statistical difference. Spearman’s correlation coefficient was used for correlation analysis. Survival analysis using Kaplan-Meier curve with log-rank test.
Results
Nrf2 overexpression was associated with the disease progression of AML
Clinically, we collected bone marrow samples among 13 normal donors and 50 AML cases including 16 patients with complete remission and 17 patients with newly diagnosed and 17 patients with relapse-refractory. This study tested the protein and mRNA expression levels of Nrf2 in normal donors and AML patients, respectively. The results showed that the expression of Nrf2 in newly diagnosed and relapsed and refractory AML patients was higher than that in normal donors and complete remission groups (P < 0.05, Fig. 1A, B). In addition, it appeared that Nrf2 expression in relapsed and refractory AML patients was slightly higher than that in newly diagnosed AML patients (Western blotting, P = 0.480. RT-qPCR, P = 0.433). Similar results were obtained by further IF (P < 0.05, Figs. 1C, D, Fig. S1C and S1D) and ICC testing (Fig. 1E). Moreover, the IF results showed that there was the substantial nuclear aggregation of Nrf2 in AML cells in compared with normal cells, especially among relapse-refractory AML cells (P < 0.05, Fig. 1C, D). These results suggested that high Nrf2 expression might be associated with relapse and refractory AML. To test this hypothesis, we further examined the difference in Nrf2 expression in AML cells from the same patients (n = 15) before relapse (AML patients with newly diagnosed) and at relapse. These results showed that the expression of Nrf2 was significantly higher in AML patients at relapse than before (P < 0.01, Fig. 1F, G). The above results suggested that Nrf2 might be closely related to the progression of AML disease.
N, normal; CR complete remission; ND, newly diagnosed, RR, relapsed-refractory, P, patient, R, relapse. BR, before relapse. A Protein expression of Nrf2 in normal donors (n = 7) and AML patients (n = 26) was detected by Western blotting. B Relative mRNA expression of Nrf2 in normal (n = 13) and AML patients (n = 50) by RT-qPCR. C Representative images of immunofluorescence of Nrf2 in AML. Scale bars = 20 μm. D Quantification of Nrf2 fluorescence intensity in AML samples by Image J. E Representative images of Immunocytochemistry staining of Nrf2 in AML. Scale bars: 100 and 50 μm from left to right. F, G Nrf2 mRNA and protein expression were detected by RT-qPCR (n = 20) and Western blotting in the same AML patients (n = 15) before and after relapse. Results represented the mean ± SD from 3 separate assays. ***P < 0.001, **P < 0.01, *P < 0.05.
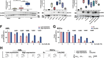
Nrf2 was highly expressed in genetically mutated AML patients and negatively associated with DNA mismatch repair factor RFC4
Based on the above results, we further examined the expression of Nrf2 in mutated and non-mutated patients since gene mutations are another incrucial factor leading to the progression of AML disease. Numerous studies have confirmed that the gene mutations occur high frequency in relapsed AML and are associated with gene-instability drug resistance [15, 16, 29]. Among them, DNA mismatch repair (MMR) is the most important repair mechanism for regulating gene mutations. The aberrant expression of any of the genes in DNA MMR pathway may be associated with genetic instability and drug resistance in multiple malignancies [35, 36]. Here, we found that the expression of Nrf2 in AML patients with gene mutation was significantly higher than that in non-mutated groups by Western blotting and RT-qPCR (P < 0.05, Fig. 2A-C). We referred to the recently updated ELN guidelines and classified AML mutation patients into the low, medium and high-risk groups according to the guidelines’ risk stratification criteria, and results showed that Nrf2 was highly expressed in the high-risk group of AML patients with gene mutations, compared with the low-risk and medium-risk groups (P < 0.001, Fig. 2D), suggesting that high expression of Nrf2 might be related to gene mutations in AML patients. Although previous report found that Nrf2 was highly expressed in AML patients suffering positive mutations in FLT3-ITD, NPM1, KRAS, DNMT3A and IDH1/2 and so on, whether Nrf2 induced AML gene mutations by affecting MMR-related factors has not been evaluated. Next, we explored the relationship between Nrf2 and MMR-related factors (RFC5, RFC4, PCNA, RPA1 and RPA2). According to RT-qPCR, we divided AML samples into high expression of Nrf2 (Nrf2-H, n = 10) and low expression of Nrf2 (Nrf2-L, n = 10) with the median expression level of Nrf2 as truncation value. The results showed that the mRNA expression of RFC4 in Nrf2-L groups was obviously greater when compared with that of Nrf2-H groups, and the mRNA expression of RPA2 in the Nrf2-L groups was lower than that in the Nrf2-H groups, while there was no significant difference between the other genes and Nrf2 expression(P < 0.05, Fig. 2E–I). Considering that replication factor 4 (RFC4) is a key factor in the mismatch repair pathway, and its main function is to load the ‘sliding clamp’ complex PCNA onto double-stranded DNA at primer-template junctions [33]. Therefore, we focused on the expression of RFC4 in AML in the following experiments. The correlation analysis of Nrf2 and RFC4 revealed that the expression of Nrf2 and RFC4 was in a significantly negative relationship (P < 0.0001, r2 = 0.5232, n = 23, Fig. 2J), And RFC4 and Nrf2 were also significantly negatively correlated in two independent groups, newly diagnosed (P = 0.002, Pearson r = −0.741, n = 15, Fig. S1A) and relapsed/refractory (P = 0.05, Pearson r = −0.706, n = 8, Fig. S1B), respectively. Western blotting also detected a similar trend at the protein expression level of RFC4 (P < 0.001, Fig. 2K, L). In addition, RFC4 expression was lower in patients with mutated AML than the non-mutated AML groups (P < 0.001, Fig. 2M). ICC results proclaimed that RFC4 expression was the highest among AML patients suffering Nrf2-low and non-mutated, while the lowest in the Nrf2-high and mutant groups (Fig. 2N). These results declared that Nrf2 was highly expressed in patients with gene mutant AML and negatively associated with RFC4.
P, patient. A RT-qPCR revealed the expression levels of Nrf2 in AML(n = 22). B Expression levels of Nrf2 protein were detected in AML by western blotting (n = 12). C Quantifification of Nrf2 expression in AML samples. D Analysis of Nrf2 expression in AML patients with different risk stratification gene mutations by RT-qPCR (low-risk groups (n = 2), medium-risk groups (n = 8), and high-risk groups (n = 7)),. E–I Analysis of the expression of the MMR genes in the Nrf2-high (n = 10) and Nrf2-low expressed group (n = 10) by RT-qPCR. J The correlation between Nrf2 and RFC4 was explored by RT-qPCR in AML (n = 23, r2 = 0.5232, P < 0.0001). K, L The expression of RFC4 in Nrf2-high (n = 6) and Nrf2-low AML patients (n = 6) was detected by Western blotting. M RT-qPCR revealed the expression levels of RFC4 in AML (n = 26). N Representative images of ICC staining of RFC4 in AML (P1#, AML with Nrf2-low and no-mutation. P5#, AML with Nrf2-low and mutation. P7#, AML with Nrf2-high and no-mutation. P10#, AML with Nrf2-high and mutation). Results represented the mean ± SD from 3 separate assays. ***P < 0.001, **P < 0.01, *P < 0.05.
Nrf2 overexpression was a key factor in reducing the killing of leukemia cells by the chemotherapeutic drug Ara-C
Based on the results of clinical samples, We attempted to verify that Nrf2 is an important factor leading to the disease progression of AML through in vitro experiments. First, we transfected three different AML cell lines (THP-1, U937, and MV4-11) using Nrf2 overexpressed/silenced lentivirus particles. The transfection efficacy of Nrf2 was confirmed by RT-qPCR and Western blotting. As shown in the results, in comparison with the control and EV groups, the protein and mRNA expression levels of Nrf2 dramatically increased in the overexpressed AML cells, while Nrf2 expression significantly decreased in the silenced AML cells (P < 0.05, Fig. 3A–C). Then, we used CCK8 assay to detect the proliferation of leukemia cells. The results showed that overexpressed Nrf2 obviously increased the relative proliferation rate of AML cells, while silencing of Nrf2 reduced the relative proliferation rate of AML cells (P < 0.05, Fig. 3D). Apoptosis rates were measured by the Annexin V-APC/7ADD assay after THP-1, U937 and MV4-11 cells were treated with 2.5, 1 and 4 μM Cytarabine (Ara-C) for 24 h, respectively. In comparison with EV and control groups, the apoptosis rate of leukemia cells was significantly decreased in Nrf2 overexpression groups, while the Nrf2 silencing groups was increased (P < 0.05, Fig. 3E, F). These results suggested that the high expression of Nrf2 might be a key factor leading to the drug resistance of leukemia cells to cytarabine.
EV, empty vector. Ara-C, cytarabine. L-Nrf2, overexpressed Nrf2. siNrf2, silenced Nrf2. A–C Overexpressed and silenced Nrf2 were quantified by RT-qPCR and Western blotting in AML cells. D CCK8 was adopted for detecting the activity of AML cells. E, F The apoptosis rates of Nrf2-overexpressing and silencing AML cells after 24 h of Ara-C treatment (2.5, 1, and 4 μM respectively) were measured by flow cytometry. Results represented the mean ± SD from 3 separate assays. ***P < 0.001, **P < 0.01, *P < 0.05.
Nrf2 negatively regulated the expression of RFC4
Next, we would further explored the potential relationship between Nrf2 and RFC4 in vitro. Based on the results of the above clinical samples, we preliminarily speculated that high expression of Nrf2 might suppress RFC4 expression and promote the gene-instability-dependent resistance. Here, we conducted research on this conjecture, and results of western blotting showed that overexpression of Nrf2 in THP-1, U937 and MV4-11 cells could decrease the expression of RFC4, whereas silencing of Nrf2 could upregulate the expression of RFC4 (P < 0.05, Fig. 4A, B), suggesting that Nrf2 might involve in the regulation of RFC4 expression. Interestingly, In drug stimulation experiment, after the addition of the chemotherapy drug Ara-C, compared with the untreated groups, the expression of RFC4 was further attenuated in Nrf2-overexpressing AML cells (P < 0.05, Fig. 4C), whereas that of RFC4 was further increased in Nrf2-silenced AML cells (P < 0.05, Fig. 4D). The obtained result showed that Nrf2 negatively regulated the expression of RFC4.
EV, empty vector. Ara-C, cytarabine. L-Nrf2, overexpressed Nrf2. siNrf2, silenced Nrf2. A After Nrf2 was overexpressed in AML, expression of RFC4 was detected by Western blotting. B After Nrf2 was silenced in AML, expression of RFC4 was detected by Western blotting. C, D The Nrf2-overexpressing or silencing cells were treated with or without Ara-C (2.5, 1, and 4 μM, respectively) for 24 h. The Nrf2 and RFC4 protein levels were assessed by adopting western blotting. Results represented the mean ± SD from 3 separate assays. ***P < 0.001, **P < 0.01, *P < 0.05.
Nrf2 inhibited RFC4 expression by interacting with the RFC4 promoter
Based on the above results, we further verified the interaction between Nrf2 and RFC4 through Chromatin immunoprecipitation (CHIP) and luciferase reporter genes. Through Jaspar website analysis, we identified three potential Nrf2 binding motifs, namely, 5′-CGCTCTGTCAC-3′, 5′-GCGACGAAGCA-3′ and 5′-GGCTGGCTCAT located upstream of the translation start site from -1608 to -95 bp (Fig. 5A). This study performed by CHIP analysis to explore the in vivo occupancy of RFC4 promoter by Nrf2 in THP-1. DNA fragments of transcription factor Nrf2 were obtained by agarose gel electrophoresis in THP-1 cells, and this DNA fragment was concentrated between 200 and 1000 bp in THP-1, and was mainly enriched between 300 and 500 bp (Fig. 5B). Moreover, CHIP results demonstrated that Nrf2 specifically interacted with these binding sites in the RFC4 promoter region (Fig. 5C). The existence of the binding site of the RFC4 promoter region in the DNA fragment was verified by qPCR experiments. The results showed that Nrf2 might combined with the three mutation sites of the RFC4 promoter region in different degrees in THP-1 (P < 0.01, Fig. 5D). Three different truncated RFC4 promoter fragments and mutation reporting hidden points with different Nrf2 binding sites were produced from the wild-type (WT) RFC4 promoter. The fragments were cloned into the pGL3-Basic luciferase vector (Fig. 5A). Following 48 h transfection, cells were lysed for dual-luciferase reporter gene analysis. The results of luciferase gene reporter assay showed that Nrf2 significantly repressed the RFC4 promoter activity. Taking the RFC4-promoter-wt group as the control group, the mutations at sites 1, 2 and 3 reduced the activity of RFC4 promoter. In addition, the mutation at site 3 further attenuated the activity of RFC4 compared with sites 1 and 2 (P < 0.05, Fig. 5E). The above studies suggested that Nrf2 may inhibit the expression of RFC4 by interacting with the Nrf2-binding site on the RFC4 promoter.
L-Nrf2, overexpressed Nrf2. A Possible Nrf2 binding target sites in RFC4 promoter and diagrams of different luciferase reporter gene expression vectors. B Analysis of DNA enriched fragments of Nrf2 in THP-1 cells by agarose gel electrophoresis. C, D ChIP detected Nrf2 specific sites bind to RFC4 promoter in vivo. Rabbit IgG (negative control) or Nrf2 (positive control) with 10% of the total input chromatin being used as control. E RFC4-promoter wild type and mutant reporter plasmids was cloned into the upstream of luciferase to construct reporter vectors pGL3 and pRL-TK (expressing sea kidney luciferase as an internal reference) as well as its co-transfected with Nrf2 expression vector for 48 h to use double luciferase reporter gene analysis. The luciferase activity of firefly is proportional to the strength of the promoter. Results represented the mean ± SD from 3 separate assays. ***P < 0.001, **P < 0.01, *P < 0.05.
High Nrf2 expression reduced the sensitivity of leukemia cells to Ara-C while inhibited the expression of RFC4 in vivo
To further verify that Nrf2 overexpression might affect the resistance of AML cells to Ara-C and its relationship with RFC4 in vivo, we established an animal xenotransplantation model of AML. Mice received Ara-C treatment at immediately when the tumor became visible or perceptible. We regularly observed and recorded the tumor volume and survival time of mice. Nrf2 overexpression facilitated tumor growth (Fig. 6A, B) and significantly increased tumors volume and tumors weight in comparison with the EV groups. After being treated with Ara-C, the tumor size of the Nrf2 overexpressed groups was not sufficiently inhibited compared with the EV groups (P < 0.05, Fig. 6C, D), and overexpressing Nrf2 of mice had shorter survival times (P < 0.05, Fig. 6E). Additionally, IHC was used to detect the expression of RFC4 in paraffin-embedded tumor tissue. The expression of RFC4 in the Nrf2 overexpression groups was slightly lower than that in the EV groups without Ara-C treatment (P < 0.05, Fig. 6F). However, after Ara-C treatment, the expression of RFC4 continued to decrease in the Nrf2 overexpression groups while the expression of RFC4 increased in the EV groups (P < 0.01, Fig. 6G). Therefore, the above data suggested that Nrf2 overexpression reduced the killing effect of chemotherapeutic drug Ara-C on leukemia cells while inhibited the expression of RFC4, which might be the underlying cause of genetic unstable chemotherapeutic resistance in vivo.
The mice were randomized in 4 groups (EV1 (n = 4), L-Nrf2 (n = 4), EV1 + Ara-C (n = 4), L-Nrf2+Ara-C (n = 4). After successful xenotransplantation, the mice were treated with Ara-C (60 mg/kg/day, a week) for one week, all mice were sacrificed after 37 days. EV, empty vector, Ara-C, cytarabine. L-Nrf2, overexpressed Nrf2. siNrf2, silenced Nrf2. A Representative images of tumor growth were photographed. B Images of tumors extracted and photographed in mice. C Tumor weight change curve of xenotransplantation mice. D Tumor volume change curve of xenotransplantation mice. E Survival curves of xenograft mice were plotted by Kaplan–Meier method. F, G The expression of Nrf2 and RFC4 in tumor tissues of xenograft mice were investigated by immunohistochemistry (scale bars: 100 and 50 μm from left to right). Results represented the mean ± SD from 3 separate assays. ***P < 0.001, **P < 0.01, *P < 0.05.
Nrf2 inhibited RFC4 by activating the c-Jun /JNK/NF-κB-P65 signaling pathway in AML cells
Based on the above results, We further explored the underlying molecular mechanism by which Nrf2 regulates RFC4 expression. Previous studies have shown that overexpression of heme oxygenase-1 (one of the Nrf2 target genes) promotes the progression of AML by activating JNK/c-Jun signaling pathway in vivo [37]. Another study showed that NF-κBp65 is a target of Nrf2, which translocates to the nucleus once p65 is phosphorylated, thereby inhibiting apoptosis of AML cells [38]. Given the important role of JNK/NF-κB in AML cells, we proposed a novel insight that Nrf2 overexpression may hinder RFC4 expression by activating the JNK/NF-κB signaling pathway in THP-1, U937 and MV4-11 cells. Therefore, we explored this hypothesis. The expression of C-Jun, JNK and p65 in Nrf2 overexpressed THP-1, U937 and MV4-11 cells by Western blotting. The findings showed that the expression of Nrf2 was consistent with c-Jun, JNK, and p65 expression levels, and they were all positively correlated with Nrf2. Overexpression of Nrf2 in THP-1, U937 and MV4-11 cells significantly increased phosphorylated c-Jun, JNK, and p65 levels compared with the EV groups (P < 0.05, Fig. 7A–F). In addition, We selected a NF-κB inhibitor (SC75741) to carry out the following experiments. Then, we treated THP-1, U937 and MV4-11 cells with 2.5 μM SC75741 for 24 h, Compared with the untreated groups, although the expression of Nrf2 was slightly changed in THP-1, U937 and MV4-11 cells, the phosphorylation levels of c-Jun, JNK, and p65 were significantly reduced. On the contrary, the protein expression level of RFC4 increased significantly in Nrf2 overexpressing cells (P < 0.05, Fig. 7A–F). To sum up, overexpression of Nrf2 might inhibit RFC4 expression by activating the c-Jun/JNK/p65 signaling pathway in AML cells.
A, C, E After 24 h of THP-1/U93/MV4-11 cells treated with 2.5 μM SC75741 or not, western blot evaluated Nrf2, RFC4, c-Jun, p-c-Jun, p65, p-p65, JNK, and p-JNK protein expression in the Nrf2 overexpression group and the EV group. B, D, F The relative gray values were shown in histogram. Results represented the mean ± SD from 3 separate assays. ***P < 0.001, **P < 0.01, *P < 0.05.
Overexpression of RFC4 increased the sensitivity of AML cells to Ara-C
Then, we explored the effects of RFC4 on Ara-C chemoresistance. THP-1, U937 and MV4-11 cells were transfected with RFC4 overexpressed plasmids, and subsequently treated with 2.5 μM of Ara-C for 24 h. The transfection effect of RFC4 overexpressed plasmid in AML cells were detected by Westren Blotting and RT-qPCR, NC acted as the control and both the mRNA and protein levels were significantly upregulated (P < 0.05, Fig. 8A–D). Overexpression of RFC4 significantly increased the apoptotic rates in THP-1, U937 and MV4-11 cells (P < 0.05, Fig. 8E). Next, we discussed the role of RFC4 in Nrf2-mediated gene-instability resistance. After downregulation of Nrf2 and overexpression of RFC4, the expression of RFC4 was further increased in AML cells (P < 0.05, Fig. 8F–H). Under the stimulation of 2.5 μM Ara-C, In comparison with unregulated RFC4, the THP-1, U937 and MV4-11 cells significantly increased the apoptosis rates in the overexpressed RFC4 and Nrf2 downregulated groups (P < 0.05, Fig. 8I, J), indicating that RFC4 might play an important role in Ara-C resistance induced by Nrf2 mediated DNA repair.
EV, empty vector. NC, overexpression plasmid vector (negative control). Ara-C, cytarabine. siNrf2, silenced Nrf2. RFC4, overexpressed RFC4. A–D Overexpressed RFC4 was quantified by RT-qPCR and Western blotting in AML cells. E The apoptosis rates of RFC4-overexpressing AML cells after 24 h of Ara-C treatment (2.5 μM) were measured by flow cytometry. F, G THP-1, U937, and MV4-11 cells were transfected with siNrf2 and targeting RFC4 (RFC4), with EV or NC as control. The expression of RFC4 and Nrf2 were detected by Western blotting. I, J THP-1, U937, and MV4-11 cells were transfected with siNrf2 and targeting RFC4 (RFC4), with EV or NC as control. The cells were treated with Ara-C for 24 h and the apoptosis rates was determined by flow cytometry. Results represented the mean ± SD from 3 separate assays. ***P < 0.001, **P < 0.01, *P < 0.05.
Discussion
In patients undergoing AML, chemoresistance is a fundamental cause of relapse and poor prognosis [39]. As reported in previous studies, Nrf2 can mediate leukemia and solid tumors cells drug resistance through regulating the expression of numerous genes [40, 41]. Nrf2 was found to be a vital transcriptional regulator of cellular anti-oxidative stress, and could mediate the transcription of a group of antioxidant and cytoprotective genes, thereby lowering cellular damage caused by oxidative stress [42]. Nrf2-mediated antioxidant capacity has been shown to provide protection against a variety of diseases, including neurodegenerative disease [43], cardiovascular disease [44], osteoporosis [45], and inflammation [46]. At the same time, oxidative stress has also been considered to be associated with the occurrence and development of cancer [47]. With the purpose of maintaining redox balance and avoiding oxidative damage, cancer cells upregulate the antioxidant capacity thereof. Multiple cancers have been found to exhibit Nrf2 hyperactivation, ultimately leading to aggressive cancer cell proliferation, metastasis, chemoresistance, and radioresistance [48]. In solid tumors, Nrf2 and target genes have been reported to be highly expressed in lung, breast, head and neck, ovarian, and endometrial cancers [49,50,–51]. High expression of Nrf2 was associated with increased levels of target genes such as detoxification enzymes, antioxidants and drug transporters in cancer cells, and has been shown to promote chemotherapy resistance and radioresistance [52, 53]. In hematologic malignancy, leukemia cell survival and chemotherapeutic drug resistance were promoted by the binding of Nrf2 to antioxidant response elements (AREs) located in the 5′ untranslated regions of miR-125B and miR-29B [41]. Although the abnormal expression of Nrf2 in AML cells has been compared with normal CD34+ cells, the differences in Nrf2 expression and the role in the AML population (especially relapse/refractory) have not been investigated. In the present study, Nrf2 was highly expressed in AML patients, especially in patients with relapsed/refractory AML. Such findings reveal that Nrf2 overexpression might be linked to relapse resistance and disease progression in AML, being consistent with previous research.
Gene mutations are regarded to be the basis of AML prognostic risk stratification, and gene mutations with poor prognosis are the underlying cause of chemotherapy failure in patients undergoing relapsed/refractory AML [15, 54, 55]. The present findings demonstrated that Nrf2 was significantly increased in both protein and mRNA levels in mutated AML patients compared with non-mutated patients, and the expression of Nrf2 also increased with the increase of the prognostic risk of gene mutation, suggesting that Nrf2 may be a potential factor that increases the risk of AML gene mutation. MMR has been found to be a vital function in the regulation of tumor gene mutations [56]. Haricharan et al. observed that deletion of MMR-related genes resulted in breast cancer cells being resistant to hormone therapy [31]. As such, a differential assessment of MMR-related genes in Nrf2 high/low expression groups was conducted in the present study, and Nrf2 was found to be notably different from RFC4 and RPA2. Notably, Nrf2 and RFC4 had a moderately high negative correlation. Additionally, RFC4 expression was suppressed in the presence of genetic mutations. Qiang et al. found that Nrf2 was abnormally expressed in human pan-cancer and significantly correlated with mismatch repair (MMR) gene mutation levels and DNA methyltransferase expression [57]. Studies have shown that the complex composed of RFC family genes (RFC1-5) acted as the primer recognition factor of DNA polymerase in the process of DNA mismatch repair, and RFC exhibited biological activity in a variety of malignant tumors, potentially being a significant factor in the proliferation, progression, invasion and metastasis of cancer cells [31, 32]. Considering all of the aforementioned results, the suggestion is that Nrf2 might inhibit RFC4 expression and increased AML gene mutation, which in turn promotes drug resistance in tumor cells.
In prior research, Nrf2 was reported to be a good tumorigenesis initiator and chemotherapeutic essential antagonist, mediating drug resistance by regulating multiple pathways containing cancer-associated mutation, metabolic reprogramming, oncogene activation, and carcinogen exposure [58]. In the present study, Nrf2 overexpression was found to reduce the killing effect of the chemotherapeutic drug Ara-C on AML cells in vitro, promote tumor growth and impair DNA mismatch repair function in vivo. RFC4 is a significant part of the RFC family in the DNA mismatch repair system and a significant factor in DNA replication and cell cycle checkpoints [32]. In colorectal cancer (CRC), RFC4 has been found to protect CRC cells from X-ray induced DNA damage and apoptosis by promoting non-homologous end junction (NHEJ) mediated DNA repair through interaction with Ku70/Ku80 [59]. However, the role of RFC4 in hematological malignancies remains unknown. In the present study, Nrf2 was found to inhibit RFC4 expression by interacting with the RFC4 promoter. However, such interaction between Nrf2 and the RFC4 promoter might be achieved either through direct binding to DNA or indirectly through Nrf2-binding proteins bound to the promoter thereof. Combined with the aforementioned studies, an assumption was made that Nrf2 may inhibit the activity of RFC4 by interacting with the RFC4 promoter region in AML cells, thereby leading to gene-instability resistance.
In the present study, the mechanisms behind Nrf2 upregulation in AML were explored. Rushworth et al. found that Nrf2 driven by NF-κB was expressed at a higher level in the nucleus of AML stem progenitor cells than normal control cells, and was closely related to the chemoresistance thereof [38]. c-Jun N-terminal kinase (JNK) is a protein kinase that was found to be phosphorylated/activated upon exposure of cells to stressful stimuli such as radiation and cancer chemotherapy. JNK activation has been demonstrated to promote stress-induced apoptosis [60,61,62,63]. Further, in certain cancer cells, the activity of JNK to promote tumor cell survival might depend on NF-κB signaling, and inactivation of NF-κB signaling might convert the pro-survival activity of JNK signaling to pro-death activity [63]. Based on the aforementioned studies and in consideration of the importance of the JNK/c-Jun/NF-κB signaling pathway in AML, a novel idea was proposed that Nrf2 may inhibit RFC4 expression by activating the JNK/C-Jun/p65 signaling pathway in AML. However, the mechanism underlying the activation of JNK and NF-κB by Nrf2 remains unclear. Notably, overexpression of heme oxygenase-1 (one of the Nrf2 target genes) could promote proliferation of AML cells in vitro, increase resistance to Ara-C-induced apoptosis, and facilitate progression of AML in vivo by activating the JNK/C-Jun signaling pathway [37]. According to the findings of both existing research and the present study, high levels of Nrf2 might have MMR-deficient effects on tumor cells by activating the JNK/NF-κB signaling pathway, but other potential mechanisms in said pathway need to be further explored.
To conclude, Nrf2 overexpression might inhibit the expression of RFC4 by interacting with the RFC4 promoter and activating the c-Jun/JNK/p65 signaling pathway, resulting in the resistance of AML cells to Ara-C. Evidently, RFC4 may be a potential downstream target of Nrf2 in AML, and the present findings may offer a novel therapeutic target for clinical application, thus providing a new idea for overcoming Ara-C resistance in clinical practice.
Data availability
The data that support the findings of this study are available from the corresponding author on reasonable request
Change history
29 August 2022
A Correction to this paper has been published: https://doi.org/10.1038/s41417-022-00519-5
08 May 2025
This article has been retracted. Please see the Retraction Notice for more detail: https://doi.org/10.1038/s41417-025-00913-9
References
Ganzel G, Manola J, Douer D, Rowe JM, Fernandez HF, Paietta EM, et al. Extramedullary disease in adult acute myeloid leukemia is common but lacks independent significance: analysis of patients in ECOG-ACRIN Cancer Research Group Trials, 1980-2008. J Clin Oncol. 2016;34:3544–53.
Miari KE, Guzman ML, Wheadon H, Williams MTS. Macrophages in acute myeloid leukaemia: significant players in therapy resistance and patient outcomes. Front Cell Dev Biol. 2021;9:692800.
Bose P, Vachhani P, Cortes J. Treatment of relapsed/refractory acute myeloid leukemia. Curr Treat Options Oncol. 2017;18:17.
Schlenk RF, Müller-Tidow C, Benner A, Kieser M. Relapsed/refractory acute myeloid leukemia: any progress? Treat Options Oncol. 2017;29:467–73.
Thol F, Schlenk RF, Heuser M, Ganser A. How I treat refractory and early relapsed acute myeloid leukemia. Blood 2015;126:319–27.
Allen KE, Weiss GJ. Resistance may not be futile: microRNA biomarkers for chemoresistance and potential therapeutics. Mol Cancer Ther. 2010;9:3126–36.
Nathwani SM, Butler S, Fayne D, McGovern NN, Sarkadi B, Meegan MJ, et al. Novel microtubule-targeting agents, pyrrolo-1,5-benzoxazepines, induce apoptosis in multi-drug-resistant cancer cells. Cancer Chemother Pharm. 2010;66:585–96.
Dumontet C, Jordan MA. Microtubule-binding agents: a dynamic field of cancer therapeutics. Nat Rev Drug Discov. 2010;9:790–803.
Marzac C, Garrido E, Tang X, Fava F, Hirsch P, De Benedictis C, et al. ATP Binding Cassette transporters associated with chemoresistance: transcriptional profiling in extreme cohorts and their prognostic impact in a cohort of 281 acute myeloid leukemia patients. Haematologica 2011;96:1293–301.
Yamaguchi R, Lartigue L, Perkins G. Targeting Mcl-1 and other Bcl-2 family member proteins in cancer therapy. Pharm Ther. 2019;195:13–20.
Konopleva M, Letai A. BCL-2 inhibition in AML: an unexpected bonus? Blood 2018;132:1007–12.
Wu W, Ma D, Wang P, Cao L, Lu T, Fang Q, et al. Potential crosstalk of the interleukin-6-heme oxygenase-1-dependent mechanism involved in resistance to lenalidomide in multiple myeloma cells. FEBS J. 2016;283:834–49.
Liu P, Ma D, Yu Z, Zhe N, Ren M, Wang P, et al. Overexpression of heme oxygenase-1 in bone marrow stromal cells promotes microenvironment-mediated imatinib resistance in chronic myeloid leukemia. Biomed Pharmacother. 2017;91:21–30.
Yan B, Chen Q, Shimada K, Tang M, Li H, Gurumurthy A, et al. Histone deacetylase inhibitor targets CD123/CD47-positive cells and reverse chemoresistance phenotype in acute myeloid leukemia. Leukemia 2019;33:931–44.
Hackl H, Astanina K, Wieser R. Molecular and genetic alterations associated with therapy resistance and relapse of acute myeloid leukemia. J Hematol Oncol. 2017;10:51.
Tubbs A, Nussenzweig A. Endogenous DNA, Damage as a source of genomic instability in cancer. Cancer Cell. 2017;168:644–56.
Short NJ, Rytting ME, Cortes JE. Acute myeloid leukaemia. Lancet. 2018;392:593–606.
Gebru MT, Wang HG. Therapeutic targeting of FLT3 and associated drug resistance in acute myeloid leukemia. J Hematol Oncol. 2020;13:155.
Kantarjian H, Kadia T, DiNardo C, Daver N, Borthakur G, Jabbour E, et al. Acute myeloid leukemia: current progress and future directions. Blood Cancer J. 2021;11:41.
Issa GC, DiNardo CD. Acute myeloid leukemia with IDH1 and IDH2 mutations: 2021 treatment algorithm. Blood Cancer J. 2021;11:107.
Kitamura H, Motohashi H. NRF2 addiction in cancer cells. Cancer Sci. 2018;109:900–11.
Rojo De La Vega M, Chapman E, Zhang DD. NRF2 and the hallmarks of cancer. Cancer Cell. 2018;34:21–43.
Gañán-Gómez I, Wei Y, Yang H, Boyano-Adánez MC, García-Manero G. Oncogenic functions of the transcription factor Nrf2. Free Radic Biol Med. 2013;65:750–64.
Sekine H, Motohashi H. Roles of CNC transcription factors NRF1 and NRF2 in cancer. Cancers (Basel). 2021;13:541.
Lin P, Ren Y, Yan X, Kesarwani M, Bu J, Zhan D, et al. The high NRF2 expression confers chemotherapy resistance partly through up-regulated DUSP1 in myelodysplastic syndromes. Haematologica 2019;104:485–96.
Karathedath S, Rajamani BM, Musheer Aalam SM, Luo Y, Zhang H, Kesarwani M, et al. Role of NF-E2 related factor 2 (Nrf2) on chemotherapy resistance in acute myeloid leukemia (AML) and the effect of pharmacological inhibition of Nrf2. PLoS ONE. 2017;12:e177227.
Xu B, Wang S, Li R, Chen K, He L, Deng M, et al. Disulfiram/copper selectively eradicates AML leukemia stem cells in vitro and in vivo by simultaneous induction of ROS-JNK and inhibition of NF-κB and Nrf2. Cell Death Dis. 2017;8:e2797.
Frigola J, Sabarinathan R, Mularoni L, Muiños F, Gonzalez-Perez A, López-Bigas N. Reduced mutation rate in exons due to differential mismatch repair. Nat Genet. 2017;49:1684–92.
Aguilera A, Gómez-González B. Genome instability: a mechanistic view of its causes and consequences. Nat Rev Genet. 2008;9:204–17.
Haricharan S, Punturi N, Singh P, Holloway KR, Anurag M, Schmelz J, et al. Loss of mutl disrupts CHK2-dependent cell-cycle control through CDK4/6 to promote intrinsic endocrine therapy resistance in primary breast cancer. Cancer Discov. 2017;7:1168–83.
Li Y, Gan S, Ren L, Yuan L, Liu J, Wang W, et al. Multifaceted regulation and functions of replication factor C family in human cancers. Am J Cancer Res. 2018;8:1343–55.
Kim J, MacNeill SA. Genome stability: a new member of the RFC family. Curr Biol. 2003;13:R873–5.
Kang MS, Ryu E, Lee SW, Park J, Ha NY, Ra JS, et al. Regulation of PCNA cycling on replicating DNA by RFC and RFC-like complexes. Nat Commun. 2019;10:2420.
Li X, Liu L, Yang S, Song N, Zhou X, Gao J, et al. Histone demethylase KDM5B is a key regulator of genome stability. Proc Natl Acad. Sci. USA. 2014;111:7096–101.
Diouf B, Cheng Q, Krynetskaia NF, Yang W, Cheok M, Pei D, et al. Somatic deletions of genes regulating MSH2 protein stability cause DNA mismatch repair deficiency and drug resistance in human leukemia cells. Nat Med. 2011;17:1298–303.
Liu P, Ma D, Wang P, Pan C, Fang Q, Wang JS. Nrf2 overexpression increases risk of high tumor mutation burden in acute myeloid leukemia by inhibiting MSH2. Cell Death Dis. 2021;12:20.
Lin XJ, Fang Q, Chen SY, Zhe NN, Chai QX, Yu MS, et al. Heme oxygenase-1 suppresses the apoptosis of acute myeloid leukemia cells via the JNK/c-JUN signaling pathway. Leuk Res. 2015;39:544–52.
Rushworth SA, Zaitseva L, Murray MY, Shah NM, Bowles KM, MacEwan DJ. The high Nrf2 expression in human acute myeloid leukemia is driven by NF-κB and underlies its chemo-resistance. Blood. 2012;120:5188–98.
Robak T, Wrzesień-Kuś A. The search for optimal treatment in relapsed and refractory acute myeloid leukemia. Leuk Lymphoma. 2002;43:281–91.
Jang JE, Eom JI, Jeung HK, Chung H, Kim YR, Kim JS, et al. PERK/NRF2 and autophagy form a resistance mechanism against G9a inhibition in leukemia stem cells. J Exp Clin Cancer Res. 2020;39:66.
Shah NM, Zaitseva L, Bowles KM, MacEwan DJ, Rushworth SA. NRF2-driven miR-125B1 and miR-29B1 transcriptional regulation controls a novel anti-apoptotic miRNA regulatory network for AML survival. Cell Death Differ. 2015;22:654–64.
Bellezza I, Giambanco I, Minelli A, Donato R. Nrf2-Keap1 signaling in oxidative and reductive stress. Biochim Biophys Acta Mol Cell Res. 2018;1865:721–33.
Song X, Long D. Nrf2 and ferroptosis: a new research direction for neurodegenerative diseases. Front Neurosci. 2020;14:267.
Vashi R, Patel BM. NRF2 in cardiovascular diseases: a ray of hope! J Cardiovasc Transl Res. 2021;14:573–86.
Sun X, Ou Z, Chen R, Niu X, Chen D, Kang R, et al. Activation of the p62-Keap1-NRF2 pathway protects against ferroptosis in hepatocellular carcinoma cells. Hepatology. 2016;63:173–84.
Ahmed SM, Luo L, Namani A, Wang XJ, Tang X. Nrf2 signaling pathway: pivotal roles in inflammation. Biochim Biophys Acta Mol Basis Dis. 2017;1863:585–97.
Reczek CR, Chandel NS. The two faces of reactive oxygen species in cancer. Annu Rev Cancer Biol. 2017;1:79–98.
Na HK, Surh YJ. Oncogenic potential of Nrf2 and its principal target protein heme oxygenase-1. Free Radic Biol Med. 2014;67:353–65.
Jiang T, Chen N, Zhao F, Wang XJ, Kong B, Zheng W, et al. High levels of Nrf2 determine chemoresistance in type II endometrial cancer. Cancer Res. 2010;70:5486–96.
Kim YR, Oh JE, Kim MS, Kang MR, Park SW, Han JY, et al. Oncogenic NRF2 mutations in squamous cell carcinomas of oesophagus and skin. J Pathol. 2010;220:446–51.
Solis LM, Behrens C, Dong W, Suraokar M, Ozburn NC, Moran CA, et al. Nrf2 and Keap1 abnormalities in non-small cell lung carcinoma and association with clinicopathologic features. Clin Cancer Res. 2010;16:3743–53.
Jaramillo MC, Zhang DD. The emerging role of the Nrf2–Keap1 signaling pathway in cancer. Genes Dev. 2013;27:2179–91.
Hirotsu Y, Higashi C, Fukutomi T, Katsuoka F, Tsujita T, Yagishita Y, et al. Transcription factor NF-E2-related factor 1 impairs glucose metabolism in mice. Genes Cells. 2014;19:650–65.
Docking TR, Parke RJ, Jädersten M, Swanson LA, Chan SK, Chiu R, et al. A clinical transcriptome approach to patient stratification and therapy selection in acute myeloid leukemia. Nat Commun. 2021;12:2474.
Döhner H, Weisdorf DJ, Bloomfield CD. Acute myeloid leukemia. N. Engl J Med. 2015;373:1136–52.
Larrea AA, Lujan SA, Kunkel TA. SnapShot: DNA mismatch repair. Cell 2010;141:730–1.
Ju Q, Li X, Zhang H, Yan S, Li Y, Zhao Y. NFE2L2 is a potential prognostic biomarker and is correlated with immune infiltration in brain lower grade glioma: a pan-cancer analysis. Oxid Med Cell Longev. 2020;2020:3580719.
Liu Y, Lang F, Yang C. NRF2 in human neoplasm: cancer biology and potential therapeutic target. Pharm Ther. 2021;217:107664.
Wang XC, Yue X, Zhang RX, Liu TY, Pan ZZ, Yang MJ, et al. Genome-wide RNAi screening identifies RFC4 as a factor that mediates radioresistance in colorectal cancer by facilitating nonhomologous end joining repair. Clin Cancer Res. 2019;25:4567–79.
Cui J, Zhang M, Zhang YQ, Xu ZH. JNK pathway: diseases and therapeutic potential. Acta Pharm Sin. 2007;28:601–8.
Wu Q, Wu W, Fu B, Shi L, Wang X, Kuca K. JNK signaling in cancer cell survival. Med Res Rev. 2019;39:2082–104.
Dhanasekaran DN, Reddy EP. JNK signaling in apoptosis. Oncogene. 2008;27:6245–51.
Lagadinou ED, Ziros PG, Tsopra OA, Dimas K, Kokkinou D, Thanopoulou E, et al. c-Jun N-terminal kinase activation failure is a new mechanism of anthracycline resistance in acute myeloid leukemia. Leukemia. 2008;22:1899–908.
Acknowledgements
The clinical samples and experimental platform were provided by the Hematopoietic stem Cell Laboratory of Guizhou Medical University, for which the author is very grateful.
Funding
The research gained financial support from the National Natural Science Foundation of China (No. 81960032, No. 82170168, and No. 82060026), Translational Research Grant of National Clinical Research Center for Hematologic Diseases (2021WWB01) and Cultivation project of National Natural Science Foundation of Guizhou Medical University (20NSP027).
Author information
Authors and Affiliations
Contributions
Author contributions is as follows: T.H., C.P.: designed experiments; T.H. and J.W.: contributed vital idea; T.H., T.Z., and M.N.: data curation, writing-original draft preparation; S.Z., and Y.C.: collected clinical specimens; T.H.: mainly performed the experiments; T.H., W.W., and Q.F.: analyzed data; T.H. and C.P.: prepared the manuscript.
Corresponding authors
Ethics declarations
Competing interests
The authors declare no competing interests.
Ethical approval
The present study gained approval from the Institutional Research Ethics Committee. Each patient provided the informed consent for participation. Mouse tests gained approval from the Animal Care and Use Committee in Guizhou Medical University, China.
Additional information
Publisher’s note Springer Nature remains neutral with regard to jurisdictional claims in published maps and institutional affiliations.
This article has been retracted. Please see the retraction notice for more detail: https://doi.org/10.1038/s41417-025-00913-9
Rights and permissions
Open Access This article is licensed under a Creative Commons Attribution 4.0 International License, which permits use, sharing, adaptation, distribution and reproduction in any medium or format, as long as you give appropriate credit to the original author(s) and the source, provide a link to the Creative Commons license, and indicate if changes were made. The images or other third party material in this article are included in the article’s Creative Commons license, unless indicated otherwise in a credit line to the material. If material is not included in the article’s Creative Commons license and your intended use is not permitted by statutory regulation or exceeds the permitted use, you will need to obtain permission directly from the copyright holder. To view a copy of this license, visit http://creativecommons.org/licenses/by/4.0/.
About this article
Cite this article
Hu, T., Pan, C., Zhang, T. et al. RETRACTED ARTICLE: Nrf2 overexpression increases the resistance of acute myeloid leukemia to cytarabine by inhibiting replication factor C4. Cancer Gene Ther 29, 1773–1790 (2022). https://doi.org/10.1038/s41417-022-00501-1
Received:
Revised:
Accepted:
Published:
Issue date:
DOI: https://doi.org/10.1038/s41417-022-00501-1