Filter By:

Journal Check one or more journals to show results from those journals only.

Choose more journals

Article type Check one or more article types to show results from those article types only.
Subject Check one or more subjects to show results from those subjects only.
Date Choose a date option to show results from those dates only.

Custom date range

Clear all filters
Sort by:
Showing 51–100 of 2252 results
Advanced filters: Author: B Gibson Clear advanced filters
  • BiP–glucose-regulated protein 94 chaperones are critical to the proper folding of secretory and transmembrane proteins. Brenner et al. provide biochemical and structural insight into a conserved mechanism of chaperone cooperation underlying this quality control process.

    • Joel Cyrille Brenner
    • Linda Charlotte Zirden
    • Doris Hellerschmied
    ResearchOpen Access
    Nature Structural & Molecular Biology
    P: 1-12
  • CRISPR-associated transposases represent a promising tool for precise, DSB-free genome editing. Here, authors investigate a CAST system active in human cells, improve activity via structure-guided engineering, and develop novel chimeras for improved modularity.

    • George D. Lampe
    • Ashley R. Liang
    • Samuel H. Sternberg
    ResearchOpen Access
    Nature Communications
    Volume: 16, P: 1-14
  • Many natural product biosynthetic gene clusters are found not to harbor a full set of necessary genes and must utilize enzymes encoded elsewhere (hidden) in the genome for biosynthesis. Here, the authors establish a global correlation network bridging the gap between lanthipeptide precursors and hidden proteases.

    • Dan Xue
    • Ethan A. Older
    • Jie Li
    ResearchOpen Access
    Nature Communications
    Volume: 13, P: 1-14
  • We show that gain-of-function cancer mutations in the KBTBD4 E3 ligase promote neodegradation of substrates via a shape-complementarity-based mechanism, which converges with the mechanism of action of the UM171 molecular glue degrader and can be blocked by HDAC1/2 inhibitors.

    • Xiaowen Xie
    • Olivia Zhang
    • Brian B. Liau
    ResearchOpen Access
    Nature
    Volume: 639, P: 241-249
  • As well as being the substrate for the lipopolysaccharide transport protein complex comprising LptA–G, lipopolysaccharide binding to Lpt proteins promotes their assembly into a bridge linking the inner and outer membranes of Gram-negative bacteria.

    • Lisa Törk
    • Caitlin B. Moffatt
    • Daniel Kahne
    Research
    Nature
    Volume: 623, P: 814-819
  • To date, brain gene therapies require high vector doses. Here, authors devised an AAV capsid screen and found variants with unprecedented potency for transduction of deep brain and cortical neurons and human iPSC-neurons with cell tropism relevant for Huntington’s and Parkinson’s disease.

    • D. E. Leib
    • Y. H. Chen
    • B. L. Davidson
    ResearchOpen Access
    Nature Communications
    Volume: 16, P: 1-14
  • A metabolic system of engineered biocatalysts using the noncanonical cofactor nicotinamide mononucleotide is established for biomanufacturing in cell-free systems and in Escherichia coli without interference from nicotinamide adenine dinucleotide and nicotinamide adenine dinucleotide phosphate.

    • Derek Aspacio
    • Yulai Zhang
    • Han Li
    Research
    Nature Chemical Biology
    Volume: 20, P: 1535-1546
  • González-Delgado et al. developed retron-based editors termed multitrons, which can modify multiple sites on a single genome simultaneously. This technology is compatible with recombineering in prokaryotes and CRISPR editing in eukaryotes with applications in molecular recording, genome minimization and metabolic engineering.

    • Alejandro González-Delgado
    • Santiago C. Lopez
    • Seth L. Shipman
    Research
    Nature Chemical Biology
    Volume: 20, P: 1482-1492
  • PARP inhibitor treatment triggers histone release from the chromatin in cancer cells; consequently, targeting the histone chaperone NASP renders cells vulnerable to PARP inhibition.

    • Sarah C. Moser
    • Anna Khalizieva
    • Jos Jonkers
    Research
    Nature
    Volume: 645, P: 1071-1080
  • Cellulose acetate sponges were fabricated by cryo-templating, without chemical crosslinking, from cellulose acetate nanofilms produced using a nonsolvent-induced phase separation (NIPS)-jet spinning technique. X-ray computed tomography (X-CT) revealed their open-cell, continuous microstructure. The sponges exhibited resilience, stability, and mechanical tunability via microstructural tailoring. Their viscoelasticity was attributed to the bending of the cell structure and the delamination and slippage of the uncrosslinked nanofilms.

    • De Nguyen
    • Kenji Kinashi
    • Naoto Tsutsumi
    Research
    Polymer Journal
    P: 1-12
  • Pathological B-cell receptor (BCR) signaling is a key driver of mantle cell lymphoma tumorigenesis. Here, the authors discover that CEACAM1, an immunoglobulin-like transmembrane protein, is essential for a subset of mantle cell lymphoma through activation of the BCR.

    • Serene Xavier
    • Vivian Nguyen
    • Vu N. Ngo
    ResearchOpen Access
    Nature Communications
    Volume: 16, P: 1-18
  • Engineering mammalian cells with synthetic circuits drives innovation in next-generation biotherapeutics and industrial biotechnology. Here the authors use RNA-seq and computational biology to identify drugs that increase engineered cell productivity without genetic edits - Filgotinib proved enhanced gene expression across contexts, offering a powerful tool for biotech applications.

    • M. Pisani
    • F. Calandra
    • V. Siciliano
    ResearchOpen Access
    Nature Communications
    Volume: 16, P: 1-14
  • The actin methyltransferase SETD3, by virtue of its ability to interact with the viral 2A protein and independently of its enzymatic activity, is necessary for RNA replication of several enteroviruses in cell culture and in vivo.

    • Jonathan Diep
    • Yaw Shin Ooi
    • Jan E. Carette
    Research
    Nature Microbiology
    Volume: 4, P: 2523-2537
  • BRCA2 is a well-characterized central player in homologous recombination in which it functions as the RAD51 loader. Here the authors identify an N-terminal region of BRCA2 that binds DNA and promotes efficient DNA repair.

    • Catharina von Nicolai
    • Åsa Ehlén
    • Aura Carreira
    ResearchOpen Access
    Nature Communications
    Volume: 7, P: 1-8
  • Managing power exhaust in fusion reactors is a key challenge, especially in compact designs for cost-effective commercial energy. This study shows how alternative divertor configurations improve exhaust control, enhance stability, absorb transients and enable independent plasma regulation.

    • B. Kool
    • K. Verhaegh
    • V. Zamkovska
    ResearchOpen Access
    Nature Energy
    Volume: 10, P: 1116-1131
  • This work reports the metallothermic production of rare earth (RE) Nd metal using NaNdF4 as an alternative fluoride salt, without HF use or generation, enabling safer, scalable production of critical RE metals for advanced technologies and industry

    • Anirudha Karati
    • Harshida Parmar
    • Ikenna C. Nlebedim
    ResearchOpen Access
    Nature Communications
    Volume: 16, P: 1-6
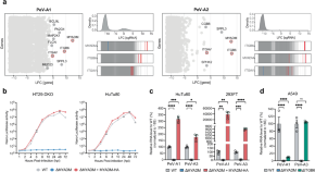
  • Host factors required for parechovirus entry are not well understood. Here, the authors identify MYADM as an essential host entry factor that directly binds human parechovirus 1 and that is required for PeV-A infection in cell lines and human gastrointestinal epithelial organoids.

    • Wenjie Qiao
    • Christopher M. Richards
    • Jan E. Carette
    ResearchOpen Access
    Nature Communications
    Volume: 15, P: 1-14
  • Single-molecular microscopy shows that GAGA multimeric zinc finger transcription factor searches chromatin for cognate sites through rapid one-dimensional sliding on free DNA (which can be blocked by nucleosomes) and three-dimensional diffusion for nucleosomal targets.

    • Xinyu A. Feng
    • Maryam Yamadi
    • Carl Wu
    ResearchOpen Access
    Nature Structural & Molecular Biology
    P: 1-12
  • Non-canonical amino acids can be incorporated into proteins through translation of orthogonal mRNAs. Now, automating the design of orthogonal mRNAs—which are more selectively and efficiently translated—in combination with compact orthogonal aminoacyl-tRNA synthetase/tRNA expression systems, enables the incorporation of four distinct non-canonical monomers via a 68-codon genetic code.

    • Daniel L. Dunkelmann
    • Sebastian B. Oehm
    • Jason W. Chin
    Research
    Nature Chemistry
    Volume: 13, P: 1110-1117
  • The endosomal retrieval subdomain organizes recycling of endocytosed proteins. Here, using proximity proteomics, the authors reveal that this recycling subdomain regulates switching of specific RAB GTPases, a feature likely important in neuroprotection.

    • Carlos Antón-Plágaro
    • Kai-en Chen
    • Peter J. Cullen
    ResearchOpen Access
    Nature Communications
    Volume: 16, P: 1-23
  • In this work, authors show that the nucleoside prodrug obeldesivir has potent antiviral activity across respiratory syncytial virus (RSV) clinical isolates with a high resistance barrier. Once-daily obeldesivir treatment was efficacious against RSV in a non-human primate model.

    • Jared Pitts
    • J. Lizbeth Reyes Zamora
    • John P. Bilello
    ResearchOpen Access
    Nature Communications
    Volume: 16, P: 1-12
  • Human pathways acting on nuclear ncRNAs have been refractory to forward genetics. Here, the authors develop a forward genetic approach that identifies such pathways and show DDX59 is required for minor intron splicing, suggesting a mechanism for its association with Oral-Facial-Digital syndrome.

    • Rui Che
    • Monireh Panah
    • Andrei Alexandrov
    ResearchOpen Access
    Nature Communications
    Volume: 16, P: 1-15
  • Despite effective vaccines against SARS-CoV-2, therapeutic options such as anti-virals and neutralizing antibodies are critical in treating disease, especially given the breakthrough infections of emerging VOCs. Here, Peng et al. generate two potent monoclonal antibodies and a bispecific antibody with two antigenrecognition variable regions targeting SARS-CoV-2 spike, provide CryoEM structures and show in vitro and in vivo efficacy of a humanized antibody against wildtype virus and delta variant.

    • Lei Peng
    • Yingxia Hu
    • Sidi Chen
    ResearchOpen Access
    Nature Communications
    Volume: 13, P: 1-18
  • “Out of one, many”. The authors show that, despite binding to a common network of genes, two transcription factors each have their own set of direct targets (also known as their ‘regulon’). Thus, out of one bound network, many regulons are possible.

    • Ashton S. Holub
    • Sarah G. Choudury
    • Aman Y. Husbands
    ResearchOpen Access
    Nature Communications
    Volume: 15, P: 1-18
  • The PAM specificity of SpCas9 can be altered with positive selection during directed evolution. Here the authors use simultaneous positive and negative selection to improve activity on NAG PAMs while reducing activity on NGG PAMs.

    • Gregory W. Goldberg
    • Jeffrey M. Spencer
    • Marcus B. Noyes
    ResearchOpen Access
    Nature Communications
    Volume: 12, P: 1-16
  • Precise and scalable regulation of gene expression in mammalian cells is challenging. Here, the authors created a highly tunable CRISPR-based synthetic transcription system for programmable control of mammalian gene expression and cellular activity.

    • William C. W. Chen
    • Leonid Gaidukov
    • Timothy K. Lu
    ResearchOpen Access
    Nature Communications
    Volume: 13, P: 1-16
  • The oncogene MYC plays a key role in cancer initiation and progression. Using thousands of CRISPR perturbations, the authors investigate regulators of MYC in six different cancers. These tumor-specific regulators suggest potential therapeutic targets for this oncogene.

    • Christina M. Caragine
    • Victoria T. Le
    • Neville E. Sanjana
    ResearchOpen Access
    Nature Communications
    Volume: 16, P: 1-17
  • In glioma, malignant synapses hijack mechanisms of synaptic plasticity to increase glutamate-dependent currents in tumour cells and the formation of neuron–glioma synapses, thereby promoting tumour proliferation and progression.

    • Kathryn R. Taylor
    • Tara Barron
    • Michelle Monje
    ResearchOpen Access
    Nature
    Volume: 623, P: 366-374
  • Polyamines are essential metabolites linked to aging, cancer, and Parkinson’s disease. Here, authors develop a live-cell polyamine reporter and use a genome-wide CRISPR screen to uncover a link between mitochondrial respiration and polyamine import.

    • Pushkal Sharma
    • Colin Y. Kim
    • Ankur Jain
    ResearchOpen Access
    Nature Communications
    Volume: 16, P: 1-16
  • Metelev et al. use single-molecule tracking to study kinetics of translation directly in E. coli cells, and how it is affected by translation inhibitors and rRNA mutations. Their results support widespread 70S re-initiation on mRNAs.

    • Mikhail Metelev
    • Erik Lundin
    • Magnus Johansson
    ResearchOpen Access
    Nature Communications
    Volume: 13, P: 1-13
  • The membrane insertion of C-terminal transmembrane helices is particularly challenging. Here, the authors describe the insertion mechanism, showing that a crucial protein sequence feature enables these helices to be inserted post-translationally by insertases.

    • Ilya A. Kalinin
    • Hadas Peled-Zehavi
    • Nir Fluman
    ResearchOpen Access
    Nature Communications
    Volume: 15, P: 1-14
  • Here the authors develop Splice-RUSH, a high-throughput screening method to map both proximal and distal splicing-regulatory sequences in a native sequence context. These sequences can also be targeted by ASOs to modulate splicing.

    • Yocelyn Recinos
    • Dmytro Ustianenko
    • Chaolin Zhang
    ResearchOpen Access
    Nature Communications
    Volume: 15, P: 1-15
  • Application of highly specific Cas9 variants can be restricted by the design of the guide RNA. Here the authors present DeepHF, a gRNA activity prediction tool built from genome-scale screens of 50,000 guides covering 20,000 genes.

    • Daqi Wang
    • Chengdong Zhang
    • Yongming Wang
    ResearchOpen Access
    Nature Communications
    Volume: 10, P: 1-14
  • Köhler et al. present the crystal structure of fungal tRNA ligase Trl1-LIG bound to an activated RNA substrate, providing key insights into conserved substrate binding and activation, enzyme specificity and a tRNA substrate coordination model.

    • Sandra Köhler
    • Jürgen Kopp
    • Jirka Peschek
    ResearchOpen Access
    Nature Structural & Molecular Biology
    Volume: 32, P: 1657-1668