Abstract
The astounding number of anti-phage defenses encoded by bacteria is countered by an elaborate set of phage counter-defenses, though their evolutionary origins are often unknown. Here, we report the discovery of an orphan antitoxin counter-defense element in T4-like phages that can overcome the bacterial toxin-antitoxin phage defense system, DarTG1. The DarT1 toxin, an ADP-ribosyltransferase, modifies phage DNA to prevent replication while its cognate antitoxin, DarG1, is a NADAR superfamily ADP-ribosylglycohydrolase that reverses these modifications in uninfected bacteria. We show that some phages carry an orphan DarG1-like NADAR domain protein, which we term anti-DarT factor NADAR (AdfN), that removes ADP-ribose modifications from phage DNA during infection thereby enabling replication in DarTG1-containing bacteria. We find divergent NADAR proteins in unrelated phages that likewise exhibit anti-DarTG1 activity, underscoring the importance of ADP-ribosylation in bacterial-phage interactions, and revealing the function of a substantial subset of the NADAR superfamily.
Similar content being viewed by others
Introduction
In the past several years, there has been an explosion in the discovery of bacterial phage defense systems1. Not lagging far behind have been the discoveries of counter-defense mechanisms by which phages block these bacterial immune mechanisms2. Most phage counter-defense mechanisms described to date are non-enzymatic in nature. Such direct, but non-enzymatic defenses consist of phage counter-defense elements that function by directly blocking the bacterial defense system via binding of the defense effector protein3,4, titrating an intermediate signaling molecule5,6, or structurally mimicking the defense target7,8,9. These proteins rarely have homologs outside of phage genomes and are typically highly specific for the defense system that they inhibit. In contrast, relatively fewer enzymatic counter-defense proteins have been identified2. Examples of enzymatic counter-defense elements include proteins that either degrade small molecule alarmone signals or produce competing decoy small molecules10,11,12, covalently modify a protein target13,14, or replenish a molecule degraded by the defense system15. Whether enzymatic counter-defenses are less common, or just more challenging to characterize, is not yet clear.
One family of toxin-antitoxin (TA) systems, the DarTG systems, were recently shown to provide robust phage defense16. TA systems are two-gene operons that encode a toxin, which typically inhibits growth of the bacterial cell, and a cognate, neutralizing antitoxin that prevents toxin activity under homeostatic conditions17. DarT1 and DarT2 are DNA ADP-ribosyltransferase toxins that modify single-stranded DNA (ssDNA), targeting guanosine and thymidine, respectively18,19,20. ADP-ribosylated DNA cannot be replicated, and in some cases also cannot be transcribed, thereby preventing phage replication16. Two different types of DarTG systems have been identified: DarTG1 systems, in which the antitoxin, DarG1, is a protein of the NADAR (NAD and ADP-ribose) superfamily18, and DarTG2 systems, in which the antitoxin DarG2 contains a macrodomain, another type of ADP-ribosylglycohydrolase domain that has been extensively characterized as an ADP-ribose eraser in eukaryotic cells19. The antitoxins display specificity, with each antitoxin only able to remove ADPr from the base modified by its cognate toxin. In addition to its ADP-ribosylglycohydrolase macrodomain, DarG2 proteins have a second, DarT2-interacting domain which contributes to their ability to neutralize the toxin21,22. The NADAR domain of DarG1 contains an N-terminal extension of unknown function, but has not been shown to interact with its cognate toxin18. The two systems defend against different sets of diverse phages with only some overlap in the targets16.
To date, three phage counter-defense strategies have been discovered for phage evasion of DarTG-mediated defense16,23. The SECϕ18 phage, normally susceptible to DarTG2 defense, was shown to acquire resistance by accumulating mutations in its DNA polymerase that enable phage replication of ADP-ribosylated DNA. The other two known anti-DarTG counter-defenses, termed AdfA and AdfB, were identified in E. coli phage RB69 and Vibrio cholera phage ICP1, respectively, via escape mutant analyzes. Escape mutants in both cases had acquired a single nucleotide polymorphism that appeared to enable an existing counter-defense element to neutralize the DarT toxin23. Both AdfA and AdfB are small proteins with no homology to known proteins families that seem to block DarT activity through an interaction with the toxin. In both cases, the DarT-neutralizing variants of the genes were found to naturally exist within related phages, suggesting that the inactive variant may have evolved to neutralize another DarT homolog. We previously found that while the T4 phage encodes an active DarT1-blocking AdfA allele, a T4 ∆adfA phage remains resistant to DarTG1, even though this protein restores RB69 infectivity of DarTG1 cells when ectopically expressed16. These data suggest the presence of a second, unknown anti-DarTG1 factor in T4 phage.
Here, we investigate the molecular basis for the resistance of T4 and most of its relatives of the Tevenvirinae subfamily to the DarTG1 phage defense system. Using an expanded set of Tevenvirinae from the BASEL phage collection24, we find that neither the presence of AdfA in the genomes of these phages, nor its allele type (active or inactive), correlate with DarTG1 susceptibility. Instead, all Tevenvirinae – with the exception of RB69 – are resistant to DarTG1 defense. By co-infecting with a sensitive and resistant phage and characterizing the resulting chimeric viruses that have acquired DarTG1 resistance, we identified a second anti-DarTG1 counter defense element that is conserved within the T-even subfamily of phages. This element, which we have termed anti-DarT factor NADAR (AdfN), is both necessary and sufficient for phage counter-defense. AdfNT4 is a member of the NADAR super family, which also includes the DarG1 antitoxin, and we show that like DarG1, AdfNT4 has enzymatic activity that allows it to remove ADP-ribose from DNA. We further find that other phage NADARs have similar enzymatic activity. Phylogenetic analyzes indicate that phages have likely independently co-opted NADAR domain proteins multiple times from different bacterial or archaeal sources, and that these NADAR proteins function as orphan antitoxins to reverse the activity of a TA-associated DarT1 toxin.
Results
T-even phages do not rely on AdfA for DarTG1 counter-defense
Previous work identified AdfA as an anti-DarTG1 protein encoded in some T-even viruses16. The native RB69 allele of AdfA does not provide any DarT1 neutralization, thus RB69 is highly sensitive to DarTG1 defense; however, an escape mutant analysis revealed that an R164H substitution enables this protein to neutralize DarT1. T4 phage naturally encodes a histidine at that position; however, deleting adfAT4, which encodes a protein we showed was sufficient to overcome DarTG1 defense when provided in trans from the bacterial cell, had no impact on the susceptibility of T4 to DarTG1-mediated defense16. We set out to understand why AdfAT4 does not appear to function in DarTG1 counter-defense for this phage. While AdfAT4 contains the critical histidine that mutated in RB69 escape phages, we noticed several other amino differences when comparing the amino acid sequence of AdfAT4 to AdfARB69(R164H) (Fig. S1). We hypothesized that despite the required histidine, these other variations make AdfAT4 less efficient than AdfARB69(R164H) at neutralizing the DarT1 toxin, which could explain why this allele is completely dispensable for resistance of T4 to DarTG1 defense. Our previous study had found that overexpressing AdfAT4 and AdfARB69(R164H) increases the ability of RB69 to plaque in the presence of DarTG116. We reasoned that reducing the expression level of ectopic adfA might reveal differences in the extent to which the two alleles can provide phage counter-defense. Indeed, we found that at high induction levels, both adfARB69(R164H) and adfAT4 expression enable RB69 to infect DarTG1 expressing cells (Fig. 1a, b). However, when we performed this experiment with only leaky expression from the uninduced promoter, we see that adfARB69(R164H) rescues RB69 similarly to the induced version of the experiment, while adfAT4 provides no rescue and resembles the empty vector and non-functional adfARB69, indicating that this homolog is less efficient at countering DarT1.
a Representative plaque assay of RB69 phage on wild-type MG1655 or a strain with a chromosomally inserted darTG1 system under its native promoter, in the presence or absence of adfA counter-defense elements from wild-type RB69 (adfARB69), an evolved resistant variant (adfARB69(R164H)), or T4 (adfAT4). Strains were uninduced, relying on leaky expression only, or induced with vanillate. EV, empty vector. See Fig. S1 for an amino acid alignment of these proteins. b Efficiency of plaquing (EOP) measurements corresponding to (a) were calculated by normalizing the titer of each strain to the MG1655 control. *p = 0.03; unpaired, two tailed t test. n = three independent replicates, presented with error bars representing standard deviation. c Bacterial 2-hybrid assay demonstrating interactions between the three adfA alleles fused to the T18 fragment of adenylate cyclase and a catalytically inactive darT1(E157A) variant (darT1*) fused to the T25 fragment. Dark blue color indicates an association between the proteins; white means they do not associate. Representative image of three independent experiments is presented. d Heat map depicting EOP for strains with DarTG1 compared to empty vector controls for the indicated Tevenvirinae family phages. The average of three independent replicates is presented. Circles indicate phage genomes that carry adfA genes. See Fig. S2 for plaque assay image and bar graphs representing individual replicates with variance. Source data are provided as a Source Data file.
Because AdfA has no apparent enzymatic domain or structural homology to any other proteins, we had previously proposed that its mode of neutralization is likely via an interaction with DarT1, just as type II antitoxins directly bind to and occlude the toxin active site16,25 though we had not formally tested whether these proteins associate. We hypothesized that the efficiency of phage rescue would correlate with the interaction between AdfA and DarT1. As wild-type darT1 is toxic when expressed in E. coli, we fused a catalytically inactive variant of the toxin (DarT1(E152A), hereafter referred to as DarT1*) to the T25 fragment of adenylate cyclase and each candidate protein was fused to the T18 fragment of adenylate cyclase. Bacteria produce a blue pigment in the presence of 5-bromo-4-chloro-3-indolyl β-D-galactopyranoside (X-gal) if the two proteins associate. As expected, the original, non-functional AdfARB69 does not associate with DarT1*, while AdfARB69(R164H) displays a strong association, as indicated by the white and dark blue colors, respectively (Fig. 1c). Consistent with the limited ability to rescue RB69 plaquing in the presence of DarTG1, we find that AdfAT4 exhibits a weaker interaction with DarT1* as indicated by the lighter blue color (Fig. 1c). Taken together, these data indicate that AdfAT4 does not efficiently block DarT1 and is not a factor in T4 resistance to DarTG1.
To better understand the basis for T4 resistance to DarTG1, we obtained a larger group of related T-even phages from a collection of E. coli phages that can infect the laboratory MG1655 strain, the BASEL phage collection24. We compared the titer of each phage on a DarTG1 containing strain to its titer on a strain bearing only an empty vector and calculated the relative efficiency of plaquing (EOP). We found that all Tevenvirinae phages assayed (Bas35-Bas47, as well as the classic T-even phages T2, T4, T6), are fully resistant to DarTG1 defense, except for RB69, which is strongly blocked by DarTG1 (Figs. 1d, S2). When we performed searches for adfA in this group of 17 Tevenvirinae phages, we found that only 13 of the phages encode adfA homologs (Fig. 1d, circles). Of these adfA homologs, ten encode a histidine at position 164 of this protein which we previously demonstrated enables DarT1 neutralization16, while the two closest RB69 relatives, Bas46 and Bas47, encode the non-functional RB69-like variants with an arginine at that position (Fig. S1). Thus, neither the presence of adfA nor the adfA type correlates with sensitivity to DarTG1 defense. Taken together, these data demonstrate that T4 and other Tevenvirinae phages must encode additional anti-DarTG1 counter-defense elements.
Identification of a gene associated with DarTG1 resistance
To identify additional anti-DarTG1 counter-defense elements within the T-even phages, we took an approach that relies on the natural recombination between phage genomes that occurs when a bacterial cell is co-infected with two phages. We reasoned that in such a scenario, a subset of recombination events might result in the DarTG1-sensitive phage acquiring the DNA that encodes for a counter-defense element from the resistant phage (Fig. 2a), similar to a previous study26. We selected RB69 as the DarTG1-sensitive phage, and T2 (which naturally lacks an adfA homolog) as the DarTG1-resistant, counter-defense-encoding host (Fig. 1d). To avoid simply recovering AdfARB69(R164H) mutants which arise very rapidly in RB6916, we first generated RB69 ∆adfA for these experiments. We co-infected a non-selective E. coli MG1655 strain with equal amounts of T2 and RB69 ∆adfA phages and collected the resulting lysate. To recover chimeric phages primarily derived from RB69, but bearing a T2-encoded counter-defense element, we programmed a CRISPR-Cas13 system to target T2, but not RB69 (pCas13T2)27 (Fig. 2a, b). We then propagated the co-infection lysate on an E. coli strain expressing both the DarTG1 system and the CRISPR-Cas13 system, which blocks replication of both original phages (Fig. 2b). Any plaques that arose on these plates should be phages that are able to evade both DarTG1 and the T2-targeting CRISPR-Cas13. Resulting individual plaques were then selected, purified, and their resistance on the double selection strain was verified (Fig. 2b). DNA from the chimeric phages was analyzed by Illumina sequencing (Fig. 2c).
a Schematic of the co-infection and selection strategy for identifying the unknown counter-defense element. RB69 ∆adfA DNA represented by gray lines; T2 DNA represented by pink lines. b Phage titers measured for T2, RB69 ∆adfA, and chimeric phages on strains bearing the indicated defense systems on plasmids. ND, none detected. Pfu / mL, plaque forming units per milliliter. Gray bars, RB69 ∆adfA titers, pink bars, T2 titers, hatched bars, chimeric phages. The average of three independent replicates is presented with error bars representing standard deviation. c Schematic of the analysis of the T2 x RB69 ∆adfA chimeras showing both starting genomes (RB69 ∆adfA, gray; T2, pink) and the source of DNA in each of the chimeric phages depicted. The lower box is a zoomed region surrounding the genes 30.2 and 30.3. d Alignment of amino acid sequences of gp30.3 (AdfN) from the set of Tevenvirinae in our collection. See Fig. S3c for a sequence level version of this alignment. Source data are provided as a Source Data file.
RB69 is sufficiently diverged from T2 such that distinctive patterns of single nucleotide polymorphisms (SNPs) can be used to distinguish the origin of DNA in the chimeric phages. We thus mapped the sequencing reads to both starting genomes, and using this method, were able to determine that the two RB69 x T2 chimeras analyzed were predominantly RB69, with only small regions transferred from T2 (Fig. 2c). We performed the same experiment with a ΔadfA mutant of T4, a very close relative to T2, that we previously found is still resistant to DarTG116 (Fig. S3a). While the RB69 ∆adfA x T4 ∆adfA chimeras had transferred significantly larger regions than was the case in the RB69 ∆adfA X T2 chimeras, a comparison of five chimeric phages, two T2 x RB69 ∆adfA and three T4 ΔadfA x RB69 ∆adfA, revealed one core region that had transferred in each case, mapping to the 3’ region of the hypothetical gene 30.3 that is encoded within the entire set of T-even phages in our collection (Figs. 2c, S3a). While 30.3 is also present in RB69, the 30.3 homolog in RB69 has a thymidine insertion at position 411 of the gene, which results in a frameshift and early stop codon in gene product 30.3 (gp30.3), truncating the protein 15 residues early (Figs. 2d, S3b, c). Thus, the distribution of 30.3 among this phage group correlates with DarTG1 susceptibility: phages that encode full length versions are resistant to DarTG1, and the one phage with a truncated variant, RB69, is DarTG sensitive (Figs. 2d, S3c). We renamed 30.3 to anti-DarT factor NADAR (adfN) and focused on the allele from T4 (adfNT4), which is 98% identical to adfNT2, for additional characterization.
AdfNT4 counters DarTG1 defense in T-even phages
To determine if AdfNT4 is sufficient for resistance to DarTG1, we ectopically expressed adfNT4 in E. coli cells also expressing darTG1 and measured phage defense against RB69. In the absence of AdfNT4, DarTG1 prevents RB69 from forming plaques, but when AdfNT4 was present, the ability of RB69 to form plaques on DarTG1-containing cells was fully restored (Fig. 3a). We next tested whether this gene is responsible for the resistance of T-even phages to DarTG1. To this end, we made deletions of adfNT4 from both T4 and T2 and found that without adfNT4, both phages are unable to form plaques on DarTG1-containing cells (Fig. 3b). We also made a T4 phage with both adfAT4 and adfN T4 deleted and found no additional change compared to the ∆adfN T4 strain, suggesting that adfNT4 is the primary anti-DarTG1 counter-defense factor in T4 (Fig. 3b). Finally, consistent with a previous report that found that NADAR proteins are specific for guanosine-modified bases, we found that AdfNT4 does not have the ability to counter DarTG2, a system whose toxin ADP-ribosylates the thymidine residue of DNA, as both T2 and T4 lacking adfN are still DarTG2-resistant (Fig. S4). Together, these data indicate that AdfNT4 is a second, specific anti-DarTG1 counter-defense element in the Tevenvirinae.
a Representative plaque assay and titers of RB69 on a strain without DarTG1 or with DarTG1 and either an empty vector (EV) or a vector encoding adfNT4. b Representative plaque assay and titers of the parental or mutant phages on empty vector (dark gray) or a strain carrying darTG1 on a plasmid (light gray). The average of three independent replicates is presented with error bars representing standard deviation. Pfu/mL, plaque forming units per milliliter. ND, none detected. Source data are provided as a Source Data file.
AdfNT4 is a NADAR family DNA ADP-ribosylglycohydrolase
To gain more insight into how AdfNT4 might be providing counter-defense, we next asked whether it associates with the DarT1 toxin in cells. We hypothesized that AdfNT4 might block DarT1 via direct interaction with the toxin akin to AdfARB69(R164H) (Fig. 1c), and thus measured the association of AdfNT4 and DarT1* using a bacterial 2-hybrid assay. Consistent with the lack of a DarT1 binding domain in the DarG1 antitoxin protein, we also do not see evidence of an association between DarG1 and DarT1*, consistent with DarG1 acting as a type IV antitoxin, a class of antitoxin that does not directly interact with its cognate toxin (Fig. 4a). In contrast to AdfARB69(R164H), we did not see evidence of a stable association between AdfNT4 and DarT1, suggesting that AdfNT4 provides counter-defense through a different mechanism.
a Bacterial 2-hybrid experiment measuring the association of catalytically inactive DarT1 (DarT1*) bait with the indicated prey proteins, as in Fig. 1c. Dark blue color indicates an association between the proteins; white means they do not associate. Representative image of three independent experiments is presented. b AlphaFold2 model of AdfNT4, indicating a NADAR fold with conserved catalytic residues in orange, and the helix missing from AdfNRB69 in red. c Representative plaque assay of RB69 in the presence of DarTG1 with ectopic expression of the indicated adfNT4 variant. See Fig. S5 for quantification of the titer and plaque sizes of four replicates. d ADP-ribosylation of DNA measured using a dot blot following an in vitro incubation with either AdfNT4 or AdfNT4(E36A). Representative image of three independent experiments is presented. e Colony forming units (c.f.u.s) of bacteria expressing darT1 and either bearing an empty vector, a vector expressing darG1, or adfNT4. DarT1 was repressed with glucose or induced with arabinose as indicated. f Plaque assays of the indicated phage in the presence or absence of darTG1, with empty vector or expressing adfNT4 from a plasmid. Representative image of three independent experiments is presented. Source data are provided as a Source Data file.
To generate hypotheses regarding the function of the protein, we performed structural predictions of AdfNT4 with AlphaFold228,29 and searched for structural homology in the protein databank using DALI30 (Fig. 4b). AdfNT4 was predicted with high confidence (Z score > 9) to have structural homology to three structures of the NADAR superfamily, the DarG1 antitoxin from Geobacter lovleyi, a NADAR from Phytophthora nicotianae var. parasitica (PnNADAR), and E. coli YbiA. NADAR proteins are DNA ADP-ribosylglycohydrolases that encompass the DarG1 antitoxin18, proteins involved in riboflavin metabolism, and many proteins of unknown function. We noted that the key conserved catalytic residues shown to be essential for NADAR activity in DarG1 and the PnNADAR are present in AdfNT4 (Fig. 4b, orange). We also noted that the early stop codon in RB69 would remove an entire terminal alpha-helix (Fig. 4b, red). We thus hypothesized that, like DarG1, AdfNT4 neutralizes DarT1 toxicity by enzymatically removing toxic ADP-ribose modifications from DNA. To experimentally test this hypothesis, we created two AdfNT4 variants, each with a mutation in one of two key conserved catalytic residues, E36 and K43, that were shown in a structure of the PnNADAR to interact with ADP-ribose18. In contrast to AdfNT4, both the AdfNT4(E36A) and AdfNT4(K43A) could provide only partial rescue of RB69 replication when expressed ectopically in the presence of DarTG1, resulting in a mild reduction in titer and small plaques (Figs. 4c, S5). We also generated a version of AdfNT4 truncated at the same position as the RB69 allele and found that this variant displayed reduced activity, indicating that this C-terminal helix is required for full activity (Fig. 4c). We next purified a His-tagged variant of AdfNT4, incubated it with ADP-ribosylated DNA that had been purified from cells expressing DarT1, and then measured ADP-ribosylation with an anti-ADP-ribose antibody in a dot blot. Confirming our hypothesis that AdfNT4 is a DNA ADP-ribosylglycohydrolase, and consistent with another recent in vitro study of AdfNT4 (gp30.3) activity31, we detected a strong signal from untreated DNA or DNA incubated with a catalytically inactive AdfNT4, but reduced ADP-ribose signal when the DNA had been incubated with AdfNT4 (Fig. 4d). These data demonstrate that, like the native DarG1 antitoxin, AdfNT4 is an enzymatically active NADAR protein that detoxifies DarT1 through its ADP-ribosylglycohydrolase activity.
AdfNT4 is specific for activity in the context of Tevenvirinae
We next asked if AdfNT4, with its similarities to native DarG1 antitoxin, can stand in for DarG1 in E. coli. We first attempted to replace the native DarG1 antitoxin within a plasmid-encoded DarTG1 operon with AdfNT4, and were unable to clone this construct, suggesting that AdfNT4 could not directly neutralize the toxin in E. coli under these expression conditions. We next asked whether ectopic expression of AdfNT4 from a tetracycline promoter could restore the growth of cells expressing DarT1 from an arabinose promoter, which inhibits growth of E. coli in the absence of phage infection. Surprisingly, only the production of DarG1 – not AdfNT4 – was sufficient to restore growth of DarT1 expressing cells (Fig. 4e), similar to another recent report31. Thus, while AdfNT4 is necessary to counter DarT1 in the context of phage infection and sufficient to remove ADP-ribosylation from DNA in vitro, it cannot function as an antitoxin in uninfected bacterial cells. We wondered whether phage infection may be required for its full activity, and thus tested whether AdfNT4 can restore replication of two unrelated siphophages that are also strongly restricted by DarTG1, Bas25 and T5. Surprisingly, despite adfNT4 expression fully restoring plaquing of RB69, we saw only a slight rescue of the non-Tevenviruses with either no plaques or severely reduced plaque sizes, suggesting that AdfNT4 exhibits full activity only in the context of a Tevenvirus infection (Figs. 4f, S7). This group of viruses heavily modifies its DNA: many T-even phages hydroxymethylate cytosine and sometimes further glucosylate these residues32. We hypothesized that AdfNT4 might have evolved specificity for such modified DNA. However, we obtained a T4 strain lacking all DNA modifications (T4-GT733) and found that it is still resistant to DarTG1, strongly suggesting that AdfNT4 is functional in this phage (Fig. S6). To confirm that AdfNT4 activity is responsible for DarTG1 resistance in this phage as it is in wild-type T4, we generated a T4-GT7 ∆adfNT4 phage and found that like its wild-type counterpart, it becomes sensitive to DarTG1, and ectopic expression of adfNT4 can fully complement the phenotype (Fig. S6). DNA modifications therefore do not affect AdfNT4 activity, and its inability to function fully outside of T-even phage infection may be due to a requirement for an additional protein encoded by T-even phages. We conclude that AdfNT4 is a potent anti-DarTG1 counter-defense factor that has evolved specificity for its phage host, though the basis of this specificity remains unknown.
AdfN factors are found in diverse viral clades
It has previously been shown bioinformatically that numerous phages encode NADAR proteins; indeed, the T4 gene encoding AdfN (30.3) was identified in this study, and a subsequent study demonstrated its ADP-ribosylglycohydrolase activity in vitro17,30. These previously identified phage NADARs cluster together, and we noticed that they are primarily found in phages that are part of the T4 superfamily34,35. While this group of NADARs form a cluster distinct from the DarG1-like (DarT-associated) NADARs, DarG1-like antitoxin NADARs are still their closest relatives (Fig. 5a), suggesting that DarG1 may be their evolutionary origin.
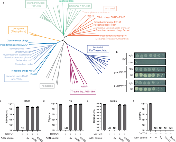
a Representation of the evolutionary relationships among NADAR superfamily members, with phage NADARs indicated in bold type. Labels refer to the NADAR type or group of organisms in which a particular NADAR homolog is encoded. See Supplemental Data File 1 for full protein alignments and Table S3 for protein accession numbers. b Growth of a ten-fold serial dilution of E. coli expressing darT1 and the indicated AdfN protein or empty vector (EV) under darT1 repressing ( + glucose, glu) or inducing ( + arabinose, ara) conditions. Data are representative of at least 3 independent experiments. c–e Plaque assays of RB69 (c), T5 (d), and Bas25 (e) on strains without DarTG1, or with DarTG1 and the indicated adfN gene induced via anhydrotetracycline addition. See Fig. S7 for plaque size measurements. f Same as (c–e) but for T5 on a darTG2 expressing host, performed with sub-MIC chloramphenicol in the plates to slow growth, which is required for DarTG2 activity. The average of three independent replicates is presented with error bars representing standard deviation. ND, none detected. Source data are provided as a Source Data file.
We were surprised that no phage NADARs had been described outside of the T4-like phages. To gain insight into whether NADAR proteins have been co-opted on multiple occasions and might be more widespread among phages, we performed a more extensive search for phage NADARs by seeding PSI-BLAST searches with NADARs from other branches of the tree and limiting the search to viruses. These efforts revealed numerous phage NADAR homologs outside of the T4-like viruses, including in very distantly related phages (Fig. 5a). These results prompted us to perform searches of genomes from our phage collection to see if we might have other NADAR-encoding phages on hand. Our initial blastp and PSI-BLAST searches with AdfNT4 did not reveal any homologs; however, a domain enhanced lookup time accelerated search (DELTA-BLAST), which searches against a set of conserved domains, did identify two distinct NADAR family proteins in four phages outside of the Tevenvirinae within the BASEL phage collection24,36. The Bas32 and Bas33 phages, Markadamsvirinae closely related to T5 phage, both encode identical NADAR proteins (hereafter referred to as AdfNBas32), and Bas60, Bas61 and Bas62, three Vequintavirinae, encode a second distinct NADAR protein (hereafter AdfNBas60). A phylogenetic analysis of these predicted NADAR proteins revealed that, as expected, they do not cluster with AdfNT4 and the other previously identified phage NADARs (Fig. 5a)18. In a phylogenetic analysis including the NADAR proteins identified in this previous study17, in addition to a subset of representative phage NADARs we identified, we found that AdfNBas32 more closely resembles two archaeal NADARs, while AdfNBas60 more closely resembles a group of non-DarT associated, non-YbiA-like bacterial NADARs of unknown function (Fig. 5a, Supplemental Data 1). These data suggest that phages have co-opted NADARs on multiple occasions from different sources.
We next asked whether AdfNBas32 and AdfNBas60 are also enzymatically active and able to reverse DarTG1 defense. Unlike AdfNT4, both proteins could neutralize the DarT1 toxin in E. coli in the absence of phage infection (Fig. 5b). Further, ectopic expression of both AdfNBas32 and AdfNBas60 restored phage replication of 3 disparate DarTG1-sensitive phages in the presence of DarTG1 to full titer though with modestly reduced plaque sizes in the case of RB69 and Bas25 (Figs. 5c–e, S7). We next asked whether these NADARs are specific for guanosine-modified DNA. The DarT2 toxin from the DarTG2 phage defense system modifies thymidine and exhibits strong defense against T5 phage. When we ectopically expressed any of the 3 phage AdfN proteins, there was no change in T5 plaquing in the presence of DarTG2, indicating that these proteins cannot reverse thymidine-modified DNA (Fig. 5f). These results demonstrate that all phage NADARs tested exhibit specificity for ADP-ribose DNA modifications to guanosine, and in contrast to AdfNT4, the AdfNBas32 and AdfNBas60 proteins, which are from other phage groups and were likely independently co-opted by phages, do not require any additional phage factors for activity.
Discussion
In this study, we describe the discovery of an enzymatic phage counter-defense element that reverses the activity of the DarT1 toxin and neutralizes DarTG1-mediated phage defense. This protein, AdfN, has a fold similar to the native DarG1 antitoxin and functions in a similar manner via its DNA ADP-ribosylglycohydrolase activity, thus representing to our knowledge the first example of a lytic phage encoding an antitoxin homolog for counter-defense. This activity enables phages to replicate in the presence of DarTG1 by reversing DarT1-mediated DNA ADP-ribosylation and thereby detoxifying their DNA. A single nucleotide insertion in RB69, leading to an early stop codon, resulted in a non-functional AdfN and leaves RB69 uniquely susceptible to DarTG1 defense. Unlike another recently described phage NADAR protein37, these proteins require enzymatic activity and thus represent an example of a counter-defense strategy that requires enzymatic activity, of which there are fewer known examples than counter-defense proteins that physically interact with the toxin or its target2. A unique feature of such a strategy is that a NADAR element can remove ADP-ribose from guanine on DNA regardless of the precise structure of the toxin that placed it there, potentially making for a more versatile type of counter-defense. The phylogenetic relationship between AdfNT4 and DarG1 suggest that the T-even phages have potentially co-opted this NADAR protein from the bacterial defense system, as has been proposed for macrodomains and other ADP-ribosylglycohydrolases based on bioinformatic analyzes38. Intriguingly, we find NADARs carried by additional, unrelated phages; while these proteins are all able to reverse DarTG1, they belong to other clades of the NADAR superfamily and were likely horizontally acquired in distinct evolutionary events. By revealing the biological function of another subset of the NADAR superfamily, this discovery enables the study of these proteins in their native context during phage infection and underscores the importance of ADP-ribosylation in predator-prey interactions.
While AdfNT4 is related to DarG1, it is also distinct from the native antitoxin in two aspects. First, AdfNT4 and most of the other phage NADARs lack the N-terminal extension of unknown function that is characteristic of DarT1-associated NADARs like DarG1. Even when alignments are generated lacking this N-terminal extension, the DarT1-associated NADARs still form a distinct cluster, though the AdfNT4 NADAR cluster is most closely related to these DarG1 NADAR proteins (Fig. 5a). A second distinction between these proteins is that AdfNT4 functions most efficiently in the context of Tevenvirinae infection: we saw no rescue of DarT1 toxicity in uninfected E. coli (Fig. 4e), and ectopic AdfNT4 production provides only partial rescue to phages outside of the Tevenvirinae from DarTG1 defense (Fig. 4f). These phages likely encode another factor that is required for full activity, possibly by stabilizing or localizing the NADAR. The AdfNT4-like NADARs have all replaced an otherwise conserved glutamic acid residue with a histidine; this substitution may have altered specificity of this protein. Together with the fact that DarT1-associated NADARs are most closely related to the AdfNT4 family of NADARs, our results suggest that phages may have co-opted a bacterial antitoxin and then domesticated it, perhaps as a strategy for preventing its horizontal acquisition by competing phages that do not encode the required potentiating factor.
Remarkably, around 100 genes in the model T4 phage, which has been studied for many decades, still have no known function. We have now found that a second of these previously hypothetical T4 genes is involved in anti-DarTG1 counter-defense. Further, AdfNT4 homologs are found across the Tevenvirinae superfamily, not just in E. coli T-even-like phages. Why do the Tevenvirinae encode multiple anti-DarT1 defenses? One possibility is that these counter-defenses are multi-functional and can neutralize a group of related toxins with similar functions. For instance, we found that AdfAT4, which is similar but not identical to AdfARB69(R164H) does not effectively neutralize this particular DarT. It thus appears that T-even phages have accumulated layers of anti-DarTG counter-defenses that can help protect against the suite of varying DarTG systems they might encounter, with the AdfA variant from T4 likely neutralizing some other DarT homolog similar to the model proposed for AdfB in Vibrio cholera phages23. Notably, neither AdfAT4 nor AdfNT4 counter the DarTG2 defense system, as T4 ∆adfA ∆adfN is still fully resistant to DarTG2 defense (Fig. S4), suggesting that T4 may encode further anti-DarTG defenses. That the Tevenvirinae genome carries multiple anti-DarTG factors indicates that these systems have exerted a strong selective pressure on this group of phages throughout their evolution. The fact that AdfNT4 has apparently been domesticated to require an as-yet unknown T4 factor for full activity further underscores the long evolutionary history between T-even phages and the need for countering DNA ADP-ribosylation. With the recent discovery of an RNA ADP-ribosylating phage defense system39, it seems possible, and even likely, that a subset of these counter-defenses may also detoxify other types of yet, undiscovered DNA or RNA ADP-ribosylating phage defenses.
The non-AdfNT4-like phage NADARs we discovered primarily cluster in two areas of the phylogenetic tree: a subset with archaeal NADARs, and a second, larger set with a group of non-YbiA, non-DarG1-like bacterial NADARs. We identified only a single phage NADAR with distant relatedness to the large YbiA-like group that is found in both plants and bacteria. YbiA-like NADARs in both bacteria and plants appear to be housekeeping proteins that have been shown to play a role in riboflavin metabolism40. Thus, like other protein superfamilies involved in mediating biological conflict41,42, a substantial branch of the NADAR family is involved in housekeeping functions. We tested a representative of both the non-housekeeping type archaeal-type and bacterial-type NADARs, and found both to exhibit DNA ADP-ribosylglycohydrolase activity, further validating that the NADAR superfamily, outside of YbiA-like proteins, share similar activity, despite their low sequence homology.
Orphan antitoxins have rarely been described in bacterial genomes, though this may be due to bioinformatic challenges in their identification43. The DarG antitoxin is a type IV antitoxin with enzymatic activity and a conserved fold19, making it relatively easy to identify bioinformatically. In contrast, type II TA systems, which have been studied in most details, consist of antitoxins that neutralize their cognate toxins via a direct interaction and occlusion of the active site. These antitoxins are typically unstructured when unbound to their cognate toxin, and thus lack a distinctive fold or structural homology44,45,46,47. They are also highly specific to their cognate toxin, with little ability to cross-neutralize even closely related toxins48. However, the idea of chromosomal antitoxins—even those associated with a functional intact TA system – functioning as antitoxins to an incoming TA system has been proposed. In this model, the chromosomal antitoxin would function as an anti-addiction module to neutralize the toxin of a plasmid encoded TA system, thereby enabling the loss of the plasmid, though there is limited experimental evidence of such interactions25,49.
However, an analogous example of an orphan antitoxin, or immunity protein, functioning to neutralize a toxin, can be found in the field of interbacterial antagonism, and could provide a clue regarding the function of the stand-alone bacterial NADARs. Interbacterial toxins delivered by a type VI secretion system are encoded adjacent to a cognate immunity protein that protects bacteria from self-intoxication. Such immunity proteins have been found in the absence of a cognate toxin and these have been experimentally demonstrated to provide defense from bacterial antagonism50. One intriguing possibility is that the abundant stand-alone NADARs found in bacteria may play a role in protecting their hosts from ADP-ribosylation resulting from a toxin delivered by a bacterial competitor. Indeed, a family of RNA ADP-ribosyltransferases delivered by the type VI secretion system have been described51; it seems entirely possible that there are as-yet undiscovered guanine-targeting DNA ADP-ribosyltransferases delivered in a similar manner. Further, two additional guanine targeting DNA ADP-ribosyltranferases have been identified in eukaryotes (pierisins in butterfly larvae, and the CARP-1 toxins in clams)52. Perhaps some bacterial NADARs, like their phage counterparts, are maintained in bacterial genomes to neutralize a eukaryotic defense mechanism. It is exciting to speculate that potentially counter-defenses, similar to what has been found for bacterial immune mechanisms, may also be conserved across domains of life53,54,55.
Methods
Strains and growth conditions
All bacterial and phage strains are listed in Table S1. Escherichia coli was grown at 37 °C in LB medium for routine maintenance and cloning. Phages were propagated by infecting E. coli MG1655 or dh5α (for T4 GT7 phage, which cannot replicate in MG1655) cultures of OD ~ 0.1–0.3 at an MOI of 0.1 and incubating with aeration at 37 °C. Following clearing, any remaining cells were pelleted by centrifugation and lysates were filtered through a 0.22 µm filter. Media for selection or plasmid maintenance were supplemented with carbenicillin (100 µg/mL), chloramphenicol (20 µg/mL), spectinomycin (50 µg/mL), or kanamycin (30 µg/ml) as necessary unless otherwise indicated. Induction of ectopic expression were effected with vanillate (200 µM), anhydrous tetracycline (aTC) (10 ng/µL) or arabinose (0.2% w/v). Media were supplemented with glucose (0.4% w/v) to repress DarT1 toxin production as needed.
Bacterial two-hybrid assays
The bacterial adenylate cyclase two-hybrid system was used to assay protein interactions56,57. To assess genes of interest, the genes were cloned onto the pKT25, pKNT25, pUT18, and pUT18C vectors and were fused to the 3’ or 5’ ends of the T18 and T25 fragments of the Bordetella adenylate cyclase and transformed into E. coli BTH101. The transformants, a combination of one T18 plasmid with one T25 plasmid, were grown overnight and spotted on LB agar plates supplemented with X-gal (200 µg/mL). Plates were left to develop at 30 °C for 16-24 hours and imaged on a V600 Epson Precision Photo Scanner.
Bioinformatics
For AdfA, a blastp search was run on the genomes of Tevenvirinae phages found within the Basel phage collection (listed in Table S1) as well as T2, T4, T6, and RB69. Proteins that were > 75% of full length were aligned using Muscle algorithm in Geneious Prime (2024 version). PSI-BLAST searches58 were performed with NADAR proteins from each major cluster of the phylogenetic tree as described in a previous study18 with results limited to “Viruses” and representative phage NADAR amino acid sequences were selected. To identify NADARs in the BASEL collection, a DELTA-BLAST search36 was performed in NCBI selecting the BASEL phages in the “organism” field. In addition to these newly identified phage NADARs, the entire set of proteins described previously18 were obtained and the NADAR domains were trimmed. The resulting amino acid sequences were aligned using the Muscle algorithm in Geneious Prime (2024 version). The phylogenetic tree was created in SplitsTree CE 6.0.059 with the Neighbor-Joining algorithm. The original input consisted of 67 taxa and 67 Protein sequences of length 400. The P Distance method60 was used with default options so as to obtain a 67 × 67 editDistance matrix. The Neighbor Net method61 was used with default options. A full protein alignment is provided (Supplemental Data 1).
Phage deletions
Deletions were made in phages using a recombination template and counter-selection with CRISPR-Cas13 as described previously27. Recombination templates consisted of ~250 bp of flanking regions with a small scar region were cloned via Gibson assembly into either pBA701 or pSSRescue, a plasmid that contains strong terminators flanking the homology regions to facilitate cloning by reducing the expression and thus toxicity of phage DNA in bacterial cells (kind gift of Sriram Srikant, Laub lab). The phage being modified was propagated on the recombination template and the resulting lysate was then propagated on a strain encoding the CRISPR-Cas13 plasmid with a guide targeting the region being deleted. Guides were initially tested for restriction and either used with leaky expression (if induction was toxic) or induced at 10 ng/µL aTC. A dilution of the resulting lysate was spotted on a top agar plate made with the CRISPR-Cas13 bearing strain, and individual plaques were checked by PCR for the deletion. All phage deletion strains were confirmed by PCR and sequencing.
Chimeric phages
Phages being crossed were mixed at a 1:1 ratio and MG1655 cells were infected at an MOI of 0.1. Upon clearance of the culture, the lysate was centrifuged and filtered through a 0.2 µM filter to remove any remaining cells. The titer of the resulting lysate was determined, and then an overnight culture of E. coli containing the CRISPR-cas13dmd and pBR322-darTG1 vectors were infected at an MOI of 0.1. For the guide used in these experiments targeting the dmd gene, the CRISPR-Cas13 targeting of T2 and T4 was found to be nearly complete with no added aTC; further inducing this construct led to toxicity of bacteria. Cleared cultures were centrifuged, the supernatant filtered, and 10-fold serial dilutions of the resulting lysate were spotted on a top agar plate made with the same selection strain. Individual plaques were picked and propagated on the selection strain. DNA from phage was extracted from these propagations with the Norgen Biotek Phage DNA Isolation kit (Norgen Biotek, Cat# 46800) and genomic phage DNA was sequenced via short-read Illumina sequencing by SeqCoast. Sequencing data were deposited to SRA (PRJNA1120483). Sequencing data were analyzed in Geneious Prime (2024 version) by mapping trimmed reads to both starting genomes (T2 and RB69, or T4 and RB69). The source of the genome regions was determined by analyzing the consensus to each genome reference using a 75% matching threshold.
Plasmid construction
CRISPR-Cas13 guide plasmids were constructed via Golden Gate assembly as described previously27. Briefly, complementary oligos targeting a 31 base region were ordered to include BsaI sites. Oligos were annealed by heating to 98 °C and slowly cooling, then treated with PNK (New England Biolabs, M0201) to phosphorylate ends, and ligated to pBA559 digested with BsaI-HFv2 (New England Biolabs, R3733). The recombination template for the deletion of adfA from RB69 was created using Golden Gate assembly using a gene fragment (Twist Biosciences) with ends that include a BbsI cut-site and ligated into pBA707 as described27. Other plasmids were created using Gibson assembly with NEBuilder HiFi DNA Assembly MasterMix (New England Biolabs, E2621). Vector backbones and inserts were generated via PCR using primers listed in Table S2. To create the truncated pKVS45-adfNT4 construct, primer 24 and 42 were used in a PCR with pKVS45-adfNT4 as the template resulting in a truncated fragment and insertion of a stop codon; the resulting product was digested with DpnI (New England Biolabs, R0176), phosphorylated with T4 polynucleotide kinase (New England Biolabs, M0201), and ligated with T4 DNA ligase (New England Biolabs, M0202). All plasmids were verified by Sanger and/or Nanopore sequencing (Genewiz from Azenta Life Sciences).
Plaque assays
Plaque assays were performed using LB medium plates with 1.2% agar plates. Top agar was prepared with melted 0.5% agar-LB and combined with overnight cultures 1:200 in a 4 mL volume. Both the plates and the overlay were supplemented as needed for different experiments as described below. Two microliters of ten-fold serial dilutions of phages were spotted onto the overlaid plates and incubated at 37 °C. All plates were imaged with an Epson Perfection V600 Photo Scanner following overnight growth. For Fig. 1a, we used a strain with an integrated chromosomal darTG1 under its native promoter16 and in Fig. 1b calculated EOP by normalizing titer values for strains bearing darTG1 to a control strain with no darTG system (MG1655). For Fig. 1d, DarTG1 defense against the full Tevenvirinae panel was assessed with the pBR322-darTG1 vector in which darTG1 is expressed from its native promoter16. The same conditions were used in Fig. 3b (testing adfN deletions in T2 and T4). For rescue of phage with ectopic counter-defense genes, darTG1 was expressed from the pJB37 vector (SC101 origin, arabinose promoter) and the putative counter-defense gene was cloned into pKVS45 (P15a origin, tet promoter), and media were supplemented with aTC (10 ng/uL) and L-(+)-arabinose (0.2%). Expression of DarTG2 experiments were performed with darTG2 expressed from its native promoter on a low-copy plasmid (SC101 origin). Because DarTG2 defense is more potent under conditions that reduce bacterial growth rates16, sub-MIC chloramphenicol (2 ug/mL) was added to plates for all DarTG2 plaque assays and darTG2 was expressed from its native promoter. AdfN complementation experiments (Figs. 4c, 5c–e) were performed in full plates rather than spot titers to assess smaller differences in activity. Differences in plaque sizes were measured in ImageJ for 4 plaques per replicate (technical replicates) and normalized to the control strain without DarTG1; the average of 4 technical replicates is displayed. All experiments were repeated independently at least three times. Graphpad Prism 10.0 was used to generate heat maps and bar graphs and perform statistical tests.
Toxin neutralization assay
Each strain contained the toxin vector, pJB37-darT1, and a gene of interest on the other vector, pKVS45. The strains were grown overnight in LB medium with antibiotics and glucose (0.4%), then tenfold serially dilutions were spotted on plates supplemented with spectinomycin, anhydrotetracycline (10 ng/uL, to induce the putative counter-defense element), and either arabinose (0.2%) or glucose (0.4%) to induce or repress darT1, respectively. The plates were incubated at 37 °C and imaged after 16 hrs on an Epson V600 photo scanner.
Protein purification
AdfNT4 and AdfNT4 (K43A) were expressed from pET vectors with a 6x-His tag in Rosetta 2 (DE3) cells (Millipore Sigma). For expression, 500 mL cultures were grown at 37 °C until an OD600 of 0.5; cultures were induced with 0.5 mM IPTG and moved to 30 °C overnight. Cultures were centrifuged and pellets frozen at −80 °C until lysis. Cells were resuspended in lysis buffer (50 mM HEPES, 500 mM NaCl, 5% v/v glycerol, 20 mM imidazole, 10 µM DTT, 10 units benzonase, EDTA-free protease inhibitor) and lysed via two passes through a Constant Systems Cell Disruptor at 30 psi. Resulting lysates were clarified by centrifugation at 10,000 × g for 2 hours. Clarified lysates were loaded to an equilibrated column of Nickel-NTA resin (Goldbio, H-350), washed with 10–15 column volumes of wash buffer (50 mM HEPES, 500 mM NaCl, 5% v/v glycerol, 10 µM DTT), and eluted with a stepwise increase in imidazole (100-400 mM). Fractions were analyzed by SDS-PAGE and Coomassie, concentrated in a 10 kD protein concentrator column (Pierce, 88528), and transferred to storage buffer. Purified protein was snap frozen in liquid nitrogen and stored at −80 °C.
ADP-ribose glycohydrolase assays
Overnight cultures of E. coli dh5a pJB37-darT1 were grown with 0.4% glucose, then diluted 1:100 with fresh, glucose-containing media until an OD600 of ~0.3. A serial dilution of the culture was also spotted onto an arabinose containing plate to confirm that escape mutants do not make up a large proportion of the culture, which arise quickly in these cultures. Upon reaching the desired density, the cultures were washed and released into media containing 0.2% arabinose. After an additional 45 min of growth, the culture was collected, centrifuged, and cell pellet was stored until the arabinose-spotted culture can be verified for a lack of growth. DNA was extracted from the pellet using the Qiagen PureGene DNA extraction kit and sheared with a BioRuptor sonicator for 5 × 30 seconds at maximum intensity to improve DNA solubility. DNA concentration was assessed using a Nanodrop. One µg of DNA was then incubated in a reaction containing 10 µM AdfN or AdfNE36A in a buffer consisting of 10 mM HEPES, 5% glycerol, and 5 mM NaCl. The DNA was purified with a Zymo DNA Clean and Concentrator kit and spotted on a nitrocellulose membrane. The resulting membrane was cross-linked in a Spectrolink XL-1000 UV Crosslinker with the Optimal Crosslink setting (1.2 × 105 µJ/cm2), blocked in 5% milk tris-buffered saline supplemented with 0.5% v/v Tween-20 (TBS-T), and incubated with a poly/mono ADP-ribose antibody (D9P7Z, Cell Signaling) diluted 1:1000 in 5% milk TBS-T for 2 hours at room temperature or overnight at 4 °C. The membrane was washed 3 × 5 min in TBS-T, then incubated with a goat anti-rabbit-HRP conjugated antibody (ThermoFisher, 31460) at 1:25000 in 5% milk, before being washed and developed with SuperSignal West Femto Reagent (ThermoFisher, 34095) and imaged on a BioRad ChemiDoc system using the chemiluminescence setting. Following imaging, the membrane was briefly washed in water, then incubated in a solution of 0.1% (w/v) methylene blue in 0.5 M sodium acetate, pH 5.2 for 2 min, washed with distilled water to destain for 2 min, then dried and imaged.
Reporting summary
Further information on research design is available in the Nature Portfolio Reporting Summary linked to this article.
Data availability
Sequencing data of the chimeric phages generated in this study have been deposited in Genbank SRA under the accession code PRJNA1120483. All accession numbers for the phylogenetic analysis in Fig. 5a are available in Table S3. All plasmids, bacterial, and phage strains generated for this study can be provided upon request. Source data are provided with this paper.
References
Georjon, H. & Bernheim, A. The highly diverse antiphage defence systems of bacteria. Nat. Rev. Microbiol. 21, 686–700 (2023).
Mayo-Muñoz, D., Pinilla-Redondo, R., Camara-Wilpert, S., Birkholz, N. & Fineran, P. C. Inhibitors of bacterial immune systems: discovery, mechanisms and applications. Nat. Rev. Genet. 25, 237–254 (2024).
Otsuka, Y. & Yonesaki, T. Dmd of bacteriophage T4 functions as an antitoxin against Escherichia coli LsoA and RnlA toxins. Mol. Microbiol. 83, 669–681 (2012).
Antine, S. P. et al. Structural basis of Gabija anti-phage defence and viral immune evasion. Nature 625, 360–365 (2024).
Cao, X. et al. Phage anti-CBASS protein simultaneously sequesters cyclic trinucleotides and dinucleotides. Mol. Cell 84, 375–385.e7 (2024).
Leavitt, A. et al. Viruses inhibit TIR gcADPR signaling to overcome bacterial defense. Nature 611, 326–331 (2022).
Walkinshaw, M. D. et al. Structure of Ocr from bacteriophage T7, a protein that mimics B-form DNA. Mol. Cell 9, 187–194 (2002).
Wilkinson, M. et al. Structural basis for the inhibition of RecBCD by Gam and its synergistic antibacterial effect with quinolones. eLife 5, e22963 (2016).
Court, R., Cook, N., Saikrishnan, K. & Wigley, D. The crystal structure of lambda-Gam protein suggests a model for RecBCD inhibition. J. Mol. Biol. 371, 25–33 (2007).
Ho, P., Chen, Y., Biswas, S., Canfield, E. & Feldman, D. E. Bacteriophage anti-defense genes that neutralize TIR and STING immune responses. Cell Reports 42, 112305 (2023).
Hobbs, S. J. et al. Phage anti-CBASS and anti-Pycsar nucleases subvert bacterial immunity. Nature 605, 522–526 (2022).
Athukoralage, J. S. & White, M. F. Cyclic nucleotide signaling in phage defense and counter-defense. Annu. Rev. Virol. 9, 451–468 (2022).
Niu, Y. et al. A Type I-F Anti-CRISPR protein inhibits the crispr-cas surveillance complex by ADP-ribosylation. Mol. Cell 80, 512–524.e5 (2020).
Dong, L. et al. An anti-CRISPR protein disables type V Cas12a by acetylation. Nat. Struct. Mol. Biol. 26, 308–314 (2019).
Murtazalieva, K., Mu, A., Petrovskaya, A. & Finn, R. D. The growing repertoire of phage anti-defence systems. Trends Microbiol. 32, 1212–1228 (2024).
LeRoux, M. et al. The DarTG toxin-antitoxin system provides phage defence by ADP-ribosylating viral DNA. Nat. Microbiol. 7, 1028–1040 (2022).
Harms, A., Brodersen, D. E., Mitarai, N. & Gerdes, K. Toxins, targets, and triggers: an overview of toxin-antitoxin biology. Mol. Cell 70, 768–784 (2018).
Schuller, M. et al. Molecular basis for the reversible ADP-ribosylation of guanosine bases. Mol. Cell 83, 2303–2315.e6 (2023).
Jankevicius, G., Ariza, A., Ahel, M. & Ahel, I. The toxin-antitoxin system DarTg catalyzes reversible ADP-ribosylation of DNA. Mol. Cell 64, 1109–1116 (2016).
Schuller, M. et al. Molecular basis for DarT ADP-ribosylation of a DNA base. Nature 596, 597–602 (2021).
Lawarée, E. et al. DNA ADP-ribosylation stalls replication and is reversed by RecF-mediated homologous recombination and nucleotide excision repair. Cell Rep. 30, 1373–1384.e4 (2020).
Deep, A. et al. Structural insights into DarT toxin neutralization by cognate DarG antitoxin: ssDNA mimicry by DarG C-terminal domain keeps the DarT toxin inhibited. Struct. Lond. Engl. 31, 780–789.e4 (2023).
Patel, K. M. & Seed, K. D. Sporadic phage defense in epidemic Vibrio cholerae mediated by the toxin-antitoxin system DarTG is countered by a phage-encoded antitoxin mimic. mBio 15, e0011124 (2024).
Maffei, E. et al. Systematic exploration of Escherichia coli phage–host interactions with the BASEL phage collection. PLOS Biol. 19, e3001424 (2021).
Goeders, N. & Van Melderen, L. Toxin-antitoxin systems as multilevel interaction systems. Toxins 6, 304–324 (2014).
Garb, J. et al. Multiple phage resistance systems inhibit infection via SIR2-dependent NAD+ depletion. Nat. Microbiol. 7, 1849–1856 (2022).
Adler, B. A. et al. Broad-spectrum CRISPR-Cas13a enables efficient phage genome editing. Nat. Microbiol. 7, 1967–1979 (2022).
Jumper, J. et al. Highly accurate protein structure prediction with AlphaFold. Nature 596, 583–589 (2021).
Mirdita, M. et al. ColabFold: making protein folding accessible to all. Nat. Methods 19, 679–682 (2022).
Holm, L., Laiho, A., Törönen, P. & Salgado, M. DALI shines a light on remote homologs: one hundred discoveries. Protein Sci. 32, e4519 (2023).
Cihlova, B., Lu, Y., Mikoč, A., Schuller, M. & Ahel, I. Specificity of DNA ADP-ribosylation reversal by NADARs. Toxins 16, 208 (2024).
Carlson, K., Raleigh, E. A. & Hattman, S. Restriction and modification. Mol. Biol. Bacteriophage 4, 369–381 (1994).
Bryson, A. L. et al. Covalent modification of bacteriophage T4 DNA Inhibits CRISPR-Cas9. mBio 6, e00648 (2015).
Campbell, S. et al. Complete genome sequence of serratia phage muldoon. Microbiol. Resour. Announc. 9, e01418–e01419 (2020).
Jin, J. et al. Genome organisation of the Acinetobacter lytic phage ZZ1 and comparison with other T4-like Acinetobacter phages. BMC Genomics 15, 793 (2014).
Boratyn, G. M. et al. Domain enhanced lookup time accelerated BLAST. Biol. Direct 7, 12 (2012).
Carabias, A. et al. Retron-Eco1 assembles NAD+-hydrolyzing filaments that provide immunity against bacteriophages. Mol. Cell 84, 2185–2202.e12 (2024).
Iyer, L. M., Burroughs, A. M., Anantharaman, V. & Aravind, L. Apprehending the NAD+–ADPr-Dependent Systems in the Virus World. Viruses 14, 1977 (2022).
Vassallo, C. N., Doering, C. R. & Laub, M. T. Anti-viral defence by an mRNA ADP-ribosyltransferase that blocks translation. Nature 636, 190–197 (2024).
Frelin, O. et al. A directed-overflow and damage-control N-glycosidase in riboflavin biosynthesis. Biochem. J. 466, 137–145 (2015).
Cury, J. et al. Conservation of antiviral systems across domains of life reveals immune genes in humans. Cell Host Microbe 32, 1594–1607.e5 (2024).
Aravind, L., Iyer, L. M. & Burroughs, A. M. Discovering biological conflict systems through genome analysis: evolutionary principles and biochemical novelty. Annu. Rev. Biomed. Data Sci. 5, 367–391 (2022).
Yao, J. et al. Type II toxin/antitoxin system ParESO /CopASO stabilizes prophage CP4So in Shewanella oneidensis. Environ. Microbiol. 20, 1224–1239 (2018).
Kamada, K. & Hanaoka, F. Conformational change in the catalytic site of the ribonuclease YoeB Toxin by YefM antitoxin. Mol. Cell 19, 497–509 (2005).
Kamada, K., Hanaoka, F. & Burley, S. K. Crystal Structure of the MazE/MazF complex: molecular bases of antidote-toxin recognition. Mol. Cell 11, 875–884 (2003).
Brown, B. L. et al. Three dimensional structure of the MqsR:MqsA complex: a novel TA pair comprised of a toxin homologous to RelE and an antitoxin with unique properties. PLoS Pathog 5, e1000706 (2009).
Sterckx, Y. G.-J. et al. An efficient method for the purification of proteins from four distinct toxin–antitoxin modules. Protein Expr. Purif. 108, 30–40 (2015).
Aakre, C. D. et al. Evolving new protein-protein interaction specificity through promiscuous intermediates. Cell 163, 594–606 (2015).
Van Melderen, L. & Saavedra De Bast, M. Bacterial toxin–antitoxin systems: more than selfish entities? PLoS Genet 5, e1000437 (2009).
Ross, B. D. et al. Human gut bacteria contain acquired interbacterial defence systems. Nature 575, 224–228 (2019).
Bullen, N. P. et al. An ADP-ribosyltransferase toxin kills bacterial cells by modifying structured non-coding RNAs. Mol. Cell 82, 3484–3498.e11 (2022).
Nakano, T., Takahashi-Nakaguchi, A., Yamamoto, M. & Watanabe, M. Pierisins and CARP-1: ADP-Ribosylation of DNA by ARTCs in Butterflies and Shellfish. in Endogenous ADP-Ribosylation (ed. Koch-Nolte, F.) 127–149 (Springer International Publishing, Cham, 2015).
Wein, T. & Sorek, R. Bacterial origins of human cell-autonomous innate immune mechanisms. Nat. Rev. Immunol. 22, 629–638 (2022).
Culbertson, E. M. & Levin, T. C. Eukaryotic CD-NTase, STING, and viperin proteins evolved via domain shuffling, horizontal transfer, and ancient inheritance from prokaryotes. PLoS Biol. 21, e3002436 (2023).
Rousset, F. Innate immunity: the bacterial connection. Trends Immunol 44, 945–953 (2023).
Karimova, G., Pidoux, J., Ullmann, A. & Ladant, D. A bacterial two-hybrid system based on a reconstituted signal transduction pathway. Proc. Natl. Acad. Sci. USA 95, 5752–5756 (1998).
O’Sullivan, J. et al. Emerging roles of eraser enzymes in the dynamic control of protein ADP-ribosylation. Nat. Commun. 10, 1–14 (2019).
Altschul, S. F. et al. Gapped BLAST and PSI-BLAST: a new generation of protein database search programs. Nucleic Acids Res. 25, 3389–3402 (1997).
Huson, D. H. & Bryant, D. Application of phylogenetic networks in evolutionary studies. Mol. Biol. Evol. 23, 254–267 (2006).
Hamming, R. W. Error detecting and error correcting codes. Bell Syst. Tech. J. 29, 147–160 (1950).
Bryant, D. & Huson, D. H. NeighborNet: improved algorithms and implementation. Front. Bioinforma. 3, 1178600 (2023).
Acknowledgements
This work was supported by an NIAID DP2 (DP2AI177955) and unrestricted funds from Washington University School of Medicine to M.L. We thank members of the LeRoux and Feldman groups for helpful discussions. We appreciate the support of M. Williams and the Molecular Microbiology Media and Glassware Facility. We thank S. Srikant for the kind gift of the pSSRescue plasmid and for helpful discussions.
Author information
Authors and Affiliations
Contributions
Conceptualization, M.L.; Methodology, M.L.; Investigation, M.L., A.J., L.A., N.C.; Writing, M.L.; Visualization, M.L.; Funding Acquisition, M.L.; Formal Analysis, M.L.; Supervision, M.L.
Corresponding author
Ethics declarations
Competing interests
The authors declare no competing interests.
Peer review
Peer review information
Nature Communications thanks the anonymous reviewer(s) for their contribution to the peer review of this work. A peer review file is available.
Additional information
Publisher’s note Springer Nature remains neutral with regard to jurisdictional claims in published maps and institutional affiliations.
Source data
Rights and permissions
Open Access This article is licensed under a Creative Commons Attribution-NonCommercial-NoDerivatives 4.0 International License, which permits any non-commercial use, sharing, distribution and reproduction in any medium or format, as long as you give appropriate credit to the original author(s) and the source, provide a link to the Creative Commons licence, and indicate if you modified the licensed material. You do not have permission under this licence to share adapted material derived from this article or parts of it. The images or other third party material in this article are included in the article’s Creative Commons licence, unless indicated otherwise in a credit line to the material. If material is not included in the article’s Creative Commons licence and your intended use is not permitted by statutory regulation or exceeds the permitted use, you will need to obtain permission directly from the copyright holder. To view a copy of this licence, visit http://creativecommons.org/licenses/by-nc-nd/4.0/.
About this article
Cite this article
Johannesman, A., Awasthi, L.C., Carlson, N. et al. Phages carry orphan antitoxin-like enzymes to neutralize the DarTG1 toxin-antitoxin defense system. Nat Commun 16, 1598 (2025). https://doi.org/10.1038/s41467-025-56887-7
Received:
Accepted:
Published:
Version of record:
DOI: https://doi.org/10.1038/s41467-025-56887-7
This article is cited by
-
Type II toxin-antitoxin systems as stress-responsive survival circuits in archaea and bacteria
Archives of Microbiology (2025)







