Abstract
Soil salinization threatens plant distribution, crop yields, and ecosystem stability. In response, plants activate potassium (K+) signaling to maintain Na⁺/K⁺ balance, though the mechanisms regulating K⁺ uptake under salt stress remain poorly understood. This study identified two splice variants of the bZIP49 transcription factor in Populus tomentosa: unspliced “bZIP49L” and spliced “bZIP49S”. bZIP49S, the active form under salt stress, reduces salt tolerance when overexpressed, while bzip49cr knockout enhances it. The serine/arginine-rich splicing factor SC35 was identified as a regulator of bZIP49 mRNA splicing through a self-developed experimental method, and its overexpression enhances salt sensitivity. bZIP49S inhibits the K+ transporter AKT1 by binding its promoter, and AKT1 loss in bzip49cr mutant limits K+ influx and reduces salt tolerance. Under salt stress, the E2 ubiquitin-conjugating enzyme UBC32 promotes SC35 degradation via ubiquitination, lowering bZIP49S levels and alleviating the inhibition of AKT1. This facilitates K⁺ uptake, restores Na⁺/K⁺ balance, and improves salt tolerance. Our study highlights the critical role of bZIP49 splicing and the “UBC32-SC35-bZIP49-AKT1” module in modulating Na⁺/K⁺ balance under salt stress in poplar.
Similar content being viewed by others
Introduction
Salinity is a major abiotic stresses impacting global agriculture, adversely affecting plant growth and survival1. Salt stress causes excessive Na+ that compete with K+ for binding to transport proteins, thereby hindering K+ absorption and transport. High concentrations of Na+ and Cl- in the cytoplasm can lead to osmotic stress and ion toxicity, resulting in cellular damage, wilting, and potentially plant death. Consequently, K+ deficiency is a key indicator of salt stress in plants2. Salt stress also triggers oxidative damage, disrupts membrane integrity, induces K+ leakage, and interferes with ion balance, all of which negatively impact metabolic pathways essential for plant health3. Therefore, mitigating ionic imbalance by maintaining low cytoplasmic Na+ and high K+ levels is crucial for improving salt tolerance in plant4. Plants respond swiftly to salt stress through a range of adaptive mechanisms5. To maintain ion balance, terrestrial plants have evolved sophisticated K+ transport systems composed of high-affinity transporters (HAK/KUP/KT, HKT, NHX, CHX) and low-affinity channels (AKT/KAT/KC/GORK/SKOR, TPK, Kir) to regulate K+ and Na+ ion fluxes6,7. Under salt stress, these transporters and ion channels help sequester excess Na+ and enhance K⁺ uptake and translocation, maintaining ion balance8. Notably, Arabidopsis K+ transporter 1 (AKT1) functions as a major inward K+ channel, essential for K⁺ uptake in roots and for regulating intracellular ionic conditions. Under low potassium conditions, the protein kinase CIPK23 enhances K⁺ uptake by phosphorylating AKT1. Meanwhile, the CBL10 protein negatively regulates AKT1 activity independently of CIPK, contributing to ion balance in cells9. Additionally, under low oxygen conditions, CIPK25 interacts with AKT1 to regulate K+ levels10. Despite these advances, the specific mechanisms by which AKT1 regulates K⁺ uptake in response to salt stress in Populus species remain unclear. Further research is required to understand these potentially unique stress-responsive processes.
The basic leucine zipper (bZIP) transcription factor family plays a crucial role in plant stress responses, particularly in mediating tolerance to high salt stress. These bZIP transcription factors regulate the expression of stress-related genes by binding to promoters with ACGT core sequences11,12. Despite 86 bZIP genes have been identified in the Populus genome, their roles in stress tolerance remain largely unexplored13. Previous studies have shown that PtabZIP1L regulates lateral root development and enhances drought tolerance in poplar14. The Arabidopsis homolog AtbZIP53 is named PtbZIP49 in trifoliate orange, and its overexpression enhances the plant’s salt tolerance15. Additionally, bZIP53 is induced by salt stress and negatively impacts adventitious root development via the bZIP53-IAA4 module16. Moreover, the AREB1 transcription factor enhances drought tolerance by activating PtrNAC006, PtrNAC007, and PtrNAC120 genes through histone acetylation17. In Arabidopsis, bZIP transcription factors are classified into 10 subgroups (A, B, C, D, E, F, G, H, I, and S) based on their structure similarities11,18. Among these, AtbZIP17, AtbZIP28, and AtbZIP49 belong to Group B and share a close evolutionary relationship. In Populus, Potri.006G034500 (designated as bZIP28) and Potri.016G032400 (designated as bZIP49) also belong to the Group B branch. The Arabidopsis bZIP17 and bZIP28 proteins, which act as endoplasmic reticulum (ER) stress sensors, have been extensively studied. They are essential in the unfolded protein response (UPR) pathway, where they regulate UPR-related genes through transcriptional activation19,20. They also promote salt tolerance independently of the UPR pathway by activating salt-responsive genes21,22. Notably, bZIP17 is crucial for heat stress responses and fertility under heat stress conditions23, but negatively regulates seed storage and germination under osmotic stress24. Currently, no studies have investigated the function of bZIP49 in any plant species. Therefore, exploring its specific characteristics and potential stress-related roles is both innovative and essential for advancing our understanding of the regulatory mechanisms of the bZIP family.
The spliceosome is a conserved ribonucleoprotein (RNP) complex composed of small nuclear RNPs and non-snRNP proteins, such as like serine/arginine-rich (SR) proteins, which contain RNA recognition motifs and an arginine/serine-rich domain, are essential for RNA binding and interaction25. They participate in processes like mRNA export, genome stability, microRNA processing, and transcription26,27. Humans have seven types of SR proteins28, whereas plants exhibit greater diversity, with 24 in rice and 19 in Arabidopsis, classified into seven subfamilies: SC35, SCL, SR, SR45, RS, RSZ, and RS2Z29. Notably, plant-specific subfamilies like SCL, RS2Z, RS, and SR45 suggest unique splicing regulatory mechanisms in plants, enabling them to adjust to environmental changes and maintain physiological functions through splicing. SC35 (also known as SRSF1 or ASF/SF2) is a conserved splicing factor essential for precursor mRNA splicing in eukaryotes, and its dysfunction in animals is associated with diseases like cancer, neurodegenerative disorders, and heart disease. SC35 regulates RNA polymerase II activity during transcriptional elongation, and its absence can lead to heart disease, making it a potential therapeutic target30,31. The SCL (SC35-like) protein is unique to plants and plays a role in mRNA splicing. In Arabidopsis, SC35 and SCL control flowering time by regulating the splicing and transcription of the FLOWERING LOCUS C (FLC) gene. The sc35-scl double mutant exhibits developmental defects, including abnormal leaves and petals, delayed flowering, and shortened root length, highlighting their role in plant development32. Overexpression of the splicing gene MeSCL30 in cassava has been shown to enhance drought tolerance in Arabidopsis33. While the role of SC35 in mammalian RNA splicing is well-established, its function in plants, particularly in stress responses, remains underexplored.
Plants regulate growth and development through multiple signaling pathways, including ubiquitin-mediated protein degradation, to protect against adverse conditions. The 26S proteasome degrades proteins through polyubiquitin chain linkage, involving E1 (activating enzyme), E2 (conjugating enzyme), and E3 (ligase) enzymes. Among these, the E2 ubiquitin-conjugating enzyme UBC32, associated with endoplasmic reticulum-associated degradation (ERAD), plays a key role in various biological and abiotic stress responses. UBC32 is involved in tomato fruit ripening34, ER stress, salt stress, and drought response in Arabidopsis35,36,37, and alleviates ER stress under salt stress in alfalfa38. Homologous to SMG3 in Arabidopsis and rice, UBC32 also participates in plant brassinosteroid signaling21,39. In this study, we found that UBC32 promotes the ubiquitination and degradation of the splicing factor SC35 in Populus tomentosa, mitigating salt stress damage.
Here, we present evidence that two protein isoforms produced through mRNA splicing of bZIP49 in P. tomentosa, and we identify bZIP49S as the functionally active splice variant that negatively regulates the salt stress response in poplar. By analyzing the bZIP49 GGAATTAG sequence motif, we identify SC35 as the splicing factor responsible for bZIP49 splicing, a conclusion supported by genetic validation. RNA sequencing (RNA-seq) reveals several biological pathways potentially regulated by bZIP49, with particular emphasis on ion transport mechanisms. Using molecular biology techniques and physiological indicators, we show that bZIP49S modulates Na+/K+ balance under salt stress by targeting the K+ channel protein AKT1. Yeast two-hybrid screening uncovers an interaction between the E2 ubiquitin-conjugating enzyme UBC32 and SC35, and biochemical assays confirm that UBC32 promotes the ubiquitination and degradation of SC35 under salt stress. Together, our findings reveal a regulatory module, “UBC32-SC35-bZIP49-AKT1”, that contributes to the regulation of intracellular Na+/K+ balance, supporting plant responses to salt stress.
Results
Discovery of bZIP49 specific splicing events in P. tomentosa
A phylogenetic tree was constructed based on the classification of bZIP family members in Arabidopsis thaliana, using full-length bZIP protein sequences from both Populus and Arabidopsis (Supplementary Fig. 1a)11,18. Potri.006G034500 (bZIP28) and Potri.016G032400 (bZIP49) in Populus are grouped in clade B with AtbZIP17, AtbZIP28, and AtbZIP49 in Arabidopsis, indicating a close evolutionary relationship. In Arabidopsis, bZIP17 and bZIP28 are key regulators of the ER stress response and play important roles in enhancing plant tolerance to salt stress. Transcriptomic studies have shown that bZIP49 is highly expressed in Populus under salt stress13. Notably, PCR amplification of bZIP49 from wild-type P. tomentosa produced a smaller band (~1.8 kb) in addition to the expected PCR product (~2.2 kb) (Fig. 1a). Sequencing revealed that the smaller band was produced through splicing event, and both the 5′ and 3′ ends of the excised 403 bp fragment contained the same sequence, “GGAATTAG” (Fig. 1b). We cloned AtbZIP17, AtbZIP28, and AtbZIP49 from the Arabidopsis B-branch, as well as PtbZIP28 from the P. tomentosa B-branch. No similar splicing events were observed (Supplementary Fig. 1b), suggesting that the splicing of bZIP49 may be specific to Populus. In this study, the unspliced transcript (~2.2 kb) was designated “bZIP49L”, and the spliced transcript (~1.8 kb) was designated “bZIP49S”. The bZIP49L transcript is predicted to encode a 739-amino-acids protein, while the bZIP49S transcript would encode a 293-amino-acids protein due to a premature termination codon in the newly formed intron (Fig. 1c and Supplementary Fig. 2a). To validate the presence of these transcript variants in P. tomentosa, two pairs of primers (FL/RL and FS/RS) were designed for amplification (Fig.1c and Supplementary Table). Semi-quantitation RT-PCR and RT-qPCR results showed that both bZIP49L and bZIP49S transcripts variants were present in wild-type P. tomentosa (Fig. 1d and Supplementary Fig. 2b). Further confirmation was obtained using CRISPR/Cas9 to generate bZIP49 knockout lines (bzip49cr-3 and bzip49cr-4) (Supplementary Fig. 2c). To detect endogenous bZIP49L and bZIP49S proteins, polyclonal antibodies targeting the N-terminal sequence (aa 19–33) of bZIP49, which is common to both bZIP49L and bZIP49S, were used for protein detection (Supplementary Fig. 2d)40. Immunoblot analysis showed two specific bands (32–80 kD) in wild-type P. tomentosa, but no bands in the bzip49cr mutant (Fig. 1e). These findings confirm that bZIP49 exists in two isoforms, bZIP49L and bZIP49S, in P. tomentosa.
a Cloning of bZIP49 in P. tomentosa revealed two bands: the upper band corresponds to the unspliced transcript, while the lower band represents the spliced variant. b Schematic diagram of the mRNA splicing of bZIP49 and its corresponding isoforms. The red box marks the recognition site, and the horizontal line represents the 403 bp spliced fragment. c The complete schematic diagram of the PtbZIP49 gene structure and corresponding structural diagrams of two transcription variants, PtbZIP49L and PtbZIP49S. The arrow represents the specific primer used for RT-qPCR, and the green dashed rectangle represents the excised 403 bp fragment. A red triangle indicates a premature termination codon (PTC) at the newly formed intron. d Semi-quantitation RT-qPCR product analysis of bZIP49L and bZIP49S transcript isoforms in the roots, stems, and leaves of wild-type P. tomentosa. e Immunoblot analysis of bZIP49L and bZIP49S protein isoforms. The nuclear proteins from wild-type (WT) and bzip49cr mutant lines were isolated for immunoblot assays with anti-bZIP49 antibody. *, indicates non-specific bands. f Diagrams illustrating the predicted proteins structures encoded by bZIP49L and bZIP49S. g Subcellular localization of PtbZIP49L and PtbZIP49S in N. benthamiana leaves, with RFP-HDEL used as an ER marker. h Relative expression levels of bZIP49L and bZIP49S under salt stress, with water treatments as a control. Values are means ± SE; n = 3 technically replicates (ns P > 0.05; * P < 0.05; *** P < 0.001; one-way ANOVA). i Histochemical analysis of bZIP49Pro-GUS/Col-0 transgenic plants treated with 200 mM NaCl for 0 or 1 h for GUS staining. j Quantitative measurement of GUS activity in bZIP49Pro-GUS seedlings after 200 mM NaCl treatment, with untreated samples as controls. The data are shown as mean ± SE; n = 3 biological replicates (Two-tailed Student’s t-test: *** P < 0.001). Source data are provided as a Source Data file.
Protein sequence analysis revealed that bZIP49L encodes a bZIP transcription factor with a C-terminus transmembrane domain (TMD), while bZIP49S lacks the TMD (Fig. 1f). Subcellular localization experiments with bZIP49L-eGFP and bZIP49S-eGFP fusion constructs in Nicotiana benthamiana leaves showed that bZIP49L-GFP co-localized with the ER marker HDEL in the cytoplasm, while bZIP49S-GFP was localized to the nucleus (Fig. 1g). RT-qPCR analysis indicated that bZIP49S transcripts were highly expressed within 30 min and 2 h after 200 mM NaCl treatment, peaking at 1 h, while bZIP49L expression showed no significant response to NaCl treatment (Fig. 1h). Histological staining of the GUS reporter driven by the bZIP49 promoter under NaCl treatment revealed increased promoter activity, with GUS fluorometric measurements showing a threefold increase in expression after NaCl treatment (Fig. 1i, j). Taken together, these findings suggest that bZIP49 responds to salt stress, and the splicing of bZIP49 affects its subcellular localization, with bZIP49L and bZIP49S potentially playing distinct roles in the salt stress response.
bZIP49S, but not bZIP49L, negatively regulates the salt tolerance of poplars
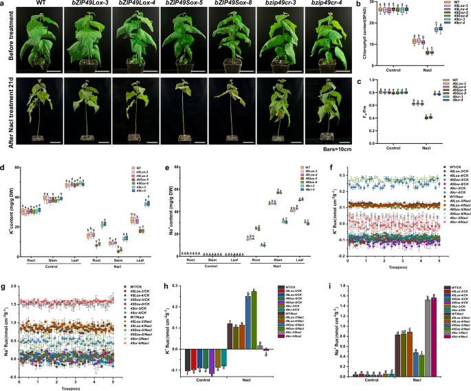
To further investigate the differential response of bZIP49L and bZIP49S to salt stress, overexpression lines for bZIP49L (bZIP49Lox-3 and bZIP49Lox-4) and bZIP49S (bZIP49Sox-5 and bZIP49Sox-8) were generated. The two lines with the highest expression levels were selected for analysis (Supplementary Fig. 3a, b). No significant differences were observed among the genotypes before salt treatment. However, under long-term salt stress, bZIP49Sox plants exhibited severe leaf wilting, yellowing, and partial necrosis compared to wild-type (WT), while bzip49cr mutants displayed normal growth. Both WT and bZIP49Lox plants showed only mild wilting and yellowing (Fig. 2a). After salt treatment, the chlorophyll content in bZIP49Sox plants decreased by approximately 50.99% compared to WT, whereas bzip49cr mutants showed a 40.91% increase (Fig. 2b). Relative conductivity (REC) and malondialdehyde (MDA) levels in bZIP49Sox plants increased by 70.02% and 25.34%, respectively, compared to WT, while bzip49cr mutants showed reductions of 25.67% and 20.29% (Supplementary Fig. 4a, b). Photosynthetic parameters, including maximum photochemical quantum yield of PSII (Fv/Fm), actual PSII quantum yield (Y(II)), photochemical quenching (qP), and non-photochemical quenching (NPQ), were lower in bZIP49Sox plants compared to WT, while bzip49cr mutants showed increased values for these parameters (Fig. 2c and Supplementary Fig. 4c–e). There were no significant differences between bZIP49Lox plants and WT for these indicators.
a Phenotypes comparison of 60-day-old WT, bZIP49Lox, bZIP49Sox, and bzip49cr mutant plants under control and 100 mM NaCl conditions. b–e Measurement of chlorophyll content (b), Fv/Fm (c), K+ content (d), and Na+ content (e) under normal and salt stress conditions. f–i Net K+ (f, h) and Na+ (g, i) fluxes in the root meristem and elongation zone measured using NMT. Box plots show the median (center line), the 25th and 75th percentiles (box bounds), and whiskers extending to 1.5 times the interquartile range (IQR). Dots represent outliers beyond the whiskers. n = 12 biological replicates. Line and bar charts show time course flux data and mean ± SE values (n = 3 biological replicates). Different letters indicate significant differences (P < 0.05, two-way ANOVA; P values are shown in Source Data file). Source data are provided as a Source Data file.
After salt treatment, K+ levels decreased across all genotypes, while Na+ content increased. In comparison to WT, the K+ content in roots, stems, and leaves of bZIP49Sox plants was significantly reduced, while bzip49cr mutants exhibited higher K+ levels (Fig. 2d). Conversely, Na+ content in bZIP49Sox plants increased across all tissues, while it decreased in bzip49cr mutants (Fig. 2e). bZIP49Sox plants also had a higher Na+/K+ ratio in all tissues compared to WT, whereas bzip49cr mutants showed a significantly lower Na+/K+ ratio (Supplementary Fig. 4f). No significant differences were observed between bZIP49Lox plants and WT. Further measurements of net K+ and Na+ fluxes in the root meristematic and elongation zones using Non-invasive Micro-test Technique (NMT) revealed no significant differences among genotypes under normal conditions. However, under salt stress, bZIP49Sox plants exhibited K+ efflux at 2.16 times that of WT, while bzip49cr mutants showed only 0.43 times the efflux of WT and even exhibited relative ion influx. The Na+ efflux in bZIP49Sox plants was about 1.86 times that of WT, whereas the Na+ efflux in bzip49cr mutants was only half that of WT. bZIP49Lox plants did not show significant differences in K+ and Na+ fluxes compared to WT (Fig. 2f–i).
Taken together, the function of bZIP49 is regulated by mRNA splicing. The spliced variant, bZIP49S, plays a critical role under salt stress by negatively regulating the stress response. Overexpression of bZIP49S caused leaf wilting, yellowing, growth inhibition, increased membrane damage, reduced photosynthetic efficiency, and disrupted ion flux, with a significant decrease in K+ influx and an increase in Na+ accumulation. Consequently, intracellular K+ levels decreased, while Na+ levels increased, leading to a higher Na+/K+ ratio, ion toxicity, and increased sensitivity to salt stress.
SC35-mediated splicing of bZIP49 enhances salt sensitivity in bZIP49Lox plants
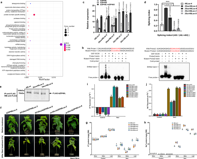
The presence of identical “GGAATTAG” motifs at both the 5′ and 3′ splice sites of the excised 403 bp fragment from bZIP49 mRNA suggested recognition by a sequence-specific splicing factor. Notably, in Arabidopsis, AtbZIP60 undergoes an nonconventional splicing event, wherein a 23-bp fragment flanked by identical “CTGCTGT” motifs is excised through IRE1b-mediated recognition of the atypical site41. Inspired by these findings, we assume that a certain splicing factor may mediate a similar unconventional splicing mechanism by recognizing the “GGAATTAG” sequence in bZIP49. To test this hypothesis, we developed a yeast library screening method (Supplemental method) to identify proteins binding the “GGAATTAG” sequence. High-throughput sequencing and Gene Ontology (GO) enrichment analysis of positive yeast clones revealed significant enrichment in the mRNA binding pathway (Fig. 3a and Supplementary Data 1). This includes two splicing factors: the serine/arginine-rich SC35 and the cold, circadian rhythm, and RNA binding 1 (CCR1) splicing factor42. To verify these findings, the following experiments were performed: (a) The “pBKT7-bZIP49403-AurR” plasmid was transformed into yeast Y2H competent cells;(b) The “pBKT7-bZIP49403-AurR” and “pGADT7-SC35-AD” plasmids were co-transformed; (c) The “pBKT7-bZIP49403-AurR” and “pGADT7-CCR1-AD” plasmids were co-transformed. Positive clones were screened on SD/-Trp and SD/-Leu/-Trp deficient media, followed by yeast RNA extraction, reverse transcription with RT-R primers, and PCR amplification using RT-F and RT-R primers (Supplementary Table). The results showed that the PCR products from groups (a) and (c) were 919 bp, while the product from group (b) was 516 bp (Supplementary Fig. 5a). Sequencing of several clones confirmed that co-transformation with SC35 induced a precise 403 bp excision, whereas co-transformation with CCR1 failed to induce detectable excision events (Supplementary Fig. 5b, c). These results demonstrate that SC35 specifically mediates bZIP49 mRNA splicing by recognizing the “GGAATTAG” motif.
a GO enrichment analysis of positive yeast clones (hypergeometric test). Bubbles size reflects enrichment factor. b RNA-EMSA indicated the binding of GST-SC35 to the “GGAAUUAG” RNA motif. c, d RT-qPCR of bZIP49L/S transcripts (c) and splicing index (d) in bZIP49Lox, SC35ox/bZIP49Lox, and sc35cr/bZIP49Lox plants. Data represent mean ± SE (n = 3 technically replicates; ns P > 0.05; **P < 0.01; ***P < 0.001; one-way ANOVA). e Immunoblot analysis of FLAG-bZIP49L following immunoprecipitation in bZIP49Lox and SC35ox/bZIP49Lox plants. f Phenotypes comparison of 60-day-old transgenic lines under normal and 100 mM NaCl conditions. g, h K+ (g) and Na+ content (h) of different genotypes under normal and salt stress conditions. Box plots show medians, interquartile ranges, and 1.5 × IQR whiskers; dots indicate outliers (n = 12 biological replicates). i, j Net K+ (i) and Na+ (j) fluxes in root meristem and elongation zone. Bar charts show the mean values across the time course and replicates. Values are means ± SE (n = 3 biological replicates). Different letters indicate significant differences (P < 0.05, two-way ANOVA; P values are shown in Source Data file). Source data are provided as a Source Data file.
To investigate whether SC35 directly binds the “GGAAUUAG” RNA motif, we performed RNA electrophoretic mobility shift assays (RNA-EMSA) with purified SC35 protein and biotin-labeled RNA probes. Two 30-nt RNA fragments containing the “GGAAUUAG” motif at distinct recognition sites (Fig. 1b and Supplementary Table) were selected as probe 1 and probe 2. Mutation of “GGAAUUAG” to “CCUUAAUC” abolished binding and failed to compete with the wild-type probe, confirming the sequence specificity of SC35 recognition (Fig. 3b). To verify the role of SC35 in bZIP49 mRNA splicing in poplar, we generated SC35-overexpressing (SC35ox/bZIP49Lox) and CRISPR/Cas9-mediated SC35 knockout (sc35cr/bZIP49Lox) lines in the bZIP49Lox background. Two lines were selected for further analysis (Supplementary Fig. 5d, e). The relative expression levels of bZIP49L and bZIP49S in bZIP49Lox, SC35ox/bZIP49Lox, and sc35cr/bZIP49Lox plants were detected by RT-PCR. The results showed that overexpression of SC35 led to a decrease in bZIP49L transcript levels and a concomitant increase in bZIP49S transcript levels, while the opposite trend was observed in the SC35 knockout lines. Notably, the total bZIP49 transcript levels (bZIP49L + bZIP49S) remained unchanged across all genotypes (Fig. 3c). Splicing efficiency was quantified by calculating the splicing index, defined as the ratio of spliced transcripts (bZIP49S) to total transcripts (bZIP49L + bZIP49S)43,44,45. The SI of bZIP49 was significantly elevated in SC35ox/bZIP49Lox plants and reduced in sc35cr/bZIP49Lox plants, compared to bZIP49Lox plants (Fig. 3d). Immunoblot analysis further demonstrated that overexpression of SC35 reduced FLAG-tagged bZIP49L protein levels compared to overexpression of bZIP49L alone (Fig. 3e), indicating that SC35 enhances splicing at the expense of bZIP49L protein accumulation. To determine whether bZIP49S modulates bZIP49L transcription, we performed transcription activation assays in N. benthamiana leaves using an effector/reporter system. Co-transfection of the bZIP49L promoter with bZIP49S did not alter LUC activity relative to co-transfection with the 62-SK empty vector (Supplementary Fig. 6a). RT-qPCR analysis further confirmed that bZIP49L transcript levels were unaffected in bZIP49Sox plants compared to WT (Supplementary Fig. 6b). Collectively, these results demonstrate that SC35 specifically recognizes the GGAAUUAG motif and promotes bZIP49 splicing, while the spliced isoform bZIP49S does not exert feedback regulation on bZIP49L transcription.
To further investigate the role of SC35 in the bZIP49 mRNA splicing under salt stress, bZIP49Lox, SC35ox/bZIP49Lox, and sc35cr/bZIP49Lox poplar lines were subjected to long-term salt stress. Before treatment, no significant phenotypic differences were observed. After salt stress, bZIP49Lox plants exhibited slight wilting and yellowing, while SC35ox/bZIP49Lox plants caused more severe wilting, yellowing, and partial leaves necrosis, resembling the phenotype of bZIP49Sox plants. The sc35cr/bZIP49Lox plants displayed only mild wilting and yellowing, similar to bZIP49Lox plants (Fig. 3f). Salt stress reduced the chlorophyll content and increased REC and MDA levels in SC35ox/bZIP49Lox plants compared to bZIP49Lox plants, accompanied by lower Fv/Fm, Y(II), qP, and NPQ values, while these parameters remained unchanged in sc35cr/bZIP49Lox (Supplementary Fig. 7a–g). K+ content in roots, stems, and leaves of SC35ox/bZIP49Lox plants decreased significantly, while Na⁺ content increased, resulting in a higher Na⁺/K⁺ ratio compared to bZIP49Lox plants (Fig. 3g, h and Supplementary Fig. 7h). In sc35cr/bZIP49Lox plants, the K+ and Na+ content, as well as the Na⁺/K⁺ ratio, were similar to those in bZIP49Lox plants after salt stress. NMT measurement showed that under salt stress, SC35ox/bZIP49Lox plants had 1.91 times higher K+ efflux and 0.53 times lower Na+ efflux compared to bZIP49Lox plants, while no significant differences were detected between sc35cr/bZIP49Lox and bZIP49Lox plants (Fig. 3i, j and Supplementary Fig. 7i, j). These results confirm that SC35 as a critical regulator of bZIP49 mRNA splicing in poplar, promoting bZIP49S transcripts accumulation. SC35 overexpression in the bZIP49Lox background enhanced salt sensitivity, resembling the phenotype observed in bZIP49Sox plants, while SC35 knockout suppressed bZIP49 splicing and alleviates salt-induced damage. Increased bZIP49S levels accelerate membrane damage, reduce photosynthetic efficiency and photoprotection, suppress K+ influx, and increase Na+ efflux, resulting in a higher intracellular Na+/K+ ratio, all of which contribute to heightened sensitivity to salt stress.
bZIP49S binds to the promoter of AKT1 and inhibits its activity
To investigate the molecular mechanisms through which bZIP49S regulates plant responses to salt stress, transcriptome analysis was conducted on 1-month-old WT, bZIP49Sox, and bzip49-cr plants. Based on the criteria of FDR < 0.05 and |log2(FC)| > 0, 19,980 downregulated genes in bZIP49Sox plants and 15,433 upregulated genes in bzip49cr mutants were identified compared to WT. Venn diagram analysis revealed 5491 overlapping genes, suggesting a shared regulatory network (Fig. 4a). Gene Ontology (GO) enrichment analysis showed that these genes were enriched in the biological process of ion transport (Fig. 4b and Supplementary Data 2). Among the regulated genes, K+ transporter 1 (AKT1), an inward K+ channel located on the cytoplasmic membrane, was significantly influenced by bZIP49S overexpression. AKT1 plays a key role in K⁺ uptake and the regulation of intracellular ion balance, which are essential for salt tolerance. RT-PCR analysis confirmed that the expression level of AKT1 was downregulated in bZIP49Sox plants and upregulated in bzip49cr mutant plants (Supplementary Fig. 8b–d). This suggests that bZIP49S may negatively regulates AKT1 expression and its activity, further supporting its role in modulating plant response to salt stress.
a Venn diagram shows overlapping genes from two groups of differentially expressed genes. b GO enrichment analysis was performed on the 5491 overlapping genes using the hypergeometric test with the ClusterProfiler R package, identifying significantly overrepresented biological processes. The top 20 GO terms are shown, with the y-axis representing biological processes and the x-axis representing enrichment significance. Bubble size indicates the enrichment factor, the ratio of upregulated genes in a biological process to all genes annotated in that process. c EMSA showing bZIP49 binding to the AKT1 promoter. Biotin-labeled probes were used for protein-DNA binding, with unlabeled probes as competitors. +, added, ++, added at twice the volume. Three biological replicates were performed with similar results. d The effect of bZIP49 on AKT1 expression was analysis using an effector/reporter-based gene transactivation assay in N. benthamiana leaves, with a schematic illustrating the effector and reporter structures. e Luciferase activity analysis. Data are the means ± SE; n = 3 biological replicates (ns, P > 0.05; ***, P < 0.001, one-way ANOVA). Source data are provided as a Source Data file.
To examine the direct interaction between bZIP49S and AKT1 promoter, the promoter sequence of AKT1 was analyzed for potential binding site for bZIP transcription factor. Specifically, the G-box motif (ACGTC), known to be a target for bZIP proteins, was identified46,47. Electrophoretic mobility shift assay (EMSA) showed that the purified GST-bZIP49S protein could bind to labeled 5 × G-box elements, and this binding was competitively inhibited in a dose-dependent manner by excess unlabeled competitor DNA fragments (Fig. 4c). To confirm the regulatory effect of bZIP49S on AKT1 transcription, gene transactivation assays were performed in N. benthamiana leaves using an effector/reporter system. The results showed that co-transfection of bZIP49S with the AKT1 promoter containing ACGTC cis-elements significantly reduced LUC activity compared to co-transfection with the empty 62-SK vector. In contrast, mutation of the ACGTC cis-elements abolished this inhibitory effect. Specifically, LUC activity driven by the mutated AKT1 promoter remained unchanged regardless of whether bZIP49S or the 62-SK vector was co-expressed (Fig. 4d, e). Together, these findings indicate that AKT1 is a downstream target of bZIP49S, and that bZIP49S inhibits AKT1 transcription by directly binding to its promoter.
Loss of AKT1 function reduces the salt tolerance of the bzip49cr mutant
Given that bZIP49S negatively regulates salt tolerance in poplar and inhibits AKT1 expression by directly targeting the AKT1 promoter, we hypothesized that the absence of AKT1 may decrease the salt stress tolerance in the bzip49cr mutant. To test this, AKT1 was knocked out in both WT and bzip49cr mutant backgrounds using CRISPR/Cas9, generating AKT1 single mutants (akt1cr-6, akt1cr-7) and double mutants (akt1cr/bzip49cr-6, akt1cr/bzip49cr-10) (Supplementary Fig. 8e, f). Under normal conditions, the akt1cr mutants displayed a phenotype similar to WT. However, under salt stress, the akt1cr mutants exhibited increased sensitivity, with symptoms such as leaf wilting, yellowing, and partial necrosis (Fig. 5a). Chlorophyll content in the akt1cr mutants decreased by 51.1% compared to WT (Fig. 5b), while REC and MDA levels increased by 79.88% and 29.61%, respectively (Supplementary Fig. 9a, b). Photosynthetic parameters Fv/Fm, Y(II), qP, and NPQ were lower in the akt1cr mutant than in WT (Fig. 5c and Supplementary Fig. 9c–e). Additionally, the K+ content in the roots, stems, and leaves of the akt1 mutants was significantly reduced, while Na⁺ content was elevated (Fig. 5d, e), resulting in a higher Na+/K+ ratio (Supplementary Fig. 9f). NMT analysis showed that under salt stress, the akt1 mutants exhibited lower Na+ efflux but higher K+ efflux than WT (Fig. 5f–i). These results indicate that the absence of AKT1 enhances salt sensitivity in poplar.
a Phenotypes comparison of 60-day-old WT, akt1cr, bzip49cr and akt1cr/bzip49cr mutant plants under control and 100 mM NaCl conditions. b–e Measurements of chlorophyll content (b), Fv/Fm (c), K+ content (d), and Na+ content (e) of WT, akt1cr, bzip49cr, and akt1cr/bzip49cr mutant plants under normal and salt stress conditions. Box plots show medians, interquartile ranges, and 1.5×IQR whiskers; dots indicate outliers (n = 12 biological replicates). f–i Net K+ (f, h) and Na+ (g, i) fluxes in the root meristem and elongation zone measured using NMT. Line and bar charts display mean values across the time course and replicates. Values are means ± SE (n = 3 biological replicates). Different letters indicate significant differences (P < 0.05, two-way ANOVA; P values are shown in Source Data file). Source data are provided as a Source Data file.
However, this finding is not sufficient to clarify the genetic relationship between bZIP49 and AKT1. The phenotypes of akt1cr, bzip49cr, and akt1cr/bzip49cr mutant plants were compared under salt stress. Under normal conditions, no evident differences were observed among these mutants. However, under salt stress, the akt1cr/bzip49cr dual mutant exhibited greater sensitivity than the bzip49cr mutant, but better tolerance than the akt1cr mutant (Fig. 5a). In the akt1cr/bzip49cr dual mutant, chlorophyll content, Fv/Fm, YII, qP, and NPQ values were lower than those in the bzip49cr mutant but higher than those in the akt1cr mutant. REC and MDA levels were elevated relative to the bzip49cr mutant but remained lower than those in the akt1cr mutant (Fig. 5b, c and Supplementary Fig. 9a–e). K+ content and K+ influx in the akt1cr/bzip49cr dual mutant were lower than those in the bzip49cr mutant, but higher than in the akt1cr mutant. In contrast, Na+ content, the Na+/ K+ ratio and Na+ influx was increased compared to the bzip49cr mutant, yet lower than in the akt1cr mutant (Fig. 5d–i and Supplementary Fig. 9f). Taken together, these results reveal that AKT1 functions downstream of the bZIP49 transcription factor in the salt stress pathway. Loss of AKT1 function reduced the enhanced salt tolerance observed in the bzip49cr mutant, suggesting that AKT1 contributes to mitigating the negative effects of bZIP49S on the plant’s salt stress response.
Salt stress promotes ubiquitination and degradation of SC35 by UBC32
UBC32, a stress-responsive E2 ubiquitin-conjugating enzyme localized on the ER membrane, was identified as an interactor of SC35 through yeast two-hybrid screening (Supplementary Data 3). This interaction was further validated using co-immunoprecipitation (Co-IP) and pull-down assays. In the Co-IP assay, SC35-GFP, but not GFP, co-immunoprecipitated UBC32-Flag using an anti-GFP antibody (Fig. 6a). In vitro GST pull-down assays revealed that recombinant GST-SC35, but not GST alone, could be pulled down by HIS-UBC32 (Fig. 6b). These results confirm that UBC32 directly interacts with SC35 both in vivo and in vitro.
a Co-IP assays show the interaction between UBC32 and SC35. UBC32-Flag and SC35-GFP, or UBC32-Flag and Empty-GFP, were transiently expressed in N. benthamiana leaves, with immunoprecipitated samples detected using anti-GFP and anti-Flag antibodies. b Pull-down assays confirmed the UBC32-SC35 interaction, with anti-GST and anti-His antibodies detecting SC35 and UBC32, respectively. c Proteasome-mediated degradation assay of SC35 in plant cells. SC35-GFP was co-expressed with UBC32 in N. benthamiana leaves, with or without MG132 treatment, and subjected to NaCl treatment at various time points (0, 3, 6, and 12 h). SC35-GFP protein levels were determined using an anti-GFP antibody, with hygromycin B phosphotransferase (HPT) used as the loading control. d UBC32 promotes SC35 ubiquitination. IP of endogenous SC35 in N. benthamiana leaves, with or without UBC32, was followed by detection of ubiquitinated SC35 using anti-Ub antibody, with actin as the loading control. The ‘+’ and ‘-’ symbols represent the presence and absence of components, respectively. IP, immunoprecipitation. e A proposed regulatory model illustrates the pathway of “E2 ubiquitin-conjugating enzyme UBC32—Splicing factor SC35 - bZIP49—K+ transporter 1 (AKT1)” in poplar. Under normal conditions, low UBC32 expression allows SC35 to promote bZIP49 splicing, increasing bZIP49S transcripts that inhibit AKT1, limit K+ influx, and lower intracellular K+ levels. Under salt stress, increased UBC32 expression promotes SC35 ubiquitination and degradation, lowering bZIP49S level, alleviating AKT1 suppression, increasing K+ influx, decreasing the Na+/K+ ratio, maintaining cellular ion balance, and improving plant salt tolerance. Arrows (→) represent positive regulation, crossed arrows (⊣) indicate negative regulation, and the arrow thickness represents the intensity of regulation. Source data are provided as a Source Data file.
To validate whether UBC32 mediates the degradation of SC35, we transiently expressed GFP-SC35 and FLAG-UBC32 constructs in N. benthamiana leaves48. Immunoblotting analysis with an anti-GFP antibody revealed that SC35 abundance declined substantially in the presence of UBC32, and SC35 degradation intensified with prolonged NaCl treatment. However, this decline was inhibited by MG132 (Fig. 6c), indicating that UBC32 accelerates the degradation of SC35 under salt stress via the 26S proteasome pathway. Given that UBC32 is a E2 ubiquitin-conjugating enzyme and interacts with SC35, we assessed whether UBC32 can ubiquitinate SC35. Immunoprecipitation was performed using anti-GFP antibodies from N. benthamiana leaves co-transfected with GFP-SC35 and FLAG-UBC32, followed by immunoblotting with anti-ubiquitin antibodies to detect poly-ubiquitinated SC35. The results showed an increase in polyubiquitinated, high-molecular-weight forms of SC35 (Ub(n)-SC35) in co-transfected leaves compared to GFP-SC35 alone, indicating that UBC32 can promote SC35 ubiquitination (Fig. 6d). Additionally, RT-PCR analysis revealed that salt stress significantly induced UBC32 expression in a NaCl concentration-dependent manner (Supplementary Fig. 10). Overall, these findings indicate that UBC32 accelerates the ubiquitination of SC35 under salt stress and induces its degradation through the 26S proteasome pathway.
Discussion
Plants respond to salt stress by activating a range of morphological, physiological, and molecular responses to mitigate ion toxicity and nutrient imbalance caused by Na+ accumulation49. Excessive Na+ disrupts K+ absorption and transport, while the accumulation of Na+ and Cl- leads to ion toxicity, cell damage, and nutrient deficiency. Thus, regulating the intracellular Na+/K+ ratio is essential for plant survival in saline alkali environments, and this balance is regulated by promoting K+ influx (and/or inhibiting K+ efflux) and Na+ efflux50. Although bZIP family genes are known to play a role in plant salt stress responses23,24, the specific molecular mechanisms regulating Na+/K+ balance are not fully understood. Here, we identified bZIP49 as a negative regulator under salt stress and revealed the working mechanism of the “UBC32-SC35-bZIP49-AKT1” regulatory module in modulating Na+/K+ ratios1. The bZIP49 transcription factor generates the “bZIP49S” transcript through mRNA splicing in P. tomentosa. Under salt stress, overexpression of bZIP49S significantly increased the Na+/K+ ratio in plants, disrupting ion balance and confirming bZIP49S as a negative regulator of salt stress tolerance (Fig. 2)2. The splicing factor SC35 regulates the mRNA splicing of bZIP49. In bZIP49Lox plants, SC35 overexpression (SC35ox/bZIP49Lox) increased salt sensitivity to levels similar to those observed in bZIP49Sox plants, further confirming that SC35 participates in salt stress response by regulating bZIP49 splicing (Fig. 3)3. In bZIP49-deficient plants, ion transport pathways are activated. bZIP49S negatively regulates salt stress by inhibiting K+ transporter 1 (AKT1), reducing K+ influx, and increasing the Na+/K+ ratio in plant cells (Figs. 4 and 5)4. Salt stress-induced UBC32 expression accelerated the ubiquitination and degradation of SC35 (Fig. 6). The degradation of SC35 reduces bZIP49S transcripts, alleviates AKT1 inhibition, promotes K+ influx, lowers the Na+/K+ ratio, and enhances plant salt tolerance. Overall, this study established the key role of the “UBC32-SC35-bZIP49-AKT1” regulatory pathway in plant responses to salt stress. This pathway promotes K⁺ influx, increases cellular K⁺ content, reduces the Na⁺/K⁺ ratio, and thereby modulating ion balance, ultimately enhancing salt tolerance in plants (Fig. 6). These findings provide new insights into the molecular mechanisms that contribute to plant tolerance to salt stress.
Splicing event can increase proteome diversity by generating multiple transcripts from a single gene, representing an energy-efficient strategy in eukaryotes51. In Arabidopsis, for example, AtbZIP60 undergoes specific splicing by the RNA splicing factor IRE1b, removing a 23 bp fragment flanked by identical “CTGCTGT” sequence at both the 5′ and 3′ ends to produce the active transcript “bZIP60S” under heat stress52. This study provides a basis for exploring the relationship between bZIP49 splicing and plant stress tolerance. In P. tomentosa, bZIP49 undergoes a 403 bp splicing event, the excised 403 bp fragment has identical splicing sites at the 5′ and 3′ ends, “GGAATTAG”, producing two transcriptional variants: bZIP49L (unspliced) and bZIP49S (spliced) (Fig. 1). Although the conventional U2-type splice site (5′-GT… AG-3′) accounts for about 90% of splice sites in plants, unconventional splice sites such as 5′-AA… AG-3′ have also been reported in poplar, suggesting that stress-induced alterations in splicing may involve increased use of nonconventional splice sites53. Functionally, bZIP49S—the active form under salt stress—negatively regulates salt stress tolerance. Overexpression of bZIP49L showed no significant difference in salt tolerance compared to WT, whereas the bzip49cr mutant exhibited enhanced salt tolerance (Fig. 2).
SR proteins, characterized by their N-terminal RNA recognition motifs and C-terminal arginine/serine-rich (RS) domains, are essential for RNA binding and interactions54. Some RNA splicing regulators encoded by Ser/Arg protein genes are known to respond to abiotic stress. For example, the overexpression of cassava MeSCL30 enhances drought tolerance in A. thaliana33. In this study, we first identified that the splicing factor SC35, a member of the SR protein family55, specifically splices bZIP49 and participates in the salt stress response by recognizing the “GGAATTAG” sequence. Compared to bZIP49L overexpression alone (bZIP49Lox), overexpression of SC35 (SC35ox/bZIP49Lox) and knockout of SC35 (sc35cr/bZIP49Lox) in the bZIP49Lox background led to an increase and a decrease, respectively, in the splicing index of bZIP49 (Fig. 3). Phenotypic analysis under salt stress revealed that SC35ox/bZIP49Lox exhibited a salt-sensitive phenotype similar to bZIP49Sox, while sc35cr/bZIP49Lox showed enhanced salt tolerance compared to bZIP49Lox (Fig. 3). These results demonstrate that SC35 participates in bZIP49 splicing in P. tomentosa, increasing the accumulation of bZIP49S transcript and thereby enhancing salt sensitivity.
To survive in saline-alkali environments, plants strive to regulate the intracellular Na+/K+ ratio by synergistically promoting K+ influx (or inhibiting K+ efflux) and Na+ efflux56. Among the key players in this process are the membrane transporters HKT1 and AKT1. AKT1, a member of the Shaker-type K⁺ channel family, is essential for potassium acquisition from the soil and for maintaining intracellular K⁺ levels necessary for diverse physiological processes. In contrast, HKT1 belongs to the High-Affinity K⁺ Transporter (HKT) family and primarily functions to alleviate Na⁺ toxicity by retrieving Na⁺ from the xylem, thereby protecting shoot tissues under salt stress. Notably, studies have shown that poplar HKT1 undergoes alternative splicing, and the spliced isoform contributes to enhanced salt tolerance in Populus57. However, our data did not reveal any alternative splicing of AKT1 transcripts in P. tomentosa (Supplementary Fig. 8a), suggesting distinct post-transcriptional regulation between these two transporters. In this study, we demonstrated that bZIP49S acts as a transcriptional repressor of AKT1 by directly binding to specific cis-elements within its promoter region. This inhibitory effect was further validated through transcriptional activation experiments using effector/reporter gene systems (Fig. 4). Functional characterization revealed that the akt1 mutant exhibited heightened salt sensitivity compared to the WT (Fig. 5). In the context of the bzip49cr mutant, the knockout of AKT1 in the dual mutant (akt1cr/bzip49cr) significantly decreased salt tolerance compared to the single bzip49cr mutant. This was accompanied by more pronounced salt sensitivity, including leaf wilting, yellowing, growth inhibition, aggravated membrane damage, reduced photosynthetic efficiency, a significant decrease K⁺ influx and content, and an elevated Na⁺/K⁺ ratio, leading to heightened ion toxicity (Fig. 5). These observations confirm that AKT1 is indeed a direct target of bZIP49S regulation. bZIP49S negatively regulates plant salt tolerance by inhibiting AKT1 expression, which highlights its crucial role in salt stress response. This regulatory pathway indicates that bZIP49S influences the Na⁺/K⁺ balance by controlling AKT1-mediated K⁺ influx, ultimately affecting the plant’s physiological response to salt stress.
In the 26S proteasome pathway, protein degradation is accomplished through covalent modification of polyubiquitin chains, involving the sequential action of three key enzymes: E1 (ubiquitin-activating enzyme), E2 (ubiquitin-conjugating enzyme, or UBC), and E3 (ubiquitin ligase). In Arabidopsis, the E2 ubiquitin ligase UBC32, associated with the ERAD pathway, plays a significant role in ER stress, salt stress, and drought response. In alfalfa, MfUBC32 alleviates salt stress-induced ER stress through the ERAD pathway21. This study confirmed the interaction between UBC32 and SC35 in P. tomentosa through Co-IP and pull-down assays (Fig. 6a, b). Salt stress-induced an increase in UBC32 expression, which facilitated its ubiquitination degradation via the 26S proteasome pathway, leading to the inhibition of SC35 expression (Fig. 6c, d). These findings suggest that UBC32-mediated degradation of SC35 is a key mechanism regulating stress responses in P. tomentosa, particularly under salt stress conditions.
Here, we proposed a working model to elucidate how mRNA splicing of bZIP49, coordinated by the splicing factor SC35 and the E2 ubiquitin-conjugating enzyme UBC32, regulates salt stress signaling and Na+/K+ ion balance, thereby enhancing plant tolerance to salt stress (Fig. 6e). Under normal conditions, UBC32 expression is low, while SC35 accumulates at higher levels. SC35 promotes the production of two splice variants, bZIP49L and bZIP49S, by recognizing the GGAATTAG sequence within bZIP49 pre-mRNA. Among these, bZIP49S inhibits AKT1 expression, suppressing K+ influx and thus disrupting ion balance. Under salt stress, UBC32 expression is significantly upregulated, inducing the ubiquitination and degradation of SC35. This reduction in SC35 abundance inhibits bZIP49 splicing, leading to a reduction in bZIP49S transcripts levels. The alleviation of bZIP49S-mediated repression on AKT1 promotes K+ influx, increases intracellular K+ content, reduces the Na+/K+ ratio, and helps regulate cellular ion balance. This regulatory cascade mitigates ion toxicity and ultimately enhances salt tolerance. Together, these findings reveal the role of “UBC32-SC35-bZIP49-AKT1” module in maintaining Na+/K+ balance under salt stress conditions.
Interestingly, although bZIP49S acts as a negative regulator of salt stress tolerance, its transcript levels are significantly induced by salt treatment. We interpret this as a classical negative feedback mechanism, a common strategy in biological systems to fine-tune stress responses. While initial exposure to salt stress activates positive regulators to restore homeostasis, sustained activation of these responses can lead to metabolic imbalance and excessive energy consumption. The induction of bZIP49S likely serves to attenuate the stress response in later phases, thereby preventing overactivation and maintaining physiological stability. In this context, we propose that during the early stages of salt stress, K+ uptake is enhanced to re-establish Na+/K+ balance. However, unchecked accumulation of intracellular K+ may become detrimental. The salt-induced upregulation of bZIP49S at later stages may function to repress AKT1 activity, thus limiting further K+ influx and helping maintain ionic balance.
Despite substantial advances in elucidating plant responses to salt stress, the precise mechanism by which the E2 ubiquitin-conjugating enzyme UBC32 cooperates with specific E3 ubiquitin ligases to regulate the ubiquitination of the SC35 protein—and thereby modulate salinity tolerance—remains incompletely understood. Our findings reinforce the critical role of the AKT1 potassium channel in maintaining intracellular K+ balance under salt stress conditions. Notably, previous studies have revealed that a calcium signaling pathway in A. thaliana, involving a network of calcineurin B-like calcium sensors (CBLs) and their interacting protein kinases (CIPKs), can phosphorylate and activate AKT1, thereby promoting K+ uptake under low-potassium conditions58. The dynamic interplay between calcium signaling and potassium transport represents a critical regulatory axis in plant adaptation to salinity stress. In this context, further exploration of the spatiotemporal analysis of Ca2+ dynamics may offer valuable insights into how calcium-mediated pathways are integrated with ion transport mechanisms to coordinate adaptive stress responses. To advance our understanding, future research should focus on constructing a comprehensive ubiquitination regulatory atlas, with the goal of elucidating the substrate specificity of UBC32 and its interacting E3 ligases, as well as their functional integration with ion transport systems. Moreover, the application of integrative multi-omics strategies—including proteomics, phosphoproteomics, and transcriptomics—will be essential for uncovering potential signaling crosstalk and feedback loops, thereby advancing a systems-level understanding of plant salt tolerance mechanisms.
Methods
Plant materials and growth conditions
All the experimental materials in this study were derived from P. tomentosa. Tissue-cultured seedlings of P. tomentosa were propagated from cuttings in 1/2MS medium (pH 5.8–5.9) supplemented with 0.1 mg/ml NAA, 30 g/L sucrose, and 6 g/L agar. For phenotypic analysis, One-month-old seedlings were transferred to soil in pots and cultivated in the greenhouse at 22–25 °C under long-day conditions (16-h light /8-h dark)59.
Salt stress treatments
To evaluate the expression pattern of bZIP49 under NaCl treatment, P. tomentosa seedlings grown in soil for 60 days under the same conditions were subjected to 200 mM NaCl treatment or left untreated for various time points: 0, 5, 30 min, and 1, 2, 3, 4, 8, 12, and 24 h60. At least 60 seedlings were used per stress treatment, with five biological replicates for each time point. Samples were collected at the designated time points, immediately frozen in liquid nitrogen, and stored at −80 °C. Long-term salt stress should be carried out according to the following methods: Wild-type (WT) and transgenic poplars were transplanted into pots and grown under greenhouse conditions for two months. Afterward, plants with similar growth conditions were selected for a 30-day salt stress treatment. Control plants were kept under the same conditions without adding 100 mM NaCl. The NaCl concentration was gradually increased by 25 mM every three days until reaching a final concentration of 100 mM61. Photographs were taken to document the phenotypic differences among the various plant groups. Meanwhile, physiological indicators such as chlorophyll content, ion content, and slow dynamic fluorescence parameters were monitored in both WT and transgenic poplars under control and NaCl treatment conditions. Each experiment included at least 3 biological replicates and 4 technical replicates
Plasmid construction
To generate 35S: FLAG-bZIP49L/bZIP49S constructs, the full-length coding regions of bZIP49L and bZIP49S were amplified by PCR from P. tomentosa leaf cDNA and cloned into the pCAMBISuper-FLAG vector through homologous recombination. For the 35S:HA-SC35 construct, the full-length coding sequences of SC35 was amplified, fused with a 3×HA tag, and inserted into the pEGAD vector62. To create the bZIP49pro-β-glucuronidase(GUS)/Col-0 construct, a 1.5-kb promoter sequence of bZIP49 was amplified from P. tomentosa genomic DNA and inserted into the pCAMBIA1391 vector. Additionally, the 35S:HA-SC35 construct was overexpressed in the bZIP49Lox background, generating the following overexpression lines: bZIP49Lox, bZIP49Sox, bZIP49pro-GUS, and SC35ox/bZIP49Lox. Primers used for vector construction were synthesized by Sangon Biotech (Beijing, China), and their sequences are shown in the Supplementary Table.
Agrobacterium-mediated transformation
All constructs were transformed into P. tomentosa wild-type plants via Agrobacterium tumefaciens strain EHA105-mediated leaf disc transformation63. A. tumefaciens EHA105 harboring the recombinant vector was grown on YEB solid medium (100 mg/L kanamycin, 50 mg/L rifampicin) at 28 °C for 48 h. Single colonies were inoculated into YEB liquid medium with the same antibiotics and cultured at 28 °C with shaking to OD600 = 0.6. Cells were collected by centrifugation and resuspended in WPM liquid medium supplemented with 30 g/L sucrose and 100 μM acetosyringone (AS). Sterile young poplar leaves were wounded with a blade and incubated in the Agrobacterium suspension for 15 min with gentle shaking. Excess bacteria were removed using sterile filter paper, and the leaves were transferred to co-cultivation medium (WPM + 30 g/L sucrose + 6.5 g/L agar + 100 μM AS) and incubated in the dark at 25 °C for 2 days. After co-cultivation, explants were transferred to selection medium (WPM + 0.5 mg/L kinetin + 1 mg/L 2,4-D + 30 g/L sucrose + 6.5 g/L agar + 9 mg/L hygromycin/50 mg/L kanamycin/5 mg/L Basta + 300 mg/L cefotaxime) and incubed in the 16 h light/8 h dark, with subculturing every 2 weeks. Emerging calli were transferred to shoot induction medium (WPM + 0.05 mg/L TDZ + 30 g/L sucrose + 6.5 g/L agar + 9 mg/L hygromycin/50 mg/L kanamycin/5 mg/L Basta + 300 mg/L cefotaxime) and cultured under light, with biweekly subculturing. When green shoots appeared, they were transferred to elongation medium (WPM + 0.5 mg/L 6-BA + 30 g/L sucrose + 6.5 g/L agar + 300 mg/L cefotaxime). Elongated Shoots ~1 cm were excised and cultured on hormone-free rooting medium (WPM + 30 g/L sucrose + 6.5 g/L agar + selection antibiotics + 300 mg/L cefotaxime). All media were adjusted to pH 5.8 and autoclaved at 121 °C for 20 min before use.
Generation of the CRISPR-Cas9 knockout lines
Knockout mutants were generated using the CRISPR/Cas9 system. The sgRNA sequence was designed using the CRISPR-GE platform (http://skl.scau.edu.cn/). The sgRNA was used to construct an sgRNA expression cassette, which was assembled into the pYLCRISPR/Cas9 p35S-H/N vector64. The resulting constructs were introduced into wild-type P. tomentosa using A. tumefaciens EHA105-mediated transformation, leading to the generation of single mutants: bzip49cr, sc35cr, and akt1cr. To obtain dual mutants of bZIP49 and AKT1, the construct containing AKT1 sgRNA was transformed into the bzip49cr mutant, resulting in the dual mutant akt1cr/bzip49cr. DNA was extracted from the bzip49cr, sc35cr, akt1cr and akt1cr/bzip49cr mutants, and Sanger sequencing was performed to detect mutation events. We analyzed the mutation sites and selected homozygotes for further research. The SgRNA, primers, and sequencing were provided by Sangon Biotech (Beijing, China). All sequences are shown in the Supplementary Table.
RNA extraction and Reverse transcription-quantitative PCR (RT-qPCR)
Total RNA was extracted from plant tissues using the Plant RNA Extraction Kit (DP441-H; TianGen Biotech, Beijing, China) and cDNA was synthesized using the FastKing cDNA First Strand Synthesis Kit (KR116; TianGen Biotech, Beijing, China). RT-qPCR was performed on a Bio-Rad CFX Connect Real-Time system using SuperReal PreMix Plus (FP205; TianGen Biotech, Beijing, China). The reaction procedure was as follows: 95 °C for 2 min, followed by 40 cycles of 95 °C for 10 s and 60 °C for 30 s. The relative expression levels of genes were quantified utilizing the 2−ΔΔCT method65. The 18S and UBQ genes were used as double standardized internal references66. Three biological replicates with three technical replicates were used to estimate changes in gene expression. The primers used are listed in the Supplementary Table.
GUS histochemical analysis
The positive GUS reporter lines was cultured on 1/2MS medium for four weeks before histochemical staining. Samples were incubated in 90% acetone (v/v) on ice for 10 min, then transferred to GUS staining solution (100 mM sodium phosphate (pH 7.0), 10 mM EDTA, 0.5 mM ferricyanide, 0.5 mM ferrocyanide, 0.1% Triton X-100, 20% (v/v) methanol, and 2 mM X-GLUC) (SL7160; coolaber, Beijing) and incubated at 37 °C for 3 h. Following staining, samples were decolorated in 95% ethanol. To quantify GUS activity, proteins were extracted using GUS extraction buffer (100 mM PBS, pH 7.0, 10 mM Na₂EDTA, 0.1% Triton X-100, 0.1% SDS, and 10 mM β-mercaptoethanol) (SL7161; Coolaber, Beijing). The enzyme reactions were performed in GUS extraction buffer with 2 mM 4-methylumbelliferyl-β-D-glucuronide hydrate at 37 °C for 30 min. GUS activity was measured as the amount of 4-methylumbelliferone produced per minute per microgram of total soluble protein, expressed in nanomoles.
Subcellular localization
The coding regions of bZIP49L and bZIP49S were amplified from P. tomentosa cDNA by PCR and cloned into the pCAMBIASuper-eGFP vector, generating the 35S: GFP-bZIP49L/bZIP49S constructs. These constructs were transiently expressed in N. benthamiana leaves via A. tumefaciens GV3101, with the MAS: eGFP vector as a control and RFP-HDEL as an ER marker41. The fluorescence signals were observed using a Leica confocal laser-scanning microscope (TCS SP8-SE; Leica, Wetzlar, Germany), with excitation at 488 nm and emission between 505 and 540 nm for GFP, and excitation at 594 nm and emission between 598 and 684 nm for mCherry. The primers were synthesized by Sangon Biotech (Beijing, China), and their sequences are listed in the Supplementary Table.
Measurement of Na+ and K⁺ Concentration and Flux
The Na+ and K+ contents were measured following the procedure: Roots, stems, and leaves were oven-dried at 80 °C for 48 h to constant weight. The dried samples were then digested with concentrated nitric acid and hydrogen peroxide. The Na+ and K+ levels in the digested solution were quantified using an atomic absorption spectrophotometer (Z-8000; Hitachi, Tokyo, Japan)67. Each measurement was performed in triplicate, and the results are presented as averages.
Non-invasive Micro-test Technology (NMT) was used to measure Na+ and K⁺ fluxs in the roots of different poplar genotypes. Stress treatments were conducted as previously described. Electrode preparation and calibration followed protocols provided by Xuyue (Beijing, China). Test samples were immersed in a solution containing 0.1 mM KCl, 0.1 mM CaCl2, 0.1 mM MgCl2, 0.5 mM NaCl, 0.3 mM MES, and 0.2 mM Na2SO4 at pH 6.0 and allowed to stabilized for 30 min. A silanized glass micropipette (Xuyue Technology, Beijing, China; XY-DJ-01) was positioned at the root tip to monitor steady-state Na+ and K⁺ ion currents, maintaining a constant distance between the reference electrode and glass microelectrode during measurement68.
Protein extraction and western blotting
Plant tissues were ground in liquid nitrogen and the powder was mixed with precooled RIPA lysis buffer containing 5 mM PMSF, 20 mM MG132, and a protease inhibitor. The mixture was centrifuged at 1500 × g for 10 min at 4 °C. The supernatant was then combined with 1 × protein loading buffer (DL101; TransGen Biotech) and boiled for 5 min to denature the total plant proteins. Protein samples were separated by SDS-PAGE and transferred onto a nitrocellulose membrane. The membrane was blocked with 5% skimmed milk dissolved in PBS buffer containing Tween 20 for 2 h. Immunoblotting was performed using the following primary antibodies: anti-FLAG (rabbit monoclonal, AE092; ABclonal, China; 1:5000), anti-GFP (rabbit monoclonal, AE078; ABclonal, China; 1:5000), anti-GST (rabbit monoclonal, AE114B; ABclonal, China; 1:5000), and anti-HIS (mouse monoclonal, AE003; ABclonal, China; 1:5000). Membranes were incubated with primary antibodies for 2 h, followed by incubation with secondary antibodies: goat anti-rabbit IgG (AS014; ABclonal, China; 1:5000) or goat anti-mouse IgG (AS071; ABclonal, China; 1:2000) for 2 h. Signals were detected using the fluorescence detection reagent BeyoECL Moon (P0018FS; Beyotime, Shanghai, China). Actin was detected using an anti-Actin antibody (mouse monoclonal, AC009; ABclonal, China; 1:5000), and Hygromycin B phosphotransferase (HPT) was detected using an anti-HPT antibody (mouse monoclonal, PHY062; PHYTOAB; 1:1000). Both Actin and HPT were used as loading controls69. Uncropped and unprocessed scans of the original Western blots, including molecular weight markers, are provided in the Source Data file.
Development of bZIP49 polyclonal antibodies
To detect endogenous bZIP49L and bZIP49S proteins, a polypeptide from the N-terminus of bZIP49 (amino acids 19–33) was selected as the immunogen to generate anti-bZIP49 polyclonal antibodies. The antibodies were purified before use, with both immunization and purification processes carried out by HUABIO Technology Co., Ltd. (China). The antibody was raised in rabbits and used at a dilution of 1:500. The secondary antibody, goat anti-rabbit IgG (AS014; ABclonal, China), was used at a dilution of 1:5000.
Protein interaction assays
For the CoIP assay, UBC32 was fused with a Flag tag in the pCAMBIASuper-FLAG vector, and SC35 was fused with a GFP tag in the pCAMBIASuper-eGFP vector. The FLAG-UBC32 and GFP-SC35 constructs were co-infiltrated into N. enthamiana leaves via A. tumefaciens GV3101-mediated transformation. Total protein was extracted, and the supernatant was incubated with anti-GFP beads (KTSM1334; AlpalifeBio, China) or anti-FLAG beads (KTSM1338; AlpalifeBio, China) at 4 °C for 3 h for immunoprecipitation. The beads were washed 3–5 times with PBST buffer and collected for immunoblot detection. The fusion proteins were detected by immunoblotting using anti-FLAG antibody (AE092; ABclone, China) or anti-GFP antibody (AE088; ABclone, China). The primers used are listed in the Supplementary Table.
For the pull-down assays, UBC32 was fused with a HIS tag in the pET-30a-HIS vector, and SC35 was fused with a GST tag in the pGEX4T1 vector. Both fusion proteins were purified from Escherichia coli BL21 (DE3) cultures. The purified HIS-UBC32 and GST-SC35 proteins were incubated in PBS binding buffer (pH 7.4) with anti-GST antibodies (AE114B; ABclone, China) at 4 °C for 8 h. Protein A/G magnetic beads were then added and incubated at 4 °C for 3 h. Proteins bound to the beads were analyzed by immunoblotting with anti-HIS antibodies (AE003; ABclone, China). The primers used are listed in the Supplementary Table.
Ubiquitination assays
To verify the ubiquitination of UBC32, UBC32-FLAG and SC35-eGFP constructs were co-infiltrated into N. enthamiana leaves via A. tumefaciens-mediated transformation. SC35-eGFP constructs alone was infiltrated as a control. Leaves were treated with 10 μM MG132 for 12 h to inhibit proteasomal degradation, after which total proteins were extracted using the above method. Protein complexes were immunoprecipitated using anti-GFP beads (KTSM1334; AlpalifeBio, China) and ubiquitination was detected by immunoblotting with anti-ubiquitin (anti-Ub) antibody (rabbit monoclonal, U5379; Sigma-Aldrich, USA) at a dilution of 1:100.
RNA-sequencing analysis
issue culture seedlings of Wild-type, bZIP49Sox, and bzip49cr were grown on 1/2MS medium for one month, then collected and ground in liquid nitrogen to extract total RNA. RNA quality and quantity were assessed using the RNA Nano 6000 Assay Kit on the Bioanalyzer 2100 system (Agilent Technologies, CA, USA). Library fragments were purified using the AMPure XP system (Beckman Coulter, Beverly, USA) and evaluated for quality on the Agilent Bioanalyzer 2100 system. Library construction and sequencing were conducted by NovoGene Co., Ltd (Beijing, China)70. Gene Ontology (GO) enrichment analysis was performed using the GO database (http://geneontology.org/), with a significance threshold of p-values < 0.05. Transcriptional expression was normalized using FPKM (Fragments Per Kilobase of transcript per Million mapped reads) and calculated with feature Counts (1.5.0-p3).
Effector/reporter assays
The full-length coding region of bZIP49S was inserted into the pGreenII62-SK vector, generating the effector construct 35S-bZIP49S. The 1.5 kb promoter fragment of AKT1 was cloned into the pGreenII 0800-LUC vector, generating the reporter construct. All constructs were transformed into A. tumefaciens GV3101 carrying pSoup-p19. Agrobacterium cutltures with the effector and reporter constructs were mixed at 1:1 ratio, incubated in the dark for 3 h, and then injected into N. benthamiana leaves. After 24 h of darkness, the plants were moved to light conditions for 48 h71. Two minutes before imaging, 10 µM D-Luciferin potassium salt (ST196; Beyotime, Shanghai, China) was applied to the leaves. Imaging was conducted using a CCD camera (Vilber NEWTON7.0; Vilber, Paris, France). Dual-luciferase and Renilla luciferase activity levels were measured using the Dual-Luciferase Reporter Gene Assay Kit (Yeasen Biotechnology, Shanghai, China) following the manufacturer’s instructions. Three biological replicates with three technical repeats for each were performed, yielding consistent results. Primers used are listed in the Supplementary Table.
Electrophoretic mobility shift assay (EMSA)
The full-length coding sequence of bZIP49S was fused with the GST tag in the pGEX4T1 vector and expressed in E. coli BL21 (DE3) cells. The recombinant bZIP49S-GST protein was then purified using GST agarose resin72. 5′ biotin-labeled oligonucleotides (synthesized by Sangon, Beijing, China) were used as probes for EMSA. The recombinant protein was incubated with the labeled probes at room temperature for 20 min. Unlabeled probes were used as a competitor to verify binding specificity, with GST protein used as a negative control. The final detection for EMSA was performed using a chemiluminescence EMSA kit (GS009; Beyotime Biotechnology, Shanghai, China). Primers used are listed in the Supplementary Table.
RNA-electrophoretic mobility shift assay (RNA-EMSA)
The full-length coding sequence of SC35 was fused with the GST tag in the pGEX4T1 vector and expressed in E. coli BL21 (DE3) cells. The recombinant SC35-GST protein was then purified using GST agarose resin. For the RNA-EMSA, a 30-nt sequence was selected from each of the two recognition sites of bZIP49, both containing the GGAAUUAG motif, to serve as probes. To assess binding specificity, the GGAAUUAG motif in the probes was mutated to CCUUAAUC. RNA probes and mutated probes were synthesized in vitro and 5′ labeled with biotin (synthesized by Sangon, Beijing, China). Unlabeled probes were used as a competitor. RNA-EMSA binding assays were then carried out following the protocol provided by the chemiluminescence RNA-EMSA kit (GS606; Beyotime Biotechnology, Shanghai, China). Primers used are listed in the Supplementary Table.
Statistical analysis
The values in the figures are presented as means ± SE. Student’s t-test was used for two-group comparisons to examine statistical significance. ANOVA was used for multiple-group comparisons, followed by post hoc Dunnett pairwise comparisons to examine statistical significance among transgenic and WT plants (ns P > 0.05; *P < 0.05; **P < 0.01; ***P < 0.001). Different letters indicate significant differences (P < 0.05).
Reporting summary
Further information on research design is available in the Nature Portfolio Reporting Summary linked to this article.
Data availability
The RNA-seq data generated in this study have been deposited in the NCBI Sequence Read Archive (SRA) under BioProject ID PRJNA1270444. Processed RNA-seq data are available in the Supplementary Information and the Source Data file. All other data generated or analyzed during this study are included in this article and its supplementary information files. Source data are provided with this paper.
Code availability
No custom code or mathematical algorithms were used in this study.
References
Yang, Y. & Guo, Y. Elucidating the molecular mechanisms mediating plant salt-stress responses. N. Phytol. 217, 523–539 (2017).
Zhu, J. K. Plant salt tolerance. Trends Plant Sci. 6, 66–71 (2001).
Munns, R. Genes and salt tolerance: bringing them together. N. Phytol. 167, 645–663 (2005).
Zhu, J.-K. Abiotic stress signaling and responses in plants. Cell 167, 313–324 (2016).
Jiang, Z. et al. Plant cell-surface GIPC sphingolipids sense salt to trigger Ca2+ influx. Nature 572, 341–346 (2019).
Ragel, P. et al. CIPK23 regulates HAK5-mediated high-affinity K+ uptake in Arabidopsis roots. Plant Physiol. https://doi.org/10.1104/pp.15.01401 (2015).
Pyo, Y. J., Gierth, M., Schroeder, J. I. & Cho, M. H. High-affinity K+ transport in Arabidopsis: AtHAK5 and AKT1 are vital for seedling establishment and postgermination growth under low-potassium conditions. Plant Physiol. 153, 863–875 (2010).
Assaha, D. V. M., Ueda, A., Saneoka, H., Al-Yahyai, R. & Yaish, M. W. The role of Na+ and K+ transporters in salt stress adaptation in glycophytes. Front. Physiol. 8, 509 (2017).
Ren, X. L. et al. Calcineurin B-like protein CBL10 directly interacts with AKT1 and modulates K+ homeostasis in Arabidopsis. Plant J. 74, 258–266 (2013).
Takahashi, H. et al. The calcineurin β-like interacting protein kinase CIPK25 regulates potassium homeostasis under low oxygen in Arabidopsis. J. Exp. Bot. 71, 2678–2689 (2020).
Dröge-Laser, W., Snoek, B. L., Snel, B. & Weiste, C. The Arabidopsis bZIP transcription factor family—an update. Curr. Opin. Plant Biol. 45, 36–49 (2018).
Kenneth, W. B. et al. Bioinformatic cis-element analyses performed in Arabidopsis and rice disclose bZIP- and MYB-related binding sites as potential AuxRE-coupling elements in auxin-mediated transcription. BMC Plant Biol. https://doi.org/10.1186/1471-2229-12-125 (2012).
Zhao, K. et al. Genome-wide analysis and expression profile of the bZIP gene family in poplar. BMC Plant Biol. 21, 122 (2021).
Dash, M. et al. Poplar PtabZIP1-like enhances lateral root formation and biomass growth under drought stress. Plant J. 89, 692–705 (2017).
Xu, Y. et al. Global analysis of basic leucine zipper transcription factors in trifoliate orange and the function identification of PtbZIP49 in salt tolerance. Hortic. Plant J. 10, 115–130 (2024).
Vissenberg, K. et al. The bZIP53–IAA4 module inhibits adventitious root development in Populus. J. Exp. Bot. 71, 3485–3498 (2020).
Li, S. et al. The AREB1 transcription factor influences histone acetylation to regulate drought responses and tolerance in Populus trichocarpa. Plant Cell 31, 663–686 (2019).
Jakoby, M., Weisshaar, B. & Dröge-Laser, W. bZIP transcription factors in Arabidopsis. Trends Plant Sci. 7, 106–111 (2002).
Liu, J.-X., Srivastava, R., Che, P. & Howell, S. H. An endoplasmic reticulum stress response in Arabidopsis is mediated by proteolytic processing and nuclear relocation of a membrane-associated transcription factor, bZIP28. Plant Cell 19, 4111–4119 (2007).
Sun, L. et al. The lumen-facing domain is important for the biological function and organelle-to-organelle movement of bZIP28 during ER stress in Arabidopsis. Mol. Plant 6, 1605–1615 (2013).
Cui, F. et al. Arabidopsis ubiquitin conjugase UBC32 is an ERAD component that functions in brassinosteroid-mediated salt stress tolerance. Plant Cell 24, 233–244 (2012).
Guan, P. et al. SENSITIVE TO SALT1, an endoplasmic reticulum-localized chaperone, positively regulates salt resistance. Plant Physiol. 178, 1390–1405 (2018).
Gao, J., Wang, M.-J., Wang, J.-J., Lu, H.-P. & Liu, J.-X. bZIP17 regulates heat stress tolerance at reproductive stage in Arabidopsis. aBIOTECH 3, 1–11 (2021).
Cifuentes et al. bZIP17 regulates the expression of genes related to seed storage and germination, reducing seed susceptibility to osmotic stress. J. Cell. Biochem. 119, 6857–6868 (2018).
Ule, J. & Blencowe, B. J. Alternative splicing regulatory networks: functions, mechanisms, and evolution. Mol. Cell 76, 329–345 (2019).
Li, X. & Manley, J. L. Inactivation of the SR protein splicing factor ASF/SF2 results in genomic instability. Cell 122, 365–378 (2005).
Müller-McNicoll, M. et al. SR proteins are NXF1 adaptors that link alternative RNA processing to mRNA export. Genes Dev. 30, 553–566 (2016).
Manley, J. L. & Tacke, R. SR proteins and splicing control. Genes Dev. 10, 1569–1579 (1996).
Barta, A., Kalyna, M. & Reddy, A. S. N. Implementing a rational and consistent nomenclature for serine/arginine-rich protein splicing factors (SR Proteins) in plants. Plant Cell 22, 2926–2929 (2010).
Sapra, A. K. et al. SR protein family members display diverse activities in the formation of nascent and mature mRNPs in vivo. Mol. Cell 34, 179–190 (2009).
Ji, X. et al. SR proteins collaborate with 7SK and promoter-associated nascent RNA to release paused polymerase. Cell 153, 855–868 (2013).
Qu, L.-J., Yan, Q., Xia, X., Sun, Z. & Fang, Y. Depletion of Arabidopsis SC35 and SC35-like serine/arginine-rich proteins affects the transcription and splicing of a subset of genes. PLoS Genet. 13, e1006663 (2017).
Weng, X., Zhou, X., Xie, S., Gu, J. & Wang, Z.-Y. Identification of cassava alternative splicing-related genes and functional characterization of MeSCL30 involvement in drought stress. Plant Physiol. Biochem. 160, 130–142 (2021).
Wang, Y. et al. Tomato nuclear proteome reveals the involvement of specific E2 ubiquitin-conjugating enzymes in fruit ripening. Genome Biol. 15, 548 (2014).
Chen, Q., Liu, R., Wang, Q. & Xie, Q. ERAD tuning of the HRD1 complex component AtOS9 is modulated by an ER-bound E2, UBC32. Mol. Plant 10, 891–894 (2017).
Chen, Q. et al. ERAD-related E2 and E3 enzymes modulate the drought response by regulating the stability of PIP2 aquaporins. Plant Cell 33, 2883–2898 (2021).
Chen, Q., Yu, F. & Xie, Q. Insights into endoplasmic reticulum-associated degradation in plants. N. Phytol. 226, 345–350 (2020).
Zhang, R. et al. Medicago falcata MfSTMIR, an E3 ligase of endoplasmic reticulum-associated degradation, is involved in salt stress response. Plant J. 98, 680–696 (2019).
Li, J. et al. An endoplasmic reticulum-associated degradation–related E2–E3 enzyme pair controls grain size and weight through the brassinosteroid signaling pathway in rice. Plant Cell 35, 1076–1091 (2023).
Guo, M. et al. Alternative splicing of REGULATOR OF LEAF INCLINATION 1 modulates phosphate starvation signaling and growth in plants. Plant Cell 34, 3319–3338 (2022).
Deng, Y. et al. Heat induces the splicing by IRE1 of a mRNA encoding a transcription factor involved in the unfolded protein response in Arabidopsis. Proc. Natl. Acad. Sci. 108, 7247–7252 (2011).
Wang, T. et al. Arabidopsis SRPKII family proteins regulate flowering via phosphorylation of SR proteins and effects on gene expression and alternative splicing. N. Phytol. 238, 1889–1907 (2023).
Petrillo, E. et al. A chloroplast retrograde signal regulates nuclear alternative splicing. Science 344, 427–430 (2014).
Godoy Herz, M. A. et al. Light regulates plant alternative splicing through the control of transcriptional elongation. Mol. Cell 73, 1066–1074.e1063 (2019).
Yang, Q. et al. Spliceosomal protein U2B″ delays leaf senescence by enhancing splicing variant JAZ9β expression to attenuate jasmonate signaling in Arabidopsis. N. Phytol. 240, 1116–1133 (2023).
Liu, J.-X. & Howell, S. H. Endoplasmic reticulum protein quality control and its relationship to environmental stress responses in plants. Plant Cell 22, 2930–2942 (2010).
Zhang, S.-S. et al. Tissue-specific transcriptomics reveals an important role of the unfolded protein response in maintaining fertility upon heat stress in Arabidopsis. Plant Cell 29, 1007–1023 (2017).
Luo, Q. et al. E3 ligase MaNIP1 degradation of NON-YELLOW COLORING1 at high temperature inhibits banana degreening. Plant Physiol. 192, 1969–1981 (2023).
Li, J. et al. Phosphatidic acid–regulated SOS2 controls sodium and potassium homeostasis in Arabidopsis under salt stress. EMBO J. 42, e112401 (2023).
Yang, Y. & Guo, Y. Unraveling salt stress signaling in plants. J. Integr. Plant Biol. 60, 796–804 (2018).
Dong, C. et al. Alternative splicing plays a critical role in maintaining mineral nutrient homeostasis in rice (Oryza sativa). Plant Cell 30, 2267–2285 (2018).
Deng, Y. et al. Heat induces the splicing by IRE1 of a mRNA encoding a transcription factor involved in the unfolded protein response in Arabidopsis. PNAS 108, 7247–7252 (2011).
Zhu, F.-Y. et al. SWATH-MS-based proteogenomic analysis reveals the involvement of alternative splicing in poplar upon lead stress. Genome Res. 33, 371–385 (2023).
Jeong, S. SR proteins: binders, regulators, and connectors of RNA. Mol. Cells 40, 1–9 (2017).
Bach-Pages, M. et al. Discovering the RNA-binding proteome of plant leaves with an improved RNA interactome capture method. Biomolecules 10, 661 (2020).
Kim, W.-Y., et al. Release of SOS2 kinase from sequestration with GIGANTEA determines salt tolerance in Arabidopsis. Nat. Commun. 4, 1352 (2013).
Lv, J. et al. An alternative 3′ splice site of PeuHKT1;3 improves the response to salt stress through enhancing affinity to K+ in Populus. Plant Physiol. Biochem. 212, 108776 (2024).
Lan, W.-Z., Lee, S.-C., Che, Y.-F., Jiang, Y.-Q. & Luan, S. Mechanistic analysis of AKT1 regulation by the CBL–CIPK–PP2CA interactions. Mol. Plant 4, 527–536 (2011).
Liu, S. J. et al. PeFUS3 drives lateral root growth via auxin and ABA signalling under drought stress in Populus. Plant Cell Environ. https://doi.org/10.1111/pce.15163 (2024).
Yang, Y. et al. Overexpression of the PtSOS2 gene improves tolerance to salt stress in transgenic poplar plants. Plant Biotechnol. J. 13, 962–973 (2015).
He, F. et al. PeSTZ1 confers salt stress tolerance by scavenging the accumulation of ROS through regulating the expression of PeZAT12 and PeAPX2 in Populus. Tree Physiol. 40, 1292–1311 (2020).
Cutler, S., Ehrhardt, D., Griffitts, J. & Somerville, C. Random GFP::cDNA fusions enable visualization of subcellular structures in cells of Arabidopsis at a high frequency. Proc. Natl. Acad. Sci. 97, 3718–3723 (2000).
Wang, C. et al. PdEPF1 regulates water-use efficiency and drought tolerance by modulating stomatal density in poplar. Plant Biotechnol. J. 14, 849–860 (2015).
Ma, X. et al. A robust CRISPR/Cas9 system for convenient, high-efficiency multiplex genome editing in monocot and dicot plants. Mol. Plant 8, 1274–1284 (2015).
Livak, K. J. & Schmittgen, T. D. Analysis of relative gene expression data using real-time quantitative PCR and the 2 − ΔΔCT method. Methods 25, 402–408 (2001).
Wang, H. L. et al. Identification and validation of reference genes for Populus euphratica gene expression analysis during abiotic stresses by quantitative real-time PCR. Physiol. Plant. 152, 529–545 (2014).
Cao, Y. et al. Natural variation of an EF-hand Ca2+ -binding-protein coding gene confers saline-alkaline tolerance in maize. Nat. Commun. 11, 186 (2020).
Liu, Y. et al. Mechanical wounding improves salt tolerance by maintaining root ion homeostasis in a desert shrub. Plant Sci. 348, 112213 (2024).
Zhang, Y. et al. Transcription factor PagMYB31 positively regulates cambium activity and negatively regulates xylem development in poplar. Plant Cell 36, 1806–1828 (2024).
Niu, M. X. et al. The miR6445-NAC029 module regulates drought tolerance by regulating the expression of glutathione S-transferase U23 and reactive oxygen species scavenging in Populus. N. Phytol. 242, 2043–2058 (2024).
Wang, H.-L. et al. An alternative splicing variant of PtRD26 delays leaf senescence by regulating multiple NAC transcription factors in Populus. Plant Cell 33, 1594–1614 (2021).
Hu, J. et al. AUXIN RESPONSE FACTOR7 integrates gibberellin and auxin signaling via interactions between DELLA and AUX/IAA proteins to regulate cambial activity in poplar. Plant Cell 34, 2688–2707 (2022).
Acknowledgements
This work was supported by the Biological Breeding-National Science and Technology Major Project (Grant No.2023ZD0405604 to X.X.) and the National Natural Science Foundation of China (Grant No.32071734 to X.X.; Grant No.31570308 to W.Y.). We thank Professor Yaoguang Liu’s laboratory at South China Agricultural University for providing the CRISPR/Cas9 vector.
Author information
Authors and Affiliations
Contributions
X.X. conceived and supervised this study. X.L. designed the experiment. X.L., Y.B., M.-Y.Z., and M.-X.N. performed molecular biology and genetic transformation experiments. H.Z. and S.-J.L. conducted physiological and biochemical assays. W.Y. provided technical assistance and guidance. H.-L.W. performed transcriptome data analysis. X.L. wrote the manuscript with input from all co-authors. M.-Y.L. and M.-B.H. assist in data organization and chart preparation. C.L. revised the manuscript for language and grammar. All authors have read and approved the final manuscript.
Corresponding authors
Ethics declarations
Competing interests
The authors declare no competing interests.
Ethical approval
This study did not involve human participants, animal subjects, or sensitive social data. All authors contributed equally, regardless of gender, nationality, or institutional affiliation. The research was conducted in compliance with institutional guidelines for responsible and ethical scientific practices.
Peer review
Peer review information
Nature Communications thanks Andrea Polle and Ligeng Ma for their contribution to the peer review of this work. A peer review file is available.
Additional information
Publisher’s note Springer Nature remains neutral with regard to jurisdictional claims in published maps and institutional affiliations.
Supplementary information
Source data
Rights and permissions
Open Access This article is licensed under a Creative Commons Attribution-NonCommercial-NoDerivatives 4.0 International License, which permits any non-commercial use, sharing, distribution and reproduction in any medium or format, as long as you give appropriate credit to the original author(s) and the source, provide a link to the Creative Commons licence, and indicate if you modified the licensed material. You do not have permission under this licence to share adapted material derived from this article or parts of it. The images or other third party material in this article are included in the article’s Creative Commons licence, unless indicated otherwise in a credit line to the material. If material is not included in the article’s Creative Commons licence and your intended use is not permitted by statutory regulation or exceeds the permitted use, you will need to obtain permission directly from the copyright holder. To view a copy of this licence, visit http://creativecommons.org/licenses/by-nc-nd/4.0/.
About this article
Cite this article
Liu, X., Bao, Y., Zhang, MY. et al. SC35-mediated bZIP49 splicing regulates K⁺ channel AKT1 for salt stress adaptation in poplar. Nat Commun 16, 7266 (2025). https://doi.org/10.1038/s41467-025-62448-9
Received:
Accepted:
Published:
Version of record:
DOI: https://doi.org/10.1038/s41467-025-62448-9








