Abstract
Commercial live attenuated influenza vaccines (LAIVs) usually contain a high proportion of defective interfering particles (DIPs). Given that LAIVs are not sufficiently protective worldwide, the potential to enhance their efficacy by reducing the proportion of DIPs remains largely unknown. In this study, a prepared H3N2 cold-adapted LAIV with a low proportion of DIPs exhibits delayed yet improved replication in the upper respiratory tract of mice. The low DIPs LAIV induces an increase in goblet cells, microfold cells, and neutrophils, along with enhanced antigen presentation by dendritic cells. Compared to the commercially sourced high DIPs LAIV, the low DIPs LAIV elicits enhanced mucosal and humoral immune responses, facilitates cross-neutralization in mice, and provides complete protection against lethal challenges with H3N2, H1N1 or H1N1pdm09 strains. This study offers insights into optimizing commercial LAIVs and replicative RNA virus-based vaccines by controlling DIPs.
Introduction
Influenza virus, along with COVID-19, respiratory syncytial virus, chlamydia, bacteria, and other mixed infections, collectively led to a global burden of respiratory diseases in the post-COVID-19 era1. Modern commercial reassortant live attenuated influenza vaccines (LAIVs) exhibit phenotypes of cold adaptation (ca), temperature sensitivity (ts), and attenuation (att), inherited with six internal genes from ca/ts/att master donor viruses (MDVs)2. Two original MDVs for subtype A commercial LAIVs are A/Ann Arbor/6/1960ca (H2N2)3 and A/Leningrad/134/17/57 (H2N2)4, respectively. B-components of LAIVs are prepared on the base of B/USSR/60/695 and B/Ann Arbor/1/66ca6 MDVs, respectively. LAIVs rely on replication in the upper respiratory tract to generate immunogenicity, which includes respiratory mucosal antibodies (IgA), serum IgG, and T cell-mediated immune responses. LAIV vaccination has also been prioritized during respiratory pathogen-prevalent periods, such as the COVID-19 pandemic, because they provide innate immunity in the respiratory tract7. Although LAIVs have made significant contributions to influenza prevention, there are still efforts to improve attenuated influenza technology.
Defective viral genomes (DVGs) can be generated during virus replication, which is common in various RNA viruses, especially negative-sense RNA pathogens, including the influenza, Sendai, vesicular stomatitis, and rabies viruses8. The typical forms of influenza virus DVGs include internal deletions within gene segments9. Since DVGs still contain packaging signals at both ends, they can be packaged into mature influenza virus particles, forming defective interfering particles (DIPs).
Although multiple types of non-infectious influenza virus particles exist, DIPs are the predominant form10. The proportion of all non-infectious particles, herein denoted as DIPs, in an influenza virus stock can be estimated using the total particle titer (HAU) subtracted by the infectious virus titer with certain conversion coefficients, using the method developed by Reichl and colleagues11, or by directly dividing the infectious virus titer by the HAU, as developed by López and colleagues12. PCR, qPCR, digital PCR, or sequencing-based methods can be used to estimate DVGs in segments at the genome level but may underestimate the proportion of DIPs at the particle level13,14.
DIPs can interfere with the replication of standard viruses (STVs) containing all full-length segments when co-infecting host cells. The proposed mechanisms underlying this interference include the replication advantage of short DVGs and the competitive exploitation of RNA-dependent RNA polymerases (RdRps), NP proteins, and envelope proteins from the replication and packaging processes of STVs8. Infection of influenza A virus (IAV) with a high proportion of DIPs has been shown to induce a low production of progeny virus11 or mild symptoms in mice15. Reduced accumulation of DVGs also contributes to severe outcome in IAV infected patients16.
DIPs may affect the immunogenicity of live attenuated vaccines by interfering with replication. From another perspective, DIPs are considered to possess adjuvant-like effects17 at the beginning of infection with enhancing innate immune activation, including type I interferon (IFN-I) responses11,18, probably due to the large number of particles/DVG copies provided or easier recognition of shorter RNAs by RIG-I, the major pattern recognition receptor (PRR) for IAV19,20. Therefore, the combined effects of DIPs on the efficacy of LAIVs are expected to be complicated, but are still largely unknown.
The lack of in-depth research on the role of DIPs in LAIVs poses potential risks to their application. For example, FluMist was not allowed to be used by the Centers for Disease Control, USA during the 2016–2017 and 2017–2018 flu seasons due to relatively lower effectiveness in protecting against the A/H1N1pdm09 strains A/California/07/2009 and A/Bolivia/559/201321,22. Some studies have indicated that these two strains of monovalent LAIVs replicate at lower levels23,24. Additionally, Gould et al.14 detected a high proportion of DIPs (approximately 99.75% of the total particles, as calculated using the method developed by Reichl and colleagues11, or 5.0 × 103 of STV/HA ratio) in the European version of FluMist, Fluenz Tetra, implying that the abundant DVGs and packaged DIPs reduced the infectivity and the effective dose of the LAIV. Ayaz et al. reported that the abundance of DVGs for the PA segment is equivalent across A/California/07/2009, A/Bolivia/559/2013, and other LAIV strains of different subtypes and argued that the proportion of DVGs is not associated with LAIV effectiveness13. Considering the heterogeneous nature of DVGs for various segments across influenza virus strains9, evaluating DVGs for single segment is incomplete.
Based on these arguments, comprehensive studies are necessary to ascertain whether a higher proportion of DIPs diminishes the efficacy of LAIVs, while a lower proportion of DIPs enhances the immunogenicity of commercial ca/ts/att LAIVs, thereby offering a pathway for the improvement of commercial LAIVs. However, most current studies on DIPs in animal models have focused on wild-type influenza viruses15,18 or genome-truncated non-commercial LAIVs such as NS1-deletion LAIV25,26, the impacts of DIPs in commercial ca/ts/att LAIVs are still largely unknown.
Here, we characterize the proportion of DIPs in three commercially sourced monovalent LAIV prototypes and prepare H3N2 LAIV prototypes with lower proportions of DIPs from commercial seed virus. The low DIPs LAIV exhibits improved replication capacity in vitro and in the upper respiratory tract of mice in vivo. Comparisons of the early innate immune responses in mouse upper respiratory tissues between low DIPs and high DIPs LAIV immunizations are performed using single-cell RNA sequencing (scRNA-seq). Furthermore, we demonstrate that the low DIPs LAIV elicits enhanced immunogenicity in mice compared to the commercially sourced high DIPs LAIV, and provides complete protection against lethal challenges with H3N2, H1N1, or H1N1pdm09 strains. This study offers insights into the regulatory mechanisms underlying DIPs in host innate immunity and highlights potential optimization strategies for commercial LAIVs.
Results
Identification of abundant DIPs and DVGs in commercially sourced LAIV prototypes
Initially, we obtained three commercial LAIV seed viruses recommended for use during the 2016–2017 northern hemisphere influenza season27 from the Institute of Experimental Medicine (IEM) in Russia. Subsequently, we prepared three monovalent LAIV prototypes using the conditions and methods similar to commercial production protocols of Changchun BCHT Biotechnology Co., the manufacturer of approved commercial LAIV in China. In briefly, eggs with approximately 104–106 50% egg infectious dose (EID50) of the seed virus and harvesting at 48 hpi for A/17/Hong Kong/2014/8296 (H3N2) or A/New York/61/2015-CDC-LV16A (H1N1)pdm09, and at 72 hpi for B/56/Brisbane/60/08 (Victoria lineage). These purified monovalent LAIV prototypes contained 99.5% DIPs for the H3N2 strain, 92.7% DIPs for the H1N1pdm09 strain, and 98.0% DIPs for the B strain (Table 1), as determined using reported methods11,12. These percentages of DIPs are consistent with reported values for DIPs in IAV and LAIV strains, which range from 95.56 to 99.84%11,14,28. The segment-specific reverse transcription PCR (RT-PCR) results (Fig. 1a) and next-generation sequencing (NGS) of junction-containing reads (Fig. 1b) for the H3N2 and H1N1pdm09 prototypes showed that DVGs were mainly located in the PA, PB2, PB1, and HA segments. Various internal deletion sites were also observed from the NGS results (Fig. 1c and Supplementary Data 1).
a Representative electrophoresis images of the segment-specific RT-PCR for all eight segments of A/17/Hong Kong/2014/8296 (H3N2) and A/New York/61/2015-CDC-LV16A (H1N1)pdm09 (two independent experiments have been replicated). MW: molecular weight. b Number of LAIV DVGs (junction-containing) reads and different junction sites analyzed via NGS. c Schematic diagrams of representative DVG deletion sites for the PB1, PB2, and PA segments in LAIVs. Blue sticks represent full-length segment sequences, turquoise represents the “Forward Reads” of DVGs, orange represents the “Reverse Reads” of DVGs, and black dashed lines represent the sequences deleted in the DVGs. Source data are provided as a Source Data file.
Preparation, replication, safety, and induced innate immune responses of H3N2 LAIV prototypes with a low proportion of DIPs
Given that commercially sourced LAIVs typically contain a high proportion of DIPs, we first explored conditions including egg infection dose and allantoic fluid harvest time to avoid excessive DIPs accumulation during vaccine production for the A/17/Hong Kong/2014/8296 (H3N2) strain (Supplementary Table 1). Inoculation with 100, 102, and 106 EID50 of the seed virus and harvesting at 48 h proliferated low, middle, and high proportions of DIPs, respectively, calculated to be at 64.0%, 89.4%, and 99.5%, respectively, after purification (Table 1). The proportion of low DIPs produced within the same LAIV strain was consistently similar across three independent experimental batches (Supplementary Table 2). The high DIPs LAIV stood for the commercially sourced monovalent LAIV prototype in subsequent assays due to the identical proportion of DIPs.
To assess whether LAIVs with a low proportion of DIPs possess a replicative advantage, we infected MDCK cells with low DIPs LAIV, high DIPs LAIV containing the same EID50 titer or infectious STV as the low DIPs LAIV (same STV), and high DIPs LAIV containing the same HA titer or total particles as the low DIPs LAIV (same Total) (Fig. 2a). The low DIPs LAIV exhibited a significant replicative advantage in terms of intracellular virus genomic RNAs, progeny infectious virus titers, and total virus particle titers in the supernatant when compared to high DIPs LAIV (same STV) (Fig. 2b). The high DIPs LAIV (same Total) did not show obvious replication.
a Schematic diagram of H3N2 LAIVs containing different proportions of DIPs. b Replication capacity of H3N2 LAIVs with low DIPs (MOI = 1), high DIPs (same STV, MOI = 1), or high DIPs (same Total, MOI = 0.015) in MDCK cells (n = 4 biologically independent samples). The total intracellular NP RNAs were detected via reverse transcription quantitative PCR (RT-qPCR) using NP primers located in the packaging signal region (left). The progeny infectious virus titers in the supernatants were detected using FFA (middle). The progeny total virus particle titers in the supernatants were detected using HAU (right). c, d Female 6–8-week-old BALB/c mice were intranasally inoculated with 30 µL of low DIPs LAIV (5.25 × 106 EID50/mouse, 1.46 × 107 total particles/mouse), high DIPs LAIV (same STV, 5.25 × 106 EID50/mouse, 1.05 × 109 total particles/mouse), or placebo (n = 6). c Replication capacity of H3N2 LAIVs with different DIP proportions in mouse turbinate and lung tissues (n = 3 biologically independent mice). d Body weights of the mice within 13 dpi (n = 3 biologically independent mice). e Expression of RIG-I in A549 cells infected with LAIVs with low DIPs (MOI = 0.1), high DIPs (same STV, MOI = 0.1), or placebo at 8 hpi. MW: molecular weight. Two independent experiments have been replicated, each with two biologically independent samples. f Expression of IFN-α and IFN-β mRNA in A549 and DC2.4 cells infected with LAIVs with low DIPs (MOI = 0.1), high DIPs (same STV, MOI = 0.1), or high DIPs (same Total, MOI = 0.0015) at the indicated time points (n = 3 biologically independent samples). All data are presented as the means ± SD. Statistical significance was calculated by two-sided Student’s t test (b–d, f-left) or one-way ANOVA with Tukey’s multiple comparison tests (f-right). a created in BioRender. Su, W. (2025) https://BioRender.com/k69zm81. Source data are provided as a Source Data file.
When inoculated intranasally in mice, both low and high DIPs (same STV) LAIVs exhibited replication solely in the turbinate tissues, not in the lungs (Fig. 2c), indicating their ca and ts nature. Low DIPs LAIV initially showed inferior replication due to a much lower number of total viral particles inoculated in the turbinate tissues than the high DIPs LAIV. However, it exhibited superior replication up to 5 days post-infection (dpi). Viral clearance was observed at 9 dpi, and no body weight loss (Fig. 2d) or adverse clinical symptoms including urticaria, erythema, dyspnea, convulsions, or shock were observed in both LAIV groups, underscoring the att nature and safety of LAIVs in vivo.
The quantity of invading viral RNAs is a key factor in triggering innate immune responses. Low DIPs LAIV induced lower expression levels of RIG-I protein (Fig. 2e), IFN-I (IFN-α, IFN-β) and interferon-stimulated genes (ISGs, ISG54, ISG56) in various cultured cell types compared to those treated with high DIPs (same STV) LAIV before 24 hpi (Fig. 2f and Supplementary Fig. 1), but higher levels of IFN-I gene expression compared to those of the high DIPs (same Total) LAIV.
Innate immune responses in vivo are far more complex than those observed in cultured cell lines. Upon intranasal inoculation in mice (Fig. 3a), bulk RNA-seq analysis revealed that low DIPs LAIV induced fewer differentially expressed genes (DEGs) and innate immune-related Kyoto Encyclopedia of Genes and Genomes (KEGG) enrichment pathways in turbinate tissues at 8 hpi, comparable levels of DEGs and innate immune-related pathways at 2 dpi, an increase in DEGs and innate immune-related pathways at 4 hpi, and comparable levels of DEGs and innate immune-related pathways again at 6 dpi, compared to those of the high DIPs (same STV) LAIV (Fig. 3b). These results indicated that the innate immune responses elicited by low DIPs LAIV in the upper respiratory tract are initially subdued due to lower viral RNA levels but subsequently intensify with rapid viral replication (Fig. 2c), eventually subsiding as the virus is cleared. The expression levels of IL-6, IFN-γ, and IL-18 during this period were equivalent between both LAIV inoculations, as revealed by bulk RNA-seq (Supplementary Fig. 2), indicating that low DIPs LAIV does not exacerbate inflammatory responses.
a, Schematic illustration of the experimental workflow. Female 6–8-week-old BALB/c mice were intranasally inoculated with 30 µL of low DIPs LAIV (5.25 × 106 EID50/mouse, 1.46 × 107 total particles/mouse) or high DIPs LAIV (same STV, 5.25 × 106 EID50/mouse, 1.05 × 109 total particles/mouse). Turbinate tissues were collected for bulk RNA-seq at various timepoints post-inoculation (n = 2 biologically independent mice at 2 dpi, and n = 3 biologically independent mice at other timepoints). b Left: Volcano plot of differentially expressed genes (DEGs) between low DIPs and high DIPs LAIV groups. Right: Innate immune-related pathway by KEGG enrichment analysis of DEGs. Bulk RNA-seq data were analyzed using a linear model, and p-values were adjusted for multiple testing by the Benjamini–Hochberg method. a created in BioRender. Su, W. (2025) https://BioRender.com/9y3fnvy.
Association of specific cell clusters with low DIPs LAIV-induced innate immune responses
To investigate the innate immune responses induced by the low DIPs and high DIPs H3N2 LAIVs in mouse turbinate tissues at a timepoint corresponding to equivalent levels of LAIV replication, optimal sampling timepoint were determined. RNA copy numbers for both LAIVs were comparable at 48 hpi (Fig. 4a, b), and consequently, transcriptomic analysis via scRNA-seq was performed at this timepoint (Fig. 4a). Annotating using the marker genes shown in Supplementary Fig. 3a, the cell populations were divided into 26 clusters (Fig. 4c and Supplementary Fig. 3b). Both low DIPs and high DIPs LAIV-immunized groups showed an increase in the proportion of fibroblasts, olfactory epithelial cells, and various immune cell types, including macrophages, dendritic cells or monocytes, and eosinophilic granulocytes, compared with the placebo-immunized group (Fig. 4d), indicating the immune cell recruitment and inflammatory fibroblast response29.
a Schematic illustration of the experimental workflow. Female 6–8-week-old BALB/c mice (n = 3) were inoculated with H3N2 low DIPs LAIV (5.25 × 106 EID50/mouse, 1.46 × 107 total particles/mouse), high DIPs LAIV (same STV, 5.25 × 106 EID50/mouse, 1.05 × 109 total particles/mouse), or placebo. b The expression of NP and HA genes of influenza virus in mouse turbinate quantified by RT-qPCR at 48 hpi (n = 5 biologically independent samples). Data are presented as the means ± SD. Statistical significance was calculated by two-sided Student’s t test. c Uniform manifold approximation and projection (UMAP) of single cells from the mouse nasal turbinate in all samples and the annotated cell clusters. The individual UMAPs of each group are shown in supplementary Fig. 3b. d Proportions of the individual cell clusters. e Relative expression of the top 51 innate immune-related DEGs in all cell clusters (three mice pooled per group). Specific upregulated DEGs in either the high DIPs or low DIPs groups were marked by purple or orange arrowheads. Group differences were assessed using the Wilcoxon rank-sum test, with p-values adjusted for multiple comparisons via the Benjamini‒Hochberg method. *P < 0.05. a created in BioRender. Su, W. (2025) https://BioRender.com/xuryb11. Source data are provided as a Source Data file.
Analysis of the differentially expressed genes (DEGs) revealed that both the low DIPs and high DIPs groups showed an upregulation of a large number of antiviral, inflammatory, and innate immune-related genes compared to the placebo group, including Camkd1, Ly6e, Ifi27l2a, Clu, Anxa1, Isg15, Psme2, Ucp2, Ccl4 and Cst3 (Fig. 4e). However, the variations in these innate immune-related DEGs between the low DIPs and high DIPs groups were limited (Supplementary Data 2), suggesting that low DIPs LAIV induced comparable levels of innate immune responses in the mouse upper respiratory tract compared to high DIPs LAIV. There were also specific DEGs in either high DIPs or low DIPs groups. In the high DIPs group, IL-1β expression was upregulated across many cell clusters (Fig. 4e), suggesting preferential pro-inflammatory responses; the expressions of Cd74, Ccrl2, H2-Eb1, and H2-Aa were also upregulated. In the low DIPs group, we observed the remarkable upregulation of Wfdc18 expression, and higher expression levels of Chil4, Reg3g, Ltf, Zfp36, and Fos across many clusters (Fig. 4e). Wfdc18 is predicted to be involved in the antimicrobial humoral response and innate immune response30 and may play a key role in low DIPs LAIV-induced innate immune responses. The expressions of these specific upregulated DEGs were verified via RT-qPCR in vivo (Supplementary Fig. 4). We also found that low DIPs LAIV induced equivalent or lower levels of inflammasome response in most cell clusters compared to high DIPs LAIVs (Supplementary Fig. 5) using a module of genes (Supplementary Table 3) reported previously31, further suggesting the safety of low DIPs LAIV.
Upon an in-depth exploration of the changes in cell cluster proportions post-LAIV inoculation (Fig. 5a), we observed that the low DIPs group displayed distinct patterns, characterized by an increase in the proportion of goblet cells, microfold cells, and neutrophils; these proportions remained unchanged in the high DIPs groups. The increased proportion of neutrophils in the low DIPs group likely contributed to an enhanced inflammatory response, as neutrophils are the earliest leukocytes to accumulate at infection sites and to recruit other immune cells32,33. Goblet and microfold cells are important functional epithelial cells that play a key role in delivering luminal antigens to the underlying lamina propria antigen-presenting cells34, suggesting an enhanced capacity for inducing adaptive immune responses in low DIPs group. Moreover, goblet cells secrete pro-inflammatory cytokines and chemokines that contribute to innate immunity in the respiratory tract34,35. The goblet cells in the low DIPs group robustly upregulated the expression of the genes Ltf (lymphocytes activator, inflammation and immune modulator36,37), Cxcl17 (neutrophil and myeloid cell recruiter38,39), Chil4 (inflammation modulator40), Wfdc18 (innate immune modulator30), and Ly6e (infection enhancer41) compared to the high DIPs group (Fig. 5b), indicating enhanced pro-inflammatory activities and recruitment of neutrophils and other myeloid cells. Gene ontology biological process (GOBP) analysis revealed that the low DIPs LAIV elicited stronger antiviral and innate immune response pathways exclusively in goblet cells (Fig. 5c), and equivalent levels of these pathways in microfold cells, neutrophils, dendritic cells or monocytes, compared to the high DIPs group (Supplementary Fig. 6).
a Ratios of the proportion of LAIV-inoculated cell cluster to that of the placebo. b Violin plots of normalized certain gene expressions in goblet cells. Group differences were assessed using the Wilcoxon rank-sum test, with p-values adjusted for multiple comparisons via the Benjamini‒Hochberg method. c Dot plots of the GOBP terms in goblet cells of the low DIPs LAIV inoculation group. Gene Set Enrichment Analysis method was used with p-values adjusted for multiple comparisons via the Benjamini‒Hochberg method. P < 0.05 were considered significant and are outlined in black circles.
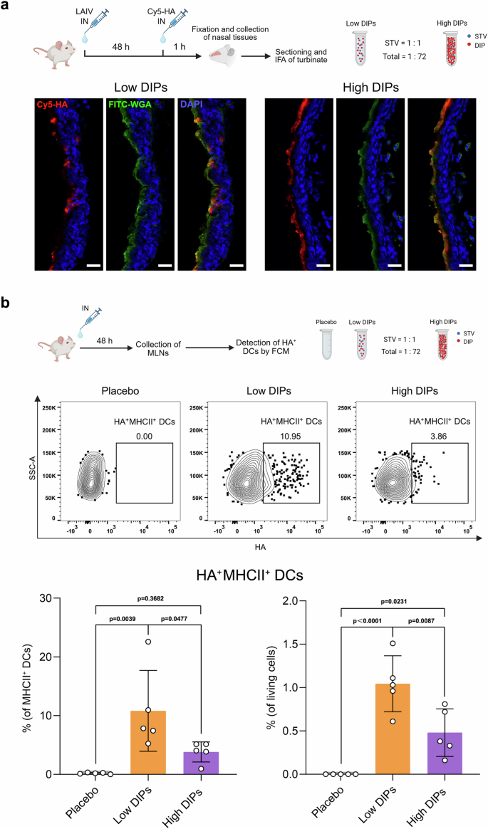
Further antigen uptake experiment indicated that goblet cells at 48 h post-inoculation with low DIPs LAIV exhibited increased antigens uptake compared to that of high DIPs LAIV in the mouse upper respiratory tract (Fig. 6a). In addition, HA-positive dendritic cells (DCs) were increased in mediastinal lymph nodes (MLNs) at 48 h post-low DIPs LAIV inoculation compared to that of high DIPs LAIV (Fig. 6b), suggesting the enhanced LAIV antigen presentation. These data indicated that although low DIPs LAIV elicited comparable levels of innate immune responses to high DIPs LAIV when both are at similar replication levels at 48 hpi, low DIPs LAIV specifically increases the number of goblet cells, microfold cells, and neutrophils in the turbinate, as well as enhanced antigen presentation by DCs in lymph nodes, thereby establishing a foundation for potentially enhanced activation of adaptive immunity.
a Antigen uptake of goblet cells in the mouse upper respiratory tract. Female 6–8-week-old BALB/c mice (n = 3) were intranasally inoculated with low DIPs LAIV (5.25 × 106 EID50/mouse, 1.46 × 107 total particles/mouse) or high DIPs LAIV (same STV, 5.25 × 106 EID50/mouse, 1.05 × 109 total particles/mouse). At 48 hpi, mice were intranasally inoculated with Cy5-labeled HA antigen and euthanized 1 h later for immunofluorescence assay (IFA). Cy5-labeled HA antigen (red), FITC-labeled wheat germ agglutinin (WGA, green), DAPI (blue), Scale bars = 20 µm. b Antigen presentation of dendritic cells (DCs) in mouse mediastinal lymph nodes (MLNs). Female 6–8-week-old BALB/c mice were immunized with low DIPs LAIV (5.25 × 106 EID50/mouse, 1.46 × 107 total particles/mouse) and high DIPs LAIV (same STV, 5.25 × 106 EID50/mouse, 1.05 × 109 total particles/mouse), or placebo (n = 5 biologically independent mice) for 48 h, then were euthanized with CO2. The MLNs were collected for flow cytometry assay. The HA+MHCⅡ+ DCs were identified as CD45+CD11c+MHCII+HA+ cells. Data are presented as the means ± SD. Statistical significance was calculated by one-way ANOVA with Tukey’s multiple comparison tests. The schematic illustrations were created in BioRender. Su, W. (2025) https://BioRender.com/bg92605 (a); https://BioRender.com/l1xh1d2 (b). Source data are provided as a Source Data file.
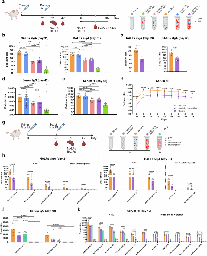
Robust mucosal and humoral immune responses elicited by low DIPs H3N2 LAIV vaccination
To evaluate the immunogenicity of LAIVs containing different proportions of DIPs, mice were immunized twice at 21-day intervals with low DIPs, middle DIPs (same STV), middle DIPs (same Total), high DIPs (same STV), high DIPs (same Total) LAIVs, or placebo (Fig. 7a). The low DIPs and middle DIPs (same STV) LAIVs elicited the highest secretory IgA (sIgA) levels in both nasal lavage fluids (NALFs) and bronchoalveolar lavage fluids (BALFs) after boost immunization, which were significantly higher than those of the middle DIPs (same Total), high DIPs (same STV), and high DIPs (same Total) LAIV-inoculated groups (Fig. 7b). Furthermore, considerable sIgA levels were detected at day 63, indicating that it can persist for an extended period (Fig. 7c). The low DIPs and middle DIPs (same STV) LAIVs both elicited the highest strain-specific serum IgG and hemagglutination inhibition (HI) titers after boost immunizations, which were significantly different from most of other groups (Fig. 7d, e and Supplementary Fig. 7a–c). Further analysis of the antibody subtypes showed that the IgG1/IgG2a ratio was >1 in all groups at day 42, indicating a bias towards a Th2-type response after immunization with LAIVs (Supplementary Fig. 7d). The HI titer of the low DIPs group peaked at day 42 and remained elevated until day 189, at which time it was still higher than the peak HI titer of the high DIPs group (Fig. 7f), demonstrating the persistence of neutralizing activity. There was no significant difference in the levels of IFN-γ produced by spleen cells in the low DIPs, middle DIPs (same STV), and high DIPs (same STV) groups (Supplementary Fig. 7e).
a Schematic overview of the vaccination and sample collection procedure. A/Hong Kong/4801/2014 (H3N2) strain-specific sIgA titers in NALFs and BALFs (n = 6 biologically independent mice) at days 31 (b) and 63 (c). A/Hong Kong/4801/2014 strain-specific IgG (d) and HI (e) titers (n = 6 biologically independent mice) at day 42. f Persistence of A/Hong Kong/4801/2014 strain-specific HI titers (n = 6 biologically independent mice) in 189 days. g Schematic overview of the vaccination and sample collection procedure. Various strain-specific sIgA antibody titers in the NALF (h) and BALF (i) samples (n = 6 biologically independent mice) on day 31. Various strain-specific IgG titers (j) and broad HI titers against multiple H3N2, H1N1, and H1N1pdm09 strains (k) (n = 6 biologically independent mice) on day 42. See also supplementary Fig. 7. All data are presented as the means ± SD. Statistical significance was calculated by two-sided Student’s t test (c, f, h, i) or one-way ANOVA with Tukey’s multiple comparison tests (b, d, e, j, k). The schematic illustrations were created in BioRender. Su, W. (2025) https://BioRender.com/tduwkwl (a); https://BioRender.com/6estx64 (g). Source data are provided as a Source Data file.
To further compare the immunogenicity of low DIPs LAIVs and IIV and validate the importance of the replication of low DIPs LAIV in immunogenicity, a monovalent IIV of the homologous A/Hong Kong/4801/2014 (H3N2) strain (15 µg/mouse, i.m.) and an inactivated low DIPs vaccine (same STV titer before inactivation, i.n.) were administered to the mice (Fig. 7g). The low DIPs LAIV elicited enhanced sIgA titers specific to various H3N2 and even H1N1 and H1N1pdm09 strains in both NALFs and BALFs after boost immunization compared to the high DIP (same STV) group (Fig. 7h, i). Neither the IIV nor the inactivated low DIPs vaccine stimulated the production of mucosal sIgA antibodies. Moreover, the low DIPs LAIV elicited significantly increased A/Hong Kong/4801/2014 and A/Cambodia/e0826360/2020 (H3N2) strain-specific IgGs compared to the high DIPs (same STV) and IIV groups after boost immunizations (Fig. 7j and Supplementary Fig. 7f, g). Furthermore, the HI titers against various H3N2, H1N1, and H1N1pdm09 strains after boost immunizations were assessed. For the H3N2 strains, the low DIPs group presented significantly enhanced HI titers against A/Hong Kong/4801/2014, A/Cambodia/e0826360/2020, and A/Aichi/2/1968 (A/X31) compared to the high DIPs (same STV) and IIV groups, and equivalent levels of HI titers against A/Perth/16/2009 and A/Darwin/9/2021 compared to the high DIPs (same STV) group (Fig. 7k and Supplementary Fig. 7h). For the H1N1 and H1N1pdm09 strains, both the low DIPs and high DIPs (same STV) groups presented significantly enhanced HI titers against all six strains compared to the IIV (Fig. 7k), suggesting the cross-neutralizing activity of LAIVs. The low DIPs group only showed an enhanced HI titer against A/Guangdong-Maonan/SWL1536/2019 (H1N1)pdm09 compared to the high DIPs (same STV) group. Notably, the inactivated low DIPs vaccine failed to generate strain-specific IgGs and HI (Fig. 7j, k), confirming the necessity of replication to exert LAIV activity. Regarding the cellular immune response after boost immunization, most vaccinated mice show similar levels of IFN-γ+ or IL-4+ T cells in their spleen (Supplementary Fig. 7i). In contrast, the high DIPs (same STV) LAIV elicited relatively higher levels of cellular immune responses.
Cross-protection of low DIPs H3N2 LAIV vaccination against lethal challenges with H3N2, H1N1, or H1N1pdm09 strains in mice
To examine the protective efficacy of each H3N2 LAIV, mice were intranasally challenged with the homologous subtype A/X31 (H3N2) at 21 day after boost vaccination and weighed for 14 days (Fig. 8a). The survival rate of each vaccine group reached 100% after the A/X31 challenge at a lower dose of 3 mouse-lethal doses 50% (MLD50) (Fig. 8b). However, mice vaccinated with low DIPs and middle DIPs (same STV) LAIVs exhibited the lowest body weight loss compared to other groups (Fig. 8c). In addition, the low DIPs and middle DIPs (same STV) groups showed the lowest viral loads in the turbinate and lung tissues at 4 day post-challenge (dpc) compared to the other groups (Fig. 8d). All LAIV-immunized groups displayed alleviated lung tissue damage, including alveolar wall thickening and inflammatory cell infiltration (Fig. 8e), with the least severe symptoms observed in the low DIPs and middle DIPs (same STV) LAIV groups. When challenged with a higher dose (30 MLD50) of the A/X31 virus, the low DIPs and middle DIPs (same STV) LAIVs still completely protected the mice from death (Fig. 8f). The high DIPs (same STV) LAIV provided 50% protection, while the IIV provided only 17% protection; the high DIPs (same Total) LAIV and the inactivated low DIPs vaccine were non-protective (Fig. 8f). Additionally, the low DIPs and middle DIPs (same STV) LAIV groups exhibited the lowest body weight loss (Fig. 8g), the lowest viral load in respiratory tissues (Fig. 8h), and the least pathological lung damage (Fig. 8i) at 3 dpc.
a Schematic overview of the vaccination and challenge process. Protection against intranasal challenge of 3 MLD50 (b–e) or 30 MLD50 (f–i) of A/X31 (H3N2), 10 MLD50 of A/New York/61/2015-CDC-LV16A (H1N1)pdm09 (j–m), or 10 MLD50 A/PR8 (H1N1) (n–q). b, f, j, n Survival rates (n = 6 biologically independent mice). c, g, k, o Body weights (n = 6 biologically independent mice). d, h, l, p Viral loads in the turbinate and lung tissues (n = 3 biologically independent mice). e, i, m, q Lung tissue pathology. Scale bar: 200 µM. All data are presented as the means ± SD. Statistical significance was calculated by one-way ANOVA with Tukey’s multiple comparison tests (d, h, l, p). a created in BioRender. Su, W. (2025) https://BioRender.com/6jzyo9l. Source data are provided as a Source Data file.
To evaluate the cross-protective efficacy of the LAIVs with different proportions of DIPs against heterogeneous subtype H1N1 and H1N1pdm09 strains, mice were intranasally challenged with 10 MLD50 of A/New York/61/2015-CDC-LV16A (H1N1)pdm09 or A/Puerto Rico/8/1934 (A/PR8) (H1N1) at 21 day after boost vaccination (Fig. 8a). Mice vaccinated with any LAIVs showed 100% survival against A/New York/61/2015-CDC-LV16A challenge, except the high DIPs (same Total) LAIV group (67% survival rate) (Fig. 8j). However, mice in the low DIPs group experienced the least body weight loss (Fig. 8k). Furthermore, the low DIPs and middle DIPs (same STV) LAIVs exhibited the most significant reduction in viral load in the turbinate tissues (Fig. 8l) and the least lung damage at 4 dpc compared to the other groups (Fig. 8m). When challenged with 10 MLD50 of A/PR8, the low DIPs and middle DIPs (same STV) LAIVs completely protected mice from death (Fig. 8n). The high DIPs (same STV) LAIV provided 50% protection; the high DIPs (same Total) LAIV and IIV were non-protective. The low DIPs LAIV group also exhibited the lowest body weight loss (Fig. 8o), the lowest viral load in tissues (Fig. 8p), and the least pathological lung damage (Fig. 8q) at 3 dpc, together with the middle DIPs (same STV) LAIV-immunized group.
Discussion
Commercial ca/ts/att LAIVs have significantly contributed to the global prevention of influenza infection. LAIV-based vectors are also employed in other infectious disease vaccines, such as SARS-CoV-2 and HIV42,43. However, the factors that enhance the immunogenicity of LAIVs require further investigation. Although the impacts of DIPs have been studied in wild-type influenza virus15,18 and genome-truncated non-commercial LAIV25,26, research on their effects on commercial LAIVs remains absent. Additionally, the proportion of DIPs is not currently considered as a quality control parameter before marketing in any country.
DIPs are extensively present in influenza viruses11,12,28 and commercial LAIVs13,14. Isken et al. identified multiple IAV strains and reported that there is 4.44% infectious particle (95.56% DIPs) in A/Wisconsin-like (H3N2) strain, 1.74% infectious particle (98.26% DIPs) in A/Uruguay-like (H3N2) strain, 1.00% infectious particle (99.00% DIPs) in A/PR8/1934 RKI (H1N1) strains, and 0.16% infectious particle (99.84% DIPs) in A/PR8/1934 NIBSC (H1N1) strains28. Frensing et al. reported that a high DIP seed virus of A/PR8/1934 (H1N1) containing 0.22% infectious particle (99.78% DIPs)11. The ratio of the infectious virus titer/the HA titer also serves as an indicator for estimating the proportion of DIPs; a lower ratio correlates with a higher proportion of DIPs. Xue et al. reported the ratio of STV/HA titer was 49,000 for high DIPs A/PR8/1934 (H1N1) and 3000 for high DIPs A/New Caledonia/03/2005 (H1N1)12. Gould et al. measured the DIPs in commercial trivalent LAIV (Fluenz Tetra) from the 2014–2015 season, reporting a ratio of STV/HA titer of 5000, which corresponds to a DIP proportion of 99.75%14. We conventionally prepared prototypes of monovalent LAIVs for H3N2, H1N1pdm09, and B (Victoria linage) subtypes using conditions similar to commercial manufacture and identified that LAIVs commonly contain a relatively high proportion of DIPs (Table 1).
We employed RT-PCR and NGS approaches to demonstrate that the predominant DVGs in H3N2 and H1N1pdm09 monovalent LAIV prototypes were located in the PA, PB2, PB1, and HA segments (Fig. 1a–c), with the predominant type of DVGs being long internal sequence deletions. However, DVGs can occur in different segments in other viral strains or be propagated from various cultured cells or tissues8. Although the DVG bands for individual segments in agarose gel appear not to be predominant (Fig. 1a), the overall proportion of DIPs becomes very low when multiplying the proportions of full-length segments across all eight genomic segments. We did not resolve the DVGs profile in the B/56/Brisbane/60/08 monovalent prototype, as the focus of this study was on DIPs in IAV prototypes.
By optimizing the culture conditions of infection dose and propagation period to balance the productivity of low proportion of DIPs and total particles, we produced monovalent H3N2 LAIV prototypes with a low proportion (64.0%) and middle proportion (89.4%) of DIPs (Table 1). Actually, these proportions encompass all types of non-infectious viral particles; we use the term “DIPs” because they are reported to be the predominant form among these particles10. Simultaneously, the high DIPs (99.5%) monovalent H3N2 LAIV was produced and served as the commercial LAIV control in this study.
The low DIPs LAIV replicated more rapidly than the high DIPs LAIV (same STV) in cultured cells (Fig. 2b), which is consistent with other studies11,44. Notably, levels of infectious viral particles in the supernatant peaked around 24 hpi before declining, whereas intracellular viral genomic RNA and total virus particle levels in the supernatant increased up to 48 hpi (Fig. 2b). These data indicate that DVGs and DIPs rapidly accumulated during infection at a high MOI (=1), consistent with observations reported in other studies11,28,45. Following intranasal inoculation of high DIPs LAIV in mice, its replication consistently declined (Fig. 2c) and was markedly weaker compared to intranasal infection with A/PR8, as reported previously32. In contrast, the low DIPs LAIV replicated within 5 dpi (Fig. 2c), thereby establishing a foundation for its enhanced immunogenicity23,24.
While the low DIPs LAIV exhibited a replication advantage, it did not induce obvious virulence in mice, as evidenced by the absence of body weight loss (Fig. 2d). We also observed no signs of urticaria, erythema, dyspnea, convulsions, or shock in mice inoculated with low DIPs LAIV, indicating its safety. The levels of key pro-inflammatory cytokines, including IL-6, IFN-γ and IL-18, induced by low DIPs LAIV were comparable to those induced by high DIPs LAIV from 8 h to 6 days post-inoculation (Supplementary Fig. 2). Similarly, the scRNA-seq analysis did not indicate an increase in inflammasome-associated gene transcriptions in low DIPs LAIV-infected turbinate tissues compared to the high DIPs LAIV group (Supplementary Fig. 5). In the low DIPs LAIV vaccination and 30 MLD50 virus challenge model, all mice survived and exhibited no signs of lung pathology (Fig. 8i). These observations imply that the genomic sequence-based ca/ts/att phenotypes and safety of LAIVs46 remained unchanged despite containing a lower proportion of DIPs, different from the more severe pathogenesis induced by wild-type IAVs containing a lower proportion of DIPs18.
As indicated in Fig. 2c and reported in the literature47, LAIVs exclusively replicate in the upper respiratory tract, where epithelial cells and myeloid cells initiate innate immune responses. However, the innate immune responses elicited by LAIVs in specific cells of the upper respiratory tract remain largely unknown. The low DIPs LAIV induced decreased expression of RIG-I, the major PRR for IAV, and decreased transcription levels of IFN-I and ISG mRNAs compared to high DIPs (same STV) LAIV prior to 24 hpi across various cell lines, including lung epithelial cell, dendritic cell and lung fibroblast (Fig. 2e, f and Supplementary Fig. 1). Similarly, the low DIPs LAIV induced decreased innate immune responses in mouse turbinates at 8 hpi compared to high DIPs LAIV, as revealed by bulk RNA-seq (Fig. 3). Nevertheless, the low DIPs LAIV elicited comparable levels of innate immune responses in mouse turbinates at 48 hpi compared to high DIPs LAIV, as revealed by bulk RNA-seq (Fig. 3) and scRNA-seq (Fig. 4e). Innate immune responses in vivo are considerably more complex than those observed in cultured cell lines. Both LAIVs induced a similar pattern of mucosal inflammatory responses, characterized by expression of pro-inflammatory cytokines over a time course (Supplementary Fig. 2) and an increase in the proportion of myeloid cells and fibroblasts at 48 hpi (Fig. 4d). Additionally, numerous upregulated antiviral, inflammatory, and innate immune-related DEGs were observed across various cell clusters (Fig. 4e).
We demonstrated mechanisms that low DIPs LAIV induced an increase in goblet cells, microfold cells, and neutrophils (Fig. 5a), which is associated with enhanced pro-inflammatory responses, myeloid recruitment, and antigen uptake in goblet cells (Figs. 5b, c, 6a). Neutrophils, the unique leukocyte cluster that responded to IAV infection before 48 hpi32, are effectively recruited (Fig. 5a), thereby enhancing innate immune responses in the upper respiratory tract. These effects in mice inoculated with low DIPs LAIV enhanced antigen presentation by DCs to lymph nodes (Fig. 6b), potentially contributing to improved LAIV immunogenicity and offering insights for future vaccine design. We will further explore the potential mechanisms by which nasal goblet cells contribute to mucosal immunity, employing approaches such as selective depletion or modulation of goblet cells using genetic models or pharmacological reagents.
H3N2 LAIVs with low (64.0%) and middle (89.4%) proportions of DIPs induced higher levels of immunogenicity in mice, including sIgA, serum IgG, and HI, compared to those with the conventional LAIV (99.5% DIPs) and IIV (Fig. 7). Mucosal immune responses represent a crucial advantage of LAIVs over inactivated and recombinant subunit vaccines48,49. The sIgA elicited by low DIPs LAIV exhibited enhanced binding to multiple H3N2 strains, H1N1 strain and H1N1pdm09 strain compared to high DIPs LAIV (Fig. 7h, i) and persisted for at least 42 days post-boost vaccination (Fig. 7c). The serum HI activity elicited by low DIPs LAIV demonstrated enhancement against all tested H3N2, H1N1, and H1N1pdm09 strains when compared to IIV, as well as three H3N2 strains and one H1N1pdm09 strain compared to high DIPs LAIV (Fig. 7k). Given that LAIVs possess better cross-neutralizing activities than IIV48,49, the low DIPs LAIV further amplified this advantage. Furthermore, the superiority of the HI titer induced by low DIPs LAIV lasted for at least 168 days post-boost vaccination without major decline (Fig. 7f), indicating a promising duration of protection.
Low DIPs and middle DIPs H3N2 LAIVs provided complete protection against challenges with the homologous subtype H3N2 (at low or high doses) and the heterologous subtype H1N1 and H1N1pmd09 strains in mice, with the least body weight loss, the lowest virus loads in respiratory tracts, and the least pathogenesis in the lungs (Fig. 8). High DIPs LAIV and IIV only provided 50% and 16.7% protection, respectively, against challenge with 30 MLD50 of A/X31 (H3N2) (Fig. 8f), as well as 50% and 0% protection, respectively, against challenge with 10 MLD50 of A/PR8 (H1N1) (Fig. 8n).
Although commercial LAIVs may contain a high proportion of DIPs or non-infectious particles14, they are still effective influenza vaccines (Figs. 7 and 8). The monovalent H3N2 LAIV strain used in this study was a component of LAIVs during the 2016–2017 and 2017–2018 seasons. In the 2016–2017 season, a phase III clinical trial of trivalent LAIVs in China (NCT02964065) reported 63.3% vaccine efficacy in protecting children from H3N2 infection50. The vaccine effectiveness of tetravalent LAIVs in protecting 2-year-old children from IAV infection in Finland (predominantly H3N2) was approximately 21.1%51. This lower effectiveness is likely attributable to an early peak in influenza incidence occurring before the completion of the vaccination campaign, as well as the observed antigen drift in HA51. The humoral immune responses elicited by high DIPs LAIV in the present study were comparable to, or greater than, those of IIV, and the protection conferred against A/X31 and A/PR8 infections was likewise superior to that of IIV (Figs. 7 and 8).
Our data demonstrated that the proportions of DIPs or non-infectious particles ranging from 89.4 to 64.0% enhanced the immunogenicity and overall protection ability of LAIVs. The inactivated low DIPs LAIV lost its replication properties in the respiratory tract and was unable to induce immune protection. We systematically evaluated DIPs-formation conditions and observed a lower threshold of about 60% that minimizes DIPs yield (Supplementary Tables 1 and 2). Literatures reported lower bounds of 93.87%12, 88.53%28, and 76.58%11 DIPs in IAV, implying that 60% may lie near the practical production limit. Whether DIPs proportions can be reduced below 60% for other strains remains uncertain; substantial reductions below this value may be difficult. Importantly, immunogenicity and protective efficacy data at 64.0% and 89.4% proportion of DIPs were not substantially different, suggesting that a DIPs proportion slightly under 60% would not enhance immunogenicity relative to 64%. Since attenuation of LAIV is determined by the MDVs genome, a DIPs proportion slightly under 60% is not expected to alter attenuation properties. We will investigate these aspects in future work.
During the production of LAIVs, low-MOI infection conditions are usually employed during seed virus preparations to minimize the yield of DIPs. However, in the final step of LAIV proliferation, high-MOI infection conditions are selected to ensure adequate yield, which lead to the emergence of DIPs. Thus, manufacturers should attempt to improve manufacturing techniques to yield LAIVs with lower proportions of DIPs. During manufacturing optimization, manufacturers may focus on vaccine yield and production stability. Although the LAIV production conditions for low and middle proportion of DIPs achieve reasonably infectious particle titers, the HAU titer is comparatively low (Table 1 and Supplementary Table 1). This shortcoming is likely a quality-control consideration for industry, however it should be noted that HAU may not be a release criterion for LAIV. In our three replicated production batches, the yield stability of low DIP LAIV was satisfactory (Supplementary Table 2). During manufacturing scale-up, thorough process repetition is required to balance the lower DIP proportion and yield stability. Even LAIV candidates achieving approximately 90% DIPs may confer substantial immunogenicity and protective benefits. Future research could investigate the use of other technologies to reduce the yield of DIPs or non-infectious particles, such as the genetic modification of RdRp or the use of specific susceptible cell lines.
DIPs also exist in the measles virus, mumps virus, rubella virus, rabies virus, poliovirus, and SARS-CoV-28,52,53. The robust immunogenicity of LAIVs with a low proportion of DIPs revealed in this study could provide insights into the study of live attenuated vaccines of these viruses. However, systematic evaluations are necessary, as each virus possesses unique characteristics.
Although this study utilized an H3N2 strain as the model virus, the underlying mechanisms are not strain-specific. Literatures have demonstrated that low DIPs influenza viruses from various strains exhibit enhanced replication potency in human, mice, and turkeys11,16,28,54. The strength of the innate immune response was almost correlated with the level of virus replication and is a crucial factor in shaping adaptive immunity.
This study has some limitations. We only investigated the replication and immunogenicity of a commercially sourced H3N2 LAIV strain. Further studies on the characteristics and efficacy of the reduced DIP proportions in the H1N1 and B subtype LAIV strains are needed. During in vivo single-cell transcriptomic analyses, we attempted to characterize transcriptional phenotypes in viral infected cells by examining viral reads within individual cells. However, the absence of a viral genome enrichment approach resulted in sparse viral read signal that was unsuitable for reliable analyses, leading to an untenable intermediate interpretation. We abandoned that analysis and plan to employ optimized viral-read enrichment methods to enable simultaneous assessment of infection burden and the host cell–transcriptional landscape at the single-cell level in future studies. Additionally, the LAIVs used in this study were not produced under Good Manufacturing Practice (GMP) conditions. Verification of this low DIPs strategy under GMP conditions is essential and should be performed by vaccine manufacturers.
Methods
Cell lines
Madin–Darby canine kidney cells (MDCK, CCL-34), human pulmonary cancer epithelial cells (A549, CCL-185), and human lung fibroblasts (CCD-11Lu, CCL-202) were obtained from the American Type Culture Collection (ATCC, Manassas, VA, USA). Murine dendritic cells (DC2.4, GNM51) were obtained from the National Collection of Authenticated Cell Cultures (Shanghai, China). Ten-day-old specific pathogen-free (SPF) embryonated chicken eggs were purchased from Boehringer Ingelheim (Beijing, China) (https://www.bi-vital.com/product/1.html).
Viruses
Several influenza viruses were used in this study. Three LAIV candidates recommended for use in the 2016–2017 northern hemisphere influenza season27 were obtained from the Virus Collection of the IEM (St Petersburg, Russia). The A/17/Hong Kong/2014/8296 (H3N2) LAIV candidate and A/New York/61/2015-CDC-LV16A (H1N1)pdm09 LAIV candidate were composed of internal genes of A/Leningrad/134/17/57 (H2N2) MDV and wild-type HA and NA at a 6:2 ratio. The B/56/Brisbane/60/08 (Victoria lineage) LAIV candidate was comprised of internal genes of B/USSR/60/69 MDV and wild-type HA and NA. The A/Cambodia/e0826360/2020 (H3N2, 20/310), A/Perth/16/2009 (H3N2, 09/208), A/Darwin/9/2021 (H3N2, 21/214), A/Hong Kong/4801/2014 (H3N2, 15/192), A/New Caledonia/20/99 (H1N1, 05/140), A/California/7/2009 (H1N1)pmd09 (10/122), A/Michigan/45/2015 (H1N1)pmd09 (17/154), A/Victoria/2570/2019 (H1N1)pmd09 (21/346), A/Guangdong-Maonan/SWL1536/2019 (H1N1)pmd09 (19/294) wild-type viruses were purchased from NIBSC. The A/Puerto Rico/8/1934 (H1N1) (A/PR8) viruse was purchased from ATCC (Manassas, VA, USA, VR-1469). The A/Aichi/2/1968 (H3N2) (A/X31) was generated using reverse genetics by combination of HA and NA genes from A/Aichi/2/1968 and the other six genes from A/PR8. Briefly, eight pHW2000 plasmids containing influenza virus genomic segments were transfected into a 293 T/MDCK cell mixture. The supernatant was collected 72 h later and subsequently passaged in embryonated chicken eggs to obtain virus.
Animals
Six- to eight-week-old female BALB/c mice were purchased from Liaoning Changsheng Animal Technology Co., Ltd. (Shenyang, China) (https://www.lncssw.com/sys-pd/69.html) and housed under specific pathogen-free (SPF) conditions at Changchun BCHT Biotechnology Co., Ltd. (Changchun, China). Experimental and control mice were co-housed in the same room with closed, individually ventilated cages (3 to 6 per cage). All mice were kept under consistent conditions (22 ± 1 °C, 50–60% humidity) with a 12/12 h light/dark cycle, and had free access to food and water. The protocols for the mouse experiments were approved by the Laboratory Animal Ethics Committee of Changchun BCHT Biotechnology Co. (Approval number BCHT-AEEI-2020-001). All procedures were performed in strict compliance with the committee’s guidelines, including humane endpoint euthanasia upon a ≥ 25% loss of initial body weight.
Preparation and purification of influenza vaccine prototypes
We conventionally prepared various monovalent LAIV prototypes from A/17/Hong Kong/2014/8296 (H3N2), A/New York/61/2015-CDC-LV16A (H1N1)pdm09 and B/56/Brisbane/60/08 (Victoria lineage) vaccine candidates using conditions similar to commercial manufacture (patents RU 2290205 C1 and RU 2604414 C2). In brief, ten-day-old SPF embryonated chicken eggs were inoculated with initial doses of 104–106 EID50/egg of LAIV working seed viruses and incubated at 33 °C for 48 h (H3N2 and H1N1pdm09) or 72 h (B Victoria lineage). The eggs were then chilled at 4 °C overnight, and the allantoic fluids were collected. The harvested allantoic fluids were sequentially filtered using 5-µm and 2-µm filters (Merck) to remove eggshells and other sediments. The filtrate was then concentrated via ultrafiltration through a 500-kD filter membrane (Merck) to 1/4 of the original volume and eluted with sterile PBS. Subsequently, sucrose density gradient (55% and 30% at a volume ratio of 1:2) centrifugation was performed to remove ovalbumin and other impurities. After centrifuging for 3.5 h at 68,300 g at 4 °C using an Optima L-80XP ultracentrifuge (Beckman Coulter), the influenza viruses located in the middle layer between 55 and 30% sucrose were collected and frozen at −80 °C for later use.
To prepare monovalent LAIV prototypes from A/17/Hong Kong/2014/8296 (H3N2) containing various proportions of DIPs, multiple initial doses (10−5–106 EID50/egg) and inoculation durations (8–72 h) were tested (Supplementary Table 1). After evaluating the proportions of DIPs, inoculations with 100 EID50 of the virus for 48 h, 102 EID50 for 48 h, and 106 EID50 for 48 h were selected for the proliferation of low DIPs, middle DIPs, and high DIPs LAIVs, respectively. The purification processes performed were the same as those used for the conventional LAIV prototypes.
The IIV prototype was prepared from an A/Hong Kong/4801/2014 (H3N2) vaccine virus stock by 7-day treatment with 0.02% formaldehyde (Sangon Biotech, A375256) at 4 °C, followed by dialysis to remove the formaldehyde. After checking for non-infectivity, the IIV was quantified using a single immunodiffusion assay. The same method was used to inactivate a low DIPs LAIV.
Measurement of virus titer and the proportion of DIPs
The total virus particle titers were determined using a hemagglutination assay according to the formula developed by Reichl and colleagues11, assuming that the HA titer corresponds to a virus particle concentration equal to the number of erythrocyte used (2 × 107 cells/mL): Total particles/mL = 2 × 107 erythrocyte/mL × 10(log HAU/100 µL).
The infectious virus particle (or STV) titers were determined using the EID50 assay, as described previously55. The proportions of DIPs can be approximated by subtracting the infectious virus particle titers (EID50/mL) from the total virus particle titers (total particles/mL), as described by Frensing et al.11. Another method for estimating DIPs involves calculating the ratio of the infectious virus titer (EID50/100 µL) to the HA titer (HAU/100 µL), as described by López and colleagues12,56.
The FFA was performed as described previously57,58. Briefly, serial 1:10-diluted samples were inoculated into MDCK cells cultivated in a 96-well plate at 80% confluency for 72 h at 33 °C. The cells were fixed in 4% paraformaldehyde (Beyotime, P0099), permeabilized in 0.1% Triton X-100 (Beyotime, P0096), blocked with 3% bovine serum albumin (BSA) (Sigma-Aldrich, A8806), and incubated with anti-NP polyclonal antibodies (SinoBiological, 11675-T62) and FITC-labeled anti-rabbit IgG (Bioss Biotech, bs-0295G-FITC). Cells labeled with FITC were observed via microscopy, and the viral titers were calculated and expressed as fluorescent focus units (FFU) per mL.
The viral load in IAV-challenged mouse tissues was detected using a TCID50 assay as described previously55. Briefly, turbinate and lung tissues were homogenized in PBS and centrifuged to collect the supernatant. Next, serial 1:10 dilutions of the collected supernatants were added to MDCK cells inoculated in 96-well plates. After incubation at 37 °C for 72 h, the cytopathic effects were observed, and the TCID50 was calculated according to the Reed and Muench method59.
Segment-specific RT-PCR and RT-qPCR
Viral RNA was extracted using a TIANamp Virus RNA Kit (TIANGEN, DP315-R), then reverse-transcribed using a TransScript One-Step gDNA Removal and cDNA Synthesis SuperMix (TransGen Biotech, AT311-03) with the primers 5′-AGCGAAAGCAGG-3′ for segments 1–3 and 5′-AGCAAAAGCAGG-3′ for segments 4–8 (mixed at a 3:5 ratio). Segment-specific PCR was performed using segment-specific primers (Supplementary Data 3) and a PrimeSTAR HS DNA Polymerase (TaKaRa, R010A), following the manufacturer’s protocol.
For RT-qPCR detection, RNA was extracted from the cells and turbinate or lung tissue using a TransZol Up Plus RNA Kit (TransGen Biotech, ER501-01-V2), according to the manufacturer’s instructions. The reverse transcription qPCR reactions were performed using qPCR primers (Supplementary Data 3) and a One Step TB Green PrimeScript RT-PCR Kit II (TaKaRa, RR086A) in a Bio-Rad CFX96 system. The relative mRNA copies were determined using the comparative 2−∆∆Ct method, as previously described60.
Western blotting assay
A549 cells cultured in 6-well plates were infected with LAIVs with low DIPs (MOI = 0.1), high DIPs (same STV, MOI = 0.1) and placebo (PBS) for 8 h, and lysed using RIPA lysis buffer (Beyotime, P0013B). Samples were separated by SDS-PAGE and transferred to a nitrocellulose membrane. The membrane was blocked with 5% non-fat milk for 1 h and incubated at 4 °C overnight with primary antibodies anti-RIG-I (Abcam, ab180625), and anti-GAPDH (Proteintech, 60004-1-Ig). Then, the membrane was washed and incubated with HRP-labeled secondary antibody (Absin, Abs20002) at room temperature for 1 h for subsequent detection using enhanced chemiluminescence.
NGS and data analysis
For NGS, 10 µg of RNA from conventionally prepared monovalent LAIV prototype of A/17/Hong Kong/2014/8296 (H3N2) or A/New York/61/2015-CDC-LV16 (H1N1)pdm09 was extracted using a TIANamp Virus RNA Kit (TIANGEN, DP315-R). The quantity and quality of extracted RNA were assessed using an Agilent 2100 Bioanalyzer and agarose gel electrophoresis. The RNA sequencing libraries were constructed using a NEBNext Ultra RNA Library Prep Kit for Illumina (NEB, E7530L) according to the manufacturer’s instructions, then sequenced using an Illumina Novaseq 6000 platform. To remove low-quality reads, the raw reads were filtered using Fastx toolkit 0.20.1 (http://hannonlab.cshl.edu/fastx_toolkit). All the clean reads were then aligned to the STV reference genomes (PB2: NC_M81581.2; PB1: NC_M81580.1; PA: NC_M81579.1; NP: NC_M81571.1; M: NC_M81570.1; NS: NC_M81578.1; HA-H3N2: NC_MW298183.1; HA-H1N1: KX417073.1; NA-H3N2: NC_MW298250.1; NA-H1N1: KX417064.1) using Bowtie2 software (https://bowtie-bio.sourceforge.net/bowtie2/index.shtml)61 to obtain reads that matched (Map) or did not match (Un-Map) the STV sequences. Finally, the Un-Map reads were input back into the ViReMa algorithm to search for deletion junction sites related to DVGs, obtaining the reads and junction sites for the DVGs of each segment, as described previously62.
Bulk RNA-seq and analysis
Female 6–8-week-old BALB/c mice were intranasally immunized with 30 µL of low DIPs LAIV (5.25 × 106 EID50, 1.46 × 107 total particles) or high DIPs LAIV (same STV, 5.25 × 106 EID50, 1.05 × 109 total particles). The turbinate and adjacent mucosal tissues were isolated at 8 hpi (n = 3), 2 dpi (n = 2), 4 dpi (n = 3), and 6 dpi (n = 3), respectively. After RNA extraction and library construction, the cDNA library was sequenced using the Illumina NovaSeq X Plus platform. Alignment was performed using HISAT2 (v2.2.1)63 against the mm10 mouse genome reference with default settings. And DEGs were identified using DESeq2 (v1.42.0)64. The KEGG terms were analyzed using the Gene Set Enrichment Analysis method with the clusterProfiler package (v3.14)65.
scRNA-seq
Female 6–8-week-old BALB/c mice (n = 3) were intranasally immunized with 30 µL of low DIPs LAIV (5.25 × 106 EID50, 1.46 × 107 total particles), high DIPs LAIV (same STV, 5.25 × 106 EID50, 1.05 × 109 total particles) or placebo (PBS). The turbinate and adjacent mucosal tissues were isolated at 48 hpi. The tissues of three mice in each group were mixed together and digested with Liberase (Roche, 5401119001) and DNase I (Roche, 10104159001) for 1 h at 37 °C. After filtering through a 70-µm strainer, red blood cells were lysed using an ACK buffer (Thermo Fisher, A1049201). Cells were counted and prepared as single-cell suspensions for scRNA-seq.
scRNA-seq library preparation was conducted using a Chromium Next GEM Single Cell 3’ Reagent Kit v3.1 (10x Genomics, PN-1000121) according to the manufacturer’s instructions. Briefly, mRNA from approximately 1.2 × 104 cells was reverse-transcribed into cDNA, and a unique barcode was added using poly(T) RT primers. After cDNA amplification, the scRNA-seq library was sequenced using the Illumina NovaSeq 6000 sequencing platform.
Single-cell transcriptomic analysis
Data files were processed using the count pipeline of the Cellranger toolkit v6.066 against the mm10 mouse genome reference, followed by analysis using the Seurat package v4.067. First, low-quality genes and cells were filtered by removing cells with the number of expressed genes <500 or >5000, UMIs <1000 or >50,000, percentage of mitochondrial genes >10%, and genes expressed in fewer than three cells. The top 2000 variable genes were then identified using default parameters, and all samples were merged using the Harmony algorithm v0.168. Subsequently, data dimensionality reduction and visualization were performed. The resolution was set to 0.5 and the principal component analysis was set to 30. The cells were divided into 26 clusters according to the marker genes shown in Supplementary Fig. 3a. DEG analysis was performed using the Wilcoxon test. The GOBP terms were analyzed using the Gene Set Enrichment Analysis method with the clusterProfiler package v3.1465.
Immunofluorescence
Firstly, the influenza antigen A/Hong Kong/4801/2014 (NIBSC, 16/286) was labeled with Cy5-NHS ester chloride (proteintech, CM07547) following the manufacturer’s instructions. Female 6–8-week-old BALB/c mice (n = 3) were intranasally inoculated with low DIPs LAIV (5.25 × 106 EID50/mouse, 1.46 × 107 total particles/mouse) or high DIPs LAIV (same STV, 5.25 × 106 EID50/mouse, 1.05 ×109 total particles/mouse). At 48 hpi, mice were intranasally inoculated with 15 µg of Cy5-labeled HA antigen and were euthanized with CO2 after 1 h. The nasal tissues were collected and was fixed in 4% paraformaldehyde (Beyotime, P0099) for 1 h at 4 °C, followed by decalcification with 0.5 M EDTA solution for 3 days. Tissues were then embedded in optimal cutting temperature compound, and 6 µm sections were prepared. Sections were stained with FITC-labeled wheat germ agglutinin (WGA, Merck, L4895-2MG) overnight at 4 °C. After washing with PBS, 4’, 6-diamidino-2-phenylindole (DAPI, Beyotime, C1005) was added and the image was visualized using an Olympus FLUOVIEW FV4000 confocal laser scanning microscope.
Mouse vaccination and viral challenge
Female 6–8-week-old BALB/c mice (n = 12) were intranasally immunized with 30 µL of H3N2 monovalent low DIPs LAIV (1.17 × 107 EID50, 3.25 × 107 total particles), middle DIPs LAIV (same STV, 1.17 × 107 EID50, 1.10 × 108 total particles), middle DIPs LAIV (same Total, 3.44 × 106 EID50, 3.25 × 107 total particles), high DIPs LAIV (same STV, 1.17 × 107 EID50, 2.34 × 109 total particles), high DIPs LAIV (same Total 1.62 × 105 EID50, 3.25 × 107 total particles), inactivated low DIPs LAIV (3.25 × 107 total particles), or were intramuscularly immunized with inactivated A/Hong Kong/4801/2014 (H3N2) (HA for 15 µg), twice at days 0 and 21. The placebo group was intranasally administered with an equivalent volume of PBS. Serum was collected from six mice in each group at days 21 and 42 to evaluate the humoral immune response. Another six mice were euthanized with CO2 on day 31 for NALF, BALF, and spleen collection. Briefly, 200 µL NALF and BALF were collected from each mouse, as described previously69, and utilized for subsequent sIgA antibody detection. The spleen was used to evaluate T cell-mediated immune responses via flow cytometry or ELISpot assays.
For the long-term immunogenicity study, female 6–8-week-old BALB/c mice (n = 12) were intranasally immunized with low DIPs LAIV, high DIPs LAIV (same STV), or placebo twice, at days 0 and 21, following the steps above. Serum samples from six mice in each group were collected every 21 days until day 189. The remaining six mice were euthanized with CO2 on day 63 for NALF and BALF collection.
For the protection experiment, female 6–8-week-old BALB/c mice (n = 9 for each group) were intranasally immunized twice with multiple H3N2 monovalent LAIVs with different proportions of DIPs and IIV prototypes, at days 0 and 21, following the steps above. The mice were then intranasally challenged with 30 µL of A/X31 (H3N2) (3 or 30 MLD50), A/PR8 (H1N1) (10 MLD50), or A/New York/61/2015-CDC-LV16A (H1N1)pdm09 (10 MLD50) on day 42. The mock challenge group was immunized with a placebo and intranasally challenged with 30 µL of PBS. The body weights of six of the nine initial mice in each group were recorded for 14 days post-challenge; mice were humanely euthanized with CO2 when lose 25% body weight. Three mice from each group were euthanized with CO2 at 3 or 4 dpc, and the turbinate and lung tissues were collected for viral load detection and pathological sectioning. Hematoxylin and eosin (HE) staining of the lung tissues was performed as described previously70.
Enzyme-linked immunosorbent assay
Briefly, 96-well plates were coated with 1 µg/mL influenza antigen A/Hong Kong/4801/2014 (H3N2) (NIBSC, 16/286) or A/Cambodia/e0826360/2020 (H3N2) (NIBSC, 21/100) and blocked with 3% BSA (Sigma-Aldrich, A8806). Serially diluted samples of the NALF, BALF, or serum were added to the plates and incubated overnight at 4 °C. The plates were then incubated with the respective secondary antibodies, HRP-conjugated goat anti-mouse sIgA (Beijing Bersee, BHR107), IgG (Beijing Bersee, BHR102), IgG1 (SouthernBiotech, 071-05), or IgG2a (SouthernBiotech, 1081-05) for 2 h at 37 °C. Then, TMB substrate (TIANGEN, PA107) was added, followed by 2 M H2SO4 to terminate the reaction. Finally, the absorbance was measured at 450 nm using a VICTOR X2 Multilabel Plate Reader (PerkinElmer).
HI assay
Immunized mouse sera were treated with a receptor-destroying enzyme (Sigma-Aldrich, C8772) at a volume ratio of 1:4, incubated at 37 °C for 16 h, and then inactivated at 56 °C for 30 min. Serum samples were serially diluted and mixed with four HA units of A/Hong Kong/4801/2014 (H3N2) or other IAV strains for 30 min. Next, 1% chicken erythrocytes were added to the mixtures and the HI titers were recorded as the highest serum dilution that showed complete inhibition of hemagglutination71.
Flow cytometry assay
For the detection of antigen presentation by DCs, female 6–8-week-old BALB/c mice (n = 5) were immunized with low DIPs LAIV (5.25 × 106 EID50/mouse, 1.46 × 107 total particles/mouse) and High DIPs LAIV (same STV, 5.25 × 106 EID50/mouse, 1.05 × 109 total particles/mouse), or placebo for 48 h, then were euthanized with CO2. The MLNs were collected and digested with Liberase (Roche, 5401119001) and DNase I (Roche, 10104159001) for 1 h at 37 °C. Next, 1 × 106 cells were blocked with anti-mouse CD16/32 antibody (Biolegend, 156604) for 10 min and stained with APC/Cyanine7-CD45 (Biolegend, 147717), Brilliant Violet 510-CD11c (Biolegend, 117353) and Pacific Blue -MHCⅡ (Biolegend, 107619) for 30 min at 4 °C. Following fixation and permeabilization, the cells were stained with a CF647-labeled anti-A/Hong Kong/4801/2014 HA antibody. The anti-A/Hong Kong/4801/2014 HA antibody was prepared by GenScript Biotech corporation and labeled using the Mix-n-Stain CF 647 antibody labeling kit (Merck, MX647S100-1KT) according to the manufacturer’s instructions. Finally, the cells were collected using a CytoFLEX Flow Cytometer (Beckman Coulter), and the data were analyzed using FlowJo (v10.9.0) software. The HA+MHCⅡ+ DCs were identified as CD45+CD11c+MHCⅡ+HA+ cells. Gating strategy were shown in Supplementary Fig. 8a.
For the detection of IFN-γ and IL-4 in CD4+ and CD8+ T cells, 1 × 106 freshly isolated mouse spleen cells were stimulated in RPMI-1640 medium (Gibco, 11875093) containing 10 µg/mL influenza antigen A/Hong Kong/4801/2014 (NIBSC, 16/286) for 2 h. Next, 1× Brefeldin A Solution (Biolegend, 420601) was added, and the mixture was incubated for 6 h at 37 °C. The cells were then blocked with anti-mouse CD16/32 antibody (Biolegend, 156604) for 10 min and stained with FITC-CD3 (Biolegend, 100306), PerCP/Cyanine5.5-CD4 (Biolegend, 100540), Pacific Blue-CD8 (Biolegend, 100725), and Zombie NIR (Biolegend, 423105) for 30 min at 4 °C. After fixation and permeabilization, the cells were stained with murine antibodies against APC-IFN-γ (Biolegend, 505810) and PE-IL-4 (Biolegend, 504104). Finally, the cells were collected using a CytoFLEX Flow Cytometer (Beckman Coulter), and the data were analyzed using FlowJo (v10.9.0) software. Gating strategy were shown in Supplementary Fig. 8b.
Enzyme-linked immunospot (ELISpot) assay
The ELISpot assay was performed using a mouse IFN-γ ELISpot PLUS kit (Mabtech, 3321-4HPW-2) according to the manufacturer’s instructions. Briefly, freshly isolated mouse spleen cells were seeded at a density of 1 × 106 cells per well in pre-coated ELISpot plates and stimulated with 10 µg/mL influenza antigen A/Hong Kong/4801/2014 (NIBSC, 16/286) for 24 h. Biotinylated detection antibodies were then added to the plates, followed by HRP-conjugated streptavidin. Spot development was achieved by adding a TMB substrate. The spots in each well were counted using an S6 Universal M2 ELISpot reader (CTL).
Statistical analysis
Statistical analyses were performed using GraphPad Prism v8.0 software. Data represent the mean ± standard deviation (SD). Unless specified otherwise, the differences between two independent samples were evaluated by two-sided Student’s t tests. Differences between multiple samples were analyzed by one-way analysis of variance (ANOVA) with Tukey’s multiple comparison tests. *P < 0.05, **P < 0.01, ***P < 0.001, ****P < 0.0001, ns: no significance difference.
Reporting summary
Further information on research design is available in the Nature Portfolio Reporting Summary linked to this article.
Data availability
The NGS data in this study have been deposited in the NCBI Sequence Read Archive (SRA) under the accession number PRJNA1161016. The bulk RNA-seq and scRNA-seq data have been deposited in the NCBI Gene Expression Omnibus (GEO) under the accession number GSE297572 (Supplementary Table 5) and GSE277095. These deposited data are publicly available. All data are included in the Supplementary Information or available from the authors, as are unique reagents used in this Article. The raw numbers for charts and graphs are available in the Source Data file whenever possible. Source data are provided with this paper.
Code availability
All analysis scripts and code used in this study are available on GitHub at: https://github.com/InfluenzaDIP/Flu-DVG72. All data supporting the findings of this study are available within the paper and from the corresponding author upon request.
References
WHO. Up to 650000 people die of respiratory diseases linked to seasonal flu each year. Available from: https://www.who.int/news/item/13-12-2017-up-to-650-000-people-die-of-respiratory-diseases-linked-to-seasonal-flu-each-year.
Maassab, H. F. Biologic and immunologic characteristics of cold-adapted influenza virus. J. Immunol. 102, 728–732 (1969).
Jin, H. et al. Multiple amino acid residues confer temperature sensitivity to human influenza virus vaccine strains (FluMist) derived from cold-adapted A/Ann Arbor/6/60. Virology 306, 18–24 (2003).
Kendal, A. P. Cold-adapted live attenuated influenza vaccines developed in Russia: can they contribute to meeting the needs for influenza control in other countries? Eur. J. Epidemiol. 13, 591–609 (1997).
Rudenko, L. et al. Rationale for vaccination with trivalent or quadrivalent live attenuated influenza vaccines: protective vaccine efficacy in the ferret model. PLoS ONE 13, e0208028 (2018).
Ambrose, C. S., Luke, C. & Coelingh, K. Current status of live attenuated influenza vaccine in the United States for seasonal and pandemic influenza. Influenza Other Respir. Viruses 2, 193–202 (2008).
Fischer, W. A. II, Chason, K. D., Brighton, M. & Jaspers, I. Live attenuated influenza vaccine strains elicit a greater innate immune response than antigenically-matched seasonal influenza viruses during infection of human nasal epithelial cell cultures. Vaccine 32, 1761–1767 (2014).
Wu, M. et al. Defective interfering particles of influenza virus and their characteristics, impacts, and use in vaccines and antiviral strategies: a systematic review. Viruses 14, 2773 (2022).
Genoyer, E. & López, C. B. The Impact of defective viruses on infection and immunity. Annu. Rev. Virol. 6, 547–566 (2019).
Marcus, P. I., Ngunjiri, J. M. & Sekellick, M. J. Dynamics of biologically active subpopulations of influenza virus: plaque-forming, noninfectious cell-killing, and defective interfering particles. J. Virol. 83, 8122–8130 (2009).
Frensing, T. et al. Impact of defective interfering particles on virus replication and antiviral host response in cell culture-based influenza vaccine production. Appl. Microbiol. Biotechnol. 98, 8999–9008 (2014).
Xue, J., Chambers, B. S., Hensley, S. E. & López, C. B. Propagation and characterization of influenza virus stocks that lack high levels of defective viral genomes and hemagglutinin mutations. Front. Microbiol. 7, 326 (2016).
Ayaz, S., Dibben, O. & Chapman, D. Presence of defective viral genes in H1N1 live attenuated influenza vaccine strains is not associated with reduced human cell fitness or vaccine effectiveness. Vaccine 39, 6735–6745 (2021).
Gould, P. S., Easton, A. J. & Dimmock, N. J. Live attenuated influenza vaccine contains substantial and unexpected amounts of defective viral genomic RNA. Viruses 9, 269 (2017).
Rabinowitz, S. G. & Huprikar, J. The influence of defective-interfering particles of the PR-8 strain of influenza A virus on the pathogenesis of pulmonary infection in mice. J. Infect. Dis. 140, 305–315 (1979).
Vasilijevic, J. et al. Reduced accumulation of defective viral genomes contributes to severe outcome in influenza virus infected patients. PLoS Pathog. 13, e1006650 (2017).
Vasou, A. et al. Targeting pattern recognition receptors (PRR) for vaccine adjuvantation: from synthetic PRR agonists to the potential of defective interfering particles of viruses. Viruses 9, 186 (2017).
Tapia, K. et al. Defective viral genomes arising in vivo provide critical danger signals for the triggering of lung antiviral immunity. PLoS Pathog. 9, e1003703 (2013).
Makela, S. M. et al. RIG-I signaling is essential for influenza B virus-induced rapid interferon gene expression. J. Virol. 89, 12014–12025 (2015).
Baum, A., Sachidanandam, R. & Garcia-Sastre, A. Preference of RIG-I for short viral RNA molecules in infected cells revealed by next-generation sequencing. Proc. Natl. Acad. Sci. USA 108, 16303–16308 (2011).
Grohskopf, L. A. et al. Prevention and control of seasonal influenza with vaccines. MMWR Recomm. Rep. 65, 1–54 (2016).
Chung, J. R. et al. Live attenuated and inactivated influenza vaccine effectiveness. Pediatrics 143, e20182094 (2019).
Hawksworth, A. et al. Replication of live attenuated influenza vaccine viruses in human nasal epithelial cells is associated with H1N1 vaccine effectiveness. Vaccine 38, 4209–4218 (2020).
Dibben, O. et al. Defining the root cause of reduced H1N1 live attenuated influenza vaccine effectiveness: low viral fitness leads to inter-strain competition. npj Vaccines 6, 35 (2021).
Lee, A. C.-Y. et al. Intradermal vaccination of live attenuated influenza vaccine protects mice against homologous and heterologous influenza challenges. npj Vaccines 6, 95 (2021).
Rathnasinghe, R. et al. Interferon mediated prophylactic protection against respiratory viruses conferred by a prototype live attenuated influenza virus vaccine lacking non-structural protein 1. Sci. Rep. 11, 22164 (2021).
WHO. Recommended composition of influenza virus vaccines for use in the 2016 southern hemisphere influenza season. Available from: https://www.who.int/publications/m/item/recommended-composition-of-influenza-virus-vaccines-for-use-in-the-2016-southern-hemisphere-influenza-season.
Isken, B., Genzel, Y. & Reichl, U. Productivity, apoptosis, and infection dynamics of influenza A/PR/8 strains and A/PR/8-based reassortants. Vaccine 30, 5253–5261 (2012).
Ball, S. L., Mann, D. A., Wilson, J. A. & Fisher, A. J. The role of the fibroblast in inflammatory upper airway conditions. Am. J. Pathol. 186, 225–233 (2016).
Liebe, R. et al. The extracellular proteinase Expi/Wfdc18 in liver damage and tumour development: a new connection between inflammation, fibrogenesis and malignant growth. Z. Gastroent. 53, A1_47 (2015).
Barnett, K. C. et al. An epithelial-immune circuit amplifies inflammasome and IL-6 responses to SARS-CoV-2. Cell Host Microbe 31, 243–259 (2023).
Kazer, S. W. et al. Primary nasal influenza infection rewires tissue-scale memory response dynamics. Immunity 57, 1955–1974 (2024).
Burn, G. L. et al. The neutrophil. Immunity 54, 1377–1391 (2021).
Knoop, K. A. & Newberry, R. D. Goblet cells: multifaceted players in immunity at mucosal surfaces. Mucosal Immunol. 11, 1551–1557 (2018).
Tanabe, T. & Rubin, B. K. Airway goblet cells secrete pro-inflammatory cytokines, chemokines, and growth factors. Chest 149, 714–720 (2016).
Drago-Serrano, M. E., Campos-Rodríguez, R., Carrero, J. C. & de la Garza, M. Lactoferrin: balancing ups and downs of inflammation due to microbial infections. Int. J. Mol. Sci. 18, 501 (2017).
Hu, L. et al. Extraordinarily potent proinflammatory properties of lactoferrin-containing immunocomplexes against human monocytes and macrophages. Sci. Rep. 7, 4230 (2017).
Lowry, E. et al. CXCL17 is a proinflammatory chemokine and promotes neutrophil trafficking. J. Leukoc. Biol. 115, 1177–1182 (2024).
Xiao, S., Xie, W. & Zhou, L. Mucosal chemokine CXCL17: what is known and not known. Scand. J. Immunol. 93, e12965 (2021).
Wang, L. et al. Chitinase-like protein Ym2 (Chil4) regulates regeneration of the olfactory epithelium via interaction with inflammation. J. Neurosci. 41, 5620–5637 (2021).
Mar, K. B. et al. LY6E mediates an evolutionarily conserved enhancement of virus infection by targeting a late entry step. Nat. Commun. 9, 3603 (2018).
Zhang, R. et al. A phase 1, randomized, double-blinded, placebo-controlled and dose-escalation study to evaluate the safety and immunogenicity of the intranasal DelNS1-nCoV-RBD LAIV for COVID-19 in healthy adults. Vaccines 11, 723 (2023).
Zang, Y. et al. Eliciting neutralizing antibodies against the membrane proximal external region of HIV-1 Env by chimeric live attenuated influenza A virus vaccines. Vaccine 33, 3859–3864 (2015).
Laske, T. et al. Modeling the intracellular replication of influenza A virus in the presence of defective interfering RNAs. Virus Res. 213, 90–99 (2016).
Pelz, L. et al. Semi-continuous popagation of influenza A virus and its defective interfering particles: analyzing the dynamic competition to select candidates for antiviral therapy. J. Virol. 95, e0117421 (2021).
Treanor, J. History of live, attenuated influenza vaccine. J. Pediatr. Infect. Dis. Soc. 9, S3–S9 (2020).
Mohn, K. G. I., Smith, I., Sjursen, H. & Cox, R. J. Immune responses after live attenuated influenza vaccination. Hum. Vaccines Immunother. 14, 571–578 (2018).
Jang, Y. H. & Seong, B. L. Immune responses elicited by live attenuated influenza vaccines as correlates of universal protection against influenza viruses. Vaccines 9, 353 (2021).
Rudraraju, R., Mordant, F. & Subbarao, K. How live attenuated vaccines can inform the development of broadly cross-protective influenza vaccines. J. Infect. Dis. 219, S81–S87 (2019).
Wang, S. et al. Efficacy and safety of a live attenuated influenza vaccine in Chinese healthy children aged 3-17 years in one study center of a randomized, double-blind, placebo-controlled phase 3 clinical trial, 2016/17 season. Vaccine 38, 5979–5986 (2020).
Baum, U., Kulathinal, S., Auranen, K. & Nohynek, H. Effectiveness of 2 influenza vaccines in nationwide cohorts of finnish 2-year-old children in the seasons 2015-2016 through 2017-2018. Clin. Infect. Dis. 71, e255–e261 (2020).
Chaturvedi, S. et al. Identification of a therapeutic interfering particle-A single-dose SARS-CoV-2 antiviral intervention with a high barrier to resistance. Cell 184, 6022–6036 (2021).
Kajigaya, S. et al. Isolation and characterization of defective-interfering particles of poliovirus Sabin 1 strain. Virology 142, 307–316 (1985).
Świętoń, E., Tarasiuk, K. & Śmietanka, K. Low pathogenic avian influenza virus isolates with different levels of defective genome segments vary in pathogenicity and transmission efficiency. Vet. Res. 51, 108 (2020).
Karakus, U., Crameri, M., Lanz, C. & Yángüez, E. Propagation and titration of influenza viruses. Methods Mol. Biol. 1836, 59–88 (2018).
Penn, R. et al. Levels of influenza A virus defective viral genomes determine pathogenesis in the BALB/c mouse model. J. Virol. 96, e0117822 (2022).
Nishisaka-Nonaka, R. et al. Irradiation by ultraviolet light-emitting diodes inactivates influenza a viruses by inhibiting replication and transcription of viral RNA in host cells. J. Photochem. Photobiol. B-Biol. 189, 193–200 (2018).
Payne, A. F., Binduga-Gajewska, I., Kauffman, E. B. & Kramer, L. D. Quantitation of flaviviruses by fluorescent focus assay. J. Virol. Methods 134, 183–189 (2006).
Reed, L. J. & Muench, H. A simple method of estimating fifty percent endpoints. Am. J. Epidemiol. 27, 493–497 (1938).
Liu, H. et al. Antiviral effects of ABMA and DABMA against influenza virus In vitro and in vivo via regulating the endolysosomal pathway and autophagy. Int. J. Mol. Sci. 23, 3940 (2022).
Langmead, B. & Salzberg, S. L. Fast gapped-read alignment with Bowtie 2. Nat. Methods 9, 357–359 (2012).
Alnaji, F. G. et al. Sequencing framework for the sensitive detection and precise mapping of defective interfering particle-associated deletions across influenza A and B viruses. J. Virol. 93, e00354–00319 (2019).
Kim, D. et al. Graph-based genome alignment and genotyping with HISAT2 and HISAT-genotype. Nat. Biotechnol. 37, 907–905 (2020).
Love, M. I., Huber, W. & Anders, S. Moderated estimation of fold change and dispersion for RNA-seq data with DESeq2. Genome Biol. 15, 550 (2014).
Wu, T. et al. ClusterProfiler 4.0: a universal enrichment tool for interpreting omics data. Innov. Amst. 2, 100141 (2021).
Zheng, G. X. et al. Massively parallel digital transcriptional profiling of single cells. Nat. Commun. 16, 14049 (2017).
Hao, Y. et al. Dictionary learning for integrative, multimodal and scalable single-cell analysis. Nat. Biotechnol. 42, 293–304 (2024).
Korsunsky, I. et al. Fast, sensitive and accurate integration of single-cell data with Harmony. Nat. Methods 16, 1289–1296 (2019).
Kildsgaard, J., Brimnes, J., Jacobi, H. & Lund, K. Sublingual immunotherapy in sensitized mice. Ann. Allergy Asthma Immunol. 98, 366–372 (2007).
Nazaroff, C. D. et al. Assessment of lung eosinophils in situ using immunohistological staining. Methods Mol. Biol. 2223, 237–266 (2021).
WHO. Manual for the laboratory diagnosis and virological surveillance of influenza. Available from: https://www.who.int/publications-detail-redirect/manual-for-the-laboratory-diagnosis-and-virological-surveillance-of-influenza.
Su, W., Wu, M., Wang, P. & Chen, F. Live attenuated influenza vaccine with low proportions of defective interfering particles elicits robust immunogenicity and cross-protection. GitHub repository. Available from: https://doi.org/10.5281/zenodo.16947248 (2025).
Acknowledgements
This research was supported by the National Natural Science Fund of China (No. 32070932, W.S.; 32170944, C.J.); the Science and Technology Development Plan Project of Jilin Province (20240305081YY, W.S.); the Science and Technology Plan Project of the Inner Mongolia Autonomous Region (2020GG0233, W.S.), China.
Author information
Authors and Affiliations
Contributions
W.S., F.C. and C. J. designed the study. M.W., P.W., L.W., Cuidan Li, C.Z., and C. Liang developed the methodology. M.W., L.W., R.S., H.D., X.F., E.Z., J.Q. and Y.M. conducted the experiments and analysed the experimental data. P.W., Cuidan Li, L.Y., T.L., Z.J., C. Liang, and F.C. conducted NGS, bulk RNA-seq, scRNA-seq, and data analysis. M.W., L.W. and W.S. wrote the original draft. M.W., W.S., F.C., C.J. and I.K. reviewed and edited the manuscript. M.W., P.W., L.W., R.S. and W.S. improved diagrams. W.S., C.J., C.Z., D.P., Chao Li, I.K. and L.R. provided and prepared virus resources. W.S. and F.C. oversaw the funding application and provided the supervision of this study.
Corresponding authors
Ethics declarations
Competing interests
The authors declare no competing interests.
Peer review
Peer review information
Nature Communications thanks the anonymous reviewer(s) for their contribution to the peer review of this work. A peer review file is available.
Additional information
Publisher’s note Springer Nature remains neutral with regard to jurisdictional claims in published maps and institutional affiliations.
Supplementary information
Source data
Rights and permissions
Open Access This article is licensed under a Creative Commons Attribution-NonCommercial-NoDerivatives 4.0 International License, which permits any non-commercial use, sharing, distribution and reproduction in any medium or format, as long as you give appropriate credit to the original author(s) and the source, provide a link to the Creative Commons licence, and indicate if you modified the licensed material. You do not have permission under this licence to share adapted material derived from this article or parts of it. The images or other third party material in this article are included in the article’s Creative Commons licence, unless indicated otherwise in a credit line to the material. If material is not included in the article’s Creative Commons licence and your intended use is not permitted by statutory regulation or exceeds the permitted use, you will need to obtain permission directly from the copyright holder. To view a copy of this licence, visit http://creativecommons.org/licenses/by-nc-nd/4.0/.
About this article
Cite this article
Wu, M., Wang, P., Wang, L. et al. Live attenuated influenza vaccine with low proportions of defective interfering particles elicits robust immunogenicity and cross-protection. Nat Commun 16, 9647 (2025). https://doi.org/10.1038/s41467-025-64651-0
Received:
Accepted:
Published:
Version of record:
DOI: https://doi.org/10.1038/s41467-025-64651-0







