Abstract
Cell-to-cell variability often limits the efficiency of microbial bioproduction, yet how individual cells fluctuate over time and how these fluctuations shape population-level output remain unclear. To address this issue, we tracked a heterologous betaxanthin pathway in Escherichia coli using microfluidics-assisted time-lapse microscopy, allowing simultaneous measurement of fluctuations in betaxanthin, its biosynthetic enzyme DOD and growth across generations. Here we show that over 50% of high betaxanthin producers become medium or low producers after two divisions. Betaxanthin variation primarily originates from DOD noise, with a smaller contribution from growth rate fluctuations. We further develop a stochastic model to explore various control circuits and find that pathway enzyme or metabolite-based growth selection strategies are most effective in enhancing production. We experimentally validate the model by coupling enzyme expression to nutrient availability, which enriches high producers and boosts titer by 4.4-fold. Our results highlight key sources of metabolic heterogeneity and provide a framework for designing robust microbial processes.
Similar content being viewed by others
Introduction
Bioproduction using engineered microbes has revolutionized the manufacture of numerous chemicals, fuels, polymer precursors, pharmaceuticals, and biologics. Achieving high product titers, yields, productivities, and robustness is essential for economically and sustainably scaling these technologies1,2,3. As an intrinsic feature of biology, the pervasive cellular noise inevitably affects every engineered bioproduction system, leading to non-genetic cell-to-cell variation in bioproduction that profoundly influences both the titer and yield of cell cultures4,5,6,7,8,9,10,11,12. It has been observed that genetically identical single cells growing in the same fermenter can accumulate different amounts of product by more than tenfold7,13,14. Developing efficient strategies to enrich high-producing cells and eliminate low-producing ones is crucial, as such approaches could significantly enhance overall yields and are therefore urgently needed15,16.
Gene expression noise is a known source of cell-to-cell variation in bioproduction17,18,19. Noise in the expression of enzymes can propagate through metabolic pathways, leading to variations in metabolite concentrations13,20,21. This noise from enzyme expression and metabolites further influences cell growth rates, hence forming a dynamic interplay with gene expression and metabolism. Consequently, engineered microbial cells can exhibit diverse biosynthetic activities in subpopulations, with cells transitioning between low and high-productivity states7. Unfortunately, very little is known about the dynamic and heterogeneous bioproduction behavior at the single-cell level. Moreover, this dynamic and heterogeneous bioproduction is further complicated by the possible metabolic burden from engineered pathways, which can potentially reduce the growth rates of high producers and thus continuously alter the population dynamics22,23,24. Therefore, understanding how cellular noise dynamically affects engineered bioproduction systems at both the single-cell and population levels is critical for developing efficient control tools to enhance the overall titer and yield at the population scale.
Single-cell gene expression dynamics have been studied using fluorescent protein fusion, and single-cell growth can be tracked with time-lapse microscopy20,25. However, it is quite challenging to measure the dynamics of metabolites in single cells because of the low concentration of metabolites within a cell. Although mass-spectrometry-based single-cell metabolite quantification is powerful26,27, it cannot provide dynamic metabolic information in living cells. Metabolite biosensors, such as RNA aptamer sensors28,29, metabolite-responsive transcription factor sensors30,31,32, fluorescence resonance energy transfer sensors33, and circular permutated fluorescent protein sensors34,35, have been used to illustrate changes in metabolite concentration within living cells. However, these genetically encoded biosensors may introduce their own noise from their biosynthesis and degradation, complicating the quantification of metabolite noise. Recent advances in single-cell Raman spectroscopy have provided a powerful tool for quantifying metabolites36. However, they are unable to simultaneously track both metabolites and their biosynthetic enzymes within the same cell. Therefore, a method that enables direct, real-time measurement of protein and metabolite concentrations alongside cell growth rate at the single-cell level, without introducing additional noise, is essential for advancing our understanding of noise propagation during bioproduction.
To address these challenges, we introduce a unique heterologous metabolic pathway in Escherichia coli to produce betaxanthin, a yellow fluorescent pigment. This pathway allows for directly quantifying metabolite bioproduction in living single cells using time-lapse fluorescence microscopy. The heterologous betaxanthin pathway involves a plant-origin DOPA dioxygenase (DOD) that converts 3,4-dihydroxyphenylalanine (L-DOPA) into betalamic acid through ring-opening and oxidation reactions. Betalamic acid then rapidly condenses with free amines to form betaxanthins37. We utilize this unique pathway with a naturally fluorescent metabolite and microfluidics-assisted microscopy to monitor bioproduction dynamics in single cells. We find that high betaxanthin production fluctuates quickly in E. coli with an auto-correlation lifetime of approximately 30 min. Cells with high betaxanthin levels lose their high-production trait after an average of 2 to 3 cell cycles, which is much faster than observed in high protein producers, who typically lose their high-production trait over 5 cell cycles. Furthermore, we employ computational models to evaluate four metabolic control strategies to leverage this bioproduction heterogeneity to enhance overall yields. The most effective model-predicted strategy is experimentally validated, resulting in substantial enrichment of high betaxanthin producers and enhancement of overall betaxanthin titer. These results not only shed light on the dynamics and heterogeneity of cellular bioproduction but also inform the design principles critical to metabolic engineering.
Results
Dynamic and heterogeneous enzyme and metabolite production in single cells
We expressed the heterologous betaxanthin production pathway in E. coli to investigate metabolite production dynamics in single cells (Fig. 1a). To minimize variability originating from synthesizing metabolic precursors, we directly supplied the pathway’s precursor, L-DOPA, to the cell culture and fresh media. We then fused a red fluorescent protein mCherry to the DOD enzyme to track enzyme expression dynamics, thus enabling simultaneous monitoring of protein (DOD enzyme) and metabolite (betaxanthin) dynamics in a single cell during bioproduction.
a The betaxanthin biosynthetic pathway. L-DOPA is provided to the cell media and is converted to betalamic acid by DOD which is fused to mCherry. Betalamic acid spontaneously reacts with primary amines to form yellow fluorescent betaxanthins. b Microfluidics chip and representative image of a single chamber within the microfluidics chip where the cells were maintained at the steady state. P1 is the inlet of cell culture, P2 is the inlet of fresh media, and P3 is the outlet of waste. c Representative time-lapse fluorescence microscopy images for measuring single-cell growth (top), protein level (middle), and metabolite level (bottom). Source data are provided as a Source Data file.
We cultivated the engineered betaxanthin-producing E. coli cells in microfluidic chambers under steady-state conditions, with a constant supply of defined minimal glucose medium and L-DOPA for multiple generations (Fig. 1b and Supplementary Fig. 1). We employed time-lapse fluorescence microscopy to continuously track and automatically quantify cell growth, division, enzyme expression, and metabolite production in hundreds of single cells (Fig. 1c, “Methods”). To validate the accuracy of this approach, we compared the fluorescence measurements of both the DOD enzyme and betaxanthin obtained from microscopy with those from a conventional plate reader across varying pathway induction levels. Strong positive linear correlations were observed for both DOD (R2 = 0.97) and betaxanthin (R2 = 0.96, Supplementary Fig. 2), supporting the quantitative reliability of the microscopy-based measurements. To further rule Supplementary Fig. 2 out potential spatial heterogeneity caused by the microfluidic chamber, we quantified single-cell DOD and betaxanthin fluorescence in each corner of the chamber. The results showed little difference between the center and those at the edges. (Supplementary Fig. 3).
We observed dynamic production characteristics in single cells, with significant fluctuations in the concentrations of both DOD enzyme and betaxanthin over time, within one cell generation and over multiple generations (Fig. 2a, b). Variations in DOD and betaxanthin levels were also noted between sister cells after binary division, with correlation coefficients (r2) of 0.53 and 0.40, respectively (Supplementary Fig. 4). Autocorrelation analyses of DOD and betaxanthin levels in single cells were performed to assess the memory of the bioproduction state (i.e., the timescale over which a cell retains its previous enzyme or metabolite levels, “Methods”). The halftime of DOD autocorrelation decay, Rpp(τ), was found to be 61 ± 2.8 min (Fig. 2b and Supplementary Fig. 5A), close to the cell doubling time under our growth conditions (63 ± 6 min). This result is consistent with previous studies suggesting that the memory of protein concentration is primarily governed by growth dilution20. In comparison, betaxanthin concentration in single cells fluctuated more rapidly (Fig. 2a, b), displaying a shorter memory of 30 ± 2.9 min (Supplementary Fig. 5B). This behavior suggests additional influences from other dynamic cellular processes, such as betaxanthin secretion or enzymatic degradation, as supported by the weak betaxanthin fluorescence observed in the culture medium.
a Representative concentration profiles of the single-cell DOD enzyme (top panel) and betaxanthin (bottom panel) for multiple lineages. b Autocorrelation decay of DOD enzyme (top panel, red curve) and betaxanthin (bottom panel, yellow curve) concentration in single cells from experimental measurements and modeling (black curves). c Distribution of single-cell DOD (top panel) and betaxanthin (bottom panel) concentration within the entire population (blue curves). Black vertical lines indicate one standard deviation above and below the population mean. A single low-producing ancestor cell (red arrows) was tracked and the distribution of all its progeny after 7 cell cycles is shown with the red curves. Medium- and high-producing ancestors (green and yellow arrows) and their progenies (curves) are indicated by green and orange colors, respectively. d The dynamics of initial low, medium, and high-producing subpopulations over multiple cell generations. Data points represent biological replicates from two independent experiments. The bar height indicates the mean of the biological replicates. e Cross-correlation between DOD-to-betaxanthin Rpm(τ) (top panel), growth-to-DOD Rμp(τ), and growth rate-to-betaxanthin Rμm(τ) (bottom panel). Source data are provided as a Source Data file.
We then examined cell-to-cell variability in DOD and betaxanthin levels within the population. Both single-cell DOD and betaxanthin concentrations showed broad distributions (Fig. 2c), with corresponding noise values (squared coefficient of variance, CV2) of 0.067 and 0.016, respectively. We arbitrarily grouped the population into high, medium, or low producers based on whether their DOD or betaxanthin concentrations were above, within, and below one standard deviation from the population mean, respectively. To compare the degree of production variation from cell lineages to the entire population, we tracked the descendants of individual high, medium, and low producers across 7 generations of continuous growth. Notably, the progeny of high, medium, and low DOD producers generally retained their ancestor’s production categories, although their DOD concentration distributions broadened slightly and shifted towards the population mean (Fig. 2c). For example, descendants of low DOD producers mostly produced low DOD levels but showed a higher average DOD level than their common ancestor (Fig. 2c). We also tracked the descendants of the entire subpopulations of high and low DOD producers. As time progressed, an increasing fraction of these subpopulations transitioned to medium producers (Fig. 2d). After 7 generations, 68% and 55% of the original high and low subpopulations became medium producers. Compared to DOD, betaxanthin production characteristics changed more rapidly. Most high and low betaxanthin producers become medium producers after 7 generations (Fig. 2d). At the subpopulation level, 78% of high betaxanthin producers lost their high-producing trait and became medium producers after 7 generations, while a similar 80% of the low betaxanthin subpopulation transit to medium producers. On average, half of the high betaxanthin producers shifted to medium or low producers after 2–3 cell cycles, in contrast to 5 cycles for the high DOD producers. This rapid change in betaxanthin production trait is consistent with the rapid decay of betaxanthin autocorrelation (Fig. 2b) in single cells.
Additionally, we computed cross-correlations between protein-to-metabolite Rpm(τ) and growth-to-metabolite Rμm(τ) to identify the sources of metabolite noise and the direction of noise propagation. Rpm(τ) exhibited a strong positive correlation centered at τ = 0 and was largely symmetric, indicating that noise in DOD protein contributes to approximately 60% of the betaxanthin variability with immediate noise transmission, likely due to the rapid enzymatic turnover (Fig. 2e). In contrast, Rμm(τ) showed a weaker negative correlation at slight positive time lags (τ > 0), indicating that growth-mediated metabolite dilution contributes modestly to metabolite noise with a short delay. A similar weak and negative correlation was observed in growth-to-protein Rμp(τ) cross-correlation (Fig. 2e), consistent with the previously observed growth dilution of protein concentration10,20. Given the relatively large error bars in measuring the cross-correlations of Rμp(τ) and Rμm(τ), the noise transmission time from growth dilution to protein and metabolite levels cannot be precisely determined but is estimated to be less than 30 min (Supplementary Fig. 5C–E). Together, these results suggest that betaxanthin noise primarily originated from the fluctuation in its biosynthetic enzyme DOD, with a lesser contribution from growth rate fluctuation.
Stochastic simulation of bioproduction
To obtain a quantitative understanding of the impacts of heterogeneity and fluctuation dynamics on product titer, yield, and rate of cell cultures, we developed a stochastic model for single-cell protein and metabolite production based on the betaxanthin pathway. Briefly, the model includes four molecular species: DOD protein (p), the pathway precursor L-DOPA (d), the metabolite product betaxanthin (m), and a growth factor (γ) (Fig. 3a, “Methods”, Supplementary Table 1). The growth factor is used for stochastic simulation and serves as a proxy for the metabolic state of cells38. While both γ and d are generated by zeroth-order reactions, p is produced by stochastic sampling from geometric distribution, with a given mean burst size and burst frequency. The conversion of L-DOPA (d) to betaxanthin (m) is governed by Michaelis–Menton kinetics. Degradation of DOD, betaxanthin, and the growth factor follows first-order kinetics.
a Betaxanthin production model. Protein (p) converts substrate (d) to metabolite (m), and cell growth (μ) dilutes protein, metabolite, and growth factor (γ), which in turn promotes growth. b Modeled single-cell traces of protein and metabolite concentration. A total of 50 representative cell traces are shown with 2 traces highlighted for clarity. c Distributions of single-cell protein and metabolite concentration from modeling (solid curves) and experimental measurements (bars). d–f Simulated cross-correlations Rμp(τ), Rμm(τ), and Rpm(τ) under three different scenarios: d both protein (p) and growth (μ) fluctuate stochastically; e p is held constant; and f μ is held constant. Source data are provided as a Source Data file.
We performed stochastic Gillespie simulations to examine the fluctuation patterns of each molecular species within a single cell. The Gillespie algorithm updated propensities at every deterministic time interval (1 s), accommodating changes in cell size during the cell cycle and the depletion of the carbon source during fermentation (Supplementary Fig. 6). All molecular species are subjected to dilution due to cell volume increase during cell growth, which correlates with the growth rate determined at each time step. This growth rate is calculated by multiplying the output of a Hill function of the growth factor with the Monod equation, which describes carbon substrate utilization. Cell growth and division are modeled according to the adder rule39 with variations in cell division time following a truncated normal distribution based on published data for volume variation in daughter cells40. The model also incorporates noise-driven growth rate gains41 due to growth competition through random replacement by faster-growing cells. This comprehensive modeling approach provides the stochastic characteristics of cellular processes impacting bioproduction efficiency.
The model was parameterized using both our experimental datasets and published literature values (“Methods”, Supplementary Table 1). When comparing single-cell behavior between modeling and experimental data, our simulations closely mirrored the single-cell behavior observed in experiments, capturing the dynamics of cell growth, DOD concentration, and betaxanthin concentration, as evidenced by similar patterns in both sizes and frequencies of fluctuations across time trajectories (Fig. 3b). We further validated the simulation results by calculating the autocorrelation decay of DOD concentration Rpp(τ) and betaxanthin concentration Rmm(τ). The simulated decay curves are aligned with experimentally measured decay kinetics (Fig. 2b).
Cell-to-cell variations from the simulation were also validated by comparing distributions of single-cell DOD and betaxanthin concentrations with experimental data (Fig. 3c). The noise levels for DOD and betaxanthin concentration from the simulation were calculated as 0.067 and 0.015, respectively, in agreement with experimentally measured values. Moreover, simulated cross-correlations of Rpm(τ), Rμp(τ), and Rμm(τ) showed similar patterns with experimental results, displaying a strong positive Rpm(τ) at τ = 0, indicating immediate noise transmission, and a weak negative Rμm(τ) at τ > 0, consistent with a delayed and minor contribution from growth (Fig. 3d). To further dissect the sources of betaxanthin noise, we simulated two extreme cases by independently eliminating fluctuations in DOD abundance or growth factor (“Methods”). When DOD protein levels in single cells were fixed, both Rpm(τ) and Rμp(τ) were markedly reduced, while Rμm(τ) became more strongly negative (Fig. 3e). These results suggest that in the absence of enzyme-level variation, growth fluctuations become the dominant noise source for betaxanthin. Conversely, when growth variability was reduced, both Rμm(τ) and Rμm(τ) diminished, while Rpm(τ) became slightly stronger (Fig. 3f), reinforcing the central role of DOD fluctuation in driving betaxanthin noise. Overall, our stochastic simulation provided an accurate description of the dynamic, heterogeneous bioproduction behavior of single cells, and provided mechanistic insights into metabolite noise source and propagation. The model can be used for exploring various engineering strategies aimed at modifying cellular noise and enhancing overall bioproduction efficiency.
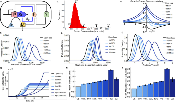
Building on these insights, we examined how synthetic gene circuits can enrich high-producing cells within a heterogeneous population, potentially improving overall titers and yields. Gene circuits can be designed in various ways to select either cells with high pathway enzyme levels–indicating the potential to be high producers–or cells with high metabolite concentrations–representing the current state of high producers. The impact of different selection strategies on overall production performance depends on their circuit architecture, specific parameters, and the dynamic fluctuation of the products. We implemented different genetic regulation strategies into our model framework to explore the most effective circuit type and their parameters for enhancing titers, yields, and productivities of the engineered cell cultures.
Enzyme-based growth selection strategy (Egos)
We initially explored an enzyme-based growth selection strategy, termed Egos, wherein a selection gene (Sel) is either genetically fused to or transcribed from the pathway enzyme p (Fig. 4a), so that the concentrations of the enzyme and the selection protein are highly correlated between individual cells42. The selection marker confers a growth advantage, enabling cells that stochastically express high levels of enzyme p (i.e., potential high producers) to grow faster than low-producing counterparts23. We modeled the growth rate dependency on enzyme concentration p using a Hill function:
where \({g}_{i}\) and \({g}_{{open},{i}}\) represent the instantaneous cell growth rate of the \({i}^{{th}}\) simulated timestep under Egos control or without any selection strategy (open-loop), respectively. hp is the selection threshold, representing the enzyme concentration at which the growth rate is half its maximum and can be adjusted by modifying the expression level of Sel relative to the concentration of pathway enzyme p. np is the Hill coefficient, which describes the steepness of the response curve, providing insight into how sensitively the growth rate responds to changes in enzyme concentration.
a Egos co-expresses the enzyme protein (p) with a selection gene (Sel), whose product promotes cell growth (μ), which further dilutes all cellular molecules. b Selection stringency was set by the threshold hp. Five hp values were chosen for modeling. c Simulated growth-to-protein cross-correlation in open-loop and Egos of different hp values. d–f Simulated distributions of single-cell protein (d), metabolite (e) concentrations, and doubling time (f) in open-loop (black) and Egos of different hp values. g Simulated protein production under Egos control of different hp values. h, i Simulated final protein (h) and metabolite (i) titers under Egos control of different hp values. Error bar represents standard deviation of 3 different simulations with 300, 400, and 500 cells. The error bar represents the mean of 3 individual simulations performed with 300, 400, and 500 cells. Source data are provided as a Source Data file.
We integrated the Egos strategy into our model with the threshold hp set to select the top 1%, 50%, or 99% of the original population or at 10× and 20× of the original population mean (Fig. 4b). The circuit alters the protein-to-growth cross-correlation Rµp (τ) from negative in an open-loop to positive under Egos control (Fig. 4c). This shift is consistent with the design intention of Egos, which directly correlates enzyme expression to cell growth. Increasing the selection threshold hp–implying a more stringent selection–increases the dependence of growth on enzyme expression, thereby intensifying the positive correlations. Implementing Egos also alters the metabolite-to-growth cross-correlation Rµm(τ) from negative to positive due to the strong positive correlation between enzyme and growth (Supplementary Fig. 7A, B). We then examined the distribution of single-cell enzyme and metabolite concentrations across the population. The Egos strategy elevates both enzyme and metabolite intracellular concentrations, with more stringent selections (higher hp value) leading to more significant concentration increases (Fig. 4d, e). However, a drawback of stringent selection, such as hp at 10× of the original population mean, is a reduced growth rate (Fig. 4f). This occurs because, at the beginning of the selection, protein concentrations in most cells are much lower than hp, leading to strong growth repression (Supplementary Fig. 8A).
We then modeled batch fermentation for a microbial population without (open-loop) or with Egos control at various hp values (“Methods”). Total protein and metabolite titers and productivities from the entire population were computed. Compared to the open-loop configuration, fermentation employing the Egos strategy showed an initially lower production rate due to slower cell growth (Fig. 4g). However, as the cell population gradually recovered, both protein and metabolite productivity increased, surpassing those in the open-loop. After simulating a 24 h-production scenario, fermentation using Egos exhibited enhanced titers for both protein and metabolite (Fig. 4h, i). Enhancements on titers were more pronounced under more stringent selections (Fig. 4g–i). This demonstrates the efficacy of Egos in boosting bioproduction, albeit with considerations for optimal selection pressure to balance growth and productivity.
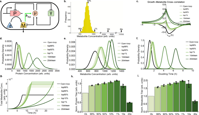
Metabolite-based growth selection strategy (Megos)
Next, we examined metabolite-based growth selection (Megos) strategies where metabolite biosensors are used to control growth rate, allowing cells that have already accumulated high concentrations of metabolite6,7 (i.e., existing high producers) to enrich the population (Fig. 5a). A similar Hill equation was used to describe the dependence of growth rate µ on metabolite concentration m:
where hmµ represents the metabolite concentration giving half the maximum growth rate, which can be tuned by changing the metabolite biosensor’s detection sensitivity43,44. Due to the relatively small variation in metabolite concentration among individual cells (Fig. 3b), metabolite concentration in the top 1% population is only 34% higher than the population mean (Fig. 5b). More stringent selection (hmµ value at 10× or 20× the original population mean) were needed to be effective (Fig. 5b–f). With these stringent selections, Megos shifted the small negative metabolite-to-growth cross-correlation Rµm (τ) in an open-loop to a positive correlation (Fig. 5c). Megos also induces a positive enzyme-to-growth cross-correlation Rµp (τ) but has little impact on enzyme-to-metabolite cross-correlation Rpm(τ) (Supplementary Fig. 7C, D). Both cellular protein and metabolite concentrations are enhanced as hmµ increases (Fig. 5d, e), although cell growth rates substantially decrease like observations with Egos (Supplementary Fig. 8B).
a Megos uses metabolite concentration (m) to promote cell growth rate. b Selection stringency was set by the growth rate dependence on m as described by the threshold hmμ. Five hmμ values were chosen as arrows indicated. c Growth-to-metabolite rate cross-correlation Rμm in open-loop and Megos of different hmμ values. d–f Distributions of single-cell protein (d), metabolite (e) concentrations, and f doubling time in open-loop (black) and Megos of different hmμ values. g Simulated metabolite production under Megos control of different hmμ values. h, i Simulated protein and metabolite titer under Megos control of different hmμ values. Error bar represents standard deviation of 3 different simulations with 300, 400, and 500 cells. The error bar represents the mean of 3 individual simulations performed with 300, 400, and 500 cells. Source data are provided as a Source Data file.
We then examined the impact of Megos on overall titer and productivity. Similar to Egos, applying Megos initially reduces productivity (Fig. 5g) due to lower cell growth rates (Fig. 5f). However, both protein and metabolite productivities improve as the selected high producers gradually dominate the culture over time. After 24 h of fermentation, Megos exhibited enhanced titers of both proteins and metabolites, with more pronounced enhancements as hmµ increases, except for hmµ at 20× mean, which requires a longer time to improve the titer (Fig. 5h, i). Overall, both Egos and Megos effectively enhance overall titers at the cost of initially lower productivity, which recovers over time.
Growth-factor-feedback to enzyme expression (Grofee) and Metabolite-feedback to enzyme expression (Mefee)
We further explored two different control strategies. One uses growth-factor feedback to regulate enzyme expression, called Grofee. The rationale is to allow cells with higher growth rates to enhance their bioproduction pathways, tapping into the potential of cells with high production capability45,46 (Supplementary Fig. 9A). In this strategy, the Gillespie propensity for protein production is modulated by a Hill function of the growth factor (γ) concentration:
where kppi and kppi,open are the promoter propensities with and without Grofee regulation, respectively. hγp represents the selection threshold and can be tuned using growth-dependent promoters to control enzyme expression (Supplementary Fig. 9B). The nγp term is the Hill coefficient, describing the steepness of the Hill response curve.
Grofee leads to slightly positive correlations between protein concentration and growth rate, but only at high hγp values (Supplementary Fig. 9C). Cross-correlations from metabolite-to-growth and from protein-to-metabolite have little changes (Supplementary Fig. 10A, B). At lower hγp values, the bioproduction pathway is upregulated even with low growth factor concentrations, causing a large proportion of the population to overexpress the enzyme (Supplementary Fig. 9D). However, this increased enzyme concentration does not substantially change metabolite concentration (Supplementary Fig. 9E) since under these conditions, metabolite concentration is constrained mainly by substrate transport and growth dilution, which do not change under Grofee control. As hγp increases, the distribution of protein concentrations shifted lower to resemble that of the open-loop as only a small subpopulation of the cells has enhanced pathway overexpression (Supplementary Fig. 9D). Across all hγp values, the distributions of cell growth rate remain unchanged because the growth burden from the expression of heterologous pathways is not considered in our model (Supplementary Fig. 9F). Using Grofee, we observed that the cellular metabolite titer and productivity have little change across all examined hγp values (Supplementary Fig. 9G). This is because the L-DOPA transport rate and metabolite dilution rate (determined by growth rate) remain unchanged in Grofee (Supplementary Fig. 8C). On the other hand, overall protein titer and productivity increase at low hγp values but decrease at high hγp values (Supplementary Fig. 9H, I).
Additionally, we investigated a control strategy using metabolite-feedback to regulate enzyme expression (Mefee), allowing existing high metabolite producers to further activate their biosynthetic pathway to produce more products (Supplementary Fig. 11A). Pathway enzyme expression in this strategy is governed by a Hill function of the metabolite concentration:
where the selection threshold hmp represents metabolite concentration giving half the maximum promoter activity (Supplementary Fig. 11B). Mefee maintains the positive protein-to-metabolite cross-correlation Rpm(τ) (Supplementary Fig. 11C) and does not affect the protein-to-growth Rpµ(τ) or the metabolite-to-growth Rmµ(τ)cross-correlations (Supplementary Fig. 10C, D). Mefee only slightly enhances cellular protein concentrations without affecting the distributions of metabolite concentrations or cell growth rates (Supplementary Fig. 11D–F). Metabolite productivity and final titer remain little changed across all examined hmp values, while protein titers at the end of the simulation show only minor increase at low hmp values (Supplementary Fig. 11G–I). Overall, both Grofee and Mefee have little impact on cellular metabolite concentrations and production; they only enhance protein titers within a limited range of parameters.
Experimental validation of model-predicted selection strategy
To validate the model predictions, we engineered and implemented the Egos strategy for E. coli betaxanthin production, as this strategy represents a selection principle enabled by the strong dependence of betaxanthin variation on DOD fluctuation (Fig. 2e). We chose the formamidase (FmdA) from Paenibacillus pasadenensis as the selection gene. FmdA catalyzes the hydrolysis of formamide, a nitrogen-rich compound not metabolizable by E. coli, into ammonium. Cells that stochastically express high levels of FmdA generate more ammonia and thus grow faster in selection medium where formamide is the sole nitrogen source. To couple growth to DOD expression, we cloned a codon-optimized FmdA downstream of the DOD-mCherry operon (Fig. 6a).
a Schematic of the in vivo Egos circuit. FmdA was placed downstream of a DOD-mCherry fusion with an RBS library to couple DOD expression noise with ammonium availability. b RBS sequences and their corresponding translation initiation rates65 of the four Egos variants. c, d Representative single-cell fluorescence microscopy images with 1 μm scale bar showing mCherry and betaxanthin levels for the open-loop control and each Egos variant. e, f Probability density distributions of protein (mCherry) and metabolite (betaxanthin) concentrations calculated from fluorescent microscopy. g Growth curves of Egos variants and the open-loop control (lacking fmdA) in formamide-based selective medium. h Quantification of total betaxanthin titer. Data represents the mean ± s.d. of biological replicates (n = 3). ** indicates p ≤ 0.01 (p = 0.0073 for Egos4), and *** indicates p ≤ 0.001 (p = 0.00039 for Egos2 and p = 0.00027 for Egos3) from two-tailed t-test. Source data are provided as a Source Data file.
Initial growth of the FmdA-overexpressing strain in formamide selection medium was poor (Supplementary Fig. 12A), likely due to insufficient formamidase activity. To address this, we performed six rounds of adaptive laboratory evolution in formamide medium and identified an FmdA mutant (M148I) that substantially improved cell growth upon overexpression (“Methods”, Supplementary Fig. 12B). This mutant was used to construct Egos circuits. To tune the selection threshold as the model explored, ribosome binding sites (RBS) of varying strengths were used to initiate fmdA translation (Fig. 6b). Weaker RBSs demand higher stochastic operon expression to support growth, thereby imposing a more stringent selection, equivalent to a higher hp value in Eq. (1). To evaluate the effect of Egos on betaxanthin production, Egos strains were first cultured in ammonia-containing minimal medium with induced DOD pathway expression. Cells were then transferred to the formamide selection medium and cultivated to the exponential growth phase, at which point L-DOPA was added to initiate betaxanthin biosynthesis. Cells were then harvested and analyzed.
Experimental data closely matched model predictions across single-cell protein and metabolite concentration distributions, growth dynamics, and metabolite output. First, fluorescence microscopy showed clear enrichment of high-protein- and high-metabolite-producing variants in Egos cultures (Fig. 6c, d), with greater enrichment observed under more stringent selection (i.e., weaker RBSs). Distributions of single-cell DOD and betaxanthin concentrations shifted toward higher levels with increasing selection stringency (Fig. 6e, f), consistent with model predictions (Fig. 4d, e). Furthermore, cultures with more stringent Egos circuits exhibited a longer lag phase and slower growth after switching to selection medium, also in agreement with the model (Supplementary Fig. 8A). Importantly, population-level betaxanthin titers increased with selection stringency, with the Egos4 strain achieving a 4.4-fold enhancement relative to the original strain lacking Egos (open-loop, Fig. 6h), again mirroring model predictions (Fig. 4i). Although a slower growth rate can modestly increase steady-state protein concentrations (typically by ~30% when the growth rate is halved47,48), this effect alone cannot account for the observed enhancement. For betaxanthin production, cultivation of the Open-loop strain on carbon sources supporting slower growth resulted in only a minor increase in betaxanthin levels, substantially less than the 4.4-fold enhancement achieved with Egos (Supplementary Fig. 13). These results indicate that the elevated betaxanthin production is primarily driven by the Egos’s circuit activity, rather than by growth rate–dependent dilution effects.
Although Egos was designed to enrich high-producing cells rather than directly suppress metabolite noise, our modeling predicted modest decreases in both protein and metabolite noise with increasing selection strength (Supplementary Fig. 14A, B). Consistent with this, experimental measurements showed a general decline in noise across strains, except for Egos4, which appeared as an outlier. Inspection of raw fluorescence images (Supplementary Fig. 14C, D) revealed that Egos4 cultures contained a small subpopulation of intensely fluorescent super-producers, absent in Open-loop and Egos1–3. These rare cells inflated the overall variability, producing a multimodal distribution (Fig. 6e, f). Before selection, such cells were exceedingly rare and likely discrete; their enrichment within the experimental timescale resulted in transient multimodality. In contrast, simulations under the strongest selection (20× Mean; Fig. 4d, e) yielded a unimodal steady-state distribution, suggesting that extended selection (used in modeling) allows these distinct subpopulations to merge into a unimodal high-producing state. Additionally, the Egos strains modestly reduced the correlation between protein and metabolite Rpm (Supplementary Fig. 15), as predicted by our modeling (Supplementary Fig. 7B). This effect arises because Egos couples betaxanthin biosynthesis to growth, thereby increasing the contribution of growth noise to metabolite noise (Supplementary Fig. 7A).
Collectively, these results validate our model’s predictions and establish the Egos circuit as an effective strategy for enriching high-metabolite-producing variants and enhancing overall metabolite titer. The Egos circuit is straightforward to construct and represents an approach for enhancing metabolite production by leveraging non-genetic variation in bioproduction. It is effective only when metabolite variation is primarily driven by expression noise of its biosynthetic enzyme, as demonstrated in the case of betaxanthin (Fig. 2d).
Discussion
In this work, we measured the dynamics of protein and metabolite biosynthesis and their correlations in single cells over multiple generations. The employed betaxanthin biosynthetic pathway allowed us to directly measure metabolite concentration in single cells with little time delay (fluorescence microscopy acquisition time: 1 s per time frame), which is critical for studying the rapid fluctuation of metabolic products (30 min autocorrelation decay half-life for betaxanthin) and their correlations with other cellular molecules. As the end product of its pathway, betaxanthin is not rapidly metabolized by other pathways. Thus, its dynamic behavior, such as its autocorrelation decay time, might differ from that of metabolic intermediates. Nonetheless, our results are representative of many pathways end products49,50 and are useful for understanding the inherent cellular variability of growth-associated bioproduction in various metabolic systems3.
Our experimental results revealed significant fluctuations in the levels of both DOD enzyme and betaxanthin within single cells across multiple generations. As a result, descendants of high producers gradually lose their ancestor’s high-producing trait after 2–5 generations. Betaxanthin showed more rapid fluctuations than DOD and displayed a shorter memory, implying that sensors or circuits built based on cellular metabolite must respond quickly (within 2 generations) before the metabolite concentration deviates significantly. This may broadly influence metabolite biosensors that are widely used in high-throughput screening and dynamic regulation51.
The stochastic simulation model provides a robust tool for predicting and analyzing the dynamic behavior of single cells in bioproduction processes. The model effectively captures the experimentally observed dynamic patterns and behavior of cell growth, enzyme concentration, and metabolite production, enabling us to interrogate the impact of various control circuits for improving titers and productivities. Notably, simulations suggest that, among all four control strategies, Egos and Megos are more effective in enhancing the overall metabolite product titer than the other two strategies. To obtain optimal product titers, both Egos and Megos require the selection threshold to be set substantially higher (e.g., tenfold) than the pre-selection population mean. The tradeoff of these strategies is the long delay in cell growth as cells need to accumulate enough product to overcome the selection threshold (Figs. 4f, g and 5f, g). Such long delays have been observed in previous experiments7, and the simulated fold of enhancement on product titer is consistent with experimental observations. We further noticed that the selection-induced growth delay (at 10- or 20× pre-selection population mean) is more severe in Megos than in Egos. This is because single-cell metabolite concentration has a narrower distribution than protein, resulting in fewer cells being selected in each generation. Interestingly, for Egos and Megos, a larger Hill coefficient (np or nmμ,) is less effective in promoting protein and metabolite titers under most selection threshold values (Supplementary Fig. 16). This indicates that a gradual selection (low Hill coefficient) works better than a digital selection (high Hill coefficient), likely due to a shorter delay needed to enrich high producers. Compared to Megos, Egos is easier to construct, as it does not require a metabolite sensor to function—something that may not be readily available for many metabolite products. Meanwhile, for Grofee and Mefee, a larger Hill coefficient (nγp or nmp) has more effective enhancements on protein titer at low selection threshold values (Supplementary Fig. 17). Metabolite titer has little change for all parameters under Grofee and Mefee control. Our current model does not account for the metabolic burden, assuming that growth and protein synthesis rates are unaffected by metabolite production. However, in scenarios involving extremely high production levels or strong selection, metabolic burden and resource allocation trade-offs are likely to reduce growth rates and protein synthesis, which may require further refinement of the stochastic models to more accurately capture system behavior. In our experimental system, the use of formamide for selection modestly reduced the final cell density of E. coli cultures (Supplementary Fig. 18 and Fig. 6g), likely due to interference with the respiratory chain via non-competitive inhibition of key oxidases. Meanwhile, FmdA expression caused cells to enter the stationary phase slightly earlier but did not affect the final biomass yield. Despite these effects, Egos was still able to enhance the overall betaxanthin titer by enriching high producers (Fig. 6h).
Overall, the ability to manipulate and control cellular heterogeneity through synthetic gene circuits, as demonstrated by the Egos and Megos strategies, effectively increases bioproduction yields and productivity. Understanding the biosynthetic dynamics and memory of bioproduction states enables the design of interventions that could stabilize production over time. Future research may focus on using our models to explore more complex control strategies, further refining cellular processes, and enhancing bioproduction efficiencies52,53. These advanced tools can be applied to the bioproduction of various pharmaceuticals, chemicals, fuels, and materials, thereby facilitating the circular economy.
Methods
Materials and media
All primers were synthesized by Integrated DNA Technologies (Coralville, IA, USA). Eco31l and T4 DNA ligase were purchased from Thermo Scientific (Waltham, MA, USA). All other reagents were purchased from Sigma Aldrich (St. Louis, MO, USA). All M9 medium was supplemented with 75 mM MOPS, 2 mM MgSO4, 1 mg/L thiamine, 10 μM FeSO4, 0.1 mM CaCl2 and micronutrients including 3 μM (NH4)6Mo7O24, 0.4 mM boric acid, 30 μM CoCl2, 15 μM CuSO4, 80 μM MnCl2, and 10 μM ZnSO4. M9 medium used in the microfluidics experiments was supplemented with 0.1% Tween 80 to prevent cell clumping and assist with bubble removal. Plasmid DNA purification kits and fragment DNA purification kits were purchased from iNtRON Biotechnology (Seoul, South Korea). Sanger sequencing was conducted by Eurofins Scientific (Luxembourg). Microscope fluorescence and phase contrast images were collected on a Nikon Ti-eclipse (Melville, NY, USA) equipped with the Nikon Perfect Focus (PFS) unit, an Evolve 512 EMCCD camera from Photometrics (Huntington Beach, CA, USA), and a Tokai Hit Stage Top Incubation Systems (Fujinomiya, Japan). Illumination for fluorescence was provided by a white light LED source (X-Cite 120 LED, Lumen Dynamics, Mississauga, ON, Canada) transmitted through fluorescence filter cubes (DS-Red channel: excitation: 540/551 nm, emission: 567/642 nm; YFP channel: excitation: 490/510 nm, emission 520/550) and an oil immersion 100× objective (Nikon).
Plasmids, strains, and culture conditions
The DOD gene used was amplified from plasmid yWCD68354, kindly provided as a gift by Professor John Dueber at the University of California, Berkeley. Plasmid pA5c-DOD-mCherry was constructed using a one-step Golden-Gate DNA assembly as done previously49,55 by inserting both the DOD and mCherry coding sequences into the BglBrick plasmid pA5c56, which contains a p15a replication origin, a chloramphenicol resistance marker, and a PLacUV5 promoter driving the expression of the DOD-mCherry fusion protein. The pA5c-DOD-mCherry plasmid was transformed into E. coli NCM3722 strain and used in this work. To construct the Egos strain library, the fmdA gene from P. pasadenensis CS0611 (GenBank accession: MK411549.1) was codon-optimized, chemically synthesized, and amplified using primers 5′-gtctctggtctccAAAGNNNNAAAACATatgaatggtctgggcggc-3′ and 5′- gtctctggtctcctaacgtgccgctcctccct-3′. The resulting PCR product carrying the RBS library was then inserted into the pA5c-DOD-mCherry plasmid using Golden-Gate DNA Assembly, resulting in plasmids pA5c-DOD-mCherry-RBS-FmdA.
For cultivation of the open-loop strain in ammonia-containing medium, single colonies were used to inoculate 5 ml of LB medium containing 30 mgL−1 chloramphenicol and incubated at 37 °C. Overnight LB cultures were used to inoculate in modified M9 medium containing: M9 salts (Sigma-Aldrich, St. louis, MO), 75 mM MOPS (pH 7.4), 2 mM MgSO4, 0.1 mM CaCl2, 1 mgl−1 thiamine, 74.7 mM NH4Cl, 10 μM FeSO4 and micro-nutrients (3 μM (NH4)6Mo7O24·4H2O, 400 μM boric acid, 30 μM CoCl2·6H2O, 15 μM CuSO4, 80 μM MnCl2·4H2O and 10 μM ZnSO4·7H2O), supplemented with 0.4% glucose. To generate different growth rates for the Open-loop culture, glucose in minimal M9 medium was substituted with 0.2% maltose, 20 mM fructose, 20 mM sorbitol, or 20 mM arabinose. Cultures were induced with a final concentration of 1 mM isopropyl β-d−1-thiogalactopyranoside (IPTG) upon inoculation. Once OD600 reached 0.3, L-DOPA and ascorbic acid were added to the culture at final concentrations of 100 μM and 10 mM, respectively. Cells were then maintained in exponential growth phase at 37 °C until further use.
Microfluidic device design and fabrication
Microfluidic devices were designed based on published work57. Briefly, the design consists of multiple cell-trapping chambers and junctions to control media flow. Each chamber has a dimension of 60 × 60 × 0.85 μm3 (L × W × H, Supplementary Fig. 1A). The low chamber height restricts cell growth to two dimensions. Each microfluidic chip contains 48 such chambers, interconnected by inlet and outlet channels (Fig. 1b). The media inlet, cell loading, and waste outlet ports connect to different reservoirs through tubing. The heights of these reservoirs are adjustable, allowing precise control overflow rates (Supplementary Fig. 1B).
Microfluidic chips were fabricated by casting polydimethylsiloxane (Sylgard 184, Dow Corning, USA) into molds set on a silicon wafer. The chips were then cured at 100 °C for 1 h, allowed to cool, and subsequently removed from the mold. Media inlet and outlet ports were created using a 23-gauge Luer-Stub Adapters (BD INTRAMEDIC™, Franklin Lakes, NJ, USA). Chips were washed sequentially with ethanol, and water, then plasma bonded (Expanded Plasma Cleaner, Harrick Plasma, Ithaca, NY, USA) to a 24 × 60 mm No. 1 thickness glass cover slide (Thermo Scientific, Waltham, MA, USA). The bonded chips were left to stabilize at room temperature overnight.
Microfluidics preparation and cell loading
Overnight LB cultures were used to inoculate M9 glucose media and grown until cell density reached OD600 0.3. Subsequently, the cells were loaded into the microfluidics device. After positioning the microfluidic chip on the microscope stage, tubing connected to Luer-stubs were inserted into the chip’s ports and secured with general-purpose epoxy to ensure airtight-sealing. The epoxy was allowed to cure for one hour before initiating liquid flow into the chip. Initially, water supplemented with 0.1% Tween 80 was introduced to lubricate and expel air bubbles from the system. Next, M9 media containing 1% glucose and 0.1% Tween 80 was flowed across the chip. To load cells into the microfluidic chip, the waste reservoir was lowered below the stage level, the M9 media reservoir was aligned with the microscope stage, and the cell culture reservoir was elevated above the stage. A rotating stopcock with Luer connections was used to prevent cells from entering the media reservoir. Cells were introduced into the chip until 5−10 cells were trapped in each chamber. Once cells loading was complete, the waste reservoir was lowered, the cell culture reservoir was aligned with the microscope stage, and the M9 media reservoir was elevated above the microscope stage. The rotating stopcock was then opened to allow fresh media to flow through the chip continuously. Cells were cultured in the chip over 20 h, allowing them to fully occupy the chambers.
Time-lapse microscopy and data analysis
After the cells were loaded into the chambers and achieved steady-state growth, time-lapse images were captured using the NIS Elements microscope control software (Nikon) over a period of more than 20 h. Phase contrast and fluorescence images in red (for DOD-mCherry quantification) and yellow (for betaxanthins quantification) were taken every minute. The red and yellow fluorescence images were taken using the DS-Red (λex = 560 nm, λem = 590 nm) and YFP (λex = 490 nm, λem = 520 nm) fluorescence filter cubes with 1% LED power and 500 ms exposure time to minimize photo-bleaching during the experiment.
The time-lapse images were analyzed using Supersegger system58 with customized cell size threshold. This software combination facilitated automatic segmentation and tracking of cells. A cell size threshold was applied to exclude mis-segregated cells. Lineages with less than 5 min of tracking data were also removed.
Cell growth rates were determined by fitting the increase in cell lengths over time to an exponential growth equation as previously described20. Specifically, cell lengths (L) were measured from phase contrast images by analyzing the distance between two poles of the cell axis, identified from intensity profiles in the phase contrast images. The instantaneous growth rate (µ) for each cell was obtained by calculating the elongation rate with an exponential fit of length over time20,59:
where L(t) is the length of the cell silhouette versus time. Sub-cell-cycle growth rates were calculated by analyzing length measurements within a time window centered around the time of image capture, which corresponds to one-third of the mean doubling time of a cell. When the time window encompasses a cell division at the end of a cell cycle, extrapolated length values obtained by summing the lengths of the two daughter cells (Ld1 and Ld2) were used to conduct fitting. Conversely, for time points at the beginning of the cell cycle, half of the mother cell’s length (Lm) was used, with an adjustment for asymmetric division lengths between the cell and its sister (Ls0):
The total fluorescence of individual cells was quantified by extracting pixels contained within the outline of each cell, while the background fluorescence was determined from pixels outside the chamber42. Protein and metabolite concentrations were obtained by first subtracting the background from the total fluorescence, then dividing this value with the cell area. The total fluorescence, background fluorescence, and cell area were automatically calculated by Supersegger.
Noise of DOD and betaxanthin concentrations between individual cells was calculated as the square of the coefficient of variance:
where \(\sigma\) is the population standard deviation of DOD or betaxanthin concentration and \(\mu\) is the population mean of DOD or betaxanthin concentration.
For each lineage in a microcolony, discrete time signals of growth rate, protein concentration, and metabolite concentration were extracted from time-lapse microscopy images during steady-state. A cell chamber consists of M lineages, each containing N data values separated by sampling interval Ts such that data value n originates from time point t = n Ts. Therefore, auto and cross-correlations were calculated using the biased autocorrelation function:
where the correlation (\(\varnothing\)) at a lag (τ) is computed for samples (n) at interval (Ts) for cell trajectories (Xm).
Adaptive evolution
Adaptive evolution was performed using E. coli NCM strain carrying the pA5c-DOD-mCherry-RBS-FmdA plasmid with a strong RBS (AAAGGAGGAAAACAT). Cells were first cultured in 50 mL LB media containing 30 mgL−1 chloramphenicol until OD600 reached 0.5. The culture was then centrifuged at 4000 × \(g\) for 10 min (Thermo Scientific Multifuge X1R Refrigerated Centrifuge), and the cell pellet was resuspended in 30 mM potassium phosphate buffer. Cells were treated with 100 mM ethyl methanesulfonate (EMS) for 1 h to induce mutagenesis. Following treatment, cells were collected by centrifugation at 4000 × \(g\) for 10 min, washed twice with 5% sodium thiosulfate to quench residual EMS, and then washed once with distilled water. The pellet was resuspended in LB medium and incubated overnight to allow recovery. The recovered overnight culture was used to inoculate fresh M9 medium and grown until OD₆₀₀ reached 0.3. This culture was then used to inoculate MOPS medium supplemented with 200 mM formamide, 0.4% glucose, 1000 μM IPTG, and 30 mg/L chloramphenicol. Cells were serially diluted in this selective medium for six rounds. After the final passage, the culture was streaked onto an agar plate containing the same selective components. Colonies were screened for improved growth on formamide. A mutant strain capable of robust growth was isolated, and sequencing revealed a single-nucleotide mutation (M148I) in fmdA (Supplementary Fig. 11). This mutated fmdA was subsequently used to construct the Egos library.
Cultivation and bioproduction quantification of the Egos strains
Seed cultures of the Egos strains were cultivated in the same way as that of the open-loop strain. When their OD600 reached 0.3 in ammonia-containing M9 glucose media, cells were collected by centrifugation for 10 min at 4500 × \(g\) and washed twice with the formamide selection medium containing: 200 mM formamide, 1.32 mM KH2PO4, 0.523 mM MgCl2, 0.276 mM K2SO4, 0.01 mM FeSO4, 5 × 10−4 mM CaCl2, 50 mM NaCl, 40 mM MOPS, 4 mM tricine, and micro-nutrients (same with M9 medium) supplemented with 0.4% glucose. Cell pellets were then resuspended in the formamide selection medium with an initial OD600 of 0.04. Next, 150 μL of the cell culture was transferred into a 96-well plate and cultivated inside a fluorometric plate reader (TECAN Infinite 200PRO) at 37 °C with constant shaking. Cell growth was monitored by measuring light absorbance at 600 nm. After cells were cultivated for at least 3 generations, 100 μM L-DOPA and 10 mM ascorbic acid were added to the culture to induce betaxanthin production. Cell density, mCherry, and betaxanthin fluorescence were monitored using the plate reader with a sampling time of 5 min. The excitation and emission wavelengths for mCherry fluorescence were set at 584 ± 9 nm and 620 ± 20 nm, while those for betaxanthin fluorescence were 470 ± 9 nm and 510 ± 20 nm. Total betaxanthin titer was quantified using the last sampled point recorded by the plate reader when betaxanthin fluorescence reached steady level. All experiments were performed in biological triplicate. To measure single-cell DOD and betaxanthin concentrations, 100 μL of culture from each well was taken and centrifuged at 9000 × \(g\) for 3 min, followed by resuspension in 10 μL PBS solution. These concentrated samples were loaded onto fluorescence microscopy slides for quantitative imaging as described above.
Stochastic model
Simulating the activity of single cells
We employed a stochastic Gillespie model to simulate the molecular reactions within individual cells in discrete time steps. The number of molecules produced, degraded, and transformed are determined by assigning propensities to each reaction and modeled with the standard Gillespie algorithm. Four molecular species are considered in our model, including protein (p), growth factor (γ), enzyme substrate (d), and metabolite product (m). Protein is produced through a zeroth-order constitutive production of mRNA. Considering a short mRNA half-life, the mRNA is assumed to degrade instantaneously creating a geometrically-distributed burst of proteins:
The translational burst size \(B\) is an independent and identically distributed random variable following a geometric distribution, with a given mean burst size. This approach simplifies the model by eliminating the need to track individual mRNA molecules and allows for tunning both protein mean and noise levels by using the mRNA transcription rate (i.e, burst frequency kpp) and translational burst size60,61.
Both growth factor and enzyme substrate are generated via zeroth-order reactions:
where kγp and kdp are the production propensities. In the case of the β-xanthine pathway, the enzyme substrate L-DOPA was transported inside the cell. Thus, kdp represents the rate constant of L-DOPA import.
The metabolite product is synthesized though a second-order reaction modeled by simplified Michaelis–Menton kinetics:
where the propensity kmp for converting substrate to metabolite m depends on the enzyme’s turnover rate kcat, substrate affinity km, protein concentration [p], and substrate concentration [d]. Here [d] « km for the DOD-catalyzed reaction37.
Degradation of protein and growth factor and secretion of metabolite occur via first-order reactions:
where kdp, kγd, and kmd are the degradation or secretion propensities.
The concentration of molecular species within the cell is calculated at each timestep by dividing the number of molecules by cell volume:
where li is the cell length at the \({i}^{{th}}\) simulated timestep and A is the cross-section area of the rod-shaped E. coli cell.
To couple cellular activity with nutrient (glucose) availability, we used the Monod equation to calculate the production propensities of mRNA, growth factor, and enzyme substrate:
where kpp max, kγp max, and kdp max are the maximum propensities, ks is the half-velocity constant of the Monod equation, and Si is the concentration of the remaining carbon substrate (glucose) in the fermentation. These propensities are multiplied by the normalized instantaneous cell length (\(\frac{{l}_{i}}{ < l > }\)) to compensate for the cell-to-cell variations in cell size.
Instantaneous single-cell grow rates were then calculated using the product of Hill and Monod equation:
where gi is the instantaneous cell growth rate at the \({i}^{{th}}\) simulated timestep, gmax is the maximum growth rate, hγ is the selection threshold for growth factor concentration leading to half maximum growth, and nγ is the Hill coefficient. The Monod equation is used to slow cell growth as the carbon source is depleted. Using the instantaneous growth rate, cell length at each time step was calculated, assuming a constant radius for rod-shaped bacteria:
where ∆t is the deterministic time interval.
Cell division was modeled using the adder rule62 to determine when division occurs:
where \({\sum }_{{last\; div}}^{i}\Delta {l}_{k}\) is the cumulative cell length increment since the last division, and ∆L is the fixed length that a cell must grow before division. If a cell divides, we simulate the volume difference between daughter cells using a truncated normal distribution centered on a mean of 0.5 with a standard deviation σ.
Simulating nutrient consumption
The average growth rate of simulated cells is used to determine the number of cells in the fermentation:
where ci is the total number of cells in the fermentation at each timestep \(i\). The remaining amount of carbon source (e.g., glucose) at each timestep was calculated from the cumulative consumption:
where S0 is the initial amount of carbon source. The carbon source consumed for biomass growth and protein production, thus can be calculated at each timestep by:
where Ybiomass is the biomass yield from the carbon source, ∆Vi is the change in cell volume at each timestep, Yp is the product yield from the carbon source, and ∆Ti is the change in product titer.
The change in cell volume at each step is calculated by the average volume change across N simulated cells, multiplied by the total number of cells (ci) at that timestep:
where individual cell volume \({v}_{i}\) was calculated using cell length \({l}_{i}\) and a constant cell width r = 1.26 μm:
Similarly, the change in product titer at each timestep was calculated by the average change in product titer across N simulated cells, multiplied by the total number of cells (ci):
Simulating product titer, yield, and productivity from batch fermentation
For simulations of overall titer, yield, and productivity in batch fermentations, cells were first simulated for 24 h with an unlimited nutrient supply to reach steady states. This setup mimics the seed cultures, where cells are grown to steady state on a small scale before being transferred to a large-scale fermenter. The steady-state values are then used as starting points to simulate cell growth and production under nutrient-limited conditions in a batch fermenter. Therefore, total protein and metabolite titer were calculated as the total amount of protein and metabolite from steady state multiplied by a scaling ratio between the final cell count and the number of initial steady-state cells.
Perturbing the model to study the source of metabolite noise
To eliminate protein copy number variation, a constant protein copy number for each cell was provided and maintained throughout the simulation. This was achieved by removing the random draw of protein abundance from a geometric distribution in Eq. (8) and removing the stochastic protein synthesis step from the model. The stochastic model was then simulated as described above. Similarly, to reduce the noise of cell growth, growth factor was held at a constant level, avoiding the stochastic generation step and the random draw from a negative binomial distribution during cell division. More details can be found in the codes63 deposited to https://github.com/XinyueM/SourceDATA-Code.
Simulating the effect of each control loop
Each control loop in our model alters either the promoter strength or growth rate. The Egos control loop is described by the product of a Hill equation and the open-loop growth rate:
where \({g}_{{open},{i}}\) is the instantaneous cell growth rate as shown in Eq. (9), hp is the selection threshold denoting the protein concentration that gives half the maximum growth rate. The np is the Hill coefficient, with positive values indicating that higher protein producers will exhibit faster growth rates.
The Mefee control loop modifies promoter propensity kpp based on a Hill equation:
where kppi,open represents the open-loop promoter propensity as shown in Eq. (6), hγp is the selection threshold for the growth factor concentration that gives half the maximum promoter strength. nγp is the Hill coefficient, with positive values selected so that an advantageous metabolic state, indicated by a high concentration of growth factor, enhances the promoter strength.
A similar procedure is used to build the control loop Megos:
where hm and nm are the selection threshold for the metabolite concentration leading to half maximum growth and Hill coefficient, respectively.
Similarly, the Mefee control loop is defined as:
where hmp is the Hill coefficient for the metabolite concentration that gives half the maximum promoter strength.
Our model operates by simulating a discrete number of cells, balancing between simulation time and the accuracy of the population average. We simulated 5000 cells for results presented in the main text and Supplemental Figs. 3–6, and 500 cells for results presented in Supplementary Figs. 7 and 8. This number is comparable to or higher than that in recent works38. After cell division, one daughter cell randomly replaces the mother cell, while the other daughter cell replaces a randomly chosen cell within the simulation. This method allows us to simulate experimentally observed growth competition, whereby fast-growing cells outcompete slow-growing ones, dominating the culture. The simulated average generation time increased from 0.998 h without this growth competition to 1.03 h with competition, aligning with observations of noise-driven growth rate gain41.
Statistics and reproducibility
No statistical method was used to predetermine sample size. The experiments were not randomized. The Investigators were not blinded to allocation during experiments and outcome assessment. Experiment data that involve cell doubling time and ACF decay time are presented as means ± SD with the number of replicates indicated. Details were described in each figure legend. The time-lapse images were analyzed using the Supersegger system with a customized cell size threshold to exclude mis-segregated cells. Lineages with less than 5 min of tracking data were also removed.
Reporting summary
Further information on research design is available in the Nature Portfolio Reporting Summary linked to this article.
Data availability
All data generated in this study are provided in the article, the Supplementary Information, and the source data. The raw videos64 from microfluidics experiments are available at https://doi.org/10.5281/zenodo.17706310 Source data are provided with this paper.
Code availability
Code63 used for simulations, data analysis, and figure plotting are available at https://github.com/XinyueM/SourceDATA-Code.
References
Olsson, L., Rugbjerg, P., Torello Pianale, L. & Trivellin, C. Robustness: linking strain design to viable bioprocesses. Trends Biotechnol. 40, 918–931 (2022).
Jiang, T., Li, C., Teng, Y., Zhang, R. & Yan, Y. Recent advances in improving metabolic robustness of microbial cell factories. Curr. Opin. Biotechnol. 66, 69–77 (2020).
Hartline, C. J., Schmitz, A. C., Han, Y. & Zhang, F. Dynamic control in metabolic engineering: theories, tools, and applications. Metab. Eng. 63, 126–140 (2021).
Tague, N. et al. Longitudinal single-cell imaging of engineered strains with stimulated Raman scattering to characterize heterogeneity in fatty acid production. Adv. Sci. 10, 2206519 (2023).
Bao, Z. et al. New insights into phenotypic heterogeneity for the distinct lipid accumulation of Schizochytrium sp. H016. Biotechnol. Biofuels Bioprod. 15, 33 (2022).
Cao, Y. et al. Inducible population quality control of engineered Bacillus subtilis for improved N-acetylneuraminic acid biosynthesis. ACS Synth. Biol. 10, 2197–2209 (2021).
Xiao, Y., Bowen, C. H., Liu, D. & Zhang, F. Exploiting nongenetic cell-to-cell variation for enhanced biosynthesis. Nat. Chem. Biol. 12, 339–344 (2016).
Wang, X., Policarpio, L., Prajapati, D., Li, Z. & Zhang, H. et al. Developing E. coli-E. coli co-cultures to overcome barriers of heterologous tryptamine biosynthesis. Metab. Eng. Commun. 10, e00110 (2020).
Thomas, P., Terradot, G., Danos, V. & Weiße, A. Y. Sources, propagation and consequences of stochasticity in cellular growth. Nat. Commun. 9, 4528 (2018).
Tague, N. et al. Longitudinal single-cell imaging of engineered strains with stimulated raman scattering to characterize heterogeneity in fatty acid production. Adv. Sci. 10, e2206519 (2023).
Vasdekis, A. E. et al. Eliciting the impacts of cellular noise on metabolic trade-offs by quantitative mass imaging. Nat. Commun. 10, 848 (2019).
Aditya, C., Bertaux, F., Batt, G. & Ruess, J. Using single-cell models to predict the functionality of synthetic circuits at the population scale. Proc. Natl. Acad. Sci. USA 119, e2114438119 (2022).
Tonn, M. K., Thomas, P., Barahona, M. & Oyarzún, D. A. Stochastic modelling reveals mechanisms of metabolic heterogeneity. Commun. Biol. 2, 108 (2019).
Schmitz, A. C., Hartline, C. J. & Zhang, F. Engineering microbial metabolite dynamics and heterogeneity. Biotechnol. J. 12, 1700422 (2017).
Lv, Y. et al. Coupling feedback genetic circuits with growth phenotype for dynamic population control and intelligent bioproduction. Metab. Eng. 54, 109–116 (2019).
Mu, X. & Zhang, F. Diverse mechanisms of bioproduction heterogeneity in fermentation and their control strategies. J. Ind. Microbiol. Biotechnol. 50, kuad033 (2023).
Evans, T. D. & Zhang, F. Bacterial metabolic heterogeneity: origins and applications in engineering and infectious disease. Curr. Opin. Biotechnol. 64, 183–189 (2020).
Engl, C., Jovanovic, G., Brackston, R. D., Kotta-Loizou, I. & Buck, M. The route to transcription initiation determines the mode of transcriptional bursting in E. coli. Nat. Commun. 11, 2422 (2020).
Zhang, J. et al. Visualization of a limonene synthesis metabolon inside living bacteria by hyperspectral SRS microscopy. Adv. Sci. 9, 2203887 (2022).
Kiviet, D. J. et al. Stochasticity of metabolism and growth at the single-cell level. Nature 514, 376–379 (2014).
Oyarzún, D. A., Lugagne, J.-B. & Stan, G.-B. V. Noise propagation in synthetic gene circuits for metabolic control. ACS Synth. Biol. 4, 116–125 (2015).
Han, Y. & Zhang, F. Control strategies to manage trade-offs during microbial production. Curr. Opin. Biotechnol. 66, 158–164 (2020).
Rugbjerg, P., Myling-Petersen, N., Porse, A., Sarup-Lytzen, K. & Sommer, M. O. A. Diverse genetic error modes constrain large-scale bio-based production. Nat. Commun. 9, 787 (2018).
Rugbjerg, P., Dyerberg, A. S. B., Quainoo, S., Munck, C. & Sommer, M. O. A. Short and long-read ultra-deep sequencing profiles emerging heterogeneity across five platform Escherichia coli strains. Metab. Eng. 65, 197–206 (2021).
O’Connor, O. M., Alnahhas, R. N., Lugagne, J.-B. & Dunlop, M. J. DeLTA 2.0: a deep learning pipeline for quantifying single-cell spatial and temporal dynamics. PLoS Comput. Biol. 18, e1009797 (2022).
Li, Z. et al. Single-cell mass spectrometry analysis of metabolites facilitated by cell electro-migration and electroporation. Anal. Chem. 92, 10138–10144 (2020).
Duncan, K. D., Fyrestam, J. & Lanekoff, I. Advances in mass spectrometry based single-cell metabolomics. Analyst 144, 782–793 (2019).
Pothoulakis, G., Ceroni, F., Reeve, B. & Ellis, T. The spinach RNA aptamer as a characterization tool for synthetic biology. ACS Synth. Biol. 3, 182–187 (2014).
You, M., Litke, J. L. & Jaffrey, S. R. Imaging metabolite dynamics in living cells using a Spinach-based riboswitch. Proc. Natl. Acad. Sci. USA 112, E2756–E2765 (2015).
Liu, D. & Zhang, F. Metabolic feedback circuits provide rapid control of metabolite dynamics. ACS Synth. Biol. 7, 347–356 (2018).
Hartline, C. J., Mannan, A. A., Liu, D., Zhang, F. & Oyarzún, D. Metabolite sequestration enables rapid recovery from fatty acid depletion in Escherichia coli. mBio 11, e03112–e03119 (2020).
Xiao, Y., Jiang, W. & Zhang, F. Developing a genetically encoded, cross-species biosensor for detecting ammonium and regulating biosynthesis of cyanophycin. ACS Synth. Biol. 6, 1807–1815 (2017).
Lin, W.-H. & Jacobs-Wagner, C. Connecting single-cell ATP dynamics to overflow metabolism, cell growth, and the cell cycle in Escherichia coli. Curr. Biol. 32, 3911–3924.e3914 (2022).
Choe, M. & Titov, D. V. Genetically encoded tools for measuring and manipulating metabolism. Nat. Chem. Biol. 18, 451–460 (2022).
Mu, X., Evans, T. D. & Zhang, F. ATP biosensor reveals microbial energetic dynamics and facilitates bioproduction. Nat. Commun. 15, 5299 (2024).
Lin, H. et al. Label-free nanoscopy of cell metabolism by ultrasensitive reweighted visible stimulated Raman scattering. Nat. Methods 22, 1040–1050 (2025).
Gandía-Herrero, F. & García-Carmona, F. Characterization of recombinant Beta vulgaris 4,5-DOPA-extradiol-dioxygenase active in the biosynthesis of betalains. Planta 236, 91–100 (2012).
Patange, O. et al. Escherichia coli can survive stress by noisy growth modulation. Nat. Commun. 9, 5333 (2018).
Si, F. et al. Mechanistic origin of cell-size control and homeostasis in bacteria. Curr. Biol. 29, 1760–1770.e1767 (2019).
Männik, J. et al. Robustness and accuracy of cell division in Escherichia coli in diverse cell shapes. Proc. Natl. Acad. Sci. USA 109, 6957–6962 (2012).
Hashimoto, M. et al. Noise-driven growth rate gain in clonal cellular populations. Proc. Natl. Acad. Sci. USA 113, 3251–3256 (2016).
Han, Y. & Zhang, F. Heterogeneity coordinates bacterial multi-gene expression in single cells. PLoS Comput. Biol. 16, e1007643 (2020).
Mannan, A. A., Liu, D., Zhang, F. & Oyarzún, D. A. Fundamental design principles for transcription-factor-based metabolite biosensors. ACS Synth. Biol. 6, 1851–1859 (2017).
Hartline, C. J. & Zhang, F. The growth dependent design constraints of transcription-factor-based metabolite biosensors. ACS Synth. Biol. 11, 2247–2258 (2022).
von Kamp, A. & Klamt, S. Growth-coupled overproduction is feasible for almost all metabolites in five major production organisms. Nat. Commun. 8, 15956 (2017).
Klamt, S. & Mahadevan, R. On the feasibility of growth-coupled product synthesis in microbial strains. Metab. Eng. 30, 166–178 (2015).
Nordholt, N., van Heerden, J., Kort, R. & Bruggeman, F. J. Effects of growth rate and promoter activity on single-cell protein expression. Sci. Rep. 7, 6299 (2017).
Klumpp, S., Zhang, Z. & Hwa, T. Growth rate-dependent global effects on gene expression in bacteria. Cell 139, 1366–1375 (2009).
Jiang, W., Gu, P. & Zhang, F. Steps towards ‘drop-in’ biofuels: focusing on metabolic pathways. Curr. Opin. Biotechnol. 53, 26–32 (2018).
Bai, W., Geng, W., Wang, S. & Zhang, F. Biosynthesis, regulation, and engineering of microbially produced branched biofuels. Biotechnol. Biofuels 12, 84 (2019).
Zhou, G. J. & Zhang, F. Applications and tuning strategies for transcription factor-based metabolite biosensors. Biosensor 13, 428 (2023).
Stone, A., Youssef, A., Rijal, S., Zhang, R. & Tian, X. J. Context-dependent redesign of robust synthetic gene circuits. Trends Biotechnol. 42, 895–909 (2024).
Merzbacher, C., Mac Aodha, O. & Oyarzún, D. A. Bayesian optimization for design of multiscale biological circuits. ACS Synth. Biol. 12, 2073–2082 (2023).
DeLoache, W. C. et al. An enzyme-coupled biosensor enables (S)-reticuline production in yeast from glucose. Nat. Chem. Biol. 11, 465–471 (2015).
Engler, C., Kandzia, R. & Marillonnet, S. A one pot, one step, precision cloning method with high throughput capability. PLoS ONE 3, e3647 (2008).
Lee, T. S. et al. BglBrick vectors and datasheets: a synthetic biology platform for gene expression. J. Biol. Eng. 5, 12 (2011).
Mondragón-Palomino, O., Danino, T., Selimkhanov, J., Tsimring, L. & Hasty, J. Entrainment of a population of synthetic genetic oscillators. Science 333, 1315–1319 (2011).
Stylianidou, S., Brennan, C., Nissen, S. B., Kuwada, N. J. & Wiggins, P. A. SuperSegger: robust image segmentation, analysis and lineage tracking of bacterial cells. Mol. Microbiol 102, 690–700 (2016).
Walker, N., Nghe, P. & Tans, S. J. Generation and filtering of gene expression noise by the bacterial cell cycle. BMC Biol. 14, 11 (2016).
Singh, A. Transient changes in intercellular protein variability identify sources of noise in gene expression. Biophys. J. 107, 2214–2220 (2014).
Cai, L., Friedman, N. & Xie, X. S. Stochastic protein expression in individual cells at the single molecule level. Nature 440, 358–362 (2006).
Taheri-Araghi, S. et al. Cell-size control and homeostasis in bacteria. Curr. Biol. 25, 385–391 (2015).
Xinyue Mu, A. C. S., Fuzhong Zhang exploring single-cell biosynthetic noise and dynamics for enhanced betaxanthin production in Escherichia coli. https://doi.org/10.5281/zenodo.17706164 (2025).
Xinyue Mu, A. C. S., Fuzhong Zhang exploring single-cell biosynthetic noise and dynamics for enhanced betaxanthin production in Escherichia coli. https://doi.org/10.5281/zenodo.17706310 (2025).
Reis, A. C. & Salis, H. M. An automated model test system for systematic development and improvement of gene expression models. ACS Synth. Biol. 9, 3145–3156 (2020).
Acknowledgements
This work was supported by the National Institute of General Medical Sciences of the National Institutes of Health under award number R35GM133797 (F.Z.), the Bioenergy Technologies Office (BETO) of U.S. Department of Energy under award number DE-EE0010301 (F.Z.), and the Defense Advanced Research Projects Agency under award number HR0011-25-9-0055 (F.Z.).
Author information
Authors and Affiliations
Contributions
F.Z. conceived the project. X.M., A.C.S., and F.Z. designed the study, performed the wet-lab experiments and modeling, analyzed the data, and wrote the manuscript with edits from all authors. Z.D. and W.L. designed and fabricated the silica microfluidic chips. A.S. facilitated the modeling and simulation.
Corresponding author
Ethics declarations
Competing interests
F.Z. and X.M. at Washington University in St Louis have submitted a patent application to the U.S. Patent Office & Trademark Office pertaining to the enzyme-based selection for improving bioproduction of this work (application number 63/931,098). The remaining authors declare no competing interests.
Peer review
Peer review information
Nature Communications thanks Rodrigo Ledesma-Amaro, who co-reviewed with Cinzia Klemm, and Sander Tans for their contribution to the peer review of this work. A peer review file is available.
Additional information
Publisher’s note Springer Nature remains neutral with regard to jurisdictional claims in published maps and institutional affiliations.
Source data
Rights and permissions
Open Access This article is licensed under a Creative Commons Attribution-NonCommercial-NoDerivatives 4.0 International License, which permits any non-commercial use, sharing, distribution and reproduction in any medium or format, as long as you give appropriate credit to the original author(s) and the source, provide a link to the Creative Commons licence, and indicate if you modified the licensed material. You do not have permission under this licence to share adapted material derived from this article or parts of it. The images or other third party material in this article are included in the article’s Creative Commons licence, unless indicated otherwise in a credit line to the material. If material is not included in the article’s Creative Commons licence and your intended use is not permitted by statutory regulation or exceeds the permitted use, you will need to obtain permission directly from the copyright holder. To view a copy of this licence, visit http://creativecommons.org/licenses/by-nc-nd/4.0/.
About this article
Cite this article
Mu, X., Schmitz, A.C., Ding, Z. et al. Exploring single-cell biosynthetic noise and dynamics for enhanced betaxanthin production in Escherichia coli. Nat Commun 17, 1000 (2026). https://doi.org/10.1038/s41467-025-67733-1
Received:
Accepted:
Published:
Version of record:
DOI: https://doi.org/10.1038/s41467-025-67733-1








