Abstract
The cancer cell membrane, rich in tumor-associated antigens, effectively replicates the characteristics of cancer cells by presenting specific protein profiles. Leveraging the inherent binding capability of the cancer cell membrane, here we show a homotypic membrane-powered biomimetic interface for subtype-specific analysis of breast cancer extracellular vesicles (EVs). Specifically, the breast cancer cell membrane is employed to coat a gold substrate, thereby forming the biomimetic interface capable of selectively binding breast cancer EVs with similar subtype features. Subsequently, silver nanoparticles-tethered antibodies are adopted as electroactive immunoprobes to label these EVs, generating distinct electrochemical signals for quantitative analysis. Research findings demonstrate high selectivity and sensitivity of the interface for analyzing target EVs. Based on this, an electrochemical microfluidic device is developed and validated for its effectiveness in identifying subtype features of breast cancer patients. Therefore, our work provides a simple yet efficient platform for precise cancer diagnosis and personalized treatment.
Similar content being viewed by others
Introduction
Cell membranes, serving as vital biological barriers that regulate the movement of bioactive molecules in and out of the cell through selective permeability, play an essential role in maintaining cellular homeostasis and facilitating cellular communication1. The bilayer structure of cell membranes, composed of lipids, proteins, and carbohydrates, is indispensable for cell recognition, molecular adhesion, and signal transduction, which are involved in various biological processes within an organism. Notably, when employed in the construction of biometric interfaces, cell membranes are capable of retaining the unique characteristics of their parent cells and performing cell-specific functions2. For example, red blood cell membranes, the main source of membrane materials in the bloodstream, enable prolonged circulation without provoking an immune response3,4,5; platelet membranes, owing to their role in hemostasis and inflammation, facilitate subcellular targeting for drug delivery while remaining non-immunogenic6,7,8; cancer cell membranes, enriched with tumor-associated biocomponents (such as antigens and lipids), effectively mimic the properties of cancer cells, promoting selective binding to homologous tumors and aiding in the development of tumor vaccines9,10,11,12. Moreover, studies have shown that camouflaging solid substrates with cell membranes can effectively preserve their functional biomolecules and achieve specific recognition and detection of target molecules through natural intermolecular interactions, indicating application prospects in the development of biological interfaces for disease diagnosis13,14,15. Therefore, cell membranes, especially cancer cell membranes, are increasingly investigated for biomedical applications by virtue of their remarkable biocompatibility, extended circulation time, and homotypic binding capability16.
Breast cancer, a commonly diagnosed malignancy worldwide, exhibits significant heterogeneity in histological, genetic, and prognostic features, including hormone receptor (i.e., estrogen receptor [ER] and progesterone receptor) status, human epidermal growth factor receptor-2 (HER2) overexpression, and other genetic mutations17,18. It is typically classified into multiple subtypes, such as ER-positive (ER+), HER-2-positive (HER2+), and triple-negative subtype, each characterized by distinct biological properties that require specialized therapeutic strategies19. Emerging evidence suggests that subtype-specific biological traits may evolve in response to the tumor progression or targeted therapies, underscoring the dynamic nature of breast cancer20. Thus, a comprehensive understanding of subtype-specific molecular features is crucial for advancing personalized management and improving clinical outcomes for breast cancer patients. The analysis of extracellular vesicles (EVs) released by breast cancer cells holds promise as a feasible means for uncovering and monitoring the molecular characteristics of the cancer21,22. These EVs are widely present in body fluids such as blood and carry various biological components like proteins, nucleic acids, and lipids from their parent cells. To date, considerable efforts have been made to developing chemical tools for EV analysis23,24,25,26. However, some of these tools rely on one or several specific surface proteins for EV recognition, whereas the expression of these proteins may be shared by EVs derived from different subtypes of breast cancer, thereby limiting the efficacy of these tools in identifying subtype-specific features; some other tools quantify particular nucleic acids within EVs through time-consuming DNA assembly or amplification processes, which are prone to generating false-positive or false-negative outcomes in distinguishing breast cancer subtypes. Overall, current EV analysis tools do not fully address the challenges posed by the heterogeneity and fail to achieve the accurate, subtype-specific diagnosis of breast cancer.
To the best of our knowledge, despite the considerable advancements in the field of cell membrane camouflage for targeted cancer therapy27, there is a noticeable deficiency in its application to cancer diagnosis, particularly in accurately discriminating molecular features of cancers. In light of this, we herein develop a biomimetic interface based on cancer cell membrane camouflage to effectively identify the subtype characteristics of breast cancer EVs, thus advancing the subtype-specific diagnosis in liquid biopsies. As shown in Fig. 1, cell membranes are extracted from breast cancer cells using a freezing and thawing method. These breast cancer cell membranes (BCCMs) are subsequently employed to camouflage a gold substrate, thereby constructing a biomimetic interface that enables the binding of homologous breast cancer EVs with similar subtype-specific characteristics. For quantitative analysis, the membrane protein CD47—which is consistently abundant in these vesicles28—is selected as a biomarker, and silver nanoparticles-tethered CD47 antibodies (AgNPs@anti-CD47) are adopted as electroactive immunoprobes to label these EVs, thereby producing corresponding electrochemical stripping signals. By exploiting the homotypic membrane-camouflaged biomimetic interface and its further integration with microfluidic technology, this method can not only accurately diagnose and distinguish patients with different subtypes of breast cancer but also effectively monitor the disease progression of a specific subtype.
a Breast cancer cell membranes (BCCMs) are extracted and employed to form a biomimetic interface, enabling the binding of homologous breast cancer extracellular vesicles (EVs) with similar subtype-specific characteristics. b silver nanoparticles (AgNPs)-tethered anti-CD47 are employed to label the interface-bound EVs, producing electrochemical stripping signals for determination.
Results
Characterization of the BCCM-camouflaged interface (BCCM@interface)
In the work, BCCMs were extracted from three distinct breast cancer cell lines, including the luminal A breast cancer cell MCF-7, the HER2-positive breast cancer cell BT-474, and the triple-negative breast cancer (TNBC) cell MDA-MB-231. Among them, BCCM derived from MCF-7 cells was utilized as a representative to examine the characteristics of the BCCM@interface (Fig. 2a). Scanning electron microscopy (SEM) examined both the bare gold substrate and the MCF-7 BCCM@interface, revealing an increased surface roughness after membrane camouflage (Fig. 2b). In the meanwhile, atomic force microscope (AFM) results were in good agreement with SEM images, confirming the successful preparation of the MCF-7 BCCM@interface, which exhibited elevated surface roughness along with enhanced height (Fig. 2c). Surface contact angle measurements further indicated that the MCF-7 BCCM@interface displayed a smaller contact angle than that of the bare gold substrate, implying a greater hydrophilicity of the camouflaged interface (Fig. 2d). Additionally, the anti-fouling capability of the MCF-7 BCCM@interface was evaluated via quartz crystal microbalance (QCM). As shown in Fig. 2e, following incubation with diluted fetal bovine serum (FBS), an apparent frequency decrease was observed with the uncoated gold substrate, whereas the frequency drop of MCF-7 BCCM@interface was comparatively slight. This observation revealed that the non-specific adsorption of serum components onto MCF-7 BCCM@interface was markedly reduced. UV–Vis absorption spectra also demonstrated a reduction in the non-specific adsorption of horseradish peroxidase (HRP) on the MCF-7 BCCM@interface, as evidenced by the decreased absorbance at 418 nm, which corresponded to the colored product generated by the HRP-catalyzed oxidation of azino-bis(3-ethylbenzothiozoline)−6-sulfonic acid (ABTS2−) (Fig. 2f). This phenomenon was likewise confirmed by measuring the electrochemical response of HRP-catalyzed oxidation of H2O2 (Supplementary Fig. 1), further validating that the MCF-7 BCCM@interface possessed superior anti-fouling ability, which was highly advantageous for the subsequent analysis of EVs in complex samples.
a Schematic illustration for the preparation of breast cancer cell membrane-camouflaged interface (BCCM@interface). b Scanning electron microscopy (SEM) images of bare gold substrate and that was coated with MCF-7 BCCM. The representative images are shown from three independent repeats with similar results. c Atomic force microscope (AFM) observations of bare gold substrate and that was coated with MCF-7 BCCM. d Results for the contact angle measurement at bare gold substrate and MCF-7 BCCM@interface. e Quartz crystal microbalance (QCM) measurements after incubation with diluted fetal bovine serum (FBS) and wash with PBS at the bare and MCF-7 BCCM-camouflaged interface. f Absorbance at 418 nm measured at bare gold substrate and MCF-7 BCCM@interface after incubation with different concentrations of horseradish peroxidase (HRP). Measurements were performed in triplicate (n = 3 biological replicates) in (e, f). Error bars represent mean ± SD in (f). Source data are provided as a Source Data file.
Verification of homotypic binding of breast cancer EVs to BCCM@interface
Next, the selective binding capability of the MCF-7 BCCM@interface toward homotypic breast cancer EVs was evaluated. For this purpose, EVs were isolated from the culture medium of MCF-7 cells to serve as homologous targets. The isolated EVs were characterized using transmission electron microscope (TEM) and nanoparticle tracking analysis (NTA), revealing a typical bilayer membrane structure with an average diameter of 118.9 nm (Supplementary Figs. 2 and 3). Meanwhile, EVs were also isolated from the culture media of other breast cancer cell lines (i.e., MDA-MB-231, BT-474, and T47D cells) and a normal breast epithelial cell line MCF-10A as controls. These EVs exhibited similarities in morphology and particle size distribution to those from MCF-7 cells (Supplementary Figs. 4–7). According to the characterization standards recommended by MISEV29, the presence of CD63, CD47, and syntenin as positive markers, as well as albumin as a negative marker, was further analyzed in these EVs (Supplementary Fig. 8), confirming their EV nature and purity. Additionally, to rule out potential non-specific signals in downstream analyses, the purity of the isolated EVs was assessed by calculating the particle-to-protein ratio (particles per mg of protein, P/μg)30. As presented in Supplementary Table 1, the particle-to-protein ratio of all EVs exceeded 3 × 1010 P/μg, demonstrating the high purity of the isolated EVs.
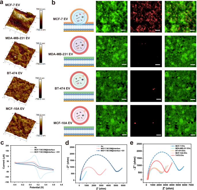
In this work, AFM was first utilized to verify the homotypic binding capability of MCF-7 BCCM@interface. The observed increase in height was dependent on the presence of MCF-7 EVs rather than those from MDA-MB-231, BT-474, and MCF-10A cells (Fig. 3a). Fluorescence microscopy was further employed to assess the binding behaviors of different EVs on the MCF-7 BCCM@interface. Specifically, EVs from various sources were stained with the EV-specific membrane dye Kit-Deep Red (red), and then co-incubated with MCF-7 BCCM@interface that was pre-stained with lipophilic dye DiO (green). Fluorescence observations indicated that the MCF-7 BCCM@interface selectively recognized and adhered to MCF-7 EVs, but this binding was competitively inhibited by a 50-fold excess of un-stained MCF-7 EVs (Supplementary Fig. 9). In contrast, after introducing heterotypic EVs, almost no red fluorescence signal was detected (Fig. 3b). Moreover, EVs derived from T47D cells—sharing the same ER-positive subtype as MCF-7 cells—were also capable of binding to the interface, resulting in distinct red fluorescence signals (Supplementary Fig. 10), whereas EVs from other cancer cells, such as lung adenocarcinoma A549 cells, showed minimal binding capacity with no detectable fluorescence signal observed (Supplementary Fig. 10). These results provided direct evidence for the homotypic binding ability of the MCF-7 BCCM@interface.
a AFM observations of MCF-7 breast cancer cell membrane-camouflaged interface (BCCM@interface) after incubation with extracellular vesicles (EVs) isolated from different cell lines, including MCF-7, MDA-MB-231, BT-474, and MCF-10A cells. b Fluorescence microscopy observations of DiO-stained MCF-7 BCCM@interface after incubation with Kit-Deep Red-stained EVs isolated from different cell lines, Scale bars, 20 µm. The representative images are shown from three independent repeats with similar results. c Cyclic voltammograms obtained at the bare gold electrode, the MCF-7 BCCM@interface, and the MCF-7 BCCM@interface after incubation with MCF-7 EVs. d Electrochemical impedance spectroscopy (EIS) results obtained at the bare gold electrode, the MCF-7 BCCM@interface, and the MCF-7 BCCM@interface after incubation with MCF-7 EVs. e EIS results obtained at the MCF-7 BCCM@interface after incubation with EVs isolated from different cell lines. Measurements were performed in triplicate (n = 3 biological replicates) in (c–e). Source data are provided as a Source Data file.
Meanwhile, electrochemical techniques were also utilized to investigate the binding behavior of breast cancer EVs on BCCM@interface. Using potassium ferrocyanide/ferricyanide as electroactive probes, both cyclic voltammetry and electrochemical impedance spectroscopy (EIS) results showed that after MCF-7 EV incubation, the peak in cyclic voltammogram dropped while the diameter in EIS spectrum increased (Fig. 3c, d). This phenomenon would be attributed to the enhanced surface steric hindrance resulting from EV binding, which impeded the electron transfer between electroactive probes and the electrode. Further analysis revealed that this increase in surface steric hindrance corresponded only to the introduction of homotypic EVs, such as those from MCF-7 or T47D cells (Fig. 3e), and similar results were observed on interfaces camouflaged with BCCM extracted from MDA-MB-231 and BT-474 cells (Supplementary Figs. 11 and 12). Moreover, when a biomimetic interface was constructed using BCCM from another HER2-positive breast cancer cell SK-BR-3, this interface was found to not only selectively bind EVs from SK-BR-3 cells but also show a favorable binding affinity towards EVs from the phenotypically similar BT-474 cells compared to those from other subtypes, as evidenced by largely enhanced interfacial impedance (Supplementary Fig. 13). Collectively, these results further confirmed the homotypic binding ability of BCCM@interface, thus demonstrating its potential for subtype-specific recognition and characterization of breast cancer EVs.
To explore the molecular mechanism of homotypic binding, proteomic analysis on breast cancer cell lines as well as the EVs derived from these cells were systematically performed. When using MCF-7 cells and their EVs as the representatives, the proteomic results indicated that MCF-7 cells and their EVs exhibited distinct protein expression profiles compared to BT-474, MDA-MB-231, and MCF-10A cells and their respective EVs (Supplementary Fig. 14). Further analysis of expression abundance showed that a total of 89 proteins were upregulated in both MCF-7 cells and their EVs (Supplementary Fig. 15A). The heatmap shown in Supplementary Fig. 15B displayed the top 25 proteins with the most prominent expression increase in MCF-7 cells and EVs; notably, these proteins included multiple molecules known to have potential important functions in tumorigenesis, cell adhesion, and intercellular communication. These findings are consistent with existing literature reports31,32, suggesting that homotypic binding is a complex process that involves the concerted action of multiple proteins.
Electrochemical analysis of breast cancer EVs based on BCCM@interface
By introducing appropriate electrochemical labels, the homotypic binding capacity of the BCCM@interface was transformed into a feasible electrochemical method for subtype-specific analysis of breast cancer EVs. Existing research has pointed out that CD47 is a highly abundant membrane protein present in various EVs28,33, making it an ideal biomarker for labeling the EVs bound to the BCCM@interface. Through flow cytometry analysis and fluorescence microscopy observations, the expression of CD47 on EVs derived from breast cancer cells and normal MCF-10A cells was confirmed using anti-CD47-functionalized magnetic beads, with the EVs being pre-stained with DiO (Supplementary Figs. 16 and 17). Given that CD47 has been identified as a “don’t eat me” signal on the surface of many cancer cells34, we explored the possibility of direct CD47-targeting immuno-labeling on the BCCM@interface. As shown in Fig. 4a, compared with conventional 37 °C condition, the BCCM@interface pre-treated at 50 °C showed a much weaker fluorescence signal after incubation with the fluorescence-labeled anti-CD47 (Fig. 4a). In contrast, following the sequential introduction of MCF-7 EVs and fluorescence-labeled anti-CD47, a notable fluorescence was observed on the BCCM@interface (Fig. 4b). Nevertheless, when pretreatment was conducted at an overly high temperature (such as 90 °C), the fluorescence signal derived from homotypic binding could not be detected (Supplementary Fig. 18). Consistent results were also obtained using QCM. As shown in Supplementary Fig. 19, the binding of anti-CD47 to the MCF-7 BCCM@interface decreased markedly with increasing pretreatment temperature, whereas the homotypic binding of MCF-7 EVs remained stable under 50 °C pretreatment condition. These findings clearly demonstrated that a moderately elevated pretreatment temperature (i.e., 50 °C) may induce alterations in the three-dimensional structure of CD47 protein35,36. Consequently, this could lead to a reduction in its binding affinity to the antibody, which in turn minimizes the potential for direct CD47-targeting immuno-labeling onto BCCM@interface. Meanwhile, given that homotypic binding may rely on the participation of multiple membrane components, the 50 °C pretreatment was found to exhibit only a minimal impact on this process, enabling the BCCM@interface to preserve robust binding capability for the subsequent detection.
a Fluorescence investigations of the direct immuno-labeling of fluorescence-labeled anti-CD47 on the MCF-7 breast cancer cell membrane-camouflaged interface (BCCM@interface). These interfaces were pre-treated at 37 °C and 50 °C, respectively. Scale bars, 20 µm. b Fluorescence investigation of the immuno-labeling of fluorescence-labeled anti-CD47 after the binding of MCF-7 extracellular vesicles (EVs) to MCF-7 BCCM@interface. Scale bar, 20 µm. c Raman images of the MCF-7 BCCM@interface after incubation with different breast cancer EVs. 4-mercaptobenzonitrile (4-MBN)-modified AgNPs@anti-CD47 was utilized to label EVs and generate surface-enhanced Raman scattering (SERS) signals. d Electrochemical responses obtained for analyzing 6.84 × 109 particles/mL MCF-7 EVs and control groups. e Linear relationship between the peak current of electrochemical response and the logarithm of the MCF-7 EV concentration in the range from 6.84 × 102 to 6.84 × 109 particles/mL. f Peak currents obtained for analyzing breast cancer EVs by using different BCCM@interface. The representative images are shown from three independent repeats with similar results in (a–c). Measurements were performed in triplicate (n = 3 biological replicates) in (d, e) and in quadruplicate (n = 4 biological replicates) in (f). Error bars represent mean ± SD in (e). Source data are provided as a Source Data file.
Based on these investigations, the anti-CD47 was tethered with silver nanoparticles (AgNPs) using a thiol-modified DNA probe as the bridge, thereby preparing AgNPs@anti-CD47 to facilitate the labeling and analysis of breast cancer EVs. Dynamic light scattering results confirmed the successful preparation of AgNPs@anti-CD47, as its particle size was markedly larger than that of bare AgNPs or DNA probe-tethered AgNPs (Supplementary Fig. 20). EIS results verified the differential labeling efficacy of AgNPs@anti-CD47 on the MCF-7 BCCM@interface in the presence or absence of MCF-7 EVs (Supplementary Figs. 21 and 22). Furthermore, considering that AgNPs were ideal substrates for surface-enhanced Raman scattering (SERS), the labeling of AgNPs@anti-CD47 to interface-bound EVs were assessed by Raman imaging. To this end, a SERS probe, 4-mercaptobenzonitrile (4-MBN), was utilized to modify AgNPs@anti-CD47. As shown in Supplementary Fig. 23, the Raman scattering of 4-MBN was greatly enhanced on the surface of AgNPs, with a typical peak at 2225 cm−1 assigned to the stretching vibration of –CN37, which was in the cell-silent region and thus suitable for Raman characterizations. When the MCF-7 BCCM@interface was treated with different breast cancer EVs as well as 4-MBN-modified AgNPs@anti-CD47, intense Raman signals were exclusively observed on the interface incubated with MCF-7 EVs (Fig. 4c). In contrast, almost no Raman signal was detected on the BCCM@interface in the absence of MCF-7 EVs or 4-MBN-modified AgNPs@anti-CD47 (Supplementary Figs. 24 and 25). The Raman images of MDA-MB-231 and BT-474 BCCM@interface further validated the effectiveness of subtype-specific binding and labeling subtype-specific breast cancer EVs, as only homologous EVs could generate Raman signals (Supplementary Figs. 26 and 27).
In addition to possessing excellent Raman enhancement properties, AgNPs also displayed remarkable electrochemical responses, producing a distinct stripping peak at 0.184 V upon acid dissolution (Supplementary Fig. 28). Consequently, by employing the AgNPs@anti-CD47 as electroactive immunoprobes, an electrochemical analysis method for breast cancer EVs could be developed based on the BCCM@interface. Figure 4d presents the results of this method in analyzing 6.84 × 109 particles/mL MCF-7 EVs and control groups. It can be found that, in contrast to the MCF-7 BCCM@interface incubated with either AgNPs@anti-CD47 or MCF-7 EVs, or the bare electrode incubated with both, the MCF-7 BCCM@interface generated a remarkable electrochemical signal after sequential incubation with MCF-7 EVs and AgNPs@anti-CD47. An isotype control antibody (rabbit IgG) was also conjugated with AgNPs to label the interface-bound EVs. As shown in Supplementary Fig. 29, the prepared AgNPs@IgG generated a markedly lower electrochemical response compared to AgNPs@anti-CD47, indicating the critical role of the specific immuno-reaction in signal generation. Furthermore, the MCF-7 BCCM@interface demonstrated high specificity in identifying homologous EVs, as evidenced by much higher peak currents obtained with MCF-7 EVs and T47D EVs compared to heterogeneous EVs from MDA-MB-231, BT-474, MCF-10A, or A549 cells (Supplementary Fig. 30). Considering the expression of CD47 on their surface, EVs derived from platelets were also used to challenge the MCF-7 BCCM@interface. Supplementary Fig. 31 shows the TEM characterization of platelet EVs, while Supplementary Fig. 32 indicates the peak current measured at MCF-7 BCCM@interface under the condition of adding 1 × 109 particles/mL platelet EVs. The peak currents with platelet EVs were obviously lower than that with MCF-7 EVs, which was comparable to that of the blank control. This finding further validated the specificity of MCF-7 BCCM@interface and suggested that the application of the method in analyzing the clinical samples (such as plasma) would not be interfered by the potential presence of platelet EVs.
Under the optimized conditions (Supplementary Figs. 33–35), this method was then utilized for the quantitative analysis of MCF-7 EVs at different concentrations. Figure 4e reveals a linear relationship between the peak current (I) and the logarithm of the MCF-7 EV concentration (CEV) ranging from 6.84 × 102 to 6.84 × 109 particles/mL. The regression equation was I (μA) = 0.483 × LgCEV (particles/mL) − 0.614 (R2 = 0.99), and the limit of detection (LOD) was estimated to be 239 particles/mL. At each concentration, the detection of MCF-7 EVs was performed in triplicate using independently prepared MCF-7 BCCM@interfaces, yielding an average relative standard deviation (RSD) of 2.86%. Moreover, by fabricating camouflaged interfaces with MCF-7 cell membranes from distinct batches, the RSDs of peak currents measured across three different concentrations of MCF-7 EVs ranged from 1.11% to 2.40% (Supplementary Table 2). These findings collectively demonstrated good reproducibility of the BCCM@interfaces, which could be attributed to high inter-batch consistency in cell membrane extraction and interface camouflage. Specifically, cell membranes from different batches were prepared in strict accordance with the standard operating procedures and were quantified using protein assay kits to minimize batch-to-batch variability. Upon storing the MCF-7 BCCM@interface for varying duration, the results indicated that the electrochemical response retained over 90% of its initial value after 21 days of refrigerated storage at 4 °C and maintained a comparable level after 9 days under dry conditions at room temperature (Supplementary Fig. 36). These findings highlighted the good storage stability and potential for practical application of the MCF-7 BCCM interface.
Supplementary Table 3 further compares the performance of this method with existing EV analysis methods24,38,39,40,41,42,43,44, highlighting advantages of this method in terms of the LOD and linear range. CD47 ELISA kit and NTA were also employed for the analysis of MCF-7 EVs. As shown in the Supplementary Fig. 37, an increase in absorbance was only observed when the EV concentration was larger than 106 particles/mL using a commercial CD47 ELISA kit. Also, we found that NTA was not suitable for the absolute quantification of EVs at concentrations below 105 particles/mL. In addition, spiking experiments were carried out in the diluted EV-free FBS. The results presented in Supplementary Table 4 indicate that the detection recoveries of MCF-7 EVs ranged from 92.84% to 106.9%, suggesting a good anti-interference capability of this method in complex environments. Further comparisons revealed no significant differences in electrochemical signals for analyzing the same concentration of MCF-7 EVs in diluted serum and buffer solution (Supplementary Fig. 38), once again validating the high accuracy of this method. Next, we fabricated a series of camouflaged interfaces using BCCM derived from MCF-7, MDA-MB-231, and BT-474 cells, respectively, and examined their performance in the analysis of breast cancer EVs. As shown in Fig. 4f, the cross-validation study revealed that, irrespective of the source of BCCM, homologous EVs could generate significantly higher peak currents than heterogeneous EVs. Furthermore, by adopting the corresponding BCCM@interface, different types of breast cancer EVs were detected in mixed samples comprising these three types of breast cancer EVs. As shown in Supplementary Fig. 39, for each type of breast cancer EVs, the peak currents measured in the mixed samples were consistent with those observed in the pure samples, thereby validating high specificity and good discriminatory power of the method. In addition, after constructing a camouflaged interface with BCCM from SK-BR-3 cells, the experimental result illustrated an identical trend, indicating that a notable peak current could only be observed when homologous EVs derived from either SK-BR-3 or BT-474 cells were present (Supplementary Fig. 40). These findings reconfirmed the selective binding capacity of BCCM to homologous EVs.
Homotypic membrane-powered EV analysis for subtype-specific diagnosis of breast cancer
Encouraged by these observations, BCCM@interfaces were further exploited for the analysis of breast cancer EVs in clinical samples (Fig. 5a). To this end, plasma samples were collected from distinct sources. Figure 5b presents the results of analyzing plasma samples from ER+ breast cancer patients and healthy donors using the MCF-7 BCCM@interface. It was found that peak currents of ER+ patients (n = 25) were much higher than those of healthy donors (n = 15) (Fig. 5c) and increased with the disease progression (Supplementary Fig. 41). Receiver operating characteristic (ROC) analysis were then performed to evaluate the diagnostic and staging performance of the homotypic membrane-powered EV analysis method for ER+ breast cancer. As shown in Supplementary Fig. 42, the method demonstrated excellent diagnostic efficacy comparable to standard ER immunohistochemistry (IHC), with area under the curve (AUC) values of 1.000 for both approaches, while also showing robust performance in disease staging (AUC = 0.987) (Supplementary Fig. 43), which represented a capability beyond the standard IHC. Concurrently, plasma samples from patients with other diseases were also analyzed using the MCF-7 BCCM@interface. As presented in Fig. 5d, the peak currents corresponding to ER+ patients were significantly higher than those of breast cancer patients with other subtype features (i.e., TNBC and HER2+ breast cancer; n = 20), patients with benign breast diseases (n = 11), and patients with lung cancer (n = 20). By conducting ROC analysis, MCF-7 BCCM@interface demonstrated excellent discrimination capacity for distinguishing ER+ breast cancer patients from other groups, with AUC values of 1.000 (Supplementary Fig. 44). A similar trend was also found when the MDA-MB-231 BCCM@interface was employed to discriminate between breast cancer patients with TNBC features (n = 25) and other breast cancer patients (n = 20), patients with benign breast diseases (n = 11), lung cancer patients (n = 20), and healthy donors (n = 15) (Fig. 5e). These findings not only confirmed the practical utility of BCCM@interface in breast cancer diagnosis but also highlighted the potential of homotypic membrane camouflage in uncovering subtype-specific characteristics carried by breast cancer EVs.
a Schematic illustration of the analysis of clinical samples using breast cancer cell membrane-camouflaged interface (BCCM@interface). b Peak currents obtained by using MCF-7 BCCM@interface to analyze clinical samples from healthy donors and ER+ breast cancer patients. c Scatter plots showing the significance analysis result of the peak currents presented in (b). d, e Scatter plots of peak currents obtained with MCF-7 BCCM@interface or MDA-MB-231 BCCM@interface for analyzing plasma samples from healthy donors (n = 15) and patients with different diseases, including breast cancer patients with targeting subtype feature (n = 25), breast cancer patients with other subtype feature (n = 20), patients with benign breast diseases (n = 11), and patients with lung cancer (n = 20). For each participant, the plasma sample was equally divided into three aliquots, each of which underwent independent analyses (n = 3 biological replicates). Error bars represent mean ± SD in (b–e). Data points represent the mean values of three replicates in (c–e). The statistical significance of the difference was evaluated using a two-tailed Student’s t-test in (c). The calculated P value was 2.41 × 10−13, with an effect size (difference between means) of 1.28 ± 0.117 and a 95% confidence interval ranging from 1.04 to 1.52. The significance of the difference between two groups was assessed by one-way ANOVA and comparisons were evaluated using Dunn’s multiple comparisons correction in (d, e). The calculated P values were indicated in (d, e). Source data are provided as a Source Data file.
Additionally, to explore the applicability of the homotypic membrane-powered electrochemical method in other cancer types, we further fabricated a biomimetic interface using the cell membrane of lung adenocarcinoma A549 cells for plasma sample analysis. As shown in Supplementary Fig. 45, A549 cell membrane- camouflaged interface was capable of effectively differentiating plasma samples from lung adenocarcinoma patients (n = 20), breast cancer patients (n = 15), and healthy donors (n = 15), with the AUC values being 1.000 and 0.995, respectively. This finding validated the potential utility of this method in the diagnosis of lung cancer. More significantly, by integrating the homotypic membrane camouflage strategy with a variety of emerging molecular elements, such as DNA logic gates and multiplexed nanoprobes (e.g., metal nanoparticles and quantum dots), it is expected to more accurately and comprehensively assess the expression profiles of surface or intracellular markers of lung cancer EVs. This, in turn, will provide valuable information for the precise subtyping and personalized treatment of lung cancer.
Homotypic membrane-powered microfluidic analysis of breast cancer EVs
Currently, microfluidic technology has shown to be the most advantageous among the comprehensive and automatic analysis, due to its small volume, precise control, rapid processing, and high cost-effectiveness45. Notably, gold microarrays are frequently integrated with microfluidic devices for electrochemical analyzes46. Motivated by this, we developed an electrochemical microfluidic device with the aim of achieving subtype-specific discrimination of unidentified clinical samples from breast cancer patients, leveraging the benefits of both microfluidic and electrochemical technologies. Figure 6a schematically illustrated the design of this electrochemical microfluidic device, which consists of four fluidic channels. Among them, the reaction chambers of three channels are gold substrates coated with BCCMs from diverse sources, while the reaction chamber of the fourth channel is a blank gold substrate serving as a control. When the sample entered the microfluidic device, it was uniformly distributed to the four channels, as evidenced by a simulated flow pattern (Fig. 6b). Subsequently, breast cancer EVs within the sample underwent homotypic binding only in the channel camouflaged with BCCM possessing similar subtype-specific characteristics. Figure 6c demonstrates that, when utilizing this device to analyze EVs from different cells, only homologous EVs generated a high peak current at the corresponding BCCM-camouflaged interface. Based on these findings, we further performed a blinded assessment of clinical samples from breast cancer patients (n = 30 for each subtype), patients with benign breast diseases (n = 11), patients with lung cancer (n = 20), and healthy donors (n = 20) using this electrochemical microfluidic device (Fig. 6d). Through parallel analyses, we found that positive electrochemical responses occurred exclusively in the channel with specific BCCM camouflage and were in accordance with the subtype information of the clinically diagnosed breast cancer patients. These findings demonstrated the good application value of this electrochemical microfluidic device in the diagnosis and subtype identification of breast cancer. Furthermore, given that these samples were separately collected from the Xuhui Campus and Dong’an Road Campus of Shanghai Cancer Center, we conducted independent analysis of the electrochemical data corresponding to the plasma samples obtained from these two hospitals. As shown in Supplementary Fig. 46, the analysis results of these samples from the two hospitals were consistent, further verifying the robustness, clinical utility, and reproducibility of the electrochemical microfluidic device.
a Schematic illustration of subtype-specific analysis of breast cancer EVs using different breast cancer cell membrane (BCCM)-camouflaged gold microarray. b Simulation modeling results for the microfluidic device. c Peak currents obtained for different extracellular vesicles (EVs) using the BCCM-camouflaged microfluidic device. Measurements were performed in triplicate (n = 3 biological replicates). Error bars represent mean ± SD. d Peak currents with BCCM-camouflaged microfluidic device for analyzing plasma samples from patients with distinct subtypes of breast cancer (n = 90), patients with benign breast diseases (n = 11), patients with lung cancer (n = 20), and healthy donors (n = 20). For each participant, the plasma sample was equally divided into three aliquots, each of which underwent independent analyses (n = 3 biological replicates). Data points represent the mean values of three replicates. Source data are provided as a Source Data file.
Discussion
Female breast cancer is the most common cancer among women, accounting for approximately 11.6% of all cancer cases, and remains a significant burden on women’s health worldwide47. Breast cancer is also known as a highly heterogeneous disease, with the majority of cases diagnosed with positive expression of hormone receptors, such as ER and progesterone receptors48. Endocrine therapy is typically necessary for these patients to either block estrogen binding or inhibit aromatase conversion into estrogens; however, a considerable number of hormone receptor-positive patients may still experience resistance to treatment and recurrence. In the meanwhile, HER2-positive and triple-negative subtypes are the most lethal ones with a poorer prognosis, which usually demand subtype-specific therapy, such as anti-HER2 targeted therapy. Therefore, the development of subtype-specific diagnosis is crucial to guide the clinical management in breast cancer, especially significant for the monitoring of the entire disease progression that is not feasible for tissue biopsy.
To achieve this, we have developed an electrochemical method for EV analysis based on the BCCM@interface, facilitating the subtype-specific identification of breast cancer features. Specifically, through the utilization of BCCM camouflage, the biomimetic interface not only gained the selective recognition and binding capacity for homologous breast cancer EVs, but also improved its anti-fouling performance, effectively reducing the non-specific adsorption in complex environments such as plasma. By integrating AgNPs@anti-CD47 as electroactive immunoprobes, this method successfully accomplished the subtype-specific analysis of breast cancer EVs, demonstrating excellent sensitivity, selectivity, and accuracy. Our method demonstrated both satisfactory sensitivity and superior subtype-specific classification capability for breast cancer EVs compared to the existing methods (Supplementary Table 3). While current techniques largely failed to identify subtype-specific characteristics (with only a few detecting one subtype, such as HER2+ or TNBC), our approach successfully discriminated the molecular features among different subtypes through homotypic recognition. Our method also exhibited significantly enhanced sensitivity in EV quantification and superior performance in breast cancer subtyping compared to conventional methods, such as ELISA and NTA. Both ELISA and NTA were not applicable to detect EVs below 105 particles/mL, rendering them unsuitable for low-concentration EV samples. Moreover, although ELISA could identify surface proteins on EVs, its single-protein detection capability restricted its utility for comprehensive analysis of subtype features. Similarly, while NTA provided size distribution and concentrations of EVs, it could not yield molecular information for subtyping. In the meanwhile, when applied to clinical plasma samples, this method proved high effectiveness in identifying subtype characteristics of breast cancer patients for precise diagnosis. Interestingly, by camouflaging BCCM from different sources on the gold microarray, we have further constructed an electrochemical microfluidic device with four independent channels. In a cohort comprising 90 breast cancer patients, 20 healthy controls, and 31 patients with other diseases, this microfluidic device enabled parallel analysis of breast cancer EVs in clinical samples and has successfully obtained subtype-specific information consistent with clinical diagnosis in blinded experiments. Consequently, this work might offer a promising tool for subtype-specific diagnosis of breast cancer.
Nonetheless, there remains potential for further optimization and improvement of this electrochemical method and microfluidic device to meet the diverse diagnostic needs. For instance, considering the variability in CD47 expression among breast cancer patients, concurrently detecting multiple breast cancer-associated biomarkers (such as HER2, epidermal growth factor receptor, and vascular endothelial growth factor) on EVs can significantly enhance the robustness and reliability of this method in breast cancer diagnosis. Such multiplexed detection can be realized through the use of immuno-probes labeled with distinct metal-based nanoparticles. Furthermore, breast cancer is well known for its high heterogeneity. Clinically, the disease is classified based on the expression of ER, PR, and HER2 into three major subtypes: ER+, HER2+, and TNBC. However, in recent decades, RNA-based molecular profiling has enhanced the understanding of breast cancer heterogeneity48. Through gene expression profiling, breast cancer can be further subdivided into five major intrinsic molecular subtypes: luminal A, luminal B, HER2-enriched, basal-like, and claudin-low. These intrinsic subtypes provide complementary and extended information to the clinical subtypes based on pathological markers; however, it is noted that there is no one-to-one correspondence between the intrinsic subtypes and the clinical subtypes. For instance, ER+ breast cancer may manifest as either the luminal A subtype or the luminal B subtype, depending on the expression level of luminal genes; most HER2+ breast cancer belongs to the HER2-enriched subtype, yet some exhibit characteristics of the luminal B subtype or the basal-like subtype. This cross-over and overlap further complicates the selection of individualized treatment plans for breast cancer. In response to these challenges, optimizing the channel design of our electrochemical microfluidic device to integrate BCCMs sourced from a greater diversity of cell lines and combining machine learning strategies to conduct comprehensive analyses of obtained electrochemical data can help further improve the applicability of the device across distinct subtypes and heterogeneous patient samples, thereby enabling more precise and efficient discrimination of breast cancer subtypes in a single analytical step. Moreover, this assay can be easily applied to other EV markers to obtain more molecular information, such as the tetraspanins CD9, CD63, and CD81, simply by replacing the corresponding antibodies. Additionally, this method and microfluidic device can be extended to incorporate cell membranes from other cancers, such as lung cancer. This expansion has the potential to advance the development of precise molecular diagnostics across multiple cancers.
Methods
Materials
DMEM, RPMI 1640, FBS, penicillin-streptomycin-neomycin antibiotic mixture, SOLA™ solid phase extraction (SPE) plate, were from Thermo Fisher Scientific Co., Ltd. (Shanghai, China). Mammary epithelial cell medium (MEpiCM) was obtained from ScienCell (Shanghai, China). Anti-CD47 (clone ARC79515, catalog No. A21904), fluorescence-labeled anti-CD47 (anti-CD47/ABflo®488, clone ARC61212, catalog No. A24300), anti-CD63 (clone ARC51703, catalog No. A19023), anti-syntenin (clone ARC1410, catalog No. A5497), anti-albumin (clone ARC63279, catalog No. A24161), and HRP-conjugated goat anti-rabbit IgG (catalog No. AS014) were purchased from Abclonal (Wuhan, China). Lysis buffer, phenylmethanesulfonyl fluoride (PMSF), and dithiothreitol (DTT) were purchased from Beyotime Biotechnology (Shanghai, China). iRT standard peptides were obtained from Biognosys Group (Schlieren, Switzerland). Protease and phosphatase inhibitor mixture were ordered from Shanghai Yamay Biomedical Technology Co., Ltd (Shanghai, China). DiO, DiI, chloroacetamide (CAA), and HRP were obtained from Sangon Biotech (Shanghai) Co., Ltd. (Shanghai, China). ExoSparkler Exosome Membrane Labeling Kit-Red was purchased from Dojindo Laboratories (Shanghai, China). The DNA probe with the sequence of 5’-SH-TTTTTGGCGAATGACCGAATCAGCCTTTCCCCCCCCCC-3’ was synthesized and purified by Huzhou Hippo Biotechnology Co., Ltd (Huzhou, China).
Cell lines
MCF-7 (catalog No. SCSP-531), MDA-MB-231 (catalog No. SCSP-5043), BT-474 (catalog No. SCSP-653), SK-BR-3 (catalog No. SCSP-5243), T47D (catalog No. SCSP-564), A549 (catalog No. SCSP-503), and MCF-10A (catalog No. SCSP-575) cell lines were obtained from the Institute of Biochemistry and Cell Biology of Chinese Academy of Science (Shanghai, China). MCF-7, MDA-MB-231, SK-BR-3, and A549 cells were maintained in dulbecco’s modified eagle medium (DMEM) supplemented with 10% FBS and 1% penicillin-streptomycin-neomycin antibiotic mixture and incubated in a humidified environment with 5% CO2 at 37 °C. Similarly, BT-474 and T47D cells were cultured in RPMI 1640 medium, while the MCF-10A cells were grown in MEpiCM under the same conditions. At the end of the logarithmic growth phase, these cells were harvested for further experiments.
Preparation of BCCM vesicles
BCCM vesicles were prepared through a freeze-thaw procedure in combination with differential centrifugation49. To do so, confluent cell monolayers were harvested using a cell scraper and pelleted by centrifugation at 215 × g for 3 min, followed by three washes with cold PBS. The cell pellet was then resuspended in a hypotonic lysis buffer (20 mM Tris-HCl, 10 mM KCl, 2 mM MgCl2, 1% protease and phosphatase inhibitor mixture, pH 7.5) and subjected to multiple freeze-thaw cycles to facilitate membrane disruption and extraction. The lysate was then sonicated on ice for 10 min, followed by centrifugation at 700 × g for 10 min at 4 °C. The supernatant was carefully collected and subjected to a second centrifugation at 20,000 × g for 30 min at 4 °C. The resulting pellet, enriched in BCCM vesicles, was resuspended and stored at −20 °C until further use.
Preparation of BCCM@interface
BCCM@interface was prepared by using the vesicle fusion method15,50. In details, the gold substrate was first abraded with metallographic sandpapers and then polished to a mirror-like surface with 1.0 μm and 0.3 μm alumina slurry. Thereafter, the substrate was successively sonicated in 75% ethanol and double-distilled water for 3 min each. Subsequently, the substrate was dried with nitrogen gas and then immersed in piranha solution (70% concentrated sulfuric acid and 30% H2O2) for 3 min, followed by being rinsed with double-distilled water. After that, the substrate was electrochemically activated with 0.5 M H2SO4 and dried with nitrogen gas once again. Then, 10 μL of the BCCM vesicles was dropped onto the surface of the substrate, allowing for an incubation at 50 °C for 30 min. Finally, the resulting BCCM@interface was rinsed with double-distilled water and stored for use.
Isolation of EVs
EVs were isolated from the supernatant of cell culture medium by differential ultra-centrifugation. Briefly, when cells reached 80–90% confluence, the medium was replaced with serum-free medium, and the cells were cultured for another 24–48 h at 37 °C. The supernatant was then collected, followed by successive centrifugations at 300 × g for 10 min and 2000 × g for 10 min. Subsequently, the supernatant was subjected to a third centrifugation at 10,000 × g for 30 min and underwent an additional filtration through a 0.22 μm filter membrane. Finally, the filtrate was ultracentrifuged at 100,000 × g for 70 min at 4 °C. The resulting EV pellet was resuspended in PBS and stored at −80 °C for further analysis.
Proteomic analysis on breast cell lines and their respective EVs
Four breast cell lines and their corresponding EVs were analyzed using 4D proteomics technology, with four independent biological replicates prepared for each sample. Frozen samples were lysed by adding 300 μL of lysis buffer containing 1 mM PMSF. Subsequent cell disruption was performed via sonication under the following conditions: 1 s on/1 s off cycles at 80 W for 2 min. Following sonication, samples were centrifuged at 13,800 × g for 10 min at 4 °C to remove insoluble debris, and this step was repeated once. Protein concentrations were determined using a bicinchoninic acid kit. Based on the measured concentrations, equal amounts of protein from each sample were processed using SP3 beads in the presence of acetonitrile, followed by incubation at room temperature for 20 min. After centrifugation, the beads were washed twice with 70% ethanol and twice with 70% acetonitrile, then resuspended in 50 mM ammonium bicarbonate. Then, DTT was added to achieve a final concentration of approximately 5 mM, and the mixture was incubated at 55 °C for 30 min to reduce disulfide bonds. Subsequently, CAA was added for cysteine alkylation, followed by digestion catalyzed by trypsin. The samples were incubated at 37 °C for 12 h to allow complete digestion. Resulting peptides were desalted using a SOLA™ SPE plate.
For analysis, each sample was mixed with iRT standard peptides at a volume ratio of 1:20 to serve as internal standards. The sample was loaded onto a 15 cm × 100 μm C18 column (1.9 μm). Mobile phase A consisted of 0.1% formic acid in water, and mobile phase B consisted of 0.1% formic acid in acetonitrile. The total gradient duration was 10 min, with the following elution program: 6 ~ 28% B from 0 to 7.5 min at a flow rate ramping from 700 to 400 nL/min; 28 ~ 80% B from 7.5 to 9 min at a constant flow rate of 400 nL/min; and 80% B from 9 to 10 min at 700 nL/min. Separation was carried out on a Vanquish Neo UHPLC system (Thermo Fisher Scientific), coupled online to a timsTOF HT mass spectrometer (Bruker Daltonics) equipped with a CaptiveSpray ion source. Instrument parameters for the timsTOF HT were configured: electrospray ionization was performed with a capillary voltage of 1.6 kV, drying gas temperature of 180 °C, and gas flow rate of 3.2 L/min; full-scan mass spectrometry data were acquired over a mass range of 300 ~ 1500 m/z.
All raw data were processed using DIA-NN software for database searching and quantitative analysis of data-independent acquisition (DIA) datasets. The resulting data were imported into Proteoscape for downstream processing, with peptide-level false discovery rate controlled below 1%. Protein identifications were filtered based on the following criteria: at least one unique peptide, presence of valid intensity values in at least two replicates across all groups, and a valid value ratio ≥50% within at least one experimental group. For groups meeting the 50% validity threshold, missing values were imputed using the group mean. Remaining missing values were replaced with half of the lowest detected value in the dataset. Final protein abundance data were subjected to median normalization and log2 transformation to generate reliable quantitative profiles. The proteomics data were deposited to the ProteomeXchange Consortium (https://proteomecentral.proteomexchange.org) via the iProX partner repository51,52, with the dataset identifier PXD072914. Data visualization was performed using principal component analysis, Venn diagrams, and heatmaps.
Fluorescence characterization of the binding of breast cancer EVs to BCCM@interface
A suspension of cell membrane vesicles was incubated with DiO (30 µM) at 37 °C for 30 min, and then centrifuged at 20,000 × g for 30 min. The resulting pellet was resuspended in PBS and subsequently camouflaged on the gold interface as described above. Separately, EVs were stained with Deep Red at 37 °C for 30 min. The entire labeling mixture was transferred to a 100 kDa ultrafiltration tube and centrifuged at 3000 × g for 5 min. Then, 50 μL of PBS was added to the ultrafiltration tube, gently pipetted to resuspend the stained EVs, and the resulting solution was carefully collected. The stained EV suspension was then added dropwise onto the BCCM@interface and incubated at 37 °C for 90 min. Fluorescence images were acquired with Harmony 4.9 (PerkinElmer) in both the green and red channels, along with corresponding co-localization images, to evaluate the binding capacity of BCCM@interface to homotypic EVs.
Preparation of AgNPs@anti-CD47
First, anti-CD47, SMCC, and PBS were combined in a 1:1:8 ratio and allowed to react for 2 h at room temperature. Upon completion of the reaction, the resultant solution underwent ultrafiltration employing a 30 K ultrafiltration tube at 9570 × g for 10 min to eliminate any unreacted SMCC. Subsequently, 100 μL PBS was introduced and the mixture was subjected to inversion at 9570 × g for 5 min to facilitate recovery. The retrieved anti-CD47-SMCC conjugate was then combined with the DNA probe and reacted at 37 °C for a 2 h. The solution was subsequently ultrafiltered and recovered using identical procedures. Following this, 3 μL of DNA-linked anti-CD47 was introduced into 1185 μL AgNPs solution and allowed to react for 1 h at room temperature in the dark. Subsequently, 12 μL of citric acid solution (pH = 3) was added to the mixture and permitted to react for an additional 30 min at room temperature in the dark. A 180 µL 200 mM PB buffer was then introduced, and the reaction was allowed to proceed for 10 min at room temperature in the dark. The solution was then centrifuged at 18,700 × g for 20 min, after which the supernatant was discarded. The precipitate was resuspended using a 10 mM PB buffer, a process that was repeated three times. The resultant AgNPs@anti-CD47 solution was stored at 4 °C.
Electrochemical analysis of EVs
The BCCM@interface was first incubated with 100 μL of EV solution at 37 °C for 90 min. Subsequently, it was transferred to 100 μL AgNPs@anti-CD47 solution and subjected to treatment at 25 °C in the dark for 90 min. Following this, the electrode was exposed to 100 μL of nitric acid solution for 30 min. The resultant solution was then diluted with 3900 μL of 0.5 M acetate-sodium acetate buffer for subsequent measurements. All electrochemical measurements were conducted on a CHI-660E electrochemical workstation, employing a three-electrode configuration consisting of a graphite electrode as the working electrode, a saturated calomel electrode as the reference electrode, and a platinum electrode as the counter electrode. Stripping voltammetry was employed to concentrate the dissolved Ag ions onto the electrode surface, followed by differential pulse voltammetry (DPV) to record the electrochemical response. The DPV parameters included an amplitude of 25 mV, a potential step of 4 mV, a frequency of 15 Hz, and a potential range from 0.056 to 0.316 V.
Raman characterizations of BCCM@interface for EV analysis
A 4-MBN solution was combined with AgNPs@anti-CD47 and incubated in the dark at 25 °C for 4–6 h. Following this, the solution was centrifuged at 7750 × g for 15 min and subsequently added to the BCCM@interface that captured EVs, which were then treated in the dark at 25 °C for 1.5 h. The conjugation of 4-MBN-modified AgNPs@anti-CD47 to the interface-bound EVs was assessed using a LabRAM HR Evolution Raman-confocal microscope equipped with LabSpec 6 software.
Microfluidic analysis of breast cancer EVs
Among the four channels of the microfluidic chip, three were individually camouflaged with MCF-7, MDA-MB-231, and BT-474 BCCMs, while the fourth channel was left untreated as a control. Subsequently, EVs-containing solutions or clinical samples, followed by AgNPs@anti-CD47 and nitric acid solution, were sequentially introduced into the microfluidic channels. Finally, the effluents from each channel were collected for electrochemical measurement.
Collection and preparation of clinical samples
Blood samples were collected in EDTA-containing anticoagulant tubes and processed into plasma through two sequential centrifugation steps at 2500 × g for 15 min at room temperature as soon as possible. During plasma preparation, vigorous shaking was avoided to minimize platelet activation; following centrifugation, a defined volume of plasma was retained above the pellet to prevent potential release of platelets. The resulting plasma samples were aliquoted and stored at −80 °C until further analysis.
Statistics and reproducibility
Each experiment was carried out in at least three independent replicates. No data were excluded from the analyses. For plasma samples, all analyses were performed blinded from the clinical diagnoses. Statistical analyses were performed using the GraphPad software (Prism 10.6.1). Two-tailed Student’s t-test was used for two-group comparisons and one-way ANOVA with Dunn’s multiple comparisons correction was used for multigroup comparisons. For all statistical analyses, P < 0.05 was regraded statistically significant.
Ethical statement
Clinical experiments in this study were approved by the Ethical Committee of Fudan University Shanghai Cancer Center (Approval No. 2301268-17) and the Ethical Committee of Shanghai University (Approval No. ECSHU 2022-115), and were performed in accordance with ethical guidelines. Blood samples were collected from healthy volunteers and patients at the Xuhui Campus and Dong’an Road Campus of Fudan University Shanghai Cancer Center (Shanghai, China) with written informed consent. In this study, the participants providing samples of breast cancer, benign breast diseases, and healthy controls were all limited to females, while the providers of lung cancer samples were not restricted by gender. This design was based on the fact that breast cancer is one of the most common malignant tumors among women worldwide. Participant information was summarized in Supplementary Data 1, and informed consent for the publication of potentially identifying data was obtained.
Reporting summary
Further information on research design is available in the Nature Portfolio Reporting Summary linked to this article.
Data availability
The proteomics data have been deposited to the ProteomeXchange Consortium via the iProX partner repository with the dataset identifier PXD072914. All other data generated in this study are provided in the paper, Supplementary Information and Source Data file. Source data are provided with this paper. Additional requests for information or materials should be addressed, and will be fulfilled by zywang@njnu.edu.cn (Z. Wang), conezimint@shu.edu.cn (Y. Cao), and jingzhao@t.shu.edu.cn (J. Zhao). Source data are provided with this paper.
References
Phillips, R., Ursell, T., Wiggins, P. & Sens, P. Emerging roles for lipids in shaping membrane-protein function. Nature 459, 379–385 (2009).
Gan, J. J. et al. Biomimetic nanoparticles with cell-membrane camouflage for rheumatoid arthritis. Matter 7, 794–825 (2024).
Shi, S. L. et al. Erythrocyte membrane-camouflaged nanodelivery strategy enhances gene editing efficiency of Cas9 RNP for boosting tumor senescence. Chem. Eng. J. 494, 153152 (2024).
Yang, Y. et al. Genetically programmable cell membrane-camouflaged nanoparticles for targeted combination therapy of colorectal cancer. Sig. Transduct. Target. Ther. 9, 158 (2024).
Wan, Y. et al. Erythrocyte membrane camouflaged nanotheranostics for optical molecular imaging-escorted self-oxygenation photodynamic therapy. Small 20, 2309026 (2024).
Li, H. Z. et al. Light-driven self-recruitment of biomimetic semiconducting polymer nanoparticles for precise tumor vascular disruption. Adv. Mater. 35, 2210920 (2023).
Kong, J. L. et al. An ultrasmall Cu/Cu2O nanoparticle-based diselenide-bridged nanoplatform mediating reactive oxygen species scavenging and neuronal membrane enhancement for targeted therapy of ischemic stroke. ACS Nano 18, 4140–4158 (2024).
Zhou, Y. et al. siRNA delivery against myocardial ischemia reperfusion injury mediated by reversibly camouflaged biomimetic nanocomplexes. Adv. Mater. 35, 2210691 (2023).
Cui, J. et al. “Trojan Horse” phototheranostics: fine-engineering NIR-II AIEgen camouflaged by cancer cell membrane for homologous-targeting multimodal imaging-guided phototherapy. Adv. Mater. 35, 2302639 (2023).
Wei, K. J. et al. A DNA logic circuit equipped with a biological amplifier loaded into biomimetic ZIF-8 nanoparticles enables accurate identification of specific cancers in vivo. Angew. Chem. Int. Ed. 62, e202307025 (2023).
Xu, Y. et al. A smart nanomedicine unleashes a dual assault of glucose starvation and cuproptosis to supercharge αPD-L1 therapy. Adv. Sci. 12, 2411378 (2025).
Lu, Y. et al. Tumor cell membrane-camouflaged vortex magnetic nanoannulars programmed by low-frequency magnetic field: a novel anti-cancer delivery system in triple-negative breast cancer. Adv. Funct. Mater. 34, 2401940 (2024).
Gong, H. et al. Nanomaterial biointerfacing via mitochondrial membrane coating for targeted detoxification and molecular detection. Nano Lett. 21, 2603–2609 (2021).
Gong, H. et al. Biomembrane-modified field effect transistors for sensitive and quantitative detection of biological toxins and pathogens. ACS Nano 13, 3714–3722 (2019).
Kim, Y. et al. Caco-2 cell-derived biomimetic electrochemical biosensor for cholera toxin detection. Biosens. Bioelectron. 226, 115105 (2023).
Lu, Y. P. et al. Cancer cell membrane-based materials for biomedical applications. Small 20, 2306540 (2024).
Loibl, S., Poortmans, P., Morrow, M., Denkert, C. & Curigliano, G. Breast cancer. The Lancet 397, 1750–1769 (2021).
Gao, Z. J. et al. Single-cell analyses reveal evolution mimicry during the specification of breast cancer subtype. Theranostics 14, 3104–3126 (2024).
Houlahan, K. E. et al. Complex rearrangements fuel ER and HER2 breast tumours. Nature 638, 510–518 (2025).
Denkert, C. et al. Dynamics of molecular heterogeneity in high-risk luminal breast cancer-From intrinsic to adaptive subtyping. Cancer Cell 43, 232-247.e4 (2025).
Dorado, E. et al. Extracellular vesicles as a promising source of lipid biomarkers for breast cancer detection in blood plasma. J. Extracell. Vesicles. 13, e12419 (2024).
Su, X., Shan, Z. & Duan, S. Harnessing extracellular vesicles using liquid biopsy for cancer diagnosis and monitoring: highlights from AACR Annual Meeting 2024. J. Hematol. Oncol. 17, 55 (2024).
Loconte, L. et al. Detection of the interactions of tumour derived extracellular vesicles with immune cells is dependent on EV-labelling methods. J. Extracell. Vesicles. 12, e12384 (2023).
Cao, Y. et al. Molecular characterization of exosomes for subtype-based diagnosis of breast cancer. J. Am. Chem. Soc. 144, 13475–13486 (2022).
Chattrairat, K. et al. All-in-One nanowire assay system for capture and analysis of extracellular vesicles from an ex vivo brain tumor model. ACS Nano 17, 2235–2244 (2023).
Cao, Y. et al. In situ programmable DNA circuit-promoted electrochemical characterization of stemlike phenotype in breast cancer. J. Am. Chem. Soc. 143, 16078–16086 (2021).
Liao, J. et al. Revolutionizing neurocare: biomimetic nanodelivery via cell membranes. Adv. Mater. 36, 2402445 (2024).
Kugeratski, F. G. et al. Quantitative proteomics identifies the core proteome of exosomes with syntenin-1 as the highest abundant protein and a putative universal biomarker. Nat. Cell. Biol. 23, 631–641 (2022).
Welsh, J. A. et al. Minimal information for studies of extracellular vesicles (MISEV2023): from basic to advanced approaches. J. Extracell. Vesicles 13, e12404 (2024).
Webber, J. & Clayton, A. How pure are your vesicles? J. Extracell. Vesicles 2, 19861 (2013).
Liu, W. et al. Recent advances of cell membrane-coated nanomaterials for biomedical applications. Adv. Funct. Mater. 30, 2003559 (2020).
Tapeino, C. et al. Cell membrane-coated magnetic nanocubes with a homotypic targeting ability increase intracellular temperature due to ROS scavenging and act as a versatile theranostic system for glioblastoma multiforme. Adv. Healthcare Mater. 8, 1900612 (2019).
Kaur, S. et al. Single vesicle analysis of CD47 association with integrins and tetraspanins on extracellular vesicles released by T lymphoblast and prostate carcinoma cells. J. Extracell. Vesicles. 11, e12265 (2022).
Zhang, W. Q. et al. An in-situ peptide-antibody self-assembly to block CD47 and CD24 signaling enhances macrophage-mediated phagocytosis and anti-tumor immune responses. Nat. Commun. 15, 5670 (2024).
Bischof, J. C. & He, X. Thermal stability of proteins. Ann. NY Acad. Sci. 1066, 12–33 (2006).
Hansen, S., Hupp, T. R. & Lane, D. P. Allosteric regulation of the thermostability and DNA binding activity of human p53 by specific interacting proteins. J. Biol. Chem. 271, 3917–3924 (1996).
Wu, L. T. et al. DNA origami-engineered plasmonic nanoprobes for targeted cancer imaging. Adv. Funct. Mater. 34, 2309929 (2024).
Yang, S. et al. Proximity-guaranteed DNA machine for accurate identification of breast cancer extracellular vesicles. ACS Sens 9, 2194–2202 (2024).
Jiang, Z. J. et al. An electrochemiluminescent sensor based on glycosyl imprinting and aptamer for the detection of cancer-related extracellular vesicles. Anal. Chem. 96, 2550–2558 (2024).
Mingli, Y. et al. Paper-based lipid bilayer magnetic interface for ultrasensitive assay of tumor-derived extracellular vesicles PD-L1. Sensor Actuat. B-Chem 399, 134819 (2024).
Zhang, M. et al. A homogeneous electrochemical sensing platform based on DNAzyme walker for accurate detection of breast cancer exosomes. Sensor Actuat. B-Chem 404, 135252 (2024).
Cao, Y. et al. Proximity labeling-assisted click conjugation for electrochemical analysis of specific subpopulations in circulating extracellular vesicles. Biosens. Bioelectron. 255, 116245 (2024).
Wang, Y. et al. Dynamically controllable hot spots in DNA-derived hydrogel scaffold SERS substrate for exosome recognition using DNA self-assembly amplification. Chem. Eng. J. 496, 154270 (2024).
Li, Y. et al. Thermophoretic glycan profiling of extracellular vesicles for triple-negative breast cancer management. Nat. Commun. 15, 2292 (2024).
Zhai, J. et al. Drug screening on digital microfluidics for cancer precision medicine. Nat. Commun. 15, 4363 (2024).
Wang, X. L. et al. Detection of prostate specific antigen in whole blood by microfluidic chip integrated with dielectrophoretic separation and electrochemical sensing. Biosens. Bioelectron. 204, 114057 (2022).
Bray, F. et al. Global cancer statistics 2022: GLOBOCAN estimates of incidence and mortality worldwide for 36 cancers in 185 countries. CA Cancer J. Clin. 74, 229–263 (2024).
Nolan, E., Lindeman, G. J. & Visvader, J. E. Deciphering breast cancer: from biology to the clinic. Cell 186, 1708–1728 (2023).
Tan, J. et al. Engineering cell membranes: from extraction strategies to emerging biosensing applications. Anal. Chem. 96, 7880–7894 (2024).
Kim, I. et al. Erythrocyte-camouflaged biosensor for α-hemolysin detection. Biosens. Bioelectron. 185, 113267 (2021).
Ma, J. et al. iProX: an integrated proteome resource. Nucleic Acids Res. 47, D1211–D1217 (2019).
Chen, T. et al. iProX in 2021: connecting proteomics data sharing with big data. Nucleic Acids Res. 50, D1522–D1527 (2021).
Acknowledgements
This work was supported by the National Natural Science Foundation of China (Grant No. 82470534, Y.C.; Grant Nos. 22222407 and 22176099, Z.W.) and the Natural Science Foundation of Shanghai (Grant No. 23ZR1421400, Y.C.).
Author information
Authors and Affiliations
Contributions
Z.W., Y.C., and J.Z. designed and supervised the study; Z.Z., X.J., X.Y., L.L., Y.P., and G.Z. performed the experiments; Z.Z., X.J., X.Y., L.L., and Y.C. analyzed and interpreted the data; Z.Z., Y.C., and J.Z. wrote the original manuscript; all co-authors reviewed and edited the final manuscript.
Corresponding authors
Ethics declarations
Competing interests
The authors declare no competing interests.
Peer review
Peer review information
Nature Communications thanks Gianni Ciofani, and the other, anonymous, reviewer(s) for their contribution to the peer review of this work. A peer review file is available.
Additional information
Publisher’s note Springer Nature remains neutral with regard to jurisdictional claims in published maps and institutional affiliations.
Source data
Rights and permissions
Open Access This article is licensed under a Creative Commons Attribution-NonCommercial-NoDerivatives 4.0 International License, which permits any non-commercial use, sharing, distribution and reproduction in any medium or format, as long as you give appropriate credit to the original author(s) and the source, provide a link to the Creative Commons licence, and indicate if you modified the licensed material. You do not have permission under this licence to share adapted material derived from this article or parts of it. The images or other third party material in this article are included in the article’s Creative Commons licence, unless indicated otherwise in a credit line to the material. If material is not included in the article’s Creative Commons licence and your intended use is not permitted by statutory regulation or exceeds the permitted use, you will need to obtain permission directly from the copyright holder. To view a copy of this licence, visit http://creativecommons.org/licenses/by-nc-nd/4.0/.
About this article
Cite this article
Zou, Z., Jin, X., Yu, X. et al. Homotypic membrane-powered electrochemical microfluidic analysis of extracellular vesicles for precise cancer diagnosis. Nat Commun 17, 1953 (2026). https://doi.org/10.1038/s41467-026-68770-0
Received:
Accepted:
Published:
Version of record:
DOI: https://doi.org/10.1038/s41467-026-68770-0








