Abstract
Currently, the dynamic accessible elements that determine regulatory programs responsible for the unique identity and function of each cell type during zebrafish embryogenesis lack detailed study. Here we present SPATAC-seq: a split-pool ligation-based assay for transposase-accessible chromatin using sequencing. Using SPATAC-seq, we profiled chromatin accessibility in more than 800,000 individual nuclei across 20 developmental stages spanning the sphere stage to the early larval protruding mouth stage. Using this chromatin accessibility map, we identified 604 cell states and inferred their developmental relationships. We also identified 959,040 candidate cis-regulatory elements (cCREs) and delineated development-specific cCREs, as well as transcription factors defining diverse cell identities. Importantly, enhancer reporter assays confirmed that the majority of tested cCREs exhibited robust enhanced green fluorescent protein expression in restricted cell types or tissues. Finally, we explored gene regulatory programs that drive pigment and notochord cell differentiation. Our work provides a valuable open resource for exploring driver regulators of cell fate decisions in zebrafish embryogenesis.
This is a preview of subscription content, access via your institution
Access options
Access Nature and 54 other Nature Portfolio journals
Get Nature+, our best-value online-access subscription
$32.99 / 30 days
cancel any time
Subscribe to this journal
Receive 12 print issues and online access
$259.00 per year
only $21.58 per issue
Buy this article
- Purchase on SpringerLink
- Instant access to the full article PDF.
USD 39.95
Prices may be subject to local taxes which are calculated during checkout







Similar content being viewed by others
Data availability
All of the raw single-cell sequencing data and processed data are available through the Gene Expression Omnibus via accession codes GSE215901 and GSE243256. All BigWig files spanning various cell types across developmental stages are available from the UCSC’s Genome Browser (http://genome.ucsc.edu/s/Runda/ZEPA_danRer11). The raw imaging data used for Fig. 6 and metadata for ZEPA, the ZEPA cCRE atlas and dynamic cCREs are available from figshare (https://doi.org/10.6084/m9.figshare.25465477.v1)53. There are no restrictions on data availability or use. For the conservation analyses, the cyprinid phastCons conserved elements from ref. 49 were used. These can be downloaded from the UCSC Genome Browser (https://research.nhgri.nih.gov/manuscripts/Burgess/zebrafish/downloads/NHGRI-1/danRer11/danRer11Tracks/ZF_GC_CC_GF.danRer11.bw). The ChromHMM annotation files from ref. 5 were downloaded from the UCSC Genome Browser (http://genome.ucsc.edu/cgi-bin/hgTracks?db=danRer11&hubUrl=https://danio-code.zfin.org/trackhub/DANIO-CODE.hub.txt). Bulk ATAC-seq and DNase-seq datasets for K562 were downloaded from ENCODE (accession codes ENCSR483RKN, ENCSR826CTO, ENCSR560CCF and ENCSR643OAB). scATAC-seq datasets for K562 cells from refs. 18,19 were downloaded from the NCBI Gene Expression Omnibus database (accession code GSE65360) and ArrayExpress (accession code E-MTAB-6714), respectively. scRNA-seq datasets for zebrafish development from ref. 6 were downloaded from the Sequence Read Archive (accession number: PRJNA564810). scRNA-seq datasets for zebrafish development from refs. 7,8 were downloaded from http://tome.gs.washington.edu/. Source data are provided with this paper.
Code availability
The code used for the analysis is available from the GitHub repository at https://github.com/Lan-lab/SPATAC-seq.
References
Haffter, P. et al. The identification of genes with unique and essential functions in the development of the zebrafish, Danio rerio. Development 123, 1–36 (1996).
Yang, H. et al. A map of cis-regulatory elements and 3D genome structures in zebrafish. Nature 588, 337–343 (2020).
White, R. J. et al. A high-resolution mRNA expression time course of embryonic development in zebrafish. eLife 6, e30860 (2017).
Bogdanovic, O. et al. Dynamics of enhancer chromatin signatures mark the transition from pluripotency to cell specification during embryogenesis. Genome Res. 22, 2043–2053 (2012).
Baranasic, D. et al. Multiomic atlas with functional stratification and developmental dynamics of zebrafish cis-regulatory elements. Nat. Genet. 54, 1037–1050 (2022).
Farnsworth, D. R., Saunders, L. M. & Miller, A. C. A single-cell transcriptome atlas for zebrafish development. Dev. Biol. 459, 100–108 (2020).
Farrell, J. A. et al. Single-cell reconstruction of developmental trajectories during zebrafish embryogenesis. Science 360, eaar3131 (2018).
Wagner, D. E. et al. Single-cell mapping of gene expression landscapes and lineage in the zebrafish embryo. Science 360, 981–987 (2018).
Jiang, M. et al. Characterization of the zebrafish cell landscape at single-cell resolution. Front. Cell Dev. Biol. 9, 743421 (2021).
Raj, B. et al. Emergence of neuronal diversity during vertebrate brain development. Neuron 108, 1058–1074.e6 (2020).
Saunders, L. M. et al. Embryo-scale reverse genetics at single-cell resolution. Nature 623, 782–791 (2023).
Sur, A. et al. Single-cell analysis of shared signatures and transcriptional diversity during zebrafish development. Dev. Cell 58, 3028–3047.e12 (2023).
Lange, M. et al. Zebrahub – multimodal zebrafish developmental atlas reveals the state-transition dynamics of late-vertebrate pluripotent axial progenitors. Preprint at bioRxiv https://doi.org/10.1101/2023.03.06.531398 (2023).
McGarvey, A. C. et al. Single-cell-resolved dynamics of chromatin architecture delineate cell and regulatory states in zebrafish embryos. Cell Genom. 2, 100083 (2022).
Cusanovich, D. A. et al. Multiplex single cell profiling of chromatin accessibility by combinatorial cellular indexing. Science 348, 910–914 (2015).
Amini, S. et al. Haplotype-resolved whole-genome sequencing by contiguity-preserving transposition and combinatorial indexing. Nat. Genet. 46, 1343–1349 (2014).
Rosenberg, A. B. et al. Single-cell profiling of the developing mouse brain and spinal cord with split-pool barcoding. Science 360, 176–182 (2018).
Chen, X., Miragaia, R. J., Natarajan, K. N. & Teichmann, S. A. A rapid and robust method for single cell chromatin accessibility profiling. Nat. Commun. 9, 5345 (2018).
Buenrostro, J. D. et al. Single-cell chromatin accessibility reveals principles of regulatory variation. Nature 523, 486–490 (2015).
LaFave, L. M. et al. Epigenomic state transitions characterize tumor progression in mouse lung adenocarcinoma. Cancer Cell 38, 212–228.e13 (2020).
Qiu, C. et al. Systematic reconstruction of cellular trajectories across mouse embryogenesis. Nat. Genet. 54, 328–341 (2022).
Hao, Y. et al. Integrated analysis of multimodal single-cell data. Cell 184, 3573–3587.e29 (2021).
Granja, J. M. et al. ArchR is a scalable software package for integrative single-cell chromatin accessibility analysis. Nat. Genet. 53, 403–411 (2021).
Bradford, Y. M. et al. Zebrafish Information Network, the knowledgebase for Danio rerio research. Genetics 220, iyac016 (2022).
Korsunsky, I. et al. Fast, sensitive and accurate integration of single-cell data with Harmony. Nat. Methods 16, 1289–1296 (2019).
Briggs, J. A. et al. The dynamics of gene expression in vertebrate embryogenesis at single-cell resolution. Science 360, eaar5780 (2018).
Calderon, D. et al. The continuum of Drosophila embryonic development at single-cell resolution. Science 377, eabn5800 (2022).
Ernst, J. & Kellis, M. ChromHMM: automating chromatin-state discovery and characterization. Nat. Methods 9, 215–216 (2012).
Sun, Z., Zhao, J., Zhang, Y. & Meng, A. Sp5l is a mediator of Fgf signals in anteroposterior patterning of the neuroectoderm in zebrafish embryo. Dev. Dyn. 235, 2999–3006 (2006).
Thorpe, C. J., Weidinger, G. & Moon, R. T. Wnt/β-catenin regulation of the Sp1-related transcription factor sp5l promotes tail development in zebrafish. Development 132, 1763–1772 (2005).
Alliance of Genome Resources Consortium. Alliance of Genome Resources Portal: unified model organism research platform. Nucleic Acids Res. 48, D650–D658 (2019).
Ganassi, M., Badodi, S., Wanders, K., Zammit, P. S. & Hughes, S. M. Myogenin is an essential regulator of adult myofibre growth and muscle stem cell homeostasis. eLife 9, e60445 (2020).
Chatron, N. et al. The epilepsy phenotypic spectrum associated with a recurrent CUX2 variant. Ann. Neurol. 83, 926–934 (2018).
Cubelos, B. et al. Cux1 and Cux2 regulate dendritic branching, spine morphology, and synapses of the upper layer neurons of the cortex. Neuron 66, 523–535 (2010).
Schep, A. N., Wu, B., Buenrostro, J. D. & Greenleaf, W. J. chromVAR: inferring transcription-factor-associated accessibility from single-cell epigenomic data. Nat. Methods 14, 975–978 (2017).
Marand, A. P., Chen, Z., Gallavotti, A. & Schmitz, R. J. A cis-regulatory atlas in maize at single-cell resolution. Cell 184, 3041–3055.e21 (2021).
Corces, M. R. et al. Lineage-specific and single-cell chromatin accessibility charts human hematopoiesis and leukemia evolution. Nat. Genet. 48, 1193–1203 (2016).
Quillien, A. et al. Robust identification of developmentally active endothelial enhancers in zebrafish using FANS-assisted ATAC-seq. Cell Rep. 20, 709–720 (2017).
Grant, C. E., Bailey, T. L. & Noble, W. S. FIMO: scanning for occurrences of a given motif. Bioinformatics 27, 1017–1018 (2011).
Zierold, C. et al. Abstract 19560: Etv2 regulates endothelial development via activation of Sox7. Circulation 126, A19560 (2012).
Behrens, A. N. et al. Sox7 is regulated by ETV2 during cardiovascular development. Stem Cells Dev. 23, 2004–2013 (2014).
Trevino, A. E. et al. Chromatin and gene-regulatory dynamics of the developing human cerebral cortex at single-cell resolution. Cell 184, 5053–5069.e23 (2021).
Granja, J. M. et al. Single-cell multiomic analysis identifies regulatory programs in mixed-phenotype acute leukemia. Nat. Biotechnol. 37, 1458–1465 (2019).
Stemple, D. L. Structure and function of the notochord: an essential organ for chordate development. Development 132, 2503–2512 (2005).
Sun, K., Liu, X. & Lan, X. A single-cell atlas of chromatin accessibility in mouse organogenesis. Nat. Cell Biol. https://doi.org/10.1038/s41556-024-01435-6 (2024).
Bartosovic, M., Kabbe, M. & Castelo-Branco, G. Single-cell CUT&Tag profiles histone modifications and transcription factors in complex tissues. Nat. Biotechnol. 39, 825–835 (2021).
Bartosovic, M. & Castelo-Branco, G. Multimodal chromatin profiling using nanobody-based single-cell CUT&Tag. Nat. Biotechnol. 41, 794–805 (2023).
Lawson, N. D. et al. An improved zebrafish transcriptome annotation for sensitive and comprehensive detection of cell type-specific genes. eLife 9, e55792 (2020).
Chen, Z. et al. De novo assembly of the goldfish (Carassius auratus) genome and the evolution of genes after whole-genome duplication. Sci. Adv. 5, eaav0547 (2019).
McLean, C. Y. et al. GREAT improves functional interpretation of cis-regulatory regions. Nat. Biotechnol. 28, 495–501 (2010).
Corces, M. R. et al. An improved ATAC-seq protocol reduces background and enables interrogation of frozen tissues. Nat. Methods 14, 959–962 (2017).
Cao, J. et al. The single-cell transcriptional landscape of mammalian organogenesis. Nature 566, 496–502 (2019).
Sun, K. Supplemental data for ZEPA. figshare https://doi.org/10.6084/m9.figshare.25465477.v1 (2024).
Van Dijk, D. et al. Recovering gene interactions from single-cell data using data diffusion. Cell 174, 716–729.e27 (2018).
Zhang, Y. et al. Model-based analysis of ChIP-Seq (MACS). Genome Biol. 9, R137 (2008).
Ma, S. et al. Chromatin potential identified by shared single-cell profiling of RNA and chromatin. Cell 183, 1103–1116.e20 (2020).
Zhu, C. et al. Joint profiling of histone modifications and transcriptome in single cells from mouse brain. Nat. Methods 18, 283–292 (2021).
Xie, Y. et al. Droplet-based single-cell joint profiling of histone modifications and transcriptomes. Nat. Struct. Mol. Biol. 30, 1428–1433 (2023).
Qiu, X. et al. Mapping transcriptomic vector fields of single cells. Cell 185, 690–711.e45 (2022).
Raj, B. et al. Simultaneous single-cell profiling of lineages and cell types in the vertebrate brain. Nat. Biotechnol. 36, 442–450 (2018).
McKenna, A. et al. Whole-organism lineage tracing by combinatorial and cumulative genome editing. Science 353, aaf7907 (2016).
Heinz, S. et al. Simple combinations of lineage-determining transcription factors prime cis-regulatory elements required for macrophage and B cell identities. Mol. Cell 38, 576–589 (2010).
Acknowledgements
This work was supported by grants from the National Natural Science Foundation of China (grant numbers 81972680 (to X. Lan) and 31988101 (to A.M.)), Tsinghua University–Peking University Center for Life Sciences (grant number 61020100119 to X. Lan) and Awarded Center for Life Sciences at Tsinghua University (Excellent Grade Post-Doctoral Fellowship to K.S.), as well as a start-up fund from the Tsinghua University–Peking University Center for Life Sciences (to X. Lan).
Author information
Authors and Affiliations
Contributions
K.S. and X. Liu contributed equally as first authors. K.S. and X. Lan designed the SPATAC-seq. K.S. performed the species mixing experiments using SPATAC-seq. X. Liu and K.S. designed and performed the zebrafish experiments, which were supervised by A.M. and X. Lan. K.S., X. Liu and X. Lan analysed the sequencing data with help from R.X. and C.L. on the cell trajectory analysis of zebrafish embryogenesis. K.S. and X. Liu wrote the paper. All authors contributed to writing the paper and provided feedback.
Corresponding authors
Ethics declarations
Competing interests
K.S. and X. Lan are inventors on pending patent applications related to SPATAC-seq. The other authors declare no competing interests.
Peer review
Peer review information
Nature Cell Biology thanks the anonymous reviewers for their contribution to the peer review of this work. Peer reviewer reports are available.
Additional information
Publisher’s note Springer Nature remains neutral with regard to jurisdictional claims in published maps and institutional affiliations.
Extended data
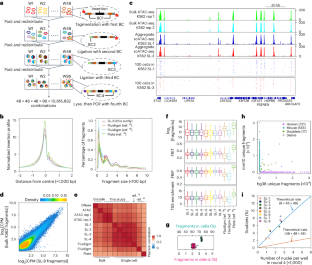
Extended Data Fig. 1 Design of SPATAC-seq and mixed-species proof-of-concept experiment.
a, Overview of the molecular structure of SPATAC-seq. The resulting libraries are sequenced using Illumina’s standard recipe. The red pentagram represents phosphorylation modification. b, Mixed species proof-of-concept experiment. K562 and Hepa cells are mixed at a ratio of 1:1 and are tagged with 8 unique barcoded transposome. PCR indexes are introduced after three rounds of pool-split, which results in eight sublibraries (SL-1 to SL-8) with different cell-recovery targets. c, Agarose gel demonstrating tagmentation of 250 ng 2 kilobase pair (kbp) DNA amplicon with 5 μL of eight different Tn5 barcoded transposome. Three independent experiments were performed with similar results. d, Bioanalyzer electropherogram of a sequencing library resulting from SPATAC-seq showing typical nucleosomal ladder pattern. e, Similar to Fig. 2c, track views showing the representative locus in Hepa cells. f, Pearson correlation of reads in chromatin accessibility peaks across bulk and single-cell technologies for K562 cells. Published single-cell ATAC-seq datasets of K562 were downloaded from refs. 18,19. The bulk ATAC-seq and DNase-seq of K562 were downloaded from ENCODE. g, Sequencing fragment distributions across transcriptional start sites (TSSs; top) and fragment size frequencies (bottom) of two sublibraries of SPATAC for Hepa cells. h, Scatter plot showing accessibility correlation between two SPATAC sublibraries of K562 (Pearson correlation, r = 0.917). i, Pearson correlation of reads in chromatin accessibility peaks across bulk and single-cell technologies for Hepa cells. j, Scatter plot showing accessibility correlation between bulk ATAC-seq and SPATAC data of Hepa in scATAC-seq peaks (Pearson correlation, r = 0.955). k, Scatter plot showing accessibility correlation between two SPATAC sublibraries of Hepa (Pearson correlation, r = 0.944). l, Boxplot showing the number of per-cell unique fragments, FRIT, FRIP, and TSS enrichment scores from Hepa cells of eight sublibraries of SPATAC (n = 639, 724, 1,113, 1,280, 487, 675, 1,208 and 1,240 cells for SL-1 to SL-8). In box plots center lines indicate the median, box limits indicate the first and third quartiles and whiskers indicate the 1.5× interquartile range (IQR). Source numerical data are provided as source data.
Extended Data Fig. 2 Quality control of single-cell and bulk ATAC-seq data of zebrafish.
a, X-Y plot showing the number of fragments and TSS enrichment for each barcode at 24 hpf, profiled by SPATAC-seq in batch 1. b, X-Y plot showing the number of fragments and TSS enrichment for each barcode at 24 hpf, profiled by sci-ATAC-seq (data from McGarvey et al.14). c-e, Violin plots of the number of the sequence depth-normalized unique fragment number (c), unique fragments (d) and TSS enrichment score (e) for all scATAC-seq cells stratified by each experimental sample. f, Box plot showing the number of the sequence depth-normalized unique fragment number of cells from SPATAC-seq and 10X Genomics at 24 hpf, 48 hpf and 72 hpf. One-sided Wilcoxon rank-sum test. g, Frequency distribution plot showing the fragment size distribution of each sample, profiled by SPATAC-seq in batch 1. h, Aggregate TSS insertion profiles centered at all TSS regions of each sample, profiled by SPATAC-seq in batch 1. i, Estimation of scATAC-seq cell sampling depth. The table lists the total cells per embryo inferred by quantifying total DNA content, alongside the total number of cells profiled in this study, and associated sampling depths. j, Quality control of fragment length distribution of all mapped reads in bulk ATAC-seq data. The red curve indicates the average distribution for all data. k, Quality control of TSS enrichment score of all samples in bulk ATAC-seq data. The red curve indicates the average score for all data. l, Heatmap showing Pearson’s correlations of cCRE chromatin accessibility across bulk ATAC-seq data across 20 developmental stages. In box plots of c,d,e,f center lines indicate the median, box limits indicate the first and third quartiles and whiskers indicate the 1.5× interquartile range (IQR). Source numerical data are provided as source data. Due to the limited space, the exact values of cell number in c,d,e,f are shown in the Source data. Source numerical data are provided as source data.
Extended Data Fig. 3 Clustering analysis of two scRNA-seq data across six zebrafish developmental stages and its application for cell type annotation of scATAC-seq data in 10hpf.
a, Uniform manifold approximation and projection (UMAP) visualization of three scRNA-seq data from Farrell, et al.7, Wagner DE, et al.8 and Farnsworth DR, et al.6, colored by samples. Main cell types were labeled in the corresponding region. b, Distribution of maximum prediction scores of cells calculated by the label transfer algorithm in Seurat22,23. c-d, t-SNE visualization of the cells at 10hpf colored by clusters from unsupervised clustering, with two resolutions. e, t-SNE visualization of the cells at 10hpf, colored by gene activity scores of marker genes of yolk syncytial layer (YSL). f, Confusion matrix comparing annotation of scATAC cells using marker genes and labeling of scATAC cells with label transfer. g, Dot plot showing the cell ratio of each cell type between scATAC-seq data (this study) and scRNA-seq data from Wagner DE, et al.8 and Farrell, et al.7 in 10hpf. Linear regression line and 95% confidence interval were shown (Pearson correlation, r = 0.955). Source numerical data are provided as source data.
Extended Data Fig. 4 Cell-type annotation for each stage.
t-distributed Stochastic Neighbor Embedding (t-SNE) visualization of the cells at 4 hpf, 5 hpf, 6 hpf, 7 hpf, 8hpf, 9 hpf, 11 hpf, 12 hpf, 14 hpf, 18 hpf, 20 hpf and 22 hpf, colored by cell type annotation. The cell types at 4 hpf to 18 hpf were defined by integrative analysis. The cell types at 20 hpf to 22 hpf were defined based on the patterns of their specifically accessible genes, which were described in previous publications or the ZFIN database6,10,24. LLP, Lateral line primordium; DN, Differentiating neurons; RPE, Retina pigmented epithelium; FP, Floor plate; Dien, Diencephalon; Telen, Telencephalon; P. arch, Pharyngeal arch; Epi, Epidermal; YSL, yolk syncytial layer; LP, Lateral plate.
Extended Data Fig. 5 Cell-type annotation for each stage.
t-SNE visualization of the cells at 30 hpf, 34 hpf, 38 hpf, 42 hpf, 48 hpf, and 72 hpf, colored by cell type annotation. The clusters at 48 hpf at were defined by integrative analysis. The clusters at 30 hpf, 34 hpf, 38 hpf, 42 hpf and 72 hpf were defined based on the patterns of their specifically accessible genes, which were described in previous publications or the ZFIN database6,10,24. LLP, Lateral line primordium; DN, Differentiating neurons; RPE, Retina pigmented epithelium; FP, Floor plate; Dien, Diencephalon; Telen, Telencephalon; P. arch, Pharyngeal arch; Epi, Epidermal; YSL, yolk syncytial layer; LP, Lateral plate.
Extended Data Fig. 6 Cell-type annotation at 24 hpf and performance comparison between SPATAC-seq and 10x Genomics.
a, t-SNE projection of cells at 24 hpf, colored by cell type annotation. LLP, Lateral line primordium; DN, Differentiating neurons; RPE, Retina pigmented epithelium; FP, Floor plate; Dien, Diencephalon; Telen, Telencephalon; P. arch, Pharyngeal arch; Epi, Epidermal; YSL, yolk syncytial layer; LP, Lateral plate. b, t-SNE projections of cells at 24 hpf (left), 48 hpf (middle), and 72 hpf (right), colored by two technologies (that is, SPATAC-seq and 10x Genomics). c, Scatter plot showing the cell ratio of each cell type profiled by SPATAC-seq and 10x Genomics at 24 hpf (left), 48 hpf (middle), and 72 hpf (right). Linear regression line and 95% confidence interval were shown (Spearman correlation analysis). Source numerical data are provided as source data.
Extended Data Fig. 7 Clustering and cell-type assignment analysis of all cells from 20 developmental stages of zebrafish embryogenesis.
a-c, UMAP visualization and clustering analysis of all cells from 20 developmental stages of zebrafish embryogenesis without experimental batch-effect correction, colored by 36 broad cell types (a), stages (b), and experimental batches (c). The colors of 36 broad cell types in Extended Data Fig. 7a are the same as in Fig. 3b. d, UMAP visualization of all cells from 20 developmental stages of zebrafish embryogenesis with experimental batch-effect correction by ArchR, colored by experimental batches. e-h, UMAP visualization of all cells from 20 developmental stages of zebrafish embryogenesis with experimental batch-effect correction by ArchR and Harmony, colored by doublets enrichment score (e), the fraction of fragment in peaks (f), unique fragment number (g), and TSS enrichment score (h) of each cell. i, UMAP projection of all cells colored by gene activity scores reflecting accessibility within several selected cell lineage marker genes.
Extended Data Fig. 8 The constructed cellular trajectories of zebrafish embryogenesis based on LSI space.
a, Histogram showing all calculated edge weights based on LSI space across 20 developmental stages. The y-axis is on a log2 scale. Edges with weights above 0.3 (red line) were retained. b, Directed acyclic graph showing inferred relationships between 604 cell states based on LSI space across zebrafish embryogenesis. Each row corresponds to one of 82 major cell-type annotations, and each column corresponds to developmental stages spanning 4 hpf to 72 hpf. Nodes denote cell types in each stage, and node colors denote germ layers. All edge weights greater than 0.3 are shown in grayscale.
Extended Data Fig. 9 The annotations and dynamics of ZEPA cCREs.
a, Scatter plot showing the correlation between the number of cell types and the number of cCREs in each stage, colored by stages. b, Heatmap showing bases proportion of all candidate cCREs overlapping bulk ATAC-seq peaks in this study, bulk ATAC-seq peaks from 12 adult zebrafish tissues2, enhancers defined by Yang et al.2, or annotated transcriptional start sites50. c, Bar chart showing the ratio of the peaks overlapped with the quiescent state (10_Quies) in each stage. d, Pearson’s correlations of cCRE chromatin accessibility between single-cell and bulk ATAC-seq data across 20 developmental stages. e, Pearson’s correlations of cCREs chromatin accessibility between replicates from the same stage (that is, developmental stages separating data sets is 0), or from different stages separated by one to eleven intervening stages, as indicated. n = 20, 19, 18, 17, 16, 15, 14, 13, 12, 11, 10, 9, 8, 7, 6, 5, 4, 3, 2, 1 from left to right boxes, respectively. Boxes span the first to third quartiles (Q1 to Q3), the horizontal line denotes the median, and the whiskers show 1.5× the interquartile range (IQR). f, Genome browser tracks of chromatin accessibility profiles of bulk ATAC-seq at gad2, and myo3a loci. g, Gene Ontology and Zebrafish Wild-type Expression analysis for cCREs in the development-related cluster in Fig. 4j by GREAT60 ontology enrichment analysis with the binomial distribution test. h, Transcription factor motif enriched in each development-related cCREs cluster of Fig. 4j by using Homer with the one-sided hypergeometric distribution test. Source numerical data are provided as source data.
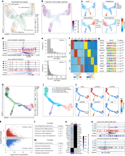
Extended Data Fig. 10 Gene regulation in the differentiation of pigment and notochord cells.
a, UMAP projection of all pigment cells colored by one progenitor population and three pigment subtypes. b, Genome browser tracks of aggregate chromatin accessibility profiles for each cell type of pigment cells at selected marker gene loci that were used for cell cluster annotation. c, Heatmap summary of cell-type-specific cCRE-to-gene linkages where chromatin accessibility is highly correlated with gene activity score (Pearson’s r > 0.5) in pigment cells. Rows in the left heatmap represent peaks and are colored by accessibility while rows in the right heatmap represent genes and are colored by gene activity score. The top Zebrafish Wild-type Expression terms for cCREs of four cell-type-specific modules were listed on the right (GREAT ontology enrichment analysis with the binomial distribution test). d, UMAP projection of notochord cells colored by gene activity scores of several selected marker genes. e, UMAP projection of single-cell RNA-seq data from Wagner DE, et al.8 and Farnsworth DR, et al.6, colored by developmental stages. Notochord cells are in silico extracted, colored by gene expression of several selected marker genes. f, UMAP projection of a recently released single-cell RNA sequencing time-course dataset of zebrafish development (Zebrahub, https://zebrahub.ds.czbiohub.org/), colored by developmental stages. Notochord cells are in silico extracted, colored by gene expression of several selected marker genes. g, Heatmap summary of cell-type-specific cCRE-to-gene linkages where chromatin accessibility is highly correlated with gene activity score (correlation > 0.7) in notochord cells. Rows in the left heatmap represent peaks and are colored by accessibility while rows in the right heatmap represent genes and are colored by gene activity score. h, Distribution of the number of genes mapped per peak (median = 1; left). Distribution of the number of peaks mapped per gene (median = 2; right). Source numerical data are provided as source data.
Supplementary information
Supplementary Information
Supplementary Figs. 1 and 2.
Supplementary Tables
Supplementary Table 1. SPATAC primers. Supplementary Table 2. Edge weight in Fig. 3e. Supplementary Table 3. Motif activity matrix across 46 cell types at 24 hpf in Fig. 6a. Supplementary Table 4. Average motif deviation z score of all cell types. Supplementary Table 5. Correlation between motif activity inferred from scATAC-seq and transcription factor expression measured by scRNA-seq across 200 common cell types. Supplementary Table 6. Primers and plasmids used in in vivo enhancer validation. Supplementary Table 7. Peak-to-gene links in notochord and pigment lineage. Supplementary Table 8. Costs for SPATAC-seq.
Source data
Source Data Figs. 1–4 and 7
Statistical source data.
Source Data Extended Data Figs. 1–3, 6, 9 and 10
Statistical source data.
Source Data Extended Data Fig. 1
Unprocessed gels.
Rights and permissions
Springer Nature or its licensor (e.g. a society or other partner) holds exclusive rights to this article under a publishing agreement with the author(s) or other rightsholder(s); author self-archiving of the accepted manuscript version of this article is solely governed by the terms of such publishing agreement and applicable law.
About this article
Cite this article
Sun, K., Liu, X., Xu, R. et al. Mapping the chromatin accessibility landscape of zebrafish embryogenesis at single-cell resolution by SPATAC-seq. Nat Cell Biol 26, 1187–1199 (2024). https://doi.org/10.1038/s41556-024-01449-0
Received:
Accepted:
Published:
Version of record:
Issue date:
DOI: https://doi.org/10.1038/s41556-024-01449-0
This article is cited by
-
Evaluating single-cell ATAC-seq atlasing technologies using sequence-to-function modeling
Nature Communications (2026)
-
Co-option of an ancestral cloacal regulatory landscape during digit evolution
Nature (2025)
-
Dynamic Chromatin Accessibility and Transcriptional Regulation in the Eyes of Red Tilapia (Oreochromis sp.) in Response to Wintering Stress
Marine Biotechnology (2025)
-
A single-cell atlas of chromatin accessibility in mouse organogenesis
Nature Cell Biology (2024)


