Abstract
The dying process from circulatory arrest is an underexplored domain in humans and has transdisciplinary pertinence. Here we conducted a prospective, observational cohort study of the dying process in 39 adults, with a multimodal assessment of cerebrovascular and cardiovascular physiology. We found that cerebral blood velocities and brain tissue oxygen tensions ceased before systemic hemodynamics. The brain exhibited diffusion limitation of oxygen extraction during the dying process compared with extracranial tissues. Anterior and posterior brain circulations had differences in timing of cessation of circulation and physiologic responses during the dying process. Blood-based neurologic biomarkers from the brain did not change during the associated ischemia related to the dying process. Heart pathology was associated with the length of the dying process. This study provides proof-of-concept of an in vivo human model to comprehensively investigate severe cerebral ischemia and the human dying process. ClinicalTrials.gov registration: NCT06130033.
Similar content being viewed by others
Main
The physiology of circulatory arrest encompasses the cessation of bodily function with consequent quiescence of vital organs leading to death. In this setting, the relationship between two vital organs, the heart and the brain, is paramount1. This interplay between cerebrovascular and cardiovascular physiology underpins homeostatic function in humans and its relevance traverses clinical fields, including resuscitation sciences1 and organ donation2.
Although there is international variability in both the definitions of death and the criteria for determining death2,3,4,5, it is generally accepted that death occurs following the complete and permanent loss of brain function. Permanent loss of brain function may result from the permanent cessation of brain circulation and/or after devastating brain injury2,4. For a loss of brain function resulting from the permanent cessation of brain circulation, characterization of the brain’s physiology during circulatory arrest in humans is limited to case reports and small studies6,7,8,9,10,11 without systematic evaluation of the brain circulation and biological processes pertinent to brain ischemia12,13. Key knowledge gaps remain in regards to the timing, trajectory and physiology of ‘brain-based’ circulatory arrest physiology in humans5. Specifically, it is poorly understood how and when cerebral blood flow (CBF) ceases relative to the systemic circulation during the dying process. Addressing these knowledge gaps would have relevance to inform death determination2 and organ donation practices5 as well as inform target thresholds for brain resuscitation during critical illness.
Global cerebral ischemia stemming from circulatory arrest also underpins the first phase of hypoxic–ischemic brain injury (HIBI)14 in post-cardiac arrest patients. This phase remains poorly understood in humans15, with resuscitation research primarily focusing on the reperfusion phase of HIBI pathophysiology14. This preferential focus on the reperfusion phase is attributable to (1) the logistical challenges of observationally monitoring the ischemic phase of spontaneous cardiac arrest and (2) the unethical nature of intentionally causing severe cerebral ischemia with the resultant deleterious sequelae required to emulate cardiac arrest in humans. Considering that efficacious therapies for HIBI are lacking and outcomes remain dismal, there is great impetus to better understand all phases of HIBI pathophysiology15,16. As such, an ethical in vivo human model of global cerebral ischemia would have considerable utility in characterizing HIBI pathophysiology.
Here, we conducted a prospective observational study to simultaneously characterize cerebrovascular and cardiovascular physiology of the dying process following withdrawal of life-sustaining treatment (WLST) until circulatory arrest in humans. The study objectives were to (1) demonstrate proof-of-concept and feasibility for multimodal data collection during the dying process until circulatory arrest in humans, (2) describe the timing and physiologic relationships between the circulation of the brain relative to cardiovascular function during the dying process, (3) investigate the impact of global cerebral ischemia on tissue injury via quantifying blood-based neurologic biomarkers and (4) conduct heart and brain postmortem pathologic analysis to contextualize physiologic findings. We hypothesize that (1) studying the dying process in humans will be feasible, (2) the brain’s circulation will cease before systemic circulatory arrest, (3) neurologic biomarkers will increase during the dying process until circulatory arrest and (4) the presence of pre-morbid neurologic and cardiac pathology will be associated with a shorter dying process.
Results
Thirty-nine patients and twelve healthy controls (for proteomics comparisons) were included in this study for a total of 51 participants. From May 2023 to November 2024, 32 patients (25 males and 7 females) were enrolled in the critically ill patient cohort. From May 2017 to July 2022, a separate cohort of three intraparenchymal neuromonitoring patients (three males) were included for direct parenchymal physiologic assessment of the brain during the dying process. The bilateral intraparenchymal neuromonitoring case was conducted in February 2025 on a male with HIBI. From September 2024 to December 2024, three (three males) patients were included who proceeded with medical assistance in dying (MAID). Baseline variables in the critically ill patient cohort are reported in Extended Data Tables 1 and 2. A methodological overview and study feasibility are presented in Extended Data Fig. 1. The study consent rate was >70% and >85% of all data elements were collected throughout the study. Continuous mean arterial pressure (MAP), telemetry and pulse oximetry were collected in all critically ill patients and MAID cases. Bilateral transcranial Doppler was acquired in all but one case. Near-infrared spectroscopy was conducted in 26 (74%) patients. Jugular venous bulb and pulmonary artery catheters were placed in 29 (83%) and 16 (62%) patients, respectively. Biomarkers were collected in 33 (94%) patients. Brain and heart autopsies were conducted in 31 (89%) and 24 (69%) patients, respectively.
Timing of circulatory arrest
Thirty-three (92%) study patients died during the monitoring period. Three (8%) study patients were discharged from the intensive care unit before circulatory arrest because of a prolonged time to death. The individual timings of circulatory arrest are shown in Fig. 1. The time from WLST to absent middle cerebral artery blood flow velocity (MCAv) or posterior cerebral artery blood flow velocity (PCAv) was median 43 (IQR 26, 123) and 41 (19, 125) min, respectively (Fig. 1a). The time from WLST to cessation of PCAv was less than the time from WLST to cessation of MCAv (r = 0.51, P = 0.01; Fig. 1b). The median time from WSLT to pulseless electrical activity (PEA, defined as a pulse pressure <5 mm Hg)2 and electrical asystole (EA) was 46 (29, 130) and 49 (32, 136) min, respectively (Fig. 1a). Cessation of brain circulation preceded PEA and EA by 102 (40, 250) and 397 (154, 708) s, respectively (Fig. 1c). In addition, brain tissue oxygen tension (PbtO2) ceased before PEA in all four intraparenchymal neuromonitoring cases (Fig. 2). Notably, bilateral PbtO2 ceased before cessation of the anterior cerebral artery blood flow velocity (ACAv) and MCAv, which all preceded PEA (Fig. 2i). The length of dying process from WLST to cessation of MCAv or PCAv, PEA or EA was not different between HIBI, traumatic brain injury (TBI) or sepsis (P > 0.25). The median systolic blood pressure (SBP), MAP, and pulse pressure at cessation of brain perfusion was 37 (29, 47), 29 (25, 38) and 13 (8, 19) mm Hg, respectively (Fig. 1b). The total dose of sedatives/analgesics administered during WLST and pre-WLST lactate were not related to the length of the dying process (Extended Data Fig. 2).
a, WLST was undertaken by extubation with heterogeneous timing until PEA and EA. SBP of <60 mm Hg (white dots) denotes when blood-based brain biomarkers were acquired in each study patient (M, male; F, female). The last recorded breath (green diamonds) was recorded to the minute in each study patient with a bedside assessment. Study patients who underwent donation after circulatory death are denoted with an asterisk. b, Study patients showed heterogeneity in whether the MCAv or PCAv ceased first. c, In all study patients, intracranial blood flow velocities (MCAv or PCAv) ceased before PEA and EA. The last intracranial vessel that stopped giving a velocity signal was used for each study patient so that both anterior and posterior circulations had cessation of flow for comparison to PEA and EA. d, After death determination, the time until autopsy was recorded. e–g, Macrovascular (e and f), microvascular (g) and neural (h) injury in the brain, as determined from autopsies, are probably contributing factors to the heterogeneity of the dying process: examples of macroscopic postmortem brain evaluations include a lethal tumor-associated acute brainstem hemorrhage (e) and a thrombotic occlusion of the left-middle cerebral artery in the circle of Willis and not the other major cerebral arteries (f). The inset shows the left-middle cerebral artery at higher magnification (f). Notable arteriolosclerosis (that is, small vessel disease) were frequent chronic changes identified in this cohort (N = 15; 47%) (g). Scale bar, 50 µm (g). Summary data are presented as medians with IQRs. EA, electrical asystole; HIBI, hypoxic-ischemic brain injury; ICH, intracerebral hemorrhage; MAID, medical assistance in dying; PEA, pulseless electrical activity; SAH, subarachnoid hemorrhage; TBI, traumatic brain injury.
a–c, In three patients with post-cardiac arrest hypoxic–ischemic brain injury, intraparenchymal neuromonitoring was undertaken for direct physiologic clinical monitoring of the brain. Individual time series data before WLST and throughout the dying process are shown for three HIBI intraparenchymal cases: 1 s data were binned into 10 s epochs and are presented as means with s.d. (gray ribbons). Pre-oxygenation before withdrawal was administered in one study patient (c). PbtO2 ceased (vertical dotted gray line) before PEA (vertical dashed black line) in all study patients. d–l, Demonstration of one HIBI patient with bihemispheric intraparenchymal neuromonitoring. d, Placement of bilateral cranial bolts. e, Positioning of bilateral transcranial Doppler ultrasound. e,i, Neuromonitoring also consisted of transcranial Doppler ultrasound of the anterior and middle cerebral arteries. f, Before WLST, computed tomography confirmed placement of bilateral intraparenchymal neuromonitoring. g, Computed tomography perfusion imaging showed the brain was globally and symetrically perfused before WLST. h, Magnetic resonance imaging prior to WLST showed bilateral cortical restricted diffusion on diffusion weighted imaging. i,j,l Bilateral intraparenchymal neuromonitoring was used for the measurement of bilateral PbtO2 and cortical electrical activity via depth electrode (l) and contralateral intracranial pressure (i) and microdialysis (j). Following WLST, bilateral PbtO2 and ACAv, and MCAv ceased before PEA and EA (i) and electrographic activity showed no activity from the depth electrodes (l). ACAv transiently rose following cessation of PbtO2, consistent with increased vascular resistance from a loss of flow downstream and the backpropagating nature of cessations in flow (i) and it exhibited stochastic changes in velocity consistent with higher resistance (k). Microdialysis measures demonstrated important changes in cellular function and metabolism throughout the dying process (j). The dashed white lines denote the cessation of PbtO2, ACAv, MCAv and pulse pressure (i). Box marked K indicates the area shown as a blown up image in k. ACAv, anterior cerebral artery blood flow velocity; CPP, cerebral perfusion pressure; DBP, diastolic blood pressure; ICP, intracranial pressure derived from the MCAv waveform; LP ratio, lactate:pyruvate ratio; MAP, mean arterial pressure; MCAv, middle cerebral artery blood flow velocity; PbtO2, brain tissue oxygen tension; PEA, pulseless electrical activity; SBP, systolic blood pressure; WLST, withdrawal of life-sustaining treatments; R, right; L, left.
Physiology
Time series data for hypotension and hypoxemia are shown in Extended Data Fig. 3. MCAv and PCAv, but not regional cerebral saturation of oxygen (rSO2), were linearly related with hypotension for both MAID and critically ill patients (Fig. 3). There may be etiology-specific differences between HIBI, TBI and sepsis in cerebral artery blood flow velocity (CBv) responses to hypotension (Fig. 3c,f,i). There was no main effect of Δ%CBv/mm Hg for MCAv verses PCAv (P = 0.19). MCAv, PCAv and jugular venous saturation of oxygen (SjvO2) were linearly related to hypoxemia (Extended Data Fig. 4).
a, Noninvasive cerebrovascular monitoring consisted of rSO2 (green), MCAv (red) and PCAv (blue). b,c,e,f,h,i, Random slope and random intercept two-sided linear mixed-effects models demonstrating lines fit to individual patient data and group data in the critically ill patient group for rSO2 (b,c), MCAv (e,f), and PCAv (h,i) as functions of decreasing MAP. c,f,i, The individual patient lines are fit to minimize residuals. Study patients in the critically ill group were stratified by etiology to determine how responses may differ for rSO2 (c), MCAv (f) and PCAv (i). d,g, As a non-acutely brain injured control group, the slope responses for MAID patients were assessed for the MCAv (d) and PCAv (g). The shallower slope responses in the MAID patient cohort may be partly attributable to sedative administration that would reduce cerebral metabolic activity. HIBI, hypoxic-ischemic brain injury; MAID, medical assistance in dying; MAP, mean arterial pressure; MCAv, middle cerebral artery blood flow velocity; PCA, posterior cerebral artery blood flow velocity; rSO2, regional cerebral oxygen saturation; TBI, traumatic brain injury. Panel a created with BioRender.com.
The oxygen extraction fraction (O2EF) of the brain did not change, while systemic O2EF increased following WLST to death (Fig. 4d). Brain O2EF was lower than systemic O2EF (Fig. 4e). Brain O2EF did not increase with progressive hypotension while there was an increase in systemic O2EF with hypotension (Fig. 4f). Individual systemic O2EF responses were not predictive of brain O2EF responses (Extended Data Fig. 5). Postmortem examinations demonstrated some brains with subcortical white matter that was relatively unremarkable (Fig. 4g) while other brains exhibited ischemic infarcts (Fig. 4h), indicative of neural injury.
a–c, The relationship between brain O2EF and systemic O2EF as a function of progressive hypotension and hypoxemia in the 16-patient cohort in whom pulmonary artery catheters (that is, Swan–Ganz catheters) were placed. Simultaneous jugular venous bulb and pulmonary artery catheter placements in the jugular vein (a), with X-ray confirmation of jugular bulb (b) and pulmonary artery (c) catheter placements. d, Brain O2EF remained low from WLST to circulatory arrest while systemic O2EF was elevated. e, Pooled data from all study patients normalized to equal data contribution found that brain O2EF was consistently lower than systemic O2EF despite no consistent relationship between brain and systemic O2EF. The dashed black line is the line of identity, suggesting similar extractions between brain and systemic circulations. f, This rise in systemic, but not brain, O2EF is a function of progressive hypotension that arose during circulatory arrest. Data are presented as weighted localized regression with 95% confidence intervals (d and f). This discordance between brain and systemic O2EF responses may in part be explained by existing brain injury and potential sedative administration during the dying process. g,h, Some pathological examinations (N = 9; 28%) exhibited subcortical white matter that was relatively unremarkable (g) while others (N = 23; 72%) exhibited ischemic infarcts (h), pan necrosis or other vascular pathology. Scale bars, 20 and 100 µm (for g and h, respectively). i, Hearts were assessed for anatomical pathology to identify macroscopic changes in heart morphology that may contribute to the heterogeneity of dying process. MAP, mean arterial pressure; O2EF, oxygen extraction fraction; PP, pulse pressure; WLST, withdrawal of life-sustaining treatment.
Blood-based brain biomarkers
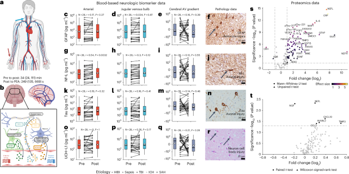
Plasma and serum biomarkers were collected. The median time difference between SBP < 60 mm Hg and death determination was 249 (135, 669) s in the critically ill patient cohort, thereby having blood sampling within close proximity to death determination. Arterial, venous and brain arterial–venous gradients for serum glial fibrillary acidic protein (GFAP), neurofilament-light (Nf-L), tau and ubiquitin C-terminal hydrolase L1 (UCH-L1) (Fig. 5b) did not change during the dying process in the critically ill patient cohort (Fig. 5c–q) except for an increase in arterial Nf-L concentration that was consistent between serum (Fig. 5g) and plasma (Fig. 5t). There was no relationship between hypotensive (area under MAP <65 mm Hg) or hypoxemic burden (area under SpO2 <90 mm Hg) and changes in arteriovenous biomarker concentration during the dying process (Extended Data Fig. 6).
a, Blood-based neurologic biomarkers were taken from the radial artery and internal jugular vein to allow for arteriovenous gradient analysis across the cerebral circulation. Timing data are presented as medians (Q1, Q3) for the IQR. b, Biospecimens were collected before WLST (pre) and from when SBP was <60 mm Hg (post). Biomarkers were analyzed for common markers of astrocyte, axonal and neuron cell body injury. c–r, Arterial (c, g, k and o), jugular venous (d, h, l and p) and cerebral arteriovenous (AV) gradients (e, i, m and q) were pairwise compared using two-way Wilcoxon signed-ranks tests and Wilcoxon effect sizes. These data are presented on a log10 scale (c–e, g–i, k–m and o–q). The box plots are presented as the five-number summary (minima, Q1, median, Q3 and maxima) with the white diamond on top of each box plot representing each group mean. Only arterial Nf-L was elevated following ischemia of the dying process (g). Subsequent postmortem analysis of the brain confirmed presence of astrocyte (f), axonal (j and n) and neuron cell body (r) injury. Scale bars, 20 µm. Many brain autopsies had substantial amounts of neurons with eosinophilic cytoplasm and shrunken nuclei typical of cases with ischemic brain injury (r). s, Arterial plasma proteomics for the critically ill patient cohort and healthy controls were assessed for normality by Shapiro–Wilkes tests then compared using either two-way unpaired t-tests (normal distribution) or two-way Mann–Whitney U tests (non-normal distribution) then corrected for the false discovery rate. Arterial plasma proteomic analysis indicated severe central nervous system injury in the critically ill patient cohort compared with healthy controls before WLST. t, Arterial plasma biomarker changes from pre to post in the critically ill patient group were assessed for normality by Shapiro–Wilkes tests then compared using either two-way paired t-tests (normal distribution) or two-way Wilcoxon signed-rank tests. Arterial plasma biomarkers were relatively unchanged throughout the dying process in the critically ill patient cohort. The effect size was calculated as either Cohen’s d (normal distribution) or Wilcoxon (non-normal distribution) effect sizes (s and t). AV, arterial-venous; GFAP, glial fibrillary acidic protein; Nf-L/NEFL, neurofilament light chain; PEA, pulseless electrical activity; UCH-L1, ubiquitin carboxyl-terminal hydrolase L1. Panels a and b created with BioRender.com.
Compared with healthy controls, there was pre-existing central nervous system injury in the critically ill patients before WLST (Fig. 5s). From before WLST to when SBP <60 mm Hg in the critically ill patients, there were minimal changes in the plasma proteome (Fig. 5t). Individual protein comparisons are shown in Extended Data Fig. 7. Postmortem pathologic examination subsequently confirmed the presence of GFAP, Nf-L and tau, which is consistent with astrocyte, axonal and neuron cell body damage (Fig. 5f,j,n,r).
Agonal breathing
In our cohort, 14 (88%) patients with Swan–Ganz catheters had agonal breathing. The median number of agonal breaths was 3 (2, 7) and agonal breathing started 453 (286, 535) s before EA. Agonal breathing was often cyclic with transient changes in hemodynamics (5–10 s) occurring after each agonal breath (Fig. 6a). These transient changes were also found following the last agonal breath (Fig. 6b). Augmentation of pulmonary artery and central venous pressures (CVPs) (Fig. 6c,d) preceded increases in PCAv (Fig. 6h), suggesting increased cardiac filling leading to transient changes in CBv (Fig. 6b). The posterior cerebral circulation (Fig. 6h) had greater increases in blood flow velocities compared with the anterior cerebral circulation (Fig. 6g,h). Agonal breathing did not alter cerebral or systemic oxygenation (Fig. 6i–n).
a, Agonal breathing was identified at the bedside and from the pulmonary artery pressure (PAP) waveform in the 16-patient cohort who had pulmonary artery catheters placed (that is, Swan–Ganz catheters). The white arrows denote the timing of agonal breaths. b, Increases in PAP and CVP following agonal breathing led to transient increases in PCAv. c–n, The response of PAP (c), CVP (d), MAP (e), PP (f), MCAv (g), PCAv (h), SjvO2 (i), central mixed venous saturation of oxygen (SvO2) (j), peripheral saturation of oxygen (SpO2) (k), rSO2 (l), brain O2EF (m) and systemic O2EF (n). Data 3 s before agonal breathing were averaged for a baseline to minimize the potential impact of previous agonal breaths. The red x-axis ticks at the top of each figure are the time after agonal breathing was initiated that the maximum value occurred in each study patient. The red y-axis ticks on the right of each figure are the maximum value each patient achieved in the 10 s following the agonal breath as a quantification for what possible maximum values were reached while not directly shown, with locally estimated scatter plot smoothing fitted lines. The red axis ticks were only recorded if there was a maximum value within the 10 s window. Responses that did not change throughout the 10 s window did not receive a tick mark. Statistical comparisons were made between the average baseline value from the preceding 3 s before the agonal breath to the maximum value during the subsequent 10 s period following agonal breathing via two-way paired t-tests. CVP, central venous pressure; MAP, mean arterial pressure; MCAv, middle cerebral artery blood flow velocity; O2EF, oxygen extraction fraction; PAP, pulmonary artery pressure; PCAv, posterior cerebral artery blood flow velocity; PP, pulse pressure; rSO2, regional cerebral oxygen saturation; SjvO2, jugular venous oxygen saturation; SpO2, peripheral oxygen saturation; SvO2, mixed central venous oxygen saturation.
Brain and heart autopsy pathology
Brain autopsies of 28 patients (1,389 ± 181 g) were analyzed (Extended Data Table 3). There were signs of acute neuropathology in 22 (79%) patients and signs of chronic neuropathology in 20 (71%) patients. Acute and chronic neuropathology were not associated with each other (P = 1.00). Signs of chronic neuropathology included arteriosclerosis (15; 54%), neurodegenerative pathology (5; 18%) and multiple sclerosis (2; 7%).
The presence of acute neuropathology was not related to time to PEA (P = 0.83) or EA (P = 0.88). The presence of acute neuropathology was related to arterial (P = 0.048) and jugular venous (P = 0.03) Nf-L before WLST. The presence of chronic neuropathology was not related to time to PEA (P = 0.36) or EA (P = 0.34). Chronic neuropathology was not related to blood-based biomarkers before WLST (P > 0.11).
The average heart weight was 447 ± 136 g in the 22 heart autopsies performed (Supplementary Table 1). Ten (45%) hearts had arterial stenosis, five (23%) hearts had ventricular hypertrophy and seven (32%) hearts had myocardial hypertrophy. No pulmonary artery or conduction system abnormalities were identified. Heart weight was not related to the length of the dying process (P > 0.15). Arterial stenosis in the heart (that is, left anterior descending artery, right coronary artery or circumflex artery) was related to shorter lengths of the dying process to the last breath (P = 0.01), cessation of MCAv (P = 0.01) and PCAv (P = 0.02), and PEA (P = 0.006) and EA (P = 0.006). Ventricular injury (hypertrophy, old myocardial infarction or scarring) was not related to the dying process (P > 0.80).
Discussion
Our study has several important findings pertinent for resuscitation sciences and organ donation. First, multimodal data collection in humans during the dying process is feasible. Second, cessation of CBv and PbtO2 occurred before cessation of cardiovascular function in all patients, with differences between anterior and posterior circulations, albeit with between-patient heterogeneity. Third, progressive hypotension and CBv during the dying process were linearly related. Fourth, oxygen extraction in the brain was less than systemic oxygen extraction. Fifth, blood-based brain biomarkers did not change during the dying process. Finally, heart pathology appears related but may be a confounder to the dying process.
Our study has important considerations for its novelty, immediate clinical relevance and innovative approaches. We present a large prospective and multimodal study to integrate simultaneous cerebrovascular and cardiovascular physiology during the dying process. We demonstrate that the brain exhibits earlier cessation of CBv and PbtO2 as well as reduced O2EF compared with extracranial tissues during the dying process. Given the brain-centric definitions of death, these initial findings may have important implications for death determination research. Furthermore, there appears to be regional differences in the timing of cessation of CBv in the anterior versus the posterior circulation, which has pertinence for monitoring guided death determination and suggests that assumptions of anterior versus posterior circulatory physiology are not uniform.
The precise timing for the sequence of clinical events during the dying process has important clinical implications. Specifically, the timing of initiation for cardiopulmonary resuscitation in cardiac arrest and commencement of graft procurement for organ donation are predicated by the time at which the brain ceases perfusion and function2. Historically, assumptions suggest that cessation of brain and systemic hemodynamics occur simultaneously2,5. However, in this study CBv (Fig. 1c) and PbtO2 (Fig. 2) ceased before PEA and EA. These data indicate that initiation of cardiopulmonary resuscitation and pharmacologic hemodynamic intervention may be considered before PEA as the brain can cease circulation while peripheral hemodynamics are ongoing (Fig. 1b). In addition, the heterogeneous pulse pressure and MAP at which CBv ceased (Fig. 1b) challenges whether using peripheral hemodynamics as a surrogate for brain perfusion is accurate2,5. Our findings provide preliminary evidence that brain-based death determination may occur earlier in the dying process than current clinical assessments and guidelines espouse2. Data from the intraparenchymal neuromonitoring cases (Fig. 2) confirm that brain oxygenation, and hence perfusion, cease before systemic circulatory hemodynamics. These data are congruent with the results yielded with transcranial Doppler that demonstrate cessation of CBv before systemic hemodynamics (Fig. 2l) and temporally concordant with intraparenchymal neuromonitoring based PbtO2.
While systematic and prospective studies of the dying process and circulatory arrest in humans are scant6,7,17, this study provides proof-of-concept for an in vivo human model to observationally study the ischemic phase of cardiac arrest15. Both intraparenchymal and routine neuromonitoring were consistently achievable and provide high-frequency granularity for how the brain responds to progressive physiologic insult. Paired arterial and jugular venous blood samples were routinely collected and allow for the isolation of inflow and outflow analytes from the cerebral tissue. This model would permit surveillance of changes in metabolism, electrolytes, immunology and molecular biology from the whole brain in response to progressive ischemia. Complementary postmortem pathological assessments were also consistently undertaken in our study. Autopsies add synergy to this ischemia model by providing a component of regional biology and an ex situ confirmation of what features were present within the brain. Collectively, we demonstrate, through both continuous and discrete data acquisition, that the dying process may be a fundamental and ethical way to inform cerebral ischemia pathophysiology as it is occurring in the human body.
Regarding HIBI, these findings suggest the brain undergoes ischemic injury earlier than traditionally assumed and this exposes the brain to extreme or complete reductions in perfusion while systemic hemodynamics persist. This may in part explain the vulnerability18 of the brain and severity of HIBI compared with the ischemic damage of extracranial organs following resuscitation from cardiac arrest. Indeed, this supports our prior observation that systemically circulating blood-based biomarkers of cardiac arrest severity (for example, serum lactate and troponin) were not related to the severity of ischemic brain injury19, and indicate the brain undergoes a hemodynamically and metabolically unique injury compared with extracranial tissues. Our findings suggest that during intra-arrest and early post-arrest phases, increased importance should be placed upon measures of brain perfusion and function for physiologic-directed management. The precise monitoring strategies to achieve this goal are yet to be defined but should be predicated on monitoring systems that have high generalizability and accuracy of cerebrovascular physiology.
This study also has pertinence for cerebrovascular physiology. CBv decreased linearly with hypotension. First, within-patient relationships were linear. This may challenge the conventional ‘Lassen’ curve20 that espouses stable brain perfusion over a wide range of MAP21,22, which was not observed in our study patients. However, most patients were brain injured and disease severity may have led to a loss of cerebral autoregulation23. We also describe the cerebrovascular physiology in three consecutive patients during and following MAID (non-brain injured and non-critically ill). These data are congruent with the findings from our main cohort, which demonstrate that CBv ceases before systemic hemodynamics and a linear relationship exists between decreasing MAP and CBv (Fig. 3). Notably, the MAID CBv responses were visually less steep. The mechanism of action for propofol is through agonism of the gamma-aminobutyric acid-A receptor, N-methyl-d-aspartate receptor and slow calcium ion channels producing metabolic suppression. In such a case, feed forward and feedback mechanisms from astrocytes and neurons can lower regional CBF to match the metabolic demands. Thus, the relationship between hypotension and CBv is likely to have been affected (Fig. 3d,g) in the MAID cases. Second, there was considerable between-patient heterogeneity in the slope responses, which has clinical implications. This heterogeneity may partially explain the differences in levels of consciousness during hypotensive episodes in critically ill humans. The variability of when the anterior or posterior circulation ceased highlights the importance of simultaneously monitoring both anterior and posterior circulations. Third, brain O2EF was lower than the systemic O2EF. Although the severity of the brain pathologies in the study patients may explain this finding, similar patterns were observed in study patients without overt clinical brain injury (that is, sepsis; Fig. 4g). Reduced O2EF during hypotension suggests diffusion limitation of oxygen delivery for the brain24 or reduced/absent brain O2 consumption25, which have been previously shown in HIBI26 and TBI24,27. Clinically, reduced brain O2EF in conjunction with cessation of brain circulation before systemic hemodynamics provides a physiologic insult that leads to ischemic brain injury earlier and with greater severity than extracranial organs. This combined insult may explain the quiescence of electrographic waveforms in humans before the loss of systemic hemodynamics during the dying process12.
Our study also has relevance for HIBI pathophysiology. HIBI has been compartmentalized into an ‘ischemic’ phase (during cardiac arrest) and a ‘reperfusion’ phase (following resuscitation)14,15. The relative contributions of either phase to the overall pathophysiology are not well characterized15. To quantify brain injury during the ischemic phase, brain arteriovenous differences of blood-based brain biomarkers were examined. There were no differences in these arteriovenous gradients of blood-based neurologic biomarkers during the dying process, nor when indexed for severity of hypoperfusion or hypoxemia (Extended Data Fig. 5). This may be explained by (1) progressive quiescence of neuronal cell function during the dying process that does not stimulate the release of blood-based neurologic biomarkers into the circulation, (2) limited temporal resolution for the selected biomarkers and their release into the circulation or (3) a ceiling effect whereby there is no additional release of biomarkers into the circulation owing to prior brain injury (Fig. 5). Although the ischemic phase is intuitively critical to HIBI pathophysiology, these findings suggest that the injurious influence of the reperfusion phase may be even more influential than currently appreciated. The lack of change in neurovascular unit neurologic biomarkers during the dying process is supported by additional proteomics data, which did not reveal changes in central nervous system, inflammatory or endothelial protein biomarkers (Extended Data Fig. 7).
Agonal breathing (that is, gasping reflex) elicits beneficial cerebral28,29,30,31, pulmonary30,32,33, cardiac33,34 and hemodynamic35 effects and is associated with increased survival and outcomes after cardiac arrest36,37,38,39. In a subset of patients we found that agonal breathing was associated with transient changes in pulmonary artery pressures and subsequent transient increases in PCAv. While the last agonal breath was associated with maximum PCAv values of 5–32 cm s−1 in the 4–5 s after gasping, PCAv returned to baseline values before agonal breathing within 10–15 s. These data suggest that a reflexive response of agonal breathing is to preserve brainstem perfusion during the dying process. It is important to note that the brief increase in PCAv is short lived (Fig. 6a,b), which has implications for the timing of death determination. Importantly, these max velocities (Fig. 6g,h) are not necessarily indicative of large increases in CBF, or the re-establishment of bulk CBF, as large instantaneous velocities can arise from severe vasoconstriction according to Poiseuille’s law. As such, large velocities can be present without appreciable elevations in CBF. There was also no notable change in brain oxygenation or O2EF, further suggesting that agonal breathing is not associated with a return of function to the brain even with transient increases in CBv, as demonstrated in Fig. 6b. The lack of change in brain oxygenation can be explained by oxygen diffusion impairment within the cerebrovasculature during the dying process (Fig. 4f) owing to pre-existing brain injury in the majority of the study patients before WLST (Extended Data Table 1). Further, our cohort had impairments in pulmonary gas exchange (that is, dead space fraction, PaO2:FiO2 ratio) before WLST (Extended Data Table 1), which probably impaired alveolar-to-arterial oxygen diffusion during agonal breaths. Finally, our findings are likely underpowered related to the lack of change in brain oxygenation from agonal breathing as there was heterogeneity in the response in systemic oxygenation following agonal breathing (for example, Fig. 6k). It is imperative to note that the mechanism of circulatory arrest in our cohort is distinct from sudden arrhythmogenic cardiac arrest in an out-of-hospital setting. As such, caution should be exercised when extrapolating our results to reflect agonal breathing physiology following sudden cardiac arrest. Notwithstanding these considerations, these are important data to inform the hemodynamic implications of agonal breathing in humans.
Several strengths and limitations are worth highlighting to contextualize our findings. The strengths of our study include (1) the integration of prospective simultaneous multimodal monitoring of cerebrovascular and cardiovascular physiology with corresponding blood neurologic biomarkers and tissue correlates during and following the dying process in humans, (2) the temporal proximity of obtaining physiologic and biospecimen data with acquisition of autopsies to complement the relevance of tissue characterization to our study findings, (3) the incorporation of invasive and noninvasive neuromonitoring to characterize the human dying process, (4) the inclusion of non-acutely brain injured/non-critically ill patients (for example, MAID) and (5) within-patient comparisons between organ systems. The findings of this research have pertinence across disciplines and this study provides a model for examining global cerebral ischemia in vivo.
Conversely, this study also has limitations. First, study patients were heterogeneous and most patients had pre-existing primary and secondary brain pathologies40, limiting our extrapolation to healthy brain physiology. While we acknowledge heterogeneity introduces disease-specific confounders, this population broadly encapsulates those who will die following WLST and adds generalizability to the findings, particularly to organ donation practices. We present data with consistencies across all patients in regard to relationships between hypotension and CBv (that is, linear relationship), reduced O2EF in the brain versus extracranial tissues, cessation of CBv before systemic hemodynamics and lack of biomarker changes during the dying process, irrespective of admission diagnoses. For data transparency, we have stratified our results by admission diagnoses where relevant (Figs. 1, 4 and 5) and included individual data plots (Fig. 4). We have also conducted analyses stratifying our cohort by admission diagnoses and Fig. 3 demonstrates linear relationships between CBv and decreasing MAP in patients with HIBI, TBI and sepsis alike. These consistencies across admission diagnosis strengthens the generalizability of our findings. Future work targeting disease-specific cohorts could inform healthy brain physiology (for example, sepsis) and tackle disease-specific questions. Second, this study design and population does not inform sudden cardiac arrest physiology (that is, ventricular fibrillation). The dying process in this cohort is representative of progressive loss of circulatory physiology that is pertinent to non-shockable rhythms or non-primary cardiac etiologies. Of particular importance, this physiology has particular relevance to cardiac arrest stemming from opioid and illicit drug overdoses. Third, although we examined the impact of sedatives and analgesics on this cohort, it is possible that their administration introduced confounders to our results. Fourth, cerebrovascular monitoring with transcranial Doppler is not gold standard. Specifically, cerebral blood flow velocity is not an absolute measure of CBF41,42 but is instead a non-invasive surrogate. As such, any firm inference on death determination timing cannot not be definitively ascertained from our findings. Although we acknowledge that transcranial Doppler is a surrogate measure of CBF, we demonstrate cessation of brain perfusion and oxygen tension (using invasive neuromonitoring; Fig. 2) within temporal proximity to cessation of transcranial Doppler flow velocities (Fig. 2l). Other limitations include interobserver reliability and the acquisition of windows; however, we minimized these limitations by using an automated robotic transcranial Doppler platform (Extended Data Fig. 1). Fifth, we acknowledge that the oximetry monitors used are not gold-standard measurements and have limitations; however, the continuous nature of oximetry-based monitoring can provide physiologic insights and probably has greater feasibility than serial blood gas retrieval and analysis during the human dying process. Sixth, a cerebral electrical activity assessment (that is, electroencephalogram or evoked potentials)2,4,40 was not acquired owing, in part, to the confound of sedative administration during the dying process; however, we acknowledge such data may have value. We found isoelectric rhythms in a patient using cortical depth electrode EEG monitoring at death determination (Fig. 2l) with simultaneous intraparenchymal and noninvasive (transcranial Doppler) neuromonitoring during the dying process.
In summary, we demonstrate that multimodal physiologic assessment during the dying process is feasible and may provide an in vivo human model to further elucidate insights into brain ischemia pathophysiology. CBv were linearly related to systemic hemodynamics. CBv and PbtO2 ceased before systemic hemodynamics in all patients, albeit with considerable between-patient heterogeneity. Neurologic biomarkers and semi-targeted proteomics did not change during the dying process. Presence of coronary arterial stenosis on autopsy was related to length of the dying process.
Methods
Study design and patient population
Ethics approval was obtained from the University of British Columbia Clinical Ethics Board (protocol nos. H16-0466, H20-02548, H23-00172, H23-02303, H23-02310 and H24-00788). The study was conducted in accordance with the STROBE guidelines43 and registered as a clinical trial (NCT06130033). Patients were enrolled at the Vancouver General Hospital Intensive Care Unit and written informed consent was provided by a legally authorized representative. Data and samples were collected from enrollment until at least 5 min following circulatory arrest. The intensive care unit at Vancouver General Hospital is a quaternary 40-bed mixed medical surgical unit with fellowship trained intensivists that operates on a 1:1 nurse to patient ratio. We included patients who were (1) age ≥18 years and (2) anticipated WLST within the next 24 h. The exclusion criteria were (1) neurological brain death diagnosis and (2) absence of legal authorized representative for consent. The intensive care unit at Vancouver General Hospital was screened for patients meeting the eligibility criteria.
Critically ill patient cohort
The critically ill patients undergoing WLST were the main cohort of this study (protocol H23-00172). Biological sex was determined by a legally authorized representative and medical records. Before WLST, multimodal cerebrovascular and cardiovascular monitoring was initiated (Extended Data Fig. 1). Brain perfusion was assessed with an automated robotic transcranial Doppler to continuously measure middle (MCAv) and posterior (PCAv) cerebral artery blood velocities (CBVs; NovaGuide 2, NeuraSignal) as a surrogate of CBF41. The MCAv was measured at a depth of 4–5 cm through the temporal window in one cerebral hemisphere41. The PCAv was measured at a depth of 6–7 cm through the temporal window in the contralateral cerebral hemisphere41. The presence of the PCAv was confirmed by transient compression (~5 s) of the ipsilateral carotid artery with subsequent absence of a reduction of the PCAv. CBv correlates well with CBF in normal and low-flow states41,44,45,46. Importantly, the volumetric flow rate equation (Q̇ = v × A, where Q̇ is the volumetric flow, v is velocity and A is the cross-sectional area) requires velocity to be present to have flow. As such, CBF cannot be present in the absence of CBv. Simultaneous monitoring of MCAv and PCAv were conducted to reflect global brain hemodynamics (MCAv for the anterior circulation and PCAv for the posterior circulation). Loss of CBv was defined as the timing of complete cessation of both MCAv and PCAv waveforms on transcranial Doppler at the bedside by intensivists (M.S.S./S.T.). Baseline intracranial pressure before WLST was calculated from the MCAv waveform47. A continuous oximetric jugular venous bulb catheter (Pediasat, Edwards Lifesciences) was inserted retrograde into the larger jugular vein and positioned at the level of the jugular venous bulb to measure SjvO2. Bilateral near-infrared spectroscopy (INVOS, Medtronic) monitoring pads were applied to the forehead for continuous rSO2 monitoring of the frontal lobes.
Two-lead electrocardiogram telemetry (leads II and VI) was conducted. MAP was monitored from a radial artery catheter, which was zeroed to the right atrium. A continuous oximetric pulmonary artery catheter (Edwards Lifesciences) was positioned within the main pulmonary artery via right jugular vein access and placement was confirmed with a chest X-ray. Continuous mixed venous oxygen saturations were measured after calibration of the oximeter (against a mixed venous blood gas measurement). Pulse oximetry (SpO2; Masimo) was measured from an upper extremity digit. Monitoring data were displayed and obtained from bedside monitors (Edwards Lifesciences; Carescape, GE) and recording software (ICM+, Cambridge Enterprise). Data collection commenced before WLST and continued until at least 5 min after PEA2. Data were exported to .csv files in 10 s epochs for analysis. Data were then cleaned for the timing of catheter and monitoring related artifacts identified at the bedside (for example, poor oximeter signal or transcranial Doppler waveform quality and arterial or venous catheter related flushing).
Healthy control cohort
The healthy human control data (protocol H23-02303) were collected in November 2023. This participant cohort was included as a proteomics control comparison for the critically ill patient cohort (see ‘Blood-based biomarker collection and analysis’ section).
Participants were eligible to participate in the study if they were not on any daily medication (excluding contraception), were free of cardiovascular, respiratory and metabolic diseases, and were non-smokers. All participants gave written informed before experimentation. Biological sex was self-reported. Catheterization of the radial artery and internal jugular vein were performed using aseptic techniques under local anesthetic (2% lidocaine) using ultrasound guidance. A 20 G, 4.5 cm arterial catheter was used in the radial artery and a 16 G, 16 cm central venous catheter (Arrow Markham) was used in the internal jugular. These catheters were attached to in-line wasteless blood sampling systems for repeat sampling across the brain (Edward LifeSciences TruWave VAMP). Approximately 1 ml of arterial and jugular venous blood was simultaneously collected into preheparinized syringes (SafePICO, Radiometer). All samples were immediately processed and frozen in −80 °C freezers for subsequent analysis of biomarkers.
MAID cohort
In congruence with our jurisdiction’s legal standards, MAID can be pursued by a patient with an anticipated imminent death due to an incurable and terminal disease for which all treatment options have been exhausted48. After independent assessments of two separate physicians and assessment of capacity, a patient may seek a referral for MAID48. For this study, no research team members participated in the assessments or the provision of MAID for the study patients. The MAID patient cohort (protocol H23-02310) was included as a non-acutely brain injured patient population comparison for the critically ill patient cohort.
Informed consent was obtained from the study participants directly for study participation. Biological sex was self-reported. On the day of MAID, the study participants had multimodal monitoring applied. This consisted of invasive MAP monitoring via a radial artery catheter, three-lead cardiac rhythm telemetry and SpO2. MCAv and PCAv were monitored contralaterally via the temporal windows. Bilateral forehead near-infrared spectroscopy was applied. Jugular bulb and pulmonary artery catheters were not part of this cohort’s monitoring. Biospecimens (serum and plasma) were obtained from the in situ radial arterial line before MAID and after the SBP reached <60 mm Hg. Following death determination, heart and full brain autopsies were obtained for tissue analysis.
The provision of MAID for the study participants was undertaken by a trained and independent physician who was not involved in the study. The provision was conducted with standardized doses of intravenous propofol (~1,000 mg), midazolam (~20 mg) and rocuronium (~2–3 mg kg−1) boluses via an antecubital 18–20 gauge intravenous line. The doses of propofol administered for MAID were approximately five times greater than the typical induction dose for general anesthesia in accordance with clinical practice in our jurisdiction. This sedation protocol probably affects cerebrovascular measures through changes in neurovascular coupling and reductions in CBF and metabolism49.
Intraparenchymal monitoring cohort
This patient cohort (protocols H16-0466, H20-02548 and H24-00788) was included as a gold-standard evaluation of brain physiology throughout the dying process. Biological sex was determined by a legally authorized representative and medical records.
Intraparenchymal neuromonitoring was placed in the nondominant frontal lobe via a single burr hole with a cranial access bolt (Integra Lifesciences) for monitoring of continuous intracranial pressure (Camino, Integra Lifesciences) and brain tissue oxygenation (PbtO2; Licox) before WLST and in relation to clinical critical care management. Cessation of PbtO2 was defined as below the standard error of detecting oxygen for the associated catheter (that is, <2 mm Hg)50,51. Catheters were placed in the frontal subcortical white matter, which represents the confluence of both the anterior and middle cerebral arteries distal branches. This anatomical location provides physiologic perfusion data for the entire anterior cerebral circulation, which comprises >80% of CBF. Noncontrast head computed tomography (Somatom Sensation 32 scanner, Siemens) was undertaken after catheter placement to confirm adequate placement of the neuromonitoring catheters as part of routine clinical care. Cerebral perfusion pressure was calculated as the difference between MAP and intracranial pressure. Data collection for this subset of study patients commenced before WLST and continued until at least 5 min after PEA2. Data were exported to .csv files for analysis, cleaned for signal artifacts (for example, pressure disturbances from pressurized blood withdrawal), linearly interpolated for data loss that was less than a minute in length and then stratified into minute epochs for signal presentation.
In an additional case, bilateral intraparenchymal neuromonitoring (Hemedex) was undertaken. Before the placement of catheters, computed tomography perfusion imaging was performed to determine whether the brain was globally perfused before WLST. Magnetic resonance imaging was conducted as part of routine care to determine the extent of neurologic injury before WLST and the insertion of parenchymal neuromonitoring. Parenchymal monitoring consisted of unilateral intracranial pressure and microdialysis (MDialysis) on contralateral sides and bilateral PbtO2 and cortical depth electrodes for electrical activity. Microdialysis directly measured neuronal metabolites of mitochondrial function (cerebral glutamate) and aerobic metabolism (cerebral glucose, lactate and pyruvate). Transcranial Doppler ultrasound was used to assess the ACAv and MCAv for proximity to the parenchymal monitoring.
WLST management
WLST involved extubating the patient with exposure to room air in the supine position following the intensive care unit’s palliation protocol. Head of bed elevation was not protocolized. PEA was defined as pulse pressure <5 mm Hg (ref. 2) and EA was defined as absence of a QRS complex on cardiac telemetry. Analgesia was provided by standard of care for clinical signs of pain, discomfort or dyspnea. Bolus doses (0.1–1 mg) of intravenous hydromorphone were administered for refractory signs of respiratory distress or pain. As a second line, an intravenous infusion of hydromorphone (dose of 0–0.2 mg kg−1 h−1) was administered. An additional option of amnestic administration using intravenous midazolam (bolus dose of 0.01–0.1 mg kg−1) was used for signs of refractory dyspnea despite narcotic administration.
Agonal breathing
Agonal breathing was assessed in a subset of critically ill patients in whom a pulmonary artery catheter was placed. The last agonal breath from study patients with a pulmonary artery catheter was identified by fellowship trained intensivists at the bedside (M.S.S.) and from the pulmonary artery pressure waveform (S.T.). Time series data preceding (3 s) and following (10 s) the last agonal breath were used for analysis. The data preceding the last agonal breath were averaged and used as a relative baseline for each study patient to determine the subsequent hemodynamic effects of agonal breathing in the following 10 s.
Blood-based biomarker collection and analysis
Serum and plasma samples (367986, Becton & Dickinson, Vacutainer) were obtained from the radial artery and jugular venous bulb, when applicable, immediately before WLST and once SBP reached <60 mm Hg. A SBP <60 mm Hg threshold for repeat biospecimen sampling was selected a priori to be in accordance with thresholds denoting warm ischemia for patients undergoing donation after circulatory determination of death52. Following blood collection, vacutainers were inverted five to ten times and placed in a dark room for 10 min in an enclosed container before being centrifuged at 600g for 10 min. The resulting serum and plasma were aliquoted into cryovials and immediately transferred to a −80 °C freezer within 1 h of collection.
Serum GFAP, Nf-L, total tau and UCH-L1 were quantified using the Neurology-4-Plex-B Advantage kit (103345) on the Quanterix HD-X platform using Simoa technology. Each run contained an eight-point calibrator curve, two provided kit controls, three matrix controls and up to 100 experimental samples, all in duplicate; the average of the values was used for analysis. Calibrator curve concentrations had an average absolute error of 3.2–6.4% and an average recovery of 100–101%. The average intraplate coefficient of variation calculated using the patient samples for GFAP, Nf-L, total tau and UCH-L1 serum samples were 5.5%, 5.0%, 4.5% and 11.5%, respectively. Samples that were above the upper limit of detection at the recommended 4-fold dilution were rerun using a 20-fold, and if needed a 100-fold, dilution to attempt to bring them within the assay analytical range. Given the known dilution linearity challenges for both tau and UCH-L1, the full set of samples from the patient was rerun at the higher dilution to improve within-patient comparability. The investigators (C.P.A., S. Stukas, T.F.M., A.M.A. and C.L.W.) conducting the biospecimen analyses were blinded to the patients’ physiological data. Arterial, venous and cerebral arteriovenous differences were assessed for differences in biomarker concentrations during the dying process19.
Attomolar-level sensitivity proteomic analysis of plasma samples was performed using the NULISAseq CNS Disease Panel 120 (800104) on the ARGO HT platform (Alamar Biosciences). Biospecimens were thawed and centrifuged at 10,000g for 10 min to remove particulates, then 25 µl of supernatant was loaded onto the assay plate. Assays were performed following the manufacturer’s instructions on the fully automated immunoassay system designed for Nucleic Acid Linked Immuno-Sandwich Assay (NULISA) technology. NULISA is a ligation-based assay that minimizes background interference through a dual capture-and-release mechanism using oligonucleotide-conjugated antibodies. A ligation mix, including T4 DNA ligase and a specific DNA ligator sequence, was utilized to ligate the proximal ends of DNA attached to the paired antibodies, generating DNA reporter molecules containing unique target and sample-specific barcodes. The reporter DNA levels were then quantified by next-generation sequencing on the NextSeq2000 Sequencing System using a P2 XLEAP SBS reagent kit (100 cycles; Illumina, 20101832). The researchers performing the analysis were blinded to participant status. The coefficient of variation of internal control signals across control and critically ill patient samples were 11.7% and 12.2%, respectively. The coefficient of variation of the total assay signal across all interplate controls for controls and critically ill patient samples were 11.7% and 1.0%, respectively.
Owing to differences in hemodynamic states between samples drawn before WLST and after SBP was <60 mm Hg, control comparisons of physiologic parameters were used to contextualize biomarker data. For biomarkers drawn before WLST, physiologic data were taken before WLST from an average of at least 5 min preceding extubation. For biomarkers drawn after SBP was <60 mm Hg, physiologic data were taken at an average of 1 min after SBP reached <60 mm Hg to encapsulate the time needed to withdraw blood samples.
Autopsy and pathologic examination
Postmortem examination was conducted for the brain and heart. The heart was weighed and examined macroscopically for structural abnormalities. The brain was fixed by immersion in 10% neutral buffered formalin for 2 weeks. Gross examination of the central nervous system included external evaluation after serial sectioning. Microscopic examination of the brain was conducted on standard regions and additional lesions using hematoxylin and eosin (H&E) stained sections. Microscopic evaluation of the central nervous system included H&E-stained sections from samples from all cerebral lobes, deep white matter, limbic system (amygdala and hippocampus), striatum, lentiform nucleus, thalamus, cerebellum, midbrain, pons, medulla and, if available, immunohistochemical stains for the evaluation of astrogliosis, microglial activation, axonal pathology, demyelination and neurodegenerative conditions were performed.
All heart autopsies were performed by one of two anatomical pathologists using standard protocols53. The hearts were removed and weighed. The epicardial coronary arteries were cross-sectioned at 3 mm intervals along the entire course of the vessels. This was either performed directly on the heart or following fixation/decalcification procedures when the degree of calcification precluded sectioning. The presence and degree of coronary stenoses were assessed macroscopically and documented. Additional observations, which included thrombi/emboli, dissections and plaque hemorrhages, were also recorded. Sections from the most representative areas of coronary stenosis were submitted for histologic examination and re-assessed microscopically using routine H&E staining for confirmation. The degree of coronary artery stenosis was reported as mild (up to 25% stenosis), moderate (25–50% stenosis) or severe (greater than 50% stenosis)53.
Statistical analysis
All analyses were performed using R Statistical Software (v4.3.1; R Core Team) with rstatix54 and lme455 statistical packages. Normality was assessed via visual inspection of histograms and the Shapiro–Wilkes test. Parametric data are presented as means ± s.d. and non-parametric data are presented as medians (interquartile range (IQR)). Categorical data are presented as the number of patients and percent of patients. Statistical significance was set at P < 0.05. The time from WLST to cessation of MCAv and PCAv was compared with a Wilcoxon signed-rank test with effect size (r). The length of the dying process between different etiologies (HIBI, TBI and sepsis) was compared with a Kruskal–Wallis test. Relationships between select variables were analyzed with random slope, random intercept linear mixed-effects model with continuous predictors (MAP and SpO2) as fixed factors and patient as a random factor. Baseline CBv values were normalized to 1 with cessation of blood velocities occurring at 0. The anterior (MCAv) and posterior (PCAv) circulations were then compared using random intercept linear mixed models for percent reductions in MAP (Δ%CBv/mm Hg) to determine whether there was difference in when each circulation would cease to have flow. Physiologic data before WLST and at <60 mm Hg SBP were compared with two-way paired t-tests with Cohen’s d. Serum biomarker data before WLST and at <60 mm Hg SBP were compared with Wilcoxon signed-rank tests with Wilcoxon effect sizes (r). Missing data were removed to allow for within-patient comparisons of biomarkers. Plasma proteomic data between healthy controls and critically ill patients before WLST were compared using either two-way unpaired t-tests or Mann–Whitney U tests depending on whether data were normally distributed56. P values for healthy controls verses critically ill patients were adjusted using the false discovery rate. Plasma proteomic data before WLST and at SBP <60 mm Hg was compared using either two-way paired t-tests or Wilcoxon signed-ranks tests depending on whether data were normally distributed. No P value adjustment method was applied owing to within-patient comparisons. Relationships between arteriovenous biomarkers and severity of hypotensive injury (for example, area under the curve of MAP <65 mm Hg) were assessed with Spearman’s rank-order correlation. Owing to the transient and variable temporal dynamics of agonal breathing between patients, measurements averaged from the 3 s before agonal breathing were compared with the maximum value elicited in the subsequent 10 s following the agonal breath using two-way paired t-tests. The association between acute and chronic pathology was assessed with Fisher’s exact test. The presence of anatomical heart pathology and length of dying processes were compared using Mann–Whitney U tests.
Reporting summary
Further information on research design is available in the Nature Portfolio Reporting Summary linked to this article.
Data availability
Correspondence and requests should be addressed to the corresponding authors. Complete anonymized data have been deposited and are available via Figshare (https://doi.org/10.6084/m9.figshare.29135306)57. Source data are provided with this paper.
Code availability
All analyses were performed using publicly available software. Complete software code for replication of all data analyses and figures is available via GitHub at https://github.com/BirdImaging?tab=repositories.
References
Sandroni, C., Cronberg, T. & Sekhon, M. Brain injury after cardiac arrest: pathophysiology, treatment, and prognosis. Intensive Care Med. 47, 1393–1414 (2021).
Shemie, S. D. et al. A brain-based definition of death and criteria for its determination after arrest of circulation or neurologic function in Canada: a 2023 clinical practice guideline. Can. J. Anesth. 70, 483–557 (2023).
Guidelines for the determination of death: report of the medical consultants on the diagnosis of death to the President’s Commission for the Study of Ethical Problems in Medicine and Biomedical and Behavioral Research. JAMA 246, 2184 (1981).
Greer, D. M. et al. Determination of brain death/death by neurologic criteria: the World Brain Death Project. JAMA 324, 1078 (2020).
Murphy, N. B. et al. Advancing the scientific basis for determining death in controlled organ donation after circulatory determination of death. Transplantation 108, 2197–2208 (2024).
Gofton, T. E. et al. Cerebral cortical activity after withdrawal of life-sustaining measures in critically ill patients. Am. J. Transplant. 22, 3120–3129 (2022).
Norton, L. et al. Electroencephalographic recordings during withdrawal of life-sustaining therapy until 30 minutes after declaration of death. Can. J. Neurol. Sci. 44, 139–145 (2017).
Auyong, D. B. et al. Processed electroencephalogram during donation after cardiac death. Anesth. Analg. 110, 1428–1432 (2010).
Dreier, J. P. et al. Terminal spreading depolarization and electrical silence in death of human cerebral cortex. Ann. Neurol. 83, 295–310 (2018).
Matory, A. L. et al. Electrocerebral signature of cardiac death. Neurocrit Care 35, 853–861 (2021).
Genbrugge, C. et al. Regional cerebral saturation monitoring during withdrawal of life support until death. Resuscitation 121, 147–150 (2017).
Pana, R., Hornby, L., Shemie, S. D., Dhanani, S. & Teitelbaum, J. Time to loss of brain function and activity during circulatory arrest. J. Crit. Care 34, 77–83 (2016).
Lalgudi Ganesan, S. et al. Brain-based arterial pulse pressure threshold for death determination: a systematic review. Can. J. Anesth. 70, 685–698 (2023).
Sekhon, M. S., Ainslie, P. N. & Griesdale, D. E. Clinical pathophysiology of hypoxic ischemic brain injury after cardiac arrest: a ‘two-hit’ model. Crit. Care 21, 90 (2017).
Perkins, G. D. et al. Improving outcomes after post-cardiac arrest brain injury: a scientific statement from the International Liaison Committee on Resuscitation. Circulation https://doi.org/10.1161/CIR.0000000000001219 (2024).
Hirsch, K. G., Tamura, T., Ristagno, G. & Sekhon, M. S. Wolf Creek XVII part 8: neuroprotection. Resusc. Plus 17, 100556 (2024).
Gilhooley, C., Burnhill, G., Gardiner, D., Vyas, H. & Davies, P. Oxygen saturation and haemodynamic changes prior to circulatory arrest: Implications for transplantation and resuscitation. J. Intensive Care Soc. 20, 27–33 (2019).
Daniele, S. G. et al. Brain vulnerability and viability after ischaemia. Nat. Rev. Neurosci. 22, 553–572 (2021).
Hoiland, R. L. et al. Brain hypoxia is associated with neuroglial injury in humans post-cardiac arrest. Circ. Res. 129, 583–597 (2021).
Lassen, N. A. Cerebral blood flow and oxygen consumption in man. Physiol. Rev. 39, 183–238 (1959).
Willie, C. K. et al. Regional brain blood flow in man during acute changes in arterial blood gases. J. Physiol. 590, 3261–3275 (2012).
Brassard, P. et al. Losing the dogmatic view of cerebral autoregulation. Physiol. Rep. 9, e14982 (2021).
Meng, L. et al. Lassen’s cerebral autoregulation plot revisited and validated 65 years later: Impacts of vasoactive drug treatment on cerebral blood flow. Anesth. Analg. https://doi.org/10.1213/ANE.0000000000007280 (2024).
Menon, D. K. et al. Diffusion limited oxygen delivery following head injury. Crit. Care Med. 32, 1384–1390 (2004).
Hoiland, R. L. et al. Clinical targeting of the cerebral oxygen cascade to improve brain oxygenation in patients with hypoxic–ischaemic brain injury after cardiac arrest. Intensive Care Med. 49, 1062–1078 (2023).
Sekhon, M. S. et al. Brain hypoxia secondary to diffusion limitation in hypoxic ischemic brain injury postcardiac arrest. Crit. Care Med. 48, 378–384 (2020).
Veenith, T. V. et al. Pathophysiologic mechanisms of cerebral ischemia and diffusion hypoxia in traumatic brain injury. JAMA Neurol. 73, 542 (2016).
Suzuki, M., Funabiki, T., Hori, S. & Aikawa, N. Spontaneous gasping increases cerebral blood flow during untreated fatal hemorrhagic shock. Resuscitation 80, 109–112 (2009).
Srinivasan, V. et al. Spontaneous gasping decreases intracranial pressure and improves cerebral perfusion in a pig model of ventricular fibrillation. Resuscitation 69, 329–334 (2006).
Noc, M., Weil, M. H., Sun, S., Tang, W. & Bisera, J. Spontaneous gasping during cardiopulmonary resuscitation without mechanical ventilation. Am. J. Respir. Crit. Care Med. 150, 861–864 (1994).
Ristagno, G., Sun, S., Tang, W., Castillo, C. & Weil, M. H. Effects of epinephrine and vasopressin on cerebral microcirculatory flows during and after cardiopulmonary resuscitation. Crit. Care Med. 35, 2145–2149 (2007).
Guntheroth, W. G. & Kawabori, I. Hypoxic apnea and gasping. J. Clin. Invest. 56, 1371–1377 (1975).
Xie, J., Weil, M. H., Sun, S., Yu, T. & Tang, W. Spontaneous gasping generates cardiac output during cardiac arrest. Crit. Care Med. 32, 238–240 (2004).
Manole, M. D. et al. Preterminal gasping during hypoxic cardiac arrest increases cardiac function in immature rats. Pediatr. Res. 60, 174–179 (2006).
Yang, L. et al. Spontaneous gasping increases the ability to resuscitate during experimental cardiopulmonary resuscitation. Crit. Care Med. 22, 879–883 (1994).
Bobrow, B. J. et al. Gasping during cardiac arrest in humans is frequent and associated with improved survival. Circulation 118, 2550–2554 (2008).
Kitano, S. et al. Agonal breathing upon hospital arrival as a prognostic factor in patients experiencing out-of-hospital cardiac arrest. Resusc. Plus 18, 100660 (2024).
Nara, S. et al. Long-term prognostic significance of gasping in out-of-hospital cardiac arrest patients undergoing extracorporeal cardiopulmonary resuscitation: a post hoc analysis of a multi-center prospective cohort study. J. Intensive Care 11, 43 (2023).
Tominaga, N. et al. Factors associated with favourable neurological outcomes following cardiopulmonary resuscitation for out-of-hospital cardiac arrest: a retrospective multi-centre cohort study. Resusc. Plus 17, 100574 (2024).
Greer, D. M. Determination of brain death. N. Engl. J. Med. https://doi.org/10.1056/NEJMcp2025326 (2021).
Willie, C. K. et al. Utility of transcranial Doppler ultrasound for the integrative assessment of cerebrovascular function. J. Neurosci. Methods 196, 221–237 (2011).
Lewis, L. M. et al. A comparison of transcranial doppler ultrasound (TCD) and radioactive microspheres in determining cerebral perfusion in normal and low flow states. Resuscitation 20, 213–220 (1990).
Von Elm, E. et al. The Strengthening the Reporting of Observational Studies in Epidemiology (STROBE) statement: guidelines for reporting observational studies. Lancet 370, 1453–1457 (2007).
Willie, C. K. et al. Regulation of brain blood flow and oxygen delivery in elite breath-hold divers. J. Cereb. Blood Flow Metab. 35, 66–73 (2015).
Sorond, F. A., Hollenberg, N. K., Panych, L. P. & Fisher, N. D. L. Brain blood flow and velocity: correlations between magnetic resonance imaging and transcranial Doppler sonography. J. Ultrasound Med. 29, 1017–1022 (2010).
Lewis, L. M. et al. A noninvasive method for monitoring cerebral perfusion during cardiopulmonary resuscitation. J. Crit. Care 9, 169–174 (1994).
Cardim, D. et al. A comparison of non-invasive versus invasive measures of intracranial pressure in hypoxic ischaemic brain injury after cardiac arrest. Resuscitation 137, 221–228 (2019).
Medical assistance in dying: overview. Government of Canada https://www.canada.ca/en/health-canada/services/health-services-benefits/medical-assistance-dying.html (2025).
Slupe, A. M. & Kirsch, J. R. Effects of anesthesia on cerebral blood flow, metabolism, and neuroprotection. J. Cereb. Blood Flow Metab. 38, 2192–2208 (2018).
Stewart, C. et al. The new licox combined brain tissue oxygen and brain temperature monitoring: assessment of in vitro accuracy and clinical experience in severe traumatic brain injury. Neurosurgery 63, 1159–1165 (2008).
Dings, J., Meixensberger, J., Jäger, A. & Roosen, K. Clinical experience with 118 brain tissue oxygen partial pressure catheter probes. Neurosurgery 43, 1082–1094 (1998).
Shemie, S. D. et al. Donation after cardiocirculatory death in Canada. Can. Med. Assoc. J. 175, S1–S1 (2006).
Ford, J. C., O'Rourke, K., Veinot, J. P. & Walley, V. M. Histologic estimation of coronary artery stenoses: reproducibility and the effect of training. Cardiovasc. Pathol. 9, 251–255 (2000).
Kassambara, A. Rstatix: pipe-friendly framework for basic statistical tests. R package version 0.7.2 (2023).
Bates, D., Mächler, M., Bolker, B. & Walker, S. Fitting linear mixed-effects models using lme4. J. Stat. Softw. 67, 1–48 (2015).
Vinaixa, M. et al. A guideline to univariate statistical analysis for LC/MS-based untargeted metabolomics-derived data. Metabolites 2, 775–795 (2012).
Bird, D. J. et al. Characterizing the Physiology of Circulatory Arrest in Humans - Data Repository. https://doi.org/10.6084/m9.figshare.29135306 (2025).
Acknowledgements
We acknowledge the patients and their loved ones for participation in our study and their contribution to medical sciences. In particular, we acknowledge M. Peeler, who succumbed to irrecoverable brain injury following cardiac arrest. M. Peeler inspired the current study with subsequent collaboration with his parents, L. Peeler and D. Boloten, to develop this study. We also acknowledge R. Harris, M. Harris and M. Basas who were instrumental in informing the MAID cohort for the present study. We acknowledge the staff of Vancouver General Hospital intensive care unit and pathology department for their support. We also acknowledge the University of British Columbia Sequencing and Bioinformatics Consortium for their assistance with the proteomics sequencing. This study was funded by operating grants from the Organ Donation and Transplant Research Foundation of British Columbia through the Canadian Donation and Transplantation Research Program and the Vancouver General Hospital and UBC Hospital Foundation. J.D.B. was funded through a Canadian Institute of Health Research Doctoral Award (no. 187576). V.H.-R. and S.T. were funded through Vancouver Coastal Health Research Institute’s Mentored Clinician Scientist Awards. R.L.H. was funded through a Michael Smith Health Research BC Scholar Award. M.S.S. was funded through the Health Professional Investigator Award from Michael Smith Health Research BC.
Author information
Authors and Affiliations
Contributions
J.D.B. and M.S.S. had full access to all the data in the study and take responsibility for the integrity of the data and the accuracy of the data analysis. J.J.R. and M.S.S. conceived and designed the research. J.D.B., G.I., P.A.G., S.T., R.G., D.A.F., L.E.M., A.E.L., H.D.K., S. Su, C.T.H., J.P., P.S., L.V.P., D.D.S., K.R.R., E.N.V., D.R.C., V.K.D., W.R.H., N.R.G., S.M.H., G.N.F., D.E.G., J.J.R. and M.S.S. performed data collection. J.D.B., D.B.M., T.D.G. and P.N.A. collected and provided healthy control proteomic data. J.D.B., L.H., V.H.-R., S.S. and M.S.S. drafted the manuscript. J.D.B., V.H.-R., S. Stukas and M.S.S. prepared the figures and tables. J.D.B. and M.S.S. analyzed the continuous neuromonitoring data. J.D.B., V.H.-R., C.P.A., E.C.B., H.R., P.S.M. and M.S.S. analyzed the brain and heart pathology data. J.D.B., C.P.A., S.S., T.F.M., A.M.A., C.L.W. and M.S.S. analyzed the blood-based neurologic biomarkers. J.D.B. and M.S.S. performed the statistical analysis. J.D.B., L.H., V.H.-R., J.J.R., S.S., D.C., R.L.H., D.E.G., J.J.R. and M.S.S. interpretated the results of the study. All authors edited, approved and have agreed to be personably accountable for the final version of the manuscript.
Corresponding authors
Ethics declarations
Competing interests
S.D. is an unpaid volunteer for the Canadian Donation and Transplantation Research Program. M.S.S. is an unpaid volunteer for the Organ Donation and Transplantation Research Foundation of British Columbia since fall 2024. Both organizations provided pilot grant funding in April 2023 to supplement the research. While grant funding was provided, the funders had no role in the conceptualization, design, data collection, analysis, decision to publish or preparation of the manuscript. The remaining authors declare no competing interests.
Peer review
Peer review information
Nature Medicine thanks Jerry Nolan, Michael Rubin and the other, anonymous, reviewer(s) for their contribution to the peer review of this work. Primary Handling Editor: Jerome Staal, in collaboration with the Nature Medicine team.
Additional information
Publisher’s note Springer Nature remains neutral with regard to jurisdictional claims in published maps and institutional affiliations.
Extended data
Extended Data Fig. 1 Monitoring setup, methodology, and feasibility for data collection during the dying process.
Cerebrovascular (a) and cardiovascular (b) physiology were continuously monitored throughout the dying process. Cerebrovascular monitoring consisted of middle cerebral blood flow velocity (i) and posterior cerebral blood flow velocity (ii) via transcranial Doppler ultrasound, bilateral near-infrared spectroscopy pads (iii) for assessment of regional cerebral saturation of oxygen from the frontal lobe, and jugular venous bulb oximetry (iv). Cardiovascular monitoring consisted of pulse oximetry (v) on an upper extremity digit, an in situ radial artery catheter (vi), a pulmonary artery catheter (vii) and echocardiogram telemetry (vii) for electrical activity of the heart. Substantial monitoring equipment was brought into the room for each study patient (c). Transcranial Doppler ultrasound (d) gave signal intensities for the MCA (i) and PCA (ii) with subsequent loss of signal throughout the dying process. The experimental protocol consisted of the patient being extubated to room air as the process for withdrawal of life-sustaining measures, followed by the dying process, and subsequent death determination at pulseless electrical activity which was defined as a pulse pressure <5 mmHg per Canadian guidelines (e). Paired serum and plasma blood samples were taken prior to withdrawal of life-sustaining measures and once systolic blood pressure was less than 60 mmHg. Pathology examination was performed for the brain, heart, and spinal cord in subsequent hours and days following withdrawal of life-sustaining measures. Feasibility of multimodal data collection prior to, during, and following the dying process (f). Study patients are stratified by cohort (critically ill humans, medical assistance in dying) and listed in chronological order of data collection (F). An asterisk (*) denotes an ethics amendment allowed for instrumentation of pulmonary artery catheters in the critically ill patient cohort after enrollment of patient 10. Abbreviations: BP, blood pressure; CI, cardiac index; CO, cardiac output; ECG, electrocardiogram; HIBI, hypoxic ischemic brain injury; HR, heart rate; ICH, intracerebral hemorrhage; ICM + , clinical software from the University of Cambridge; MAID, medical assistance in dying; MCAv, middle cerebral blood flow velocity; NIRS, near-infrared spectroscopy; PAC, right heart pulmonary artery catheter; PAP, pulmonary artery pressure; PCAv, posterior cerebral blood flow velocity; rSO2, regional cerebral saturation of oxygen; SAH, subarachnoid hemorrhage; SjvO2, jugular venous saturation of oxygen; SpO2, peripheral oxygen saturation; SvO2, mixed venous oxygen saturation; T, temperature in Celsius; TBI, traumatic brain injury; WLST, withdrawal of life-sustaining treatment. Panels a, b, and e were created with BioRender.com.
Extended Data Fig. 2 Relationships between sedative administration during the dying process and the resultant length of dying process.
Statistical analysis was determined using two-sided Spearman rho correlations (rs). The administration of midazolam (a-c) and hydromorphone (d-f) boluses were not related to the length of the dying process. Abbreviations: CBv, cessation of cerebral blood velocities; PEA, pulseless electrical activity defined as a pulse pressure <5 mmHg; WLST, withdrawal of life-sustaining treatment.
Extended Data Fig. 3 Normalized physiologic signals from WLST to death determination.
Local polynomial regressions (a-g) were fit to individual patient data (grey lines). Individual patient data was weighted equally within-patient for the local polynomial regression indicative of the group response (black line). Grey distribution plots denote the spread of data for where most data within each variable was located for magnitude. Abbreviations: MAP, mean arterial pressure; MCAv, middle cerebral artery flow velocity; O2EF, oxygen extraction fraction; PCAv, posterior cerebral artery; rSO2, regional cerebral oxygen saturation; SjvO2, jugular venous oxygen saturation; SpO2, peripheral oxygen saturation.
Extended Data Fig. 4 Physiologic responses of the brain to progressive hypoxemia.
Random slope and random intercept two-sided linear mixed effects models demonstrating lines fit to individual patient data and group data for MCAv (a), PCAv (b), rSO2 (c), and SjvO2 (d) as functions of decreasing SpO2. Individual patient lines are fit to minimize residuals. Abbreviations: MAP, mean arterial pressure; MCAv, middle cerebral artery blood flow velocity; PCAv, posterior cerebral artery blood flow velocity; rSO2, regional cerebral saturation of oxygen; SjvO2, jugular venous saturation of oxygen.
Extended Data Fig. 5 Individual comparisons of brain O2EF and systemic O2EF.
Individual patient responses to hypotension denote no relationship between the brain and systemic oxygen extractions. Abbreviations: HIBI, hypoxic ischemic brain injury; ICH, intracerebral hemorrhage; MAP, mean arterial pressure; O2EF, oxygen extraction fraction; SAH, subarachnoid hemorrhage; TBI, traumatic brain injury.
Extended Data Fig. 6 Physiologic control data at time of biospecimen collection and relationships between changes in cerebral arteriovenous gradient of blood-based neurologic biomarkers and physiologic variables.
Biospecimens were collected prior to withdrawal of life-sustaining measures (pre) and from when systolic blood pressure <60 mmHg (post). Physiologic data from the time of biospecimen collection in the critically ill patient cohort was used to contextualize changes in hypotension and hypoxemia elicited by the dying process (a-d). Boxplots are presented as the five-number summary (minima, Q1, median, Q3, maxima) with the white diamond on top of each boxplot representing group mean (a-d). Physiologic data was compared using two-way paired t-tests with Cohen’s d for effect sizes (a-d). Changes in cerebral arteriovenous gradients with hypotensive (e, g, i, k) and hypoxemic (f, h, j, l) burden were evaluated at the systolic blood pressure <60 mmHg timepoint in the critically ill patient cohort. Correlations were assessed with two-sided Spearman’s rho for blood-based brain biomarkers of GFAP (e, f), Nf-L (g, h), total Tau (i, j), and UCH-L1 (k, l). Abbreviations: AUC, area under the curve; GFAP, glial fibrillary acidic protein; MAP<65, mean arterial pressure less than 65 mmHg; Nf-L, neurofilament-light; SpO2, <90, peripheral oxygen saturation less than 90%; UCH-L1, ubiquitin C-terminal hydrolase L1.
Extended Data Fig. 7 Individual plasma proteomic relationships.
Arterial (a) and cerebral arterial–venous gradient (b) differences in the plasma proteome were assessed between healthy controls and critically ill patients prior to WLST. Arterial differences in the plasma proteome from prior to WLST to SBP < 60 mmHg was assessed in critically ill patients (c). Data was analyzed on the NULISAseq™ CNS Disease Panel 120 on the ARGO™ HT platform. Data for comparisons between healthy controls and pre-WLST data (a, b) were compared using either two-sided unpaired t-tests or two-sided Mann Whitney U tests depending on whether data was normally distributed and their tests were not corrected for multiple comparisons as this was exploratory and transparent data presentation. Data for comparisons between pre-WLST data and post-WLST data (c) were compared using either two-sided paired t-tests or two-sided Wilcoxon Signed Rank tests depending on whether data was normally distributed and their tests were not corrected for multiple comparisons as this was an exploratory and transparency data collection. Abbreviations: NPQ, NULISA protein quantification; SBP, systolic blood pressure; WLST, withdrawal of life-sustaining treatment.
Supplementary information
Supplementary Information (download PDF )
Supplementary Table 1.
Supplementary Code 1
Complete data and statistical analysis for all figures, tables, Extended Data items, and Supplementary Information as written as an RMarkdown report to.html output format. This document will be added to Github with Nature Medicine’s consent as the codebase to go with the data repository hosted on Figshare.
Source data
Source Data Fig. 1 (download CSV )
Panels a–c from timing.csv, Panel d from main_data. Source Data Fig. 5 Panels a and b were created with BioRender.com with the corresponding timing data from panel a computed from timing.csv; panels c–q (excluding f, j and n) were from ‘serum_proteomics’ in main_data.xlsx; panels s and t were from ‘plasma_proteomics’ in main_data. Source Data Extended Data Fig. 2 Combined data from timing.csv and ‘demographics’ tab of main_data. Source Data Extended Data Fig. 6 Panels a–d were made from time_series_signals.csv. Panels e–l were made from ‘serum_proteomics’’ tab in main_data.xlsx and from time_series_signals.
Source Data Fig. 2 (download XLSX )
Panels a–c from ‘invasive’ tab in main_data.xlsx. Panel j from ‘microdialysis’ tab in main_data. Source Data Fig. 6 Panels c–n from the ‘agonal_breathing’ tab in main_data. Source Data Extended Data Fig./Table 1 Feasibility data are presented in ‘feasibility’ tab in main.data. Source Data Extended Data Fig. 7 Data from ‘plasma_proteomics’ in main_data. Source Data Extended Data Table 1 Data from ‘demographics’ tab of main_data. Source Data Extended Data Table 2 Data from ‘demographics’ tab of main_data. Source Data Extended Data Table 3 Data from ‘autopsy_brain’ tab of main_data.
Source Data Fig. 3 (download CSV )
Panel a was created with BioRender.com. Panels b–i were from time_series_signals. Source Data Fig. 4 Panels d–f were created from time_series_signals. Source Data Extended Data Fig. 3 All panels from time_series_signals. Source Data Extended Data Fig. 4 All panels from time_series_signals. Source Data Extended Data Fig. 5 Panel made from time_series_signals.
Rights and permissions
Open Access This article is licensed under a Creative Commons Attribution-NonCommercial-NoDerivatives 4.0 International License, which permits any non-commercial use, sharing, distribution and reproduction in any medium or format, as long as you give appropriate credit to the original author(s) and the source, provide a link to the Creative Commons licence, and indicate if you modified the licensed material. You do not have permission under this licence to share adapted material derived from this article or parts of it. The images or other third party material in this article are included in the article’s Creative Commons licence, unless indicated otherwise in a credit line to the material. If material is not included in the article’s Creative Commons licence and your intended use is not permitted by statutory regulation or exceeds the permitted use, you will need to obtain permission directly from the copyright holder. To view a copy of this licence, visit http://creativecommons.org/licenses/by-nc-nd/4.0/.
About this article
Cite this article
Bird, J.D., Hornby, L., Hirsch-Reinshagen, V. et al. Characterizing the physiology of circulatory arrest in humans. Nat Med 31, 3542–3552 (2025). https://doi.org/10.1038/s41591-025-03889-z
Received:
Accepted:
Published:
Version of record:
Issue date:
DOI: https://doi.org/10.1038/s41591-025-03889-z








