Abstract
B cell maturation antigen (BCMA)-targeted chimeric antigen receptor (CAR) T cell therapy has revolutionized the treatment of multiple myeloma but can cause unique toxicities, including cranial nerve palsy, parkinsonism and enterocolitis, which we refer to collectively as CAR T cell therapy-associated immune-related adverse events (CirAEs). Among 198 patients treated with ciltacabtagene autoleucel or idecabtagene vicleucel (June 2021–December 2024), 27 (13.6%) developed CirAEs. This included one remarkable case with three distinct CirAEs in association with an extreme CD4+ CAR T cell expansion (peak lymphocytes: 197 × 103 per microliter), which was abrogated in vitro by CCR5 inhibition. CirAEs were associated with significantly higher non-relapse mortality (hazard ratio = 5.2, P = 0.006), and independent risk factors included ciltacabtagene autoleucel (odds ratio = 4.5, P = 0.058), peak absolute lymphocyte count ≥ 2.4 × 103 per microliter in the first 14 days post-infusion (odds ratio = 4.3, P < 0.001) and apheresis CD4:CD8 ratio > 1 (odds ratio = 2.6, P = 0.048). We identified marked CD4+ CAR T cell infiltration in all available CirAE tissues, including cerebrospinal fluid during neurologic CirAEs, implicating CD4+ CAR T cell therapy as a key mediator of these toxicities.
This is a preview of subscription content, access via your institution
Access options
Access Nature and 54 other Nature Portfolio journals
Get Nature+, our best-value online-access subscription
$32.99 / 30 days
cancel any time
Subscribe to this journal
Receive 12 print issues and online access
$259.00 per year
only $21.58 per issue
Buy this article
- Purchase on SpringerLink
- Instant access to the full article PDF.
USD 39.95
Prices may be subject to local taxes which are calculated during checkout





Similar content being viewed by others
Data availability
All requests for raw and analyzed data and materials are reviewed within 4 weeks by the University of Pennsylvania and the corresponding authors, to determine whether they are subject to intellectual property or confidentiality obligations. Patient-related data not included in the paper may be subject to patient confidentiality. The email addresses for the corresponding authors are as follows: mruella@upenn.edu, adam.cohen@pennmedicine.upenn.edu and jfrai@upenn.edu. Any data and materials that can be shared will be released via a material transfer agreement. Single-cell RNA sequencing data for matched peripheral blood and CSF are available at the NCBI Gene Expression Omnibus under accession code GSE309403. The integration site sequencing data have been deposited in the SRA hosted by the NCBI. The accession number for the SRA dataset is PRJNA1235822. Source data are provided with this paper.
Code availability
All analyses were performed with RStudio version 4.1.1. Packages used in analyses included the following: AUCell (1.25.2), celldex (1.14.0), cowplot (1.1.3), dplyr (1.1.4), enrichR (3.4), flowCore (2.16.0), flowViz (1.68.0), flowVS (1.36.0), flowWorkspace (4.16.0), FlowSOM (2.12.0), ggplot2 (3.5.2), limma (3.60.6), Matrix (1.7.3), msigdbr (24.1.0), Nebulosa (1.14.0), patchwork (1.3.0), pheatmap (1.0.12), RColorBrewer(1.1-3), Seurat (5.0.3), SingleR (2.6.0), tidyverse (2.0.0), VennDiagram (1.7.3), viridis (0.6.5) and writexl (1.5.4). All code needed for reproduction of analyses is available via GitHub at https://github.com/jhnoll/BMCA_CAR_irAE_NatMed.git.
References
Cappell, K. M. & Kochenderfer, J. N. Long-term outcomes following CAR T cell therapy: what we know so far. Nat. Rev. Clin. Oncol. 20, 359–371 (2023).
Munshi, N. C. et al. Idecabtagene vicleucel in relapsed and refractory multiple myeloma. N. Engl. J. Med. 384, 705–716 (2021).
Rodriguez-Otero, P. et al. Ide-cel or standard regimens in relapsed and refractory multiple myeloma. N. Engl. J. Med. 388, 1002–1014 (2023).
Hansen, D. K. et al. Idecabtagene vicleucel for relapsed/refractory multiple myeloma: real-world experience from the Myeloma CAR T Consortium. J. Clin. Oncol. 41, 2087–2097 (2023).
Berdeja, J. G. et al. Ciltacabtagene autoleucel, a B-cell maturation antigen-directed chimeric antigen receptor T-cell therapy in patients with relapsed or refractory multiple myeloma (CARTITUDE-1): a phase 1b/2 open-label study. Lancet 398, 314–324 (2021).
San-Miguel, J. et al. Cilta-cel or standard care in lenalidomide-refractory multiple myeloma. N. Engl. J. Med. 389, 335–347 (2023).
Sidana, S. et al. Safety and efficacy of standard-of-care ciltacabtagene autoleucel for relapsed/refractory multiple myeloma. Blood 145, 85–97 (2025).
Bar, N. et al. Comparative efficacy of ciltacabtagene autoleucel versus idecabtagene vicleucel in the treatment of patients with relapsed or refractory multiple myeloma previously treated with 2−4 prior lines of therapy: a matching-adjusted indirect comparison. Curr. Med. Res. Opin. 40, 1597–1603 (2024).
Nadeem, O. et al. Early safety and efficacy of CAR-T cell therapy in precursor myeloma: results of the CAR-PRISM study using ciltacabtagene autoleucel in high-risk smoldering myeloma. Blood 144, 1027 (2024).
Wenqiang Yan, C. D. et al. BCMA CAR-T therapy as first-line consolidation treatment in transplant-ineligible patients with newly-diagnosed multiple myeloma: an open label, single-arm, phase 2 study (CAREMM-001). https://ash.confex.com/ash/2024/webprogram/Paper199913.html (American Society of Hematology, 2024).
Garfall, A. L. et al. Anti-BCMA/CD19 CAR T cells with early immunomodulatory maintenance for multiple myeloma responding to initial or later-line therapy. Blood Cancer Discov. 4, 118–133 (2023).
Boccadoro, M. et al. DVRd followed by ciltacabtagene autoleucel versus DVRd followed by ASCT in patients with newly diagnosed multiple myeloma who are transplant eligible: a randomized phase 3 study (EMagine/CARTITUDE-6). Blood 140, 4630–4632 (2022).
Rejeski, K. et al. Immune effector cell–associated hematotoxicity: EHA/EBMT consensus grading and best practice recommendations. Blood 142, 865–877 (2023).
Hines, M. R. et al. Immune effector cell-associated hemophagocytic lymphohistiocytosis-like syndrome. Transplant. Cell. Ther. 29, 438.e1–438.e16 (2023).
Ellithi, M. et al. Neurotoxicity and rare adverse events in BCMA-directed CAR T cell therapy: a comprehensive analysis of real-world FAERS data. Transplant. Cell. Ther. 31, 71.e1–71.e14 (2025).
Van Oekelen, O. et al. Neurocognitive and hypokinetic movement disorder with features of parkinsonism after BCMA-targeting CAR-T cell therapy. Nat. Med. 27, 2099–2103 (2021).
Cohen, A. D. et al. Incidence and management of CAR-T neurotoxicity in patients with multiple myeloma treated with ciltacabtagene autoleucel in CARTITUDE studies. Blood Cancer J. 12, 32 (2022).
Fortuna, G. G. et al. Immune effector cell-associated enterocolitis following chimeric antigen receptor T-cell therapy in multiple myeloma. Blood Cancer J. 14, 180 (2024).
Yin, Q. et al. Immune-related adverse events of immune checkpoint inhibitors: a review. Front. Immunol. 14, 1167975 (2023).
Bansal, R. et al. Peak absolute lymphocyte count after CAR-T infusion predicts clinical response in aggressive lymphoma. Am. J. Hematol. 97, E241–E244 (2022).
Zhou, X. et al. Are immune-related adverse events associated with the efficacy of immune checkpoint inhibitors in patients with cancer? A systematic review and meta-analysis. BMC Med. 18, 87 (2020).
Jadlowsky, J. K. et al. Long-term safety of lentiviral or gammaretroviral gene-modified T cell therapies. Nat. Med. 31, 1134−1144 (2025).
Chen, J. P. et al. Reduced 2,4-dinitro-1-fluorobenzene-induced contact hypersensitivity response in IL-15 receptor α-deficient mice correlates with diminished CCL5/RANTES and CXCL10/IP-10 expression. Eur. J. Immunol. 35, 690–698 (2005).
Gil, M., Park, S. J., Chung, Y. S. & Park, C. S. Interleukin-15 enhances proliferation and chemokine secretion of human follicular dendritic cells. Immunology 130, 536–544 (2010).
Jin, P. et al. Synergistic enhancement of radio-immunotherapy efficacy by IL-15 via macrophage activation and memory T cell response. Cancer Lett. 613, 217511 (2025).
Li, Y., Gao, H., Clark, K. M. & Shan, L. IL-15 enhances HIV-1 infection by promoting survival and proliferation of CCR5+CD4+ T cells. JCI Insight 8, e166292 (2023).
Schechter, J. M. & Fan, X. BCMA-targeted CAR-T-cell therapy for multiple myeloma. World Intellectual Property Organization patent no. WO2023164695A2 (2023).
Campbell, T. et al. Uses of anti-BCMA chimeric antigen receptors. World Intellectual Property Organization patent no. PCT/US2020/058835 (2021).
Rosskopf, S. et al. A Jurkat 76 based triple parameter reporter system to evaluate TCR functions and adoptive T cell strategies. Oncotarget 9, 17608–17619 (2018).
Atanackovic, D. et al. Immune correlates of anti-BCMA CAR-T products idecabtagene vicleucel and ciltacabtagene autoleucel in a real-world cohort of patients with multiple myeloma. Nat. Commun. 16, 6154 (2025).
Qu, F. F. et al. The CCL5/CCR5 axis in ulcerative colitis. Cell. Immunol. 407, 104891 (2025).
Ghafouri-Fard, S., Shahir, M., Taheri, M. & Salimi, A. A review on the role of chemokines in the pathogenesis of systemic lupus erythematosus. Cytokine 146, 155640 (2021).
Koski, H., Konttinen, Y. T., Hietanen, J., Tervo, T. & Malmström, M. Epidermal growth factor, transforming growth factor-alpha, and epidermal growth factor receptor in labial salivary glands in Sjögren’s syndrome. J. Rheumatol. 24, 1930–1935 (1997).
Murayama, M. A., Shimizu, J., Miyabe, C., Yudo, K. & Miyabe, Y. Chemokines and chemokine receptors as promising targets in rheumatoid arthritis. Front. Immunol. 14, 1100869 (2023).
Cook, S. et al. Immune-related adverse events and survival among patients with metastatic NSCLC treated with immune checkpoint inhibitors. JAMA Netw. Open 7, e2352302 (2024).
Sullivan, R. J. et al. SITC vision: opportunities for deeper understanding of mechanisms of anti-tumor activity, toxicity, and resistance to optimize cancer immunotherapy. J. Immunother. Cancer 13, e011929 (2025).
Alizadeh, D. et al. IL15 enhances CAR-T cell antitumor activity by reducing mTORC1 activity and preserving their stem cell memory phenotype. Cancer Immunol. Res. 7, 759–772 (2019).
Ghilardi, G. et al. Bendamustine lymphodepletion before axicabtagene ciloleucel is safe and associates with reduced inflammatory cytokines. Blood Adv. 8, 653–666 (2024).
Tian, G. et al. Hyperleukocytosis in a neuroblastoma patient after treatment with natural killer T cells expressing a GD2-specific chimeric antigen receptor and IL-15. J. Immunother. Cancer 13, e010156 (2025).
Khandelwal, P. et al. CCR5 inhibitor as novel acute graft versus host disease prophylaxis in children and young adults undergoing allogeneic stem cell transplant: results of the phase II study. Bone Marrow Transplant. 55, 1552–1559 (2020).
Reshef, R. et al. Extended CCR5 blockade for graft-versus-host disease prophylaxis improves outcomes of reduced-intensity unrelated donor hematopoietic cell transplantation: a phase II clinical trial. Biol. Blood Marrow Transplant. 25, 515–521 (2019).
Lim, K. J. C. et al. Risk factors for delayed neurotoxicity in patients with relapsed myeloma who received ciltacabtagene autoleucel (cilta-cel). Transplant. Cell. Ther. 31, S202 (2025).
Pinto, S. N. & Krenciute, G. The mechanisms of altered blood−brain barrier permeability in CD19 CAR T-cell recipients. Int. J. Mol. Sci. 25, 644 (2024).
Haas, A. R. et al. Two cases of severe pulmonary toxicity from highly active mesothelin-directed CAR T cells. Mol. Ther. 31, 2309–2325 (2023).
Boulch, M. et al. A major role for CD4+ T cells in driving cytokine release syndrome during CAR T cell therapy. Cell Rep. Med. 4, 101161 (2023).
James, C. A. et al. CD4 and CD8 co-receptors modulate functional avidity of CD1b-restricted T cells. Nat. Commun. 13, 78 (2022).
Lee, S. Y. et al. IL-12p40 homodimer ameliorates experimental autoimmune arthritis. J. Immunol. 195, 3001–3010 (2015).
Marks, E. et al. Regulation of IL-12p40 by HIF controls Th1/Th17 responses to prevent mucosal inflammation. Mucosal Immunol. 10, 1224–1236 (2017).
Mondal, S. et al. IL-12 p40 monomer is different from other IL-12 family members to selectively inhibit IL-12Rβ1 internalization and suppress EAE. Proc. Natl Acad. Sci. USA 117, 21557–21567 (2020).
Turner, J. et al. Prophylactic dexamethasone rescues unrestrained lymphocyte expansion in anti-BCMA chimeric antigen receptor T cell therapy in multiple myeloma. Transplant. Cell. Ther. 31, S215−S216 (2025).
Costa, B. A. et al. Prognostic impact of corticosteroid and tocilizumab use following chimeric antigen receptor T-cell therapy for multiple myeloma. Blood Cancer J. 14, 84 (2024).
mSMART. Stratification for Myeloma and Risk-Adapted Therapy. https://www.msmart.org/
Zanwar, S. et al. Outcomes of triple class (proteasome inhibitor, IMiDs and monoclonal antibody) refractory patients with multiple myeloma. Leukemia 36, 873–876 (2022).
Kumar, S. et al. International Myeloma Working Group consensus criteria for response and minimal residual disease assessment in multiple myeloma. Lancet Oncol. 17, e328–e346 (2016).
Schneider, B. J. et al. Management of immune-related adverse events in patients treated with immune checkpoint inhibitor therapy: ASCO guideline update. J. Clin. Oncol. 39, 4073–4126 (2021).
Huwaldt, J. A. PlotDigitizer. https://sourceforge.net/projects/plotdigitizer/ (2016).
Sherman, E. et al. INSPIIRED: a pipeline for quantitative analysis of sites of new DNA integration in cellular genomes. Mol. Ther. Methods Clin. Dev. 4, 39–49 (2017).
Berry, C. C. et al. INSPIIRED: quantification and visualization tools for analyzing integration site distributions. Mol. Ther. Methods Clin. Dev. 4, 17–26 (2017).
Nobles, C. L. et al. CD19-targeting CAR T cell immunotherapy outcomes correlate with genomic modification by vector integration. J. Clin. Invest. 130, 673–685 (2020).
Acknowledgements
We thank all the patients and their families. We acknowledge the work of the clinical research staff of the Clinical Research Unit and clinical nursing and support staff at the Abramson Cancer Center of the University of Pennsylvania. We acknowledge the laboratories and staff in the Division of Precision and Computational Diagnostics (Center for Personalized Diagnostics and Molecular Pathology Laboratory at the Hospital of the University of Pennsylvania) for performing additional next-generation sequencing assays to support the study. We also acknowledge the Viral Molecular High Density Sequencing core at the University of Pennsylvania (RRID: SCR_022433) for their assistance with integration site analysis. M.H. is supported by a National Human Genome Research Institute T32 training grant (5T32HG009495) and the Guerry Career Development Award. A.R.-F. receives funding from the AIDS Malignancy Consortium and the Alfonso Martín Escudero Foundation. B.C. receives funding from the PhiladElphia PRogram FOR Mentored Research Training in Kidney, Urologic and Hematologic Diseases (PERFORM-KUH) TL1. C.R.H. is supported by National Institutes of Health (NIH) F31 grant CA274961. S.A.A. is supported by a Scientist Development Award from the Rheumatology Research Foundation. C.D. is supported by NIH National Cancer Institute (NCI) grant 1K08CA286762-01, the Canadian Institute for Health Research Fellowship Award and the Alex’s Lemonade Stand Fund ‘A’ Award. A.L.G. is supported by a Scholar in Clinical Research Award from the Leukemia & Lymphoma Society. F.D.B. and J.A.F. are supported by NIH R01 grant CA241762. J.A.F. also acknowledges funding from the National Science Foundation Engineering Research Center for Cell Manufacturing Technologies, the Alliance for Cancer Gene Therapy Investigator Award in Cell and Gene Therapy for Cancer, the Bob Levis Funding Group and the Chambers Centurion gift (U01 AG066100) from the Samuel Waxman Cancer Research Foundation and funding for correlative data science through a Parker Institute for Cancer Immunotherapy Innovation Challenge Award. M.R. is supported by the Colton Center Pilot Award, the Laffey-McHugh Foundation and the Berman and Maguire Funds for Lymphoma Research at Penn. This research was funded by P01 grant CA214278 (to M.R. and J.A.F). The funders had no role in study design, data collection and analysis, decision to publish or preparation of the manuscript.
Author information
Authors and Affiliations
Contributions
M.R., A.D.C. and J.A.F. contributed equally. M.H., L.P., J.H.N., F.S., G.M.C., S.L., A.L.G., M.R., A.D.C. and J.A.F. participated in the design, execution and/or interpretation of the reported experiments or results. M.H., L.P., J.H.N., F.S., S.N., Y.A.D., I.J.C., P.D., G.M.C., A.R.-F., A.W., S.K., F.C., R.X., A.H., V.P., A.B.-L., R.R., S.L., D.J., R. B., V.B.D.S., Z.L., H.P., A.C., P.M., C.R.H., O.K., J.M., A.D., N.R.N., Z.S.H., B.T.C., E.W., R.B., M.L., S.M., V.E.G., P.P., V.G.B., S.A.A., D.T.V., D.L.P., J.S., C.D., A.M.R., F.D.B., K.L.N., J.K.E., E.A.S. and S.P.S.-A. participated in the acquisition or analysis of data. M.H., L.P., J.H.N., M.R., A.L.G., A.D.C. and J.A.F. wrote the manuscript, with all authors contributing to writing and providing feedback. A.L.G., M.R., A.D.C. and J.A.F. supervised all aspects of the research.
Corresponding authors
Ethics declarations
Competing interests
D.T.V. has received research funding from Takeda and Active Biotech and consulting fees from Takeda, Karyopharm, GlaxoSmithKline, Genentech and Sanofi. A.D.C. has received research support from Novartis, GlaxoSmithKline, Genentech and Janssen; consulting fees from Janssen, Bristol Myers Squibb, GlaxoSmithKline, Genentech, Legend, Sanofi, Pfizer, AbbVie, Regeneron, Moderna, AstraZeneca, iTeos, Prothena, Kite, Novartis and Ichnos; and has patents related to CAR T cells. A.L.G. declares research support from Johnson & Johnson, Novartis, Tmunity and CRISPR Therapeutics; consultancies/honoraria from Johnson & Johnson, Novartis, Bristol Myers Squibb, Regeneron, AbbVie, AstraZeneca, Smart Immune and Gracell Bio; and data and safety monitoring board membership for Johnson & Johnson. E.A.S. declares an affiliation with Oncopeptides and consultancy for Amgen, Bristol Myers Squibb/Celgene, GlaxoSmithKline, Janssen and AbbVie. J.A.F. has patents and intellectual property in T-cell-based cancer immunotherapy with royalties; funding from Tmunity Therapeutics and Danaher Corporation; consultancy with Retro Biosciences; and scientific advisory board membership with Cartography Bio, Shennon Biotechnologies, CellFe Biotech, OverT Bio and Tceleron Therapeutics. D.L.P declares research funding from Novartis and Bristol Myers Squibb, membership on an entity’s board of directors (National Marrow Donor Program) and advisory committee or honoraria from Novartis, Kite/Gilead, Angiocrine, Mirror Biologics, Sana Biotechnology and Verismo. D.L.P. is a current equity holder in Genentech and has patents and royalties with Novartis and Tmunity/Kite. C.D. declares consultancy with Merck. V.B. declares consulting fees from Alexion and has patents related to CAR T cell platforms for treatment of alloimmune conditions and autoimmune diseases. S.M. has received research funding from Novocure and Galileo CDS and is an advisory board member for Servier Pharmaceuticals and Guerbet. F.D.B. has engaged with Sana Biotechnology. S.P.S.-A. declares consultancies/honoraria from Johnson & Johnson. M.R. has patents related to CD19 CAR T cells; consults for GLG, Guidepoint, AbClon, Acera and Vittoria Bio; received research funding from AbClon, Oxford NanoImaging, Vittoria Biotherapeutics, CURIOX and Beckman Coulter; and is the scientific founder of Vittoria Biotherapeutics. M.H., L.P., J.H.N., A.L.G., M.R., A.D.C. and J.A.F. have filed patent applications related to this work. All other authors declare no competing interests.
Peer review
Peer review information
Nature Medicine thanks Adolfo Aleman, Julio Chavez and Aaron Rapoport for their contribution to the peer review of this work. Primary Handling Editor: Ulrike Harjes, in collaboration with the Nature Medicine team.
Additional information
Publisher’s note Springer Nature remains neutral with regard to jurisdictional claims in published maps and institutional affiliations.
Extended data
Extended Data Fig. 1 Stratified analysis of ciltacabtagene autoleucel (cilta-cel) vs idecabtagene vicleucel (ide-cel).
(a) Cilta-cel and ide-cel infusion dates at our institution. (b) Response rate of the entire BCMA-CART cohort, and by cilta-cel and ide-cel. Categorical variables were compared with Fisher’s exact test. (c) Progression-free survival analysis (PFS) of the entire cohort. (d) Overall survival (OS) analysis of the entire cohort. (e) Progression-free survival analysis stratified by product. Survival distributions were compared with the log-rank test. (f) Overall survival analysis stratified by product. Survival distributions were compared with the log-rank test. (g) Cytokine release syndrome (CRS) grade stratified by product. Categorical variables were compared with Fisher’s exact test. (h) Immune effector cell-associated neurotoxicity syndrome (ICANS) grade stratified by product. Categorical variables were compared with Fisher’s exact test. (i) Absolute lymphocyte count (ALC; median with interquartile range) within the first 24 days following BCMA-CART, and at Day 28, Month 3, and Month 6, stratified by product received. Data are presented as mean values ± 95% confidence interval. Statistical comparisons between groups were performed using the two-tailed Wilcoxin test. Exact P-values are provided in Supplementary Table S9. (j) Peak absolute lymphocyte count (ALCPeak) at apheresis, Day 0, Day 7, Day 14, and Day 21 stratified by product. Data are presented as median values ± interquartile range. Statistical comparisons between groups were performed using the two-tailed Wilcoxin test. Exact P-values are provided in Supplementary Table S9. (k) CD4+ and CD8+ proportion of T-cells at apheresis, Days 7 and 28, Months 3 and 6 post-BCMA-CART, stratified by product. Bar graphs show the median and the error bars denote the 25th and 75th percentiles (top). Area under the curve (AUC) analysis of CD4⁺ T-cell proportions from apheresis to Month 6 in the cilta-cel cohort, stratified by product. Data are shown as median values with error bars representing the 25th and 75th percentiles. Shaded regions indicate the area under the curve (AUC) for each group (bottom). Statistical comparisons between groups were performed using the two-tailed Wilcoxin test. * Indicates P < 0.05, ** indicates P < 0.01, *** indicates P < 0.001. (l) Non-relapse mortality of the entire cohort. (m) Non-relapse mortality analysis stratified by product. Survival distributions were compared with the log-rank test. ALCPeak: peak absolute lymphocyte count; AUC: area under curve; CART: CAR T-cell; cilta-cel: ciltacabtagene-autoleucel; CI: confidence interval; CirAE: CART-associated immune-related adverse events; CRS: cytokine release syndrome; ICANS: immune effector cell-associated neurotoxicity syndrome; NRM: non-relapse mortality; ORR: overall response rate; OS: overall survival; ide-cel: idacabtagene-vicleucel; PFS: progression free survival; ≥ VGPR: very good partial response or better.
Extended Data Fig. 2 CART-associated immune-related adverse events (CirAE) Clinical correlates in the cilta-cel cohort.
(a) Response rate in the cilta-cel cohort stratified by CART-associated immune-related adverse events, CirAE. Categorical variables were compared with Fisher’s exact test. (b) Progression-free survival (PFS) analysis of the cilta-cel cohort, stratified by CirAE. Survival distributions were compared with the log-rank test. (c) Overall survival (OS) analysis of the cilta-cel cohort, stratified by CirAE. Survival distributions were compared with the log-rank test. (d) Non-relapse mortality (NRM) analysis of the cilta-cel cohort, stratified by CirAE. Survival distributions were compared with the log-rank test. (e) Pre-infusion M-spike levels of the cilta-cel cohort, stratified by CirAE. Data are shown as median values with error bars representing the 25th and 75th percentiles. Statistical comparisons between groups were performed using the two-tailed Wilcoxin test. (f) Pre-infusion differential free light chain (dFLC) levels of the cilta-cel cohort, stratified by CirAE. Data are shown as median values with error bars representing the 25th and 75th percentiles. Statistical comparisons between groups were performed using the two-tailed Wilcoxin test. (g) Cytokine release syndrome (CRS) grade of the cilta-cel cohort, stratified by CirAE. Categorical variables were compared with Fisher’s exact test. (h) Immune effector cell-associated neurotoxicity (ICANS) grade of the cilta-cel cohort, stratified by CirAE. Categorical variables were compared with Fisher’s exact test. (i) Top: absolute lymphocyte count (ALC; median with interquartile range) within the 28 days following BCMA-CART, and at Day 28, Month 3 and Month 6, in the cilta-cel cohort, stratified by CirAE. Data are presented as mean values ± 95% confidence interval. Bottom: peak absolute lymphocyte count (ALCPeak) at apheresis, Day 0, Day 7, Day 14, and Day 21 of the cilta-cel cohort, stratified by CirAE (bottom). Data are presented as median values ± interquartile range. Day 14 ALCPeak of 2.9 falls within the third quartile of the cilta-cel non-CirAE cohort distribution. Statistical comparisons between groups were performed using the two-tailed Wilcoxin test. * Indicates P < 0.05, ** indicates P < 0.01, *** indicates P < 0.001. Exact P-values are provided in Supplementary Table S9. (j) Top: CD4+ and CD8+ proportion of T-cells in the cilta-cel cohort, stratified by CirAE. Bar graphs show the median and the error bars denote the 25th and 75th percentiles. Bottom: area under the curve (AUC) analysis of CD4⁺ T-cell proportions from apheresis to Month 6 in the cilta-cel cohort, stratified by CirAE. Data are shown as median values with error bars representing the 25th and 75th percentiles. Statistical comparisons between groups were performed using the two-tailed Wilcoxin test. Exact P-values are provided in Supplementary Table S9. (k) Univariable logistic regression was performed using a binomial generalized linear model to assess associations between clinical factors and CirAE (left), neurologic CirAE (neuro-CirAE, middle), and non-neuro CirAE (right). Statistical significance of model coefficients was assessed using two-tailed Wald tests. (l) Multivariable logistic regression analysis of risk factors for CirAE development in the cilta-cel cohort. Statistical significance of model coefficients was assessed using two-tailed Wald tests. ALCPeak: peak absolute lymphocyte count; AUC: area under curve; CART: CAR T-cell; cilta-cel: ciltacabtagene-autoleucel; CI: confidence interval; CirAE: CART-associated immune-related adverse events; CRS: cytokine release syndrome; ICANS: immune effector cell-associated neurotoxicity syndrome; NRM: non-relapse mortality; ORR: overall response rate; OS: overall survival; ide-cel: idacabtagene-vicleucel; PFS: progression free survival; ≥ VGPR: very good partial response or better.
Extended Data Fig. 3 Clinical imaging of CART-associated immune-related adverse events (CirAE) and colon biopsy results in patients who developed immune effector cell-associated enterocolitis.
(a) Clinical imaging of post-BCMA-CART CirAE: Cilta-cel#21: Magnetic resonance imaging (MRI) of the head and orbits illustrates enhancement within the left orbital apex extending to the left superior orbital fissure. There is thickening and edema in the left prechiasmatic optic nerve and left optic chiasm and enhancement within and along the left intraorbital, intracanalicular, and prechiasmatic optic nerve/sheath complex, consistent with optic neuritis. Chimeric antigen receptor (CAR) transgene was detectable at 59596 copies/µg gDNA in the cerebrospinal fluid (CSF). Cilta-cel#14: MRI of the head shows a rim-enhancing lesion in bilateral medial thalami extending to the hypothalamus measuring approximately 2.8 ×2.7 ×2.2 cm, with surrounding FLAIR signal abnormality extending bilaterally into the surrounding thalami, gangliocapsular regions, mammillary bodies, left greater than right midbrain, and optic chiasm. Ide-cel#1: CT chest showing multifocal tree-in-bud ground-glass opacities consistent with pneumonitis. Cilta-cel#4: endoscopy revealed many non-bleeding, cratered duodenal ulcers, and erosions without stigmata of bleeding beyond the second portion of the duodenum. Colonoscopy did not show any areas of ulcerations or erosions within the terminal ileum and colon. (b) H&E shows duodenal mucosa with graft-versus-host and Celiac disease-like patterns of injury, changes compatible with treatment (ciltacabtagene autoleucel) effects, and mild acute inflammation. Circle highlights villous atrophy and crypt hyperplasia. Arrow highlights prominent crypt apoptosis. RNAscope shows CART infiltration. BCMA was not detected. Representative micrographs from a single experiment; imaging was performed once and not independently replicated due to limited available tissue. (c) H&E shows colonic mucosa with mild crypt architectural distortion and markedly reduced plasma cells in the lamina propria. RNAscope shows CART infiltration. BCMA was not detected. Circle highlights a paucity of plasma cells in the lamina propria, resembling histologic features observed in common variable immunodeficiency. Representative micrographs from a single experiment; imaging was performed once and not independently replicated due to limited available tissue. BCMA: B-cell maturation antigen; CART: chimeric antigen receptor T-cell; Cy5: cyanine 5; FITC: fluorescein isothiocyanate; MRI: magnetic resonance imaging.
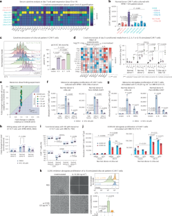
Extended Data Fig. 4 in vitro functionality analysis of Cilta-cel#4’s CARTs.
(a) Heatmap shows z-scores of the log2 fold changes for each marker across each row. Left: antigen-specific degranulation and cytokine production in CD4+ and CD8+ CARTs from peripheral blood (PB) and cerebrospinal fluid (CSF) from Cilta-cel#4 following coculture with MM.1S, compared to PB CARTs from three normal donors and Cilta-cel#22. Right: fold change of CD4+/CD8+ CART degranulation and cytokine production in the same samples. (b) In vitro cytotoxicity assay comparing Cilta-cel#4 PB CARTs at Day 13 with CARTs manufactured from three normal donors, using MM.1S as target. An effector: tumor ratio of 1:1 was used. Data are shown as mean values with error bars representing the standard error of the mean (SEM) from n = 3 biological replicates. Statistical comparisons between groups were performed using the two-tailed Student’s T-test. * Indicates P < 0.05, ** indicates P < 0.01. Exact P-values are provided in Supplementary Table S9. (c) In vitro cytotoxicity assay comparing Cilta-cel#4 PB and CSF CARTs at Month 2 (M2) with to Cilta-cel#22 PB CARTs, using RPMI-8226 as target. A range of effector: tumor ratios between 2:1 and 1:2 was used. Data are shown as mean values with error bars representing the standard error of the mean (SEM) from n = 3 biological replicates. Statistical comparisons between groups were performed using the two-tailed Student’s T-test. Exact P-values are provided in Supplementary Table S9. (d) Serum cytokine profiling of Cilta-cel#4 from pre-lymphodepletion (Pre-LD), Day 7, peak expansion (Day 13), to Month 2. Left: heatmap shows z-score normalized cytokine concentration. Right, top: temporal kinetics of cytokines associated with T-cell proliferation (IL-1b, IL-2, IL-4, IL-7, IL-15, IL-18). Right, bottom: Temporal kinetics of cytokines implicated in Cytokine release syndrome (CRS; IL-6, TNF-α, GM-CSF, IL-8, IL-10). ^ represents cytokine concentration above upper limit of quantification of the LUMINEX assay. (e) CellTrace Violet-stained CARTs from three normal donors were seeded into 96-well plates, stimulated with IL-2: 10 ng/mL, IL-7: 20 g/mL, or IL-15: 20 ng/mL, and incubated for five days. Left: proliferation was assessed by flow cytometry analysis of CellTrace Violet dilution. Right: phosphorylated STAT5 (pSTAT5+) activation following 15 min of activation with IL-2 (10 ng/mL), IL-7 (20 ng/mL), or IL-15 (20 ng/mL) in 3 normal donors. Data are shown as mean values with error bars representing the standard error of the mean (SEM) from n = 3 biological replicates. (f) Baseline IL2, IL7, and IL15 receptor-alpha (RA) chain expression in Cilta-cel#4 compared to 3 normal donors before cytokine stimulation. Data are shown as mean values with error bars representing the standard error of the mean (SEM) from n = 3 biological replicates. Statistical comparisons between groups were performed using the two-tailed Student’s T-test. * Indicates P < 0.05, ** indicates P < 0.01, *** indicates P < 0.001. Exact P-values are provided in Supplementary Table S9. (g) CCR5 median fluorescence intensity (MFI) in three normal donors and Cilta-cel#4 following cytokine stimulation with IL-2 (10 ng/mL), IL-7 (20 ng/mL), or IL-15 (20 ng/mL). Data are shown as mean values with error bars representing the standard error of the mean (SEM) from n = 3 biological replicates. Statistical comparisons between groups were performed using the two-tailed Student’s T-test. * Indicates P < 0.05, ** indicates P < 0.01, *** indicates P < 0.001. Exact P-values are provided in Supplementary Table S9. (h) Absolute count (left) and viability (right) of CD3+ T-cells from 3 normal donors after 3 days of CD3/28 stimulation in the presence of increasing maraviroc concentrations (2.5 μM, 5 μM, 10 μM, 20 μM, 40 μM). Data are shown as mean values with error bars representing the standard error of the mean (SEM) from 3 biological replicates. Statistical comparisons between groups were performed using the two-tailed Student’s T-test. * Indicates P < 0.05, ** indicates P < 0.01, *** indicates P < 0.001. CSF: cerebrospinal fluid; E:T: effector: tumor ratio.
Extended Data Fig. 5 Cilta-cel and Ide-cel in vitro functional differences.
(a) Overlay histogram of tNGFR and BCMA-CAR expression in SUP-T1 cell line stably transduced with ide-cel CAR (ide-cel), cilta-cel CAR (cilta-cel), mesothelin-directed CAR (M5) or untransduced control cells (UTD). (b) Comparison of BCMA-binding avidity between ide-cel vs cilta-cel, with M5 and UTD as controls. Left: Percentage of MM.1S cells bound across a range of applied forces. Right: Percentage of MM.1S binding at 1000 pN force; data are presented as mean values ± the standard error of the mean (SEM) from 2–5 biological replicates. Statistical comparisons between groups were performed using the two-tailed Student’s T-test. (c) Overlay histogram of tNGFR and VHH-CAR expression in Jurkat triple parameter reporter (Jurkat_TPR) cell line stably transduced with the ScFv-based ide-cel CAR (ide-cel) or VHH-based cilta-cel CAR (cilta-cel). (d) Baseline (tonic) NFAT and NKFB activation status in Jurkat_TPR cells expressing ide-cel and cilta-cel in the absence of antigen stimulation; data are presented as mean values ± the standard error of the mean (SEM) from n = 3 biological replicates. Statistical comparisons between groups were performed using the two-tailed Student’s T-test. (e) Left: fold-change from unstimulated in NFAT and NKFB % positive cells (top left) and median fluorescence intensity (MFI, bottom left) in Jurkat_TPR expressing ide-cel or cilta-cel following 18 and 24 h of stimulation with MM.1S with a range of effector: tumor ratios between 5:1 to 1:5. Right: fold-change from unstimulated in NFAT and NKFB % positive cells (top right) and median fluorescence intensity (MFI, bottom right) in Jurkat_TPR expressing ide-cel or cilta-cel following 1:1 stimulation with MM.1S across multiple timepoints ranging from 3 to 72 h. Data are shown as mean values with error bars representing the standard error of the mean (SEM) from 3 biological replicates. (f) Jurkat_TPR expressing ide-cel or cilta-cel were co-cultured 1:1 with irradiated MM.1S for 24 to 48 h, then separated from MM.1S using tNGFR-PE magnetic bead (positive) selection. The contour plot confirms high post-sort purity of Jurkat_TPR cells used for subsequent Seahorse metabolic analysis. (g) Mitochondrial respiration, (h) Maximal and spare respiratory capacity, (i) Glycolytic rate, (j) Total ATP production (bioenergetic capacity), and (k) ATP production rate in Jurkat_TPR expressing ide-cel or cilta-cel assessed at baseline (unstimulated), and after 24 and 48 h of stimulation with MM.1S. Data are presented as mean values ± the standard error of the mean (SEM) from 3–6 biological replicates. Statistical comparisons between groups were performed using the two-tailed Student’s T-test. APC: allophycocyanin; ATP: adenosine triphosphate; ECAR: extracellular Acidification Rate; MFI: median fluorescence intensity; NFAT: nuclear factor of activated T-cells; NFkB: nuclear factor kappa-light-chain-enhancer of activated B-cells; NS: not significant; OCR: oxygen consumption Rate; PE: phycoerythrin; ScFV: single-chain variable fragment; SRC: spare respiratory capacity; tNGFR: truncated nerve growth factor receptor; VHH: camelid single-domain antibody/nanobody.
Extended Data Fig. 6 T-Cell immunophenotype of CirAE patients Analyzed by Flow Cytometry.
(a) Left: uniform Manifold Approximation and Projection (UMAP) visualization of flow cytometry characterization of CD3+ T-cells from 9 patients at peak of expansion, stratified by CirAE. Middle: CAR percentage and median fluorescence intensity (MFI) in CD3+ T-cells at peak expansion, stratified by CirAE. Violin plots show the mirrored probability density of the data; dashed line indicates the median, and dotted lines denote the 25th and 75th percentiles. Right: proportions of CD4, CD8, and double-negative CART subsets at peak expansion, stratified by CirAE. Bar graphs show the median and the error bars denote the 25th and 75th percentiles. Violin plots show the mirrored probability density of the data; dashed line indicates the median, and dotted lines denote the 25th and 75th percentiles. Statistical comparisons between groups were performed using the two-tailed Wilcoxin test. (b) Flow cytometry analysis of peripheral blood mononuclear cells from 10 patients during CirAE and 6 non-CirAE patients at matched timepoints. CAR+ percentage (top) and MFI (bottom) of CART during CirAE in CD3+ (left), CD3+CD4+ (middle), CD3+CD8+ (right) T-cells. The top rightmost panel depicts absolute CART count (%CAR+ x ALC), stratified by CirAE. Violin plots show the mirrored probability density of the data; dashed line indicates the median, and dotted lines denote the 25th and 75th percentiles. Statistical comparisons between groups were performed using the two-tailed Wilcoxin test. (c) Comparison of peripheral blood (PB) CD4⁺ T-cell proportions between CirAE patients at the time of CirAE and time-matched non-CirAE controls. Left: unpaired comparison of CD4⁺ T-cell proportions at pre-lymphodepletion and CirAE/matched timepoints, stratified by CirAE; bar graphs show the median and the error bars denote the 25th and 75th percentiles. Right: comparison of CD4⁺ T-cell proportions at pre-lymphodepletion and CirAE/matched timepoints in paired longitudinal samples, stratified by CirAE. Statistical comparisons between groups were performed using the two-tailed paired-sample T-test. (d) Flow cytometry immunophenotyping of T-cells from matched PB and cerebrospinal fluid (CSF) samples during Cilta-cel#4’s delayed ICANS episode.
Extended Data Fig. 7 Single-cell analysis of matched peripheral blood and CSF samples in patients with neuro-CirAE (n = 4).
(a) Uniform Manifold Approximation and Projection (UMAP) visualization of CART cells in peripheral blood (PB) and cerebrospinal fluid (CSF), colored by T-cell clusters in each of the samples. (b) AUCell enrichment score for Gene Ontology Biological process (GOBP): leukocyte-mediated cytotoxicity score in each of the clusters. Box plots show the median (center line), interquartile range (bounds of box; 25th–75th percentiles), and minimum and maximum values (whiskers). Statistical comparisons between groups were performed using two-tailed Wilcoxin test. (c) Density plot of representative genes involved in T-cell cytotoxic function (Granzyme K,B,A: GZMK,GZMB,GZMA; Granulysin: GNLY; interferon gamma: IFNG; perforin 1: PRF1; CD107a) in PBMC and CSF samples.
Extended Data Fig. 8 Early pro-inflammatory cytokines are associated with CirAE development.
(a) Serum cytokine profile of CirAE compared to non-CirAE. Heatmap shows the log2 (median CirAE/ median no CirAE) for pre-lymphodepletion (Pre-LD), Days 0, 7, 14, during CirAE. Statistical significance was determined using two-tailed Mann–Whitney tests. Punadj indicates unadjusted P values (without correction for multiple comparisons); Padj indicates adjusted P values (with Holm–Šidák correction for multiple comparisons); * indicates p-values < 0.05. (b) Serum proteins with significantly different concentrations at each time point (Pre-LD, days 0, 7, 14, and during CirAE) in patients who developed CirAE compared with those who did not. Box plots show the median (center line), interquartile range (bounds of box; 25th–75th percentile), and minimum and maximum values (whiskers). Statistical significance was determined using two-tailed Mann–Whitney tests. Punadj indicates unadjusted P values (without correction for multiple comparisons); Padj indicates adjusted P values (with Holm–Šidák correction for multiple comparisons); * indicates p-values < 0.05. (c-d) Line graphs show the dynamic changes of pro-inflammatory and anti-inflammatory cytokines in CirAE patients from Pre-LD to the time of CirAE.
Supplementary information
Supplementary Information (download PDF )
Supplementary Figs. 1–11, supplementary figure legends and Supplementary Tables 1–9.
Supplementary Table 10 (download XLSX )
Reagent and antibody information.
Source data
Source Data Fig. 1 (download XLSX )
Statistical Source Data.
Source Data Fig. 2 (download XLSX )
Statistical Source Data.
Source Data Fig. 3 (download XLSX )
Statistical Source Data.
Source Data Fig. 4 (download XLSX )
Statistical Source Data.
Source Data Fig. 5 (download XLSX )
Statistical Source Data.
Source Data Extended Data Fig. 1 (download XLSX )
Statistical Source Data.
Source Data Extended Data Fig. 2 (download XLSX )
Statistical Source Data.
Source Data Extended Data Fig. 4 (download XLSX )
Statistical Source Data.
Source Data Extended Data Fig. 5 (download XLSX )
Statistical Source Data.
Source Data Extended Data Fig. 6 (download XLSX )
Statistical Source Data.
Source Data Extended Data Fig. 8 (download XLSX )
Statistical Source Data.
Rights and permissions
Springer Nature or its licensor (e.g. a society or other partner) holds exclusive rights to this article under a publishing agreement with the author(s) or other rightsholder(s); author self-archiving of the accepted manuscript version of this article is solely governed by the terms of such publishing agreement and applicable law.
About this article
Cite this article
Ho, M., Paruzzo, L., Noll, J.H. et al. CD4+ T cells mediate CAR-T cell-associated immune-related adverse events after BCMA CAR-T cell therapy. Nat Med 32, 702–716 (2026). https://doi.org/10.1038/s41591-025-04121-8
Received:
Accepted:
Published:
Version of record:
Issue date:
DOI: https://doi.org/10.1038/s41591-025-04121-8


