Abstract
Single-cell RNA sequencing in plants requires the isolation of high-quality protoplasts—cells devoid of cell walls. However, many plant tissues and organs are resistant to enzymatic digestion, posing a significant barrier to advancing single-cell multi-omics in plant research. Furthermore, for field-grown crops, the lack of immediate laboratory facilities presents another major challenge for timely protoplast preparation. Here, to address these limitations, we developed FX-Cell and its derivatives, FXcryo-Cell and cryoFX-Cell, to enable single-cell RNA sequencing with both difficult-to-digest and cryopreserved plant samples. By optimizing the fixation buffer and minimizing RNA degradation, our approach ensures efficient cell wall digestion at high temperatures while maintaining high-quality single cells, even after long-term storage at −80 °C, and circumvents use of nuclei, which are not representative of the pool of translatable messenger RNAs. We successfully constructed high-quality cell atlases for rice tiller nodes, rhizomes of wild rice and maize crown roots grown under field conditions. Moreover, these methods enable the accurate reconstruction of plant acute wounding responses at single-cell resolution. Collectively, these advancements expand the applicability of plant single-cell genomics across a wider range of species and tissues, paving the way for comprehensive Plant Cell Atlases for plant species.
This is a preview of subscription content, access via your institution
Access options
Access Nature and 54 other Nature Portfolio journals
Get Nature+, our best-value online-access subscription
$32.99 / 30 days
cancel any time
Subscribe to this journal
Receive 12 print issues and online access
$259.00 per year
only $21.58 per issue
Buy this article
- Purchase on SpringerLink
- Instant access to the full article PDF.
USD 39.95
Prices may be subject to local taxes which are calculated during checkout





Similar content being viewed by others
Data availability
The scRNA-seq, snRNA-seq and RNA-seq data (BioProject PRJCA035988) were deposited in Beijing Institute of Genomics Data Center (http://bigd.big.ac.cn)86,87. The chromosome-level genome assembly and annotation of O. longistaminata have been deposited in the figshare database via https://doi.org/10.6084/m9.figshare.28457807.v1 (ref. 88). Source data are provided with this paper.
Code availability
The code used for the data processing and analysis mentioned in Methods is available on GitHub via https://github.com/WangLab-CEMPS/Xin_Ming_FX_Cell/.
References
Wang, J. et al. Advances and applications in single-cell and spatial genomics. Sci. China Life Sci. 68, 1226–1282 (2024).
Gulati, G. S., D’Silva, J. P., Liu, Y., Wang, L. & Newman, A. M. Profiling cell identity and tissue architecture with single-cell and spatial transcriptomics. Nat. Rev. Mol. Cell Biol. 26, 11–31 (2025).
Vandereyken, K., Sifrim, A., Thienpont, B. & Voet, T. Methods and applications for single-cell and spatial multi-omics. Nat. Rev. Genet. 24, 494–515 (2023).
Lim, J. et al. Transitioning single-cell genomics into the clinic. Nat. Rev. Genet. 24, 573–584 (2023).
Shaw, R., Tian, X. & Xu, J. Single-cell transcriptome analysis in plants: advances and challenges. Mol. Plant 14, 115–126 (2021).
Birnbaum, K. D. Power in numbers: single-cell RNA-seq strategies to dissect complex tissues. Annu. Rev. Genet. 52, 203–221 (2018).
Seyfferth, C. et al. Advances and opportunities of single-cell transcriptomics for plant research. Annu. Rev. Plant Biol. 72, 847–866 (2021).
Rodriguez-Villalon, A. & Brady, S. M. Single cell RNA sequencing and its promise in reconstructing plant vascular cell lineages. Curr. Opin. Plant Biol. 48, 47–56 (2019).
von der Mark, C., Minne, M. & De Rybel, B. Studying plant vascular development using single-cell approaches. Curr. Opin. Plant Biol. 78, 102526 (2024).
Liao, R. Y. & Wang, J. W. Analysis of meristems and plant regeneration at single-cell resolution. Curr. Opin. Plant Biol. 74, 102378 (2023).
Rich-Griffin, C. et al. Single-cell transcriptomics: a high-resolution avenue for plant functional genomics. Trends Plant Sci. 25, 186–197 (2019).
Rusnak, B., Clark, F. K., Vadde, B. V. L. & Roeder, A. H. K. What is a plant cell type in the age of single-cell biology? It’s complicated. Annu. Rev. Cell Dev. Biol. 40, 301–328 (2024).
Nolan, T. M. & Shahan, R. Resolving plant development in space and time with single-cell genomics. Curr. Opin. Plant Biol. 76, 102444 (2023).
Ryu, K. H., Zhu, Y. & Schiefelbein, J. Plant cell identity in the era of single-cell transcriptomics. Annu. Rev. Genet. 55, 479–496 (2021).
Denyer, T. & Timmermans, M. C. P. Crafting a blueprint for single-cell RNA sequencing. Trends Plant Sci. 27, 92–103 (2022).
Grones, C. et al. Best practices for the execution, analysis, and data storage of plant single-cell/nucleus transcriptomics. Plant Cell 36, 812–828 (2024).
Mo, Y. & Jiao, Y. Advances and applications of single-cell omics technologies in plant research. Plant J. 110, 1551–1563 (2022).
Miller, C. N. et al. A single-nuclei transcriptome census of the Arabidopsis maturing root identifies that MYB67 controls phellem cell maturation. Dev. Cell 60, 1377–1391 (2025).
Nobori, T. et al. A rare PRIMER cell state in plant immunity. Nature 638, 197–205 (2025).
Guillotin, B. et al. A pan-grass transcriptome reveals patterns of cellular divergence in crops. Nature 617, 785–791 (2023).
Zhang, X. et al. A spatially resolved multi-omic single-cell atlas of soybean development. Cell https://doi.org/10.1016/j.cell.2024.10.050 (2024).
Ding, J. et al. Systematic comparison of single-cell and single-nucleus RNA-sequencing methods. Nat. Biotechnol. 38, 737–746 (2020).
Sun, F. et al. Single-cell omics: experimental workflow, data analyses and applications. Sci. China Life Sci. 68, 5–102 (2025).
Cervantes-Perez, S. A., Thibivillliers, S., Tennant, S. & Libault, M. Review: challenges and perspectives in applying single nuclei RNA-seq technology in plant biology. Plant Sci. 325, 111486 (2022).
Fischer, J. & Ayers, T. Single nucleus RNA-sequencing: how it’s done, applications and limitations. Emerg. Top. Life Sci. 5, 687–690 (2021).
Plant Cell Atlas, C. et al. Vision, challenges and opportunities for a Plant Cell Atlas. eLife 10, e66877 (2021).
Rhee, S. Y., Birnbaum, K. D. & Ehrhardt, D. W. Towards building a Plant Cell Atlas. Trends Plant Sci. 24, 303–310 (2019).
Regev, A. et al. The Human Cell Atlas. eLife https://doi.org/10.7554/eLife.27041 (2017).
Pardo, A. G. & Forchiassin, F. Influence of temperature and pH on cellulase activity and stability in Nectria catalinensis. Rev. Argent. Microbiol. 31, 31–35 (1999).
Yang, G., Luo, X. & Shuai, L. Bioinspired cellulase-mimetic solid acid catalysts for cellulose hydrolysis. Front. Bioeng. Biotechnol. 9, 770027 (2021).
Nelms, B. & Walbot, V. Defining the developmental program leading to meiosis in maize. Science 364, 52–56 (2019).
Kelliher, T. & Walbot, V. Emergence and patterning of the five cell types of the Zea mays anther locule. Dev. Biol. 350, 32–49 (2011).
MacIntosh, G. C. in Ribonucleases (ed. Nicholson, A. W.) 89–114 (Springer, 2011).
Fields, R., Dixon, H. B., Law, G. R. & Yui, C. Purification of ribonuclease T 1 by diethylaminoethylcellulose chromatography. Biochem. J. 121, 591–596 (1971).
Hashimshony, T. et al. CEL-Seq2: sensitive highly-multiplexed single-cell RNA-seq. Genome Biol. 17, 77 (2016).
Marchant, D. B. & Walbot, V. The establishment of the anther somatic niche with single-cell sequencing. Dev. Biol. 518, 37–47 (2025).
Zhang, T. Q., Chen, Y., Liu, Y., Lin, W. H. & Wang, J. W. Single-cell transcriptome atlas and chromatin accessibility landscape reveal differentiation trajectories in the rice root. Nat. Commun. 12, 2053 (2021).
Young, A. P., Jackson, D. J. & Wyeth, R. C. A technical review and guide to RNA fluorescence in situ hybridization. PeerJ 8, e8806 (2020).
Kanaya, S. & Uchida, T. Purification of ribonuclease T1 by affinity chromatography. J. Biochem. 89, 591–597 (1981).
Ishiwata, K. & Yoshida, H. A new affinity adsorbent for guanyloribonuclease. Guanylyl-(2’-5’)-guanosine coupled to aminohexyl-Sepharose. J. Biochem. 83, 783–788 (1978).
Shahan, R. et al. A single-cell Arabidopsis root atlas reveals developmental trajectories in wild-type and cell identity mutants. Dev. Cell 57, 543–560 (2022).
Zhang, T. Q., Xu, Z. G., Shang, G. D. & Wang, J. W. A single-cell RNA sequencing profiles the developmental landscape of Arabidopsis root. Mol. Plant 12, 648–660 (2019).
Wang, B., Smith, S. M. & Li, J. Genetic regulation of shoot architecture. Annu. Rev. Plant Biol. 69, 437–468 (2018).
Guo, L., Plunkert, M., Luo, X. & Liu, Z. Developmental regulation of stolon and rhizome. Curr. Opin. Plant Biol. 59, 101970 (2021).
Yoshida, A. et al. Analysis of rhizome development in Oryza longistaminata, a wild rice species. Plant Cell Physiol. 57, 2213–2220 (2016).
Zhang, S. et al. Sustained productivity and agronomic potential of perennial rice. Nat. Sustain. 6, 28–38 (2023).
Wang, Y., Huan, Q., Li, K. & Qian, W. Single-cell transcriptome atlas of the leaf and root of rice seedlings. J. Genet. Genom. = Yi chuan xue bao 48, 881–898 (2021).
Liu, Q. et al. Transcriptional landscape of rice roots at the single cell resolution. Mol. Plant 14, 384–394 (2020).
Satoh, N. et al. initiation of shoot apical meristem in rice: characterization of four shootless genes. Development 126, 3629–3636 (1999).
Niu, M. et al. Rice dwarf and low-tillering and the homeodomain protein OSH15 interact to regulate internode elongation via orchestrating brassinosteroid signaling and metabolism. Plant Cell 34, 3754–3772 (2022).
Pierre-Jerome, E., Drapek, C. & Benfey, P. N. Regulation of division and differentiation of plant stem cells. Annu. Rev. Cell Dev. Biol. 34, 289–310 (2018).
Marand, A. P., Chen, Z., Gallavotti, A. & Schmitz, R. J. A cis-regulatory atlas in maize at single-cell resolution. Cell 184, 3041–3055 (2021).
Ortiz-Ramirez, C. et al. Ground tissue circuitry regulates organ complexity in maize and Setaria. Science 374, 1247–1252 (2021).
Li, X. et al. Single-cell RNA sequencing reveals the landscape of maize root tips and assists in identification of cell type-specific nitrate-response genes. Crop J. 10, 1589–1600 (2022).
Tai, H. et al. Transcriptomic and anatomical complexity of primary, seminal, and crown roots highlight root type-specific functional diversity in maize (Zea mays L.). J. Exp. Bot. 67, 1123–1135 (2016).
Yan, C. et al. Injury Activates Ca2+/calmodulin-dependent phosphorylation of JAV1-JAZ8-WRKY51 complex for jasmonate biosynthesis. Mol. Cell 70, 136–149 (2018).
Hilleary, R. & Gilroy, S. Systemic signaling in response to wounding and pathogens. Curr. Opin. Plant Biol. 43, 57–62 (2018).
Ikeuchi, M., Rymen, B. & Sugimoto, K. How do plants transduce wound signals to induce tissue repair and organ regeneration?. Curr. Opin. Plant Biol. 57, 72–77 (2020).
Xu, L. De novo root regeneration from leaf explants: wounding, auxin, and cell fate transition. Curr. Opin. Plant Biol. 41, 39–45 (2017).
Zhang, G. et al. Jasmonate-mediated wound signalling promotes plant regeneration. Nat. Plants 5, 491–497 (2019).
Procko, C. et al. Leaf cell-specific and single-cell transcriptional profiling reveals a role for the palisade layer in UV light protection. Plant Cell 34, 3261–3279 (2022).
Aibar, S. et al. SCENIC: single-cell regulatory network inference and clustering. Nat. Methods 14, 1083–1086 (2017).
Omary, M. et al. A conserved superlocus regulates above- and belowground root initiation. Science 375, eabf4368 (2022).
Otero, S. et al. A root phloem pole cell atlas reveals common transcriptional states in protophloem-adjacent cells. Nat. Plants 8, 954–970 (2022).
Efroni, I. et al. Root regeneration triggers an embryo-like sequence guided by hormonal interactions. Cell 165, 1721–1733 (2016).
Picard, C. L., Povilus, R. A., Williams, B. P. & Gehring, M. Transcriptional and imprinting complexity in Arabidopsis seeds at single-nucleus resolution. Nat. Plants 7, 730–738 (2021).
Hata, Y. et al. snRNA-seq analysis of the moss Physcomitrium patens identifies a conserved cytokinin-ESR module promoting pluripotent stem cell identity. Dev. Cell 60, 1884–1899 (2025).
Swift, J. et al. Exaptation of ancestral cell-identity networks enables C4 photosynthesis. Nature 636, 143–150 (2024).
Guo, X. et al. An Arabidopsis single-nucleus atlas decodes leaf senescence and nutrient allocation. Cell 188, 2856–2871 (2025).
Farmer, A., Thibivilliers, S., Ryu, K. H., Schiefelbein, J. & Libault, M. Single-nucleus RNA and ATAC sequencing reveals the impact of chromatin accessibility on gene expression in Arabidopsis roots at the single-cell level. Mol. Plant 14, 372–383 (2021).
Qin, Y. et al. 48-hour and 24-hour time-lapse single-nucleus transcriptomics reveal cell-type specific circadian rhythms in Arabidopsis. Nat. Commun. 16, 4171 (2025).
Wang, L. et al. The maturation and aging trajectory of Marchantia polymorpha at single-cell resolution. Dev. Cell 58, 1429–1444 (2023).
Zhou, X. et al. 24-nt phasiRNAs move from tapetal to meiotic cells in maize anthers. N. Phytol. 235, 488–501 (2022).
Murphy, K. M., Egger, R. L. & Walbot, V. Chloroplasts in anther endothecium of Zea mays (Poaceae). Am. J. Bot. 102, 1931–1937 (2015).
Nobori, T., Oliva, M., Lister, R. & Ecker, J. R. Multiplexed single-cell 3D spatial gene expression analysis in plant tissue using PHYTOMap. Nat. Plants 9, 1026–1033 (2023).
Lin, C. et al. Imaging of individual transcripts by amplification-based single-molecule fluorescence in situ hybridization. N. Biotechnol. 61, 116–123 (2021).
Alonge, M. et al. Automated assembly scaffolding using RagTag elevates a new tomato system for high-throughput genome editing. Genome Biol. 23, 258 (2022).
Zhou, C. et al. Oatk: a de novo assembly tool for complex plant organelle genomes. Genome Biol. https://doi.org/10.1186/s13059-025-03676-6 (2024).
Li, H. Minimap2: pairwise alignment for nucleotide sequences. Bioinformatics 34, 3094–3100 (2018).
Ou, S. et al. Benchmarking transposable element annotation methods for creation of a streamlined, comprehensive pipeline. Genome Biol. 20, 275 (2019).
Stuart, T. et al. Comprehensive integration of single-cell data. Cell 177, 1888–1902 (2019).
Wu, T. et al. clusterProfiler 4.0: a universal enrichment tool for interpreting omics data. Innovation 2, 100141 (2021).
Gu, Z., Eils, R. & Schlesner, M. Complex heatmaps reveal patterns and correlations in multidimensional genomic data. Bioinformatics 32, 2847–2849 (2016).
Gu, Z. Complex heatmap visualization. Imeta 1, e43 (2022).
Simpson, G. G. Mammals and the nature of continents. Am. J. Sci. 241, 1–31 (1943).
Chen, T. et al. The genome sequence archive family: toward explosive data growth and diverse data types. Genomics Proteomics Bioinformatics 19, 578–583 (2021).
CNCB-NGDC Members and Partners. Database Resources of the National Genomics Data Center, China National Center for Bioinformation in 2022. Nucleic Acids Res. 50, D27–D38 (2022).
Xu, Z.-G. Genome assembly and annotation of Oryza longistaminata. figshare https://doi.org/10.6084/m9.figshare.28457807.v1 (2025).
Acknowledgements
We thank Y. Deng (Zhejiang University, China) and F. Zhou (CEMPS, CAS) for providing O. longistaminata plants. This work was supported by the grants from Biological Breeding-National Science and Technology Major Project (2023ZD04073 to J.-W.W.), National Natural Science Foundation of China (32388201 to J.-W.W.), Strategic Priority Research Program of the Chinese Academy of Sciences (XDB0630201 to J.-W.W.), New Cornerstone Science Foundation through the XPLORER PRIZE (to J.-W.W.) and the National Science Foundation awards (1907220 to D.B.M. and 17540974 to B. Meyers and V.W.).
Author information
Authors and Affiliations
Contributions
D.B.M. and B.N. initiated the idea of the FX-Cell method and generated data on maize anthers and diverse plants samples. X.M. and J.-W.W. improved FX-Cell and then developed FXcryo-Cell and cryoFX-Cell methods. B.N., Y.-Q.W. and X.M. designed and optimized the enzyme RNase-depletion protocol. X.M., H.-C.X., K.L. and Q.-L.S. generated cell atlases. M.-C.W., Z.-G.X. and X.M. performed bioinformatic analyses. H.L., M.-T.Y. and X.M. performed seq-FISH. Y.-X.M. and X.M. performed snRNA-seq. Z.-D.Z. and Y.-X.H. contributed to rice and maize samples. J.G. prepared the figures. D.B.M. and J.-W.W. wrote the paper with input from V.W. and X.M.
Corresponding authors
Ethics declarations
Competing interests
A patent related to the enzyme RNase-depletion method has been awarded to Stanford University with B.N. as inventor (US patent no. 11,519,831). The remaining authors declare no competing interests.
Peer review
Peer review information
Nature Methods thanks Kenneth D. Birnbaum, Tatsuya Nobori and the other, anonymous, reviewer(s) for their contribution to the peer review of this work. Peer reviewer reports are available. Primary Handling Editor: Lei Tang, in collaboration with the Nature Methods team.
Additional information
Publisher’s note Springer Nature remains neutral with regard to jurisdictional claims in published maps and institutional affiliations.
Extended data
Extended Data Fig. 1 Supporting data for the generation of the fixation and digestion at high temperatures protocol.
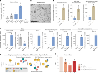
a, Representative image showing the released cells from different tissues and species. Varying plant tissues were digested with the fixation and digestion at high temperatures protocol. See quantification results in Fig. 1c. b, Images showing the cells prepared from fixed rice tiller nodes, wild rice rhizome nodes, and shoot apices of Selaginella martensii. The tissues were subjected to fixation and digestion at high temperatures using a combination of two enzymes (that is, reduced enzyme mix, C + M) or four enzymes (C + M + S + P). Red arrows indicate single cells. Please note that the number of released cells was greatly increased when tissues were digested by a combination of four enzymes. Scale bars, 50 μm. See quantification results in Fig. 1d. c, Quantification of released protoplasts or cells from maize root tips. We compared the optimized protoplasting protocol from Ortiz-Ramirez et al.53 and our fixation-based protocol. Maize root tips were digested following Ortiz-Ramírez et al. and released protoplasts were quantified via hemocytometer (grey bar, 1). Maize root tips were fixed then digested at 50 °C for 90 min using the Ortiz-Ramírez et al. (2018) protoplast enzyme mix (blue bar, 2) or reduced enzyme mix (blue bar, 3). The released cells were similarly quantified. Data are the mean ± s.e.m. from five independent biological replicates. Different letters denote statistically significant variation (two-sided Student’s t-test, p < 0.05, with no adjustment for multiple comparisons). The p-values are provided in Source Data. d, The addition of vanadyl ribonucleoside complexes (VRC) leads to production of black precipitates (red arrow) in the digestion solution. e, Assessment of RNase enzymatic activity in the digestion buffer. We evaluated the effectiveness of commercial RNase inhibitors (Roche, Cat. No. 3335399001; New England Biolabs, Cat No. M0314L), EDTA, triGMP, and tRNA on the RNase activity of the original digestion enzyme blends. “purif.” indicates that RNase was removed from the digestion solution via affinity chromatography. “Blank” utilizes the enzyme-dissolving RNase binding buffer (RBB) as a control. Data are the mean ± s.d. from three independent experiments. f, Evaluation of the coupling efficiency of GMP onto NH2-Sepharose. The uncoupled NH2-Sepharose exhibited an absorbance of 5.6 Abs at 248 nm, while the NH2-Sepharose successfully coupled with GMP (GMP-Sepharose) displayed an absorbance of 10.1 Abs at 248 nm. g, Assessment of GMP-Sepharose column regeneration efficiency. We compared the performance (that is, RNase enzymatic activity in purified digestion enzyme blends) of columns that underwent regeneration (second purification with regeneration) versus those that did not undergo regeneration (second purification without regeneration). Data are the mean ± s.d. from three independent experiments. h, j, Assessment of RNA integrity through electrophoresis analysis. Rice roots were digested at various temperatures (h) and times (j). RNAs were extracted and subjected to electrophoresis analysis. Please note that RNA integrity decreased with increased time and temperature. On the far left is the DNA ladder. i, k, Assessment of RNA integrity through RIN analysis. Rice roots were digested at various temperatures (i) and times (k). RNAs were extracted and subjected to RIN analysis. Please note that RNA integrity decreased with increased time and temperature. Data are the mean ± s.d. from three independent experiments. Different letters denote statistically significant variation (two-sided Student’s t-test, p < 0.05, with no adjustment for multiple comparisons). The p-values are provided in Source Data.
Extended Data Fig. 2 Supporting data for the generation of the maize anther cell atlas by the fixation and digestion at high temperatures protocol and CEL-seq2.
a, UMAP clustering of 307 cells from 2.0 mm maize anthers. Six distinct clusters are shown in different colors. Maize anthers were fixed and digested with RNAse-depleted enzymes at 50 °C for 90 min. The resultant cells were sorted and isolated using either BioSorter (Union Biometrica) or Hana (Namocell) machines into 96-well plates, and scRNA-seq libraries were prepared using a modified CEL-Seq2 library preparation protocol. b, Comparison of different cell isolation method (Biosorter vs. Hana). Each dot represents a single cell. c–e, Correlation values of each cell with LCM tapetal (c), meiocyte (d), and other somatic cell types (middle layer, endothecium, and epidermis) (e) data. f, Percentage of total UMIs originating from the plastid for each cell. Please note that Murphy et al. uncovered that the endothecium contains chloroplasts unlike the other anther cell layers74. g–j, UMAP plots showing expression patterns of tapetal (g), meiocyte (h), putative endothecium (i), and putative epidermis (j) marker genes. The corresponding cell clusters are labeled by dashed circles.
Extended Data Fig. 3 Supporting data for the annotation of the integrated rice root tip cell atlas.
a, Expression patterns of published cell type marker genes in the integrated rice root tip cell atlas generated by FX-Cell, FXcryo-Cell, and cryoFX-Cell (Fig. 3g; Supplementary Table 1). The diameter of the points represents the proportion of cells expressing a specific gene within a given cluster, while the color of the points indicates the relative expression level of the gene. Ep, epidermis; Rh, root hairs; Rc, root cap; Ex, exodermis; Vc, vascular cylinder; Xy, xylem; Ph, phloem; Pe, pericycle; En, endodermis; Me, meristem-like cells; Co, cortex. b, Cluster similarity analysis. The rice root tip cell clusters generated by traditional scRNA-seq and FX-Cell were compared. The overlap ratios of marker genes (left) and GO signaling pathways (right) of each cluster are given. An overlap coefficient greater than or equal to 0.4 (dashed line) is considered indicative of high similarity. c, Representative images showing the harvested rice root tips (white dashed boxes) for FX-Cell (Fig. 2e). The rice seeds were geminated and cultured on plates. Please note that, compared to the sample used by Zhang et al.37, the sample used for FX-Cell developed fewer root hairs (magnified images on the right side) due to the increased water availability in the plates. Scale bars, 0.5 cm. Three independent experiments were performed.
Extended Data Fig. 4 Supporting data for the generation of a high-quality Arabidopsis root tip cell atlas by FX-Cell.
a, b, The Arabidopsis root tip cell atlas generated by FX-Cell. The resulting atlas was integrated with two published datasets from Zhang et al.42 (a) and Shahan et al.41 (b). The grayscale UMAP in (b) illustrate the coverage of the root cell atlas generated by FX-Cell. c, Expression of known Arabidopsis root cell-type markers (Fig. 1E in Shahan et al., 2022)41 in the integrated root tip cell atlas (b). The diameter of the points represents the proportion of cells expressing a specific gene within a given cluster, while the color of the points indicates the relative expression level of the gene. Col, Columella; QC, quiescent center; RC, root cap; LRC, lateral root cap; Xy, xylem; St, stele; Pr, protophloem; En, endodermis; Cor, cortex; GT, ground tissue; At, atrichoblast; Tr, trichoblast. d, UMAP plots showing the expression of known Arabidopsis root cell-type markers (Fig. 1E in Shahan et al., 2022)41 in the integrated root tip cell atlases (a, b). e, f, Upset plots showing shared and unique protoplasting genes in each root cell type in A. thaliana. The number of upregulated (e) or downregulated (f) genes for each cell type is presented on the top of the colored bars. Total number of protoplasting genes in each cell type is presented on the right. g, UMAP plots showing the original A. thaliana root atlas (left) and the atlases with depleted protoplasting genes (middle and right). The protoplasting genes were sourced from comparative bulk RNA-seq (intact tissue vs. protoplasts, middle) or the FX-Cell dataset (original atlas vs. FX-Cell atlas, right). h, Venn plots showing the overlap of cluster marker genes among the original A. thaliana root atlas and the atlases with depleted protoplasting genes shown in (g). Please note that cluster marker genes among these three atlases are largely overlapped.
Extended Data Fig. 5 Supporting data for the comparison of rice root tip cell atlases generated by different scRNA-seq methods.
a, b, Images showing the cells derived from the leaves of A. thaliana (a) and shoot apices of S. martensii (b) with three different methods. “fix.” indicates the samples that were fixed and subsequently subjected to high-temperature enzymatic digestion; “fix. + cryo.” refers to samples that were fixed, frozen, cryopreserved, then thawed and subjected to high-temperature enzymatic digestion; “cryo. + fix.” indicates the samples that were directly frozen and cryopreserved, then thawed, fixed, and subjected to high-temperature enzymatic digestion. Scale bars, 50 μm. c, Assessment of RNA integrity through RIN analysis. Samples were fixed and cryopreserved as described in (a, b). Data are the mean ± s.d. from three independent biological replicates. Different letters denote statistically significant variation (two-sided Student’s t-test, p < 0.05, with no adjustment for multiple comparisons). The p-values are provided in Source Data. d, Heatmap showing the similarity among the cell clusters derived different scRNA-seq methods. The annotated cell types are given on the right. e, UMAP plots showing the expression patterns of other cell type marker genes of rice root tip cell atlases generated by FX-Cell, FXcryo-Cell, or cryoFX-Cell (Figs. 2e and 3d, e). f, Quantification of released cells and protoplasts from rice tiller nodes and wild rice rhizome nodes. Tissues were enzymatically digested using traditional protoplasting method or FX-Cell. Data represent the mean ± s.d. from three independent experiments. Different letters denote statistically significant variation (two-sided Student’s t-test, p < 0.05). The p-values are provided in Source Data.
Extended Data Fig. 6 Supporting data for the cell atlases of difficult-to-digest and field-grown samples.
a, Expression patterns of cell type marker genes in the rice tiller node cell atlas generated by FXcryo-Cell (Fig. 4a; Supplementary Table 1). The diameter of the dots represents the proportion of cells expressing a specific gene within a given cluster, while the color of the dots indicates the relative expression level of the gene. Dc, dividing cells; Me, meristem-like; Xy, xylem; Xy & Ca, xylem/cambium; Ca, cambium; Ph, phloem; Pe & Pa, pericycle & parenchyma; Ep, epidermis; En & Co, endodermis & cortex; Ex, exodermis; Rc, root cap. b, Expression patterns of cell type marker genes in the wild rice rhizome node cell atlas generated by FXcryo-Cell (Fig. 4b; Supplementary Table 1). The diameter of the dots represents the proportion of cells expressing a specific gene within a given cluster, while the color of the dots indicates the relative expression level of the gene. Dc, dividing cells; Xy, xylem; Te, tracheary elements; Ph & Cc, phloem & companion cells; Co, cortex; En & Ex & Pe, endodermis, exodermis, and pericycle; Ca, cambium; LRP, lateral root primordia; QC, root quiescent center; SMC, shoot meristem like. c, Heatmap showing the top 150 genes from each cluster in the maize crown root cell atlas generated by cryoFX-Cell (Fig. 4d). Cell types are annotated using published maize root marker genes (Supplementary Table 1). The representative genes in each cell type are given on the right. Normalized expression levels are shown. Co, cortex; Ci, cortex initials; En, endodermis; Dc, dividing cells; Pe, pericycle; Ph & Si, phloem & sieve; QC, root quiescent center; Rc, root cap; St, stele (E); St, stele (M); Xy, xylem. d, Joint analysis of the maize root cell atlas generated by cryoFX-Cell (Fig. 4d) and traditional scRNA-seq53. Harmony algorithm was applied to mitigate batch effects. e, Annotation of the integrated maize root tip cell atlas shown in (b), based on the published cell type marker gene (Supplementary Table 1). Different colors represent different cell types.
Extended Data Fig. 7 Supporting data for the validation of cell type annotations.
Sequential fluorescence in situ hybridization (seq-FISH) images showing expression patterns of selected cell cluster-specific genes in rice tiller nodes (a) and wild rice rhizome nodes (b). The images display transverse sections of the tiller nodes, rhizome nodes, and roots. The expression of each gene is represented on the left by UMAP and on the right by seq-FISH experiments. The gene name and the corresponding cell cluster are indicated at the top. Each gene’s transcripts are shown in different colors, while nuclei are stained with DAPI (4’,6-diamidino-2-phenylindole, grey). Scale bars, 50 μm. Two independent experiments were performed.
Extended Data Fig. 8 Supporting data for annotation of A. thaliana leaf cell atlas and analysis of wound response genes.
a, Expression patterns of representative cell type marker genes in each cell cluster of the integrated Arabidopsis leaf cell atlas in Fig. 5b (Supplementary Table 1). The diameter of the dots indicates the proportion of cells expressing a specific gene within a given cluster, while the color of the dots represents the relative expression levels of the genes. BSC, bundle sheath cells; Dc, dividing cells; Ep, epidermis; Gc, guard cells; Hy: hydathodes; Mi, myrosin idioblasts; Ph, phloem; Cc, companion cells; Xy, xylem; Mp, mesophyll. b, UMAP plots showing the expression patterns of representative wound-induced genes60 in the integrated cell atlas in Fig. 5b. c, Upset plot presenting shared and unique wound-repressed genes in each cell type. The number of genes for each cell type is presented on the top of the colored bars. Total number of wound-induced genes in each cell type is presented on the right. d, GO term analysis of unique wound-repressed genes in each cell type. Enrichment was tested using a one-sided hypergeometric (Fisher’s exact) test as implemented in the “enrichGO” function of the R package clusterProfiler. The p-values were adjusted for multiple comparisons using the Benjamini-Hochberg method. e, UMAP plots presenting representative cell-type specific wound-repressed genes. Only cells corresponding to each specific cell type are presented. The upper and lower rows indicate intact and wounded A. thaliana leaf cell atlases produced using FXcryo-Cell (Fig. 5c), respectively.
Extended Data Fig. 9 Supporting data for comparison of FXcryo-Cell and snRNA-seq.
a, Comparative analysis of the atlases generated by traditional protoplasting-based scRNA-seq (red) snRNA-seq (grey), and FX-Cell (green). b, Annotation of integrated cell atlases shown in (a). c, UMAP plots displaying expression levels of wound-response genes across the three datasets from (a). Wound-response genes extracted from GO terms (GO: 0009611; Supplementary Table 2) were used as the gene set and analyzed using AUCell.
Extended Data Fig. 10 Supporting data for the genome assembly of O. longistaminata.
The genomic differences between two genome assemblies, Oryza sativa and Oryza longistaminata, are illustrated by plot using plotsv.
Supplementary information
Supplementary Information (download PDF )
Supplementary Methods.
Supplementary Table 1 (download XLSX )
Statistics results of scRNA-seq and cell-type annotation.
Supplementary Table 2 (download XLSX )
Supporting data for wound-response analysis at single-cell resolution.
Supplementary Table 3 (download XLSX )
Supporting data for the analyses of newly emerged cells in wounded leaves.
Supplementary Table 4 (download XLSX )
Supporting data for stratified sampling of the cells in the atlas.
Source data
Source Data (download XLSX )
Supporting data for seq-FISH experiments.
Source Data Figs. 1, 2 and 5, and Extended Data Figs. 1 and 5 (download XLSX )
Statistical source data for Figs. 1, 2 and 5, and Extended Data Figs. 1 and 5.
Rights and permissions
Springer Nature or its licensor (e.g. a society or other partner) holds exclusive rights to this article under a publishing agreement with the author(s) or other rightsholder(s); author self-archiving of the accepted manuscript version of this article is solely governed by the terms of such publishing agreement and applicable law.
About this article
Cite this article
Ming, X., Wan, MC., Zhang, ZD. et al. FX-Cell: a method for single-cell RNA sequencing on difficult-to-digest and cryopreserved plant samples. Nat Methods 22, 2551–2562 (2025). https://doi.org/10.1038/s41592-025-02900-2
Received:
Accepted:
Published:
Version of record:
Issue date:
DOI: https://doi.org/10.1038/s41592-025-02900-2


