Abstract
Although the association between gut dysbiosis (imbalance of the microbiota) in systemic lupus erythematosus (SLE) is well-known, the simultaneous exploration in gut dysbiosis in fecal and different intestinal sections before and after lupus onset (at 2, 4, 6, 8, and 10 months old) resulting from the loss of inhibitory Fc gamma receptor IIb (FcGIIb) and pristane induction have never been conducted. Anti-dsDNA (an important lupus autoantibody) and proteinuria developed as early as 6 months old in both models, with higher levels in FcGRIIb deficient (FcGRIIb-/-) mice. Compared to the healthy control at 2 and 4 months, the lupus mice (both FcGRRIIb-/- and pristane) and healthy mice at 6 months old demonstrated an alteration as indicated by the Shannon alpha diversity index, highlighting influences of lupus- and age-induced dysbiosis, respectively. Non-metric multidimensional scaling (NMDS) revealed that the fecal microbiota of FcGRIIb-/- mice were distinct from the age-matched healthy control at all timepoints (at 6 month, pā<ā0.05), while pristane mice showed divergence at only some timepoints. Analyses of different intestinal sections revealed similarity among microbiota in the cecum, colon, and feces, contrasting with those in the small intestines (duodenum, jejunum, and ileum). Subtle differences were found between FcGRIIb-/- and pristane mice in feces and the intestinal sections as assessed by several analyses, for examples, the similar or dissimilar distances (NMDS), the neighbor-joining clustering, and the potential metabolisms (KEGG pathway analysis). Due to the differences between the gut microbiota (feces and intestinal sections) in the lupus mice and the healthy control, rebalancing of the microbiota using rectal administration of feces from the healthy control (fecal transplantation; FMT) to 7-month-old FcGIIb-/- mice (the established lupus; positive anti-dsDNA and proteinuria) was performed. In comparison to FcGRIIb-/- mice without FMT, FMT mice (more effect on the female than the male mice) showed the lower anti-dsDNA levels with similar fecal microbiome diversity (16s DNA gene copy number) and microbiota patterns to the healthy control. In conclusion, gut microbiota (feces and intestinal sections) of lupus mice (FcGRIIb-/- and pristane) diverged from the control as early as 4ā6 months old, correlating with lupus characteristics (anti-dsDNA and proteinuria). The different gut microbiota in FcGRIIb-/- and pristane suggested a possible different gut microbiota in lupus with various molecular causes. Furthermore, FMT appeared to mitigate gut dysbiosis and reduce anti-dsDNA, supporting the benefit of the rebalancing gut microbiota in lupus, with more studies are warranted.
Similar content being viewed by others
Introduction
Systemic lupus erythematosus (SLE) is a chronic autoimmune disease due to a loss of immunological tolerance that leads to immune responses against self-antigens and consequent inflammation and tissue destruction across various body systems (kidney, skin, brain, lung, and heart)1,2. The precise etiology of SLE remains unclear, but it involves genetic, environmental, hormonal, epigenetic, and immunoregulatory factors3. Notably, SLE is 9 folds more prevalent in women than men, with a higher prevalence among African, Hispanic, and Asian population, compared to Caucasians1. Recent studies have elucidated the SLE relation with gut microbiota. Commensal bacteria that colonize the gastrointestinal tract, referred to as āgut microbiotaā, play an important role in host immune responses, and the imbalance of gut microbiota (dysbiosis) is associated with many diseases, including inflammatory bowel diseases (IBD), obesity, diabetes, allergy, and SLE4,5. The depletion of bacterial genera Firmicutes, Dialister, and Pseudobutyrivibrio and the elevation of Bacteroidetes, Rhodococcus, Eggerthella, Klebsiella, Prevotella, Eubacterium, Flavonifractor, and Incertae sedis were demonstrated in the fecal microbiota of the female Chinese patients with SLE, in comparison with the healthy controls6. Likewise, the fecal gut microbiota of female lupus-prone MRL/lpr mice demonstrates a decrease in Lactobacillaceae, while Lachnospiraceae and overall bacterial diversity are increased7. Therefore, the alteration of the gut microbiota is demonstrated in SLE both in humans and in mice. Because (i) there are genetic variations in lupus with a similar clinical manifestation, (ii) the gut microbiome in humans depends on several factors (genes, ages, genders, diet, environment, drugs, and gastrointestinal conditions6,8,9, (iii) the high prevalence of Fc gamma receptor IIb (FcGRIIb) dysfunction polymorphisms in Asian populations with lupus10, and (iv) a lack of gut microbiome data from pristane-induced lupus mice (a model possibly represents environment-induced lupus)11, the exploration of the gut microbiota in lupus mice caused by FcGRIIb deficiency (FcGRIIb-/-) and pristane induction, the lupus models from a genetic abnormality and environmental induction, respectively, is important. Notably, FcGRIIb is the only inhibitory receptor in the FcGR family, and the loss of FcGRIIb in mice spontaneously causes lupus (positive anti-dsDNA and proteinuria) as early as 3ā6 months old, while a single intraperitoneal injection of pristane, a hydrocarbon extracted from shark, causes the symptomatic lupus through an IFN-type I-based chronic inflammation approximately 5ā6 months post-injection11.
The correlation between gut microbiome and several diseases may partly be due to the different intestinal biology among diseases (inflammation, oxygen gradient, antimicrobial peptides, bile acids, pH, etc.), which might be a two-way communication (disease affects gut microbiome and vice versa)12. The understanding of the gut microbiota during the development of lupus activity enhances the understanding in the correlation between the gut microbiome and lupus disease exacerbation. Because of the different bacterial composition in the different parts of the gastrointestinal (GI) tracts of healthy C57BL/6 mice, incluidng high Lactobacillaceae in stomachs (and small intestines) and elevated anaerobes (Bacteroidaceae, Prevotellaceae, Rikenellaceae, Lachnospiraceae and Ruminococcaceae) in the large intestines and feces9, it is important to investigate the microbiome in various parts of the GI tract during SLE progression. Although immunosuppression is the current therapeutic strategy for lupus13, the interreference of gut dysbiosis, for example, fecal microbiota transplantation (FMT) from the healthy donor, is an attractive option for adjunctive treatment for lupus activity with several routes of administration, including duodenal infusion, oral capsules14,15, and enema (a possibly most effective administration due to the lack of bacteria destruction from the stomach and small intestines16). Therefore, this study investigated the changes in gut microbiota in SLE mice that were induced by chemical (pristane) and genetic (FcGRIIb-/-) factors, at different time points and along the mouse GI tract compared to healthy controls. Also, colonic fecal transplantation (rectal administration) was also tested.
Results
Characteristics of lupus-prone mice
To measure SLE progression in lupus-prone mice (FcGRIIb-/- and pristane), female mice at 2ā10 months of age were monitored compared to the age-matched healthy mice. The anti-dsDNA antibody, one of the important auto-antibodies in SLE, was found more prominently elevated in FcGRIIb-/- mice than those of pristane mice, and no elevation in control mice (Fig.Ā 1A). Knockout and pristane mice developed significantly higher anti-dsDNA antibody at 6 and 8 months of age, respectively, compared to the healthy mice (Fig.Ā 1A). Likewise, lupus mice (FcGRIIb-/- and pristane) developed higher pro-inflammatory cytokines (TNF-α and IL-6) and proteinuria (urine protein creatinine index; UPCI), than the healthy mice as early as 8 months old, while anti-inflammatory cytokines (IL-10) were higher than the control only at 10 months old (Fig.Ā 1). Between FcGRIIb-/- and pristane, anti-dsDNA and TNF-α in FcGRIIb-/- were higher than pristane after 6 and 8 months old, respectively, while FcGRIIb-/- UPCI was higher than pristane at 10 months old, with a similar level of other parameters (Fig.Ā 1). These results demonstrated some differences between lupus-prone mice caused by FcGRIIbā/ā gene knockout and pristane. Because anti-dsDNA, an important indicator of lupus, appeared as early as 6 months of age in both models (Fig.Ā 1A), the 6-month-old was considered the onset of lupus, and the lupus mice younger and older than 6 months were categorized as preclinical and established SLE, respectively.
Characteristics of lupus mice, including FcGRIIbā/ā (knockout) and pristane, as indicated by (A) anti-dsDNA antibody level, (B) serum IL-6, (C) serum TNFα, (D) urine protein creatinine index (UPCI), and (E) serum IL-10. Data were expressed as meanā±āSD (nā=ā3ā5 mice per group). ā*ā represents significant difference between healthy and lupus-prone mice (pristane or knockout) (pāā¤ā0.05) calculated by two-tailed pairwise studentās t-test.
Fecal microbiota composition of lupus-prone mice before and after the disease onset
The microbiota sequencing results, after normalized to equal sequencing depth per sample, contained sufficient sequencing coverages demonstrated by estimated percent sequence coverage to true diversity, or Goodās coverage indices of avg. 99.996% at phylum and 99.862% at genus and the relative plateau rarefaction curves (Supplementary Tables 1ā2 and Supplementary Figs.Ā 1, 2). The number of operational taxonomic units (OTUs), Chao richness represented (the variety of unique taxa in a sample) and Shannon diversity (the variety of unique taxa and the frequency distribution of each taxon)13 showed relatively close among healthy, pristane, and knockout groups at phylum (Supplementary Tables 1 and Supplementary Fig.Ā 1). However, the Shannon diversity showed a trend to increase from the preclinical to established SLE states in FcGRIIb-/- mice and from younger to older age in healthy mice, while a trend to decrease in pristane mice without a clear alteration in OTUs and Chao index (Fig.Ā 2A-C and Supplementary Table 2). The patterns of bacterial compositions at phylum level were slightly different between healthy control and lupus-prone mice, mainly in the groups of Bacteroidetes, Firmicutes, and Proteobacteria (Fig.Ā 2D and Supplementary Fig.Ā 4), similar to other conditions9,17. These bacterial phylum differences were observed between the healthy and lupus-prone mice (pristane and FcGRIIb-/-, in similar trends) during the preclinical and the established SLE states. For instances, in the preclinical state (4 months old), the big decrease of Bacteroidetes but increase of Proteobacteria (Fig.Ā 2D, E). The Firmicutes to Bacteroidetes ratio (F/B), another indicator of gut dysbiosis7,16, was not significantly different between lupus-prone and healthy mice (Fig.Ā 2F), while the relative abundance of Proteobacteria in knockout mice, but not pristane, was higher than that in healthy mice at 4 months old (Fig.Ā 2E). Following, the bacterial genus compositions of lupus-prone mice clearly changed when compared between the preclinical SLE state (2-month-old) and the healthy mice (Fig.Ā 2G and Supplementary Fig.Ā 5). There were different bacterial genus profiles between FcGRIIb-/- mice and pristane mice (Fig.Ā 2G and H). For examples, Prevotella increased in knockout mice at 6 months but pristane mice at 8 months, Akkermansia increased in knockout mice at 6 months, while Flexispira abundance increased in knockout mice but decreased in pristane mice at 10 months (Supplementary Fig.Ā 6). Compared to healthy mice, the knockout group showed dysbiosis, as indicated by an increase in Parabacteroides gordonii and a decrease in Alistipes indistinctus, Clostridium methylpentosum at the pre-clinical SLE state, whereas there was a decrease in Alistipes finegoldii at the established SLE state (Fig.Ā 2H). In comparison with healthy controls, the pristane group showed no significant changes of bacterial species at the preclinical SLE state, but there was an increase in Alistipes finegoldii and Dorea longicatena, and a decrease in Bacteroides uniformis, Alistipes indistinctus, Bacteroides acidifaciens, and Mucispirillum schaedlei at the established SLE state (Fig.Ā 2H). These results suggested that SLE mice induced by different factors showed some different dysbiosis when compared with the healthy controls both at preclinical and established SLE states.
Further, we attempted to define a suitable age serving as a representative of the preclinical and established SLE states, for microbiota analyses along small and large intestines. Non-metric multidimensional scaling (NMDS) with statistical computation between healthy and lupus mice was performed to investigate which age of mice was most different in gut microbiota composition between the age-matched healthy and lupus (pristane and knockout) mice. In the preclinical SLE state, 4 months of age showed a more significant difference than the 2 months in pristane versus healthy and knockout versus healthy comparisons. In the established SLE state, 6 months of age showed a significant difference in a knockout versus healthy comparison (pā=ā0.005) (Fig.Ā 3A), and 10 months of age was the most difference point for a pristane versus healthy comparison (Fig.Ā 3B). However, 10 months old FcgRIIb-/- mice showed more prominent lupus disease severity than 6 months old pristane mice (Fig.Ā 1). Here, the lupus characteristics at 10-months-old demonstrated obvious SLE symptoms and a relative gut microbiota for the established SLE state (Figs.Ā 1 and 3). Hence, 4- and ~ā10-months-old mice were used as the representative time points for the preclinical and established SLE states, respectively.
Time-series gut (fecal) microbiota alteration of healthy control (abbreviated Wt) and lupus mice, including pristane (Pt) amd FcGRIIb-/- (Ko), as indicated by alpha diversity indices at genus levels of (A) number of operational taxonomic units (OTUs), (B) Chao richness and (C) Shannon diversity; (D-F) percent relative abundance of bacterial phylum OTUs (p_ abbreviates phylum, āOther phyla (<ā0.05)ā represents phyla that each containā<ā0.05% frequency, and F/B ratio represents Firmicutes-to-Bacteroidetes ratio); (G) percent relative abundance of bacterial genus OTUs (g_ abbreviates genus, c_ class, o_ order, f_ family, and āOther genera (<ā1%)ā represents genera that each containā<ā1%); and (H) relative percent abundance of specific bacterial species. Colored dot represents relative abundance of each sample. In (A-C) colored line (pale blue, pink, and red, pink) represents the average of samples in each group. ā*ā represents significant difference between healthy and lupus-prone mice (pristane or knockout) (pāā¤ā0.05) calculated by ANOVA. In (G), the OTUs where Mothur could not identify the genus names were denoted by small letters to the deepest taxonomic names that could be identified (e.g., o_ abbreviates order). Data were from 3ā5 mice per group.
Non-metric multidimensional scaling (NMDS) displaying beta diversity among control microbiota, and (A) FcGRIIbā/ā (knockout) or (B) pristane microbiota, in feces at 2, 4, 6, 8 and 10 months of age. Significant differences were calculated by AMOVA method (pāā¤ā0.05, nā=ā3ā5 mice per group).
Gut microbiota composition was altered along gastrointestinal tract and SLE state
To investigate the alteration of gut microbiota along the GI tract that might be associated with SLE, gut microbiota composition between preclinical (4 months) and established SLE (11 months) periods in 5 sections of the intestines, including duodenum, jejunum, ileum, cecum, and colon, of healthy, pristane, and knockout mice were evaluated: sequencing yields were sufficient to avg. 99.991% at phylum and 99.859% at genus coverage to true diversity (Supplementary Tables 3ā4 and Supplementary Figs.Ā 7ā8). The alpha diversity indices (OTUs, Chao, and Shannon) were calculated to investigate bacterial diversity within each sample (Supplementary Tables 3, 4). As such, pristane and knockout mice showed an alpha diversity trend to be higher than the age-matched healthy in all sections, in both preclinical and established SLE states (Fig.Ā 4A-C and Supplementary Fig.Ā 9). Knockout mice showed a slightly higher diversity alteration than that in pristine mice, as indicated by OTUs (at 4 and 11 months), Chao (at 4 months), and Shannon (at 11 months), while the higher diversity in pristane over control was demonstrated by OTUs and Chao at 4 months (Fig.Ā 4A-C). The large intestines (cecum and colon) had lower bacterial Chao richness and greater Shannon diversity than the small intestines (duodenum, jejunum, and ileum), and the alpha diversity of the older healthy mice (11-month-olds) shifted toward the lupus groups (Fig.Ā 4A-C).
For bacterial components, gut microbiota were different among intestinal sections and feces, with a similar gut microbiota in the cecum, colon, and feces (Figs.Ā 2D and G and 4D and E and Supplementary Figs.Ā 10ā12). Indeed, gut microbiome seems to be correlated with age and experimental groups at both phylum and genus levels (Fig.Ā 4D, E). For examples, there were differences between different pairs of comparison, as follows; (i) lupus (FcGRIIb-/- and pristane) and age-matched healthy control, (ii) preclinical (4-month-old) and established SLE states (11-month-old) in both knockout and pristane mice, (iii) young (4 months) and old healthy mice (11 months), and (iv) pristane and knockout mice (Fig.Ā 4D, E). The gut microbiota of the old healthy mice seems to be closer to the preclinical and established SLE mice (Fig.Ā 4D, E). These results suggested that gut microbiota might be altered by age, gastrointestinal sites, SLE-related factors, and disease stage (preclinical and established SLE).
Representing preclinical (4 month) and established SLE (11 month) time point analyses of different intestinal section (duodenum, jejunum, ileum, cecum, or colon) microbiota compositions in healthy control (abbreviated Wt) and lupus mice pristane (Pt) amd FcGRIIb-/- (Ko), as indicated by alpha diversity indices at genus levels of (A) number of OTUs, (B) Chao richness and (C) Shannon diversity; (D) percent relative abundance of bacterial phylum OTUs (p_ abbreviates phylum, and āOther phyla (ā¤ā0.01)ā represents phyla that each containā<ā0.01% frequency) (feces samples were included); and (E) percent relative abundance of bacterial genus OTUs (g_ abbreviates genus, c_ class, o_ order, f_ family, and āOther genera (ā¤ā1)ā represents genera that each containāā¤ā1%) (feces samples were included). In (A-C) colored line (pale blue, pink, and red, pink) represents the average of samples in each group. ā*ā represents significant difference between healthy and lupus-prone mice (pristane or knockout) (pāā¤ā0.05) calculated by ANOVA. In (E), the OTUs where Mothur could not identify the genus names were denoted by small letters to the deepest taxonomic names that could be identified (e.g., o_ abbreviates order). Data were from 3ā5 mice per group.
Various influencing factors for the alteration of gut microbiota structures
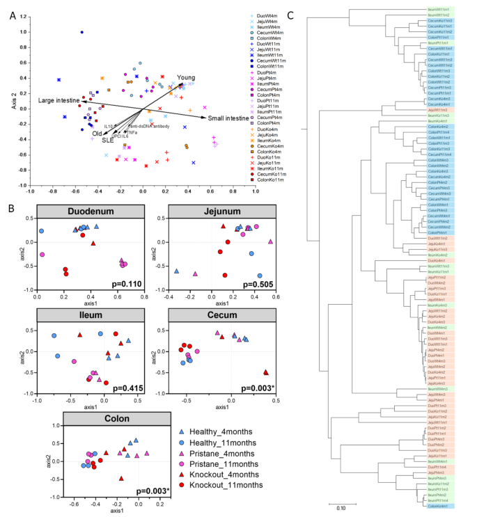
We used beta-diversity NMDS to investigate the similar or dissimilar distances of gut microbiota among groups with different intestinal sections. Among 10 factors, including small and large intestines, SLE characteristics (IL-10, UPCI, anti-dsDNA antibody, TNF-α and IL-6), and age, Spearmanās correlation was analyzed each factor with the microbiota structures (Fig.Ā 5A). Small and large intestines, as well as young and old, had an effect on shifting bacterial compositions in the opposite directions. Additionally, the gut microbiota of the old healthy mice were strongly related to the established SLE (Fig.Ā 5A). Although the established SLE mice were developed by two different mechanisms (FcGRIIb-/- and pristane), there were no significant differences in gut microbiota compositions (pā=ā0.362 for FcGRIIb-/- vs. pristane established SLE large intestine sections, and pā=ā0.337 for FcGRIIb-/- vs. pristane established SLE feces). Together with the phylogenetic (Fig.Ā 5B) and NMDS (Fig.Ā 5C: cecum and colon), our results supported that the difference in microbiota compositions was affected by age, intestinal sections, and SLE symptoms, regardless of the lupus induction methods (FcGRIIb-/- and pristane). For the distribution of gut microbiota in each intestinal section, the gut microbiota in the cecum and colon were clustered together (blue label), as were those in the duodenum and jejunum (red label), while the gut microbiota in the ileum (green label) was distributed in both clusters (Fig.Ā 5B). This is likely due to the anatomical location of the ileum which is located between the small (duodenum and jejunum) and large (cecum and colon) intestines, and that the gut microbiota in each intestinal part were different.
The significant differences of gut microbiota between the preclinical and established SLE states were demonstrated only in the large intestines
To further explore the difference in gut microbiota in different intestine sections and between the preclinical and established SLE states. The gut microbiota compositions in small intestines (duodenum, jejunum) of preclinical SLE mice were not significantly different from the established SLE mice using NMDS and statistic AMOVA (Fig.Ā 5C). Interestingly, gut microbiota structure of both young healthy and the preclinical SLE mice (4 months) were significantly different from the established SLE mice in the large intestine (Fig.Ā 5C). However, the gut microbiota was not significant different between the young and old healthy controls, the established SLE and old healthy, and the pre-clinical SLE and young healthy mice in this section (Supplementary Table 5). Overall, the large intestine (cecum and colon) was the intestinal section with the most prominent differences in the gut microbiota between SLE mice and healthy controls. These data demonstrated that the large intestine (or feces) is possibly the best part for studying the alteration of bacterial compositions in SLE mice (Figs.Ā 4D and E and 5, Supplementary Fig.Ā 12, and Supplementary Table 5).
Beta diversity analyses of microbiota structure comparison (at genus level) among age-matched healthy control (abbreviated Wt) with preclinical (4 month) and established SLE (11 month) lupus mice pristane (Pt) amd FcGRIIb-/- (Ko) of different intestinal sections (duodenum, jejunum, ileum, cecum, or colon), demonstrated by (A) NMDS (thetayc indices) against various microbiota-influencing factors, including small intestine, large intestine, SLE establishment, IL-10, urine protein creatinine index (UPCI), anti-dsDNA antibody, TNF-α, IL-6, younger (4-month-old) age, and older (11-month-old) age of mice; (B) neighbor-joining tree clustering using morisitahorn indices (orange and green color palette represent duodenum-jejunum and ileum, respectively, and blue color palette represents cecum-colon); and (C) NMDS (thetayc indices) between 4-month and 11-month states for each intestinal section along AMOVA stsatistics (pāā¤ā0.05). In (A), vector length and direction represent the strength and direction of the association, and all shown vectors represent a statistically significant correlation between gut microbiome and that factor (pā<ā0.05). Wt abbreviates healthy control; Pt, pristane; and Ko, knockout. Data were from 3ā5 mice per group.
Gut microbiota compositions in the large intestine was shifted by various influent factors
We demonstrated factors and genera OTUs that significantly shifted gut microbiota composition in large intestine (cecum and colon). We found that gut microbiota were correlated with SLE establishment factor and many SLE clinical characteristic factors, including IL-10, UPCI, anti-dsDNA antibody, TNF-α, IL-6, young age, and old age (Fig. 6A) as similar to overall intestinal section "Results" (Fig. 5A) but with the bigger strength of associations (i.e., old age, young age, and SLE establishment). Many bacterial genera were found to dominate the large intestine microbiota community structure as showed in Fig. 6B. Taken together, that the bacteria in genus Veilonella, Coprobacillus, Lactobacillus, Desulfovibrio, Allobaculum, Olsenella, Flexispira, Mycoplasma, Ruminococcus, Treponema, Paraprevotella, and Akkermansia showed an effect in the same direction with young age (4 months). Dorea, Sporabacter, and subdoligranulum affected in same direction as SLE symptom factors, while Helicobater, Butyricicoccus, and Clostridium were the same direction as old age (11 months), suggesting that these genera might be associated with SLE disease and age.
Subsequently, some bacterial species might be used as a biomarker for identifying of healthy and disease status. To examine the possibly representative taxa of different experimental groups, the linear discriminant analysis (LDA) for bacterial species biomarker, or LEfSe, were analyzed (Fig.Ā 6C,D). In young healthy mice, Ruminococcus callidus, Ruminococcus flavefaciens, Parabacteroides gordonii, Alistipes finegoldii, and Akkermansia muciniphola were suggested as biomarkers. Meanwhile, the marking bacterial species in the old healthy mice were Clostridium symbiosum, Clostridium ruminantium, Dorea longicatena, Helicobacter hepaticus, and Helicobacter ganmani. In parallel, Mycoplasma microti and Lactobacillus reuteri were biomarkers in the preclinical SLE mice, while Clostridium fimetarium, Lactobacillus vaginlis, Butyricicoccus pullicaecorum, Clostridium methylpentosum, Alistipes massiliensis, and Mucispirillum schaedleri were in the established SLE mice (Fig.Ā 6C). In the established SLE state, Desulfovibrio C21_c20 and Clostridium fimetarium were identified as biomarkers for the lupus from FcGRIIb-/-, while Dorea longicatena, Bacteroides caccae, Ruminococcus gnavus, and Helicobacter ganmani were the lupus from pristane (Fig.Ā 6D). Supplementary Figs.Ā 13 and 14 represented the LEfSe analysis at genus level showed consistent bacterial genus biomarker predictions. Therefore, these species (or genera) were statistically predicted as possible biomarkers for the healthy age or clinical SLE state mice.
Cecum and colon microbiota (at genus level) NMDS and Spearmanās correlations with (A) microbiota-influencing factors and (B) predominated bacterial genera; and the linear discriminant analysis for bacterial species biomarker (LEfSe; pāā¤ā0.05) of (C) young healthy mice (4-month-old healthy), old healthy mice (11-month-old healthy), preclinical SLE mice (4-month-old pristane and knockout), and established SLE mice (11-month-old pristane and knockout), and (D) between the established SLE mice induced by pristane (11-month-old pristane) and FcGRIIbā/ā (11-month-old knockout). In (A) and (B), all vectors represent a statistically significant correlation (pā<ā0.05). In (C) and (D), the OTUs where Mothur could not identify the species names were denoted by small letters to the deepest taxonomic names that could be identified (e.g., g_ abbreviates genus, c_ class, o_ order, and f_ family). Data were from 3ā5 mice per group.
Potential metabolisms in the large intestine between healthy and lupus mice
The potential metabolic functions from microbiota profiles based on the KEGG (Kyoto Encyclopedia of Genes and Genomes) database showed that in the large intestine (cecum and colon) were many metabolic functions that were significantly different between the young healthy and established SLE mice (Fig.Ā 7A). For example, p53 signaling and apoptosis (programmed cell death pathway)18,19,20,21,22, significantly increased in the established SLE mice (pā=ā3.86āĆā10ā6 for pristane, and pā=ā4.6āĆā10ā5 knockout), while the DNA repair pathways, such as mismatch repair (avg. pā=ā8.54āĆā10ā5), DNA repair and recombinant proteins (pā=ā3.57āĆā10ā3), nucleotide excision repair (pā=ā9.77āĆā10ā3), and base excision repair (pā=ā0.021) significantly increased in the young healthy mice (Fig.Ā 7A). In the comparison between the preclinical and established SLE mice, the established SLE demonstrated primary immunodeficiency pathways (avg. pā=ā6.44āĆā10ā3) that might be associated with the lupus immune dysregulation23,24,25, whereas the pre-clinical SLE showed enhanced DNA repair pathways, such as base excision repair (pā=ā1.28āĆā10ā4) and DNA repair and recombination proteins (pā=ā1.75āĆā10ā4) (Fig.Ā 7B). When we compared the metabolic functions between the old healthy mice and established SLE mice, the differences were minor than when compared between the young healthy and established SLE mice, and the proportion of functional metabolic profiles was lower than those in the comparisons between the preclinical SLE mice and established SLE mice (Fig.Ā 7C and Supplementary Fig.Ā 15). This result was due to the slight differences in microbiota compositions. However, the established SLE mice over-represented the SLE pathways compared to the old healthy mice (pā=ā0.021) (Fig.Ā 7C). In addition, the established SLE mice that were induced by pristane and FcGRIIbā/ā mice also showed differences in metabolic functions (Fig.Ā 7D). These potential metabolisms were based on the microbiota profiles, so the alteration of the gut microbiota were predicted resulting in changes in these metabolic pathways that might be associated with SLE pathogenesis. The cause or association of SLE by pristane and FcGRIIb gene deletion might also be due to some different metabolic functions.
Comparisons of microbiota derived potentials metabolic functions between (A) established SLE (11-month-old pristane and knockout) and young healthy (4-month-old healthy), (B) established SLE and preclinical SLE (4-month-old pristane and knockout), (C) established SLE and old healthy (11-month-old healthy), and (D) the established SLE mice induced by pristane (11-month-old pristane) and FcGRIIbā/ā (11-month-old knockout). The significant statistics were performed using Welchās t-test 2-sided method (pāā¤ā0.05).
Feces from the young healthy mice were suitable for fecal transplantation, potentially rebalanced gut microbiota and attenuated lupus severity
To rebalance the composition of the gut microbiota, the fecal transplantation was performed through the rectal administration using feces from healthy mice. The cecum and colon sections of the young healthy might serve the best sections for gut microbiota transplantation due to the most prominent differences from the established lupus (Fig.Ā 5C) and fecal transplantation from the healthy mice might, at least in part, attenuate dysbiosis in the lupus mice (Figs.Ā 4E and 7A). Because the microbiota structure in the cecum, colon, and feces was not significant difference, as computed by the AMOVA and HOMOVA statistics (pā=ā0.061-1 among pristane samples, pā=ā0.07-1 among knockout samples, and pā=ā0.09-1 among healthy samples) (Fig.Ā 8A), feces were considered the most practical portion for extracting bacteria than the intestinal parts (the cecum and colon). To examine the best age of the healthy mice to collect the feces, we compared the fecal microbiota between the SLE mice and healthy mice at different ages, and the fecal microbiota of the SLE mice were significantly different from the healthy mice only at 2ā4 months old (Fig.Ā 8B). Therefore, feces from the healthy mice at 2ā4 months old were used as fecal donors.
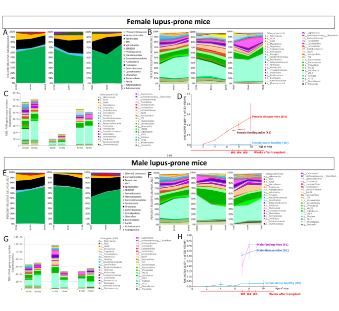
The biotherapeutic strategies designed to restore the imbalance of the gut microbiota (dysbiosis), including fecal transplantation, have been being tested in several diseases, and the impacts of fecal transplantation and/or SLE could also be affected by genders26. This study, thereby, the fecal transplantation was tested at the established SLE state with fecal microbiota analysis and anti-dsDNA measurement in both female (Fig.Ā 9A-D) and male (Fig.Ā 9E-H) FcGRIIb-/- mice. After transplantation, lupus-prone mice showed an alteration in percent relative abundance of gut microbiota closer to the healthy donor, especially in females (Fig.Ā 9A-C) (similarity coefficient Jaccard index (Jclass) between donor and recipient female week 8ā=ā40.667%, and between donor and recipient male week 8ā=ā43.636%). Interestingly, male mice showed the less prominent differences among the treated FcGRIIb-/- mice (F1), control FcGRIIb-/- mice (D1), and donor (Wt) male control at phylum and genus level (Fig.Ā 9E and F), when compared with the female group (F2, D2, and Wt female control) (Fig.Ā 9A and B); and also the less prominent difference in bacterial copy number to the Wt (Fig.Ā 9C and G). At the phylum level, the female and male feeding groups showed an increase in Bacteroidetes, similar to the donor group (Fig.Ā 9A and E). Firmicutes decreased closer to the Wt in the female lupus-prone mice after transplantation similar to the donor levels (Fig.Ā 9A and E). At the genus level, female feeding groups showed outstanding changes, compared to the healthy donors, in 2 genera, including increased OTU f_S24-7_unclassified (further identified by BLASTN as Duncaniella freteri (97.15% 16Ā S rRNA gene nucleotide similarity) or Muribaculum intestinale (91.24%)) and decreased Odoribacter (Fig.Ā 9B and C), whereas male feeding groups showed a marked increase only in f_S24-7_unclassified (Fig.Ā 9F and G). However, the changes in gut microbiota showed in relative proportions, so the changes of quantitative gut microbiota in bacterial copy number were also validated. The disease controls (without fecal transplant) clearly differed from the healthy mice in average bacterial numbers, especially in the female FcGRIIb-/- mice (Fig.Ā 9C).
In parallel, anti-dsDNA (one of the important lupus characteristics) in the disease male lupus-prone mice was lower than the female lupus-prone mice (Fig.Ā 9D and H), consistent with the observed less severe dysbiosis, as indicated by bacterial composition and bacterial copy number, in the male- than the female-lupus-prone mice (Fig.Ā 9A-C and E-G). The increased rate of anti-dsDNA level in female lupus mice without fecal transplantation was 25%, while the progression with fecal transplantation was only at 5% (Fig.Ā 9D). However, the anti-dsDNA of the male lupus mice increased at a rate of 5% without fecal transplantation, while those of male lupus mice with fecal transplantation tended to be steady at 4 to 8 weeks of transplantation (Fig.Ā 9H). Our results indicated that fecal transplantation could attenuate SLE and alter gut microbiota composition, particularly in female lupus-prone mice.
(A) Similarity among cecum, colon and feces microbiota through neighbor-joining clustering with AMOVA and HOMOVA statistics (pāā¤ā0.05), and (B) the non-metric multidimensional scaling (NMDS) representing feces microbiota relationships between the SLE microbiota (pristane and knockout groups) and various ages of healthy mice (2, 4, 6, 8, and 10 months) with AMOVA (pāā¤ā0.05 at 2 and 4 months). The beta diversity coefficients used were morisitahorn and the microbiota were at the genus level OTUs (nā=ā3ā5 mice per group).
Alterations of (A-B and E-F) gut microbiota in phylum and genus level, (C and G) quantitative gut microbiota, and (D and H) anti-dsDNA, from lupus-prone FcGRIIb-/- with fecal transplantation in male and female mice, respectively. F1 and F2 abbreviate recipient lupus male and female FcGRIIb-/- mice; D1 and D2, disease (normal saline fed) male and female FcGRIIb-/- mice; Wt, donor mice; and the age-matched at 0, 4 and 8 weeks (represents by W0, W4, and W8). Donor feces were from 9 healthy young mice (Wt), and data F1, F2, D1 and D2 were from 2 mice per group.
Discussion
The understanding of SLE and the clinical SLE severity prevention via microbiota is promising, ease to do, and no side effect26,27,28. Although the association between gut microbiota alteration (dysbiosis)29 and SLE is well-known in other lupus models30, simultaneous gut microbiota, along with SLE progression from preclinical to established SLE states, from both genetically (FcGRIIb knockout) and chemically (pristane) induced lupus models is still limited. Along, this study revealed in parallel the small and large intestinal sections, similarities among microbiota groups, the microbial metabolic potentials, taxon biomarker, and trial fecal transplant with microbiota, quantitative microbiota and clinical analyses. Here, we found an increase in anti-dsDNA, pro-inflammatory cytokines (TNFα and IL-6)31 and proteinuria32,33 in both lupus models, provided that FcGRIIbā/ā mice showed earlier and higher levels of these parameters than pristane mice34,35, similar to the previous publications17,36, supporting the heterogeneity of lupus pathogenesis11,37 and the natural history of the pristane model38.
Following microbiota analyses, a trend of deviated bacterial compositions were evaluated from the preclinical (before 6 months old) to established SLE states (after 6 months old) of lupus-prone mice (both FcGRIIbā/ā and pristane mice), meanwhile for the healthy mice were partly demonstrated in the older age healthy (inflammation and age-related microbiota alteration13,39) without clear differences, similar to previous studies in mice40 and humans6. Bacterial composition patterns (phylum, genus, and species levels) of lupus-prone mice were different from those of healthy mice, as early as 2 to 10-months old. Despite the previously known decreased Firmicutes/Bacteroidetes (F/B) ratio in active lupus27 in response to the altered immunity6, yet a statistically non-different F/B ratio between SLE and control is also reported in human31 and mice41, similar to our results. Further, many species demonstrated the differences in relative proportion between both pristane and FcGRIIbā/ā mice compared with the healthy, and minor differences were observed between the pristane and FcGRIIbā/ā mice of a similar lupus clinical manifestation. This implies the different influences against gut bacteria in both models11,37. Because the proinflammatory environment in the intestines of lupus possibly promoted dysbiosis42, the dysbiosis in FcGRIIb-/- vs. pristane mice might be due to the hyperinflammatory responses from the loss of inhibitory FcGRIIb signaling and from chronic inflammation, respectively. Indeed, the gut microbiota is vulnerable to immune responses, and an immunity alteration (such as macrophage depletion) induces gut dysbiosis43.
The proper gastrointestinal section is one of the factors that influences gut microbiota associated SLE progression, and thus analyzed. The more bacterial diversity was reported in the distal part of the GI tract (from the distal small bowels to colons)4,15 compared to the stomach (low pH) and duodenum (high pH)9,44. Here, the large intestines (cecum and colon) had the relative higher alpha diversity measured by Shannon index than the small intestines (duodenum, jejunum, and ileum)9. The gut microbiota in the cecum and colon were clearly distinguished from those in the duodenum and jejunum, while the gut microbiota in the ileum was distributed in both clusters (the ileum is in the middle between small and large intestines). The gut microbiota of the large intestine sections were also similar to those in feces with the greater OTU (or bacterial genus composition) diversity than the small intestines, partly because of the extreme pH, higher oxygen, and antimicrobial peptides in the small intestines9. Moreover, the alpha diversities and gut microbiota composition of the older healthy mice shifted towards preclinical and established lupus, implying a similarity between dysbiosis from lupus and aging.
For the dissimilarity among microbiota compositions using NMDS, all gut microbiota compositional patterns were correlated with the SLE characteristics, age, and intestinal parts. There was an opposite direction of the impacts from small and large intestines toward bacterial compositions (different physiological conditions)9 and from the young and old age factors, which might be due to the age-induced dysbiosis from, for instances, reduction in vitamin B12 synthetic capability, microbial reductase activities, DNA alterations, stress reactions, and immune responses15. In addition, the large intestines showed consistently different gut microbiota between the young healthy and established SLE mice, but no significant differences between other pairs of the comparisons. Overall, the large intestinal section might be the most suitable part for studying the SLE-related alteration of bacterial compositions.
For the biomarker species, the young healthy mice demonstrated Lactobacillus and Akkermansia muciniphila (beneficial probiotics)4,13, while the pre-clinical SLE mice showed Bifidobacterium (beneficial bacteria)4 and some bacteria that can induce T helper 17 cell production, such as Candidatus_Arthomitus (a segmented filamentous bacterium4) and Lactobacillus reuteri28. In the established SLE mice, some Lactobacillus (beneficial bacteria) were enriched, which might be a natural attempt to neutralize the inflammatory reaction during active lupus45,46. More importantly, the bacterial AF12 and Clostridium spp. were enriched in the established SLE mice, similar to a report in NZB/W F1 lupus mice47. Clostridium spp. (bacteria with possible pathogenesis) were also enriched in the old healthy mice, supporting a previous study48. There are some different genera of biomarkers between pristane and FcGRIIbā/ā mice in the established SLE state, such as Mycoplasma, Flexispira, and Streptococcus were biomarkers for pristane, while Odoribacter, Prevotella, Ruminococcus, Paraprevotella, and Dorea were biomarkers for FcGRIIbā/ā mice. Consistent with previous findings, Ruminococcus gnavus (the same biomarker species as we reported for FcGRIIbā/ā) was shown averagely 5-fold higher in SLE patients and this higher was proportional to the SLE disease activity. The elevated serum antibody (IgG) to Ruminococcus gnavus-specific cell wall lipoglycan antigens were also detected49 and linked to the level of anti-dsDNA50.
Given that certain bacterial taxa can produce metabolites or participate in pathways relevant to the hostās conditions51, we evaluated the predicted microbial metabolic functions derived from microbiota profiles. In comparing the established SLE to the young healthy control, the DNA repair pathways were presented in the young healthy mice, whereas p53 signaling and apoptosis (a programmed cell death that is associated with SLE pathogenesis18,19,20,21,22) were demonstrated in the established SLE mice. When comparing between the preclinical and the established SLE mice, the established SLE showed a significant overrepresentation of the primary immunodeficiency pathway, associated with lupus immunological disorders23,24,25, whereas the preclinical SLE overexpressed DNA repair pathways, similar to the young healthy control. These results implied the potential impacts of beneficial and harmful bacteria in lupus. Nonetheless, these results were based on the microbiota profile prediction; further experimental validation, such as metabolomic profiles and analysis of short chain fatty acids, is necessary.
To further elucidate the impact of the gut microbiota associated with SLE and in light of current biotherapeutic strategies4, fecal transplantation (the transfer of beneficial bacteria from the healthy donors to restore the balance of the intestinal microecology26) was tested. The use of fecal specimens has many advantages over large intestinal tissue, including lower cost, being non-invasive, and not requiring fasting and laxative44. Then, feces from the healthy mice at 2ā4 months of age were used because of the shift of the microbiota towards lupus characteristics after 6 months of age. Our objective was to determine whether fecal transplantation (rectal administration) could alleviate the SLE disease activity in established SLE mice. The FMT intervention began at 7 months of age and continued for 2 months. After fecal transplantation, lupus-prone mice exhibited a reduction in lupus severity and a shift in gut microbiota towards that of healthy control, especially in the female. In a related study, oral administration of Lactobacillus spp. was shown to attenuate lpr lupus mice only in female and castrated male, but not in intact male mice, indicating a possible role for sex hormones in gut microbiota treatment strategy52. Re-balancing gut microbiota composition by promoting the growth of anti-inflammatory commensal bacteria while eliminating potential pathobionts mitigates several pro-inflammatory diseases, perhaps through improved gut perm-selectivity (leaky gut) and the direct production of some beneficial metabolites5,28. Although fecal transplantation attenuated anti-dsDNA along with gut microbiota composition with the potential beneficial metabolic profiles, more mechanical studies examining clinical parameters such as proteinuria and serum inflammatory cytokines are needed for a solid conclusion. The limited efficacy of fecal transplantation in male lupus mice highlights the need for further exploration of gut microbiota re-balancing strategies (e.g., probiotics) across both genders. Our findings warrant additional investigation into these important questions.
Conclusion
The alteration of gut microbiota was associated with lupus mice (pristane and FcRIIb knockout) due to the differences in disease severity, microbiota pattern, and metabolic profiles. Gut microbiota compositions of lupus-prone mice were markedly changed at the preclinical and established SLE, particularly in the large intestines (cecum and colon), which are similar to the feces. The fecal transplantation (rectal administration) using healthy feces of 2ā4 months old control mice reduced anti-dsDNA levels and shifted the gut microbiota toward the pattern of the control mice (more prominent in the female). Therefore, our data highlight the significant alteration in gut microbiota associated with the lupus pathogenesis in both genetic and chemically induced models, and suggest that the rebalancing microbiota strategy (microbiota-targeted intervention) could serve as a complementary approach in SLE management, warranting further investigation.
Materials and methods
Animal models and animal data collections
The animal care and protocol used in this study were based on the National Institutes of Health (NIH), USA. All methods were performed following the ARRIVE guidelines and all relevant institutional guidelines. The animal care was approved (SST 040/2561, protocol number 022/2561) by the Institutional Animal Care and Use Committee of the Faculty of Medicine, Chulalongkorn University, Bangkok, Thailand. Mice were bred and housed at the Faculty of Medicine, Chulalongkorn University. Female mice were used in all experiments. Only male mice were used to investigate the effective of fecal transplantation. FcGRIIbā/ā mice (C57BL/6 background) were provided by Dr. Silvia Bolland (NIAID, NIH, Maryland, USA) and wildtype (C57BL/6) mice (Wt) were purchased from the National Laboratory Animal Center (Nakhon Pathom, Thailand). To prepare pristane induced mice, 500 µL of pristane (2,6,10,14-tetramethylpentadecane), was intraperitoneally administered to 2 months old wildtype mice following a previous publication35,53,54,55. Mice were housed in standard clear plastic cages (3ā5 mice per cage) with free access to water and food. The samples (feces for microbiota analysis, blood and urine for animal data) were collected from FcGRIIbā/ā, pristane, and healthy mice at 2, 4, 6, 8, and 10 months of age. Fecal collection from the mice in the same cage was avoid due to the coprophagy habit (the eating of feces from others) of mice. For microbiota analysis in the intestinal walls, the intestine sections (duodenum, jejunum, ileum, cecum, and colon) were collected from 4- and 11-months old mice and the feces on the samples were removed by the sterile tweezers. Notably, duodenum and ileum were collected at 2Ā cm from gastroduodenal junction and at proximal 2Ā cm of the cecum, respectively, while colon was collected at distal 2Ā cm from the cecum and jejunum was at 10Ā cm from gastroduodenal junction56.
For fecal transplantation, 2-month-old C57BL/6 Wt mice were used as healthy donor group. Mixed feces from 9 healthy mice were collected in 1.5 mL microcentrifuge tube. The collection was suspended with sterile 0.85% normal saline and homogenized by vortexing. Then, the suspension was passed through a Falcon 40 μm Cell Strainer to remove large particles. The filtrate was centrifuged at 5000 Ćg for 10Ā min at 4 °C. The precipitate was dissolved in 0.85% normal saline to a final concentration 0.6Ā mg/µL57. Then, female (F2) and male (F1) FcGRIIbā/ā mice at 7-month-old were administered by the feces from healthy mice through the rectum routes as the recipient lupus mice. Whereas female (D2) and male (D1) knockout mice at 7-month-old (3 mice per group) that were transplanted with sterile normal saline through the rectum were used as a control disease group. For the rectal administration procedure, SLE recipient mice were anesthetized by isoflurane, inserted with reusable gavage needle through rectum approximately 2ā3Ā cm, and transplanted with 150 µL of the fecal suspension. After that, mice were held vertically with its head down for 1Ā min. Fecal transplantation was performed every other day for 8 weeks using fresh fecal suspension. Feces and blood samples were collected from donor, recipient, and control mice at 0, 4, 8 weeks (W0, W4, W8) after transplantation. Until further processes, all samples of each analysis were collected in 1.5 mL microcentrifuge tube and stored at -80 °C.
Blood was collected through tail vein nicking (non-endpoint blood collection) and cardiac puncture (at sacrifice). Blood was centrifuged at ~ā25,000 Ćg for 10Ā min at 4 °C and serum was kept at -80 °C until use. Serum cytokines (TNFα, IL-10, and IL-6) were measured by ELISA (ReproTech, Oldwick, NJ, USA). Serum anti-dsDNA was examined as previously described58 using coated calf DNA (Invitrogen, Carlsbad, CA, USA; 100 µg per well) on 96-well plates at 4 °C, before drying and filling with 100 µL per well of the blocking solution for 1.5Ā h. Then, mouse serum at 100 µL per well was added and incubated with peroxidase-conjugated goat anti-mouse antibodies (BioLegend, San Diego, CA, USA; 100 µL per well), and were developed with ABTS peroxidase substrate solution (TMB Substrate Set; BioLegend) with the stop solution (2Ā N H2SO4) and read with a microplate photometer at a wavelength of 450Ā nm. To analyze the renal function, the urine was collected from mice and kept at -80 °C. Urine protein and creatinine were evaluated by Bradford protein assay and QuantiChrom Creatinine-Assay (DICT-500; BioAssay, Hayward, CA, USA), respectively, and proteinuria was calculated as the Urine Protein Creatinine Index (UPCI) using a following equation: UPCIā=āurine protein (mg dLā1)/urine creatinine (mg dLā1) as stated in a previous study59. The mice were euthanized under isoflurane anesthesia.
Metagenomic DNA extraction
The metagenomic DNA of each sample (0.25 g) was extracted using DNeasy PowerSoil Kit (Qiagen, Hilden, Germany) according to manufacturer protocols60. The NanoDrop spectrophotometer (A260 and A260/A280) were used to compute DNA concentration and quality. Agarose gel electrophoresis was also used to confirm the size and quality. The metagenomic DNA were stored at -20 °C.
16Ā S rRNA gene library preparation and MiSeq sequencing
The V4 region of bacterial 16Ā S rRNA gene was amplified (2ā3 independent replicates) from metagenomic DNA using universal prokaryotic primers 515Ā F (5ā²-GTGCCAGCMGCCGCGGTAA-3ā²) and 806R (5ā²-GGACTACHVGGGTWTCTAAT-3ā²). The reverse primer contained 12 nucleotide barcoded sequence to indicate the sample61,62,63,64. Thermocycling condition consists of an initial denaturation at 94 °C for 3Ā min, followed by 24ā30 cycles of 94 °C 40Ā s, 50 °C 1Ā min and 72 °C 1.5.
min, and a final extension of 72 °C for 10Ā min63. The size and concentration of PCR amplicon were validated using 1.75% agarose gel electrophoresis. The ~ā381 base pairs (bp) amplicons were excised and purified by PCR Clean-Up & Gel Extraction Kit (GeneDireX, Inc., Keelung, Taiwan) and quantified using Qubit 3.0 Fluorometer and Qubit dsDNA HS Assay kit (Invitrogen, Waltham, MA, USA). Then, equal DNA concentration of a minimum of triplicate PCR amplicons were pooled and for 180 ng total per sample was used for MiSeq sequencing (Illumina, San Diego, CA, USA). The DNA library and PhiX control were denatured by 0.2Ā N NaOH, mixed together and diluted to 7 pM. After that, the prepared library was loaded onto 4 chambers of reagent cartridge, together with Read1, Read2 and index primer as sequencing primers (Illumina). Sequencing was performed at Omics Sciences and Bioinformatics Center (OSBC), Faculty of Science, Chulalongkorn University using MiSeq system (Illumina) and MiSeq Reagent Kits v2 (Illumina).
Bioinformatic and statistical analyses
Sequencing data were analyzed following Mothurās Standard Operating Procedure (SOP) for Miseq63,65. Forward and reverse reads were assembled into a contig. Quality sequences were screen to remove sequences of <ā100 nucleotides, ambiguous bases and chimera sequences. The quality sequences were aligned against Silva and Greengenes databases to identify operational taxonomic unit (OTUs) at phylum to genus levels. Mitochondria, chloroplast and unclassified bacterial domain were removed. The quality sequences per group were randomly normalized to an equal sequencing depth (fecal samples normalized at 7,784 reads/sample, intestinal section samples normalized at 13,346 reads/sample). Alpha diversity (rarefaction curves, number OTUs, Goodās coverage to estimate sequencing coverage, Chao, and Shannon) and beta diversity (non-metric multidimensional scaling (NMDS), principal coordinate analysis (PCoA), phylogenetic neighbor-joining tree, and Metastats) were performed to analyze intra and inter bacterial diversity correlations using Mothur63,65,66. Estimates of the microbial metabolic profiles were determined by PICRUSt (Phylogenetic Investigation of Communities by Reconstruction of Unobserved States) based on the reference genome annotations in KEGG (Kyoto Encyclopedia of genes and genomes pathways)67, and statistically compared by STAMP (Statistical Analysis of Metagenomic Profiles)68. Linear discriminant analysis effect size (LEfSe) for microbial biomarker identification with pairwise KruskalāWallis and Wilcoxon tests was analyzed following established protocol60,69. For statistics, studentās t-test, ANOVA, AMOVA, Welchās t-test or HOMOVA were employed to calculate p values where indicated, and Pā<ā0.05 was considered statistically significant.
Quantification of total bacteria copy number
The 16Ā S rRNA gene qPCR was performed to quantify total bacteria in copy unit, using universal primers 1392Ā F (5ā²-CGGTGAATACGTTCYCGG-3) and 1492R (5ā²-GGTTACCTTGTTAC GACTT-3ā²), and Quantinova SYBR green PCR Master Mix (Qiagen, Hilden, Germany) in a 20 µL total volume and 1 ng metagenomic DNA (or reference DNA), as previously established60,63,70,71. The qPCR experiments were performed using Rotor-GeneQ (Qiagen, Hilden, Germany) and Rotor-Gene Q Series Software (Qiagen). Three replicates were conducted per reaction. The qPCR thermocycling parameters were 95 °C 5Ā min, followed by 40 cycles of 95 °C 5Ā s and 60 °C 10 s. They ended with a 50ā99 °C melting curve analysis to validate a single proper amplicon peak (i.e., neither primer-dimer nor non-specific amplification). The reference for copy number computation was Escherichia coli, in which the ~ā120-bp 1392Ā F-1492R amplicon fragments were cloned into pGEM-T-Easy Vector (Promega, Wisconsin, USA) and the recombinant plasmids in ten-fold serial dilutions (104-1010 copies/µL) were used as the reference standard curves. The bacterial copy number was computed as following equation72.
\({\text{Copy}}\;{\text{number}}\;{\text{per}}\;\mu {\text{L}}~=~\frac{{{\text{concentration}}({\text{ng}}/\mu {\text{L}})~ \times ~6.023 \times {{10}^{23}}\left( {{\text{copies}}/{\text{mol}}} \right)}}{{{\text{length}}({\text{bp}})~ \times ~6.6 \times {{10}^{11}}({\text{ng}}/{\text{mol}})}}\)
The count of total bacteria copy number was analyzed along with the percent microbiota composition to yield the quantitative microbiota (the bacterial copy number for each individual OTU)60,63,73,74,75.
Data availability
Nucleic acid sequences in this study were deposited in an open access Sequence Read Archive database of NCBI, accession number PRJNA1105985.
Change history
26 November 2024
A Correction to this paper has been published: https://doi.org/10.1038/s41598-024-79960-5
References
Kaul, A. et al. Systemic lupus erythematosus. Nat. Rev. Dis. Primers. 2, 16039. https://doi.org/10.1038/nrdp.2016.39 (2016).
Buckner, J. H. Mechanisms of impaired regulation by CD4(+)CD25(+)FOXP3(+) regulatory T cells in human autoimmune diseases. Nat. Rev. Immunol. 10, 849ā859. https://doi.org/10.1038/nri2889 (2010).
Li, W. G., Ye, Z. Z., Yin, Z. H. & Zhang, K. Clinical and immunological characteristics in 552 systemic lupus erythematosus patients in a southern Province of China. Int. J. Rheum. Dis. 20, 68ā75. https://doi.org/10.1111/1756-185X.12480 (2017).
Kosiewicz, M. M., Zirnheld, A. L. & Alard, P. Gut microbiota, immunity, and disease: a complex relationship. Front. Microbiol. 2, 180. https://doi.org/10.3389/fmicb.2011.00180 (2011).
Rosser, E. C. & Mauri, C. A clinical update on the significance of the gut microbiota in systemic autoimmunity. J. Autoimmun. 74, 85ā93. https://doi.org/10.1016/j.jaut.2016.06.009 (2016).
He, Z., Shao, T., Li, H., Xie, Z. & Wen, C. Alterations of the gut microbiome in Chinese patients with systemic lupus erythematosus. Gut Pathog. 8, 64. https://doi.org/10.1186/s13099-016-0146-9 (2016).
Zhang, H., Liao, X., Sparks, J. B. & Luo, X. M. Dynamics of gut microbiota in autoimmune lupus. Appl. Environ. Microbiol. 80, 7551ā7560. https://doi.org/10.1128/AEM.02676-14 (2014).
Kamen, D. L. Environmental influences on systemic lupus erythematosus expression. Rheum. Dis. Clin. North. Am. 40, 401ā412. https://doi.org/10.1016/j.rdc.2014.05.003 (2014).
Gu, S. et al. Bacterial community mapping of the mouse gastrointestinal tract. PLoS One. 8, e74957. https://doi.org/10.1371/journal.pone.0074957 (2013).
Charoensappakit, A., Sae-Khow, K. & Leelahavanichkul, A. Gut barrier damage and gut translocation of pathogen molecules in lupus, an impact of innate immunity (macrophages and neutrophils) in autoimmune disease. Int. J. Mol. Sci. 23 https://doi.org/10.3390/ijms23158223 (2022).
Surawut, S. et al. Increased susceptibility against Cryptococcus neoformans of lupus mouse models (pristane-induction and FcGRIIb deficiency) is associated with activated macrophage, regardless of genetic background. J. Microbiol. 57, 45ā53. https://doi.org/10.1007/s12275-019-8311-8 (2019).
Donaldson, G. P., Lee, S. M. & Mazmanian, S. K. Gut biogeography of the bacterial microbiota. Nat. Rev. Microbiol. 14, 20ā32. https://doi.org/10.1038/nrmicro3552 (2016).
Van de Wiele, T., Van Praet, J. T., Marzorati, M. & Drennan, M. B. Elewaut, D. How the microbiota shapes rheumatic diseases. Nat. Rev. Rheumatol. 12, 398ā411. https://doi.org/10.1038/nrrheum.2016.85 (2016).
Leshem, A., Horesh, N. & Elinav, E. Fecal microbial transplantation and its potential application in cardiometabolic syndrome. Front. Immunol. 10, 1341. https://doi.org/10.3389/fimmu.2019.01341 (2019).
Jandhyala, S. M., Talukdar, R., Subramanyam, C., Vuyyuru, H. & Sasikala, M. Nageshwar Reddy, D. Role of the normal gut microbiota. World J. Gastroenterol. 21, 8787ā8803. https://doi.org/10.3748/wjg.v21.i29.8787 (2015).
Furuya-Kanamori, L. et al. Upper versus lower gastrointestinal delivery for transplantation of fecal microbiota in recurrent or refractory Clostridium difficile infection: a collaborative analysis of individual patient data from 14 studies. J. Clin. Gastroenterol. 51, 145ā150. https://doi.org/10.1097/MCG.0000000000000511 (2017).
Rottman, J. B. & Willis, C. R. Mouse models of systemic lupus erythematosus reveal a complex pathogenesis. Vet. Pathol. 47, 664ā676. https://doi.org/10.1177/0300985810370005 (2010).
Pietsch, E. C., Sykes, S. M., McMahon, S. B. & Murphy, M. E. The p53 family and programmed cell death. Oncogene. 27, 6507ā6521. https://doi.org/10.1038/onc.2008.315 (2008).
Haupt, S., Berger, M., Goldberg, Z. & Haupt, Y. Apoptosis - the p53 network. J. Cell. Sci. 116, 4077ā4085. https://doi.org/10.1242/jcs.00739 (2003).
Aubrey, B. J., Kelly, G. L., Janic, A., Herold, M. J. & Strasser, A. How does p53 induce apoptosis and how does this relate to p53-mediated tumour suppression? Cell. Death Differ. 25, 104ā113. https://doi.org/10.1038/cdd.2017.169 (2018).
Fierabracci, A. & Pellegrino, M. The double role of p53 in cancer and autoimmunity and its potential as therapeutic target. Int. J. Mol. Sci. 17 https://doi.org/10.3390/ijms17121975 (2016).
Veeranki, S. & Choubey, D. Systemic lupus erythematosus and increased risk to develop B cell malignancies: role of the p200-family proteins. Immunol. Lett. 133, 1ā5. https://doi.org/10.1016/j.imlet.2010.06.008 (2010).
Grammatikos, A. P. & Tsokos, G. C. Immunodeficiency and autoimmunity: lessons from systemic lupus erythematosus. Trends Mol. Med. 18, 101ā108. https://doi.org/10.1016/j.molmed.2011.10.005 (2012).
Errante, P. R., Perazzio, S. F., Frazao, J. B., da Silva, N. P. & Andrade, L. E. Primary immunodeficiency association with systemic lupus erythematosus: review of literature and lessons learned by the Rheumatology Division of a tertiary university hospital at Sao Paulo, Brazil. Rev. Bras. Reumatol Engl. Ed. 56, 58ā68. https://doi.org/10.1016/j.rbre.2015.07.006 (2016).
Sawada, T., Fujimori, D. & Yamamoto, Y. Systemic lupus erythematosus and immunodeficiency. Immunol. Med. 42, 1ā9. https://doi.org/10.1080/25785826.2019.1628466 (2019).
Zeng, W. et al. ,. Cutting edge: Probiotics and fecal microbiota transplantation in immunomodulation. J Immunol Res. 1603758 (2019). https://doi.org/10.1155/2019/1603758 (2019).
Hevia, A. et al. Intestinal dysbiosis associated with systemic lupus erythematosus. MBio. 5, e01548āe01514. https://doi.org/10.1128/mBio.01548-14 (2014).
Xu, H. et al. The dynamic interplay between the gut microbiota and autoimmune diseases. J. Immunol. Res. 2019 (7546047). https://doi.org/10.1155/2019/7546047 (2019).
Clemente, J. C., Manasson, J. & Scher, J. U. The role of the gut microbiome in systemic inflammatory disease. BMJ. 360, j5145. https://doi.org/10.1136/bmj.j5145 (2018).
Milani, C. et al. The first microbial colonizers of the human gut: composition, activities, and health implications of the infant gut microbiota. Microbiol. Mol. Biol. Rev. 81 https://doi.org/10.1128/MMBR.00036-17 (2017).
Rodriguez-Carrio, J. et al. Intestinal dysbiosis is associated with altered short-chain fatty acids and serum-free fatty acids in systemic lupus erythematosus. Front. Immunol. 8, 23. https://doi.org/10.3389/fimmu.2017.00023 (2017).
Kumar, A., Kapoor, S. & Gupta, R. C. Comparison of urinary protein: Creatinine index and dipsticks for detection of microproteinuria in diabetes mellitus patients. J. Clin. Diagn. Res. 7, 622ā626. https://doi.org/10.7860/JCDR/2013/4745.2867 (2013).
Yap, D. Y., Yung, S. & Chan, T. M. Lupus nephritis: an update on treatments and pathogenesis. Nephrol. (Carlton). 23 (Suppl 4), 80ā83. https://doi.org/10.1111/nep.13469 (2018).
Richards, H. B. et al. Interleukin 6 dependence of anti-DNA antibody production: evidence for two pathways of autoantibody formation in pristane-induced lupus. J. Exp. Med. 188, 985ā990. https://doi.org/10.1084/jem.188.5.985 (1998).
Thim-Uam, A. et al. Leaky-gut enhanced lupus progression in the fc gamma receptor-IIb deficient and pristane-induced mouse models of lupus. Sci. Rep. 10, 777. https://doi.org/10.1038/s41598-019-57275-0 (2020).
Richard, M. L. & Gilkeson, G. Mouse models of lupus: what they tell us and what they donāt. Lupus Sci. Med. 5, e000199. https://doi.org/10.1136/lupus-2016-000199 (2018).
Issara-Amphorn, J., Somboonna, N., Pisitkun, P., Hirankarn, N. & Leelahavanichkul, A. Syk inhibitor attenuates inflammation in lupus mice from FcgRIIb deficiency but not in pristane induction: the influence of lupus pathogenesis on the therapeutic effect. Lupus. 961203320941106 https://doi.org/10.1177/0961203320941106 (2020).
Theofilopoulos, A. N. & Dixon, F. J. Murine models of systemic lupus erythematosus. Adv. Immunol. 37, 269ā390. https://doi.org/10.1016/s0065-2776(08)60342-9 (1985).
Rinninella, E. et al. What is the healthy gut microbiota composition? A changing ecosystem across age, environment, diet, and diseases. Microorganisms. 7 https://doi.org/10.3390/microorganisms7010014 (2019).
Ma, Y. et al. Gut microbiota promote the inflammatory response in the pathogenesis of systemic lupus erythematosus. Mol. Med. 25, 35. https://doi.org/10.1186/s10020-019-0102-5 (2019).
Johnson, B. M., Gaudreau, M. C., Al-Gadban, M. M., Gudi, R. & Vasu, C. Impact of dietary deviation on disease progression and gut microbiome composition in lupus-prone SNF1 mice. Clin. Exp. Immunol. 181, 323ā337. https://doi.org/10.1111/cei.12609 (2015).
Lopez, P., Sanchez, B., Margolles, A. & Suarez, A. Intestinal dysbiosis in systemic lupus erythematosus: cause or consequence? Curr. Opin. Rheumatol. 28, 515ā522. https://doi.org/10.1097/BOR.0000000000000309 (2016).
Hiengrach, P., Panpetch, W., Chindamporn, A. & Leelahavanichkul, A. Macrophage depletion alters bacterial gut microbiota partly through fungal overgrowth in feces that worsens cecal ligation and puncture sepsis mice. Sci. Rep. 12, 9345. https://doi.org/10.1038/s41598-022-13098-0 (2022).
Dave, M., Higgins, P. D., Middha, S. & Rioux, K. P. The human gut microbiome: current knowledge, challenges, and future directions. Transl Res. 160, 246ā257. https://doi.org/10.1016/j.trsl.2012.05.003 (2012).
Harty, D. W., Oakey, H. J., Patrikakis, M., Hume, E. B. & Knox, K. W. Pathogenic potential of lactobacilli. Int. J. Food Microbiol. 24, 179ā189. https://doi.org/10.1016/0168-1605(94)90117-1 (1994).
Rossi, F., Amadoro, C. & Colavita, G. Members of the Lactobacillus genus complex (LGC) as opportunistic pathogens: a review. Microorganisms. 7 https://doi.org/10.3390/microorganisms7050126 (2019).
Luo, X. M. et al. Gut microbiota in human systemic lupus erythematosus and a mouse model of lupus. Appl. Environ. Microbiol. 84 https://doi.org/10.1128/AEM.02288-17 (2018).
Fransen, F. et al. Aged gut microbiota contributes to systemical inflammaging after transfer to germ-free mice. Front. Immunol. 8, 1385. https://doi.org/10.3389/fimmu.2017.01385 (2017).
Azzouz, D. et al. Lupus nephritis is linked to disease-activity associated expansions and immunity to a gut commensal. Ann. Rheum. Dis. 78, 947ā956. https://doi.org/10.1136/annrheumdis-2018-214856 (2019).
Ma, L. & Morel, L. Loss of gut barrier integrity in lupus. Front. Immunol. 13, 919792. https://doi.org/10.3389/fimmu.2022.919792 (2022).
Hollister, E. B., Gao, C. & Versalovic, J. Compositional and functional features of the gastrointestinal microbiome and their effects on human health. Gastroenterology. 146, 1449ā1458. https://doi.org/10.1053/j.gastro.2014.01.052 (2014).
Mu, Q. et al. Control of lupus nephritis by changes of gut microbiota. Microbiome. 5, 73. https://doi.org/10.1186/s40168-017-0300-8 (2017).
Bolland, S. & Ravetch, J. V. Spontaneous autoimmune disease in fc(gamma)RIIB-deficient mice results from strain-specific epistasis. Immunity. 13, 277ā285. https://doi.org/10.1016/s1074-7613(00)00027-3 (2000).
Bolland, S., Yim, Y. S., Tus, K., Wakeland, E. K. & Ravetch, J. V. Genetic modifiers of systemic lupus erythematosus in FcgammaRIIB(-/-) mice. J. Exp. Med. 195, 1167ā1174. https://doi.org/10.1084/jem.20020165 (2002).
Leiss, H. et al. Pristane-induced lupus as a model of human lupus arthritis: evolvement of autoantibodies, internal organ and joint inflammation. Lupus. 22, 778ā792. https://doi.org/10.1177/0961203313492869 (2013).
Panpetch, W. et al. Additional Candida albicans administration enhances the severity of dextran sulfate solution induced colitis mouse model through leaky gut-enhanced systemic inflammation and gut-dysbiosis but attenuated by Lactobacillus rhamnosus L34. Gut Microbes. 11, 465ā480. https://doi.org/10.1080/19490976.2019.1662712 (2020).
Chancharoenthana, W. et al. Critical roles of sepsis-reshaped fecal virota in attenuating sepsis severity. Front. Immunol. 13, 940935. https://doi.org/10.3389/fimmu.2022.940935 (2022).
Chancharoenthana, W. et al. Enhanced lupus progression in alcohol-administered fc gamma receptor-IIb-deficiency lupus mice, partly through leaky gut-induced inflammation. Immunol. Cell. Biol. 101, 746ā765. https://doi.org/10.1111/imcb.12675 (2023).
Saisorn, W. et al. Acute kidney injury induced lupus exacerbation through the enhanced neutrophil extracellular traps (and apoptosis) in Fcgr2b deficient lupus mice with renal ischemia reperfusion injury. Front. Immunol. 12, 669162. https://doi.org/10.3389/fimmu.2021.669162 (2021).
Tunsakul, N., Wongsaroj, L., Janchot, K., Pongpirul, K. & Somboonna, N. Non-significant influence between aerobic and anaerobic sample transport materials on gut (fecal) microbiota in healthy and fat-metabolic disorder Thai adults. PeerJ. 12, e17270. https://doi.org/10.7717/peerj.17270 (2024).
A framework for human microbiome research. Nature 486, 215ā221 doi:https://doi.org/10.1038/nature11209 (2012).
Castelino, M. et al. Optimisation of methods for bacterial skin microbiome investigation: primer selection and comparison of the 454 versus MiSeq platform. BMC Microbiol. 17, 23. https://doi.org/10.1186/s12866-017-0927-4 (2017).
Wongsaroj, L. et al. First reported quantitative microbiota in different livestock manures used as organic fertilizers in the Northeast of Thailand. Sci. Rep. 11, 102. https://doi.org/10.1038/s41598-020-80543-3 (2021).
Dityen, K. et al. Analysis of cutaneous bacterial microbiota of Thai patients with seborrheic dermatitis. Exp. Dermatol. 31, 1949ā1955. https://doi.org/10.1111/exd.14674 (2022).
Schloss, P. D. et al. Introducing mothur: Open-source, platform-independent, community-supported software for describing and comparing microbial communities. Appl. Environ. Microbiol. 75, 7537ā7541. https://doi.org/10.1128/AEM.01541-09 (2009).
Schloss, P. D. Reintroducing mothur: 10 years later. Appl. Environ. Microbiol. 86 https://doi.org/10.1128/aem.02343-19 (2020).
Langille, M. G. I. et al. Predictive functional profiling of microbial communities using 16S rRNA marker gene sequences. Nat. Biotechnol. 31, 814ā821. https://doi.org/10.1038/nbt.2676 (2013).
Parks, D. H., Tyson, G. W., Hugenholtz, P. & Beiko, R. G. STAMP: statistical analysis of taxonomic and functional profiles. Bioinformatics. 30, 3123ā3124. https://doi.org/10.1093/bioinformatics/btu494 (2014).
Segata, N. et al. Metagenomic biomarker discovery and explanation. Genome Biol. 12, R60. https://doi.org/10.1186/gb-2011-12-6-r60 (2011).
Suzuki, M. T., Taylor, L. T. & DeLong, E. F. Quantitative analysis of small-subunit rRNA genes in mixed microbial populations via 5ā-nuclease assays. Appl. Environ. Microbiol. 66, 4605ā4614. https://doi.org/10.1128/aem.66.11.4605-4614.2000 (2000).
Oldham, A. L. & Duncan, K. E. Similar gene estimates from circular and linear standards in quantitative PCR analyses using the prokaryotic 16S rRNA gene as a model. PLoS One. 7, e51931. https://doi.org/10.1371/journal.pone.0051931 (2012).
Smith, C. J., Nedwell, D. B., Dong, L. F. & Osborn, A. M. Evaluation of quantitative polymerase chain reaction-based approaches for determining gene copy and gene transcript numbers in environmental samples. Environ. Microbiol. 8, 804ā815. https://doi.org/10.1111/j.1462-2920.2005.00963.x (2006).
Vandeputte, D., Tito, R. Y., Vanleeuwen, R., Falony, G. & Raes, J. Practical considerations for large-scale gut microbiome studies. FEMS Microbiol. Rev. 41, S154ās167. https://doi.org/10.1093/femsre/fux027 (2017).
Vandeputte, D. et al. Quantitative microbiome profiling links gut community variation to microbial load. Nature. 551, 507ā511. https://doi.org/10.1038/nature24460 (2017).
Jian, C., Luukkonen, P., Yki-JƤrvinen, H., Salonen, A. & Korpela, K. Quantitative PCR provides a simple and accessible method for quantitative microbiota profiling. PLoS One. 15, e0227285. https://doi.org/10.1371/journal.pone.0227285 (2020).
Acknowledgements
This research was supported by Thailand Science Research and Innovation Fund Chulalongkorn University (CU_FRB65_hea(68)_131_23_61), Multi-Omics for Functional Products in Food, Cosmetics and Animals Research Unit, Chulalongkorn University; the King Bhumibol Adulyadejās 72nd Birthday Anniversary Scholarship; and the 90th Anniversary of Chulalongkorn University Scholarship. We thanked the National Center for Genetic Engineering and Biotechnology (BIOTEC), and the National Science and Technology Development Agency (NSTDA) for allowing us to process our bioinformatic data on BIOTEC HPC server, and the Omics Sciences and Bioinformatics Center (OSBC), Faculty of Science, Chulalongkorn University for supporting Miseq sequencing equipment and OMICS server.
Author information
Authors and Affiliations
Contributions
PC performed experiments and helped draft manuscript. NH advised and helped provide samples. TC and AW helped experiments. NS and AL conceived of the study, coordinated and participated in experiments and data analyses, drafted and revised manuscript. All authors read and approved the final manuscript.
Corresponding authors
Ethics declarations
Competing interests
The authors declare no competing interests.
Additional information
Publisherās note
Springer Nature remains neutral with regard to jurisdictional claims in published maps and institutional affiliations.
The original online version of this Article was revised: The Acknowledgements section in the original version of this Article was incomplete. Full information regarding the correction can be found n the correction published with this article.
Electronic supplementary material
Below is the link to the electronic supplementary material.
Rights and permissions
Open Access This article is licensed under a Creative Commons Attribution-NonCommercial-NoDerivatives 4.0 International License, which permits any non-commercial use, sharing, distribution and reproduction in any medium or format, as long as you give appropriate credit to the original author(s) and the source, provide a link to the Creative Commons licence, and indicate if you modified the licensed material. You do not have permission under this licence to share adapted material derived from this article or parts of it. The images or other third party material in this article are included in the articleās Creative Commons licence, unless indicated otherwise in a credit line to the material. If material is not included in the articleās Creative Commons licence and your intended use is not permitted by statutory regulation or exceeds the permitted use, you will need to obtain permission directly from the copyright holder. To view a copy of this licence, visit http://creativecommons.org/licenses/by-nc-nd/4.0/.
About this article
Cite this article
Chatthanathon, P., Leelahavanichkul, A., Cheibchalard, T. et al. Comparative time-series analyses of gut microbiome profiles in genetically and chemically induced lupus-prone mice and the impacts of fecal transplantation. Sci Rep 14, 26371 (2024). https://doi.org/10.1038/s41598-024-77672-4
Received:
Accepted:
Published:
Version of record:
DOI: https://doi.org/10.1038/s41598-024-77672-4
This article is cited by
-
Gut dysbiosis in a murine model of cutaneous lupus erythematosus correlates with antigen-specific T cells and antigen-presenting cells in skin
Scientific Reports (2026)
-
Gut microbiota and metabolism in systemic lupus erythematosus: from dysbiosis to targeted interventions
European Journal of Medical Research (2025)
-
Probiotic Bacillus licheniformis DSMZ 28710 improves sow milk microbiota and enhances piglet health outcomes
Scientific Reports (2025)











